Polyploidy, an increase in cellular genome content, is a conserved developmental program and a hallmark of malignant cancer, yet its impact on cell behavior remains poorly understood. Here, we show that induction of polyploidy in otherwise diploid cells causes intrinsic stress that reprograms cellular physiology to promote motility-like and phagocytic behaviors. Using the Drosophila wing imaginal disc, we find that induced polyploidy enhances membrane dynamics and triggers dynamic cell behavior through a ROS–JNK stress axis activated by ER stress. These cells also acquire phagocytic activity, engulfing both dead and live neighboring cells in developmental and tumor contexts. This stress-induced reprogramming is conserved in induced poly-aneuploid mammalian cancer cells, linking increased genomic content to metastatic traits. Our findings uncover a conserved role for induced polyploidy in driving stress-responsive and immune cell–like behaviors, revealing how elevated ploidy can reshape epithelial function during development and disease.
Introduction
Polyploidy is widely observed in plants and animals and plays an essential role in normal development, injury response, and tumor progression in metazoans (Anatskaya and Vinogradov, 2022; Gjelsvik et al., 2019; Peterson and Fox, 2021). In normal development, cells become polyploid to increase organ and tissue size, as seen in hepatocytes and cardiomyocytes in the mammalian liver and heart (Donne et al., 2020; Elia et al., 2023). After injury, polyploid cells frequently emerge and help facilitate wound repair by enhancing tissue regeneration (Losick et al., 2013). Polyploidy is also a hallmark of cancer, found in various tumor types where it contributes to increased tumor heterogeneity and therapeutic resistance (Duncan et al., 2010; Herriage et al., 2024; Moein et al., 2020; Pienta et al., 2022; Wang et al., 2021). By enhancing cellular plasticity, polyploid cells may serve as a reservoir of cancer stem cells, driving tumor evolution and the persistence of aggressive cell populations (Liu et al., 2024; Moein et al., 2020). Additionally, polyploid cells exhibit enhanced resistance to environmental stress, contributing to their survival under adverse conditions, including radiation and hypoxia (Anatskaya and Vinogradov, 2022; Moein et al., 2020; Wang and Tamori, 2024).
Polyploidy occurs throughout all developmental stages in Drosophila. For example, larval salivary gland cells undergo endoreplication, producing polytene chromosomes that have been used to analyze chromatin structure and visualize genome-wide, site-specific chromatin protein binding (Johansen et al., 2009; Paro, 2008). In the transition zone of the salivary gland imaginal ring, polyploid cells can drive tumor growth and genomic instability (Wang et al., 2021). Additionally, polyploid fat body cells in larvae secrete Dilp6, an insulin-like peptide that promotes whole-body growth during the late stages of larval development (Okamoto et al., 2009; Slaidina et al., 2009). In the adult fly brain, several types of neurons and glial cells become polyploid, which helps protect against DNA damage-induced cell death (Nandakumar et al., 2020). In the ovary, both nurse cells and follicle cells become polyploid and play important roles in germline development (Buszczak and Cooley, 2000). Recently, we showed that polyploidy in follicle cells is required for their efficient transformation into nonprofessional phagocytes (NPPs) under stress conditions (Huang et al., 2025). Moreover, wound-induced polyploidy and endoreplication-mediated compensatory cellular hypertrophy are critical for wound healing and tissue homeostasis in postmitotic adult tissues (Losick, 2016; Tamori and Deng, 2013; Tamori and Deng, 2014).
One of the most common mechanisms for generating polyploidy is the endocycle, in which cells skip the mitotic phase of the cell cycle and instead undergo endoreplication (Wang and Tamori, 2024). Fizzy-related (fzr), the Drosophila homolog to mammalian Cdh1, plays a central role in this process. Fzr associates with the anaphase-promoting complex/cyclosome to promote the ubiquitin-mediated degradation of cyclin B1, thereby preventing entry into mitosis and enabling polyploid cell formation (Schaeffer et al., 2004; Shcherbata et al., 2004). Interestingly, imaginal wing disc cells overexpressing fzr exhibit strong resistance to radiation; although they initially undergo apoptosis following irradiation, they survive and recover within 24 h (Wang and Tamori, 2024). Another regulator, roughex (rux), a cyclin A inhibitor, also induces polyploidy when overexpressed. However, rux-induced polyploid cells undergo a reversible senescence and heterogeneous cell cycle arrest, leading to severe tissue undergrowth after an initial increase in size (Huang et al., 2024).
Using the Drosophila wing imaginal disc, a well-established model for studying organ growth and size control (Alexandre et al., 2014; Tripathi et al., 2022), which typically expands through increased cell number while remaining diploid, we examined how polyploidy promotes dynamic cellular behaviors. We found that inducing polyploidy in wing disc cells activates JNK signaling through elevated levels of reactive oxygen species (ROS), leading to motility-associated cellular behaviors. These induced polyploid cells also acquire phagocytic capability, enabling them to engulf neighboring cells. Together, these findings suggest that induced polyploidy induces a stress-like state that drives immune cell–like behaviors in both developmental contexts and the tumor microenvironment.
Results
Induced polyploidy enhances cell dynamics in the wing imaginal disc and border cells
To determine how increased ploidy alters cellular behavior, we overexpressed fzr (fzr-OE) or rux (rux-OE) (Huang et al., 2024; Schaeffer et al., 2004) (Fig. S1 A) to induce polyploidy in the posterior compartment of the wing imaginal disc using hedgehog (hh)-Gal4 (Tripathi et al., 2022) with a tub-Gal80ts to provide the temporally control of gene expression (hhts>Gal4). Consistent with previous reports that unscheduled polyploidy causes tissue undergrowth (Huang et al., 2024), we observed a reduction in the size of the posterior compartment. Notably, GFP-marked polyploid cells were detected in the anterior compartment (Fig. 1, A and B), suggesting that induced polyploid cells can cross the anterior-posterior (AP) boundary. In contrast, diploid cells expressing only hh>GFP remained confined to the posterior compartment and never crossed the boundary. Furthermore, knockdown of fzr or rux using fzr RNAi or rux RNAi in the posterior compartment, although it also led to a reduction in tissue size, the cells remained restricted to their original location (Fig. S1 B). These results suggest that induced polyploidy promotes dynamic behavior that enables cells to across the compartment boundaries.
To confirm the motility-like, dynamic behavior of polyploid cells, we performed live imaging of wing imaginal discs containing heat shock–induced polyploid clones via a FLP-out mosaic system (Germani et al., 2018). These induced polyploid cells, dispersed throughout the disc, displayed striking morphological features including elongated, dynamic membrane protrusions (Fig. 1, C–F) that extended and retracted over time. These extensions frequently made transient contacts with distant cells or with basal regions of the epithelium (Fig. 1 C; Fig. S1, G–H; and Videos 1, and 2). Notably, many induced polyploid cells appeared to delaminate from the epithelial sheet, traversing to the basal surface and exhibit prominent multidirectional protrusive activity (Videos 1 and 2). In contrast, control clones expressing lacZ showed no obvious protrusive activity or centroid displacement (Video 3). During this process, the maximum protrusion length of fzr-OE cells reached ∼70 µm, with an average protrusion length of 36.68 µm and an average centroid displacement speed of ∼0.25 µm per minute (Fig. 1, D and E). In rux-OE clones, protrusion lengths reached up to 155 µm, with an average length of 97.87 µm and an average centroid displacement speed of ∼0.32 µm per minute (Fig. 1, D and E). In contrast, wing disc cells expressing fzr RNAi or rux RNAi showed no cellular protrusions or signs of enhanced cell dynamics (Fig. S1, B–D). Similarly, knockdown of CycB (CycB RNAi) did not induce polyploidy and was not associated with any dynamic cellular behavior (Fig. S1, E and F). In a separate imaging experiment (Video 4), induced polyploid cells were observed navigating around a large tubular structure identified as the trachea. These cells extended protrusions toward or underneath the tracheal tube and tracked along its basal surface, suggesting that the trachea may serve as a physical guide or structural cue for biased displacement. Together, these live-imaging data demonstrate that induced polyploid cells adopt extensive cellular remodeling and dynamic exploratory behavior.
To assess whether polyploidy also contributes to developmental cell migration, we examined border cells in egg chambers, a well-established model of collective migration (Montell, 2003). Border cells are specialized follicle cells that migrate through nurse cells during stage nine of oogenesis (Montell, 2003). Using C306-Gal4 (Miao et al., 2022), which is expressed in the stalk cells and border cells (Fig. 2 A), we induced expression of CycE RNAi or a stabilized form of E2f1 (E2F1PIP3A) (Shibutani et al., 2008; Zielke et al., 2011) to reduce ploidy in border cells. Reduced ploidy was confirmed by measuring nuclear size in stage 10 egg chambers. Compared with main-body follicle cells and control border cells (which normally have a ploidy of ∼16C), border cells overexpressed with CycE RNAi or E2f1PIP3A exhibited significantly reduced nuclear size, corresponding to less than half of the normal ploidy (Fig. 2 C). Importantly, this reduction in ploidy was associated with impaired migratory behavior. Whereas GFP-labeled control border cell clusters reached the oocyte as expected, knockdown of CycE or stabilization of E2f1 resulted in pronounced migration defects, with border cells in some egg chambers failing to reach the oocyte by stage 10 (Fig. 2, B–E). In some cases, border cells also failed to delaminate from the anterior pole by stage 10 (Fig. 2, D and E). These results indicate that polyploidy is required for efficient border cell migration during development.
Together, these findings show that polyploid cells exhibit enhanced dynamic behavior in both experimentally induced wing disc cells and naturally occurring polyploid border cells during development.
Ligand-independent JNK activation is required for polyploidy-induced dynamic behavior
The JNK signaling pathway plays a critical role in both developmental cell migration and tumor cell invasion (La Marca and Richardson, 2020). Previous studies have reported JNK activation in wing disc cells undergoing unscheduled polyploidy (Huang et al., 2024). To determine whether JNK mediates the dynamic behavior of polyploid cells, we first examined its activity in border cells using TRE-RFP, a transcriptional reporter (Chatterjee and Bohmann, 2012). TRE-RFP was robustly expressed in migrating border cells (Fig. S2 A), consistent with earlier findings that JNK regulates cell–cell and cell–substratum interactions during collective migration (Llense and Martín-Blanco, 2008).
Next, we assessed JNK activity in polyploid cells induced in the wing disc by overexpressing fzr or rux. Staining for matrix metalloproteinase 1 (Mmp1), a key JNK target and ECM-degrading protease (Herrera and Bach, 2021), revealed strong upregulation in polyploid cells compared with surrounding diploid tissues (Fig. 3 A). To further validate JNK activation, we examined TRE-RFP expression in both fixed and live samples and found that it was prominently expressed in polyploid fzr-OE and rux-OE cells. Specifically, ∼75.78% of fzr-OE clones (231 clones from 16 discs) and ∼75.76% of rux-OE clones (108 clones from 11 discs) exhibited strong TRE-RFP signals (Fig. 3, B–D; Fig. S2, B and C; and Videos 5 and 6), confirming elevated JNK activity.
To determine whether JNK activation is required for these behaviors, we expressed a dominant-negative form of the Jun kinase basket (bskDN) (Weber et al., 2000). Inhibition of JNK signaling significantly reduced Mmp1 expression and AP boundary-crossing behavior. Only ∼40.74% (n = 27) of fzr-OE + bskDN discs and ∼35% (n = 40) of rux-OE + bskDN discs showed cells crossing the AP boundary, compared with nearly 100% of control discs (fzr-OE, n = 25; rux-OE, n = 29) (Fig. 4). These results indicate that JNK signaling is essential for polyploid cell dynamic behavior.
In Drosophila, JNK signaling is typically activated by the TNF superfamily ligand Eiger, which signals through the receptors Grindelwald (Grnd) or Wengen (Wgn), initiating a kinase cascade involving Msn (JNKKKK), dTAK1 (JNKKK), Hep (JNKK), and Bsk (JNK) (Herrera and Bach, 2021). To test whether JNK activation in polyploid cells is ligand dependent, we inhibited upstream signaling by expressing a dominant-negative form of grnd (grndDN [Andersen et al., 2015]) or RNAi against wgn (wgn-RNAi [de Vreede et al., 2018; Wang et al., 2024]). Strikingly, blocking either receptor had minimal impact on cell dynamics or Mmp1 expression in polyploid cells (Fig. 4; and Fig. S2, D and E). Approximately 90% of fzr-OE (n = 19) or rux-OE (n = 20) polyploid cells expressing grndDN, and over 94% of those expressing wgn-RNAi (fzr-OE, n = 17; rux-OE, n = 8), still exhibited robust AP boundary-crossing behavior (Fig. 4; and Fig. S2, D and E). These findings suggest that JNK activation in polyploid cells occurs independently of the canonical TNF ligand-receptor signaling. Although these results argue against a requirement for Grnd- or Wgn-mediated signaling, they do not exclude all forms of non–cell-autonomous regulation of JNK activation.
Together, these results show that JNK signaling is both activated and required for polyploid cell dynamics. The ligand-independent nature of this activation points to intrinsic cellular stress, rather than external cues, as the primary driver of JNK-mediated motility-like behavior in polyploid cells.
Elevated ROS drives JNK activation in polyploid cells
Polyploid cancer cells are known to exhibit higher levels of ROS than their diploid counterparts (Roh et al., 2012). ROS can activate signaling pathways such as JNK and have been implicated in promoting tumor progression, while antioxidants suppress JNK activity (Fogarty et al., 2016; Garcia-Arias et al., 2023; Pinal et al., 2018; Santabárbara-Ruiz et al., 2015). Given the requirement of JNK signaling for polyploid cell dynamic behavior, we tested whether elevated ROS contributes to JNK activation in polyploid cells.
To assess ROS levels, we used GstD-GFP, a reporter for oxidative stress in Drosophila (Sykiotis and Bohmann, 2008). Polyploid cells generated by fzr-OE or rux-OE, driven by cubitus interruptus (Ci)-Gal4 (Tripathi et al., 2022) with a tub-Gal80ts to provide temporal control of gene expression (Cits>Gal4), showed a significant increase in GstD-GFP fluorescence compared with neighboring diploid cells (Fig. 5 A), indicating elevated ROS production in polyploid cells. This suggested that polyploidy is associated with heightened oxidative state, which could be driving JNK activation and motility-like behavior.
To test whether ROS production is required for JNK activation in polyploid cells, we overexpressed the antioxidant enzymes catalase (Cat) or superoxide dismutase 1 (Sod1), both of which reduce intracellular ROS levels (Thannickal and Fanburg, 2000). As expected, overexpression of either Cat or Sod1 in fzr-OE polyploid cells significantly decreased GstD-GFP levels (Fig. S3, A and C). Importantly, both the JNK reporter TRE-RFP and the JNK target Mmp1 showed reduced expression upon antioxidant overexpression (Fig. 5, B and D; and Fig. S3, E and G). A similar trend was also observed in rux-OE polyploid cells: overexpression of either Cat or Sod1 significantly reduced GstD-GFP levels (Fig. S3, B and D), and JNK activity was also decreased following antioxidant overexpression (Fig. 5, C and E; and Fig. S3, F and H). Consistent with these findings, overexpression of sod1 or cat partially inhibited the dynamic behavior of fzr-OE or rux-OE cells. Specifically, in the fzr-OE + sod1-OE group, 35.71% of discs (5/14) showed no AP boundary-crossing events, whereas 58.33% of discs (7/12) lacked such events in the fzr-OE + cat-OE group. Similarly, in the rux-OE + sod1-OE group, 28.57% of discs (4/14) showed no rux-OE boundary-crossing evens, and 48.38% of discs (15/31) showed on migration-like behavior in the rux-OE + cat-OE group. These results indicate that elevated oxidative stress promotes JNK activation, which partially contributes to induced polyploid cell dynamic behavior in this context.
To further validate the role of ROS, we treated larvae with N-acetyl cysteine (NAC), a widely used ROS scavenger, and monitored ROS and JNK activity (Aldini et al., 2018; Shields et al., 2021). NAC-fed larvae exhibited a substantial reduction in GstD-GFP signal, confirming lower ROS levels (Fig. S3, I and J). Correspondingly, Mmp1 expression was markedly reduced in polyploid cells from NAC-treated discs compared with untreated controls (Fig. S3, I and K). These results collectively support the conclusion that elevated ROS production is a key upstream signal that drives JNK activation in polyploid cells, promoting their motility-associated dynamic behavior.
Polyploidy-associated ER stress is a key driver of dynamic polyploid cell behavior
ER stress is a widely accepted source of ROS and is often triggered by the accumulation of unfolded or misfolded proteins in the ER, initiating the unfolded protein response (UPR) (Chen et al., 2023). Given the elevated metabolic and biosynthetic activity typically associated with polyploidy, we hypothesized that polyploid cells might experience higher levels of ER stress.
Consistent with this idea, we observed a significant increase in protein synthesis in polyploid cells driven by pdm2-gal4 (which is primarily expressed in the wing pouch and also in the outer edge of the distal hinge region [Huang et al., 2024; Loker and Mann, 2022]) compared with diploid cells, as detected by the O-propargyl-puromycin (OPP) protein synthesis assay (Fig. 6, A and B), suggesting heightened ER activity. To directly assess ER stress, we used an ER stress reporter line (Xbp1-dsRed), which fluoresces upon splicing of Xbp1 mRNA, a hallmark of UPR activation (Bergmann et al., 2013). Strong Xbp1-dsRed signals were detected in polyploid cells, with 92.01% of fzr-OE clones (n = 158) and 94.68% of rux-OE clones (n = 148) showing reporter activation (Fig. 6, C–E). We also used KDEL-RFP (Milano et al., 2025), an ER marker, to assess ER status in fzr-OE and rux-OE polyploid cells. Approximately 98% of induced polyploid clones showed a punctate KDEL-RFP signal pattern (Fig. S4, A and B). These results confirm that polyploid cells undergo significant ER stress.
To determine whether ER stress contributes to JNK activation, we overexpressed Xbp1, a key factor that enhances protein folding and ER-associated degradation, thereby alleviating ER stress. To further confirm elevated ROS levels in induced polyploid cells, we used the cell-permeable fluorescent probe dihydroethidium (DHE) to detect ROS (Deng et al., 2018). Consistent with our GstD-GFP reporter results, induced polyploid cells exhibited high DHE signals (Fig. S4 C). Overexpression of Xbp1 in induced polyploid cells reduced the DHE signal, indicating that ROS levels decreased following Xbp1 overexpression (Fig. S4 C). Furthermore, Xbp1 overexpression in fzr-OE and rux-OE polyploid cells significantly reduced Mmp1 expression (Fig. 6, F–I), indicating diminished JNK activity. Together, these results suggest that alleviating ER stress suppresses the JNK-ROS signaling axis.
Induced polyploid cells exhibit phagocytic activity
Given that induced polyploid cells in epithelial tissues display dynamic, motility-like behavior, we next sought to determine whether this dynamic phenotype is functionally linked to additional cellular activities. One such activity is phagocytosis, which has recently been associated with polyploidy in Drosophila follicle epithelial cells. Under stress conditions such as starvation, these polyploid follicle cells adopt a NPP identity, enabling them to engulf and remove apoptotic germline cells as part of a protective tissue response (Huang et al., 2025). This raised the possibility that polyploid cells in other epithelial contexts, such as the imaginal discs, may similarly acquire phagocytic capabilities in response to tissue stress.
To explore this further, we examined whether induced polyploid cells in the imaginal disc could engulf neighboring apoptotic cells. We analyzed fzr-OE polyploid cells in the wing disc and rux-OE polyploid cells in the eye disc and found that both were capable of internalizing apoptotic debris from adjacent dying cells (Fig. 7, A and B; and Fig. S5, A and B). However, under unstressed conditions, this phagocytic behavior was relatively infrequent, likely due to the low incidence of spontaneous apoptosis in developing tissues.
To test whether phagocytosis is enhanced in response to increased apoptotic burden, we subjected the tissues to γ irradiation, an established method to induce widespread apoptosis (Shinomiya, 2007; Verheij and Bartelink, 2000; Zhang et al., 2014a). At 24 h after irradiation, we observed extensive apoptosis in diploid cells throughout the discs, while polyploid cells remained largely viable, consistent with their known radiation resistance (Wang and Tamori, 2024). Strikingly, under the irradiated stress conditions (18Gy), we detected a significant increase in polyploid cells engulfing neighboring apoptotic neighbors (Fig. 7, C and D; and Fig. S5, C and D). Occasionally, we observed that these polyploid cells also gripped live neighboring cells (Fig. S5, E–H). To determine whether increased engulfment reflects elevated cell death, we quantified cell death events in control, fzr-OE, and rux-OE wing discs. We found no significant differences in cell death levels among these conditions (Fig. S5, I and J), indicating that enhanced engulfment is not simply a consequence of increased cell death.
These results indicate that polyploid cells not only survive better under genotoxic stress but also actively participate in the clearance of apoptotic cells—functions typically associated with professional phagocytes such as hemocytes or NPPs such as glial cells (Melcarne et al., 2019).
Polyploid cells acquire engulfing ability within tumor tissues
Live-cell engulfment, also referred to as entosis, is frequently observed in human cancer cells (Overholtzer et al., 2007). It has been proposed that entosis can act as cell cannibalism where more aggressive tumor cells outcompete less aggressive ones and that this selects for more invasive, fitter clones, accelerating tumor malignancy (Kroemer and Perfettini, 2014). To investigate whether polyploid cells exhibit phagocytic behavior in tumor environments, we analyzed tumorigenic wing discs from scrib1/scribj7B3 (scribble, tumor suppressor [Santoni et al., 2020]) trans-heterozygous mutant larvae containing mosaic clones expressing either GFP alone or fzr together with GFP. Three days after clone induction, the discs were stained with anti-cleaved Dcp1 (cDcp1) to label apoptotic cells. The mosaic clones expressing only GFP in the tumors did not exhibit phagocytic behaviors, including cellular protrusions or engulfing neighbor cells (Fig. 7 E). In contrast, in discs containing fzr-overexpressing polyploid clones, we observed prominent cellular protrusions extending from the polyploid clones (Fig. 7, F and G, indicated by white arrowheads). Notably, neighboring non-polyploid tumor cells (GFP-negative) were frequently found within the fzr-expressing clones, suggesting active engulfment.
Following exposure to 35 Gy of γ-ray irradiation 24 h prior to dissection, the engulfment phenotype was further enhanced, with more frequent and pronounced instances of non-polyploid cells being internalized by adjacent polyploid cells (Fig. 7, G–I). DAPI staining confirmed the presence of multiple engulfed nuclei within the polyploid clones. These results demonstrate that fzr-induced polyploid cells in tumor tissues can extend cellular protrusions and actively engulf neighboring cells, and that this behavior is further augmented by irradiation-induced stress.
To further assess the engulfment behavior of induced polyploid cells, we examined their interactions with less-fit neighboring cells using a cell competition model (Li and Baker, 2007; Nagata and Igaki, 2018; van Neerven and Vermeulen, 2023). Mahjong (mahj), a ubiquitin E3 ligase substrate receptor, functions as a well-established “loser” signal in cell competition, leading to selective elimination of mahj mutant cells by surrounding cells (Tamori et al., 2010). We performed live imaging of wing discs containing induced polyploid cells at the A/P boundary in a mosaic mahj1 mutant background (hsFlp; 42D hRFP mahj1/42D ptc>GFP; fzr-OE/+), which generates a competitive tissue environment. Under these conditions, fzr-OE polyploid cells became enlarged, formed prominent cellular extensions, and exhibited strong Mmp1 expression in the presence of mahj1 cells (Fig. S5 L). In these recordings, GFP-positive polyploid cells were observed actively engulfing apoptotic mahj1 loser cells, providing direct evidence of engulfment behavior (Fig. S5, K and M; and Video 7). Representative frames extracted from these videos, together with fixed-sample confocal imaging, clearly demonstrate internalization of target cells and confirm phagocytic activity by induced polyploid cells (Fig. S5, K–M). Together, these results demonstrate that induced polyploid cells exhibit functional phagocytic behavior, which may contribute to tissue homeostasis and recovery following stress or injury.
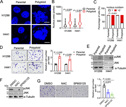
Poly-aneuploidy promotes cancer cell migration
Polyploid giant cancer cell, also referred to as poly-aneuploid cancer cell (PACC), contribute to intratumoral heterogeneity and malignancy and have been observed across multiple cancer types (Bukkuri et al., 2023; Moein et al., 2020; Zhang et al., 2014b). To determine whether increased ploidy levels regulate the migratory behavior of mammalian cancer cells, we treated the lung cancer cell lines H1299 and H441 with paclitaxel, a mitotic inhibitor that could induce multinucleation (Giannakakou et al., 2001; Moein et al., 2020). Confocal imaging revealed that paclitaxel-treated cells displayed markedly enlarged nuclei compared with their parental counterparts (Fig. 8, A and B). Quantification of nuclear number further confirmed increased DNA content and ploidy levels following paclitaxel treatment (Fig. 8 C).
We next assessed the migratory capacity of these cells using a Boyden chamber assay. Compared with parental cells, induced poly-aneuploid H1299 and H441 cells showed significantly enhanced migration (Fig. 8 D). Western blot analysis demonstrated that levels of phosphorylated JNK (pJNK) were elevated in poly-aneuploid cells relative to parental cells, while total JNK levels remained comparable (Fig. 8 E), suggesting that JNK activation is associated with increased ploidy levels.
To test whether JNK activity is required for the enhanced migration of poly-aneuploid cells, poly-aneuploid H1299 cells were treated with either the antioxidant NAC or the JNK inhibitor SP600125 (Alkafaas et al., 2024). Both treatments reduced pJNK levels without affecting total JNK protein (Fig. 8 F). Importantly, Boyden chamber assays showed that inhibition of JNK signaling, either by NAC or SP600125, significantly impaired the migration of poly-aneuploid cells (Fig. 8 G).
Together, these results indicate that ROS–JNK signaling is activated in PACCs and is necessary for their enhanced migratory behavior. These findings support the idea that mechanisms linking increased ploidy to cell motility-related behaviors are conserved between Drosophila and mammalian systems.
Discussion
This study uncovers a previously underappreciated role for induced polyploidy in promoting dynamic, immune cell–like behaviors, particularly motility-associated activity and phagocytosis, through intrinsic stress signaling pathways. Polyploidy is well recognized for its association with stress resistance and its role in supporting tissue growth or repair (Darmasaputra et al., 2024; Moein et al., 2020). Our findings expand this view by showing that induced polyploid cells are not only stress resistant but also actively responsive, engaging in behaviors typically associated with immune or invasive cells.
These results add to growing evidence that polyploidy plays an active role in tissue remodeling. For example, during zebrafish heart regeneration, polyploid cells function as leader cells, exhibiting enhanced migratory speed and mechanical force (Cao et al., 2017). Similarly, our findings in Drosophila demonstrate that polyploidy promotes developmental migration, supporting the idea that increased ploidy can activate intrinsic programs that enhance motility. The connection between increased ploidy and JNK-dependent cell motility suggests that polyploidy may pose an internal stress that activates or enhances motility-related programs in response to physiological or pathological cues.
Interestingly, we found that induced polyploid cells also exhibit phagocytic behavior. Because these cells display hemocyte-like functions, we stained for NimC1 (Kurucz et al., 2007), a hemocyte marker, to distinguish fzr-OE polyploid cells from hemocytes. The induced polyploid cells showed staining patterns distinct from those of hemocytes (Fig. S5 N), demonstrating that these cells are not hemocytes. Consistent with this finding, we recently showed that polyploidy enables follicle cells to transition into NPPs capable of engulfing dying germline cells (Huang et al., 2025). Notably, phagocytic behavior in this context is also associated with active JNK signaling (Huang et al., 2025). Similarly, previous studies have reported phagocytic activity of polyploid tumor cells in Drosophila wing discs (Eichenlaub et al., 2016).
Notably, although polyploid cells are present in many tissues, including Drosophila salivary gland cells, fat body cells, main follicle cells, and nurse cells, not all polyploid cells are capable of migration. This heterogeneity suggests that polyploidy alone is insufficient to confer motility. Instead, the inability of many polyploid cells to migrate likely reflects the absence of key migratory features, such as actin-based motility machinery, appropriate directional guidance cues, and a permissive tissue environment. Consistent with this view, even within the wing disc, where polyploidy can be experimentally induced, only a subset of polyploid cells exhibits motility-associated behavior (Fig. 2 B and Fig. 4 A), indicating that additional contextual factors are required.
Building on this observation, one critical determinant of migratory competence may be the degree of polyploidy itself, which interacts with local microenvironmental conditions. Induced polyploid cells in the wing disc, as well as migrating border cells, typically undergo a limited number of endoreplication cycles and may therefore retain sufficient cytoskeletal flexibility and regulatory capacity for dynamic remodeling. In contrast, cells with extremely high DNA content, such as nurse cells or polytene salivary gland cells, are likely mechanically constrained, limiting their ability to reorganize the cytoskeleton and respond to migratory cues. Together, these findings suggest that motility of polyploid cells arises from a combination of moderate increases in ploidy and a supportive tissue context, rather than from polyploidy per se.
In addition, we noted that the JNK activity, as indicated by TRE-RFP levels, shows variability among these induced polyploid cells. Induced polyploid cells often exhibit higher TRE-RFP levels in the hinge region, where cells are more prone to dynamic behavior. The tumor hotspots also appear in this region, where tumorigenesis occurs (Tamori et al., 2016). This variability likely reflects differences in cell state and spatial context.
We identify elevated ROS as a key upstream signal that activates JNK in polyploid cells. Both fzr- and rux-induced polyploid cells exhibited significantly higher oxidative stress, as evidenced by increased GstD-GFP reporter activity. Suppressing ROS levels through overexpression of antioxidant enzymes (Cat or Sod1) or treatment with the ROS scavenger NAC markedly reduced JNK activity and impaired polyploid cell dynamics. These results suggest that ROS are not merely a byproduct of polyploidy but serve as functional second messengers that drive stress-responsive signaling.
One major source of ROS appears to be ER stress, likely resulting from increased protein synthesis demands of polyploid cells. We observed elevated protein translation and strong activation of the ER stress reporter Xbp1-dsRed, indicating engagement of the UPR (Bergmann et al., 2013). Overexpression of Xbp1, which alleviates ER stress by enhancing protein-folding capacity and ER-associated degradation, led to reduced Mmp1 expression in polyploid cells—further supporting the link between ER stress, ROS production, and JNK activation. Importantly, this activation appears to be ligand independent. Blocking canonical JNK pathway receptors had little effect on JNK activity or polyploid cell dynamics, indicating that intrinsic stress, not external cues, drives JNK-mediated behavioral transformation in polyploid cells. This ligand-independent activation highlights a self-contained mechanism by which polyploid cells detect and respond to internal stress, reprogramming themselves to adopt invasive and phagocytic behaviors.
This stress-adaptive mechanism may help explain how polyploid cells gain a selective advantage under adverse conditions, such as nutrient deprivation, oxidative damage, or within the tumor microenvironment. By linking increased ploidy to stress sensing and effector pathways, our findings suggest that polyploid cells act not only as survivors but also as active responders that remodel tissues or evade damage.
These findings have implications for cancer biology, where polyploid and poly-aneuploid cells are often enriched in aggressive, therapy-resistant tumors. Tetraploid colon carcinoma cells exhibit enhanced motility and invasiveness compared with their diploid counterparts (Jemaà et al., 2023), and our data suggest that elevated ROS and JNK activation may underlie these behaviors. Thus, targeting stress-sensing pathways in polyploid cells could represent a therapeutic strategy to limit tumor invasion or promote regenerative healing.
In summary, our study reveals a mechanistic link between polyploidy, intrinsic cellular stress, and adaptive behavior, positioning induced polyploidy as a functional driver of epithelial plasticity across development, regeneration, and disease.
Materials and methods
Fly strains and genetics
Drosophila stocks used in this study are listed in the table below (Table 1). Flies are raised on BDSC standard cornmeal food unless otherwise specified. We note that all experiments were performed in parallel under identical conditions, ensuring that all discs were exposed to the same temperature-shift environment.
The detailed genotypes and incubation condition were claimed in Table S1.
Immunohistochemistry and imaging
Wing discs of third larvae were dissected in 1*PBS, then fixed in 4% formaldehyde in PBS for 20 min at room temperature. After washing with 1*PBS with 0.2% Triton X-100 (PBT), samples were incubated in PBT with primary antibodies at 4°C overnight with shaking. Then washed in PBT three times for 15 min each before added secondary antibodies and incubated overnight at 4°C. Samples were mounted after three times wash with PBT and imaged with Zeiss LSM 800 or LSM 900 Confocal Microscope. Primary antibodies were used at the following dilutions: rabbit anti-cDcp1 (#9578S; Cell Signaling, 1:200), rat anti-Ci (DSHB, 1:20), and mouse anti-Mmp1 (mix of 3A6B4, 3B8D12, and 5H7B11) (DSHB, 1:40). The secondary antibodies conjugated with Alexa 546 or 633 (Invitrogen) were diluted 1:400. Nuclei were labeled with DAPI (Invitrogen, 1:1,000).
Live imaging
Wing discs from third instar larvae were dissected in Schneider Drosophila Medium (#25-512; Genesee Scientific), mounted with 1% low-melting agarose, and immersed in Schneider Drosophila Medium containing 5% fly extract and 1x penicillin-streptomycin antibiotics (filtered by 0.2-μm filter) as previously described (Wang et al., 2021). Live images were taken with a Zeiss LSM 980 Confocal Microscope. Projection images were used in the videos.
To quantify the dynamic behaviors observed during live imaging, we analyzed the centroid displacement speed of clones by measuring the displacement distance (defined as the movement of the clone edge along its predominant direction of extension) and dividing it by the elapsed time.
DHE staining
DHE labeling was performed as described (Diwanji and Bergmann, 2020). Wing imaginal discs were dissected in Schneider Drosophila Medium (#25-512; Genesee Scientific), followed by incubation in 10 µM DHE (#D11347; Thermo Fisher Scientific) and Hoechst (#33342; Thermo Fisher Scientific) in Schneider Drosophila Medium for 10 min in the dark. After washing with 1x PBS, samples were mounted and imaged immediately.
Fluorescence-activated cell-sorting analysis
Wing discs from third instar larvae were dissected in Schneider Drosophila Medium (#25-512; Genesee Scientific) and washed with EBSS. Samples were then treated with papain (50 U/ml in EBSS) and pipetted up and down intermittently at room temperature until the tissues were completely dissociated. After passing through a 40-μm filter, cells were collected by centrifugation at 1,300 rpm for 20 min and fixed with 4% formaldehyde in PBS with Hoechst 33342 (1:2,000, Invitrogen) for 30 min, followed by washing with EBSS. Cell ploidy was detected by a flow cytometer based on excitations of Hoechst (405 nm) and GFP (488 nm).
Fluorescence intensity analysis
Images were acquired using Zeiss LSM 800 and LSM 980 confocal microscopes. Mean fluorescence intensity from each section was quantified using ImageJ (Fiji) software. Relative mean fluorescence intensity = mean fluorescence intensity of target region (GFP+) - mean fluorescence intensity of neighbor region (GFP−).
NAC fed assay
To prevent ROS accumulation, we prepared standard food supplemented with N-acetyl cysteine (A9165; Sigma-Aldrich) at a final concentration of 100 μM.
Protein synthesis detecting
Click-iT Plus OPP Protein Synthesis Assay Kits (#C10458; Invitrogen) were used to detect and characterize newly synthesized proteins. Samples were processed according to the manufacturer’s instructions.
Cell migration assay
Cell invasion assays were performed using Boyden chambers as previously described (Tan et al., 2023). Briefly, 2,000 cells were seeded in 200 μl of serum-free medium in chambers and allowed to migrate toward completed medium in the bottom wells for 16 h. Migrated cells on the bottom side of the membrane were fixed in 90% ethanol, stained with 0.1% crystal violet, imaged, and quantified.
Western blot
Cells were lysed in 1× RIPA buffer (Cell Signaling) supplemented with protease and phosphatase inhibitors. Equal amounts of protein were separated by SDS-PAGE and transferred onto a nitrocellulose membrane. The membrane was blocked with 5% milk for 30 min at room temperature, followed by overnight incubation at 4°C with primary antibodies against pJNK (#9251; Cell Signaling), JNK (#9252; Cell Signaling), or Tubulin (11224-1-AP; Proteintech). After washing, membranes were incubated with HRP-conjugated secondary antibodies for 1 h at room temperature. Protein bands were detected using an enhanced chemiluminescence (ECL) detection system (Thermo Fisher Scientific) and imaged with a ChemiDoc Imaging System (Bio-Rad).
Gamma (γ)-ray irradiation
Adult flies were exposed to a single dose of γ-ray (18 Gy) using a Gammacell 40 Cs-137 irradiator (MDS Nordion) with a dose rate of 36 Gy/h. Flies were dissected 24 h after irradiation.
Quantification and statistical analysis
All data were analyzed with the GraphPad Prism (GraphPad Software). Unpaired Student t-test (two-tailed) was used for comparisons between two samples, and one-way ANOVA with Dunnett’s multiple comparisons test was used for multiple group comparisons.
All images were processed with ImageJ (Fiji).
Online supplemental material
Fig. S1 shows induced polyploidy by fzr or rux overexpression results in basal cellular protrusions. Fig. S2 shows JNK activation in induced polyploid cells. Fig. S3 shows ROS-mediated JNK activation in induced polyploid cells. Fig. S4 shows that elevated ER stress drives ROS production in induced polyploid cells. Fig. S5 shows that induced polyploid cells exhibit active engulfment. Table S1 shows detailed genotypes for each experiment. Video 3 shows time-lapse video of lacZ-OE control cells. Video 1 shows time-lapse video of fzr-OE polyploid cell dynamics. Video 2 shows time-lapse video of rux-OE polyploid cell dynamics. Video 4 shows induced polyploid cells navigating around the trachea. Video 5 shows time-lapse video showing JNK activation in a fzr-OE polyploid cell. Video 6 shows time-lapse video showing JNK activation in rux-OE polyploid cells. Video 7 shows time-lapse video showing mahj1 cells engulfed by fzr-OE polyploid cells.
Data availability
All data needed to evaluate the conclusions in the paper are included in the main text and/or the supplemental materials.
Acknowledgments
We thank D. Bilder, D. Bohmann, D. Fox, D. Montell, H.D. Ryoo, the Bloomington Drosophila Stock Center, and the Developmental Studies Hybridoma Bank for providing fly lines and antibodies. We also acknowledge FlyBase for essential genetic and genomic information. Special thanks to Dr. B. Calvi for helpful discussions regarding the results and their implications.
This work was supported in part by the National Institutes of Health (grants CA227789, CA224381, CA287524, and GM072562 to W.-M. Deng and R03CA280382 to X. Tan), the Ladies Leukemia League, an LCRC seed grant to W.-M. Deng, and a Tulane COR Research Fellowships to X. Tan, and Japan Society for the Promotion of Science (JSPS) KAKENHI (grants JP22KK0110, JP23K24080, JP23K18238) to Y. Tamori.
Author contributions: Youfang Zhou: conceptualization, data curation, formal analysis, investigation, methodology, project administration, supervision, validation, visualization, and writing—original draft, review, and editing. Xianfeng Wang: conceptualization, data curation, formal analysis, investigation, methodology, validation, visualization, and writing—original draft, review, and editing. Xiaochao Tan: data curation, formal analysis, funding acquisition, investigation, methodology, and writing—original draft. Shingo Nara: conceptualization, data curation, formal analysis, investigation, methodology, and resources. Yi-Chun Huang: resources and writing—review and editing. Yoichiro Tamori: data curation, formal analysis, funding acquisition, investigation, methodology, resources, validation, visualization, and writing—review and editing. Wu-Min Deng: conceptualization, funding acquisition, methodology, project administration, supervision, and writing—original draft, review, and editing.
References
Author notes
Y. Zhou and X. Wang contributed equally to this paper.
Disclosures: The authors declare no competing interests exist.

