Systemic sclerosis (SSc) is an autoimmune disease that has a strong female predominance. Both the X-linked TLR7 and TLR8 can induce type I IFN (IFN-I) by plasmacytoid DCs (pDCs), which can promote fibrosis. We identified five subclusters of pDCs, including ISGhigh clusters that were over-represented in SSc patients. We observed that both TLR7 and TLR8 genes escape from X chromosome inactivation (XCI) at higher frequency in pDCs of SSc patients, which was associated with changes in TLR7 protein profile. Combined DNA/RNA FISH analysis revealed that the TLR7/8 locus is preferentially located outside of the inactive X (Xi) territory when TLR7 is expressed, suggesting that higher-order loop formation is linked to TLR7/8 expression from the Xi. Furthermore, the expression levels of XIST and the transcriptional repressor SPEN were reduced in SSc pDCs. Hence, our data revealed the heterogeneity of pDCs in SSc and suggested that altered XCI at the TLR7/8 locus may contribute to the chronic IFN-I activity of pDCs in female SSc patients.
Introduction
Systemic sclerosis (SSc) is a disease characterized by elevated autoantibody production, vasculopathy, and fibrosis of the skin and internal organs, and SSc has the highest mortality among autoimmune rheumatic diseases (Allanore et al., 2015; Denton and Khanna, 2017; Hao et al., 2017; Poudel et al., 2018). Serum autoantibodies are present in >95% of patients including autoantibodies specific for nucleic acid (NA)-associated autoantigens, such as anti-topoisomerase 1, anti-centromere, and anti-RNA polymerase III (Allanore et al., 2015; Denton and Khanna, 2017; Kayser and Fritzler, 2015; Poudel et al., 2018; Yang et al., 2020).
There is increasing evidence that the chronic presence of type 1 IFN (IFN-I) responses in both circulation and also in tissues such as the skin and lungs are involved in the pathogenesis of SSc (Ah Kioon et al., 2024; Assassi et al., 2015; Brkic et al., 2016; Christmann et al., 2014; Ciechomska and Skalska, 2018; Crow et al., 2019; Farina et al., 2010; Gardner et al., 2006; Higgs et al., 2011; Johnson et al., 2015; Psarras et al., 2017; Skaug and Assassi, 2019). Further, polymorphisms of IFN regulatory genes (e.g., IRF-4, 5, 7, and 8 and STAT4) are associated with SSc (Skaug and Assassi, 2019), suggesting that IFN-I plays a key role in SSc pathogenesis. We and others have reported that plasmacytoid dendritic cells (pDCs) are key players in the IFN-I response in SSc patients (Ah Kioon et al., 2018; Gerber et al., 2013; van Bon et al., 2014) and can contribute to the establishment and maintenance of skin fibrosis (Ah Kioon et al., 2018). It is likely that the chemokine CXCL4, which was found elevated in the circulation of SSc patients (Lande et al., 2019; van Bon et al., 2014; Volkmann et al., 2016), as well as other chemokines (Du et al., 2022), play a role in promoting the IFN-I response in patients. We and others have also shown that the number of pDCs is decreased in the circulation in SSc patients but infiltrates fibrotic skin (Ah Kioon et al., 2018; Gur et al., 2022) and that the chronic activation of pDCs from patients with SSc is linked to the dysregulation of their metabolic state (Chaudhary et al., 2022). TLR8, which is normally highly expressed on myeloid cells but not on pDCs, is ectopically expressed on pDCs of SSc patients and induces IFN-α in response to a specific agonist of TLR8 (Ah Kioon et al., 2018). However, little is known about the heterogeneity of the pDC subsets in patients with SSc, why TLR8 is expressed and how it signals in pDCs, and whether the female predominance, well-described in SSc, is associated with the chronic activation of these cells in patients.
The regulation of expression of X chromosome–encoded genes is important as it is well documented that, like many other autoimmune diseases, SSc is more prevalent in women (Conrad et al., 2023; Jiwrajka and Anguera, 2022; Libert et al., 2010). In female mammals, one of the two X chromosomes is randomly inactivated to equalize the dosage of gene expression between the biological XX and XY sexes (Lyon, 1961). This chromosome-wide gene silencing is triggered, during early embryonic development, by the XIST long-coding RNA, which is overexpressed and decorates the X chromosome chosen to be inactivated (Xi) and recruits many protein partners involved in gene silencing per se (SPEN), or the stable epigenetic maintenance of the inactive state (Dossin et al., 2020; Loda et al., 2022). X chromosome inactivation (XCI) results in cellular mosaicism, where about one-half of the cells in a tissue express the maternal X chromosome and the other half the paternal one. However, 15–23% of human X-linked genes escape XCI and are thus expressed from both the active (Xa) and inactive (Xi) X chromosomes in certain tissues or individuals (Carrel and Willard, 2005; Tukiainen et al., 2017). Of importance for this study, mice that express two copies of the Tlr7 or Tlr8 gene, both of which are in the same region on the X chromosome, or the expression of a gain of function mutant of human TLR7 with enhanced signaling potential, is enough to induce full-blown autoimmunity (Brown et al., 2022; David et al., 2024; Deane et al., 2007; Guiducci et al., 2013; Walsh et al., 2012). Furthermore, gain of function mutants of UNC93B that leads to increased TLR7 and TLR8 activity were recently reported in patients with lupus (Al-Azab et al., 2024; David et al., 2024; Rael et al., 2024). Hence, the importance of tight regulation of TLR7 and/or TLR8 expression led to the hypothesis that escape from silencing by incomplete XCI in immune cells from women, may affect TLR7/8 signaling, resulting in spontaneous triggering of harmful autoreactive and inflammatory responses leading to disease.
The data present herein identify subclusters (SCs) of pDCs with high expression of IFN-I stimulated genes (ISGs) as being enriched in patients with SSc. Using RNA fluorescent in situ hybridization (RNA-FISH) on primary pDCs from healthy donors (HDs) as well as from patients with SSc, we observed a dysregulation of XCI maintenance at the X-linked TLR7/8 locus that is associated with SSc condition. Furthermore, combined DNA/RNA FISH analysis showed a correlation between TLR7 expression from the Xi and its looping outside of the Xi territory, suggesting an extensive reorganization of the Xi in biallelic cells. Finally, we show that the key players of the initiation of XCI, the XIST long non-coding RNA and its protein partner SPEN, are downregulated in pDCs of SSc patients. Hence, our data suggest that the escape of XCI of the TLR7/8 locus could be associated with the female predominance in SSc by lowering the TLR-driven activation threshold of pDCs, leading to the association of unique SCs with increased IFN-I response.
Results and discussion
Distribution of pDCs in patients with SSc versus HDs at the single-cell level
Although the understanding of the transcriptomic landscape at the single-cell level of pDCs from SSc is critical, using unbiased approaches to study rare cell types such as pDCs, which represent <1% of total peripheral blood mononuclear cell (PBMCs), is creating significant challenges. For example, in SSc patients, an extensive single-cell RNA sequencing (scRNA-seq) analysis that sampled 97 SSc patients and 56 controls, both blood and skin, led to the identification of interesting fibroblast subsets but yielded few hundreds pDCs, which does not allow meaningful subclustering analysis (Gur et al., 2022). In other autoimmune disease like systemic lupus erythematosus (SLE), the elegant analysis of 276,000 cells from 33 patients with pediatric SLE and 11 matching HDs allowed the mapping of pDCs in SCs (Nehar-Belaid et al., 2020), but only 655 pDCs were analyzed.
To better understand the diversity of pDCs and how this cell type contributes to the IFN signature and pathogenesis of SSc, we collected PBMC samples from four female patients with diffuse SSc and from four female HDs for scRNA-seq analysis and designed a strategy to enrich our samples with pDCs (Fig. 1 A). First, CD3+ cells were depleted to remove the T cells followed by purification of pDCs (CD14− CD123+ BDCA4+). pDCs were mixed with the CD3-depleted fraction at a 1:2 ratio, leading to a mix of cells with about 30% pDCs (Fig. 1, A–C). To minimize the batch effect, we used previously frozen PBMCs, which were sorted and analyzed on the same day, yielding 31,375 total cells for scRNA-seq analysis (Fig. 1 C), including 13,661 and 17,714 cells in the HD and SSc groups, respectively (Fig. 1, C and D). This included 9,885 pDCs as well as monocytes, B cells, NK cells, and DC subsets (Fig. 1, B–G). By comparing the cell type composition of the different samples, we observed that conventional DCs were decreased while non-classical CD16+ monocytes were significantly enriched in SSc patients (Fig. 1, E–G). As we manipulated the pDCs, we found no difference in the ratio of this cell type between patients and HDs (Fig. 1, E–G). By conducting differential gene expression analysis in cell types, we observed that the most significant differences between SSc patients and HDs were in the NK cell and pDC subsets (Fig. 1, C, D, and H). There were also notable differences in monocytes, particularly in the CD16+ subset (Fig. 1 H). These data illustrate that an enrichment strategy, which has also been done in other studies (Cheong et al., 2023; Villani et al., 2017), allows the analysis of a significant number of cells, even for rare cell types, without the need of a large set of donors. Although this approach minimized the batch effect, a key issue with scRNA-seq, as all the samples were prepared, sorted, and loaded on 10× the same day, there are limitations of this approach. First, T cells were not analyzed, and cells were sorted before preparing the libraries. Furthermore, although our enrichment strategy allowed us to analyze a fairly large number of pDCs using a small number of patients, a key limitation is that these patients may not necessarily represent the full spectrum of patients with SSc and that patients at different stages of the disease or under different treatment may show different cellular distribution. Adding more patients who receive different treatments should be conducted in further studies.
SCs of cells expressing high levels of IFN-I–inducible genes are enriched in pDCs of SSc patients
To determine the difference between pDCs from patients with SSc versus HDs, we defined the pDC population and conducted SC analysis. We identified five SCs, pDC-0–pDC-4, based on the Uniform Manifold Approximation and Projection (UMAP) plot of the 9,885 pDCs (Fig. 2 A), with the top five expressed marker genes of each SC shown (Fig. 2 B). Of note, we observed cells with a high content of mitochondrial protein-encoding genes such as those described in SLE (Nehar-Belaid et al., 2020), but in our samples, these cells had low mRNA counts, suggesting low viability and hence, were excluded from our analysis. Next, we compared the composition of the clusters between HD and SSc groups. There was a clear imbalance in the distribution of the pDC clusters between SSc patients and HDs, with a larger number of cells from patients in the pDC-0 and pDC-2 SCs and an associated reduction in the SCs pDC-3 and pDC-4, as compared with controls (Fig. 2, C and D). The mapping of ISGs suggested that the pDC-0 and pDC-2 SCs are associated with high IFN-I response (Fig. 2, E and F). Furthermore, pathway analysis based on gene expression of each cluster projected to principal component analysis (PCA) indicated the association of the two SCs with high expression of IFN-I–inducible genes (Fig. S1, A–C and Fig. 2 F). The analysis of the data from each individual donor did not identify that the observed differences between SSc and HDs were due to the dominance of a particular donor, an important control since we used a small number of samples (Fig. S1, D and E). Further, the reactome pathway analysis revealed a chronically activated status of pDCs from SSc patients with multiple inflammatory pathways, including the IFN-I signaling pathway (Fig. S1 B). Using the monocle3 tool (Qiu et al., 2017), we then conducted a trajectory analysis of the different pDC clusters to determine whether the ISG high SCs represented differentiated cells. For this analysis, we selected the ISGlow clusters as the starting point and the color and numbers indicate the 10 states identified, with the lower number in the figure indicating the cells that are more undifferentiated when it comes to ISGs, while the higher number stands for the more activated/differentiated cells (Fig. 2 G). The data demonstrate that the pDC-3 and pDC-4 SCs, which are more abundant in HDs, correspond to more resting cells, while the pDC-0 and pDC-2 SCs contained the most activated cells (Fig. 2 H). By separating the HDs and SSc patients’ cells, the data show that the activated/differentiated cells are enriched in the patients (Fig. 2, I and J). Interestingly, we also observed that c-Jun and c-Fos, members of activator protein 1 (AP-1) transcription factor family, were enriched in the pDC-3 and pDC-4 SC (Fig. S1 F), and that their expression was reduced in pDCs from SSc patients, which was the opposite for ISGs (Fig. S1 H). Indeed, the AP-1 genes inversely correlated with ISGs expression in the pDCs of SSc patient (Fig. S1 H). Of note, because there is little expression of ISGs in pDCs from HDs, we could not conclude that such correlation exists in pDCs from HDs. Although not much is known about AP-1 function in pDCs beside their contribution to TLR9 signaling in mouse pDCs (Mann-Nüttel et al., 2021), the opposite role between IFN and JUN has been shown in SLE with the ability by IFN-I to downregulate JUN expression (Law et al., 2024). In addition, we observed that chemokine receptors such as CCR2, CCR7, and CXCR3, which are known to be important for pDC migration from blood to tissues (Liu et al., 2021), are significantly upregulated in pDCs of SSc patients (Fig. S1 I) and have higher expression in cells from the ISGhigh pDC clusters (Fig. S1 J), again suggesting that cells with a more activated/differentiated phenotype are over-represented in patients with SSc. Other studies have described subsets of pDCs in health and disease, including cells that express CD2, which are primarily involved in antigen presentation (Matsui et al., 2009), or where different subsets of pDCs can be induced following their stimulation in vitro (Alculumbre et al., 2018; Duramad et al., 2003), and our data now provide a description of the heterogeneity of pDCs in patients with SSc.
Taken altogether, these data demonstrate a significant unbalance in the activation status of pDCs in patients with SSc as compared with HDs. It also reinforces our understanding of the central role played by IFN-I in pDC-driven activation in SSc.
Dysregulation of the X-linked TLR7/8 locus in pDCs of women with SSc
There is a clearly increased prevalence in women for multiple autoimmune diseases such as SLE and SSc (Conrad et al., 2023; Jiwrajka and Anguera, 2022; Libert et al., 2010). Notably, it is well documented that increased response to TLR7 or TLR8 is sufficient to induce autoimmunity in mouse models (Christensen et al., 2006; Deane et al., 2007; Guiducci et al., 2013; Pisitkun et al., 2006; Subramanian et al., 2006) or in human patients (Al-Azab et al., 2024; Brown et al., 2022; David et al., 2024; Rael et al., 2024). We also reported that TLR7 and TLR8 can escape X-chromosome inactivation in immune cells, which is one hypothesis to explain the enhanced prevalence of autoimmunity in female patients and XXY Klinefelter syndrome males (Souyris et al., 2018; Youness et al., 2023). Hence, we next investigated whether aberrant expression of the TLR7/8 locus from the Xi may occur in primary pDCs from SSc patients. pDCs were isolated from pooled PBMCs from female HDs or SSc patients and then immediately fixed on glass slides. We used RNA FISH probes to detect TLR7 and TLR8 primary transcripts together with probes specific for the long non-coding XIST RNA, which decorates the Xi territory (Souyris et al., 2018; Youness et al., 2023). Using this approach, we could identify primary pDCs with monoallelic or biallelic expression of either TLR7 or TLR8 primary transcripts (Fig. 3, A and B). The proportion of pDCs showing one or two TLR7 (Fig. 3 C) or TLR8 (Fig. 3 D) RNA signals was significantly higher in pDCs from the SSc women groups than among age-matched healthy controls, whereas nuclei with robust XIST RNA cloud on the Xi territory were relatively infrequent (Fig. S2, A and B). We selected to pool donors due to the need for a high number of cells to conduct RNA FISH, which is a limitation in this study. We then calculated the percentage for each XIST RNA localization pattern (types I–IV, previously described in Syrett et al. [2017], Wang et al. [2016]), and we observed that most of the pDCs (>70%) from HD and SSc female donors exhibited Type-III and -IV patterns and therefore lacked robust XIST RNA clouds (Fig. S2, A and B). Although the proportion of cells harboring more robust XIST RNA clouds (i.e., Type I–Type II patterns) was very heterogeneous among donors, ranging from 3% to 30%, this population of cells tended to be more frequent in SSc pDCs compared with HDs (Fig. S2 C). Then, we calculated the proportion of cells with a biallelic expression of TLR7 among all TLR7+ nuclei (mono + biallelic) in both HD and SSc donors and found that they were homogeneous within the two categories of donors (Fig. 3 E). Strikingly, TLR7 biallelic cell frequencies were higher in SSc pDCs, reaching 30–40% of total TLR7+ pDCs, compared with 10–20% in HDs in the four independent experimental pools tested (Fig. 3, E and F). Similar results were found when nuclei with robust XIST+ Type-I and -II patterns were excluded (Fig. S2 D). Because of the low frequency of nuclei positive for TLR8 RNA FISH signals, in particular in the HD pools (Fig. 3 B), this analysis could not be performed. However, by combining the four pools of HDs’ cells and the ones of female SSc patients’ cells, we observed a slight increase in biallelic expression of TLR8 in total TLR8+ SSc pDC nuclei (12%) compared with HDs (7%), although not significant (Fig. 3 F). This tendency follows the very significant increase in TLR7 biallelic nuclei in pDCs from patients with SSc (35%), as compared with control HDs (13%) (Fig. 3 F). We next investigated TLR7 mRNA expression in single-cell sorted pDCs from SSc and HD women as described (Abbas et al., 2022). We evaluated TLR7 expression in 732 pDCs from 5 SSc patients and 500 pDCs from 5 HDs analyzed individually (Fig. S2 E). TLR7 mRNA transcripts were expressed at higher levels in SSc pDCs than in control HD cells, corresponding to a 1.85-fold increase in the median expression value (Fig. 3 G). Because TLR7 expression can be induced by IFN-β and two clusters with strong ISGs were over-represented in pDCs of SSc patients, we examined the impact of IFN-I signaling on TLR7 expression in primary HD pDCs. Indeed, incubation of pDCs with IFN-β resulted in a significant upregulation of TLR7 mRNA expression at single-cell resolution (Fig. 3 H). Moreover, RNA FISH analysis after in vitro culture of primary pDCs with IL-3 (Fig. 3 I) further showed a significant increase in the proportion of cells expressing TLR7 in the presence of IFN-β (Fig. 3 J). We observed that IFN-β stimulation not only increases the proportion of nuclei expressing TLR7 primary transcripts (Fig. 3 J) but also the relative proportion of cells with biallelic expression of TLR7 within the TLR7+ cells (mono + biallelic) (Fig. S2, F and G). Of note, IL-3–mediated pDC maintenance in this system was associated with strong upregulation of XIST+ Type-II clouds (Fig. S2, H and I). By quantifying the effect of IFN-I signaling on XIST cloud formation using machine learning approaches, we observed a significant reduction in robust XIST cloud Type I–II (Fig. 3 K), which was associated with a concomitant increase in Type-III XIST RNA cloud profiles where XIST RNA molecules are less condensed on the Xi territory and can even be delocalized from it, suggesting that XIST molecules may be displaced and/or less tightly linked to the Xi territory upon IFN-β stimulation (Fig. S2, H and I; and Fig. 3 K).
We next performed sequential RNA FISH (for TLR7 primary transcripts and XIST RNA) and DNA FISH (for the TLR7/8 region and X chromosomes) analysis on the same nuclei (n = 109) to assess the 3D localization of the TLR7/8 genomic region relative to the whole Xa and Xi chromosome territories (Fig. 3, L–N). Representative images are shown for cells with TLR7 expression from both X chromosomes (biallelic cell; Fig. 3 L) or from only the active one (monoallelic cell; Fig. 3 M). The Euclidean distances of the TLR7/8 genomic region to the edge of the X chromosome territories were then measured on the DNA FISH 3D stacks using IMARIS software (Fig. 3 N). Images of the same nuclei after RNA and DNA FISH were compared in order to (1) verify that the RNA FISH signals corresponded to the DNA FISH signals, (2) assess which X chromosome was the inactive XIST-coated one, and (3) assess the transcriptional status of the two TLR7 alleles, located on the Xa and Xi (examples in Fig. 3, L and M). The TLR7/8 region, regardless of TLR7 expression status and the X of origin, tended to be located inside of the X territory, with a mean distance to the edge of −0.07 µm (95% CI: −0.17 to 0.03 µm) when on the Xi and −0.14 µm (95% CI: −0.07 to −0.21 µm) when on the Xa (Fig. 3 N, “Total” bars). There was also no significant difference in the internal location of the region on the Xa, regardless of TLR7 expression status (means of −0.14 µm when expressed and −0.12 µm when silenced), consistent with the idea that the active X chromosome is accessible to the transcription machinery (Fig. 3 N, “Xa” bars). Similarly, there was no significant difference in the location inside of the X territory when TLR7 was not expressed, regardless of the X of origin (means of −0.26 µm when on the Xi and −0.12 µm when on the Xa) (Fig. 3 N, “TLR7−” bars). However, these preferential internal locations of TLR7/8 regions within the X territory, when TLR7 is on the Xa or is not expressed from the Xi (i.e., submitted to XCI), were in striking contrast with the preferential external localization outside of the inactive Xi territory observed when TLR7 is expressed (i.e., escaping XCI; mean of 0.33 µm [95% CI: 0.10–0.56 µm]) (Fig. 3, L and N “TLR7+” and “Xi” bars). Thus, expression of TLR7 from the inactive X chromosome (i.e., escape from XCI) correlated with a chromatin looping of the TLR7/8 genomic region outside the Xi chromosome territory (Fig. 3, L–N). Together, these data suggest that a change in 3D organization of the Xi with the formation of a higher-order loop of the TLR7/8 region outside of the Xi territory is linked to the escape of TLR7 from XCI, with the hypothesis that this move could increase the accessibility to the transcription machinery.
Enhanced transcriptional activity of the TLR7/8 locus translates to TLR8 signaling and dominant expression of the full-length form of the TLR7 protein in pDCs of SSc patients
Our data show increased expression of TLR8 primary transcripts (Fig. 3 D) in pDCs of SSc patients, and we have previously reported that TLR8 is abnormally expressed and IFN-α is produced in response to the specific TLR8 agonist ORN-8L (Ah Kioon et al., 2018) in pDCs of SSc patients. To get a comprehensive view of how these pDCs respond to TLR8 signaling, we performed transcriptomic analysis using RNA-seq of pDCs from four female patients with SSc stimulated by ORN-8L as compared with unstimulated (Unstim). Using PCA, we observed that the TLR8-induced and Unstim conditions differed significantly (Fig. S3 A) and observed a strong induction of IFN-I and IFN-regulated genes as well as the induction of multiple inflammatory cytokines and chemokines upon TLR8 activation (Fig. S3, B–D). Pathway analyses revealed a dominant IFN-I response associated with IRF7 signaling (Fig. S3, E and F), a key transcription factor associated with IFN-I response in pDCs (Guiducci et al., 2008; Honda et al., 2005). Hence, these data suggest that the aberrant presence of TLR8 transcripts in pDCs of SSc patients likely adds another layer of IFN-I induction as compared with a distinct signaling response to the other TLR7&9.
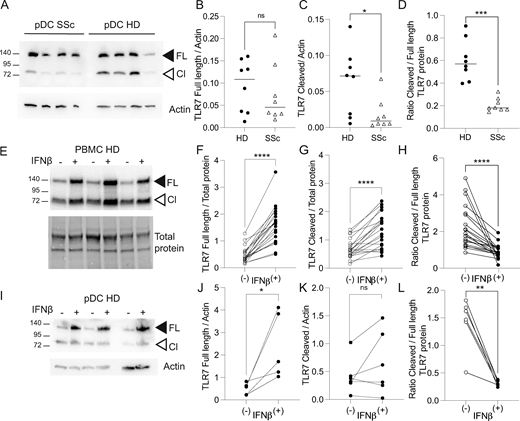
We then examined TLR7 protein levels on FACS-sorted pDCs using a C-terminus TLR7-specific antibody. As we previously reported (Souyris et al., 2018), this antibody can detect both the full-length and the cleaved form of the TLR7 protein (Fig. 4, A–C). We observed that although there was no significant difference in the levels of the full-length form of TLR7 between HDs and SSc patients (Fig. 4, A and B), there was a significant reduction in the cleaved form in SSc patients (Fig. 4, A and C). This led to a significant reduction of the ratio between the cleaved and the full-length forms in SSc pDCs compared to HD age-matched controls (Fig. 4, A and D). These evaluations were done in a limited number of purified pDCs which is a limitation for such assay; however, the ratio “cleaved/full length” was not impacted by the absolute expression levels of TLR7 and the differences consistent across the donors. We then investigated whether the dominance of the full-length TLR7 protein in SSc pDCs could be a consequence of the upregulated expression of TLR7 mRNA upon IFN-I signaling. We observed in whole PBMCs that IFN-β stimulation, which upregulated TLR7 and MxA gene expression (Fig. S2 J), was associated with a strong increase in both forms of the TLR7 protein (Fig. 4, E–G); however, the effect on the full-length form was more pronounced, and we observed that IFN-β impacted the ratio cleaved/full length by promoting the accumulation of the full-length TLR7 protein over the truncated form (Fig. 4 H). Such enhanced expression of the unprocessed TLR7 protein over the cleaved form in cells incubated with IFN-β was also observed using purified pDCs (Fig. 4, I–L) and associated with an upregulated expression of TLR7 and MxA transcripts (Fig. S2 K). Thus, IFNAR signaling in female pDCs converts their TLR7 protein expression profile toward a predominant expression of the unprocessed form of TLR7 protein, similar to the profile of ex vivo sorted SSc pDCs (Fig. 4, A and D). The source of IFN-I that may be driving this response could be autocrine and could drive increased TLR7 signaling as previously suggested in the case of HDs (Kim et al., 2014), and this is supported by our and others findings that pDCs of patients with SSc chronically produce IFN-α, as compared to healthy donors (Ah Kioon et al., 2018; van Bon et al., 2014).
Together, these results show that the observed increase in TLR7 primary transcripts (Fig. 3, A and C) and higher frequencies of TLR7 biallelic cells (Fig. 3, E and F) associated with a 1.85-fold upregulation of TLR7 mRNA at single-cell resolution (Fig. 3 G) are associated with the enhanced expression of full-length TLR7 protein in pDCs of female SSc patients (Fig. 4, A and B). We also observed that these differences are magnified by IFN-β, suggestive of a higher transcriptional activity of TLR7 loci from both X chromosomes that could be driven by IFN-I signaling.
Reduced expression levels of XIST RNA and the transcriptional repressor SPEN, as well as alteration of other histone-modifying enzymes in pDCs of SSc patients
The observation of the presence of IFN-I–associated pDC clusters associated with a defect in XCI at the TLR7/8 locus in pDCs of SSc patients raised the question as to the mechanism involved which could explain the enrichment during the course of disease of pDCs with such a phenotype.
Xist RNA triggers gene silencing via the recruitment of the transcriptional repressor SPEN (Dossin et al., 2020) and recruits a series of chromatin and epigenetic modifiers resulting in the formation of a heterochromatic Xi compartment with repressive histone modifications and DNA methylation (Loda et al., 2022). Importantly, reduced Xist expression results in overexpression and reactivation of genes on the Xi leading to spontaneous autoimmunity (Huret et al., 2024). The link between a defect in XCI and disease has been suggested both in SLE (Pyfrom et al., 2021), but also in SSc where dysregulated epigenetic factors correlated with the ISG signature in monocytes of SSc patients (van der Kroef et al., 2019). Hence, we compared the expression of XIST in pDCs at the single-cell level and observed a reduction in the expression level of XIST in SSc patients as compared with HDs (Fig. 5 A). We also observed a reduction of SPEN and CBX4 (Fig. 5 B) and an increase in the expression of ING4 (Fig. 5 C), which may directly or indirectly enhance permissive H3K27ac deposition as suggested in SSc monocytes (van der Kroef et al., 2019). We then asked whether the changes in expression of these chromatin regulators were linked to the enrichment of ISGhigh SCs in SSc patients. Although there was no difference in the expression for XIST between the ISGhigh and ISGLow clusters (Fig. 5 D), the expression of both SPEN and CBX4 was reduced in the ISGhigh SCs as compared with the ISGLow ones, and their expression negatively correlated with the presence of ISGs (Fig. 5, E and F). These data suggest that the enrichment of pDCs with high expression of ISGs, with increased transcriptional levels of TLR7 and TLR8, and with an increased presence of cells with biallelic expression of TLR7 in patients with SSc is related to the dysregulation of key players of the XCI machinery.
Concluding remarks
There is abundant evidence that difficulties in controlling NA response participate in the development of autoimmune diseases (Ah Kioon et al., 2024), and the contribution by pDCs through the production of IFN-I has been shown in both preclinical models and in clinical trials (Barrat and Su, 2019; Furie et al., 2019; Karnell et al., 2021; Reizis, 2019; Werth et al., 2022). We and others have previously reported that pDCs from patients with SSc are chronically activated, secrete IFN-I and CXCL4, which can promote fibrosis and exacerbate TLR signaling (Ah Kioon et al., 2018; Du et al., 2022; Lande et al., 2019; van Bon et al., 2014), and are perturbed at the metabolic level (Chaudhary et al., 2022).
Our data highlight a fundamental bias toward IFN-I pathway activation by pDCs from SSc patients and identified SCs that are associated with the disease. These SCs appear to result from the maturation of more resting pDC clusters that have low ISGs and increased expression of AP-1 genes. To understand the chronic activation of pDCs and the female predominance in SSc, we rationalized that dysregulation of TLR7 and TLR8 due to escape from XCI may be involved. Single-cell resolution analysis of TLR7 and TLR8 allelic expression in female pDCs revealed enhanced expression of both TLRs in pDCs of SSc patients and a striking increased frequency of TLR7 biallelic pDCs in SSc patients. This was associated with higher TLR7 mRNA and upregulated ISGs in our scRNA-seq data. We cannot exclude that the pDC diversity we observed is generated after innate activation rather than being developmentally determined (Alculumbre et al., 2018). However, it has been shown that female pDC with a biallelic expression of TLR7 constitutively express higher levels of IFN-I mRNA at steady-state, functionally discriminating them from monoallelic cells (Hagen et al., 2020). Indeed, IFN-I is an important positive regulator of early pDC function through its capacity to act in an autocrine/paracrine manner to drive high levels of production of IFN-I (Kim et al., 2014; Wimmers et al., 2018; Wu et al., 2016), and we observed that IFN-β could induce TLR7 expression as well as TLR7 primary transcripts from both Xa and Xi in female pDCs. This suggests that TLR7 biallelic pDCs are poised for efficient production of IFN-I, which could act in an autocrine/paracrine manner to enhance their TLR responsiveness. Whether TLR7-driven IFN-I production by TLR7 biallelic pDCs is solely responsible for the increased IFN activity observed not only in pDCs (our study) but also in monocytes (van der Kroef et al., 2019) of SSc patients will warrant further investigation. An alternative hypothesis could be that the accumulation of unprocessed TLR7 as a consequence of enhanced transcriptional activity at both TLR7 loci due to chronic IFN stimulation may interfere with the TLR7/8 axis leading to enhanced TLR8 signaling in SSc pDCs. This stochiometric changes in full-length TLR7 expression could affect endosomal TLR interactions with chaperones such as UNC93B1, thereby regulating their trafficking/turnover, resulting in upregulated TLR7/8 responses, as recently reported for UNC93B1 variants (Al-Azab et al., 2024; David et al., 2024; Rael et al., 2024).
Aberrant overexpression of ISGs in SSc monocytes has been associated with significant inhibition of the expression of histone-modifying enzymes and partners, including the transcriptional repressor SPEN (van der Kroef et al., 2019). We show that ISGhigh pDC clusters are upregulated in women with SSc, and this is associated with downregulation of XIST and SPEN expression at single-cell resolution. Interestingly, recent works indicate that the XIST’s SPEN-mediated silencing function is not limited to early development and reactivation of silenced Xi genes or upregulation of partially escaping genes can occur upon XIST/Xist loss or downregulation in female immune cells, resulting in atypical memory B cell formation (Yu et al., 2021) or in the spontaneous development of systemic B cell autoimmunity (Huret et al., 2024). Indeed, XIST has been shown to be continuously required to maintain the silenced status of the Xi through continuous H3K27 deacetylation at enhancers in B cells (Yu et al., 2021). Moreover, modulation of Xist RNA levels in adult tissues was reported to directly regulate the expression of X-linked facultative escapees via direct SPEN-mediated silencing (Hauth et al., 2024, Preprint). It is tempting to speculate that the downregulation of XIST/SPEN we observed in SSc pDCs accounts for the enhanced proportion of pDCs with a biallelic expression of TLR7.
Alteration of chromatin regulators, such as SPEN which recruits and activates HDAC3, has been observed not only in SSc monocytes but also in IFN-stimulated healthy monocytes (van der Kroef et al., 2019). Whether IFN-I signaling may contribute to initiating or sustaining the reactivation of silenced genes from the Xi, through SPEN/XIST regulation is currently unknown. Interestingly, we observed that stimulation of pDCs with IFN-I can promote the dynamic egress of XIST clouds outside the Xi territories. Moreover, we provide evidence that the TLR7/8 locus is often looped out of the Xi territory when TLR7 is expressed i.e., in the nuclei of TLR7 biallelic pDCs. These data underline the link between chromatin loop formation and dysregulated expression of the TLR7/8 locus from the Xi territories in primary pDCs. Such Xi-specific 3D organization of the chromatin may render the TLR7/8 genes easily accessible to the transcription machinery as previously shown for constitutive escapees in the mouse embryonic stem cell context (Calabrese et al., 2012; Chaumeil et al., 2006; Giorgetti et al., 2016). Whether endogenous IFN-I signaling contributes to the dysregulation of the Xi-linked TLR7/8 locus in female pDCs through multiple processes, including chromatin modulation, will deserve further investigation.
Thus, pDCs with a high-level expression of TLR7 mRNA due to the cell-autonomous action of XCI escape of TLR7 could belong to a group of early responder pDCs with superior ability to produce IFN-I in response to NA sensors such as TLR7, TLR8, and potentially TLR9 signaling, as previously suggested (Wimmers et al., 2018). Such “hyperfunctional” pDCs may accumulate during the course of SSc due to dysregulated epigenetic. Although it is tempting to speculate that the disease-associated pDC SCs in patients with SSc is linked to abnormal XCI maintenance of the X-linked TLR locus, cell-extrinsic factors such as inflammatory cytokines or chemokines like CXCL4 and IFN-I signaling, which are likely sustained in SSc patients, could also contribute to their development. While we observed an enhanced proportion of TLR7 biallelic pDCs in SSc women, which could clearly impact disease progression, our study cannot determine if dysregulated X-linked gene expression causes SSc or is instead a consequence of the disease. Hence, it remains to be determined whether SCs of pDCs, enriched in patients with SSc, correlate with TLR7 biallelism and are therefore female-specific or whether these ISGhigh pDC clusters could also emerge from a “XCI escape” independent mechanism in both sexes. Studying pDCs from male patients could also help assess whether pDC heterogeneity is a result of altered XCI and biallelic expression of TLR7 or dependent on IFN signaling.
In conclusion, by describing the disease-associated pDC SCs in patients with SSc and our observation of dysregulation of XCI maintenance at the X-linked TLR locus, our data provide a novel understanding of the pathways associated with disease and the female predominance observed in SSc.
Materials and methods
Reagents and antibodies
The TLR8L agonist ORN-8L (5′-M2UGCUGCUUGUG-/glycerol/-GUGUUCGUCGUM2-3′) was synthesized by Chemgenes Corporation. The following antibodies were used: APC anti-human CD123(560087; BD), PE anti-human BDCA-4 (130-090-533; Miltenyi), PerCP-Cy5.5 anti-human CD14(562692; BD), and PE-Cy7 anti-human CD3(563423; BD). NEBNext Single Cell/Low Input RNA Library Prep Kit for Illumina (E6420S; NEB) was purchased from New England Biolabs.
Preparation of PBMCs and pDCs
Whole blood or enriched leukocyte buffy coats from healthy donors were obtained from the New York Blood Center (Long Island City, NY, USA) after informed consent of donors who were deemed healthy by the New York Blood Center’s criteria. Participants were recruited, and whole blood from SSc patients was collected at the Hospital for Special Surgery, New York, NY, USA, or at the Bordeaux University Hospital, France. All participants provided written informed consent before enrollment. All SSc patients fulfilled the 2013 ACR/EULAR classification criteria for SSc (van den Hoogen et al., 2013). Patients were categorized as having limited cutaneous or diffuse cutaneous subtype of SSc according to LeRoy and Medsger Jr. (LeRoy and Medsger, 2001). Disease duration was defined as the time from the first SSc-related symptom apart from the Raynaud phenomenon. The clinical and demographic characteristics of the SSc patients are described in Table S2 (NY cohort) and Table S3 (France cohort). The blood samples were used under a protocol approved by the Institutional Review Board of the Hospital for Special Surgery and the Institutional Biosafety Committee of Weill Cornell Medicine. PBMCs were prepared using Ficoll–Paque density gradient (GE Healthcare) as previously described (Guiducci et al., 2010). For storage of PBMCs in liquid nitrogen, 10% DMSO + 12.5% human serum albumin in RPMI 1640 or Cryostor (Stemcell) was used for the freezing medium. pDCs were isolated from PBMCs by positive selection using BDCA4-MicroBead Kit as previously described (Guiducci et al., 2010).
scRNA-seq sample preparation, library construction, and data processing
To enrich the PBMCs with pDCs population since the latter are present in the PBMCs in very low frequencies, we first sorted CD3+ cells to remove T cells and then we collected the CD123+BDCA4+CD14− pDCs and the pDC depleted-PBMC cells (dT&dpDC). We then merged sorted pDCs with the dT&dpDC at a ratio of 1:2 before loading to 10× for scRNA-seq libraries preparation. The cell viability of all donors was above 85%. 8,000 cells from each of the four healthy donors and four SSc patients were loaded onto the same 10× single-cell microfluidic chip to obtain around 5,000 recovery cells. Libraries were constructed by following the company instructions (Chromium Single Cell 3′ Reagent kits v3). The quality of eight libraries was assessed using Agilent Bioanalyzer 2100 and the concentration was quantified by NEBNext Library Quant Kit (E7630S) and equally merged and sequenced by Novaseq. The sequenced data was analyzed in Cellranger to align reads and generate feature-barcode matrices. A merged dataset from four healthy donors and four SSc patients (see Table S4) was batch-corrected and analyzed using FastMNN (Haghverdi et al., 2018) in a R software-based Seurat (Seurat_4.0.3) pipeline (Hao et al., 2021) in SeuratWrappers (https://htmlpreview.github.io/?https://github.com/satijalab/seurat.wrappers/blob/master/docs/fast_mnn.html). Doublets were removed manually by excluding cells with >2 cell type markers. The SCs of the trimmed dataset were visualized by the UMAP plot. The trajectory analysis was performed using the Monocole3 package following the pipeline in SeuratWrappers with minor modification (Qiu et al., 2017), the SC 3 of pDCs was set as the start point.
Differential gene expression and pathway analysis
We used FindMarkers function (logfc.threhold = 0 and min.pct = 0.1) of Seurat with Wilcoxon Rank sum test to obtain a list of differentially expressed genes (DEGs) in each subset of PBMCs. Genes that had Bonferroni corrected P value <0.01, and genes with >0.25 log fold changes were considered significantly different. The pathway analysis of the differentially expressed genes was analyzed by GSEA package (Subramanian et al., 2005) and based on the reactome pathway database. The PCA of pathways of each SC was analyzed by ReactomeGSA package (Griss et al., 2020).
RNA FISH analysis
RNA FISH was performed using established protocols (Chaumeil et al., 2008; Souyris et al., 2018). Probes were prepared by PCR amplification of human genomic DNA fragments using primer sets, targeting exon 1 of XIST (Mendelian inheritance in men [MIM] *314670), and both exon and intron regions of TLR7 (Xp22.2; MIM *300365), TLR8 (Xp22.2; MIM *300366), as described (Youness et al., 2023). Probes were fluorescently labeled using the Vysis Nick Translation kit (Abbott) according to the manufacturer’s instructions, and any of the following dUTP conjugates: aminoallyl-dUTP-ATTO-647N, aminoallyl-dUTP-ATTO-550, or aminoallyl-dUTP-XX-ATTO-488 (all from Jena Bioscience). Human pDCs were purified from individual or pooled PBMCs by sequential negative selection with the EasySep human pDC isolation kit (StemCell), followed by FACS-sorting of BDCA4+ CD123+ cells. Purified pDCs were incubated at 37°C for 10 min (10 μl/1–2 × 105 cells) on poly-L-lysine–coated coverslips permeabilized for 7 min in ice-cold cytoskeletal buffer containing 0.5% Triton X-100 and 2 mM vanadyl-ribonucleoside complex (New England Biolabs) and immediately fixed for 10 min with 3% paraformaldehyde at room temperature. The cells were dehydrated through successive ethanol baths, air-dried briefly, and incubated with the labeled probes overnight at 42°C. The coverslips were rinsed thrice with 50% formamide in 2× SSC (saline sodium citrate) and thrice with 2× SSC alone, and nuclei were counterstained with DAPI in phosphate-buffered saline. The coverslips were slide-mounted using Dako fluorescence mounting medium before microscopy on a Leica TCS SP8 microscope using a 63× oil immersion objective. Image data were processed with the Fiji software (https://fiji.sc/).
Sequential RNA–DNA FISH
Sequential RNA–DNA FISH was performed in female human pDCs as previously described with minor changes (Chaumeil et al., 2013; Salataj et al., 2023). Briefly, RNA FISH was performed as described in the previous section on cells spotted onto poly-L-lysine–coated glass slides. 3D imaging was performed on a IXplore confocal microscope (Olympus) with a 60× objective and optical sections separated by 0.24 µm, and coordinates of the fields of view were recorded to track the nuclei back after the DNA FISH. To detach the coverslip for the slide and wash off the mounting medium, slides were incubated in three successive baths of 0.2% Tween-20/2× SSC at 42°C. Cells were then predenatured in 0.7% Triton X-100/0.1 M HCl for 10 min on ice and denatured in 50% Formamide/2× SSC for 30 min at 80°C. Cells were then rinsed three times in ice-cold 2× SSC and hybridized with the probes overnight at 42°C. Cells were then washed once in 0.4× SSC for 2 min at 72°C and once in 0.05% Tween-20/2× SSC for 2 min at room temperature. Nuclei were then counterstained with DAPI and mounted with Prolong Gold (Thermo Fisher Scientific) mounting medium. Fields of view imaged after the RNA FISH part were tracked back and imaged again with objective and z-section parameters.
Probe preparation for DNA FISH
The bacterial artificial chromosome (BAC) probe RP11-113P1 for the TLR7/8 locus was directly labeled by nick translation (kit from Vysis) with aminoallyl-atto-550-dUTP (Jena Bioscience) following the manufacturer’s instructions (Vysis). For one slide, 5 μl of the nick translation was precipitated with 1 µg of Cot-1 DNA to anneal all the repetitive sequences potentially present in the BAC. After resuspension in 15 μl of hybridization buffer (50% Formamide, 10% Dextran sulfate, 2× SSC, 2 mg/ml BSA), the probe was denatured at 75°C for 7 min and preannealed for 45 min at 37°C. 5 μl of commercially available green human X chromosome paint (Metasystems) were denatured at 75°C for 5 min and mixed with the TLR7/8 probe just prior to the hybridization with the cells.
IMARIS analyses
Methodology of machine learning with IMARIS for XIST RNA FISH analyses
Image data were processed with the Fiji software (https://fiji.sc/) and then processed and quantified with the Imaris program version 10.0.1 (Oxford Instrument). Z stack images were taken with a confocal microscope SP8 (Leica microsystems). The same settings were applied for all stacks, then a Z-stack maximum intensity projection was done with the Fiji software. Images were then processed with Imaris software. A background subtraction (mean filtering) was applied according to the area measurements of a few spots, for reference, 1 µm for the red (ATTO-550-TLR7) and green (ATTO-488-TLR8) channel, and 3 µm for cyan (ATTO-647N-XIST). Then a median filter of 3*3*1 for the three channels was done and a Gaussian filter only for XIST of 0.200 µm. Then vectorial isosurfaces were generated around the nucleus (DAPI) with a surface detail of 0.200 µm. Touching nuclei were separated by morphological split. Non-complete or conglomerates of nuclei were discarded. Nuclei were then classified with machine learning (ML) based on gene expression combinations: one training per gene in combination with XIST was generated (XIST+TLR7, and XIST+TLR8) and one training just for the XIST patterns. The classes were identified as follows for TLR7 and TLR8: XIST/TLR7-8 biallelic, XIST/TLR7-8 in Xa, XIST/TLR7-8 in Xi, XIST, TLR7-8 biallelic, TLR7-8 monoallelic, noXIST/noTLR7-8. For XIST: XIST-I, XIST-II, XIST-III, XIST-IV, and no XIST. For the different trainings, an “Unclassified” class was generated to group all the nuclei that cannot be taken into consideration for the counting, as nuclei with >2 pinpoints, group of nuclei that the program recognized as one, and incomplete nuclei at the border of the field. The program was trained to recognize the spots and clouds according to the color of the channels and the characteristics of the different patterns of XIST of the select nuclei. For that, each class was selected several times among the fields. The results were then validated with manual counting and it showed similar frequencies. Finally, a batch was generated and applied to all images. After each application of the ML system, the data were always revised and the accuracy of the system was confirmed. In a particular case of nuclei in which it was not clear if the nascent signal or TLR7 and TLR8 were from the Xi or Xa were discarded manually.
IMARIS analyses of the distances TLR7-X chromosome territory
Z-stack images were visualized with the Fiji software (https://fiji.sc/). 3D distances between the center of mass of the DNA TLR7 signals and the edges of their corresponding X chromosome territories were quantified on the DNA FISH z-stacks with the Imaris program using the Cell module (Oxford Instrument). DNA FISH and RNA FISH stacks were then compared to distinguish the inactive XIST-coated and the active X chromosomes.
Western blotting of TLR7 protein
Cell lysates from PBMCs or FACS-sorted pDCs were prepared, quantified, and loaded on precast 4–15% gradient gels (Bio-Rad) as described elsewhere (Azar et al., 2020; Cenac et al., 2022; Souyris et al., 2018). Gels were activated by ultraviolet exposure using a Bio-Rad ChemiDoc MP imager. Proteins were then transferred to Amersham Hybond 0.45-μm polyvinylidene difluoride (PVDF) membranes (GE Healthcare). The membranes were blocked with 5% skim milk and 0.1% Tween-20 in TBS, probed sequentially with anti-human TLR7 (rabbit monoclonal IgG, clone EPR2088[2]; Abcam) antibody overnight, and then with antibodies to β-actin (mouse monoclonal IgG1, clone AC-15; Sigma-Aldrich) 2 h. Bound antibodies were revealed with suitable peroxidase-conjugated secondary antibodies: goat anti-rabbit IgG or horse anti-mouse IgG (Cell Signaling Technology). The membranes were then imaged for Stain-Free staining, and the total protein was quantified using ImageLab 5.0 software (Bio-Rad). Chemiluminescent detection was carried out with Amersham ECL Select or ECL Prime reagents (GE Healthcare). The densitometric signals of the full-length TLR7 145-kDa and the cleaved 75-kDa forms were calculated as described (Cenac et al., 2022).
RNA-seq
Purified pDCs were beads-selected from freshly isolated PBMCs of 40 ml blood collected from four diffuse SSc patients. 1–3 × 104 purified pDCs were cultured in 96-U-bottom well with tissue culture medium or TLR8L (ORN-8L) (200 μg/ml) for 6 h. The RNA-based TLR8 agonist, ORN-8L was previously described (Guiducci et al., 2013). Total RNA was isolated using the RNeasy Plus Mini kit. NEBNext Single Cell/Low Input RNA Library Prep Kit for Illumina (E6420S; NEB) was used to prepare Illumina-compatible sequencing libraries. The quality of all RNA was evaluated with BioAnalyser 2100 (Agilent). Pair-end reads were obtained on an Illumina HiSeq 4000 in the Weill Cornell Epigenomics Core Facility at a depth of 16–27 million fragments per sample. Sequencing quality was measured with fastp (Chen et al., 2018). Reads were then mapped in genes counted against the human genome (hg38) with STAR aligner and Gencode v21 (Dobin et al., 2013; Frankish et al., 2019). DEGs expression analysis was performed in R (R Core Team, 2020) using the edgeR package (Robinson et al., 2010). Genes with low expression levels (<3 cpm) were filtered from all downstream analyses. The Benjamini–Hochberg false discovery rate (FDR) procedure was used to calculate the FDR. Genes with FDR <0.05 and log2 (fold-change) >1 or less than −1 were considered significant.
Single-cell real-time quantitative PCR (RT-qPCR) analysis of TLR7 expression
The workflow for single-cell cDNA analysis described previously has been used in this study (Abbas et al., 2022). Briefly, pDCs from SS or HD women were single-cell-sorted with a FACS Aria-Fusion Cell Sorter (BD Biosciences) in a 96-well plate preloaded with a medium containing 2% Triton X-100, 1 U/μl RNaseOut recombinant ribonuclease inhibitor (Thermo Fisher Scientific), 940 μM dNTPs, and 12.5 ng/μl random hexamer primers (Thermo Fisher Scientific). After cell sorting, single-cell lysates were subjected to RNA reverse transcription using 6.25 U/well Maxima H Minus reverse transcriptase (Thermo Fisher Scientific). Before qPCR, TLR7 were PCR-amplified using TLR7 cDNA-specific primer pairs localized on either side of an intron (P1-exon2, 5′-CTTGGCACCTCTCATGCTCT-3′; P2-exon3 5′-CTGTGCAGTCCACGATCACA-3′), and negative wells screened out by RT-qPCR with nested primers (P2-exon 2, 5′-CTGCTCTCTTCAACCAGACCT-3′; P3-exon 3, 5′-AAACCATCTAGCCCCAAGGAG-3′) and SsoAdvanced Universal SYBR Green Supermix (Bio-Rad Laboratories). The qPCR was performed using the automated pipetting system epMotion 5070 (Eppendorf) and a Light Cycler 480 instrument (Roche). A limit of detection (LOD) was defined as a Ct value of 23, and then all Ct values higher than the LOD were removed from the analysis. mRNA expression levels were defined as 2(LOD-Ct).
Statistical analysis
Data were analyzed using a two-tailed, unpaired Student’s t test unless specified. Differences were considered significant at a P level <0.05 with *P < 0.05, **P < 0.01, ***P < 0.001.
Online supplemental material
Fig. S1 describes pathways analysis associated with scRNA-seq data. It also shows individual donor analysis and shows differences in the AP-1 transcription factor levels in the different SCs of pDCs. Finally, it shows the distribution of chemokine receptors in the ISGhigh versus ISGlow SCs of pDCs in HD and patients with SSc. Fig. S2 shows the RNA FISH analyses of XIST clouds and TLR7 primary transcript expression in primary pDCs and IL-3–cultured pDCs stimulated or not with IFN-β. It also shows the effect of IFN-I signaling on the dynamic of XIST RNA clouds and TLR7/MxA mRNA expression in PBMCs and pDCs. Fig. S3 shows the RNA-seq analysis of TLR8 signaling in pDCs obtained from patients with SSc. Table S1 shows design of the experimental PBMC pools from SSc and HD tested for pDC enrichment and RNA FISH analysis. Table S2 shows clinical and demographic characteristics of the SSc patients (U.S. cohort). Table S3 shows clinical and demographic characteristics of the SSc patients (France cohort). Table S4 shows clinical and demographic characteristics of the SSc patients used for scRNA-seq analysis.
Data availability
Acknowledgments
We thank Dr. Ugur Ayturk at HSS for helping with the 10x library construction as well as Dr. Peggy Crow for the critical reading of the manuscript and the numerous suggestions. We also thank Mia Diaz and Beemnet Amdemicael for providing the clinical information of the patients. We thank Rui Ye from MD Anderson Cancer Center and Steven Zvi Josefowicz from Weill Cornell Medicine for the help of scRNA-seq analysis. We thank the Weill Cornell Epigenomics Core Facility as well as David Oliver for helping with the genomic analysis. We thank Flora Abbas (Institut Toulousain des Maladies Infectieuses et Inflammatoires [INFINITY]) and Delphine Ndiaye-Lobry (Institut Cochin) for their technical assistance. We thank the Imaging Core Facilities of the Institut Cochin (Imag’IC) and INFINITY, Pierre Bourdoncle (Imag’IC), and Sophie Allart (INFINITY) for their help with Imaris analyses.
This work was supported by grants from the National Institutes of Health 1R01AI132447 (F.J. Barrat), the Scleroderma Research Foundation (F.J. Barrat), the Scleroderma Foundation (F.J. Barrat), the FOREUM Foundation for Research in Rheumatology (J.-C. Guéry), and from the Agence Nationale de la Recherche ANR-20-CE15-0014-01 (J.-C. Guéry, J. Chaumeil), ANR-23-CE15-0002-01 (J.-C. Guéry). B. Faz-Lopez was supported by a post-doctoral fellowship from the Inspire Program from Région Occitanie/Pyrénées-Méditerranée (#1901175) and by ANR-23-CE15-0002-01. The David Z. Rosensweig Genomics Center is supported by The Tow Foundation.
Author contributions: Y. Du: Conceptualization, Data curation, Formal analysis, Investigation, Methodology, Validation, Visualization, Writing - original draft, Writing - review & editing, B. Faz-Lopez: Conceptualization, Data curation, Formal analysis, Investigation, Methodology, Software, Validation, M.D. Ah Kioon: Investigation, Writing - review & editing, C. Cenac: Formal analysis, Investigation, Validation, M. Pierides: Data curation, Investigation, Writing - review & editing, K.S. Lakin: Investigation, Writing - review & editing, R.F. Spiera: Data curation, Investigation, Resources, Writing - review & editing, J. Chaumeil: Conceptualization, Formal analysis, Funding acquisition, Investigation, Methodology, Resources, Validation, Visualization, Writing - review & editing, M.-E. Truchetet: Data curation, Investigation, Resources, Validation, Visualization, Writing - review & editing, J.K. Gordon: Conceptualization, Data curation, Investigation, Project administration, Resources, Supervision, Writing - review & editing, J.-C. Guéry: Conceptualization, Formal analysis, Funding acquisition, Project administration, Resources, Supervision, Validation, Visualization, Writing - original draft, Writing - review & editing, F.J. Barrat: Conceptualization, Funding acquisition, Investigation, Methodology, Project administration, Resources, Supervision, Validation, Visualization, Writing - original draft, Writing - review & editing.
References
Author notes
Y. Du and B. Faz-Lopez contributed equally to this paper.
J.-C. Guéry and F.J. Barrat contributed equally to this paper.
Disclosures: R.F. Spiera reported personal fees from Chemocentryx, AbbVie/Abbott, BMS, Regeneron,Amgen, Vera, GlaxoSmithKline, Novartis, Boehringer Ingelheim, Galderma, Sanofi, Roche Genentech, Cytori, and Astra-Zeneca, and grants from Horizon Pharma, AbbVie/Abbott, AstraZeneca, ChemoCentryx, Corbus, Genentech, GlaxoSmithKline, InflaRx, Kadmon, Novartis, Principia, Roche, Sanofi, Cytori, Boehringer Ingelheim, and Amgen outside the submitted work. M.-E. Truchetet reported personal fees from Abbvie, Boehringer, Janssen, Lilly, and Astrazeneca outside the submitted work. F.J. Barrat reported “other” from Ipinovyx Bio and Epistemyx Bio outside the submitted work. No other disclosures were reported.


