During mitosis, sister chromatids are stretched apart at their centromeres via their attachment to oppositely oriented kinetochore microtubules. This stretching generates inwardly directed tension across the separated sister centromeres. The cell leverages this tension signal to detect and then correct potential errors in chromosome segregation, via a mechanical tension signaling pathway that detaches improperly attached kinetochores from their microtubules. However, the sequence of events leading up to these detachment events remains unknown. In this study, we used microfluidics to sustain and observe low-tension budding yeast metaphase spindles over multiple hours, allowing us to elucidate the tension history prior to a detachment event. We found that, under conditions in which kinetochore phosphorylation weakens low-tension kinetochore-microtubule connections, the mechanical forces produced via the dynamic growth and shortening of microtubules is required to efficiently facilitate detachment events. Our findings underscore the critical role of robust kinetochore microtubule dynamics in ensuring the fidelity of chromosome segregation during mitosis.
Introduction
Mitosis is the process through which cells divide their duplicated genetic material into two daughter cells. The accuracy of this division is essential to prevent birth defects and genetic diseases (Engvild, 2018; Kops et al., 2005; Thompson et al., 2010). During mitosis in Saccharomyces cerevisiae, the genetic material is organized into 16 duplicated chromosomes that align along the center of the mitotic spindle and form attachments with kinetochore microtubules emanating from opposite spindle pole bodies during metaphase (Fig. 1 A, left; Pearson et al., 2001; Winey and O’Toole, 2001). The attachment of chromosomes to oppositely oriented kinetochore microtubules primes the sister chromatids to be pulled in opposite directions in anaphase (Pavin and Tolić, 2016; Walczak et al., 2010).
Dynamic kinetochore microtubule growth and shortening acts together with the ATP-generated motion of motor proteins on the microtubules to exert tension forces along the mitotic spindle (Dogterom et al., 2005; Dumont and Mitchison, 2009; Pearson et al., 2001; Pearson et al., 2003; Tanaka et al., 2000). These forces stretch the cohesin-connected sister chromatids apart, leading to a centromere stretching tension of ∼4–6 pN in budding yeast (Fig. 1 A, left; Chacón et al., 2014). Manipulation of metaphase tension to progressively lower magnitudes leads to a scaled cellular response in kinetochore microtubule detachments from chromosomes, and to increasing delays in anaphase onset (Mukherjee et al., 2019; Proudfoot et al., 2019).
The importance of centromere stretching tension has been extensively investigated over many years. While substantial tension forces have recently been measured along the mitotic spindle in Drosophila cells (Ye et al., 2016), early studies in insect spermatocytes demonstrated that the external application of tension via micromanipulation of improperly attached chromosomes during metaphase triggered the transition to anaphase (Li and Nicklas, 1995; Nicklas, 1997; Nicklas and Koch, 1969), a finding that has been repeated since (Itabashi et al., 2012). This observation furthered the hypothesis that maintaining a substantial centromere stretching tension during metaphase acts to signal to the cell that proper amphitelic attachments of the sister chromatids (i.e., attachment of sister chromatids to opposite spindle poles) have been made. Thus, tension-based signaling facilitates the equal distribution of genetic material to daughter cells during mitosis (Bakhoum et al., 2009; Khodjakov and Pines, 2010; Lew and Burke, 2003; Maresca and Salmon, 2010; Musacchio and Salmon, 2007; Pinsky and Biggins, 2005; Stukenberg and Burke, 2015; Thompson et al., 2010). It follows that erroneous kinetochore microtubule attachments such as syntely (i.e., attachment of sister chromatids to the same spindle pole) or monotely (i.e., one sister chromatid attached to the spindle pole body while the other remains unattached) results in lower centromere stretching tension forces, and could lead to error-prone cell division (Biggins and Murray, 2001; Khodjakov and Pines, 2010; Kops et al., 2005; Lew and Burke, 2003; Nicklas, 1997; Stern and Murray, 2001). To correct these potential errors in chromosome segregation, incorrect attachments of kinetochore microtubules are destabilized, leading to kinetochore detachment events, followed by attempts at re-establishing correct attachments (Khodjakov and Pines, 2010; Maresca and Salmon, 2010; Mukherjee et al., 2019; Nicklas and Ward, 1994; Pinsky and Biggins, 2005; Proudfoot et al., 2019). However, despite numerous studies on tension and kinetochore microtubule attachment, the sequence of events leading to kinetochore detachment at low tension remains unclear.
In this study, we used microfluidics to sustain and observe low-tension budding yeast metaphase spindles over multiple hours, allowing us to observe the variability in tension, and associated kinetochore microtubule dynamics, prior to a kinetochore microtubule detachment event. Specifically, our microfluidics approach allowed us to maintain healthy metaphase-arrested, low-tension cells for multiple hours by introducing a continuous stream of fresh media without disrupting the coverslip-attached cells. By comparing the tension variability over time for spindles that produced kinetochore detachments, relative to similar low-tension spindles that did not result in detachments, we identified a fundamental requirement for kinetochore detachment at low tension. Specifically, our results suggest that, while low tension likely acts to weaken kinetochore-microtubule connections, the energy produced via the dynamic growth and shortening of kinetochore microtubule plus-ends acts to physically pull these weakened connections apart, leading to kinetochore detachments from dynamic kinetochore microtubules.
Results
Method for measuring tension history prior to kinetochore detachment in yeast cells
During metaphase, duplicated chromosomes align along the metaphase plate, primed for separation in anaphase. Kinetochore microtubules emanating from opposite spindle poles adhere to the sister chromatids via the kinetochore. In this state, the centromeres of sister chromatids approximate a spring that is stretched through the application of forces, resulting in inwardly directed tension (Fig. 1 A, left, green, Ftension). In general, low-tension magnitudes lead to kinetochore microtubule detachment events (Fig. 1 A, right), which in turn cause delays in anaphase onset (Mukherjee et al., 2019; Proudfoot et al., 2019). To investigate the sequence of events that ultimately triggers a detachment event, we observed the tension history prior to a detachment event (Fig. 1 A, middle and right).
Since kinetochore detachment events in wild-type cells are rare, we used yeast genetics to induce a higher frequency of detachment events, specifically by non-invasively reducing tension (Fig. S1, A and B). In budding yeast, sister centromere tension is generated as a passive response to the pulling forces caused by Kinesin-5 motor proteins, including Cin8, that crosslink and slide microtubules to separate spindle pole bodies (Hildebrandt and Hoyt, 2000). Tension can thus be reduced by degrading the Cin8 motor proteins in metaphase-arrested cells (Mukherjee et al., 2019; Fig. S1 B).
To manipulate the tension along the spindle in this manner, we used a yeast strain with Cdc20 under a methionine promoter to arrest cells in metaphase, and a Cin8-degron system under the control of a galactose ubiquitination system (Kotwaliwale et al., 2007; Mukherjee et al., 2019). We first added methionine into yeast growth media for 2 h, thus arresting and synchronizing the cells in metaphase (Fig. S1 A). Next, we introduced the metaphase-arrested cells into the central chamber of a microfluidics device bonded to a glass coverslip (Fig. 1 B, step 1, magenta; see Materials and methods). Then, by applying a vacuum, the metaphase yeast cells were pulled into and captured in side wells, allowing for continuous media replacement to keep the cells healthy, while protecting the cells from media flow that could disrupt their attachment to the coverslip and sweep the cells away from the imaging field (Fig. 1 B, step 2, green). Once cells were pulled into the side wells, the vacuum was discontinued, and fresh galactose-containing media was continuously flowed into the microfluidics device (Fig. 1 B, step 3, blue). Upon introduction of the galactose-containing media into the microfluidics device, Cin8 degradation was initiated, and cells in the side wells were imaged over multiple hours as tension was gradually reduced. During this time, fresh galactose-containing media was continuously flowed through the microfluidics chamber. Imaging experiments typically ran for ∼3 h (capturing 1 frame/min) while tension was slowly decreased, allowing for post-imaging capture of the tension history prior to identified kinetochore detachment events.
The yeast strain used in our experiments contained fluorescently labeled spindle pole bodies (Fig. 2 A, red, Spc110-mCherry) and sister centromeres (Fig. 2 A, green, lacO-lacI-GFP). Thus, we imaged cells using Total Internal Reflection Fluorescence (TIRF) microscopy, with the microscope parameters adjusted to minimal laser power and a shallow TIRF angle to minimize sample photobleaching over the ∼3 h of imaging (see Materials and methods). The appearance of two separated sister centromere spots along the axis of the spindle pole bodies was characteristic of a mitotic spindle with oppositely oriented kinetochore microtubules attached to their respective kinetochores (Fig. 2 A, top). A detachment event was evident when the sister centromeres became coalesced into one diffraction limited spot that was off-axis and adjacent to one of the spindle pole bodies (Fig. 2 A, bottom, blue box). Similar to previous work (Mukherjee et al., 2019), four specific requirements were used to identify kinetochore detachment: (1) a single sister centromere spot was located near to one spindle pole, (2) the sister centromere spot was “off-axis,” e.g., outside of the centerline between the two spindle poles, (3) both spindle poles were visible, and (4) to avoid misinterpreting random kinetochore motions in a single time-frame image, we scored a detachment event if there was a coalesced, off-axis sister centromere spot for a minimum of four consecutive frames in the microfluidics tension history movies (∼4 min).
To examine the variability in tension prior to a kinetochore detachment event, we used a previously published MATLAB Gaussian fitting code, which allowed for sub-pixel resolution measurement of the distance between sister centromeres (Chacón et al., 2014; Mukherjee et al., 2019). We then plotted the sister centromere separation distance vs. time for each cell (Fig. 2 B), and defined each cell as either having no detachment event (Fig. 2 B, left, red), or a cell that resulted in a clear kinetochore detachment event (Fig. 2 B, right, blue).
Here, Δx is the displacement of the centromere spring, as measured by the distance between the two green lacO-lacI spots (or, equivalently, the “sister centromere spacing”), Δxrest is rest length of the spring in the absence of force, as was previously measured in yeast (170 nm; Chacón et al., 2014; Mukherjee et al., 2019). κ is the “spring constant” of the centromere spring, which quantifies its stiffness, and is characteristic of a particular yeast strain. The spring constant κ was previously calculated for Cdc20-arrested, Cin8-degron cells from measurements of the relative thermal motion of the sister centromeres (12.05 pN/μm; Mukherjee and Gardner, 2022; Mukherjee et al., 2019). Thus, the plots of sister centromere spacing vs. time were converted to plots of tension (Ftension) vs. time for each cell (Fig. 2 C).
Increased variability in tension predicts kinetochore detachment events
To directly compare the tension histories in the presence and absence of detachment events, we sought to align and then combine the tension histories of multiple cells together into a single plot. Thus, for cells with a detachment event, the approximate time point after initiation of imaging at which a detachment initially occurred was set to t = 0 min. Time points preceding this detachment event were set to negative values, indicating the time prior to detachment. For cells without a detachment event, a similar time point after initiation of imaging to the initial detachment time points (above) was also selected as t = 0 min. Thus, the tension at each time point was averaged over multiple cells (Fig. 2 C; single cell analysis shown in Figs. S2 and S3). In all cases, tension gradually trended downward over time, as would be expected when Cin8 is being degraded (Fig. 2 C).
To quantitatively examine the tension magnitude over time in cells with detachment events as compared to those without, we fit both the detachment and no-detachment data sets to linear models (Fig. 2 D). Both data sets were reasonably fit to a linear model (Fig. 2 D; R2No-Detach = 0.19, red; R2Detach = 0.10, blue). We found that the tension linear fit models were similar for cells with and without detachment events (Compare fit lines in Fig. 2 D; Intercepts at t = 0 min: No-detach: 5.1 ± 0.8 pN [95% CI], Detach: 4.6 ± 1.2 pN [95% CI]; Slopes: No-detach: 0.04 ± 0.02 pN/min [95% CI], Detach: 0.06 ± 0.04 pN/min [95% CI]).
However, in examining the distribution of tension values above and below the linear fit lines for cells with and without detachment events, we noted that the individual tension magnitudes tended to vary more widely from the fit line for the cells with detachment events as compared to cells without detachments (Fig. 2 D, blue open circles vs. red open circles). Thus, we asked whether the cumulative variability in tension was higher in cells with detachment events relative to those without. We calculated cumulative squared error (square of the difference between linear fit prediction and actual tension value) at each time point, to determine whether the overall tension variability was higher in cells with detachment events as compared to those without detachments (Fig. 2 E, blue vs. red). We found that, by time t = 0 min, the cumulative squared error was 87% higher in cells with detachment events as compared to cells without detachments (P = 2 × 10−5, K-S test; Fig. S1 C). Thus, the cells with detachment events displayed more variability in tension prior to a detachment event, as compared to cells in which a detachment event did not occur.
Benomyl treatment leads to suppressed microtubule dynamics
The variability in tension prior to a detachment event suggested that cells with successful detachment events may have exhibited more variability in sister centromere spacing as compared to the cells without detachments. Because the growing and shortening of kinetochore microtubules acts to move the sister centromeres toward and away from each other (Pearson et al., 2001), this observation hints that the kinetochore microtubules were more actively growing and shortening in the cells that successfully detached the kinetochores under the low-tension conditions, as compared to those that did not. Thus, we asked whether drug-induced suppression of kinetochore microtubule dynamics could inhibit kinetochore detachments, even for cells with low tension.
To ask this question, we induced Cdc20 arrest in yeast cells and introduced cells to a microfluidics chamber, as above (Fig. 1 B). Then, once cells were settled in the side wells of the microfluidics chamber, outside of the primary flow chamber, we introduced galactose-containing media to initiate Cin8 degradation, as before (Fig. S1). However, in the Cin8 degradation media, we also included a low dose of benomyl (30 µg/ml), as has been previously used to suppress microtubule dynamics in yeast (Fig. 3 A; Bilinski et al., 1984; Chacón et al., 2014; Greenlee et al., 2018; Park et al., 2008; Quinlan et al., 1980; Rathinasamy and Panda, 2006; Shimizu et al., 2016; Wride et al., 2014). To verify that benomyl acts to stabilize microtubule dynamics, we measured sister centromere separation over time using our sub-pixel MATLAB Gaussian fitting code, as described above (Chacón et al., 2014; Mukherjee et al., 2019). We then plotted the sister centromere separation distance against time for each cell, in the presence and absence of benomyl (Fig. 3 B). As expected, cells in the presence of low-dose benomyl showed reduced variability in sister centromere separation distance as compared to untreated Cin8-Degron cells (Fig. 3 B).
For each cell, Hooke’s law was then used to calculate tension (Ftension) at each time point, as described above (see Materials and methods; Fig. 3 C). We fit both the untreated (no benomyl, with detachment event) and the benomyl-treated (with 30 μg/ml benomyl, no detachment event) data sets to linear models (Fig. 3 D). Both data sets were reasonably fit to a linear model, which allowed for examination of the variability in tension due to the effect of residual microtubule dynamics on sister centromere spacing (Fig. 3 D; R2Benomyl = 0.14, magenta; R2Untreated = 0.10, blue). In examining the tension values above and below the linear fit lines for both untreated cells and the benomyl-treated cells, we noted that tension tended to vary more widely from the fit line for the untreated cells as compared to benomyl-treated cells (Fig. 3 D, blue open circles vs. magenta open circles). We therefore calculated the cumulative squared error (difference between linear fit prediction and actual tension value) at each time point for each group of cells, as above (Fig. 3 E). We found that, by time t = 0 min, the cumulative squared error was ∼fivefold (421%) higher in untreated cells with detachment events as compared to cells treated with benomyl (P << 0.00001, K–S test). Thus, we observed substantially less variation in tension in the benomyl-treated cells as compared to the untreated cells, confirming that microtubule dynamics were indeed suppressed in the presence of benomyl.
Stabilization of microtubule dynamics with benomyl inhibits kinetochore detachments in population sampling experiments
We then asked whether the stabilization of microtubule dynamics by benomyl would act to inhibit low-tension kinetochore detachment events. Thus, we performed “population sampling” experiments, without the use of microfluidics, which allowed us to image a large number of coverslip-adhered cells. In the population sampling experiments, we collected short, 5 min (11 frames at ∼2 frames/min) movies of coverslip-adhered, Cdc20-arrested, Cin8-degraded cells, either untreated, or treated with benomyl (30 µg/ml; see Materials and methods). Using the population sampling method, we measured the average tension distribution in a large number of cells with attached kinetochores, both in the presence and absence of benomyl treatment (Fig. 3, F and G). We observed a moderately lower tension distribution in the benomyl-treated Cin8-degron cells relative to the untreated Cin8-degron cells (Fig. 3, F and G; P << 0.00001, t test).
Importantly, by examining the short movies collected using the population sampling method, we could clearly identify and classify detached or attached kinetochores in both the untreated Cin8-degron population (Fig. 3 H, left-top), and in the benomyl-treated Cin8-degron population (Fig. 3 H, left-bottom). As described above, four requirements were used to identify kinetochore detachment in the population sampling movies: (1) one sister centromere spot was located near to one spindle pole, (2) the sister centromere spot was “off-axis,” e.g., outside of the centerline between the two spindle poles (Fig. 3 H, left, white dotted box), (3) both spindle poles were visible, and (4) in the 11-frame movies, we scored a detachment event if there was a coalesced, off-axis sister centromere spot for at least 9 consecutive frames of the movie (∼4 min).
Strikingly, in our population sampling experiments, we observed nearly a twofold lower fraction of cells showing detachment events in the benomyl-treated cells as compared to the untreated group (Fig. 3 H, right, P = 0.002, Z test). These findings suggest that low-tension kinetochore detachments occur less frequently when microtubule dynamics are stabilized.
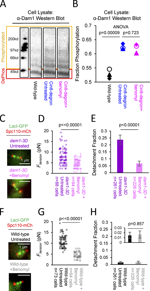
Suppression of microtubule dynamics in benomyl does not inhibit Dam1 phosphorylation
Under conditions of low tension, both kinetochore-microtubule detachments and phosphorylation of the kinetochore Dam1 complex have been reported (Joglekar et al., 2010; Kang et al., 2001; Mukherjee et al., 2019; Sarangapani et al., 2013). Studies using isolated native yeast kinetochore particles have also demonstrated that Dam1 phosphorylation weakens the kinetochore-microtubule interface, thus reducing the rupture forces required to separate kinetochore particles from dynamic microtubule ends (Sarangapani et al., 2013). Since we found that the stabilization of kinetochore microtubule dynamics led to a decrease in kinetochore detachment events (Fig. 3 H), we then asked whether the diminished microtubule dynamics with low-dose benomyl treatment acted to inhibit the phosphorylation of Dam1, and in this way suppressed the frequency of kinetochore detachment events.
To detect the phosphorylation level of the Dam1 complex in untreated and benomyl conditions, we used a Western blotting approach. Specifically, we first induced a Cdc20 arrest in a Cin8-Degron budding yeast strain (Mukherjee et al., 2019). After transferring the cells to a galactose containing media to degrade Cin8, both in the presence and absence of 30 μg/ml benomyl, we obtained whole cell lysates from log phase cultures. We then performed Western blots, detecting Dam1 with an α-Dam1 antibody (abmgood.com #Y050775), and by using a Phos-Bind Acrylamide reagent (apexbt.com #F4002) for improved resolution of phosphorylated bands (Fig. 4 A; see Materials and methods).
By measuring the intensity of higher molecular weight phosphorylated Dam1 bands relative to the total detected Dam1 band intensities in each lane, we found that while the Cin8-degron samples had an increase in Dam1 phosphorylation relative to a metaphase-arrested wild-type sample (Fig. 4 B, black, P = 0.00009, ANOVA), the degree of Dam1 phosphorylation was statistically indistinguishable between untreated Cin8-degron samples, and the Cin8-degron samples treated with benomyl (Fig. 4 B, blue vs. magenta; P = 0.723, ANOVA).
We conclude that benomyl-stabilized microtubule dynamics likely do not inhibit the phosphorylation of Dam1, and so the suppression of kinetochore detachment events occurs downstream of low-tension initiated Dam1 phosphorylation. Specifically, we predict that Dam1 phosphorylation may “loosen” the attachment of kinetochores to microtubules, but that microtubule dynamics may then act to physically separate the microtubules from the kinetochores, downstream of the low-tension phosphorylation event. Thus, in this model, the low tension that initially facilitates Dam1 phosphorylation remains a critical step in the detachment process.
Dam1 phosphomimetic mutant is insufficient for efficient kinetochore detachment without robust microtubule dynamics
To further explore the idea that robust microtubule dynamics could facilitate kinetochore detachment events downstream of low-tension kinetochore phosphorylation, we then asked whether benomyl treatment to suppress microtubule dynamics would reduce the frequency of kinetochore detachment events, even in the presence of constitutively phosphorylated Dam1. Thus, we used a previously published budding yeast strain with three Dam1 phosphorylation sites mutated to aspartic acid (dam1-3D) to mimic Dam1 phosphorylation (Sarangapani et al., 2013).
We induced Cdc20 arrest in the dam1-3D cells and shifted the cells to media with and without low dose benomyl (30 µg/ml). To evaluate the tension distribution in untreated dam1-3D cells relative to benomyl-treated cells, we used our population sampling method, in the absence of microfluidics. This method allowed us to capture short movies (∼5 min, 11 frames at ∼2 frames/min) of metaphase mitotic spindles for a large number of coverslip-attached cells (see methods). Similar to the Cin8-degron experiments in benomyl, we observed a moderately lower distribution of tension magnitudes in the benomyl-treated dam1-3D cells relative to the untreated dam1-3D cells with attached kinetochores (Fig. 4, C and D; P << 0.00001, t test).
We then examined the short movies to obtain the fraction of cells showing a detachment event in the dam1-3D cells. As noted above, kinetochore detachments were identified by observing a single “off-axis” sister centromere spot for at least nine consecutive frames (∼4 min) in our short, population-sampling movies. Strikingly, we observed a ∼3.6-fold (258%) decline in the fraction of kinetochore detachments in dam1-3D cells treated with benomyl relative to the untreated dam1-3D cells (Fig. 4 E; P < 0.00001, Z test). This result is consistent with the idea that robust microtubule dynamics facilitate kinetochore detachment events downstream of low-tension kinetochore phosphorylation.
To determine the contribution of the phosphomimetic mutation in dam1-3D cells to its observed detachment fraction (Fig. 4 E), we then collected data in a wild-type control. We induced Cdc20 arrest in the cells, shifted the cells to media with and without low dose benomyl (30 µg/ml), and then used our population sampling method to capture short movies (∼5 min, 11 frames at ∼2 frames/min) of the wild-type metaphase mitotic spindles. Similar to the previous experiments in benomyl, we observed a reduced tension in the benomyl-treated wild-type cells relative to the untreated cells (Fig. 4, F and G; P < 0.00001, Z test). We then used the population sampling method to measure the fraction of untreated and benomyl-treated wild-type cells showing a kinetochore microtubule detachment event. As expected, the detachment fraction in the wild-type cells was over 10-fold lower than in the phosphomimetic dam1-3D cells, with or without benomyl treatment (Fig. 4 H). However, despite the lower tension magnitudes in the benomyl-treated wild-type cells, there was no significant difference in detachment fraction relative to the untreated cells (Fig. 4 H, inset; P = 0.857, Z test). Thus, benomyl-induced low tension was not sufficient to produce efficient kinetochore detachment without robust microtubule dynamic instability.
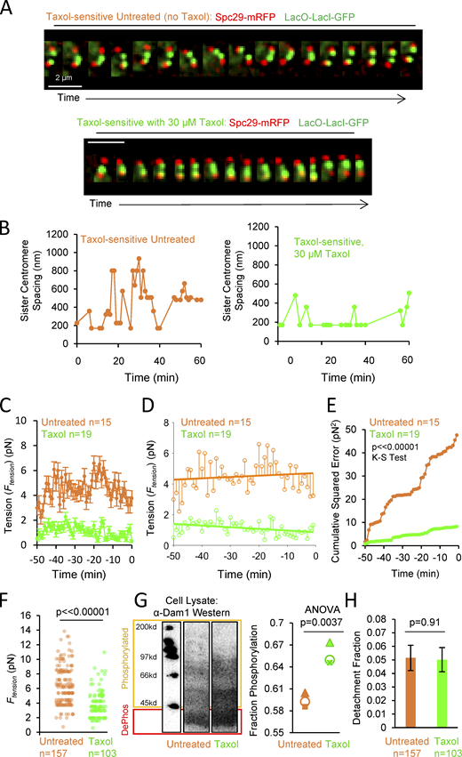
Taxol-induced low tension and kinetochore phosphorylation is insufficient to produce efficient kinetochore detachment without robust microtubule dynamics
Finally, we asked whether a specific drug treatment that caused low tension in yeast cells would lead to an increase in kinetochore detachment rate, in the absence of robust microtubule dynamics. Thus, we used a previously published budding yeast strain with tubulin mutations that allow Taxol to bind to and robustly stabilize yeast microtubules (Gupta et al., 2003; Proudfoot et al., 2019). We introduced Cdc20-arrested cells into the central chamber of a microfluidics device bonded to a glass coverslip. We captured the yeast cells in side wells of the microfluidics device, allowing for continuous media replacement while protecting the cells from media flow that could disrupt their attachment to the coverslip. Once cells were pulled into the side wells, fresh media was continuously flowed into the microfluidics device, in the presence or absence of 30 μM Taxol.
The Taxol-sensitive yeast strain contained fluorescently labeled spindle pole bodies (Fig. 5 A, red, Spc29-RFP) and sister centromeres (Fig. 5 A, green, lacO-lacI-GFP). To examine the tension variability in the presence and absence of Taxol, we measured the sister centromere separation distance at each time point using band-pass filtering and Gaussian fitting code (Chacón et al., 2014; Mukherjee et al., 2019), and plotted the sister centromere separation distance vs. time for each cell, in the presence or absence of Taxol (Fig. 5 B). We estimated the stiffness of the centromere spring in Cdc20-arrested Taxol-sensitive cells, in the presence or absence of Taxol (Mukherjee and Gardner, 2022; without Taxol: 13.213 pN/µm; with Taxol: 10.462 pN/µm). Then, for each cell, tension was calculated at each time point (Eq. 1). Thus, the combined plots of sister centromere spacing vs. time were converted to plots of tension (Ftension) vs. time (Fig. 5 C).
Finally, we fit both the untreated and Taxol-treated data sets to linear models (Fig. 5 D). In examining the distribution of tension values above and below the linear fit lines, we noted that individual tension magnitude values varied more widely from the fit line for untreated cells as compared to cells with Taxol treatment (Fig. 5 D, orange open circles vs. green open circles), as would be expected if kinetochore microtubule dynamics were stabilized by Taxol treatment. We calculated the cumulative squared error (square of the difference between linear fit prediction and actual tension value) at each time point (Fig. 5 E), and, consistent with the expectation that Taxol acts to stabilize kinetochore microtubule dynamics, the cumulative squared error was substantially higher in untreated cells as compared to cells with Taxol treatment (P << 0.00001, K-S test). Thus, Taxol acts to stabilize kinetochore microtubule dynamics in the Taxol-sensitive yeast strain, as previously described (Proudfoot et al., 2019).
We then performed the population sampling experiments by imaging a large number of coverslip-adhered cells without the use of microfluidics. Here, we collected short, 5-min movies (11 frames at ∼2 frames/min) of individual Cdc20-arrested cells, either untreated, or treated with Taxol (30 μM), both to measure the distribution of average tension magnitudes in each case, and to identify the fraction of cells showing detachment events (see Materials and methods). In addition to the suppressed microtubule dynamics as was observed using microfluidics experiments (above), we also observed a substantially reduced tension in the Taxol-treated cells relative to the untreated cells in our population sampling experiments (Fig. 5 F, P <<0.00001, t test).
We performed Western blotting to determine whether the reduced tension in the Taxol-treated cells would lead to increased Dam1 phosphorylation. Indeed, the Dam1 phosphorylation fraction was increased in the Taxol-treated cells as compared to the untreated cells (Fig. 5 G, P = 0.0037, ANOVA). Thus, both the reduced tension magnitudes, and the increased degree of Dam1 phosphorylation, predicted that the kinetochore detachment fraction would increase in the Taxol-treated cells as compared to the untreated cells. However, we were curious as to whether the additional phenotype of suppressed microtubule dynamics would mitigate this effect.
By examining the short movies in the population sampling experiments, we identified and classified both detached and attached kinetochores in the untreated and Taxol-treated populations, using the detachment criterion as described above. Strikingly, despite the low-tension magnitudes and associated Dam1 phosphorylation in the Taxol-treated cells, we did not observe an increase in kinetochore detachment fraction in the Taxol-treated cells (Fig. 5 H, P = 0.91, Z test), consistent with previous reports (Proudfoot et al., 2019). Thus, Taxol-induced low tension, and an associated increase in Dam1 phosphorylation, was not sufficient to produce efficient kinetochore detachment without robust microtubule dynamic instability.
Discussion
In this work, we used a novel microfluidics technique to produce tension histories leading up to kinetochore-microtubule detachment events. The use of a microfluidics device allows for stable attachment of cells to imaging coverslips for an extended period of time. Because a steady stream of fresh media is introduced to the cells via passive diffusion into the device side wells, the cells remain healthy over many hours, without a direct flow stream to disrupt their coverslip attachment and sweep the cells away from the field of view. Thus, hours-long imaging of mitotic spindles could be used to observe tension histories, while Cin8 was simultaneously degraded. We tracked the tension history prior to a kinetochore detachment event, which allowed us to produce a combined plot over many cells. This microfluidics approach represents a paradigm shift over previous efforts to track centromere dynamics during mitosis, in which combined data over multiple cells was not feasible due to low sample sizes (He et al., 2000; Pearson et al., 2001).
By comparing tension histories, we found that the variability in tension was higher in cells with kinetochore-microtubule detachment events, relative to those that did not show detachments (Fig. 2). Thus, in addition to low tension, the kinetochore microtubule dynamics themselves may facilitate kinetochore detachment from microtubules. In support of this idea, we found that, by stabilizing microtubule dynamics with benomyl in low-tension Cin8-degron cells, we observed a dramatic reduction in kinetochore microtubule detachments (Fig. 3). Similarly, kinetochore detachment events were dramatically suppressed in benomyl-treated cells containing a phosphomimetic version of Dam1, relative to untreated phosphomimetic cells with robust microtubule dynamics. Taken together, our results are consistent with a model in which (1) low tension facilitates the accumulation of kinetochore phosphorylation, loosening the grip of kinetochores onto microtubules (Fig. 6, left and center), as previously described (Mukherjee et al., 2019; Sarangapani et al., 2013), and then (2) robust microtubule dynamics contribute mechanical energy to physically separate the loosened kinetochore from the microtubule ends (Fig. 6, right).
Under conditions of low tension along the mitotic spindle, phosphorylation of the Dam1 complex has been reported, leading to reduced kinetochore-microtubule rupture forces (Joglekar et al., 2010; Kang et al., 2001; Mukherjee et al., 2019; Sarangapani et al., 2013). Therefore, we explored whether the suppression of microtubule dynamics acted to inhibit Dam1 phosphorylation. We found that when microtubule dynamics were inhibited with benomyl in Cin8-degron cells, the degree of Dam1 phosphorylation was similar to kinetochores with robust microtubule dynamics, suggesting that suppression of microtubule dynamics did not inhibit Dam1 phosphorylation. However, we note that Dam1 is not the only protein whose phosphorylation might weaken kinetochore-microtubule attachments, as there are also important phosphorylation sites on Ndc80 and other components of the Dam1 complex. Important future work will examine the effect of the stabilization of microtubule dynamics on kinetochore phosphorylation at these additional sites.
An alternative interpretation of our results is that the kinetochore composition could be altered in response to the stability of their attached microtubules, as described in work by Warren et al. (2021). Here, the authors used U2OS cells, and subtly stabilized or destabilized kinetochore microtubule dynamics using drug treatments. It was found that increasing or decreasing kinetochore microtubule stability induced changes in the abundance of some kinetochore proteins, suggesting that kinetochore composition could potentially respond to changes in the stability of their attached microtubules.
Microtubule dynamicity has been shown to be increased with the microtubule plus-end localization of proteins that belong to the conserved XMAP215 (ch-TOG in humans and Stu2 in budding yeast) family of proteins. These proteins localize to kinetochores and to microtubule plus-ends, and enhance dynamics by synergistically accelerating microtubule growth, while also increasing the frequency of catastrophe events (Farmer et al., 2021; Zanic et al., 2013). Stu2 governs microtubule dynamics at the kinetochore in yeast, and its depletion inhibits kinetochore detachments (Kosco et al., 2001; Pearson et al., 2003). In recent work, it was found that, at low tension (≤2 pN), kinetochore particles lacking Stu2 detached less frequently from microtubule tips than wild-type kinetochore particles (Miller et al., 2016; Miller et al., 2019). However, because microtubule dynamics in purified, cell-free assays were not altered by Stu2-bound kinetochores (Miller et al., 2016), Stu2 also appears to have a direct role in promoting a “catch-bond” activity in bioriented yeast kinetochores (Miller et al., 2016; Tanaka et al., 2007; Vasileva et al., 2017). Regardless, a cellular role for Stu2 in destabilizing growing microtubules could potentially facilitate the separation of phosphorylated kinetochores from microtubules (Humphrey et al., 2018).
A recent study using an optogenetic approach to manipulate Aurora B at individual kinetochores found that kinase activity promoted microtubule release when tension was high. Conversely, when tension was low, Aurora B activity promoted depolymerization of kinetochore microtubules (Chen et al., 2021). These findings are consistent with our model that phosphorylation may loosen kinetochore attachment, but that robust microtubule dynamics and microtubule depolymerization could act to efficiently separate kinetochores and microtubules (Fig. 6).
Together, our findings point to the clear and essential role of microtubule dynamic instability in effecting a kinetochore detachment response to low tension in mitotic budding yeast cells. Our results suggest that while low tension and subsequent kinetochore phosphorylation set the stage for kinetochore microtubule detachment, the mechanical pull that is generated via the forces of microtubule depolymerization greatly increases the efficiency of detachment events.
Materials and methods
Yeast growth and drug treatment: Microfluidics
For the Cin8-degron experiments, yeast cells were grown overnight at 26°C in 5 ml SD media without methionine and cysteine and containing 4% raffinose as the carbon source (Fig. S1 A). Cells were then diluted into 5 ml of fresh media as before, and grown for 3 h at 30°C. The cells were spun down and resuspended for a second dilution in 5 ml SD media with methionine and cysteine and containing 4% raffinose. This media triggered metaphase arrest by limiting Cdc20. The cells were grown at 30°C for 2 h, after which they were spun down and resuspended in 1 ml of fresh SD media with methionine and cysteine and 4% raffinose. For the Cin8-degron experiments, SD media with methionine, cysteine, 2% raffinose, and 2% galactose was introduced into the microfluidics chamber for the duration of imaging. This media triggered the Cin8 degron system in the presence of galactose. For the benomyl experiments, a low dose of benomyl (30 µg/ml) was achieved by diluting benomyl into the Cin8 degron media.
For the Taxol microfluidics experiments, yeast cells were grown overnight at 26°C in 5 ml SD media without methionine and cysteine, and containing 2% glucose as the carbon source. Cells were then diluted into 5 ml of fresh media as before, and grown for 3 h at 30°C. The cells were spun down and resuspended for a second dilution in 5 ml SD media with methionine and cysteine and containing 2% glucose. The cells were then grown at 30°C for 2 h, after which they were spun down and resuspended in 1 ml of fresh SD media with methionine, cysteine, and 2% glucose. SD media with methionine, cysteine, 2% glucose, 0.02% methyl cellulose, and 3% DMSO in the absence or presence of 30 μM Taxol was introduced into the microfluidics chamber for the duration of imaging. Taxol effectiveness in liquid media was shown to be increased by adding 0.02% methylcellulose to the media (Proudfoot et al., 2019).
Microfluidics device design and fabrication
The microfluidics chambers were constructed as previously described (Lu et al., 2017). Briefly, the PDMS-based microfluidics device design comprised one long straight channel with branching side channels of 100 μm width (Fig. 1 B). An inlet port was connected to the straight channel, which emptied out into the outlet port. Applying a vacuum through the vacuum port facilitated the flow of fluids, i.e., media, into the side channels (Fig. 1 B, step 2). Molds for the microfluidics device were designed using soft-lithography and cast using a 10:1 elastomer/curing agent ratio of PDMS. The devices were then plasma bonded to a glass coverslip at 100 W power, 100 cc/min oxygen flow rate, and 30 s exposure time.
Live cell imaging: Microfluidics
Cells resuspended in SD media containing methionine, cysteine, and 4% raffinose were drawn into a 1 ml syringe and introduced into the microfluidics device via the inlet port. Fluid was discharged from the syringe at a steady rate by using a syringe pump (NE-4000; New Era Pump Systems, Inc.). After a flow was established along the straight channel, an empty syringe connected to the vacuum port was drawn out to apply vacuum and draw the media containing cells into the side channels. When all the side channels were filled with media and cells, the vacuum application was stopped by removing the connection to the vacuum port. Cin8 degron media was then drawn into a new 1 ml syringe and the syringe was connected to the inlet port. The media was pumped out at a steady flow rate of 0.04 ml/hour using the syringe pump for the duration of imaging.
Imaging was performed on a TIRF microscope (Nikon Eclipse Ti) using laser lines of wavelengths 488 and 561 nm to illuminate the lacO-lacI-GFP (green) and Spc110-mCherry (red) signals, respectively. An EMCCD camera (iXon3; Andor Technologies) was used to capture images almost simultaneously in the green and red channels by programming rapid switching triggered acquisition in the Nikon NIS Elements 4.51.01 (MCB 4.13.04) software. Cells were subjected to 200 ms exposure via the Nikon CFI Apochromat 100X 1.9 NA oil objective.
To obtain tension signatures, 4–6 different frames focused on cells in the side channels were selected across the microfluidics device. Images were taken across three 750 nm Z-slices at 1-min intervals for 3 h.
Yeast growth and imaging: Population sampling
For the population sampling experiments, which allowed us to measure detachment fraction and tension distribution for many cells, we used a standard imaging chamber. To prepare the imaging chamber, a coverslip (22 mm × 22 mm) soaked in 1 M NaOH overnight was thoroughly rinsed with deionized water and secured in a metallic frame. Two thin strips of parafilm were laid on this coverslip and an untreated coverslip (18 mm × 18 mm) was placed above, creating a flow channel. The parafilm was heated to adhere the two coverslips and seal the flow channel. The flow channel was treated with Concanavalin A for at least 20 min after which the excess was washed out with deionized water. Then, the cells were flown in and allowed to adhere to the coverslip. After 10 min, excess cells were washed out with deionized water and the appropriate media for imaging was flown in. The ends of the chamber were then sealed with VALAP, a 1:1:1 mixture of Vaseline, lanolin, and paraffin to reduce media evaporation, and the chamber was ready for imaging.
For the Cin8-degron experiments, yeast cells were grown overnight at 26°C in 5 ml SD media without methionine and cysteine, and containing 4% raffinose as the carbon source. Cells were then diluted into 5 ml of fresh media as before, and grown for 3 h at 30°C. The cells were spun down and resuspended for a second dilution in 5 ml SD media with methionine and cysteine and containing 4% raffinose. This media triggered metaphase arrest by limiting Cdc20. The cells were grown at 30°C for 2 h, after which they were spun down and resuspended in 1 ml of fresh SD media with methionine, cysteine, 2% raffinose, and 2% galactose, in the presence or absence of 30 µg/ml benomyl. Cells were incubated in galactose-containing media for 70 min prior to imaging. An identical galactose incubation time and subsequent imaging time were used in the presence and absence of benomyl, to ensure that the duration of the Cin8-degron process did not bias the results.
For the Dam1 phosphomimetic mutant, an identical protocol was used, except the final incubation of the cells with the drug was in SD media with methionine, cystine, and 4% raffinose in the presence or absence of 30 µg/ml benomyl, i.e., no galactose was used.
For the Taxol-treated strains, cells were grown overnight at 26°C in 5 ml SD media without methionine and cysteine and containing 2% glucose as the carbon source. Cells were then diluted into 5 ml of fresh media as before, and grown for 3 h at 30°C. The cells were spun down and resuspended for a second dilution in 5 ml SD media with methionine and cysteine and containing 2% glucose. The cells were grown at 30°C for 2 h, after which they were spun down and resuspended in 1 ml of fresh SD media with methionine, cysteine, 2% glucose, 0.02% methyl cellulose, and 3% DMSO in the presence or absence of 30 µM Taxol for 15 min prior to imaging.
In all cases, imaging was performed on a TIRF microscope (Nikon Eclipse Ti) using laser lines of wavelengths 488 and 561 nm to illuminate the lacO-lacI-GFP (green) and Spc110-mCherry (red) signals, respectively. An EMCCD camera (iXon3; Andor Technologies) was used to capture images almost simultaneously in the green and red channels by programming rapid switching triggered acquisition in the Nikon NIS Elements 4.51.01 (MCB 4.13.04) software. Cells were subjected to 200 ms exposure via the Nikon CFI Apochromat 100X 1.9 NA oil objective. For the population sampling experiments, images were taken across three 750 nm Z-slices at the rate of 2.2 frames/min, for 5 min. The stage was heated to 28°C using an objective heater.
Image analysis: Tension history
Images were prepared for analysis using FIJI (Schindelin et al., 2012). A stack of images was obtained for single cells across a 3-h period at 1-min intervals to obtain tension history. The images were analyzed using a custom program written in MATLAB (Mathworks). First, the raw images were noise-filtered using a fine-grain Gaussian filter. Next, a coarse-grain Gaussian filter was used to create a background image. The background image was then subtracted from the noise-filtered image to obtain a band-pass corrected image.
The images were then analyzed sequentially through the program, which utilized Gaussian fitting to find the centroids of the lacO-lacI-GFP spots. The distance between the duplicated sister lacO spots was calculated to report a value for sister centromere spacing (Chacón et al., 2014; Harasymiw et al., 2019; Mukherjee and Gardner, 2022; Mukherjee et al., 2019). Unclear images or images with only one or neither spindle pole bodies visible were removed from analysis. The time points were conserved for the retained images.
Similar to previous work (Mukherjee et al., 2019), four requirements were used to identify kinetochore detachment in the microfluidics tension history experiments: (1) one sister centromere spot located near one spindle pole, and (2) the sister centromere spot must be “off-axis,” e.g., outside of the centerline between the two spindle poles (see Fig. R8, from Fig. 3, F–H), suggesting that transient microtubule dynamics cannot explain the spot positioning, (3) both spindle poles must be visible, and (4) to avoid misinterpreting random kinetochore motions in a single time-frame image, we scored a detachment event if there was a coalesced, off-axis sister centromere spot for at least four consecutive frames (∼4 min) in the microfluidics tension history movies. We did not collect further data if a reattachment occurred during a tension history movie.
Time lapse sequences of sister centromere spacing for individual cells were produced by plotting LacO spot spacing (in nm) against time (in minutes). The time lapse sequences across multiple cells were condensed to a combined average tension history signature prior to detachment as follows: (1) the initiation of a detachment event was set at time t = 0 min, and all prior data was calculated as the elapsed time prior to detachment. (2) The LacO spot spacing data was binned and averaged across all cells in intervals of 1 min. (3) The average LacO spot spacing data for times before detachment was converted to tension magnitudes in pN using methods and constants described previously (Chacón et al., 2014; Harasymiw et al., 2019; Mukherjee et al., 2019, Mukherjee and Gardner, 2022). The stiffness of the centromere spring for cells treated with benomyl was previously measured to be statistically indistinguishable from untreated cells, hence the spring constant (κ) was set to 12.05 pN/μm for cells treated with benomyl, as it was for Cdc20-arrested, Cin8-degron cells (Chacón et al., 2014; Mukherjee et al., 2019). The stiffness of Taxol-treated centromeres were measured in this study using the methods described in (Mukherjee and Gardner, 2022). (4) The average tension values were plotted against time to obtain a tension history signature prior to detachment. Tension history was obtained similarly for cells that did not show detachment events, however, for these cells, time t = 0 was selected to approximately match the t = 0 time points in the cells with detachments.
Image analysis: Kinetochore detachment fraction in population sampling experiments
For the population sampling experiments, which allowed us to collect a large sample size to assess bulk detachment fraction data, we collected short (11 frame, 5 min) movies. In these movies, we scored a detachment event according to the criterion described above, except that we scored a detachment if there was a coalesced, off-axis sister centromere spot for at least nine consecutive frames (∼4 min) in the 5-min population sampling experiment movies.
We collected detachment data for a Taxol-sensitive yeast strain, in the presence and absence of Taxol, using this method. To validate our method, we compared our results to previously published data from the Gupta lab in the presence and absence of Taxol (Proudfoot et al., 2019). We found that our methods produced results that were nearly identical to previous work (∼5% detachment in both untreated cells and in Taxol).
Western blotting
For Western blotting, yeast cells were grown to stationary phase in SD media containing 2% raffinose, without methionine or cysteine. Cells were diluted 1:10 into fresh media and grown for 3 h at 30°C to log phase. Methionine and cysteine were added to 10 and 2 mM, respectively, to arrest cells in metaphase, and cells were grown for 2 h. Galactose was added to 2% to degrade Cin8 and benomyl was added to 30 µg/ml to stabilize microtubules. Cells were grown for an additional 1 h, then harvested by cold centrifugation.
Cell pellets were resuspended in 2 ml of cold water, measured on spectrophotometer and were lysed based on the TCA-alkali/B-ME method (Mekhail et al., 2008): 300 μl of 1.85 M NaOH/1.065 M B-mercaptoethanol was added to the cell suspension, vortexed, and incubated on ice for 10 min. 300 μl of 50% trichloroacetic acid was then added, vortexed, and incubated on ice for an additional 10 min. Cells were centrifuged at 9000 ×g (4°C, 10 min), and the cell pellet was resuspended in reducing electrophoresis buffer with 100 mM Tris pH9 and heated at 95°C for 10 min.
Lysates were centrifuged to remove insoluble cell debris and equal amounts based on cell concentration were loaded and electrophoresed on 10% acrylamide gels made with the Phos-Bind Acrylamide reagent (apexbt.com #F4002) according to manufacturer instructions. Proteins were blotted to PVDF membrane, treated with Supersignal Western Blot Enhancer/antibody dilution Solutions (#46640; Thermo Fisher Scientific) according to manufacturer instructions, incubated with rabbit α-Dam1 (abmgood.com #Y050775), then HRP-α-rabbit in 5% milk/tris-saline-tween20 buffer, and detected with SuperSignal West Atto chemiluminescent reagent (#A38554; Thermo Fisher Scientific).
For the Taxol-sensitive yeast strain, the same procedure as above was applied, except that instead of adding galactose and benomyl, 0.02% methyl cellulose and 30 µM Taxol in DMSO (or DMSO alone for untreated cells) was added and mixed at 30°C for 1 h.
To quantify the phosphorylation fraction in the Western blots, MATLAB was used to sum up the total band intensity from ∼35–200 kD, and then the phosphorylated band intensity was calculated by summing up the band intensities from ∼45–200 kD. The phosphorylation fraction represented the phosphorylated band intensity divided by the total band intensity.
Statistical analysis
Data analysis was conducted using Microsoft Excel (RRID: SCR_016137) or MATLAB (RRID: SCR_001622). Student’s t tests were used for two-sample comparisons (in all cases, two-tailed distribution with unequal variances), with Z tests to compare proportions. For multiple comparisons, statistical significance was determined using one-way ANOVA. Due to large sample sizes, the data distribution was assumed to be normal in each case, but this was not formally tested. Specific statistical approaches used for each figure are indicated in the figure legends.
Yeast strains
The model organism for this study was S. cerevisiae (budding yeast), with strains as in Table S1.
Online supplemental material
Data availability
The data are available from the corresponding author upon reasonable request.
Acknowledgments
We thank members of the Gardner laboratory for helpful discussions. We thank Dr. Sue Biggins for the generous gift of the Dam1 phosphomimetic strains.
The Gardner laboratory is supported by a National Institutes of Health grant NIGMS R35-GM126974. The microfluidics work was supported by a grant from the University of Minnesota Institute for Engineering in Medicine. S.J. Gonzalez was supported by training grant T32GM140936 from the National Institutes of Health. M. Johansson and D.J. Clarke were supported by National Institutes of Health grant NIGMS R01-GM130858.
Author contributions: S. Parmar: Conceptualization, Methodology, Validation, Formal Analysis, Investigation, Writing—Original Draft, Writing—Review and Editing, Visualization; S.J. Gonzalez: Investigation, Writing—Review and Editing; J.M. Heckel: Methodology, Investigation, Formal Analysis, Visualization, Writing—Review and Editing; S.Mukherjee: Conceptualization, Methodology, Investigation, Validation, Formal Analysis, Writing—Review and Editing, Visualization, Resources, Software; M. McClellan: Methodology, Validation, Formal Analysis, Investigation, Visualization, Resources; D.J. Clarke: Conceptualization, Writing—Review and Editing, Resources; M. Johansson: Resources, Validation; D. Tank: Resources, Validation; A. Geisness: Resources, Methodology, Validation; D.K. Wood: Resources, Methodology, Supervision, Project administration, Funding Acquisition, Writing—Review and Editing; M.K. Gardner: Conceptualization, Methodology, Supervision, Project administration, Funding Acquisition, Writing—Review and Editing, Formal Analysis, Data Curation, Visualization.
References
Author notes
Disclosures: The authors declare no competing interests exist.

