Cryptosporidium is an enteric pathogen and a prominent cause of diarrheal disease worldwide. Control of Cryptosporidium requires CD4+ T cells, but how protective CD4+ T cell responses are generated is poorly understood. Here, Cryptosporidium parasites that express MHCII-restricted model antigens were generated to understand the basis for CD4+ T cell priming and effector function. These studies revealed that parasite-specific CD4+ T cells are primed in the draining mesenteric lymph node but differentiate into Th1 cells in the gut to provide local parasite control. Although type 1 conventional dendritic cells (cDC1s) were dispensable for CD4+ T cell priming, they were required for CD4+ T cell gut homing and were a source of IL-12 at the site of infection that promoted local production of IFN-γ. Thus, cDC1s have distinct roles in shaping CD4+ T cell responses to an enteric infection: first, to promote gut homing from the mesLN, and second, to drive effector responses in the intestine.
Introduction
Conventional dendritic cells (cDCs) are professional antigen-presenting cells (APCs) located in peripheral and lymphatic tissues that serve as an intermediary between the innate and adaptive immune systems. Relevant cDC functions include the ability to detect microbial ligands and danger signals, which can lead to cDC production of cytokines, upregulation of costimulatory molecules, and MHC-restricted presentation of peptide antigens to CD4+ and CD8+ T cells (Yin et al., 2021). cDCs can be defined based on developmental origin as either type 1 (cDC1) or type 2 (cDC2), where cDC1s rely on the transcription factors (TFs) BATF3 and IRF8 for development and are specialized to cross-present antigens to CD8+ T cells. In contrast, cDC2s rely on the TF IRF4 and prime CD4+ T cells (Yin et al., 2021). This division of labor is based in part on early studies where cDC2s were shown to be superior at MHCII presentation of soluble ovalbumin (OVA) or OVA complexed to antibodies targeting cDC surface receptors (Dudziak et al., 2007; Lehmann et al., 2017). However, there are examples that do not easily fit this paradigm that include the presentation of cell-associated antigens derived from tumors or intracellular infections that drive T helper 1 cell (Th1) responses (Ferris et al., 2020). Thus, there are reports that in these contexts cDC2s have a reduced capacity to present antigen on MHCII when compared with cDC1s (Valdez et al., 2002; Theisen et al., 2018). Indeed, cDC1s express MHCII and are also known to produce cytokines such as IL-12 and IL-27 that can promote Th1 CD4+ T cell responses (Mashayekhi et al., 2011; Ahmadi et al., 2023). The rules that govern this division of labor between cDC1s and cDC2s and how they relate to different infections with tropisms for diverse host cell populations are not well defined.
In the gut, cDC1s and cDC2s have been shown to have distinct roles in the regulation of inflammatory and tolerogenic CD4+ responses. For example, cDC1s can cross-present epithelial-derived antigens to CD8+ T cells, provide signals necessary for maintenance of intraepithelial lymphocytes (IELs), and maintain homeostatic Th1 CD4+ T cells (Luda et al., 2016; Deets et al., 2021; Ahmadi et al., 2023). Conversely, cDC2s are necessary for induction of anti-helminth Th2 responses (Gao et al., 2013) and Th17 responses during homeostasis and against fungal pathogens (Persson et al., 2013; Schlitzer et al., 2013). Additionally, unique populations of APCs exist in the gut associated with the development of tolerance (Akagbosu et al., 2022), whose role in infection-induced CD4+ responses remains poorly understood. The presence of these diverse APC subsets and their distinct functions likely reflects the need for the intestine to regulate CD4+ T cell functions to respond to diverse microbial challenges while being able to maintain tolerance.
Cryptosporidium species are important causes of diarrheal illness globally and are associated with significant morbidity and mortality (Kotloff et al., 2013; Khalil et al., 2018). Fecal–oral transmission of these parasites causes self-limited disease in immunocompetent individuals, which can be life-threatening in the immunocompromised host (Manabe et al., 1998; Gerber et al., 2000; Mosier and Oberst, 2000; Chen et al., 2002; O'Connor et al., 2011). Cryptosporidium displays a strict tropism for intestinal epithelial cells (IECs); however, unlike several model intestinal pathogens (such as Salmonella, Listeria, and Toxoplasma), Cryptosporidium does not breach the epithelial barrier and completes its entire lifecycle within the small intestine of a single host (Okhuysen and Chappell, 2002; Bouzid et al., 2013; Guérin and Striepen, 2020). It is well-established that mice deficient in IL-12p40 or IFN-γ are highly susceptible to Cryptosporidium, in part because these cytokines can drive innate lymphoid cell (ILC) production of IFN-γ to promote early resistance to the parasite (McDonald and Bancroft, 1994; Pollok et al., 2001; Gomez Morales et al., 2004; Ehigiator et al., 2007; Borad and Ward, 2010; McNair and Mead, 2013; Sateriale et al., 2019; Gullicksrud et al., 2021). However, long-term control of Cryptosporidium is dependent on T cells, and mice and humans with primary and acquired defects in T cell function can fail to clear the parasite (Ungar et al., 1991; McDonald and Bancroft, 1994; Cohn et al., 2022). Recent work has shown that cDC1s are a source of IL-12 that promotes Th1 CD4+ responses to mediate resistance to Cryptosporidium (Lantier et al., 2013; Potiron et al., 2019; Russler-Germain et al., 2021). However, the ability to define the processes that promote CD4+ T cell responses relevant to Cryptosporidium has been hampered by a paucity of reagents to distinguish T cell responses to the pathogen from those activated T cells that exist in the gut at homeostasis (Wang et al., 2002; Klein, 2004; Montufar-Solis et al., 2007; Vandereyken et al., 2020).
To understand the development of parasite-specific CD4+ T cell responses and how these promote control of Cryptosporidium, transgenic parasites were engineered to express different peptide MHCII-restricted model antigens. The use of these parasite strains revealed that while Cryptosporidium-specific CD4+ T cells are primed in the mesenteric lymph node (mesLN), they only acquire full Th1 features such as T-bet and IFN-γ expression after trafficking to the gut. While cDC1s were a major source of IL-12 that is important for the generation of Th1 responses and were required for gut homing of CD4+ T cells, IL-12p40 was dispensable for expansion and trafficking to the intestine and only drove local IFN-γ production and T-bet expression. These studies indicate that cDC1s provide IL-12p40–independent functions in the mesLN and –dependent functions in the gut to promote local protective CD4+ T cell responses against an enteric pathogen. Together, these studies reveal distinct roles for cDC1s in shaping CD4+ T cell responses to enteric infection: first, to drive early expansion in the mesLN, and second, to drive effector responses in the gut.
Results
Engineering Cryptosporidium to express MHCII-restricted model antigens
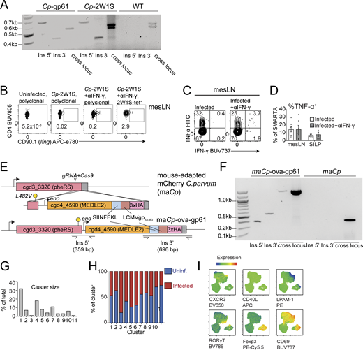
We have recently engineered transgenic Cryptosporidium to express the MHCI-restricted epitope SIINFEKL at the C-terminus of the parasite effector MEDLE2 (which is secreted into the host cell cytoplasm during the intracellular stages of infection [Dumaine et al., 2021]) to track parasite-specific CD8+ T cell responses (Haskins et al., 2024). A similar approach was adopted to analyze CD4+ T cell responses by engineering transgenic Cryptosporidium parvum (Cp) to express a neomycin resistance marker and nanoluciferase (nluc) to measure fecal oocyst shedding, as well as the fluorescent protein mNeon in the parasite cytoplasm. These parasites were also modified to express either the 2W1S or the LCMV-gp61-80 (gp61) MHCII-restricted epitopes in combination with hemagglutinin (HA) as small peptide tags attached to the C-terminus of MEDLE2 (Fig. 1 A and Fig. S1 A). B6 mice possess a high precursor frequency of 2W1S-specific CD4+ T cells (Moon et al., 2007), while the gp61 peptide is the target of TCR-transgenic CD4+ T cells from SMARTA mice (Oxenius et al., 1998). To assess localization of the transgenic Cryptosporidium proteins, HCT8 cells were infected with either Cp-2W1S or Cp-gp61, and immunofluorescence microscopy was performed to detect the HA epitope. As shown in Fig. 1 B, for both constructs, the expression of mNeon (arrowhead, green) provided the ability to distinguish infected from uninfected cells, while staining for HA (red) revealed that secretion of the transgenic proteins was restricted to the cytosol of infected cells (Fig. 1 B).
To determine if these different parasite strains could stimulate endogenous 2W1S-tetramer+ CD4+ T cell responses or adoptively transferred CD45.1+ SMARTA T cells, initial studies were performed in Ifng−/− mice to permit robust Cp replication. All mice received 20,000 CD45.1+ SMARTA T cells i.v. to avoid artifacts of TCR transgenic T cells, which can occur when high numbers of T cells are adoptively transferred (Hataye et al., 2006). In uninfected Ifng−/− mice, 2W1S-tetramer+ and SMARTA T cells were not detected in the draining mesLN, the small intestine lamina propria (SILP), or the IEL compartment (Fig. 1, C and D). In contrast, at 10 days post infection (dpi), Cp-2W1S was associated with the emergence of 2W1S-tetramer+ T cells but did not result in bystander activation of the SMARTA T cells. In contrast, infection with Cp-gp61 led to expansion of CD45.1+ SMARTA T cells but not the 2W1S-tetramer+ T cells (Fig. 1, C and D). Notably, the percentages of endogenous 2W1S-tetramer+ T cells in Cp-2W1S-infected mice were similar to those of adoptively transferred SMARTA T cells in Cp-gp61–infected mice (Fig. 1, C and D). These datasets establish that these parasite-derived MHCII-restricted model antigens lead to the antigen-specific activation of CD4+ T cells, and that the magnitude of the SMARTA response mirrors endogenous responses.
Cryptosporidium-specific CD4+ T cells produce IFN-γ locally in the gut to control infection
Since T cell–mediated resistance to Cryptosporidium is associated with the production of IFN-γ, studies were performed to determine whether the response to these model antigens reflected the natural response to this pathogen. Therefore, mice in which the gene for the surface-expressed protein CD90.1 is under the control of the Ifng promotor (Harrington et al., 2008) were infected with Cp-2W1S. In WT mice infected with Cp-2W1S, it was difficult to reliably detect 2W1S-tetramer+ CD4+ T cells, reflecting the inability of Cp to robustly infect immune competent WT mice (Fig. 2, A and B) (Sateriale et al., 2019). Blockade of IFN-γ during infection allowed for increased parasite burden and more reliable detection of 2W1S-tetramer+ cells at 10 dpi (Fig. 2, A and B) (Gullicksrud et al., 2021). In the absence of infection or without αIFN-γ treatment, few CD4+ T cells in the mesLN, SILP, or IEL expressed IFN-γ (CD90.1+) (Fig. 2, C and D; and Fig. S1 B). In infected mice, when IFN-γ was blocked, few (<5%) cells in the mesLN were CD90.1+ (Fig. 2 D and Fig. S1 B). In the SILP, there was some production of IFN-γ by the polyclonal populations (∼10%), but ∼30% of tetramer+ cells were CD90.1+ (Fig. 2, C and D). In contrast, in the IEL, ∼40% of tetramer+ cells were CD90.1+, with similar percentages in polyclonal CD4+ IELs (Fig. 2, C and D).
SMARTA T cells were then isolated from the mesLN and SILP of WT mice infected with gp61-expressing parasites, stimulated with gp61 peptide ex vivo, and subjected to intracellular staining for IFN-γ. A cohort of mice was treated with αIFN-γ during infection to increase parasite burden. Regardless of αIFN-γ treatment, few SMARTA T cells in the mesLN produced IFN-γ after peptide restimulation (Fig. 2 E and Fig. S1 C). Among SILP SMARTA T cells from untreated mice, <10% of cells produced IFN-γ, whereas ∼20% of SMARTAs from αIFN-γ–treated were IFN-γ+ (Fig. 2 E). IFN-γ production could also be detected in IFN-γ reporter SILP but not mesLN SMARTA T cells that expressed CD90.1 under the control of the Ifng promotor (Fig. 2 F). These data collectively indicate that the ability of Cryptosporidium-specific CD4+ T cells to produce IFN-γ (even during restimulation with exogenous peptide) is restricted to the SILP and IEL and does not occur in the mesLN.
To determine whether SMARTA CD4+ T cell–derived IFN-γ is protective, Ifng−/− mice were infected with Cp-gp61. 1 day prior to infection, a cohort received 106 IFN-γ–sufficient CD4+ T cells. In Ifng−/− mice that did not receive T cells, infection peaked at ∼d9 (day 9), and oocyst shedding subsequently decreased though mice remained chronically infected (Fig. 2 G). In mice that received IFN-γ–sufficient SMARTA T cells, infection also peaked at ∼d9, but oocyst shedding dropped faster and fell below the limit of detection (Fig. 2 G). This protective effect of the SMARTA T cells was abolished in mice treated with αIFN-γ (Fig. 2 G). These datasets highlight the utility of this transgenic system and reveal a protective effect for CD4+ T cell–derived IFN-γ whose production is limited to the gut.
Cryptosporidium-specific CD4+ T cells express distinct activation states associated with Th1 responses and mucosal tissue residency
Next, WT mice were utilized to study CD4+ T cell responses in an immune-competent setting. Because conventional Cp does not readily infect WT mice, a mouse-adapted strain of mCherry-expressing Cp (maCp) (Gullicksrud et al., 2021) was engineered to express model antigens. As the maCp strain was previously engineered with neomycin resistance to drive mCherry and nluc expression, a second marker was introduced to confer resistance to the recently described bicyclic azetidine BRD7929 that targets Cp phenylalanine tRNA synthetase (pheRS) (Kato et al., 2016; Vinayak et al., 2020). Hence, the Cp pheRS locus was modified to alter leucine at position 482 to valine, conferring resistance to BRD7929 as previously described (Shaw et al., 2024). Model-antigen-tagged MEDLE2 was introduced under the Cp-enolase promotor immediately following the transgenic pheRSR such that BRD7929-resistant parasites (maCp-ova-gp61) would express ectopic MEDLE2-SIINFEKL-gp61 (Fig. S1, E and F). Infection of WT mice with maCp-ova-gp61 combined with adoptive transfer of SMARTA T cells and high-parameter flow cytometry provided the opportunity to compare polyclonal and parasite-specific CD4+ T cell responses against Cryptosporidium in WT mice. This comparison allowed for assessment of CD4+ T cell expression of TFs for Th lineages (T-bet for Th1, RORγΤ for Th17, and Foxp3 for regulatory T cells [Treg]) and surface markers associated with Th1 cells (CXCR3, SLAM, IL-18Ra), antigen-experience/activation (CD44, CD69, CD40L, Ly6A/E), and mucosal association (LPAM-1, CD103). Uniform manifold approximation and projection (UMAP) of aggregated CD4+ T cells from all tissues (SMARTAs and non-SMARTAs from the mesLN, SILP, and IEL) and conditions (uninfected and infected) was performed. A comparison of CD4+ T cells by tissue highlighted that mesLN and IEL CD4+ T cells occupied distinct regions in UMAP space, while those in the SILP resembled both the mesLN and IEL (Fig. 3 A). When X-Shift unbiased clustering analysis of the aggregated CD4+ T cells was performed, 11 clusters were apparent (Fig. 3, B and C; and Fig. S1 G). Cluster 1 consisted mainly of CD4+ T cells from the mesLN that were LPAM-1hi (Fig. 3 B and Fig. S1 I). Th1 CD4+ T cells could be identified by high T-bet expression in clusters 2–7, while Th17 associated with RORγT expression was limited to cluster 8, and Foxp3+ Tregs could be found in clusters 9–11 (Fig. 3 B and Fig. S1 I). Further analysis of the T-bet+ clusters showed that the majority of clusters 3–6 was composed of CD4+ T cells from the SILP and IEL of infected mice that increased in frequency during Cryptosporidium infection (Fig. 3, D and E; and Fig. S1 H).
Because SMARTA T cells were only detected in these tissues during infection (Fig. 1, B and C), it provided an opportunity to compare the Cryptosporidium-induced SMARTA CD4+ T cells to polyclonal responses. In the UMAP space, SMARTA T cells fell into a CD44hi region near highly activated Foxp3− cells in all tissues (Fig. 3, F and H). The majority of SMARTA T cells were present in T-bet+ clusters and were most represented in clusters 4 and 5 (Fig. 3 G). Cluster 4 was CD103+ while cluster 5 was associated with high levels of IL-18Ra, SLAM, and the activation marker Ly6A/E. Across all T-bet+ clusters, CD103 and Ly6A/E were inversely correlated (Fig. 3, B and F). This analysis indicates that the infection-induced activation of the SMARTA T cells mirrors the processes associated with the endogenous polyclonal responses. Therefore, this system described above was used to understand how SMARTA T cell expression of lineage-defining TFs (T-bet, GATA3, RORγΤ, and Foxp3) and T follicular helper cell (Tfh) markers (Bcl-6, PD-1, and CXCR5) varied across tissues. In the mesLN of uninfected mice, the majority (∼80%) of (non-SMARTA) CD44hi CD4+ T cells expressed no lineage-defining TFs (T-bet−GATA3−RORγΤ−Foxp3−; henceforth referred to as TF−), and despite being antigen-experienced (CD44hi) appeared uncommitted to any one Th subset (Fig. 4, A and B). At 10 dpi, there was an increase in the number of T-bet+ CD4+ T cells in the mesLN, as well as an increase in the percentage of polyclonal CD44hi CD4+ T cells that were T-bet+ (Fig. 4, A and B; and Fig. S2, A and B). However, the majority (∼60%) of polyclonal CD44hi CD4+ T cells in the mesLN remained TF− during infection (Fig. 4, A and B; and Fig. S2, A and B). A similar proportion of SMARTA T cells were T-bet+ (∼40%) and TF− (∼60%) as CD44hi CD4+ T cells in the mesLN (Fig. 2, A and B), further suggesting SMARTA T cells resemble polyclonal responses during infection in the mesLN.
In the SILP of uninfected mice, distinct Treg (Foxp3+RORγT− and Foxp3+RORγT+), Th17 (RORγT+Foxp3−), and Th1 (T-bet+Foxp3−) populations could be identified, although ∼30% of CD44hi CD4+ T cells here were TF− (Fig. 4, A and B; and Fig. S2, A and B), and no Th2 cells (GATA3+) could be identified (data not shown). Surprisingly, infection did not lead to a significant change in the percentage of SILP polyclonal CD44hi CD4+ T cells that were TF− (∼30%) or T-bet+ (∼40%) (Fig. 4, A and B). However, a higher proportion of SMARTA T cells in the SILP were T-bet+ compared to in the mesLN (Fig. 4, A and B).
In the IEL of uninfected mice, ∼25% of CD44hi CD4+ T cells were TF−, which was unchanged by infection (Fig. 4 B). However, infection did lead to a significant increase in the number and proportion of T-bet+ CD4+ T cells in the IEL (Fig. 4, A and B; and Fig. S2 A). Similarly, ∼60% of SMARTA T cells in the IEL expressed T-bet (Fig. 4, A and B), consistent with its role in IEL differentiation (Reis et al., 2014). Although CD8a can mark some CD4+ IELs (Reis et al., 2014), no SMARTA T cells expressed CD8a (data not shown). SMARTAs in the IEL expressed IL-18Ra, CXCR3, and CD69 at a similar percentage as polyclonal populations and higher than in the mesLN (Fig. 4, C and D; and Fig. S2, D and E). Additionally, a greater percentage of SMARTA T cells expressed Ly6A/E when compared with polyclonal CD44hi CD4+ T cells in all tissues, suggesting this might mark cells responding to infection (Fig. 4, C and D). The only marker significantly higher in mesLN SMARTAs compared with in the gut was LPAM-1 (Fig. 4, C and D), consistent with its role in trafficking to the gut and subsequent downregulation (Haskins et al., 2024). Additionally, a small percentage (∼7%) of SMARTA T cells in the mesLN were CXCR5hi, PD-1hi, and Bcl6hi—suggesting some antigen-specific cells were Tfh (Fig. S2, F and G). These data sets highlight that parasite-specific CD4+ T cell response to Cryptosporidium is characterized by progressive changes in activation status (T-bet, IL-18Ra, SLAM, Ly6A/E, and CD103) as T cells transit from priming in the mesLN to effector functions in the IEL.
Cryptosporidium infection induces differential activation of cDC1s required for differentiation and gut homing of CD4+ T cells
Although cDCs and IL-12 are important for resistance to Cryptosporidium (Lantier et al., 2013; Potiron et al., 2019), the role of different cDC subsets on CD4+ T cell responses to Cryptosporidium is unclear. Therefore, DCs in the mesLN and SILP were profiled for activation markers and IL-12p40 production to understand how infection alters these accessory cells. cDCs were profiled at d0 (uninfected), d1, d4, and d10 after infection with maCp-ova-gp61. In the mesLN of uninfected mice, there was substantial expression of the activation markers MHCII and CD86 in both cDC1s and cDC2s that was relatively unchanged by infection (Fig. 5, A and B). Additionally, the proportions of migratory MHCIIhi and resident MHCIIint cDC1s and cDC2s were unchanged throughout infection, although cDC2s were more predominant than cDC1s in the mesLN (Fig. S3 A). However, at 1 and 4 dpi (4 dpi corresponding to the peak in parasite burden), mesLN cDC1s expressed more MHCII and CD86 when compared with cDC2s (Fig. 5, A and B). Additionally, ∼50% of mesLN cDC1s expressed CD40 at baseline compared with ∼25% of cDC2s (Fig. 5, A and B). This higher expression of CD40 by mesLN cDC1s compared with cDC2s was maintained throughout the course of infection (Fig. 5, A and B).
In the SILP, expression of MHCII was unchanged by infection in cDC1s and cDC2s, while CD86 was increased on cDC1s at 4 and 10 dpi (Fig. 5, C and D). Additionally, SILP cDC1s expressed more CD86 at 4 and 10 dpi compared with cDC2s, as well as more MHCII at 4 dpi (Fig. 5, C and D). CD40 increased on both cDC1s and cDC2s throughout the course of infection, although SILP cDC1s expressed more CD40 at 4 dpi compared with cDC2s (Fig. 5, C and D). Altogether, these results suggest that Cryptosporidium infection leads to differential activation in cDC1s and cDC2s in both the SILP and mesLN.
Next, production of IL-12 by cDCs and macrophages (MΦs) was assessed in the mesLN and SILP. Production of IL-12p40 by cDCs and MΦs was relatively unchanged in the mesLN throughout infection, although at all time points, <30% of cDC1s in the mesLN were IL-12p40+ (Fig. 5, E and F; and Fig. S3, B–D). In the SILP, cDC2s and MΦs produced little IL-12p40 at baseline and this was not increased during infection (Fig. 5, E and F; and Fig. S3, B–D). In SILP cDC1s of uninfected mice, there was no IL-12p40 production (Fig. 5, E and F). However, there was substantial upregulation of IL-12p40 during infection that peaked at 4 dpi (Fig. 5, E and F). Altogether, these data suggest that infection induces IL-12p40 production specifically in cDC1s in the SILP, which constitute the major source of IL-12p40 during Cryptosporidium infection.
To examine the contribution of cDC1s to CD4+ T cell responses to Cryptosporidium, 1 × 106 SMARTA T cells that express Nur77-GFP as a reporter of TCR activation (Moran et al., 2011) were labeled with CellTrace Violet (CTV). 1 day prior to infection, these cells were transferred into WT control mice and mice that lack cDC1s (Irf8+32−/−) (Fig. S4 A). At 1 dpi with maCp-ova-gp61, in WT mice, few SMARTA T cells could be found in the mesLN, and by 4 dpi, small numbers of Nur77+ SMARTAs were present but had not yet proliferated (Fig. 6 A). By 6 dpi, >90% of SMARTA T cells had divided, with Nur77-GFP decreasing in expression with each division as previously described (Christian et al., 2022). Additionally, those cells that had undergone more than five rounds of division had upregulated CXCR3 and the gut-homing receptor LPAM-1 (Fig. 6, B–E). Similar to WT mice at 1 dpi, in Irf8+32−/− mice, few Nur77+ SMARTAs were present but had not yet proliferated, and more could be found at 4 dpi (Fig. 6 A). By 6 dpi in the mesLN of Irf8+32−/− mice, priming of SMARTA T cells had occurred (indicated by CTV dilution and Nur77-GFP expression), suggesting that proliferation of SMARTA T cells was largely intact in the absence of cDC1s, albeit fewer fully divided cells were present in the mesLN than in WT mice (80% in Irf8+32−/− mice compared with >90% in WT, Fig. 6, A and B). Strikingly, in contrast to WT mice, in Irf8+32−/− mice, the most-divided SMARTA T cells had reduced ability to express LPAM-1 as well as CXCR3 (Fig. 6, C–E). Consistent with this observation, despite elevated parasite burden (data not shown), at 10 dpi, Irf8+32−/− mice had reduced numbers of SMARTA T cells in the mesLN and an absence of these cells in the SILP and IEL (Fig. 6, F and G). Additionally at this time point, while in WT mice SMARTA T cells expressed IL-18Ra in the mesLN, in Irf8+32−/− mice, cells did not express this receptor (Fig. 6, H and I). Together, these data suggest CD4+ T cells responding to C. parvum do not require cDC1s for priming but instead rely on these cells for signals that lead to cytokine/chemokine receptor expression and homing to the gut.
IL-12p40 is dispensable for priming but is required for CD4+ T cell production of IFN-γ in the gut
To determine the role of IL-12p40 on the CD4+ T cell response, SMARTA CD4+ T cells were profiled using in vivo blockade of IL-12p40. αIL-12p40 treatment led to a marked increase in parasite burden, confirming blockade of IL-12 (Fig. 7 A). Ηοwever, this treatment did not impact the ability of SMARTA CD4+ T cells to traffic to the SILP or IEL, as the absolute number and relative percentage of SMARTA T cells were unchanged between treatments (Fig. 7 B). Similarly, in Il12b−/− mice, SMARTA T cells as a percentage of total CD4+ T cells was unchanged compared with WT mice but the absolute number of SMARTA T cells was reduced between genotypes (Fig. 7, B and C; and Fig. S5, A and B). The latter result is consistent with Il12b−/− mice being lymphocyte depleted in the gut at baseline as previously reported (Gullicksrud et al., 2021) Because of this baseline lymphopenia in Il12b−/− mice, the effects of IL-12 on SMARTA responses were investigated using antibody blockade only during infection. Blockade of IL-12p40 led to a reduction in the expression of T-bet and IL-18Ra in SMARTA T cells (Fig. 7, D–G). Because IL-18 and IL-12 can promote CD4+ T cell IFN-γ production (Parsa et al., 2022), the influence of these cytokines on IFN-γ expression by SMARTA T cells was assessed. SMARTA T cells expressing the surface protein CD90.1 under the control of the Ifng promotor were transferred into Ifng−/− mice (to remove confounding effects of IL-12p40 or IL-18 on innate cell production of IFN-γ) 1 day prior to infection with Cp-gp61. Mice were treated with isotype control, αIL-18, αIL-12p40, or αIL-18 plus αIL-12p40 1 day prior to infection as well as 2, 5, and 8 dpi. Mice were sacrificed at 10 dpi and expression of CD90.1 and IL-18Ra on SMARTA T cells was assessed by flow cytometry. In control mice, roughly ∼40% of SMARTA T cells in the SILP and ∼60% of SMARTA T cells in the IEL were CD90.1+ and treatment with αIL-18 did not alter these responses (Fig. 7, H and I). In contrast, blockade of IL-12p40 led to a marked reduction in the percentage of SMARTA T cells that were CD90.1+ and a reduction in IL-18Ra expression (Fig. 7, H and I; and Fig. S5 C). Blockade of IL-18 alone or in combination with αIL-12p40 did not lead to further reductions in the percentage of cells that were CD90.1+ (Fig. 7, H and I).
These data suggest that IL-12p40 is not required for initial priming, expansion, and gut homing of Cryptosporidium CD4+ T cells but is required for Th1-associated functions such as production of IFN-γ. Although this was consistent with cDC1-derived IL-12 signaling to SMARTA T cells in the SILP, it was possible that early IL-12 signals during priming in the mesLN. To assess this, CD90.1/Ifng reporter SMARTA T cells were adoptively transferred into Ifng−/− mice that were subsequently infected with Cp-gp61. Mice were treated with or without FTY720 daily from 2 to 5 dpi to prevent SMARTA T cell egress after priming, and CD90.1/Ifng expression was assessed at 6 dpi in the mesLN, SILP, and IEL to see whether gut homing was required for SMARTA T cells to receive IL-12 signals. FTY720 treatment did not impact antigen exposure (as measured by Nur77-GFP expression) or expression of Th1-associated markers such as CXCR3, T-bet, or IL-18Ra, or upregulation of LPAM-1 (Fig. S5 D). In vehicle-treated mice, cells in the mesLN expressed low levels of Ifng (<2% CD90.1+), while cells in the SILP and IEL expressed CD90.1 (∼20% in the SILP and ∼40% in the IEL) (Fig. S5, E and F). In FTY720-treated mice, no SMARTA T cells were found in the gut (Fig. S5 G) and few SMARTAs in the mesLN (<2%) expressed CD90.1+ (Fig. S5, E and F). However, FTY720 treatment led to reduced SMARTAs in the mesLN in addition to the gut (Fig. S5 G). Therefore, while these data support the conclusion that CD4+ T cells must home to the gut before upregulating Ifng, their interpretation is complicated by the observation that FTY720 treatment affects T and B cell homeostasis in the mesLN.
To assess whether IL-12p40 was required for promoting Ifng expression early during priming or during the effector stage of the T cell response, IL-12 was blocked early during priming or later, and Ifng expression by SMARTAs was assessed. Mice received either isotype control antibody, αIL-12p40 antibody throughout infection (d−1, d+2, d+5, d+8), or αIL-12p40 after T cell priming (d+6, d+8). As in prior experiments, mice that received αIL-12p40 throughout infection showed a reduction in the percentage of SMARTA T cells in the SILP and IEL that were CD90.1+ (Fig. 7, J and K, labeled “early”). Additionally, mice that received αIL-12p40 only after priming (labeled “late”) additionally showed a reduction in the percentage of SMARTAs that were CD90.1+ to a similar degree as when blocked throughout the experiment. Thus, IL-12p40 signaling is required at later time points after priming to promote the ability of effector CD4+ T cells to respond to Cryptosporidium.
Discussion
Although it has been accepted for several decades that CD4+ T cells are essential for clearance of Cryptosporidium (Ungar et al., 1990; Pardy et al., 2023), there are many fundamental questions about how these protective lymphocytes are generated and mediate resistance to this common enteric infection. The absence of well-characterized endogenous MHCII-restricted Cryptosporidium antigens has made it a challenge to distinguish parasite-specific CD4+ T cell responses from the many T cells in the gut that possess an “activated but resting” phenotype at baseline (Wang et al., 2002; Klein, 2004; Montufar-Solis et al., 2007; Vandereyken et al., 2020). To overcome these obstacles, we took advantage of the recent development of parasite transgenesis (Vinayak et al., 2015) to engineer Cryptosporidium to express MHCII-restricted model antigens. When combined with MHCII-tetramers and SMARTA TCR transgenic T cells, these parasites allowed for the identification of CD4+ T cells that have responded to Cryptosporidum-derived antigens. In accordance with current models, these CD4+ T cell responses to Cryptosporidium were dominated by the production of IFN-γ in the gut that was sufficient to mediate parasite clearance. This tool set also allowed us to study the initial priming of these CD4+ T cells and unexpectedly highlighted that recently activated SMARTA T cells in the mesLN were unable to make IFN-γ and only acquired the ability to produce IFN-γ in the SILP and IEL. While cDC1s were not required for initial priming of the SMARTA CD4+ T cells, these accessory cells did have a dual role in CD4+ T cell responses: first, in the mesLN to drive gut homing, and later, at the site of infection where cDC1 production of IL-12p40 stimulated CD4+ T cell IFN-γ production and T-bet expression. These data are consistent with a model where cDC1s provide IL-12–independent functions in the mesLN as well as IL-12 in the gut to promote full effector functions in CD4+ T cells. Thus, this model antigen system has revealed that Cryptosporidium-specific CD4+ T cells are primed in the mesLN but require signals within the gut—including IL-12p40—to achieve full effector capacity.
In other systems, early IL-12 has been shown to be important in the initial development of Th1 responses (Murphy and Reiner, 2002; Trinchieri, 2003), but whether it is needed at later time points for Th1 effector responses depends on the experimental system (Gazzinelli et al., 1994; Tripp et al., 1995; Park et al., 2000; Feng et al., 2005). One possible explanation that might influence the degree of Th1 commitment in CD4+ T cells after priming is whether the pathogen is restricted to a barrier site like the gut, skin, or lungs, or is one that disseminates more widely. For systemic pathogens like Toxoplasma gondii, parasite dissemination leads to the early presence of parasites in lymphoid tissues and local production of IL-12 that results in the rapid commitment to the Th1 phenotype (Gazzinelli et al., 1994; Christian et al., 2022). When this occurs following oral infection with T. gondii, these heightened CD4+ T cell responses can result in an IFN-γ–mediated lethal ileitis (Liesenfeld et al., 1996). For Cryptosporidium, there is no evidence of immunopathology mediated by CD4+ T cells, and perhaps a lack of commitment to a Th1 effector program during priming ensures that parasite-specific CD4+ T cells provide highly localized production of IFN-γ and thereby mitigate IFN-γ–mediated immunopathology. This is similar to the concept that CD4+ T cell plasticity allows them to respond to contextual signals to tailor their function to different infections (Kiner et al., 2021). Indicative of this plasticity, influenza-specific Th1 CD4+ Trm in the lung exposed to Th2-inducing signals will downregulate T-bet and IFN-γ production (Rüterbusch et al., 2023), while the ability of conventional Th1 cells to become cytotoxic CD4+ T cells during primary infection in the lung requires local antigen presentation and exposure to IL-15 (Devarajan et al., 2023).
Since the original description of cDC1 and the availability of mice that lack this subset, they have been prominently linked to cross-presentation and the production of IL-12 (Dudziak et al., 2007; Hildner et al., 2008; Mashayekhi et al., 2011; Durai et al., 2019). The studies presented here indicate that cDC1s are critical for gut homing of Cryptosporidium-specific CD4+ T cells. The failure of SMARTA T cells to traffic to the intestine in the absence of cDC1s is unlikely to be due to abortive priming, as SMARTA T cells could proliferate and receive TCR stimulation in Irf8+32−/− mice. This is consistent with another APC—such as a cDC2 or MΦ—as priming Cryptosporidium-specific CD4+ T cells. Unfortunately, models to selectively ablate cDC2s are a challenge. One model to deplete cDC2s involves crossing CD11c.cre-expressing mice to Irf4 floxed mice to deplete CD103+CD11b+ cDC2s (Persson et al., 2013; Schlitzer et al., 2013), but this failed to deplete cDC2s during Cryptosporidium infection (data not shown). Nevertheless, the present study would suggest that cDC1s provide secondary signals required for CD4+ T cell gut homing and expression of Th1 factors like T-bet and IFN-γ. Similarly, a recent report highlighted that Irf8+32−/− mice infected with Cryptosporidium tyzzeri develop parasite-specific CD4+ T cell responses; however, these are T-bet deficient due to loss of cDC1-derived IL-12 (Russler-Germain et al., 2021). Unlike the present study, these CD4+ T cell populations responding to C. tyzzeri can access the SILP (Russler-Germain et al., 2021). This different requirement of cDC1 for homing and retention may reflect species differences, but for both species, cDC1s have a profound influence on the process that generates protective CD4+ T cell responses in the gut. Given the importance of cDC1-derived IL-12 in the development of Th1 responses (Hsieh et al., 1993), it was an initial surprise that CD4+ T cell responses in the absence of IL-12p40 did not phenocopy those from Irf8+32−/− mice. Notably, the present study identified a small population of MΦs that can produce IL-12 in the SILP and mesLN, yet these cells could not compensate for the loss of cDC1s in promoting CD4+ T cell gut homing and cytokine/chemokine receptor expression. The difference in SMARTA responses between Il12b−/− mice and Irf8+32−/− mice underscores the IL-12–independent functions for cDC1s to support Th1 CD4+ T cell responses in the gut. One plausible mechanism is the ability of gut-associated CD103+ cDC1s to produce retinoic acid that promotes expression of gut homing integrins that drive T cell recruitment to the small intestine (Luda et al., 2016). In addition, the CD40−CD40L interaction is an important pathway for the control of Cryptosporidium (Cosyns et al., 1998), which has a prominent role in DC licensing (Wu and Murphy, 2022) and in the mesLN can promote cDC1 IL-27 production (Canesso et al., 2023, Preprint). The observation that IL-27 is required shortly after weaning for the priming of Th1 cells and their accumulation in the SILP (Ahmadi et al., 2023) suggests that this factor may also be relevant to the ability of cDC1 to promote Th1 responses to a mucosal pathogen. However, mice that lack IL-27 (Ebi3−/−) have normal control of Cryptosporidium oocyst shedding (unpublished data). Other signals besides IL-27 that can lead to T-bet upregulation in CD4+ T cells include TCR, type 1 IFNs, IFN-γ, and IL-21 (Pritchard et al., 2019). Notably, individuals deficient in IL-21R are highly susceptible to chronic Cryptosporidium infection (Kotlarz et al., 2013; Cohn et al., 2022), and additional studies are needed to assess the relative contributions of these pathways on CD4+ T cell responses to Cryptosporidium.
Because Cryptosporidium is restricted to IECs and does not infect professional APCs, there are basic questions about how parasite-derived antigens gain access to the mesLN and whether APCs at the site of infection can acquire parasite antigens and support local CD4+ T cell function (Pardy et al., 2023). Interestingly, IECs can express MHCII, and differentiation of CD4+ T cells into CD4+CD8αα IELs within the gut requires MHCII expression on IECs (Bilate et al., 2020). During Cryptosporidium infection, IFN-γ signaling on IECs leads to higher MHCII and MHCII transactivator (CIITA) expression (Pardy et al., 2024; Gullicksrud et al., 2021), which may facilitate the ability of IECs to engage effector CD4+ T cells within the IEL. Alternatively, during murine adenovirus infection, viral-specific effector Ly6A+ CD4+ T cells acquire “innate-like” functions in the gut and can produce IFN-γ after exposure to IL-12 plus IL-18 without TCR stimulation (Parsa et al., 2022). It is notable that while IEC-derived IL-18 is important for ILC production of IFN-γ and innate resistance to Cryptosporidium (Ehigiator et al., 2007; Choudhry et al., 2012; Gullicksrud et al., 2021; Sateriale et al., 2021), the blockade of IL-18 did not result in reduced CD4+ T cell production of IFN-γ. Rather, IL-12 appears to be a dominant signal required for these protective responses, but whether this depends on local TCR signals remains to be determined.
While the CD4+ T cell response to Cryptosporidium is characterized by a dominant Th1 phenotype, there is also the presence of a small population of Th17 cells that is perhaps most apparent in the Irf8+32−/− mice infected with C. tyzzeri (Russler-Germain et al., 2021). Likewise, in the studies presented here, a small percentage (<5%) of SMARTA T cells were RORγT+, but there is little appreciation of the role of Th17-associated cytokines (IL-17, IL-22, GM-CSF) in resistance to Cryptosporidium (Zhao et al., 2016; Drinkall et al., 2017). Nevertheless, this mixed Th1/Th17 response is reminiscent of recent work that utilized unbiased single-cell RNA sequencing (scRNAseq) to compare the T cell responses in the gut to Salmonella, Citrobacter, and Nippostronglyus brasiliensis, which concluded that these diverse challenges can result in “mixed” responses that consist of cells that display Th1-like and Th17-like features (Kiner et al., 2021). These observations led to the suggestion that pathogens exert a broad influence on the state of CD4+ T cells that cannot be captured merely by classifying pathogens as eliciting “Th1” or “Th17” responses (Kiner et al., 2021). It is possible that this may be a byproduct of a less differentiated state associated with mucosal priming (see earlier discussion), but we and others have noted the presence of a prominent IFN-γ–independent CD4+ T cell–dependent mechanism to control Cryptosporidium (Ungar et al., 1991; Sateriale et al., 2019). The basis for this phenomenon is unclear (Pardy et al., 2023), but the availability of these transgenic parasites should facilitate studies (e.g., scRNAseq of SMARTA T cells) to directly assess what IFN-γ–independent functions of CD4+ T cells mediate control of Cryptosporidium.
Materials and methods
Mice
C57BL/6 (stock no: 000664), Nur77-GFP reporter mice (stock no: 016617), CD45.1 C57BL/6 mice (stock no: 002014), SMARTA CD45.1 mice (stock no: 030450), Irf8+32−/− mice (stock no: 032744), Il12b−/− mice (stock no: 002693), and Ifng−/− (stock no: 002287) were purchased from Jackson Laboratories, and the SMARTA CD45.1, SMARTA x IFN-g-CD90.1, SMARTA x Nur77-GFP CD45.1, Irf8+32−/−, Il12b−/−, and Ifng−/− mice were maintained in-house. IFN-g-CD90.1 knock-in reporter mice were provided by Dr. Phillip Scott (University of Pennsylvania, Philadelphia, PA, USA) but originated in the laboratory of Dr. Casey Weaver (Harrington et al., 2008). Mice used in this study were males or females ranging from 4 to 10 wk. All mice were age- and sex-matched within individual experiments. All protocols for animal care were approved by the Institutional Animal Care and Use Committee of the University of Pennsylvania (protocol #805405 and #806292).
Plasmid construction
To see the full list of primers used for plasmid construction, see Table S1. To generate Cp-2W1S and Cp-gp61: the pLIC_SIINFEKL_gp61_HA mNeon and pLIC_HA_2W1S_SIINFEKL plasmids, pLIC_HA_t2A_mNeon (Tandel et al., 2019) was amplified using primers 1 and 2 containing the SIINFEKL_gp61 sequence or primers 3 and 4, containing the 2W1S_SIINFEKL sequence, respectively. PCR fragments were subsequently re-ligated by T4 DNA ligase. Repair templates were amplified using primers 5 and 6 with 30 bp overhangs on either side of a Cas9 guide-induced double-strand break in the MEDLE2 locus (Cgd5_4590). The MEDLE2 targeting guide plasmid was used as previously described (Dumaine et al., 2021).
To generate maCp-ova-gp61: the repair template encodes the last 113 bp of the pheRS gene (cgd_3320, recodonized) (Shaw et al., 2024), including the mutation that confers resistance (CTT to GTT at nucleotide position 1444; corresponding to L482V) to BRD7929. This short sequence is followed by MEDLE2-ova-gp61-HA (where ova is SIINFEKL and gp61 is GLKGPDIYKGVYQFKSVEFD) driven by the C. parvum enolase promotor, which was inserted using Gibson assembly into the pheRSR plasmid previously generated (Shaw et al., 2024). The repair template was amplified using primers 7 and 8 with 30 bp overhangs on either side of a Cas9 guide-induced double-strand break in the pheRS locus. The pheRS targeting guide plasmid was used as previously described (Shaw et al., 2024).
Isolation of transgenic parasites
Transgenic parasites were derived as previously described (Vinayak et al., 2015). For Cp-2W1S and Cp-gp61, 5 × 107C. parvum oocysts (Bunchgrass) were incubated in 1:4 ice cold bleach in PBS on ice for 10 min, washed in 1× PBS, and incubated in 0.8% sodium taurodeoxycholate to excyst sporozoites. For maCp-ova-gp61, sporozoites were excysted by washing 60 × 107 mCherry maCp (described previously [Gullicksrud et al., 2021]) in 1× PBS and then incubating in 10 mM HCl for 45 min at 37°C. Next, oocysts were pelleted, washed twice in 1× PBS, and incubated in 0.2 mM sodium taurodeoxycholate and 20 mM sodium bicarbonate in 1X PBS for 1 h at 37°C to excyst maCp sporozoites. Excysted sporozoites were resuspended in transfection buffer supplemented with a total of 100 μg DNA (50 μg of Cas9/gRNA plasmid and 50 μg of repair template generated by PCR) and electroporated using an Amaxa 4D nucleofector (Lonza). Cp-2W1S and Cp-gp61 parasites carrying a stable transgene were selected with paromomycin (16 g/L) added to the drinking water of orally infected Ifng−/− mice. maCp-ova-gp61 were selected using BRD7929 (Vinayak et al., 2020) that was orally gavaged daily (10 mg/kg/day) for the first 6 days after transfection. Oocysts were purified from feces using sucrose floatation followed by cesium chloride gradient as described previously (Sateriale et al., 2019).
Mouse infection and measurement of parasite burden
For experiments using Cp-2W1S or Cp-gp61, Ifng−/− mice were infected with 1 × 104 oocysts by oral gavage. For experiments using maCp-ova-gp61, mice were infected with 5 × 104 oocysts by oral gavage. To quantify fecal oocyst shedding, 20 mg of pooled feces was suspended in 1 ml lysis buffer. Samples were shaken with glass beads for 5 min, then combined 1:1 ratio with Nano-Glo Luciferase solution (Promega). A ProMega GloMax plate reader was used to measure luminescence. Pooled samples from cages were used because previous studies have demonstrated mice within each cage are equally infected (Manjunatha et al., 2017).
T cell transfers
For T cell transfers, SMARTA CD45.1 mice, SMARTA CD45.1 interbred with CD45.1/Nur77-GFP reporter mice (where indicated), or SMARTA CD45.1 interbred with IFN-g-CD90.1 (where indicated) were used. To purify SMARTA T cells, spleens and LNs were isolated by dissociation over a 70-μm filter. Red blood cells were lysed by incubation for 5 min at room temperature in 1 ml of ACK lysis buffer (0.864% ammonium chloride [Sigma-Aldrich] diluted in sterile-deionized H2O) and then washed in complete RPMI (cRPMI, 10% fetal calf serum, 0.1% β-2-mercaptoethanol, 1% non-essential amino acids, 1% sodium pyruvate, and 1% penicillin–streptomycin). SMARTA T cells were enriched by magnetic activated cell sorting using the EasySep Mouse CD4+ T cell Isolation Kit (Stem Cell Technologies). SMARTA purity was verified (>80%) using flow cytometry for TCR Vα2 and Vβ8.3 expression. 2 × 104−1 × 106 were transferred by intravenous injection into recipient mice. If using CTV, SMARTA T cells were fluorescently labeled using the CTV labeling kit (Thermo Fisher Scientific) prior to i.v. transfer.
Tissue isolation and flow cytometry
To harvest the epithelial/IEL fraction, single-cell suspensions were prepared from ileal sections by shaking diced tissue at 37°C for 20 min in Hank’s Balanced Salt Solution (HBSS) with 5 mM EDTA and 1 mM dithiothreitol. Cell pellets were then passed through 70- and 40-μm filters. For lamina propria harvesting, the remaining intestine after epithelial layer isolation was washed in HBSS plus 10 mM HEPES to remove EDTA, minced with scissors, and incubated in complete RPMI with 0.16 mg/ml Liberase TL (Roche) and 0.1 mg/ml DNase I (Roche) with shaking for 30 min at 37°C. Cell pellets were then passed through 70- and 40-μm filters. Ileal draining mesLNs and Peyer’s patches from the ileum as well as spleens were harvested and dissociated through 70-um filters and then washed with cRPMI. Cells were washed in FACS buffer (1× PBS, 0.2% bovine serum albumin [BSA], 1 mM EDTA) and incubated in Fc block (99.5% FACS Buffer, 0.5% normal rat IgG, 1 µg/ml 2.4G2) at 4°C for 15 min prior to staining. Cells were stained for cell death using GhostDye Violet 510 Viability Dye or GhostDye Red 780 Viability Dye (TONBO Biosciences) in 1× PBS at 4°C for 15 min. Cells were washed after cell death staining and surface antibodies were added and stained at 4°C for 30 min. If tetramer staining, prior to Fc block cells were washed with PBS+2% FCS and then incubated in RPMI+10% FCS with tetramer at 37°C for 45 min. If intracellular staining for TFs or cytokines was performed after surface staining cells were fixed using the eBioscience Foxp3 Transcription Factor Fixation/Permeabilization Concentrate and Diluent (Thermo Fisher Scientific) for 45 min at 4°C. Cells were then stained for TFs in 1× eBioscience Permeabilization Buffer (Thermo Fisher Scientific) at room temperature for 30 min. Cells were then washed in permeabilization buffer and then washed in FACS buffer prior to acquisition. For intracellular cytokine staining of T cells, prior to plating for staining, single-cell suspensions from each tissue were plated in a 96-well plate and incubated with gp61 peptide and Protein Transport Inhibitor Cocktail (eBioscience) in cRPMI for 3.5 h at 37°C. For intracellular cytokine staining of DCs, prior to plating for staining, single-cell suspensions from each tissue were plated in a 96-well plate and incubated with Brefeldin A (Sigma-Aldrich) in cRPMI for 6 h at 37°C.
Cells were stained using the following fluorochrome-conjugated antibodies: ef450 CD45.1 (clone 104; Invitrogen), BV605 CD44 (clone IM7; eBioscience), BV711 CD45.1 (clone A20; Biolegend), Af700 CD90.2 (clone 3-H12; Biolegend), PE CD8a (clone 53-6.7; eBioscience), BUV395 NK1.1 (clone PK136; BD), BUV395 CD19 (clone ID3; BD), BUV805 CD (clone GK1.5; BD), ef450 IL-18Ra (clone P3TUNYA; eBioscience), BV785 CD90.2 (clone 3-H12; Biolegend), APC-e780 CD90.1 (clone H1S51; eBioscience), BUV395 EpCAM (clone G8.8; BD), PE IL-17A (clone TC11-18H10.1; BD), BV711 TNFa (clone MP6-XT22; Biolegend), PE CD45.1 (clone A20; BD), PE-Cy5 T-bet (clone 4B10; Invitrogen), PE-Cy5.5 Foxp3 (clone FJK-16.S; eBioscience), PE-Cy7 IL-2 (JES6-5H4; eBioscience), BUV496 CD4 (clone GK1.5; BD), BUV737 IFN-γ (XMG1.2; BD), BUV805 CD8a (53-6.7; BD), FITC CD4 (clone GK1.5; eBioscience), biotin CXCR5 (clone SPRCL5; eBioscience), streptavidin BV421 (Biolegend), BV786 RORγT (clone Q31-378; BD), Af647 GATA3 (clone L50-823; BD), PE Bcl-6 (clone 1G19E/A8; Biolegend), PE-Cy7 PD-1 (clone J43; eBioscience), BUV496 CD44 (clone IM7; BD), FITC Ly6C (clone AL-21; BD), ef450 CD11b (clone M1/70; eBioscience), BV605 CD103 (clone 2E7; Biolegend), BV650 XCR1 (clone ZET; Biolegend), BV711 CD26 (clone H194-112; BD), APC IL-12p40/p70 (clone C15.6; BD), I-A/E Af700 (clone M5/114.15.2; eBioscience), APC-Cy7 SIRPa (clone P84; Biolegend), PE CD40 (clone 1C10; eBioscience), PE-Cy5 CD86 (clone GL1; Biolegend), PE-Cy7 CD64 (clone X54-5/7.1; Biolegend), BUV395 CD3e (clone 145-2C11; BD), BUV395 B220 (clone RA3-6B2; BD), BUV737 CD11c (clone HL3; BD), Af488 CD25 (clone PC61.5; eBioscience), APC CD45.2 (clone 104; eBioscience), APC-Cy7 CD8a (clone 53-6.7; Biolegend), PE RORγT (clone B2D; eBioscience), PE-Cy7 CD27 (clone LG.7F9; eBioscience), BUV737 CD69 (clone H1.2F3; BD), FITC CD8a (clone 53-6.7; eBioscience), BV421 IL-23R (clone 12B2B64; Biolegend), BV785 CD25 (clone PC61.5; Biolegend), APC-Cy7 CD44 (clone IM7; Biolegend), PE LPAM-1 (clone DATK32; eBioscience), PE-Cy7 IL-18Ra (clone P3TUNYA; eBioscience), PE CD40L (clone MR1; Biolegend), PE-Cy5 CD44 (clone IM7; BD), PE-Cy7 CD69 (clone H1.2F3; eBioscience), PerCP-ef710 LPAM-1 (clone DATK32; eBioscience), APC TCR Vβ5.1 (clone MR9-4; Biolegend), PE TCR Vβ8.3 (clone 1B3.3; Biolegend), PE-Cy7 CD90.1 (clone H1S51; eBioscience), BUV563 CD8a (clone 53-6.7; BD), Af488 IL-12RB2 (clone 305719; R&D Systems), PerCP-ef710 IL-18Ra (clone P3TUNYA; eBioscience), APC IL-21R (clone 4A9; Biolegend), BV421 XCR1 (clone ZET; Biolegend), APC SIRPa (clone P84; Biolegend), APC-e780 CD11c (clone N418; eBioscience), BV421 SLAM (clone TCF-12F12.2; Biolegend), APC CD40L (clone MR1; Invitrogen), Af700 Ly6A/E (clone D7; eBioscience), APC-ef780 TCRβ (clone H57-597; eBioscience), PE-Cy7 IL-18Ra (clone P3TUNYA; eBioscience), BUV805 CD8a(clone 54-6.7; BD), and BUV496 CD44 (clone IM7; eBioscience). Endogenous 2W1S:I-Ab responses were measured by 2W1S:I-Ab tetramer conjugated to PE or APC (National Institutes of Health Tetramer Core). Data were collected on a FACSCanto, LSRFortessa, FACSymphony A3 Lite, or FACSymphony A5 (BD Biosciences) and analyzed with FlowJo v10 software (TreeStar). CD4+ T cells (CD4+TCRb+EpCAM−NK1.1−CD8αCD19−) were downsampled to 1,000 cells using the Downsample plugin in FlowJo prior to UMAP. UMAP and X-Shift plugins were utilized in FlowJo for dimensionality reduction and unsupervised clustering, and X-Shift was visualized by Cluster Explorer.
Immunofluorescence imaging
Coverslips seeded with human ileocecal adenocarcinoma cells (HCT-8) (ATCC) were infected when 60–80% confluent with 300,000 purified oocysts (bleached, washed, and resuspended in DMEM medium (Gibco) supplemented with 10% Cosmic Calf Serum (Cytiva). At 24 h, cells were washed with PBS and successively fixed with 4% paraformaldehyde (Electron Cytometry Sciences) for 15 min and permeabilized with 0.1% Triton X-100 (Sigma-Aldrich) in PBS for 10 min. Coverslips were blocked with 4% BSA (Sigma-Aldrich) in PBS. Antibodies were diluted in 1% BSA in PBS. Rat monoclonal anti-HA (MilliporeSigma) was used as the primary antibody (1:1,000) and goat anti-rat polyclonal Alexa Fluor 594 (Thermo Fisher Scientific) as the secondary. Host and parasite nuclei were stained with Hoechst 33342 (Thermo Fisher Scientific). Slides were imaged using a Leica DM6000B widefield microscope.
Statistics
Statistical significance was calculated using unpaired t test with Welch’s correction for comparing groups of two or ANOVA followed by multiple comparisons for comparing groups of three or more. Analyses were performed using GraphPad Prism v9.
Online supplemental material
Fig. S1 shows the integration PCR for all transgenic parasites and extended data related to Figs. 1–3. Fig. S2 shows additional data related to Fig. 4. Fig. S3 is related to Fig. 5, showing an absence of IL-12p40 expression in cDC2s and modest expression in MΦs. Fig. S4 is related to Fig. 6, showing that Irf8+32−/− mice remain deficient during Cryptosporidium infection. Fig. S5 is related to Fig. 7, showing intact gut homing but impaired maintenance of SMARTA T cells in Il12b−/− mice, and the impact of IL-18 and/or IL-12p40 blockade on IL-18Ra expression in SMARTA T cells. This figure also shows that homing to the gut and late IL-12 signaling are important for upregulating Ifng in SMARTA T cells. Table S1 shows oligonucleotides used for generating transgenic parasites used in this study.
Data availability
The authors declare that data supporting the findings of this study are available within the paper and its supplementary files. Any additional data is available upon request by emailing the corresponding author.
Acknowledgments
This work was supported in part by the National Institutes of Health with grants to C.A. Hunter and B. Striepen (U01AI163671 and R01AI148249), B. Striepen (R01AI112427), C.A. Hunter (U01AI160664, R01AI157247), a fellowship to I.S. Cohn (F30AI169744), training grant support to B.E. Haskins (T32AI007532), J.A. Gullicksrud (T32AI055400), K.M. O’Dea (T32AI055428), and M.I. Merolle (T32AI007632), fellowships from the Swiss National Science Foundation to S. Shaw (P2BEP3_191774 and P500PB_211097), and a fellowship from the Canadian Institutes of Health Research (MFE-176621) and a Postdoctoral Training award from the Fonds de Recherche du Québec—Santé (300355) to R.D. Pardy. B. Striepen and C.A. Hunter are supported by the Commonwealth of Pennsylvania.
Author contributions: I.S. Cohn: Conceptualization, Data curation, Formal analysis, Investigation, Methodology, Resources, Software, Validation, Visualization, Writing—original draft, Writing—review & editing, B.A. Wallbank: Investigation, Methodology, Validation, B.E. Haskins: Investigation, Methodology, K.M. O’Dea: Conceptualization, Investigation, Methodology, Writing—review & editing, R.D. Pardy: Investigation, Writing—review & editing, S. Shaw: Investigation, Methodology, M.I. Merolle: Investigation, Writing—review & editing, J.A. Gullicksrud: Conceptualization, Investigation, Methodology, Writing—review & editing, D.A. Christian: Resources, Supervision, B. Striepen: Conceptualization, Formal analysis, Funding acquisition, Resources, Writing—review & editing, C.A. Hunter: Conceptualization, Funding acquisition, Methodology, Project administration, Supervision, Validation, Writing—original draft, Writing—review & editing.
References
Author notes
Disclosures: J.A. Gullicksrud is currently affiliated with Cell Press, but all experiments performed by her for these studies were done before she worked there. Therefore, the authors declare no competing interests.

