Here, we report that acute reduction in mitochondrial translation fidelity (MTF) causes ubiquitination of the inner mitochondrial membrane (IMM) proteins, including TRAP1 and CPOX, which occurs selectively in mitochondria with a severed outer mitochondrial membrane (OMM). Ubiquitinated IMM recruits the autophagy machinery. Inhibiting autophagy leads to increased accumulation of mitochondria with severed OMM and ubiquitinated IMM. This process occurs downstream of the accumulation of cytochrome c/CPOX in a subset of mitochondria heterogeneously distributed throughout the cell (“mosaic distribution”). Formation of mosaic mitochondria, OMM severing, and IMM ubiquitination require active mitochondrial translation and mitochondrial fission, but not the proapoptotic proteins Bax and Bak. In contrast, in Parkin-overexpressing cells, MTF reduction does not lead to the severing of the OMM or IMM ubiquitination, but it does induce Drp1-independent ubiquitination of the OMM. Furthermore, high–cytochrome c/CPOX mitochondria are preferentially targeted by Parkin, indicating that in the context of reduced MTF, they are mitophagy intermediates regardless of Parkin expression. In sum, Parkin-deficient cells adapt to mitochondrial proteotoxicity through a Drp1-mediated mechanism that involves the severing of the OMM and autophagy targeting ubiquitinated IMM proteins.
Introduction
Mitochondria are central for numerous essential processes, including oxidative phosphorylation (OXPHOS), the tricarboxylic acid cycle, iron–sulfur cluster synthesis, and regulation of apoptosis (Friedman and Nunnari, 2014). Thus, it is not surprising that failure to maintain mitochondrial homeostasis contributes to the development of numerous disorders (Bonomini et al., 2015; Boyman et al., 2020; Currais, 2015; Kim et al., 2015).
In addition to other protective mechanisms, such as reactive oxygen species detoxification and mitochondrial fission and fusion (Boyman et al., 2020; Friedman and Nunnari, 2014; Scheibye-Knudsen et al., 2015), the ubiquitin (Ub) proteasome system (UPS), through degradation or control of outer mitochondrial membrane (OMM)–associated proteins or regulation of mitochondria-specific autophagy (mitophagy), is vital for the maintenance of mitochondrial function (Cherok et al., 2017; Heo et al., 2010; Karbowski and Youle, 2011; Liang et al., 2015). Mitochondria-associated components of the UPS, such as the E3 Ub ligases MARCH5 (Karbowski et al., 2007; Yonashiro et al., 2006) and Parkin (Koyano et al., 2014; Narendra et al., 2008; Tanaka et al., 2010) and the deubiquitinase Usp30 (Bingol et al., 2014; Liang et al., 2015; Nakamura and Hirose, 2008), are essential for mitochondrial quality control. Among these proteins, the familial Parkinson’s disease–linked protein Parkin has been most extensively studied. Parkin translocates to terminally damaged mitochondria with low mitochondrial membrane potential (ΔΨm) and, through massive ubiquitination of OMM proteins, facilitates the mitochondrial accumulation of the autophagic machinery to remove the damaged mitochondria (Koyano et al., 2014; Lazarou et al., 2015).
Mitochondrial fission mediated by the GTPase dynamin-related protein 1 (Drp1) has been implicated in the control of Parkin-mediated mitophagy. The mechanisms by which Drp1 controls mitophagy include separation of low-ΔΨm mitochondria from the functional mitochondrial network (Twig et al., 2008) or sequestration of misfolded mitochondrial proteins within a submitochondrial foci (Burman et al., 2017), facilitating their elimination by autophagy. Drp1 recruitment to the mitochondria can also initiate the focal reduction of the ΔΨm at a fission site, serving as a surveillance mechanism that separates damaged and functional mitochondria (Cho et al., 2019).
Substantial progress in mitophagy research was achieved using cells overexpressing exogenous Parkin. Cell lines frequently used in Parkin-mediated mitophagy research, including HeLa and HCT116 cells, either do not endogenously express Parkin or express it at low levels (Burman et al., 2017). Hence, these cells are frequently used as negative controls in studies of Parkin (Bingol et al., 2014; McLelland et al., 2018; Sarraf et al., 2013; Tanaka et al., 2010; Yoshii et al., 2011). Results obtained in Parkin-overexpressing cells were frequently verified in endogenous Parkin-expressing cells and animal models (Ashrafi et al., 2014; Cai et al., 2012; Chan et al., 2011). However, basal mitophagy is widespread in Drosophila melanogaster and mouse tissues of high metabolic demand but minimally affected by either the loss of Parkin (Lee et al., 2018) or the Parkin cofactor PTEN-induced putative kinase 1 (PINK1; McWilliams et al., 2018), respectively. Furthermore, a relatively normal phenotype of the Parkin knockout mouse (Perez and Palmiter, 2005), and data showing that mitophagy in cancer cells does not require Parkin (Villa et al., 2017), suggest that yet-to-be identified mechanisms contribute to the elimination of dysfunctional mitochondria in both Parkin-deficient and Parkin-expressing cells. Mitochondrial fission also controls mitophagy in Parkin-deficient cells (Kageyama et al., 2014; Yamada et al., 2018), but the mechanism remains elusive.
Mitochondrial translation defects have been linked to mitochondrial decline in aging and the development of multiple diseases (Battersby and Richter, 2013; Canet-Avilés et al., 2004; Sheth et al., 2014; Smits et al., 2010). Reduced accuracy of this process was implicated in shortening of the replicative lifespan of mammalian and yeast cells (Breitenbach et al., 2014; Caballero et al., 2011; Suhm et al., 2018) and induction of mitochondrial unfolded protein response (Sheth et al., 2014). Cancer cell survival also depends on mitochondrial translation efficiency (Skrtić et al., 2011). However, the role and mechanism by which reduced mitochondrial translation fidelity (MTF) affects mitochondrial ubiquitination and mitophagy, and the degree to which Drp1 and mitochondrial fission contribute to this process, are not well understood.
Here, we report that in response to mitochondrial proteotoxicity, induced by reduced MTF, cells use a novel mitochondrial quality control Parkin-independent mechanism. This process includes the severing of the OMM, inner mitochondrial membrane (IMM) ubiquitination, and degradation of defective mitochondrial fragments by mitophagy.
Results
Drp1-dependent mosaic distribution of cytochrome c in cells with reduced fidelity of mitochondrial translation
Maintaining rates and/or fidelity of translation of mitochondrial DNA (mtDNA)–encoded proteins is vital for cell function (Canet-Avilés et al., 2004; Skrtić et al., 2011; Smits et al., 2010). However, how mitochondria adapt to abnormal mitochondrial translation is not well understood. To investigate this question, first we applied actinonin (Acn), a compound that inhibits mitochondrial peptide deformylase, stalls mitochondrial ribosomes, and thereby induces defects in MTF and accumulation of damaged mtDNA-encoded proteins on the IMM (Richter et al., 2013; Richter et al., 2015).
As reported previously (Richter et al., 2013; Richter et al., 2015), fragmented mitochondria were detected in ∼100% of Acn-treated human colon carcinoma HCT116 cells (Fig. 1 B). We also found that in contrast to control cells (Fig. 1 A), some mitochondria in Acn-treated cells displayed higher while some showed lower fluorescence intensity of the intermembrane space (IMS) protein cytochrome c (hereafter termed as “mosaic distribution” of cytochrome c; Fig. 1 B). On the other hand, the distribution of markers of the OMM (Tom20) and caseinolytic mitochondrial matrix peptidase proteolytic subunit (ClpP) did not appear to be affected (Fig. 1 B). Mosaic distribution of cytochrome c was initially detected in Acn-treated cells after 2 h of treatment (14.1 ± 2.5% of cells), detected in nearly all the cells after 4 h (97.4 ± 3.2%), and further extended to ∼100% of the cells at 6 h (see Fig. 1 C). The data also show a gradual increase in the abundance of high–cytochrome c mitochondria within a cell. In WT HCT116 cells, the high–cytochrome c mitochondria represented 1.5 ± 1%, 11.9 ± 6.5%, and 16.0 ± 6.2% of total mitochondrial network areas at 2, 4, and 6 h of Acn treatment, respectively (Fig. 1 D). Acn-induced mosaic distribution of cytochrome c was detected in all tested cell types, including HCT116 cells (Fig. 1, B and G), human neuroblastoma M17 (Fig. S1, A and B), HeLa cells (Figs. 1 G and S1 D), and mouse embryonic fibroblasts (MEFs; Figs. 1 G and S2 A).
A potential explanation for the mosaic distribution of cytochrome c is that Acn triggered cytochrome c release from a subset of mitochondria. However, this phenotype was detected in Acn-treated HCT116 cells deficient in Bax and Bak (Bax/Bak double-knockout [DKO] cells; Figs. 1 G and S1 F), Bcl-2 family proteins instrumental in apoptotic OMM permeabilization and release of cytochrome c from the mitochondria (Nechushtan et al., 1999; Wang and Youle, 2012). Furthermore, we did not detect Bax accumulation on the mitochondria in Acn-treated cells (Fig. S3 A). On the other hand, cytochrome c release and mitochondrial accumulation of Bax occurred in WT, but not Bax/Bak DKO, cells treated with the apoptosis inducer ABT-737 (Fig. S3, B–E). Moreover, caspase 9 and PARP1 cleavage, markers of mitochondria-dependent apoptosis, were detectable at 48 h of treatment with Acn (Fig. S3 F). ABT-737 induced much stronger caspase 9 and PARP1 cleavage at 12 h of treatment. Thus, it is unlikely that apoptotic OMM permeabilization contributes to the mosaic distribution of cytochrome c. Furthermore, the fluorescence signal of cytochrome c was markedly elevated in mosaic mitochondria compared with mitochondria from control cells, suggesting that reduced MTF could induce asymmetrical redistribution of cytochrome c between distinct mitochondria.
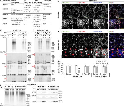
We found a uniform distribution of cytochrome c in control and Acn-treated, mitochondrial fission factor dynamin-like protein 1 (Drp1) knockout HCT116 (Drp1−/−; Fig. 1, E–G) and Drp1−/− HeLa (Fig. 1 G) cells and Drp1−/− MEFs (Figs. 1 G and S2 E), indicating that Drp1 and, likely, mitochondrial fission are required for mosaic distribution of cytochrome c. Consistent with this, expression of dominant-negative Drp1 mutant (Drp1K38A; Smirnova et al., 2001) also inhibited mosaic distribution of cytochrome c in Acn-treated WT cells (Fig. S4, A and C). Colocalization analyses revealed significant decreases in the overlap between cytochrome c and ClpP in Acn-treated WT and Bax/Bak DKO cells, but not in Drp1−/− cells (Fig. 1 H).
We tested the degree to which depletion of the OMM-localized receptors of Drp1, MiD49, MiD51, and Mff affects mosaic cytochrome c distribution in MEFs. Acn-induced mosaic cytochrome c distribution was detected in 83.3 ± 7.4% of WT MEFs, 50.1 ± 7.2% of MiD49−/− MEFs, 4.2 ± 2.2% of Mff−/− MEFs, 1.6 ± 0.4% of MiD51−/− MEFs, and 0.8 ± 0.2% of Drp1−/− MEFs (Figs. 1 G and S2). Thus, formation of mosaic cytochrome c mitochondria requires Drp1 and the Drp1 receptors Mff and MiD51, indicating that mitochondrial fission controls this process. Further supporting this conclusion are our findings showing that Drp1 recruitment to the mitochondria occurs in Acn-treated WT, but not Acn-treated Mff−/−, HCT116 cells (Fig. 1, I and J).
Inhibition of mitochondrial translation abrogates mosaic distribution of cytochrome c
In contrast to the observed effects of Acn, treatments with other compounds affecting mitochondrial function did not lead to mosaic distribution of cytochrome c (Fig. 2 A). Such tested treatments include the uncoupler carbonyl cyanide 4-(trifluoromethoxy) phenylhydrazone (FCCP), a mixture of oligomycin and antimycin A (OA; inhibitors of mitochondrial ATP synthase and cytochrome c reductase, respectively), rotenone (an inhibitor of mitochondrial NADH, ubiquinone oxidoreductase), and chloramphenicol (CP; an inhibitor of mitochondrial translation). Furthermore, FCCP and CP inhibited mitochondrial mosaicism in Acn-treated cells (Fig. 2 A; and Fig. S4, E–K). Therefore, not a general decline in mitochondrial function but instead the reduced MTF specifically causes the mosaic distribution of cytochrome c in Acn-treated cells.
Supporting the data indicating that Acn inhibits mitochondrial translation checkpoint leading to accumulation of mtDNA-encoded proteins on the IMM (Richter et al., 2015), we also found that Acn treatment led to accumulation of IMM proteins Cox2, ATP8, and NDUFB8 (Fig. 2, B and F). Inhibition of mitochondrial translation with CP reduced Acn-dependent accumulation of these proteins (Fig. 2 B) and prevented formation of mosaic cytochrome c mitochondria (Fig. 2 A; and Fig. S4, E–K). Formation of mosaic cytochrome c mitochondria was almost completely inhibited in Acn-treated mtDNA-depleted HCT116 cells (ρ0 cells; Fig. 2, C–E), verifying a critical role for reduced MTF. Specifically, only 3.75 ± 1.71% of Acn-treated ρ0 cells as compared with 98.5 ± 1.29% of Acn-treated WT HCT116 cells showed mosaic cytochrome c distribution (Fig. 2 E). Western blotting confirmed depletion of mtDNA-encoded proteins in HCT116 ρ0 cells and their accumulation in WT HCT116 cells treated with Acn for 4hr (Fig. 2 F). Although, an accessory subunit of complex I, NDUFB8 is encoded by nuclear gene, it has been also reduced in HCT116 ρ0 cells (Fig. 2 F). In agreement with similar observations commonly reported by others (Gammage et al., 2014; Moretton et al., 2017) these data suggest that NDUFB8 stability is affected by expression of mitochondria-encoded proteins. The increase of NDUFB8 in Acn-treated cells (Fig. 2, B and F) is likely to reflects its balancing function in complex I assembly and stability (Piekutowska-Abramczuk et al., 2018). To further test the hypothesis that abnormal accumulation of proteins on the IMM causes mosaic distribution of cytochrome c, we ectopically expressed HA-tagged accessory subunit of complex I NDUFA12 (NDUFA12-HA) in WT HCT116 and HeLa cells and Drp1−/− HCT116 cells (Fig. 2, G–J). Expression of NDUFA12-HA induced formation of mosaic cytochrome c in 69.8 ± 8.7% and 59.9 ± 15.3% of transfected WT HCT116 (Fig. 2, G and I) and WT HeLa cells (Fig. 2 I), respectively. None of the NDUFA12-HA–transfected Drp1−/− HCT116 cells displayed mosaic cytochrome c (Fig. 2, H and I). This evidence suggests that reduced MTF and the resulting accumulation of proteins on the IMM induce mosaic distribution of cytochrome c in a Drp1-dependent manner.
The data also show that Acn-induced changes in reporters of mitochondrial functional decline, such as increased short Opa1 isoform levels and enhanced autophagy (including p62 degradation or formation of lipidated LC3II), are inhibited by cotreatment with CP or depletion of mtDNA (Fig. 2, B, F, L, M, O, and P). Interestingly, reduction in Drp1, apparent in Acn-treated cells, was also suppressed by CP and mtDNA depletion (Fig. 2, B, F, K, and N).
Effect of reduced MTF on cytochrome c distribution in living cells
Live-cell time-lapse imaging was applied to test the effect of reduced MTF and ΔΨm dissipation on cytochrome c distribution in living cells. In these experiments, we used HeLa cells, which are larger and flatter than HCT116 cells. The data show the expected uniform distribution of GFP-tagged cytochrome c (cyt. c-GFP) and RFP-tagged marker of mitochondrial matrix (mito-RED) at the early time points of Acn treatment. This was followed by the formation of mitochondria with high fluorescence intensity of cyt. c-GFP in Acn-treated cells, starting between 120 and 180 min and continuing until 300 min, when the image acquisition was stopped (Fig. 3, A and D; and Video 1). The formation of high cyt. c-GFP–intensity mitochondria occurred to a much lesser degree in Drp1−/− (Fig. 3, B and E; and Video 2) and Mff−/− cells (Fig. 3 F and Video 3). The number of high cyt. c-GFP mitochondria per cell at 300 min with Acn was 11.36 ± 2.54 in WT, 0.18 ± 0.40 in Drp1−/−, and 0.37 ± 0.74 in Mff−/− cells (Fig. 3, D–F). The formation of high cyt. c-GFP–intensity mitochondria in Drp1−/− cells was substantially restored by ectopic expression of mCherry-tagged Drp1 (Drp1-mCherry; Fig. 3 E and Video 4; 9.1 ± 4.4 high cyt. c-GFP mitochondria at 300 min with Acn). High cyt. c-GFP–intensity mitochondria were not detected in WT or Drp1−/− cells treated with DMSO (control; Fig. 3, D and E) or in WT cells treated with FCCP (Fig. 3, C and D; and Video 5). Supporting the critical role for MTF in the process, inhibition of mitochondrial translation with CP markedly reduced the formation of high cyt. c-GFP mitochondria in WT cells (Fig. 3 D and Video 6; 1.25 ± 1.39 high cyt. c-GFP mitochondria at 300 min).
We also tested the connection between the formation of mosaic cytochrome c and changes in ΔΨm. Cells transfected with cyt. c-GFP were labeled with tetramethylrhodamine methyl ester (TMRM), a cell-permeant cationic fluorescent probe that accumulates preferentially in mitochondria with undamaged-highly polarized ΔΨm, followed by time-lapse imaging in the presence of Acn or Acn plus CP. Formation of high–cytochrome c mitochondria in Acn-treated cells occurs close in time to initial reduction of ΔΨm, which starts at 120–180 min (Figs. 3 G and S5 and Video 7). On the other hand, no ΔΨm decline was detected in cells cotreated with Acn and CP, indicating that active mitochondrial translation with reduced fidelity specifically drives ΔΨm alterations (Fig. 3 G and Video 6). After 300 min of treatment with Acn, all high cyt. c-GFP mitochondria showed no detectable TMRM fluorescence (Figs. 3 H and S5 and Video 7). Other mitochondria, without high cyt. c-GFP, preserved normal or slightly reduced TMRM staining. Thus, while direct dissipation of ΔΨm by treatment with FCCP does not induce formation of mosaic cytochrome c mitochondria, reduction of MTF leads to ΔΨm decline.
Reduced MTF induces Drp1-mediated severing of the OMM and mitochondrial ubiquitination
Acn treatment induces Ub-mediated mitophagy in E3 Ub ligase Parkin-overexpressing cells (Burman et al., 2017) or enhances this process in amyloid-β and tau models of Alzheimer’s disease (Fang et al., 2019). It has been proposed that in Parkin-mediated mitophagy Acn induces misfolding of mitochondrial matrix and/or IMM proteins and that their removal is facilitated by focal localization of Parkin and subsequent recruitment of autophagy adaptors to Parkin-positive OMM foci (Burman et al., 2017). We explored the degree to which Acn-induced reduction of MTF affects mitochondrial ubiquitination.
Diffused cytosolic localization and nuclear foci of Ub were detected in control cells (Fig. 4, A and E) and cells treated with CP (Fig. 4 C). In contrast, Acn induced formation of circular Ub-positive structures invariably associated with mitochondria (Fig. 4, B and G). The number of mitochondria-associated circular Ub structures was over threefold higher in Acn-treated mitophagy-deficient ATG5−/− cells than in Acn-treated WT cells (1.35 ± 0.22 per cell in WT versus 4.39 ± 0.22 in ATG5−/− cells; Fig. 4 I), suggesting that in WT cells, autophagy clears these structures. Consistent with this, cotreatment of WT cells with Acn and the autophagy inhibitor bafilomycin A1 (BafA1) resulted in an increase in the number of mitochondria-associated circular Ub to 4.27 ± 0.15 per cell (Fig. 4 I). Circular mitochondrial ubiquitination was not detected in CP-treated cells (Fig. 4, C and I) and was reduced in Acn- and CP-cotreated WT (0.43 ± 0.19) and ATG5−/− (0.57 ± 0.21) cells (Fig. 4, D and I). Supporting the specific role of reduced MTF, no circular mitochondrial ubiquitination was detected in cells treated with the OXPHOS inhibitors rotenone or OA or the uncoupler FCCP (Fig. 4 I). In contrast to WT and ATG5−/− cells, no circular mitochondrial Ub structures were detectable in Drp1−/− cells treated with Acn or BafA1 or cotreated with Acn plus BafA1 (Fig. 4, E, F, and I). Furthermore, expression of a dominant-negative Drp1K38A (Smirnova et al., 2001) reduced circular mitochondrial ubiquitination in Acn-treated WT and ATG5−/− cells (Fig. S4, B and D). Thus, Drp1 and mitochondrial fission are crucial for formation of mitochondrial circular Ub structures.
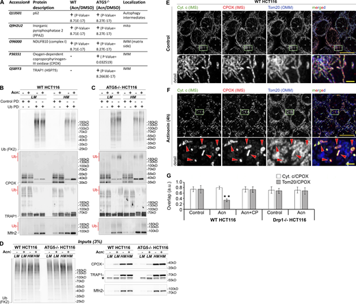
Notably, circular Ub did not colocalize with OMM markers, including Tom20, Tom40, and Fis1, but it was invariably associated with the subset of mitochondria showing discontinuous fluorescence signals of these OMM proteins (Fig. 4, G and H; and Fig. S6, A and B). All tested mitochondria with discontinuous OMM (n = 150) were deficient in cytochrome c (Fig. 4 J). Cell fractionation and Western blot support the imaging data. We found that treatment with Acn leads to enrichment of mitochondrial proteins, including ATP5A, ATP8, and Opa1, in light membrane (LM) fractions (Fig. 4 K; see also Figs. 5 A and 6 D), indicating that an increased subset of mitochondria copurifies with LM fractions (hereafter denoted as “light mitochondria”). Since, in contrast to other tested mitochondrial markers, light mitochondria in Acn-treated cells did not show any cytochrome c enrichment compared with light mitochondria in control cells (Fig. 4 K), these data suggest that circular Ub could be specifically associated with the light mitochondria, some of which showed large openings in the OMM (hereafter denoted as “severed OMM”).
Circular ubiquitination and OMM severing were also detected in Bax/Bak DKO cells (Fig. S1, G and H), indicating that unlike in apoptosis, where Bax and Bak are obligatory for the OMM rupture (Große et al., 2016; McArthur et al., 2018), OMM severing in Acn-treated cells does not require these proteins. Furthermore, while less pronounced than in HCT116 cells, circular ubiquitination of mitochondria with severed OMM was also detected in HeLa cells treated with Acn (0.67 ± 0.13 per cell) and Acn plus BafA1 (1.33 ± 0.27 per cell; Fig. S6, C and D). Because HeLa cells do not express Parkin (Fig. S6 E; Burman et al., 2017), OMM severing and circular ubiquitination of the IMM do not appear to require this protein.
Mitochondrial ubiquitination in cells with reduced MTF
We investigated mitochondrial ubiquitination in cells with reduced MTF (Fig. 5). The data show slightly increased ubiquitination of LM fractions from Acn-treated WT and ATG5−/− cells as compared with DMSO-treated (control) cells (Fig. 5, A and B), while ubiquitination of mitochondria-enriched heavy membrane (HM) fractions was slightly reduced (Fig. 5 A). Furthermore, a slight reduction of Ub K48 chains (Fig. 5 C) and an increase in Ub K63 chains (Fig. 5 D) were apparent in LM fractions from Acn-treated cells, suggesting that light mitochondria in these cells could be targeted by autophagy.
To identify the mitochondrial compartment that is ubiquitinated in Acn-treated cells, we analyzed single z-section images from cells immunostained for Ub, together with markers for distinct mitochondrial compartments: Tom20 (OMM; Fig. 5, E and H), Tim23 (IMM; Fig. 5, F and H), succinate dehydrogenase complex flavoprotein subunit A (SDHA; IMM/matrix; Fig. 5 H), and ClpP (matrix; Fig. 5, G and H). The localization of Ub relative to Tom20, Tim23, SDHA, and ClpP was estimated from mitochondria showing the OMM severing (as in Fig. 4, G and J; and Fig. 5, E–G). Positions of the fluorescence peaks of Tom20, Tim23, SDHA, and ClpP along the fluorescence profiles, relative to the fluorescence peaks of Ub (exemplified in right-side panels in Fig. 5, E–G), were considered to represent the distance between the tested proteins. The assay revealed high colocalization between Ub and Tim23 (distance between fluorescence peaks, −0.04 ± 0.08 µm) and Ub and SDHA (−0.05 ± 0.08 µm), but not between Ub and Tom20 (0.23 ± 0.16 µm) or Ub and ClpP (−0.38 ± 0.19 µm; Fig. 5 H). Thus, circular Ub in Acn-treated cells likely represents the ubiquitination of IMM protein (hereafter denoted as “IMM ubiquitination”).
Reduced MTF induces ubiquitination of the IMM/IMS proteins TRAP1 and CPOX
To identify mitochondrial proteins that are ubiquitinated in cells with reduced MTF, membrane fractions obtained from control (DMSO-treated) and Acn-treated WT and ATG5−/− HCT116 cells were subjected to mass spectrometry. The localization probabilities of ubiquitination sites marked by diglycine were computed using a ptmRS algorithm (Taus et al., 2011). We identified five mitochondrial proteins showing significantly increased ubiquitination in samples obtained from Acn-treated as compared with control cells (Fig. 6 A; see Data S1 for the whole dataset). Four of these proteins (inorganic phosphatase 2, NDUFB10, oxygen-dependent coproporphyrinogen-III oxidase [CPOX], and TNF receptor–associated protein 1 [TRAP1; also known as HSP75]) localize to the mitochondria (Grandchamp et al., 1978; Medlock et al., 2015; Pridgeon et al., 2007), while p62 is an adaptor implicated in Ub-dependent mitophagy (Yamada et al., 2018). To verify the mass spectrometry data, we applied Ub pull-down under denaturing conditions (Fig. 6, B–D). Mitochondria-enriched HM and light mitochondria fractions from DMSO- or Acn-treated WT (Fig. 6, B and D) or ATG116−/− (Fig. 6, C and D) cells were analyzed. While we could not confirm the ubiquitination of inorganic phosphatase 2 or NDUFB10 by pull-down assay (data not depicted), increased ubiquitination of CPOX and TRAP1 was detected in light mitochondria fractions from Acn-treated ATG5−/− cells (Fig. 6 C), but not Acn-treated WT cells (Fig. 6 B). Considering a several fold increase in mitochondria-associated circular Ub in Acn-treated ATG5−/− cells compared with Acn-treated WT cells (Fig. 4 I), it is likely that detection of ubiquitinated CPOX and TRAP1 in ATG5−/− cells, but not WT cells, reflects circular ubiquitination of the IMM. Supporting this notion, CPOX and TRAP1 were reported to bind the IMS-facing side of the IMM (Grandchamp et al., 1978; Pridgeon et al., 2007) and therefore are exposed to the cytosol in mitochondria with severed OMM. Submitochondrial localization of CPOX (Fig. 6, E–G) and TRAP1 (Fig. S6 F) in control and Acn-treated cells was analyzed using immunofluorescence and Airyscan imaging. While uniformly distributed along the mitochondrial network in control cells (Fig. 6, E and G), CPOX showed mosaic distribution in ∼100% Acn-treated cells (Fig. 6, F and G). In these cells, high CPOX localized to the mitochondria with high–cytochrome c (Fig. 6, F and G). As was the case for cytochrome c distribution (Fig. 2 A; and Fig. S4, H and K), the reduced MTF-induced mosaic distribution of CPOX was inhibited by CP (Fig. 6 G) and Drp1 knockout (Figs. 6 G and S6 H). Mosaic distribution of CPOX was also detectable in Acn-treated HeLa cells (Fig. S6 J), even though expression of this protein in HeLa cells was several fold lower than in HCT116 cells (Fig. S6 K). Localization of TRAP1 in Acn-treated cells was more uniform, with some mitochondria showing increased TRAP1 levels. A subset of mitochondria with high–cytochrome c signal also contained increased TRAP1 fluorescence (Fig. S6 F). Since other mitochondrial markers we tested, including ATP6, ATP8, ClpP, Hsp60, SDHA, SDHB, NDUFB8, and many others (not depicted), showed uniform distribution in control and Acn-treated cells, increased levels of TRAP1 in some mitochondria colocalizing with high–cytochrome c mitochondria is noteworthy.
Reduced MTF induces recruitment of autophagy adaptors p62 and OPT and autophagosomes to the ubiquitinated IMM
Formation of lipidated LC3II (Fig. 2, M and P), degradation of p62 (Fig. 2, L and O), and mitochondrial association of ubiquitinated p62 in Acn-treated cells (Fig. 6 A) suggest that ubiquitination of the IMM proteins may trigger Ub-dependent mitophagy. We investigated if autophagy factors localize to the OMM-severed mitochondria displaying circular IMM ubiquitination. We found that the autophagy adaptor proteins p62 and optineurin (OPT) colocalized with Ub in Acn-treated (Fig. 7 A) or Acn plus BafA1–cotreated (Fig. 7, B and D) WT HCT116 cells and Acn-treated ATG5−/− HCT116 cells (Fig. 7, C and E). Supporting the possibility that ubiquitinated IMM provides the signal for recruiting the autophagy adaptors, the distance between the fluorescence peaks of p62 and OPT relative to the fluorescence peaks of Ub were 0.01 ± 0.04 µm and −0.01 ± 0.03 µm, respectively (Fig. 7 J). While p62 localized to the ubiquitinated IMM in Acn-treated WT and ATG5−/− cells, the autophagosome marker LC3 colocalized with ubiquitinated IMM in Acn- and Acn plus BafA1–treated WT cells (Fig. 7, F, G, and I), but not in Acn-treated ATG5−/− cells (Fig. 7, H and I). Thus, reduced MTF induces ATG5-dependent selective autophagy of ubiquitinated IMM proteins. Furthermore, this finding suggests that autophagy-specific ATG5-ATG12, but not ATG3-ATG12 conjugates that were reported to control mitochondrial homeostasis (Radoshevich et al., 2010), are critical for mitophagy in cells with reduced MTF. Of note, all p62-positive mitochondria with discontinuous Tom20 staining were deficient in cytochrome c (Fig. 7 K), further demonstrating that severing of the OMM is linked to IMM ubiquitination.
Role of Parkin in mosaic distribution of cytochrome c and mitochondrial ubiquitination in cells with reduced MTF
Circular ubiquitination of mitochondria with severed OMM was apparent in HeLa cells (Fig. S6, C and D). Formation of mosaic cytochrome c/CPOX mitochondria also occurred in these cells (Figs. 1 G and S1 D). Since HeLa cells do not express Parkin (Fig. S6 E; Burman et al., 2017), it is likely that Parkin activity is not required for mitochondrial changes induced by reduced MTF.
The majority of published studies on mitochondrial ubiquitination and mitophagy employed cells expressing exogenous Parkin. As shown in Fig. 8 A, we investigated the effect of ectopic expression of Parkin on mosaic cytochrome c distribution in the model of reduced MTF. This was performed in HeLa cells cotransfected with mCherry-tagged Parkin (Parkin-mCherry) and cyt. c-GFP (Fig. 8 A). The data show that in Acn-treated cells, Parkin-mCherry preferentially associates with the high–cytochrome c mitochondria, especially in the early phase of their formation (Fig. 8 A and Video 8). Acn-treated Parkin-mCherry expressing cells exhibited a significantly reduced number of high cyt. c-GFP mitochondria per cell detected by time-lapse imaging compared with Parkin-deficient cells (11.4 ± 2.5 versus 5.0 ± 2.1 high cyt. c-GFP mitochondria at 300 min in Acn-treated Parkin-deficient and Parkin-mCherry overexpressing cells, respectively; Fig. 3 D). Thus, the high–cytochrome c mitochondria, are primed for degradation by mitophagy. Regardless of the time of treatment with Acn, Parkin-mCherry circumscribed mitochondria (Fig. 8, A–C and E; and Video 8), similarly to the pattern shown by others to occur in uncoupler-treated cells (Cai et al., 2012; Narendra et al., 2008; Tanaka et al., 2010). Similar localization and colocalization of Parkin-YFP with Ub and Tom20 were also detected in both Acn-treated WT and Drp1−/− HCT116 cells (Fig. 8, B and C). Furthermore, at 6 h of Acn treatment, the number of cells showing mitochondria-associated Parkin-YFP and mitochondrial ubiquitination were similar in WT and Drp1−/− cells (Fig. 8 D), indicating that unlike in cells with no ectopic and little endogenous Parkin expression (Fig. 4 G), ubiquitination of the mitochondria in Parkin-overexpressing cells is not controlled by Drp1. Inhibition of mitochondrial translation with CP abrogated Acn-induced mitochondrial translocation of Parkin in both WT and Drp1−/− cells (Fig. 8 D). The number of high–cytochrome c mitochondria per cell was markedly reduced in Parkin-YFP expressing Acn-treated WT cells (Fig. 8, E and G), but not in Parkin-YFP expressing Acn-treated ATG5−/− cells (Fig. 8, F and G), as compared with Parkin-YFP–negative cells from the same samples.
Thus, reduced MTF triggers mitophagy in both Parkin-expressing and Parkin-deficient HeLa cells or low-level Parkin-expressing HCT116 cells. However, unlike in low-level Parkin-expressing or Parkin-deficient cells (Fig. 4, G and I), OMM severing and IMM ubiquitination were not detected in cells ectopically expressing Parkin. Instead, Parkin-overexpressing cells showed ubiquitination of the OMM (Fig. 8, H and I). Quantification of the localization of Parkin-YFP and Ub (FK2) fluorescence peaks, relative to markers of different mitochondrial compartments (Fig. 8 I), revealed high colocalization between Ub and Parkin (distance between fluorescence peaks, −0.01 ± 0.05 µm) and between Ub and Tom20 (−0.01 ± 0.06 µm), but not between Ub and Tim23 (0.21 ± 0.10 µm).
Parkin-mediated mitophagy relies on the accumulation of PINK1 on the OMM of dysfunctional mitochondria. PINK1-mediated phosphorylation of Ub conjugated to the OMM proteins is one of the hallmarks of Parkin-mediated mitophagy (Kane et al., 2014; Koyano et al., 2014; Lazarou et al., 2015; Okatsu et al., 2015). We tested mitochondrial accumulation of phosphorylated Ub in Acn-treated Parkin-deficient and Parkin-YFP–expressing cells. The data show colocalization of phospho-Ub and conjugated Ub in YFP-Parkin–expressing cells (Fig. 8 K), but not in untransfected cells (Fig. 8 J). This finding indicates that in Parkin-deficient cells, PINK1-dependent Ub phosphorylation is not required for mitophagy triggered by reduced MTF.
Discussion
Here, we report that cells adapt to mitochondrial proteotoxicity through a Drp1-mediated mechanism that involves the severing of the OMM followed by IMM ubiquitination and autophagic degradation of ubiquitinated IMM proteins. Most published research on mitochondrial ubiquitination and mitophagy investigated these processes after they had been triggered with uncouplers (e.g., CCCP or FCCP) or OXPHOS inhibitors (e.g., OA). These compounds diminish ΔΨm, which is considered a terminal manifestation of mitochondrial dysfunction. To gain insights into events that contribute to mitochondrial ubiquitination and/or mitophagy upstream of ΔΨm’ decline, we employed Acn and CP agents that specifically target mitochondrial translation. While CP inhibits translation, Acn reduces the fidelity of mitochondrial translation without reducing its rate (Battersby and Richter, 2013; Richter et al., 2013; Richter et al., 2015). The Acn-induced mitochondrial proteotoxicity model was instrumental in determining the mechanisms of mitochondrial ribosome decay (Richter et al., 2013) and the identification of mitochondrial mitochondrial-AAA (m-AAA) protease subunit AFG3L2–dependent quality control pathway (Richter et al., 2015; Sheth et al., 2014).
As reported by others (Richter et al., 2015; Sheth et al., 2014), we found that cells treated with Acn exhibited a delayed decline in ΔΨm (Fig. 3 G). However, in contrast to these earlier studies, our imaging experiments revealed that the ΔΨm decline was mostly restricted to a subset of the mitochondria showing abnormal accumulation of IMM/IMS proteins cytochrome c and CPOX, a protein implicated in heme synthesis (Ausenda et al., 2009; mosaic mitochondria). Formation of mosaic mitochondria are detected in cells expressing low levels of Parkin or deficient in Parkin expression and are followed by three events that appear to be successive: (1) OMM severing, (2) IMM ubiquitination, and (3) assembly of autophagy adaptors and autophagosomes on ubiquitinated IMM. Ectopic expression of Parkin reduced the accumulation of mosaic mitochondria, likely due to their preferential targeting and degradation by Parkin-mediated mitophagy. We propose that mosaic mitochondria are mitophagy intermediates in both Parkin-deficient and Parkin-expressing cells. Furthermore, instead of the OMM severing and IMM ubiquitination observed in the absence of Parkin, the canonical translocation of Parkin to the OMM and OMM ubiquitination was detected in Acn-treated Parkin-expressing cells.
Reduced MTF leads to a mosaic distribution of cytochrome c and CPOX in WT cells, but not in cells in which the mitochondrial fission factor Drp1 was ablated. Furthermore, Mff and MiD51, primary mitochondrial receptors of Drp1 (Gandre-Babbe and van der Bliek, 2008; Palmer et al., 2013), are also required for this process. These findings indicate that reduced MTF may result in remodeling of mitochondrial membranes, leading to asymmetrical localization of cytochrome c and CPOX. The requirement for Drp1, Mff, and MiD51 in this process suggests that asymmetrical mitochondrial fission may be necessary to produce a mixture of “high” and “low” cytochrome c mitochondria within the cell, resembling Drp1-mediated separation of low-ΔΨm mitochondria during homeostatic, Parkin-dependent mitophagy in untreated β cells (Twig et al., 2008) and HeLa (Cho et al., 2019) cells, as well as separation of mitochondrial matrix proteins in the stationary phase of mitophagy in yeast (Abeliovich et al., 2013). Functional and morphological heterogeneity of mitochondria within individual cells, including heterogeneity in ΔΨm, response to calcium signals, resistance to apoptosis, and oxidative stress, has been shown (Collins et al., 2002; Kuznetsov and Margreiter, 2009). However, the mosaic distribution of mitochondrial proteins in distinct mitochondria within a cell, as exemplified here by cytochrome c and CPOX, has not been reported (to our knowledge).
What could be the mechanisms that are responsible for establishing the mosaic distribution of these proteins? The submitochondrial localization of cytochrome c depends on mitochondrial cristae organization (Scorrano et al., 2002) and/or cardiolipin distribution along the IMM (Ott et al., 2007). The IMM-localized OXPHOS complexes can affect cristae abundance and/or structure (Cogliati et al., 2016) and cardiolipin levels and/or localization (Paradies et al., 2014). Protein contacts of an indirect or direct nature would be a way to generate cytochrome c and CPOX sequestration in some mitochondria. In this scenario, abnormal accumulation of OXPHOS complexes apparent in Acn-treated cells could locally increase the abundance of IMM-binding IMS proteins, such as cytochrome c and CPOX, interacting with these complexes. The physiological status of the mitochondria affects the distribution of mitochondrial proteins between different subdomains (Vogel et al., 2006). A similar (but larger in scale) redistribution could lead to major changes in cytochrome c and CPOX, as we show here in a model of mitochondrial proteotoxicity. As proposed by Twig et al. (2008), the mitochondrial fission-fusion cycle would lead to further accumulation of degradative cargo within some mitochondria, early in the process, followed by Drp1-mediated separation of mitochondria with highly uneven levels of cytochrome c (and possibly the OXPHOS complexes), late in the process. Since most cytochrome c is sequestered within mitochondrial cristae (Cogliati et al., 2016; Scorrano et al., 2002), another possibility is that reduced MTF could cause the formation of mitochondrial subsets dramatically varying in cristae density. In this scenario, high–cytochrome c mitochondria would correspond to mitochondria with abnormally dense cristae structures. Given the role of OXPHOS complexes in the control of mitochondrial cristae structure and abundance (Cogliati et al., 2016; Zick et al., 2009), both mechanisms proposed above may contribute to the mosaic distribution of cytochrome c and CPOX. Nevertheless, the high–cytochrome c/CPOX mitochondria contain information priming them for mitophagy-mediated degradation. Notably, CPOX, the protein showing mosaic distribution, is also ubiquitinated in light mitochondria from Acn-treated cells. Thus, it is plausible that ubiquitination of CPOX and likely other IMM-associated IMS proteins serves as a signal recruiting mitophagy factors to the mitochondria with severed OMM, connecting mosaic mitochondrial distribution and mitophagy.
In contrast to most mitochondria in Acn-treated cells, which show relatively normal ΔΨm, the high–cytochrome c mitochondria display vastly reduced ΔΨm. It is likely that in cells that express Parkin, Parkin translocation to these organelles is due to reduced ΔΨm, trapping of PINK1 on the OMM and subsequent Ub phosphorylation, which are the hallmarks of Parkin/PINK1-mediated mitophagy (Karbowski and Youle, 2011; Lazarou et al., 2015; Narendra et al., 2008). In contrast, the accumulation of high–cytochrome c mitochondria in Parkin-deficient cells is followed by OMM severing and IMM ubiquitination, without phosphorylated Ub accumulation. OMM severing and IMM ubiquitination could serve as a failproof pathway in cells expressing low levels of Parkin or when the Parkin/PINK1 pathway is dysfunctional.
What could be the mechanism by which high–cytochrome c mitochondria are targeted for degradation in Parkin-deficient cells? The data suggest a model in which IMM exposure to the cytosol, apparent in mitochondria with severed OMM, allows cytosolic components of the UPS to access the IMM. Under normal growth conditions, IMM proteins are separated from the cytosol by the OMM or by chaperone proteins during their import into the mitochondria. We propose that cytosol-exposed IMM contains clues, such as CPOX, recognized by cellular surveillance systems as “unfamiliar”, and thereby subjected to degradation in a process similar to xenophagy (the autophagy mode targeting intracellular microorganisms). Indeed, bacteria escaping from phagosomes into the cytosol are ubiquitinated (Manzanillo et al., 2013) and thereby targeted for degradation by xenophagy. IMM ubiquitination and the fact that p62 and OPT, which also mediate xenophagy (Zheng et al., 2009), accumulate on ubiquitinated IMM support the possibility that a similar process participates in the degradation of IMM-ubiquitinated mitochondrial fragments. Since the number of mitochondria showing OMM severing and IMM ubiquitination significantly increases in cells cotreated with Acn and the autophagy inhibitor BafA1 or Acn-treated autophagy-deficient ATG5−/− cells, the possibility that cytosol-exposed IMM serves as an autophagy-priming signal, similarly to bacterial membranes in xenophagy, is likely. Despite this model’s speculative nature, we suggest that it provides a useful platform for further investigation.
The process reported here could be the mammalian equivalent of a mitochondrial quality control mechanism reported in yeast (Hughes et al., 2016). Hughes et al. found that the selective elimination of mitochondrial proteins in aged yeast includes their sorting into mitochondria-derived compartments. Like the Acn-induced OMM severing and IMM ubiquitination shown here, degradation of mitochondria-derived compartments required mitochondrial fission but was not directly triggered by ΔΨm decline (Hughes et al., 2016).
Mitochondrial translation defects and mtDNA mutations causing abnormal mitochondrial protein expression are linked to many diseases, including neurodegeneration and some mtDNA mutation–associated pathologies (Battersby and Richter, 2013; Richter et al., 2013; Richter et al., 2015; Sheth et al., 2014; Smits et al., 2010). We believe that in addition to revealing a novel mitochondrial quality control mechanism in model cells, our findings shed light on how mitochondrial proteotoxicity may contribute to aging and disease. Furthermore, considering that cancer cells either express extremely low levels of Parkin or do not express this protein at all (Burman et al., 2017; Villa et al., 2017), our work also provides a new perspective on the regulation of mitophagy in transformed cells.
Materials and methods
Cells and cell culture
HCT116 cells were maintained in McCoy’s 5A medium (Thermo Fisher Scientific) supplemented with 10% FBS (Thermo Fisher Scientific), nonessential amino acids (Thermo Fisher Scientific), sodium pyruvate (Thermo Fisher Scientific), and penicillin/streptomycin (Thermo Fisher Scientific). HeLa cells and MEFs were maintained in DMEM (Thermo Fisher Scientific) supplemented as McCoy’s 5A medium. MEFs were provided by Dr. Mike Ryan (Monash University, Melbourne, Australia) and were described in (Osellame et al., 2016). M17 neuroblastoma cells were provided by Dr. Richard J. Youle (National Institutes of Health, Bethesda, MD). M17 cells were maintained in Opti-MEM (Thermo Fisher Scientific) supplemented with 10% FBS and 2 mM glutamine. HCT116, HeLa, and M17 cells were originally acquired from the ATCC. Cell lines used for determination of Parkin expression by Western blot were provided by Dr. Shengyun Fang (University of Maryland, Baltimore, MD). Cells were maintained in 5% CO2 at 37°C.
Reagents
Acn (Enzo Life Sciences or Cayman Chemicals) was used at 200 µM, FCCP (Enzo Life Sciences) was used at 20 µM; BafA1 (Cell Signaling Technology) was used at 100 nM; CP (Sigma-Aldrich) was used at 200 µM; rotenone (Sigma-Aldrich) was used at 50 µM; the mixture of oligomycin (Sigma-Aldrich) and antimycin A (OA; Sigma-Aldrich) was used at 10 µg/ml and 5 µg/ml, respectively; ABT-737 (Axxora) was used at 10 µM; and TMRM (Thermo Fisher Scientific) was used at 50 nM.
Knockout cells, mtDNA depletion, DNA constructs, and transfections
Drp1−/−, Mff−/− HCT116 and Mff−/− and Drp1−/− HeLa cells were reported previously (Cherok et al., 2017), Bax−/−/Bak−/− DKO and ATG5−/− HCT 116 cells were provided by Dr. Richard J. Youle (National Institutes of Health). They were described previously (Burman et al., 2017; Wang and Youle, 2012). Mammalian expression vectors encoding MYC-tagged dominant-negative mutant of Drp1 (MYC-Drp1K38A), mitochondrial matrix-targeted RED fluorescent protein (mito-RFP) were reported before (Karbowski et al., 2002). Cytochrome c-GFP was a gift from Douglas Green (St. Jude Children's Research Hospital, Memphis, TN; Addgene; plasmid no. 41182; http://n2t.net/addgene:41182; RRID:Addgene_41182; Goldstein et al., 2000). Drp1-mCherry was a gift from Gia Voeltz (University of Colorado Boulder, Boulder, CO; Addgene plasmid no. 49152; http://n2t.net/addgene:49152; RRID:Addgene_49152; Friedman et al., 2011). Parkin-YFP and Parkin-mCherry were provided by Dr. R J Youle (National Institutes of Health, Bethesda, MD; Burman et al., 2017; Tanaka et al., 2010). The mammalian expression vector of human NDUFA12 protein (also known as a DAP13) with a HA-tag at the C terminus were provided by Dr. N Yadava (University of Maryland, Baltimore, MD). Cells were transfected with Lipofectamine 3000 (Thermo Fisher Scientific), according to the manufacturer’s instructions. Cells were used at ∼16–36 h after transfection. For mtDNA depletion, HCT116 cells were treated with 50 ng/ml ethidium bromide (Sigma-Aldrich) for ∼2 mo and then maintained in cell culture media supplemented with 10 ng/ml of ethidium bromide (Spadafora et al., 2016). Media containing ethidium bromide were replaced every 3 d. mtDNA depletion was verified by Western blot for mtDNA-encoded mitochondrial proteins.
Cell lysates, cell fractionation, and Western blot
For total cell lysates, cells were collected by scrapping into ice-cold PBS, and cells were then washed and suspended in ice-cold PBS. Cell suspensions (100–200 µl) were lysed in the same volumes of 2 × SDS sample buffer (Thermo Fisher Scientific) supplemented with 5% β-mercaptoethanol (Millipore) and incubated at 100°C for 10 min, as described elsewhere (Cherok et al., 2017; Xu et al., 2016). For rat tissue cell lysates, freshly excised tissues obtained from young adult male Sprague Dawley rats were homogenized in ice-cold PBS (supplemented with protease inhibitors; Sigma-Aldrich), followed by centrifugation at 500×g for 5 min to remove tissue debris. The supernatants were centrifuged at 2,500×g at 4°C for 10 min. Supernatants were removed, and pellets were suspended in ice-cold PBS supplemented with protease inhibitors. The subsequent steps were as in the above-described total cell lysate preparation. Mitochondria-enriched HM fractions and LM fractions were generated as previously described (Cherok et al., 2017; Xu et al., 2016). Briefly, cells were washed once with ice-cold PBS and scraped into 15-ml tubes in ice-cold PBS; this was followed by centrifugation at 500×g for 5 min. The cell pellets were resuspended in ∼3 vol fractionation buffer (10 mM Hepes, 10 mM NaCl, 1.5 mM MgCl2, and protease inhibitors [Sigma-Aldrich]). Cells were then passed 15 times through a 25-G needle attached to a 1-ml syringe to disrupt cell membranes. This suspension was centrifuged at 2,500×g at 4°C for 5 min to remove unbroken cells and cell debris. The supernatant was centrifuged at 6,000×g at 4°C for 10 min to pellet the HM fraction. To reduce cytosolic contamination, HM fractions were washed with ice-cold PBS supplemented with protease inhibitors (Roche) and 5 mM N-ethylmaleimide and recentrifuged at 6,000×g at 4°C for 10 min. Post-HM supernatants were centrifuged at 21,000×g at 4°C for 60 min. Supernatants were removed and used as cytosolic fractions. LM-enriched pellets were washed with ice-cold PBS supplemented with protease inhibitors (Roche) and 5 mM N-ethylmaleimide and recentrifuged at 21,000×g at 4°C for 60 min. Protein concentrations were measured directly in the SDS-PAGE samples using a NanoDrop 1000 spectrophotometer (Thermo Fisher Scientific). Proteins were separated on 4–20% gradient Novex Tris-glycine polyacrylamide gels (Thermo Fisher Scientific) and transferred onto polyvinylidene fluoride membranes (Bio-Rad Laboratories). Membranes were blocked in either 1% BSA (detection of Ub) or 5% blocking-grade nonfat dry milk (Bio-Rad Laboratories; other antibodies) in PBS-Tween20 and incubated with primary antibodies overnight at 4°C, followed by horseradish peroxidase–conjugated anti-mouse (Cell Signaling Technology; catalog no. CST-7076) or anti-rabbit (Cell Signaling Technology; catalog no. CST-7074) secondary antibodies for 60 min at RT. Blots were developed with Super Signal West Pico ECL (Thermo Fisher Scientific). The more sensitive, Super Signal West Femto ECL (Thermo Fisher Scientific) reagent was used to detect endogenous Parkin. Blots were imaged using Amersham Imager 600 chemiluminescence imager (GE Healthcare Life Sciences). Antibodies used for Western blotting were anti-Tom20 polyclonal antibody (Proteintech, 1:10,000; catalog no. PTG-11802-AP), anti-Tom40 polyclonal antibody (Proteintech, 1:10,000; catalog no. PTG-18409-AP), anti-Ub FK2 mAb (Sigma/Millipore, 1:2,000; catalog no. SIG-04-263), anti-Ub mAb (Santa Cruz Biotechnology; clone P4D1, 1:5,000; catalog no. sc-8017), anti-Ub K48 chain rabbit mAb antibody (Sigma/Millipore; clone Apu2, 1:2,000; catalog no. SIG-05-1307), anti-Ub K63 chain rabbit mAb (Sigma/Millipore; clone Apu3, 1:1,000; catalog no. SIG-05-1308), anti-ATP5a1 polyclonal antibody (Proteintech; 1:5,000; catalog no. PTG-14676-1-AP), anti-ATP6 polyclonal antibody (Proteintech; 1:2,000; catalog no. PTG-55313-1-AP), anti-ATP8 polyclonal antibody (Proteintech; 1:2,000; catalog no. PTG-26723-1-AP), anti-CPOX polyclonal antibody (Proteintech; 1:5,000; catalog no. PTG-12211-1-AP), anti-TRAP1 polyclonal antibody (Proteintech; 1:10,000; catalog no. PTG-10325-1-AP), anti-human OXPHOS mAb cocktail (Abcam; 1:2,000; catalog no. ab110411), anti-p62/SQTS polyclonal antibody (Proteintech; 1:10,000; catalog no. PTG-18420-1-AP), anti-LC3 polyclonal antibody (Proteintech; 1:2,000; catalog no. PTG-14600-1-AP), anti-Opa1 mAb (BD Biosciences; 1:2,000; catalog no. PMG-623606), anti-Mfn2 rabbit mAb (Cell Signaling Technology; clone d2d10; 1:2,500; catalog no. CST-9482), anti-Drp1 mAb (BD Biosciences; 1:2,000; catalog no. PMG-611113), anti-Parkin mAb (Cell Signaling Technology; 1:2,000; catalog no. CST-4211), anti-Bax polyclonal antibody (Proteintech; 1:2,000; catalog no. PTG-50599-2-Ig), anti-Bak polyclonal antibody (Sigma-Aldrich; 1:1,000; catalog no. SIG-ABC12), anti-Caspase 1 rabbit mAb (Cell Signaling Technology; 1:2,500; catalog no. CST-2225S), anti-caspase 9 rabbit mAb (Cell Signaling Technology; clone C9; 1:2,000; catalog no. CST-9508), anti-PARP polyclonal antibody (Proteintech; 1:2,000; catalog no. PTG-13371-1-AP), anti-β-actin polyclonal antibody (Cell Signaling Technology; 1–10,000; catalog no. CST-4967S), and anti-HA-tag mAb (Invitrogen; 1:5,000; catalog no. 26183). Densitometric evaluations of protein expression was performed using the ImageJ image analysis software (National Institutes of Health), as reported previously (Cherok et al., 2017; Xu et al., 2016).
Isolation of ubiquitinated proteins
HM and LM fractions were solubilized in denaturing buffer (1% SDS, 5 mM EDTA, and 10 mM β-mercaptoethanol). Samples were incubated at 100°C for 10 min, centrifuged to remove unsolubilized material, and diluted 10 times with ice-cold immunoprecipitation buffer (20 mM Tris-HCl, pH 7.5, 150 mM NaCl, 1 mM EDTA, 0.5% NP-40, 5 mM N-ethylmaleimide, and protease inhibitors). Ubiquitinated proteins were isolated using UBIQAPTURE-Q kit (Enzo Life Sciences), as described by the manufacturer. Protein A/G agarose beads (Invitrogen) were used as control.
Immunofluorescence
Immunofluorescence was performed as previously described (Cherok et al., 2017; Xu et al., 2011). Briefly, cells grown in two- or four-well chamber slides (Lab-Tek; model 1 German borosilicate; VWR) were fixed with freshly prepared 4% formaldehyde in PBS solution (Thermo Fisher Scientific; using 16% methanol-free formaldehyde) for 20 min at RT and then permeabilized with permeabilization buffer (PB; 0.15% Triton X-100 in PBS) for 20 min at RT. After blocking with blocking buffer (BB; PB supplemented with 7.5% BSA) for 45 min, samples were incubated with primary antibodies suspended in BB for 90 min at RT, followed by three washes with BB and incubation with secondary antibodies diluted in BB for 60 min at RT. Primary antibodies used were anti-Tom20 polyclonal antibody (Proteintech; 1:1,000; catalog no. PTG-11802-AP), anti-Tim23 polyclonal antibody (Proteintech; 1:100; catalog no. PTG-11123-1-AP), anti-cytochrome c mAb (BD Biosciences; 1:1,000; catalog no. PMG-556432), anti-ClpP polyclonal antibody (Proteintech; 1:200; catalog no. PTG-15698-1-AP), anti-SDHA polyclonal antibody (Proteintech; 1:250; catalog no. PTG-14865-1-AP), anti-p62 polyclonal antibody (Proteintech; 1:500; catalog no. PTG-18420-1-AP), anti-OPT polyclonal antibody (Proteintech; 1:500; catalog no. PTG-10837-AP), anti-LC3 polyclonal antibody (Proteintech; 1:500; catalog no. PTG-14600-1-AP), anti-CPOX polyclonal antibody (Proteintech; 1:500; catalog no. PTG-12211-1-AP), anti-TRAP1 polyclonal antibody (Proteintech; 1:500; catalog no. PTG-10325-1-AP), and anti-Ub FK2 mAb (Sigma/Millipore; 1:2,000; catalog no. SIG-04-263). Secondary antibodies were highly cross-absorbed goat anti-mouse Alexa Fluor 488 (Thermo Fisher Scientific; 1:1,000; catalog no. INV-A11029) and goat anti-rabbit Alexa Fluor 568 (Thermo Fisher Scientific; 1:1,000; catalog no. INV-A11036). In triple-labeling experiments, cells were immunostained as above, followed by three washes with BB and incubation with anti-Tom20 antibodies conjugated with Alexa Fluor 647 fluorophore (Santa Cruz Biotechnology; 1:100; catalog no. sc-17764 AF647) for 90 min at RT. After three washes with PBS, cells were subjected to Airyscan imaging. Immunolabeled cells were stored in PBS at 4°C and imaged within 10 d after processing.
Image acquisition
Images were acquired with a Zeiss LSM 880 confocal microscope (Zeiss MicroImaging) equipped with an Airyscan superresolution imaging module using a 63/1.40 Plan-Apochromat Oil differential interference contrast M27 objective lens (Zeiss MicroImaging), as described previously (Cherok et al., 2017; Xu et al., 2016). The 488-nm argon laser line, 561-nm diode-pumped solid-state laser (DPSS) 561 laser and 633-nm HeNe 633 laser were used to detect Alexa Fluor 488, Alexa Fluor 546, and Alexa Fluor 647, respectively. The z-stacks covering the entire depth of cells with intervals of 0.18 µm were acquired, followed by Airyscan image processing (set at 6), and, in some cases, generation of maximum intensity projection images. The lateral resolution of resulting images was ∼120 nm.
Time-lapse live-cell imaging
For time-lapse imaging, cells were grown on 4-well chamber slides (Lab-Tek; model 1 German borosilicate; VWR) to 30–50% confluency. Cell were transfected with respective mammalian expression vectors <30 h before analyses. In all time-lapse experiments, chamber slides were mounted on the environmental control chamber (Stagetop TIZW Series, Neco Incubation System with sensor feedback system) attached to Zeiss LSM 880 confocal microscope (Zeiss MicroImaging) set at 5% CO2 and 37°C and imaged in imaging medium (Phenol Red–free DMEM supplemented with 10% FBS (Thermo Fisher Scientific), nonessential amino acids (Thermo Fisher Scientific), sodium pyruvate (Thermo Fisher Scientific), and penicillin/streptomycin (Thermo Fisher Scientific). For ΔΨm imaging, cells were loaded with 50 nM TMRM (Thermo Fisher Scientific) dissolved in imaging medium for 45 min followed by drug treatment. Imaging was initiated at ∼60 min after TMRM addition. The 561-nm DPSS 561 laser used to detect TMRM was set at 0.06% in all time-lapse experiments. In all time-lapse experiments, five z-sections with the interval of 0.3 µm between each section, resulting in 1.2 µm depth, were acquired for each time point.
Image analysis and processing
All image processing and analyses were done using ZEN image acquisition and processing software (Zeiss MicroImaging; version 2.3SPL). Colocalization/overlap between cytochrome c (marker of the IMS) and ClpP (mitochondrial matrix marker), indicated by the Pearson’s correlation coefficient (r), was determined from maximum intensity projections of the Airyscan-processed images, using a “colocalization” function of the ZEN software. This approach allowed determination of the overlap between distinct mitochondrial subcompartments within the whole mitochondria. Therefore, the r values do not represent a colocalization between cytochrome c and ClpP but indicate spatial relation between the IMM and mitochondrial matrix in different samples. For quantifications of fluorescence profiles, single z-section Airyscan-processed images were used. The profiles along mitochondria were generated from the 2-channel images using the “profile” option available in the ZEN software. The data were tabularized and transferred to Microsoft Excel software (Microsoft), and the distance between highest fluorescence values was determined. For quantifications of TMRM fluorescence in time-lapse experiments, images were divided into four equally sized regions of interest, and fluorescence intensity of TMRM within each region of interest was determined using ZEN software. This approach, instead of measurements of single cells, helped reducing effects of cell movements. The data were tabularized and transferred to Microsoft Excel software (Microsoft) for further processing. Image cropping and global adjustments to brightness and contrast were performed using Adobe Photoshop CS6 software (Adobe Systems).
Proteomics
Whole mitochondria and LM fractions of WT and ATG5−/− HCT116 cells treated with Acn or vehicle (DMSO) control were solubilized in 5% sodium deoxycholate after washing in PBS. Proteins were washed, reduced, alkylated, and trypsinolyzed on a filter as previously described (Huang et al., 2020). Tryptic peptides were separated on a nano-ACQUITY ultra performance liquid chromatography analytical column (Waters; BEH130 C18, 1.7 µm, 75 µm × 200 mm) over a 165-min linear acetonitrile gradient (3–40%) with 0.1% formic acid on a Waters nano-ACQUITY ultra performance liquid chromatography system and analyzed on a coupled Thermo Fisher Scientific Orbitrap Fusion Lumos Tribrid mass spectrometer (Huang et al., 2020). MS1 scans were acquired at a resolution of 240,000, and precursors were selected for fragmentation by higher-energy collisional dissociation (normalized collision energy at 32%) for a maximum 5-s cycle. Tandem mass spectra were searched against a UniProt Homo sapiens reference proteome with a maximum precursor mass error tolerance of 10 ppm and a maximum product mass error tolerance of 0.5 D in iontrap or 20 ppm in orbitrap, respectively. Cysteine alkylation by N-ethylmaleimide and iodoacetamide, deamidation of asparagine and glutamine, methionine oxidation, and diglycine-modified lysine were treated as dynamic modifications. Resulting hits were validated at a maximum false discovery rate of 0.01. Label-free quantifications were performed using Minora, an aligned accurate mass and retention time cluster quantification algorithm (Thermo Fisher Scientific). Samples were normalized by total protein. Peptide abundances were measured by the MS1 peak volumes of peptide ions, whose identities were confirmed by MS2 sequencing as described above. The localization probabilities of ubiquitination sites marked by diglycine were computed using a ptmRS algorithm (Taus et al., 2011).
Statistical calculations
Unless otherwise indicated, data were analyzed using an unpaired, two-tail Student’s test; for multiple-group comparisons, data were analyzed using a one-way ANOVA with Bonferroni correction (α = 0.05) to access significance. Where appropriate, nonparametric statistical hypothesis testing was performed with a Wilcoxon signed-rank test; for nonparametric multiple-groups comparisons, data were analyzed using a Kruskal–Wallis test with Dunn analysis (α = 0.05) to access significance. The statistical analyses were performed using the MATLAB R2016a statistical package. All error bars are expressed as SD. P values > 0.05 were considered nonsignificant. N indicates independent experiments; n indicates repeats within each experiment.
Online supplemental material
Fig. S1 shows mosaic cytochrome c mitochondria formation in M17 neuroblastoma, HeLa, and Bax/Bak DKO HCT116 cells. OMM severing and IMM ubiquitination in Bax/Bak DKO HCT116 cells are also presented. Fig. S2 shows the roles of mitochondrial receptors of Drp1 on the mosaic distribution of cytochrome c in Acn-treated cells. Fig. S3 shows cytochrome c and Bax distribution in Acn- or ABT-737-treated WT and Bax/Bak DKO HCT116 cells. Caspase 9 activation and PARP1 cleavage in Acn- or ABT737 WT HCT116 cells are also shown. Fig. S4 shows that the expression of a dominant-negative mutant Drp1K38A inhibits mosaic cytochrome c distribution and IMM ubiquitination in WT HCT116 cells. The inhibitory effect of CP on mosaic cytochrome c distribution in Acn-treated WT HCT116 cells is also shown. Fig. S5 shows a typical time-lapse experiment of WT HeLa cells transfected with cyt. c-GFP and labeled with TMRM. Fig. S6 shows that OMM severing and IMM ubiquitination occur in Acn-treated HeLa cells. Mosaic distribution of TRAP1 in HCT116 cells and CPOX in HeLa cells treated with Acn is also demonstrated. Expression levels of Parkin and CPOX in an array of cell lines are also presented. Video 1 shows mitochondrial changes in WT HeLa cells expressing mito-RED and cyt. c-GFP treated with Acn. Video 2 shows mitochondrial changes in Drp1−/− HeLa cells expressing mito-RED and cyt. c-GFP treated with Acn. Video 3 shows mitochondrial changes in Mff−/− HeLa expressing mito-RED and cyt. c-GFP treated with Acn. Video 4 shows mitochondrial changes in Drp1−/− HeLa cells expressing Drp1-mCherry and cyt. c-GFP treated with Acn. Video 5 shows WT HeLa cells expressing mito-RED and cyt. c-GFP treated with FCCP. Video 6 shows mitochondria changes in TMRM labeled WT HeLa cells expressing cyt. c-GFP cotreated with Acn and CP. Video 7 shows mitochondrial alterations in TMRM labeled WT HeLa cells expressing cyt. c-GFP treated with Acn. Video 8 shows mitochondrial alterations and subcellular localization of Parkin in WT HeLa cells expressing Parkin-mCherry and cyt. c-GFP treated with Acn. Data S1 contains original datasets from proteomic analyses of ubiquitinated proteins in membrane fractions from control or Acn-treated HCT116 cells.
Acknowledgments
We thank Agnieszka Lewandowska and Dr. Janet Shaw for sending us the Drp1 receptor knockout MEFs; Dr. Mike Ryan, whose laboratory developed these cells; Dr. Richard J. Youle for ATG5−/− HCT116, M17 neuroblastoma cells and fluorescent proteins-tagged Parkin vectors; and Dr. Nagendra Yadava for HA-tagged NDUF protein mammalian expression vectors.
Research reported in this paper was supported by the National Institutes of Health under awards R01GM129584 (M. Karbowski), R21NS096538 (B.M. Polster), and 1R01HL142290 (W.J. Lederer). This work was supported in part by the Center for Biomedical Engineering and Technology and the University of Maryland School of Pharmacy Mass Spectrometry Center (SOP1841-IQB2014).
The authors declare no competing financial interests.
Author contributions: Y. Oshima, E. Cartier, L. Boyman, N. Verhoeven, B.M. Polster, and M. Karbowski conducted the experiments and/or analyzed data. W. Huang and M. Kane performed and analyzed mass spectrometry data. W.J. Lederer was instrumental in imaging experiments. M. Karbowski designed the study, supervised the project, and wrote the manuscript. All authors commented on and critically influenced the manuscript.

