Pressure-dependent chronotropy of murine lymphatic collecting vessels relies on the activation of the Ca2+-activated chloride channel encoded by Anoctamin 1 (Ano1) in lymphatic muscle cells. Genetic ablation or pharmacological inhibition of ANO1 results in a significant reduction in basal contraction frequency and essentially complete loss of pressure-dependent frequency modulation by decreasing the rate of the diastolic depolarization phase of the ionic pacemaker in lymphatic muscle cells (LMCs). Oscillating Ca2+ release from sarcoendoplasmic reticulum Ca2+ channels has been hypothesized to drive ANO1 activity during diastole, but the source of Ca2+ for ANO1 activation in smooth muscle remains unclear. Here, we investigated the role of the inositol triphosphate receptor 1 (Itpr1; Ip3r1) in this process using pressure myography, Ca2+ imaging, and membrane potential recordings in LMCs of ex vivo pressurized inguinal-axillary lymphatic vessels from control or Myh11CreERT2;Ip3r1fl/fl (Ip3r1ismKO) mice. Ip3r1ismKO vessels had significant reductions in contraction frequency and tone but an increased contraction amplitude. Membrane potential recordings from LMCs of Ip3r1ismKO vessels revealed a depressed diastolic depolarization rate and an elongation of the plateau phase of the action potential (AP). Ca2+ imaging of LMCs using the genetically encoded Ca2+ sensor GCaMP6f demonstrated an elongation of the Ca2+ flash associated with an AP-driven contraction. Critically, diastolic subcellular Ca2+ transients were absent in LMCs of Ip3r1ismKO mice, demonstrating the necessity of IP3R1 activity in controlling ANO1-mediated diastolic depolarization. These findings indicate a critical role for IP3R1 in lymphatic vessel pressure-dependent chronotropy and contractile regulation.
Introduction
Muscularized lymphatic collecting vessels, including the mouse inguinal-axillary lymphatic collecting vessels (IALV), exhibit a pressure-dependent chronotropy (McHale and Roddie, 1976; Benoit et al., 1989; Zawieja et al., 1993), and this intrinsic contractile activity is critical to matching lymph transport to the filling state of the lymphatic capillary and collector network (Scallan et al., 2012) as well as pumping lymph against an adverse pressure gradient (Zawieja, 2009). Deficits in human leg lymphatic collecting vessel contractile activity, in the form of infrequent and irregular contractions despite elevated lymphatic pressures, have been observed in human lymphedema patients (Olszewski, 2002, 2008). Yet, efficacious pharmacological treatments targeting the restoration of the intrinsic lymph pump (von der Weid, 2001) are still lacking. The mechanisms driving IALV muscle excitability and pacemaking have yet to be fully defined (Lee et al., 2022; Russell et al., 2022) and may offer pathways to target in human disease.
Seminal work by Van Helden, using intracellular microelectrode recordings in guinea pig mesenteric lymphatic vessels, identified lymphatic muscle cell pacemaker potentials, termed spontaneous transient depolarizations (STDs), that were mediated by a Ca2+-activated chloride channel (CACC) responding to pulsatile store Ca2+ release (Van Helden, 1993; von der Weid et al., 2008). A CACC current was also recorded in perforated patch-clamped sheep mesenteric lymphatic muscle cells (Toland et al., 2000), and inhibiting this channel with the generic Cl− channel antagonist, 9-ac, inhibited spontaneous contractile activity (Beckett et al., 2007). In 2008, the canonical CACC was identified (Caputo et al, 2008; Schroeder et al, 2008; Yang et al, 2008) as Anoctamin 1 (Ano1, also referred to as TMEM16a). Ano1 expression was first detected in human lymphatic thoracic duct muscle cells, and spontaneous and agonist-evoked contractility of human lymphatic vessels was sensitive to chloride substitution or pharmacological inhibition of CACCs (Mohanakumar et al., 2018). Additional evidence for an integral role of the CACC ANO1 in the regulation of lymphatic collecting vessel contractility was provided in a previous study from our laboratory using inducible genetic Ano1 knockout approaches in mice in which we identified a significant reduction in contraction frequency and the attenuation of pressure-dependent chronotropy in murine inguinal axillary lymphatic collecting vessels (Zawieja et al., 2019). The contraction and action potential profiles of IALVs from the inducible smooth muscle Ano1 knockout mice rendered existent in silico models of lymphatic pacemaking (Imtiaz et al., 2007) insufficient, and a new model, with both a C-clock (Ca2+ clock) and M-clock (membrane clock) employed in modeling pacemaking of sinoatrial nodal cells (Maltsev and Lakatta, 2013; Yaniv et al., 2015) was proposed (Hancock et al., 2022). The critical role of Ano1 in lymphatic muscle pacemaking underscores the need to identify the Ca2+ source, which is yet to be fully established, in addition to other mechanisms that underlie its activation (Tembo et al., 2019; Hawn et al., 2021) during lymphatic muscle diastole.
ANO1 activation appears to be a conserved mechanism across mammals in the regulation of lymphatic excitability (Van Helden, 1993; Mohanakumar et al., 2018; Zawieja et al., 2019), and lymphatic muscle cell sarcoendoplasmic (SR) Ca2+ has also been implicated in the pacemaking mechanism (Van Helden et al., 1996; Ferrusi et al., 2004; von der Weid et al., 2008). Initially, inositol triphosphate receptors (IP3Rs) were implicated, as guinea pig lymphatic mesenteric muscle cells did not respond to the inhibition of ryanodine receptors (Zhao and van Helden, 2003; von der Weid et al., 2008). However, guinea pig lymphatic muscle may be unique in this regard as ryanodine receptors are found in the lymphatic muscle of rats (Souza-Smith et al., 2015; Stolarz et al., 2019; Van et al., 2021) and cows (Atchison and Johnston, 1997; Atchison et al., 1998). Although the investigation of CACCs and Ano1 has been hampered by pharmacological inhibitors with significant confounding effects (Boedtkjer et al., 2015), common pharmacological approaches to inhibit IP3Rs with xestospongins or 2-APB have also been either called into question (Saleem et al., 2014) or are fraught with confounding effects on other channels (Peppiatt et al., 2003; Peinelt et al., 2006; Zhang et al., 2020), respectively. The use of genetic knockout strategies not only precludes off-target effects of pharmacological tools but can identify the role of specific isoforms.
We have previously reported diastolic Ca2+ release events in murine lymphatic muscle (Castorena-Gonzalez et al., 2018; Zawieja et al., 2018, 2019) although the specific Ca2+ channel responsible for these events remains unknown. To this end, we crossed tamoxifen-inducible Myh11CreERT2 to Ip3r1fl/fl mice to specifically delete IP3R1 from smooth muscle cells and assessed the role of IP3R1 on murine IALV contraction frequency in response to pressure stimuli or adrenergic agonist-stimulated contractile activity, membrane potential regulation, and Ca2+ dynamics. These findings have been used in part to inform further the combined C-clock/M-clock in silico model referenced earlier, and the resulting development is a companion paper hereto (Hancock et al., 2023).
Materials and methods
Mice
Male C57BL6J wild-type (WT) mice (15–35 g), Myh11Cre-EGFP reporter mice (strain# 007742) (Xin et al., 2002), and the genetically encoded Ca2+ sensor GCaMP6f (Chen et al., 2013; strain# 028865) were purchased from The Jackson Laboratory. Itpr1flox/flox (Ip3r1fl/fl) mice and triple flox Itpr1fl/fl-Itpr2fl/fl-Itpr3fl/fl mice were a kind gift from Ju Chen, University of California, San Diego, and the former was graciously supplied by Hong Chen, Harvard University (Cambridge, MA). The Y-linked Myh11CeERT2 mice (Wirth et al., 2008) were a gift from Stefan Offermanns, Max-Planck-Institut für Herz-und-Lungendforschung (Bad Nauheim, Germany). Genotyping was performed using the HotSHOT method (Truett et al., 2000) with DNA isolated from tail clips upon weaning. Ip3r1fl/fl, Itpr1fl/fl-Itpr2fl/fl-Itpr3fl/fl, Myh11CreERT2, GCaMP6f, and Myh11Cre-EGFP genotypes were confirmed by PCR using 2× PCR Super Master Polymerase Mix (catalog# B46019; Bimake) as directed by the source provider. Mice were given ad libitum access to food and water and housed under normal light and dark cycles in cages of up to five mice. Mice were not used in a blinded or randomized order. The animal protocols were approved by the University of Missouri Animal Care and Use Committee and conformed to the US Public Health Service policy for the humane care and use of laboratory animals (PHS Policy, 1996).
Induction of Myh11CreERT2
Ip3r1fl/fl controls, Myh11CreERT2-Ip3r1fl/fl (Ip3r1ismKO), Myh11CreERT2-GCaMp6f, Myh11CreERT2-IP3R1fl/fl-GCaMp6f (Ip3r1ismKO-GCaMP6f), and Myh11CreERT2-Itpr1fl/fl-Itpr2fl/fl-Itpr3fl/fl (ICTismKO) mice were injected with 1 mg tamoxifen (100 µl; 10 mg/ml) for five consecutive days. Mice were then given 2 wk to clear the tamoxifen before experimentation, which typically results in >95% recombination in lymphatic muscle cells of IALVs when using the fluorescent reporter ROSA26mTmG (Zawieja et al., 2019; Warthi et al., 2022). Tamoxifen (Sigma-Aldrich) was resuspended in 95% safflower oil and 5% ethanol vol/vol with rocking agitation and stored in aliquots at −20°C. We did not detect any changes in mortality or observe significant health defects within the month of tamoxifen administration.
Murine IALV dissection
Murine IALV dissection was performed as previously described (Zawieja et al., 2018). Mice were anesthetized with ketamine xylazine (100/10 mg/kg) and the flanks were shaved. An incision was made along the skin parallel to the backbone from the base of the tail to the shoulder and cleared of the connective matrix that connected it to the abdominal wall. Once the skin was cut, the tissue was continuously hydrated with Krebs buffer with 0.5% BSA. The skin was retracted and pinned onto the dissection board coated in Sylgard to expose the axillary and inguinal lymph nodes and the IALVs running alongside the thoracoepigastric vein between the two nodes. A rectangular sheet of the tissue containing the IALV, thoracoepigastric vein, intervening matrix, and perivascular adipose tissue was excised and placed in a Sylgard-coated dissection chamber filled with Krebs BSA. The tissue was then pinned out and the IALV was cleaned of any adipose or excess matrix using microdissection with fine microforceps (9980; FST Moria) and microscissors (9600; FST Moria). Single-valve, half-lymphangion segments were used for these studies.
LMC dissociation and FACs collection
IALVs vessels from Myh11Cre-EGFP mice were transferred into a low-Ca2+ PSS solution supplemented with 0.1 mg/ml bovine serum albumin (BSA; Amersham Life Science) and equilibrated for 10 min. Vessels were then digested in low-Ca2+ PSS with 26 U/ml papain (Sigma-Aldrich) and 1 mg/ml dithioerythritol for 30 min at 37°C and were gently agitated every few min. This solution was then decanted and replaced with low-Ca2+ PSS containing 1.95 collagenase H (U/ml; Sigma-Aldrich), 1.8 mg/ml collagenase F (Sigma-Aldrich), and 1 mg/ml elastase (LS00635; Worthington) and incubated for 3–5 min at 37°C. The digested vessel was then spun down at 1,000 rpm for 4 min and the digestion buffer was removed and replaced with low-Ca2+ PSS. This process was repeated twice to remove residual digestion buffer. The vessel was then triturated with a fire-polished Pasteur pipette to dissociate the cells into a single-cell suspension, passed through a Falcon cap strainer (35 μm), and resuspended in ice-cold low-Ca2+ PSS for sorting. GFP+ cells from Myh11Cre-EGFP vessels were then FACs-sorted using a Beckman-Coulter MoFlo XDP instrument straight into an RNA isolation buffer for RT-PCR analysis. Cells were gated for singlets at a flow rate and with an efficiency of >90%. To maximize cell yield, we isolated both the left and the right full-length IALVs for digestion and subsequent FACs collection and collected ∼2,000 cells.
FACs and RT-PCR of LMC SR Ca2+ channels
Total RNA from whole IALVs or GFP + lymphatic muscle cells sorted from Myh11Cre-EGFP mice was purified using the Arcturus PicoPure RNA isolation kit (Thermo Fisher Scientific) as per the listed instructions with additional on-column DNAse digestion (Qiagen). RNA was eluted in 20 μl of water and reverse-transcribed into cDNA with SuperScript III First-Strand Synthesis System (Thermo Fisher Scientific) using oligo (dT) and random hexamer priming. FACs and subsequent RNA purification were repeated three independent times with two samples derived from male mice and the remaining sample from two pooled female mice. PCR reaction mixture contained first-strand cDNA as the template, 2 mM MgCl2, 0.25 μM primers, 0.2 mM deoxynucleotide triphosphates, and GoTaq Flexi DNA polymerase (Promega). The PCR protocol was as follows: an initial denaturation step at 95°C for 4 min, then 35 repetitions of the following cycle: denaturation (94°C, 30 s), annealing (58°C, 30 s), and extension (72°C, 30 s). This was followed by a final elongation step for 5 min at 72°C. The PCR reaction was separated via gel electrophoresis (2% agarose) and then stained with SYBR-Safe (Thermo Fisher Scientific) for visualization with UV trans-illumination. Primers were purchased from IDT and are as follows (forward, reverse): Rry1 (NM_009109) 5′-CTGAGCTGAATGAATACAACGC, 5′-CCATGAGCCTTTCTAGCACTG-3′; Ryr2 (NM_023868) 5′-GGTGGATGTGGAAAAGTGGA-3′, 5′-CTGTAGGAATGGCGTAGCAA-3′; Ryr3 (NM_001319156.1) 5′-ACCCACTTCACCAGATCATTC-3′, 5′-TCTTCTTCATCCTCACCACTCT-3′; Ip3r1 (NM_010585) 5′-TGGCAGAGATGATCAGGGAAA-3′, 5′-GCTCGTTCTGTTCCCCTTCAG-3′; Ip3r2 (NM_019923) 5′-GCTCAGATGATCACGGAGAAG-3′, 5′-ATCTCATTTTGCTCACTGTCACCT-3′; Ip3r3 (NM_080553) 5′-TCATTGTACTGGTCCGAGTCAAGA-3′, 5′-GCGGGAACCAGTCCAGGT-3′ (Georgeon-Chartier et al., 2013); Atp2a2 (Serca2a, NM_009722) 5′-CTCCATCTGCTTGTCCAT-3′, 5′-GCGGTTACTCCAGTATTG-3′; Atp2a2 (Serca2b, NM_001110140) 5′-CTCCATCTGCTTGTCCAT-3′, 5′-GGCTGCACACACTCTTTAC-3′ (Lipskaia et al., 2014); Myh11 (NM_013607) 5′-AAGCTGCGGCTAGAGGTCA-3′, 5′-CCCTCCCTTTGATGGCTGAG-3′; Cnn1 (NM_009922) 5′-AGAAATACGACCATCAGCGG-3′, 5′-CTTCACAGAACCCGGCTG-3′; Prox1 (NM_008937) 5′-GTAAGACATCACCGCGTGC-3′, 5′-TCATGGTCAGGCATCACTGG-3′; PDGFRα (NM_011058) 5′-AGAGTTACACGTTTGAGCTGTC-3′, 5′-GTCCCTCCACGGTACTCCT-3′. Expected amplicon sizes are Ryr1 129 bp, Ryr2 102 bp, Ryr3 136 bp, Ip3R1 96 bp, Ip3r2 95 bp, Ip3r3 99 bp, Serca2a 200 bp, Serca2b 201 bp, Myh11 238 bp (NIH primer bank ID 7305295a1), Cnn1 149 bp, Prox1 218 bp, and Pdgfrα 252 bp (NIH primer bank ID 26349287a1).
IALVs isobaric myography
Single valve–containing IALVs were cannulated onto glass micropipettes (60–100 µm diameter) controlled by Siskiyou MX10 micromanipulators in a water-jacketed observation chamber with a coverslip bottom. The glass micropipettes and their attached tubing were prefilled with Krebs-BSA buffer as was the vessel bath during cannulation and setup. The vessels were then connected to a single manual pressure reservoir (570-414 Height Gage; Mitutoyo) using a T-connector to maintain a single constant pressure and a pressure transducer (Elveflow MPS; OB1) for real-time pressure measurement. Vessels were set to 3 cmH2O and allowed to equilibrate for 30–60 min at 37°C in Krebs buffer. Vessels that failed to display contractile activity over this time period were excluded. Pressure was briefly set to 8 cmH2O and the vessels were lengthened axially to remove slack and lateral bowing, which could have induced artifacts in diameter tracking, and then returned to 3 cmH2O for equilibration. The bath temperature was set to 37°C via a heated water pump and a constant perfusion of fresh Krebs buffer (no BSA) was provided at 0.5 ml/min using a peristaltic pump. Spontaneous contractile activity was typically observed within 10 min and stabilized by 30 min. A Windows-based computer communicated with the Elveflow OB1 to digitize the Elveflow MPS pressure transducer signals and was connected to a Basler Ace2 camera attached to either a Leica DMI1 or DMIL inverted microscope. Images were recorded at 30–40 Hz (Davis et al., 2012) and the inner IALV diameter was tracked using a custom-written LabVIEW (National Instruments) program (Davis, 2005).
Equilibrated vessels were then subjected to a pressure-step protocol going from 3-2-1-0.5-1-2-3-5-8-3 cmH2O. The diameter was tracked at each pressure for 2–3 min. IALVs were also subject to adrenergic stimulation with norepinephrine (NE) and phenylephrine (PE) at successive concentrations. Vessels at 3 cmH2O were subjected to vehicle control (3 mM citrate buffer), then 1, 10, 100, and 1,000 nM NE or PE, with diameter tracked for 2–3 min at each concentration. Pharmacological inhibition of ANO1 was achieved with a concentration response to Ani9 using DMSO as the vehicle control. The desired concentration for NE, PE, and Ani9 were achieved through bath application and pipetting, with 3 µl of the necessary stock concentration premixed with 60 µl of Krebs buffer to help mitigate concentration spikes upon application. Perfusion of Krebs was stopped over the duration of the NE, PE, and Ani9 protocols to prevent dilution. At the end of each experiment, the IALV was equilibrated in Ca2+-free solution for 15 min and the passive diameter (MaxD) at each pressure was recorded. In two of eight C57BL6J IALVS and in two of eight Ip3r1ismKO IALVs no contractions were recorded during the Ani9 response protocol at 6 µM. These four vessels were not used in the statistical analysis of contraction amplitude due to their lack of values at all concentrations.
In some experiments, while vessels were equilibrating in the HEPES-buffered Krebs solution, we began bubbling a bicarbonate-buffered PSS solution with 21% O2–5% CO2 gas mix and ensured pH was 7.4 after the equilibration period. The Krebs buffer was then replaced with the bicarbonate-buffered PSS and we performed our pressure step protocol. As bubbling the chamber directly made diameter tracking impossible, we bubbled the solution both at its source (a heated and stirred beaker) and immediately prior to its entry into the observation chamber (the output line of a glass jacketed chamber) using a high-flow rate of ∼8–10 ml/min to ensure the vessels were constantly exposed to the freshly bubbled PSS. We assessed pH and temperature using this setup and confirmed a stable temperature and pH with the bubbled bicarb PSS for at least 1 h using this approach.
Myograph analysis
A custom-written LabVIEW program was used to detect end-diastolic diameter (EDD), systolic diameter (ESD), and contraction frequency. From these values, the following parameters were calculated for 1- to 2-min intervals during a pressure or drug concentration response.
- 1
%Tone = [(MaxD − EDD)/Max Diameter]*100
- 2
Amplitude = EDD–ESD
- 3
Normalized amplitude (nAMP) = AMP/MaxD
- 4
Ejection fraction (EF) = (EDD2 − ESD2)/EDD2
- 5
Fractional pump flow (FPF) = Frequency × EF
Vm recording in pressurized lymphatic vessels
IALVs were isolated, cannulated, pressurized to 3 cmH2O, and allowed to equilibrate as described above. A bolus of wortmannin to reach 2.5 µM was pipetted into the bath to inhibit myosin light chain kinase until contraction amplitude was sufficiently reduced (<5 µm) as previously described (Zawieja et al., 2018; Davis et al., 2020; To et al., 2020). Wortmannin was added as necessary to maintain the small contraction amplitude throughout the course of the experiment. Impalements into lymphatic muscle cells, as evident by the presence of action potentials (Behringer et al., 2017; Hald et al., 2018), were made using intracellular microelectrodes (250–300 MΩ) filled with 1 M KCl and Vm was sampled at 1 kHz using a SEC-05× amplifier (NPI) connected to a Grass S48 stimulator, viewed with a Tektronix TDS3052 digital oscilloscope, and recorded using a custom LabVIEW program. Upon impalement, Vm was allowed to stabilize and upon completion of the recording and microelectrode retraction, the offset voltage was recorded. In some recordings, Ani9 was added to the bath at a concentration of 3 µM with light mixing. For the Ani9 experiments, both WT male mice and Ip3r1fl/fl female mice were used as controls. Action potentials were analyzed using an in-house Python algorithm to determine resting Vm, diastolic depolarization, threshold Vm, spike Vm, plateau Vm, and time over threshold (Zawieja et al., 2018). Diastolic depolarization rate was obtained from a linear fit from the minimum membrane potential to the threshold potential and expressed as mV/s. The fast upstroke of the action potential was fitted as V(t) = et/τ from the threshold voltage to the peak spike potential, with the time constant τ (in ms) organized such that a low value of τ reflects a steeper curve. Membrane potential recordings containing at least three consecutive and stable action potentials were analyzed and averaged to represent a single IALV from a single mouse.
Ca2+ imaging and analysis
Myh11CreERT2-GCaMP6f mice were used as controls for Ip3r1ismKO-GCaMP6f mice. Pressurized (2 cmH2O) and equilibrated IALVs were placed on an inverted Olympus IX-80 confocal microscope (20× air objective) or inverted DMI8 Leica (25× water objective). IALVs were heated and perfused with Krebs as described above. An objective heater was set to 37°C to help maintain temperature. IALVs contraction amplitude was blunted using wortmannin as described above to maintain the vessel in the image plane during contractions. The focal plane was centered on the outer curvature of the vessel wall. We used 1 µM nifedipine to inhibit the L-type channels to focus on the subcellular Ca2+ events and used this activity as an estimation of Ip3r1 knockout efficiency. GCaMp6f was excited at 488 nM and imaged at 20 frames/s using a Yokagawa spinning disk with a Photometrics Prime95B sCMOS camera or an Andor Dragonfly equipped with an Andor iXon EMCCD camera for 20- to 40-s intervals. For images acquired on the Andor Dragonfly with the iXon EMCCD, exposure was set to 22 ms with two-frame averaging and a 512 × 512 ROI. For the Yokagawa and Prime95B setup, the exposure time was set to 50 ms without averaging.
Sections on the periphery of image stacks that did not contain the vessel were used to determine background noise using the histogram function of ImageJ (Rasband, 1997), which was then subtracted from the entire image stack. Maximum projections of the image stack were then used to create non-overlapping cell masks of 5–10 muscle cells per field of view of each vessel. Ca2+ traces for those cells contained two to eight global Ca2+ flashes and were characterized for peak intensity (expressed as a baseline-referenced ratio, F/F0) and full width at half maximum (in s). The values for all Ca2+ flashes within a cell were averaged for a single data point per cell with multiple cells per vessel used for a nested T test analysis across groups of vessels. Spontaneous diastolic Ca2+ events were observed in many Myh11CreERT2-GCaMP6f cells and these events were not synchronized across cells, in contrast to the Ca2+ flashes. The number of cells exhibiting diastolic Ca2+ events was tabulated and the frequency of diastolic Ca2+ events (F/F0 > 0.25) within those cells were assessed.
Solutions and chemicals
HEPES-buffered Krebs
Krebs buffer was prepared with (in mM) 146.9 NaCl, 4.7 KCl, 2 CaCl2•2H2O, 1.2 MgSO4, 1.2 NaH2PO4•H2O, 3 NaHCO3, 1.5 NaHEPES, and 5 d-glucose, pH 7.4, at 37°C. Krebs-BSA buffer was prepared with the addition of 0.5% (wt/vol) BSA (Sigma-Aldrich). Krebs and Krebs-BSA were titrated to pH 7.4 with HCl. During the setup of the myograph, Ca2+ imaging, and Vm recording experiments, the luminal and bath solutions contained Krebs solution with BSA, which was replaced during the equilibration period with Krebs solution without albumin. For the Ca2+-free Krebs solution, 3 mM EGTA replaced CaCl2•2H2O.
Bubbled bicarbonate PSS
Bicarbonate-buffered PSS was prepared with (in mM) 130 NaCl, 5.4 KCl, 0.8 MgSO4, 22 NaHCO3, 5.5 d-glucose, 1.8 CaCl2, which achieved a pH of pH 7.4 at 37°C when bubbled with 21% O2–5% CO2.
Ani9 was prepared in DMSO, while PE and NE were prepared in 3 mM citrate buffer and separated into aliquots and stored at −20°C. Wortmannin was dissolved in DMSO to a stock solution of 10 mM.
Statistical tests
Contraction frequency, amplitude, tone, ejection fraction, fractional pump flow, and MaxD at each pressure during the pressure step protocol were compared between Ip3r1ismKO and Ip3r1fl/fl via two-way repeated measures ANOVA with Sidak’s multiple comparisons. These same contraction parameters were compared with baseline control, within each respective group, over the concentration responses to NE, PE, and Ani9 using two-way repeated measures ANOVA with Dunnett’s post hoc test (each concentration compared with vehicle control “0”). In situations where a significant interaction effect was statistically significant between the genotype and intervention (pressure or agonist) in the two-way ANOVA, one-way repeated measures ANOVA was performed on each genotype separately to assess response to pressure within either cohort. To aid in the visualization of these differences, we duplicated the graphs such that one demonstrates the significance across groups while the other is used to identify differences across pressure within groups. Comparisons between membrane potential recordings and AP analysis between Ip3r1ismKO and Ip3r1fl/fl IALVs were made using a two-tailed unpaired Student’s T test. Two-way repeated measures ANOVA was used to assess the membrane potential responses to Ani9 with a Sidak’s post-hoc test, but if a significant interaction effect was noted, a paired T test was conducted within each genotype separately. Ca2+ flash frequency, amplitude, and full width at half-maximum were compared using a nested T test. The number of cells with diastolic Ca2+ transients was compared in Myh11CreERT2-GCaMp6f and Ip3r1ismKO-GCaMP6f using a two-sided χ-square test. Statistical significance was assumed at P < 0.05 and indicated with *P < 0.05, **P < 0.01, ***P < 0.001, while P values 0.05 < P < 0.1 were stated. Values and error bars displayed on graphs refer to means ± SEMs, and n can be found in each figure legend.
Online supplemental material
Video 1 is a brightfield recording of a contracting mouse IALV, isolated from a control Ip3r1fl/fl mouse, at pressure 3 cmH2O in Krebs buffered solution. Video 2 is a brightfield recording of a contracting mouse IALV, isolated from a Ip3r1ismKO mouse, at pressure 3 cmH2O in Krebs buffered solution. Video 3 is a Ca2+ imaging recording of a cannulated, pressurized to 2 cmH2O, and contracting IALV isolated from a Myh11CreERT2-GCaMP6f mouse. Video 3 shows the normal subcellular diastolic Ca2+ transients that precede the global Ca2+ flash associated with action potentials and Ca2+ influx through voltage-gated L-type Ca2+ channels. Video 4 is a Ca2+ imaging recording of a cannulated, pressurized to 2 cmH2O, and contracting IALV isolated from a Ip3r1ismKO-GCaMP6f mouse. This video shows the low frequency at which the global action potential-driven Ca2+ flashes occur and the lack of diastolic Ca2+ transients in the Ip3r1ismKO-GCaMP6f IALVs. Video 5 is a Ca2+ imaging recording from a Myh11CreERT2-GCaMP6f IALV, pressurized to 2 cmH2O, that shows that the subcellular and asynchronous diastolic Ca2+ transients persist after inhibition of voltage-gated L-type Ca2+ channels with 1 µM nifedipine and can be observed in the vast majority of LMCs. Video 6 is a Ca2+ imaging recording from a Ip3r1ismKO-GCaMP6f IALV, pressurized to 2 cmH2O, that shows the lack of subcellular Ca2+ transients is not altered by the presence of 1 µM nifedipine. In Videos 3, 4, 5, and 6, contraction amplitude was blunted by wortmannin to maintain the focal plane during confocal Ca2+ imaging.
Results
Murine IALV sorted LMCs express Ryr2 and Ip3r1
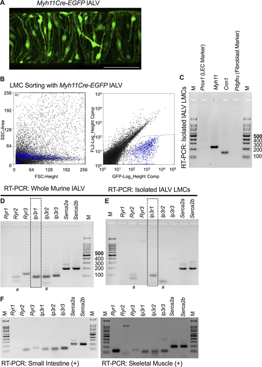
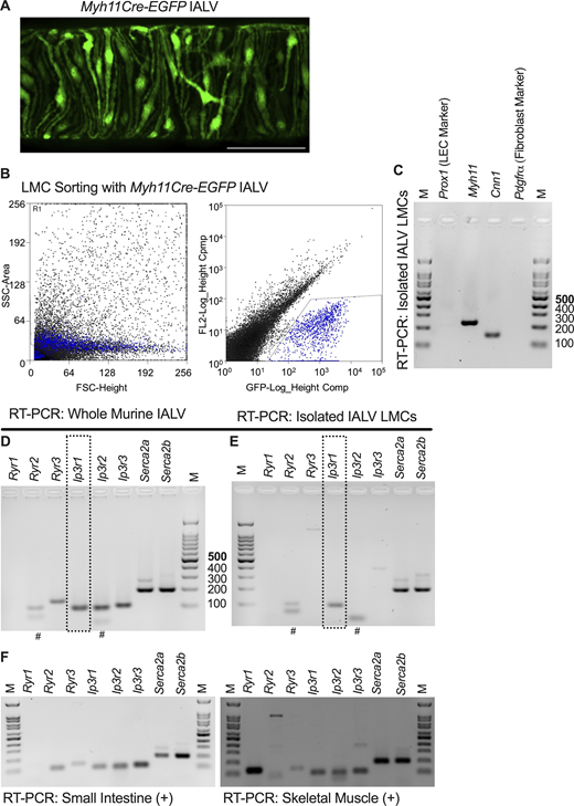
We tested the expression of the SR Ca2+ channels in murine lymphatic muscle cells by a reverse transcriptase-polymerase chain reaction in whole IALV and in LMCs purified via FACs using Myh11Cre-EGFP mice (Fig. 1, A and B). We confirmed the identity of the sorted cells RT-PCR as LMCs as they were negative for both the LEC marker Prox1 and the fibroblast marker Pdgfrα, but had strong expression of Myh11 and calponin (Cnn1). In whole IALV, we identified mRNA expression of Ip3r1, Ip3r2, and Ip3r3, and the Ryr isoforms Ryr2 and Ryr3 (Fig. 1 D). However, Ip3r1 and Ryr2 were the only SR Ca2+ channels that were identified in the sorted LMCs population, along with Serca2a and Serca2b expression (Fig. 1 E). RT-PCR primers were validated with RNA from the small intestine and skeletal muscle (Fig. 1 F).
Expression of SR Ca2+channels in IALVs lymphatic muscle cells. (A) Lymphatic muscle cells in the Myh11Cre-EGFP mouse express EGFP and wrap circumferentially around the vessel wall. The scale bar is 100 µm. (B) Digestion of the IALVs from Myh11Cre-EGFP mice into single cells and sorting of the GFP+ lymphatic muscle population. (C and D) Gel electrophoresis of the RT-PCR of the SR Ca2+ channels in (C) whole IALVs and (D) sorted LMCs from B. (E) FACs-purified LMC identity was confirmed via RT-PCR for the lymphatic muscle cell markers Myh11 and calponin (Cnn1) and lack of expression of the lymphatic endothelial cell marker Prox1 and the fibroblast marker PDGFRα. FACs and RT-PCR were conducted in three independent experiments with four mice. For two of the experiments, both the left and right IALV were pooled from a single male mouse while a third experiment included both IALVs pooled from two female mice. (F) Small intestine and skeletal muscle served as positive controls for the primers. Each image is a single gel. # indicates apparent primer dimer presence. Source data are available for this figure: SourceData F1.
Expression of SR Ca2+channels in IALVs lymphatic muscle cells. (A) Lymphatic muscle cells in the Myh11Cre-EGFP mouse express EGFP and wrap circumferentially around the vessel wall. The scale bar is 100 µm. (B) Digestion of the IALVs from Myh11Cre-EGFP mice into single cells and sorting of the GFP+ lymphatic muscle population. (C and D) Gel electrophoresis of the RT-PCR of the SR Ca2+ channels in (C) whole IALVs and (D) sorted LMCs from B. (E) FACs-purified LMC identity was confirmed via RT-PCR for the lymphatic muscle cell markers Myh11 and calponin (Cnn1) and lack of expression of the lymphatic endothelial cell marker Prox1 and the fibroblast marker PDGFRα. FACs and RT-PCR were conducted in three independent experiments with four mice. For two of the experiments, both the left and right IALV were pooled from a single male mouse while a third experiment included both IALVs pooled from two female mice. (F) Small intestine and skeletal muscle served as positive controls for the primers. Each image is a single gel. # indicates apparent primer dimer presence. Source data are available for this figure: SourceData F1.
Lymphatic muscle expression of Ip3r1 regulates IALV contractile amplitude, frequency, and tone
To test the role of IP3R1 in lymphatic muscle contractile regulation, we compared the contractile responses of IALVs isolated from Ip3r1fl/fl mice and Ip3r1ismKO mice. Vessels were cleaned and subjected to an isobaric myograph pressure-step protocol to determine contractile behavior in response to stretch. Representative diameter traces of 1-min intervals for both Ip3r1fl/fl and Ip3r1ismKO (Fig. 2, A and B; Video 1; and Video 2) revealed dramatic differences in the contractile behavior at each pressure step tested, with an exceptionally pronounced reduction in contraction frequency (Fig. 2 C). A myogenic constriction in murine IALVs is most robust when stepped from pressure 3 to 5 cmH2O (Davis et al., 2012; Scallan et al., 2013), as is evident by the reduction in EDD (dashed line) within a few contraction cycles (Fig. 2 D), a response that was absent in the IALVs from Ip3r1ismKO mice (Fig. 2 E). When the summary data were assessed, IALVs from Ip3r1ismKO mice had a significant contraction frequency reduction at every pressure tested (Fig. 3 A). Within the Ip3r1fl/fl IALVs, contraction frequency was significantly different when stepped from 0.5 to 1 cmH2O and from 5 to 8 cmH2O (Fig. 3 B). Curiously, Ip3r1ismKO only increased contraction frequency in response from 0.5 to 1 cmH2O (Fig. 3 B) and frequency was not statistically different across the remaining pressure steps. IALVs from Ip3r1ismKO mice also had a significant increase in the contraction amplitude at pressures 0.5, 1, 2, and 3 cmH2O (Fig. 3 C) compared with their Ip3r1fl/fl counterparts. Strikingly, vessel tone was statistically lower at every pressure tested (Fig. 3 D), with a significant interaction between pressure and genotype noted in the two-way ANOVA. Within the Ip3r1fl/fl IALVs, the tone did not significantly change across pressure. In contrast, IALVs from Ip3r1ismKO mice had a significant reduction in the vessel tone at the higher pressures 5 and 8 cmH2O compared with 0.5 cmH2O, demonstrating the loss of myogenic activity (Fig. 3 G). Despite the statistically significant increases in contraction amplitude at the lower pressures, this only resulted in a significant increase in ejection fraction at pressure 1 cmH2O (Fig. 3 E) in IALVs from Ip3r1ismKO mice due to the lower tone resulting in a higher EDD. The disconnect between statistical differences in contraction amplitude and ejection fraction is due to a higher EDD, as a consequence of lower tone, that offsets the increase in amplitude in Ip3r1ismKO IALVs. Normalization of contraction amplitude to the MaxD at each respective pressure revealed a significant difference in contraction amplitude at 0.5, 1, and 2 cmH2O. We did not detect a significant difference in MaxD (Fig. 3 H). Fractional pump flow serves as a metric to assess the fluid transport capacity of the intrinsic contractile activity, and this was significantly depressed in IALVs from Ip3r1ismKO (Fig. 3 I) mice due to the dramatic reduction in contractile frequency.
Representative inner diameter traces of isolated IALVs subjected to our isobaric myography pressure step protocol. (A and B) Representative diameter traces over 1-min periods in IALVs from Ip3r1fl/fl controls (A) and Ip3r1ismKO (B) mice across the pressure range 0.5, 1, 2, 3, 5, and finally 8 cmH2O. (C) Overlaid diameter traces of IALVs from Ip3r1fl/fl controls (solid line) and Ip3r1ismKO (dashed line) mice at 3 cmH2O. (D) Control Ip3r1fl/fl IALVs develop myogenic constriction upon stepping pressure from 3 to 5 cmH2O, dashed line represents acute maximum diastolic diameter after the pressure step. (E)Ip3r1ismKO vessels do not develop myogenic constriction to the 3 to 5 cmH2O pressure step. Arrows indicate pressure change.
Representative inner diameter traces of isolated IALVs subjected to our isobaric myography pressure step protocol. (A and B) Representative diameter traces over 1-min periods in IALVs from Ip3r1fl/fl controls (A) and Ip3r1ismKO (B) mice across the pressure range 0.5, 1, 2, 3, 5, and finally 8 cmH2O. (C) Overlaid diameter traces of IALVs from Ip3r1fl/fl controls (solid line) and Ip3r1ismKO (dashed line) mice at 3 cmH2O. (D) Control Ip3r1fl/fl IALVs develop myogenic constriction upon stepping pressure from 3 to 5 cmH2O, dashed line represents acute maximum diastolic diameter after the pressure step. (E)Ip3r1ismKO vessels do not develop myogenic constriction to the 3 to 5 cmH2O pressure step. Arrows indicate pressure change.
Brightfield microscopy recording of a cannulated, pressurized, and contracting IALV isolated from a Ip3r1fl/fl mouse at 3 cmH2O. The frame rate was 20 fps.
Brightfield microscopy recording of a cannulated, pressurized, and contracting IALV isolated from a Ip3r1fl/fl mouse at 3 cmH2O. The frame rate was 20 fps.
Brightfield microscopy recording of a cannulated, pressurized, and contracting IALV isolated from an Ip3r1ismKO mouse at 3 cmH2O. The frame rate was 30 fps.
Brightfield microscopy recording of a cannulated, pressurized, and contracting IALV isolated from an Ip3r1ismKO mouse at 3 cmH2O. The frame rate was 30 fps.
Analysis of contractile parameters in response to the pressure step protocol in IALVs from Ip3r1fl/fl and Ip3r1ismKO mice. (A–I) Statistical summary of contractile parameters (A) frequency across Ip3r1fl/fl and Ip3r1ismKO IALVs or within groups (B and C) contraction amplitude, (D) vessel tone across Ip3r1fl/fl and Ip3r1ismKO groups, (E) ejection fraction, (F) nAmp, (G) vessel tone compared across pressure within groups, (H) MaxD, and (I) fractional pump flow in at each tested pressure. n = 12 Ip3r1fl/fl and n = 12 Ip3r1ismKO IALVs with mean and SEM shown.
Analysis of contractile parameters in response to the pressure step protocol in IALVs from Ip3r1fl/fl and Ip3r1ismKO mice. (A–I) Statistical summary of contractile parameters (A) frequency across Ip3r1fl/fl and Ip3r1ismKO IALVs or within groups (B and C) contraction amplitude, (D) vessel tone across Ip3r1fl/fl and Ip3r1ismKO groups, (E) ejection fraction, (F) nAmp, (G) vessel tone compared across pressure within groups, (H) MaxD, and (I) fractional pump flow in at each tested pressure. n = 12 Ip3r1fl/fl and n = 12 Ip3r1ismKO IALVs with mean and SEM shown.
Despite the lack of expression for Ip3r2 and Ip3r3, we wanted to rule out compensatory expression of either gene that might occur after Ip3r1 Cre-mediated deletion. We performed a similar pressure challenge in ICTismKO mice, which has all three IP3 receptor genes floxed and compared them to the single Ip3r1ismKO model. We did not detect any significant differences in frequency (Fig. 4 A), amplitude (Fig. 4 B), tone (Fig. 4 C), MaxD (Fig. 4 D), EF (Fig. 4 E), or FPF (Fig. 4 F) between the two models. The results further confirm that IP3R1 is the dominant IP3 receptor expressed in mouse LMCs and that we did not get significant functional compensation by either Ip3r2 or Ip3r3 during our experimental timeline. As IP3 receptors can be modulated by pH, we wanted to assess the contractile activity of Ip3r1ismKO IALVs using a bicarbonate-buffered PSS to more closely mimic the pH buffering that occurs in vivo. Contraction frequency at P = 3 cmH2O did not significantly change from the Krebs buffer to bbPSS (Fig. 5 A). Similar to the results using our HEPES-buffered Krebs solution, there was a significant reduction in contraction frequency at each pressure (Fig. 5 B). There was also a significant increase in contraction amplitude (Fig. 5 C) and a significant reduction in vessel tone (Fig. 5 D), which when combined resulted in a similar ejection fraction (Fig. 5 E). Nonetheless, the dramatic reduction in frequency significantly reduced the intrinsic pump capacity assessed by FPF (Fig. 5 F). Thus, IALVs from Ip3r1ismKO mice developed lower vessel tone and lower contraction frequency, although a larger contractile amplitude, than their Ip3r1fl/fl controls, regardless of the use of a HEPES- or bicarbonate-based buffer solution.
Comparison of the contractile parameters in response to the pressure step protocol in IALVs from Ip3r1ismKO mice compared ICTismKO. (A–F) Analysis of the summarized contractile parameters (A) frequency, (B) amplitude, (C) tone, (D) MaxD, (E) EF, and (F) FPF at each experimental pressure. n = 12 Ip3r1ismKO (same data as in Fig. 3) and n = 9 for ICTismKO except for tone and MaxD where n = 7 due to debris interfering with tracking after Ca2+ free equilibration with mean and SEMs shown.
Comparison of the contractile parameters in response to the pressure step protocol in IALVs from Ip3r1ismKO mice compared ICTismKO. (A–F) Analysis of the summarized contractile parameters (A) frequency, (B) amplitude, (C) tone, (D) MaxD, (E) EF, and (F) FPF at each experimental pressure. n = 12 Ip3r1ismKO (same data as in Fig. 3) and n = 9 for ICTismKO except for tone and MaxD where n = 7 due to debris interfering with tracking after Ca2+ free equilibration with mean and SEMs shown.
Analysis of contractile parameters in IALVs from Ip3r1fl/fl and Ip3r1ismKO mice when challenged with a pressure response using a bubbled bicarbonate-based buffer instead of our HEPES buffered Krebs. (A) Comparison of frequency achieved at P = 3 cmH2O in HEPES buffered Krebs and P = 3 cmH2O in the 21% O2–5% CO2 bubbled bicarbonate PSS buffer pre- and post-pressure step. (B–G) Summary of the contractile data over the pressure response in bubbled bicarb PSS buffer including (B) frequency, (C) amplitude, (D) tone, (E) EF, and (F) FPF across each pressure. n = 4 Ip3r1fl/fl and n = 5 Ip3r1ismKO IALVs with mean and SEM shown.
Analysis of contractile parameters in IALVs from Ip3r1fl/fl and Ip3r1ismKO mice when challenged with a pressure response using a bubbled bicarbonate-based buffer instead of our HEPES buffered Krebs. (A) Comparison of frequency achieved at P = 3 cmH2O in HEPES buffered Krebs and P = 3 cmH2O in the 21% O2–5% CO2 bubbled bicarbonate PSS buffer pre- and post-pressure step. (B–G) Summary of the contractile data over the pressure response in bubbled bicarb PSS buffer including (B) frequency, (C) amplitude, (D) tone, (E) EF, and (F) FPF across each pressure. n = 4 Ip3r1fl/fl and n = 5 Ip3r1ismKO IALVs with mean and SEM shown.
Role of IP3R1 in LMC responses to adrenergic stimulation
We next assessed the role of IP3R1 in response to increasing concentrations of the classic lymphatic contractile stimulator NE in IALVs from Ip3r1fl/fl and Ip3r1ismKO mice (Fig. 6, A and B). NE stimulation did not significantly affect vessel frequency or contraction amplitude in either group (Fig. 6, C and D) at any of the concentrations tested. However, NE significantly increased vessel tone in both groups (Fig. 6 E), although there was a significant interaction effect between genotype and NE concentration noted in the two-way ANOVA analysis. In IALVs from Ip3r1fl/fl mice, NE significantly increased tone at concentrations of 10 nM (37.8%), 100 nM (47.3%), and 1 μM (43.2%) compared with vehicle control (31.4%). In contrast, in Ip3r1ismKO IALVs, vessel tone was increased from baseline (8.71%) only at concentrations of 100 nM (13.5%) and 1 µM (18.22%) NE.
Analysis of contractile parameters over a NE concentration response in IALVs from Ip3r1fl/fl and Ip3r1ismKO mice. (A and B) Representative diameter traces over 1-min periods in IALVs from Ip3r1fl/fl controls (A) and Ip3r1ismKO (B) mice in response to 1, 10, 100, 1,000 nM PE while pressurized to 3 cmH2O. (C–E) Statistical summary of contractile parameters of (C) frequency, (D) amplitude, and (E) tone. n = 8 Ip3r1fl/fl and n = 8 Ip3r1ismKO IALVs with mean and SEM shown.
Analysis of contractile parameters over a NE concentration response in IALVs from Ip3r1fl/fl and Ip3r1ismKO mice. (A and B) Representative diameter traces over 1-min periods in IALVs from Ip3r1fl/fl controls (A) and Ip3r1ismKO (B) mice in response to 1, 10, 100, 1,000 nM PE while pressurized to 3 cmH2O. (C–E) Statistical summary of contractile parameters of (C) frequency, (D) amplitude, and (E) tone. n = 8 Ip3r1fl/fl and n = 8 Ip3r1ismKO IALVs with mean and SEM shown.
We then tested the canonical IP3 mobilization pathway via α1-adrenergic receptors using the selective agonist PE. IALVs from Ip3r1fl/fl mice and Ip3r1ismKO mice were exposed to increasing concentrations of PE (Fig. 7, A and B). In contrast to NE, PE increased contraction frequency at 1 μM in IALVs from Ip3r1fl/fl mice, but not Ip3r1ismKO mice (Fig. 7 C). Contraction amplitude was not statistically different at any concentration of PE tested in either genotype (Fig. 7 D). PE increased vessel tone in IALVs from Ip3r1fl/fl mice at concentrations of 100 nM and 1 μM (28.7%), while 10 nM (19.5%) also trended toward significance (P < 0.1). Surprisingly, PE caused a modest, but statistically significant, increase in vessel tone (Fig. 7 E) in IALVs from Ip3r1ismKO mice (8.17%) at each concentration tested: 1 nM (8.61%), 10 nM (9.13%), 100 nM (9.77%), and 1 μM (11.91%). However, at the highest concentration of PE tested (1 μM), the absolute magnitude of the change in tone from baseline was only 11% (17.7% at baseline to 28.7% at 1 μM) in Ip3r1fl/fl vessels and only 3.7% (8.18% at baseline to 11.9% at 1 μM) in Ip3r1ismKO IALVs. Thus, PE was able to increase tone effectively, albeit without a concomitant increase in contraction frequency, in IALVs from Ip3r1ismKO mice.
Analysis as in Fig. 4 but for PE instead of NE. (A and B) Representative diameter traces over 1-min periods in IALVs from Ip3r1fl/fl controls (A) and Ip3r1ismKO (B) mice in response to 1, 10, 100, 1,000 nM PE while pressurized to 3 cmH2O. (C–E) Statistical summary of contractile parameters of (C) frequency, (D) amplitude, and (E) tone. n = 9 Ip3r1fl/fl and n = 10 Ip3r1ismKO IALVs with mean and SEM shown.
Analysis as in Fig. 4 but for PE instead of NE. (A and B) Representative diameter traces over 1-min periods in IALVs from Ip3r1fl/fl controls (A) and Ip3r1ismKO (B) mice in response to 1, 10, 100, 1,000 nM PE while pressurized to 3 cmH2O. (C–E) Statistical summary of contractile parameters of (C) frequency, (D) amplitude, and (E) tone. n = 9 Ip3r1fl/fl and n = 10 Ip3r1ismKO IALVs with mean and SEM shown.
Loss of Ip3r1 slows the diastolic depolarization rate but increases AP duration
We performed sharp-electrode intracellular membrane potential recordings of pressurized and contracting IALVs from Ip3r1fl/fl and Ip3r1ismKO mice and noted a striking difference in the AP cycle (Fig. 8, A and B). In congruence with the reduction in contraction frequency recorded in the myography experiments, AP frequency was significantly lower (Fig. 8 C) in the IALVS from Ip3r1ismKO mice. This was largely due to the significant reduction in the diastolic depolarization rate (Fig. 8 D) that more than tripled the time from repolarization to the next AP threshold: 1.43 s in Ip3r1fl/fl and 4.82 s in Ip3r1ismKO (Fig. 8 E). We did not observe a statistically significant difference in the minimum membrane potential, the threshold potential, or the peak potential reached in the AP (Fig. 8, F–H). As has been reported previously, the LMC APs are characterized by a spike and plateau component. The AP plateau potential was not significantly different between Ip3r1fl/fl- and Ip3r1ismKO-derived IALVs (Fig. 8 I). However, the APs from Ip3r1ismKO mice had significantly increased time spent in the plateau phase of the AP (Fig. 8 B), as noted by a significant increase in time over the threshold (Fig. 8 J), which doubled from 0.93 s (Ip3r1fl/fl) to 1.93 s (Ip3r1ismKO). We did not detect a significant difference in the exponential upstroke velocity (Fig. 8 K).
Membrane potential recordings from IALVs from Ip3r1fl/fl and Ip3r1ismKO mice. Membrane potential was recorded in pressurized and contracting IALVs from Ip3r1fl/fl and Ip3r1ismKO mice using sharp electrodes and APs were analyzed. (A) Representative membrane potential recordings (30 s) from IALVs isolated from Ip3r1fl/fl (black lines) and Ip3r1ismKO (red lines) mice reveal significant differences in the observed diastolic depolarization and plateau duration. (B) Zoom of the 4 s window outlined by the dashed box in A. (C–K) Analysis summary of membrane potential and AP characteristics including (C) AP frequency, (D) diastolic depolarization rate mv/s, (E) time to reach threshold, (F) min Vm, (G) threshold Vm, (H) peak AP Vm, (I) plateau Vm, (J) time over threshold, and (K) sharp upstroke τ value. n = 4 Ip3r1fl/fl and n = 10 Ip3r1ismKO IALVs with mean and SEM shown.
Membrane potential recordings from IALVs from Ip3r1fl/fl and Ip3r1ismKO mice. Membrane potential was recorded in pressurized and contracting IALVs from Ip3r1fl/fl and Ip3r1ismKO mice using sharp electrodes and APs were analyzed. (A) Representative membrane potential recordings (30 s) from IALVs isolated from Ip3r1fl/fl (black lines) and Ip3r1ismKO (red lines) mice reveal significant differences in the observed diastolic depolarization and plateau duration. (B) Zoom of the 4 s window outlined by the dashed box in A. (C–K) Analysis summary of membrane potential and AP characteristics including (C) AP frequency, (D) diastolic depolarization rate mv/s, (E) time to reach threshold, (F) min Vm, (G) threshold Vm, (H) peak AP Vm, (I) plateau Vm, (J) time over threshold, and (K) sharp upstroke τ value. n = 4 Ip3r1fl/fl and n = 10 Ip3r1ismKO IALVs with mean and SEM shown.
ANO1 pharmacological inhibition in Ip3r1ismKO IALVs further decreases contraction frequency
Given the similarities in the reduction in contraction frequency between IALVs from Ip3r1ismKO mice and what has been reported from Ano1ismKO mice, we investigated the role of ANO1 using the specific pharmacological inhibitor Ani9. IALVs from Ip3r1ismKO or C57BL6J control mice were exposed to increasing concentrations of Ani9 and contractile activity was recorded (Fig. 9, A and B). A significant interaction effect between the Ani9 and genotype was noted in the two-way ANOVA for frequency, amplitude, and tone, and each parameter was then assessed for each genotype independently with one-way ANOVA and Dunnet’s post-hoc compared with their respective vehicle control. Ani9 significantly reduced contraction frequency in vessels (Fig. 9 C) compared with vehicle control in both C57BL6J and Ip3r1ismKO mice at concentrations of >1 or >0.3 μM, respectively. In two vessels from each group, contractions ceased with 6 μM Ani9. Ani9 at 1 μM significantly increased contraction amplitude in vessels from WT mice, but the amplitude was not statistically affected by Ani9 at any concentration in IALVs from Ip3r1ismKO mice (Fig. 9 D). Ani9 significantly decreased vessel tone in both cohorts (Fig. 9 E) at Ani9 concentrations of 3 and 6 μM, but also at 1 μM in IALVs from Ip3r1ismKO mice.
Analysis of contractile parameters over an Ani9 concentration response in IALVs from Ip3r1fl/fl and Ip3r1ismKO mice. (A and B) Representative diameter traces over 1-min periods in IALVs from C57BL6J controls (A) and Ip3r1ismKO (B) mice in response to 0.1, 0.3, 1, 3, and 6 μΜ Ani9. (C–E) Statistical summary of contractile parameters of (C) frequency, (D) amplitude, and (E) tone. n = 8 Ip3r1fl/fl and n = 8 Ip3r1ismKO IALVs with mean and SEM shown.
Analysis of contractile parameters over an Ani9 concentration response in IALVs from Ip3r1fl/fl and Ip3r1ismKO mice. (A and B) Representative diameter traces over 1-min periods in IALVs from C57BL6J controls (A) and Ip3r1ismKO (B) mice in response to 0.1, 0.3, 1, 3, and 6 μΜ Ani9. (C–E) Statistical summary of contractile parameters of (C) frequency, (D) amplitude, and (E) tone. n = 8 Ip3r1fl/fl and n = 8 Ip3r1ismKO IALVs with mean and SEM shown.
Ani9 abrogates the AP plateau in LMCs from both WT and Ip3r1ismKO mice
We then turned to membrane potential recordings to get a better understanding of the further reduction in contraction frequency observed in Ip3r1ismKO-derived IALVs. Due to difficulty in maintaining impalement for exceptionally long periods of time, we used a single concentration of 3 μM Ani9, which produces near-maximal inhibition of ANO1 (Seo et al., 2016) and did not cause contractions to cease as 6 μM did in some IALVs. A subset of the Ip3r1fl/fl and Ip3r1ismKO IALVs from Fig. 6, as well as IALVs from WT C57BL6J included in the control group, were exposed to 3 μM Ani9 (Fig. 10, A and B). Adding a bolus of Ani9 to the bath to reach 3 μM Ani9 would typically cause a transient pause in electrical activity during mixing, before resuming and establishing a new slower rhythm. As previously reported (Zawieja et al., 2019), pharmacological inhibition of ANO1 dramatically altered the AP profile by making the AP spike more positive and abrogating the plateau phase in IALVs from both control and Ip3r1ismKO (Fig. 8 B). As noted in the contraction response, Ani9 significantly reduced contraction frequency not only in control IALVs but also in Ip3r1ismKO IALVs (Fig. 10 C). Diastolic depolarization was significantly reduced in the control vessels in response to Ani9 while vessels from Ip3r1ismKO mice trended (P = 0.0683) toward being significantly lower as well (Fig. 10 D). As expected, this equated to a significantly longer time to reach the threshold in both control and Ip3r1ismKO vessels, with no changes noted in the AP threshold (Fig. 10, E and G). While minimum voltage was only significantly lowered by 3 μM Ani9 in vessels from Ip3r1ismKO (Fig. 10 F), the peak of the AP spike was significantly increased, reaching positive voltage values, in both groups of IALVs in response to ANO1 inhibition (Fig. 10 H). Critically, the time over threshold was significantly lowered to a similar value in both groups of IALVs, from 1.09 to 0.45 s in controls and from 1.95 to 0.55 s in Ip3r1ismKO mice (Fig. 10 I), despite the time over threshold nearly doubling in IALVs from Ip3r1ismKO mice prior to Ani9 exposure. Ani9 also significantly increased the steepness of the AP exponential upstroke, as shown by the significant reduction in the time constant τ in both groups (Fig. 10 J).
Membrane potential recordings from IALVs from Ip3r1fl/fl and Ip3r1ismKO mice in response to pharmacological ANO1 inhibition. Membrane potential was recorded in pressurized and contracting IALVs from Ip3r1fl/fl and Ip3r1ismKO mice using sharp electrodes prior to and subsequent to exposure to 3 μΜ Ani9. (A) Representative membrane potential recordings (30 s) from IALVs isolated from Ip3r1fl/fl (black lines) and following 3 μΜ Ani9 (blue lines) and in Ip3r1ismKO (red lines) and following 3 μΜ Ani9 (brown lines). (B) Zoom of the 4-s window outlined by the dashed box in A. (C–K) Analysis summary of membrane potential and AP characteristics including (C) AP frequency, (D) diastolic depolarization rate mv/s, (E) time to reach threshold, (F) min Vm, (G) threshold Vm, (H) peak AP Vm,, (I) time over threshold, and (J) sharp upstroke τ value. n = 5 controls (comprised of two female Ip3r1fl/fl and three male WT) and n = 6 Ip3r1ismKO IALVs with mean and SEM shown.
Membrane potential recordings from IALVs from Ip3r1fl/fl and Ip3r1ismKO mice in response to pharmacological ANO1 inhibition. Membrane potential was recorded in pressurized and contracting IALVs from Ip3r1fl/fl and Ip3r1ismKO mice using sharp electrodes prior to and subsequent to exposure to 3 μΜ Ani9. (A) Representative membrane potential recordings (30 s) from IALVs isolated from Ip3r1fl/fl (black lines) and following 3 μΜ Ani9 (blue lines) and in Ip3r1ismKO (red lines) and following 3 μΜ Ani9 (brown lines). (B) Zoom of the 4-s window outlined by the dashed box in A. (C–K) Analysis summary of membrane potential and AP characteristics including (C) AP frequency, (D) diastolic depolarization rate mv/s, (E) time to reach threshold, (F) min Vm, (G) threshold Vm, (H) peak AP Vm,, (I) time over threshold, and (J) sharp upstroke τ value. n = 5 controls (comprised of two female Ip3r1fl/fl and three male WT) and n = 6 Ip3r1ismKO IALVs with mean and SEM shown.
IP3R1 deletion elongates the AP-Ca2+ flash but the majority of diastolic Ca2+ transients are lost
We crossed Myh11CreERT2 or Myh11CreERT2-Ip3r1fl/fl mice with the genetically encoded Ca2+ sensor GCaMP6f to record Ca2+ dynamics specifically over the contraction cycles in lymphatic muscle cells. We recorded lymphatic muscle GCaMP6f fluorescence using isolated pressurized vessels (Fig. 11, A and B), set up as typical in our isobaric myograph chamber, with wortmannin used to blunt contractions as in our membrane potential recordings. Ca2+ was analyzed from five to seven cells within the field of view over 20 s, revealing a nearly synchronous Ca2+ flash across all lymphatic muscle cells in the field of view (Fig. 11, C and D), associated with an AP and contraction. As has been reported previously, in addition to the Ca2+ flash we also observed local subcellular Ca2+ events in some cells (Fig. 11 C) during diastole that were not coordinated across cells and at times propagated into a Ca2+ wave within a cell (Video 3, Myh11CreERT2-GCaMP6f control). Strikingly, these subcellular Ca2+ events were largely absent in the vessels from Ip3r1ismKO-GCaMP6f mice (Video 4) in addition to the reduction in the frequency of Ca2+ flashes (Fig. 11, D and E). The amplitude of the Ca2+ flash was not significantly different across Myh11CreERT2-GCaMP6f and the Ip3r1ismKO-GCaMP6f (Fig. 11 F). However, similar to the elongation of the AP in Ip3r1ismKO-GCaMP6f, the Ca2+ flashes were also significantly longer in duration as measured by full width at half-maximum. The number of cells that exhibited a diastolic Ca2+ transient was significantly lower in the IALVs from Ip3r1ismKO mice.
Assessment of Ca 2+ dynamics in IALVs from control and Ip3r1ismKO mice using GCaMP6f. Ca2+ was recorded over 20–30 s at 20 fps in pressurized and contracting IALVs from MyH11CreERT2-GCaMp6f mice or Ip3r1ismKO-GCaMP6f mice (Videos 3 and 4). (A and B) Representative maximum projections of the lymphatic muscle Ca2+ signal and outline of individual lymphatic muscle cells for analysis. Scale bars are 50 μm. (C and D) Plot profiles and their respective space-time maps of Ca2+ over time (x-axis) from the outlined cells in A and B for IALVs from MyH11CreERT2-GCaMp6f mice or Ip3r1ismKO-GCaMP6f mice, respectively. (E and G) Analysis of the Ca2+ flash associated with contraction for (E) frequency, (F) amplitude, and (G) duration as assessed by full width at half-maximum. (H) Lymphatic muscle cells in IALVs from Ip3r1ismKO mice largely lack diastolic Ca2+ transients (pink and orange arrow heads in C, green arrowheads in D) and the number of analyzed cells that displayed diastolic Ca2+ transients (H) in either IALVs from MyH11CreERT2-GCaMp6f mice or Ip3r1ismKO-GCaMP6f mice were tabulated. n = 8 MyH11CreERT2-GCaMp6f and n = 9 Ip3r1ismKO-GCaMp6f IALVs with mean and SEM shown and stated explicitly beneath the graphs.
Assessment of Ca 2+ dynamics in IALVs from control and Ip3r1ismKO mice using GCaMP6f. Ca2+ was recorded over 20–30 s at 20 fps in pressurized and contracting IALVs from MyH11CreERT2-GCaMp6f mice or Ip3r1ismKO-GCaMP6f mice (Videos 3 and 4). (A and B) Representative maximum projections of the lymphatic muscle Ca2+ signal and outline of individual lymphatic muscle cells for analysis. Scale bars are 50 μm. (C and D) Plot profiles and their respective space-time maps of Ca2+ over time (x-axis) from the outlined cells in A and B for IALVs from MyH11CreERT2-GCaMp6f mice or Ip3r1ismKO-GCaMP6f mice, respectively. (E and G) Analysis of the Ca2+ flash associated with contraction for (E) frequency, (F) amplitude, and (G) duration as assessed by full width at half-maximum. (H) Lymphatic muscle cells in IALVs from Ip3r1ismKO mice largely lack diastolic Ca2+ transients (pink and orange arrow heads in C, green arrowheads in D) and the number of analyzed cells that displayed diastolic Ca2+ transients (H) in either IALVs from MyH11CreERT2-GCaMp6f mice or Ip3r1ismKO-GCaMP6f mice were tabulated. n = 8 MyH11CreERT2-GCaMp6f and n = 9 Ip3r1ismKO-GCaMp6f IALVs with mean and SEM shown and stated explicitly beneath the graphs.
Ca2+imaging recording of a cannulated, pressurized to 2 cmH2O, and contracting IALV isolated from a Myh11CreERT2-GCaMP6f mouse. GCaMP6f (green) is expressed specifically in the smooth muscle layer and contractions were blunted with 2 μM wortmannin to help maintain the vessel wall in the focal plane. Images were taken at 20 fps using a 25× water objective on an Andor Dragonfly confocal microscope. The analysis of this video is specifically shown in Fig. 11.
Ca2+imaging recording of a cannulated, pressurized to 2 cmH2O, and contracting IALV isolated from a Myh11CreERT2-GCaMP6f mouse. GCaMP6f (green) is expressed specifically in the smooth muscle layer and contractions were blunted with 2 μM wortmannin to help maintain the vessel wall in the focal plane. Images were taken at 20 fps using a 25× water objective on an Andor Dragonfly confocal microscope. The analysis of this video is specifically shown in Fig. 11.
Ca2+imaging recording of a cannulated, pressurized, and contracting IALV isolated from a Ip3r1ismKO-GCaMP6f mouse. As in Video 3, GCaMP6f (green) is expressed specifically in the smooth muscle layer and contractions were blunted with 2 μM wortmannin. Images were taken at 20 fps using a 25× water objective on an Andor Dragonfly confocal microscope. The analysis of this video was specifically shown in Fig. 11.
Ca2+imaging recording of a cannulated, pressurized, and contracting IALV isolated from a Ip3r1ismKO-GCaMP6f mouse. As in Video 3, GCaMP6f (green) is expressed specifically in the smooth muscle layer and contractions were blunted with 2 μM wortmannin. Images were taken at 20 fps using a 25× water objective on an Andor Dragonfly confocal microscope. The analysis of this video was specifically shown in Fig. 11.
The subcellular diastolic Ca2+ transients observed in diastole are sustained after inhibition of L-type calcium Ca2+ with 1 μΜ nifedipine, which prevents the global Ca2+ flash associated with L-type activity during the AP (Video 5). We imaged GCaMP6f fluorescence from Myh11CreERT2-GCaMP6f controls and Ip3r1ismKO-GCaMP6f IALVs with an ROI through each LMC in the field of view to quantify how many LMCs sustain Ca2+ transients under these conditions (Fig. 12, A and B). Nearly all control LMCs displayed subcellular Ca2+ oscillations in the presence of nifedipine (Fig. 12 C). The asynchronous and heterogenous nature of this activity, as observed during diastole, is demonstrated in the STMaps (Fig. 12 C), as individual LMCs from a single IALV can display a tendency for highly periodic waves (signal propagates across the cells axis, y-axis) and stochastic puffs. In contrast to control LMCs, almost no Ca2+ transients, neither puffs nor waves, were observed in LMCs from Ip3r1ismKO-GCaMP6f (Fig. 12, D and F; Video 6). In the presence of 1 μΜ nifedipine, 91% of control LMCs exhibited Ca2+ oscillations compared to just 1.28% of LMCs from Ip3r1ismKO-GCaMP6f mice (Fig. 12 G).
Ca2+imaging recording of a cannulated and pressurized IALV isolated from a control male Myh11CreERT2-GCaMP6f mouse. Ca2+ flashes were blocked through the use of 1 μM nifedipine leaving only the diastolic subcellular Ca2+ transients. Nearly all control LMCs display subcellular and asynchronous Ca2+ oscillations, Ca2+ puffs, and waves, under these conditions. Images were taken at 20 fps using a 25× water objective on an Andor Dragonfly confocal microscope. The analysis of this video was specifically shown in Fig. 12.
Ca2+imaging recording of a cannulated and pressurized IALV isolated from a control male Myh11CreERT2-GCaMP6f mouse. Ca2+ flashes were blocked through the use of 1 μM nifedipine leaving only the diastolic subcellular Ca2+ transients. Nearly all control LMCs display subcellular and asynchronous Ca2+ oscillations, Ca2+ puffs, and waves, under these conditions. Images were taken at 20 fps using a 25× water objective on an Andor Dragonfly confocal microscope. The analysis of this video was specifically shown in Fig. 12.
Assessment of LMC subcellular Ca 2+ oscillations in IALVs in the presence of the L-type blocker nifedipine. After recording Ca2+ videos using the paralytic wortmannin, the global and propagated Ca2+ flashes were blocked through the use of 1 μΜ nifedipine while the subcellular transients observed in diastole persist in IALVs from MyH11CreERT2-GCaMP6f mice but are absent in Ip3r1ismKO-GCaMP6f mice (Videos 5 and 6). (A and B) Representative maximum projections of the lymphatic muscle Ca2+ signal and outline of individual lymphatic muscle cells for analysis. Scale bars are 50 μm. (C–F) Plot profiles and their respective space–time maps (E and F) of Ca2+ over time (x-axis) from a portion of the cells in A and B for IALVs from MyH11CreERT2-GCaMP6f mice or Ip3r1ismKO-GCaMP6f mice, respectively. (G) Subcellular Ca2+ transients, puffs, and waves, were distinguishable in the vast majority of control MyH11CreERT2-GCaMP6f LMCs but only occurred in a sparse number of LMCs in Ip3r1ismKO IALVs (*) and the number of analyzed cells that displayed Ca2+ transients in the presence of nifedipine was tabulated (G). n = 5 MyH11CreERT2-GCaMP6f and n = 3 Ip3r1ismKO-GCaMP6f IALVs with mean and SEM shown.
Assessment of LMC subcellular Ca 2+ oscillations in IALVs in the presence of the L-type blocker nifedipine. After recording Ca2+ videos using the paralytic wortmannin, the global and propagated Ca2+ flashes were blocked through the use of 1 μΜ nifedipine while the subcellular transients observed in diastole persist in IALVs from MyH11CreERT2-GCaMP6f mice but are absent in Ip3r1ismKO-GCaMP6f mice (Videos 5 and 6). (A and B) Representative maximum projections of the lymphatic muscle Ca2+ signal and outline of individual lymphatic muscle cells for analysis. Scale bars are 50 μm. (C–F) Plot profiles and their respective space–time maps (E and F) of Ca2+ over time (x-axis) from a portion of the cells in A and B for IALVs from MyH11CreERT2-GCaMP6f mice or Ip3r1ismKO-GCaMP6f mice, respectively. (G) Subcellular Ca2+ transients, puffs, and waves, were distinguishable in the vast majority of control MyH11CreERT2-GCaMP6f LMCs but only occurred in a sparse number of LMCs in Ip3r1ismKO IALVs (*) and the number of analyzed cells that displayed Ca2+ transients in the presence of nifedipine was tabulated (G). n = 5 MyH11CreERT2-GCaMP6f and n = 3 Ip3r1ismKO-GCaMP6f IALVs with mean and SEM shown.
Ca2+imaging recording of a cannulated and pressurized IALV isolated from a Ip3r1ismKO-GCaMP6f mouse. Ca2+ flashes were blocked through the use of 1 μM nifedipine leaving only the diastolic subcellular Ca2+ transients which are absent in the LMCs from Ip3r1ismKO-GCaMP6f mice. Images were taken at 20 fps using a 25× water objective on an Andor Dragonfly confocal microscope. The analysis of this video was specifically shown in Fig. 12.
Ca2+imaging recording of a cannulated and pressurized IALV isolated from a Ip3r1ismKO-GCaMP6f mouse. Ca2+ flashes were blocked through the use of 1 μM nifedipine leaving only the diastolic subcellular Ca2+ transients which are absent in the LMCs from Ip3r1ismKO-GCaMP6f mice. Images were taken at 20 fps using a 25× water objective on an Andor Dragonfly confocal microscope. The analysis of this video was specifically shown in Fig. 12.
Discussion
The critical role of intracellular Ca2+ release in the regulation of lymphatic muscle excitability and pacemaker activity has been appreciated for decades (Van Helden, 1993). From these early reports, spontaneous release of Ca2+ in an IP3R-dependent fashion (Missiaen et al., 1991) has been implicated experimentally (Atchison et al., 1998; Ferrusi et al., 2004; von der Weid et al., 2008; Maejima et al., 2011) and was assumed obligatory for AP generation in recent computational models of lymphatic pacemaking (Imtiaz et al., 2007; Hancock et al., 2022). We and others previously identified Anoctamin 1 as the specific CACC expressed in lymphatic muscle cells (Mohanakumar et al., 2018), which mediated the diastolic depolarization and pressure-dependent chronotropy (Zawieja et al., 2019). In the present study, we have identified IP3R1 as the critical SR Ca2+ release channel underlying the diastolic Ca2+ transients that form the C-clock in lymphatic muscle cells required for normal lymphatic pacemaking and contractile function. An integrative scheme describing how their interactions drive lymphatic pacemaking is proposed in Fig. 13.
Current model of lymphatic pacemaking and contractile regulation by IP3R1 and ANO1. Figure was generated with BioRender.com with the appropriate license.
Current model of lymphatic pacemaking and contractile regulation by IP3R1 and ANO1. Figure was generated with BioRender.com with the appropriate license.
In this study, we used FACs on single-cell suspensions from IALVs isolated from both male and female Myh11Cre-EGFP mice to identify Ryr2 and Ip3r1 as the dominant SR Ca2+ channels in murine lymphatic muscle cells. Surprisingly, mRNA for neither Ryr1 nor Ryr3 was observed in our sorted murine lymphatic muscle cells, which contrasts with rat mesenteric lymphatic collecting vessels (Souza-Smith et al., 2015; Jo et al., 2019; Stolarz et al., 2019; Van et al., 2021). However, we observed expression of both SERCA2a and SERCA2b in our sorted lymphatic muscle cells, which is in agreement with the identification of both these isoforms in rat mesenteric lymphatic muscle cells (Lee et al., 2020). Thus, murine lymphatic muscle cells express the major SR Ca2+ entry and release components as observed in the rat model, albeit with greater simplicity in the expression of SR channel isoforms. This simplicity presents an ideal landscape to inform the generation of computational models, such as the companion article (Hancock et al., 2023), to model the seemingly conserved role of SR Ca2+ release, represented as an oscillating C-clock in governing lymphatic pacemaking.
In this study, we focused on genetically deleting IP3R1, the currently hypothesized Ca2+ source for activating ANO1 that regulates pressure-dependent chronotropy (Van Helden, 1993; Toland et al., 2000; Mohanakumar et al., 2018; Zawieja et al., 2019), from lymphatic muscle cells using the pan-smooth-muscle-inducible Cre line Myh11CreERT2. Loss of IP3R1 dramatically altered the contractile activity of the murine IALVs as evidenced by a significant loss of vessel tone, significantly lower contraction frequency, and blunted pressure-dependent chronotropy. Broadly, the reduction in contraction frequency (to 4–5 contractions/min in Ip3r1ismKO) and blunted pressure-dependency largely recapitulates the phenotype of IALVs with smooth-muscle-specific deletion of Ano1 that we reported previously (Zawieja et al., 2019), where contraction frequency was approximately five to six contractions/min in Ano1ismKO. This slight discrepancy in contraction frequency is likely attributable to the difference in AP duration between these two models as the time over threshold was reduced from 1.9 to 0.7 s in Ip3r1ismKO upon ANO1 inhibition by Ani9. Intriguingly, Ip3r1ismKO IALVs had an even lower frequency (roughly 1.6 contractions/min on average) at the lowest pressure of 0.5 cmH2O that we tested compared with the rest of the pressure response, a finding that distinguishes the frequency–pressure response from that reported in the Ano1ismKO IALVs (Zawieja et al., 2019). This observation was surprising given our understanding of wall stretch on Ca2+ mobilization in lymphatic muscle (Van Helden, 1993; Atchison and Johnston, 1997; Atchison et al., 1998; Imtiaz et al., 2007; Souza-Smith et al., 2011). WT IALVs typically display greater myogenic activity at pressures >3 cmH2O, and this myogenic activity was lost in IALVs isolated from Ip3r1ismKO, which lost tone at pressures of 5 and 8 cmH2O. However, vessel tone in IALVs from Ip3r1ismKO mice was significantly lower at every pressure tested. Thus, the significant reduction in frequency at our lowest pressure suggests a significant degree of basal activity of IP3R1 in murine lymphatic muscle cells that is further increased at pressures >3 cmH2O, at which normal IALVs begin to display myogenic regulation. Whether increased IP3R1 activation occurs by way of Ca2+ sensitization or enhanced IP3 generation at pressures >3 cmH2O needs to be explored.
We also tested the role of IP3R1 in the response to both the canonical adrenergic stimulant NE and the α1-selective agonist PE. The expression of either α1 or α2 adrenergic receptors in lymphatic muscle cells appears to be species- and tissue-dependent (Hashimoto et al., 1994; Benoit, 1997; Igarashi et al., 1998; Telinius et al., 2014; Bachmann et al., 2019) with α1 confirmed via immunofluorescence on IALV lymphatic muscle cells (Bachmann et al., 2019). In this study, NE did not significantly increase contraction frequency in our isolated IALV preparation in either Ip3r1fl/fl controls or in Ip3r1ismKO. In our control IALVs, NE robustly increased vessel tone in a biphasic manner across the NE concentration response with maximal tone achieved at 100 nM and seemingly reduced at 1 μM, presumably as a consequence of endothelial α1 activation. In contrast to NE, 1 μM PE was able to increase frequency in our control vessels but not those without IP3R1. Curiously, PE increased vessel tone in IALVs from Ip3r1ismKO mice but the magnitude of the change in tone was modest compared with the increases observed in the Ip3r1fl/fl control. The disparate effects of NE and PE on frequency may be explained by β2-receptor activation by NE in the muscle cells, as PKA activity is linked with repressed lymphatic contractility (Bachmann et al., 2019). The residual tone responses to NE and PE in IALVs from Ip3r1ismKO mice may be due to incomplete deletion of Ip3r1, α2 receptor activation, or promiscuous activation of Gα12/13 by the α1 receptor (Hauser et al., 2022). Regardless, these findings demonstrate the critical role of Ca2+ mobilization through IP3R1 to enhance contractility in response to adrenergic stimuli.
Despite the similar reduction in contraction frequency in IALVs from Ip3r1ismKO mice and those reported from Ano1ismKO mice, the APs are quite distinct. Membrane potential recordings in the lymphatic muscle cells of Ip3r1ismKO mice showed an elongation of the diastolic period due to a reduction in the calculated diastolic depolarization rate. As previously described, membrane potentials recorded from pressurized murine lymphatic vessels spanning half-lymphangion sections did not consistently show individual STDs at our sampling rate of 1 kHz (Zawieja et al., 2018, 2019; Davis et al., 2020; To et al., 2020). In the seminal work by Van Helden and later by von der Weid in the guinea pig describing STDs, very short sections of the mesenteric vessel were used to maintain an isopotential preparation, which had to be pinned out rather than cannulated and subjected to circumferential stretch. Given the electrical coupling between lymphatic muscle cells (Zawieja et al., 1993; Castorena-Gonzalez et al., 2018; Hald et al., 2018) and the transient nature of SR Ca2+ release events activating ANO1 and spontaneous inward currents (Hawn et al., 2021; Leo et al., 2021), the diastolic depolarization we observe is likely the integration of all spontaneous inward currents generated in the neighboring lymphatic muscle cells. Thus, a reduction in diastolic depolarization was to be expected given the hypothesized role of IP3R1 in the activation of ANO1 and the dramatic reduction in subcellular diastolic Ca2+ transients in Ip3r1ismKO IALVs. Future studies using perforated patch-clamp on freshly dispersed lymphatic muscle cells will be critical in formally identifying IP3R1-mediated Ca2+ transients activating ANO1-dependent spontaneous inward currents as has been accomplished in the interstitial cells of Cajal (ICCs; Zhu et al., 2015, 2016).
Unexpectedly, elongation of the plateau phase of the lymphatic muscle APs in Ip3r1ismKO mice was a second electrical component that contributed to the dramatic reduction in frequency. The AP plateau in IALVs from Ip3r1ismKO was nearly twice as long as that observed in controls, lasting ∼1 s longer above the threshold and increasing the overall duration of the AP cycle. A similar increase in the duration of the murine lymphatic muscle AP plateau was produced in response to the L-type channel agonist BayK8644, which also broadened the Ca2+ flash associated with the action potential (Zawieja et al., 2018). Presumably, the sustained duration in L-type Ca2+ influx by BayK8644, either directly or indirectly through a Ca2+-induced Ca2+ release (CICR) mechanism, sustains ANO1 activation which is responsible for the AP plateau (Zawieja et al., 2019). The elongation of the AP plateau in the Ip3r1ismKO vessels is further supported by the increased duration of the Ca2+ flash in Ip3r1ismKO IALVs and as a consequence a larger contraction amplitude as was also observed with BayK8644 stimulation (Zawieja et al., 2018; To et al., 2020; Pal et al., 2022). As expected, pharmacological inhibition of ANO1 with Ani9 abrogated the plateau such that AP durations were indistinguishable between control or Ip3r1ismKO IALVs and peak membrane potential in the AP spike reached similar values. Possible explanations for the elongated plateau phase could be either increased SR Ca2+ due to the lack of diastolic Ca2+ transients, released by RYR2 via CICR during the AP, or that loss of IP3R1 compromises Ca2+ induced inactivation of the L-type Ca2+ channels. Future experiments using Ip3r1-Ryr2 double knockouts may help address this question.
The critical roles for both IP3R1 and ANO1 in lymphatic muscle bear many similarities with the pacemaking/excitability mechanism utilized by ICCs, as found in various smooth-muscle-invested organs (Sanders et al., 2014, 2023; Cobine et al., 2017; Baker et al., 2021a; Drumm et al., 2022). While a cell population termed ICC-like cells has been identified anatomically in human lymphatic collecting vessels (Briggs Boedtkjer et al., 2013) and sheep mesentery (McCloskey et al., 2002), here we have used the smooth-muscle-targeted Myh11CreERT2 to specifically delete Ip3r1 from lymphatic muscle only. The loss of spontaneous diastolic Ca2+ transients with Ip3r1 deletion and the resultant depression in pacemaking support the role of lymphatic muscle cells as intrinsic pacemakers, as proposed by Van Helden (1993). In electrical studies of cultured (Liu et al., 2005) and freshly dispersed gastrointestinal ICCs (Lowie et al., 2011; Zhu et al., 2015), both RYRs and IP3Rs have been implicated in slow wave generation. In addition to ICCs, direct IP3R1 coupling to ANO1 has also been demonstrated in neurons (Jin et al., 2013). In our current study, there was a minimal role for ANO1 activation by RYRs or any other Ca2+ source apart from IP3R1 during diastole as the cells were unable to compensate for a loss of IP3R1 to maintain their normal frequency regulation. This arrangement contrasts with reports from arterial smooth muscle in which ANO1 activation is mediated by local coupling to Ca2+ release from RYRs (Bao et al., 2008) or Ca2+ influx through TRPC6 (Bulley et al., 2012; Wang et al., 2016), while Ca2+ release through IP3R couples to TRPM4 activation (Gonzales et al., 2010; Krishnan et al., 2022). However, IP3R1-ANO1 clusters were recently identified in pulmonary arterial smooth muscle cells by both immunoprecipitation and super-resolution microscopy, suggesting that Ca2+ release from IP3R1 activates ANO1 in those cells (Akin et al., 2023). Further studies are required to identify if IP3R1 is physically coupled to ANO1 in lymphatic muscle and the scaffolding proteins that underlie their association.
A residual degree of pacemaking persisted in lymphatic collecting vessels from our Ip3r1ismKO mice, much as we previously described with lymphatic vessels from Ano1ismKO mice (Zawieja et al., 2019). Additionally, Ani9, at a concentration associated with reportedly near-maximal inhibition of ANO1, only slightly depressed frequency further. This suggests that the residual diastolic depolarization in Ip3r1ismKO is ANO1-independent and seemingly independent of IP3-mediated signaling mechanisms. Other channels implicated in lymphatic muscle pacemaking include T-type Ca2+ channels and hyperpolarization-activated cyclic nucleotide-dependent (HCN) cation channels. T-type channels are also critical to ICC function (Zheng et al., 2014; Baker et al., 2021b) but are not required for normal lymphatic pacemaking in the mouse, although this may be a species-specific phenomenon (Lee et al., 2014, 2022; To et al., 2020). Pacemaking in sinoatrial nodal cells of the heart involves HCN channels, Cav1.3 channels, T-type channels, and a RYR2 based Ca2+ C-clock coupled to the electrogenic Na+–Ca2+ exchanger (Yaniv et al., 2015; Sirenko et al., 2016; Tsutsui et al., 2018) to mediate diastolic depolarization. Although HCN2 expression has been detected in lymphatic thoracic duct and mesenteric collectors, it is unlikely that HCN activation is a critical component of pacemaking in lymphatic muscle as inhibition of HCN with ivabradine, ZD7288, or cesium at concentrations selective for HCN channels does not alter chronotropy (Majgaard et al., 2022). Future studies utilizing modern RNAseq to identify other suitable ion channels and confirmation of their functional contributions with patch clamp approaches will assist in revealing the complete ionic mechanisms that contribute to lymphatic muscle pacemaking.
In the companion paper, our minimal biophysical model of dual coupled clocks also sustains this residual degree of pacemaking in conditions where either the C-clock is lost (Ip3r1ismKO) or its mechanism of interaction with the M-clock is blocked (Ano1ismKO; Hancock et al., 2023). The activity of the remaining M-clock constituents, which include ICaL, is sufficient to maintain a basal frequency (Hancock et al., 2023). The working of the M-clock is depicted in a two-dimensional (2-D) space having as axes the membrane potential and a gating variable (h) which governs the inactivation of L-type Ca2+ channels. APs happen when a hill in this 2-D space is surmounted. Under this scheme, changes in frequency are the result not of a change in depolarization rate but of changes in hill height, which ultimately will shorten or prolong diastole, and the voltage threshold at which the AP fires is not constrained to a specific value. While threshold potential in our experimental study did not vary significantly, time to threshold was significantly elongated in our Ip3r1ismKO vessels. In regards to the action potential threshold, the threshold potential in sinoatrial nodal cells is estimated at −40 mV (Mangoni and Nargeot, 2008; Lyashkov et al., 2018), while our membrane potential recordings in lymphatic muscle typically reveal a sharp upstroke around −30 mV, despite both seemingly relying on CaV1.2. The molecular basis for this discrepancy in murine lymphatic muscle may relate to the regulation of CaV1.2 by phosphorylation (Sculptoreanu et al., 1993), which can shift channel activation more negatively. Further analysis of the dynamics of the threshold voltage for initiating an AP in LMCs and processes regulating CaV 1.2 regulation in LMCs is required.
We were unable to study female Ip3r1ismKO animals given that the iCre employed here is on the Y-chromosome. Future studies with a lymphatic muscle compatible Cre that is not Y-linked, such as the recently reported autosomal Myh11CreERT2 transgene (Deaton et al., 2023) or the newly described vascular muscle targeting Itga8CreERT2 (Davis et al., 2023; Warthi et al., 2022), will be necessary to confirm a similar regulation of lymphatic contractility by IP3R1 in female mice. Additionally, the companion modeling paper is based on genetic knockout data, which are currently limited to male mice due to the Y-chromosome-linked transgene. This is of particular importance given that the majority of lymphedema patients, not caused by filarial nematodes, are female, and that female hormones may alter lymphatic contractile function (Morfoisse et al., 2021). However, we suspect that IP3R1 plays a foundational role in regulating lymphatic contractile and pacemaking function. We observed that female and male mice in this study had the same expression profile of Ip3r1 and Rry2 as discerned by our FACS-purified RT-PCR analysis which consisted of two independent male samples and one sample pooled from two female mice. Additionally, despite the significant contractile and electrical phenotype observed in Ip3r1ismKO IALVs, we were unable to discern a difference in IP3R1 protein level by immunofluorescence staining using the antibody PA1-901 (Thermo Fisher Scientific, data not shown). This antibody is targeted to an epitope from residue 1,829–1,848 of the human IP3R1 receptor which is 100% conserved in mice. This Ip3r1ismKO model has a deletion in exon 5 that causes a frameshift and should not result in the production of IP3R1 protein that contains that epitope (Ouyang et al., 2014; Lin et al., 2016). Instead, we utilized a functional assessment of IP3R1 activity, the Ca2+ oscillations that are sustained in nearly all LMCs in the presence of 1 μΜ nifedipine. In control Myh11CreERT2-GCaMP6f IALVs, 91% of the LMCs sustained Ca2+ puff or wave activity when L-type channels were blocked with nifedipine while only 1% of the LMCs from Ip3r1ismKO-GCaMP6f IALVs exhibited this activity, in line with the absence of diastolic Ca2+ events reported in Fig. 11. Thus, we estimate that we achieved a functional knockout/knockdown of Ip3r1 of over 95%, similar to our previous reports deleting Ano1 or the recombination reporter ROSA26mTmG (Zawieja et al., 2019; Warthi et al., 2022) using the Myh11CreERT2 mouse line.
Another limitation is the potential effect that wortmannin, here used for its inhibitory action on myosin light chain kinase, may have on phosphatidylinositol 4,5-bisphosphate (PIP2) availability, and thus IP3 production, via its inhibition of phosphoinositide kinases including PI3K and PI4K enzymes. Wortmannin has been used extensively in electrophysiology studies for its inhibition of MLCK in both lymphatic vessels and many other tissues, including responses dependent on IP3R signaling (Burke et al., 1996; Bayguinov et al., 2011), and 1 μM wortmannin had no effect on ANO1 activity in HEK293 cells (Tian et al., 2011). The wortmannin we employed in this study is ∼2.5 μM at its highest concentration and is allowed to wash out. PIP2 not only acts as the substrate for IP3 production but also directly interacts with many ion channels and is required for ANO1 to conduct current and prevent current rundown (Tembo et al., 2019; Jia and Chen, 2021). However, the regulation of ANO1 by PIP2 remains controversial, potentially due to multiple binding sites for PIP2 on ANO1 (Yu et al., 2019), as PIP2 has also been reported to inhibit ANO1 activity in rat pulmonary arterial myocytes (Pritchard et al., 2014). If our relatively brief wortmannin exposure resulted in PIP2 depletion, we would expect to see APs more reminiscent of the Ano1ismKO APs that we previously published, or the APs with Ani9 present (Fig. 10). Notably, drug concentration is critical to its specific targets; the use of wortmannin to deplete PIP2 via PI4K inhibition is typically achieved with higher concentrations of wortmannin over longer periods of time (Nakanishi et al., 1995; Trebak et al., 2009; Harraz et al., 2018; Ningoo et al., 2021). Additionally, while type III PI 4-kinases are sensitive to wortmannin (IC50 ≈ 50–300 nM), type II PI 4-kinases are resistant to even 10 μM wortmannin (Balla, 1998; Guo et al., 2003). The expression and activities of lymphatic muscle PI4K enzymes are not known, and future studies assessing PIP2 levels under basal conditions or in the presence of wortmannin will be useful.
Targeting of IP3Rs may be a mechanism to promote or restore pacemaking in lymphedema patients or in other disease states characterized by loss of lymphatic collecting vessel contractions (Wu et al., 2006; Zawieja et al., 2012; Mathias and von der Weid, 2013; Lee et al., 2022). One attractive mechanism to explore in disease states is the inhibition of IP3R1 by IRAG (Ali et al., 2021) in response to nitric oxide–cGMP–PKG signaling (Liao et al., 2011; Gasheva et al., 2013). Dilated lymphatic collecting vessels with weak and or absent phasic contractions are observed in human lymphedema patients, which may implicate dysfunctional Ca2+ handling in those lymphatic muscle cells. Future studies with loss-of-function or gain-of-function Ip3r1 mutants (Sun et al., 2022) may shed more light on the role of IP3R1 in lymphatic pacemaking and contractility.
Data availability
All study data are included in the article.
Acknowledgments
Joseph A. Mindell served as editor.
The authors would like to thank Dr. Kunfu Ouyang (Peking University, Beijing, China) and Dr. Ju Chen (University of California, San Diego) for their kind donation of the Ip3r1fl/fl and triple Ip3r1-3fl/fl mouse lines. We would also like to thank Shanyu Ho for her assistance in managing the lab.
This work was supported by National Institutes of Health HL-125608 and HL-122578 to M.J. Davis, HL-143198 to S.D. Zawieja, and HL-141143 and HL-168568 to J.A. Castorena-Gonzalez, and AHA CDA-931652 to C.E. Norton.
Author contributions: S.D. Zawieja, C.D. Bertram, C.E. Norton, and M.J. Davis conceptualized and designed the research; G.A. Pea, S.E. Broyhill, A. Patro, K.H. Bromert, M. Li, E.J. Hancock, J.A. Castorena-Gonzalez, and S.D. Zawieja performed the research and data analysis. S.D. Zawieja and M.J. Davis wrote the manuscript; all authors assisted in revising and editing the manuscript.
References
This work is part of a special issue on Structure and Function of Ion Channels in Native Cells and Macromolecular Complexes.
Data availability
All study data are included in the article.
Author notes
Disclosures: The authors declare no competing interests exist.

