Preserving the health of the mitochondrial network is critical to cell viability and longevity. To do so, mitochondria employ several membrane remodeling mechanisms, including the formation of mitochondrial-derived vesicles (MDVs) and compartments (MDCs) to selectively remove portions of the organelle. In contrast to well-characterized MDVs, the distinguishing features of MDC formation and composition remain unclear. Here, we used electron tomography to observe that MDCs form as large, multilamellar domains that generate concentric spherical compartments emerging from mitochondrial tubules at ER–mitochondria contact sites. Time-lapse fluorescence microscopy of MDC biogenesis revealed that mitochondrial membrane extensions repeatedly elongate, coalesce, and invaginate to form these compartments that encase multiple layers of membrane. As such, MDCs strongly sequester portions of the outer mitochondrial membrane, securing membrane cargo into a protected domain, while also enclosing cytosolic material within the MDC lumen. Collectively, our results provide a model for MDC formation and describe key features that distinguish MDCs from other previously identified mitochondrial structures and cargo-sorting domains.
Introduction
Mitochondrial architecture is continuously remodeled to support the functional demands of the organelle and to preserve homeostasis. In actively growing cells, mitochondria form a dynamic, tubular network that is separated from the cytosol by two membranes. The outer mitochondrial membrane (OMM) creates an initial barrier and establishes connections with other organelles, while the inner mitochondrial membrane (IMM) creates an impervious barrier that protects the multitude of metabolic reactions occurring in the mitochondrial matrix (Pfanner et al., 2019; Harper et al., 2020). The IMM also dynamically invaginates to form cristae, which are imperative for efficient energy production and in the establishment of several distinct aqueous and membrane subdomains within mitochondria (Iovine et al., 2021). Because of the critical role mitochondria perform in cell metabolism, several investigations have analyzed the remodeling of mitochondria that occurs to match metabolic demand (Hackenbrock, 1966; Davies et al., 2012; Kondadi et al., 2020a, 2020b). Mitochondria also reorganize their architecture in response to diverse cellular stressors, and the formation of aberrant mitochondrial structures represents a hallmark phenotype of disease states and aging (Youle and van der Bliek, 2012; Hughes and Gottschling, 2012). Indeed, the failure to prune the mitochondrial network by removing impaired or damaged portions of the organelle can actively contribute to the progression of many neurodegenerative disorders (Palikaras et al., 2018; Killackey et al., 2020). Currently, the extent of remodeling mechanisms mitochondria use to respond to different stress conditions and to preserve mitochondrial health remains incompletely understood.
Various abiotic and biotic stressors can induce mitochondrial damage, leading to the separation and degradation of whole mitochondria through a variety of selective mitophagic processes (Killackey et al., 2020; Onishi et al., 2021). Mitophagy through the PTEN-induced putative kinase 1 (PINK1)–Parkin pathway monitors mitochondrial health, in part by sensing deterioration of the mitochondrial membrane potential, which leads to the accumulation of PINK1 at the OMM. PINK1 subsequently recruits the E3 ligase Parkin, and together, these proteins initiate a phosphorylation and ubiquitylation signaling cascade that marks mitochondria for mitophagic turnover (Lazarou et al., 2012; Kondapalli et al., 2012; Pickles et al., 2018). Conversely, receptor-mediated mitophagy uses distinct autophagic receptors localized on the mitochondrial surface to initiate mitophagy in response to diverse stress conditions, including starvation and hypoxia, or to remove mitochondria during development and cell differentiation (Schweers et al., 2007; Kanki and Klionsky, 2008; Esteban-Martínez et al., 2017).
Rather than reorganizing the entire mitochondrial network, some stress conditions induce mitochondria to sort cargo into distinct, membrane-bound domains leading to the piecemeal degradation of select mitochondrial cargo (Sugiura et al., 2014; Hughes et al., 2016). As a means for both steady-state turnover and in response to mild stress conditions, mitochondria form small vesicles (mitochondrial-derived vesicles, MDVs) ∼50–160 nm in diameter that form by budding away from the mitochondrial network, encapsulating cargo from just the OMM or inclusive of both mitochondrial membranes and proteins from multiple mitochondrial subdomains (Soubannier et al., 2012a, 2012b; König et al., 2021). In response to mild oxidative stress, the formation of MDVs also involves the PINK1-Parkin pathway but occurs kinetically faster than full mitophagy (McClelland et al., 2014), and in some instances can compensate for the loss of mitophagy (Towers et al., 2021), all together suggesting that MDVs may act to preserve mitochondrial health prior to removal of whole mitochondria.
Previously, in the budding yeast Saccharomyces cerevisiae, we identified a mitochondrial quality control pathway that also involves the selective sorting of mitochondrial proteins into a distinct domain called the mitochondrial-derived compartment (MDC). In old-aged yeast cells and in response to several acute stressors, mitochondria form large, spherical compartments that robustly sequester only a minor portion of the mitochondrial proteome (Hughes et al., 2016; Schuler et al., 2021). These MDCs are generated from a dynamic remodeling of mitochondrial membranes that rearrange at sites of contact with the ER and eventually form distinct spherical structures that contain resolvable lumens (English et al., 2020). Subsequently, MDCs are removed from mitochondria and delivered to yeast vacuoles for degradation, suggesting that MDCs act as a piecemeal autophagic mechanism that is induced to remodel or segregate select cargo from mitochondria (Hughes et al., 2016). Currently, the nature of MDC morphogenesis, the mechanisms involved in MDC formation, and the features of MDCs that distinguish them from other mitochondrial remodeling pathways all remain unresolved.
In this study, we used transmission electron microscopy (TEM) and electron tomography to determine the ultrastructural morphogenesis of MDCs. We observed that MDCs form as large, multilamellar spherical compartments that frequently encase four membrane bilayers, all of which are strongly labeled for the OMM protein Tom70. Using time-lapse fluorescence microscopy, we demonstrate that MDCs form through OMM extensions that repeatedly elongate, coalesce, and invaginate to create these compartments with layers of entrapped membrane. In doing so, MDCs engulf both OMM and cytosolic content, securing cargo into a distinct, protected domain. Collectively, these results provide a model for MDC formation and define key features that distinguish MDCs from other previously identified mitochondrial structures and cargo-sorting domains.
Results
Rapamycin treatment induces yeast to produce mitochondrial-derived multilamellar structures
Previously, we demonstrated that the inhibition of the mechanistic target of rapamycin robustly induces the formation of MDCs (Schuler et al., 2021). For example, in haploid yeast cells treated with rapamycin (Rap) for 2 h, we observe that ∼60% of cells form an MDC, demonstrated by the sequestration of the mitochondrial import receptor Tom70 into a large domain emerging from mitochondria that simultaneously excludes Tim50, an essential subunit of the Tim23 inner membrane translocase complex (Fig. 1, A and B; Hughes et al., 2016). In haploid yeast cells, MDCs typically resolve into large spherical domains, ∼400 nm in mean diameter, that contain a resolvable lumen (Fig. 1, A and C). While these aspects of MDC formation have been previously characterized (English et al., 2020), the ultrastructural morphogenesis of MDCs remains unknown.
To elucidate the structural characteristics of MDCs, we used thin-section TEM to survey the ultrastructural morphogenesis of mitochondria in the same yeast strain that was analyzed in Fig. 1, A–C. Yeast were grown to log-phase, treated with DMSO (vehicle control) or 200 nM Rap for 2 h, and then processed for TEM analyses by cryo-immobilization through high-pressure freezing followed by freeze-substituted fixation, a process that has been demonstrated to preserve membrane structure and limit fixation artifacts (West et al., 2011). In cell profiles from yeast treated with DMSO or Rap, mitochondria are readily observable as double membrane–bound organelles that form elongated tubules (longitudinal section) or small spherical organelles (cross section) with a darker luminal contrast compared with the yeast cytosol (yellow arrows, Fig. 1, D–F). Intriguingly, in cell profiles from yeast treated with Rap, we observed the formation of large (300–500 nm in diameter), spherical, multilamellar structures emerging or adjacent to mitochondrial tubules (Fig. 1, F and G). These mitochondrial-associated multilamellar structures were always observed in close proximity (within 30–50 nm) to or appeared directly attached to mitochondrial tubules. However, these structures appeared distinct from typical mitochondria because they contained multiple (>2) membrane bilayers and had a lighter luminal contrast (Fig. 1, F and G). These multilamellar structures appeared in ∼2% of cell sections surveyed (out of >800 cell profiles) near our expected frequency (∼3%) for capturing a putative MDC structure by thin-section electron microscopy. We confirmed that these structures were derived from mitochondria as they were labeled specifically with antibodies conjugated to 10-nm colloidal gold particles that targeted Tom70-GFP (Fig. 1, H–J). The labeling specificity of these antibodies is demonstrated by the frequency by which we observed gold particles at mitochondria compared with other membrane-rich organelles, such as the ER and nucleus (Fig. 1 J). Together, these results demonstrate that Rap treatment induces yeast to produce mitochondrial-derived multilamellar structures.
Initially, we characterized the formation of MDCs in aged yeast cells and in yeast treated with the Vacuolar H+-ATPase inhibitor, Concanamycin A (ConcA), which mimics the alkalinization of vacuoles that occur during yeast aging (Hughes et al., 2016; Hughes and Gottschling, 2012). While treating cells with 500 nM ConcA induces MDC formation, MDCs are less frequent (forming in ∼40% of cells) and resolve into spherical domains that are slightly smaller (∼360 nm in mean diameter) than those produced after Rap treatment (Fig. S1, A–C; Schuler et al., 2021). Even though MDCs form less frequently after ConcA treatment, we still observed the formation of mitochondrial-associated multilamellar structures in cell profiles derived from yeast that had been treated with 500 nM ConcA for 2 h (Fig. S1 D). These multilamellar structures were also mitochondrial derived as immunolabeling demonstrated that they contained Tom70-GFP (Fig. S1, D and E). Considering the mitochondrial network is preserved in Rap-treated cells and that MDCs form more frequently upon Rap treatment, we focused the rest of our EM analyses on yeast treated with Rap.
Mitochondrial-derived multilamellar structures enrich for Tom70-GFP and exclude Tim50-mCherry
A defining feature of MDCs is the exclusion of most mitochondrial proteins, including the inner membrane protein Tim50 (Fig. 1 A). Notably, a dual-labeled immunoelectron analysis demonstrated that while the Rap-induced mitochondrial-derived multilamellar structures labeled strongly for Tom70-GFP, they were largely devoid of Tim50-mCherry (Fig. 2). A serial-section reconstruction derived from thin-section TEM images of a dual immuno-labeled multilamellar structure revealed that this structure formed an elongated, spherical compartment that appeared to be enclosing at two tapered ends (Fig. 2, A–E; and Video 1). Other than the two tapered ends, this structure appeared completely enclosed. However, we cannot exclude the possibility that small (∼10–30 nm) openings exist, and we did not capture the entirety of this mitochondrial-derived multilamellar structure (Fig. 2, A–E; and Video 1). The outer compartment was ∼520 nm in diameter and was bound by two closely apposed membrane bilayers that surrounded a second compartment (∼490 nm in diameter) also formed by two closely apposed membrane bilayers (Fig. 2, A–C; and Video 1). Additionally, this mitochondrial-derived multilamellar structure appeared to be directly adjacent to a mitochondria–ER contact site, as the ER was identified based on the size and contrast staining that were consistent with prior observations for ER membranes (Fig. 2, D and E, ER is colored in yellow; and Video 1; West et al., 2011), and near an additional double-membrane vesicular structure that labeled strongly for Tom70-GFP (Fig. 2 E, top left and labeled in green; and Video 1).
Antibodies conjugated to 6-nm colloidal gold particles that targeted Tom70-GFP could be observed throughout the reconstructed multilamellar structure, including within the interior (cyan-labeled dots), between and on both sets of double membrane compartments (cyan-labeled dots), and externally on the surface of the larger compartment (green-labeled dots) (Fig. 2, A and C–E; and Video 1). Conversely, antibodies conjugated to 10-nm colloidal gold particles that targeted Tim50-mCherry were only observed along mitochondrial tubules and unenriched within the adjacent multilamellar compartment (Fig. 2, B–E; and Video 1). A larger dual-labeled immunoelectron analysis of 178 cell profiles revealed that antibodies detecting Tim50-mCherry are consistently absent from these mitochondrial-derived multilamellar structures (Fig. 2 F). The absence of Tim50-mCherry within these domains cannot be attributed simply to the lower protein abundance of Tim50 compared to Tom70, as antibodies against either protein strongly labeled mitochondria but Tim50 was more depleted in the multilamellar structures compared to the reduction in labeling observed at mitochondria (Fig. 2 F).
Mitochondrial-derived multilamellar structures contain sets of paired membrane bilayers
Prompted by our observations from thin-section TEM, we examined the ultrastructure of mitochondria after Rap treatment by thick-section electron tomography. Electron tomography from yeast treated with Rap for 2 h revealed the formation of spherical, multilamellar structures (labeled green) that were bound by two (Fig. 3, A–C; and Video 2) or four membrane bilayers (Fig. 3, D–I; and Videos 3 and 4) in contact with mitochondrial tubules. All of these structures contained a lighter luminal contrast staining distinct from the contrast staining observed in the adjacent mitochondrial tubules and comparable with the surrounding cytosol (Fig. 3 and Videos 2, 3, and 4). Measuring from the limiting membrane, the smaller double-membrane structures were ∼135 and ∼170 nm in diameter (Fig. 3, A–C), while the larger, multilamellar structures were bound by a set of two closely apposed membrane bilayers (∼420 nm in diameter, Fig. 3, D–F; ∼270 nm in diameter, Fig. 3, G–I) that surrounded an internal layer of closely apposed paired membranes (∼370 nm in diameter, Fig. 3, D–F; ∼210 nm in diameter Fig. 3, G–I). The diameters of these larger, multilamellar structures are consistent with our measurements of MDC diameter from super-resolution fluorescence microscopy (Fig. 1 C). Noticeably, each of these multilamellar structures were near an ER–mitochondria contact site or directly in contact with the ER, which was identifiable based on the continuity of the ER membranes that also contained areas with bound ribosomes (Figs. 2 and 3; and Videos 1, 2, 3, and 4; ER labeled in yellow). These observations are consistent with results from a prior investigation that showed that MDCs form at ER–mitochondria contact sites and also require ER–mitochondria contact sites for MDC biogenesis (English et al., 2020). Interestingly, another serial-section reconstruction of a large (∼720 nm in diameter) multilamellar structure that robustly labeled with antibodies targeting Tom70-GFP showed extensive ER contact, potentially indicating that ER contact with MDCs increases as these structures grow in size (Fig. S2, A–C; and Video 7). For consistency most of our electron microscopy analyses were performed on the same yeast strain that was analyzed in Fig. 1; however, we also observed by electron tomography similar large, spherical, multilamellar structures adjacent to mitochondria and ER–mitochondria contact sites in the wild-type BY4741 strain treated with Rap (Fig. 3, G–I; and Video 4), supporting previous observations that MDC formation is not driven by the presence of fluorescent proteins (Schuler et al., 2021). In total, the results from our electron microscopy analyses support the interpretation that MDCs are formed from multiple layers of mitochondrial membrane and contain luminal content distinct from the mitochondrial matrix.
While autophagosomes frequently associate with mitochondria, and it has been reported that mitochondrial membranes and ER–mitochondria contact sites support autophagosome biogenesis (Hailey et al., 2010; Hamasaki et al., 2013), we considered it unlikely that autophagosomal membranes were involved in generating MDCs. Previously, we demonstrated that both the core autophagy machinery and the yeast mitophagy receptor Atg32 are not required for MDC formation (Hughes et al., 2016). Furthermore, when we analyzed the localization of Rap-induced GFP-Atg8 foci compared with MDCs to assess if MDCs are bound by autophagosomal membranes, we observed that GFP-Atg8 foci did not colocalize with MDCs and were only within close proximity to MDCs about 15% of the time (orange arrows, Fig. S2, D and E). We also frequently observed MDCs near the cell periphery, while autophagosomes form and are often observed in close proximity to the vacuole (Fig. S2, F–I; Suzuki et al., 2013), and by electron tomography, autophagosomes often contained internal vesicles, which we have yet to see inside MDCs and we have not observed other organelles inside MDCs (Fig. S2, F–I, autophagosome labeled in orange). Moreover, our immunolabeling experiments for Tom70-GFP demonstrated that Tom70-GFP is found at both the surface and within internal membranes of MDCs, altogether indicating that MDCs are not additionally bound by autophagosomal membranes.
MDCs form through membrane extension intermediates
To investigate how mitochondria rearrange to form MDCs and capture the layers of membrane we observed in our ultrastructural analyses, we followed MDC biogenesis using time-lapse imaging of live yeast cells by fluorescence microscopy. Yeast expressing Tom70-GFP alone or Tom70-GFP and Tim50-mCherry were imaged every minute over a 2-h time course after MDC formation was induced via treatment with 200 nM Rap. Often within the first 20 min, we observed a membrane extension containing only Tom70-GFP that would extend along or emerge from mitochondria and subsequently fold back on itself to create a bright, spherical focus enriched for Tom70-GFP (Fig. 4, A–C; and Video 5 and Video 6). Through seven separate experiments that captured 52 Rap-induced MDC biogenesis events, we observed that 43 of the MDC forming events (∼83%) began through a membrane extension intermediate that subsequently coalesced into a Tom70-GFP focus with greater fluorescence intensity than Tom70-GFP on the mitochondrial tubule (Fig. 4 B). Sometimes these bright Tom70-GFP foci would grow into large spherical domains with resolvable lumens that we have been defining as MDCs. However, frequently we found that the Tom70-GFP foci would repeat the process described above, continuing to grow and extend, creating bright, elongated extensions that invaginated prior to resolving into a large spherical compartment with a resolvable lumen (Fig. 4 C; Video 6; Fig. S3 A; and Video 8). Importantly, we also observed that MDCs generated in response to other stressors, such as ConcA or cycloheximide (CHX) treatment, also formed through a membrane extension intermediate that subsequently coalesced into a bright Tom70-GFP focus (Fig. S3, B–E; and Videos 9 and 10). Frequently, these bright Tom70-GFP foci would also continue to grow, extend, and invaginate inward prior to resolving into large spherical compartments (Fig. S3, B and D; and Videos 9 and 10), suggesting this is a common mechanism of MDC biogenesis. In total, these examples of Tom70-GFP–positive membranes that appear to repeatedly extend and fold inward provide an explanation for how MDCs contain layers of membrane as observed by our ultrastructural analyses.
Because our time-lapse imaging demonstrated that MDCs form through dynamic rearrangements of mitochondrial membranes that frequently but not always resolve into large spherical compartments, we quantitatively assessed the structural diversity of MDCs at the 2-h time point after Rap treatment. We binned the MDC morphologies that we observed into four categories: large spherical compartments with a resolvable lumen (compartment, Comp), bright spherical foci without a resolvable lumen (large spheres, LS), bright membrane extensions (BME), or MDCs that formed as amorphous structures we defined as irregular-shaped Tom70-GFP–enriched clusters (ISC) (Fig. 4 D). From this quantitative analysis, we observed that most MDCs resolved into large spherical domains with (∼33%) or without (∼28%) resolvable lumens, consistent with our prior definition of MDCs (Fig. 4 E; Hughes et al., 2016; English et al., 2020). However, the final third of MDC structures were evenly split between BME and ISC morphologies, demonstrating that either MDCs continue to form over a long time period or that they do not always form clear compartment-like structures (Fig. 4 E). In support, we occasionally observed multiple MDCs forming in one cell (Fig. S3 A and Video 8) and also captured multiple MDCs with diverse morphologies all within one cell (Fig. S3 F). While rare, we also observed MDCs with clear, resolvable, internal membrane invaginations (Fig. S3 G). These observations further supported our results that MDCs encapsulate layers of membrane and demonstrated that these features of MDCs can be observed in a steady-state analysis of MDC morphology.
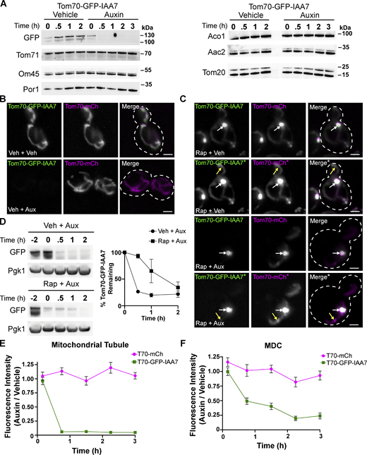
Tom70-GFP-IAA7 is protected within MDCs from the auxin-degron system
Our time-lapse imaging experiments support our ultrastructural analyses that MDCs form as multilamellar compartments through repeated engulfment of the OMM. These results suggest that outer membrane proteins enclosed within the limiting membrane of MDCs should be protected from cytosolic degradation machinery. To assess this hypothesis experimentally, we fused an auxin-inducible degron to the C-terminus of Tom70-GFP (Tom70-GFP-IAA7; Nishimura et al., 2009). In cells treated with 1 mM indole-3-acetic acid (auxin), Tom70-GFP-IAA7 was rapidly degraded within the first 30 min (Fig. 5 A). While Tom70-GFP-IAA7 was rapidly degraded after auxin treatment, auxin had no detectable effect on the protein levels of several mitochondrial proteins, including the Tom70 paralog, Tom71, demonstrating that the auxin-induced degradation of Tom70-GFP-IAA7 is selective (Fig. 5 A). In diploid yeast cells expressing Tom70-GFP-IAA7 from one endogenous locus and Tom70-mCherry from the other locus, auxin treatment led to the near complete depletion of Tom70-GFP-IAA7 throughout the entire mitochondrial network while Tom70-mCherry remained unaffected (Fig. 5 B). Rap treatment led to robust sequestration of both Tom70-GFP-IAA7 and Tom70-mCherry into MDCs (Fig. 5 C, top panels), demonstrating that the auxin-inducible degron did not alter the recruitment of Tom70-GFP into MDCs. Intriguingly, when we treated with Rap for 2 h to establish MDCs and then added auxin, we observed a nearly complete depletion of Tom70-GFP-IAA7 throughout the mitochondrial tubule (Fig. 5 C, yellow arrows in Rap + Aux panels), while Tom70-GFP-IAA7 remained protected within MDCs (Fig. 5 C, white arrows in Rap + Aux panels). The protection of Tom70-GFP-IAA7 could also be observed in whole-cell lysates analyzed via western blot as Tom70-GFP-IAA7 was degraded at a slower rate in cells treated with Rap prior to auxin treatment compared with those treated with a vehicle control prior to auxin treatment (Fig. 5 D). Note that the strong reduction of Tom70-GFP-IAA7 levels at the 0 h time point in Rap-treated cells are due, in part, to a block in protein synthesis induced by Rap treatment.
To further analyze the impact of MDC sequestration on the auxin-induced degradation of Tom70-GFP-IAA7, we performed a time-course experiment, capturing the fluorescence intensities of Tom70-GFP-IAA7 and Tom70-mCherry in cells that were either preinduced or uninduced for MDC formation 2 h prior to treatment with either auxin or a vehicle control. Upon auxin or vehicle treatment, we captured live-cell images on large cell populations (n > 100 cells) every 45 min for 3 h. A plot providing the ratio of the mean fluorescence intensity of Tom70-GFP-IAA7 found within the mitochondrial tubule after auxin treatment compared to the vehicle control demonstrates the rapid and near complete removal of Tom70-GFP-IAA7 by the 45 min time point, which then remained nearly undetectable throughout the rest of the three-hour time-course experiment (Fig. 5 E). In comparison, the levels of Tom70-mCherry remained unaffected by auxin treatment highlighted by a fluorescence intensity ratio that consistently hovered around one (Fig. 5 E). In contrast to the rapid auxin-induced degradation of Tom70-GFP-IAA7 in mitochondrial tubules, Tom70-GFP-IAA7 sequestered in MDCs was protected from auxin-induced degradation, illustrated by the slower depletion of Tom70-GFP-IAA7 fluorescence intensity within MDCs (Fig. 5 F). By the end of the 3-h time course, the amount of Tom70-GFP-IAA7 observed within MDCs had diminished to a quarter of its initial fluorescence intensity but never dropped to the nearly undetectable levels caused by auxin-induced degradation within mitochondrial tubules (Fig. 5 F). While these results demonstrate that Tom70-GFP-IAA7 is protected within MDCs, they also suggest that a significant portion of Tom70-GFP-IAA7 can still be degraded within MDCs. As support, using super-resolution fluorescence microscopy, we occasionally observed that Tom70-GFP-IAA7 was more protected within the interior compartment of MDCs compared with the outer membranes of the MDC (Fig. S4 A).
The MDC lumen contains cytosolic material
Next, we wanted to determine the nature of the material within the MDC lumen. Based on the appearance of the MDC lumen in our electron micrographs, we hypothesized that cytosol is engulfed within the MDC interior. We began by testing if cytosolic material is excluded from MDCs as it is from mitochondria. To do so, we expressed GFP in cells also expressing Tom70-mCherry and induced MDC formation with Rap treatment. In these cells, GFP filled the entire cytosol and nucleoplasm but was clearly excluded from the interior of yeast vacuoles and mitochondrial tubules (Fig. 6 A, yellow arrows). In contrast, we could distinguish neither an exclusion of cytosolic GFP from MDCs nor an enrichment of cytosolic GFP within MDCs (Fig. 6 A, white arrows). Similarly, we did not observe the exclusion of cytosolic GFP from MDCs induced by other stress conditions (Fig. S4 B), demonstrating that MDCs, in general, can be infiltrated with cytosolic material. Furthermore, as a comparison, we used an auxin-induced degron system to acutely dissolve the ER–mitochondria encounter structure (ERMES), which resulted in the appearance of swollen mitochondrial tubules and spheres as previously reported (John Peter et al., 2022). Even though mitochondrial architecture was lost in these cells, cytosolic GFP was still strongly excluded from the lumen of these aberrant mitochondria (Fig. 6 B, yellow arrows). Altogether, these results are consistent with our TEM analyses on MDC morphogenesis, as we observed a lighter luminal electron density within MDCs distinct from staining observed in adjacent mitochondria and comparable to the surrounding cytosol.
While our results demonstrate that cytosolic GFP is not excluded from MDCs, it remained unclear if MDCs contained openings to the cytosol or if MDCs could fully entrap cytosolic material. To distinguish between these possibilities, we fused the auxin-induced degron to cytosolic GFP (GFP-IAA7), induced MDC formation, and subsequently treated cells with vehicle control or auxin. In vehicle-treated cells, we similarly observed that cytosolic GFP-IAA7 was not excluded from the interior of MDCs (Fig. 6 C). Strikingly, upon auxin treatment, we often observed that the only GFP-IAA7 signal that remained came from the interior of MDCs, demonstrating that MDCs could encase cytosolic GFP-IAA7 and protect it from auxin-induced degradation (Fig. 6 D, white arrow). We observed that cytosolic GFP-IAA7 was protected in both the large spherical MDCs (40% of MDCs) and in the bright, membrane extensions (10% of MDCs, Fig. 6 D) demonstrating that these bright extensions are elongated compartments with captured cytosolic GFP-IAA7. Importantly, we also found that in ∼50% of cases, MDCs could not protect cytosolic GFP-IAA7 from degradation (Fig. 6 D, bottom panels), suggesting that either these MDCs formed after GFP-IAA7 was degraded, GFP-IAA7 can still be degraded inside some MDCs, or that in some instances, openings exist to allow exchange with the cytosol. Additionally, we observed that MDCs formed in response to other stress conditions were also capable of protecting GFP-IAA7 after auxin-induced degradation (Fig. S4 C), except after ConcA treatment, where the auxin-induced degradation system was inhibited for unknown reasons (Fig. S4 C, top panels). Collectively, these results demonstrate that MDCs are a distinct reorganization of OMM, capable of entrapping layers of OMM and cytosolic content.
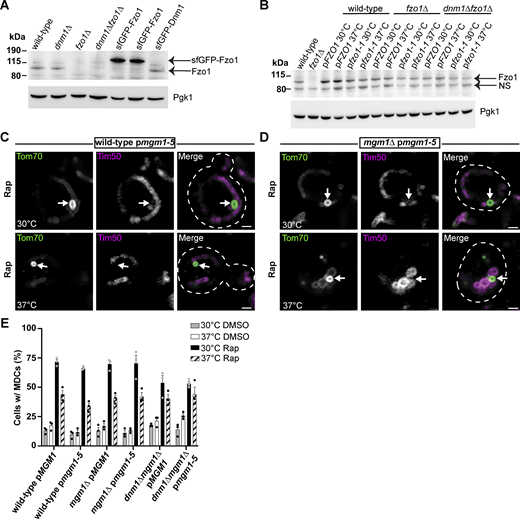
The mitochondrial fission and fusion machinery perform competing roles in MDC formation
Our results suggest that MDCs form through the repeated elongation and closure of OMM-derived membrane extensions, suggesting that membrane remodeling machinery is involved in MDC biogenesis. To test whether the mitochondrial fission and fusion machinery are involved in MDC formation, we began by determining the localization of the mitochondrial fission and fusion GTPases, Dnm1 and Fzo1, respectively, compared with MDCs (Fig. 7, A–C). Consistent with previous observations, we observed that sfGFP-Dnm1 remains punctate on mitochondrial tubules but also strongly associates with the majority of MDCs upon MDC induction (Fig. 7, A and C; Hughes et al., 2016). Conversely, a functional sfGFP-Fzo1 protein becomes robustly incorporated in 95% of observed MDCs and is present throughout the MDC structure (Fig. 7, B and C). Importantly, while the sfGFP-Fzo1 construct analyzed is overexpressed compared with wild-type Fzo1 (Fig. S5 A), the majority of the sfGFP-Fzo1 is strongly sequestered into MDCs and depleted from the mitochondrial tubule (Fig. 7 B). Because removal of Fzo1 (fzo1∆) generates hyperfragmented mitochondria (Hermann et al., 1998), we assessed the requirement of Fzo1 in MDC formation by analyzing MDC biogenesis in strains lacking DNM1, dnm1∆, and dnm1∆fzo1∆ yeast, which maintain a tubular mitochondrial morphology. Surprisingly, dnm1∆fzo1∆ yeast still robustly formed MDCs in response to both ConcA and Rap treatment (Fig. 7 D) and to a similar extent as was observed in wild-type and dnm1∆ cells. The continued formation of MDCs in dnm1∆ yeast matched our previous observations that the mitochondrial fission machinery is not required for MDC formation (Hughes et al., 2016). Furthermore, in assessing the structural diversity of MDCs in dnm1∆ cells, we observed more MDCs resolving into large spherical domains and compartments compared with wild-type yeast (Fig. 7 E), indicating that Dnm1 may antagonize MDC formation by constricting or severing OMM proliferations before they round into spherical compartments. In dnm1∆fzo1∆ cells, the structural diversity of MDCs resembled what we observed in wild-type cells, except that there was a greater proportion of MDCs that formed bright membrane extensions (Fig. 7 E). While these results demonstrate that Fzo1 is not strictly required for MDC formation, they also implied that the role Fzo1 performs in MDC formation might be masked by the complete absence of Dnm1 activity. Thus, we also assessed MDC formation in wild-type, fzo1∆, and dnm1∆fzo1∆ yeast that all ectopically expressed either a wild-type Fzo1 protein or a temperature-sensitive version of Fzo1 (fzo1-1), both of which are expressed from the FZO1 promoter and maintained at similar protein levels in cells (Fig. S5 B; Hermann et al., 1998). While MDC formation still occurred in wild-type yeast expressing fzo1-1 at 37°C, we observed that MDC formation was consistently reduced at higher temperatures because fewer MDCs also formed at 37°C in control cells expressing wild-type Fzo1 (pFZO1; Fig. 7, F–H). Conversely, MDC formation was strongly impaired in fzo1∆ pfzo1-1 cells after an acute 1-h shift to the non-permissive temperature of 37°C but not at the permissive temperature of 30°C (Fig. 7, F–H). Rather than forming MDCs, we frequently observed puncta containing only Tom70-GFP throughout the cell in fzo1∆ pfzo1-1 cells treated with Rap at 37°C (Fig. 7 G, yellow arrows). These Tom70-GFP puncta did not appear enriched for Tom70-GFP as they were the same fluorescence intensity as that observed for the Tom70-GFP that remained in the fragmented mitochondria and may represent small Tom70-GFP–positive vesicles. Similar to our observations of MDC formation in dnm1∆fzo1∆ cells, MDCs formed to a similar extent in dnm1∆fzo1∆ pfzo1-1 cells at both the permissive (30°C) and non-permissive (37°C) temperatures (Fig. 7 H).
To further explore the role the mitochondrial fusion machinery performs in MDC biogenesis, we examined MDC formation in yeast strains where IMM fusion was impaired by inactivating the IMM fusion GTPase Mgm1 (Wong et al., 2000). To do so, we ectopically expressed either a wild-type (pMGM1) or temperature-sensitive allele of Mgm1 (pmgm1-5) in wild-type, mgm1∆, and dnm1∆mgm1∆ yeast and assessed MDC formation after Rap treatment. Notably, each of these yeast strains readily formed MDCs at both the permissive (30°C) and non-permissive (37°C) temperatures in response to Rap treatment (Fig. S5, C–E). Thus, contrary to what we observed upon inhibition of Fzo1, mgm1∆ pmgm1-5 cells formed MDCs to a similar extent at both the permissive (30°C) and non-permissive (37°C) temperatures even though mitochondria aggregate and become more fragmented at the non-permissive (37°C) temperature (Fig. S5 D). Together, these results suggest that the mitochondrial fusion machinery is not absolutely required for MDC formation, but Fzo1 appears to perform a distinct role counteracting the activity of the mitochondrial fission machinery to allow MDCs to form from OMM proliferations.
Discussion
Mitochondria structurally reorganize to meet metabolic demands and, in times of stress, to preserve organelle homeostasis. Defects in mitochondrial dynamics and the observance of aberrant mitochondrial structures are hallmarks of disease states and a phenotype of aging cells (Youle and van der Bliek, 2012; Hughes and Gottschling, 2012). Previously, we identified a new structural domain of mitochondria, the MDC, that forms in aged yeast cells and mammalian cell culture in response to several acute stressors (Hughes et al., 2016; Schuler et al. 2020, Preprint; Schuler et al., 2021). Here, we used TEM and electron tomography to determine the ultrastructure of MDCs. We observed that MDCs form as large, multilamellar spherical compartments that frequently encase four membrane bilayers, whereby two closely apposed membrane bilayers form an internal compartment that is surrounded by a second layer of closely apposed double membrane bilayers. We demonstrate that MDCs form through OMM extensions that repeatedly elongate, coalesce, and engulf part of themselves to create these compartments with layers of entrapped membrane. In doing so, MDCs engulf both OMM and cytosolic content, securing cargo into a distinct, protected domain. Overall, these results provide evidence of key features that distinguish MDCs from other previously identified mitochondrial structures and cargo-sorting domains.
Mitochondria form an elaborate architecture constructed by the organization of two membranes. While the OMM establishes the limiting membrane of mitochondria, the IMM surrounds the mitochondrial matrix and invaginates to create cristae, establishing several distinct aqueous and membrane subdomains (Iovine et al., 2021). Several membrane components and protein complexes embedded in the IMM are required to establish IMM architecture (Klecker and Westermann, 2021). Notably, the sharp-angled dimerization and oligomerization of F1FO-ATP synthase complexes within the IMM facilitates the generation and maintenance of mitochondrial cristae (Paumard et al., 2002; Davies et al., 2012). In the absence of ATP synthase dimerization, the IMM forms membrane sheets traversing the mitochondrial matrix, creating “onion-like” mitochondria as observed by EM (Paumard et al., 2002; Giraud et al., 2002; Davies et al., 2012). These mitochondria can form swollen spheres that are still delimited by the OMM (Paumard et al., 2002) but can appear to encase cytosol if they form depressed cup-like structures (Klecker and Westermann, 2021). As observed by EM, mitochondria can also form onion-like structures at sites of curved IMM septa (Harner et al., 2016) and in the absence of key organizational complexes, including the mitochondrial contact site and cristae organizing system and ERMES complexes (Stephan et al., 2020; Hobbs et al., 2001). Importantly, the onion-like structures observed in all of these scenarios with alterations of IMM architecture are still surrounded by a single OMM, contain layers of IMM, and still encase mitochondrial matrix. In contrast, the multilamellar compartments we observed forming upon MDC induction contain layers of OMM and are clearly capable of engulfing cytosolic content. Moreover, our previous analyses and observations within an accompanying manuscript all demonstrate that MDCs exclude content from the mitochondrial matrix, the IMM, and the intermembrane space (Hughes et al., 2016; Wilson et al., 2024), which is consistent with our observations of MDC ultrastructure and formation. Thus, while MDCs appear similar to mitochondria with aberrant IMM organization, they are actually a distinct remodeling of the OMM.
Our observations provide a model for how MDCs form through a membrane proliferation that is derived entirely from the OMM (Fig. 7 I). In this model, the generation of MDCs begins with an OMM extension that rounds up and connects to create an initial double-membrane compartment that has engulfed cytosol. This compartment can continue to grow, elongate, and inwardly engulf part of itself and cytosol to create a compartment with layers of OMM encased in a concentric spherical compartment, where each compartment is bound by two closely apposed membrane bilayers. In considering this model for MDC biogenesis, it was surprising to discover that Fzo1 is not strictly required for MDC formation because we predicted that Fzo1 activity may be necessary to either bring the membranes together or drive fusion. This result may indicate that the OMM proliferations do not fuse but instead form tight connections that we could not clearly resolve in our EM analyses. Alternatively, the topology of an OMM extension that encloses and subsequently forms an invaginated internal compartment may require a membrane scission event rather than membrane fusion (Zhen et al., 2021). The loss of MDC formation within fzo1∆ pfzo1-1 cells at non-permissive temperatures suggests that Fzo1 still supports MDC formation by a mechanism that is currently unknown. Based on our genetic experiments, it seems possible that Fzo1 may inhibit Dnm1 from acting on mitochondrial membrane extensions to allow the membrane to round up into an MDC.
While we continue to identify components required for MDC formation (Xiao et al., 2024), it still remains unclear what cellular machinery is mechanistically involved in forming MDCs. The large size and shape of MDCs strongly suggest that cytoskeletal machinery is required to provide both a force to drive OMM extensions and to support the bending and shaping of the OMM into MDCs. In support, our model for MDC formation is similar to the bending and closure of the isolation membrane during autophagosome formation, a process that involves the actin cytoskeleton (Kast et al., 2015; Mi et al., 2015). Furthermore, it is noticeable in our electron tomography that we frequently observed close contact between MDCs and the ER, and we have previously identified that ERMES and the conserved Miro GTPase Gem1 are both necessary for MDC formation (English et al., 2020). Considering both ERMES and the mammalian orthologs of Gem1 (Miro1 and Miro2) are implicated in connecting mitochondria to the actin cytoskeleton (or microtubules in the case of Miro1 and Miro1) (Boldogh et al., 1998; López-Doménech et al., 2018), it seems possible that Gem1 and the ER facilitate MDC formation by recruiting cytoskeletal machinery to the OMM to support the extension and shaping of OMM into MDCs.
There are notable similarities between the MDC pathway and ER microautophagy. ER microautophagy can be induced by the overexpression of some resident ER membrane proteins, by ER stress, or by the aberrant retention of membrane proteins within the organelle (Wright et al., 1988; Schuck et al., 2009; Schäfer et al., 2020). The accumulation of these membrane proteins induces a dramatic proliferation of ER membranes that stack together as paired membrane doublets around the nucleus or in the cell periphery, which can round into multilamellar whorls (Wright et al., 1988; Koning et al., 1996; Schuck et al., 2014). Subsequently, this distinct ER domain is degraded in vacuoles/lysosomes in a manner that does not rely on the core autophagy machinery (Schuck et al., 2014). Prompted by these similarities, we observed in an accompanying manuscript that MDCs are also induced by the overexpression of many OMM proteins and by the mistargeting of tail-anchored membrane proteins to the OMM (Wilson et al., 2024). Here, we show that MDCs, similar to ER microautophagy, form from a mitochondrial OMM proliferation to create a distinct membrane domain formed by closely apposed, paired membrane bilayers, indicating that mitochondria can also generate dramatic membrane proliferations as a means to sequester content from the organelle.
Extensions, protrusions, and vesicles derived from the OMM have been observed in multiple cell types under both steady-state and pathological conditions (Soubannier et al., 2012a; Yao et al., 2020; Yamashita et al., 2016). Under mild stress conditions, mitochondria can release small vesicles (MDVs) that contain only the OMM or both mitochondrial membranes, delivering damaged protein cargoes, including intramitochondrial protein cargoes, to lysosomes for degradation (Soubannier et al., 2012a). Thus far, we have considered MDCs to be distinct from MDVs based on their size, mechanism of formation, and cargo proteins sequestered. The observations presented here further support that distinction, highlighted by our results showing that MDCs are OMM-enriched multilamellar compartments that engulf both OMM and cytosol. It seems possible that MDCs may provide cells a mechanism to sequester portions of the OMM or other cellular content that cannot be achieved by creating MDVs that are still delimited by the OMM. Interestingly, a recent study demonstrated that upon Toxoplasma gondii infection, the targeting of the pathogen protein TgMAF1 to the OMM induced mitochondria to shed their outer membrane, creating large ring-shaped structures, called structures positive for the outer membrane (SPOTs). These SPOTs robustly incorporated some OMM membrane proteins, while excluding intramitochondrial proteins, and included internal invaginations that were also morphologically reminiscent of ER whorls (Li et al., 2022). While it is currently unclear how SPOTs form, it would be interesting if they also form by invaginating OMM extensions and engulfing cytoplasmic material, similar to what we observed for MDC biogenesis. Altogether, it is clear that the remodeling of the OMM is a key mechanism by which cells preserve mitochondrial homeostasis. Understanding heterogenous molecular mechanisms of this remodeling may provide new avenues to target pathological states that disrupt mitochondrial architecture.
Materials and methods
Yeast strains and plasmids
All yeast strains are derivatives of Saccharomyces cerevisiae S288C (BY) (Brachmann et al., 1998) and are listed in Table S1. Deletion strains were created by one-step PCR-mediated gene replacement using the previously described pRS series of vectors (Brachmann et al., 1998; Sikorski and Hieter, 1989) and oligo pairs listed in Table S2. Correct gene deletions were confirmed by colony PCR across the chromosomal insertion site. Strains expressing proteins with attached C-terminal fluorescent proteins were created by one-step PCR-mediated C-terminal endogenous epitope tagging using standard techniques and oligo pairs listed in Table S2. Plasmid templates for fluorescent epitope tagging were from the pKT series of vectors (Sheff and Thorn, 2004). Strains containing auxin-inducible degrons were constructed as described in the Auxin-induced protein degradation section below. For all strains, correct integrations were confirmed by a combination of colony PCR across the chromosomal insertion site and correctly localized expression of the fluorophore by microscopy. Strains expressing proteins with attached N-terminal fluorescent proteins were derived from the SWAp-Tag library described in Weill et al. (2018) and were a gift from Maya Schuldiner. The plasmids used in this study are listed in Table S3. To generate a plasmid expressing the temperature-sensitive mgm1-5 allele, the mgm1-5 ORF plus ∼500 base pairs upstream (5′UTR) and downstream (3′UTR) were PCR amplified from JFY4629 genomic DNA and contained flanking regions with either a Xho1 or Not1 recognition site. This mgm1-5 amplicon was inserted into the pRS315 plasmid linearized by digestion with Xho1 and Not1 and the plasmids were reassembled through ligation with the mgm1-5 locus also digested with Xho1 and Not1. Sequencing confirmed the G409D mutation of the mgm1-5 allele.
Yeast cell culture and growth assays
Yeast cells were grown exponentially for 15–16 h at 30°C to a final optical (wavelength 600 nm) density of 0.5–1 before the start of all experiments. This period of overnight log-phase growth was carried out to ensure vacuolar and mitochondrial uniformity across the cell population and is essential for consistent MDC formation. Unless otherwise indicated, cells were cultured in YPAD medium (1% yeast extract, 2% peptone, 0.005% adenine, 2% glucose). Otherwise, cells were cultured in a synthetic defined (SD) medium that contained the following unless specific nutrients were removed to select for growth or plasmid retention: 0.67% yeast nitrogen base without amino acids, 2% glucose, supplemented nutrients 0.072 g/L each adenine, alanine, arginine, asparagine, aspartic acid, cysteine, glutamic acid, glutamine, glycine, histidine, myo-inositol, isoleucine, lysine, methionine, phenylalanine, proline, serine, threonine, tryptophan, tyrosine, uracil, valine, 0.369 g/L leucine, and 0.007 g/L para-aminobenzoic acid. Unless otherwise indicated, Rap, ConcA, CHX, and auxin were added to cultures at final concentrations of 200 nM, 500 nM, 10 μg/mL, and 1 mM, respectively.
MDC assays
For MDC assays, overnight log-phase cell cultures were grown in the presence of dimethyl sulfoxide (DMSO) or the indicated drug for 2 h. For MDC assays with cells containing plasmids, overnight log-phase yeast cultures grown in selective SD medium were back-diluted to an OD600 = 0.1–0.2 in YPAD medium and allowed to grow for at least 4 h prior to MDC induction. For the temperature-sensitive MDC assays, cultures were shifted to the indicated temperatures 1 h prior to MDC induction. Prior to visualization, cells were harvested by centrifugation, washed once, and resuspended in 100 mM HEPES containing 5% glucose. Subsequently, yeast were directly plated onto a slide at small volumes to allow the formation of a monolayer, and optical z-sections of live yeast cells were acquired with a ZEISS Axio Imager M2 or for super-resolution confocal fluorescence microscopy images a ZEISS LSM800 with Airyscan was used. The percentage of cells with MDCs were quantified in each experiment at the 2 h time point. All quantifications show the mean ± SE from three biological replicates with n = 100 cells per experiment. MDCs were identified as Tom70-positive, Tim50-negative structures that were enriched for Tom70 versus the mitochondrial tubule. In MDC colocalization assays, MDCs were identified as large, Tom70-enriched, spherical structures prior to assessing the colocalization of different proteins of interest.
Fluorescence microscopy
Fluorescence microscopy was performed as described in English et al. (2020). In brief, optical z-sections of live yeast cells were acquired with a ZEISS Axio Imager M2 equipped with a ZEISS Axiocam 506 monochromatic camera, 100× oil-immersion objective (plan apochromat, NA 1.4) or 63× oil-immersion objective (plan apochromat, NA 1.4) or a ZEISS LSM800 equipped with an Airyscan detector, 63× oil-immersion objective (plan apochromat, NA 1.4) at room temperature. Time-lapse fluorescence microscopy imaging was also performed as described in English et al. (2020). Briefly, overnight log-phase cultures were treated with 1 µM Rap for 15 min, harvested by centrifugation, resuspended in SD medium, and pipetted into flow chamber slides as previously described (English et al., 2020). Optical z-sections of live yeast cells were acquired with a ZEISS Airyscan LSM880 equipped with an environmental chamber set to 30°C. Widefield images were acquired with ZEN (Carl Zeiss) and processed with Fiji (Schindelin et al., 2012). Time-lapse images and super-resolution images were acquired with ZEN (Carl Zeiss) and processed using the automated Airyscan processing algorithm in ZEN (Carl Zeiss) and further processed in Fiji. Fluorochromes are indicated in figure legends. Individual channels of all images were minimally adjusted in Fiji to match the fluorescence intensities between channels for better visualization. Line-scan analysis was performed on non-adjusted, single z-sections in Fiji.
TEM and electron tomography
Yeast cells were high-pressure frozen and freeze-substituted as previously described (Wilson et al., 2021). Liquid cultures of yeast cells were harvested at the mid-logarithmic phase, vacuum filtered on 0.45-μm millipore paper, loaded into 0.5-mm aluminum hats, and high-pressure frozen with a Wohlwend HPF (Wohlwend). Cells were freeze-substituted in an Automated Freeze-Substitution machine at −90°C in an en bloc preparation of 0.1% uranyl acetate and 0.25% glutaraldehyde in anhydrous acetone. Samples were then washed in pure anhydrous acetone, embedded in Lowicryl HM20 resin (Polysciences), UV polymerized at −60°C warming slowly over 4 days to room temperature (RT). The sample blocks were then stored at −20°C. These methods preserve membrane and protein structure and provide consistent en bloc staining for immuno-EM membrane identification (Giddings, 2003).
A Leica UC6 Ultra-Microtome was used to cut and place serial sections on Formvar-coated rhodium-plated copper slot grids (Electron Microscopy Sciences). 80–90-nm serial sections were cut for TEM, and immuno-EM experiments and 200-nm-thick serial sections were cut for dual-axis tomography. For immunolabeling experiments, grids were exposed to sequential 50-μl droplets: nonspecific antibody binding was blocked by incubation with 1% PBS + 1% dry milk (blocking solution) for 20 min at RT, then exposed to primary antibodies overnight at 4°C (1:500 anti-GFP) in blocking solution, washed at RT in 1% PBS with three sequential 50-μl drops, labeled with a secondary anti-rabbit or anti-mouse gold (depending on the primary antibody used) at RT for 1 h (1:200 goat-anti-rabbit or goat-anti-mouse; Electron Microscopy Sciences), washed in 1% PBS with three sequential 50-μl drops, and finally washed in distilled water with two sequential 50-μl drops.
Thin cell sections were imaged with a FEI Tecnai T12 Spirit electron microscope equipped with a 120 kV LaB6 filament and AMT (2 × 2 k) CCD. TEM of hundreds of cells per strain was used to quality control freezing, embedding, and staining. Thick sections were labeled with fiduciary 15-nm colloidal gold (British Biocell International) on both sides and tilt-imaged with a Tecnai 30 (f-30, 300 kV; FEI-Company) with dual-tilt series images collected from +60° to −60° with 1.5° increments using a Gatan US4000 4 × 4 k CCD camera (Abingdon). The tilt series were imaged primarily at 19,000× magnification and repeated with a 90° rotation for dual-axis tomography (Mastronarde 1997). Tomograms were built and modeled using the IMOD software package (Kremer et al., 1996) using an iMac (Apple). MDC, mitochondria, and ER membrane models from dual-axis electron tomograms, and immuno-tomograms were manually assigned from the outer leaflet every 5 nm. Immunogold was modeled at the same size as secondary gold (6-nm anti-mouse and 10-nm anti-rabbit; Electron Microscopy Sciences) and colored similarly to the closest membrane as indicated in the figure legends. Videos were made using IMOD and QuickTime Pro (Apple). Data were analyzed and graphed using Prism 9 (GraphPad).
Protein preparation and immunoblotting
For western blot analysis of protein levels, yeast cultures were grown to log-phase (OD600 = 0.5–1) and two OD600 cell equivalents were isolated by centrifugation, washed with distilled water, and incubated in 0.1 M NaOH for 5 min at RT. Subsequently, cells were reisolated by centrifugation at 16,000 × g for 10 min at 4°C and lysed for 5 min at 95°C in lysis buffer (10 mM Tris pH 6.8, 100 mM NaCl, 1 mM EDTA, 1 mM EGTA, 1% SDS and containing cOMPLETE protease inhibitor cocktail [Millipore Sigma]). Upon lysis, samples were denatured in Laemmli buffer (63 mM Tris pH 6.8, 2% SDS, 10% glycerol, 1 mg/ml bromophenol blue, 1% β-mercaptoethanol) for 5 min at 95°C. To separate proteins based on molecular weight, equal amounts of protein were subjected to SDS polyacrylamide gel electrophoresis and transferred to nitrocellulose membrane (Millipore Sigma) by semi-dry transfer. Nonspecific antibody binding was blocked by incubation with Tris-buffered saline + 0.05% Tween-20 (TBST) containing 10% dry milk (Sigma-Aldrich) for 1 h at RT. After incubation with the primary antibodies at 4°C overnight, membranes were washed four times with TBST and incubated with secondary antibody (goat-anti-rabbit or donkey-anti-mouse HRP-conjugated,1:5,000 in TBST + 10% dry milk; Sigma-Aldrich) for 1 h at RT. Subsequently, the membranes were washed twice with TBST and twice with TBS, enhanced chemiluminescence solution (Thermo Fisher Scientific) was applied and the antibody signal was detected with a BioRad Chemidoc MP system. All blots were exported as TIFFs and cropped in Adobe Photoshop CC.
Auxin-induced protein degradation
Auxin-induced protein degradation was performed essentially as described in Shetty et al. (2019) except 3-indole acetic acid (auxin) was added to a final concentration of 1 mM at the 0-time point in all experiments. All yeast strains containing the auxin-inducible degron, IAA7, were generated by endogenous C-terminal integration of yEGFP-IAA7 PCR amplified from a plasmid created for this study (Table S3) by removing 3V5 from the plasmid described in Eng et al. (2014) by cutting with Pac1/Xba1 and replacing with yEGFP cut with similar restriction enzymes, except Mdm12, which was C-terminally fused to AID*-6xFLAG from the constructs described in Morawska and Ulrich (2013). Subsequently, GPD1-OsTIR1 was integrated into the LEU2 locus using the plasmid pNH605-pGPD1-osTIR1 digested with Swa1 as described in Chan et al. (2018). Auxin-induced protein degradation was followed by both immunoblotting from whole cell extracts and fluorescence microscopy as described above.
Quantification and statistical analysis
The number of replicates, what n represents, and dispersion and precision measures are indicated in the figure legends. In general, quantifications show the mean ± SE from three biological replicates with n = 100 cells per experiment. In experiments with data depicted from a single biological replicate, the experiment was repeated with the same results.
Contact for reagent and resource sharing
Further information and requests for resources and reagents should be directed to and will be fulfilled by the lead contact, Adam Hughes. All unique/stable reagents generated in this study are available from the lead contact without restrictions.
Online supplemental material
Fig. S1 shows that ConcA treatment also induces mitochondria to produce mitochondrial-associated multilamellar structures. Fig. S2 provides evidence that MDCs are not bound by autophagosomal membranes. Fig. S3 contains stills of time-lapse imaging of MDC biogenesis during Rap, ConcA, and CHX, all demonstrating that MDCs form from repeated membrane extension and engulfment events. Fig. S4 shows that MDCs induced by a variety of stress conditions contain cytosol within the MDC lumen. Fig. S5 demonstrates that the IMM GTPase Mgm1 is not required for MDC formation. Table S1 lists the yeast strains used in this study. Table S2 lists the oligonucleotides used in this study. Table S3 lists bacterial strains, chemicals, antibodies, plasmids, and software used in this study. Video 1 (related to Fig. 2) shows mitochondrial-derived multilamellar structures are enriched for Tom70-GFP and exclude Tim50-mCherry. Video 2 (related to Fig. 3, A–C) shows mitochondrial-derived compartments contain sets of paired membranes. Video 3 (related to Fig. 3, D–F) shows mitochondrial-derived compartments contain sets of paired membranes. Video 4 (related to Fig. 3, G–I) shows mitochondrial-derived compartments contain sets of paired membranes. Video 5 (related to Fig. 4 A) shows mitochondrial-derived compartments form through membrane extension intermediates. Video 6 (related to Fig. 4 C) shows mitochondrial-derived compartments form through membrane extension intermediates. Video 7 (related to Fig. S2) shows mitochondrial-derived compartments contain sets of paired membranes. Video 8 (related to Fig. S3 A) shows mitochondrial-derived compartments form through membrane extension intermediates. Video 9 (related to Fig. S3 B) shows mitochondrial-derived compartments form through membrane extension intermediates. Video 10 (related to Fig. S3 D) shows mitochondrial-derived compartments form through membrane extension intermediates.
Data availability
All reagents used in this study are available upon request. All other data reported in this paper will be shared by the lead contact upon request. This paper does not report original code. Any additional information required to reanalyze the data reported in this paper is available from the lead contact upon request.
Acknowledgments
We thank members of the A.L. Hughes and G. Odorizzi groups for discussion and manuscript comments. We thank members of the Janet M. Shaw (University of Utah, Salt Lake City, UT, USA) laboratory for providing reagents and plasmids for this project. We also thank Maya Schuldiner (Weizmann Institute of Science, Rehovot, Israel) for gifting the yeast SWAp-Tag library described in Weill et al. (2018) and Jonathan Friedman (University of Texas Southwestern Medical Center, Dallas, TX, USA) for gifting yeast strains.
Z.N. Wilson, PhD, was supported by an American Heart Association Postdoctoral Fellowship, 20POST35200110, and an American Cancer Society–Give Mas, Live Mas Southern Multifoods Postdoctoral Fellowship, PF-20-018-01-CCG. Support for this research was also generously provided by grant number PF-19-0209 from the United Mitochondrial Disease Foundation (Z.N. Wilsson) and National Institutes of Health grants T32GM007464 (A.M. English), R35 GM149202 (G. Odorizzi), GM119694 (A.L. Hughes), and AG061376 (A.L. Hughes).
Author contributions: Z.N. Wilson: Conceptualization, Data curation, Formal analysis, Funding acquisition, Investigation, Methodology, Project administration, Supervision, Validation, Visualization, Writing—original draft, Writing—review & editing, M. West: Formal analysis, Investigation, A.M. English: Investigation, G. Odorizzi: Funding acquisition, Project administration, Supervision, A.L. Hughes: Conceptualization, Funding acquisition, Project administration, Supervision, Writing—review & editing.
References
A.L. Hughes is the lead contact.
Data availability
All reagents used in this study are available upon request. All other data reported in this paper will be shared by the lead contact upon request. This paper does not report original code. Any additional information required to reanalyze the data reported in this paper is available from the lead contact upon request.
Author notes
Disclosures: The authors declare no competing interests exist.

