NMNAT2 is an essential but labile protein required for axon integrity. It is rapidly degraded after nerve injury, promoting axon degeneration. However, the mechanisms regulating NMNAT2 ubiquitination and turnover in neurons remain unclear. In this study, we identify the F-box protein FBXO21 as an NMNAT2-binding protein, and its deficiency confers axonal protection via increasing NMNAT2 abundance. FBXO21 recruits SKP1, CUL1, and RBX1 to form an SCFFBXO21 complex, which promotes NMNAT2 ubiquitination in vivo and in vitro. SCFFBXO21 ubiquitinates NMNAT2 at K155 within an isoform-specific targeting and interaction domain of the family of NMNATs, which underlies the unique labile nature of NMNAT2. The ubiquitination-deficient NMNAT2-K155R exhibits substantially reduced protein turnover and enhanced axon-protective capacity. Finally, in Fbxo21 knockout mice, NMNAT2 levels are markedly increased and the survival of injured sciatic nerves is significantly prolonged. Collectively, our findings reveal a crucial role of FBXO21 in axon degeneration, highlighting the SCFFBXO21 complex as a potential target for modulating NMNAT2-dependent axon survival.
Introduction
Upon injury, the distal segment of injured axons undergoes progressive Wallerian degeneration with stereotypic pathological changes, including axon beading, fragmentation, and disintegration, followed by the clearance of the debris by glial cells and macrophages (Waller, 1851). With the discovery of the roles of nicotinamide mononucleotide adenylyl transferase (NMNAT)1 in the Wallerian degeneration slow mice (Lunn et al., 1989; Glass et al., 1993) and sterile alpha and TIR motif-containing protein 1 (SARM1) in the dSarm flies and Sarm1 mice (Osterloh et al., 2012; Gerdts et al., 2013), it has become increasingly clear that Wallerian degeneration of injured axons is an active process that is tightly regulated at the molecular and cellular levels (Coleman and Freeman, 2010; Coleman and Höke, 2020; Conforti et al., 2014; Wang et al., 2012; Zhang et al., 2021a).
The NMNAT proteins are a family of key enzymes required for the biosynthesis of NAD+. In mammals, there are three NMNAT isoforms with distinct subcellular localizations: NMNAT1 is predominantly nuclear, NMNAT2 is primarily in the cytoplasm and Golgi apparatus, and NMNAT3 is mainly localized to mitochondria (Berger et al., 2005). Compared with NMNAT1 and NMNAT3, NMNAT2 has a remarkably short half-life, about 45 min to 1 h in non-neuronal HEK293 cells (Milde et al., 2013b; Desbois et al., 2018) and <2 h on average in neuronal cells (Gilley and Coleman, 2010; Babetto et al., 2013; Yamagishi and Tessier-Lavigne, 2016). Nevertheless, overexpression (OE) of NMNAT2, NMNAT3, or a cytoplasm-localized NMNAT2 can all delay Wallerian degeneration (Coleman and Freeman, 2010; Feng et al., 2010; Conforti et al., 2014; Funakoshi and Araki, 2023).
Among the three NMNATs, NMNAT2 is the primary isoform expressed in the brain (Mayer et al., 2010; Yan et al., 2010; Hicks et al., 2012). Knockdown (KD) of the mouse Nmnat2 gene triggers spontaneous axon degeneration in primary neuron cultures, indicating an essential role of NMNAT2 in maintaining axonal integrity (Gilley and Coleman, 2010). Upon injury, NMNAT2 is rapidly eliminated in injured axons, promoting NAD+ depletion and Wallerian degeneration (Wang et al., 2005; Sasaki et al., 2009; Gilley and Coleman, 2010; Yan et al., 2010).
NMNAT2 is degraded through the ubiquitin–proteasome system (UPS), and the S phase kinase-associated protein 1 (SKP1)/cullin 1 (CUL1)/F-box protein (SCF) E3 ligase complex promotes its ubiquitination. As a core component of the SCF complex, loss of function of Skp1 in fly or mouse neurons delayed axon degeneration in a Drosophila NMNAT (dNMNAT)/NMNAT2-dependent manner (Brace et al., 2014; Yamagishi and Tessier-Lavigne, 2016). In addition, the fly and mouse PAM/Highwire/RPM-1 (PHR) proteins may form an atypical SCF-like E3 ligase with SKP1 to regulate dNMNAT and NMNAT2 protein levels in axons (Xiong et al., 2012; Babetto et al., 2013; Yamagishi and Tessier-Lavigne, 2016).
The SCF complexes couple with different F-box proteins that determine the substrate specificity (Cardozo and Pagano, 2004). F-box protein 45 (FBXO45) was suggested to regulate the turnover of a population of non-palmitoylated NMNAT2 protein in neurons and may affect NMNAT2 ubiquitination in non-neuronal HEK293 cells (Desbois et al., 2018; Summers et al., 2018). However, the F-box protein mediating the ubiquitination and degradation of WT NMNAT2 in neuronal cells remains elusive. And it is unclear why the NMNAT2 protein has a much shorter half-life than NMNAT1 and NMNAT3 and what regulatory mechanism underlies its fast turnover.
In this study, through a mass spectrometry (MS)-based analysis of the NMNAT2 interactome, we identify the orphan F-box protein 21 (FBXO21) as a crucial regulator of the turnover of WT NMNAT2 and axon degeneration in mouse DRG neurons. We show that FBXO21 interacts with SKP1, CUL1, and RING-box 1 (RBX1) to form an SCFFBXO21 E3 ligase complex, which ubiquitinates NMNAT2 at the lysine-155 (K155). K155 resides in an isoform-specific targeting and interaction domain (ISTID) of the NMNAT proteins, and the ubiquitination at K155 underscores the unique labile nature of NMNAT2. Finally, we show that the protein abundance of NMNAT2 is increased and degeneration of injured sciatic nerves is markedly delayed in the Fbxo21 KO mice, demonstrating a crucial role of FBXO21 in regulating NMNAT2 and axon survival in vivo.
Results
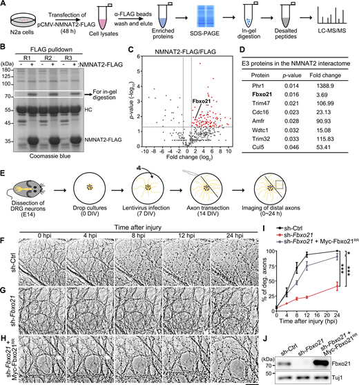
Identification of NMNAT2-interacting proteins in a neuron-like cell line through an MS analysis
To identify unknown proteins that associate with NMNAT2 and may regulate its function in axon injury and degeneration, we started with characterizing the interactome of NMNAT2 in a neuron-like cell line using an MS–based proteomic approach (Fig. 1 A). Since the endogenous NMNAT2 protein is labile and expressed at low abundance in neurons, we transiently overexpressed a FLAG-tagged NMNAT2 fusion protein (NMNAT2-FLAG) in mouse Neuro-2a (N2a) cells. The NMNAT2-FLAG protein was co-localized with the Golgi marker TGN46 in N2a cells (Fig. S1 A; Mayer et al., 2010) and showed a half-life of <2 h (Fig. S1, B and C). These results were consistent with the previous neuronal studies (Gilley and Coleman, 2010; Babetto et al., 2013; Yamagishi and Tessier-Lavigne, 2016), confirming that the FLAG tag did not markedly alter the subcellular distribution or the turnover of NMNAT2.
We then enriched NMNAT2-FLAG and its associated proteins from N2a cells by immunoprecipitation (IP) with an anti-FLAG antibody. The immunoprecipitates separated by SDS-PAGE revealed a distinct protein band of ∼70 kDa in Coomassie blue staining, which showed up in all three biological repeats of the NMNAT2-FLAG group but not in the control group of the cells transfected with the FLAG vector (Fig. 1 B). We excised the band for in-gel digestion and the subsequent liquid chromatography with tandem mass spec (LC-MS/MS) analysis. A total of 394 proteins were recovered from the excised band, and 107 of them were significantly enriched in the NMNAT2-FLAG group compared with the FLAG vector control (fold change >2 and P value <0.05) (Fig. 1 C and Table S1).
Fbxo21 KD confers axonal protection in mouse DRG neurons
Since the NMNAT2 protein abundance is crucial for axon integrity and it is degraded through the UPS pathway (Gilley and Coleman, 2010; Xiong et al., 2012; Babetto et al., 2013; Yamagishi and Tessier-Lavigne, 2016; Desbois et al., 2018), we focused the investigation of the NMNAT2-interacting proteins on those involved in E3 ubiquitin ligase complex (Fig. 1 D). Consistent with the important role of the PHR family in regulating NMNAT2 turnover (Babetto et al., 2013; Yamagishi and Tessier-Lavigne, 2016; Desbois et al., 2018), our MS analysis detected the fragments of the known NMNAT2-interacting protein Phr1.
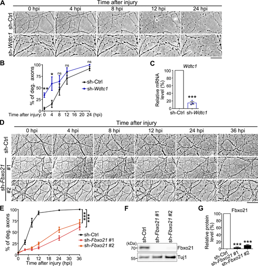
To examine whether the other candidates played a role in axon degeneration, we set up an in vitro axotomy model using primary mouse DRG neuron cultures and generated shRNA to KD each of them in the DRG neurons (Fig. 1 E). None of the candidates in Fig. 1 D showed significant axonal protection when downregulated (Fig. S2, A–C) except for two independent shRNAs targeting the mouse gene Fbxo21 significantly delayed axon degeneration of DRG neurons after injury: in the control group (sh-Ctrl), over 75% of the DRG axons were fragmented at 8 h post injury (hpi); at the same time point, the DRG neurons infected with shRNAs against Fbxo21 maintained the axonal integrity, with <20% of the axons exhibiting minor fragmentation (Fig. S2, D and E). Marked axon degeneration was not observed with the sh-Fbxo21 groups until 24–36 hpi, when almost all axons of the sh-Ctrl group were severely degenerated (Fig. S2, D and E). Since the Fbxo21 shRNA #1 showed a slightly better KD efficacy (Fig. S2, F and G), it was used and referred to as “sh-Fbxo21” in the subsequent study. To further rule out the possibility that the axonal protection by sh-Fbxo21 was an off-target effect, we generated an RNAi-resistant (RR) Myc-Fbxo21RR construct, and its lentiviral expression rescued the delay of Wallerian degeneration by sh-Fbxo21 in DRG neurons (Fig. 1, F–J). The result confirmed a crucial role of Fbxo21 in axon injury and degeneration.
Nonetheless, Fbxo21 KD exhibited potent axonal protection, and its function in regulating NMNAT2 or axon degeneration had not been characterized. Hence, we focused the rest of this study on Fbxo21.
Fbxo21 KD delays axon degeneration in an NMNAT2-dependent manner
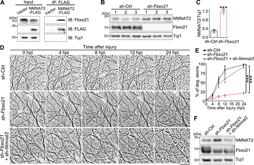
Next, we performed the co-IP assay in primary mouse DRG neurons, and the result confirmed the interaction between NMNAT2 and Fbxo21 (Fig. 2 A). Further, we showed that Fbxo21 KD significantly increased NMNAT2 protein abundance in DRG neurons (Fig. 2, B and C). To determine whether the increase of NMNAT2 levels was required for the axonal protection afforded by sh-Fbxo21, we sought to decrease NMNAT2 levels in the Fbxo21 KD background. Since a complete elimination of NMNAT2 triggers spontaneous axon degeneration (Gilley and Coleman, 2010), the extent of the downregulation of the mouse Nmnat2 gene was carefully determined by titrating the amounts of lentivirus of sh-Nmnat2 (Fig. S3, A and B). Treating the DRG neurons with 40 μl of sh-Nmnat2 (∼2.38 × 106 viral particles/μl) for 3 days significantly reduced NMNAT2 protein levels without causing significant spontaneous axon degeneration (Fig. S3, C and D). We used this condition to partially deplete the NMNAT2 levels in the DRG neurons with Fbxo21 KD, in which case sh-Fbxo21 could no longer prolong the survival of injured axons (Fig. 2, D–F). These data indicate that the increase of NMNAT2 abundance was required for the axonal protection afforded by Fbxo21 KD.
Fbxo21 regulates NMNAT2 degradation in both intact and injured axons
The SCF complex is an important component of the ubiquitin-mediated proteolysis pathway, which selects specific substrates by coupling different F-box proteins such as Fbxo21 (Watanabe et al., 2015; Zhang et al., 2015; Jiang et al., 2021). To test whether Fbxo21 regulates NMNAT2 degradation in neurons, we designed and characterized the time course of NMNAT2 turnover in three conditions as shown in Fig. 3 A: we treated the DRG drop cultures with cycloheximide (CHX) to halt the protein synthesis and (1) examined the turnover rate of NMNAT2 in the whole cells (soma and neurites) or (2) neurite-only samples, and (3) we examined the NMNAT2 turnover in DRG neurites following axotomy. NMNAT2 protein levels rapidly declined in the whole cells (Fig. 3, B and C) and neurite-only samples (Fig. 3, D and E) after the CHX treatment, as well as in the DRG neurites after axotomy (Fig. 3, F and G). In all cases, Fbxo21 KD in DRG neurons significantly slowed down the turnover of NMNAT2 (Fig. 3, B–G), indicating that Fbxo21 regulates NMNAT2 degradation in both the soma and axons, under both intact and injured conditions.
It has been proposed that NMNAT2 degradation in the soma and axons may be regulated by distinct mechanisms and that injury might activate different or additional E3 ligase(s) to accelerate NMNAT2 turnover in damaged axons. However, comparison of NMNAT2 turnover curves in the sh-Ctrl groups under these conditions revealed no statistically significant difference (Fig. 3 H). Meanwhile, Fbxo21 KD delayed NMNAT2 turnover in all the above conditions, with a comparable extent of delay (Fig. 3 I). The similar degradation kinetics in both compartments strongly suggests that a shared mechanism regulates NMNAT2 turnover in the soma and axons. Furthermore, we found that combining CHX treatment with axotomy did not accelerate NMNAT2 depletion in axons (Fig. 3, J–L), indicating that NMNAT2 degradation likely employs the same regulatory mechanism in intact and injured axons. Nonetheless, our data highlight a crucial role of Fbxo21 in regulating the turnover of neuronal NMNAT2 and axon survival.
Fbxo21, but not Fbxo45, regulates the turnover of endogenous NMNAT2 in neurons
Previously, Fbxo45 was shown to affect Wallerian degeneration (Yamagishi and Tessier-Lavigne, 2016), and its axonal function was thought to act through regulating the ubiquitination and degradation of NMNAT2 (Babetto et al., 2013; Desbois et al., 2018; Summers et al., 2018). We then examined and compared the effects of Fbxo21 and Fbxo45 on axon degeneration and NMNAT2 turnover. sh-Fbxo45 exhibited axon protection but was less effective than that of sh-Fbxo21 (Fig. 4, A–D). Simultaneous KD of Fbxo21 and Fbxo45 showed a further delay of Wallerian degeneration (Fig. 4, A and B). However, unlike Fbxo21 KD, Fbxo45 KD did not slow down the depletion of NMNAT2 in injured axons (Fig. 4, E and F), nor did it affect the turnover rate of NMNAT2 in DRG neurons in the CHX chase assay (Fig. 4, G and H). In addition, Fbxo45 KD did not further delay the turnover of NMNAT2 by Fbxo21 KD (sh-Fbxo21 vs. “sh-Fbxo21 + sh-Fbxo45”, Fig. 4, F and H). The finding that Fbxo45 does not regulate the turnover of endogenous NMNAT2 in DRG neurons suggests an NMNAT2-independent mechanism mediating its axonal function, e.g., Fbxo45 was shown to affect the turnover of another axon survival factor SCG10 (Shin et al., 2012; Summers et al., 2018).
Fbxo21 promotes NMNAT2 ubiquitination by assembly of an SCFFBXO21 E3 ligase complex
As the above data indicated a central role of Fbxo21 in regulating the turnover of neuronal NMNAT2, we then conducted a denaturing IP assay (DeCaprio and Kohl, 2020) to determine whether Fbxo21 impacted on NMNAT2 ubiquitination levels. The anti-FLAG antibody was used to immunoprecipitate the NMNAT2-FLAG protein from the lysates of N2a cells in a denaturing condition (see Materials and methods), and the levels of ubiquitinated NMNAT2-FLAG in the immunoprecipitates were determined by detection of the HA-tagged ubiquitin (HA-Ub). The use of the denaturing condition (DeCaprio and Kohl, 2020) excluded the possibility that the HA-Ub signal came from other ubiquitinated proteins that were co-immunoprecipitated with NMNAT2-FLAG. Compared with the control group (scrambled shRNA), Fbxo21 KD significantly decreased NMNAT2 ubiquitination levels (Fig. 5, A and B). Of note, no ubiquitination signal was detected in the “HA-Ub only” control (Fig. 5 A, Lane-1), confirming that the HA-Ub signal in Lane-2 and -3 of Fig. 5 A was specific to the ubiquitinated NMNAT2-FLAG protein and not from other ubiquitinated proteins that were nonspecifically bound to the anti-FLAG beads.
The human FBXO21 protein is known to form an SCFFBXO21 complex with SKP1, CUL1, and RBX1, which together mediates the ubiquitination of the substrates (Watanabe et al., 2015; Zhang et al., 2015). Indeed, OE of Fbxo21 alone was insufficient to alter the protein abundance or ubiquitination levels of NMNAT2 in mouse DRG neurons or N2a cells (Fig. S4). To upregulate the SCFFBXO21 complex and examine how it impacted on NMNAT2 ubiquitination, we co-expressed HA-FBXO21, HA-SKP1, HA-CUL1, HA-RBX1, His-Ub, and NMNAT2-FLAG in N2a cells. Ubiquitinated proteins were pulled down from denatured cell lysates with a His-Tag resin, and the ubiquitinated NMNAT2-FLAG in the pulldowns was detected with the anti-FLAG antibody. No NMNAT2-FLAG was found in the His-pulldown of the “substrate only” or His-Ub only control (Fig. 5 C, Lane-1 and Lane-2), excluding the possibility of nonspecific binding to the His-Tag resins. Co-expression of FBXO21 together with SKP1, CUL1, and RBX1 significantly increased the levels of ubiquitinated NMNAT2-FLAG in N2a cells (Fig. 5 C, Lane-3 vs. Lane-4, and Fig. 5 D), demonstrating that the SCFFBXO21 complex promotes NMNAT2 ubiquitination.
The reconstituted SCFFBXO21 complex ubiquitinates NMNAT2 in vitro
To examine whether NMNAT2 is a bona fide substrate of the SCFFBXO21 E3 ligase complex, we then conducted an in vitro ubiquitination assay, one of the most reliable methods for detecting protein ubiquitination, using recombinant E1 (ubiquitin-activating enzyme), E2 (ubiquitin-conjugating enzyme), E3 (ubiquitin ligase), ubiquitin, ATP, and the purified protein of the candidate substrate (Petroski and Deshaies, 2005). In brief, we expressed and purified the recombinant proteins of His-tagged human NMNAT2 (His-NMNAT2), His-E1 and His-E2, as well as StrepII-tagged ubiquitin (StrepII-Ub) from Escherichia coli, and reconstituted the human SCFFBXO21 complex from 293T cells by IP of FLAG-FBXO21 and the associated SCF components using the anti-FLAG antibody (Fig. 5 E).
The P34A/E36A mutation in the F-box domain of the FBXO21 protein (FBXO21-AA, Fig. 5 F) could reduce the binding of the CUL1–RBX1 subcomplex to the SKP1–FBXO21 subcomplex (Watanabe et al., 2015). Indeed, while HA-SKP1, HA-CUL1, and HA-RBX1 were co-immunoprecipitated with WT FBXO21, the co-IP of RBX1 and CUL1 with the FBXO21-AA mutant was substantially diminished, indicating an incomplete SCFFBXO21 assembly (Fig. 5 G). After incubating with the reconstituted SCF complex in the in vitro ubiquitination assay, no ubiquitination of NMNAT2 was found in the “no E1,” “no E2,” “no Ub,” “no substrate,” or “no FBXO21” control (Fig. 5 H, Lane-1 to Lane-5). Besides, only the complete SCFFBXO21-WT complex, but not the incomplete SCFFBXO21-AA complex, was able to ubiquitinate NMNAT2 in vitro (Fig. 5 H, Lane-6 vs. Lane-7). Collectively, the in vivo and in vitro data demonstrate that FBXO21 forms a SCFFBXO21 E3 ubiquitin ligase complex that promotes the ubiquitination and turnover of NMNAT2.
The F-box domain of FBXO21 mediates the binding to NMNAT2 and is essential for the assembly of the SCFFBXO21 complex
To figure out what domain within FBXO21 is required for the binding to NMNAT2, we generated a series of truncated FBXO21 proteins as shown in Fig. 6 A. Previously, a transglut core 2 (TGC2) domain in the middle and a yccV domain in the C-terminal region were reported to mediate the binding of FBXO21 to its ubiquitination targets (Jin et al., 2004; Watanabe et al., 2015). Interestingly, we found that except for Δ1–78, the FL and all the other truncated FBXO21 proteins were co-immunoprecipitated with NMNAT2-HA (Fig. 6 B), indicating that FBXO21 does not bind to NMNAT2 via the TGC2 or yccV domain. Rather, the N-terminal 1–78 aa, which contains an F-box domain, is required for FBXO21 to interact with NMNAT2.
To further narrow down, we generated the Δ1–29 (ΔN) and Δ30–78 (ΔF-box) truncations of FLAG-FBXO21. Of note, the ΔN, ΔF-box, and Δ1–78 truncations all exhibited the normal subcellular distribution like the endogenous mouse Fbxo21 protein and the FL FLAG-FBXO21 (Fig. S5 A). Interestingly, the ΔN or ΔF-box FBXO21 could still bind to NMNAT2, and the interaction between FBXO21 and NMNAT2 was substantially diminished only when the entire 1–78 aa were deleted (Δ1–78) (Fig. 6, C and D), suggesting that the N terminus and the F-box domain can both mediate the binding of FBXO21 to NMNAT2.
Next, we showed that the endogenous mouse Fbxo21 protein and the endogenous mouse Skp1 and Cul1 proteins were co-immunoprecipitated with NMNAT2-FLAG, while Fbxo21 KD markedly decreased the co-IP of Cul1 and Skp1 with NMNAT2-FLAG in N2a cells (Fig. 6 E). These results indicate that the SCFFBXO21 ubiquitin ligase complex requires FBXO21 for binding to the substrate NMNAT2. The F-box domain plays an important role in mediating the protein–protein interaction between the F-box proteins and the other SCF subunits (Bai et al., 1996; Jin et al., 2004). Indeed, we found that HA-SKP1, HA-CUL1, and HA-RBX1 could be co-immunoprecipitated with the FL but not ΔF-box FBXO21 (Fig. 6, F and G). Together, our data demonstrate that the F-box domain of FBXO21 is essential for the assembly of the SCFFBXO21 complex and mediates the binding to the substrate NMNAT2.
SCFFBXO21 ubiquitinates NMNAT2 at K155 within the isoform-specific central region that underlies the unique lability of NMNAT2
To identify the SCFFBXO21-mediated ubiquitination sites in NMNAT2, we conducted the in vitro ubiquitination of NMNAT2 with the reconstituted SCFFBXO21 complex as described in Fig. 5 E. The proteins were then analyzed by LC-MS/MS (Fig. 7 A), and five lysine residues in the NMNAT2 protein were found ubiquitinated by SCFFBXO21: K22, K57, K155, K258, and K272 (Fig. 7 B). We then generated the lysine-to-arginine (K-to-R) mutations for each of these residuals and examined how they impacted NMNAT2 ubiquitination levels in N2a cells. Among the mutants, NMNAT2-K155R showed the most significant reduction of ubiquitination levels (Fig. 7 C). To further confirm that SCFFBXO21 could ubiquitinate NMNAT2 at K155, we conducted the in vitro ubiquitination assay with purified NMNAT2 proteins, and the results showed that ubiquitination of NMNAT2-K155R by SCFFBXO21 was drastically reduced compared with that of WT NMNAT2 (Fig. 7 D). Furthermore, in the CHX chase assay, NMNAT2-K155R has a markedly slower turnover rate than that of WT NMNAT2 (Fig. 7, E and F), suggesting that the ubiquitination at K155 may serve as a key signal for the degradation of NMNAT2.
Interestingly, we noticed that K155 is located within the ISTID motif of NMNAT2. K155 and the flanking sequences are highly conserved in the NMNAT2 proteins throughout different species of vertebrates (Fig. 7 G). However, NMNAT2 is evolutionarily distant from NMNAT1 and NMNAT3 (Fig. 7 H), and the ISTID region of the three NMNATs is highly isoform specific (Fig. 7 I). Given that NMNAT2 has a significantly shorter half-life than the other two isoforms (Gilley and Coleman, 2010), we hypothesized that the ubiquitination of K155 in the ISTID might confer the unique lability of NMNAT2. To test this idea, we replaced the ISTID of NMNAT1 (ISTID1) and NMNAT3 (ISTID3) with that of NMNAT2 (ISTID2), respectively (Fig. 7 J). Supporting our hypothesis, NMNAT1-ISTID2 and NMNAT3-ISTID2 degraded much faster than their respective WT controls (NMNAT1-ISTID1 and NMNAT3-ISTID3) in the CHX chase assay (Fig. 7, K–N). Furthermore, we generated NMNAT1-ISTID2-K155R and NMNAT3-ISTID2-K155R by introducing the K155R mutation into the ISTID2, which abrogated the accelerated protein turnover of NMNAT1-ISTID2 and NMNAT3-ISTID2 (Fig. 7, K and L). Together, these findings highlight an imperative role of the SCFFBXO21-mediated ubiquitination at K155 within the ISTID2 in promoting the turnover of the NMNAT proteins, which underscores the evolutionarily unique lability of NMNAT2.
The K155R mutation enhances the axon-protective effects of NMNAT2
Since the NMNAT2-K155R protein was more stable than WT NMNAT2 (Fig. 7, E and F), we asked whether OE of NMNAT2-K155R in DRG neurons could confer more potent axonal protection (Fig. 8 A). Upon injury, DRG axons of the vector control group started to fragment at ∼12 hpi, which became severely destructed and detached from the dish by 24 hpi (Fig. 8, B and F). With OE of WT NMNAT2, the onset of axon degeneration was delayed to ∼24 hpi, and marked axon fragmentation was evident at ∼72 hpi (Fig. 8, C and F). With OE of NMNAT2-K155R, the survival of injured DRG axons was prolonged to over 120 hpi (5 days), and only minor axon fragmentation was observed at this time point (Fig. 8, D and F). Our data aligned with a previous study showing that mutations of several basic residues in the ISTID region, including K155, delayed NMNAT2 turnover and prolonged axon survival (Milde et al., 2013a). Moreover, we confirmed that the K155R mutation did not alter the subcellular localization of NMNAT2 in DRG neurons (Fig. S5 B).
NMNAT2-K155R was more stable and exhibited higher protein abundance than WT NMNAT2 even when infected with the same amount (5 μl) of the lentivirus (∼1.13 × 106 viral particles/μl) (Fig. 8 A, Lane-2 vs. Lane-3). To lower NMNAT2-K155R levels in DRG neurons, we reduced the amount of the NMNAT2-K155R lentivirus to 4 μl (Fig. 8 A, Lane-3 vs. Lane-4). Nonetheless, NMNAT2-K155R could still delay the onset of axon degeneration to ∼120 hpi in this case (Fig. 8, E and F). Thus, NMNAT2-K155R provided significantly more potent axonal protection than WT NMNAT2, even at lower expression levels (Fig. 8 A, Lane-2 vs. Lane-4). Collectively, our data demonstrate that SCFFBXO21-mediated ubiquitination at K155 plays a critical role in regulating the stability and axon-protective capacity of NMNAT2.
Wallerian degeneration is delayed in Fbxo21 KO mice in vivo
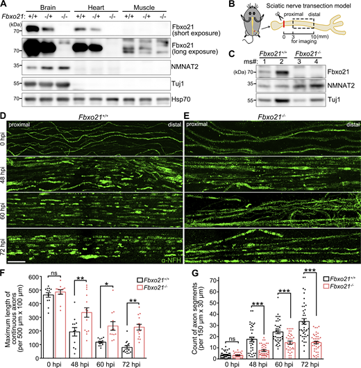
Finally, to investigate the axonal function of Fbxo21 in vivo, we commissioned the construction of the Fbxo21 KO mice with Cyagen Biosciences. We examined the expression of the endogenous Fbxo21 protein in different tissues of the WT and Fbxo21 KO mice of 3 month old (Fig. 9 A): in WT mice (Fbxo21+/+), Fbxo21 was expressed highly in the brain, moderately in the heart, and low or undetectable in the skeletal muscle; in Fbxo21 KO mice, Fbxo21 levels were markedly reduced in the heterozygotes (Fbxo21−/+) and undetected in the homozygotes (Fbxo21−/−). Notably, the protein abundance of NMNAT2 was remarkably increased in the brain of the Fbxo21 KO mice (Fig. 9 A), which verified the crucial role of Fbxo21 in regulating NMNAT2 turnover in vivo.
We examined the impact of Fbxo21 KO on Wallerian degeneration in vivo using a mouse sciatic nerve transection model (Fig. 9 B). Like in the brain, the protein levels of NMNAT2 were markedly increased in the sciatic nerves of the Fbxo21−/− mice (Fig. 9 C), confirming the role of Fbxo21 in regulating NMNAT2 abundance in the peripheral nervous system as well. In the WT sibling control mice (Fbxo21+/+), degeneration of the injured sciatic nerve was observed at 48 hpi and progressively worsened over time, exhibiting remarkable axonal swelling, fragmentation, and beading at 60 and 72 hpi (Fig. 9 D). In the Fbxo21−/− mice, degeneration of the injured sciatic nerve was alleviated (Fig. 9 E), evidenced by a significantly greater maximum length of continuous axons (Fig. 9 F) and a reduced number of axon fragments (Fig. 9 G) in the Fbxo21 KO mice at all time points examined. The in vivo data could be further strengthened by additional tests such as semi-thin imaging and electron microscopy. Nonetheless, these results demonstrate that Fbxo21 deficiency increases NMNAT2 levels and promotes axon survival in nerve injury in vivo.
Discussion
The turnover rate of NMNAT2 in axons is not accelerated upon injury
Proteins with very short half-lives often perform important cellular functions that justify the energetic cost of their continuous synthesis and turnover. NMNAT2 has a half-life of 1–2 h on average in neurons (Gilley and Coleman, 2010; Babetto et al., 2013; Yamagishi and Tessier-Lavigne, 2016; and this study), and its protein abundance is a critical factor controlling the axonal integrity (Gilley and Coleman, 2010; Fang et al., 2012; Hicks et al., 2012; Gilley et al., 2013; Gilley et al., 2019). NMNAT2 was rapidly depleted in severed axons but not the neuronal soma (Gilley and Coleman, 2010). Hence, there had been the speculations that the regulatory mechanisms and pathways of NMNAT2 degradation might differ in axons and the soma, or that additional player(s) promoting NMNAT2 degradation in axons might be activated following an axon injury. In this study, we carefully examined and compared the time courses of the turnover of NMNAT2 in the soma and axons of both intact and injured mouse DRG neurons. Unexpectedly, NMNAT2 exhibits a similar turnover kinetics in all the conditions tested. In particular, the turnover rate of NMNAT2 is not significantly accelerated in injured axons. NMNAT2 is primarily synthesized in the neuronal soma and subsequently transported to axons (Gilley and Coleman, 2010; Milde et al., 2013b). There is no evidence for local NMNAT2 translation within axons, meaning that maintaining steady-state NMNAT2 levels requires continuous supply of NMNAT2 from the soma. Upon axotomy, however, this supply is disrupted, which leads to rapid depletion of NMNAT2 in injured axons due to ongoing FBXO21-mediated degradation.
FBXO21 promotes the ubiquitination and turnover of WT NMNAT2 in neurons
Previous studies show that SkpA/Skp1a and the Highwire/Phr1/PAM proteins of the SCF complex regulate the protein levels of dNMNAT and NMNAT2 (Xiong et al., 2012; Babetto et al., 2013; Yamagishi and Tessier-Lavigne, 2016). FBXO45 was once reported to promote NMNAT2 ubiquitination in non-neuronal HEK293 cells (Desbois et al., 2018), but such effect has not evidenced in neuronal cells. Rather, Fbxo45 deficiency only affected the degradation of neuronal NMNAT2 when cellular palmitoylation was inhibited or with a palmitoylation-deficient NMNAT2 mutant, but the endogenous WT NMNAT2 was unaffected (Summers et al., 2018; and Fig. 4). Notably, palmitoylation is required for correctly sorting NMNAT2 to the Golgi (Milde et al., 2013b; Milde and Coleman, 2014), and the palmitoylation-deficient NMNAT2 mutant tends to localize to the cytosol (Summers et al., 2018). NMNAT2 likely exists in a dynamic equilibrium between a vesicle-associated (Golgi-bound) form and a cytosolic form. Thus, the effect of FBXO45 observed with the non-palmitoylated NMNAT2 protein (Desbois et al., 2018; Summers et al., 2018) may represent a particular cytosolic fraction of NMNAT2. In contrast, we show that Fbxo21 KD significantly delays the turnover of the endogenous WT NMNAT2 protein in DRG neurons in both the soma and axons under intact or injured conditions. These findings position FBXO21 as the key F-box protein regulating the degradation of neuronal NMNAT2. Furthermore, through in vivo and in vitro ubiquitination assays, we provide direct evidence that a canonical SCFFBXO21 complex comprising SKP1, CUL1, RBX1, and FBXO21 ubiquitinates NMNAT2 and promotes its turnover in neurons.
The F-box domain of FBXO21 mediates both the assembly of the SCFFBXO21 complex and the binding to NMNAT2
In the SCFFBXO21 complex, FBXO21 binds to both SKP1 and CUL1, while CUL1 interacts with RBX1 to form the CUL1–RBX1 subcomplex that recruits E2 enzymes. The F-box domain plays an important role in mediating the protein–protein interaction between the F-box protein and the other SCF subunits (Bai et al., 1996; Jin et al., 2004; Watanabe et al., 2015). Indeed, we show that the deletion of the F-box domain of FBXO21 completely disrupts the assembly of the SCFFBXO21 complex, while the P34A/E36A mutations within the F-box domain specifically diminish the binding of the CUL1–RBX1 subcomplex to FBXO21.
We further show that the SCFFBXO21 E3 ligase complex requires FBXO21 for recruiting the substrate NMNAT2. Intriguingly, the substrate recognition function of F-box proteins does not usually rely on the F-box domain. For instance, FBXO21 requires the TGC2 and yccV domains (aa 216–590), but not the F-box domain, to bind to the substrate EID1 (Watanabe et al., 2015). Notable, a study of another F-box protein SKP2 (also known as FBXL1) reported that its binding to the substrate required the N-terminal sequence containing an F-box domain (Xue et al., 2016). Here, we find that the interaction between FBXO21 and NMNAT2 requires the 1–78 aa of FBXO21, of which the N terminus (aa 1–29) and the F-box domain (aa 30–78) can both mediate the binding of FBXO21 to NMNAT2. Together, the F-box domain of FBXO21 not only scaffolds the assembly of the SCFFBXO21 E3 ligase complex but also participates in the recruitment of the substrate NMNAT2 to the SCFFBXO21 complex.
The ubiquitination at K155 within the ISTID underscores the unique lability of NMNAT2
NMNAT is a central enzyme of the NAD+ biosynthetic pathway, and it has evolved three protein isoforms in vertebrates, each with distinct subcellular localization (Berger et al., 2005). In humans, the protein of NMNAT2 shares 35% and 38% sequence identity in total with NMNAT1 and NMNAT3, respectively: 54% and 58% in the N terminus, 34% and 28% in the C terminus, and only 15% and 19% in the ISTID region. The ISTID domain is dispensable for the catalytic activity and absent from NMNATs of lower organisms. In higher organisms, such as mammals, the non-conserved ISTID domain underlies the isoform-specific subcellular distribution of the NMNATs. For example, the ISTID of NMNAT1 contains a nuclear localization signal, and NMNAT1 is predominantly expressed in the nucleus (Lau et al., 2010). And the ISTID of NMNAT2 is required for palmitoylation and membrane attachment, which regulates its sorting to postGolgi vesicles (Lau et al., 2010; Milde et al., 2013b; Milde and Coleman, 2014; Niu et al., 2020).
In this study, we uncover that NMNAT2 is ubiquitinated by SCFFBXO21 at K155, which resides in the ISTID domain of NMNAT2. Swapping the ISTID of NMNAT1 or NMNAT3 with that of NMNAT2 results in a rapid turnover of these two originally long-lived NMNATs, and this effect is abrogated by the ubiquitination-deficient K155R mutation. Moreover, the K155R mutation confers more potent axonal protection to NMNAT2 in mouse DRG neurons. Notably, K155R exhibits stronger axonal protection than Fbxo21 KD, suggesting that FBXO45 or additional E3 ligase may be involved, which provides a compensatory mechanism in the absence of FBXO21. Supporting the latter, the ubiquitin ligase Phr1 has been shown to ubiquitinate NMNAT2 (Babetto et al., 2013). Nonetheless, the SCFFBXO21-mediated ubiquitination of K155 within the ISTID promotes the fast turnover of NMNAT2 and regulates axon degeneration. Stabilizing NMNAT2 has significant therapeutic implications, but its rapid turnover poses a key challenge. This study identifies FBXO21 and the SCFFBXO21 complex as potential targets for enhancing NMNAT2-dependent axon survival, offering new avenues for treating neural injury and neurodegenerative disease.
Materials and methods
Animal care
All practices on mice in this study were performed in compliance with the institutional guidelines on the scientific use of living animals at the Interdisciplinary Research Center on Biology and Chemistry, Chinese Academy of Sciences. Animal distress and conditions requiring euthanasia were addressed, and the number of animals used was minimized. The WT C57BL/6J mice (#000664; Jackson Laboratory) were purchased from the Charles River Laboratories. The Fbxo21 KO mice (C57BL/6JCya-Fbxo21em1/Cya) were generated by commission with Cyagen Biosciences (KOCMP-231670-Fbxo21-B6J-VA). All mice were housed in a pathogen-free barrier facility at 24°C and 60% humidity on a 12-h:12-h light/dark cycle and allowed free access to food and water.
Plasmids and constructs
To generate the pCMV-Nmnat2-FLAG and pCMV-Nmnat2-HA plasmids, the mouse Nmnat2 cDNA was constructed from mRNA isolated from mouse cortex by RT-PCR and then inserted into a pCMV vector (631604; Clontech) using the ApaI–NotI sites with the ClonExpress MultiS One Step Cloning Kit (C113; Vazyme). Mutations of NMNAT2, including K22R, K57R, K155R, K258R, and K272R, were generated by site-directed mutagenesis with the Mut Express II Fast Mutagenesis Kit V2 (C214; Vazyme) using the pCMV-Nmnat2-FLAG plasmids as a template.
To generate the pLKO.1-sh-Fbxo21 #1 and #2, pLKO.1-sh-Wdtc1, pLKO.1-sh-Nmnat2, and pLKO.1-sh-Fbxo45 plasmids, the sense and antisense oligos (Sangon Biotech) of the above mouse genes were annealed and then inserted into the pLKO.1 vector (10878; Addgene) using the T4 DNA ligase (EL0011; Thermo Fisher Scientific). The sequences of the shRNAs used in this study are summarized in Table S2.
To generate the pLenti-hSyn-Myc-Fbxo21 plasmid for DRG infection, the mouse Fbxo21 cDNA was cloned from mouse cortex by RT-PCR and inserted into a pLenti-hSyn plasmid (Wang et al., 2019). The RR pLenti-hSyn-Myc-Fbxo21RR was generated by site-directed mutagenesis using the pLenti-hSyn-Myc-Fbxo21 as a template. To generate the pLenti-hSyn-Nmnat2-FLAG and pLenti-hSyn-Nmnat2-K155R-FLAG plasmids, the Nmnat2 cDNA fragments were amplified from the corresponding pCMV-Nmnat2 constructs and subcloned into the pLenti-hSyn using the BamHI–EcoRI sites.
To express the human SCF complex proteins for the in vivo or in vitro ubiquitination assays, the pcDNA3.1-FLAG-FBXO21, pcDNA3.1-HA-FBXO21, pcDNA3.1-HA-SKP1, pcDNA3.1-HA-CUL1, and pcDNA3.1-HA-RBX1 plasmids were generated. In brief, the cDNA fragments of human FBXO21, SKP1, CUL1, and RBX1 were cloned from HeLa cells by RT-PCR and inserted into the pcDNA3.1 vector (V79020; Invitrogen) between the BamHI and EcoRI sites using the ClonExpress MultiS One Step Cloning Kit. Mutations and truncations of the human FBXO21, including P34A/E36A (AA), Δ1–78, Δ79–215, Δ216–388, Δ389–492, Δ493–628, ΔN, and ΔF-box, were constructed from the pcDNA3.1-FLAG-FBXO21 plasmid by PCR and subcloned into the pcDNA3.1 vector. The pcDNA3.1-HA-Ub was previously reported (Deng et al., 2022). For expression and purification of the recombinant human NMNAT2 proteins from E. coli, the pET28a-6xHis-hNMNAT2 and pET28a-6xHis-hNMNAT2-K155R were generated by site-directed mutagenesis with the Mut Express II Fast Mutagenesis Kit V2 using the pET28a-6xHis-mNmnat2 plasmid (Ma et al., 2020) as a template.
To generate the pCMV-Nmnat1-FLAG and pCMV-Nmnat3-FLAG plasmids, the mouse Nmnat1 and Nmnat3 cDNA fragments were amplified from the pLenti-hSyn-Nmnat1-GFP and pcDNA3.1-Nmnat3-GFP plasmids (gifts from Dr. X. Cao, Sichuan Puyaochen Biotechnology Co., Ltd., Chengdu, China) by PCR and subcloned into the pCMV vector as described above. For the pCMV-Nmnat1-ISTID2-FLAG and pCMV-Nmnat3- ISTID2-FLAG plasmids, the cDNA encoding the ISTID of Nmnat2 (ISTID2, aa 103–196) was amplified from the pCMV-Nmnat2-FLAG plasmid by PCR and recombined with the N- and C-terminal truncations of Nmnat1 or Nmnat3 as shown in Fig. 7 J into the pCMV vector using the ClonExpress MultiS One Step Cloning Kit. The pCMV-Nmnat1-ISTID2-K155R-FLAG and pCMV-Nmnat3-ISTID2-K155R-FLAG plasmids were generated by site-directed mutagenesis with the Mut Express II Fast Mutagenesis Kit V2 using the pCMV-Nmnat1-ISTID2-FLAG and pCMV-Nmnat3-ISTID2-FLAG plasmids as the templates, respectively.
All constructs were confirmed by sequencing before use. The information of all the primers used in this study is provided in Table S3.
Cell culture and transfection
N2a (CCL-131; ATCC) cells were cultured in DMEM (L110KJ; BasalMedia) supplemented with 10% (vol/vol) Fetal Bovine Serum (S1710; Biowest) and incubated at 37°C in a 5% CO2 atmosphere. Transient transfection of plasmids was performed using the PolyJet in vitro DNA Transfection Reagent (SL100688; SignaGen Laboratories) in the DMEM. Unless otherwise specified, cells were transfected with expression plasmids for 48 h or with shRNAs for 72 h before harvest.
Immunocytochemistry
N2a cells or primary mouse DRG neurons were grown on microscope cover glasses (0111520; Marienfeld Superior). Cells were fixed with 4% PFA (A500684; Sangon) in PBS, permeabilized using 0.5% Triton X-100 (T8787; Sigma-Aldrich) in PBS, and blocked with 3% goat serum (C0265; Beyotime) in 0.1% Triton X-100 in PBS (PBST). Cells were then incubated with the primary and secondary antibodies and finally mounted in VECTASHIELD Antifade Mounting Medium with DAPI (H-1200-10; Vector Laboratories) for the subsequent microscopic examination.
Pharmacological experiments
For the pulse chase assay, 100 μg/ml of CHX (HY-12320; MedChemExpress) was added to the culture medium, and the cells were treated for various durations as indicated in each figure. For inhibition of the proteasome, 10 μM of MG 132 (S1748; Beyotime) was added to cell cultures 4 h before harvest.
IP and sample preparation for mass spectrometry (MS) analysis
N2a cells were transfected with pCMV-Nmnat2-FLAG for 48 h and treated for MG 132 (10 μM) for 4 h before harvest. Cells were lysed in an IP buffer (50 mM Tris-HCl at pH 7.5, 150 mM NaCl, 0.5% Triton X-100, 1 mM EDTA, 1 mM EGTA, 10% glycerol, 5 mM NaF, and 1 mM Na3VO4), supplemented with 1× Roche Protease Inhibitor Cocktail (4693132001; Merck). Following centrifugation at 20,000 g for 20 min at 4°C, the supernatants were collected in new vials and incubated with anti-FLAG M2 magnetic beads (M8823; Sigma-Aldrich) on a rotary shaker at 4°C for 4 h. The beads were washed three times in the IP buffer and then eluted in 2% SDS protein loading buffer (100 mM Tris-HCl at pH 6.8, 2% SDS, 40% glycerol, 5 mM DTT [43815; Sigma-Aldrich], and 0.04% bromophenol blue). The elutes were separated by electrophoresis using the Tris-glycine SDS-PAGE and examined by Coomassie blue staining (P0017F; Beyotime). The bands shown in Fig. 1 B were collected for the subsequent in-gel digestion and MS analysis.
The excised bands were cut into small pieces for in-gel digestion (Shevchenko et al., 2006), as follows: (1) washing—the gel pieces were destained with a 50% (vol/vol) acetonitrile (ACN) solution containing 100 mM NH4HCO3; (2) reducing and alkylating—shrunk with neat ACN, reduced with 10 mM DTT in 100 mM NH4HCO3, alkylated with 55 mM iodoacetamide (IAA) (I1149; Sigma-Aldrich) in 100 mM NH4HCO3, and shrunk with neat ACN again; (3) digestion—ACN was removed, and the gel pieces were air dried, followed by adding a digestion solution (20 μg/ml trypsin [V511A; Promega] in 15 mM NH4HCO3 containing 15% [vol/vol] ACN) and incubation at 37°C overnight; and (4) extracting—the peptides in the digestion solution were spun dry at 60°C and then extracted in a 50% ACN solution containing 0.1% formic acid.
LC-MS/MS analysis
The LC-MS/MS analysis was performed using an on-line EASY-nLC 1000 HPLC coupled with an Orbitrap Fusion Mass Spectrometer (Thermo Fisher Scientific). The peptide mixture was separated by an in-house made 15-cm capillary column packed with C18 resin (100 μm I.D., C18-AQ 1.9 μm, Dr. Maisch GmbH) at a flow rate of 300 nl/min. Mobile phase A consisted of 0.1% FA, 2% ACN, and 98% H2O, and mobile phase B consisted of 0.1% FA, 2% H2O, and 98% of ACN. Mass spectra were acquired in a data-dependent mode with one full scan (m/z: 350–1,500, resolution: 120,000, AGC target value: 1,000,000, and maximal injection time: 20 ms), followed by MS2 scan (32% normalized collision energy, AGC target value: 100, 000, and maximal injection time: dynamic).
LC-MS/MS data processing
The MS/MS raw spectra were processed using MaxQuant software (version 1.6.0.1). Trypsin was set as the enzyme, and the maximum missed cleavage was set to 2. The precursor mass tolerance and the fragment mass tolerance were set to 20 ppm and 0.1 Da, respectively. The cysteine carbamidomethyl (delta mass = 57.02) served as a static modification, while the methionine oxidation (delta mass = 15.99) and diGly of lysine (delta mass = 114.04) as variable modifications. The false discovery rates at the peptide spectral match level and the protein level were both controlled below 1%. The intensities were used for protein quantification. For statistical testing, zero was replaced by the minimum value (other than zero) of all intensities. After filtering out the contaminants, a total of 394 proteins were detected. The Swiss-Prot database was used for mouse protein sequence search.
Drop culture of mouse DRG neurons
Primary DRG neurons were isolated from C57BL/6J mice at E14 as previously described (Yue et al., 2023). Dissected DRG neurons were digested with collagenase (17100017; Gibco) and TrypLE Express Enzyme (12604013; Gibco). A drop (5 μl) of the DRG neurons resuspended in Neurobasal Medium (21103049; Gibco) was gently placed onto the center of each well, pre-coated with poly-L-lysine (P5899; Sigma-Aldrich) and laminin (23017015; Gibco). After cells were firmly attached for 15–20 min, 1 ml of the Neurobasal Medium supplemented with 2% B-27 (17504044; Gibco), 1× GlutaMAX (35050061; Gibco), and 40 ng/ml Mouse NGF (13257-019; Gibco) was gently added to each well.
Lentivirus production and infection
To generate lentivirus for infection of mouse DRG neurons, 293T cells (CRL-11268; ATCC) were co-transfected with the indicated pLKO.1-shRNA or pLenti-hSyn plasmid together with psPAX2 (12260; Addgene) and pMD2.G (12259; Addgene) at a mass ratio of 4:3:2 in the DMEM using the PolyJet reagent. 48 h after transfection, the culture medium was collected and filtered through a 0.45-μm filter (SLHVR33RB; Merck Millipore). The fresh medium containing viral particles was either used immediately or stored at −80°C for up to 4 wk before use.
For KD or OE of Fbxo21 and Wdtc1, the DRG neurons were infected with 60 μl of lentivirus after 7 days in vitro (DIV). For KD of Fbxo45, the DRG neurons were infected with 60 μl of lentivirus on 10 DIV. For KD or OE of Nmnat2, the DRG neurons were infected with the lentivirus of Nmnat2-FLAG (5 μl) or sh-Nmnat2 (40 μl) on 11 DIV. The concentrations of the lentiviral capsid protein p24 were determined by ELISA (BlueKit, HG-P001L-S) as per the manufacturer’s instructions and then used to estimate the viral titers using the formula: Virus particles per microliter (VP/μl) = [p24 concentration (ng/μl)] × 1.25 × 107. After the conversion, the concentrations of the lentivirus used in this study are 2.38 × 106 VP/μl for sh-Nmnat2 and 1.13 × 106 VP/μl for NMNAT2-FLAG.
In vitro axotomy and evaluation of DRG axon degeneration
Transection of DRG neurites was performed using a microsurgical blade (WHB, C21) under the microscope on 14 DIV. Phase contrast images of the severed DRG neurites were captured live using a Leica DMi8 inverted microscope at indicated time points after injury. The extent of axon degeneration was assessed as the percentage of the pixels of fragmented DRG neurites to the total pixels of DRG neurites.
Antibodies
In this study, we utilized the following primary antibodies for western blotting, IP and immunostaining: mouse anti-NMNAT2 (sc-515206; Santa Cruz), rabbit anti-FBXO21 (ab179818; Abcam; for western blotting), rabbit anti-FBXO21 (PA5-116658; Thermo Fisher Scientific; for immunostaining), mouse anti-FLAG (F3165; Sigma-Aldrich), rabbit anti-HA (3724; CST), rabbit anti–c-Myc (C3956; Sigma-Aldrich), anti–UBCJ2-HRP (ABS840HRP; Enzo), chicken anti-neurofilament heavy polypeptide (NFH) (ab4680; Abcam), mouse anti-GAPDH (60004-1-Ig; Proteintech), rabbit anti-Tuj1 (T2200; Sigma-Aldrich), and rabbit anti–Trans-Golgi network protein 2 (TGN46) (ab16059; Abcam). For HRP-conjugated secondary antibodies, we used goat anti-mouse (A4416; Sigma-Aldrich) and goat anti-rabbit (A9169; Sigma-Aldrich). The fluorophore-conjugated secondary antibodies: goat anti-chicken-Alexa Fluor 488 (A11039; Life Technologies), goat anti-rabbit-Alexa Fluor 488 (A11034; Life Technologies), and goat anti-mouse-Alexa Fluor 568 (A11031; Life Technologies).
Protein extraction and western blotting
N2a cells or DRG cultures were lysed in 2% SDS protein loading buffer containing protease inhibitors. For the neurite-only samples, DRG somas were removed using a microsurgical blade (C21; WHB) before harvest. A lysis buffer (50 mM Tris-HCl at pH 8.0, 150 mM NaCl, 1% Nonidet P-40 [NP-40], 0.5% sodium deoxycholate, and 0.5% SDS) was used to extract proteins from mouse tissues. All protein samples were boiled at 99°C for 10 min. Equal amounts of lysates were resolved by electrophoresis using SDS-PAGE and transferred to the 0.45-μm Immobilon-P PVDF membrane (IPVH00010; Merck Millipore), followed by incubation with the primary and secondary antibodies. Tanon High-sig ECL Western Blotting Substrate (180–501; Tanon) was used for detection. Images were captured with an Amersham Imager 600 (GE Healthcare) and quantified using ImageJ (NIH). Neuron-specific β-tubulin III (Tuj1) or GAPDH was used as a loading control for normalization as indicated in the figure legends.
RNA extraction and quantitative real-time PCR
Total RNA was extracted from cultured DRG neurons using RNAiso Plus (9109; Takara), following the manufacturer’s instructions. Genomic DNA removal and the RT reactions were performed using Hifair II first Strand cDNA Synthesis Kit (11119ES60; YEASEN). The cDNA was used for quantitative real-time PCR (qPCR) with SYBR Select Master Mix (4472897; Thermo Fisher Scientific) on the QuantStudio 6 Flex Real-Time PCR system (Life Technologies). The mRNA levels of Wdtc1, Fbxo45, and Fbxo21 were normalized using Gapdh mRNA levels as an internal control. The qPCR primers used in the qPCR assay are summarized in Table S3.
Co-IP, denaturing IP, tandem ubiquitin-binding entity pulldown, and His-pulldown assays
For the co-IP assay, the Dynabeads Protein G (10004D; Invitrogen) was preincubated with the anti-HA antibody. Primary DRG neurons or cultured cells were lysed using the IP buffer, and the supernatants were incubated with the anti-HA Dynabeads or anti-FLAG M2 magnetic beads on a rotary shaker at 4°C for 4 h. The beads were washed three times in the IP buffer and then eluted in 2% SDS loading buffer for the subsequent western blotting examination.
The denaturing IP to examine NMNAT2-FLAG ubiquitination levels was carried out as previously described (DeCaprio and Kohl, 2020). In brief, transfected N2a cells were homogenized in 100 μl of a denaturing lysis buffer (100 mM Tris-HCl at pH 8.0 and 1% SDS), sonicated, and then diluted with 900 μl of a denaturing IP buffer (50 mM Tris-HCl at pH 7.5, 150 mM NaCl, 1% Triton X-100, 2 mM N-ethylmaleimide [NEM] [Sigma-Aldrich, E3876], and 5 mM IAA). After centrifugation at 20,000 g for 20 min, the supernatants were incubated with the anti-FLAG M2 magnetic beads and then subjected to the IP process as described above.
For the tandem ubiquitin-binding entity (TUBE)-pulldown assay, transfected N2a cells were lysed using 500 μl of the denaturing IP buffer with 1× Protease Inhibitor Cocktail. After centrifugation, the supernatants of the cell lysates were incubated with the TUBE agarose (Hu et al., 2020) at 4°C for 4 h. The agarose was washed three times using the denaturing IP buffer and then eluted in 2% SDS loading buffer for the subsequent western blotting examination.
For the His-pulldown assay, transfected N2a cells were treated with MG 132 (10 μM) 4 h before they were lysed in a urea buffer (8 M urea, 50 mM Tris-HCl at pH 7.5, 150 mM NaCl, 1% Triton X-100, 0.1% SDS, 0.5% sodium deoxycholate, 2 mM NEM, 5 mM IAA, and 1× Protease Inhibitor Cocktail). After centrifugation, the supernatants of the cell lysates were incubated with the BeyoGold His-tag Purification Resin (P2233; Beyotime) at 4°C for 4 h. The Resin was washed three times using the 8 M urea buffer containing 25 mM imidazole (A600277; Sangon) and then eluted in 2% SDS loading buffer with 250 mM imidazole for the subsequent western blotting examination.
Purification of recombinant human NMNAT2 proteins
The WT and NMNAT2-K155R proteins were expressed in BL21 (DE3) Chemically Competent Cell (CD601-03; TransGen Biotech) at 16°C for 15 h after induction with 200 μM isopropyl-β-d-1-thiogalactopyranoside and purified as previously described (Ma et al., 2020). In brief, the BL21 cells were lysed in an E.coli lysis buffer (50 mM Tris-HCl at pH 8.0, 300 mM NaCl, 10 mM MgCl2, 5 % glycerol, and 1 mM phenylmethylsulfonyl fluoride). The cell lysates were passed through a filter of 0.22 μm (SLGPR33RB; Millipore), and the supernatants were purified using the HisTrap HP columns (17-5248-01; GE Healthcare). The purified proteins were eluted in an elution buffer (50 mM Tris-HCl at pH 8.0, 300 mM NaCl, 10 mM MgCl2, 500 mM imidazole, and 5% glycerol), concentrated, flash frozen in liquid nitrogen, and stored at −80°C. All purified recombinant proteins were confirmed by Coomassie blue staining and western blotting before use. Protein concentration was determined using the A280 assay with NanoDrop One (Thermo Fisher Scientific).
Reconstitution of the SCFFBXO21 ubiquitin ligase complex
To purify the SCFFBXO21 complex, transfected 293T cells were lysed in a cell lysis buffer (50 mM Tris-HCl at pH 7.5, 150 mM NaCl, 0.5% NP-40, 10% glycerol, and 1× Protease Inhibitor Cocktail). After centrifugation, the supernatants were incubated with the anti-FLAG M2 magnetic beads at 4°C overnight. The beads were washed in buffer A (15 mM Tris-HCl at pH 7.4, 500 mM NaCl, and 0.25% NP-40) and buffer B (25 mM Tris-HCl at pH 7.5, 100 mM NaCl, 0.01% NP-40, 10% glycerol, and 1 mM DTT) sequentially for four times and then eluted in buffer B containing 0.5 mg/ml 3xFLAG peptide (04010006242; Chinapeptide) on ice.
In vitro ubiquitination assay
In vitro ubiquitination reactions were carried out by incubation of 64 μg of the reconstructed SCFFBXO21 E3 complex (including FLAG-FBXO21, HA-CUL1, HA-SKP1, and HA-RBX1) in 30 μl of a ubiquitination buffer (20 mM HEPES at pH 7.4, 150 mM NaCl, 2 mM MgCl2, and 2 μM ATP) containing the following recombinant proteins: 10 μM StrepII-Ub, 0.5 μM 6xHis-UBE1, 0.5 μM 6xHis-UBCH5B, and 0.5 μM 6xHis-UBCH3 (all from Hu et al. [2020]), as well as 11.15 μM 6xHis-NMNAT2 (substrate), at 25°C for 1 h. The reaction was stopped by adding 1% SDS and then diluted with 300 μl of the denaturing IP buffer. The diluted reaction solution was then incubated with the anti-NMNAT2 Dynabeads on a rotary shaker at 4°C for 4 h. The beads were washed three times in the denaturing IP buffer and then eluted in 2% SDS loading buffer for the subsequent western blotting examination.
Identification of the ubiquitination sites of NMNAT2 by MS
After in vitro ubiquitination, the reaction solution was incubated with ice-cold acetone at −20°C for 1 h, followed by centrifugation at 12,000 g at 4°C for 20 min. The pellets were washed in acetone and then centrifuged at 6,000 g at 4°C for 5 min. The pellets were air-dried at RT and denatured in a urea buffer (8 M urea and 100 mM Tris-HCl at pH 8.0). The protein suspensions were subjected to an in-solution digestion as previously described (León et al., 2013). Briefly, the proteins were reduced by 0.5 mM Tris (2-carboxyethyl) phosphine hydrochloride (75259; Sigma-Aldrich) for 20 min at RT and then alkylated by 1 mM IAA for 15 min in the dark. Trypsin was added at a 1:100 ratio and incubated at 37°C overnight in the dark with shaking. The digested peptides were desalted by C18-tips for the subsequent MS analysis.
Sciatic nerve injury and evaluation of axon degeneration
The procedure for sciatic nerve injury was carried out as previously described (Savastano et al., 2014). In brief, male mice aged 8–12 wk were anesthetized using isoflurane (R510-22-10; RWD). The skin of the mid-thigh of the mouse’s right hind leg was incised to expose the sciatic nerve, which was transected near the sciatic notch with scissors. After injury, the mice were kept alive for 48, 60, or 72 h before they were sacrificed.
Nerve teasing of the sciatic nerve was performed to allow histological examination of individual axon fibers. The Z-stack images of the sciatic nerve (3–10 mm, distal to the site of injury) were captured using a Leica TCS SP8 confocal microscopy system. To evaluate the severity of axon degeneration, (1) the maximum length of continuous axons in a field of view (FOV) of 500 μm × 100 μm was measured using ImageJ, and 2–4 random FOVs for each sciatic nerve were randomly selected; (2) the number of disconnected axonal segments in an FOV of 150 μm × 30 μm was manually counted (the smaller FOV involved fewer layers of Z-stacks, which assisted with the manual identification of broken axon ends), and 6–15 random FOVs for each sciatic nerve were analyzed. The pooled results of four mice per group were analyzed and shown in Fig. 9.
Immunohistochemistry and confocal microscopy
Immunostaining of whole-mount mouse sciatic nerves was carried out as previously described (Dun and Parkinson, 2015; Zhang et al., 2021b). Briefly, injured mice were anesthetized by intraperitoneal injection of 10% chloral hydrate at the indicated time points and then perfused with 1× PBS and 4% PFA. The ∼1 cm segments from the injury site of sciatic nerves were excised and post-fixed with 4% PFA at 4°C for 5 h. After this, nerves were washed three times with 1× PBS, and the attached tissues and epineuria were carefully removed using fine-tip forceps. Next, nerves were incubated in 0.1% protease (P8811; Sigma-Aldrich) in 1× Tris-buffer (50 mM Tris-HCl at pH 7.5 and 150 mM NaCl) at 37°C for 20 min. Thereafter, nerves were permeabilized using 1% Triton X-100 in 1× PBS for 10 min at RT and then washed three times with PBST. Following this, sciatic nerves were blocked with 10% goat serum in PBST at 4°C overnight. Nerves were incubated with anti-NFH antibody (1:1,000) at 4°C for 48–72 h and then incubated with goat anti–chicken-Alexa Fluor 488 (1:1,000) at 4°C for 36 h. Finally, nerves were teased and mounted using VECTASHIELD Antifade Mounting Medium (H-1000-10; Vector Laboratories).
Confocal images were acquired using the Leica TCS SP8 confocal microscopy system with a 20×/0.75 NA or 63×/1.4 NA objective. LAS X (Leica) was used for image processing, and Adobe Photoshop CC 2018 was used for image assembly.
Protein sequence alignment and phylogenetic analysis of the vertebrate NMNATs
The evolutionary relationship of the three NMNATs among different species of vertebrates was assessed based on the protein aa sequences. Multiple sequence alignment was performed with Clustal Omega (Madeira et al., 2024) and the phylogenetic tree view was generated using Phylodendron (http://iubioarchive.bio.net/treeapp/phylodendron-doc.html). The sequence alignment of the three human NMNAT proteins was generated with T-coffee (Notredame et al., 2000) and visualized using Jalview (Waterhouse et al., 2009). The conserved residues are colored in blue, and the non-conserved in yellow. The intensity of the colors corresponds to the conservation scores obtained from the multiple sequence alignment analysis conducted using the AMAS method (Livingstone and Barton, 1993).
Quantification and statistical analysis
Statistical significance in this study was determined using GraphPad Prism 6 or Microsoft Excel 2016 by one-way ANOVA with Tukey’s HSD post hoc test, two-way ANOVA with Bonferroni’s post hoc test, or unpaired, two-tailed Student’s t test at *P < 0.05, **P < 0.01, and ***P < 0.001, as indicated in the legends of figures. Data distribution was assumed to be normal, but this was not formally tested. Error bars represent the SEM.
Online supplemental material
Fig. S1 shows the subcellular localization and turnover of the fusion protein NMNAT2-FLAG. Fig. S2 shows the examples of KD of NMNAT2-interacting E3 proteins in DRG axons. Fig. S3 shows the titration of the lentivirus of sh-Nmnat2 in primary mouse DRG neurons. Fig. S4 shows that the OE of Fbxo21 alone does not significantly alter the protein abundance or ubiquitination levels of NMNAT2. Fig. S5 shows the examination of the subcellular distribution of WT and mutant FBXO21 and NMNAT2 proteins. Table S1 shows the Nmnat2-binding proteins identified in the LC-MS/MS analysis. Table S2 shows the sequence information of the shRNAs used in this study. Table S3 A shows the primer information for the PCR assays in this study.
Data availability
All data are available within the article or its supplementary materials. All unique and stable reagents generated in this study are available from the corresponding author with a completed Material Transfer Agreement.
Acknowledgments
We thank Dr. Y. Chen for providing the pLenti-hSyn vector; the Animal Facility at the National Center for Protein Science Shanghai for mouse experiments; and Drs. J. Yuan, B. Lu, and the members of Fang lab for helpful discussion and critical reading of the manuscript.
This work is supported by the grants from National Natural Science Foundation of China (32325016, 32270812, and 22337005 to Yanshan Fang and 82471396 to Ang Li), the Basic Research Pioneer Project of Science and Technology Commission of Shanghai Municipality, and the Key Laboratory of CNS Regeneration of Ministry of Education (Jinan University) to Yanshan Fang.
Author contributions: Wenjing Long: conceptualization, data curation, formal analysis, investigation, methodology, project administration, resources, supervision, validation, visualization, and writing—original draft, review, and editing. Shunyi Li: data curation, formal analysis, methodology, validation, visualization, and writing—original draft, review, and editing. Qiangqiang Wang: investigation. Wenkai Yue: validation. Yanbin Fu: investigation. Haiqiong Wang: conceptualization. Mingsheng Jiang: investigation. Xianyan Hu: resources. Yunxia Li: validation. Jihong Cui: investigation. Ang Li: funding acquisition, resources, and writing—review and editing. Yaoyang Zhang: investigation and supervision. Zairong Zhang: methodology and resources. Yanshan Fang: conceptualization, funding acquisition, project administration, resources, supervision, visualization, and writing—original draft, review, and editing.
References
Author notes
Disclosures: The authors declare no competing interests exist.












