Synaptotagmin-1 (Syt1) is a calcium sensor that regulates synaptic vesicle fusion in synchronous neurotransmitter release. Syt1 interacts with negatively charged lipids and the SNARE complex to control the fusion event. However, it remains incompletely understood how Syt1 mediates Ca2+-trigged synaptic vesicle fusion. Here, we discovered that Syt1 undergoes liquid–liquid phase separation (LLPS) to form condensates both in vitro and in living cells. Syt1 condensates play a role in vesicle attachment to the PM and efficiently recruit SNAREs and complexin, which may facilitate the downstream synaptic vesicle fusion. We observed that Syt1 condensates undergo a liquid-to-gel-like phase transition, reflecting the formation of Syt1 oligomers. The phase transition can be blocked or reversed by Ca2+, confirming the essential role of Ca2+ in Syt1 oligomer disassembly. Finally, we showed that the Syt1 mutations causing Syt1-associated neurodevelopmental disorder impair the Ca2+-driven phase transition. These findings reveal that Syt1 undergoes LLPS and a Ca2+-sensitive phase transition, providing new insights into Syt1-mediated vesicle fusion.
Introduction
Synaptotagmin-1 (Syt1) is the primary calcium sensor that regulates synaptic vesicle fusion. Syt1 is a membrane protein anchored to synaptic vesicles through an N-terminal transmembrane domain (Mahal et al., 2002; Tang et al., 2006; Tokumaru et al., 2008; Tucker et al., 2004). The C-terminal cytoplasmic C2 domains (C2A and C2B) of Syt1 can bind to phosphatidylserine (PS) and phosphatidylinositol 4, 5-diphosphate (PIP2) on the plasma membrane (PM) to mediate vesicle recruitment and docking (Abbineni et al., 2022; de Wit et al., 2009; He et al., 2019). Upon Ca2+ binding, Syt1 interacts with membrane and soluble N-ethylmaleimide-sensitive factor attachment protein receptors (SNAREs) to initiate SNARE-dependent membrane fusion, leading to synchronous and rapid release of neurotransmitters (Wu et al., 2021b). In addition, Syt1 is involved in clamping (inhibition of spontaneous release) (Cao et al., 2013; Courtney et al., 2019; Lai et al., 2014; Tang et al., 2006) and priming (Wang et al., 2011; Zhou et al., 2017), highlighting its central role in synaptic vesicle trafficking and fusion.
Multiple lines of evidence demonstrate that Syt1 can form oligomers through intermolecular assembly (Bradberry et al., 2020; Tagliatti et al., 2020). The clustering of Syt1 on the presynaptic membrane was observed even at the mildly active nerve terminals after synaptic vesicle exocytosis (Willig et al., 2006). Two regions of Syt1, the C2 domains and the N-terminal linker region, contribute to its oligomerization. Previous studies showed that the cytosolic C2A and C2B domains of Syt1 form a ring-like oligomer with a diameter of 18–43 nm on the surface of the lipid monolayer (Li et al., 2019; Wang et al., 2014; Wu et al., 2003; Zanetti et al., 2016). This ring-like Syt1 oligomer was predominantly mediated by the C2B domain, stabilizing the prefusion state under the regulation of Ca2+ (Wang et al., 2017; Zhu et al., 2022). The N-terminal linker that connects the C2A and transmembrane domains is another region that drives oligomerization, which is not regulated by Ca2+ (Fukuda et al., 1999, 2001; Lu et al., 2014). Recent studies demonstrated both the N-terminal linker region and the C2B domains are essential in synaptic exocytosis by mediating Syt1 oligomerizations (Courtney et al., 2021; Tagliatti et al., 2020). However, the coupling mechanism between Syt1 oligomerization and the Ca2+ signaling remains to be determined.
Phase separation is a common mechanism for the formation of membraneless subcellular compartments with divergent physiological functions (Nesterov et al., 2021; Ong and Torres, 2020; Sych et al., 2021). Biomacromolecules, including proteins or nucleic acids, can undergo liquid–liquid phase separation (LLPS) through weak multivalent interactions. Proteins that can form liquid droplets usually contain repetitive domains or intrinsically disordered regions (IDRs). Notably, the complicated transmission of synaptic signals is organized by LLPS at synapses (Chen et al., 2020; Kittel and Heckmann, 2016). The architectures of condensed postsynaptic density (Chen et al., 2022; Zeng et al., 2018), presynaptic active zone (Emperador-Melero et al., 2021; Kittel and Heckmann, 2016; McDonald et al., 2020; McDonald and Shen, 2021; Wu et al., 2019; Wu et al., 2021a), and reserve pool synaptic vesicle clustering (Milovanovic et al., 2018; Pechstein et al., 2020; Sansevrino et al., 2023) are built through the phase separation-driven intermolecular assemblies. In particular, the condensed region of the presynaptic active zone suggests the organization and accumulation of synaptic vesicles may be controlled by phase separation. Multiple studies demonstrated that Synapsin-1 mediates vesicle clustering through LLPS (Hoffmann et al., 2023b; Milovanovic et al., 2018; Pechstein et al., 2020; Sansevrino et al., 2023). The organization and assembly of synaptic active zones require a phase separation of core active zone scaffold proteins, RIM/RIM-BP (Wu et al., 2019; Wu et al., 2021a; Wu et al., 2023) and Liprin-α (or SYD-2)/ELKS (Emperador-Melero et al., 2021; McDonald et al., 2020, 2023; McDonald and Shen, 2021).
The phase separation of some polyvalent proteins is coupled with oligomerization (Case et al., 2019). For example, the monomeric γ-crystallin, lysozyme, or albumin requires high protein concentrations to undergo phase separation. However, when they are crosslinked into multimers, the liquid–liquid phase boundary is significantly reduced (Wang and Annunziata, 2008; Asherie et al., 1998). The high concentrations of proteins in the condensed phase promote the further crowding of molecules and can produce a gel effect (Hoffmann et al., 2023a). In this way, oligomerization and phase separation are energetically coupled and mutually reinforcing (Case et al., 2019). In this work, we discovered that Syt1 undergoes LLPS through its IDR sequence in the linker region both in vitro and in living cells. Syt1 formed clusters on the membrane bilayer in an anionic lipid-dependent manner. The Syt1 condensates were able to attach vesicles to the membrane and effectively recruit SNARE complex and Complexin-1 (Cpx-1). We found that Syt1 undergoes a Ca2+-sensitive liquid-to-gel-like phase transition to facilitate the oligomerization in the condensates. Strikingly, the gel-like phase of Syt1 can be reversed by Ca2+, evidenced by the increased protein fluidity inside the condensates. Thus, Syt1 condensates may contribute to a concentrated microenvironment with dynamic mobility, allowing the PM anchoring of synaptic vesicles and Ca2+-controlled rapid synaptic vesicle fusion. Finally, we showed that the mutations causing Syt1-associated neurodevelopmental disorder impair the Ca2+-driven phase transition, suggesting a critical role of Syt1 phase separation and transition in synaptic vesicle fusion.
Results
Syt1 displays phase separation behavior in vitro and in living cells
To dissect whether Syt1 has the LLPS tendency, we predicted the IDRs in the sequences of Syt1 using the Predictor of Natural Disordered Regions (PONDR) (Fig. 1 A) (van Mierlo et al., 2021). The program revealed one primary disordered segment (aa. 83–141) within the linker region between the C2A and transmembrane domain (Fig. 1 A). We expressed and purified the entire cytosolic domain of Syt1 (Syt1 CD, aa. 83–421), which contains IDR and the C2 domains. The rhodamine (Rhod)-labeled and unlabeled Syt1 CD were mixed at a molar ratio of 1:9 to examine the phase separation of Syt1 in vitro (Xu et al., 2022). Using fluorescence microscopy, we observed that Syt1 CD indeed underwent LLPS and formed condensates (Fig. 1 B). The phase-separated liquid droplets were characterized by droplet fusion (Hernández-Vega et al., 2017; Li et al., 2020). We then captured the fusion event by time-lapse fluorescence and differential interference contrast (DIC) imaging, indicating the condensates formed by Syt1 CD are liquid-like (Fig. 1 B). We labeled Syt1 CD condensates with different fluorophores, Rhod or FITC, to further examine their fusion abilities. The universal overlap of Rhod and FITC fluorescence was observed after gentle mixing of the two different color-labeled droplets, confirming the droplet fusion occurrence (Fig. S1 A).
Syt1 undergoes phase separation both in vitro and in living cells. (A) Index of disorder of Syt1 primary sequence determined by PONDR VLXT. (B) Left: Fluorescence images showing the formation of Syt1 CD condensates in 25 mM Tris buffer (pH 7.4) containing 100 mM NaCl, 1 mM DTT, and 10% PEG8000. The concentration of Syt1 CD is 20 μM. Right: Time-lapse images showing the fusion of Syt1 CD droplets. Scale bar: 5 µm. (C) Regime diagram illustrating the phase separation of Syt1 CD at different protein and crowding (left) or NaCl concentrations (right). All the experiments were performed in 25 mM Tris buffer (pH 7.4) containing 100 mM NaCl and 1 mM DTT with the indicated concentration of PEG8000 (left) or 25 mM Tris buffer (pH 7.4) containing 1 mM DTT and 10% PEG8000 with the indicated concentration of NaCl (right). The red circle indicates the occurrence of LLPS, and the blue diamond indicates that LLPS cannot occur. (D) Schematic illustration of the optoDroplet system in HeLa cells. The Syt1 CD-mCh-Cry2 consists of the N-terminal Syt1 CD fused to mcherry and the Cry2PHR domain. Blue light activation leads to rapid clustering of Syt1 CD-mch-Cry2 in living cells. (E) Representative time-lapse fluorescence images of light-activated Syt1 CD-mch-Cry2. The light-activated unfused mch-Cry2 was used as a control. Scale bar: 5 µm. (F) Quantification of puncta per cell formed in E. Data are presented as mean ± SD (n = 6 cells from three independent replicates). (G) Representative FRAP images (left) and the normalized FRAP curves (right) of the Syt1 CD-mch-Cry2 condensates in living cells. The mch-Cry2 was used as a control. The data of FRAP curves are presented as mean ± SD (n = 6 cells from three independent replicates).
Syt1 undergoes phase separation both in vitro and in living cells. (A) Index of disorder of Syt1 primary sequence determined by PONDR VLXT. (B) Left: Fluorescence images showing the formation of Syt1 CD condensates in 25 mM Tris buffer (pH 7.4) containing 100 mM NaCl, 1 mM DTT, and 10% PEG8000. The concentration of Syt1 CD is 20 μM. Right: Time-lapse images showing the fusion of Syt1 CD droplets. Scale bar: 5 µm. (C) Regime diagram illustrating the phase separation of Syt1 CD at different protein and crowding (left) or NaCl concentrations (right). All the experiments were performed in 25 mM Tris buffer (pH 7.4) containing 100 mM NaCl and 1 mM DTT with the indicated concentration of PEG8000 (left) or 25 mM Tris buffer (pH 7.4) containing 1 mM DTT and 10% PEG8000 with the indicated concentration of NaCl (right). The red circle indicates the occurrence of LLPS, and the blue diamond indicates that LLPS cannot occur. (D) Schematic illustration of the optoDroplet system in HeLa cells. The Syt1 CD-mCh-Cry2 consists of the N-terminal Syt1 CD fused to mcherry and the Cry2PHR domain. Blue light activation leads to rapid clustering of Syt1 CD-mch-Cry2 in living cells. (E) Representative time-lapse fluorescence images of light-activated Syt1 CD-mch-Cry2. The light-activated unfused mch-Cry2 was used as a control. Scale bar: 5 µm. (F) Quantification of puncta per cell formed in E. Data are presented as mean ± SD (n = 6 cells from three independent replicates). (G) Representative FRAP images (left) and the normalized FRAP curves (right) of the Syt1 CD-mch-Cry2 condensates in living cells. The mch-Cry2 was used as a control. The data of FRAP curves are presented as mean ± SD (n = 6 cells from three independent replicates).
Syt1 CD undergoes LLPS in vitro. (A) Representative images showing FITC-labeled Syt1 CD droplets fuse with Rhod-labeled Syt1 CD droplets. FITC- and Rhod-labeled Syt1 CD droplets were prepared individually and then gently mixed. The experiments were performed in 25 mM Tris buffer (pH 7.4) containing 100 mM NaCl, 1 mM DTT, and 10% PEG8000. The concentration of Syt1 CD is 20 μM. (B) Fluorescence images showing the formation of droplets with indicated Syt1 CD concentrations. The experiments were performed in 25 mM Tris buffer (pH 7.4) containing 100 mM NaCl, 1 mM DTT, and 10% PEG8000. (C) Turbidity measurements of the samples shown in B. Data are presented as mean ± SD (n = 3 independent replicates). P values were calculated using one-way ANOVA with Tukey’s multiple comparisons test. **P < 0.01, ****P < 0.0001. (D) DIC and fluorescence images showing the formation of droplets with different NaCl concentrations. The experiments were performed in 25 mM Tris buffer (pH 7.4) containing 1 mM DTT and 10% PEG8000 with indicated concentrations of NaCl. The concentration of Syt1 CD is 20 μM. (E) Turbidity measurements of the samples shown in D. Data are presented as mean ± SD. P values were calculated using one-way ANOVA with Tukey’s multiple comparisons test. n.s., P > 0.05, **P < 0.01, ****P < 0.0001. (F) Upper, schematic illustration of recombinant Syt1 CD-GFP fusion proteins. Lower, representative images showing the formation of Syt1 CD-GFP condensates in 25 mM Tris buffer (pH 7.4) containing 100 mM NaCl, 1 mM DTT, and 10% PEG8000. (G) Fluorescence images showing the formation of condensates with indicated concentrations of Syt1 CD-GFP. The experiments were performed in 25 mM Tris buffer (pH 7.4) containing 100 mM NaCl, 1 mM DTT, and 3% PEG8000. (H) Regime diagram illustrating the phase separation of Syt1 CD-GFP at different protein and crowding concentrations. All the experiments were performed in 25 mM Tris buffer (pH 7.4) containing 100 mM NaCl and 1 mM DTT with indicated concentrations of PEG8000.
Syt1 CD undergoes LLPS in vitro. (A) Representative images showing FITC-labeled Syt1 CD droplets fuse with Rhod-labeled Syt1 CD droplets. FITC- and Rhod-labeled Syt1 CD droplets were prepared individually and then gently mixed. The experiments were performed in 25 mM Tris buffer (pH 7.4) containing 100 mM NaCl, 1 mM DTT, and 10% PEG8000. The concentration of Syt1 CD is 20 μM. (B) Fluorescence images showing the formation of droplets with indicated Syt1 CD concentrations. The experiments were performed in 25 mM Tris buffer (pH 7.4) containing 100 mM NaCl, 1 mM DTT, and 10% PEG8000. (C) Turbidity measurements of the samples shown in B. Data are presented as mean ± SD (n = 3 independent replicates). P values were calculated using one-way ANOVA with Tukey’s multiple comparisons test. **P < 0.01, ****P < 0.0001. (D) DIC and fluorescence images showing the formation of droplets with different NaCl concentrations. The experiments were performed in 25 mM Tris buffer (pH 7.4) containing 1 mM DTT and 10% PEG8000 with indicated concentrations of NaCl. The concentration of Syt1 CD is 20 μM. (E) Turbidity measurements of the samples shown in D. Data are presented as mean ± SD. P values were calculated using one-way ANOVA with Tukey’s multiple comparisons test. n.s., P > 0.05, **P < 0.01, ****P < 0.0001. (F) Upper, schematic illustration of recombinant Syt1 CD-GFP fusion proteins. Lower, representative images showing the formation of Syt1 CD-GFP condensates in 25 mM Tris buffer (pH 7.4) containing 100 mM NaCl, 1 mM DTT, and 10% PEG8000. (G) Fluorescence images showing the formation of condensates with indicated concentrations of Syt1 CD-GFP. The experiments were performed in 25 mM Tris buffer (pH 7.4) containing 100 mM NaCl, 1 mM DTT, and 3% PEG8000. (H) Regime diagram illustrating the phase separation of Syt1 CD-GFP at different protein and crowding concentrations. All the experiments were performed in 25 mM Tris buffer (pH 7.4) containing 100 mM NaCl and 1 mM DTT with indicated concentrations of PEG8000.
Confocal imaging revealed that Syt1 underwent LLPS in a concentration-dependent manner, which was confirmed by the turbidity measurements (Fig. S1, B and C). We developed phase regimes by comparing the phase separation of Syt1 CD at various concentrations and at different concentrations of salt or the crowding agent (Fig. 1 C). Decreasing NaCl concentration or increasing the crowding agent PEG8000 decreased the critical concentration of Syt1 CD for LLPS, highlighting the role of ionic strength and molecular crowding environment. (Fig. 1 C and Fig. S1, D and E). We then labeled Syt1 CD with a GFP tag. Similar to the untagged protein, Syt1 CD-GFP underwent LLPS with 10% PEG (Fig. S1 F). Furthermore, Syt1 CD-GFP formed condensates at a concentration as low as 1 μM, even with a low concentration of PEG (Fig. S1, G and H), consistent with a recent study (Mehta et al., 2024). The low protein concentration requirement may be due to the involvement of GFP, which contributes to the total protein mass and decreases the detection limitations of Syt1 condensates.
We employed a cell-based optoDroplet system to further examine the phase separation of Syt1. In this system, target proteins were fused to fluorescent proteins and the Cry2PHR domain to assess the light-activated formation of protein droplets in living cells (Fig. 1 D). Syt1 CD was then fused with the photoactivatable Cry2PHR and mCherry. The optoSyt1 CD protein was evenly distributed in HeLa cells before blue light is applied. Notably, bright spots of the optoSyt1CD began to appear within a couple of seconds under blue light activation. They continued to enlarge over time, indicating that optoSyt1 CD displayed blue light–dependent phase separation in living cells. The mCherry-Cry2 alone, as a negative control, failed to form droplets at the corresponding time stimulated by blue light (Fig. 1, E and F). One common characteristic of liquid droplets is dynamic fluidity, which can be measured by fluorescence recovery after photobleaching (FRAP) experiments (Babinchak and Surewicz, 2020; Xu et al., 2022). The fluorescence recovered rapidly in the Syt1 CD droplets after photobleaching, whereas little fluorescence recovered in the FRAP experiments using mCherry-Cry2 alone. These data demonstrated that the cytosolic domain of Syt1 forms liquid droplets in living cells (Fig. 1 G).
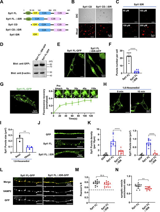
The IDR is required for Syt1 phase separation
Next, we examined the mechanism by which Syt1 undergoes phase separation. The IDR fragment (aa. 83–141) and Syt1 CD∆IDR (aa. 142–421) were fluorescently labeled, respectively (Fig. 2 A). While 20 μM Syt1 CD formed the typical liquid droplets in the presence of 10% PEG8000, Syt1 CD∆IDR was unable to form protein droplets under this condition. Instead, it produced amorphous, fiber-like aggregates (Fig. 2 B). No apparent droplets were observed for IDR fragments at this concentration. However, Syt1 IDR underwent LLPS when the protein concentration increased, consistent with the requirement of a relatively high total protein mass in LLPS (Fig. 2 C). The apparent lower concentration requirement of Syt1 CD than IDR alone further suggested that the C2AB domain facilitates the condensation, although the domain itself does not undergo LLPS.
The phase separation of Syt1 is mediated by its N-terminal IDR. (A) Schematic diagrams of WT and mutant Syt1 proteins. (B) Fluorescence and DIC images showing the formation of WT and mutant Syt1 CD condensates in 25 mM Tris buffer (pH 7.4) containing 100 mM NaCl, 1 mM DTT, and 10% PEG8000. The concentration of Syt1 CD or Syt1 CDΔIDR is 20 μM. Scale bar: 5 µm. (C) Fluorescence images showing the concentration-dependent condensation of Syt1 IDR. All the experiments were carried out in 25 mM Tris buffer (pH 7.4) containing 100 mM NaCl, 1 mM DTT, and 10% PEG8000. Scale bar: 5 µm. (D) Western blot showing the expression of Syt1 FL-GFP and Syt1 FLΔIDR-GFP in PC12 cells. (E) Representative confocal images of PC12 cells expressing WT or ΔIDR mutant GFP-tagged Syt1 FL. Scale bar: 5 µm. (F) Quantifications of Syt1 FL- and Syt1 FLΔIDR-formed foci in PC12 cells. Data are presented as mean ± SD (n = 9 cells from three independent replicates). P values were calculated using unpaired t test. ****P < 0.0001. (G) Representative FRAP images (left) and the normalized FRAP curves (right) of the Syt1 FL-GFP punctas in PC12 cells. The data of FRAP curves are presented as mean ± SD (n = 3 cells from three independent replicates). (H) Effects of 1,6-hexanediol on Syt1 FL-GFP punctas. 1,6-hexanediol (5%) was added to PC12 cells, and Syt1 FL-GFP punctas were monitored subsequently. Scale bar: 5 μm. (I) Quantifications of Syt1 FL-GFP puncta size in PC12 cells treated with 5% 1,6-Hexanediol in H. Data are presented as mean ± SD (n = 3 cells from three independent replicates). P values were calculated using unpaired t test. **P < 0.01. (J) Representative confocal images of cultured rat hippocampal neurons expressing GFP-tagged Syt1 WT and ΔIDR mutant, respectively. Scale bar: 5 µm. (K) Quantifications of Syt1 FL- and Syt1 FLΔIDR- formed foci density and size in neurons. Data are presented as mean ± SD (n = 9 neurons from three independent replicates). P values were calculated using ordinary one-way ANOVA with Tukey’s multiple comparisons test. ****P < 0.0001. (L) Representative immunofluorescence images of rat hippocampal neurons in I. Images of neurons expressing Syt1 FL-GFP or Syt1 FLΔIDR-GFP were stained with anti-VAMP2 and anti-GFP antibodies. Scale bar: 5 µm. (M) Pearson’s correlation coefficient (R) of Syt1 FL or Syt1 FLΔIDR with VAMP2. Data are presented as means ± SD (n = 14 neurons from three independent replicates). P values were calculated using unpaired t test. n.s., P > 0.05. (N) Quantification of the imaging data showing synaptic vesicle enrichment of Syt1 measured by ImageJ. Data are presented as means ± SD (n = 14 neurons from three independent replicates). P values were calculated using unpaired t test. **P < 0.01. Source data are available for this figure: SourceData F2.
The phase separation of Syt1 is mediated by its N-terminal IDR. (A) Schematic diagrams of WT and mutant Syt1 proteins. (B) Fluorescence and DIC images showing the formation of WT and mutant Syt1 CD condensates in 25 mM Tris buffer (pH 7.4) containing 100 mM NaCl, 1 mM DTT, and 10% PEG8000. The concentration of Syt1 CD or Syt1 CDΔIDR is 20 μM. Scale bar: 5 µm. (C) Fluorescence images showing the concentration-dependent condensation of Syt1 IDR. All the experiments were carried out in 25 mM Tris buffer (pH 7.4) containing 100 mM NaCl, 1 mM DTT, and 10% PEG8000. Scale bar: 5 µm. (D) Western blot showing the expression of Syt1 FL-GFP and Syt1 FLΔIDR-GFP in PC12 cells. (E) Representative confocal images of PC12 cells expressing WT or ΔIDR mutant GFP-tagged Syt1 FL. Scale bar: 5 µm. (F) Quantifications of Syt1 FL- and Syt1 FLΔIDR-formed foci in PC12 cells. Data are presented as mean ± SD (n = 9 cells from three independent replicates). P values were calculated using unpaired t test. ****P < 0.0001. (G) Representative FRAP images (left) and the normalized FRAP curves (right) of the Syt1 FL-GFP punctas in PC12 cells. The data of FRAP curves are presented as mean ± SD (n = 3 cells from three independent replicates). (H) Effects of 1,6-hexanediol on Syt1 FL-GFP punctas. 1,6-hexanediol (5%) was added to PC12 cells, and Syt1 FL-GFP punctas were monitored subsequently. Scale bar: 5 μm. (I) Quantifications of Syt1 FL-GFP puncta size in PC12 cells treated with 5% 1,6-Hexanediol in H. Data are presented as mean ± SD (n = 3 cells from three independent replicates). P values were calculated using unpaired t test. **P < 0.01. (J) Representative confocal images of cultured rat hippocampal neurons expressing GFP-tagged Syt1 WT and ΔIDR mutant, respectively. Scale bar: 5 µm. (K) Quantifications of Syt1 FL- and Syt1 FLΔIDR- formed foci density and size in neurons. Data are presented as mean ± SD (n = 9 neurons from three independent replicates). P values were calculated using ordinary one-way ANOVA with Tukey’s multiple comparisons test. ****P < 0.0001. (L) Representative immunofluorescence images of rat hippocampal neurons in I. Images of neurons expressing Syt1 FL-GFP or Syt1 FLΔIDR-GFP were stained with anti-VAMP2 and anti-GFP antibodies. Scale bar: 5 µm. (M) Pearson’s correlation coefficient (R) of Syt1 FL or Syt1 FLΔIDR with VAMP2. Data are presented as means ± SD (n = 14 neurons from three independent replicates). P values were calculated using unpaired t test. n.s., P > 0.05. (N) Quantification of the imaging data showing synaptic vesicle enrichment of Syt1 measured by ImageJ. Data are presented as means ± SD (n = 14 neurons from three independent replicates). P values were calculated using unpaired t test. **P < 0.01. Source data are available for this figure: SourceData F2.
We expressed GFP-tagged full-length (FL) Syt1 in PC12 cells and observed that Syt1 FL is distributed in a punctate manner (Fig. 2, D–F). Syt1 was uniformly and diffusely distributed when IDR was removed in the cytoplasm (Fig. 2, D–F). The fluorescence recovered in the Syt1 FL puncta after photobleaching (Fig. 2 G), and the condensed puncta was sensitive to 1,6-hexanediol treatment (Fig. 2, H and I). We then knocked down the endogenous Syt1 and replaced it with GFP-tagged Syt1 FL in cultured rat hippocampal neurons. Similarly, GFP-labeled Syt1 FL formed puncta in neurons, whereas the distribution of the IDR-deleting mutant became more diffuse with apparently fewer puncta (Fig. 2, J and K). Immunofluorescence showed that both Syt1 FL and the IDR-deleting mutant were still colocalized with synaptic vesicle marker VAMP2, albeit the IDR-deleting mutant became more diffuse with a partially reduced enrichment (Fig. 2, L–N). We then examined whether Syt1 CD forms puncta in cells. Syt1 CD, which lost its colocalization with VAMP2, still formed the condensed puncta in neurons (Fig. S2, A–D), suggesting that the localization to synaptic vesicles is not necessary for the formation of Syt1 puncta in living cells.
Syt1 CD forms condensed puncta in cultured rat hippocampal neurons. (A) Representative confocal images of cultured rat hippocampal neurons expressing GFP-tagged Syt1 CD. Scale bar: 5 µm. (B) Quantifications of Syt1 CD-formed foci in neurons. Data are presented as mean ± SD (n = 9 neurons from three independent replicates). P values were calculated using unpaired t test. ****P < 0.0001. (C) Representative immunofluorescence images of rat hippocampal neurons. Images of neurons expressing Syt1 CD-GFP were stained with anti-VAMP2 and anti-GFP antibodies. Scale bar: 5 µm. (D) Pearson’s correlation coefficient (R) of Syt1 CD with VAMP2. Data are presented as means ± SD (n = 9 neurons from three independent replicates).
Syt1 CD forms condensed puncta in cultured rat hippocampal neurons. (A) Representative confocal images of cultured rat hippocampal neurons expressing GFP-tagged Syt1 CD. Scale bar: 5 µm. (B) Quantifications of Syt1 CD-formed foci in neurons. Data are presented as mean ± SD (n = 9 neurons from three independent replicates). P values were calculated using unpaired t test. ****P < 0.0001. (C) Representative immunofluorescence images of rat hippocampal neurons. Images of neurons expressing Syt1 CD-GFP were stained with anti-VAMP2 and anti-GFP antibodies. Scale bar: 5 µm. (D) Pearson’s correlation coefficient (R) of Syt1 CD with VAMP2. Data are presented as means ± SD (n = 9 neurons from three independent replicates).
The formation of Syt1 CD condensates is determined by the ionic strength, indicating the electrostatic interactions may contribute to the Syt1 phase separation (Fig. S1, D and E). The IDR of Syt1 is enriched in positively charged lysines. Therefore, we explored whether these lysine residues affect phase separation (Fig. S3 A). Mutations of lysines inactivated the formation of Syt1 IDR droplets in the light-activated optoDroplet system (Fig. S3, B and C). In the in vitro phase separation, neither the Syt1 IDR K/A mutant nor the Syt1 CD K/A mutant underwent phase separation, confirming that Syt1 IDR undergoes phase separation through electrostatic interactions (Fig. S3, D–F). Together, our data suggested that the IDR is the central region that brings the whole Syt1 cytoplasmic domain into the condensate phase.
The lysine residues are essential for IDR to drive Syt1 phase separation. (A) Diagrams of WT and mutant Syt1 IDR amino acid sequences. The lysines in IDR were replaced by alanines. (B and C) Representative time-lapse fluorescence images (B) and quantifications (C) of light-activated Syt1 IDR and poly K/A mutant condensates. Data are presented as mean ± SD. (D) Schematic diagrams of WT and mutant Syt1 proteins used in the in vitro phase separation. (E and F) DIC and fluorescence images showing the formation of WT and mutant Syt1 IDR (E) and Syt1 CD (F) condensation in 25 mM Tris buffer (pH 7.4) containing 100 mM NaCl, 1 mM DTT, and 10% PEG8000. The total WT and mutant Syt1 CD concentration is 20 μM. The concentration of WT or mutant Syt1 IDR is 200 μM. Scale bar: 5 µm.
The lysine residues are essential for IDR to drive Syt1 phase separation. (A) Diagrams of WT and mutant Syt1 IDR amino acid sequences. The lysines in IDR were replaced by alanines. (B and C) Representative time-lapse fluorescence images (B) and quantifications (C) of light-activated Syt1 IDR and poly K/A mutant condensates. Data are presented as mean ± SD. (D) Schematic diagrams of WT and mutant Syt1 proteins used in the in vitro phase separation. (E and F) DIC and fluorescence images showing the formation of WT and mutant Syt1 IDR (E) and Syt1 CD (F) condensation in 25 mM Tris buffer (pH 7.4) containing 100 mM NaCl, 1 mM DTT, and 10% PEG8000. The total WT and mutant Syt1 CD concentration is 20 μM. The concentration of WT or mutant Syt1 IDR is 200 μM. Scale bar: 5 µm.
Syt1 forms condensed clusters on the negatively charged lipid bilayers
Next, we investigated whether Syt1 can form condensates on the lipid bilayer. We prepared a supported lipid bilayer (SLB) system consisting of 97% 1-palmitoyl-2-acrylyl-glycerol-3-phosphocholine (POPC), 2% DGS-NTA-Ni2+, and 1% Marina Bule-DHPE (Fig. 3, A and B). N-terminal His6-tagged Syt1CD protein was anchored on the surface of SLB. Dotted fluorescence was observed, suggesting Syt1 formed condensed clusters on the lipid bilayers. Then we included 10% or 20% PS, a negatively charged lipid enriched in synaptic vesicles, into SLB. The fluorescent puncta became more significant with the increase of PS (Fig. 3 C). Syt1 interacts with PIP2 through a polybasic region in its C2B domain (Honigmann et al., 2013; Kim et al., 2012; Parisotto et al., 2012; Park et al., 2015; Pérez-Lara et al., 2016; Radhakrishnan et al., 2009). When 2% or 5% PIP2 was added instead of PS, Syt1 formed more and larger fluorescent puncta, confirming that the condensation of Syt1 is regulated by acidic phospholipids (Fig. 3 C). FRAP experiments showed that the fluorescence intensity of Syt1 condensates on SLB can be recovered, although the rate was slower than that in solution (Fig. 3 D). Further experiments showed that Syt1 formed condensates on the SLB containing 2% PIP2 in a concentration-dependent manner. Condensates were observed with proteins as low as 1 µM, lower than the concentrations required in the solution (Fig. 3 E). These data suggested that Syt1 forms condensate on the membrane surface, facilitated by negatively charged lipids.
Syt1 forms condensed clusters on the negatively charged lipid bilayers. (A) Schematic diagram showing the design of FITC-His-Syt1 CD and its clustering on the supported lipid bilayer. (B) Representative confocal image of SLB containing 1% Marina Blue-DHPE. DHPE was evenly distributed on the SLB. Scale bar: 10 µm. (C) Confocal images showing the membrane-anchored Syt1 condensed clusters in the absence or presence of an indicated concentration of PS or PIP2. The percentage of PS is 10% or 20%. The percentage of PIP2 is 2% or 5%. The concentration of Syt1 CD is 5 μM. Scale bar: 10 µm. (D) Representative FRAP images (left) and the normalized FRAP curves (right) showing the fluorescence intensity of Syt1 condensates on SLBs containing 20% PS or 5% PIP2 can be partially recovered. The data of FRAP curves are presented as mean ± SD (n = 3 independent replicates). The concentration of Syt1 CD is 5 μM. Scale bar: 5 µm. (E) Representative images (left) and the cluster area analysis (right) showing the concentration-dependence of Syt1 CD condensation on the SLB. Syt1 CD was added to the SLB containing 2% PIP2 at the indicated concentrations. The percentage of cluster area is presented as mean ± SD (n = 6 independent replicates). Scale bar: 10 µm.
Syt1 forms condensed clusters on the negatively charged lipid bilayers. (A) Schematic diagram showing the design of FITC-His-Syt1 CD and its clustering on the supported lipid bilayer. (B) Representative confocal image of SLB containing 1% Marina Blue-DHPE. DHPE was evenly distributed on the SLB. Scale bar: 10 µm. (C) Confocal images showing the membrane-anchored Syt1 condensed clusters in the absence or presence of an indicated concentration of PS or PIP2. The percentage of PS is 10% or 20%. The percentage of PIP2 is 2% or 5%. The concentration of Syt1 CD is 5 μM. Scale bar: 10 µm. (D) Representative FRAP images (left) and the normalized FRAP curves (right) showing the fluorescence intensity of Syt1 condensates on SLBs containing 20% PS or 5% PIP2 can be partially recovered. The data of FRAP curves are presented as mean ± SD (n = 3 independent replicates). The concentration of Syt1 CD is 5 μM. Scale bar: 5 µm. (E) Representative images (left) and the cluster area analysis (right) showing the concentration-dependence of Syt1 CD condensation on the SLB. Syt1 CD was added to the SLB containing 2% PIP2 at the indicated concentrations. The percentage of cluster area is presented as mean ± SD (n = 6 independent replicates). Scale bar: 10 µm.
Phase-separated Syt1 facilitates vesicle attachment to the membrane
It is a common feature that the synaptic vesicles cluster at nerve terminals (Ginger et al., 2020; Kittel and Heckmann, 2016; Ohara-Imaizumi et al., 2004). Recent studies suggested that the reserve pools of synaptic vesicles are mediated by phase-separated synapsin-1 (Milovanovic et al., 2018; Wu et al., 2023), whereas RIM/RIM-BP and Liprin-α/ELKS undergo phase separation to organize the active zone or calcium channel (Emperador-Melero et al., 2021; McDonald et al., 2020; McDonald and Shen, 2021; McDonald et al., 2023; Wu et al., 2019; Wu et al., 2021a). We speculated that Syt1 plays a role in attaching vesicles to the presynaptic PM through phase separation. Giant unilamellar vesicles (GUVs) containing 5% PIP2 and 1% Marina Blue-DHPE were prepared to mimic the PM, and small unilamellar vesicles (SUVs) were used to represent the synaptic vesicles. We added Syt1 CD condensates to the GUV system and found that the FITC fluorescently labeled Syt1 CD condensates were able to target and wet the surface of the GUVs (Fig. 4, A–C). We then reconstituted neutrally charged GUVs without PIP2 to examine the charge effect of the lipid membrane. An apparent reduction of condensate wetting was observed for the neutral GUVs (Fig. 4, A–C), consistent with the recent report that the condensates harbor electric potential at the interface (Hoffmann et al., 2023a). When Rhod-labeled SUVs were added to the GUV system without Syt1 CD, GUVs could not recruit SUVs directly (Fig. 4 D). However, SUVs were efficiently attached to GUV membranes in the presence of Syt1 CD condensates (Fig. 4, D and E). When we added Syt1 CD∆IDR, which does not form condensates, the SUV–GUV attachment was dramatically reduced (Fig. 4, D and E). Multiple proteins, including synapsin and α-synuclein, mediate synaptic vesicle clustering (Agarwal et al., 2023, Preprint; Diao et al., 2013; Hoffmann et al., 2023b; Milovanovic et al., 2018; Park et al., 2021). Interestingly, Synapsin condensates can recruit α-synuclein, indicating they may cooperate to regulate the vesicle clustering (Brodin et al., 2022; Hoffmann et al., 2021). We did a protein concentration-dependent experiment and observed that Syt1 CD at or above the concentration of 15 µM can form Syt1 CD-SUV condensates and apparently wet the interface of GUVs (Fig. 4, F and G). FRAP analysis suggests that Syt1 CD remains mobile in the condensates at the interface of GUVs (Fig. 4 H), indicating that the formation of Syt1 CD-vesicle condensates may take a similar way to the previously reported synapsin-vesicle assemblies under the regulation of LLPS (Hoffmann et al., 2023a, 2023b; Sansevrino et al., 2023). Together, these data suggested that Syt1 undergoes LLPS to wet the PM and mediate the attachment of synaptic vesicles to the PM.
Syt1 condensates mediate the attachment of SUVs to the GUV membranes. (A) A schematic illustration showing the Syt1 CD condensates attachment to the GUV membranes. (B) Representative confocal images showing the targeting of Syt1 CD condensates to GUVs. FITC-labeled Syt1 CD condensates at a concentration of 20 μM were prepared in the presence of 10% PEG8000. Either no PIP2 or 5% PIP2 was included in GUVs. Scale bar: 5 µm. (C) Quantification of the fraction of Syt1 CD condensates in contact with the GUV membrane interface in B. Data are presented as mean ± SD (n = 7 independent images). P values were calculated using unpaired t test. ****P < 0.0001. (D) Representative confocal images showing the attachment of SUVs to GUV membranes in the absence or presence of Syt1 CD condensates. The Syt1 CDΔIDR was used as a control. Scale bar: 5 µm. (E) Quantification of the SUV cluster area analysis. The mean areas of SUV clusters are presented as mean ± SD (n = 4 independent images). P values were calculated using unpaired t test. ****P < 0.0001. (F) Representative images showing the Syt1 CD condensate wetting of GUV membrane interfaces with the indicated protein concentrations in the presence of SUVs. (G) Quantification of the fraction of Syt1 CD condensates in contact with the GUV membrane interface in F. Data are presented as mean ± SD (n = 6 independent images). P values were calculated using ordinary one-way ANOVA with Tukey’s multiple comparisons test. n.s., P > 0.05, ***P < 0.001, ****P < 0.0001. (H) Representative FRAP images and the normalized FRAP curves of the SUV-carrying Syt1 CD condensates attached to the GUV membranes. Data are presented as mean ± SD (n = 3 independent replicates). Scale bar: 2 µm.
Syt1 condensates mediate the attachment of SUVs to the GUV membranes. (A) A schematic illustration showing the Syt1 CD condensates attachment to the GUV membranes. (B) Representative confocal images showing the targeting of Syt1 CD condensates to GUVs. FITC-labeled Syt1 CD condensates at a concentration of 20 μM were prepared in the presence of 10% PEG8000. Either no PIP2 or 5% PIP2 was included in GUVs. Scale bar: 5 µm. (C) Quantification of the fraction of Syt1 CD condensates in contact with the GUV membrane interface in B. Data are presented as mean ± SD (n = 7 independent images). P values were calculated using unpaired t test. ****P < 0.0001. (D) Representative confocal images showing the attachment of SUVs to GUV membranes in the absence or presence of Syt1 CD condensates. The Syt1 CDΔIDR was used as a control. Scale bar: 5 µm. (E) Quantification of the SUV cluster area analysis. The mean areas of SUV clusters are presented as mean ± SD (n = 4 independent images). P values were calculated using unpaired t test. ****P < 0.0001. (F) Representative images showing the Syt1 CD condensate wetting of GUV membrane interfaces with the indicated protein concentrations in the presence of SUVs. (G) Quantification of the fraction of Syt1 CD condensates in contact with the GUV membrane interface in F. Data are presented as mean ± SD (n = 6 independent images). P values were calculated using ordinary one-way ANOVA with Tukey’s multiple comparisons test. n.s., P > 0.05, ***P < 0.001, ****P < 0.0001. (H) Representative FRAP images and the normalized FRAP curves of the SUV-carrying Syt1 CD condensates attached to the GUV membranes. Data are presented as mean ± SD (n = 3 independent replicates). Scale bar: 2 µm.
Syt1 recruits SNAREs and Cpx-1 through phase separation
Synaptic vesicle fusion is a dynamic and complicated process mediated by SNAREs and a variety of regulatory factors (Stepien and Rizo, 2021). As a central regulator, Syt1 interacts directly with SNAREs, which is critical in the fusion process, to trigger the fusion initiation and fusion pore expansion (Mahal et al., 2002; Schupp et al., 2016; Stepien and Rizo, 2021; Wu et al., 2021b; Zhou et al., 2017). Cpx-1 is another regulator involved in synaptic vesicle fusion (Cao et al., 2013; Lai et al., 2014; Tang et al., 2006). Several studies suggested that Syt1 and Cpx-1 have a synergistic effect on Ca2+-regulated neuronal exocytosis, majorly through the zipping of the SNARE complex (Ramakrishnan et al., 2020; Tang et al., 2006; Tokumaru et al., 2008).
We next determined whether Syt1 interacts with SNAREs under phase separation. VAMP2 CD was labeled by FITC and used to prepare the soluble SNARE complex with unlabeled t-SNAREs containing Syntaxin1 CD and SNAP-25 (Fig. 5 A). We added the preformed FITC-labeled SNARE complexes to Syt1 CD condensates. The FITC fluorescence signal was fully integrated into the condensates (Fig. 5, B and C). In contrast, the SNARE complexes were not integrated into the Syt1 CD∆IDR-formed amorphous aggregates (Fig. 5, B and C). We performed the protein recruitment experiments with each of the single SNARE protein or N-ethylmaleimide-sensitive factor (NSF), a control protein with a similar size as the SNARE complex. Syntaxin-1 CD and SNAP-25, but not VAMP2 CD, were recruited into the condensates, consistent with previous studies showing the binding of Syt1 to Syntaxin-1 or SNAP-25 (Fig. S4 A) (Chapman et al., 1995; Schupp et al., 2016). NSF was not recruited into Syt1 CD condensates, confirming the selective recruitment of SNARE complex into Syt1 condensates (Fig. S4 A). In a sedimentation assay, phase-separated proteins can be isolated in the fraction of pellets, while the free protein is distributed in the supernatants. To further detect the recruitment of SNARE complex into Syt1 condensates, we isolated the phase-separated condensates and examined the protein fractions by immunoblotting. In addition to Syt1, the isolated condensates contained Syntaxin-1, SNAP-25, and VAMP2 proteins that constitute the SNARE complex (Fig. 5 D). In the FRAP experiments, the presence of SNARE complexes reduced the fluidity of Syt1 CD within condensates, which might be due to interactions between Syt1 CD and the SNAREs (Fig. 5 E). We examined the localization of Syt1 and SNAP-25 in HeLa cells using the optoDroplet system and observed that GFP-tagged SNAP-25 was colocalized with mCherry-labeled Syt1 CD condensates formed under blue light activation (Fig. S4 B).
Syt1 recruits SNARE complex and Cpx-1 into the condensates. (A) Characterization of the prepared SNARE complex by Western blot. (B) Representative images showing Rhod-labeled Syt1 CD droplets (Rhod-Syt1 CD droplets) recruit the FITC-labeled SNARE complex (FITC-SNARE complex). Rhod-labeled Syt1 CD droplets were prepared in the presence of 10% PEG8000. The Syt1 CDΔIDR was used as a control. SNARE complex was monitored with FITC-labeled VAMP2 CD. Scale bar: 5 µm. (C) Colocalization analysis of Syt1 CD or Syt1 CDΔIDR with SNARE complex in B, determined by Pearson’s correlation coefficient. Data are presented as mean ± SD (n = 3 independent replicates). P values were calculated using unpaired t test. ***P < 0.001. (D) Sedimentation-based assays showing the recruitment of SNARE proteins in Syt1 CD condensates. The preassembled SNARE complexes were incubated with Syt1 CD condensates. The input and pellet after centrifugation were analyzed by immunoblotting. (E) Representative FRAP images (left) and the normalized FRAP curves (right) of Syt1 CD condensates in the absence and presence of SNARE complex. Data are presented as mean ± SD (n = 3 independent replicates). Scale bar: 1 µm. (F) A schematic illustration showing the recruitment of SNARE complex and Cpx-1 to Syt1 condensates. (G) Representative images showing Rhod-labeled Syt1 CD droplets can recruit FITC-labeled SNARE complex and Alexa Fluor 350-labeled Cpx-1. The Syt1 CDΔIDR was used as a control. Scale bar: 5 µm. The total Syt1 CD or Syt1 CDΔIDR concentration is 20 μM. The concentration of SNARE complex or Cpx-1 is 1 μM. (H) Colocalization analysis of Syt1 CD or Syt1 CDΔIDR with Cpx-1 in G, determined by Pearson’s correlation coefficient. Data are presented as mean ± SD (n = 3 independent replicates). P values were calculated using unpaired t test. **P < 0.01. Source data are available for this figure: SourceData F5.
Syt1 recruits SNARE complex and Cpx-1 into the condensates. (A) Characterization of the prepared SNARE complex by Western blot. (B) Representative images showing Rhod-labeled Syt1 CD droplets (Rhod-Syt1 CD droplets) recruit the FITC-labeled SNARE complex (FITC-SNARE complex). Rhod-labeled Syt1 CD droplets were prepared in the presence of 10% PEG8000. The Syt1 CDΔIDR was used as a control. SNARE complex was monitored with FITC-labeled VAMP2 CD. Scale bar: 5 µm. (C) Colocalization analysis of Syt1 CD or Syt1 CDΔIDR with SNARE complex in B, determined by Pearson’s correlation coefficient. Data are presented as mean ± SD (n = 3 independent replicates). P values were calculated using unpaired t test. ***P < 0.001. (D) Sedimentation-based assays showing the recruitment of SNARE proteins in Syt1 CD condensates. The preassembled SNARE complexes were incubated with Syt1 CD condensates. The input and pellet after centrifugation were analyzed by immunoblotting. (E) Representative FRAP images (left) and the normalized FRAP curves (right) of Syt1 CD condensates in the absence and presence of SNARE complex. Data are presented as mean ± SD (n = 3 independent replicates). Scale bar: 1 µm. (F) A schematic illustration showing the recruitment of SNARE complex and Cpx-1 to Syt1 condensates. (G) Representative images showing Rhod-labeled Syt1 CD droplets can recruit FITC-labeled SNARE complex and Alexa Fluor 350-labeled Cpx-1. The Syt1 CDΔIDR was used as a control. Scale bar: 5 µm. The total Syt1 CD or Syt1 CDΔIDR concentration is 20 μM. The concentration of SNARE complex or Cpx-1 is 1 μM. (H) Colocalization analysis of Syt1 CD or Syt1 CDΔIDR with Cpx-1 in G, determined by Pearson’s correlation coefficient. Data are presented as mean ± SD (n = 3 independent replicates). P values were calculated using unpaired t test. **P < 0.01. Source data are available for this figure: SourceData F5.
The recruitments of SNARE proteins and Cpx-1 into Syt1 condensates. (A) Representative images showing Rhod-labeled Syt1 CD droplets (Rhod-Syt1 CD droplets) recruit the FITC-labeled VAMP2 CD (FITC-V2CD), Syntaxin-1 CD (FITC-Syn1CD), SNAP-25 (FITC-SNAP-25), or NSF (FITC-NSF). Rhod-labeled Syt1 CD droplets were prepared in the presence of 10% PEG8000. Scale bar: 5 µm. (B) Fluorescence images showing the colocalization of GFP-tagged SNAP-25 with the mCherry-labeled Syt1 CD condensates formed under blue light activation in HeLa cells. (C) Representative images showing the recruitment of Alexa Fluor 350-labeled Cpx-1 into Rhod-labeled Syt1 CD droplets. Scale bar: 5 µm. (D) Fluorescence and DIC images showing the formation of SNARE complex-containing Syt1 CD condensates in the presence of 0.2 mM EGTA or 1 mM Ca2+. The samples were incubated at 37°C for 90 min. Scale bar: 5 µm. The total Syt1 CD concentration is 20 μM. The concentration of SNARE protein, NSF, or Cpx-1 is 1 μM.
The recruitments of SNARE proteins and Cpx-1 into Syt1 condensates. (A) Representative images showing Rhod-labeled Syt1 CD droplets (Rhod-Syt1 CD droplets) recruit the FITC-labeled VAMP2 CD (FITC-V2CD), Syntaxin-1 CD (FITC-Syn1CD), SNAP-25 (FITC-SNAP-25), or NSF (FITC-NSF). Rhod-labeled Syt1 CD droplets were prepared in the presence of 10% PEG8000. Scale bar: 5 µm. (B) Fluorescence images showing the colocalization of GFP-tagged SNAP-25 with the mCherry-labeled Syt1 CD condensates formed under blue light activation in HeLa cells. (C) Representative images showing the recruitment of Alexa Fluor 350-labeled Cpx-1 into Rhod-labeled Syt1 CD droplets. Scale bar: 5 µm. (D) Fluorescence and DIC images showing the formation of SNARE complex-containing Syt1 CD condensates in the presence of 0.2 mM EGTA or 1 mM Ca2+. The samples were incubated at 37°C for 90 min. Scale bar: 5 µm. The total Syt1 CD concentration is 20 μM. The concentration of SNARE protein, NSF, or Cpx-1 is 1 μM.
We labeled Cpx-1 with Alexa Fluor 350 to examine its entry into the Syt1 condensates. Cpx-1 itself was hardly recruited into the Syt1 CD condensates (Fig. S4 C). The SNARE complex and Cpx-1 were then mixed with Syt1 CD condensates (Fig. 5 F). Confocal imaging showed that they were both recruited into Syt1 condensates and distributed uniformly, suggesting that the recruitment of Cpx-1 is mediated via its binding to the SNARE complex (Fig. 5 G). SNARE complexes and Cpx-1 were not significantly attached to the Syt1 CD∆IDR aggregates (Fig. 5, G and H). Together, these data demonstrate that Syt1 can recruit SNARE complex and Cpx-1 during phase separation, facilitating the downstream synaptic vesicle fusion.
Ca2+ promotes the formation of large Syt1 condensates
Next, we examined how Ca2+ regulates the phase separation of Syt1. When 1 mM Ca2+ was added to Syt1 CD condensates, the average size of condensate became larger after incubation at 37°C, suggesting a role of Ca2+ in Syt1 phase separation (Fig. 6, A and B). Turbidity assay confirmed that Ca2+ promotes the formation of phase-separated condensates (Fig. 6 C). When Syt1 CD condensates containing SNARE complexes were treated with Ca2+, the condensates became larger without the noticeable release of SNARE complexes (Fig. S4 D). We then prepared Syt1 CD-GFP condensates using 2 μM protein in the presence of 3% PEG8000. When we titrated Ca2+ into the Syt1 CD-GFP condensates, the size of the condensates increased in a Ca2+ concentration-dependent manner. At physiological levels of 1–100 µM, Ca2+ promoted the formation of Syt1 CD-GFP condensates (Fig. S5, A and C). By contrast, Mg2+ at the same concentrations did not affect the condensates, suggesting this is a stereospecific process rather than the charge screen/bridging effect of divalent cations (Fig. S5, B and D).
Ca 2+ promotes the enlargement of Syt1 condensates. (A) Fluorescence and DIC images showing the formation of Syt1 CD condensates in the presence of 0.2 mM EGTA or 1 mM Ca2+. The total Syt1 CD concentration is 20 μM. The samples were incubated at 37°C for 90 min. Scale bar: 5 µm. (B) The quantified sizes of Syt1 CD droplets formed in A. Data are presented as mean ± SD (n = 3 independent replicates). P values were calculated using unpaired t test. **P < 0.01. (C) Turbidity measurements of the samples shown in A. Data are presented as mean ± SD (n = 3 independent replicates). P values were calculated using unpaired t test. **P < 0.01. (D) Top: Schematic diagrams of WT and mutant Syt1 CD proteins. WT C2 domains are shown in pink, whereas mutant C2 domains are shown in purple. Bottom: Sequences showing the aspartic acid residues in the C2A and C2B domains of Syt1 that coordinate Ca2+ binding. Mutated residues are indicated with residue numbers shown on the top and asterisks shown at the bottom. (E) Representative confocal images of Syt1 CD condensates (WT or mutants) in the presence of 0.2 mM EGTA or 1 mM Ca2+. The total Syt1 CD concentration is 20 μM. The samples were incubated at 37°C for 90 min. Scale bar: 5 µm. All the experiments were carried out in 25 mM Tris buffer (pH 7.4) containing 100 mM NaCl, 1 mM DTT, and 10% PEG8000.
Ca 2+ promotes the enlargement of Syt1 condensates. (A) Fluorescence and DIC images showing the formation of Syt1 CD condensates in the presence of 0.2 mM EGTA or 1 mM Ca2+. The total Syt1 CD concentration is 20 μM. The samples were incubated at 37°C for 90 min. Scale bar: 5 µm. (B) The quantified sizes of Syt1 CD droplets formed in A. Data are presented as mean ± SD (n = 3 independent replicates). P values were calculated using unpaired t test. **P < 0.01. (C) Turbidity measurements of the samples shown in A. Data are presented as mean ± SD (n = 3 independent replicates). P values were calculated using unpaired t test. **P < 0.01. (D) Top: Schematic diagrams of WT and mutant Syt1 CD proteins. WT C2 domains are shown in pink, whereas mutant C2 domains are shown in purple. Bottom: Sequences showing the aspartic acid residues in the C2A and C2B domains of Syt1 that coordinate Ca2+ binding. Mutated residues are indicated with residue numbers shown on the top and asterisks shown at the bottom. (E) Representative confocal images of Syt1 CD condensates (WT or mutants) in the presence of 0.2 mM EGTA or 1 mM Ca2+. The total Syt1 CD concentration is 20 μM. The samples were incubated at 37°C for 90 min. Scale bar: 5 µm. All the experiments were carried out in 25 mM Tris buffer (pH 7.4) containing 100 mM NaCl, 1 mM DTT, and 10% PEG8000.
Ca 2+ but not Mg 2+ promotes the formation of Syt1 condensates. (A and B) Fluorescence images showing the formation of Syt1 CD-GFP condensates with indicated concentrations of Ca2+ (A) or Mg2+ (B). (C and D) The quantified sizes of Syt1 CD-GFP condensates formed in the buffer containing 3% PEG8000 at different Ca2+ concentrations (C) or Mg2+ concentrations (D). The total Syt1 CD-GFP concentration is 2 μM. Data are presented as mean ± SD. P Values were calculated using one-way ANOVA with Tukey’s multiple comparisons test. n.s., P > 0.05, ****P < 0.0001.
Ca 2+ but not Mg 2+ promotes the formation of Syt1 condensates. (A and B) Fluorescence images showing the formation of Syt1 CD-GFP condensates with indicated concentrations of Ca2+ (A) or Mg2+ (B). (C and D) The quantified sizes of Syt1 CD-GFP condensates formed in the buffer containing 3% PEG8000 at different Ca2+ concentrations (C) or Mg2+ concentrations (D). The total Syt1 CD-GFP concentration is 2 μM. Data are presented as mean ± SD. P Values were calculated using one-way ANOVA with Tukey’s multiple comparisons test. n.s., P > 0.05, ****P < 0.0001.
To determine which C2 domains confer the Ca2+ activation, we tested Syt1 CD mutants bearing substitutions in the conserved Ca2+-binding aspartate residues of C2 domains (Fig. 6 D) (Bhalla et al., 2008). We observed that the Ca2+-enlarged Syt1 droplets were abolished when Ca2+-binding sites were mutated in the C2A domain, C2B domain, or both (Fig. 6 E). Thus, Syt1 requires intact Ca2+-binding sites on both C2A and C2B domains to regulate the phase separation. Together, these data demonstrated the phase separation of Syt1 is regulated by Ca2+, further confirming the critical role of C2 domains in Syt1 phase separation.
Syt1 undergoes a Ca2+-controlled liquid-to-gel-like phase transition
We examined the fluidity of Ca2+-regulated Syt1 CD condensates using the FRAP analysis. In the absence of Ca2+, the fluorescence signal of Syt1 condensates completely returned to the prebleaching state at 120 s after laser bleaching, confirming their liquid-like characteristics (Fig. 7, A and B). The recovery of fluorescence was substantially slower when we incubated the condensates at 37°C for 60 min, and almost no fluorescence recovered in condensates incubated for 120 min (Fig. 7, A and B). The time-dependent reduction of protein fluidity in the condensates suggested that Syt1 CD undergoes a liquid-to-gel-like phase transition (Case et al., 2019; Sawner et al., 2021). The fusion of Syt1 CD condensates became slower over time, indicating the formation of the immobile protein fraction (Fig. 7 C). We then incubated FITC- and Rhod-labeled Syt1 CD condensates at different periods and mixed them to estimate their fusion rates (Fig. 7, D–F). The percentage of condensate fusion, which reflects the bulk fusion rate, was dramatically decreased over time (Fig. 7, G and H), confirming the phase transition of Syt1 CD condensates.
Syt1 undergoes a liquid-to-gel-like phase transition in the condensates. (A) Representative FRAP images of Syt1 CD condensates after incubation at 37°C for different periods. Scale bar: 1 µm. (B) The normalized FRAP curves of Syt1 condensates shown in A. Data are presented as mean ± SD (n = 3 independent replicates). (C) Time-lapse images showing the fusion of Rhod-labeled Syt1 CD condensates after incubation for different periods. Scale bar: 2 µm. (D) Representative images showing FITC-labeled Syt1 CD condensates fuse with Rhod-labeled Syt1 CD condensates without preincubation. FITC-labeled Syt1 CD condensates and Rhod-labeled Syt1 CD condensates were prepared individually and immediately mixed. (E) Representative images showing FITC-labeled Syt1 condensates fuse with Rhod-labeled Syt1 CD condensates after preincubation of each sample for 60 min at 37°C. (F) Representative images showing FITC-labeled Syt1 condensates fuse with Rhod-labeled Syt1 CD condensates after preincubation of each sample for 120 min at 37°C. (G) Colocalization analysis of FITC- and Rhod-labeled condensates shown in D–F. Data are presented as means ± SD, three independent experiments, n = 6 images. P values were calculated using ordinary one-way ANOVA with Tukey’s multiple comparisons test. ***P < 0.001, ****P < 0.0001. (H) The percentage of fusion between FITC- and Rhod-labeled Syt1 CD condensates shown in D–F. The percentage of condensate fusion was estimated using the following formula: P = 2×Nmix/(NFITC + NRhod)×100%. NFITC represents the total number of FITC-labeled condensates, NRhod represents the total number of Rhod-labeled condensates, Nmix represents the total number of condensates containing both FITC and Rhod, P represents the percentage of condensate fusion. Data are presented as means ± SD, three independent experiments, n = 6 images. P Values were calculated using ordinary one-way ANOVA with Tukey’s multiple comparisons test. ****P < 0.0001. The concentration of Syt1 CD is 20 μM. All the experiments were carried out in 25 mM Tris buffer (pH 7.4) containing 100 mM NaCl, 1 mM DTT, and 10% PEG8000.
Syt1 undergoes a liquid-to-gel-like phase transition in the condensates. (A) Representative FRAP images of Syt1 CD condensates after incubation at 37°C for different periods. Scale bar: 1 µm. (B) The normalized FRAP curves of Syt1 condensates shown in A. Data are presented as mean ± SD (n = 3 independent replicates). (C) Time-lapse images showing the fusion of Rhod-labeled Syt1 CD condensates after incubation for different periods. Scale bar: 2 µm. (D) Representative images showing FITC-labeled Syt1 CD condensates fuse with Rhod-labeled Syt1 CD condensates without preincubation. FITC-labeled Syt1 CD condensates and Rhod-labeled Syt1 CD condensates were prepared individually and immediately mixed. (E) Representative images showing FITC-labeled Syt1 condensates fuse with Rhod-labeled Syt1 CD condensates after preincubation of each sample for 60 min at 37°C. (F) Representative images showing FITC-labeled Syt1 condensates fuse with Rhod-labeled Syt1 CD condensates after preincubation of each sample for 120 min at 37°C. (G) Colocalization analysis of FITC- and Rhod-labeled condensates shown in D–F. Data are presented as means ± SD, three independent experiments, n = 6 images. P values were calculated using ordinary one-way ANOVA with Tukey’s multiple comparisons test. ***P < 0.001, ****P < 0.0001. (H) The percentage of fusion between FITC- and Rhod-labeled Syt1 CD condensates shown in D–F. The percentage of condensate fusion was estimated using the following formula: P = 2×Nmix/(NFITC + NRhod)×100%. NFITC represents the total number of FITC-labeled condensates, NRhod represents the total number of Rhod-labeled condensates, Nmix represents the total number of condensates containing both FITC and Rhod, P represents the percentage of condensate fusion. Data are presented as means ± SD, three independent experiments, n = 6 images. P Values were calculated using ordinary one-way ANOVA with Tukey’s multiple comparisons test. ****P < 0.0001. The concentration of Syt1 CD is 20 μM. All the experiments were carried out in 25 mM Tris buffer (pH 7.4) containing 100 mM NaCl, 1 mM DTT, and 10% PEG8000.
We then studied whether the phase transition is regulated by Ca2+. When 100 µM or 1 mM Ca2+ was included, the fluorescence signal of Syt1 CD condensates was recovered completely even after incubation, suggesting that Ca2+ maintains the high protein fluidity of Syt1 CD droplets and blocks the liquid-to-gel-like phase transition (Fig. 8, A–C). We then tested whether Ca2+ reverses the preformed gel-like Syt1 CD condensates. Strikingly, a robust increase of FRAP was observed when we added an excess of 1 mM Ca2+ to the gel-like Syt1 CD condensates prepared by the preincubation with EGTA (Fig. 8, A–C), suggesting that Ca2+ reverses the Syt1 CD protein from immobile to mobile. Ca2+ at the concentration of 100 µM, a concentration in the range measured in the synaptic terminals (Heidelberger et al., 1994; Llinás et al., 1992; Schneggenburger and Neher, 2000; Zanetti et al., 2016), led to an apparent increase in protein fluidity (Fig. 8, A–C), indicating the biological relevance of Ca2+ regulation in Syt1 phase transition. Together, our data clearly showed that Syt1 undergoes a liquid-to-gel-like phase transition in the condensates, which is blocked or reversed by Ca2+.
The Syt1 liquid-to-gel-like phase transition can be reversed by Ca 2+ . (A) Illustration of the procedures for Ca2+-regulated liquid-to-gel-like Syt1 phase transition. Samples were incubated at 37°C for 90 min. (B) Representative FRAP images of Syt1 CD condensates in the presence of excess EGTA or Ca2+. The concentration of EGTA is 0.2 mM. The concentration of Ca2+ is 100 µM or 1 mM. Scale bar: 1 µm. (C) The normalized FRAP curves of Syt1 condensates shown in B. Data are presented as mean ± SD (n = 3 independent replicates). P values were calculated using two-way ANOVA with Holm–Sidak’s multiple comparisons test. n.s., P > 0.05, **P < 0.01, ***P < 0.001, ****P < 0.0001. (D) Sequences showing the disease mutant residues in C2B domains of Syt1. Mutated residues are indicated, with residue numbers shown on the top and asterisks shown at the bottom. (E) DIC and fluorescence images showing the formation of WT and disease-related mutant Syt1 CD condensates. Scale bar: 5 µm. (F) Turbidity measurements of the samples shown in E. Data are presented as mean ± SD. P values were calculated using one-way ANOVA with Tukey’s multiple comparisons test. n.s., P > 0.05. (G and H) Fluorescence and DIC images showing the condensate formation of Syt1 CD M302K/D303G mutant (G) or D365E/I367T mutant (H) in the presence of 0.2 mM EGTA or 1 mM Ca2+. The samples were incubated at 37°C for 90 min. Scale bar: 5 µm. (I) Representative FRAP images of Syt1 CDM302K/D303G mutant condensates in the presence of excess 0.2 mM EGTA or 1 mM Ca2+. Scale bar: 1 µm. (J) The normalized FRAP curves of Syt1 M302K/D303G mutant condensates shown in I. Data are presented as mean ± SD (n = 3 independent replicates). P values were calculated using two-way ANOVA with Holm–Sidak’s multiple comparisons test. n.s., P > 0.05. (K) Representative FRAP images of Syt1 CDD365E/I367T mutant condensates in the presence of excess 0.2 mM EGTA or 1 mM Ca2+. Scale bar: 1 µm. (L) The normalized FRAP curves of Syt1 CDD365E/I367T mutant condensates shown in K. Data are presented as mean ± SD (n = 3 independent replicates). P values were calculated using two-way ANOVA with Holm–Sidak’s multiplecomparisons test. n.s., P > 0.05, ****P < 0.0001. The concentration of WT or mutant Syt1 CD is 20 μM. All the experiments were carried out in 25 mM Tris buffer (pH 7.4) containing 100 mM NaCl, 1 mM DTT, and 10% PEG8000.
The Syt1 liquid-to-gel-like phase transition can be reversed by Ca 2+ . (A) Illustration of the procedures for Ca2+-regulated liquid-to-gel-like Syt1 phase transition. Samples were incubated at 37°C for 90 min. (B) Representative FRAP images of Syt1 CD condensates in the presence of excess EGTA or Ca2+. The concentration of EGTA is 0.2 mM. The concentration of Ca2+ is 100 µM or 1 mM. Scale bar: 1 µm. (C) The normalized FRAP curves of Syt1 condensates shown in B. Data are presented as mean ± SD (n = 3 independent replicates). P values were calculated using two-way ANOVA with Holm–Sidak’s multiple comparisons test. n.s., P > 0.05, **P < 0.01, ***P < 0.001, ****P < 0.0001. (D) Sequences showing the disease mutant residues in C2B domains of Syt1. Mutated residues are indicated, with residue numbers shown on the top and asterisks shown at the bottom. (E) DIC and fluorescence images showing the formation of WT and disease-related mutant Syt1 CD condensates. Scale bar: 5 µm. (F) Turbidity measurements of the samples shown in E. Data are presented as mean ± SD. P values were calculated using one-way ANOVA with Tukey’s multiple comparisons test. n.s., P > 0.05. (G and H) Fluorescence and DIC images showing the condensate formation of Syt1 CD M302K/D303G mutant (G) or D365E/I367T mutant (H) in the presence of 0.2 mM EGTA or 1 mM Ca2+. The samples were incubated at 37°C for 90 min. Scale bar: 5 µm. (I) Representative FRAP images of Syt1 CDM302K/D303G mutant condensates in the presence of excess 0.2 mM EGTA or 1 mM Ca2+. Scale bar: 1 µm. (J) The normalized FRAP curves of Syt1 M302K/D303G mutant condensates shown in I. Data are presented as mean ± SD (n = 3 independent replicates). P values were calculated using two-way ANOVA with Holm–Sidak’s multiple comparisons test. n.s., P > 0.05. (K) Representative FRAP images of Syt1 CDD365E/I367T mutant condensates in the presence of excess 0.2 mM EGTA or 1 mM Ca2+. Scale bar: 1 µm. (L) The normalized FRAP curves of Syt1 CDD365E/I367T mutant condensates shown in K. Data are presented as mean ± SD (n = 3 independent replicates). P values were calculated using two-way ANOVA with Holm–Sidak’s multiplecomparisons test. n.s., P > 0.05, ****P < 0.0001. The concentration of WT or mutant Syt1 CD is 20 μM. All the experiments were carried out in 25 mM Tris buffer (pH 7.4) containing 100 mM NaCl, 1 mM DTT, and 10% PEG8000.
Mutations causing Syt1-associated neurodevelopmental disorder impair the Ca2+-regulated Syt1 phase transition
The heterozygous missense mutations of SYT1, which encodes the Syt1 protein, have been associated with severe neurodevelopmental disorders (Baker et al., 2015, 2018). Multiple SYT1 mutations were reported from the cases of Syt1-associated neurodevelopmental disorder. The four disease-associated mutations, M302K, D303G, D365E, and I367T, are located near the calcium-binding pocket of the C2B domain (Fig. 8 D). These mutations have little impact on the expression levels of Syt1 and the nerve terminal locations at rest, except for M302K, which causes defective protein expression and mislocation by altering the structure of the C2B domain (Baker et al., 2018). It was suggested that D303G mutation could significantly disrupt the Ca2+ binding, and the mutations of D303G, D365E, and I367T could lead to deficits in Ca2+-dependent Syt1-membrane binding (Baker et al., 2018; Bradberry et al., 2020; Melland et al., 2021). Neurons expressing these mutants exhibit impaired synaptic vesicle exocytosis and synaptic transmission in a dominant-negative manner (Baker et al., 2015, 2018; Bradberry et al., 2020; Melland et al., 2021). D303 and D365 are two of five residues directly interacting with Ca2+ in the C2B domain. M302 is close to D303, whereas I367 is in the vicinity of D365. We then introduced M302K/D303G and D365E/I367T mutations to investigate how they impact Ca2+-controlled Syt1 phase transition. The imaging and turbidity assays showed that the mutations have little impact on the initial formation of Syt1 condensates (Fig. 8, E and F). When Ca2+ was included, no noticeable size change but deformation occurrence was observed for the M302K/D303G mutant condensates (Fig. 8 G), indicating that these mutations abolished Ca2+-enlarged Syt1 droplets. In contrast, the condensates of the D365E/I367T mutant enlarged in the presence of Ca2+, albeit the extent was weaker than WT Syt1 (Fig. 8 H).
We then tested the mutant protein fluidity after incubation in the same way as WT Syt1 CD by the FRAP experiments. The condensates formed by the M302K/D303G and D365E/I367T mutants behaved similarly to WT Syt1CD condensates, showing low fluidity after incubation in a Ca2+-free solution. When incubated in the presence of Ca2+, the fluorescence signal of the M302K/D303G mutant-formed condensates could hardly recover after bleaching (Fig. 8, I and J), whereas the D365E/I367T mutation had moderate damage to Syt1 CD fluidity (Fig. 8, K and L). We then examined the effects of Ca2+ on preformed gel-like condensates and found that neither of the Syt1 CD mutant fluorescence recoveries could be improved by Ca2+ after bleaching (Fig. 8, I–L). These data indicate that the disease-causing mutations M302K/D303G and D365E/I367T impair the reversion of Syt1 liquid-to-gel-like phase transition mediated by the Ca2+ signal.
Discussion
More and more recent studies indicate that protein phase separation is involved in fundamental cellular processes, such as transcription, signal transduction, and cellular homeostasis (Bergeron-Sandoval and Michnick, 2018). The protein droplets with liquid-like characteristics are accessible to other molecules under such conditions in the cellular environment (Hardenberg et al., 2020). Specifically, the synaptic molecules form dense clusters through phase separation, which determines the molecular mechanism of synaptic transmission in the presynaptic active zone and the postsynaptic density of neuronal synapses (Kittel and Heckmann, 2016; McDonald and Shen, 2021). One earlier discovered presynaptic protein that undergoes LLPS is synapsin-1, which regulates synaptic vesicle clustering to form reserve pools (Milovanovic et al., 2018; Pechstein et al., 2020). RIM/RIM-BP and Liprin-α/ELKS regulate the assembly of synaptic active zones through phase separation (Emperador-Melero et al., 2021; McDonald et al., 2020; Wu et al., 2021a). Furthermore, RIM/RIM-BP can couple local calcium entry to synaptic vesicle release through LLPS at the active zone (Liang et al., 2021; Wu et al., 2019).
This work reveals that the calcium sensor Syt1 is capable of phase separation in vitro and in living cells. The determinant of LLPS in Syt1 is the flexible N-terminal IDR, which contributes to the multivalency required for LLPS. Previous research suggested that the IDR could mediate Ca2+-independent Syt1 oligomerization, playing essential roles in spontaneous and evoked neurotransmitter release (Courtney et al., 2021; Liu et al., 2014). The positively charged residues and glycine zipper moieties in IDR were shown to be involved in the formation of oligomerization (Courtney et al., 2021; Lu et al., 2014). However, it remains unclear how this IDR mediates the self-association of Syt1. Our findings suggested that the IDR may undergo LLPS to facilitate Syt1 oligomerization in the condensates.
In this study, we observed that the Syt1 C2AB domain without IDR formed irregular aggregates rather than typical liquid droplets, demonstrating the C2 domains do not undergo LLPS but have intermolecular interactions. However, the C2 domains promote phase separation as an integral part of the Syt1 protein. The Ca2+-regulated Syt1 phase separation further confirmed this conclusion. Actually, both the C2A and C2B domains are required for the Ca2+-enhanced Syt1 droplet formation. Therefore, IDR is the core driving engine, whereas the C2 domains play an additional regulatory role in the phase separation of Syt1.
Syt1 is a vesicle-anchored protein. By the application of the in vitro system, we showed that Syt1 condenses on the membrane surface. Syt1 CD condensates interact with negatively charged lipids and wet the membrane, facilitating vesicle attachment to the PM. The condensation of synaptic vesicles needs to be reversibly regulated at the presynaptic site (Sansevrino et al., 2023; Tan et al., 2022). The condensates of synapsin or synapsin-vesicles are dispersed by phosphorylation (Milovanovic et al., 2018; Sansevrino et al., 2023). While Syt1 can be phosphorylated at IDR (Davletov et al., 1993; Hilfiker et al., 1999), the effect of Syt1 phosphorylation on its condensation remains to be further studied. A previous study reported that Cell Death Inducing DFFA Like Effector C (CIDEC) forms a condensed plate structure through phase separation by recruiting more CIDEC proteins at the lipid droplet site (Lyu et al., 2021). Syt1 may concentrate at the membrane surface, undergo phase separation, and interact with PIP2 and t-SNAREs on the PM (Abbineni et al., 2022; Chen et al., 2021; de Wit et al., 2009; Zhou et al., 2015). While the essential role of Syt1–SNARE interaction has been established in the fusion process, it is still unclear how Syt-1 recruits the SNARE complex and other regulators at the highly concentrated fusion site. Syt1 may bind to the SNARE complex prior to Ca2+ influx, thus allowing SNAREs and Syt1 to cooperate in rapid membrane fusion (Stepien and Rizo, 2021). Our findings suggest that Syt1 condensates can efficiently recruit other protein machines, including SNAREs and Cpx-1. Syt1 can oligomerize into rings disassembled by Ca2+. The Syt1 C2 domain-mediated rings are further promoted and stabilized by the IDR (Courtney et al., 2021; Ramakrishnan et al., 2019; Wang et al., 2014, 2017; Zanetti et al., 2016). The synaptic vesicle-hosted Syt1 rings mediate vesicle docking to PIP2-rich PM domains and clamp fusion until Ca2+ triggers ring disassembly (Rothman et al., 2023; Zhu et al., 2022). Recent studies suggested six peripheral and six central SNAREpins exist in each ready-release vesicle. The central SNAREpins bind to the Syt1 ring and directly mediate the fusion pore opening, whereas the peripheral SNAREpins are linked to the central SNAREpins through Cpx. The 12 VAMP molecules, which compose the peripheral and central SNAREpins, are templated by synaptophysin hexamers. (Bera et al., 2023; Rothman et al., 2023). Synaptophysin can cooperate with synapsin to form condensates (Park et al., 2021). Whether Syt1 phase separation couples with synaptophysin/synapsin condensates needs further study.
After LLPS, Syt1 undergoes a Ca2+-sensitive and liquid-to-gel-like phase transition, which may reflect the dynamic regulation of Ca2+-controlled vesicle fusion (Fig. 9). Our findings suggest that Syt1 undergoes LLPS through IDR to form liquid-like condensates before fusion. The Syt1 condensates then wet and anchor to the PM through PIP2 (Chen et al., 2021; Honigmann et al., 2013; Parisotto et al., 2012; Pérez-Lara et al., 2016; Zhu et al., 2022). SNAREs and other regulators can be recruited to the Syt1 condensates. The condensed Syt1 may facilitate the oligomerization along with the liquid-to-gel-like phase transition and hold the fusion complex at the stage. Upon stimulation, Ca2+ disassembles the clustered Syt1 oligomer and reverses the gel-like phase to a liquid state in the condensates, initiating the SNARE-dependent synaptic vesicle fusion. Syt1 mutations in the Syt1-associated neurodevelopmental disorder may retard the synaptic transmission by impairing the Ca2+-driven gel-like-to-liquid phase transition.
Working model for the phase separation of Syt1. Before fusion, Syt1 undergoes phase separation through the IDR to form liquid-like condensates, which can recruit SNAREs, Cpx, and other fusion factors. The Syt1 condensates anchor to the PM through the interactions with the negatively charged PIP2. The liquid-to-gel-like phase transition may facilitate the formation of Syt1 oligomers, which can clamp the fusion at the vesicle-PM interface. The influx of Ca2+ reverses the gel-like phase to the liquid-like phase, disassembling the clamping Syt1 oligomers and triggering synaptic fusion.
Working model for the phase separation of Syt1. Before fusion, Syt1 undergoes phase separation through the IDR to form liquid-like condensates, which can recruit SNAREs, Cpx, and other fusion factors. The Syt1 condensates anchor to the PM through the interactions with the negatively charged PIP2. The liquid-to-gel-like phase transition may facilitate the formation of Syt1 oligomers, which can clamp the fusion at the vesicle-PM interface. The influx of Ca2+ reverses the gel-like phase to the liquid-like phase, disassembling the clamping Syt1 oligomers and triggering synaptic fusion.
Materials and methods
Plasmids
The Rat Syt1 CD (a.a.83–421), Syt1 CD△IDR (a.a.141–421), or Syt1 CD IDR (a.a.83–141) was cloned into a pET-SUMO vector. The cytoplasmic region of VAMP2 (a.a.1–95), full-length NSF, or Cpx-1 was cloned into a pET-SUMO vector. The rat FL Syt1 (a.a.1–421) or Syt1 FL△IDR was cloned into a pEGFP-N1 vector. Constructs of Syt1 CD-mCherry-Cry2 and Syt1 IDR-mcherry- Cry2 for optoDroplet assay were generated by inserting the Syt1 CD and IDR fragment into the mCherry-Cry2PHR backbone (a gift from Dr. Shuai Chen, Model Animal Research Center, School of Medicine, Nanjing University, Nanjing, Jiangsu Province, China) (Zhou et al., 2022). The Syt1CD and Syt1FL mutants were generated by site-directed mutagenesis. Sanger sequencing was performed on all plasmids to confirm the correct clones.
Protein expression and purification
All proteins were expressed in Escherichia coli BL21 cells in a 2xYT medium and purified by nickel affinity chromatography using a previously established procedure (He et al., 2023; Qian et al., 2022; Shen et al., 2007; Yu et al., 2013, 2015). When the O.D. 600 of the culture reached 0.6, the expression of proteins was induced by adding isopropyl β-D-1-thiogalactopyranoside (IPTG) to the final concentration of 1 mM. All proteins were expressed at 37°C for 2 h before cell harvest, except for Syt1 CD and its mutants, which were expressed at 16°C overnight. The bacterial lysates were incubated with protease-free RNaseA (#9001-99-4; Sigma-Aldrich) and DNaseⅠ (10 μg/ml) (#0000208321; Sigma-Aldrich) to prevent nucleic acid contamination (Courtney et al., 2021). The purified fusion protein was digested by SUMO proteases to remove the extra tags. The protein was subsequently dialyzed overnight against a protein storage buffer (25 mM Tris-HCl [pH 7.4], 100 mM NaCl, 1 mM DTT) and further purified using gel filtration chromatography with a Superdex 200 increase 10/300 Gl size-exclusion column. Syt1 mutants were generated by site-directed mutagenesis and purified similarly to the WT proteins.
Protein labeling
NHS-rhodamine (#46406; Thermo Fisher Scientific) and NHS-Fluorescein (#46409; Thermo Fisher Scientific) were dissolved by DMSO at a stock concentration of 5 mg/ml. Purified protein was fluorescence-labeled by the labeling kits following the manufacturer’s instructions (Thermo Fisher Scientific) (Huang et al., 2022a, 2022b; Xu et al., 2022). Briefly, the purified protein was dialyzed against the labeling buffer (50 mM sodium borate, pH 8.5) and mixed with a 15-fold molar excess of dye. After incubation at room temperature for 1 h, the excess dye was removed by overnight dialysis against the protein storage buffer. For Alexa Fluor 350 NHS ester (#A10168; Thermo Fisher Scientific) labeling, the purified protein was transferred into NaHCO3 buffer (100 mM NaHCO3 [pH 8.3], 1 mM DTT). Alexa Fluor 350 NHS ester was dissolved by DMSO and incubated with protein at room temperature for 1 h. The excess dye was removed by overnight dialysis against the protein storage buffer.
In vitro formation of Syt1 condensates
The formation of Syt1 condensates was performed in the presence of the crowding agent PEG8000. Unlabeled and fluorescence-labeled Syt1 CD were mixed at a molar ratio of 9:1. The total concentration of 20 μM Syt1 mixtures in 25 mM Tris buffer (pH 7.4) containing 100 mM NaCl, 1 mM DTT, and 10% PEG8000 or other indicated conditions were transferred to a 384-well confocal plate and visualized at room temperature with a 100× NA 1.40 oil immersion objective under a Nikon A1 microscope (Nikon Corporation) (Huang et al., 2022a; Xu et al., 2022). The fluorescence and DIC images were taken under the individual mode. The quantification of condensates was analyzed by ImageJ (ImageJ, NIH, Bethesda, MD, USA).
Fluorescence recovery after photobleaching (FRAP) assay
For each FRAP measurement, 5 μl of the fluorescence-labeled Syt1 condensates were dropped onto a glass slide. The sample was then covered with a 12-mm coverslip. FRAP was performed using a Nikon A1 microscope and the measurements involved two prebleaching frames, one flash of bleaching (100% of laser power at 561 nm), and six postbleaching frames (recovery was recorded with an interval of 20 s) (Xu et al., 2022). Data were normalized to the maximal prebleach and minimal postbleach fluorescence intensities. Plotting and curve fitting were carried out in GraphPad Prism 8.0.
Turbidity assay
The turbidity was employed to evaluate the protein phase separation. The samples in 25 mM Tris buffer (pH 7.4) containing 100 mM NaCl, 1 mM DTT, and 10% PEG8000 or other indicated conditions were added to a transparent 96-well plate, and the absorbance at 405 nm was measured at 37°C using a BioTek Synergy HT microplate reader. The protein-free solution was used as a negative control to obtain the background absorbance signal, which was subtracted from the measurement of each sample. A full accounting of statistical significance was included for each figure based on at least three independent experiments.
Cell culture and transfection
HeLa (CCL-2) and 293T (CRL-3216) cell lines were obtained from the American Type Culture Collection (ATCC), and PC12 (TCR 9) cell lines were kindly provided by Cell Bank, Chinese Academy of Sciences. The cells were cultured in high-glucose DMEM supplemented with 10% FBS, 100 μg/ml of penicillin and streptomycin in a water-saturated atmosphere of 5% CO2 at 37°C. For transfections of plasmids, cells were replated on 35-mm glass bottom cell culture dishes and transfected with lipofectamine 3000 transfection reagent (#L3000015; Thermo Fisher Scientifc) according to the manufacturer’s instructions. After 24 h, cells were treated with live cell anti-fade reagent (1:100 dilution; #P36975; Invitrogen) for 1 h and observed under a Nikon A1 confocal microscope at room temperature with a 100× NA 1.40 oil immersion objective (Nikon Corporation).
OptoDroplet assay and FRAP assay in living cells
HeLa cells were transfected with opto plasmids (Syt1CD-mCherry-Cry2). After 24 h transfection, images were captured on a Nikon A1R confocal microscope. Cells were typically imaged using two laser wavelengths (488 nm for Cry2 activation/560 nm for mCherry imaging). Photoexcitation was delivered using 488 nm laser stimulation, and mCherry fluorescence was excited with a 561 nm laser with an interval of 16 s.
For FRAP experiments, cells were first fully activated by bicolor imaging at the appropriate blue light intensity to achieve the desired droplet size. The light-induced droplets were bleached (100% of laser power at 561 nm) immediately, and the fluorescence recovery was recorded with an interval of 20 s. Data were normalized to the maximal prebleach and minimal postbleach fluorescence intensities.
Primary hippocampal neuron culture and imaging
Cortical neurons were isolated from newborn Wistar rats and digested with 0.25% trypsin at 37°C for 20 min. The cells were centrifuged and filtered through a 200-mesh sieve and seeded on 35-mm glass bottom cell culture dishes coated with poly-D-lysine (Sigma-Aldrich). Then neurons were maintained in the neurobasal medium (Gibco) supplemented with 2% B27 (Gibco), 50 U/ml penicillin, 50 mg/ml streptomycin, and 1% GlutaMax (Gibco).
To silence Syt1 expression in neurons, a Syt1-targeting lentiviral shRNA plasmid (Honor gene) targets a 21-bp sequence (5′-GCAAAGTCTTCGTTGGTTACA-3′) in the CDS region of the Rat Syt1 gene was designed. The lentiviral shRNA plasmid was digested with AgeI and Xba1 to remove the puromycin resistance gene (puroR). The Rat Syt1 gene was subcloned into the AgeI and Xba1 sites of the lentiviral vector to introduce the rescue Syt1 gene. Syt1 mutations were introduced by site-directed mutagenesis.
The lentiviruses were prepared as previously described (Shen et al., 2015). pCMV-VSVG (#8454; Addgene), psPAX2 (#12260; Addgene), pAdVAntage (#E1711; Promega) plasmids, and the lentiviral expression plasmids were co-transfected into HEK 293 T cells to produce lentiviral particles. After 48 h, cell culture supernatants containing lentiviral particles were collected and filtered through 0.45 mm syringe filters. The supernatants were concentrated by centrifugation at 25,000 rpm for 1 h. Neurons were infected with the concentrated lentiviruses at DIV 7 and images were acquired at DIV 14 using a Nikon A1 confocal microscope with a 60× NA 1.49 oil immersion objective at room temperature (Nikon Corporation).
Immunostaining
For immunostaining, DIV 14-16 neurons were fixed by 4% paraformaldehyde (Sigma-Aldrich) and permeabilized using 20 μM digitonin. After blocking with 1% BSA, VAMP2 was detected by monoclonal anti-VAMP2 antibodies (1:500 dilution; #104211; Synaptic Systems) and Goat anti-Mouse IgG Secondary Antibody, Alexa Fluor 568 (1:500 dilution; #A11004; Thermo Fisher Scientific). Syt1 was detected by polyclonal anti-GFP antibodies (1:200 dilution; #50430-2-AP; Proteintech) and immunolabeled 488-conjugated secondary antibodies (1:200 dilution, #AS037; ABclonal). Confocal images were visualized under a Nikon A1 microscope (Nikon Corporation) and analyzed using FIJI software. Coloc2 in ImageJ was used to calculate the Person’s coefficient, which measures the strength of the association between two continuous variables. For enrichment analysis, the fluorescent regions of Syt1-GFP colocalized with VAMP2 were selected as the region of interest (ROI). The mean fluorescence intensity of ROI and total Syt1-GFP fluorescence intensity were analyzed. The normalized synaptic vesicle enrichment of Syt1 was indicated by the ratio between the mean GFP fluorescence intensity of ROI and total Syt1-GFP.
Sedimentation-based assay and immunoblotting
Sedimentation and electrophoresis assays were performed as previously described (Huang et al., 2022a, 2022b; Xu et al., 2022). To assemble the ternary SNARE complex, the preassembled t-SNAREs, composed of syntaxin-1 CD (aa 1–255) and SNAP-25, were incubated overnight with VAMP2 CD (aa 1–95) (Yu et al., 2013, 2015). Each sample contains 20 μM Syt1 in the presence or absence of 1 μM SNARE complex with a total volume of 50 μl. The phase-separated Syt1 protein in each sample was separated by centrifugation at 16,000 g for 10 min. The pellet was washed and resuspended in 50 μl of the same buffer. The sample was then analyzed by SDS/PAGE and transferred to PVDF membranes. After blocking with 5% skim milk, the proteins were probed with the following primary antibodies: Syt1 was detected by monoclonal anti-Synaptotagmin-1 antibodies (1:1,000 dilution, #105011; Synaptic Systems), VAMP2 was detected by monoclonal anti-VAMP2 antibodies (1:500 dilution, #104211; Synaptic Systems), Syntaxin-1 was detected by monoclonal anti-syntaxin-1 antibodies (1:1,000 dilution, #ab3265; Abcam), and SNAP-25 was detected by monoclonal anti-SNAP-25 antibodies (1:2,000 dilution, #60159-1-lg; Proteintech). The membranes were then incubated with HRP-conjugated secondary antibodies (#31430; Invitrogen). The samples were detected using a chemiluminescence substrate (#180-501; Tanon) and analyzed by a chemiluminescence gel imaging system.
Preparation of SUVs
1-Palmitoyl-2-oleoyl-glycero-3-phosphocholine (#850457C; POPC), 1-palmitoyl-2-oleoyl-sn-glycero-3-phospho-L-serine (#840034C; POPS), 1,2-di-(9Z-octadecenoyl)-sn-glycero-3-([N-[5-amino-1-carboxypentyl] iminodiacetic acid] succinyl) (#790404P; DGS-NTA[Ni]), N-(Lissamine rhodamine B sulfonyl)-1,2-dipalmitoyl phosphatidylethanolamine (#810158C; rhodamine-DPPE), and L-α-phosphatidylinositol-4,5-bisphosphate (#840046P; Brain PI[4,5]P2) were acquired from Avanti Polar Lipids Inc. Marina Blue 1,2-dinhexadecanoyl-sn-glycero-3-phosphoethanolamine (#M12652; Marina Blue-DHPE) was obtained from Thermo Fisher Scientific. POPC, DGS-NTA(Ni), and rhodamine-DPPE were mixed at the molar ratio of 94:5:1. POPC, DGS-NTA(Ni), and Marina Blue-DHPE were mixed at the molar ratio of 97:2:1. The lipid mixtures were dried to form a film under a stream of N2 gas and further dried in a vacuum desiccator for 1 h. The lipid film was resuspended in the reconstitution buffer (25 mM Tris-HCl [pH 7.4], 100 mM NaCl). The resuspended lipid bilayers were then performed six freeze–thaw cycles using liquid nitrogen followed by extrusion through 50-nm pore size polycarbonate filters (#610003; Avanti Polar Lipids) using a miniextruder (#610000; Avanti Polar Lipids) (He et al., 2023; Saheki et al., 2016; Xu et al., 2022).
Preparation of GUVs
GUVs were prepared following the gel-assisted swelling protocols as previously described (de Franceschi et al., 2019; Pereira et al., 2021; Stein et al., 2017). Polyvinyl alcohol (PVA) (#MKCM3385; Sigma-Aldrich) was dissolved in Milli-Q water at 90°C and cooled to ∼60°C. An aliquot of 120 μl of 5% PVA was spread on a glass slide to form a uniform thin layer. The PVA-coated slide was dried at 50°C for 30 min. 15 μl lipid mixture (94% POPC, 5% PIP2,1% Marina Blue-DHPE) in chloroform at a total concentration of 1 mg/ml was spread on the slide. After evaporation, each slide was positioned into a separate 35-mm culture dish. The residual solvent was removed using a vacuum pump for 1 h. 360 μl of GUV preparation buffer (25 mM Tris [pH 7.4], 50 mM NaCl, 200 mM Sucrose) was deposited on the slide, which was then incubated in the dark for 60 min at room temperature to allow swelling. 300 μl solutions were collected and stored at 4°C.
SLB preparation
Chambered cover glass (Lab-tek) was cleaned with 50% isopropanol and thoroughly rinsed with Milli-Q water. It was then washed with 5 M NaOH for 2 h at 50°C and rinsed with Milli-Q water. After three times washing, the cover glass was equilibrated with the protein storage buffer (Banjade and Rosen, 2014; Huang et al., 2016; Zeng et al., 2018). Supported membrane bilayers were composed of 97% POPC, 2% DGS-NTA(Ni), and 1% Marina Blue-DHPE. SUVs were prepared with the indicated concentration of DOPS or PIP2. 150 μl SUVs were added to a cleaned chamber and incubated at 42°C for 1 h, allowing SUVs to fully collapse on glass and fuse to form lipid bilayers. The formed SLBs were washed three times to remove extra free SUVs and blocked with the protein storage buffer supplied with 1 mg/ml BSA at room temperature for 30 min 5 μM FITC–labeled, His6-tagged Syt1 CD was added and incubated with SLBs for 1 h at room temperature, followed by washing with the reaction buffer three times to remove unbound His-Syt1 CD. Experiments were carried out at room temperature.
Statistical analysis
Images were processed and analyzed using NIS-Elements Viewer software and ImageJ software. All data were presented as the mean ± SD and were analyzed using GraphPad Prism 8.0.2 software for Windows. Statistical significance was calculated using unpaired t test, one-way ANOVA, or two-way ANOVA. P value < 0.05 was considered statistically significant.
Online supplemental material
Fig. S1 contains additional information supporting Fig. 1, regarding the formation of condensates by Syt1 CD in vitro. Fig. S2 contains additional data that support Fig. 2, showing Syt1 CD forms condensed puncta in neurons. Fig. S3 shows that lysine residues are essential for the phase separation of Syt1 IDR, in support of Fig. 2. Fig. S4 has additional data that support Fig. 5, showing the recruitments of SNARE proteins and Cpx-1 into Syt1 condensates. Fig. S5 shows that Ca2+ but not Mg2+ promotes the formation of Syt1 condensates, in support of Fig. 6.
Data availability
All data are present in the article and the supplementary materials. Other supporting data of this study are available from the corresponding author upon reasonable request.
Acknowledgments
We thank Dr. Jingshi Shen and Chun Wan for their insightful discussions. We are grateful to Xiaojun Wang for his technical assistance.
This work was supported by the National Natural Science Foundation of China (grant nos. 32270735, 32100546, 31871425, and 91854117), Natural Science Foundation of Jiangsu Province (BK20200036), Postgraduate Research & Practice Innovation Program of Jiangsu Province (KYCX22_1599), Jiangsu Province’s Innovation Program (JSSCTD202142), and the Priority Academic Program Development of Jiangsu Higher Education Institutions.
Author contributions: M. Zhu: Conceptualization, Data curation, Formal analysis, Investigation, Methodology, Validation, Visualization, Writing—original draft, Writing—review & editing, H. Xu: Data curation, Investigation, Y. Jin: Investigation, Validation, X. Kong: Methodology, Resources, B. Xu: Investigation, Methodology, Y. Liu: Formal analysis, Funding acquisition, Resources, Supervision, Writing—review & editing, H. Yu: Conceptualization, Funding acquisition, Project administration, Supervision, Writing—original draft, Writing—review & editing.
References
Author notes
Disclosures: The authors declare no competing interests exist.


