Epithelial cells can become polyploid upon tissue injury, but mechanosensitive cues that trigger this state are poorly understood. Using an Madin Darby Canine Kidney (MDCK) cell knock-out/reconstitution system, we show that α-catenin mutants that alter force-sensitive binding to F-actin or middle (M)-domain promote cytokinesis failure and binucleation, particularly near epithelial wound-fronts. We identified Leucine Zipper Tumor Suppressor 2 (LZTS2), a factor previously implicated in abscission, as a conformation sensitive proximity partner of α-catenin. We show that LZTS2 enriches not only at midbody/intercellular bridges but also at apical adhering junctions. α-Catenin mutants with persistent M-domain opening show elevated junctional enrichment of LZTS2 compared with wild-type cells. LZTS2 knock-down leads to elevated rates of binucleation. These data implicate LZTS2 as a mechanosensitive effector of α-catenin that is critical for cytokinetic fidelity. This model rationalizes how persistent mechanoactivation of α-catenin may drive tension-induced polyploidization of epithelia after injury and suggests an underlying mechanism for how pathogenic α-catenin M-domain mutations drive macular dystrophy.
Introduction
Cytokinesis failure is rapidly emerging as a means to new cell and tissue physiologies rather than an unproductive glitch (Bailey et al., 2021; Fox et al., 2020; Peterson and Fox, 2021; Schoenfelder and Fox, 2015). Cardiomyocytes become binucleated through a developmentally timed defect in cytokinetic furrow progression (Engel et al., 2006; Normand and King, 2010; Soonpaa et al., 1996). This leads to terminally differentiated cells that are larger than their mononuclear (diploid) counterparts (Patterson et al., 2017), presumably to support the long term function of these continuously contracting actin-myosin sarcomere units (Karbassi et al., 2020; Orr-Weaver, 2015; Øvrebø and Edgar, 2018). Macrophages can also become multinuclear upon exposure to certain bacteria by eliciting Toll-Like Receptor signals that antagonize cytokinesis. This leads to the formation of giant polyploid macrophage “granulomas” that are transcriptionally distinct for managing chronic infections (Herrtwich et al., 2016). Even simple epithelia can become polyploid after tissue injury due to failed cytokinesis (Cao et al., 2017; Lazzeri et al., 2019), where increased DNA copies may enable adaptation to an injured state that facilitates repair (Schoenfelder and Fox, 2015). Unique to epithelial barriers, injury-induced epithelia polyploidization and consequent hypertrophy is advantageous, as larger cells manifest less junctional surface area per unit of epithelial area covered, leading to decreased permeability in an otherwise leaky-barrier environment (Cohen et al., 2018; Losick et al., 2013). Thus, cytokinesis failure appears to be a “feature, not a bug” of the mitosis paradigm, leading to a diversity of beneficial outcomes.
If benefits of cytokinesis failure are clear, the way cells fail to successfully complete this process are just emerging. Excessive integrin-extracellular matrix adhesive tension along the wound front appears to be one cause of cytokinesis failure, where basal stress fibers can interfere with contractility of the actin-myosin cytokinetic ring leading to a cell with two nuclei (Uroz et al., 2019). Curiously, the adherens junction (AJ) component, alpha-catenin (α-cat), is a tension-sensitive actin-binding protein that sustains missense mutations linked to macular dystrophies (Saksens et al., 2016). Remarkably, a forward genetic screen in mice aimed at modeling the earliest stages of disease suggests pathogenesis initiates through progressive multinucleation of retinal pigment epithelial cells. How α-cat dysfunction leads to multinucleation in this system, however, remains unknown.
α-Cat mechanosensitivity and AJ function depend on the conformations and binding activity of α-cat’s N-terminal, middle, and C-terminal regions (Ishiyama et al., 2013; Rangarajan and Izard, 2013). The N-terminal domain comprises two four-helical bundles, where the former binds β-catenin and associates with cadherin adhesion receptors (Pokutta and Weis, 2000). The C-terminal five-helical bundle shows allosteric binding to F-actin, where force-dependent alteration of α-helical (H) regions H0 and H1 favors high affinity binding of H2–5 to actin filaments, leading to “catch-bond” behavior (Buckley et al., 2014; Ishiyama et al., 2018; Wang et al., 2022; Xu et al., 2020). The middle (M)-region of α-cat (comprising three four-helical bundles [M1–3]) can undergo sequential, force-dependent unfurling events to recruit α-cat M-domain binding partners (Barrick et al., 2018; Kim et al., 2015; Li et al., 2015; Maki et al., 2018; Pang et al., 2019; Seddiki et al., 2018; Terekhova et al., 2019; Thomas et al., 2013; Twiss et al., 2012; Yao et al., 2014; Yonemura et al., 2010). But the features of adherens junction (AJ) organization and dynamics impacted by distinct α-cat unfolding states, and the mechanosensitive α-cat binding partners linked to AJ organizational states are only just emerging (Cho et al., 2022b; Donker et al., 2022; Ishiyama et al., 2018; Matsuzawa et al., 2018; Monster et al., 2021; Noordstra et al., 2023; Sakakibara et al., 2020; Sarpal et al., 2019; Sheppard et al., 2023; van den Goor and Miller, 2022). In the current study, we show that alterations in α-cat binding to F-actin or its mechanosensitive middle (M)-domain are sufficient to drive cytokinesis failure and sustain binucleated cells within an epithelial monolayer. We further identify Leucine Zipper Tumor Suppressor 2 (LZTS2), an understudied scaffold protein previously implicated abscission (Sudo and Maru, 2007, 2008) as a novel conformation-sensitive proximity partner of α-cat, where persistent recruitment to AJs interferes with LZTS2 ring formation at the midbody/intercellular bridge. These findings demonstrate that LZTS2 is a mechanosensitive effector of α-cat critical for abscission fidelity in epithelia and suggest that tension-dependent changes on α-cat and AJ may contribute to the phenomenon of epithelial cell polyploidization after injury for means of effective barrier repair.
Results
Persistent coupling of α-cat to cortical actin enhances epithelial cell binucleation
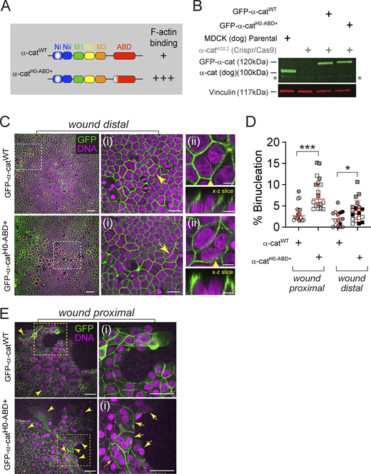
To understand how α-cat binding to actin is regulated by force, Ishiyama et al. engineered an α-cat F-actin-binding domain (ABD) unfolding mutant (RAIM → GSGS mutation in α-helix 0) with the goal of attenuating force-dependent α-cat binding to actin, where this mutant leads to enhanced F-actin binding and epithelial monolayer strength compared with wild-type α-cat (Ishiyama et al., 2018). By reconstituting this mutant, α-cat-H0-ABD+, into α-cat knock-out Madin Darby Canine Kidney (MDCK) cells, we generalized this phenomenon to another epithelial cell type, showing that partial loss of the α-cat catch bond mechanism leads to stronger epithelial sheet integrity with greater co-localization between the α-cat-H0-ABD+ mutant and actin. This mutant, however, also interferes with more dynamic processes such as epithelial wound-closure (Ishiyama et al., 2018; Quinn et al., 2024). Since AJ of α-cat-H0-ABD+ -restored MDCK cells do not show constitutive accessibility to the α18 monoclonal antibody M2-domain epitope compared with WT α-cat, we reason this mutant enhances static but interferes with dynamic cell-cell adhesive behaviors through persistent engagement with lower tension cortical actin networks (Quinn et al., 2024).
Having established α-cat-H0-ABD+ as a tool to interrogate contributions of α-cat catch-bond activity to dynamic adhesive processes (i.e., a “force-desensitized” actin-binding form of α-cat), we discovered that the α-cat-H0-ABD+ mutant-restored MDCK α-cat KO cells were associated with significantly higher rates of binucleation compared with WT- α-cat-restored cells (Fig. 1, A–D). This effect was enhanced along epithelial wound-fronts (Fig. 1 E), a process associated with increased tension on the cadherin-catenin complex (Borghi et al., 2012; Donker et al., 2022). Based on these data, we hypothesized that altered α-cat mechano-sensitivity might causally contribute to the generation and/or maintenance of polyploid cells that emerge along wound fronts and are critical for epithelial barrier repair (Cao et al., 2017).
Persistent coupling of α-cat to F-actin enhances binucleation rate. (A) Schematic of α-cat domains based on crystal structure. α-cat-H0-ABD+ replaces four amino acids (RAIM>GSGS) in the first kinked helix of α-cat’s five-helical bundle actin-binding domain (whitening of red domain), compromising normal force-gated binding of α-cat to F-actin. This generates an α-cat that binds F-actin more strongly (+++) than wild-type α-cat (+) via in vitro pelleting assays (Ishiyama et al., 2018). (B) Immunoblot of MDCK KO2.2 cells transfected with GFP-tagged versions of WT α-cat or an F-actin-binding-domain (ABD) unfolding mutant (α-catH0-ABD+). GAPDH was used as loading control. Asterisk (*) marks very low levels of an α-cat fragment generated by our CRISPR-targeting strategy via a previously suggested alternative translational start site (Bullions et al., 1997). As this α-cat isoform lacks the β-cat binding region, fails to robustly localize to cell-cell contacts (Quinn et al., 2024) and is not consistently present in our MDCK cultures, it does not likely contribute to the cytokinesis interference pathway in this study. (C) Representative immunofluorescence images of MDCK α-cat KO cells restored with GFP-α-cat-WT (Top) or GFP-α-cat-H0-ABD+ (Bottom). GFP-α-cat (green), nuclei (magenta), binucleated cells (outlined, yellow dashed line). Scale bar, 30 μm. Rectangular regions framed in white-dashed boxes are enlarged to show detail (right, i). Scale bar, 15 μm. Yellow arrows denote binucleated cells chosen for orthogonal views (right, ii). Yellow arrowhead shows plane of x-z slice. Scale bar, 5 μm. (D) Graph shows percentage of wound distal versus wound proximal cells displaying binucleation, P < 0.05 (*) and P < 0.001 (***) by unpaired t test. Symbols denote measurements from distinct fields of view; different colors reflect biological replicates (n = 3) mean ± SD. (E) Leading edge of MDCK α-cat KO cells expressing GFP-α-cat-WT (Top) or GFP-α-cat-H0-ABD+ (Bottom) 40-h post scratch wound. GFP- α-cat (green), nuclei (magenta). Yellow arrows denote binucleated cells. Scale bar, 40 μm. The rectangular regions framed in yellow are enlarged to show detail (right, i). Scale bar, 40 μm. Source data are available for this figure: SourceData F1.
Persistent coupling of α-cat to F-actin enhances binucleation rate. (A) Schematic of α-cat domains based on crystal structure. α-cat-H0-ABD+ replaces four amino acids (RAIM>GSGS) in the first kinked helix of α-cat’s five-helical bundle actin-binding domain (whitening of red domain), compromising normal force-gated binding of α-cat to F-actin. This generates an α-cat that binds F-actin more strongly (+++) than wild-type α-cat (+) via in vitro pelleting assays (Ishiyama et al., 2018). (B) Immunoblot of MDCK KO2.2 cells transfected with GFP-tagged versions of WT α-cat or an F-actin-binding-domain (ABD) unfolding mutant (α-catH0-ABD+). GAPDH was used as loading control. Asterisk (*) marks very low levels of an α-cat fragment generated by our CRISPR-targeting strategy via a previously suggested alternative translational start site (Bullions et al., 1997). As this α-cat isoform lacks the β-cat binding region, fails to robustly localize to cell-cell contacts (Quinn et al., 2024) and is not consistently present in our MDCK cultures, it does not likely contribute to the cytokinesis interference pathway in this study. (C) Representative immunofluorescence images of MDCK α-cat KO cells restored with GFP-α-cat-WT (Top) or GFP-α-cat-H0-ABD+ (Bottom). GFP-α-cat (green), nuclei (magenta), binucleated cells (outlined, yellow dashed line). Scale bar, 30 μm. Rectangular regions framed in white-dashed boxes are enlarged to show detail (right, i). Scale bar, 15 μm. Yellow arrows denote binucleated cells chosen for orthogonal views (right, ii). Yellow arrowhead shows plane of x-z slice. Scale bar, 5 μm. (D) Graph shows percentage of wound distal versus wound proximal cells displaying binucleation, P < 0.05 (*) and P < 0.001 (***) by unpaired t test. Symbols denote measurements from distinct fields of view; different colors reflect biological replicates (n = 3) mean ± SD. (E) Leading edge of MDCK α-cat KO cells expressing GFP-α-cat-WT (Top) or GFP-α-cat-H0-ABD+ (Bottom) 40-h post scratch wound. GFP- α-cat (green), nuclei (magenta). Yellow arrows denote binucleated cells. Scale bar, 40 μm. The rectangular regions framed in yellow are enlarged to show detail (right, i). Scale bar, 40 μm. Source data are available for this figure: SourceData F1.
Persistent coupling of α-cat to actin promotes binucleation via cytokinesis failure
The increased association between the α-cat-H0-ABD+ mutant and MDCK cell binucleation could occur via two distinct routes: cytokinesis failure or cell-cell fusion and two common routes of epithelial cell polyploidization after injury (Bailey et al., 2021; Dehn et al., 2023; Gjelsvik et al., 2019; Nandakumar et al., 2020; Øvrebø and Edgar, 2018; Peterson and Fox, 2021). To investigate the route to polyploidization observed above, we performed live imaging of GFP-α-cat-WT or GFP-α-cat-H0-ABD+ cells co-expressing the histone 2B-red fluorescent protein reporter (H2B-RFP) (Fig. 2 and Video 1, left). Interestingly, mitosis took much longer in α-cat-H0-ABD+ (46.00 min) than WT α-cat-restored MDCK cells (32.17 min). Telophase and cytokinesis phases were substantially extended in α-cat-H0-ABD+ (14.71 min) compared with α-cat-WT cells (4.61 min), and relative to other mitotic phases (Fig. 2, A and B). Remarkably, α-cat-H0-ABD+ cells also showed significantly higher rates of cytokinesis failure, particularly during the latest stage of cytokinesis, abscission (Fig. 2 A, arrows, Fig. 2 C-graph and Video 1, right). In all cases where binucleated cells formed during imaging, an intervening mitotic event was captured, suggesting cytokinesis failure rather than cell-cell fusion is the major route to binucleation in α-cat-H0-ABD+ -expressing cells. Thus, enhanced coupling of α-cat to cortical actin can interfere with cytokinetic fidelity.
Persistent coupling of α-cat to F-actin promotes binucleation via cytokinesis failure. (A) Live imaging analysis of MDCK α-cat KO cells restored with α-cat-WT(Top) or α-cat-H0-ABD+(Bottom) during mitosis phases (metaphase, anaphase, telophase and cytokinesis). Time stamp in minutes (‘) shown in white; GFP-α-cat (green), nuclei (magenta), white arrowheads indicate dividing cells. A binucleated cell after cytokinesis failure is shown (inset with yellow arrowheads shows two nuclei in one cell). See also Video 1. Scale bar, 30 μm. (B) Quantification of α-cat-WT or αCat-H0-ABD+ cells (N = 30); *P < 0.05 by unpaired t test. (C) Graph shows percentage of cell divisions and cytokinesis failures over five fields of view; *P < 0.05, unpaired t test. Graph indicates mean ± SD.
Persistent coupling of α-cat to F-actin promotes binucleation via cytokinesis failure. (A) Live imaging analysis of MDCK α-cat KO cells restored with α-cat-WT(Top) or α-cat-H0-ABD+(Bottom) during mitosis phases (metaphase, anaphase, telophase and cytokinesis). Time stamp in minutes (‘) shown in white; GFP-α-cat (green), nuclei (magenta), white arrowheads indicate dividing cells. A binucleated cell after cytokinesis failure is shown (inset with yellow arrowheads shows two nuclei in one cell). See also Video 1. Scale bar, 30 μm. (B) Quantification of α-cat-WT or αCat-H0-ABD+ cells (N = 30); *P < 0.05 by unpaired t test. (C) Graph shows percentage of cell divisions and cytokinesis failures over five fields of view; *P < 0.05, unpaired t test. Graph indicates mean ± SD.
Persistent coupling of α-cat to F-actin promotes binucleation via cytokinesis failure. Related to Fig. 2. Wide-field fluorescence live-cell microscopy was used to generate movies of dividing cells with a Nikon Ti Eclipse inverted microscope equipped with a Yokogawa CSU-X1 spinning disk head, Perfect Focus system (Nikon), a 40× 1.49 NA APO objective, and an Andor xION EMCCD camera (Andor Technology) controlled by MetaMorph 7.7.7.0 software (Molecular Devices). Time-lapse sequences of GFP-α-cat WT (left) and α-cat-H0-ABD+ (right) -expressing MDCK were acquired at 2′ intervals. Time-stamper is shown in upper left corner of each movie. H2B-RFP signal (magenta) labels DNA to follow mitotic progression. Scale bar = 10 μm.
Persistent coupling of α-cat to F-actin promotes binucleation via cytokinesis failure. Related to Fig. 2. Wide-field fluorescence live-cell microscopy was used to generate movies of dividing cells with a Nikon Ti Eclipse inverted microscope equipped with a Yokogawa CSU-X1 spinning disk head, Perfect Focus system (Nikon), a 40× 1.49 NA APO objective, and an Andor xION EMCCD camera (Andor Technology) controlled by MetaMorph 7.7.7.0 software (Molecular Devices). Time-lapse sequences of GFP-α-cat WT (left) and α-cat-H0-ABD+ (right) -expressing MDCK were acquired at 2′ intervals. Time-stamper is shown in upper left corner of each movie. H2B-RFP signal (magenta) labels DNA to follow mitotic progression. Scale bar = 10 μm.
α-Cat-H0-ABD+-induced cytokinesis failure does not occur in single cells
Cell division can be regulated both autonomously and non-autonomously (Fededa and Gerlich, 2012; Herszterg et al., 2013; Landino et al., 2023, Preprint; Monster et al., 2021; Pinheiro et al., 2017). To understand if α-cat regulates cytokinesis through neighboring cells, we characterized mitosis at the single cell level. Interestingly, while α-cat-H0-ABD+-restored MDCK single cells showed significant mitotic-phase lengthening, telophase and cytokinesis preceded normally with no evidence of abscission failure (Fig. S1, A and B). Even α-cat KO parental cells that remained attached through the mitotic-rounding/re-adhesion sequence showed similar kinetics of mitosis with no cytokinesis failures, although the number of events captured was much fewer (see Discussion for caveat). Similar results were observed in the E-cadherin/catenin-deficient epidermoid cell line, A431D, where enforced α-cat-H0-ABD+ expression failed to impact any stage of mitosis compared with WT-α-cat (Fig. S1, C and D). Together, these data suggested α-cat can only interfere with cytokinetic fidelity from within the cadherin–catenin complex, and in a manner that depends on neighboring cell–cell contacts.
α-cat-H0-ABD + -induced cytokinesis failure does not occur in single cells. (A) Live imaging analysis of MDCK α-cat KO cells restored with α-cat-WT (Top), α-cat-H0-ABD+ (Middle) or with GFP alone (Bottom) seeded at low density to capture single-cell mitosis events. Prophase, metaphase, anaphase, telophase and cytokinesis phases shown. Time stamp in minutes (‘) shown in white; α-cat-GFP (green), nuclei (magenta). Scale bar, 50 μm. (B) Graph quantification of mitosis phase lengths shown as mean ± SD. While α-cat-H0-ABD+ single cells trend towards longer times in metaphase, and take longer to divide than α-cat-WT-restored or α-cat KO cells (P = 0.0261 by unpaired t test [*]), no cytokinesis failures were observed. Note that comparatively fewer cell divisions were captured for α-cat KO cells (N = 8 versus 18 [α-cat-WT] and 25 [α-cat-H0-ABD+]), due to their inability to adhere during imaging. (C) Live imaging analysis of pan-cadherin-negative A431D cells (Lewis et al., 1997) restored with α-cat-WT (Top) or α-cat-H0-ABD+ (Bottom). Prophase, metaphase, anaphase, telophase and cytokinesis phases shown. Time stamp in minutes (‘) shown in white; α-cat-GFP (green), nuclei (magenta). Scale bar, 30 μm (D) Graph shows mitotic phase lengths starting from prophase, where N = 37 and 39 for α-cat-WT or α-cat-H0-ABD+, respectively. No cytokinesis failures were observed. Graph indicate mean ± SD with no significant difference in mitotic length by unpaired t test.
α-cat-H0-ABD + -induced cytokinesis failure does not occur in single cells. (A) Live imaging analysis of MDCK α-cat KO cells restored with α-cat-WT (Top), α-cat-H0-ABD+ (Middle) or with GFP alone (Bottom) seeded at low density to capture single-cell mitosis events. Prophase, metaphase, anaphase, telophase and cytokinesis phases shown. Time stamp in minutes (‘) shown in white; α-cat-GFP (green), nuclei (magenta). Scale bar, 50 μm. (B) Graph quantification of mitosis phase lengths shown as mean ± SD. While α-cat-H0-ABD+ single cells trend towards longer times in metaphase, and take longer to divide than α-cat-WT-restored or α-cat KO cells (P = 0.0261 by unpaired t test [*]), no cytokinesis failures were observed. Note that comparatively fewer cell divisions were captured for α-cat KO cells (N = 8 versus 18 [α-cat-WT] and 25 [α-cat-H0-ABD+]), due to their inability to adhere during imaging. (C) Live imaging analysis of pan-cadherin-negative A431D cells (Lewis et al., 1997) restored with α-cat-WT (Top) or α-cat-H0-ABD+ (Bottom). Prophase, metaphase, anaphase, telophase and cytokinesis phases shown. Time stamp in minutes (‘) shown in white; α-cat-GFP (green), nuclei (magenta). Scale bar, 30 μm (D) Graph shows mitotic phase lengths starting from prophase, where N = 37 and 39 for α-cat-WT or α-cat-H0-ABD+, respectively. No cytokinesis failures were observed. Graph indicate mean ± SD with no significant difference in mitotic length by unpaired t test.
α-Cat-H0-ABD+-induced cytokinesis failure requires the mechanosensitive M-domain
Evidence that WT α-cat and α-cat-H0-ABD+ showed similar M2-domain accessibility to the α18 monoclonal antibody raises the possibility that enhanced coupling to cortical actin can occur in the absence of α-cat M2-domain unfurling (Quinn et al., 2024). To distinguish whether α-cat-H0-ABD+ interferes with cytokinesis through binding to F-actin alone, or via α-cat M-domain conformation-sensitive functions consequent to ABD binding to F-actin, we engineered WT α-cat and α-cat-H0-ABD+ mutants lacking the entire M-domain (Fig. 3 A). Interestingly, both α-cat-∆M and α-cat-∆M H0-ABD+ progressed through mitosis similarly to WT-α-cat (Fig. 3, B and C). Telophase lengthening and cytokinesis failures associated with the α-cat-H0-ABD+ mutant were completely avoided when the M-domain was removed from this mutant (Fig. 3 D, α-cat-∆M H0-ABD+). These data suggest that persistent coupling of α-cat to cortical actin alone is insufficient to interfere with cytokinesis, and that the conformationally sensitive M-domain is required for interference. Differences in the length of telophase/cytokinesis between experiments are not clear (Fig. 2 versus Fig. 3), and possibly due to overnight imaging conditions (e.g., cell density, temperature, and laser intensity).
α-cat-H0-ABD + -induced cytokinesis failure requires the mechanosensitive M-domain. (A) Schematic of α-cat mutants used for analysis. More (+++) or less (+) F-actin binding is predicted from previous in-solution actin co-sedimentation assays carried out on wild-type α-cat actin-binding domain (amino acids 663–696) or H0-mutant α-cat ABD, which disrupts helicity of the H0 portion of the first α-helix of the five-helical ABD and increases F-actin binding affinity (Ishiyama et al., 2018). Since the extended αH0-αH1 region gates force-dependent binding to F-actin in context of a reconstituted E-cad cytodomain/β-cat/α-cat complex (Wang et al., 2022), and this has never been formally tested for an α-cat lacking its middle domain, α-catΔM and α-catΔM-H0-ABD+ constructs binding to F-actin is predicted (+++ and + in gray), rather than formally tested (black). (B) Live imaging analysis of MDCK α-cat KO cells restored with α-cat-WT, α-cat-H0-ABD+, α-catΔM and α-catΔM-H0-ABD+ during mitosis phases (gray). Time stamp in minutes (‘, white); yellow arrowheads show dividing cells; GFP-α-cat (green), nuclei (magenta). Scale bar, 50 μm. (C) Graph quantification of mitosis phase lengths as minutes from prophase. ** and ****P < 0.01 and 0.001 by ANOVA. Symbols in blue or with a centered “x” show time-point where cytokinesis failed. (D) Graph quantification of cytokinesis failure events. Graphs indicate mean ± SD.
α-cat-H0-ABD + -induced cytokinesis failure requires the mechanosensitive M-domain. (A) Schematic of α-cat mutants used for analysis. More (+++) or less (+) F-actin binding is predicted from previous in-solution actin co-sedimentation assays carried out on wild-type α-cat actin-binding domain (amino acids 663–696) or H0-mutant α-cat ABD, which disrupts helicity of the H0 portion of the first α-helix of the five-helical ABD and increases F-actin binding affinity (Ishiyama et al., 2018). Since the extended αH0-αH1 region gates force-dependent binding to F-actin in context of a reconstituted E-cad cytodomain/β-cat/α-cat complex (Wang et al., 2022), and this has never been formally tested for an α-cat lacking its middle domain, α-catΔM and α-catΔM-H0-ABD+ constructs binding to F-actin is predicted (+++ and + in gray), rather than formally tested (black). (B) Live imaging analysis of MDCK α-cat KO cells restored with α-cat-WT, α-cat-H0-ABD+, α-catΔM and α-catΔM-H0-ABD+ during mitosis phases (gray). Time stamp in minutes (‘, white); yellow arrowheads show dividing cells; GFP-α-cat (green), nuclei (magenta). Scale bar, 50 μm. (C) Graph quantification of mitosis phase lengths as minutes from prophase. ** and ****P < 0.01 and 0.001 by ANOVA. Symbols in blue or with a centered “x” show time-point where cytokinesis failed. (D) Graph quantification of cytokinesis failure events. Graphs indicate mean ± SD.
α-Cat M-domain missense mutants causing eye dystrophy support binucleation
While full-length α-cat protein is essential for organismal development (Sarpal et al., 2012; Sheppard et al., 2023; Torres et al., 1997), M-domain localized missense mutations in the human gene CTNNA1 are associated with butterfly-shaped pigment dystrophy (BPD), a rare patterned dystrophy of the retinal pigment epithelium that leads to a progressive, age-dependent loss of vision ([Saksens et al., 2016]; e.g., α-cat-E307K). Remarkably, a forward genetic screen in mice aimed at modeling the earliest stages of this patterned dystrophy identified a mouse Ctnna1 missense mutant also implicating α-cat M-domain dysfunction in this disease (α-cat-L436P). Curiously, disease pathogenesis initiates through progressive multinucleation of retinal pigment epithelial cells, raising the possibility that α-cat M-domain dysfunction might causally contribute to this process. To learn whether these M-domain missense mutations could enhance the rate of binucleation in a heterologous epithelial cell system, we stably expressed α-cat-E307K or -L436P mutants in MDCK α-cat KO cells (Fig. 4, A and B). While the binucleation rate was only modestly increased in dense filter-grown monolayers, this rate was significantly elevated after scratch-wounding (Fig. 4, C and D). Live imaging mature monolayers revealed that all binucleated cells were generated after mitotic rounding and furrow regression, consistent with cytokinesis failure (Fig. S2). Of interest, similar cytokinesis failure rates were observed with a previously characterized α-cat M3-domain salt-bridge mutation R551A, which displays a more open M-domain conformation via FRET-based assay (Barrick et al., 2018). While it is currently difficult to predict how E307K or L436P mutations alter α-cat M-domain conformation and mechanosensitivity, evidence these missense mutants share similar cytokinesis failure phenotypes suggests a common mechanism. All residues implicated in cell division fidelity (disease-relevant E307K, L436P, as well as mechanosensitive sites R551 and Helix 0) are highly conserved across vertebrate species and flies (Data S1).
α-cat M-domain missense mutants that cause eye dystrophy promote wound-proximal binucleation. (A) Schematic of α-cat missense mutants used for analysis. (B) Immunoblots of total cell extracts showing similar expression levels of α-cat missense mutants. (C) Graph quantification of wound proximal binucleation rate (representative images in D). Mean ± SD, two-tailed unpaired t test, ***P < 0.001, ****P < 0.0001. Data from three independent bio-replicates, indicated by blue, gray and black symbol colors. (D) Inverted-grayscale images showing MDCK α-cat KO cells expressing GFP-α-cat-E307K, GFP-αCat-L436P, GFP-αCat-R551A are prone to binucleation post-scratch wounding. GFP- α-cat (green), F-actin (Phalloidin; cyan), nuclei (magenta), binucleated cells (outlined, yellow dashed line). Red arrows denote touching nuclei typical to polyploid cells. Scale bar, 50 μm. Source data are available for this figure: SourceData F4.
α-cat M-domain missense mutants that cause eye dystrophy promote wound-proximal binucleation. (A) Schematic of α-cat missense mutants used for analysis. (B) Immunoblots of total cell extracts showing similar expression levels of α-cat missense mutants. (C) Graph quantification of wound proximal binucleation rate (representative images in D). Mean ± SD, two-tailed unpaired t test, ***P < 0.001, ****P < 0.0001. Data from three independent bio-replicates, indicated by blue, gray and black symbol colors. (D) Inverted-grayscale images showing MDCK α-cat KO cells expressing GFP-α-cat-E307K, GFP-αCat-L436P, GFP-αCat-R551A are prone to binucleation post-scratch wounding. GFP- α-cat (green), F-actin (Phalloidin; cyan), nuclei (magenta), binucleated cells (outlined, yellow dashed line). Red arrows denote touching nuclei typical to polyploid cells. Scale bar, 50 μm. Source data are available for this figure: SourceData F4.
α-cat M-domain missense mutants induce failed cytokinesis. (A) Live imaging analysis of confluent MDCK α-cat KO cells restored with α-cat-WT, α-cat-E307K, α-cat-L436P and α-cat-R551A and during mitosis phases (α-cat-GFP, black-inverted grayscale). Time stamp in minutes (‘, red). Red arrowheads show dividing cells; asterisk shows frame where cytokinesis fails. Scale bar, 10 μm. (B) Graph shows percent cytokinesis failure in MDCK α-cat KO cells expressing GFP-α-cat-E307K, α-cat-L436P and GFP-α-cat-R551A compared with GFP-α-cat-WT (red number reflects cytokinesis failures relative to total number of divisions counted). Differences in the abundance of binucleated cells observed at wound fronts (Fig. 4) may be due to modestly elevated rate of cytokinesis failure for α-cat M-domain missense mutants (particularly for R551A and E307K mutants) together with enhanced migration/leader cell behavior of these cells relative to wild-type α-cat.
α-cat M-domain missense mutants induce failed cytokinesis. (A) Live imaging analysis of confluent MDCK α-cat KO cells restored with α-cat-WT, α-cat-E307K, α-cat-L436P and α-cat-R551A and during mitosis phases (α-cat-GFP, black-inverted grayscale). Time stamp in minutes (‘, red). Red arrowheads show dividing cells; asterisk shows frame where cytokinesis fails. Scale bar, 10 μm. (B) Graph shows percent cytokinesis failure in MDCK α-cat KO cells expressing GFP-α-cat-E307K, α-cat-L436P and GFP-α-cat-R551A compared with GFP-α-cat-WT (red number reflects cytokinesis failures relative to total number of divisions counted). Differences in the abundance of binucleated cells observed at wound fronts (Fig. 4) may be due to modestly elevated rate of cytokinesis failure for α-cat M-domain missense mutants (particularly for R551A and E307K mutants) together with enhanced migration/leader cell behavior of these cells relative to wild-type α-cat.
Identification of α-cat proximity partners sensitive to M-domain unfurling
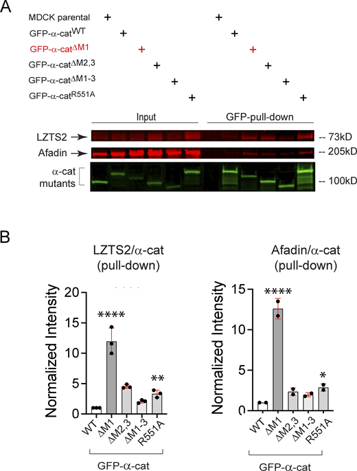
To identify α-cat conformation-dependent proximity partners potentially relevant to cytokinesis, we inducibly expressed biotin ligase (BirA*)-α-cat chimeric constructs in HEK293 Flp-In T-REx cells using wild-type and R551A salt-bridge disrupting mutant forms of α-cat. After induction of protein expression and biotinylation, we performed streptavidin purification and analyzed the samples by mass spectrometry alongside negative controls to identify high-confidence proximal partners using the SAINTexpress algorithm. Partners with increased binding to the M-domain unfurled R551A mutant over wild-type α-cat were identified through fold-change calculation (Table S1). We confirmed Vinculin and Afadin as previously identified α-cat M-domain conformation sensitive binding partners but selected an understudied protein for further analysis, LZTS2 because of its localization to the midbody and purported role in abscission (Sudo and Maru, 2007, 2008; Thyssen et al., 2006). Below, we credential LZTS2 as a tension-sensitive α-cat proximity partner and its requirement for cytokinesis fidelity in MDCK.
LZTS2 enriches at apical junctions and midbody and its depletion leads to binucleation
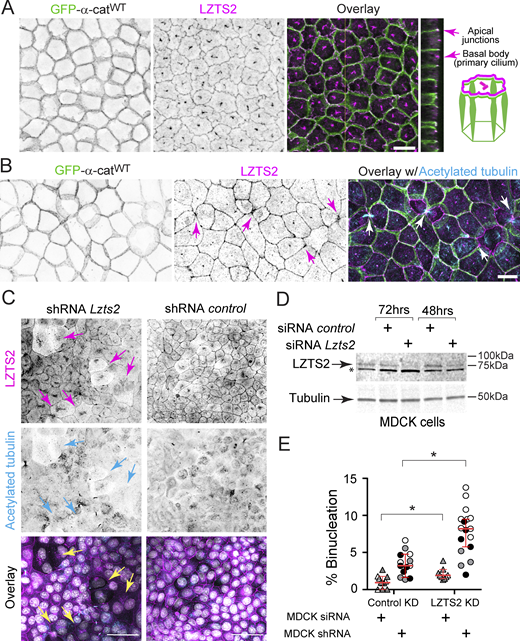
Recent studies in HEK293 cells reveal that LZTS2 localizes at cell-cell contacts (Baskaran et al., 2021; Go et al., 2021) and the centrosome (Cho et al., 2022a). In fully mature filter grown MDCK cells, LZTS2 localizes to apical junctions and the base of primary cilia (Fig. 5 A). MDCK cells plated on glass coverslips also show enrichment at midbody structures (Fig. 5 B). To assess roles for LZTS2 in polarized epithelia, we knocked-down LZTS2 using both pooled siRNA or shRNA approaches (Fig. 5, C–E). The shRNA hairpin allowed us to see LZTS2 depletion in individual MDCK cells, correlating strong LZTS2 KD with binucleation (Fig. 5, C and E). Corresponding reduction in acetylated-tubulin with LZTS2 KD appears consistent with previous work showing that LZTS2 over-expression is associated with reduced motility and increased microtubule acetylation (Sudo and Maru, 2008). Since we could not make a stable LZTS2 KD cell line, and transient KD efficiencies were low with the shRNA plasmid, we used pooled siRNAs to validate LZTS2 KD by immunoblot analysis (Fig. 5 D), confirming more modest but significantly higher binucleation rates compared to siRNA negative controls (Fig. 5 E). Since only one out of three siRNAs perfectly matched the canine LZTS2 sequence (and one sequence showed a single base-pair mismatch), we further tested consequences of LZTS2 KD in human retinal pigmented epithelial (RPE) cells, where higher-efficiency LZTS2 knockdown was more evident by immunoblot analysis (due to perfect siRNA/target matching), and also led to increased binucleation (Fig. S3, A and C). Collectively, these data show that LZTS2 localizes to cell-cell junctions and midbody structures and its depletion leads to epithelial cell binucleation, consistent with previous work (Sudo and Maru, 2007).
α-cat proximity partner, LZTS2, localizes to apical junctions, base of primary cilia and midbody and is required for successful cell division in MDCK cells. (A) Confocal en face image (maximum z-projection; inverted grayscale) and orthogonal view images of MDCK cells on polycarbonate filters showing LZTS2 localizes to apical junctions and basal body (primary cilium), with schematic illustration. α-cat (green) and LZTS2 (magenta). Scale bar, en face 10 μm; orthogonal scale, 3 μm. (B) Confocal images of MDCK cells on coverslips showing LZTS2 is enriched at midbodies during cell abscission (magenta arrows) and multivertex junctions in mitosis (magenta arrowhead; see also Fig. 8). α-cat (green), LZTS2 (magenta), acetylated tubulin (cyan). Scale bar, 10 μm. (C) Confocal images showing transient knockdown of LZTS2 expression using shRNA in MDCK cells promotes binucleation (colored arrows). LZTS2 (magenta), Acetylated tubulin (cyan). Scale bar, 50 μm. Representative images from two independent experiments (n = 2) are shown. (D) Immunoblots of total cell extracts showing partial knockdown of LZTS2 expression using siRNA (48 or 72 h after transfection). Asterisk (*) denotes non-specific band refractory to knock-down and possibly responsible for strong detection of perinuclear/Golgi structures by immunofluorescence (evident in C and Fig. S3). (E) Percentage of multinucleated MDCK cells upon transient knockdown of LZTS2 expression using either shRNA (three biological replicates) or siRNA (two biological replicates). Two-tailed unpaired t test, *P < 0.05. ***P < 0.001. Graph indicates mean ± SD. Source data are available for this figure: SourceData F5.
α-cat proximity partner, LZTS2, localizes to apical junctions, base of primary cilia and midbody and is required for successful cell division in MDCK cells. (A) Confocal en face image (maximum z-projection; inverted grayscale) and orthogonal view images of MDCK cells on polycarbonate filters showing LZTS2 localizes to apical junctions and basal body (primary cilium), with schematic illustration. α-cat (green) and LZTS2 (magenta). Scale bar, en face 10 μm; orthogonal scale, 3 μm. (B) Confocal images of MDCK cells on coverslips showing LZTS2 is enriched at midbodies during cell abscission (magenta arrows) and multivertex junctions in mitosis (magenta arrowhead; see also Fig. 8). α-cat (green), LZTS2 (magenta), acetylated tubulin (cyan). Scale bar, 10 μm. (C) Confocal images showing transient knockdown of LZTS2 expression using shRNA in MDCK cells promotes binucleation (colored arrows). LZTS2 (magenta), Acetylated tubulin (cyan). Scale bar, 50 μm. Representative images from two independent experiments (n = 2) are shown. (D) Immunoblots of total cell extracts showing partial knockdown of LZTS2 expression using siRNA (48 or 72 h after transfection). Asterisk (*) denotes non-specific band refractory to knock-down and possibly responsible for strong detection of perinuclear/Golgi structures by immunofluorescence (evident in C and Fig. S3). (E) Percentage of multinucleated MDCK cells upon transient knockdown of LZTS2 expression using either shRNA (three biological replicates) or siRNA (two biological replicates). Two-tailed unpaired t test, *P < 0.05. ***P < 0.001. Graph indicates mean ± SD. Source data are available for this figure: SourceData F5.
LZTS2 knock-down in RPE cells leads to binucleation. (A) Immunoblots of total cell extracts showing efficient transient knockdown of LZTS2 expression using the mixture of two different LZTS2 siRNAs. Asterisk (*) denotes non-specific band refractory to knock-down and possibly contributing to Golgi localization. (B) Confocal en face view (maximum z-projection; inverted grayscale) showing efficient transient knockdown (48 h) of LZTS2 at cell-cell contacts (denoted by magenta arrows) using the mixture of two different LZTS2 siRNAs. LZTS2-deficient RPE cells exhibit binucleation (denoted by yellow arrows). LZTS2 (magenta), α-cat (green), nuclei (gray). Scale bar, 50 μm. (C) Percentage of binucleated RPE cells upon transient knockdown of LZTS2 expression using the mixture of two different LZTS2 siRNAs. Two-tailed unpaired t test, **P < 0.01. Graph indicates mean ± SD. Data from one experiment. (D) Two confocal z-planes (apical versus basal) corresponding to maximum intensity projection (Max IP) shown in B, to show how binucleated RPE cells (yellow arrows) were distinguished from cell piling (magenta arrows, where apical junction is clearly apparent), which occurs in hTERT-RPE1 cultures. Scale bar, 50 μm.
LZTS2 knock-down in RPE cells leads to binucleation. (A) Immunoblots of total cell extracts showing efficient transient knockdown of LZTS2 expression using the mixture of two different LZTS2 siRNAs. Asterisk (*) denotes non-specific band refractory to knock-down and possibly contributing to Golgi localization. (B) Confocal en face view (maximum z-projection; inverted grayscale) showing efficient transient knockdown (48 h) of LZTS2 at cell-cell contacts (denoted by magenta arrows) using the mixture of two different LZTS2 siRNAs. LZTS2-deficient RPE cells exhibit binucleation (denoted by yellow arrows). LZTS2 (magenta), α-cat (green), nuclei (gray). Scale bar, 50 μm. (C) Percentage of binucleated RPE cells upon transient knockdown of LZTS2 expression using the mixture of two different LZTS2 siRNAs. Two-tailed unpaired t test, **P < 0.01. Graph indicates mean ± SD. Data from one experiment. (D) Two confocal z-planes (apical versus basal) corresponding to maximum intensity projection (Max IP) shown in B, to show how binucleated RPE cells (yellow arrows) were distinguished from cell piling (magenta arrows, where apical junction is clearly apparent), which occurs in hTERT-RPE1 cultures. Scale bar, 50 μm.
α-cat-M domain mutants show varying degrees of M-domain opening and LZTS2 junction recruitment
Since LZTS2 recruitment to α-cat is M-domain salt-bridge disruption sensitive (Table S1) and LZTS2 depletion leads to elevated binucleation (Fig. 5), we reasoned the higher binucleation rates associated with α-cat M-domain eye disease and ABD+ mutants might be due to enhanced sequestration of LZTS2 away from the midbody, leading to abscission failure. To begin to address this, we not only looked for evidence of enhanced recruitment of LZTS2 to cell-cell junctions, but also of Vinculin, as an established proxy for α-cat M-domain opening. Anticipating recruitment differences might be subtle (≤2× range), we co-cultured control (MDCK parentals) with our individual GFP-α-cat-restored MDCK lines. By seeding cells sparsely and waiting 10–14 days, large islands of GFP-tagged α-cat variants could be directly compared to islands of parental MDCK (internal control cells). Since binucleation rates for α-cat M-domain eye disease and salt-bridge disrupting mutant were more prominent near wound fronts, we carried out “scratch-wounding” of mature MDCK monolayers grown on filters, and quantified α-cat M-domain effector recruitment at both wound proximal and distal locations.
As expected from the work of our group and many others, α-cat-R551A shows the greatest recruitment of Vinculin (∼2.7-fold over α-cat in the adjacent parental cells); interestingly, this recruitment appears unchanged by a cell’s proximity to the wound front (Fig. S4 and Fig. S5 shows wound distal images for the graph in Fig. S4 C). All other α-cat mutants (α-cat-H0-ABD+, α-cat-L436P, α-cat-E307K) also show some level of vinculin recruitment independent of wound proximity, but the fold-increase for these mutants was more modest (∼1.4-fold over wild-type α-cat). Thus, it appears that all α-cat mutants used in this study can impact α-cat M-domain mechano-sensitivity to varying degrees, resulting in enhanced Vinculin recruitment. The enhanced recruitment of Vinculin to α-cat-H0-ABD+ seen in the current study, but not Quinn et al. (2024), may be related to the fact that epithelial monolayers were subject to wounding, where even wound-distal junctions may perceive epithelial tension changes from a distance.
α-cat butterfly-patterned eye dystrophy missense mutants generally show enhanced junctional recruitment of Vinculin, comparable to the α-cat R551A salt-bridge disrupting mutant. (A) Confocal en face views (maximum z-projection) of α-cat wild-type and mutant -expressing MDCK cells (GFP+) co-cultured with parental MDCK cells (GFP-negative, asterisk [*]) on polycarbonate filters (10 days). Mature monolayers were subjected to “scratch-wounding” with a vacuum-assisted pipette tip to generate wound-proximal versus wound distal regions. Wound proximal region is shown (left leading edge of images, black). Filters were immuno-stained for α-cat (cyan), Vinculin (magenta) or GFP (native). Dashed white line marks border between GFP-α-cat expressing versus parental MDCK cells. Co-culturing GFP-α-cat cells with parental MDCK cells allows for more reliable assessment of small differences in effector recruitment between mutant α-cat lines (yellow arrows) versus wild-type α-cat (white arrows) in the same field of view. Insets (last column) show higher magnification view of Vinculin junctional recruitment between GFP-α-cat (yellow box) versus parental MDCK region (white box). Note that all α-cat mutant cell lines show varying degrees of Vinculin enrichment to cellular junctions compared to parental MDCK. Scale bars, 20 μm for main panels and 10 μm for insets. (B) Graph shows wound proximal junctional Vinculin enrichment, with each symbol representing the intensity ratio between paired junction (BCJ) and cytoplasm (Cyto) 0.1 μm ROIs and normalized to α-cat signal (n = 50+/3 FOVs) (Materials and methods). Three α-cat mutants show significantly enhanced recruitment by ANOVA (****P < 0.0001, α-cat-R551A; ***P = 0.0004, α-cat-E307K; Kruskal Wallis) or unpaired t test (**P = 0.0016, α-cat-H0-ABD+; Mann Whitney). (C) Graph shows wound distal regions, where all α-cat mutants showed significantly enhanced Vinculin recruitment by ANOVA (****P < 0.0001, α-cat-R551A; *P = 0.0392, α-cat-E307K; Kruskal Wallis) or unpaired t test (****P < 0.0001, α-cat-H0-ABD+ and **P = 0.0019, α-cat-L436P; Mann Whitney). Wound distal images corresponding to C are shown in Fig. S5. Error bars reflect ± SD.
α-cat butterfly-patterned eye dystrophy missense mutants generally show enhanced junctional recruitment of Vinculin, comparable to the α-cat R551A salt-bridge disrupting mutant. (A) Confocal en face views (maximum z-projection) of α-cat wild-type and mutant -expressing MDCK cells (GFP+) co-cultured with parental MDCK cells (GFP-negative, asterisk [*]) on polycarbonate filters (10 days). Mature monolayers were subjected to “scratch-wounding” with a vacuum-assisted pipette tip to generate wound-proximal versus wound distal regions. Wound proximal region is shown (left leading edge of images, black). Filters were immuno-stained for α-cat (cyan), Vinculin (magenta) or GFP (native). Dashed white line marks border between GFP-α-cat expressing versus parental MDCK cells. Co-culturing GFP-α-cat cells with parental MDCK cells allows for more reliable assessment of small differences in effector recruitment between mutant α-cat lines (yellow arrows) versus wild-type α-cat (white arrows) in the same field of view. Insets (last column) show higher magnification view of Vinculin junctional recruitment between GFP-α-cat (yellow box) versus parental MDCK region (white box). Note that all α-cat mutant cell lines show varying degrees of Vinculin enrichment to cellular junctions compared to parental MDCK. Scale bars, 20 μm for main panels and 10 μm for insets. (B) Graph shows wound proximal junctional Vinculin enrichment, with each symbol representing the intensity ratio between paired junction (BCJ) and cytoplasm (Cyto) 0.1 μm ROIs and normalized to α-cat signal (n = 50+/3 FOVs) (Materials and methods). Three α-cat mutants show significantly enhanced recruitment by ANOVA (****P < 0.0001, α-cat-R551A; ***P = 0.0004, α-cat-E307K; Kruskal Wallis) or unpaired t test (**P = 0.0016, α-cat-H0-ABD+; Mann Whitney). (C) Graph shows wound distal regions, where all α-cat mutants showed significantly enhanced Vinculin recruitment by ANOVA (****P < 0.0001, α-cat-R551A; *P = 0.0392, α-cat-E307K; Kruskal Wallis) or unpaired t test (****P < 0.0001, α-cat-H0-ABD+ and **P = 0.0019, α-cat-L436P; Mann Whitney). Wound distal images corresponding to C are shown in Fig. S5. Error bars reflect ± SD.
α-cat butterfly-patterned eye dystrophy missense mutants generally show enhanced junctional recruitment of vinculin, comparable to the α-cat R551A salt-bridge disrupting mutant, in MDCK monolayers distal to wound site. (A) Confocal en face views (maximum z-projection of the apical-junction region; 5 steps × 0.15-μm) of α-cat wild-type and mutant -expressing MDCK cells (GFP+) co-cultured with parental MDCK cells (GFP-negative, asterisk [*]) on polycarbonate filters (10 days). Mature monolayers were subjected to “scratch-wounding” with a vacuum-assisted pipette tip to generate wound-proximal versus wound distal regions. Wound distal region is shown here. Filters were immuno-stained for α-cat (cyan), Vinculin (magenta) or GFP (native). Co-culturing GFP-α-cat cells with parental MDCK cells allows for more reliable assessment of small differences in effector recruitment between mutant α-cat lines (yellow arrows) versus wild-type α-cat (white arrows) in the same field of view. Insets (last column) show higher magnification view of Vinculin junctional recruitment between GFP-α-cat (yellow box) versus parental MDCK region (white box). Note that all α-cat mutant cell lines show modestly elevated enrichment of Vinculin to cellular junctions compared to parental MDCK. Scale bars, 20 μm for main panels and 10 μm for insets. (B) Graph re-shows wound distal junctional Vinculin enrichment, with each symbol representing the intensity ratio between paired junction (BCJ) and cytoplasm (Cyto) 0.1 μm ROIs and normalized to α-cat signal (n = 50+/3 FOVs) from panel C of Fig. S4. Data reflects mean ± SD.
α-cat butterfly-patterned eye dystrophy missense mutants generally show enhanced junctional recruitment of vinculin, comparable to the α-cat R551A salt-bridge disrupting mutant, in MDCK monolayers distal to wound site. (A) Confocal en face views (maximum z-projection of the apical-junction region; 5 steps × 0.15-μm) of α-cat wild-type and mutant -expressing MDCK cells (GFP+) co-cultured with parental MDCK cells (GFP-negative, asterisk [*]) on polycarbonate filters (10 days). Mature monolayers were subjected to “scratch-wounding” with a vacuum-assisted pipette tip to generate wound-proximal versus wound distal regions. Wound distal region is shown here. Filters were immuno-stained for α-cat (cyan), Vinculin (magenta) or GFP (native). Co-culturing GFP-α-cat cells with parental MDCK cells allows for more reliable assessment of small differences in effector recruitment between mutant α-cat lines (yellow arrows) versus wild-type α-cat (white arrows) in the same field of view. Insets (last column) show higher magnification view of Vinculin junctional recruitment between GFP-α-cat (yellow box) versus parental MDCK region (white box). Note that all α-cat mutant cell lines show modestly elevated enrichment of Vinculin to cellular junctions compared to parental MDCK. Scale bars, 20 μm for main panels and 10 μm for insets. (B) Graph re-shows wound distal junctional Vinculin enrichment, with each symbol representing the intensity ratio between paired junction (BCJ) and cytoplasm (Cyto) 0.1 μm ROIs and normalized to α-cat signal (n = 50+/3 FOVs) from panel C of Fig. S4. Data reflects mean ± SD.
In contrast to Vinculin, LZTS2 junctional recruitment appears more sensitive to epithelial wounding (Fig. 6). All α-cat mutants show enhanced wound-proximal LZTS2 recruitment, with the α-cat-E307K eye mutant showing greatest recruitment (approximately fivefold over α-cat in the adjacent parental cells). In contrast, wound-distal regions only show that α-cat-H0-ABD+ and α-cat-E307K significantly recruit LZTS2 to junctions (Fig. 6 C and Fig. S6 shows wound distal images for the graph in Fig. 6 C). Collectively, these data suggest all α-cat mutants used in this study and associated with binucleation/cytokinesis failure impact α-cat M-domain mechano-sensitivity to some extent, as evidenced by enhanced recruitment of Vinculin or LZTS2. Since significant recruitment of LZTS2 by all α-cat mutants is only seen at wound-proximal, rather than wound-distal junctions, these data suggest that LZTS2 may be a mechanosensitive effector of α-cat relevant to wound-biased cytokinesis failure. We define wound-proximal as cells within ∼15 cell diameters of the wound, and wound-distal regions as anywhere from the middle of the filter to ∼30 cell diameters from the wound.
α-cat M-domain butterfly-patterned eye dystrophy missense mutants show wound-front enhanced junctional recruitment of LZTS2. (A) Confocal en face views (maximum z-projection) of α-cat wild-type and mutant -expressing MDCK cells (GFP+) co-cultured with parental MDCK cells (GFP-negative, asterisk [*]) on polycarbonate filters (10 days) using a Nikon AXR microscope with Apo TIRF 60× Oil DIC N2 objective. Mature monolayers were subjected to “scratch-wounding” with a vacuum-assisted pipette tip to generate wound-proximal versus wound distal regions. Wound proximal region is shown (left leading edge of images, black). Filters were immuno-stained for α-cat (cyan), LZTS2 (magenta) or GFP (native). Dashed white line demarks border between GFP-α-cat expressing versus parental MDCK cells. Co-culturing GFP-α-cat cells with parental MDCK cells allows for more reliable assessment of small differences in effector recruitment between mutant α-cat lines (yellow arrows) versus wild-type α-cat (white arrows) in the same field of view. Insets (last column) show higher magnification view of LZTS2 junctional recruitment between GFP-α-cat (yellow box) versus parental MDCK region (white box). Note that all α-cat mutant cell lines show modestly elevated enrichment of LZTS2 to cellular junctions compared to parental MDCK. Scale bars, 20 μm for main panels and 10 μm for insets. (B) Graph shows wound proximal junctional LZTS2 enrichment, with each symbol representing the intensity ratio between paired junction (BCJ) and cytoplasm (Cyto) 0.1 μm ROIs and normalized to α-cat signal (n = 50+/3 FOVs). Error bars reflect ± SD. α-cat mutants show significantly enhanced recruitment by ANOVA (****P < 0.0001, α-cat-E307K; *P = 0.0260, α-cat-R551A; Kruskal Wallis) or unpaired t test (**P = 0.0060, α-cat-H0-ABD+; *P = 0.0179, α-cat-L436P; Mann Whitney). (C) Graph shows wound distal junctional LZTS2 enrichment quantified as above and in Materials and methods. Fewer α-cat mutants show significantly enhanced LZTS2 recruitment by ANOVA (****P < 0.0001, α-cat-H0-ABD+; **P = 0.0017, α-cat-E307K; Kruskal Wallis). α-cat-R551A and α-cat-L436P show no significant recruitment of LZTS2 by any test. Wound distal images corresponding to C are shown in Fig. S6.
α-cat M-domain butterfly-patterned eye dystrophy missense mutants show wound-front enhanced junctional recruitment of LZTS2. (A) Confocal en face views (maximum z-projection) of α-cat wild-type and mutant -expressing MDCK cells (GFP+) co-cultured with parental MDCK cells (GFP-negative, asterisk [*]) on polycarbonate filters (10 days) using a Nikon AXR microscope with Apo TIRF 60× Oil DIC N2 objective. Mature monolayers were subjected to “scratch-wounding” with a vacuum-assisted pipette tip to generate wound-proximal versus wound distal regions. Wound proximal region is shown (left leading edge of images, black). Filters were immuno-stained for α-cat (cyan), LZTS2 (magenta) or GFP (native). Dashed white line demarks border between GFP-α-cat expressing versus parental MDCK cells. Co-culturing GFP-α-cat cells with parental MDCK cells allows for more reliable assessment of small differences in effector recruitment between mutant α-cat lines (yellow arrows) versus wild-type α-cat (white arrows) in the same field of view. Insets (last column) show higher magnification view of LZTS2 junctional recruitment between GFP-α-cat (yellow box) versus parental MDCK region (white box). Note that all α-cat mutant cell lines show modestly elevated enrichment of LZTS2 to cellular junctions compared to parental MDCK. Scale bars, 20 μm for main panels and 10 μm for insets. (B) Graph shows wound proximal junctional LZTS2 enrichment, with each symbol representing the intensity ratio between paired junction (BCJ) and cytoplasm (Cyto) 0.1 μm ROIs and normalized to α-cat signal (n = 50+/3 FOVs). Error bars reflect ± SD. α-cat mutants show significantly enhanced recruitment by ANOVA (****P < 0.0001, α-cat-E307K; *P = 0.0260, α-cat-R551A; Kruskal Wallis) or unpaired t test (**P = 0.0060, α-cat-H0-ABD+; *P = 0.0179, α-cat-L436P; Mann Whitney). (C) Graph shows wound distal junctional LZTS2 enrichment quantified as above and in Materials and methods. Fewer α-cat mutants show significantly enhanced LZTS2 recruitment by ANOVA (****P < 0.0001, α-cat-H0-ABD+; **P = 0.0017, α-cat-E307K; Kruskal Wallis). α-cat-R551A and α-cat-L436P show no significant recruitment of LZTS2 by any test. Wound distal images corresponding to C are shown in Fig. S6.
Only α-cat H0-ABD and α-cat E307K mutants show enhanced junctional recruitment of LZTS2 in MDCK monolayers distal to wound site. (A) Confocal en face views (maximum z-projection of the apical-junction region; 5 steps × 0.15-μm) of α-cat wild-type and mutant -expressing MDCK cells (GFP+) co-cultured with parental MDCK cells (GFP-negative, asterisk [*]) on polycarbonate filters (10 days). Mature monolayers were subjected to “scratch-wounding” with a vacuum-assisted pipette tip to generate wound-proximal versus wound distal regions. Wound distal region is shown here. Filters were immuno-stained for α-cat (cyan), LZTS2 (magenta) or GFP (native). Dashed white line marks border between GFP-α-cat expressing versus parental MDCK cells. Co-culturing GFP-α-cat cells with parental MDCK cells allows for more reliable assessment of small differences in effector recruitment between mutant α-cat lines (yellow arrows) versus wild-type α-cat (white arrows) in the same field of view. Note that all α-cat mutant cell lines show modestly enhanced enrichment of LZTS2 to cellular junctions compared to control MDCK. Scale bar, 10 μm. (B) Graph re-shows wound distal junctional LZTS2 enrichment, with each symbol representing the intensity ratio between paired junction (BCJ) and cytoplasm (Cyto) 0.1 μm ROIs and normalized to α-cat signal (n = 50+/3 FOVs) from panel C of Fig. 6. Error bars reflect ± SD.
Only α-cat H0-ABD and α-cat E307K mutants show enhanced junctional recruitment of LZTS2 in MDCK monolayers distal to wound site. (A) Confocal en face views (maximum z-projection of the apical-junction region; 5 steps × 0.15-μm) of α-cat wild-type and mutant -expressing MDCK cells (GFP+) co-cultured with parental MDCK cells (GFP-negative, asterisk [*]) on polycarbonate filters (10 days). Mature monolayers were subjected to “scratch-wounding” with a vacuum-assisted pipette tip to generate wound-proximal versus wound distal regions. Wound distal region is shown here. Filters were immuno-stained for α-cat (cyan), LZTS2 (magenta) or GFP (native). Dashed white line marks border between GFP-α-cat expressing versus parental MDCK cells. Co-culturing GFP-α-cat cells with parental MDCK cells allows for more reliable assessment of small differences in effector recruitment between mutant α-cat lines (yellow arrows) versus wild-type α-cat (white arrows) in the same field of view. Note that all α-cat mutant cell lines show modestly enhanced enrichment of LZTS2 to cellular junctions compared to control MDCK. Scale bar, 10 μm. (B) Graph re-shows wound distal junctional LZTS2 enrichment, with each symbol representing the intensity ratio between paired junction (BCJ) and cytoplasm (Cyto) 0.1 μm ROIs and normalized to α-cat signal (n = 50+/3 FOVs) from panel C of Fig. 6. Error bars reflect ± SD.
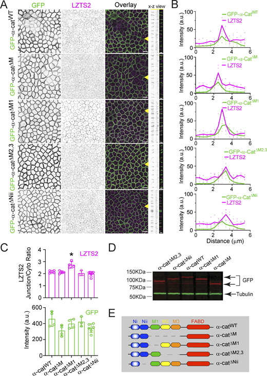
Remarkably, a set of broader α-cat mutants lacking either M1, M2,3 or Nii sub-domains proved even more revealing, where the former showed clear evidence of LZTS2 sequestration to cell-cell junctions with cytosolic depletion relative WT α-cat or other mutants (Fig. 7). Since M1 and M2–M3 domains are held together in a closed conformation by salt-bridge interactions (Barrick et al., 2018), and M1 can inhibit α-cat effector interactions via Nii (Sheppard et al., 2023), deletion of M1 is reasoned to expose M2-M3 helices and Nii helices independently of tension. To interrogate LZTS2 recruitment more directly, we carried out GFP-α-cat construct affinity precipitations from MDCK cell lines to confirm that the α-cat R551A mutant manifests modestly enhanced recruitment of LZTS2 (Fig. S7, on par with Bio-ID ∼2× enrichment in Table S1). Notably, recruitment is substantially elevated for the α-cat ΔM1 mutant, consistent with the strong membrane recruitment/cytoplasmic clearing of LZTS2 seen by immunofluorescence (Fig. 7). We also show similar findings for Afadin, which is known to bind the α-cat M3 domain (Sakakibara et al., 2020) and has been found as an LZTS2 proximity partner in recent Bio-ID screens (Baskaran et al., 2021). Together, these data suggest that persistent mechano-activation of α-cat with Nii-M2–M3 exposure can alter the junction versus cytoplasmic distribution of LZTS2 in MDCK cells.
α-cat-ΔM1 preferentially recruits LZTS2 to cell contacts over wild-type and other α-cat mutants. (A) Confocal en face views (maximum z-projection; inverted grayscale) and x-z stacks showing α-cat-ΔM1 enriches LZTS2 at cellular junctions, α-cat (green), LZTS2 (magenta), Scale bar, x-y view; 10 μm, x-z view, 5 μm. Yellow arrows indicate plane of x-z section. Representative images from four independent experiments are shown. (B) Normalized intensity profiles of GFP-α-cat (green) and LZTS2 (magenta) based on line scans (width: three pixels) performed across cytosol to bicellular junctions. Line scan average of five junctions/construct. (C) Automated quantification of LZTS2 junction/cytosol ratio (upper graph), one way ANOVA, *P < 0.05, paired with automated quantification of GFP-α-cat junction intensity (lower graph) as in Materials and methods. Automated quantification based on five randomly selected 90 × 90 μm FOVs. Error bars reflect ± SD. (D) Immunoblots of total cell extracts showing the expression levels of different GFP-α-cat constructs (red bands) with tubulin loading control (green). (E) Schematics of GFP-α-cat constructs. Source data are available for this figure: SourceData F7.
α-cat-ΔM1 preferentially recruits LZTS2 to cell contacts over wild-type and other α-cat mutants. (A) Confocal en face views (maximum z-projection; inverted grayscale) and x-z stacks showing α-cat-ΔM1 enriches LZTS2 at cellular junctions, α-cat (green), LZTS2 (magenta), Scale bar, x-y view; 10 μm, x-z view, 5 μm. Yellow arrows indicate plane of x-z section. Representative images from four independent experiments are shown. (B) Normalized intensity profiles of GFP-α-cat (green) and LZTS2 (magenta) based on line scans (width: three pixels) performed across cytosol to bicellular junctions. Line scan average of five junctions/construct. (C) Automated quantification of LZTS2 junction/cytosol ratio (upper graph), one way ANOVA, *P < 0.05, paired with automated quantification of GFP-α-cat junction intensity (lower graph) as in Materials and methods. Automated quantification based on five randomly selected 90 × 90 μm FOVs. Error bars reflect ± SD. (D) Immunoblots of total cell extracts showing the expression levels of different GFP-α-cat constructs (red bands) with tubulin loading control (green). (E) Schematics of GFP-α-cat constructs. Source data are available for this figure: SourceData F7.
An α-cat ΔM1 mutant shows greatly enhanced association with LZTS2 than the α-cat R551A salt-bridge disrupting mutant. (A) Immunoblot/SDS-PAGE analysis of GFP-α-cat affinity pull-down assay to assess α-cat mutant association with LZTS2. Afadin is interrogated as a positive control based on data in Table S1. (B) Graph shows quantification of α-cat effector band intensity (i.e., LZTS2 or Afadin) normalized to GFP-α-cat mutant used for affinity precipitation. Note that loss of the α-cat M1-domain leads to enhanced association between α-cat and LZTS2, suggesting LZTS2 is a conformation-sensitive proximity partner of α-cat. Significance by one-way ANOVA where **** reflects P < 0.0001 for the α-cat ΔM1 mutant relative to all other mutants. The α-cat R551A mutant shows significantly greater association with LZTS2 than GFP-α-cat WT by unpaired t test (**P = 0.0026); R551A shows significantly greater association with Afadin than GFP-α-cat WT by unpaired t test (*P = 0.0270). Source data are available for this figure: SourceData FS7.
An α-cat ΔM1 mutant shows greatly enhanced association with LZTS2 than the α-cat R551A salt-bridge disrupting mutant. (A) Immunoblot/SDS-PAGE analysis of GFP-α-cat affinity pull-down assay to assess α-cat mutant association with LZTS2. Afadin is interrogated as a positive control based on data in Table S1. (B) Graph shows quantification of α-cat effector band intensity (i.e., LZTS2 or Afadin) normalized to GFP-α-cat mutant used for affinity precipitation. Note that loss of the α-cat M1-domain leads to enhanced association between α-cat and LZTS2, suggesting LZTS2 is a conformation-sensitive proximity partner of α-cat. Significance by one-way ANOVA where **** reflects P < 0.0001 for the α-cat ΔM1 mutant relative to all other mutants. The α-cat R551A mutant shows significantly greater association with LZTS2 than GFP-α-cat WT by unpaired t test (**P = 0.0026); R551A shows significantly greater association with Afadin than GFP-α-cat WT by unpaired t test (*P = 0.0270). Source data are available for this figure: SourceData FS7.
LZTS2 recruitment to WT α-cat junctions is actomyosin dependent
To determine if LZTS2 recruitment to cell-cell contacts is actomyosin dependent, we assessed localization under conditions of myosin inhibition. When WT-α-cat-restored MDCK were grown on coverslips, Blebbistatin treatment diminished LZTS2 signal, especially along bicellular junctions (Fig. 8, A and B). Interestingly, LZTS2 recruitment to α-cat ΔM1-restored MDCK cells was unaffected by Blebbistatin, as expected for an α-cat mutant that constitutively exposes Nii-M2-M3 helices independently of tension (Fig. 8, C and D). These data suggest that junctional recruitment of LZTS2 is tension sensitive, and that the α-cat ΔM1 mutant leads to a persistently enhanced recruitment of LZTS2 to cell-cell contacts.
LZTS2 recruitment by α-cat ΔM1 is more uniform and refractory to myosin-inhibition compared with WT α-cat. (A and C) Coverslip grown MDCK cells treated with blebbistatin (100 μM, 3-h) reduced LZTS2 (magenta) localization to bicellular contacts in GFP-α-cat-WT monolayer (A), but not GFP-α-cat ΔM1 monolayer (C). Confocal en face views (maximum z-projections) are shown. Scale bar, 10 μm. Note LZTS2 becomes more evenly distributed across bi- and tri-cellular junctions by the α-cat ΔM1 mutant WT α-cat. (B and D) Normalized intensity profiles of GFP-α-cat (green) and LZTS2 (magenta) based on line scans (width: three pixels) performed across cytosol to bicellular junctions (line scan average of ∼10 junctions/construct and condition (individual dots shown).
LZTS2 recruitment by α-cat ΔM1 is more uniform and refractory to myosin-inhibition compared with WT α-cat. (A and C) Coverslip grown MDCK cells treated with blebbistatin (100 μM, 3-h) reduced LZTS2 (magenta) localization to bicellular contacts in GFP-α-cat-WT monolayer (A), but not GFP-α-cat ΔM1 monolayer (C). Confocal en face views (maximum z-projections) are shown. Scale bar, 10 μm. Note LZTS2 becomes more evenly distributed across bi- and tri-cellular junctions by the α-cat ΔM1 mutant WT α-cat. (B and D) Normalized intensity profiles of GFP-α-cat (green) and LZTS2 (magenta) based on line scans (width: three pixels) performed across cytosol to bicellular junctions (line scan average of ∼10 junctions/construct and condition (individual dots shown).
LZTS2 enriches at midbody/intercellular bridge during abscission
To understand how LZTS2 depletion leads to elevated binucleation rates, we examined LZTS2 enrichment near midbody structures by immunofluorescence analysis of fixed cells, inferring early versus late stages of cytokinesis from the thickness, size and apical bias of the midbody (marked by acetylated tubulin) (Guizetti et al., 2011; Hu et al., 2012; Karasmanis et al., 2019; Osswald and Morais-de-Sá, 2019). During late cytokinesis, LZTS2 could be found flanking the apically resolving intercellular bridge (Fig. 9, A and C), confirming an intimate relationship between LZTS2 and the process of abscission. En face (x-y views) of dividing cells across different stages of cytokinesis suggested progression of LZTS2 enrichment at junctions proximal to acetylated tubulin midbody structures (Fig. 9 D), a pattern resembling localization of septins, anillin and non-muscle myosin II (Hu et al., 2012; Karasmanis et al., 2019; Piekny and Glotzer, 2008; Straight et al., 2005). Once the dense intercellular bridge formed, LZTS2 signal condensed into punctate junctional ring-like structures surrounding the midbody and ultimately appearing to “lasso” the midbody remnant during the final cleavage step (i.e., abscission) (Fig. 9 D, far right). Progression through cytokinesis was inferred by judging acetylated tubulin thickness and shape (Fig. 9 D, middle panel), since a fluorescently-tagged LZTS2 stably expressed in MDCK cells was prone to aggregation, challenging our ability to follow this process by live imaging (not shown).
LZTS2 enriches at junctions proximal to the apically resolving intercellular bridge during abscission. (A) Confocal image of intercellular bridge (acetylated tubulin, cyan) flanked by LZTS2 enrichment (magenta) in α-cat-WT restored α-cat KO MDCK cells. Orthogonal (x-z) views shown below reveal that the midbody-region/abscission site localizes apically and in close proximity to LZTS2 junctional enrichment. Scale bar, 3 μm. (B) Schematic representation of A. (C) Higher magnification view of intercellular bridge shown in A (white box inset, i). Arrowheads denote midbody-region. (D) Confocal images of filter grown MDCK cells fixed and immunostained for LZTS2 (magenta) and acetylated tubulin (cyan). Images capture various (inferred) stages of cytokinesis and abscission. Note LZTS2 enriches at punctate junction structures that surround the intercellular bridge (note five-point ring structure, magenta arrows). (E) Confocal images of filter-grown MDCK α-cat KO cells expressing GFP-α-cat-WT (upper panel) or GFP-α-catΔM1 (lower panel). Images from fixed cells captured during late stages of cytokinesis. (F) Graph shows relative LZTS2 midbody enrichment, with each symbol representing the intensity ratio between midbody (Ac-Tubulin proximal, magenta arrowhead) and adjacent adherens junctions (small magenta arrows). Error bars reflect ± SD. Significance by t test where *P < 0.05. (G) Confocal images of dividing GFP-α-cat-WT (left panels) or GFP-α-catΔM1 (right panels) (maximum intensity projection; eight z-planes) immunostained for LZTS2 and acetylated tubulin to mark intercellular bridge. Scale bar, 5 μm. Asterisks (*) show cytoplasmic LZTS2 signal, which appears depleted in α-catΔM1 compared with α-cat-WT expressing cells (as in Fig. 7 A). Insets (i) (maximum intensity projection from 2 z-planes) show expanded view of intercellular bridge region, where LZTS2 puncta (white arrows) appear in close proximity to microtubules, particularly in α-cat-WT compared with α-catΔM1 cells (gray arrows).
LZTS2 enriches at junctions proximal to the apically resolving intercellular bridge during abscission. (A) Confocal image of intercellular bridge (acetylated tubulin, cyan) flanked by LZTS2 enrichment (magenta) in α-cat-WT restored α-cat KO MDCK cells. Orthogonal (x-z) views shown below reveal that the midbody-region/abscission site localizes apically and in close proximity to LZTS2 junctional enrichment. Scale bar, 3 μm. (B) Schematic representation of A. (C) Higher magnification view of intercellular bridge shown in A (white box inset, i). Arrowheads denote midbody-region. (D) Confocal images of filter grown MDCK cells fixed and immunostained for LZTS2 (magenta) and acetylated tubulin (cyan). Images capture various (inferred) stages of cytokinesis and abscission. Note LZTS2 enriches at punctate junction structures that surround the intercellular bridge (note five-point ring structure, magenta arrows). (E) Confocal images of filter-grown MDCK α-cat KO cells expressing GFP-α-cat-WT (upper panel) or GFP-α-catΔM1 (lower panel). Images from fixed cells captured during late stages of cytokinesis. (F) Graph shows relative LZTS2 midbody enrichment, with each symbol representing the intensity ratio between midbody (Ac-Tubulin proximal, magenta arrowhead) and adjacent adherens junctions (small magenta arrows). Error bars reflect ± SD. Significance by t test where *P < 0.05. (G) Confocal images of dividing GFP-α-cat-WT (left panels) or GFP-α-catΔM1 (right panels) (maximum intensity projection; eight z-planes) immunostained for LZTS2 and acetylated tubulin to mark intercellular bridge. Scale bar, 5 μm. Asterisks (*) show cytoplasmic LZTS2 signal, which appears depleted in α-catΔM1 compared with α-cat-WT expressing cells (as in Fig. 7 A). Insets (i) (maximum intensity projection from 2 z-planes) show expanded view of intercellular bridge region, where LZTS2 puncta (white arrows) appear in close proximity to microtubules, particularly in α-cat-WT compared with α-catΔM1 cells (gray arrows).
Since α-cat ΔM1 persistently sequesters LZTS2 to junctions, we wondered whether this mutant might have the strongest consequences for LZTS2 enrichment at the midbody. By taking the ratio of LZTS2 fluorescence intensity at the midbody (middle of intercellular bridge, magenta arrowhead) relative to mean apical junction intensity (magenta arrows), we find that the α-cat ΔM1 mutant shows significantly less LZTS2 enrichment at the midbody (Fig. 9, E and F). Since there is also less cytoplasmic staining of LZTS2 close to intercellular bridge microtubules in α-cat ΔM1 versus α-cat WT cells (Fig. 9 G), future studies will be required to determine whether it is LZTS2 depletion from the cytoplasm or midbody that drives cytokinesis failure.
α-Cat ΔM1 shows enhanced binucleation rate over wild-type or other α-cat mutants
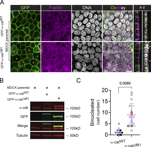
Evidence that α-cat ΔM1 persistently recruits LZTS2 from cytoplasm and midbody raised the possibility that this mutant would impact the fidelity of cell division. We grew WT α-cat and M-domain mutant α-cat-restored MDCK cells on filters for 14 days and found that the α-cat ΔM1 mutant was associated with the highest rate of binucleation (Fig. 10, A and C), even compared with other α-cat M-domain and ABD+ mutants (Figs. 1, 3, and 4). Thus, these data show that an α-cat mutant that constitutively exposes M2–M3 helices (or Nii sequences via loss of M1 [Sheppard et al., 2023]) and sequesters LZTS2 from the midbody is associated with binucleation, likely through a defect in cytokinesis. Importantly, the ability of α-cat ΔM1 to promote binucleation is also seen when expressed in parental MDCK cells (Fig. S8), suggesting this mutant can function as a dominant inhibitor of cytokinesis, likely through sequestration of a factor required for this process (i.e., LZTS2). Persistent recruitment of Vinculin driven by the α-catΔM2,3 mutant (through exposing M1 helices for vinculin binding) did not appear to drive binucleation, although this mutant does appear to impact mitotic rounding (Fig. S9), consistent with a previous study (Monster et al., 2021). It is also possible that the potent impact of α-cat ΔM1 on MDCK binucleation is due to the loss of a critical M1 domain function (e.g., Vinculin binding) as well as persistent recruitment of LZTS2 and/or other mechanosensitive effectors. Collectively, these data suggest that α-cat mechanosensitivity is tuned to allow faithful cytokinesis and abscission, where enhanced mechanoactivation of α-cat’s M-domain might perturb this process through persistent sequestration of the abscission factor, LZTS2.
α-cat-ΔM1 monolayers show enhanced binucleation rate over wild-type and other α-cat mutants. (A) Confocal en face view (maximum z-projection; grayscale inverted) images showing GFP-α-catΔM1 expressing cells exhibit polyploidy after 12 days grown on filters. GFP-α-cat (green) and LZTS2 (magenta), multinucleated cells (outlined, yellow dashed line). Representative images from four independent experiments are shown. Scale bar, 40 μm. (B) Quantification of multinucleation rate in different GFP-α-cat constructs expressing MDCK α-cat KO cells. Two-tailed unpaired t test, **P < 0.01, ***P < 0.001, ****P < 0.0001. Graph indicates mean ± SD. Data from three independent experiments. (C) The rectangular regions framed in white in A are enlarged to show detail. Scale bar, 20 μm. Yellow arrows denote bi- or multinucleated cells. (D) Model: LZTS2 is a mechanosensitive target of α-catenin required during normal cell division. α-cat M-domain unfurling enhances LZTS2 proximity. Direct binding between α-cat and LZTS2 has not been formally tested. (E) α-cat mechanosensitive mutants used in this study favor recruitment of LZTS2 to adherens junctions (right). Cytokinesis failures seen for these mutants occur either by limiting LZTS2 enrichment at the midbody region of the intercellular bridge, or by sequestering LZTS2 from possible microtubule-directed roles in the cytoplasm. Schematic designed with BioRender.
α-cat-ΔM1 monolayers show enhanced binucleation rate over wild-type and other α-cat mutants. (A) Confocal en face view (maximum z-projection; grayscale inverted) images showing GFP-α-catΔM1 expressing cells exhibit polyploidy after 12 days grown on filters. GFP-α-cat (green) and LZTS2 (magenta), multinucleated cells (outlined, yellow dashed line). Representative images from four independent experiments are shown. Scale bar, 40 μm. (B) Quantification of multinucleation rate in different GFP-α-cat constructs expressing MDCK α-cat KO cells. Two-tailed unpaired t test, **P < 0.01, ***P < 0.001, ****P < 0.0001. Graph indicates mean ± SD. Data from three independent experiments. (C) The rectangular regions framed in white in A are enlarged to show detail. Scale bar, 20 μm. Yellow arrows denote bi- or multinucleated cells. (D) Model: LZTS2 is a mechanosensitive target of α-catenin required during normal cell division. α-cat M-domain unfurling enhances LZTS2 proximity. Direct binding between α-cat and LZTS2 has not been formally tested. (E) α-cat mechanosensitive mutants used in this study favor recruitment of LZTS2 to adherens junctions (right). Cytokinesis failures seen for these mutants occur either by limiting LZTS2 enrichment at the midbody region of the intercellular bridge, or by sequestering LZTS2 from possible microtubule-directed roles in the cytoplasm. Schematic designed with BioRender.
α-cat-ΔM1 is sufficient to induce binucleation in parental MDCK cells. (A) Confocal images of filter-grown parental MDCK cells stably expressing GFP-α-cat WT or GFP-α-catΔM1 mutants. α-cat/GFP (green), F-actin (magenta) and DNA (gray) reveal abundant binucleation associated with α-catΔM1 expression (yellow asterisks). Maximum z-projection is shown; x-z stacks of shown to right, where yellow arrowhead marks position of optical slice). Scale bar 10 μm. Representative images from multiple independent experiments are shown. (B) Immunoblot of GFP-α-cat construct expression in MDCK parental cells with tubulin loading control. (C) Binucleation rate counted manually across 18 fields of view, where distinct symbol colors reflect different biological replicates. Graph indicates mean ± SD. Statistical significance by t test (P = 0.0089). Source data are available for this figure: SourceData FS8.
α-cat-ΔM1 is sufficient to induce binucleation in parental MDCK cells. (A) Confocal images of filter-grown parental MDCK cells stably expressing GFP-α-cat WT or GFP-α-catΔM1 mutants. α-cat/GFP (green), F-actin (magenta) and DNA (gray) reveal abundant binucleation associated with α-catΔM1 expression (yellow asterisks). Maximum z-projection is shown; x-z stacks of shown to right, where yellow arrowhead marks position of optical slice). Scale bar 10 μm. Representative images from multiple independent experiments are shown. (B) Immunoblot of GFP-α-cat construct expression in MDCK parental cells with tubulin loading control. (C) Binucleation rate counted manually across 18 fields of view, where distinct symbol colors reflect different biological replicates. Graph indicates mean ± SD. Statistical significance by t test (P = 0.0089). Source data are available for this figure: SourceData FS8.
Persistent recruitment of vinculin to apical junctions via α-cat ΔM2-3 mutant impacts early mitotic rounding but not cytokinesis. (A) Confocal, maximum z-projection images (inverted grayscale) and x-z slices showing that α-cat-ΔM2,3 constitutively and symmetrically recruits Vinculin to cell-cell junctions (red arrowheads), GFP-α-cat (green), LZTS2 (magenta). Scale bar, 5 μm. (B) Confocal, maximum z-projection images (inverted grayscale) show that while α-cat-ΔM2,3 limits mitotic rounding relative to α-cat-WT-expressing cells (yellow arrows; mitotic cell shape trace), binucleation rates are similar (see Fig. 10).
Persistent recruitment of vinculin to apical junctions via α-cat ΔM2-3 mutant impacts early mitotic rounding but not cytokinesis. (A) Confocal, maximum z-projection images (inverted grayscale) and x-z slices showing that α-cat-ΔM2,3 constitutively and symmetrically recruits Vinculin to cell-cell junctions (red arrowheads), GFP-α-cat (green), LZTS2 (magenta). Scale bar, 5 μm. (B) Confocal, maximum z-projection images (inverted grayscale) show that while α-cat-ΔM2,3 limits mitotic rounding relative to α-cat-WT-expressing cells (yellow arrows; mitotic cell shape trace), binucleation rates are similar (see Fig. 10).
Discussion
Studies suggest that an abortive cytokinesis program can serve as a means to generate multinuclear polyploid cells across a range of cell-types and conditions, particularly where extra genome copies may be advantageous (Bailey et al., 2021; Øvrebø and Edgar, 2018; Schoenfelder and Fox, 2015). However normal biomechanical cues that impact cytokinetic fidelity are only just emerging (Uroz et al., 2019). Here, we take advantage of rationally designed mutant forms of α-cat to implicate AJ mechanosensitivity as a possible upstream mediator of cytokinetic fidelity. We find that a force-desensitized α-cat actin-binding mutant (α-cat-H0-ABD+), which shows enhanced binding to F-actin in vitro (Ishiyama et al., 2018) and stronger epithelial sheet integrity through enhanced coupling to lower tension cortical actin networks (Quinn et al., 2024), can interfere with cytokinesis. Since this interference is not observed in single cells or cells lacking cadherins, the α-cat-H0-ABD+ mutant likely promotes cytokinesis failure through cadherin–catenin junction complexes engaged in cell–cell adhesion (Le Bras and Le Borgne, 2014), rather than a dividing cell-autonomous mechanism involving extrajunctional α-cat homodimer functions (Wood et al., 2017). In addition, this interference is not mediated by the α-cat ABD alone but requires both M- and H0-ABD+ domains to drive cytokinesis failure. Thus, a normal functioning α-cat is required for cytokinesis fidelity in epithelial monolayers.
Evidence the α-cat M-domain contributes to cytokinetic interference aligns with recent evidence that heterozygous missense variants in CTNNA1/α-cat (M-domain) cause a form of macular dystrophy through driving an age-associated multinucleated epithelial phenotype (Saksens et al., 2016). Butterfly-shaped pigmentary macular dystrophy (BPD) is an autosomal dominant eye disease characterized by bilateral accumulation of pigment in the macular area that resembles the wings of a butterfly. Remarkably, a forward genetic screen for similar eye defects in mice independently identified an α-cat M-domain missense mutation L436P, where Ctnna1tvrm5 (L436P) mice reveal that earliest stages of disease pathogenesis may initiate through progressive multinucleation of retinal pigment epithelial cells. How α-cat mutant RPE undergoes an age-dependent multinucleation remains unclear. While low levels of DNA synthesis can be detected in the RPE of aged mice, consistent with continued mitotic capacity (Chen et al., 2016), whether multinucleation occurs through cytokinesis failure will require live imaging of cultured RPE explants. Cell fusion is another means to generate multinuclear epithelial cells (Bailey et al., 2021; Gjelsvik et al., 2019; Øvrebø and Edgar, 2018). Interestingly, the abdominal epithelium of flies also shows age-dependent multinucleation via fusion, where α-cat knock-down can enhance this fusion phenotype (Dehn et al., 2023). Since we find no evidence of MDCK cell fusion in our live-imaging experiments, and expression of BPD missense variants (α-cat E307K or L436P) in MDCK is associated with an elevated binucleation rate via cytokinesis failure, it appears that epithelia across tissue-types and species take different paths to multinucleation through altered α-cat biomechanics.
There are many routes to cytokinesis failure, the best-known involving reduced or elevated Rho-signaling (Kamijo et al., 2006; Konstantinidis et al., 2015; Lordier et al., 2008; van de Ven et al., 2016; Zhou et al., 2013). Curiously, α-cat mutants that interfere with M- or ABD mechanosensitive functions lead to cytokinesis failures during the later stages of this process. This suggests α-cat may interfere with abscission, which in polarized epithelia is apically biased and must resolve in close proximity with apical junctions (Higashi and Miller, 2017; Osswald and Morais-de-Sá, 2019; Ott, 2016; Tassan et al., 2017). To identify α-cat conformation-dependent proximity partners that contribute to cytokinesis, we used a biotin-ligase approach to distinguish proximity partners that show enhanced recruitment upon α-cat M-domain unfurling. We show that an α-cat M-domain salt-bridge mutant designed to mimic a constitutively unfurled state (i.e., force-independent R551A mutant [Barrick et al., 2018]) can recruit a previously suggested “abscission factor,” LZTS2, where persistent mechanosensitive recruitment of LZTS2 to AJs may sequester LZTS2 from the midbody and its participation in abscission (Sudo and Maru, 2007, 2008) (Fig. 10, D and E). While we and others find LZTS2 depletion leads to binucleation, molecular details remain unclear. LZTS2 is a poorly understood scaffold protein previously localized to centrosomes and midbody (Sudo and Maru, 2007, 2008). While there is some evidence that LZTS2 is functionally linked to microtubule severing (Sudo and Maru, 2008), recent proteomics screens also place LZTS2 within a protein network centered around Afadin, another mechanosensitive binding partner of α-cat (Baskaran et al., 2021). Future work will be required to understand how this protein network dynamically interacts with mechanosensitive cadherin-catenin adhesions to guide cytokinesis to completion. Evidence that α-cat mechanosensitive mutants can interfere with cytokinesis may rationalize why midbody abscission relies on a tension-release step (Andrade et al., 2022; Andrade and Echard, 2022; Herbomel et al., 2017; Lafaurie-Janvore et al., 2013).
All α-cat mutants used in this study lead to elevated binucleation via failed cytokinesis and impact α-cat M-domain mechanosensitive opening, as evidenced by enhanced recruitment of Vinculin. Interestingly, enhanced LZTS2 recruitment was only consistently seen at wound proximal, rather than wound distal junctions, suggesting LZTS2 may be a mechanosensitive effector of α-cat relevant to wound-biased cytokinesis failure. It is important to note, however, that there must be other factors at play leading to enhanced binucleation of α-cat M-domain missense mutations at wound fronts, as we found no proportional correlation between binucleation rate and α-cat effector recruitment (e.g., α-cat-E307K shows the greatest fold-enrichment of LZTS2, but α-cat-E307K does not have the highest rate of binucleation [Fig. 4]). Since excessive integrin-extracellular matrix adhesive tension appears to be one cause of cytokinesis failure along epithelial wound fronts, where exuberant stress fiber formation can interfere with the contractility of the cytokinetic ring leading to division failure (Uroz et al., 2019), we reason that persistent mechanoactivation of cell–cell and cell–matrix adhesions may co-interfere with cytokinesis. We also cannot rule out that the elevated rate of wound-proximal binucleation may be contributed by the faster “leader-cell” behavior of α-cat M-domain mutant binucleated cells (Kozyrska et al., 2022).
Study limitations
Live imaging MDCK cells during cytokinesis, particularly the abscission step which resolves apically in epithelia, is challenging for a system where the timing and location of division events are not predictable across MDCK cell cultures. Thus, future work on the contribution of α-cat mechano-sensitivity to cell division will greatly benefit from a system where cells are large, events are abundant, and the plane of division is uniformly oriented (e.g., as in cleaving Xenopus embryos).
It is also important to disclose that the propensity of α-cat M- and ABD+ mutants to interfere with cytokinesis may be due to features of the MDCK α-cat KO/reconstitution system. Indeed, α-cat CRISPR KO MDCK clone 2.2 (and other clones) show high levels of binucleation in up to 20% of MDCK cells (Fig. S10). This finding was originally missed because we largely focused attention on GFP-α-cat WT and α-cat-mutant “rescue” MDCK cells. While we presume this binucleation is due to cytokinesis failure, single-cell imaging of α-cat KO cells led to few captured events due to their reduced spreading capacity during live imaging and loss during mitotic rounding (Fig. S1). Such differences in single-cell adherent versus suspension-cell divisions are long appreciated, as single-cell Dictyostelium lacking myosin II fail cytokinesis when grown in suspension, but not when attached to matrix, in a process termed traction-mediated cytoplasmic fission (Hibi et al., 2004; Uyeda and Nagasaki, 2004). Nevertheless, since GFP-α-cat WT and α-cat-mutant “rescued” α-cat CRISPR KO MDCK cells show lower binucleation rates (2–6%; Figs 1 and 10), these data demonstrate that normal α-cat mechanosensitivity appears required for cytokinetic fidelity, where either loss of α-cat or altered α-cat M-domain function can interfere with this process.
α-cat CRISPR knock-out MDCK cells show robust binucleation. (A) Confocal en face image showing binucleation is a prominent feature of α-cat CRISPR knock-out MDCK cells. Cellular junctions (Phalloidin, green), nuclei (Hoechst, magenta), and binucleated cells are indicated by red and yellow arrowheads. Scale bars, 40 μm. (B) Quantification of α-cat-KO2.2 MDCK binucleation rate. Graph indicates mean ± SD. (C) DNA content of α-catKO2.2 MDCK or MDCK parental cells measured by DAPI-staining and flow cytometry. Graph indicates mean ± SD. Similar binucleation rates seen for other α-cat KO MDCK clones (not shown).
α-cat CRISPR knock-out MDCK cells show robust binucleation. (A) Confocal en face image showing binucleation is a prominent feature of α-cat CRISPR knock-out MDCK cells. Cellular junctions (Phalloidin, green), nuclei (Hoechst, magenta), and binucleated cells are indicated by red and yellow arrowheads. Scale bars, 40 μm. (B) Quantification of α-cat-KO2.2 MDCK binucleation rate. Graph indicates mean ± SD. (C) DNA content of α-catKO2.2 MDCK or MDCK parental cells measured by DAPI-staining and flow cytometry. Graph indicates mean ± SD. Similar binucleation rates seen for other α-cat KO MDCK clones (not shown).
Materials and methods
Lentiviral plasmid generation, constructs, and reagents
All GFP-α-cat constructs were synthesized by VectorBuilder using the αE-catenin human CTNNA1 sequence. The ability of eGFP to spontaneously dimerize and potentially impact α-cat functions was disrupted by incorporating an A206K mutation (Zacharias, 2002). Antibodies, DNA, and other reagents are listed in the Table 1. All constructs listed will be submitted to Addgene with detailed vector maps per NIH guidelines.
Key resources table
| Reagent or resource . | Source . | Identifier . |
|---|---|---|
| Antibodies | ||
| Anti-α-catenin | Cell Signaling | Cat#3236 |
| Anti-α-catenin (5B11) | Hybridoma | Daugherty et al. (2014) |
| LZTS2 rabbit polyclonal antibody | Proteintech | 15677-1-AP |
| Acetylated-tubulin (6-11B-1) mouse monoclonal | Sigma-Aldrich | T7451 |
| Vinculin (mouse monoclonal) | Sigma-Aldrich | V9131 |
| Phalloidin-far red | Invitrogen | A22287 |
| GAPDH | Santa Cruz | Cat# sc-25778 |
| Anti-GFP | Invitrogen | A11122 |
| Alexa Fluor 568 phalloidin | Invitrogen | Cat#A12380 |
| Alexa Fluor 488 phalloidin | Invitrogen | Cat#A12379 |
| Goat anti-rabbit Alexa Fluor 488 | Invitrogen | Cat#A11008 |
| Goat anti-mouse Alexa Fluor 568 | Invitrogen | Cat#A11004 |
| HRP-conjugated goat anti-mouse | BioRad | Cat#1706516 |
| HRP-conjugated goat anti-rabbit | BioRad | Cat#1706515 |
| Donkey anti-mouse IR680RD or IR800CW | LiCor Biosciences | P/N 925-68072 |
| Donkey anti-rabbit R680RD or IR800CW | LiCor Biosciences | P/N: 926-32213 |
| Chemicals, peptides, and recombinant proteins | ||
| Hoechst 33342 | Thermo Fisher Scientific | Cat#62249 |
| GFP-Trap magnetic beads | ChromoTek | Cat# gtma-20 |
| MISSION pLKO.1 puro shRNA (targets no mammalian genes) | Millipore Sigma | SHC002 |
| LZTS2 shRNA (human/canine CDS-targeting), 5′-CCGGCTCTGGAAAGCTGGAGAAGAACTCGAGTTCTTCTCCAGCTTTCCAGAGTTTTT-3′ | Millipore Sigma | TRCN0000021126 |
| LZTS2 siRNA Silencer select, 5′-AAGCAGUGAUGUUGAGGAUTT-3′ | Thermo Fisher Scientific | S39015 |
| LZTS2 siRNA Silencer select, 5′-CAGGUGAUCCGCUACCAGATT-3′ | Thermo Fisher Scientific | S39013 |
| Silencer select negative control #1 | Thermo Fisher Scientific | 4390843 |
| ProLong gold Antifade mountant | Thermo Fisher Scientific | Cat#P36934 |
| Premium select fetal bovine serum | R&D Systems | Cat#S11550 |
| Experimental models: Organisms/Strains | ||
| Madin-darby canine kidney II cells | Gumbiner Lab (1996) | Heidelberg strain (Kai Simmons Lab) |
| A431D cells | Troyanovsky Lab | E-cad negative variant of A431 epidermoid skin cancer |
| Software and algorithms | ||
| FIJI/ImageJ (version: 2.1.0/1.53c) | Schneider et al. (2012) | https://imagej.nih.gov/ij/ |
| GraphPad Prism | https://www.graphpad.com/scientific-software/prism/ | |
| Other | ||
| Axioplan2 epifluorescence microscope | Zeiss; 20× objective (Air) | AxioCAM HR camera with AxioVision 4.8 software |
| A1R confocal | Nikon Instruments | Laser point Scanning, GaAsP detectors, Plan-Apochromat 60×/1.4 objective |
| AXR confocal | Nikon Instruments | Resonant scanning, GaAsP detectors, Apochromat-TIRF 60×/1.49 objective |
| Ti2 Widefield Eclipse | Nikon Instruments | Living imaging cell division experiments |
| Plasmids | ||
| LV-monomeric EGFP-αE-catenin (WT, missense, M-domain and ABD mutants) | Gottardi Lab | VectorBuilder |
| LV-mEGFP:hCTNNA1_Wild-type | Gottardi Lab | VectorBuilder; Quinn et al. (2024) |
| LV-mEGFP:hCTNNA1_H0-ABD+ | (RAIM669–672>GSGS) | VectorBuilder; Quinn et al. (2024) |
| LV-mEGFP:hCTNNA1_ΔM-domain | Gottardi Lab, Δ273–635 | VectorBuilder; first used here |
| LV-mEGFP:hCTNNA1_ΔM1-domain | Gottardi Lab, Δ271–396 | VectorBuilder; first used here |
| LV-mEGFP:hCTNNA1_ΔM2,3-domain | Gottardi Lab, Δ397–509 | VectorBuilder; first used here |
| LV-mEGFP:hCTNNA1_ΔNii domain | Gottardi Lab | VectorBuilder; first used here |
| LV-mEGFP:hCTNNA1_R551A | Gottardi Lab | VectorBuilder; M2–M3 salt-bridge disrupting mutant |
| LV-mEGFP:hCTNNA1_L436P | Gottardi Lab | VectorBuilder;Ctnna1 eye phenotype via forward genetic screen |
| LV-mEGFP:hCTNNA1_E307K | Gottardi Lab | VectorBuilder;CTNNA1 butterfly eye mutant |
| Reagent or resource . | Source . | Identifier . |
|---|---|---|
| Antibodies | ||
| Anti-α-catenin | Cell Signaling | Cat#3236 |
| Anti-α-catenin (5B11) | Hybridoma | Daugherty et al. (2014) |
| LZTS2 rabbit polyclonal antibody | Proteintech | 15677-1-AP |
| Acetylated-tubulin (6-11B-1) mouse monoclonal | Sigma-Aldrich | T7451 |
| Vinculin (mouse monoclonal) | Sigma-Aldrich | V9131 |
| Phalloidin-far red | Invitrogen | A22287 |
| GAPDH | Santa Cruz | Cat# sc-25778 |
| Anti-GFP | Invitrogen | A11122 |
| Alexa Fluor 568 phalloidin | Invitrogen | Cat#A12380 |
| Alexa Fluor 488 phalloidin | Invitrogen | Cat#A12379 |
| Goat anti-rabbit Alexa Fluor 488 | Invitrogen | Cat#A11008 |
| Goat anti-mouse Alexa Fluor 568 | Invitrogen | Cat#A11004 |
| HRP-conjugated goat anti-mouse | BioRad | Cat#1706516 |
| HRP-conjugated goat anti-rabbit | BioRad | Cat#1706515 |
| Donkey anti-mouse IR680RD or IR800CW | LiCor Biosciences | P/N 925-68072 |
| Donkey anti-rabbit R680RD or IR800CW | LiCor Biosciences | P/N: 926-32213 |
| Chemicals, peptides, and recombinant proteins | ||
| Hoechst 33342 | Thermo Fisher Scientific | Cat#62249 |
| GFP-Trap magnetic beads | ChromoTek | Cat# gtma-20 |
| MISSION pLKO.1 puro shRNA (targets no mammalian genes) | Millipore Sigma | SHC002 |
| LZTS2 shRNA (human/canine CDS-targeting), 5′-CCGGCTCTGGAAAGCTGGAGAAGAACTCGAGTTCTTCTCCAGCTTTCCAGAGTTTTT-3′ | Millipore Sigma | TRCN0000021126 |
| LZTS2 siRNA Silencer select, 5′-AAGCAGUGAUGUUGAGGAUTT-3′ | Thermo Fisher Scientific | S39015 |
| LZTS2 siRNA Silencer select, 5′-CAGGUGAUCCGCUACCAGATT-3′ | Thermo Fisher Scientific | S39013 |
| Silencer select negative control #1 | Thermo Fisher Scientific | 4390843 |
| ProLong gold Antifade mountant | Thermo Fisher Scientific | Cat#P36934 |
| Premium select fetal bovine serum | R&D Systems | Cat#S11550 |
| Experimental models: Organisms/Strains | ||
| Madin-darby canine kidney II cells | Gumbiner Lab (1996) | Heidelberg strain (Kai Simmons Lab) |
| A431D cells | Troyanovsky Lab | E-cad negative variant of A431 epidermoid skin cancer |
| Software and algorithms | ||
| FIJI/ImageJ (version: 2.1.0/1.53c) | Schneider et al. (2012) | https://imagej.nih.gov/ij/ |
| GraphPad Prism | https://www.graphpad.com/scientific-software/prism/ | |
| Other | ||
| Axioplan2 epifluorescence microscope | Zeiss; 20× objective (Air) | AxioCAM HR camera with AxioVision 4.8 software |
| A1R confocal | Nikon Instruments | Laser point Scanning, GaAsP detectors, Plan-Apochromat 60×/1.4 objective |
| AXR confocal | Nikon Instruments | Resonant scanning, GaAsP detectors, Apochromat-TIRF 60×/1.49 objective |
| Ti2 Widefield Eclipse | Nikon Instruments | Living imaging cell division experiments |
| Plasmids | ||
| LV-monomeric EGFP-αE-catenin (WT, missense, M-domain and ABD mutants) | Gottardi Lab | VectorBuilder |
| LV-mEGFP:hCTNNA1_Wild-type | Gottardi Lab | VectorBuilder; Quinn et al. (2024) |
| LV-mEGFP:hCTNNA1_H0-ABD+ | (RAIM669–672>GSGS) | VectorBuilder; Quinn et al. (2024) |
| LV-mEGFP:hCTNNA1_ΔM-domain | Gottardi Lab, Δ273–635 | VectorBuilder; first used here |
| LV-mEGFP:hCTNNA1_ΔM1-domain | Gottardi Lab, Δ271–396 | VectorBuilder; first used here |
| LV-mEGFP:hCTNNA1_ΔM2,3-domain | Gottardi Lab, Δ397–509 | VectorBuilder; first used here |
| LV-mEGFP:hCTNNA1_ΔNii domain | Gottardi Lab | VectorBuilder; first used here |
| LV-mEGFP:hCTNNA1_R551A | Gottardi Lab | VectorBuilder; M2–M3 salt-bridge disrupting mutant |
| LV-mEGFP:hCTNNA1_L436P | Gottardi Lab | VectorBuilder;Ctnna1 eye phenotype via forward genetic screen |
| LV-mEGFP:hCTNNA1_E307K | Gottardi Lab | VectorBuilder;CTNNA1 butterfly eye mutant |
Cell culture, stable cell line selection, and scratch wound assay
MDCK II cells were maintained in Dulbecco’s Modified Eagle’s Medium (DMEM; Corning) containing 10% fetal bovine serum (FBS; R&D Systems), 100 U/ml penicillin, and 100 μg/ml streptomycin (Corning). Our in-house cell line was recently authenticated as canine by RNA sequencing analyses relevant to a different project. α-cat/Ctnna1 knockout MDCK cells were generated using CRISPR–Cas9 system as described in Quinn et al. (2024). α-CatKO2.2 MDCK were restored with wild-type and mutant α-cat forms by lentiviral infection, and selected in puromycin (5 μg/μl). GFP-α-cat-positive cells were flow sorted (FACSMelody three-laser sorter [BD]) to ensure even expression across constructs. For scratch wounding, MDCK cells were plated for 10 days on 12-well Falcon cell culture inserts (353494; high-density 0.4 μm; BD Falcon), wounded with a vacuum suction pipette, rinsed with PBS, and recovered in complete DMEM media for 40 h before fixation and immunostaining. For quantification of binucleation rate in wounded monolayers (Fig. 1, D and E; and Fig. 4), each data point reflects percentages from three (40×) fields of view from three biological replicates, where wound-proximal cells are within 15 cell diameters from the wound, and wound distal regions are anywhere from the middle of the filter to ∼30 cell diameters from the wound. Binucleation rates were independently validated by different co-authors.
Transient LZTS2 knock-down
A lentiviral system (Quinn et al., 2024) was used to generate MDCK LZTS2 KD cells (shRNA approach). 293T cells (GeneHunter) were transfected with 8 μg LZTS2 shRNA (TRCN0000021126: Target Sequence: 5′-CTCTGGAAAGCTGGAGAAGAA-3′; MISSION) or 8 μg SHC002 (pLKO.1-puro Non-Mammalian shRNA Control Plasmid DNA; MISSION), 6 μg psPAX2, and 2 μg pMD2.G using TransIT (Mirus). Viral supernatant was collected 48 and 72 h after transfection, passed through a 0.45-μm filter, and supplemented with 1 μl/ml polybrene (Sigma-Aldrich). To transiently KD LZTS2, MDCK parental cells were transduced for 6 h at 37°C on 10-cm plates with 2 ml prepared viral supernatant. Cells were selected in culture media containing 5 μg/ml puromycin. LZTS2 KD was subsequently validated by immunofluorescence. Silencer Select predesigned siRNAs to LZTS2 (ID# s39015, [5′→3′] AAGCAGUGAUGUUGAGGAUTT) (ID# s39013, [5′→3′] CAGGUGAUCCGCUACCAGATT) were used to transiently silence LZTS2 to higher efficiency in MDCK and RPE cells using Silencer Select Negative Control No.1 siRNA (Catalog #4390843) as a negative control.
Immunofluorescence and imaging
Cells were grown on cell culture inserts (Falcon), fixed in 4% paraformaldehyde (Electron Microscopy Services) for 15′, quenched with glycine, permeabilized with 0.3% Triton X-100 (Sigma-Aldrich), and blocked with normal goat serum (Sigma-Aldrich). Primary and secondary antibody incubations were performed at RT for 1 h, interspaced by multiple washes in PBS, and followed by mounting coverslips in ProLong Gold fixative (Life Technologies). Fixed images of GFP-α-cat, vinculin, LZTS2, and F-actin localizations were captured with a Nikon A1R Confocal Laser Point Scanning microscope using NIS Elements software (Nikon) with GaAsP detectors and equipped with 95B prime Photometrics camera, Plan-Apochromat 60×/1.4 objective. Confocal Z-stacks were taken at a step size of 0.3 μm. Wide-field fluorescence live-cell microscopy was used to generate movies of dividing cells (Figs. 2, 3, S1, and S2; and Video 1) with a Nikon Ti Eclipse inverted microscope equipped with a Yokogawa CSU-X1 spinning disk head, Perfect Focus system (Nikon), a 40× 1.49 NA APO objective, and an Andor xION EMCCD camera (Andor Technology) controlled by MetaMorph 7.7.7.0 software (Molecular Devices). Cells were maintained at 37°C plus 5% CO2 during imaging using a Tokai-Hit stage-top incubator (Tokai-Hit or an Okolab gas mixer (Okolab). Time-lapse sequences were acquired at 2′ intervals using the 561-nm and/or 488-nm laser. For all experiments, cells were plated on glass-bottomed dish coverslips ∼48 h before imaging. Only one z-plane was imaged to reduce phototoxicity during overnight imaging. To measure differences in mitotic timing, we quantified the length of each mitotic stage starting from the onset of prophase (first time frame where the H2B-RFP becomes condensed), metaphase (first time frame where H2B-RFP signal is condensed and centrally aligned), anaphase (first time frame where chromosomes are separated), and telophase/cytokinesis (first time frame where we see a cytokinetic furrow). The mitotic endpoint was determined when saw a new flattened junction between recently divided cells, or cytokinetic furrow retraction for binucleated cells.
Image analysis and fluorescence quantification
To evaluate junctional enrichment of LZTS2 and Vinculin relative to α-cat (Figs. 6, S4, S5, and S6), enrichment was quantified on maximum intensity projections of z-stacks in FIJI and normalized. Briefly, raw integrated signal intensity of 0.1 μm circular ROIs was measured on bicellular junctions (BCJ) and the adjacent cytoplasm (Cyto) for each channel. Cyto signal was subtracted from BCJ signal, and the enrichment was divided by the signal intensity of the entire FOV to minimize the contribution of the background cytosolic antibody signal. LZTS2 and Vinculin intensities were further normalized to the identically calculated intensity values for the corresponding α-cat signal and normalized to one within each experimental group. To quantify LZTS2 or GFP-α-cat junctional enrichment, maximum intensity projections were created from z-stacks taken apical to basal surface through cell height with a step size of 0.3 μm. In Fig. 7 B; and Fig. 8, B and D, Line Scans performed across cytoplasm to bicellular junctions (line width of three pixels), intensity profiles of GFP-α-cat, and LZTS2 were normalized and plotted on the respective immunofluorescence images. In Fig. 7 C and Fig. 9 F, Greyscale autothresholding was applied to best extract and select LZTS2 region of interest (cellular junctions, midbodies, primary cilia and total proteins) in FIJI. The cytoplasmic signal was subtracted from the junction and primary cilia signal. LZTS2 Junction/Cyto ratio was calculated by dividing the mean intensity of junctional LZTS2 by the mean intensity of cytoplasm LZTS2. To capture LZTS2 at resolving midbody, acetylated tubulin was used to mark abscission sites. Membrane signal excluded midbody signal. LZTS2 Abscission/Membrane Ratio was calculated by dividing the integrated intensity of LZTS2 at abscission divided by the integrated intensity on the membrane. Data statistical analysis was done using GraphPad.
Biotin ligase (BioID) screen for α-cat M-domain proximity partners
BirA*-FLAG-α-cat fusion proteins were generated using wild-type α-cat and the R551A salt-bridge mutant previously established to enhance α-cat accessibility to tension-sensitive partners, such as vinculin (Ishiyama et al., 2013), into the pcDNA5-FLAG-BirA* backbone. Plasmids were stably expressed in HEK293 Flp-In T-REx cells as pools of hygromycin-resistant transfectants; cells expressing the BirA*-FLAG alone or the FLAG alone were used as negative controls. Cells were grown to 70% confluence before the induction of protein expression using 1 μg/ml tetracycline, and the medium was supplemented with 50 μM biotin for protein labeling for 24 h, as described (Go et al., 2021). Cells were collected and lysed, and biotinylated proteins were recovered on streptavidin Sepharose as per Protocol 2 in Go et al. (2021). Proteins were digested on beads with trypsin, and resuspended peptides were injected onto a 12-cm packed reversed-phase (Reprosil-Pur 120 C18-AQ, 3 μm; Dr. Maische) chromatography column (0.75 μm internal diameter, 350 μm outer diameter) placed in line with the mass spectrometer. The NanoLC-Ultra 2D plus HPLC system (Eksigent) delivered an acetonitrile gradient over 100 min, with direct injection into the Orbitrap Elite Hybrid Ion Trap-Orbitrap mass spectrometer equipped with a nanoelectrospray ion source (Proxeon Biosystems; Thermo Fisher Scientific). The mass spectrometer was operated with Xcalibur 2.0 software in data-dependent acquisition mode with the following parameters: one centroid MS (mass range 400–2,000) followed by MS2 on the top 10 most abundant ions with a dynamic exclusion of 20 s. To decrease carryover between samples on the autosampler, the analytical column was washed three times using a “sawtooth” gradient of 35% acetonitrile with 0.1% formic acid to 80% acetonitrile with 0.1% formic acid, holding each gradient for 5 min, three times per gradient. As in Go et al. (2021), mass spectrometer raw files were converted to mzML using ProteoWizard (3.0.4468) (Kessner et al., 2008) and analyzed using the iProphet pipeline (Shteynberg et al., 2011) implemented within ProHits (Liu et al., 2010) as follows: the database consisted of the HEK293 sequences in the RefSeq protein database (version 57) supplemented with “common contaminants” and sequences from common fusion proteins and epitope tags. The search database consisted of forward and reverse sequences (labeled “gi|9999” or “DECOY”); in total, 72,226 entries (including decoys) were searched. Spectra were analyzed separately using Mascot (2.3.02; Matrix Science) and Comet (2012.01 rev.3) (Eng et al., 2013) with trypsin specificity and up to two missed cleavages; deamidation (NQ) or oxidation (M) as variable modifications; single-, double- and triple-charged ions allowed, mass tolerance of the parent ion to 12 ppm; and the fragment bin tolerance at 0.6 amu. The resulting Comet and Mascot search results were individually processed by PeptideProphet (Keller et al., 2002), and peptides were assembled into proteins using parsimony rules first described in ProteinProphet into a final iProphet protein output using the Trans-Proteomic Pipeline (TPP; Linux version, v0.0 Development trunk rev 0, Build 201303061711). Note that for analysis with SAINT (see below), only proteins with iProphet protein probability ≥0.95 were considered, corresponding to an estimated protein level false discovery rate (FDR) of ∼0.5%. SAINTexpress analysis was performed using version exp3.3 with default options. Two biological replicates per bait were analyzed against six negative controls (triplicates of FLAG only, triplicates of BirA*-FLAG), compressed to three virtual controls. High-confidence proteins were those detected with a SAINTexpress Bayesian FDR of ≤1% in either the wild type or the mutant condition. Data were visualized using ProHits-viz (https://prohits-viz.lunenfeld.ca/index.php) (Knight et al., 2017). Since WT α-cat recovered more spectra than the α-cat R551A mutant, we applied a total spectral count-based normalization. We also forced only proteins detected with a SAINT FDR ≤1% in one of the conditions to be visualized, and only those proteins detected with at least five spectra in one condition are displayed.
Online supplemental material
α-Cat-H0-ABD+ -induced cytokinesis failure does not occur in single cells (Fig. S1). α-cat M-domain missense mutants induce failed cytokinesis (Fig. S2). LZTS2 knock-down in RPE cells leads to binucleation (Fig. S3). α-cat butterfly-patterned eye dystrophy missense mutants generally show enhanced junctional recruitment of Vinculin, comparable to the α-cat R551A salt-bridge disrupting mutant (Fig. S4). α-cat butterfly-patterned eye dystrophy missense mutants generally show enhanced junctional recruitment of vinculin, comparable to the α-cat R551A salt-bridge disrupting mutant in MDCK monolayers distal to the wound site (Fig. S5). Only α-cat H0-ABD and α-cat E307K mutants show enhanced junctional recruitment of LZTS2 in MDCK monolayers distal to the wound site (Fig. S6). An α-cat ΔM1 mutant shows greatly enhanced association with LZTS2 than the α-cat R551A salt-bridge disrupting mutant (Fig. S7). α-cat-ΔM1 is sufficient to induce binucleation in parental MDCK cells (Fig. S8). Persistent recruitment of vinculin to apical junctions via α-cat ΔM2-3 mutant impacts early mitotic rounding but not cytokinesis (Fig. S9). α-cat CRISPR knock-out MDCK cells show robust binucleation (Fig. S10). Table S1 shows identification of α-cat proximity partners sensitive to M-domain opening via salt-bridge disruption. Video 1 shows persistent coupling of α-cat to F-actin promotes binucleation via cytokinesis failure. Data S1 shows a-cat M-domain missense mutant residues (E307 and L436) and mechanosensitive residues R551 and helix 0 sequence RAIM are conserved across human, mice, dog and fly Ctnna1 sequences.
Data availability
Bio-ID proteomic data files were deposited to ProteomeXchange through the MassIVE repository and assigned accession numbers PXD059476 and MSF000096786, respectively.
Acknowledgments
This work relied on the following Northwestern University services and core facilities: Center for Advanced Microscopy (NCI CCSG P30 CA060553, NCRR 1S10 RR031680, 1S10OD021704), Flow Cytometry (NCI CA060553, 1S10OD011996, 1S10OD026814) and Skin Biology & Disease Resource Core (P30 AR075049).
A.-C. Gingras is supported by the Terry Fox Research Institute Program Project Grant (TFRI PPG 1107). C.J. Gottardi is supported by the National Institutes of Health Grant HL163611 and GM129312. J.M. Quinn by F30EY036267.
Author contributions: Y. Wang: Data curation, Formal analysis, Investigation, Methodology, Software, Validation, Visualization, Writing - original draft, Writing - review & editing, A. Yemelyanov: Investigation, Methodology, C.D. Go: Investigation, Resources, S.K. Kim: Formal analysis, Investigation, J.M. Quinn: Formal analysis, Investigation, Methodology, Validation, A.S. Flozak: Data curation, Formal analysis, Investigation, Resources, Validation, Visualization, Writing - review & editing, P.M. Le: Visualization, S. Liang: Formal analysis, Visualization, A.-C. Gingras: Data curation, Investigation, Supervision, Writing - review & editing, M. Ikura: Resources, N. Ishiyama: Investigation, Methodology, C.J. Gottardi: Conceptualization, Data curation, Formal analysis, Funding acquisition, Investigation, Methodology, Project administration, Supervision, Validation, Visualization, Writing - original draft, Writing - review & editing.
References
Author notes
Y. Wang and A. Yemelyanov share co-first authorship.
Disclosures: The authors declare no competing interests exist.






