Osteocytes’ response to dynamic loading plays a crucial role in regulating the bone mass but quickly becomes saturated such that downstream induction of bone formation plateaus. The underlying mechanisms that downregulate osteocytes’ sensitivity and overall response to loading remain unknown. In other cell types, purinergic signaling through the P2Y2 receptor has the potential to downregulate the sensitivity to loading by modifying cell stiffness through actin polymerization and cytoskeleton organization. Herein, we examined the role of P2Y2 activation in regulating osteocytes’ mechanotransduction using a P2Y2 knockout cell line alongside conditional knockout mice. Our findings demonstrate that the absence of P2Y2 expression in MLO-Y4 cells prevents actin polymerization while increasing the sensitivity to fluid flow–induced shear stress. Deleting osteocytes’ P2Y2 expression in conditional-knockout mice enabled bone formation to increase when increasing the duration of exercise. Overall, P2Y2 activation under loading produces a negative feedback loop, limiting osteocytes’ response to continuous loading by shifting the sensitivity to mechanical strain through actin stress fiber formation.
Introduction
The capacity for bone to sense mechanical loading and adapt was first considered in the late 19th century. Since then, we have come to understand that the adaptive response to mechanical loading is critical to bone metabolism by inducing the anabolic formation of new bone. While increasing the magnitude and rate of applied strain is met with an increase in bone formation, increasing the duration or number of loading cycles without any interruption is met with “diminishing returns” as the anabolic response quickly becomes saturated. In the seminal work by Rubin and Lanyon, the number of cycles needed to saturate the anabolic response to loading (2,000 µε in compression) was first reported in avian bone to be 36 cycles (Rubin and Lanyon, 1984). A similar saturation has been shown in rats under four-point bending and even in response to jumping (Forwood et al., 1996; Turner et al., 1994; Umemura et al., 1997). As a result, the response to loading is considered to not only induce bone formation but also to invoke a desensitization process that limits the overall anabolic response to loading. The induction of bone formation under loading is largely regulated by osteocytes’ response to the interstitial fluid flow generated in the lacuna–canaliculi system (Dallas et al., 2013). Osteocytes’ response to loading is characterized by the production and release of various secondary messengers that activate osteoblasts or suppress osteoclast behavior. Under continuous loading, osteocytes’ response quickly becomes saturated, such that the downstream induction of bone formation plateaus (Lu et al., 2012; Siller-Jackson et al., 2008). The underlying mechanisms that downregulate osteocytes’ sensitivity and overall response to loading may offer therapeutic targets that would enhance the efficacy of daily activities to increase bone mass and reduce fracture risk in pathological conditions (Gardinier, 2021).
Extensive work over the years has begun to characterize osteocytes’ response to fluid flow. Deformation of the cell membrane at the onset of fluid flow elicits a robust intracellular calcium response followed by the vesicular release of nucleotides and purinergic signaling through P2 receptors. Osteocytes are currently known to express an array of P2 receptors that are subdivided into P2X ligand-gated ion channels (P2X1, P2X2, P2X3, P2X4, and P2X7) and P2Y G-protein-coupled receptors (P2Y2, P2Y4, P2Y6, P2Y12, and P2Y13) (Kringelbach et al., 2014, 2015; Orriss et al., 2006). Of the P2X receptors, only the P2X2 and P2X7 receptors are responsive to agonists independently, while the P2X1 receptor may function when coupled with the P2X2 receptor. The P2X7 receptor in particular facilitates osteocytes’ intracellular calcium response to loading, which in turn contributes to the downstream induction of periosteal bone formation under in vivo loading conditions (Kringelbach et al., 2015; Li et al., 2005). In contrast, little is known regarding the function of P2Y receptors among osteocytes. Of the various subtypes, the P2Y2 receptor is most abundantly expressed by osteocytes (Orriss et al., 2006, 2012). In our previous work with osteoblasts, P2Y2 activation during fluid flow increased cell stiffness by activating RhoA-GTPase and the downstream induction of actin stress fiber formation (Gardinier et al., 2014). Given that actin stress fiber formation has the potential to reduce the mechanosensitivity by restricting the degree of membrane strain under loading (Charras and Horton, 2002; Zhang et al., 2006), our previous study went on to demonstrate that deleting P2Y2 expression increased osteoblasts’ sensitivity to subsequent bouts of loading (Gardinier et al., 2014). This negative feedback loop through P2Y2 activation is thought to protect cells or tissue from potential damage under excessive loads. Overall, P2Y2 action presents a potential negative feedback loop with the capacity to downregulate a cell’s mechanosensitivity.
To date, the extent to which P2Y2 expression impacts bone formation has only been examined in global knockout mice, which display a mild increase in bone mass that becomes more evident with age (Orriss et al., 2007, 2011, 2017). However, the increase in bone mass has regularly been attributed to changes in osteoblast function and mineralization (Orriss et al., 2012). Overall, it remains unclear if potential changes in osteocyte mechanotransduction may contribute to the phenotype or if P2Y2 at all impacts the induction of bone formation under loading. Based on observations in other cell types we hypothesize that deleting P2Y2 expression in osteocytes enhances the mechanosensitivity to fluid flow and increases the induction of formation under physiological loading.
Results
To test our hypothesis, P2ry2-knockout cell lines were generated using a CRISPR/Cas9 approach in MLO-Y4 cells. Three single-cell clones were identified and initially characterized. A single point mutation within exon-1 of the P2ry2 gene was observed in two separate clones transfected with the same gR1 (M708 and M715) when compared with MLO-Y4 cells transfected with the NTC vector. A third clone (M354) presented two PCR products indicating 58 and 123 bp deletions spanning different alleles of the region targeted by gR1. Sequencing of the cDNA found the same point mutation for the M708 and M715 clones, as well as the 58 and 123 bp deletions in each PCR product of the M354 clone (Fig. S1 A). The frameshift resulting from the point mutation in M708 and M715 clones truncated the predicted protein sequence from 373 to 96 amino acids (Fig. S1 B). The 58-bp deletion in the M354 clone also results in a frameshift that truncates the protein sequence from 373 to 193 amino acids. However, the 123-bp deletion identified in the M354 clone did not create a frameshift; instead, the predicted protein sequence is missing 41 amino acids within the first transmembrane domain while the remaining sequence remains the same (Fig. S1 B). Upon further analysis, we found that the M708 clone expressed higher or similar mRNA levels of the osteocytic markers Dmp1, Phex, and E11 (also known as Pdpn) compared with NTC control cells, while the mRNA expression of M354 cells was significantly smaller (Fig. S1 C). Because E11 is critical to dendrite growth and function (Staines et al., 2017, 2020), the functional response of M354 cells to loading is likely compromised independent of P2Y2 activation. In M708 cells, the increased Dmp1 and Phex expression are not expected to have a direct effect on the mechanotransduction pathways, given that both proteins play a larger role in regulating mineralization and phosphate metabolism (Bonewald, 2011). Furthermore, maintaining the cells on type-1 collagen avoids any indirect effect Dmp1 or Phex may have through integrin interactions. As a result, the M708 clone was used throughout the remainder of the study. Visually, the M708 cells display shorter dendrites and a more circular cell body compared with the asteroidal shape typical of NTC controls (Fig. 1 B). At lower cell densities, M708 cells display similar growth rates as NTC cells but then slow by day six where there is a clear 35% decrease in cell number that is not associated with an increase in cell death (Fig. 1 C). Because cells were used within 2–4 days after seeding, the shift in growth rate at later time points was not expected to affect our findings.
Sequencing and characterization of the M708 and M354 clones. (A) Sequencing of the M708 clone mRNA revealed a single insertion, while the M354 clone revealed two deletions of 58 bp and 123 bp in size. (B) The predicted protein sequence for the M708 clone following a single insertion was truncated to 96 amino acids from 373. The protein sequence for the M354 clone following a 58 bp deletion is truncated down to 193 amino acids, and the sequence following a 123 bp deletion retained all but 41 amino acids (highlighted in gray) within the first transmembrane domain. (C) Based on qRT-PCR, M708 cells expressed significantly higher mRNA levels of Dmp1 and Phex, suggesting a highly osteocytic phenotype. The M354 clone expressed significantly higher mRNA of Dmp1 but significantly less mRNA of Phex and E11 (also known as Pdpn) compared to NTC and the M708 clone. (D) Growth curve for NTC, M708, and M354 cell lines revealed significantly less growth after 4 days. Student’s t test was used to identify significant differences between groups (*P < 0.01). Bar shows means (± SD).
Sequencing and characterization of the M708 and M354 clones. (A) Sequencing of the M708 clone mRNA revealed a single insertion, while the M354 clone revealed two deletions of 58 bp and 123 bp in size. (B) The predicted protein sequence for the M708 clone following a single insertion was truncated to 96 amino acids from 373. The protein sequence for the M354 clone following a 58 bp deletion is truncated down to 193 amino acids, and the sequence following a 123 bp deletion retained all but 41 amino acids (highlighted in gray) within the first transmembrane domain. (C) Based on qRT-PCR, M708 cells expressed significantly higher mRNA levels of Dmp1 and Phex, suggesting a highly osteocytic phenotype. The M354 clone expressed significantly higher mRNA of Dmp1 but significantly less mRNA of Phex and E11 (also known as Pdpn) compared to NTC and the M708 clone. (D) Growth curve for NTC, M708, and M354 cell lines revealed significantly less growth after 4 days. Student’s t test was used to identify significant differences between groups (*P < 0.01). Bar shows means (± SD).
Osteocytes’ actin cytoskeleton organization in response to fluid flow is regulated by P2Y2 activation. (A) Guide RNAs were designed to target the P2ry2 gene of MLO-Y4 cells. The single cell clone M708 exhibited a single point mutation that created an ORG frameshift and a predicted protein sequence that is truncated to 96 aa from the 373 aa native protein. (B) Under visible light, M708 cells display a less dendritic phenotype compared with NTC controls. (C) M708 growth based on cell numbers significantly slowed after 4 days, while the percentage of viable cells remained the same. (D) RhoA activity was measured based on G-LISA following 15 min of OFF. (E) Phalloidin staining of the actin cytoskeleton following 60 min of static or OFF conditions. (F) Representative Western blot analysis and quantification of cofilin phosphorylation in response to 15 min of OFF. Student’s t test was used to identify significant differences between groups (*P < 0.05, **P < 0.01). Bars show means ± SD, and data points represent biological replicates. Source data are available for this figure: SourceData F1.
Osteocytes’ actin cytoskeleton organization in response to fluid flow is regulated by P2Y2 activation. (A) Guide RNAs were designed to target the P2ry2 gene of MLO-Y4 cells. The single cell clone M708 exhibited a single point mutation that created an ORG frameshift and a predicted protein sequence that is truncated to 96 aa from the 373 aa native protein. (B) Under visible light, M708 cells display a less dendritic phenotype compared with NTC controls. (C) M708 growth based on cell numbers significantly slowed after 4 days, while the percentage of viable cells remained the same. (D) RhoA activity was measured based on G-LISA following 15 min of OFF. (E) Phalloidin staining of the actin cytoskeleton following 60 min of static or OFF conditions. (F) Representative Western blot analysis and quantification of cofilin phosphorylation in response to 15 min of OFF. Student’s t test was used to identify significant differences between groups (*P < 0.05, **P < 0.01). Bars show means ± SD, and data points represent biological replicates. Source data are available for this figure: SourceData F1.
P2Y2 regulates actin-cytoskeleton organization under loading
Given that P2Y2 activation plays a role in regulating the organization of the actin-cytoskeleton, (Sathanoori et al., 2017), we then examined RhoA activation in response to oscillatory fluid flow (OFF). In NTC cells, RhoA activation peaks after 30 min of fluid flow (Fig. S2). At the same time point, M708 cells failed to exhibit a significant change in RhoA activation compared with M708 static controls (Fig. 1 D), which subsequently corresponded with a lack of cofilin phosphorylation (Fig. 1 F). The lack of phosphorylation in M708 cells allows cofilin to continue severing actin filaments (Nebl et al., 1996). As a result, M708 cells displayed diffuse staining of the actin-cytoskeleton after 60 min of fluid flow, while increased actin polymerization was clearly evident in NTC cells under the same fluid flow conditions (Fig. 1 E). Overall, signaling along the RhoA/Limk2/cofilin cascade under fluid flow is lost in the absence of P2Y2 activation.
Time course of RhoA activity in NTC cells revealed a significant increase after 30 min of OFF. Cells were also treated with 10 µM lysophosphatidic acid (LPA) for 30 min as a positive control. Student’s t test was used to identify significant differences between groups (*P < 0.05). Bars show means (± SD, n = 3).
Time course of RhoA activity in NTC cells revealed a significant increase after 30 min of OFF. Cells were also treated with 10 µM lysophosphatidic acid (LPA) for 30 min as a positive control. Student’s t test was used to identify significant differences between groups (*P < 0.05). Bars show means (± SD, n = 3).
P2Y2 activation reduces osteocytes’ sensitivity to loading
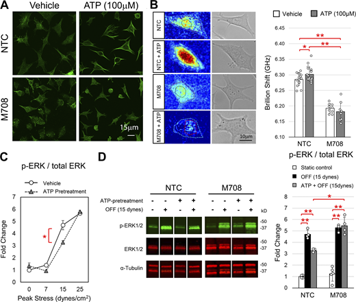
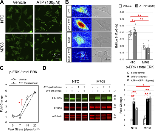
To then understand how the increase in actin polymerization through P2Y2 affects osteocytes’ response to fluid flow, cells were first treated with ATP to mimic the effects of fluid flow. A dose response found cofilin phosphorylation to increase under 100 µM (Fig. S3 A). Using this dosage, ATP treatment of NTC cells increased actin polymerization after 60 min, while the actin cytoskeleton remained diffuse and disorganized in M708 cells (Fig. 2 A). Brillouin microscopy was then used to verify changes in the mechanical properties of osteocytes following P2Y2 activation (Fig. 2 B). The optical Brillouin frequency shift (Brillouin shift) is directly related to the material properties of the cell, namely the elastic longitudinal modulus of the cell (Scarcelli et al., 2015; Zhang et al., 2020, 2023). In response to ATP, NTC cells displayed an increase in the Brillouin shift that suggests an increase in the modulus of the cell (Fig. 2 B). The increased Brillouin shift was also dose dependent and matched the increased cofilin phosphorylation (Fig. S3 B). In M708 cells, the Brillouin shift was significantly smaller and failed to increase in response to ATP (Fig. 2 B), demonstrating that P2Y2 is expressly responsible for the shift in mechanical properties. To understand how the increased mechanical properties impact osteocytes’ mechanosensitivity, cells were exposed to varying magnitudes of fluid flow–induced shear strain (7, 15, and 25 dynes/cm2) following ATP pretreatment. Without any pretreatment, a dose response in ERK1/2 activation is observed with increasing strain, reaching a peak at 25 dynes/cm2 (Fig. 2 C). Pretreatment of NTC cells with ATP shifted this dose response, such that ERK1/2 activation at 15 dynes/cm2 was significantly reduced by 25% before reaching a similar peak at 25 dynes/cm2. Lower concentrations of ATP pretreatment failed to mitigate the activation of ERK in response to 15 dynes/cm2 (Fig. S3 C). Given that ERK activation is recovered by increasing the magnitude of strain, the lack of response to smaller strains following the ATP pretreatment is attributed to the shift in cell stiffness. Conversely, pretreating M708 cells with ATP did not affect the dose response to fluid flow, given that ERK1/2 phosphorylation at 15 dynes/cm2 was the same as non-treated controls (Fig. 2 D). These data demonstrate that P2Y2 activation increases cell stiffness and subsequently the magnitude of strain needed to elicit a response.
Dose response to ATP in NTC cells. (A) Representative blot and quantification of cofilin phosphorylation in response to 0 (Ctl), 1, 10, and 100 µM ATP treatment for 30 min demonstrate a dose of 100 µM ATP is required to significantly increase cofilin phosphorylation. (C) The Brillouin shift was measured in response to 0 (Ctl), 1, 10, and 100 µM ATP treatment. (B) Representative blot and quantification of ERK phosphorylation after OFF was unaffected when pretreating cells with 10 µM of ATP, but was significantly reduced when pretreating cells with 100 µM of ATP. Bars show mean (± SD) with data points representing individual cells as biological replicates. Student’s t test was used to identify significant differences between groups (*P < 0.01). Source data are available for this figure: SourceData FS3.
Dose response to ATP in NTC cells. (A) Representative blot and quantification of cofilin phosphorylation in response to 0 (Ctl), 1, 10, and 100 µM ATP treatment for 30 min demonstrate a dose of 100 µM ATP is required to significantly increase cofilin phosphorylation. (C) The Brillouin shift was measured in response to 0 (Ctl), 1, 10, and 100 µM ATP treatment. (B) Representative blot and quantification of ERK phosphorylation after OFF was unaffected when pretreating cells with 10 µM of ATP, but was significantly reduced when pretreating cells with 100 µM of ATP. Bars show mean (± SD) with data points representing individual cells as biological replicates. Student’s t test was used to identify significant differences between groups (*P < 0.01). Source data are available for this figure: SourceData FS3.
P2Y2 activation increases actin polymerization and decreases osteocytes sensitivity to loading. (A) Representative phalloidin staining of the actin cytoskeleton following treatment with ATP (100 µM) or vehicle for 60 min. (B) Representative images of the Brillion shift and quantification in the following 60 min of ATP (100 µM) or vehicle treatment. (C) Western blot quantification of ERK1/2 phosphorylation in response to 15 min of OFF with a peak shear stress of 7, 15, or 25 dynes/cm2. (D) Representative Western blot and quantification for ERK1/2 phosphorylation in response to 15 minutes of OFF with a peak stress of 15 dynes. Student’s t test was used to identify significant differences between groups (*P < 0.01, **P < 0.001). Bars show means ± SD and data points represent biological replicates. Source data are available for this figure: SourceData F2.
P2Y2 activation increases actin polymerization and decreases osteocytes sensitivity to loading. (A) Representative phalloidin staining of the actin cytoskeleton following treatment with ATP (100 µM) or vehicle for 60 min. (B) Representative images of the Brillion shift and quantification in the following 60 min of ATP (100 µM) or vehicle treatment. (C) Western blot quantification of ERK1/2 phosphorylation in response to 15 min of OFF with a peak shear stress of 7, 15, or 25 dynes/cm2. (D) Representative Western blot and quantification for ERK1/2 phosphorylation in response to 15 minutes of OFF with a peak stress of 15 dynes. Student’s t test was used to identify significant differences between groups (*P < 0.01, **P < 0.001). Bars show means ± SD and data points represent biological replicates. Source data are available for this figure: SourceData F2.
Loss of P2Y2 increases osteocytes’ response to fluid flow
We then examined the response to loading and found the initial release of ATP to be significantly greater in M708 compared with NTC cells (Fig. 3 A). Within 30 min of fluid flow both M708 and NTC cells displayed a similar degree of extracellular ATP levels. However, ATP levels significantly decreased for NTC cells thereafter, while the ATP levels remained elevated for M708 cells, suggesting the M708 cells maintained a level of responsiveness after 60 min of continuous fluid flow. The increase in ATP was accompanied by an increase in ERK1/2 phosphorylation, with M708 cells exhibiting a 30% greater response than NTC cells under the same flow conditions (Fig. 3 B). ERK1/2 phosphorylation remained elevated for both cell types thereafter (Fig. S4). Despite differences in ATP release and ERK1/2 phosphorylation, PGE2 release (Fig. 3 C), and CREB activation (Fig. 3 D) in response to fluid flow were the same for both M708 and NTC cells. Based on qRT-PCR analysis, mRNA expression of Rankl independent of loading was significantly reduced in M708 cells, while Opg expression was significantly elevated compared with NTC cells (Fig. 3 E). In response to fluid flow, Rankl expression was reduced even further and remained significantly smaller than NTC cells. The expression of Dkk1 also exhibited a significant decrease in response to fluid flow; however, differences between M708 and NTC cells were not observed. The lack of Rankl expression and greater Opg expression would suggest osteocytes have a greater capacity to recruit and support osteoblast activity under loading in the absence of P2Y2 activation.
Osteocytes’ response to fluid flow is enhanced in the absence of P2Y2 expression. (A) Extracellular ATP levels were measured in response to 15, 30, and 60 min of OFF. ǂ indicates P < 0.05 versus NTC cells, § indicates P < 0.05 versus 30 min of OFF. (B) Representative Western blot and quantification of ERK1/2 phosphorylation in response to 30 min of OFF. (C) Extracellular PGE2 levels were measured after 60 min of OFF. (D) Representative Western blot and quantification of CREB phosphorylation in response to 30 min of OFF. (E) After 2 h of OFF mRNA expression of Rankl, Opg, and Dkk1 were measured based on qRT-PCR and then normalized to Tbp expression and presented as a fold change relative to NTC static controls. Student’s t test was used to identify significant differences between groups (*P < 0.05, **P < 0.01). Bars show means ± SD and data points represent biological replicates. Source data are available for this figure: SourceData F3.
Osteocytes’ response to fluid flow is enhanced in the absence of P2Y2 expression. (A) Extracellular ATP levels were measured in response to 15, 30, and 60 min of OFF. ǂ indicates P < 0.05 versus NTC cells, § indicates P < 0.05 versus 30 min of OFF. (B) Representative Western blot and quantification of ERK1/2 phosphorylation in response to 30 min of OFF. (C) Extracellular PGE2 levels were measured after 60 min of OFF. (D) Representative Western blot and quantification of CREB phosphorylation in response to 30 min of OFF. (E) After 2 h of OFF mRNA expression of Rankl, Opg, and Dkk1 were measured based on qRT-PCR and then normalized to Tbp expression and presented as a fold change relative to NTC static controls. Student’s t test was used to identify significant differences between groups (*P < 0.05, **P < 0.01). Bars show means ± SD and data points represent biological replicates. Source data are available for this figure: SourceData F3.
Representative blot and quantification of ERK1/2 phosphorylation in response to 15, 30, and 60 min of OFF. Both NTC and M708 cells revealed a significant increase after 15 min of OFF, which remained significantly elevated after 30 and 60 min of OFF. Student’s t test was used to identify significant differences between groups (*P < 0.01) Bar shows mean (± SD). Source data are available for this figure: SourceData FS4.
Representative blot and quantification of ERK1/2 phosphorylation in response to 15, 30, and 60 min of OFF. Both NTC and M708 cells revealed a significant increase after 15 min of OFF, which remained significantly elevated after 30 and 60 min of OFF. Student’s t test was used to identify significant differences between groups (*P < 0.01) Bar shows mean (± SD). Source data are available for this figure: SourceData FS4.
Targeted deletion of osteocytes’ P2Y2 receptor increases bone formation under prolonged exercise
Given that the loss of P2Y2 expression shifts osteocytes’ sensitivity to loading, we then subjected conditional knockout mice targeting osteocytes’ P2Y2 expression (P2Y2cKO) and their wild-type (WT) controls to 30- and 60-min treadmill exercise regimens for 5 wk. Deletion of P2Y2 was largely isolated to osteocytes based on mRNA expression from osteocyte-enriched samples of cortical bone, while bone marrow displayed a lack of change in mRNA expression (Fig. S5 A). In addition, osteocyte-enriched cortical bone displayed similar changes in Dmp1 expression as the M708 cells, along with a significant increase in E11 expression (Fig. S5 B). Body weights for WT and P2Y2cKO mice were similar at the onset of the experiment and did not change significantly following 5 wk of sedentary exercise conditions (Fig. S5 C). Dynamic histomorphometry revealed an increase in periosteal mineralization in response to exercise across both genotypes (Fig. 4 A), which is characteristic of the response to loading (Gross et al., 1997; Judex et al., 1997; Srinivasan et al., 2012). Quantification of the labeling revealed that genotype had a main effect on the periosteal mineralizing surface (Ps.MS/BS) and the periosteal area of new tissue (Ps.BFA), while exercise had a main effect on Ps.MS/BS, periosteal bone formation rate (Ps.BFR), and Ps.BFA (Fig. 4 B). The periosteal response to exercise also displayed a significant interaction between genotype and the exercise regimen, such that P2Y2cKO mice displayed a greater response to the 60-min exercise regimen compared with WT mice. In response to the 60-min exercise regimen, the Ps.BS/MS and Ps.BFA gains were 36% and 60% greater, respectively, in P2Y2cKO mice when compared with WT mice subjected to the same exercise regimen. Increasing the exercise regimen from 30 to 60 min also significantly increased Ps.BFR for P2Y2cKO mice. Conversely, WT mice did not display an added benefit when increasing the exercise regimen from 30 to 60 min. The lack of a greater response at the periosteal surface in WT mice demonstrates the concept of diminishing returns, such that increasing the duration of loading was not met with a subsequent increase in bone formation (Rubin and Lanyon, 1984). The added response in bone formation in P2Y2cKO mice goes on to support our hypothesis that osteocytes P2Y2 receptor contributes to the diminishing returns under prolonged loading.
P2Y2 expression in WT and P2Y2cKO mice along with body weights. (A) The mRNA expression of P2Y2 in osteocyte-enriched cortical bone samples and bone marrow fraction was measured for both WT and P2Y2cKO mice. The expression of P2Y2 was significantly reduced in the osteocyte-enriched cortical bone samples, while the bone marrow fraction still displayed high levels. *P < 0.01. Bars show means (± SD). (B) The mRNA expression of osteocyte markers Dmp1, Phex, and E11 (also known as Pdpn) was measured in osteocyte-enriched tibia samples from WT and P2Y2cKO mice. Student’s t test was used to identify significant differences between groups (*P < 0.05). Bars show means (± SD). (C) Body weights for WT and P2Y2cKO mice following 5 wk of exercise or sedentary conditions.
P2Y2 expression in WT and P2Y2cKO mice along with body weights. (A) The mRNA expression of P2Y2 in osteocyte-enriched cortical bone samples and bone marrow fraction was measured for both WT and P2Y2cKO mice. The expression of P2Y2 was significantly reduced in the osteocyte-enriched cortical bone samples, while the bone marrow fraction still displayed high levels. *P < 0.01. Bars show means (± SD). (B) The mRNA expression of osteocyte markers Dmp1, Phex, and E11 (also known as Pdpn) was measured in osteocyte-enriched tibia samples from WT and P2Y2cKO mice. Student’s t test was used to identify significant differences between groups (*P < 0.05). Bars show means (± SD). (C) Body weights for WT and P2Y2cKO mice following 5 wk of exercise or sedentary conditions.
Deleting P2Y2 expression allows the periosteal bone formation to increase under longer durations of exercise. (A) Representative images of the fluorochrome labeling in the tibia at the mid-diaphysis. (B and C) The periosteal mineralizing surface (Ps.MS/BS), periosteal bone formation rate (Ps.BFR), and periosteal area of new tissue (Ps.BFA) were quantified (B) along with the (C) endocortical mineralizing surface (Ec.MS/BS), endocortical mineral apposition rate (Ec.MAR), endocortical bone formation rate (Ec.BFR), and endocortical area of new tissue (Ec.BFA). Two-way ANOVA identified main effects for genotype (G), activity (A), and their interaction (G×A). *P < 0.05, **P < 0.01. Bars show means ± SD, data points represent individual mice in each group.
Deleting P2Y2 expression allows the periosteal bone formation to increase under longer durations of exercise. (A) Representative images of the fluorochrome labeling in the tibia at the mid-diaphysis. (B and C) The periosteal mineralizing surface (Ps.MS/BS), periosteal bone formation rate (Ps.BFR), and periosteal area of new tissue (Ps.BFA) were quantified (B) along with the (C) endocortical mineralizing surface (Ec.MS/BS), endocortical mineral apposition rate (Ec.MAR), endocortical bone formation rate (Ec.BFR), and endocortical area of new tissue (Ec.BFA). Two-way ANOVA identified main effects for genotype (G), activity (A), and their interaction (G×A). *P < 0.05, **P < 0.01. Bars show means ± SD, data points represent individual mice in each group.
At the endocortical surface, exercise had a main effect on the Ec.MS/BS, Ec.MAR, and Ec.BFR (Fig. 4 C), such that exercise appears to decrease the endocortical bone formation. However, no significant differences were identified between individual groups. The endocortical area of newly formed bone (Ec.BFA) did present a significant interaction between genotype and exercise, such that Ec.BFA was significantly greater in sedentary P2Y2cKO mice by 130% when compared with WT controls. The increase in Ec.BFA suggests a shift in bone turnover that favors bone formation at the endocortical surface independent of exogenous loading.
The increased bone formation following 5-wk of exercise was accompanied by changes in cortical geometry-based microcomputed tomography (µCT) analysis. The main effects from exercise included an increase in cortical area (Ct.Ar) and moment of inertia (MOI) through expansion of the periosteal perimeter (Ps.Pm) and the endocortical perimeter (Ec.Pm) (Fig. 5 A). Expansion of the cortical cortex has been reported in similar exercise models using mature mice (Wallace et al., 2007). Based on individual comparisons, both exercise regimens significantly increased Ct.Ar across each genotype when compared with their sedentary controls. However, comparisons between exercise regimens show that increasing the duration of exercise in WT mice fails to have an additive effect, given the lack of significant differences in cortical geometry between the 30- and 60-min exercise regimens. Conversely, the 60-min exercise regimen significantly increased Ct.Ar by 10% compared with the 30-min exercise regimen, which corresponded with a significant increase in periosteal expansion based on the 7% increase in Ps.Pm (4.19 ± 0.12 μm versus 4.48 ± 0.17 μm, P < 0.01). P2Y2cKO mice subjected to the 60-exercise regimen also displayed significant gains in Ct.Th that extended from a lack of the endocortical expansion as the Ps.Pm continued to expand. Overall, these data demonstrate that increasing the duration of exercise has an additive effect on cortical geometry and overall bone mass in the absence of osteocytes’ P2Y2 expression.
Increasing the duration of exercise produces greater gains in bone mass in the absence of P2Y2 expression. (A) μCT analysis of the tibia included cortical area (Ct.Ar), thickness (Ct.Th), moment of inertia (MOIA/P), along with periosteal and endocortical perimeters (Ps.Pm, Ec.Pm). (B) Mechanical properties ultimate load, stiffness, and total work were measured in the tibia under four-point bending. (C) Average force-deflection curves of the tibia from WT and P2Y2cKO mice. Two-way ANOVA identified the main effects of genotype (G), activity (A), and their interaction (G×A). Tukey’s post-hoc analysis identified significant differences between groups. *P < 0.05, **P < 0.01. Bars show means ± SD, data points represent individual mice in each group.
Increasing the duration of exercise produces greater gains in bone mass in the absence of P2Y2 expression. (A) μCT analysis of the tibia included cortical area (Ct.Ar), thickness (Ct.Th), moment of inertia (MOIA/P), along with periosteal and endocortical perimeters (Ps.Pm, Ec.Pm). (B) Mechanical properties ultimate load, stiffness, and total work were measured in the tibia under four-point bending. (C) Average force-deflection curves of the tibia from WT and P2Y2cKO mice. Two-way ANOVA identified the main effects of genotype (G), activity (A), and their interaction (G×A). Tukey’s post-hoc analysis identified significant differences between groups. *P < 0.05, **P < 0.01. Bars show means ± SD, data points represent individual mice in each group.
Given the increase in bone mass, changes in mechanical strength were then measured in the tibia under four-point bending. Across both genotypes exercise displayed a main effect on structural-level properties, namely the ultimate load and total work. For WT mice, both the 30- and 60-min exercise regimens significantly increased the ultimate load by 28% and 20%, respectively (Fig. 5, B and C), as well as the work calculated under the force-displacement curve by 102% and 77%, respectively. The increase in total work was attributed to the increased post-yield displacement (Table S1), which often suggests a shift in the matrix properties of bone (Burstein et al., 1975; Garnero et al., 2006; Viguet-Carrin et al., 2006). Increasing the duration of exercise from 30 to 60 min didn’t have an additive effect on the ultimate load or total work similar to the trends in bone formation rate and cortical geometry. Subjecting P2Y2cKO mice to either exercise regimen had no significant effect on the ultimate load or work compared with sedentary controls. The lack of changes in mechanical strength with exercise is likely due to the unexpected increase in ultimate load and work found in sedentary P2Y2cKO mice when compared with sedentary WT mice. The increased ultimate load and work in P2Y2cKO mice were independent of significant changes in bone mineral density (Table 1) or cortical geometry. Using the cortical geometry at the fracture site, tissue-level mechanical properties were then calculated (Table 1). However, no significant changes were observed between sedentary P2Y2cKO and sedentary WT groups that would explain the increased structural-level properties. Instead, exercise had a main effect on the yield stress and modulus, such that the 60-min exercise regimen caused a significant decrease in both yield stress and modulus by 18% and 22%, respectively, in WT mice (Table 1). Conversely, tissue-level properties in P2Y2cKO mice remained unaffected by either exercise regimen. Altogether, these data suggest that the bone mass gained under longer exercise regimens exhibited unique material properties, but in the absence of osteocytes’ P2Y2 expression normative material properties are maintained as bone mass increases with exercise.
Tissue-level properties of the tibia
| . | WT . | KO . | . | ||||||
|---|---|---|---|---|---|---|---|---|---|
| Sedentary . | 30′-Exercise . | 60′-Exercise . | Sedentary . | 30′-Exercise . | 60′-Exercise . | Main effects . | |||
| (n = 11) | (n = 9) | (n = 11) | (n = 12) | (n = 11) | (n = 12) | G | A | G×A | |
| TMD (g K2HPO4/cm3) | 1.032 (0.040) | 1.045 (0.07) | 1.037 (0.047) | 1.045 (0.071) | 0.997 (0.062) | 1.021 (0.056) | 0.969 | 0.225 | 0.953 |
| Yield stress (MPa) | 143.4 (14.3) | 134.6 (16.3) | 117.9 (21.0)a | 138.2 (17.2) | 124.6 (8.2) | 126.3 (16.6) | 0.823 | 0.001 | 0.169 |
| Ultimate stress (MPa) | 146.1 (13.3) | 160.6 (31.0) | 139.3 (15.7) | 159.5 (18.2) | 143.1 (20.9) | 157.1 (18.4) | 0.188 | 0.646 | 0.019 |
| Yield strain (μe) | 19,193 (2,796) | 18,349 (2,283) | 19,702 (3,852) | 17,841 (3,077) | 17,278 (1,751) | 18,811 (2,129) | 0.125 | 0.173 | 0.916 |
| Ultimate strain (μe) | 21,933 (6,264) | 28,928 (9,153) | 31,318 (6,121)a | 29,081 (7,422) | 24,996 (7,517) | 31,306 (3,785) | 0.427 | 0.023 | 0.049 |
| Modulus (GPa) | 8.75 (1.14) | 8.73 (1.48) | 6.75 (1.20)a | 8.61 (1.36) | 8.03 (0.60) | 7.43 (0.70) | 0.68 | <0.001 | 0.100 |
| . | WT . | KO . | . | ||||||
|---|---|---|---|---|---|---|---|---|---|
| Sedentary . | 30′-Exercise . | 60′-Exercise . | Sedentary . | 30′-Exercise . | 60′-Exercise . | Main effects . | |||
| (n = 11) | (n = 9) | (n = 11) | (n = 12) | (n = 11) | (n = 12) | G | A | G×A | |
| TMD (g K2HPO4/cm3) | 1.032 (0.040) | 1.045 (0.07) | 1.037 (0.047) | 1.045 (0.071) | 0.997 (0.062) | 1.021 (0.056) | 0.969 | 0.225 | 0.953 |
| Yield stress (MPa) | 143.4 (14.3) | 134.6 (16.3) | 117.9 (21.0)a | 138.2 (17.2) | 124.6 (8.2) | 126.3 (16.6) | 0.823 | 0.001 | 0.169 |
| Ultimate stress (MPa) | 146.1 (13.3) | 160.6 (31.0) | 139.3 (15.7) | 159.5 (18.2) | 143.1 (20.9) | 157.1 (18.4) | 0.188 | 0.646 | 0.019 |
| Yield strain (μe) | 19,193 (2,796) | 18,349 (2,283) | 19,702 (3,852) | 17,841 (3,077) | 17,278 (1,751) | 18,811 (2,129) | 0.125 | 0.173 | 0.916 |
| Ultimate strain (μe) | 21,933 (6,264) | 28,928 (9,153) | 31,318 (6,121)a | 29,081 (7,422) | 24,996 (7,517) | 31,306 (3,785) | 0.427 | 0.023 | 0.049 |
| Modulus (GPa) | 8.75 (1.14) | 8.73 (1.48) | 6.75 (1.20)a | 8.61 (1.36) | 8.03 (0.60) | 7.43 (0.70) | 0.68 | <0.001 | 0.100 |
Two-way ANOVA identified the main effects for genotype (G), activity (A), and their interaction (G × A). Tukey post-hoc analysis identified significant differences between groups. Mean (± SD).
P < 0.05 versus Sedentary control.
Given that 60 min of exercise had the greatest impact on bone formation and cortical geometry across both genotypes, we then examined early changes in osteocyte function during the first week by extracting mRNA from osteocyte-enriched tibia samples. Similar to our previous work, 5 days of exercise produced a significant decrease in Rankl expression along with Dkk1 and Sost across both WT and P2Y2cKO mice (Fig. 6) (Gardinier et al., 2016, 2018). At the same time, these findings are consistent with the in vitro work, namely the significant decrease in Rankl and Dkk1 (Fig. 3 E). Both Rankl and Sost expression following exercise was significantly smaller in P2Y2cKO mice compared with WT mice subjected to the same exercise regimen. Contrary to our in vitro work, Opg expression decreased in response to exercise across both genotypes. As a result, WT mice displayed a significantly greater Rankl/Op ratio following exercise compared to sedentary controls. However, the Rankl/Opg ratio in P2Y2cKO mice was significantly smaller following exercise when compared to WT controls, suggesting significantly less support for bone resorption under loading similar to our in vitro findings.
Changes in gene expression during the 60-min exercise regimen are more pronounced in the absence of P2Y2 expression. The mRNA expression of Rankl, Opg, Dkk1, and Sost was measured in osteocyte-enriched tibia samples using qRT-PCR by normalizing to Tbp expression and then WT sedentary controls. Student’s t test was used to identify significant differences between groups (*P < 0.05, **P < 0.01). Bars show means ± SD, data points represent individual mice in each group.
Changes in gene expression during the 60-min exercise regimen are more pronounced in the absence of P2Y2 expression. The mRNA expression of Rankl, Opg, Dkk1, and Sost was measured in osteocyte-enriched tibia samples using qRT-PCR by normalizing to Tbp expression and then WT sedentary controls. Student’s t test was used to identify significant differences between groups (*P < 0.05, **P < 0.01). Bars show means ± SD, data points represent individual mice in each group.
Discussion
The underlying mechanisms that contribute to the diminishing returns regarding bone formation under dynamic loading are not fully understood. The exercise model used in this study demonstrates the concept of diminishing returns, such that increasing the duration of exercise from 30 to 60 min provided no added benefit regarding bone formation or overall strength. In a similar manner, increasing the duration of exercise from 30 to 45 min among women within 6 mo of menopause presents no added benefit in preventing bone loss (Martin and Notelovitz, 1993). In vivo loading models have predicted bone formation rates can plateau after only 36 or 50 cycles depending on the model and loading conditions (Rubin and Lanyon, 1984; Srinivasan et al., 2007). Given that 30 min of treadmill exercise can generate over 7,700 loading cycles (Herbin et al., 2007), it stands to reason that bone formation rates reached a plateau at much shorter durations. Here, we show that activation of osteocytes’ P2Y2 receptor plays a role in limiting the anabolic response to continuous loading. In the absence of P2Y2 expression among osteocytes, increasing the duration of exercise from 30 to 60 min provided greater gains in periosteal bone formation that demonstrated an increased sensitivity or responsiveness to loading. These findings support the hypothesis that P2Y2 activation produces a negative feedback loop in the anabolic response to loading and that targeting osteocytes’ P2Y2 receptor may prove beneficial to enhancing the anabolic potential of exercise.
The periosteal expansion gained in response to the 60-min exercise regimen in the absence of P2Y2 expression unexpectedly came at the expense of tissue-level properties, namely a decrease in yield stress and modulus. The shorter duration of exercise largely had no effect on tissue-level properties, while similar exercise models have produced varying results, some of which become more evident weeks after exercise was terminated (Gardinier et al., 2018; Hammond et al., 2016; Kohn et al., 2009; Wallace et al., 2007, 2009). Using alternative means, studies have reported changes in tissue composition and collagen organization that suggest improvements in tissue properties under similar models that involve 30 min of treadmill running (Gardinier et al., 2016; Hammond et al., 2016; Kohn et al., 2009). Based on our findings, increasing the duration of exercise had the opposite effect, suggesting a reduction in tissue properties. Furthermore, the absence of P2Y2 prevented any significant losses in tissue properties when increasing the duration of exercise. Unfortunately, the dominant response to treadmill running in mice occurs at the tibia (Wallace et al., 2007), which is not ideal for estimating tissue properties based on beam-bending theory. As a result, further work is needed to fully establish the loss of tissue properties when increasing the duration of exercise and the role of P2Y2 in preventing these changes.
It has been suggested that the mechanosensitivity of bone is lost due to the assembly of actin-stress fibers (Robling et al., 2001). Although actin-stress fibers are often thought to facilitate the anabolic response through activation of focal adhesions and gated channels (Gould et al., 2021), the assembly of actin-stress fibers also reduces the degree of deformation the membrane is subjected to under a given load (Jackson et al., 2008). Our study supports the possibility that the actin polymerization and gains in cell stiffness following P2Y2 activation likely contribute to the loss in reducing the anabolic response to loading (Raqeeb et al., 2011). In response to ATP, osteocytes displayed an increase in the Brillion shift that is indicative of greater cell stiffness, similar to that observed under atomic force microscopy in other cell types (Gardinier et al., 2014; Gil-Redondo et al., 2021). At the same time, the response to ATP shifted osteocytes’ dose response to varying degrees of shear stress, such that greater strains were needed to increase ERK1/2 activation. Actin polymerization following P2Y2 activation, which likely takes the form of stress fibers, is mediated through coupled integrins to the RGD (Arg-Gly-Asp) domain of the P2Y2 receptor, which allows initiation of focal adhesion kinase (FAK) and the downstream RhoA/LIMK2/Cofilin pathway (Sathanoori et al., 2017; Wang et al., 2015). Suppressing LIMK2 in osteoblasts leads to an increase in mechanosensitivity that is consistent with our current work in osteocytes (Yang et al., 2015).
In the absence of P2Y2 expression, osteocytes continued to exhibit key components of the mechanotransduction pathway, namely the release of ATP followed by ERK1/2 and CREB phosphorylation as well as PGE2 release. The extended release of ATP suggests that osteocytes’ response to loading in the absence of P2Y2 activation is maintained longer and is likely responsible for the enhanced ERK1/2 and CREB activity. Although, the subsequent release of PGE2 did not increase further, we can assume that the underlying mechanisms regulating PGE2 release, which include a combination of purinergic signaling through the P2X7 receptor or gap junctions through the hemichannel Cx43 (Genetos et al., 2007; Li et al., 2005), remain intact despite the loss of P2Y2 activation. Furthermore, the release of PGE2 in knockout cells would suggest an increase in nitric oxide (NO) production, which is critical to PGE2 production (Klein-Nulend et al., 1995). In contrast, P2Y2 activation in endothelial cells plays a key role in regulating the production of NO through G-protein signaling to IP3-mediated calcium mobilization (Chen et al., 2017; Wang et al., 2015). For osteocytes, P2Y2 activation has been implicated in regulating IP3-mediated calcium mobilization; however NO production is still feasible through the influx of extracellular calcium through stretch- and voltage-gated ion channels (Wu et al., 2017).
When characterizing the P2Y2 knockout cells and P2Y2cKO mice, osteocyte markers Dmp1 and Phex were markedly high compared with WT controls, while E11 remained relatively unaffected indicating that the osteocyte phenotype was maintained across both in vitro and in vivo studies. Both Dmp1 and Phex in particular play a key role in regulating osteocyte function, namely mineral metabolism (Feng et al., 2006; Strom and Jüppner, 2008; Yuan et al., 2008). Although Dmp1 overexpression in particular can accelerate mineralization (Bhatia et al., 2012), the inducible model allowed us to avoid any potential effects of overexpressing Dmp1 following P2Y2 deletion. Instead, gene deletion occurred after the mice had reached skeletal maturity. The overexpression of Dmp1 and Phex in our cell line would unlikely affect our findings given that cells were maintained on type-1 collagen, minimizing the effects of overexpression either extracellular matrix proteins. Given the impact of deleting P2Y2 on each osteocyte marker, it is likely that additional changes may have also occurred and will require further examination to fully understand how P2Y2 impacts osteocytes’ phenotype and function.
Overall, P2Y2 activation presents a negative feedback loop in the mechanotransduction of osteocytes, limiting the degree of bone formation that occurs under exercise. Activation of P2Y2 during loading increases actin polymerization, limiting the downstream activation of key signaling pathways. As a result, inhibiting the downstream effects of P2Y2 activation has the potential to enhance the anabolic response to continuous loading, allowing for greater gains in bone formation and overall strength.
Materials and methods
Cell cultures
MLO-Y4 cells were kindly provided by Lynda Bonewald from Indiana University School of Medicine (Indianapolis, IN, USA). Cells were maintained on type-1 collagen (BD Biosciences) coated dishes in α-minimum essential medium (α-MEM) supplemented with 2.5% FBS, 2.5% CS, and 1% penicillin–streptomycin (P/S). Cells were not allowed to exceed 70–80% confluency to maintain the phenotype.
CRISPR/Cas9-mediated gene deletion
The high-fidelity SpCas9 variant containing an R691A substitution (Cas9H) was first subcloned into the BB4-msfGFP-2A-Puro all-in-one vector. Two guide RNAs targeting sites gR1 (5′-GATACAAGTGTCGTTTCAACG-3′) and gR2 (5′-GTTGGTTTATTACTACGCCCG-3′) were then cloned into the BB4-Cas9H-msfGFP-2A-Puro. The two sgRNAs were identified with high specificity and close proximity to the P2ry2 5′ translation start site. To generate WT controls, Cas9H was subcloned with a non-targeting control (NTC) sequence that does not recognize or edit the mouse genome into the BB4-msfGFP-2A-Puro all-in-one vector. MLO-Y4 cells were transfected in six-well plates at 80% confluency with Lipofectamine (Thermo Fisher Scientific) and 1 μg of the BB4-Cas9H-msfGFP-2A-Puro containing sgR1, sgR2, or NTC. After 48 h, GFP-positive cells were recovered by FACS-based sorting and plated in 96-well plates at one cell per well. Media was replaced twice a week to expand colonies. Because P2y2 antibodies are highly crossreactive with other P2 receptors, individual clones were analyzed by DNA and mRNA sequencing. Two independent clones showed similar point mutations, while a third clone was found to have multiple deletions. Cell viability for each clone and WT cells was determined after 2, 4, and 6 days of culture. Cells were first trypsinized and then stained with 0.4% Trypan Blue. Live and dead cells were then counted under light microscopy using a hemocytometer.
In vitro loading and assays
Cells were seeded on type-1 collagen-coated glass slides and exposed to OFF using a parallel plate chamber and crank-rocker mechanism that generates laminar flow with a peak shear stress of 7, 15, or 25 dynes/cm2 at 1 Hz (Gardinier et al., 2022). The entire system was maintained at 37°C. Fluid flow media contained 1% FBS and was maintained at a pH of 7.5 using 1 M Hepes buffer.
Protein and gene analysis
ATP and PGE2 concentrations of media samples were measured using the ATP Bioluminescence Assay Kit HS II (Roche) and Prostaglandin E2 ELISA Kit (Cayman Chemical). Concentrations were normalized to respective cell lysate BCA protein concentration (Pierce BCA Protein Assay Kit; Thermo Fisher Scientific). Cell lysates were also resolved by SDS-Page and transferred to PVDF membrane for western blot analysis of phospho-cofilin (Ser3), total cofilin, phospho-p44, total p44, phospho-CREB (ser133), total CREB, and α-tubulin. Activation of RhoA GTPase was measured using a G-LISA kit (BK124; Cytoskeleton) according to the manufacturer’s directions. For gene expression, Trizol-extracted mRNA was purified (RNeasy Mini Kit; Qiagen) before generating complementary DNA (cDNA) (Taqman cDNA Synthesis Kit; Applied Biosystems). An Applied BioSystems 7500 RealTime PCR machine was used for real-time quantitative PCR (qRT-PCR) along with Taqman primers: Tbp (Mm01277042), Tnfsf11 (Rankl, Mm00441906), Tnfrsf11b (Opg, Mm00435454), Dkk1 (Mm00438422), and Wnt10b (Mm00442104). Gene expression was normalized to the respective expression of Tbp using the 2−ΔΔCt method.
Immunofluorescence and Brillouin microscopy
For immunohistochemistry, cells were fixed with 2% paraformaldehyde (Electron Microscopy Sciences) in PBS containing 0.1% Triton X-100 (Sigma-Aldrich). F-actin and nucleus staining were accomplished with AF-488 phalloidin (Molecular Probes Biostatus) and DRAQ5 (Thermo Fisher Scientific), respectively, and then imaged under confocal microscopy (FLUOVIEW FV1000; Olympus). Confocal Brillouin microscopy was then used to obtain mechanical images of live cells as reported in our previous publications (Scarcelli et al., 2015; Zhang and Scarcelli, 2021). In brief, the optical Brillouin frequency shift (i.e., Brillouin shift) is directly related to the elastic longitudinal modulus by , where is the known laser wavelength, and n and are the refractive index and density of the material, respectively. For biological cells under different physiological conditions, the variations of and usually move in the same direction, causing very little change in their ratio (Scarcelli et al., 2015). Therefore, Brillouin shift is commonly used to represent the relative mechanical change (Zhang et al., 2020, 2023). For live imaging of NTC and M708 cells, a 660-nm continuous wave laser was used as the light source, with the incident laser power set as 10–15 mW to avoid photodamage. An objective lens (40×/0.6 NA; Olympus) was used to focus the laser beam into the cell body, yielding a spatial resolution of 0.6 × 0.6 × 2.8 µm. To acquire 2D mechanical images, the sample was scanned with a step size of 0.5 µm. The acquisition time at each pixel was 50 ms.
Mouse model and exercise treatment
All animal studies were conducted in accordance with the Northwestern University Institutional Animal Care and Use Committee. Conditional knockout mice targeting osteocytes’ P2ry2 expression (P2Y2cKO) were generated by crossing P2ry2-floxed (P2ry2fl/fl) mice kindly provided by Dr. Gary Weisman (University of Missouri, Columbia, MO, USA) and Dmp1-CreERT2 mice were kindly provided by Dr. Paola Pajevic-Divieti (Massachusetts General Hospital, Boston, MA, USA) (Chen et al., 2017; Powell et al., 2011). Littermates that expressed both floxed alleles, but not Cre-recombinase, served as WT controls throughout the study. Both P2ry2fl/fl and Dmp1-CreERT2 strains were backcrossed on a C57BL6J background for over 10 generations. At 19-wk of age, both P2Y2cKO and WT mice were treated with 10 µg/g of 4-OHT (4-hydroxytamoxifen; Sigma-Aldrich) via intraperitoneal (i.p.) injection every 2 days for 1 wk. Thereafter, mice were treated with 5 µg/g of 4-OHT once each week. At 20-wk of age, P2Y2cKO and WT mice were divided into three weight-matched groups: sedentary, 30-min exercise regimen, and 60-min exercise regimen. Each exercise regimen subjected mice to treadmill running for 30 or 60 min each day, Monday through Friday, as described in our previous work (Gardinier et al., 2018). A subset of mice was subjected to exercise for 1 wk and then sacrificed to collect mRNA samples, while a second subset was subjected to exercise for 5 wk and then sacrificed to collect the right and left tibia for histomorphometry, mechanical testing, and μCT imaging.
Histomorphometry
For dynamic histomorphometry, mice received an i.p, injection of alizarin red and calcein at 21 and 3 days prior to euthanasia, respectively. The tibia was fixed in paraformaldehyde, dehydrated in graded ethanol, and then embedded in methyl methacrylate (Koldmount; Mager Scientific) for sectioning at the mid-diaphysis using a diamond wafering blade (Mager Scientific) on a low-speed saw (South Bay Technology). Sections were polished to ∼100 μm thickness and imaged under confocal microscopy to identify the labeled surfaces. Mineralizing surfaces (MS/BS), mineral apposition rate (MAR), and bone formation rate (BFR) were quantified at both the endocortical and periosteal surfaces as described in the literature (Dempster et al., 2013). The area of the new tissue formed at the endocortical (Ec.BFA) and periosteal surfaces (Ps.BFA) was determined by measuring the area between the initial calcein label and the respective surface of the bone. The area of the new tissue was normalized to the total bone area as described in our previous work (McNerny et al., 2015).
μCT imaging and mechanical testing
The cortical bone architecture of the tibia was measured using a custom-built μCT system as previously described (Reimann et al., 1997). Each tibia was embedded in 1% agarose to avoid tissue dehydration while ex vivo scans were then taken with the following settings: 16 µm voxel size, 60 kVp, 0.5 mm aluminum filter, 83 µA, and 720 views over 360°, with each view averaging four frames. Images were reconstructed using a grayscale threshold optimized across all the samples and then oriented to match their position during mechanical testing. The mechanical properties were then measured under four-point bending using the Mach-1 Micromechanical System (Biosyntech Canada, Inc.). The distance between the outer and inner spans were 9 and 3 mm, respectively. Each tibia was loaded with the medial surface under tension until failure at a rate of 0.025 mm/s. Load and displacement were recorded along with the fracture site location. Cortical bone architecture at the fracture site as well as a standard site midway between the loading points were obtained from the μCT images. The moment of inertia about the anterior–posterior axis (MOIA/P) and to the neutral axis from the lateral surface was then used to calculate the tissue-level properties based on beam-bending theory using a 0.2% offset of the stress–strain curve to identify the yield point (Turner and Burr, 1993).
Statistical analysis
Outcome measures are reported as the group mean ± SD along with individual data points representing biological replicates from the in vitro studies or individual mice from the in vivo studies. A Student’s t test was used to identify statistical differences between in vitro measurement variables. A two-way analysis of variance (ANOVA) was performed to determine the main and interaction effects of genotype (WT versus P2y2cKO) and physical activity (sedentary versus 30′ exercise versus 60′ exercise) with repeated measures and Tukey’s post-hoc testing between groups. Throughout the study, a P value <0.05 was considered significant.
Online supplemental material
Fig. S1 shows the sequencing results of M708 and M354 clones along with gene expression and proliferation. Fig. S2 shows the time course of RhoA activation in response to fluid flow in NTC cells. Fig. S3 shows the dose response to ATP in NTC cells and the effective ATP concentration in mitigating NTC cells’ response to oscillatory fluid flow. Fig. S4 shows the time course of ERK1/2 phosphorylation in response fluid flow in NTC and M708 cells. Fig. S5 shows P2Y2 expression in WT and P2Y2cKO mice along with other osteocyte markers and body weights for each experimental group. Table S1 presents the structural-level properties of the tibia.
Data availability
The data are available from the corresponding author upon reasonable request.
Acknowledgments
We would like to thank Dr. Gary Weisman at the University of Missouri and Dr. Paola Pajevic-Divieti at Massachusetts General Hospital for providing the P2yr2fl/fl and Dmp1-CreERT mice, respectively.
This study was supported by National Institutes of Health grants R01AR076378 (to J.D. Gardinier), K25HD097288 (to J. Zhang), R21HD112663 (to J. Zhang), and National Science Foundation grant CBET-2339278 (to J. Zhang). The data are available from the corresponding author upon reasonable request.
Author contributions: A. Chougule: Conceptualization, Data curation, Formal analysis, Investigation, Methodology, Project administration, Validation, Visualization, Writing—original draft, Writing—review & editing, C. Zhang: Data curation, Formal analysis, Investigation, Methodology, Resources, Validation, N. Vinokurov: Data curation, Formal analysis, Investigation, Methodology, Software, D. Mendez: Data curation, Formal analysis, Investigation, Methodology, Software, E. Vojtisek: Data curation, Formal analysis, Investigation, Methodology, Software, C. Shi: Investigation, J. Zhang: Funding acquisition, Methodology, Project administration, Supervision, Visualization, Writing—original draft, Writing—review & editing, J.D. Gardinier: Conceptualization, Data curation, Formal analysis, Funding acquisition, Investigation, Methodology, Project administration, Resources, Software, Supervision, Validation, Visualization, Writing—original draft, Writing—review & editing.
References
Author notes
Disclosures: The authors declare no competing interests exist.





