TH17 differentiation is critically controlled by “signal 3” of cytokines (IL-6/IL-23) through STAT3. However, cytokines alone induced only a moderate level of STAT3 phosphorylation. Surprisingly, TCR stimulation alone induced STAT3 phosphorylation through Lck/Fyn, and synergistically with IL-6/IL-23 induced robust and optimal STAT3 phosphorylation at Y705. Inhibition of Lck/Fyn kinase activity by Srci1 or disrupting the interaction between Lck/Fyn and STAT3 by disease-causing STAT3 mutations selectively impaired TCR stimulation, but not cytokine-induced STAT3 phosphorylation, which consequently abolished TH17 differentiation and converted them to FOXP3+ Treg cells. Srci1 administration or disrupting the interaction between Lck/Fyn and STAT3 significantly ameliorated TH17 cell–mediated EAE disease. These findings uncover an unexpected deterministic role of TCR signaling in fate determination between TH17 and Treg cells through Lck/Fyn-dependent phosphorylation of STAT3, which can be exploited to develop therapeutics selectively against TH17-related autoimmune diseases. Our study thus provides insight into how TCR signaling could integrate with cytokine signal to direct T cell differentiation.
Introduction
TH17 cells, though important for host defense against bacterial and fungal infections, play a critical pathogenic role in psoriasis, ankylosing spondylitis, multiple sclerosis, rheumatoid arthritis, inflammatory bowel diseases (IBD), etc., whereas CD4+FOXP3+ regulatory T (Treg) cells are pivotal for prevention of autoimmune responses (Littman and Rudensky, 2010). Treg, derived from either thymus (nTreg cells) or in the peripheral (iTreg cells), restrict TH17 cell function through multiple mechanisms (Littman and Rudensky, 2010; Xu et al., 2017; Zhou et al., 2008). The TH17/Treg balance is tightly controlled in vivo to maintain the beneficial role of TH17 cells and limit their detrimental effects (Xu et al., 2017; Zhou et al., 2008). Thus, the balance between Treg cells and TH17 cells determines the severity of TH17 cell–driven diseases and therefore represents a key node for treating autoimmune diseases (Xu et al., 2017; Zhou et al., 2008).
The pivotal role of cytokine signals in determining the cell fate of various T helper cell lineages has been well established. For example, TGFβ is required for the differentiation of both Treg cells and TH17 cells in the periphery (Xu et al., 2017; Zhang et al., 2017; Zhou et al., 2008). At the early stage of differentiation, TGFβ induces expression of both FOXP3 and RORγt, the master transcription factors for Treg and TH17 cells, respectively (Zhou et al., 2008). Proinflammatory cytokines, IL-6 and IL-23, promote differentiation toward TH17 cells and downregulate Foxp3 through STAT3 by an unknown mechanism (Zhou et al., 2008). Conversely, FOXP3 binds to RORγt and inhibits RORγt-mediated TH17 cell differentiation. Interestingly, our recent study has shown a critical role of 2-hydroxylutarate derived from glutamine/glutamate in promoting TH17 differentiation by epigenetically silencing the Foxp3 gene locus and turning off Foxp3 expression (Xu et al., 2017). Despite these studies, the mechanisms that fine-tune the TH17/Treg program are still poorly understood (Xu et al., 2017).
TCR signaling plays a crucial role in the activation and proliferation of T cells (Gaud et al., 2018; Lo et al., 2018), but has not been shown to play any deterministic role in the polarization of different T cell lineages so far. Lck is a Src family kinase, exclusively expressed in T cells, important for initiation of TCR signaling. Upon antigen binding to TCR, the ITAM motifs of CD3 cytoplasmic tail are exposed to Lck, which then phosphorylates their tyrosine residues (Gaud et al., 2018; Lo et al., 2018). Phosphorylated ITAM motifs provide docking sites for ZAP-70 kinase, leading to the activation of downstream signaling pathways (Gaud et al., 2018; Lo et al., 2018), which results in activation and proliferation of T cells. In addition, Lck acts as a molecular bridge to facilitate the colocalization of Zap70 and LAT (Lo et al., 2018). Fyn kinase could compensate for Lck. Lck deficiency or Fyn deficiency inhibits proximal signaling of TCR, for example, ZAP-70 kinase activation, and thereby T cell development in the thymus (Gaud et al., 2018; Lo et al., 2018); however, it is still undetermined how inhibition of Lck/Fyn activity affects distal signaling and how it affects the differentiation of distinct lineages (Tubo and Jenkins, 2014). Recent work showed that abrogation of all six ITAM motifs located in CD3ζ chain differentially affected distal signaling downstream of TCR; for example, the mutation did not affect T cell proliferation or cytokine secretion, such as IFNγ, IL-4, and TNFα, but promoted Treg cell differentiation through attenuated PI3K/AKT activity (Ardouin et al., 1999; Hwang et al., 2012, 2015). These studies suggest that Lck/Fyn activity is finely controlled and may play a much greater role than recognized, raising the possibility that inhibition (but not complete abrogation) of Lck/Fyn activity could be used to selectively affect the differentiation of a particular T cell lineage for therapeutic purposes.
Results
TCR stimulation alone induces STAT3 phosphorylation, and synergistically with proinflammatory cytokines (IL-6/IL-23) induces optimal STAT3 phosphorylation
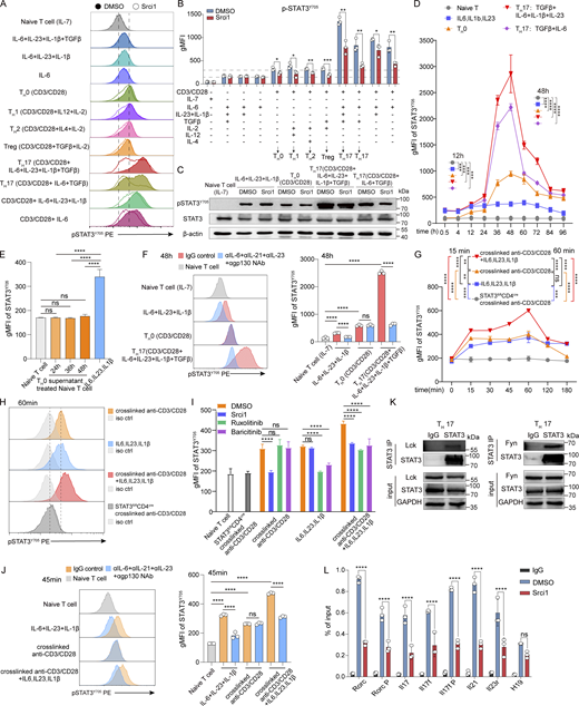
STAT3 is critical for TH17 cell differentiation, and Stat3-deficient T cells can not differentiate into TH17 cells, instead giving rise to FOXP3+Treg cells under TH17 conditions (Durant et al., 2010). However, how STAT3 is activated during TH17 cell differentiation remains elusive. It is generally assumed that proinflammatory cytokines alone (IL-6/IL-23) are sufficient to induce STAT3 phosphorylation at Y705 through JAK kinases, required for TH17 cell differentiation. To investigate the mechanism for STAT3 activation during TH17 cell differentiation, we measured the phosphorylation status of STAT3 in T cells cultured under different conditions by intracellular staining and western blot (Fig. 1, A–J). The results clearly showed that cytokines alone (IL-6/IL-1β/IL-23) induced only a moderate level of STAT3 phosphorylation at Y705. Surprisingly, TCR stimulation alone directly induced STAT3 phosphorylation, and the presence of both signals induced robust and optimal STAT3 phosphorylation, indicating a synergistic effect between cytokines and TCR signals (Fig. 1, A–D and G). Consistently, Srci1, a potent, highly specific, and competitive dual site (both the ATP- and peptide-binding) Src kinase inhibitor (Bain et al., 2007; Davis et al., 2011; Karaman et al., 2008; Tian et al., 2001), dramatically inhibited TCR-Lck/Fyn but not cytokine-JAK kinase–induced STAT3 phosphorylation (Fig. 1, A–C and I; and Fig. S2 H). Srci1 treatment also caused a profound decrease but did not fully abolish STAT3 phosphorylation in the presence of both cytokines and TCR signals (Fig. 1, A–C and I; and Fig. S2 H). In contrast, JAK kinase inhibitors (ruxolitinib, baricitinib) abolished cytokine-induced STAT3 phosphorylation but did not affect TCR stimulation alone–induced STAT3 phosphorylation (Fig. 1 I and Fig. S2 H). Furthermore, blocking antibodies to IL-6/IL-21/IL-23/gp130 did not affect TCR stimulation alone–induced STAT3 phosphorylation, although they indeed completely abolished cytokine-induced STAT3 phosphorylation (Fig. 1, F and J). Consistently, the supernatant from TCR-stimulated T cells did not cause STAT3 phosphorylation in T cells (Fig. 1 E). These results together suggest that TCR stimulation alone induced STAT3 phosphorylation through Lck/Fyn in an autocrine/paracrine-independent manner, and synergistically with IL-6/IL-23 induced optimal STAT3 phosphorylation. In addition, increased strength of TCR stimulation enhanced STAT3 phosphorylation and TH17 cell differentiation (Fig. S1, A–D), suggesting that TCR stimulation–induced STAT3 phosphorylation may play a key role during TH17 cell differentiation. Notably, TCR stimulation alone did not induce phosphorylation of STAT4, STAT5, and STAT6, the early lineage-specific transcription factor for TH1, Treg, and TH2, respectively, and their phosphorylation during TH1, Treg, or TH2 cell differentiation was not affected by Srci1 treatment (Fig. S1, E–G). Furthermore, a highly selective inhibitor for ITK kinase downstream of TCR signaling, which was previously shown to regulate TH17 cell differentiation by an unknown mechanism, did not affect TCR stimulation–induced STAT3 phosphorylation, excluding the possibility that ITK kinase may mediate TCR stimulation–induced STAT3 phosphorylation (Fig. S1, H–M).
TCR stimulation alone directly induces STAT3 phosphorylation, and synergistically with proinflammatory cytokines (IL-6/IL-23) induces optimal STAT3 phosphorylation. (A–F) TCR stimulation alone induced STAT3 phosphorylation independent of cytokine–JAK kinase axis, and synergistically with proinflammatory cytokines (IL-6/IL-23) induced optimal STAT3 phosphorylation at Y705 during TH17 cell differentiation (plate-bound anti-CD3/CD28). CD4+ naïve T cells were differentiated under the indicated condition, and the cells were collected at 48 h for intracellular staining or western blot analysis. A representative histogram of pSTAT3Y705 is shown in A, geometric mean fluorescence (gMFI) of each sample is calculated in B, and western blot analysis of STAT3 phosphorylation is shown in C. (D) Kinetics of STAT3 phosphorylation. (E) The supernatant from plate-bound anti-CD3/CD28–stimulated T cells did not induce any noticeable STAT3 phosphorylation in T cells. (F) The cocktail of blocking antibodies to IL-6, IL-21, IL-23, and gp130 did not affect TCR stimulation alone–induced STAT3 phosphorylation. (G–J) Crosslinked anti-CD3/CD28 induced rapid STAT3 phosphorylation independent of cytokine–JAK kinase axis. gMFI of each sample is shown in G, and representative histogram is shown in H. (I) Srci1 inhibited crosslinked anti-CD3/CD28–induced STAT3 phosphorylation, but not cytokine–induced STAT3 phosphorylation, while JAK kinase inhibitors (ruxolitinib, baricitinib) inhibited cytokine–induced STAT3 phosphorylation, but not crosslinked anti-CD3/CD28–induced STAT3 phosphorylation. (J) The cocktail of blocking antibodies to IL-6, IL-21, IL-23, and gp130 did not affect crosslinked anti-CD3/CD28–induced STAT3 phosphorylation. (K) The interaction between Lck/Fyn and STAT3 during TH17 cell differentiation was determined by Co-IP. (L) Srci1 inhibited the recruitment of STAT3 to the loci of TH17 signature genes determined by ChIP-qPCR. Representative flow data from three independent experiments is shown (A, F, H, and J). Data are mean ± SD of three replicates from representative data of three independent experiments (B, D, E, G, I, and L, right panel of F and J). *P < 0.05; **P < 0.01; ***P < 0.001; ****P < 0.0001; ns, not significant; by Student’s t test. Source data are available for this figure: SourceData F1.
TCR stimulation alone directly induces STAT3 phosphorylation, and synergistically with proinflammatory cytokines (IL-6/IL-23) induces optimal STAT3 phosphorylation. (A–F) TCR stimulation alone induced STAT3 phosphorylation independent of cytokine–JAK kinase axis, and synergistically with proinflammatory cytokines (IL-6/IL-23) induced optimal STAT3 phosphorylation at Y705 during TH17 cell differentiation (plate-bound anti-CD3/CD28). CD4+ naïve T cells were differentiated under the indicated condition, and the cells were collected at 48 h for intracellular staining or western blot analysis. A representative histogram of pSTAT3Y705 is shown in A, geometric mean fluorescence (gMFI) of each sample is calculated in B, and western blot analysis of STAT3 phosphorylation is shown in C. (D) Kinetics of STAT3 phosphorylation. (E) The supernatant from plate-bound anti-CD3/CD28–stimulated T cells did not induce any noticeable STAT3 phosphorylation in T cells. (F) The cocktail of blocking antibodies to IL-6, IL-21, IL-23, and gp130 did not affect TCR stimulation alone–induced STAT3 phosphorylation. (G–J) Crosslinked anti-CD3/CD28 induced rapid STAT3 phosphorylation independent of cytokine–JAK kinase axis. gMFI of each sample is shown in G, and representative histogram is shown in H. (I) Srci1 inhibited crosslinked anti-CD3/CD28–induced STAT3 phosphorylation, but not cytokine–induced STAT3 phosphorylation, while JAK kinase inhibitors (ruxolitinib, baricitinib) inhibited cytokine–induced STAT3 phosphorylation, but not crosslinked anti-CD3/CD28–induced STAT3 phosphorylation. (J) The cocktail of blocking antibodies to IL-6, IL-21, IL-23, and gp130 did not affect crosslinked anti-CD3/CD28–induced STAT3 phosphorylation. (K) The interaction between Lck/Fyn and STAT3 during TH17 cell differentiation was determined by Co-IP. (L) Srci1 inhibited the recruitment of STAT3 to the loci of TH17 signature genes determined by ChIP-qPCR. Representative flow data from three independent experiments is shown (A, F, H, and J). Data are mean ± SD of three replicates from representative data of three independent experiments (B, D, E, G, I, and L, right panel of F and J). *P < 0.05; **P < 0.01; ***P < 0.001; ****P < 0.0001; ns, not significant; by Student’s t test. Source data are available for this figure: SourceData F1.
TCR stimulation alone induces phosphorylation of STAT3, but not STAT4, STAT5, or STAT6, independent of ITK. (A–D) Increased strength of TCR stimulation promoted STAT3 phosphorylation and TH17 differentiation. STAT3 phosphorylation was determined at 48 h after plate-bound anti-CD3/CD28 stimulation. (E–G) TCR stimulation alone did not induce phosphorylation of STAT4, STAT5, or STAT6, and their phosphorylation under Treg, TH1, and TH2 cell differentiation was not affected by Srci1 treatment. CD4+ naïve T cells were differentiated under TH0 or Treg (B), TH1 (C), and TH2 (D), and the cells were collected at 48 h for determining phosphorylation of STAT5 (B), STAT4 (C), and STAT6 (D). (H–M) BMS 509744, a highly selective inhibitor for ITK kinase, did not affect STAT3 phosphorylation induced by TCR stimulation alone (H) or under optimal TH17 condition (I), although it slightly inhibited STAT3 phosphorylation under standard TH17 condition (J), and significantly inhibited TH17 differentiation as well as cell viability (K–M). The representative flow data from three independent experiments are shown in C and K, and the left of each panel (A, B, and E–J). On the right side of each panel (A, B, and E–J) or D, L, and M, data are mean ± SD of three or four replicates from a representative experiment of three independent experiments. *P < 0.05; **P < 0.01; ***P < 0.001; ****P < 0.0001; ns, not significant; by Student’s t-test.
TCR stimulation alone induces phosphorylation of STAT3, but not STAT4, STAT5, or STAT6, independent of ITK. (A–D) Increased strength of TCR stimulation promoted STAT3 phosphorylation and TH17 differentiation. STAT3 phosphorylation was determined at 48 h after plate-bound anti-CD3/CD28 stimulation. (E–G) TCR stimulation alone did not induce phosphorylation of STAT4, STAT5, or STAT6, and their phosphorylation under Treg, TH1, and TH2 cell differentiation was not affected by Srci1 treatment. CD4+ naïve T cells were differentiated under TH0 or Treg (B), TH1 (C), and TH2 (D), and the cells were collected at 48 h for determining phosphorylation of STAT5 (B), STAT4 (C), and STAT6 (D). (H–M) BMS 509744, a highly selective inhibitor for ITK kinase, did not affect STAT3 phosphorylation induced by TCR stimulation alone (H) or under optimal TH17 condition (I), although it slightly inhibited STAT3 phosphorylation under standard TH17 condition (J), and significantly inhibited TH17 differentiation as well as cell viability (K–M). The representative flow data from three independent experiments are shown in C and K, and the left of each panel (A, B, and E–J). On the right side of each panel (A, B, and E–J) or D, L, and M, data are mean ± SD of three or four replicates from a representative experiment of three independent experiments. *P < 0.05; **P < 0.01; ***P < 0.001; ****P < 0.0001; ns, not significant; by Student’s t-test.
TCR stimulation was shown to induce the expression of cytokines/cytokine receptors, such as CD25 (IL-2RA). To exclude the possibility that TCR stimulation alone–induced STAT3 phosphorylation is indirectly mediated by the increased expression of cytokines or cytokine receptors upon TCR stimulation, we measured the expression of Il21, Il23r, IL-21R, IL-6ST, and IL-6RA related to TH17 cell differentiation. The results showed that TCR stimulation alone did not induce the expression of Il21 and Il23r, and Srci1 treatment did not affect the expression of these cytokine or cytokine receptors under TH0 condition (Fig. S2, A–G). These data together further demonstrate that TCR stimulation–induced STAT3 phosphorylation is not indirectly mediated by cytokine–JAK–STAT3 axis via an autocrine/paracrine manner, but rather directly mediated by TCR-Lck/Fyn axis. Consistently, Lck and Fyn were readily associated with STAT3 during TH17 cell differentiation (Fig. 1 K). Moreover, Lck directly phosphorylated STAT3 at Y705 in vitro examined by a kinase reaction assay (Fig. 5, K–M). The results from ChIP-qPCR (chromatin immunoprecipitation followed by quantitative real-time PCR) clearly showed that Srci1 treatment almost completely abolished the binding of activated STAT3 to loci of Rorc, Il17, Il17f, Il23r, and Il21 (Fig. 1 L), suggesting an essential direct role of Lck/Fyn in orchestrating STAT3 phosphorylation and recruitment to loci of TH17 signature genes during TH17 cell differentiation.
TCR stimulation alone induced STAT3 phosphorylation independent of cytokine–JAK kinase axis. (A and B) TCR stimulation alone did not induce the expression of Il21 and Il23r. (C–G) The effect of Srci1 treatment on the expression of IL-6RA, IL-6ST, and IL-21R determined by flow cytometry. The MFI (mean fluorescence intensity) of receptors was calculated and shown in C–F, and representative flow data are shown in G. (H) JAK kinase inhibitors inhibited cytokine-induced STAT3 phosphorylation, but not TCR stimulation–induced STAT3 phosphorylation, while Srci1 inhibited TCR stimulation alone–induced STAT3 phosphorylation, but not cytokine-induced STAT3 phosphorylation. In A–F and H, data are mean ± SD of three replicates from a representative experiment of three independent experiments. *P < 0.05; ***P < 0.001; ****P < 0.0001; ns, not significant; by Student’s t-test.
TCR stimulation alone induced STAT3 phosphorylation independent of cytokine–JAK kinase axis. (A and B) TCR stimulation alone did not induce the expression of Il21 and Il23r. (C–G) The effect of Srci1 treatment on the expression of IL-6RA, IL-6ST, and IL-21R determined by flow cytometry. The MFI (mean fluorescence intensity) of receptors was calculated and shown in C–F, and representative flow data are shown in G. (H) JAK kinase inhibitors inhibited cytokine-induced STAT3 phosphorylation, but not TCR stimulation–induced STAT3 phosphorylation, while Srci1 inhibited TCR stimulation alone–induced STAT3 phosphorylation, but not cytokine-induced STAT3 phosphorylation. In A–F and H, data are mean ± SD of three replicates from a representative experiment of three independent experiments. *P < 0.05; ***P < 0.001; ****P < 0.0001; ns, not significant; by Student’s t-test.
Inhibition of Lck/Fyn kinase activity inhibits TH17 cell differentiation and reciprocally promotes Treg differentiation
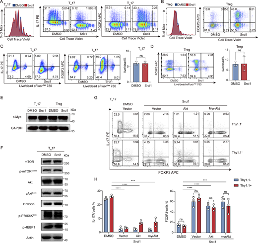
To understand the significance of TCR-Lck/Fyn–induced STAT3 phosphorylation during TH17 cell differentiation, intracellular staining and qPCR were used. As expected, Srci1 inhibited TH17 cell differentiation and reciprocally promoted Treg cell differentiation in a dose-dependent manner under TH17 conditions (Fig. 2, A and C). Although Srci1 also promoted the differentiation of Treg cells under Treg conditions (Fig. 2 E), Srci1 did not affect the differentiation of TH1 and TH2 cells (Fig. 2, G and H). Srci1 selectively reduced the mRNA expression of Rorc, Il23r, Il21, Il17a, and Il17f, but not Stat3 in TH17 cells and promoted the transcription of Foxp3 in both TH17 and Treg cells (Fig. 2, B, D, and F). Notably, Srci1 did not affect the proliferation or survival of T cells (Fig. S3, A–E). Furthermore, expression of STAT3C (a constitutively activated form of STAT3) could reverse the inhibitory effect of Srci1 on TH17 cell differentiation under TH17 condition (Fig. 2, I–K), suggesting that Srci1 inhibited TH17 cell differentiation indeed through inhibition of optimal STAT3 phosphorylation at Y705 under TH17 condition. These data together support that TCR-Lck/Fyn axis–induced STAT3 phosphorylation is essential for TH17 cell differentiation.
Inhibition of Lck/Fyn kinase activity inhibits T H 17 cell differentiation and reciprocally promotes Treg differentiation. (A–D) Srci1 reprogrammed TH17 differentiation into Treg cells under optimal TH17 condition (TGFβ, IL-1β, IL-6, and IL-23) (A) or standard TH17 condition (TGFβ and IL-6) (C). (B and D) mRNA expression in cells from A and C, respectively. (E) Srci1 promotes Treg cell differentiation. (F) mRNA expression in cells from E. (G and H) Srci1 did not affect the differentiation of TH1 and TH2 cells. (I–K) STAT3C, a constitutively active STAT3, reversed the effect of Srci1 on TH17 cell differentiation. The experiments were repeated at least five times (A and C) or three times (B and D–H) with consistent data. In I, representative flow data from three independent experiments are shown. Data are mean ± SD of four replicates (A, C, and E) or three replicates (B, D, F–H, J, and K) from a representative experiment of five (A and C) or three (D–K) independent experiments. *P < 0.05; **P < 0.01; ***P < 0.001; ****P < 0.0001; ns, not significant; by Student’s t test.
Inhibition of Lck/Fyn kinase activity inhibits T H 17 cell differentiation and reciprocally promotes Treg differentiation. (A–D) Srci1 reprogrammed TH17 differentiation into Treg cells under optimal TH17 condition (TGFβ, IL-1β, IL-6, and IL-23) (A) or standard TH17 condition (TGFβ and IL-6) (C). (B and D) mRNA expression in cells from A and C, respectively. (E) Srci1 promotes Treg cell differentiation. (F) mRNA expression in cells from E. (G and H) Srci1 did not affect the differentiation of TH1 and TH2 cells. (I–K) STAT3C, a constitutively active STAT3, reversed the effect of Srci1 on TH17 cell differentiation. The experiments were repeated at least five times (A and C) or three times (B and D–H) with consistent data. In I, representative flow data from three independent experiments are shown. Data are mean ± SD of four replicates (A, C, and E) or three replicates (B, D, F–H, J, and K) from a representative experiment of five (A and C) or three (D–K) independent experiments. *P < 0.05; **P < 0.01; ***P < 0.001; ****P < 0.0001; ns, not significant; by Student’s t test.
Srci1 treatment does not affect the proliferation, survival of T cells, or mTOR pathway during TH17 cell differentiation. (A and B) Srci1 treatment does not affect T cell proliferation. CD4+ naïve T cells were labeled with Cell Tracer Violet, and the cells were then differentiated under TH17 condition (A) or Treg condition (B). (C and D) Srci1 treatment does not affect cell survival of TH17 cells (C) and Treg cells (D) examined by live/dead dye. (E) Srci1 treatment does not affect the expression of c-Myc, which was shown to control T cell proliferation. The cells were differentiated under TH17 or Treg condition, and then were collected on day 3 for analysis of c-Myc expression. (F) The effect of Srci1 treatment on AKT/mTOR pathway in differentiating TH17 cells. Differentiating TH17 cells and Treg cells (48 h) were collected for western blot analysis with indicated antibodies. (G and H) Constitutively activated AKT (myrAKT) could not reverse the inhibitory effect of Srci1 on TH17 cell differentiation. Representative flow data from three independent experiments are shown in G. In H and right panel of C and D, data are mean ± SD of three replicates from representative experiments of three independent experiments. ***P < 0.001; ****P < 0.0001; ns, not significant; by Student’s t test. Source data are available for this figure: SourceData FS3.
Srci1 treatment does not affect the proliferation, survival of T cells, or mTOR pathway during TH17 cell differentiation. (A and B) Srci1 treatment does not affect T cell proliferation. CD4+ naïve T cells were labeled with Cell Tracer Violet, and the cells were then differentiated under TH17 condition (A) or Treg condition (B). (C and D) Srci1 treatment does not affect cell survival of TH17 cells (C) and Treg cells (D) examined by live/dead dye. (E) Srci1 treatment does not affect the expression of c-Myc, which was shown to control T cell proliferation. The cells were differentiated under TH17 or Treg condition, and then were collected on day 3 for analysis of c-Myc expression. (F) The effect of Srci1 treatment on AKT/mTOR pathway in differentiating TH17 cells. Differentiating TH17 cells and Treg cells (48 h) were collected for western blot analysis with indicated antibodies. (G and H) Constitutively activated AKT (myrAKT) could not reverse the inhibitory effect of Srci1 on TH17 cell differentiation. Representative flow data from three independent experiments are shown in G. In H and right panel of C and D, data are mean ± SD of three replicates from representative experiments of three independent experiments. ***P < 0.001; ****P < 0.0001; ns, not significant; by Student’s t test. Source data are available for this figure: SourceData FS3.
Inhibition of Lck/Fyn kinase activity with Srci1 affects the expression of STAT3 target genes during TH17 cell differentiation
To systematically evaluate the effect of inhibition of Lck/Fyn kinase activity on TH17 cell differentiation, mRNA-seq was performed. The gene expression profile of the cells cultured under TH17 condition with Srci1 was clearly distinct with vehicle-treated cells and was very similar to that of Treg cells (Fig. 3 A). Inhibition of Lck/Fyn with Srci1 resulted in 2,362 differentially expressed genes, among which ∼50% of genes were also affected by STAT3 KO (Fig. 3, B and C). Notably, STAT3 KO resulted in 4,747 differential genes, indicating that inhibition of Lck/Fyn with Srci1 affected a significant proportion of STAT3 target genes during TH17 cell differentiation (Fig. 3, B and C). To further explore the biological process affected by inhibition of Lck/Fyn under TH17 condition, we performed gene ontology (GO) enrichment analysis. As expected, cytokine–cytokine receptor interaction, cytokine production, inflammatory response, and IBD were enriched in Srci1-treated cells (Fig. 3 E). Gene set enrichment analysis (GSEA) revealed that the transcriptome of Srci1-treated cells was negatively correlated with TH17 signatures and positively correlated with iTreg signatures, indicating that Srci1-treated cells were differentiated into Treg cells (Fig. 3 D). Differential gene expression analysis also showed that inhibition of Lck/Fyn kinase activity inhibited the expression of STAT3 direct target genes, among which many were TH17 signature genes, such as Il17, Il17f, Rorc, Il21, Il22, Il23r, Fosl2; however, inhibition of Lck/Fyn did not affect the expression of Irf4, Batf, Stat3, etc., consistent with previous data showing that Irf4 and Batf are pioneering factors during TH17 cell differentiation (Fig. 3 F) (Ciofani et al., 2012). Meanwhile, inhibition of Lck/Fyn kinase activity increased the expression of Treg signature genes, such as Foxp3, Nrp1, Foxp1, even under TH17 conditions (Fig. 3 G). Notably, inhibition of Lck/Fyn with Srci1 largely did not affect TCR signaling downstream genes or mTOR pathway downstream genes under TH17 culture condition (Fig. S4, D and E). Consistently, inhibition of Lck/Fyn with Srci1 did not affect phosphorylation of key components of PI3K/AKT-mTOR pathway, including AKT, mTOR, p70 S6K, 4EBP1, downstream of the AKT-mTOR pathway under TH17 culture condition (Fig. S3 F). Consistently, expression of a dominant active form of AKT could not reverse the inhibitory effect of Srci1 on TH17 cell differentiation (Fig. S3, G and H). Though 972 differential genes caused by Srci1 treatment were not affected by STAT3 KO, GO analysis showed that they were not related to T cell biology, indicating that these genes were unlikely responsible for or related to the effect of Srci1 on TH17 cell differentiation (Fig. S4 B). These data together suggest that inhibition of Lck/Fyn with Srci1 inhibits the expression of STAT3 target genes during TH17 differentiation.
Inhibition of Lck/Fyn kinase activity with Srci1 affects the expression of STAT3 target genes during T H 17 cell differentiation. (A) Principal component analysis (PCA) of mRNA-seq data of vehicle, Srci1-treated T cells, or STAT3 KO T cells; n = 3 for each T cell sample. (B) Heatmap of differential genes of vehicle or Srci1-treated T cells or STAT3 KO T cells differentiated under TH17 condition. (C) Venn diagram analysis of differential genes of vehicle- or Srci1-treated T cells or STAT3 KO T cells under TH17 condition highlighted that Srci1 treatment affected a small proportion of STAT3 target genes. (D) GSEA of vehicle-treated versus Srci1-treated T cells differentiated under TH17 differentiation condition. (E) GO enrichment analysis of the differential genes caused by Srci1 treatment under TH17 condition. (F) Heatmap showing that Srci1 treatment inhibited the expression of STAT3 direct target genes, among which are TH17 signature genes, but Srci1 treatment did not inhibit the expression of pioneering transcription factors, such as Batf and Irf4. (G) Heatmap showing that Srci1 treatment promoted the expression of FOXP3 direct target genes under TH17 condition.
Inhibition of Lck/Fyn kinase activity with Srci1 affects the expression of STAT3 target genes during T H 17 cell differentiation. (A) Principal component analysis (PCA) of mRNA-seq data of vehicle, Srci1-treated T cells, or STAT3 KO T cells; n = 3 for each T cell sample. (B) Heatmap of differential genes of vehicle or Srci1-treated T cells or STAT3 KO T cells differentiated under TH17 condition. (C) Venn diagram analysis of differential genes of vehicle- or Srci1-treated T cells or STAT3 KO T cells under TH17 condition highlighted that Srci1 treatment affected a small proportion of STAT3 target genes. (D) GSEA of vehicle-treated versus Srci1-treated T cells differentiated under TH17 differentiation condition. (E) GO enrichment analysis of the differential genes caused by Srci1 treatment under TH17 condition. (F) Heatmap showing that Srci1 treatment inhibited the expression of STAT3 direct target genes, among which are TH17 signature genes, but Srci1 treatment did not inhibit the expression of pioneering transcription factors, such as Batf and Irf4. (G) Heatmap showing that Srci1 treatment promoted the expression of FOXP3 direct target genes under TH17 condition.
The effect of inhibition of Lck/Fyn with Srci1 on the expression of TCR downstream genes and mTOR downstream genes. (A) Procedure for determining STAT3 direct target genes. (B) GO enrichment analysis of 972 genes inhibited by Srci1 treatment, but not by STAT3 KO during TH17 cell differentiation. (C) Procedure for determining FOXP3 direct target genes. (D) The effect of Srci1 treatment on the expression of TCR signaling downstream genes under TH17 condition. (E) The effect of Srci1 treatment on the expression of mTOR downstream genes under TH17 condition.
The effect of inhibition of Lck/Fyn with Srci1 on the expression of TCR downstream genes and mTOR downstream genes. (A) Procedure for determining STAT3 direct target genes. (B) GO enrichment analysis of 972 genes inhibited by Srci1 treatment, but not by STAT3 KO during TH17 cell differentiation. (C) Procedure for determining FOXP3 direct target genes. (D) The effect of Srci1 treatment on the expression of TCR signaling downstream genes under TH17 condition. (E) The effect of Srci1 treatment on the expression of mTOR downstream genes under TH17 condition.
Disrupting the interaction between STAT3 and Lck/Fyn results in defective TH17 cell differentiation
We next determined whether and how STAT3 is directly activated by Lck/Fyn kinase. Lck/Fyn belongs to Src family kinases, whose structures are similar, consisting of the N-terminal domain, SH3 domain, SH2 domain, and SH2-kinase linker followed by C-terminal kinases domain. SH2 domain and SH3 domain bind to the phosphorylated C-terminal tail within the kinase domain or SH2-kinase linker, respectively, through which SH2 and SH3 domains make the kinase in a closed conformation and inactive state (Williams et al., 1998). Engagement of the SH2 domain or SH3 domain with their respective ligand causes more “open” conformation changes of their catalytic domain and increases their local kinases activity needed for Src kinases to phosphorylate the targets (Moarefi et al., 1997). To explore how STAT3 is phosphorylated by Lck/Fyn, AlphaFold-Multimer was used to predict the interactions between the SH2 or SH3 domain of Lck/Fyn and STAT3. The results clearly indicated that a conserved region of STAT3 (amino acid 328–335) could bind to a conserved region located in the SH2 domain, but could not bind to the SH3 domain of Lck/Fyn (Fig. 4, A–C; and Fig. S5, A–D). More interestingly, mutations in this conserved region of STAT3 (Dup328–330, R335W) caused autosomal dominant hyper-IgE syndrome, a disease associated with defective TH17 response and reoccurring staphylococcal abscesses and mucocutaneous candidiasis (Chandesris et al., 2012; Guy et al., 2013; Holland et al., 2007; Milner et al., 2008; Woellner et al., 2010). Consistently, the mutations reduced the interaction between STAT3 and Lck/Fyn determined by co-immunoprecipitation (Co-IP) assays performed in 293T cells (Fig. 4, D and E). Notably, the introduction of these mutations (Dup328–330, R335W) into STAT3C, a constitutively active STAT3, largely did not affect its function in promoting TH17 cell differentiation (Fig. 4, F–H), as a control, and the introduction of R382Q, a mutation located in the DNA binding region, into STAT3C, completely abolished its ability to promote TH17 cell differentiation (Fig. 4, F–H). In addition, STAT3C and STAT3C containing these mutations (Dup328–330, R335W) were almost equally effective in rescuing the inhibitory effect of Srci1 on TH17 cell differentiation (Fig. 4, I–K). However, STAT3C containing R382Q failed to reverse the inhibitory effect of Srci1 on TH17 cell differentiation (Fig. 4, I–K). To demonstrate the importance of this conserved region in STAT3 phosphorylation and TH17 cell differentiation, we analyzed the function of STAT3 mutants in STAT3 KO T cells. As expected, STAT3 with a mutation in the conserved region exhibited greatly reduced STAT3 phosphorylation at Y705 compared with WT STAT3 (Fig. 4 L). Overexpression of WT STAT3, but not STAT3 with a mutation in this conserved region rescued TH17 cell differentiation in STAT3 KO T cells (Fig. 4, M–O). These results suggest that mutations in the conserved region within STAT3 do not directly interfere with the DNA binding activity of STAT3, but rather its phosphorylation status. Together, these results suggest that the conserved region in STAT3 interacts with SH2 domain of Lck/Fyn, which may interrupt the intramolecular interactions between SH2 domain and the carboxy-terminal tyrosine of Lck/Fyn and cause more “open” conformation change of kinase domain and increased their local kinase activity toward STAT3 required for phosphorylation of STAT3 at Y705 (Fig. S5 E). This conserved region was therefore named the MAS motif (motif for activation of STAT3). These results together suggest that the interaction of Lck/Fyn with the MAS motif of STAT3 plays an important role in STAT3 phosphorylation and TH17 differentiation both in vitro and in vivo.
Disrupting the interaction between Lck/Fyn and STAT3 inhibits TH17 cell differentiation. (A) STAT3 mutations identified in patients with defective TH17 differentiation. (B) AlphaFold-Multimer prediction showing that the SH2 domain of Lck can bind to a conserved sequence of STAT3 (MAS motif). (C) The sequence within the SH2 domain responsible for binding to the MAS motif within STAT3 is conserved across Src family kinases. (D and E) Mutations in MAS motif of STAT3 greatly reduced the interaction between Lck (D) or Fyn (E) and STAT3. (F–H) STAT3C and STAT3C containing mutations in MAS motif have a similar ability to promote TH17 cell differentiation. (I–K) STAT3C and STAT3C containing mutations in MAS motif of STAT3 are equally effective in reversing the effect of Srci1 on TH17 cell differentiation. (L–O) WT STAT3, but not STAT3 with mutation in MAS motif, could mediate TH17 cell differentiation when expressed in STAT3 KO T cells. STAT3 phosphorylation was determined 2 days after infection (gated on Thy1.1+ cells) (L). Representative flow data from three independent experiments (F, I, L, and M) are shown. Data are mean ± SD of three replicates from representative experiments of three independent experiments (G–I, K, N, and O and right panel of L). *P < 0.05; **P < 0.01; ***P < 0.001; ****P < 0.0001; ns, not significant; by Student’s t test. Source data are available for this figure: SourceData F4.
Disrupting the interaction between Lck/Fyn and STAT3 inhibits TH17 cell differentiation. (A) STAT3 mutations identified in patients with defective TH17 differentiation. (B) AlphaFold-Multimer prediction showing that the SH2 domain of Lck can bind to a conserved sequence of STAT3 (MAS motif). (C) The sequence within the SH2 domain responsible for binding to the MAS motif within STAT3 is conserved across Src family kinases. (D and E) Mutations in MAS motif of STAT3 greatly reduced the interaction between Lck (D) or Fyn (E) and STAT3. (F–H) STAT3C and STAT3C containing mutations in MAS motif have a similar ability to promote TH17 cell differentiation. (I–K) STAT3C and STAT3C containing mutations in MAS motif of STAT3 are equally effective in reversing the effect of Srci1 on TH17 cell differentiation. (L–O) WT STAT3, but not STAT3 with mutation in MAS motif, could mediate TH17 cell differentiation when expressed in STAT3 KO T cells. STAT3 phosphorylation was determined 2 days after infection (gated on Thy1.1+ cells) (L). Representative flow data from three independent experiments (F, I, L, and M) are shown. Data are mean ± SD of three replicates from representative experiments of three independent experiments (G–I, K, N, and O and right panel of L). *P < 0.05; **P < 0.01; ***P < 0.001; ****P < 0.0001; ns, not significant; by Student’s t test. Source data are available for this figure: SourceData F4.
The conserved sequence within STAT3 (MAS motif) interacts with the SH2 domain of Lck/Fyn. (A) The sequence within STAT3 that can bind to the SH2 domain of Lck/Fyn is conserved across different species. (B) AlphaFold-Multimer prediction showed that the conserved sequence (MAS motif) within STAT3 cannot bind to the SH3 domain of Lck. (C and D) MAS motif within STAT3 can bind to the SH2 domain, but not the SH3 domain of Fyn. (E) The model showing how STAT3 is activated by Lck/Fyn kinase.
The conserved sequence within STAT3 (MAS motif) interacts with the SH2 domain of Lck/Fyn. (A) The sequence within STAT3 that can bind to the SH2 domain of Lck/Fyn is conserved across different species. (B) AlphaFold-Multimer prediction showed that the conserved sequence (MAS motif) within STAT3 cannot bind to the SH3 domain of Lck. (C and D) MAS motif within STAT3 can bind to the SH2 domain, but not the SH3 domain of Fyn. (E) The model showing how STAT3 is activated by Lck/Fyn kinase.
MAS motif within STAT3 is selectively required for TCR stimulation–induced STAT3 phosphorylation at Y705
To further determine whether the MAS motif is selectively required for TCR stimulation–induced STAT3 phosphorylation, we generated retrogenic mice containing WT Stat3 or its mutants. Specifically, LSK cells from STAT3fl/flCD4cre mice were infected with a retrovirus containing WT STAT3 or STAT3 containing mutations in MAS motif (Dup328–330, R335W) and transplanted into Rag1−/− mice (Fig. 5 A). 8 wk later, CD4 naïve T cells isolated from these mice were cultured in vitro. Mutation in MAS motif significantly reduced TCR stimulation–induced STAT3 phosphorylation but exhibited minimal effect on cytokine (IL-6/IL-23)-induced STAT3 phosphorylation (Fig. 5 B). Similarly, mutation in the MAS motif significantly reduced, but did not completely abolish, STAT3 phosphorylation when these T cells were cultured under optimal TH17 conditions (Fig. 5, B and C). Consistently, mutation in the MAS motif significantly inhibited TH17 cell differentiation and reciprocally promoted the cells to differentiate into Treg cells (Fig. 5, D and E). These results support the hypothesis that the MAS motif interacts with the SH2 domain of Lck/Fyn and increases its local kinase activity toward STAT3. Consistently, a cell membrane penetrating peptide containing TAT (HIV-derived peptide, helping the peptide to enter the cell membrane) and MAS motif, but not mutated peptide directly increased STAT3 phosphorylation and promoted TH17 cell differentiation when added into TH17 culture (Fig. 5, F–J). Moreover, the WT peptide increased the kinase activity of Lck to phosphorylate STAT3, but the peptides containing a mutation in the MAS motif largely lost the ability (Fig. 5, K–M). These data together suggest that the MAS motif is selectively required for TCR-Lck/Fyn axis–induced STAT3 phosphorylation, which critically controls TH17 cell differentiation.
MAS motif within STAT3 is selectively required for TCR stimulation–induced STAT3 phosphorylation at Y705. (A–E) Mutations within the MAS motif within STAT3 selectively impair TCR stimulation–induced STAT3 phosphorylation in vitro. (A) The process to generate retrogenic mice by bone marrow transplantation. (B) CD4 naïve T cells isolated from retrogenic mice were cultured under indicated conditions, and STAT3 phosphorylation status was determined by intracellular staining. (C) Representative flow data from B. (D and E) In vitro differentiation of CD4+ naïve T cells isolated from retrogenic mice under TH17 condition showed that mutations within the MAS motif of STAT3 inhibited TH17 cell differentiation, and reciprocally promoted Treg cell differentiation. (F–J) Cell-penetrating peptide consisting of penetrating peptide from HIV TAT and MAS motif increased STAT3 phosphorylation and TH17 cell differentiation, and mutations in the MAS motif lost this ability. (K–M) Lck phosphorylated STAT3 determined by in vitro kinases assay, and the peptide containing STAT3328–335 increased the kinases activity of Lck to phosphorylate STAT3. The experimental procedure is shown in K, kinase activity (ADP-luminescence) is shown in L, and reaction mixture was further analyzed for phosphorylated STAT3, total STAT3, and Lck (M). The representative flow data from three independent experiments are shown in C, D, G, and I. Data are mean ± SD of three technical replicates (B and E) or four technical replicates (H and J) from a representative experiment of three independent experiments. *P < 0.05; **P < 0.01; ***P < 0.001; ****P < 0.0001; ns, not significant; by Student’s t test. Source data are available for this figure: SourceData F5.
MAS motif within STAT3 is selectively required for TCR stimulation–induced STAT3 phosphorylation at Y705. (A–E) Mutations within the MAS motif within STAT3 selectively impair TCR stimulation–induced STAT3 phosphorylation in vitro. (A) The process to generate retrogenic mice by bone marrow transplantation. (B) CD4 naïve T cells isolated from retrogenic mice were cultured under indicated conditions, and STAT3 phosphorylation status was determined by intracellular staining. (C) Representative flow data from B. (D and E) In vitro differentiation of CD4+ naïve T cells isolated from retrogenic mice under TH17 condition showed that mutations within the MAS motif of STAT3 inhibited TH17 cell differentiation, and reciprocally promoted Treg cell differentiation. (F–J) Cell-penetrating peptide consisting of penetrating peptide from HIV TAT and MAS motif increased STAT3 phosphorylation and TH17 cell differentiation, and mutations in the MAS motif lost this ability. (K–M) Lck phosphorylated STAT3 determined by in vitro kinases assay, and the peptide containing STAT3328–335 increased the kinases activity of Lck to phosphorylate STAT3. The experimental procedure is shown in K, kinase activity (ADP-luminescence) is shown in L, and reaction mixture was further analyzed for phosphorylated STAT3, total STAT3, and Lck (M). The representative flow data from three independent experiments are shown in C, D, G, and I. Data are mean ± SD of three technical replicates (B and E) or four technical replicates (H and J) from a representative experiment of three independent experiments. *P < 0.05; **P < 0.01; ***P < 0.001; ****P < 0.0001; ns, not significant; by Student’s t test. Source data are available for this figure: SourceData F5.
Suppression of TCR-Lck/Fyn axis–induced STAT3 phosphorylation inhibits TH17 cell differentiation in vivo and ameliorates mouse experimental autoimmune encephalomyelitis (EAE) diseases
To examine the significance of TCR-Lck/Fyn axis–induced STAT3 phosphorylation in TH17 cell differentiation in vivo, EAE was induced as described (Xu et al., 2017). Srci1 or the control vehicle was injected i.p. daily after EAE disease appeared (Fig. 6 A). Notably, the administration of Srci1 caused a significant recovery from EAE diseases in this therapeutic disease model (Fig. 6 A) and greatly reduced the percentage of IL-17–producing T cells but increased the percentage of FOXP3+ T cells (P < 0.05), whereas the percentage of IFNγ+ cells was not affected by Srci1 treatment in the central nervous system (Fig. 6, B–H). Of note, there was a significantly skewed balance toward FOXP3+ Treg over IL-17+ TH17 cells in Srci1-treated mice than in control mice (Fig. 6 F). To further demonstrate the physiological importance of TCR-Lck/Fyn–induced STAT3 phosphorylation in TH17 cell differentiation in vivo, an adoptive transfer model using CD4 naïve T cells from Stat3fl/flCD4cre-2D2 mice (constitutively expressing MOG35–55 specific T cell antigen receptors) was performed. The T cells undergoing TH17 cell differentiation were infected with a retrovirus containing WT STAT3 or STAT3 mutant (Dup328–330, or R335W) and Thy1.1 (CD90.1), and an equal number of the infected cells were then transferred into Rag1−/− mice followed by MOG peptide immunization (Fig. 6 I). In this TH17-polarized transfer EAE model, disease severity and incidence were significantly reduced in mice receiving mutant STAT3–infected T cells compared with those mice receiving WT STAT3–infected T cells, while mice receiving empty vector infected T cells did not develop EAE diseases (Fig. 6, J–M). Infiltration of T cells into the central nervous system was significantly reduced in mice receiving mutant STAT3–infected T cells compared with those mice receiving WT STAT3–infected T cells (Fig. 6, O–P), while the percentage of T cells in the spleen was similar among all the mice, indicating that an equal number of T cells was transferred (Fig. 6 N). The percentage of IL-17–producing T cells and FOXP3+ Treg cells infiltrating into the central nervous system were significantly decreased and increased, respectively by STAT3 mutation, whereas the percentage of IFNγ+ T cells was similar (Fig. 6, Q–T). Our study thus demonstrates a key role of TCR-Lck/Fyn-STAT3 axis in TH17 cell differentiation, and inhibition of this axis represents a novel strategy for TH17-related autoimmune diseases.
Suppression of TCR stimulation–induced STAT3 phosphorylation inhibits T H 17 cell differentiation in vivo and ameliorates mouse EAE diseases. (A) Disease scores. Srci1 (50 mg/kg body weight) or DMSO was administrated daily when EAE disease began to appear as indicated. (B–E) Statistics data of the percentage of IL-17+ cells, FOXP3+ cells, and IFNγ+ cells. (F) The ratio of FOXP3+ cells and IL-17+ cells. (G) Recovered CD4+ T cell number deduced from flow cytometry. (H) Representative flow data from CNS (brain and spinal cord) infiltrated T cells. The results are a combination of two experiments (n = 11 for DMSO, n = 9 for Srci1). (I) The procedure for adoptive transfer EAE using Stat3fl/flCD4cre-2D2 mice. (J) The diseases score. (K) Mouse body weight loss. (L) Disease incidence. (M) Peak diseases score. (N) Percentage of CD4+ T cells in the spleen. (O–S) Percentage of CD4+ T cells (O), recovered CD4+ T cell number deduced from flow cytometry (P), percentage of IL-17+ cells (Q), percentage of FOXP3+ cells (R), and percentage of IFNγ+ cells (S) in CNS were shown. (T) Representative flow data of CD4+ T cells isolated from CNS. EAE diseases score and mice body weight loss (A, J, and K) are mean ± SEM; different cell populations (B–G and N–S) and peak disease score (M) are mean ± SD. *P < 0.05; **P < 0.01; ***P < 0.001; ****P < 0.0001; ns, not significant; by Student’s t test (B–G and N–S) or multiple Student’s t test (A) or two-way ANOVA (J and K).
Suppression of TCR stimulation–induced STAT3 phosphorylation inhibits T H 17 cell differentiation in vivo and ameliorates mouse EAE diseases. (A) Disease scores. Srci1 (50 mg/kg body weight) or DMSO was administrated daily when EAE disease began to appear as indicated. (B–E) Statistics data of the percentage of IL-17+ cells, FOXP3+ cells, and IFNγ+ cells. (F) The ratio of FOXP3+ cells and IL-17+ cells. (G) Recovered CD4+ T cell number deduced from flow cytometry. (H) Representative flow data from CNS (brain and spinal cord) infiltrated T cells. The results are a combination of two experiments (n = 11 for DMSO, n = 9 for Srci1). (I) The procedure for adoptive transfer EAE using Stat3fl/flCD4cre-2D2 mice. (J) The diseases score. (K) Mouse body weight loss. (L) Disease incidence. (M) Peak diseases score. (N) Percentage of CD4+ T cells in the spleen. (O–S) Percentage of CD4+ T cells (O), recovered CD4+ T cell number deduced from flow cytometry (P), percentage of IL-17+ cells (Q), percentage of FOXP3+ cells (R), and percentage of IFNγ+ cells (S) in CNS were shown. (T) Representative flow data of CD4+ T cells isolated from CNS. EAE diseases score and mice body weight loss (A, J, and K) are mean ± SEM; different cell populations (B–G and N–S) and peak disease score (M) are mean ± SD. *P < 0.05; **P < 0.01; ***P < 0.001; ****P < 0.0001; ns, not significant; by Student’s t test (B–G and N–S) or multiple Student’s t test (A) or two-way ANOVA (J and K).
Discussion
T cells need to integrate TCR signal (signal 1), costimulation signal (signal 2), and cytokine signal (signal 3) to direct their differentiation, but how this is achieved is largely unclear. In the traditional T cell differentiation model shown in various literatures including textbooks, TCR signal (signal 1) and costimulation signal (signal 2) control T cell activation and proliferation, but have no deterministic role in the polarization of activated T cells into different lineages, on the contrary, which is solely determined by cytokine signal (signal 3) (Duan and Mukherjee, 2016; Gaud et al., 2018). Our work revised this T cell differentiation model by showing that TCR-Lck/Fyn axis can directly phosphorylate STAT3, and synergistically with cytokine signal (IL-6/IL-23) to induce maximal STAT3 phosphorylation essential for TH17 cell differentiation. Our study thus illustrated how TCR signaling could integrate with cytokine signal (signal 3) to direct T cell differentiation and would inspire more efforts toward understanding how quality, quantity, and duration of TCR signal affect cell fate or state of various T cells, which will ultimately lead to better design of T cell–based therapeutics.
STAT3 mediates the transcription of many target genes as well as represses the transcription of Foxp3 during TH17 cell differentiation. It is generally assumed that the cytokine (IL-6/IL-23)–JAK kinase axis alone is enough to activate STAT3, which then translocates into the nucleus to direct TH17 cell differentiation. However, our data clearly showed that proinflammatory cytokines (IL-6/IL-23) alone or TCR stimulation alone induced only a moderate level of STAT3 phosphorylation, and they synergistically induced a robust and optimal level of STAT3 phosphorylation. AlphaFold-Multimer analysis together with functional analysis indicated that MAS motif in STAT3 binds to the SH2 domain of Lck/Fyn, which may alleviate the inhibitory effect of intramolecular interaction between SH2 domain and kinase domain of Lck/Fyn, causing conformation change of kinase domain and increasing their local kinase activity toward substrate, required for phosphorylation of STAT3 at Y705 (Fig. 7). Mutations in the MAS motif selectively inhibit TCR stimulation–induced STAT3 phosphorylation and consequently result in defective TH17 cell differentiation associated with reoccurring staphylococcal abscesses and mucocutaneous candidiasis. Our study thus identified “unexpected” role of TCR-Lck/Fyn axis in optimal phosphorylation of STAT3 during TH17 cell differentiation. Although TH17 cells play an essential role against bacterial and fungi infections, TH17 cells are the main pathogenic cell populations in a series of autoimmune diseases and are very detrimental when they are dysregulated. Therefore, differentiation of TH17 cells must be tightly regulated. Dual requirements of both TCR stimulation–induced STAT3 phosphorylation and proinflammatory cytokine–induced STAT3 phosphorylation may endow our body with a novel mechanism to finely control TH17 cell differentiation.
Working model. During TH17 cell differentiation, the TCR-Lck/Fyn axis directly phosphorylates STAT3 at Y705, and, together with the cytokine–JAK kinase axis, maximally activates STAT3.
Working model. During TH17 cell differentiation, the TCR-Lck/Fyn axis directly phosphorylates STAT3 at Y705, and, together with the cytokine–JAK kinase axis, maximally activates STAT3.
An attractive strategy to restrain harmful immune responses, such as autoimmune diseases and allergy, is to suppress proinflammatory TH17 cells and promote the cells to differentiate into immune-suppressive Treg cells while not affecting other T cell lineages, such as TH1 cells, which play a key role during antitumor/antivirus immune response (Akamatsu et al., 2019; Xu et al., 2017). Here, we show that the TCR-Lck/Fyn-STAT3 axis drives TH17 cell differentiation, and blockade of this axis inhibits TH17 cell differentiation and reciprocally induces the cells to differentiate into Treg cells, without affecting the differentiation of TH1 and TH2 cells. This is quite different and unique in that other immune modulators (targets), such as AS (CDK8/19) or SorA (Acc1), inhibit the differentiation of all other effector T cells and promote them to transdifferentiate into Treg cells, which potentially affects all other protective T cell lineages, leading to more global immune suppression (Akamatsu et al., 2019; Berod et al., 2014). Our study thus demonstrated that modulation of the TCR-Lck/Fyn-STAT3 axis could be used to selectively target TH17 cells for therapeutic purposes.
Materials and methods
Reagents and cell culture
T cells were cultured in RPMI 1640 (11875; Invitrogen) supplemented with 10% FBS (Invitrogen), penicillin–streptomycin (Invitrogen), 55 μM β-mercaptoethanol, and 2 mM glutamine.
T cell differentiation
CD4 naïve T cells (CD4+CD25−CD62highCD44low) were sorted. Approximately 0.4 million cells were plated into 48-well plates coated with anti-mouse CD3 (clone 145-2C11; eBioscience) (2 μg/ml) and anti-mouse CD28 (clone 37.51; eBioscience) (1 μg/ml). The differentiation conditions for T cells are as follows: 0.5 ng/ml (or indicated) TGFβ, 200 U/ml mouse IL-2, 1 μg/ml anti-IFNγ, and 1 μg/ml anti-mouse IL-4 for Treg; 2.5 ng/ml TGFβ, 10 ng/ml mouse IL-1β, 10 ng/ml mouse IL-6, 10 ng/ml mouse IL-23, 1 μg/ml anti-mouse IFNγ, and 1 μg/ml anti-mouse IL-4 for TH17 (optimal condition); 2.5 ng/ml TGFβ, 20 ng/ml mouse IL-6, 1 μg/ml anti-mouse IFNγ, and 1 μg/ml anti-mouse IL-4 for TH17 (standard condition); 10 ng/ml mIL-12, 1 μg/ml anti-mouse IL-4 for TH1, 20 ng/ml mIL-4, and 1 μg/ml anti-IFNγ for TH2. All the cytokines are from R&D Systems. An indicated concentration of Srci1 (Sigma-Aldrich) or BMS509744 (MedChemExpress) was added into the culture 24 h after initial plating. The cells were supplemented with a new medium on day 4. For cases in which small-molecule compounds were present, fresh medium containing the same concentration of compounds was used. On day 5, the cells were restimulated for 4–6 h with phorbol myristate acetate, ionomycin, and Golgi-stop for intracellular staining in the absence of indicated compounds. Alternatively, short-term stimulation of T cells was performed as follows: soluble biotin labeled anti-CD3 and anti-CD28 were incubated with CD4+ naïve T cells on ice for 10 min, and crosslinking was started by adding streptavidin; the cells were then incubated at 37°C for the indicated time. Ruxolitinib and baricitinib (from MedChemExpress) were added into T cells at a final concentration of 200 nM before T cells were stimulated with anti-CD3/CD28 and/or cytokines.
Antibodies
Anti-mouse CD3 (clone 145-2C11, 16-0031), anti-mouse CD28 (clone 37.51, 16-0281), anti-mouse IFNγ (clone XMG1.2, 16-7311), anti-mouse IL-4 (clone 11B11, 16-7041), and anti-mouse FOXP3 (clone FJK-16s, 17-5773) were from eBioscience. Anti-mouse CD4 (clone RM4-5, 550954), anti-mouse CD25 (clone 7D4, 558642), anti-mouse CD44 (clone IM7, 559250), anti-mouse CD62L (clone MEL-14, 553150), anti-mouse IL-17 (clone TC11-18H10, 559502), anti-mouse IFNγ (clone XMG1.2, 561040, for staining), PE Anti-Stat3 (pY705) (clone 4/P-STAT3) (612569), PerCP-Cy5.5 Anti-Stat4 (pY693) (clone 38/p-Stat4) (561217), Alexa Fluor 647 anti-Stat5 (pY694) (clone 47/Stat5) (612599), Alexa Fluor 488 anti-Stat6 (pY641) (clone J71-773.58.11) (558243), anti-CD90.1 (Thy1.1) (clone OX-7, 561406), PE Mouse IgG2a, κ isotype control (clone MOPC-173) (558595), PerCP-Cy5.5 mouse IgG2b, κ isotype control (clone 27-35) (565380), Alexa Fluor 647 mouse IgG1 κ isotype control (clone MOPC-21) (557783), Alexa Fluor 488 mouse IgG1 κ isotype control (clone MOPC-21) (557782), BV421 rat anti-mouse CD126 (IL-6RA) (clone D7715A7), and PE rat anti-mouse CD360 (IL-21 receptor) (clone 4A9) were from BD Bioscience. CD130(IL-6ST) (clone KGP130) were from Invitrogen. Anti-mTOR (clone 7C10, 2983), p-mTOR (clone D9C2, 5536), anti-AKT (clone C57E7, 4691), anti-phospho-AKT Ser473 (clone D9E, 4060), anti-4E-BP1 (236B4,2855), anti-p70S6K (clone 49D7, 2708), anti-p-p70S6K (9208), anti-phospho-STAT3 (clone D3A7, 9145), anti-STAT3 (clone 79D7, 4904), anti-STAT3 (clone 124H6, 4904, for endogenous Co-IP), anti-Lck (2752, for western blot), anti-Flag (clone 9A3, 8146), and anti-V5 (clone D3H8Q, 13202) were all from CST. Anti-Fyn (AF6102; Affinity) and anti-Lck (PA5-79587; Thermo Fisher Scientific) were labeled with fluorescence for flow cytometry according to the manufacturer’s instructions. Anti-c-Myc (clone Y69) was from Abcam. Mouse IL-6 antibody (clone MP5-20F3), mouse gp130 antibody (clone 125605), mouse IL-23 antibody, and mouse IL-21 antibody were from R&D Systems.
mRNA expression analysis by qRT–PCR
At the end of differentiation, T cells were restimulated with plate-coated anti-CD3 and anti-CD28 for 5 h. qRT–PCR was performed to evaluate the mRNA expression of indicated genes. The expression was normalized to β-actin (Actb). All primers are listed in Table S1.
Retrovirus preparation and T cell infection
Stat3 or its mutants were cloned into a pMIG-retrovirus vector in which GFP was replaced by Thy1.1. The plasmids and pCL-ECO (1:1) were transfected into 293T cells (ATCC, CRL-3216; all cells were tested for mycoplasma contamination) with LipoMAX. The cells were further cultured for 48–72 h. The supernatant was then collected and filtered using 45-μm filters. The supernatant containing the viruses was added into preactivated CD4 T cells (20 h after initial plating). The cells were spin-infected at 1,000 g for 2 h and cultured in an incubator for another 2 h; the cells were washed and cultured under TH17 cell conditions. The cells were reinfected on day 2, and further cultured for an additional 4 days. New medium was added if necessary, and the cells were restimulated for intracellular staining as described above.
Mice
Stat3fl/flCD4cre mice were a gift from Chen Dong (Tsinghua University, Beijing, China) under Dr. Shizuo Akira’s permission (Osaka University, Japan). B6 mice, 2D2 mice, and Rag1−/− mice were from JAX. All the mice were maintained under specific pathogen–free conditions in the Animal Facility of Sun Yat-sen University. All the animal protocols used in this study were accredited by the American Association for Accreditation of Laboratory Animal Care and the Institutional Animal Care and Use Committee of Sun Yat-sen University.
Mouse EAE model
EAE was induced by immunizing mice (8-wk-old, ∼10 C57BL/6 mice per group) twice with 300 μg of the MOG35–55 peptide (amino acids 35–55; MEVGWYRSPFSROVHLYRNGK) emulsified in complete Freund’s adjuvant, followed by pertussis toxin injection. For 2D2 transfer–induced EAE, CD4 naïve T cells (CD4+CD25−CD62highCD44low) were sorted from STAT3fl/flCD4cre 2D2 mice and cultured under TH17 condition as indicated before. After 20 h of preactivation by anti-CD3 and anti-CD28 antibodies, the cells were spin-infected by retrovirus at 2,000 rpm for 2 h at 36°C and cultured for another 2 h. Cells were then washed and replaced with fresh TH17 culture medium. The cells were reinfected the following day and cultured for an additional 3 days. Thy1.1+ cells were then sorted and restimulated in 48-well plates precoated with anti-CD3 (clone 145-2C11; eBioscience) (2 μg/ml) and anti-CD28 (clone 37.51; eBioscience) (1 μg/ml) antibodies and cultured under TH17 condition for 48 h. Thy1.1+ cells were harvested and i.v.-injected into Rag1−/− mice (106 cells per mouse). Mice were then immunized s.c. with 200 μg of MOG35–55 peptide emulsified in complete Freund’s adjuvant, followed by 250 ng pertussis toxin i.p. injection at day 0 and day 2. The disease scores were assigned on a scale of 0–5 as follows: 0, none; 1, limp tail or waddling gait with tail tonicity; 2, wobbly gait; 3, hind limb paralysis; 4, hind limb and forelimb paralysis; 5, death. When the disease began to appear, DMSO or Srci1 (50 mg/kg body weight) was i.p. injected daily (mice were randomly assigned to treatment groups and scored in a blinded manner). At the end of the experiment, the mice were euthanized for analysis of the T cells infiltrated into the central nervous system. Mice that did not develop symptoms of EAE were not excluded from the analysis. When indicated, the statistical significance was determined by Student’s t test (*P < 0.05; **P < 0.01; ***P < 0.001; ****P < 0.0001).
Generation of bone marrow chimeric reconstituted mice
Bone marrow cells were harvested from STAT3fl/flCD4cre mice by flushing the tibia and femur. The lineage-positive cells were depleted by using an EasySep Mouse Hematopoietic Progenitor Cell Enrichment Kit (19856; StemCell Technology) and lineage-negative cells were collected and stained for c-Kit, Sca-1, and Lin, and sorted to enrich LSK cells (Lin−Sca1+cKit+). LSK cells were cultured overnight with mouse IL-3 (20 ng/ml), mouse IL-6 (50 ng/ml), and mouse SCF (50 ng/ml; all obtained from PeproTech) in RPMI1640 containing 10% FBS. The following day, LSK cells were infected by spinning at 2,000 rpm for 2 h at 36°C with retrovirus expressing empty vector or WT STAT3 or its mutants. After centrifugation, the cells were incubated for another 3 h and the supernatant was replaced with fresh media containing cytokines. After 48 h of culture, the Thy1.1+ levels were assessed by FACS to determine transduction efficiency, and Thy1.1+ LSK cells were collected by CD90.1 MicroBeads (130-121-273; Milltenyi Biotec). Thy1.1+ LSK cells were adoptively transferred into lethally irradiated Rag1−/− recipient mice by tail injection (at least 105 LSK cells per mouse). CD4+T cells were isolated from the lymph node and spleen after 6–8 wk of reconstitution and for further experiments and analyses.
ChIP-qPCR
10 million differentiating TH17 cells were crosslinked with 1% formaldehyde (Sigma-Aldrich) for 10 min, quenched with 125 mM glycine for 5 min, and then washed with cold PBS. Cell pellets were resuspended in ice-cold lysis buffer (10 mM Tris-HCl, 10 mM NaCl, 3 mM MgCl2, 0.5% NP-40 with protease inhibitor) for 30 min at 4°C with rotation. Pelleted nuclei were resuspended in ice-cold MNase reaction buffer (50 mM Tris-HCl, 5 mM CaCl2, 100 μg/ml BSA, 1 mM dithiothreitol, pH 8.0, 100 U MNase, M0247S; NEB) and incubated at 37°C for exactly 20 min to digest DNA to a length of ∼150–900 bp. The digestion was stopped by adding 10 μl of 0.5 M EDTA. Pelleted nuclei were resuspended in 500 μl ice-cold ChIP dilution buffer (20 mM Tris-HCl, 150 mM NaCl, 1 mM EDTA, 0.1% SDS, 1% Triton X-100, 0.5% BSA, with protease inhibitor) and incubated on ice for 10 min. Chromatin was fragmented by pulse sonication (three cycles of 20 s on/30 s off, 30% output). 2% of the sample was used as input and the rest was incubated with rabbit anti-STAT3 (clone 79D7, 4904; CST) and normal rabbit IgG (ab172730; Abcam) at 4°C with rotation overnight. Dynabeads protein A+G (Thermo Fisher Scientific) were added and incubated for another 2 h at 4°C with rotation. The immunocomplexes were washed using radioimmunoprecipitation assay (RIPA) buffer (10 mM Tris-HCl, 1 mM EDTA, 0.1% SDS, 1% Triton X-100, 0.1% Na-Deoxycholate), high salt wash buffer (RIPA buffer+350 mM NaCl), LiCl buffer (10 mM Tris-HCl, 250 mM LiCl, 0.5% NP-40, 0.5% Na-Deoxycholate), and TE Buffer (10 mM Tris-HCl, 1 mM EDTA, pH 8.0) (twice for each buffer in order). Collected dynabeads were then resuspended in 200 μl elution buffer (1% SDS and 0.1 M NaHCO3) and incubated at 65°C for 45 min. The supernatant was collected into new tubes containing 8 μl 5 M NaCl and incubated overnight to reverse the DNA–protein links. 1 μl RNase was added into the supernatant, which was incubated at 37°C for 30 min 4 μl 0.5 M EDTA, 8 μl 1 M Tris-HCL, and 4 μl proteinase K were then added to the supernatant, which was subsequently incubated for another 2 h at 45°C. The decrosslinked DNA was purified using zymo spin columns (D5205; Zymo). Immunoprecipitated DNA and input DNA were quantified by RT-PCR. ChIP data were analyzed using the percent input method 100*2(Adjusted input − Ct (IP)). The primers used for ChIP-qPCR are listed in Table S2.
Co-IP
Cells were harvested and washed with cold PBS. Cold cell lysis buffer (20 mM Tris-HCL, pH7.5, 150 mM NaCl, 1% Triton X-100, 1 mM EDTA, 10% glycerol, with a mixture of protease inhibitors) was added and incubated on ice for 30 min. Lysate supernatant was collected after centrifugation (12,000 g, 4°C, 10 min). For endogenous Co-IP, TH17 cell lysate was immunoprecipitated with mouse anti-STAT3 (124H6, 9139S; CST) and normal mouse IgG (ab18415; Abcam) overnight at 4°C with rotation. 20 μl of protein A/G agarose (P2055; Beyotime) was added and incubated for an additional 2 h at 4°C. For exogenous Co-IP, 293T cells were first stably transfected with Flag-mCherry-Lck/Fyn using retrovirus, which were further transient-transfected with V5-STAT3 or its mutations using LipoMAX. Cell lysates were harvested 48 h after transfection and immunoprecipitated with anti-flag magnetic agarose (A36797; Invitrogen) at 4°C overnight with rotation. After incubation, the agarose was washed four times with wash buffer (20 mM Tris-HCl, pH 7.5, 0.1% Triton X-100, 150 mM NaCl with protease inhibitors). The samples were resolved by SDS-PAGE. Anti-STAT3(4904; CST), anti-Lck (PA5-79587; Thermo Fisher Scientific), anti-Fyn (AF6102; Affinity), anti-V5 (13202; CST), anti-Flag (8146; CST), and anti-GAPDH (5174; CST) antibodies were used for western blot.
LCK kinase assay
ADP-Glo + LCK Kinase Enzyme kit was from Promega. The kinase assay was performed following Promega’s manual except that the substrate was replaced by full-length STAT3 (Abcam). The reaction mixture was analyzed for phosphorylated STAT3, STAT3, and Lck by western blot. The SH2-binding peptide pYEEI (Glu-Pro-Gln-pTyr-Glu-Glu-lle-Pro-Ile-Tyr-Leu) was used as previously described (Moarefi et al., 1997).
mRNA sequencing (mRNA-seq)
The indicated cells were collected for mRNA-seq. RNA sequences were aligned to the mouse Gencode (GRCm38, version M23) using STAR (version 2.7.9a). The sequence and genome annotations data were taken from Ensembl release 98 (https://www.gencodegenes.org). The read counts and determination of transcripts per kilobase million were performed by RSEM (version 1.3.3). The Stat3 (WT) and both Th0 and Th17 (48 h) reads from the GSE40918 dataset were processed in the same way (Ciofani et al., 2012). The count output was utilized to identify differentially expressed genes (TH17_DMSO versus TH17_Srci1, TH17_DMSO versus TH17_STAT3_KO) using DESeq2 (version 1.34.0). The resulting P values were used to create false discovery rate (FDR) estimates by the Benjamini–Hochberg method. Differences in gene expression were considered significant if its FDR estimate was <0.05 and its log2FC was >0.58. Microarray expression data of TH17, iTreg, and nTreg from GSE14308 were preprocessed using the MAS5 algorithm followed by quantile normalization. Differences in gene expressions in the two classes (TH17 versus iTreg) were then performed for each gene on the log2 (MAS5+1) values on the Gene Expression Omnibus (GEO)–provided expression values for the microarray datasets using limma (version 3.42.2). A gene was considered differentially expressed if the FDR for differential expression was <0.05 and its log2FC was >2. STAT3 direct target genes were determined by two criteria: there are binding peaks for STAT3 at the gene loci and STAT3 KO dramatically inhibits the gene expression. FOXP3 direct target genes were defined in the same way. ChIP-seq data from the literature were processed as usual, and MACS2 software (using the following settings: -q 0.05 -g mm) was used to call the binding peak. The GO enrichment analysis was performed with Metascape using the well-adopted hypergeometric test. Following the recommendations of the web of topGO, the P values calculated were corrected for the Benjamini–Hochberg algorithm. GSEA (version 4.2.3) was run on the Treg-related gene sets from GSE14308 to generate a hypothesis, and later on specific gene sets included two classes (TH17_DMSO and TH17_Srci1) to test the hypothesis. Gene expression datasets are available at the GEO database under accession number GSE229377.
Protein complex structure prediction and interface analysis
We modeled the complex structures of STAT3 with LCK and FYN using sequences from the National Center for Biotechnology Information (Sayers et al., 2022) following the tutorial at https://github.com/deepmind/alphafold, since AlphaFold2 modeling structures have been successfully utilized for predicting protein binding sites (Yuan et al., 2022). We downloaded the model parameters and genetic databases including BFD (Steinegger et al., 2019b), Mgnify (Mitchell et al., 2020), UniProt (UniPort Consortium, 2021), UniRef90 (Suzek et al., 2007), Uniclust30 (Mirdita et al., 2017), PDB70 (Steinegger et al., 2019a), PDB seqres (Berman et al., 2000), and PDB (Berman et al., 2000) to implement AlphaFold-Multimer (Evans et al., 2021, Preprint; Jumper et al., 2021) in the Tianhe-2 supercomputer. The “max_template_date” parameter was set to use protein templates by 2022-05-19, and the predicted structures were relaxed by the Amber relaxation procedure (Hornak et al., 2006) to resolve structural violations and clashes. According to the coordinates of the predicted structures, we defined the complex interfaces as the interchain residue pairs with Cα-Cα atomic Euclidean distances of <15 Å, which were further visualized using the PyMOL package.
Online supplemental material
Fig. S1 shows that increased strength of TCR signaling enhanced STAT3 phosphorylation and Th17 cell differentiation, and TCR stimulation does not induce the phosphorylation of STAT4, STAT5, and STAT6 (related to Fig. 1). Fig. S2 shows that TCR stimulation alone induced STAT3 phosphorylation independent of cytokine–JAK kinases axis (related to Fig. 1). Fig. S3 shows that Srci1 treatment does not affect the proliferation, survival of T cells, or mTOR pathway during TH17 cell differentiation (related to Fig. 2 and 3). Fig. S4 shows how STAT3 target genes and FOXP3 target genes are determined and the effect of inhibition of Lck/Fyn with Srci1 on the expression of TCR downstream genes and mTOR downstream genes (related to Fig. 3). Fig. S5 shows how the conserved sequence within STAT3 (MAS motif) interacts with the SH2 domain of Lck/Fyn determined by AlphaFold-Multimer (related to Fig. 4). Table S1 lists the primers used for qRT-PCR. Table S2 lists the primers used for ChIP-qPCR.
Data availability
Generated datasets are available at GEO accession number GSE229377. Previously published datasets are available at GEO accession number GSE40918 (Ciofani et al., 2012). All other data and materials are available from corresponding authors upon request.
Acknowledgments
We are grateful for advice from Dr. Xiaohu Wang (Tsinghua University). We thank Xiaolei Zhang (Sun Yat-sen University, Guangzhou, China) for kindly providing STAT3C plasmid, the staff members of the Animal Facility at Sun Yet-sen University for providing support in mouse housing and care, and the staff members of the FACS facility of Zhongshan School of Medicine, Sun Yat-sen University, for technical support.
This work was supported by 2018YFA0800300 from the National Key R&D Program of China, China (T. Xu); 81971530 (T. Xu), 82371814 (T. Xu), and 32170775 (T. Xu) from the National Natural Science Foundation of China, China; Guangdong Province “Pearl River Talent Plan” Innovation and Entrepreneurship Team Project (2019ZT08Y464); and 008164879049 from Science and Technology Commission of Guangdong Province. T. Xu is supported by startup funding from Sun Yat-Sen University.
Author contributions: T. Xu conceived and supervised the study. T. Xu and Z. Qin designed and performed most of the experiments. P. Hou analyzed mRNA-seq data. Q. Yuan and Y. Yang used AlphaFold-Multimer to predict the binding of STAT3 and Lck/Fyn. R. Wang, Y. Zhang, and Y. Wang performed some experiments. T. Xu and Z. Qin analyzed the data. T. Xu, Z. Qin, and R. Wang wrote the manuscript. T. Xu, Z. Qin, and Y. Yang edited the manuscript. All authors reviewed and approved the manuscript.
References
Author notes
Z. Qin and R. Wang contributed equally to this paper.
Disclosures: T. Xu reported a patent to PCT/CN2024/076007 pending. No other disclosures were reported.




