Antigen-presenting cells in the disease-free brain have been identified primarily by expression of antigens such as CD11b, CD11c, and MHC II, which can be shared by dendritic cells (DCs), microglia, and monocytes. In this study, starting with the criterion of Flt3 (FMS-like receptor tyrosine kinase 3)-dependent development, we characterize the features of authentic DCs within the meninges and choroid plexus in healthy mouse brains. Analyses of morphology, gene expression, and antigen-presenting function established a close relationship between meningeal and choroid plexus DCs (m/chDCs) and spleen DCs. DCs in both sites shared an intrinsic requirement for Flt3 ligand. Microarrays revealed differences in expression of transcripts encoding surface molecules, transcription factors, pattern recognition receptors, and other genes in m/chDCs compared with monocytes and microglia. Migrating pre-DC progenitors from bone marrow gave rise to m/chDCs that had a 5–7-d half-life. In contrast to microglia, DCs actively present self-antigens and stimulate T cells. Therefore, the meninges and choroid plexus of a steady-state brain contain DCs that derive from local precursors and exhibit a differentiation and antigen-presenting program similar to spleen DCs and distinct from microglia.
The steady-state brain is associated with immune privilege, i.e., a paucity of lymphocytes and an inability to initiate immunity. The latter has been attributed, at least in part, to a lack of DCs (Bailey et al., 2006). Central nervous system (CNS) infiltration of leukocytes has been largely perceived as a feature of neuroinflammation in which there is a break in the blood brain barrier (Hickey, 1991; Platten and Steinman, 2005; Bailey et al., 2007).
In spite of immune privilege, an immune contribution to hippocampal neurogenesis was first proposed based on the observation that T cell loss is associated with dementia arising in both HIV patients and recipients of immunosuppressive chemotherapy (Price et al., 1988; Hess and Insel, 2007). Improved cognitive function occurs during reconstitution of T cell immunity in both humans and mice (Ziv et al., 2006; Kipnis et al., 2008; Wolf et al., 2009). Recent studies demonstrate that in the healthy CNS, memory and cognition are CD4+ T cell dependent. In particular, IL-4–producing T cells accumulate in the meningeal space during cognitive tasks (Derecki et al., 2010). That learning is impaired in the absence of CD4+ T cell cytokine production links, for the first time, immune activity to steady-state cognitive function. The meninges and the choroid plexus were also recently demonstrated to be the site or gateway for entry of activated effector T cells into the CNS (Axtell and Steinman, 2009; Bartholomäus et al., 2009; Reboldi et al., 2009). These findings leave a major gap: what is the nature of the APCs that guide T cell function?
DCs are specialized APCs that mediate systemic T cell tolerance and immunity (Banchereau and Steinman, 1998; Heath and Carbone, 2009). In the steady-state, most DCs originate from a common DC precursor called pre-DCs (Liu et al., 2009). Pre-DCs arise from committed DC progenitors in the bone marrow, migrate through the blood, and seed lymphoid and nonlymphoid tissues, where they undergo a limited number of divisions and differentiate into specialized DC subsets (Liu et al., 2009). DC development is dependent on Flt3 (FMS-like receptor tyrosine kinase 3) ligand (Flt3L), a hematopoietin acting primarily on DCs and their progenitors that express Flt3/CD135 receptor, both in the bone marrow and the periphery (Waskow et al., 2008; Kingston et al., 2009).
Resident DCs have been defined in nonlymphoid organs including the skin, lung, gut, and kidney (Bogunovic et al., 2009; Ginhoux et al., 2009; Rescigno and Di Sabatino, 2009; Varol et al., 2009; Henri et al., 2010), but there is little characterization of DCs in the steady-state brain. The choroid plexus and meninges were identified as the gates of entry for activated T cells into the brain by a mechanism involving the chemokine receptor CCR6 (Kivisäkk et al., 2003; McMenamin et al., 2003; Bartholomäus et al., 2009; Reboldi et al., 2009). Cell surface staining with individual markers MHC II, CD11c, CD11b, OX62, and DEC205 suggested the presence of APCs in the choroid plexus and meninges, and functional study of targeted MHC II expression in CD11c+ cells attributed the onset of neuroinflammation to an increase of APCs in these gateways (Matyszak and Perry, 1996; McMenamin, 1999; Greter et al., 2005; Serafini et al., 2006; Kivisäkk et al., 2009). However, a precise characterization of these APCs in the steady-state is lacking because of their limited numbers, a lack of imaging tools, and the absence of lineage-specific markers. Also, as discussed extensively elsewhere (Geissmann et al., 2010), the aforementioned markers MHC II, CD11c, CD11b, and DEC205 lack specificity and as such fail to differentiate among multiple lineages. Identification of the DC lineage requires information on location, development, transcriptional programs, and function.
High levels of CD11c, for instance, was initially identified as a useful marker to identify DCs, and the CD11c promoter was used to generate genetically modified mice to study DC distribution and function. Indeed, studies with CD11c-DTR and CD11c-DT as well as CD11c-MHC II mice demonstrated that DCs could both prime T cells and maintain T cell tolerance, but these studies include complementary experiments with isolated DCs, typically from lymphoid tissues (Jung et al., 2002; Lemos et al., 2003). However, CD11c is not restricted to conventional DC (cDC) lineage as the expression is also found on monocytes, plasmacytoid DCs, activated lymphocytes, and activated microglia (Geissmann et al., 2003; Gottfried-Blackmore et al., 2009). CD11b, commonly used as the macrophage marker, also lacks lineage specificity and is expressed by macrophages, monocytes, microglia, and some DC subsets (Geissmann et al., 2010). In this study, to better identify and understand APCs in the steady-state brain, we used developmental criteria, transcriptional profiling, and function and used these components of cell function to distinguish DCs from monocytes, macrophages, and microglia.
RESULTS
Flt3L selectively expands CD11c and MHC II–high leukocytes in the disease-free mouse brain
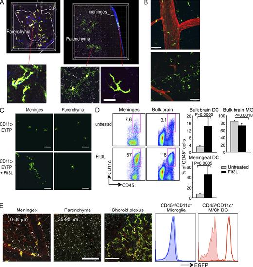
To identify DCs in the steady-state brain, we phenotyped CD45+ leukocytes in cell suspensions, comparing normal mice with those treated with Flt3L, a potent DC hematopoietin. Based on the responsiveness of the DC lineage to Flt3L in many tissues, we reasoned that this hematopoietin might expand and better define populations of brain DCs. Additionally, we revisited previously described CD11c–enhanced YFP (EYFP) reporter mice to detect EYFP-high DCs with a characteristic morphology (Lindquist et al., 2004; Choi et al., 2009). In naive CD11c-EYFP mice, flow cytometry analysis for EYFP and CD45 expression (to identify leukocytes) showed EYFP+ cells in both CD45int and CD45hi populations, but 14 d after Flt3L treatment, only the CD45hiEYFP+ cells expanded and expressed high cell surface CD11c and MHC II (Fig. 1 A). In contrast, CD45intEYFP+ and EYFP− cells did not expand with Flt3L treatment. The nonresponsive CD45intEYFP+ cells were CD11c and MHC II negative in contrast to the responsive CD45hiEYFP+CD11c+MHC II+ cells (Fig. 1 A). Interestingly, CD11c-EYFP mouse spleen also contains two populations of EYFP+ cells. One population with a CD11c+MHC II+ cDC phenotype expanded in response to Flt3L injection. In contrast, the other CD11clo population, the majority of which displayed a CD11bloF4/80hi red-pulp macrophage phenotype, did not respond to Flt3L injection (Fig. 1 B). Thus, we conclude that CD11c-EYFP mouse spleen and brain contain two populations of EYFP+ cells that are developmentally distinct based on their Flt3L responsiveness.
Phenotype of Flt3L-responsive CD45hiCD11c+MHC II+ cells in the steady-state mouse brain. (A and B) Flow cytometric dot plots of EYFP expression in brain leukocytes (A) and the splenocytes (B) of untreated (top) versus Flt3L-treated (bottom) CD11c-EYFP transgenic mice. Numbers indicate percentage of gated cells. Data are representative of three independent experiments. (C) Flow cytometric dot plots of CD45+ mononuclear cells in the brain of untreated (top) versus Flt3L-treated (bottom) nontransgenic C57BL/6 mice. Histograms show MHC II staining on the surface of DCs and microglia (MG) from the indicated gates. Data are representative of more than three independent experiments. (D) Bar graph shows quantification of m/chDCs and microglia 14 d after Flt3L treatment in B6 mice. Bars represent data from two pooled experiments, each with two brains. Error bars represent the mean ± SEM (n = 4; ***, P < 0.0001).
Phenotype of Flt3L-responsive CD45hiCD11c+MHC II+ cells in the steady-state mouse brain. (A and B) Flow cytometric dot plots of EYFP expression in brain leukocytes (A) and the splenocytes (B) of untreated (top) versus Flt3L-treated (bottom) CD11c-EYFP transgenic mice. Numbers indicate percentage of gated cells. Data are representative of three independent experiments. (C) Flow cytometric dot plots of CD45+ mononuclear cells in the brain of untreated (top) versus Flt3L-treated (bottom) nontransgenic C57BL/6 mice. Histograms show MHC II staining on the surface of DCs and microglia (MG) from the indicated gates. Data are representative of more than three independent experiments. (D) Bar graph shows quantification of m/chDCs and microglia 14 d after Flt3L treatment in B6 mice. Bars represent data from two pooled experiments, each with two brains. Error bars represent the mean ± SEM (n = 4; ***, P < 0.0001).
In the brains of nontransgenic C57BL/6 (B6) mice, i.e., without the use of the CD11c-EYFP reporter, a population of Lin−CD45hiCD11chiMHC IIhi cells was detected, and these were the cells that expanded more than fivefold after Flt3L treatment (Fig. 1, C and D). In contrast, Lin−CD45intCD11c− cells, presumably microglia, did not show significant responses to Flt3L treatment (Fig. 1, C and D). These data with Flt3L responsiveness and CD11c/MHC II expression strongly imply the presence of cells in the brain that are similar to DCs in other organs.
Flt3L-responsive DCs localize to the meninges and choroid plexus
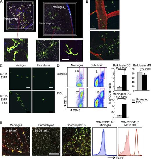
To localize these populations in naive and Flt3L-treated mice, we examined brains from CD11c-EYFP transgenic mice with two-photon microscopy. We detected EYFP+ cells along the meninges, in the choroid plexus, and in the parenchyma of coronal sections (Fig. 2 A). We then labeled blood vessels with DiI dye and imaged the intact brain en face, from the top downward. DiI labeled major blood vessels in the dura mater (Fig. 2 B, top) as well as capillary blood vessels in the pia mater (Fig. 2 B, bottom), marking the anatomical layers of the meninges. Some but not all EYFP+ cells with thick dendrites were located near meningeal blood vessels (Fig. 2 B). After Flt3L treatment, a dramatic expansion of EYFP+ cells was observed in discrete patches along the meninges, but in contrast, no significant change in the quantity of parenchymal EYFP+ cells was observed (Fig. 2 C). EYFP+ cells in the meninges and choroid plexus displayed a distinct morphology, with large cell bodies and several thick dendrites per cell, which is consistent with that of typical DCs. In contrast, parenchymal EYFP+ cells were highly ramified and displayed a phenotype typical of microglia (Fig. 2 A, bottom).
Flt3L-responsive cells with dendritic morphology within meninges and choroid plexus. (A) Two-photon microscopy showing fluorescent cells in coronal brain sections of untreated CD11c-EYFP mice. EYFP+ cells were detected in choroid plexus (C.P.) and parenchyma (top left) and meninges and parenchyma (top right). Small panels at the bottom show the morphology of individual EYFP+ cells from choroid plexus, meninges (en face view), and parenchyma. (B) En face two-photon view of the brains of untreated CD11c-EYFP mouse brains. Blood vessels (red) were labeled by perfusion with DiI. EYFP+ (green) cells were detected in the meninges. Panels show a major blood vessel in the dura mater (top) and capillary blood vessels in the pia mater (bottom). (C) Two-photon microscopy coronal sections from the brain of untreated (top) and Flt3L-treated (bottom) CD11c-EYFP mice (green, EYFP). (D) Flow cytometric analysis of DCs in meningeal isolates. Dot plots show gated CD45hiCD11chi DCs in CD45+ leukocytes of meningeal isolates and whole brain preparation in untreated or Flt3-treated B6 mice. Numbers indicate percentage of each cell type within total CD45+ cells. Bar graphs summarize the percentage of m/chDCs and microglia (MG) among CD45+ brain leukocytes in untreated versus Flt3L-treated mice in bulk brain and meninges (gating shown in Fig. S1 B). Bars show data from one representative experiment (n = 5 mice per group). Error bars represent the mean ± SD (n = 5). (E) Two-photon microscopy and flow cytometry of EGFP+ cells in the brain of I-Ab–EGFP transgenic mice. (microscopy) Observation in meninges 0–30 µm (left) and parenchyma 35–90 µm (middle) from the upper limit of the brain and in choroid plexus (right) from coronal sections of untreated I-Ab–EGFP mice (yellow, EGFP; red, collagen fiber; white, autofluorescence). Flow cytometry histograms show overlay of EGFP expression on microglia and m/chDCs, gated as in Fig. 1 B, from WT B6 (shaded area) and I-Ab–EGFP (line) mice. Data are representative of two independent experiments. Bars: (A, C, and E) 50 µm; (B) 100 µm.
Flt3L-responsive cells with dendritic morphology within meninges and choroid plexus. (A) Two-photon microscopy showing fluorescent cells in coronal brain sections of untreated CD11c-EYFP mice. EYFP+ cells were detected in choroid plexus (C.P.) and parenchyma (top left) and meninges and parenchyma (top right). Small panels at the bottom show the morphology of individual EYFP+ cells from choroid plexus, meninges (en face view), and parenchyma. (B) En face two-photon view of the brains of untreated CD11c-EYFP mouse brains. Blood vessels (red) were labeled by perfusion with DiI. EYFP+ (green) cells were detected in the meninges. Panels show a major blood vessel in the dura mater (top) and capillary blood vessels in the pia mater (bottom). (C) Two-photon microscopy coronal sections from the brain of untreated (top) and Flt3L-treated (bottom) CD11c-EYFP mice (green, EYFP). (D) Flow cytometric analysis of DCs in meningeal isolates. Dot plots show gated CD45hiCD11chi DCs in CD45+ leukocytes of meningeal isolates and whole brain preparation in untreated or Flt3-treated B6 mice. Numbers indicate percentage of each cell type within total CD45+ cells. Bar graphs summarize the percentage of m/chDCs and microglia (MG) among CD45+ brain leukocytes in untreated versus Flt3L-treated mice in bulk brain and meninges (gating shown in Fig. S1 B). Bars show data from one representative experiment (n = 5 mice per group). Error bars represent the mean ± SD (n = 5). (E) Two-photon microscopy and flow cytometry of EGFP+ cells in the brain of I-Ab–EGFP transgenic mice. (microscopy) Observation in meninges 0–30 µm (left) and parenchyma 35–90 µm (middle) from the upper limit of the brain and in choroid plexus (right) from coronal sections of untreated I-Ab–EGFP mice (yellow, EGFP; red, collagen fiber; white, autofluorescence). Flow cytometry histograms show overlay of EGFP expression on microglia and m/chDCs, gated as in Fig. 1 B, from WT B6 (shaded area) and I-Ab–EGFP (line) mice. Data are representative of two independent experiments. Bars: (A, C, and E) 50 µm; (B) 100 µm.
Next, we compared bulk meninges and parenchyma to meningeal isolates in the presence and absence of Flt3L treatment. Consistent with the localization of EYFP+ cells in the meninges of CD11c reporter mice by microscopy, flow cytometric analysis showed that most meningeal and splenic EYFP+ cells were CD11c+MHC II+; in contrast, the majority of EYFP+ cells in brain parenchyma displayed a microglia phenotype, i.e., CD45intCD11c−MHC II− (Fig. S1). In line with the data from CD11c-EYFP reporter mice, we observed an enrichment of CD11c+CD45hi DCs in the meninx preparations from naive B6 WT animals (7.5% ± 0.35%) when compared with whole brain preparations (3 ± 0.66%) of untreated mice (Fig. 2 D). A marked enrichment in DC numbers was quantified by flow cytometry in the meningeal preparation and in whole brain preps after Flt3L treatment, whereas microglia numbers remained unchanged in whole brain (Fig. 2 D, graph). We also examined the meninges from CX3CR1gfp/+ mice. In contrast to microglia that were mostly CX3CR1-GFP+ (95%), meningeal DCs and spleen DCs were heterogeneous in CX3CR1-GFP (Fig. S2 A), and both CX3CR1-GFP+ and CX3CR1-GFP− DCs were expanded by Flt3L (Fig. S2 B).
For further confirmation, we examined I-Ab–EGFP knockin mice, in which cellular MHC II levels correlate with EGFP signal (Boes et al., 2002). En face two-photon imaging revealed numerous EGFP+ cells with classical DC morphology in the upper 30 µm of the brain, corresponding to the dura mater and pia mater of the meninges. In contrast, no EGFP+ cells were detected deeper in the tissue (35–90 µm), which correlated with the parenchyma immediately below the meninges (Fig. 2 E and Video 1). Coronal sectioning likewise revealed EGFP+ cells with DC morphology in the choroid plexus but not in the parenchyma in the steady-state (Fig. 2 E). Flow cytometry confirmed that all Lin−CD45hiCD11c+ but none of the Lin−CD45intCD11c− brain leukocytes in these mice were EGFP+ (Fig. 2 E). Therefore, the data from I-Ab–EGFP mice again indicate the presence of MHC II+ cells with DC morphology in the meninges and choroids plexus but not in the parenchyma of the mouse brain.
Distribution of EGFP cells in the meninges and parenchyma in the brain of I-Ab mice. Tiled 95-µm z stacks were acquired on intact I-Ab–EGFP mouse brain, en face from top downward. This video is representative of two independent experiments and is shown at 3 frames/s.
Distribution of EGFP cells in the meninges and parenchyma in the brain of I-Ab mice. Tiled 95-µm z stacks were acquired on intact I-Ab–EGFP mouse brain, en face from top downward. This video is representative of two independent experiments and is shown at 3 frames/s.
These observations show that the Lin−CD45hiCD11c+MHC II+ brain cells correspond to Flt3L-responsive EYFP cells with typical DC morphology, and they are located in the meninges and choroid plexus. We will refer to CD45/CD11c/MHC IIhi cells in the brain as meningeal and choroid plexus DCs (m/chDCs), as opposed to microglia, which are Lin−CD45intCD11c−/loMHC II−.
m/chDCs express Flt3 and have an intrinsic requirement for Flt3 signaling
To understand the development of m/chDCs, we pursued findings that classical DCs in lymphoid and other nonlymphoid organs, such as liver, gut, kidney, and lung, express Flt3 (or Flk2) and that their development critically depends on Flt3 signaling (Bogunovic et al., 2009; Ginhoux et al., 2009). Similar to spleen DCs, m/chDCs expressed cell surface Flt3/CD135 but not M-CSFR/CD115, whereas microglia were Flt3 negative and M-CSFR positive (Fig. 3 A). Likewise, in Flt3L KO mice, we observed an 80% decrease in the number of m/chDCs, whereas microglia developed normally (Fig. 3 B).
m/chDCs express Flt3 and have an intrinsic dependence on Flt3L. (A) Histograms show cell surface expression of Flt3 receptor and M-CSF receptor (CD115; line) or isotype antibody control (shaded area) on gated microglia and m/chDCs in the brain versus CD8− and CD8+ DC subsets in the spleen (Sp). (B) Bar graph shows percentage of m/chDCs and microglia among CD45+ brain leukocytes in WT versus Flt3L KO mice. Bars represent data from two pooled experiments (n = 4). Error bars represent the mean ± SEM (n = 4). (C) Lethally irradiated CD45.1+CD45.2+ F1 recipient mice were reconstituted with a mixture of 50% CD45.1+ Flt3 KO and 50% CD45.2+ WT bone marrow and analyzed 2–3 mo later. Bar graph shows the percentage of indicated cells from Flt3 KO CD45.1+ (open) and WT CD45.2+ (red) donor or CD45.1+CD45.2+ recipient (blue) origin. Bars represent data from three animals. Error bars represent the mean ± SEM (n = 3; *, P < 0.05; **, P < 0.01). Dot plots show percentage of donor and recipient cells in gated cell populations analyzed by flow cytometry, representing two independent experiments.
m/chDCs express Flt3 and have an intrinsic dependence on Flt3L. (A) Histograms show cell surface expression of Flt3 receptor and M-CSF receptor (CD115; line) or isotype antibody control (shaded area) on gated microglia and m/chDCs in the brain versus CD8− and CD8+ DC subsets in the spleen (Sp). (B) Bar graph shows percentage of m/chDCs and microglia among CD45+ brain leukocytes in WT versus Flt3L KO mice. Bars represent data from two pooled experiments (n = 4). Error bars represent the mean ± SEM (n = 4). (C) Lethally irradiated CD45.1+CD45.2+ F1 recipient mice were reconstituted with a mixture of 50% CD45.1+ Flt3 KO and 50% CD45.2+ WT bone marrow and analyzed 2–3 mo later. Bar graph shows the percentage of indicated cells from Flt3 KO CD45.1+ (open) and WT CD45.2+ (red) donor or CD45.1+CD45.2+ recipient (blue) origin. Bars represent data from three animals. Error bars represent the mean ± SEM (n = 3; *, P < 0.05; **, P < 0.01). Dot plots show percentage of donor and recipient cells in gated cell populations analyzed by flow cytometry, representing two independent experiments.
To determine whether the requirement for Flt3 signaling was intrinsic to m/chDCs, we made mixed bone marrow chimeras in which 50:50 mixtures of marrow from Flt3+/+ CD45.2 and Flt3−/− CD45.1 mice were injected into lethally irradiated CD45.1 × CD45.2 F1 recipients. Because neutrophil development is independent of Flt3, their representation from each donor was used to follow the input ratio of hematopoietic stem cells in each mouse. As a positive control, we found that Flt3−/− spleen DCs were outcompeted by Flt3+/+ DCs, whereas splenic monocytes, which are Flt3 independent, arose from Flt3+/+ and Flt3−/− stem cells in ratios equal to the neutrophil ratios (Fig. 3 C). Brain m/chDC development was similar to that of spleen DCs, demonstrating an intrinsic requirement for Flt3 signaling (Fig. 3 C). However, microglia were largely radio resistant and retained the host phenotype (Fig. 3 C), as expected from prior research (Mildner et al., 2007). We conclude that brain m/chDCs, in contrast to microglia, are radiosensitive and that their development is dependent on Flt3 signaling.
m/chDCs and CD8+ spleen DCs share gene expression profiles
To further understand the functional relationship between m/chDCs and other myeloid cells, we compared the gene expression profile of m/chDCs with that of bone marrow monocytes, brain microglia, and classical spleen CD8+ and CD8− DCs. To obtain enough m/chDCs for messenger RNA (mRNA) extraction, we expanded m/chDCs with in vivo Flt3L treatment before purification. Consistent with a previous study showing that Flt3L stimulates DC expansion without maturing them (Dudziak et al., 2007), we found no change in maturation markers CD80, CD86, CD40, and MHC II (I-A) in Flt3L-treated m/chDCs (Fig. S3). With respect to growth factor receptors, m/chDCs expressed high levels of Flt3 and low levels of MCSF-R mRNA, which is similar to spleen DCs. In contrast, monocytes and microglia did not express Flt3 signal but did express high amounts of MCSF-R. GMCSF-R message was expressed by all cell populations, with higher levels noted in m/chDCs and CD8+ spleen DCs (Fig. 4 A).
Gene expression profiles of m/chDC versus microglia, monocytes, and spleen DCs. Bone marrow monocytes, spleen (Spl) CD8+ and CD8− DC subsets from untreated B6 mice and brain m/chDCs, and microglia from B6 mice treated with Flt3L were purified, and mRNA was extracted for Affymetrix gene array analysis. (A–E) Graphs show normalized data comparison among the indicated cells for expression of receptors for growth factors (A), cell surface markers (B), pattern recognition molecules (C), antigen presentation and co-stimulatory molecules (D), and transcription factors (E). Error bars indicate mean ± SEM (n = 3).
Gene expression profiles of m/chDC versus microglia, monocytes, and spleen DCs. Bone marrow monocytes, spleen (Spl) CD8+ and CD8− DC subsets from untreated B6 mice and brain m/chDCs, and microglia from B6 mice treated with Flt3L were purified, and mRNA was extracted for Affymetrix gene array analysis. (A–E) Graphs show normalized data comparison among the indicated cells for expression of receptors for growth factors (A), cell surface markers (B), pattern recognition molecules (C), antigen presentation and co-stimulatory molecules (D), and transcription factors (E). Error bars indicate mean ± SEM (n = 3).
Looking further, we found that m/chDCs shared mRNA expression of many cell surface molecules with CD8+ spleen DCs, including high CD103, CD24a, and CD36. They also expressed CD207 and CD205 mRNAs but at lower levels than CD8+ DCs (Fig. 4 B). m/chDCs had high TLR3 and low TLR4 signals. TLR3 is a typical pattern recognition receptor on CD8+ spleen DCs, whereas monocytes express high TLR4 and no TLR3 (Fig. 4 C). Similar to spleen DCs, m/chDCs expressed high H2-DMb, H2-Aa, and H2-Ab, which are molecules critical for antigen presentation to CD4+ T cells, but these were not expressed by monocytes or microglia. m/chDCs expressed intermediate levels of CD40 and CD80. To evaluate how the array data from Flt3L-expanded m/chDCs reflected those from the naive mice, we examined some of the cell surface markers in the naive mice with flow cytometry. Indeed, besides the aforementioned lineage markers CX3CR1 (Fig. S2), Flt3, and CD115 (Fig. 3 A), phenotyping with CD11b, CD24, CD36, CD103, Dectin, EpCam, and CD205 confirmed the resemblance between m/chDCs and spleen DCs in untreated mice and the distinction from microglia (Fig. S4).
With respect to some other products, we noted that both spleen CD8+ DCs and m/chDCs expressed high IL-12β mRNA, although IL-12α was not found (Fig. 4 D and not depicted). For transcription factors that program DC differentiation, m/chDCs demonstrated high expression of mRNAs for transcription factors Batf3, Id2, and RBP-J, each known to be involved in the differentiation of CD8+ DCs in spleen (Fig. 4 E; Hacker et al., 2003; Caton et al., 2007; Hildner et al., 2008), suggesting a similar molecular programming during the development of m/chDCs and spleen DCs. Transcription factors differentially expressed in m/chDCs and spleen CD8+ DCs include IRF-4, a transcription factor essential for CD4+ splenic DC development (Fig. 4 E; Suzuki et al., 2004), suggesting tissue-specific differentiation programming. In summary, the gene expression profiles of m/chDCs suggest a close relationship with CD8+ spleen DCs.
m/chDCs originate from a pre-DC marrow precursor and have a half-life of 5–7 d
To ascertain the origin of m/chDCs, we took advantage of our recent findings that the progenitors of lymphoid organ DCs and monocytes split during the transition between the monocyte and DC progenitor (MDP) and common DC progenitor (CDP) stages of development in the bone marrow (Fogg et al., 2006; Naik et al., 2007; Onai et al., 2007; Liu et al., 2009). Whereas MDPs give rise to monocytes and CDPs, the latter are restricted to produce DCs via migrating pre-DC intermediates. To examine whether DC precursors give rise to m/chDCs, we first adoptively transferred Flt3+ BM DC precursors from CD11c-EYFP mice i.v. into nonirradiated naive mice. To examine the Flt3L responsiveness, we used Flt3−/− mice as recipient; thus, only donor cells could expand by Flt3L injection. 7 d after transfer, imaging of whole-mount brain indicated that donor-derived cells from EYFP+ donor were only found in meninges but not parenchyma (Fig. S5). Furthermore, the donor cells were expanded by Flt3L injection (Fig. S5). To further investigate the exact precursor of the m/chDCs, we purified MDPs, CDPs, pre-DCs, and monocytes to >95% purity from the bone marrow and adoptively transferred them into the femurs of allotype-marked naive 3–4-wk-old mice. When we examined m/chDCs 1 wk later with flow cytometry, we found donor-derived brain DCs from mice that received 1–1.5 × 105 MDPs, CDPs, and pre-DCs (Fig. 5 A). In contrast, we did not detect any m/chDCs from mice that received 30–50 times more monocytes (5 × 106; Fig. 5 A). We reasoned that pre-DCs migrate to the brain meninges and choroids plexus where they further differentiate into cDCs, as we previously demonstrated in the spleen and lymph node (Liu et al., 2009). Indeed, a population of pre-DCs was detected in the brain leukocyte fraction and further enriched in meningeal preparation (0.3–0.4% of CD45+ cells, which is 10-fold higher than that of pre-DCs in blood; Fig. 5 B and Fig. S6). Similar to pre-DCs in spleen and blood, the brain pre-DCs were CX3CR1-GFP+ and expanded in situ in response to Flt3L injection (Fig. S6 C). Consistent with these adoptive transfer experiments, the exchange of m/chDCs in parabiotic mice was similar to blood pre-DCs and spleen DCs (Fig. 5 C), supporting a continuous equilibrium of m/chDCs with pre-DCs in the blood.
Origin and differentiation of brain m/chDCs. (A) The indicated numbers of purified MDPs, CDPs, pre-DCs, and monocytes from bone marrow of CD45.1+CD45.2+ mice were transferred into naive CD45.2+ congenic hosts. Dot plots show the phenotype of m/chDCs, and the numbers indicate percentages derived from the donor 7 d after transfer. (B) Dot plots show percentages of CD45+Lin−CD11c+MHC II−Flt3+SIRPαlo pre-DCs among bulk brain and meningeal leukocytes. Numbers in the parentheses represent the mean pre-DC percentage of CD45+ leukocytes (red arrows, pre-DCs). Histograms show GFP expression of gated pre-DCs in CX3CR1gfp (line) versus WT (shaded) mice. (C) CD45.1 and CD45.2 mice were surgically joined for 60 d. Graph shows the percentage of partner-derived T cells, blood pre-DCs, spleen DCs, brain m/chDCs, and microglia. Dot plots show representative percentages of CD45.1 and CD45.2 cells among m/chDCs and microglia in CD45.1 and CD45.2 parabionts. The bar graph shows two independent experiments with more than three mice in total. (D) CD45.2 and CD45.1 B6 mice were surgically joined for 60 d together before being separated. Graphs show the percentage of parabiont-derived DCs among each DC subset in the spleen and brain at different time points after separation. Bars represent two separate parabionts at each time point. (C and D) Error bars show mean ± SEM.
Origin and differentiation of brain m/chDCs. (A) The indicated numbers of purified MDPs, CDPs, pre-DCs, and monocytes from bone marrow of CD45.1+CD45.2+ mice were transferred into naive CD45.2+ congenic hosts. Dot plots show the phenotype of m/chDCs, and the numbers indicate percentages derived from the donor 7 d after transfer. (B) Dot plots show percentages of CD45+Lin−CD11c+MHC II−Flt3+SIRPαlo pre-DCs among bulk brain and meningeal leukocytes. Numbers in the parentheses represent the mean pre-DC percentage of CD45+ leukocytes (red arrows, pre-DCs). Histograms show GFP expression of gated pre-DCs in CX3CR1gfp (line) versus WT (shaded) mice. (C) CD45.1 and CD45.2 mice were surgically joined for 60 d. Graph shows the percentage of partner-derived T cells, blood pre-DCs, spleen DCs, brain m/chDCs, and microglia. Dot plots show representative percentages of CD45.1 and CD45.2 cells among m/chDCs and microglia in CD45.1 and CD45.2 parabionts. The bar graph shows two independent experiments with more than three mice in total. (D) CD45.2 and CD45.1 B6 mice were surgically joined for 60 d together before being separated. Graphs show the percentage of parabiont-derived DCs among each DC subset in the spleen and brain at different time points after separation. Bars represent two separate parabionts at each time point. (C and D) Error bars show mean ± SEM.
To measure the life span of m/chDCs, we tracked the decay of m/chDC chimerism in separated parabionts as we previously established (Liu et al., 2007; Ginhoux et al., 2009). Parabionts were established between CD45.1 and CD45.2 mice, and leukocytes were allowed to equilibrate in the tissues for >35 d before separation. In time course experiments, parabiont-derived m/chDCs showed a 50% decrease between 5 and 7 d and totally disappeared by day 14. Thus, m/chDCs have a half-life of 5–7 d, which is a similar life span to that of the spleen DCs (Fig. 5 D). We conclude that m/chDCs originate from pre-DCs and the DC developmental pathway in the bone marrow, and not from monocytes, and that they have a life span of ∼1–2 wk.
m/chDCs are effective in antigen presentation and stimulation of T cells
To examine antigen presentation in situ, the formation of peptide–MHC complexes by m/chDCs, we first stained cells with antibodies to the complex of I-Eα peptide on I-Ab MHC II molecules (Y-Ae; Rudensky et al., 1991). Both spleen DCs and m/chDCs from BALB/c × B6 (CB1) mice stained positive for Y-Ae, whereas DCs from either BALB/c or C57BL/6 (B6) did not, indicating that DCs process and present an endogenous I-Eα peptide onto I-Ab MHC II molecules (Fig. 6 A). In contrast, we did not detect this peptide–MHC complex on microglia from CB1 mice.
Antigen presentation by m/chDCs. (A) Flow cytometry histograms show Y-Ae antibody (line) or isotype (shaded area) staining of gated spleen DCs, brain m/chDCs, and microglia from B6 or BALB/c × B6 (CB1) mice. (B) CFSE-labeled BALB/c T cells were incubated with spleen DCs, brain m/chDCs, or microglia (MG) isolated from B6 mice treated with Flt3L and were analyzed with flow cytometry 4 d later. Graph shows percentage of proliferated T cells among total CD3+ T cells, indicated by dilution of CFSE. One of three representative experiments is shown. (C) CFSE-labeled 2D2 MOG-specific CD4+ transgenic T cells were incubated with spleen DCs, brain m/chDCs, or microglia isolated from B6 mice treated with Flt3L with the indicated doses of MOG peptide and were analyzed by flow cytometry 4 d later. Graph shows percentage of proliferated (CFSElo) T cells among total CD3+ T cells. One of three representative experiments is shown. (B and C) Error bars show the SD between triplicate wells.
Antigen presentation by m/chDCs. (A) Flow cytometry histograms show Y-Ae antibody (line) or isotype (shaded area) staining of gated spleen DCs, brain m/chDCs, and microglia from B6 or BALB/c × B6 (CB1) mice. (B) CFSE-labeled BALB/c T cells were incubated with spleen DCs, brain m/chDCs, or microglia (MG) isolated from B6 mice treated with Flt3L and were analyzed with flow cytometry 4 d later. Graph shows percentage of proliferated T cells among total CD3+ T cells, indicated by dilution of CFSE. One of three representative experiments is shown. (C) CFSE-labeled 2D2 MOG-specific CD4+ transgenic T cells were incubated with spleen DCs, brain m/chDCs, or microglia isolated from B6 mice treated with Flt3L with the indicated doses of MOG peptide and were analyzed by flow cytometry 4 d later. Graph shows percentage of proliferated (CFSElo) T cells among total CD3+ T cells. One of three representative experiments is shown. (B and C) Error bars show the SD between triplicate wells.
To evaluate the capacity of m/chDCs to initiate an immune response, we tested their ability to stimulate allogeneic T cells. Purified m/chDCs were compared with microglia and spleen DCs from Flt3L-injected B6 mice (H-2b) by co-culture with CFSE-labeled bulk T cells (H-2d) from BALB/c mice. The m/chDCs and spleen DCs induced vigorous and comparable T cell proliferation, whereas microglia did not (Fig. 6 B).
To evaluate presentation of a self-antigen, myelin oligodendroglial glycoprotein (MOG) and MOG reactive, TCR transgenic T cells were used (Bettelli et al., 2003). Although the steady-state spleen DCs and m/chDCs did not present self-MOG antigen, they induced vigorous T cell proliferation when MOG peptide was added to the APC:T cell cultures, whereas microglia were inactive (Fig. 6 C). Therefore, although it has been reported that m/chDCs present self-antigen and stimulate T cell proliferation during the onset of neuroinflammation (Kivisäkk et al., 2009), in the steady-state, we did not observe priming of autoreactive T cells.
DISCUSSION
In this study, we demonstrate that CD45hiCD11chiMHC IIhi cells in the meninges and choroid plexus of the steady-state mouse brain are typical DCs based on functional and developmental criteria. Our experiments on m/chDCs emphasize their resemblance to classical Flt3L-dependent DCs (cDCs) in spleen as well as major differences from microglia.
The entry of T cells into the parenchymal space is preceded by interaction with APCs in the leptomeningeal membrane, yet the nature and origin of these APCs were unclear. Using developmental and functional criteria, we observe CD11c and MHC II high stellate cells within the meninges and choroid plexus (m/chDCs) of naive mice and that these are authentic DCs in the steady-state brain positioned to meet and greet T cells along the avenues of effector T cell entry (Kivisäkk et al., 2003) and at the sites of IL-4 T cell recruitment during learning (Derecki et al., 2010). Although the m/chDCs are equipped with antigen-presenting machinery to interact with T cells, we did not observe T cell responses to autoreactive self-antigens in the healthy brain (Fig. 6 C). Yet when the balance is broken by neuroinflammation and self-antigen becomes readily available, these cells likely are able to present antigen to MOG-reactive T cells and accelerate the onset of disease (Kivisäkk et al., 2009; Wu et al., 2011). This is consistent with a previous study showing that Flt3L exacerbates disease severity in the experimental autoimmune encephalomyelitis model (Greter et al., 2005). Besides antigen presentation capacity, m/chDCs differ from parenchymal microglia in ontogeny. Ginhoux et al. (2010) demonstrated that the adult microglia arise from primitive myeloid progenitors before embryonic day 8 and do not need postnatal replenishment from blood. In contrast, like most cDCs in lymphoid tissues, m/chDCs have a 5–7-d half-life and as such are constantly replenished from bone marrow pre-DCs distinct from monocytes in an Flt3L-dependent manner. Our transcriptional profiling analysis further relates the m/chDCs to cDCs in spleen based on expression of transcription factors, including Batf3, RBP-J, and Id2, that are required for DC development. Functional analysis of purified m/chDCs indicates high surface levels of endogenous peptide–MHC complexes formed in situ, and when isolated they can actively stimulate alloreactive and MOG-reactive T cells in vitro. In all respects, m/chDCs differ from microglia, which are abundant in brain parenchyma.
Collectively, the unique anatomical distribution and antigen presentation features of m/chDCs support their role as an educator at the gates during the onset of immune activity in the brain and help to explain the therapeutic effect of Flt3L inhibitor on reducing T cell infiltration in experimental autoimmune encephalomyelitis (Skarica et al., 2009). In the future, the targeted and specific ablation of m/chDCs in vivo will help to pinpoint their exact functions in brain meningeal immunity as well as cognitive process. The different ontogeny and function of m/chDCs and microglia have implications for immunotherapy of neurodegenerative and brain inflammatory diseases.
MATERIALS AND METHODS
Mice, parabiosis, and adoptive transfer.
The CD11c-EYFP transgenic mouse was developed to identify DCs in vivo in the steady-state (Lindquist et al., 2004). Flt3−/− mice were generated and provided by I. Lemischka (Mount Sinai Medical Center, New York, NY), MHC II-EGFP knockin mice (Boes et al., 2002) were obtained from Taconic, and 2D2 MOG transgenic mice were obtained from The Jackson Laboratory. C57BL/6 and C57BL/6 Pep3b CD45.1+ (SJL) mice were purchased from The Jackson Laboratory or were bred at the Rockefeller University.
Parabiotic mice were produced as described previously (Liu et al., 2007). Mice were anesthetized (2.5% [vol/vol] Avertin; Fluka) and shaved. Skin incisions were made in the sides of two adjacent mice from hip to elbow, and ligaments were sutured together with chromic gut (Ethicon); then the skin incisions were closed with 9-mm stainless-steel wound clips. Mice were kept on antibiotics for the 3 wk after surgery. For adoptive transfer, 5 × 105 or the indicated number of sorted purified progenitors or precursors were transferred i.v. For some experiments, recipient mice were conditioned with lethal irradiation, 550 cGy plus 500 cGy with 3 h between irradiations, and cell suspensions were injected i.v. immediately after the second irradiation. Mice were on antibiotic-supplemented food (TestDiet). All mice were maintained in specific pathogen–free conditions, and protocols were approved by the Rockefeller University Animal Care and Use Committee.
Reagents.
The following reagents were from purchased from BD or eBioscience: anti-CD16-CD32 (2.4G2), biotin-conjugated anti–I-A/I-E (M5/114.15.2), anti–Y-Ae (eBioY-Ae), anti-CD45.2 (104), fluorescein isothiocyanate–conjugated anti-CD45.2 (104), phycoerythrin-conjugated anti-B220 (RA3-6B2), anti-CD40 (3/23), anti-CD62L (MEL-14), anti-CD24 (M1/69), anti-CD36 (no. 72-1), anti-CD103 (2E7), anti-CD115 (AFS98), anti-Flt3 (A2F10), phycoerythrin-indodicarbocyanine–conjugated anti-CD45.1 (A20), phycoerythrin–carbocyanine 5.5–conjugated anti–Gr-1(RB6-8C5), phycoerythrin-indotricarbocyanine–conjugated anti-CD3 (145-2C11), anti-CD19 (1D3), anti-NK1.1 (PK136), anti-Ter119 (TER-119), anti–Sca-1 (D7), anti-CD11b (M1/70), anti-CD11c (N418), anti–Gr-1 (RB6-8C5), anti-B220 (RA3-6B2), Pacific blue–conjugated anti-CD11b (M1/70), anti-B220 (RA3-6B2), allophycocyanin-conjugated anti-CD11b (M1/70), anti-CD11c (N418), anti-SIRPα (P84), anti-CD205 (205yekta), anti-F4/80 (BM8), anti–Dectin-1 (2A11; from AbD Serotec), anti–c-Kit (2B8), Alexa Fluor 700–conjugated anti–I-A/I-E (M5/114.15.2), Alexa Fluor 750–conjugated anti-CD11b (M1/70), anti-CD11c (N418), BD Lyse lysing buffer, Cytoperm/Cytofix solution, and Perm/Wash buffer. DAPI was purchased from Invitrogen. Antibiotin and anti-CD11c microbeads were obtained from Miltenyi Biotec. Other reagents used included PBS, FBS, and ACK lysing buffer (all Invitrogen).
Cell preparation.
6–8-wk-old C57BL/6 F mice were injected s.c. to the flank with 5 × 106 B16 murine Flt3L-secreting tumor cells. Between 12 and 16 d at ∼8-mm tumor size, mice were sacrificed, and intracardiac perfusion was performed on Flt3L-treated and control mice using PBS with heparin (1 USP unit/ml) with observed blanching of the spleen. Brains with meninges and spleen were dissected. For some experiments, meninges were carefully removed with fine tweezers. Brain tissue was finely minced into confetti-sized pieces and treated with 375 mU/ml collagenase (type II; Roche) with 400 mg DNase in Hanks’ buffer for 45 min at 37°C, followed by homogenization with vigorous pipetting using glass pipettes. Homogenates were reincubated for 15 min at 37°C. 20 mM EDTA was added for 5 min at 37°C. All subsequent washes were performed with ice-cold PBS with 2% FCS. Brain homogenate was washed and filtered once through a 100-µM filter to remove undigested fragments and then washed twice again, followed by centrifugation at 2,000 rpm for 10 min. Cells were resuspended in 40% Percoll under 5 ml PBS and centrifuged at 1,200 g for 25 min (slow accelerations and decelerations off) at 20°C in a J-20 rotor (Sorvall). Cells were harvested from the pellet, washed twice, and incubated in Fc block with 2% rat serum before cell surface marker antibody staining. Spleens and meninges were mixed in 5 ml Hanks’ buffer containing 375 mU/ml collagenase (type II), teased apart, and then incubated for 25 min at 37°C. For disruption of DC–T cell complexes, 10 mM EDTA was added, and mixing continued for the last 5 min of incubation. For spleen cell preparation, ACK lysis of red blood cells was followed by washing twice and filtering undigested fibrous material through a 100-mm cell strainer. All subsequent steps were performed at 4°C with 5% (vol/vol) FBS in PBS. Undigested fibrous material was removed by filtration through a 100-mm cell strainer. All subsequent steps were performed at 4°C with 5% (vol/vol) FBS in PBS.
For adoptive transfer experiments, MDPs, CDPs, and pre-cDCs were pre-enriched by biotin–anti-Flt3 antibody followed by antibiotin microbeads. Monocytes were pre-enriched by biotin–anti-CD115 antibody followed by antibiotin microbeads. Positive fractions from Miltenyi Biotec columns were eluted and either directly used to transfer or stained and sorted on FACS Aria (BD) to >95% purity.
Antigen presentation assays.
For the mixed leukocyte reaction, T cells were enriched by negative selection from BALB/c and B6 spleen and lymph nodes by grinding organs between two frosted glass slides into complete RPMI medium with 5% FCS. Cells were washed twice, followed by filtration of debris through a 70-µM filter, and then incubated in MACS buffer (2% FCS and 2 mM EDTA) with biotin-labeled CD11b, B220, DX5 (CD49b), Gr.1, MHC II (I-A/I-E), and Ter119 antibodies. Subsequent streptavidin bead incubation and negative enrichment were performed via the MACS (Miltenyi Biotec) LD column as per the manufacturer’s instructions. Flow through was collected. T cells were counted and resuspended in 107 cells/ml PBS with the addition of 1 nM CFSE and incubated at 37° for 10 min and then washed twice in complete RPMI medium with 5% FCS. 5 × 104 CFSE-labeled T cells were plated per well with titrated ratios of m/chDC, spleen DC, and microglia populations after sort. At day 4, samples were stained with live/dead AQUA, Thy1.2, CD3, CD4, and CD8 antibodies and gated on CFSE divisions in CD3+Thy1.2+CD4/8+ subsets. To directly detect a self-antigen–MHC complex, we used Y-Ae mAb to identify complexes of I-Eα peptide presented on I-Ab molecules in BALB/c × C57BL/6 (CB1) mice, with BALB/c (I-Eα only) and C57BL/6 (I-Ab only) serving as controls.
For presentation of a myelin peptide to T cells, we used MOG 2D2 transgenic CD4+ T cells negatively enriched by MACS sorting from lymph nodes (mesenteric and skin draining) and spleens. 5 × 104 CFSE-labeled T cells per well were cultured with a maximum of 10 mg/ml MOG peptide (33–55) MEVGWYRSPFSRVVHLYRNGK at 99% purity (American Peptide Company). DC populations were co-cultured with T cells at a ratio of 1:10 DC/T cells.
Flow cytometry and sorting.
Cells were stained on ice in PBS with 2.0% (vol/vol) FCS. LSR II (BD) was used for multiparameter flow cytometry of stained cell suspensions, followed by analysis with FlowJo software (Tree Star). Cells were gated as follows: microglia, Lin− (CD19−CD3−NK1.1−B220−Ter119−) CD45intCD11c−; DCs, Lin−CD45hiCD11c+; polymorphonuclear leukocytes, CD3−CD19−NK1.1−Ter119−SSChiCD11bhiGr-1hi; monocytes, SSCloCD11bhiCD115+; CD8+ spleen DCs, Lin− (CD19−CD3−NK1.1−B220−Ter119−) CD11c+CD8+; and CD8− spleen DCs, Lin− (CD19−CD3−NK1.1−B220−Ter119−) CD11c+CD8−. Dead cells were excluded with DAPI or AQUA staining.
Microarray.
Microglia and brain DCs from brain, monocytes from bone marrow, and CD8+ and CD8− cDCs from spleen were purified by sorting from WT mice or mice injected with Flt3L-producing B16 melanoma cells. All cell samples were purified to >98% homogeneity. Total RNA extraction and DNA microarray analysis of gene expression were performed at the gene array facility (Memorial Sloan-Kettering Cancer Center, New York, NY). Fluorescent images of hybridized microarrays (MOE-430 2.0; Affymetrix) were obtained using a Genechip scanner (Affymetrix). Microarray data were analyzed using GeneSpring 10.0 software (Affymetrix). All samples were repeated at least three times with individually sorted cells and averaged. Microarray data are available in the National Center for Biotechnology Information GEO DataSets under accession no. GSE29949.
Two-photon microscopy.
In some experiments, cardiac perfusion was performed using PBS and 4% paraformaldehyde, and intact whole brains with meninges were embedded in low molecular weight agarose. Brains were cut into 4–5-mm coronal sections to access the ventricles for imaging of the choroid plexus. To image meninges, the brains were removed from the mouse and positioned up-right in a 30-mm Petri dish containing PBS and covered with a coverslip. To image the choroid plexus, brains coronally at the midcortex were positioned in the Petri dish with the surgical margin facing upward and covered with a coverslip. Images of meninges and choroid plexus with surrounding parenchyma were obtained using a multiphoton laser-scanning microscope (Fluoview FV 1000MPE; Olympus) fitted with a Coherent Chameleon Vision II laser (tunable from 690–1,040 nm) and a 25×/NA 1.05 objective, controlled by FluoView (FV-10) software (Olympus) at the Rockefeller University Bio-Imaging Facility. To image EGFP and EYFP, the excitation wavelength was set between 910 and 930 nm; emission light was split by two dichroic mirrors at 510 and 560 nm into three channels, and band-pass filters optimized for detecting second harmonics (dichroic 510 nm, hq 460–510), EYFP (hq 495–540), and dsRed (hq 570–625) were used for detection.
In some experiments, blood vessels were directly labeled by cardiac perfusion using a specially formulated aqueous solution containing 1,1′-dioctadecyl-3,3,3′,3′-tetramethylindocarbocyanine perchlorate (DiI; Sigma-Aldrich) as previously described (Li et al., 2008). In brief, mice were perfused sequentially with PBS, DiI, and 4% paraformaldehyde. To visualize the meninges and choroid plexus in depth, tiled z stacks (300-mm deep and 10-µm z resolution) were acquired. Volocity (PerkinElmer) and Imaris (Bitplane) software were used for data representation. Photoshop (Adobe) was used for final processing.
Online supplemental material.
Fig. S1 shows CD11c+MHC II+ cDCs in the spleen, bulk brain, and meninges. Fig. S2 shows CX3CR1 expression on m/chDCs. Fig. S3 shows that Flt3L treatment does not induce DC maturation. Fig. S4 shows the phenotype of m/chDCs. Fig. S5 shows that DC precursors populate meninges. Fig. S6 shows pre-DCs in the meninges and their expansion induced by Flt3L. Video 1 shows the distribution of EGFP cells in the meninges and parenchyma in the brain of I-Ab mice.
Acknowledgments
We would like to thank Judy Adams for expertise in figures, Dr. Juliana Idoyaga for providing Flt3−/− CD45.1 mice, personnel in the Rockefeller University Comparative Bioscience Center, Flow Cytometry Resource Center, and the Bio-Imaging Resource Center for expert technical assistance, and Dr. Karen Bulloch for valuable discussions.
This research is supported in part by a gift from the Peter Deane Trust and grants from the National Institutes of Health (AI13013 to R.M. Steinman) and the Dana Foundation (to K. Liu, M.L. Dustin, and R.M. Steinman). M.C. Nussenzweig was supported by the Howard Hughes Medical Institute. N. Anandasabapathy was supported in part by a Sulzberger Fellowship from the Ronald O. Perelman Department of Dermatology at the New York University School of Medicine and the Rockefeller University Clinical and Translation Science Award. Support for the Rockefeller University Flow Cytometry Facility and multiphoton microscope was provided by the Empire State Stem Cell fund through New York State Department of Health (NYSDOH) contract #C023046. Opinions expressed here are solely those of the authors and do not necessarily reflect those of the Empire State Stem Cell Fund, the NYSDOH, or the State of New York.
The authors have no further conflicting financial interests.

