Macrophage antibacterial activity requires mtROS production. The specific gene(s) that participates in the mtROS-mediated antibacterial process remains unclear. We showed that Listeria and Salmonella infections in human and mouse macrophages increased mtDNA copy number with which dictates antibacterial activity. Interestingly, adenylate kinase 4 (Ak4) expression was upregulated in macrophages after infection. Ak4 KO mice as well as macrophage-specific Ak4 KO mice became highly susceptible to bacterial infections. Ak4 is critical for the increase of mtDNA synthesis and mitochondrial mass in macrophages after bacterial infection. Biochemically, Ak4 transfers a phosphate group from ATP/GTP to (d)AMP for (d)ADP formation, and the K18A and G89S/A166D mutations abolished this function. Our results suggest that induction of Ak4 after infection produces more dADP, whose conversion to dATP in mitochondria supports mtDNA synthesis and the subsequent increase of mtROS production. Loss of this metabolic coupling in Ak4 KO macrophages diminishes antibacterial activity. Our findings highlight the vital role of Ak4 in macrophage defense against pathogenic bacteria.
Introduction
Macrophages serve as a front line of host defense and mitochondrial ROS (mtROS) is vital to their ability to eliminate pathogens (West et al., 2011). TLR signaling reprograms mitochondrial function to boost mtROS production, which facilitates the clearance of Salmonella Typhimurium (Salmonella) (West et al., 2011), Listeria monocytogenes (Listeria), and Mycobacterium tuberculosis infection (Tur et al., 2020). Macrophages rely on mitochondrial biogenesis, the process of generating new mitochondria, to control mitochondrial DNA (mtDNA) copy number (Song et al., 2020). This process is essential for meeting energy demands, adapting to stress, and maintaining metabolic homeostasis (Araujo et al., 2018; You et al., 2024). Studies have shown that TLR2/4 activation increases mitochondrial biogenesis in liver cells as well as in THP-1 macrophages (Timothy et al., 2011; Widdrington et al., 2018). Infection of murine macrophages by Mycobacterium bovis enhances mtDNA replication by upregulating Tfam protein (Song et al., 2020). In contrast, nontuberculous mycobacteria cause mitochondrial damage and reduce their number in THP-1 macrophages, while rescuing mitochondrial membrane potential by metformin restores antibacterial ability (Frandsen et al., 2025). These studies suggest that mitochondrial biogenesis in response to pathogens is of critical importance to macrophage antibacterial activity. However, the mechanism involved in this process has not been fully addressed.
Adenylate kinases (Aks) are a family of kinases. The family consists of nine members, Ak1–Ak9, whose primary function is to transfer a phosphate group from ATP to AMP, producing two ADP molecules (Panayiotou et al., 2014). The phosphate donor preference of Aks varies, with some capable of utilizing any nucleoside triphosphate (NTP) and others limited to ATP or GTP. All Aks use AMP as a substrate, though certain members can also use dAMP or (d)CMP. The subcellular locations of Aks differ by subgroups, with Ak1, Ak5, Ak7, Ak8, and Ak9 residing in the cytosol; Ak2, Ak3, and Ak4 are found in the mitochondria; and Ak5, Ak7, and Ak9 also localize to the nucleus (Panayiotou et al., 2014). Ak4, located in the mitochondrial matrix, is unique in that it utilizes ATP or GTP as a phosphate donor for transferring a phosphate group to substrate AMP or dAMP (Panayiotou et al., 2010). This versatility in substrate specificity allows Ak4 to play a role in regulating the levels of (deoxy)nucleotides, such as ATP, (d)ADP, (d)AMP, GTP, and GDP, thereby contributing to mitochondrial energy metabolism and (deoxy)nucleotide balance. Since Ak4 is located in the mitochondria, it is of interest to explore whether it is involved in mitochondrial biology and function.
Our previous work demonstrated that macrophages activated by LPS and IFNγ (M1 macrophage), but not by IL-4 and IL-13 (M2 macrophage), express Ak4. Silencing Ak4 reduces macrophage production of proinflammatory cytokines, ROS, glycolysis, and anti–Escherichia coli activity (Chin et al., 2021). It is reported that Ak4, by governing ATP/(d)ADP/(d)AMP balance, is crucial in sustaining energy level and cellular functions, including those of cancer cells and neuronal cells (Lanning et al., 2014). Given that macrophage production of mtROS is essential to its antibacterial activity, it is important to investigate the role and the mechanism of how Ak4 expression affects macrophage mitochondria biology and function.
In this study, we showed that Listeria and Salmonella infections induced Ak4 expression in macrophage mitochondria. Increased Ak4 expression was accompanied by an increase of mitochondrial mass and enhanced antibacterial activity. The antibacterial activity was governed by mtROS production and mtDNA synthesis, with Ak4-mediated deoxynucleotide metabolism directly controlling mtDNA synthesis. We also revealed that residues K18 and G89/A166 were critical to the enzymatic activity of Ak4. In vivo studies showed that animals deficient in Ak4 or those with macrophage-specific Ak4 KO were susceptible to bacterial infections, and Ak4K18A knock-in mice did not restore antibacterial activity. Together, our works pointed out the importance of Ak4 and revealed the mechanism of how Ak4 regulates macrophage defense against pathogenic bacteria.
Results
Mitochondrial biogenesis is crucial for macrophage antibacterial activity
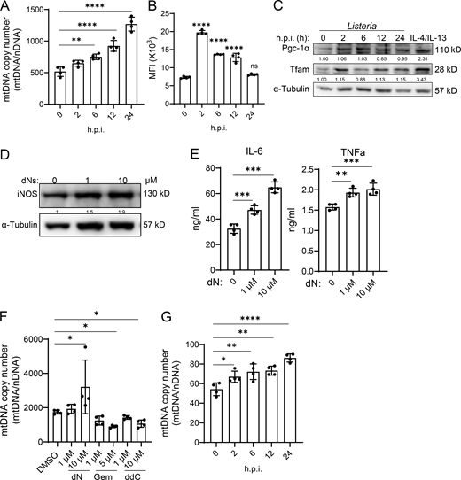
As it has been shown that macrophage mitochondrial biogenesis is increased in response to infection (Song et al., 2020), we asked whether mitochondrial biogenesis is important to macrophage antibacterial activity. We infected thioglycolate (TG)-elicited peritoneal macrophages (pMacs) (TG-pMacs/macrophages) with Listeria and found that macrophage mtDNA copy number and mitochondrial mass increased starting at 6 h and continued through 24 h after infection (Fig. 1, A and B). A similar response was also observed in macrophages infected with Salmonella (Fig. S1, A and B). Unlike canonical mitochondrial biogenesis, Listeria infection did not change the protein levels of transcription factors Pgc-1α and Tfam (Fig. 1 C and Fig. S1 C), suggesting an alternative mechanism was in place.
To investigate whether mtDNA synthesis affects macrophage antibacterial activities, we employed deoxynucleosides (dNs) to increase (Burgin et al., 2022) and gemcitabine (Gem) and 2′,3′-dideoxycytidine (ddC) to block mtDNA synthesis (Young et al., 2021; Inamura et al., 2019) in Listeria- or Salmonella-infected TG-pMacs. Results demonstrated that enhanced antibacterial activity, including bactericidal ability, iNOS expression, and proinflammatory cytokine production, correlated with high mtDNA copy number, whereas reduced antibacterial activity was associated with low mtDNA copy number (Fig. 1, D–F; and Fig. S1, D–F). Interestingly, infection with either Listeria or Salmonella also increased mtDNA in human THP-1 macrophages (Fig. 1 G and Fig. S1 G), and their antibacterial activities positively correlated with mtDNA copy number (Fig. 1, H and I). These findings suggest that mitochondrial biogenesis may contribute to macrophage antibacterial responses.
Ak4-mediated (deoxy)nucleotide metabolism is vital to mtDNA synthesis
(Deoxy)nucleotide synthesis in mitochondria primarily occurs via the salvage pathway due to the absence of enzymes necessary for de novo synthesis (Frangini et al., 2013). Given that macrophage mtDNA synthesis was elicited through a noncanonical pathway (Fig. 1 C and Fig. S1 C), we hypothesized that increased (deoxy)nucleotide production is how macrophages fuel mtDNA synthesis during infection.
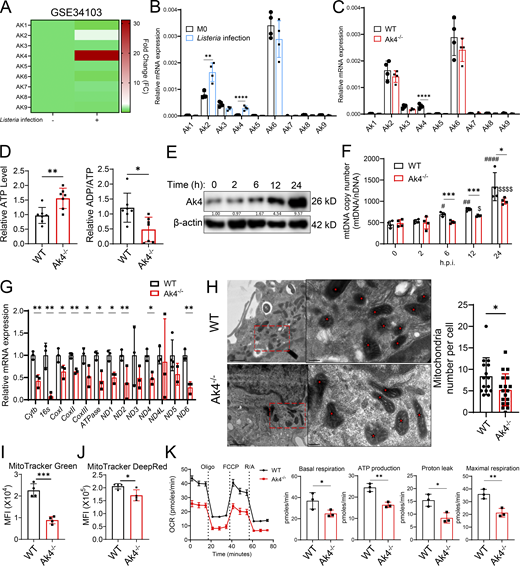
While Ak3 and Ak4 both are located in the mitochondrial matrix, Ak4 but not Ak3 uniquely uses ATP or GTP to transfer the phosphate group to AMP or dAMP, producing dADP (Panayiotou et al., 2010), a key step in mitochondrial (deoxy)nucleotide metabolism. We first examined whether Ak4 expression in macrophages is associated with bacterial infection. Bulk-RNA sequencing of Listeria-infected human monocyte-derived macrophages from the GSE34103 dataset demonstrated that AK4 expression increased ∼31-fold in 24 h after infection, while other AK family members were either slightly increased or decreased (Fig. 2 A). We analyzed the GSE183728 dataset, which profiles transcriptomic changes in macrophage subsets (e.g., CD9+ and iNOS+) from Salmonella-infected mouse spleens, and found that infection with intracellular bacteria brings about expressions of multiple cellular responses, including Ak2 and Ak4 (Fig. S2) (Hoffman et al., 2021). Consistent with these findings, Ak4 expression was also greatly enhanced by Listeria infection in mouse TG-pMacs (Fig. 2 B).
Mice with specific Ak4 gene deletion were generated by the CRISPR/Cas9 method (Fig. S3 A). Ak4 expression was completely diminished in macrophages obtained from Listeria-infected Ak4 KO mice (Fig. 2 C; and Fig. S3, B and C). ATP levels in pMacs from Listeria-infected Ak4 KO mice were measured. Results showed that in the absence of Ak4, ATP levels were enhanced and the ADP/ATP ratio was reduced (Fig. 2 D). In WT macrophages, the dynamic change of mtDNA copy number after Listeria infection directly correlated with Ak4 protein expression within the course of 24 h (Fig. 2, E and F). Notably, mitochondrial mass, mitochondrial membrane potential, oxidative phosphorylation (oxygen consumption rate [OCR]) levels, and mtROS production in resting WT bone marrow–derived macrophages (BMDMs) were comparable with resting Ak4 KO BMDMs (Fig. S3, D–H). Infection significantly enhanced these mitochondrial measurements in WT macrophages but not in Ak4 KO macrophages (Fig. S3, D–H). Listeria-induced mtDNA expression was retarded in Ak4 KO macrophages (Fig. 2 F). It was not until 12 h after infection that mtDNA level started to increase, and its expression level did not reach that of WT cells even at 24 h (Fig. 2 F). Consistently, multiple mitochondria-encoded genes were significantly diminished in Ak4 KO macrophages compared with WT cells (Fig. 2 G). Cryo-EM analysis confirmed a significant reduction of mitochondrial number in Ak4 KO BMDMs after Listeria infection (Fig. 2 H). Flow cytometric analysis further revealed that macrophages with Ak4 deficiency had significantly less mitochondrial mass and reduced mitochondrial membrane potential (Fig. 2, I and J). In the meantime, the OCR ability of Ak4 KO pMac was also much reduced (Fig. 2 K). Thus, it appears that Ak4 is essential for mitochondrial biogenesis and function in macrophages during Listeria infection.
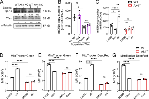
Mitochondrial biogenesis transcription factors and (deoxy)nucleotide metabolism are both critical for mtDNA synthesis (Araujo et al., 2018; Bradshaw and Samuels, 2005; Buj and Aird, 2018; You et al., 2024). Since our results showed that Listeria infection did not alter the expressions of Pgc-1α and Tfam in Ak4 KO macrophages (Fig. S4 A) and Ak4 overexpression did not increase mtDNA copy number in resting macrophages nor in Tfam-silenced resting cells (Fig. S4 B), we hypothesized that Ak4 regulates mtDNA synthesis through (deoxy)nucleotide metabolism in bacteria-infected cells. Ak4 KO macrophages were treated with DNA synthesis precursor dNs, ribonucleotide reductase inhibitor Gem (Greene et al., 2020) or DNA polymerase subunit γ inhibitor ddC (Baruffini et al., 2015) before Listeria or Salmonella infection. Results showed that providing dNTP precursor or inhibiting DNA synthesis did not change the number of mtDNA (Fig. 3, A and B; and Fig. S4 C), mitochondrial mass (Fig. 3, C–E; and Fig. S4, D and E), or mitochondrial membrane potential (Fig. 3, F and G; and Fig. S4, F and G), while inhibitor ddC slightly reduced membrane potential (Fig. 3 H). These results together indicate that Ak4-mediated deoxynucleotide metabolism is vital to mtDNA synthesis and maintaining mitochondrial mass and mitochondrial membrane potential.
Ak4 kinase activity is required for its role in regulating (deoxy)nucleotide metabolism
Ak4, located in the mitochondrial matrix, is composed of the p-loop, NMP-binding domain, and LID domain (Fig. 4 A and Fig. S5 A). Multiple sequence alignment of AK4 orthologs across representative vertebrates revealed high conservation, particularly in functional domains. Using the house mouse (Mus musculus) Ak4 as a query via NCBI BLAST, orthologs were identified with sequence identities ranging from 74% (coelacanth, Latimeria chalumnae) to 90% (human, Homo sapiens; striped hyena, Hyaena hyaena; blue whale, Balaenoptera musculus) (Fig. S5 A). Ak4 functions as a kinase, transferring a phosphate group from ATP or GTP to (d)AMP, generating two (d)ADPs or one (d)ADP and one GDP (Panayiotou et al., 2010). To test whether Ak4 kinase activity is critical for regulating (deoxy)nucleotide metabolism for mtDNA synthesis, we generated potential kinase-dead Ak4 mutants based on computational prediction of ATP/GTP-binding sites in a mouse Ak4 model generated by AlphaFold 3 (Abramson et al., 2024). Key residues include K18 on the p-loop (residue 11–19), R122 and N137 in the LID domain (residue 125–162), and T199 outside these domains (Fig. S5 A) (Liu et al., 2009b). Of these, K18 is critical for phosphate-group interaction, while R122, N137, and T199 may contribute to nucleotide binding (Fig. 4 A and Fig. S5 A). To determine the key binding sites necessary for the kinase activity of Ak4, we mutated these potential interacting sites to alanine in various combinations. Additionally, a recent study revealed that mutations in Ak2, such as G100S or A182D, disrupt its phosphate transfer ability in B cells, lead to impaired IgG production and mitochondrial dysfunction (Chou et al., 2020). We noted that Ak4 contains conserved sequences in Ak2 at G89 and A166, so we mutated these two residues to serine and aspartic acid, respectively (Fig. 4 A and Fig. S5 A).
Ak4 KO macrophages were transduced with either Ak4 WT sequence or mutants before being infected with Listeria. Results demonstrated that neither WT sequence nor mutants changed ATP levels in resting macrophages (Fig. S5 B). Notably, Listeria-infected Ak4 KO macrophages expressing WT or functional Ak4 mutants kept ATP levels comparable with controls, whereas mutants harboring K18A, G89S/A166D, or K18A/R122A/N137A/T199A failed to sustain ATP levels (Fig. 4 B). Concomitantly, K18A and G89S/A166D mutant-transduced Ak4 KO macrophages had significantly lower mtDNA copy number compared with Ak4 KO cells transduced with WT sequence (Fig. 4 C). Transduction of K18A and G89S/A166D kinase-dead mutants failed to regain mitochondrial mass and mitochondrial membrane potential in Listeria-infected Ak4 KO macrophages to levels comparable with that of cells transduced with WT sequence (Fig. 4, D and E). OCR levels in K18A-transduced Ak4 KO macrophages were closely similar to those of Ak4 KO cells transduced with empty vector (Fig. 4 F). These data indicate that residues K18 and G89/A166 of Ak4 are vital for its kinase activity in regulating (deoxy)nucleotide metabolism for mtDNA synthesis.
Macrophage-specific Ak4 is critical to host defense
To determine whether Ak4 affects macrophage response to bacterial infection, Ak4 KO macrophages were infected with Listeria, and their production of proinflammatory cytokines and chemokines was quantified. Ak4 deficiency resulted in a significant reduction of IL-1β, IL-6, and TNFα, as well as the expressions of Ccl2, Cxcl1, and Cxcl3 (Fig. 5, A and B). While Ak4 KO macrophage phagocytic ability was comparable with WT cells (Fig. 5 C), their killing ability was lower as demonstrated by higher numbers of intracellular bacteria on a per cell basis (Fig. 5, D and E). Conventional Ak4 KO mice were infected i.p. with Listeria. Results of both splenic and liver bacterial burdens and survival showed that Ak4 KO mice were more susceptible to Listeria infection compared with WT mice (Fig. 5, F and G). Mice with macrophage-specific Ak4 deletion (Ak4f/fLysMcre) but not those with T cell–specific Ak4 deletion (Ak4f/fCD4cre) had greater bacterial loads and less survival compared with Ak4f/f mice (Fig. 5, H–K). These results indicate that Ak4, specifically that in macrophages, is essential to host defense against bacterial infection.
Ak4 regulates mtDNA synthesis and subsequently mtROS production
mtROS is bactericidal, and its production correlates with mitochondrial mass (West et al., 2011; Tur et al., 2020). Next, we sought to examine whether Ak4 controls macrophage antibacterial activities through regulating mtROS production. We found that, compared with WT cells, the levels of mtROS and cellular ROS were significantly reduced in pMacs obtained from Ak4 KO mice after Listeria infection (Fig. 6, A and B). Cells were treated with MitoPQ or MitoTempo to either induce or reduce mtROS, or with N-acetylcysteine (NAC) to eliminate total ROS. Results showed that enhancing mtROS reduced intracellular bacteria burden (Fig. 6 C) and scavenging mitochondrial or total ROS increased intracellular bacteria burden (Fig. 6, D and E) in both WT and Ak4 KO macrophages, demonstrating that mtROS is responsible for antibacterial activity in macrophages. Importantly, bacterial burden in Ak4 KO cells that had enhanced mtROS, reduced mtROS, or reduced total ROS was comparable with that in WT cells (Fig. 6, C–E). These results indicate that Ak4 KO cells are unable to produce mtROS and subsequently have reduced antibacterial activities.
Employing dNs, Gem, and ddC, we found that the level of mtROS is positively correlated with mtDNA synthesis (Fig. 6 F). Additionally, while dNs increased mtROS and Gem reduced mtROS in WT cells, none of them had any effect on Ak4 KO cells (Fig. 6, G, H, J, and K). However, treatment with ddC further reduced mtROS production, suggesting there is still residual activity in Ak4-deficient cells (Fig. 6 I). Importantly, K18A and G89S/A166D mutant-transduced Ak4 KO macrophages had significantly lower mtROS compared with Ak4 KO cells transduced with WT sequence (Fig. 6 L). These results link Ak4-mediated mtDNA synthesis to mtROS production.
Ak4 regulates mtDNA synthesis through its kinase activity to enhance host defense against bacterial infection
To examine whether Ak4 enhances macrophage defense against bacterial infection through the regulation of mtDNA synthesis, WT and Ak4 KO macrophages were treated with dNs, Gem, and ddC before infection with Listeria or Salmonella. While increasing mtDNA synthesis reduced Listeria and Salmonella burdens in WT cells, it did not have any effect on Ak4 KO macrophages (Fig. 7, A and B). Concomitantly, blocking mtDNA synthesis increased Listeria and Salmonella burdens in WT macrophages but had no effect in Ak4 KO macrophages (Fig. 7, C and D). Interestingly, ddC further increased Listeria loads in both WT and Ak4 KO macrophages (Fig. 7 E). Moreover, Ak4 KO macrophages transduced with K18A or G89S/A166D mutants were unable to regain bacterial killing ability (Fig. 7 F). Ak4K18A mutant knock-in mice (Ak4K18A KI) were generated to confirm the role of Ak4 kinase activity in host antibacterial function. Of note, Ak4K18A KI mice were as susceptible as Ak4 KO mice to Listeria and Salmonella infection with greater bacterial burden and higher mortality (Fig. 7, G–I). These findings support the notion that bacteria-induced expression of Ak4 regulates mtDNA synthesis, which exerts defense against infection.
Discussion
Macrophage is the frontline of host defense against infection, and mitochondrial production of ROS plays a key role in macrophage’s ability to combat pathogens (West et al., 2011). Mitochondrial biogenesis is known to directly affect mtROS production (Tur et al., 2020). However, the mechanism by which mitochondrial biogenesis is controlled remained an unanswered question. In this study, we showed that through its enzymatic activity, Ak4 mediates (d)ATP production, which fuels mtDNA synthesis. Increased mtDNA results in augmented mtROS production, thereby enhancing antibacterial activities. Additionally, we found that Ak4 kinase activity at residues K18 and G89/A166 governs (deoxy)nucleotide metabolism.
It has been reported that boosting mtDNA synthesis increases mitochondrial mass and consequently elevates mtROS production to reduce bacterial burden (West et al., 2011; Kim et al., 2025). We observed that bacterial infection induces Ak4 expression in macrophage mitochondria, where Ak4 regulates mtDNA synthesis and enhances mtROS production. Mitochondrial ROS, including superoxide and hydrogen peroxide (Shadel and Horvath, 2015), oxidizes biomolecules to effectively kill bacteria (West et al., 2011). Additionally, macrophage mtDNA activates the inflammasome to augment IL-1β maturation and increase the production of other proinflammatory cytokines for host defense (Keestra-Gounder and Nagao, 2023). In vivo, Ak4 KO mice and macrophage-specific Ak4f/fLysMcre mice were equally more susceptible to Listeria as compared with WT controls, with higher bacterial loads and mortality. It is evident that Ak4, specifically that in macrophages, is important to host defense through regulating mtDNA synthesis.
Ak family, comprising isoforms Ak1 through Ak9, is critical to cellular energy homeostasis by catalyzing the reversible conversion of (d)ATP/(d)ADP/(d)AMP (Ionescu, 2019; Klepinin et al., 2020). Ak4 is structurally similar to active isoforms of other Aks (Liu et al., 2009a) and relies on conserved residues for activity. Particularly, the lysine residue within the p-loop of all Aks is highly conserved (Ayabe et al., 1997). It is vital to the formation of hydrogen bonds with the phosphate groups of ATP, helping to hold ATP in place, thereby making it easier for Aks to transfer the phosphate group (Burget and Zundel, 1986; Panayiotou et al., 2014). We showed that K18 in the p-loop and G89/A166 corresponding to Ak2’s G100/A182 (Chou et al., 2020) in Ak4 are critical residues for its kinase activity, whereas mutations at R122, N137, and T199 exert no effect. Reconstitution of Ak4 KO macrophages with Ak4 mutants K18A or G89S/A166D did not restore mtDNA synthesis and mtROS production. Moreover, an in vivo study showed that knock-in Ak4K18A mutation increased animal susceptibility to both Listeria and Salmonella infections. These findings highlight the importance of Ak4 enzymatic activity at positions K18 and G89/A166 in macrophage mtDNA synthesis and host defense against bacterial infection.
Mitochondrial biogenesis is driven by mtDNA synthesis and by transcription factors PGC-1α, NRF1/2, and TFAM (Araujo et al., 2018; You et al., 2024). PGC-1α orchestrates mitochondrial biogenesis by coactivating NRF1/2 to upregulate nuclear-encoded mitochondrial genes and induces TFAM expression. TFAM entering mitochondria drives mtDNA transcription and replication, ensuring coordinated nuclear and mitochondrial gene expression and mitochondrial biogenesis (Quan et al., 2020). We found that Tfam, but not Ak4, controls mitochondrial biogenesis in steady-state conditions. Notably, during bacterial infection, macrophage mitochondrial biogenesis is controlled by Ak4 rather than by a canonical mitochondrial biogenesis pathway, suggesting a critical role of Ak4 under infection stress.
In this study, it is noteworthy that absence of Ak4 did not affect the expressions of other Ak family members. In the event of Ak4 deficiency, mtDNA synthesis was defective upon bacterial infection when other Ak family members remained intact. Thus, it appears that other Aks, whether those in the mitochondria, cytosol or nucleus were unable to compensate for the function of Ak4 to produce mtDNA in the absence of Ak4. Subcellular fractionation and immunochemistry identified Ak4 in the mitochondrial matrix of human and mouse liver, kidney, and heart (Noma et al., 2001; Panayiotou et al., 2010). Study also showed that transduction of the Ak4-GFP construct in HeLa cells; Ak4 is targeted to mitochondria. An intact N-terminal translocation sequence, with lysine at position 4 (K4), is critical for Ak4 mitochondrial targeting and preventing cytosolic retention (Panayiotou et al., 2010). In this study, we manipulated the external (cytosolic) supply of (deoxy)nucleotides in Ak4 KO cells and found that Ak4 is the bottleneck for dAMP-to-dADP phosphorylation, which governs mtDNA synthesis. Together, these findings indicate that to trigger mtDNA synthesis, the deoxynucleotide supply needs to be within the mitochondria. While Ak4 with its unique translocation sequence targets only mitochondria but not other cellular compartments, Ak4 plays a vital role that regulates macrophage mtDNA synthesis and antimicrobial functions.
Aks equilibrate nucleotide homeostasis to regulate diverse cellular functions, and their dysfunction may result in disease (Oshima et al., 2018; Ionescu, 2019). It has been shown that Ak2 mutations at G100S and A182D cause reticular dysgenesis, a form of severe combined immunodeficiency characterized by neutrophil maturation arrest and defective hematopoietic differentiation via nucleotide imbalances (Six et al., 2015; Oshima et al., 2018). Through a search of ClinVar and OMIM database, we found no human disease has been linked to Ak4 to date, despite its high expression levels in the kidney, liver, and brain (Panayiotou et al., 2010). Our study revealed that Ak4 kinase activity is required for (deoxy)nucleotide metabolism in mtDNA synthesis in macrophages infected by bacteria. Ak4 KO and Ak4f/fLysMcre mice are highly susceptible to bacterial infections compared with littermate controls. These results indicate that a context-dependent role for Ak4 in macrophage defense mechanism. It appears that Ak4 is nonessential in normal physiological conditions, and it becomes essential in a pathological context, especially in bacterial infections, in an on-demand manner.
Proper (deoxy)nucleotide homeostasis is fundamental to cellular function. Our study demonstrates that Ak4 regulates (deoxy)nucleotide metabolism to maintain mtDNA synthesis for mitochondrial biogenesis in macrophages. By linking (deoxy)nucleotide balance to mitochondrial biology and immune cell regulation, we provide a framework for future studies exploring how perturbations in this balance could be leveraged as therapeutic targets for immune cell dysfunction.
Materials and methods
Mice
C57BL/6J mice (6- to 8-wk-old both sexes) were obtained from the National Laboratory Animal Center. Ak4 KO, Ak4f/f, and Ak4K18A mice were generated using CRISPR/Cas9. Ak4 KO mice were created using two guide RNAs targeting the Ak4 gene: Ak4-5′: 5′-TAACAGGCTATAAGAGCTATAGG-3′ and Ak4-3′: 5′-AGTTCTAAACTCACGTGTCCAGG-3′. Ak4f/f mice were generated by insertion of loxP sequences before exon 3 and after exon 5 of the Ak4 gene. A neomycin-resistant gene cassette was ligated in front of the second loxP sequence, and a polyA signal sequence was added after the stop codon. Ak4K18A mice were generated by replacing AAG(Lys) with GCC(Ala) in exon 2 of the Ak4 gene. Ak4f/f mice were crossed with LysMcre and CD4cre mice kindly provide by Dr. Li-Chung Hsu and Dr. Ming-Zong Lai, respectively, to produce conditional KO mice (Ak4f/fLysMcre and Ak4f/fCD4cre). To minimize off-target effects, heterozygous mice were backcrossed with WT C57BL/6J mice for at least six generations. Ak4+/+ mice derived from backcrossing Ak4 KO and Ak4K18A mice were used as littermate control (WT). All mice were housed under specific pathogen–free conditions at the National Taiwan University College of Medicine, with free access to food and water. Mice were euthanized by CO2 inhalation. All animal procedures were conducted in accordance with National Institutes of Health guidelines and approved by the Institutional Animal Care and Use Committee (permit numbers: 20190119, 20201157, and 20210358). Experiments used age- and sex-matched mice.
Bacterial strains
Listeria strain EGD and Salmonella enterica serovar Salmonella strain SL1344, kindly provided by Dr. Jr-Shiuan Lin and Dr. Shu-Jung Chang, respectively, were used for all experiments. For Salmonella infection, bacteria were streaked onto tryptic soy agar plates and incubated overnight at 37°C. Single colony was inoculated into LB broth and grown overnight at 37°C with shaking (200 rpm). Overnight cultures were subcultured 1:100 in fresh LB broth and grown to mid-log phase (OD600 ≈ 0.9). Bacteria were then pelleted by centrifugation (7,000 × g, 10 min), washed twice in sterile PBS, and resuspended in PBS to the desired concentration, with final titers confirmed by serial dilution plating on TSA.
Reagents
The following reagents were used in the study: MitoPQ (a mitochondria-targeted redox cycler, TargetMol), MitoTempo (a mitochondria-targeted antioxidant, TargetMol), NAC(an antioxidant, TargetMol), Gem (a ribonucleotide reductase inhibitor, MedChemExpress), 2′,3′-ddC (a DNA polymerase subunit γ inhibitor, MedChemExpress), and dN mix (MilliporeSigma). These reagents were reconstituted in DMSO, which was also used as a vehicle control. The following reagents were used in the knockdown experiment: siTfam (sc-45912); scramble was used as a control.
Cell culture
pMacs were isolated from mice 4 days after i.p. injection of 3% TG (1 ml/mouse) to elicit TG-pMacs or 3 days after Listeria infection. Harvested cells were seeded in 24-well plates at a density of 5 × 105 cells/well containing complete RPMI 1640 medium and incubated for 24 h at 37°C. Nonadherent cells were removed by washing with PBS prior to experiments. Bone marrow cells were harvested from femurs and tibiae of mice, followed by red blood cell lysis with ACK buffer (10 mM Tris-HCl and 0.83% NH4Cl in ddH2O, pH 7.2). After centrifugation, cells were resuspended in complete DMEM supplemented with 10% fetal bovine serum (FBS; Corning), 1× penicillin/streptomycin (HyClone), 1× L-glutamine (HyClone), 1× nonessential amino acids (HyClone), 1× sodium pyruvate (HyClone), and 5 μM 2-mercaptoethanol (2-ME; Thermo Fisher Scientific). ∼5 × 106 cells were seeded into 10-cm2 petri dishes (α-Plus) containing 20% L929-conditioned medium and cultured for 7 days at 37°C in a 5% CO2 incubator. Mature BMDMs were then harvested using trypsin-EDTA (Gibco) and seeded into 12-well or 24-well plates (Thermo Fisher Scientific) for further analysis. For M1 polarization, BMDMs were stimulated with LPS (100 ng/ml; E. coli O111:B4) and IFN-γ (20 ng/ml; PeproTech) for 24 h. For M2 polarization, BMDMs were stimulated with IL-4 and IL-13 (20 ng/ml; PeproTech) for 24 h. THP-1 cells were treated with 50 nM phorbol 12-myristate 13-acetate (PMA, MilliporeSigma) for 24 h to differentiate into macrophages, washed with PBS, and incubated in complete RPMI for 24 h prior to experiments.
Listeria and Salmonella infection in vitro and in vivo
For in vitro infection, TG-pMacs, BMDMs, or human THP-1 macrophages were infected with Listeria or Salmonella at a multiplicity of infection (MOI) of 5 or 10, respectively, in antibiotic-free medium. Cells were centrifuged at 500 × g for 5 min to synchronize infection and incubated at 37°C for 1 h to allow phagocytosis. Unphagocytosed bacteria were removed by washing with PBS three times, followed by treatment with 250 μg/ml gentamicin for 1 h to eliminate extracellular bacteria. Cells were then washed and maintained in medium containing 50 μg/ml gentamicin until harvest. For bacterial enumeration, cells were lysed with 0.1% Triton X-100 in PBS, and lysates were serially diluted and plated on TSA for CFUs quantification after 24 h at 37°C.
For in vivo infection, age- and sex-matched 6- to 8-wk-old mice were i.p. injected using 26-gauge needle with Listeria (females: 5 × 104 CFU/mouse; males: 5 × 105 CFU/mouse) or Salmonella (1 × 104 CFU/mouse) suspended in 200 μl sterile PBS. Bacterial doses were prepared as described above and confirmed by plating. Survival and body weight were monitored daily, and mice that lost >20% of their baseline body weight were euthanized. To assess bacterial burden, livers and spleens were harvested 3 days after infection with Listeria (females: 5 × 104 CFU/mouse; males: 1 × 105 CFU/mouse), homogenized in PBS, serially diluted, and plated on TSA for CFU quantification after 24 h at 37°C.
Metabolic extracellular flux analysis
TG-pMacs were infected with Listeria at an MOI of 5 in 12-well plates for 6 h. After infection, TG-pMacs and pMacs were seeded at a density of 1 × 105 cells/well in Seahorse XFp cell culture microplates and allowed to adhere for 2 h. OCR was measured using the Seahorse XFp Analyzer (Agilent). For OCR measurements, cells were sequentially treated with oligomycin, FCCP, and a combination of rotenone and antimycin A following the manufacturer’s protocol.
RT-quantitative PCR (RT-qPCR)
Genomic DNA was extracted from TG-pMacs and THP-1 macrophages using the Geneaid DNA Isolation Kit (Geneaid). Total RNA was isolated from TG-pMacs using TRIzol reagent, followed by purification with chloroform and isopropanol. RNA concentrations were measured using a DS-II+ spectrophotometer (DeNovix). Complementary DNA (cDNA) was synthesized using MMLV reverse transcriptase (Epicenter Biotechnologies). Real-time PCR was performed using SYBR Green (Bioline) on a QuantStudio 3 system. Gene expression levels were normalized to Actb or nuclear DNA and calculated using the 2(−ΔCt) method. Primers were listed in Table S1.
Flow cytometry
To assess cellular ROS, mitochondrial ROS, mitochondrial membrane potential, and mitochondrial mass, Listeria- or Salmonella-infected TG-pMacs, pMacs, and THP-1 macrophages were stained with H2DCFDA, MitoSox, MitoTracker Deep Red, and MitoTracker Green, respectively, according to the manufacturer’s protocols (Thermo Fisher Scientific). Macrophages were analyzed on a flow cytometer (Cytek).
Western blotting
Cells were lysed in RIPA buffer (25 mM Tris-HCl, pH 7.6; 150 mM NaCl; 1% NP-40; 1% sodium deoxycholate; and 0.1% SDS) on ice for 30 min, followed by centrifugation at 20,000 × g for 20 min to collect protein lysates. Protein concentrations were determined using the Protein Assay Dye (Thermo Fisher Scientific). Equal amounts of protein were resolved by 10% SDS-PAGE and transferred to PVDF membranes. Membranes were blocked with 5% skim milk in TBST and incubated overnight at 4°C with primary antibodies against iNOS, Tfam, Pgc-1α, and Ak4 (GeneTex). After washing with TBST, membranes were incubated with HRP-conjugated secondary antibodies (Abcam) for 1 h at room temperature. Protein bands were detected using enhanced chemiluminescence (GE Healthcare) and imaged with the iBright 1500 system. Signal intensities were quantified using Thermo Fisher Scientific software and normalized to β-actin or α-tubulin (Abcam).
Transmission electron microscopy
Briefly, after BMDMs were infected with Listeria for 24 h, cells were harvested, then were cryo-fixed by Leica EM ICE, dehydrated in a series of cold methanol treatments, and infiltrated serially with solutions of embedding LR-Gold reagent, then UV polymerized via Leica EM ASF2.
The ultrathin sections of embedded sample were directly mounted on a copper grids covered with carbon-backed formvar film. The individual grids were treated with 2% uranyl acetate and 30 mM lead citrate. Samples were examined using either Tecnai T12 electron microscope or TFS Glacios cryo-EM.
ATP and ADP/ATP assay
Intracellular ATP and the ADP/ATP ratio were measured using the ApoSENSOR Cell Viability Assay Kit and the ApoSENSOR ADP/ATP Ratio Bioluminescent Assay Kit (BioVision), respectively, according to the manufacturer’s instructions. Briefly, 5 × 104 BMDMs or Listeria-infected pMacs were lysed in 250 μl of lysis buffer on ice for 5 min. ATP monitor enzyme and lysis buffer were pre-mixed, and the background OD at 570 nm (OD 570 nm) was recorded as A. Then, 50 μl of cell lysate was added to the mixture, and the OD 570 nm was recorded as B. ADP-converting enzyme was added, and the OD 570 nm was measured again as C. Intracellular ATP was calculated as (B − A), and intracellular ADP was calculated as (C − B).
Cloning, lentivirus production, and transduction
Ak4 was subcloned into the pLVX-IRES-tdTomato lentiviral plasmid between the EcoRI and BamHI restriction sites. Point mutations corresponding to K18A, R122A, N137A, T199A, G89S, and A166D in the Ak4 protein were introduced using PCR-based site-directed mutagenesis. Lentiviruses were generated by co-transfecting HEK293T cells with the lentiviral construct, psPAX2, and pMD2.G plasmids. Viral supernatants were collected and concentrated overnight using 8.5% PEG6000 and 0.4 M NaCl.
BMDMs were cultured in 20% L929-conditioned medium for 5 days. Both BMDMs and TG-pMacs were transduced with lentivirus via spin infection (1,100 × g, room temperature, 90 min) in the presence of 8 μg/ml polybrene. During transduction, BMDMs were cultured in a mixture of 20% L929-conditioned medium and serum-free DMEM, while TG-pMacs were maintained in serum-free RPMI1640.
Statistical analysis
Data represent the mean ± SD from at least two to three independent experiments. Statistical analyses were determined by unpaired, two-tailed Student’s t test for two-group comparisons, one-way ANOVA for multiple-group comparisons, or the log-rank for survival analysis. P value <0.05 was considered statistically significant.
Online supplemental material
Fig. S1 shows that Salmonella infection induces mitochondrial biogenesis, which is required for antibacterial activity in both mice and human THP-1 macrophages (related to Fig. 1). Fig. S2 shows that Ak4 is induced in splenic macrophages after Salmonella infection in vivo (related to Fig. 2). Fig. S3 shows that Ak4 is completely deleted in Ak4 KO macrophages, and Ak4 regulates mitochondrial functions after Listeria infection (related to Fig. 2). Fig. S4 shows that Ak4 regulation of mtDNA synthesis is dependent on deoxynucleotide metabolism but not Pgc-1α and Tfam (related to Fig. 3). Fig. S5 shows the evolutionary conservation of Ak4 and the effects of kinase-dead mutations in M0 macrophages (related to Fig. 4). Table S1 lists primer pairs used for RT-qPCR analysis, Ak4 mutations, and genotyping.
Data availability
The data and materials that support the findings of this study are available from the corresponding author upon reasonable request.
Acknowledgments
We thank Dr. Ming-Zong Lai (Institute of Molecular Biology, Academia Sinica, Taiwan) and Dr. Li-Chung Hsu (Institute of Molecular Medicine, College of Medicine, National Taiwan University, Taipei, Taiwan) for providing CD4cre and LysMcre mice, respectively. We thank Dr. Shu-Jung Chang (Institute of Microbiology, College of Medicine, National Taiwan University, Taipei, Taiwan) for providing Salmonella Typhimurium. We thank Mr. Li-Hong Guan and Yu-Ning Huang for their technical assistance in the construction of Ak4 mutants. We thank Dr. I-Cheng Ho and Dr. Zee-Fen Chang for their critical review of this manuscript. We thank the Institute of Molecular Biology, Academia Sinica, for kindly making Tecnai G2 spirit EM available for use and Cryo-EM Core Facility of the First Core Laboratory, College of Medicine, NTU, for cryo-EM service. We thank National Center for Biomodels, NIAR, Taiwan, for technical support in generating genetically modified mice.
This work was supported by grants from the Ministry of Education in Taiwan, National Taiwan University (111L892902 and 112L891702), and the National Science and Technology Council of Taiwan (111-2320-B-002-068-MY3). Open access funding was provided by the National University of Taiwan.
Author contributions: Wei-Yao Chin: conceptualization, formal analysis, investigation, methodology, validation, visualization, and writing—original draft, review, and editing. Ching-Tung Wu: formal analysis, investigation, validation. Gunn-Guang Liou: investigation, validaiton, and writing-review and editing. Si-Tse Jiang: methodology. Yi-Sheng Cheng: conceptualization and visualization. Jr-Shiuan Lin: conceptualization, methodology, and resources. Betty A. Wu-Hsieh: supervision and writing—original draft, review, and editing. Shi-Chuen Miaw: conceptualization, formal analysis, funding acquisition, project administration, resources, supervision, validation, visualization, and writing—review and editing.
References
Author notes
Disclosures: The authors declare no competing interests exist.







