The outcome of cancer and autoimmunity is often dictated by the effector functions of CD4+ conventional T cells (Tconv). Although activation of the NF-κB signaling pathway has long been implicated in Tconv biology, the cell-autonomous roles of the separate NF-κB transcription-factor subunits are unknown. Here, we dissected the contributions of the canonical NF-κB subunits RelA and c-Rel to Tconv function. RelA, rather than c-Rel, regulated Tconv activation and cytokine production at steady-state and was required for polarization toward the TH17 lineage in vitro. Accordingly, RelA-deficient mice were fully protected against neuroinflammation in a model of multiple sclerosis due to defective transition to a pathogenic TH17 gene-expression program. Conversely, Tconv-restricted ablation of c-Rel impaired their function in the microenvironment of transplanted tumors, resulting in enhanced cancer burden. Moreover, Tconv required c-Rel for the response to PD-1-blockade therapy. Our data reveal distinct roles for canonical NF-κB subunits in different disease contexts, paving the way for subunit-targeted immunotherapies.
Introduction
Conventional CD4+Foxp3− T cells (Tconv) exhibit pleiotropic functions in immunity. While they are critical for the clearance of a broad spectrum of pathogens, a growing body of literature suggests that Tconv are also potent effectors of antitumor responses. Their accumulation and activation are frequently associated with good prognosis in solid cancers, and the response to cancer immunotherapies such as checkpoint blockade–based therapies seems to be correlated with proper Tconv function (Borst et al., 2018; Cohen et al., 2022). Conversely, uncontrolled Tconv activation promotes autoimmune manifestations; for instance, they are key players in Crohn’s disease, rheumatoid arthritis, or multiple sclerosis (MS) (Christophersen et al., 2019). This spectrum of functions relies on a myriad of different Tconv subsets. Indeed, the type of antigenic stimulation and the cytokine microenvironment drive the polarization toward different flavors of T helper (TH) cells that display selective roles in immune responses (Zhu and Paul, 2010). For instance, TH1 and T follicular helper (TFH) cells were shown to orchestrate immune responses to tumors (Borst et al., 2018), whereas granulocyte macrophage-colony stimulating factor (GM-CSF)–producing pathogenic TH17 cells emerge as the main drivers of MS and its murine model experimental autoimmune encephalomyelitis (EAE) (Codarri et al., 2011; Croxford et al., 2015).
In addition to specific transcription factors that drive the effector functions of each TH subset, a series of pioneering transcriptional regulators has been proposed to impact the fate of naive Tconv. Downstream molecules, nuclear factor of activated T cells (NFAT), activator protein 1 (AP-1), or Forkhead box protein O, as well as nuclear factor kappa B (NF-κB) transcription factors are required for the activation, proliferation, and cytokine expression of Tconv (Shah et al., 2021). However, whether these proteins selectively dictate the fate of Tconv and TH cells in different diseases is unknown.
NF-κB is composed of a series of five subunits that share a Rel-homology domain and modulate transcription as homo- or heterodimers. NF-κB proteins are classically split into two families: NF-κB1, RelA (encoded by Rela), and c-Rel (Rel) belong to the canonical pathway, whereas NF-κB2 and RelB are alternative subunits (Oeckinghaus et al., 2011). The involvement of NF-κB in T cell biology has long been known through the use of mouse models carrying germline or conditional ablation of upstream regulators of the NF-κB pathway (reviewed in Gerondakis et al., 2014; Voisin and Grinberg-Bleyer, 2021). NF-κB is constitutively activated in tissues exposed to chronic inflammation, such as the brain of patients with MS, and may even serve as a biomarker for relapse (Mc Guire et al., 2013; Satoh et al., 2008; Yan et al., 2018). In line with this, T cell–restricted ablation of the upstream kinase IKK2 confers resistance to EAE in mice (Greve et al., 2007). Conversely, impaired activation of NF-κB has been shown in T cells from patients with cancer (Li et al., 1994); moreover, in mice, anergic T cells, which resemble tumor-infiltrating exhausted cells, display decreased NF-κB activity (Clavijo and Frauwirth, 2012). Consistent with this idea, constitutive NF-κB activation in T cells has been shown to drive tumor rejection in mouse models (Barnes et al., 2015b). Furthermore, the efficacy of checkpoint blockade therapies relies on CD28 signaling in T cells, a cascade that triggers NF-κB activation (Kamphorst et al., 2017). RNA sequencing (RNA-seq) analyses highlighted the enrichment of NF-κB–driven signatures in patients responding to anti-programmed cell death 1 (PD-1) and anti-CTLA-4 therapies (Grasso et al., 2021).
Nevertheless, the selective contribution of each NF-κB subunit to the activation and differentiation processes of T cells in cancer and autoimmunity remains elusive. Such investigations have so far been prevented by the lack of adequate models: for instance, germline ablation of Rela leads to embryonic lethality (Beg et al., 1995), whereas Relb deficiency drives systemic autoimmunity (Weih et al., 1995). Data on the Tconv-autonomous roles of alternative NF-κB subunits are scarce (Lalle et al., 2021a), though canonical signaling seems to play the most critical role in Tconv biology. The use of Rel-deficient animals, as well as the recent identification of REL-mutant patients, has highlighted the role of this subunit in Tconv proliferation, IL-2 expression, as well as TH17 differentiation, although this latter parameter remains controversial, the same being true for RelA (Beaussant-Cohen et al., 2019; Hilliard et al., 2002; Lévy et al., 2021; Powolny-Budnicka et al., 2011; Ruan et al., 2011; Visekruna et al., 2010). Rel- and Nfkb1-deficient mice are largely resistant to EAE (Chen et al., 2011; Hilliard et al., 2002). Reciprocally, canonical NF-κB activation in all T cells is required to control cancer growth, though this phenotype likely relies on CD8+ T cell–intrinsic mechanisms (Barnes et al., 2015a). It remains unclear whether the two closely related proteins RelA and c-Rel exhibit distinct contributions to the development and function of T cell subsets. Our recent studies suggested a context-dependent role for these transcription factors in Foxp3+ regulatory T cells (Tregs) (Grinberg-Bleyer et al., 2017, 2018; Oh et al., 2017), but their putative roles in Tconv are understudied. Here, we used a series of conditional knock-out (cKO) mouse models and gene-edited primary human cells to bridge the knowledge gap on the functions of RelA and c-Rel in Tconv at steady-state in EAE and cancer.
Results
NF-κB RelA directs Tconv activation at steady-state
We first aimed at deciphering the distinct roles of RelA and c-Rel in regulating Tconv biology at steady-state. CD4cre mice were crossed with animals carrying floxed alleles for Rela or Rel (hereafter named cKO for conditional knock-out mice), resulting in the ablation of these genes in all T cell subsets accompanied by green fluorescent protein (GFP) expression (Heise et al., 2014). Of note, the relative distribution and cell numbers of T cell subsets in the thymus were maintained in the absence of either RelA or c-Rel, with the exception of impaired Treg cell development in Rel-cKO mice, as we and others previously reported (Oh et al., 2017; Webb et al., 2019) (Fig. S1, A–D and F). Nevertheless, we detected a slight but significant reduction in the number of Tconv and CD8+ T cells in the lymph nodes (LN) and spleens of Rela-cKO mice (Fig. S1, A–E). To examine Tconv cell intrinsic functions of NF-κB subunits, we performed mixed bone marrow (BM) transfer experiments of CD45.1+ cells and control or cKO CD45.2+ cells (Fig. 1 A). Flow cytometric analysis of spleen cells 8 wk after BM transfer revealed a competitive disadvantage of Rela, but not Rel, -deficient T cells (Fig. 1 B). The accumulation of Tregs was strongly impaired in the absence of either RelA or c-Rel (Fig. S1 G). Among CD4+Foxp3− Tconv, we detected a reduction of activated CD44high (in particular CD44highCD62Llow effector memory cells) and proliferating Ki67+ cells in the Rela-cKO compartment and to a lesser extent in the Rel-cKO BM compared with controls (Fig. 1 C and Fig. S1 H). Next, we examined cytokine expression following polyclonal restimulation. We found that RelA played a more prominent role than c-Rel in the expression of classical T cell cytokines IL-2 and IFNγ; in contrast, the proportion of TNF-α+ cells was not significantly impacted in the absence of NF-κB, although a trend could be detected (Fig. 1 D).
To gain insight into the regulation of gene expression by NF-κB subunits, we then conducted RNA-seq analyses on control and mutant Tconv, stimulated with anti-CD3/CD28 and IL-2 for 4 h. Differential gene expression analyses revealed large alterations in the transcriptome of Rela-cKO Tconv, with 933 genes being significantly up- or downregulated. In comparison, Rel-cKO Tconv displayed a lower level of transcriptomic modifications, with 199 differentially expressed genes (DEGs), among which only 16 were specific to Rel-cKO cells (Fig. 1, E and F; and Fig. S1 I). Among the genes altered in Rela-cKO Tconv, many were activation markers (such as Cd83, Icos, and Tnfrsf9), as well as inducible cytokines (notably the TH1/2/17 cytokines Ifng, Il4, and Il17a) and chemokines (Fig. 1 G). Tnf expression appeared decreased in Rela and Rel-cKO transcriptomes. This discrepancy with FACS data may be owing to posttranscriptional regulation (Stamou and Kontoyiannis, 2010) or to the FACS experimental scheme, which implies strong restimulation with PMA and ionomycin. Interestingly, a series of IFN-signaling and IFN-stimulated genes were also downregulated (e.g., Mx2, Ifit1, and Irf7). As shown in other cell types, RelA was also necessary for the optimal expression of NF-κB pathway–related genes (e.g., Tnfaip3, Nfkbia, and even other NF-κB subunits). Gene ontology analyses highlighted altered cytokine/cytokine receptor interactions as well as various inflammation-related signatures and NF-κB signaling as expected upon Rela-ablation (Fig. 1 H and Fig. S1 J). Thus, RelA rather than c-Rel seems to be a prime determinant of Tconv activation ex vivo. To gain further insight into the regulation of gene expression by RelA, we used our previously published RelA chromatin immunoprecipitation followed by deep sequencing (ChIP-Seq) data from CD3/CD28 stimulated Tconv (Oh et al., 2017) (GSE99319). Intriguingly, out of the 933 DEGs in Rela-cKO Tconv, only 249 were directly bound by RelA (Fig. 1 I), including expected targets such as Nfkbia, Tnf, or Ifng, but also a series of 34 transcription regulators (transcription factors or epigenetic regulators) including the AP-1 members Jun and BATF (Fig. 1 J and Fig. S1, K and L). Interestingly, by using public ChIP-Seq databases in T cells (Liu et al., 2019), we found that BATF and c-Jun were bound to nearly all 684 genes indirectly regulated by RelA (Fig. 1 K). These transcription factors were largely involved in T cell activation and function, including in cancer (Betz et al., 2010; Seo et al., 2021). These observations thus provide a mechanistic understanding of gene regulation by NF-κB in Tconv and highlight a crosstalk between NF-κB and MAPK pathways.
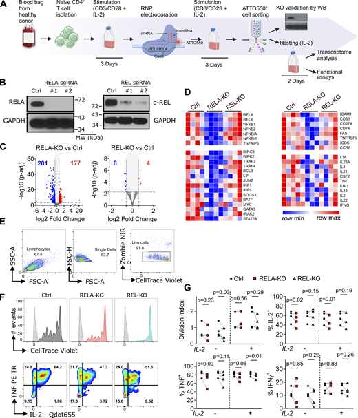
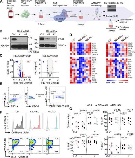
The contribution of RelA and c-Rel to human Tconv identity
Despite the recent description of few patients carrying loss-of-function RELA or REL mutations (Badran et al., 2017; Beaussant-Cohen et al., 2019; Comrie et al., 2018; Lévy et al., 2021; Moriya et al., 2023), T cell–autonomous functions of these subunits in humans are unclear. We developed a CRISPR-Cas9/ribonucleoprotein (RNP) electroporation approach to ablate RELA or REL in in vitro stimulated primary human Tconv from healthy donors (Fig. 2 A). This approach regularly led to over 90% RELA and C-REL deletion at the protein level (Fig. 2 B). We first deciphered gene expression patterns in control and mutant cells by RNA-seq after 4 h of restimulation with anti-CD3/CD28 and IL-2. Whereas only 12 genes were altered in REL-deficient cells, loss of RELA caused significant changes in the expression of 378 genes (of those, six were common to REL−/− cells) (Fig. 2 C and Fig. S2 A). As for mouse cells, human RELA controlled the expression of genes related to NF-κB and other signaling pathways, activation markers, as well as cytokines and chemokines (Fig. 2 D). This was further confirmed by gene enrichment analyses, which reinforced the likely involvement of RELA in TH17 cells (Fig. S2 B). Of note, out of the 172 downregulated human genes in RELA−/− that had mouse orthologs, 80 were also found significantly downregulated in our mouse data; the correlation was weaker for upregulated genes (Fig. S2 C). This relatively poor correlation between mouse and human transcriptomes was likely due to the fact that NF-κB ablation in human cells was conducted after a first round of stimulation, thus hindering the possible roles of RELA and c-REL in the early transcriptional program of Tconv. Nevertheless, Kyoto Encyclopedia of Genes and Genomes (KEGG) enrichment analyses on common downregulated genes highlighted once again the involvement of RELA in TH17 signature genes (Fig. S2 D). Next, we explored the proliferative capacity of Tconv in vitro and found that REL ablation, but not RELA, significantly altered Tconv cell cycle after 4 days of culture with anti-CD3/28 stimulation. In line with previous reports, this defect was rescued by exogenous IL-2 (Fig. 2, E–G) (Beaussant-Cohen et al., 2019; Lévy et al., 2021). In addition, FACS analyses following PMA-ionomycin restimulation showed a reduction of both TNF-α– and IL-2–expressing RELA−/− cells compared with the control, whereas REL deletion only impaired TNF-α expression (Fig. 2, F and G). In contrast to RNA-seq data, IFNγ expression was not significantly changed in the absence of RELA or REL; this could be due to either strong variability between donors, possible posttranscriptional regulation as previously described (Pesu et al., 2006; Sareneva et al., 1993), or the PMA-ionomycin restimulation protocol used for FACS analyses. In summary, these results reinforce the role of RelA in shaping the transcriptome of Tconv both in mice and humans.
Selective functions of RelA and c-Rel in TH cell polarization
Because our transcriptome analyses suggested cell-autonomous roles for NF-κB subunits in TH differentiation, we next performed in vitro culture assays using naive Tconv from control and cKO mice. We first measured whether canonical NF-κB was involved in the proliferation of naive cells and found a trend toward reduced proliferation in the absence of Rel, which was surprisingly more pronounced in the presence of exogenous IL-2 (Fig. S3 A and Fig. 3 A). To verify whether the level of stimulation may influence the phenotype of NF-κB–deficient cells, we also tested their proliferation following culture with suboptimal doses of anti-CD3 and feeders (1:4 and 1:10 of the maximum dose). Surprisingly, c-Rel ablation did not impact Tconv cell division in these settings (Fig. S3 B), suggesting that the role of c-Rel in Tconv proliferation was restricted to a precise range of engagement of the TCR and costimulatory receptors. In TH1-polarizing conditions and with maximal anti-CD3/feeder concentrations, the proportion of IFNγ+ cells was significantly altered in the absence of RelA, but not c-Rel (Fig. 3 B), without affecting the expression of the TH1 master transcription factor T-Bet. Consistent with published data (Balasubramani et al., 2010), RelA was bound to the Ifng locus in anti-CD3/CD28 stimulated cells but also to T-Bet (Fig. 1 J and Fig. S3 F). Again, this role of NF-κB was lost upon stimulation with lower amounts of stimulation (Fig. S3 C). In TH2 differentiation, GATA-3 expression was slightly decreased, though not significantly, exclusively in Rela-cKO cells (Fig. 3 C). This is in line with a recent report (Henriksson et al., 2019) and was associated with direct RelA binding to an intronic region of the Gata3 locus (Fig. S3 F). IL-13 expression was not impacted by NF-κB ablation at any of the stimulation doses tested, while Il4, Il5, or Il13 loci were not bound by RelA (Fig. 3 C and Fig. S3, D and F). Finally, we detected a selective contribution of RelA in the differentiation of TH17 cells (Fig. 3 D). Indeed, the number of RORγt+ and IL-17A+ cells decreased by ∼50% in the absence of RelA in “classical” (TGF-β+IL-6) culture conditions, whereas Rel-deficient cells showed unaltered differentiation. This intriguing phenotype was further confirmed when inflammatory cytokines (IL1β+IL-23+anti-IL-2) were added to the culture. Stimulation with suboptimal doses of anti-CD3 and feeders confirmed the critical role of RelA but also revealed a decrease in IL-17A expression with Rel-deficient Tconv in the TGF-β+IL-6 condition (Fig. S3 E). This finding may explain why certain reports showed reduced TH17 differentiation in vitro (Ruan et al., 2011), while others did not (Powolny-Budnicka et al., 2011; Visekruna et al., 2010). Mechanistically, RelA bound directly to the Rorc locus, even in “TH0” conditions, but not to the Il17a locus (Fig. S3 F). To understand whether this general impairment of Rela-deficient cells resulted from a role in the initial priming of naive Tconv rather than a function in TH-lineage specification, we also analyzed the expression of CD44 after 24 h of stimulation, but no difference could be detected between control and Rela-deficient Tconv (Fig. S3 G). These data thus illustrate major contributions of RelA to in vitro TH subset differentiation.
RelA promotes Tconv pathogenicity in EAE
Next, we investigated the in vivo relevance of these findings in the context of autoimmunity. We used an active EAE model, relying on the activity of GM-CSF–producing Tconv that adopt a pathogenic TH17 phenotype (TH17p cells). Whereas control mice developed a severe EAE, we observed drastic protection of Rela-cKO mice against disease development. Indeed, only ∼20% of the animals developed detectable clinical symptoms, and their maximal scores peaked at 1.5 (Fig. 4, A–C). This protection was substantiated at the histological level. Luxol Fast Blue staining of spinal cords at day 15 (D15) revealed demyelinated areas in the white matter of control and Rel-cKO, but not Rela-cKO, tissues (Fig. 4 D). Specifically, fluoromyelin immunofluorescence highlighted decreased destruction of myelinated areas in the dorsal horn of the spinal cord (Fig. 4, E and F; and Fig. S3 H). In addition, whereas active EAE in control mice led to massive activation of microglia and other myeloid cells in the central nervous system (CNS), this process was abolished in the absence of RelA, as assessed by MHC-II and Iba1 expression by FACS and immunofluorescence, respectively (Fig. S3, I–M). In contrast, Rel deficiency in T cells did not impact the onset or progression of EAE. Thus, RelA in Tconv has a critical and non-redundant function in promoting neuroinflammation. Accordingly, the total number of CNS-infiltrating Tconv was dramatically decreased in Rela-cKO but not Rel-cKO tissues, suggesting defective recruitment, proliferation, and/or survival in non-lymphoid tissues; these numbers were not altered in draining LNs (dLN) (Fig. 5 A).
To understand how RelA and c-Rel differentially shape Tconv function in EAE, we analyzed their transcriptome at the single-cell level by droplet-based single-cell RNA-seq (scRNA-seq) (10X Genomics). A total of 9,912 CD4+ T cells from dLN and the CNS (pooled brain and spinal cord) of control, Rela-cKO, and Rel-cKO mice, 15 days after EAE induction, were successfully sequenced. As expected, Treg cell clusters could be detected in each tissue that were excluded from further analyses to specifically dissect Tconv identity (Fig. S4, A and B). In dLN, Seurat clustering led to the identification of five clusters (Fig. S4 C). We used top markers and known genes to annotate these populations (Fig. S4 D). Naive cells were characterized by high Lef1, Ccr7, Sell, and low Cd44 expression and represented the majority of cells. In addition, we found a cluster of naive cells expressing high levels of IFN-stimulated genes (such as Ifit1, Ifit3b, Isg15…). An “intermediate” state was defined by the low expression of Cd44 but high Tnf and Nfkbid. Finally, effector memory T cells (TEM) (SelllowCd44high) and cycling (Mki67+) cells were identified. The general distribution of these clusters was not different between genotypes, except for the IFN_signature cluster that was enriched in Rela-cKO dLNs (Fig. S4 E). DEG analysis showed that only 27 and 32 genes were statistically altered in Rela and Rel-cKO cells, respectively (Fig. S4 F). Thus, the ablation of single NF-κB subunits did not drive sizeable perturbations in Tconv distribution, activation, and transcriptome in LNs at this time point. In contrast, in the CNS, NF-κB ablation led to dramatic shifts in cell distribution. Overall, eight clusters could be identified, including naive-like and IFN_signature cells similar to those in dLN, but also TH1 cells (Fasl+Ifng+Rorc−), classical TH17 (Rorc+Il17re+Csf2−), as well as pathogenic TH17 (Rorc+Ifng+Csf2+Lta+) populations, and also two clusters of proliferating cells (Fig. 5, B–D; and Fig. S4 G). Comparing the distribution of these clusters between genotypes, we found a strong enrichment in naive-like cells in Rela-cKO mice at the expense of TH17 and TH17p cell clusters (Fig. 5, D and E), supporting the critical role of RelA in TH17 polarization. Of note, although the proportion of TH17 cells was reduced in Rel-cKO mice, the TH17p cluster was maintained, possibly explaining the unaltered disease severity in these mice. In addition, a distinct cluster of cells harboring features of both exhaustion (Tox, Lag3, Pdcd1, Havcr2, and Ccl5) and cytotoxicity (Eomes, Gzmk, and Klrd1) with maintained expression of Ifng but devoid of Rorc or Csf2 could be detected solely in Rel-cKO tissues and likely contributed to disease pathogenicity, as suggested in mice with EAE and patients with MS (Joulia et al., 2024; Raveney et al., 2015, 2021; Schafflick et al., 2020). The enrichment of “exhausted” and EOMES+ cells in Rel-cKO CNS was substantiated at the protein level (Fig. S4 H). Overall, public TH17 signature scores were lower in the absence of RelA and to a lesser extent of c-Rel (Fig. S4 I). Importantly, the proportion of cells undergoing proliferation (S and G2M clusters) was reduced by about threefold in Rela-deficient and to a lesser extent in Rel-cKO Tconv (Fig. 5 E). This was corroborated by a reduction in total Ki67+ cells and an impaired expression of cell cycle signature hallmarks (Fig. 5 I and Fig. S4 I). Hence, the ablation of RelA and c-Rel had distinct effects on the Tconv transcriptome. Rela deficiency had more pronounced effects, with over 900 DEGs; among those, 128 were shared with Rel-deficient cells, including Cd69 or Tnf, but also TH17 hallmarks such as Rorc, Tmem176a/b, and even Csf2 (Fig. 5, F–H). However, the impact of Rela ablation on the expression of these DEGs was more pronounced than that in Rel-deleted Tconv (Fig. 5 I). Of note, the number of DEGs in Rela-cKO tissues differed depending on the cell cluster, with strong changes in the naive, TH1, and TH17p subsets (Fig. 5 G). In the latter case, we detected a moderate decrease in Rorc-, Il17a-, Csf2-, and Tmem176a-expressing cells, suggesting that RelA was involved not only in the priming of the TH17 subset but also in the maintenance of its transcriptional program (Fig. 5 J).
In addition to an impaired proliferative capacity, the reduced Tconv accumulation in the CNS of Rela-deficient mice may also rely on perturbations in cell survival and/or migration toward the CNS. The proportion of Annexin V+ apoptotic cells was unchanged in the absence of RelA, thereby infirming the first hypothesis (Fig. S4 J). In contrast, we detected a significant reduction in CCR6-expressing Tconv cells in Rela-cKO dLN and CNS, while only a trend could be observed in Rel-mutant animals (Fig. 5 K). As observed at the RNA level, the proportion of CD44high effector/memory Tconv in dLN and their expression of cytokines was similar between strains (Fig. S4 K). In contrast, the proportion of CD44high Tconv was reduced in the brain of Rela-cKO animals (Fig. 5 L). In line with this, MOG33–55 tetramer staining demonstrated a defective accumulation of myelin oligodendrocyte glycoprotein (MOG)–specific T cells in the brain of Rela-cKO mice. TH1 hallmarks T-Bet, TNF-α, and IFNγ were identical in all strains (Fig. 5 M). In contrast, we detected major alterations in the expression of TH17-related cytokines and transcription factors RORγt, IL-17A, IL-17F, and GM-CSF in Rela-cKO Tconv (Fig. 5 N). The profile of Rel-cKO was largely similar to the controls, with the exception of decreased GM-CSF+ cells independent of their IL-17 expression; this was in line with our scRNA-seq data and confirmed previous observations (Gerondakis et al., 1996). Thus, RelA activity in Tconv is critical for their pathogenicity in EAE by acting at different levels: (i) migration, (ii) in situ proliferation, and (iii) expression of inflammatory cytokines.
To investigate whether RelA may also be involved in the initial priming of Tconv prior to infiltration in the CNS and development of clinical signs, we examined the accumulation and activation status of MOG-specific Tconv in dLNs. Their proportion and antigen-experienced phenotype levels were not diminished in Rela-cKO mice compared with controls at D4 and D10, and even increased at D20 after immunization (Fig. 6 A). However, at D4, their expression of inflammatory cytokines IFNγ and GM-CSF was lower upon restimulation with MOG33–55, suggesting a role for RelA in the early polarization of Tconv toward the TH17/TH17p lineage (Fig. 6 B). At D20, the proportion of IL17A+ but not GM-CSF+ cells, was increased in control dLN compared with D4. The level of each cytokine was still reduced in the absence of RelA, but to a lesser extent than at D4, likely due to the accumulation of MOG-specific T cells in the mutant dLN. To rule out a possible involvement of CD8+ T cells, we also analyzed the incidence and severity of EAE in Rela-floxed mice crossed with the CD8acre (E8Icre) background, thereby restricting the ablation of NF-κB to mature peripheral CD8+ T cells. In this context, clinical scores were not reduced in Rela-mutant mice compared with controls, thereby confirming the role of RelA in CD4+ cells (Fig. S4 L).
To better discriminate the putative functions of RelA in the priming and the maintenance of the disease, we crossed Rela-floxed mice with the CD4cre-ERT2 strain (termed icKO for inducible cKO mice), enabling tamoxifen-inducible acute ablation of the gene in peripheral CD4+ T cells. Interestingly, we observed that tamoxifen administration induced recombination, as evidenced by the expression of GFP, which was up to 10-fold higher in Tconv than that in Tregs and reached 60–80% of Tconv depending on the time point (Fig. S4, M and N). Thus, this strategy allowed to spare CD8+ T cells and the vast majority of Tregs from Rela excision, enabling the Tconv cell–intrinsic study of RelA. When tamoxifen was administered prior to EAE induction, Rela-icKO mice were entirely protected against disease development, confirming the function of RelA in the early pathogenic process (Fig. 6 C). In contrast, when tamoxifen injections were initiated after the appearance of the first signs (from D7 on), the course of the disease was similar between control and Rela-deficient animals, thus demonstrating that Tconv cell–autonomous RelA was required for the initiation of the disease but dispensable for its progression. Collectively, this establishes RelA as a novel and critical regulator of Tconv function in autoimmunity through the regulation of TH17 differentiation in lymphoid and inflamed tissues.
c-Rel orchestrates the antitumor function of Tconv
In contrast to their deleterious role in autoimmunity, Tconv are currently emerging as critical actors of antitumor immunity. Therefore, we wondered whether our findings in the settings of EAE could be mirrored in cancer. To overcome the possible roles of NF-κB in CD8+ T cells, we used again CD4cre-ERT2 mice. Control (CD4cre-ERT2), Rela, and Rel-icKO mice were transplanted with B16-OVA melanoma cells and treated with tamoxifen from D1 to D7. Intriguingly, the ablation of c-Rel led to a significant increase in tumor volume and weight, whereas RelA deletion had no impact (Fig. 7, A and B). We investigated the mechanism underlying enhanced growth by spectral FACS 19 days after tumor transfer. First, we observed that the total numbers of Tconv in the dLN and tumors were similar between strains (Fig. 7 C). Nevertheless, their phenotype was different in the absence of NF-κB. Indeed, in dLN, ablation of either Rel or Rela led to a modest but significant increase in the proportion of naive T cells but left the proportion of cytokine-producing cells following PMA-ionomycin restimulation unaltered (Fig. 7, D and E). Although impaired Tconv activation in dLN was observed in both Rel-icKO and Rela-icKO mice, only Rel-icKO animals displayed enhanced tumor burden. Thus, this role of NF-κB in dLN could not be the sole underlying mechanism of accelerated cancer progression, and it is likely that c-Rel also has an additional unique function in tumor tissues. In line with this, the increase in the proportion of naive-like Tconv was limited to Rel-icKO mice and occurred at the expense of CD44highCD62Llow TEM cells (Fig. 7 F). This was accompanied by a significant decrease in IFNγ, IL-2, TNF-α, and GzmB expression, highlighting defective Tconv function in situ (Fig. 7 G). In addition, we detected a trend toward a lower proportion of cytokine-expressing CD8+ T cells in tumor tissues of Rel-icKO mice, suggesting an impaired CD4 > CD8 help (Fig. S5 A). Thus, c-Rel rather than RelA, was critical for the control of tumor growth by impacting CD4+ Tconv both in dLN and tumor tissues.
To dissect the effects of c-Rel on the Tconv transcriptome, we performed scRNA-seq analysis of Tconv from control and Rel-icKO mice, 15 days after B16-OVA implantation. A total of 16,571 cells from tumors and dLN were successfully sequenced. As for EAE analyses, we first excluded Treg and non-T cell populations and reclustered cells according to the tissue (Fig. S5, B and C). In dLN, four main subsets were identified, with the vast majority of cells harboring a naive-like phenotype (Fig. S5, D and E). As expected, based on FACS analyses, Rel-icKO mice had slightly higher proportions of naive Tconv at the expense of the TH1 cell cluster (Fig. S5, F–H). This resulted in only 27 DEGs between the two genotypes (Fig. S5 H). Among tumor-infiltrating Tconv, seven clusters were identified, including a low-quality (low gene count, mtDNAhigh [mitochondrial DNA], rRNAlow [ribosomal RNA]) cluster that was excluded from further analyses (Fig. 7, H and I). The naive-like cluster (Ccr7, Sell, S1pr1, and Ly6c1) was largely enriched (17% versus 5%) in Rel-deleted cells (Fig. 7, J and K; and Fig. S5 I). In contrast, subsets composed of TH1 and cytotoxic cells (Ifng, Tbx21, Nkg7, Gzmb, and Klrd1) and TFH and/or exhausted cells (Pdcd1, Tox, Rgs16, Cd200, Lag3 with low expression of Bcl6 and Il21) were largely impaired in the absence of c-Rel (Fig. 7, J–M). This decrease in exhausted and cytotoxic cells was further documented at the protein level by FACS analyses (Fig. S5 J). To understand whether this loss of differentiated cells resulted from increased apoptosis and/or decreased proliferation of Rel-deficient Tconv, we compared the enrichment of gene signatures related to these mechanisms in control and mutant cells but found no differences in these parameters between genotypes (Fig. S5 K). Taken together, this showed that c-Rel, rather than RelA, controlled the priming of TH1 and cytotoxic CD4+ T cells required for tumor control in vivo, despite minimal involvement in vitro. To unequivocally demonstrate that increased tumor growth in Rel-icKO animals relied on a Tconv cell–intrinsic role of c-Rel, we next applied a cell-transfer approach. Rag2-deficient mice were reconstituted with WT CD8+ T cells, Tregs, and B cells, as well as control or Rel-cKO CD4+ Tconv, and subsequently transplanted with MC38 colon adenocarcinoma cells. Again, we observed a dramatic acceleration of tumor growth in animals grafted with Rel-deficient Tconv (Fig. 7 N). This was associated with an impaired Tconv function, with a trend toward decreased IFNγ, TNF, and IL-2 expression in the tumor (Fig. 7 O). Overall, the proportion of polyfunctional IFNγ+TNF+IL-2+ Tconv was significantly impaired in the absence of c-Rel. Next, to investigate the link between Tconv and CD8+ T cells, we repeated the same Tconv transfer experiment but in the absence of exogenous CD8+ T cells. In this context, the ablation of Rel failed to modify tumor growth (Fig. 7 P). Thus, the antitumor function of c-Rel likely relied on a facilitated CD4 > CD8 help, rather than on an intrinsic cytotoxic function of Tconv.
As Tconv are involved in the response to checkpoint-blockade therapies, we next investigated whether c-Rel might be involved in their function in this context. Female control and Rel-icKO mice were transplanted with MC38 cells and subsequently treated with anti-PD-1 mAb. As for the B16-OVA model, Rel ablation drove enhanced tumor growth compared with controls treated with an isotype mAb (Fig. 8 A). Whereas PD-1 blockade drove a dramatic reduction in tumor growth in control animals, this therapeutic effect was abolished in Rel-icKO mice. These experiments revealed not only that intact CD4+ Tconv responses were integral to the response to anti-PD-1 mAbs but also that c-Rel activity is a crucial factor for this beneficial effect. We therefore examined the relevance of this observation in patients with cancer. Based on our scRNA-seq data (Fig. 7 L), we extracted a signature of nine genes downregulated in Rel-deficient tumor Tconv possessing human orthologs (Fig. 8 B). Using the iATLAS database (https://cri-iatlas.org), we investigated the expression of this signature using single-sample Gene Set Enrichment Analyses (ssGSEA) in cohorts of patients prior to treatment with PD-1–blocking agents, and its impact on the clinical response. In patients with metastatic cutaneous melanoma, bladder cancer, and stomach cancer, we found a statistical enrichment in the Rel-dependent signature in responders compared with non-responders (Fig. 8 C), which was associated with improved overall survival. Altogether, our data suggest that NF-κB, in particular through its c-Rel subunit, is a prime determinant of antitumor immunity through its role in Tconv.
Discussion
Almost four decades of literature have demonstrated the critical functions of NF-κB in a myriad of biological processes, especially in innate and adaptive immune responses. However, surprisingly, the selective and T cell autonomous contributions of each of the five subunits that compose the family are still largely unresolved; in particular those of RelA, which is ubiquitously expressed and widely accepted as a major orchestrator of gene expression profiles following immune cell stimulation. RelA was proposed to drive both Ifng and Rorc expression in mouse T cells (Balasubramani et al., 2010; Ruan et al., 2011), and recent CRISPR screening approaches unveiled its role in human Tconv proliferation and Il2 expression (Schmidt et al., 2022; Shifrut et al., 2018). In this study, by employing two widely used animal models of autoimmunity and cancer, we demonstrate that RelA and c-Rel have distinct functions in Tconv depending on the disease context.
These conclusions were drawn following the use of cKO mouse models, which, unlike germline ablations, allowed cell type–restricted ablation of each gene. This was particularly important in the context of immune responses, as NF-κB subunits have been identified to exert critical roles in both innate and adaptive immunity. The results presented herein question some of the conclusions that were previously drawn from the study of germline KO animals and mutant patients. For instance, we showed here that RelA, rather than c-Rel, was critical for the acquisition of a cell-autonomous pathogenic TH17 profile and for the development of EAE. This result was surprising given previous literature implicating c-Rel in TH17 development and EAE pathogenesis. In vitro, both RelA and c-Rel can bind the Rorc promoter (Fig. S3 F and Ruan et al., 2011), but our data suggest that RelA is in fact the prominent subunit required for its expression. Similar conclusions could be drawn concerning proliferation; although c-Rel was important for Tconv proliferation in vitro, Rela ablation had a much greater impact in vivo during EAE. Our results also imply that protection of EAE in mice with germline ablation of Rel may rely on a Tconv cell–extrinsic mechanisms, such as dendritic cells or macrophages, which were shown to be dependent on c-Rel for their maturation and production of TH-inducing cytokines IL-12 and IL-23 (Hilliard et al., 2002; Visekruna et al., 2015; Zhang et al., 2017).
At steady-state and in autoimmunity, RelA appeared to have a more prominent role than c-Rel in shaping the transcriptome of Tconv. This function was achieved both through direct binding to target genes and through the induction of other transcription factors such as AP-1 family members. Downstream of MAPK signaling, AP-1 transcription factors have been implicated in T cell activation and IL-2 expression, in particular through interaction with NFAT and NF-κB members (McGuire and Iacobelli, 1997; Rincón and Flavell, 1994; Su et al., 1994). In addition, a number of AP-1 proteins such as BATF and JunB (both regulated by RelA, see Fig. S1 L) have been implicated in TH17 polarization (Schraml et al., 2009; Yamazaki et al., 2017), implying that RelA may regulate this subset both through direct regulation of Rorc but also through induction of additional transcription factors involved in the TH17 regulatory network (Ciofani et al., 2012). This was also corroborated by the protection of Batf- or Junb-deficient mice against EAE (Schraml et al., 2009; Yamazaki et al., 2017), similar to Rela-cKO animals. This establishes RelA as an apex regulator of gene expression in Tconv. However, c-Rel, but not RelA, was required for the antitumor function of Tconv. This critical observation not only reinforces the role of CD4+ T cells in cancer immunity but also unravels a selective molecular mechanism orchestrating their accumulation and function in the tumor bed. Many different roles have been attributed to Tconv in limiting tumor growth, most notably the expression of inflammatory cytokines such as IFNγ, a help to CD8+ T cells, and direct cytotoxicity against tumor cells through the secretion of perforin and granzymes. Strikingly, c-Rel seems to be involved in all these mechanisms and thus could be proposed as a multifactorial regulator of antitumor immunity. Nevertheless, the protective role of c-Rel in Tconv was abrogated in the absence of CD8+ T cells, thus its function in the CD4 > CD8 help seems a prominent causative mechanism in cancer. As CD8+ T cells also appear to play pivotal functions in multiple sclerosis and its animal models (Saligrama et al., 2019; Steinman, 2001), it would also be relevant to investigate the role of NF-κB subunits in the CD4-CD8 relationship in EAE.
Tconv are also emerging as important actors in the response to immunotherapies such as chimeric antigen receptor (CAR) T cells or anti-PD-(L)1 checkpoint blockers, and it will be interesting to investigate the role of c-Rel in the clinical efficacy of these drugs. Our analyses of public transcriptomic data suggest that c-Rel activity is associated with good prognosis for the overall survival of cancer patients and their response to anti-PD-1 treatment.
The distinct roles of RelA and c-Rel in autoimmunity and cancer are obviously puzzling observations. Generally speaking, RelA and c-Rel seem to control Tconv activation in a similar manner, i.e., by controlling the transition from naive/early activated to effector (TH1, TH17, or Tc) T cells in both dLN and non-lymphoid tissues. However, the molecular basis underlying the selective function of these two transcription factors is still unclear. One explanation might be the existence of specific binding patterns to target genes. The definition of consensus binding sequences for RelA and c-Rel in Tconv, demonstrated by us and others (Lévy et al., 2021; Oh et al., 2017), resulted from ChIP-Seq experiments conducted in vitro, which prevent drawing definitive conclusions in vivo. Moreover, systematic analyses of NF-κB subunits binding in lymphoma cell lines revealed similar consensus binding sequences (de Oliveira et al., 2016; Zhao et al., 2014). This was recently confirmed in primary B cells, in which selective function of RelA and c-Rel appeared to rely on differences in the kinetics of expression and activation of the subunits themselves rather than on different binding sequences (Zhao et al., 2023). Thus, it is unlikely that a simple separation of DNA binding by RelA and c-Rel could explain this phenotypic discrepancy, although there is still a rationale for additional investigation in vivo. Moreover, it remains possible that the dimer composition and/or their association with other transcriptional regulators could impact the preferred binding motif, as shown in tumor cell lines (Wong et al., 2011). Another possibility could be the selective activation of RelA and c-Rel in the CNS and tumor-infiltrating Tconv, respectively. This would rely on differential types, duration, and strength of stimulation of surface receptors (TCR, CD28, TNFR superfamily members, and other cytokine receptors) that would drive the preferential translocation and DNA binding of a given subunit, or the association with other transcription factors. This concept of “activation modules” has been elegantly approached by Hoffmann and colleagues, who showed, in primary macrophages, that RelA activation and expression of target genes were dependent on such dynamic features (Adelaja et al., 2021; Cheng et al., 2021). Added to the complexity of dimer composition and affinity for target genes (Brignall et al., 2019), the specificity of NF-κB subunits in inflammation likely relies on a series of different parameters. Such analyses conducted in Tconv, concomitantly for RelA and c-Rel, would undoubtedly provide mechanistic insights into the distinct regulation of disease outcomes by NF-κB subunits.
In addition to these biological insights, our observations have strong therapeutic implications. Extensive literature highlighting the deleterious roles of (canonical) NF-κB in autoimmunity and cancer has led to the development of inhibitors of upstream kinases of the pathway, in particular inhibitor of NF-κB kinase (IKK) inhibitors (Gilmore and Herscovitch, 2006; Lalle et al., 2021b). Nevertheless, despite promising preclinical results in murine models of EAE and transplanted melanoma among others, very few compounds progressed to advanced clinical trials because of lack of efficacy and/or high toxicity (Baud and Karin, 2009). One may reason that these failures may in part be due to the absence of selective targeting of specific NF-κB subunits. Our data may thus pave the way toward more potent agents. In autoimmunity, the time-controlled inhibition of RelA appears as a promising solution, at least in the early stages of the disease or in remitting phases of relapsing/remitting MS. Although only a few chemical inhibitors have so far been described, other approaches such as siRNA targeting Rela, may be effective (Yan et al., 2016). Ideally, such inhibitors should be directly targeted to T cells, for instance, by using antibody–drug conjugates. In cancer, we and others have shown that systemic inhibition of c-Rel restricts tumor growth in mouse models by targeting the activity of Treg cells and/or myeloid-derived suppressor cells (Grinberg-Bleyer et al., 2017; Li et al., 2020). Our results suggest an alternative therapeutic approach consisting of activating c-Rel in Tconv. This could for instance be achieved by using gene-edited cellular products. A proof-of-concept approach using TCR-transgenic CD8+ T cells expressing constitutively active IKKβ, or deficient for A20, in murine cancer, provided a rationale for such strategies (Evaristo et al., 2016; Giordano et al., 2014). Similarly, a gain-of-function screening approach recently highlighted that ectopic expression of lymphotoxin-β receptors in CAR-T cells improved tumor control in an NF-κB–dependent manner (Legut et al., 2022). It would therefore be interesting to investigate the putative superiority of Rel-overexpressing TCR-T cells or CAR-T cells, as recently shown with BATF-overexpressing CD19-CAR T cells (Seo et al., 2021).
Materials and methods
Mice
Rel- and Rela-Floxed mice were previously described (Heise et al., 2014). CD4cre (Tg[CD4-cre]1Cw1) and CD4cre-ERT2 (B6[129X1]-Tg[Cd4-cre/ERT2]11Gnri/J) were purchased from the Jackson Laboratory and backcrossed to C57Bl/6J at least 10 times. Controls (CD4cre and CD4cre-ERT2) and cKO/icKO mice were either true littermates or were age- and sex-matched. Rag2−/− in a C57Bl/6J background and C57BL/6 CD45.1 (PtprcaPepcb/BoyJ) mice were purchased from Charles River Laboratories France. Mice were bred and used in specific pathogen–free conditions at the Cancer Research Center of Lyon (CRCL) animal facility (plateforme du petit animal du CRCL [P-PAC]). Animals were housed in individually ventilated cages with temperature-controlled conditions under a 12-h light/dark cycle with free access to drinking water and food. Adult (6–30 wk old) male or female mice were used for all experiments. Studies were conducted in accordance with the animal care guidelines of the European Union and French laws. Protocols were validated by the local Animal Ethics Evaluation Committee (committee C2A15) (Protocols CLB-2018052217411370 and CLB-2019061914498113). The authors complied with the Animal Research: Reporting of In Vivo Experiments guidelines.
Human subjects
Blood samples from healthy volunteers were obtained through the French Blood Bank (Etablissement Français du Sang, agreement 22-093). The studies were conducted in accordance with the local legislation and institutional requirements. Clinical and RNA-seq data from cancer patients were publicly available (https://cri-iatlas.org).
Cell lines, transplantation, and immunotherapy
MC-38 cells were a gift from Benoit Salomon (Centre d'Immunologie et des Maladies Infectieuses [CIMI-Paris], Paris, France). B16F10-OVA cells were made in-house by transfection of the full-length ovalbumin pcDNA3-OVA plasmid (64599; Addgene) in B16F10 cells (American Tissue Culture Collection), followed by selection in medium containing 500 µg/ml Neomycin (Sigma-Aldrich) and validation by PCR and functional assays. Cell lines were maintained in DMEM (Thermo Fisher Scientific) +10% fetal bovine serum (FBS, Thermo Fisher Scientific). 2 × 105 MC38 or 3.5 × 105 B16F10-OVA cells diluted in 50 μl ice-cold sterile PBS1X were injected subcutaneously into the shaved flank of each mouse. After 7 days, tumor size was monitored every other day with a Caliper. Tumor volume was obtained by using the formula: width2 × length. Anti-PD-1 (RMP1-14) and rat isotype control mAbs were obtained from BioXCell. Mice received intraperitoneal injections of 200 µg of mAb diluted in PBS1X.
EAE
Mice were injected subcutaneously in each flank with 50 μg of MOG35–55 peptide (SB023; Smart Biosciences) emulsified in 100 μl of complete Freund’s adjuvant (Sigma-Aldrich) supplemented with 243 μg of heat-killed Mycobacterium tuberculosis H37Ra (2311; Difco-BD Bioscience). Bordetella pertussis toxin (200 ng/injection, Enzo) was injected intravenously at the time of immunization and 2 days later. Disease severity was evaluated every other day following an established scoring system in a semiblinded fashion: 0, no clinical sign; 1, limp tail; 2, limp tail, impaired righting reflex, and paresis of one limb; 3, hindlimb paralysis; 4, complete hindlimb and partial forelimb paralysis; to 5, moribund/death. A score of 5 was permanently attributed to dead animals.
Mixed BM chimera
BM cells were isolated from tibia and femur of donor mice. Red blood cells were lysed and cells were enumerated. BM mixes were made with ⅓ WT CD45.1 BM and ⅔ CD45.2 BM of interest (CD4cre, CD4creRelaflox/flox or CD4creRelflox/flox). Recipient mice were sublethally irradiated (7 Gy) and transplanted intravenously (retro-orbital sinus) with 10 × 106 BM cells. Mice were given Neomycin (200 ng/ml) in drinking water for 10 days. Tissues were harvested 8 wk after reconstitution for subsequent analyses.
T/B cell reconstitution of Rag2−/− mice
Spleen and LNs of donor mice were dissected, and soaked in two baths of 70% ethanol and two baths of PBS1X. Tconv were isolated by using the CD4+ T cell Isolation Kit, mouse (Miltenyi Biotec) according to the manufacturer’s protocol together with anti-CD25-biotin antibody (7D4; BD) to deplete Treg cells.
Tregs and B cells were isolated through positive selection by labeling with anti-CD25-biotin antibody and anti-CD19-biotin antibody, respectively, followed by incubation with anti-biotin microbeads (Miltenyi Biotec). CD8+ T cells were isolated using the MojoSort Mouse CD8 T cell Isolation Kit (Biolegend) according to the manufacturer’s protocol. 2.5 × 106 Tconv, 0.6 × 106 Treg, 2.5 × 106 B cells, with or without 2 × 106 CD8+ T cells, were injected intravenously to anesthetized Rag2−/− mice. MC-38 cells were transplanted 7 days later.
Preparation of cell suspensions
Single-cell suspensions from LN and spleens were obtained by mechanical dilaceration in FACS Buffer (PBS1X + 2% FBS, 2 mM EDTA) with glass slides, strained, washed in complete RPMI, and enumerated.
For EAE experiments, mice were anesthetized with a mixture of ketamine and xylazine and perfused with ice-cold PBS1X. Draining (brachial) LNs, brain, and spinal cord were harvested in ice-cold NaCl solutions. Brains and spinal cords were cut into small pieces and digested in RPMI 1640 (Gibco) supplemented with 1 mg/ml collagenase type IV (Sigma-Aldrich), 500 μg/ml DNase I (Sigma-Aldrich) for 30 min at 37°C followed by mechanical desegregation. Reactions were stopped by the addition of 15 ml PBS1X containing 5 mM EDTA. The solution was passed through a 70-µm cell strainer and residual solid pieces were mechanically disrupted. After centrifugation, cell pellets were resuspended in 8 ml of Percoll 40% (Sigma-Aldrich) and then laid on 4 ml Percoll 80% in a 15 ml polypropylene tube. Tubes were spun at 2,500 rpm for 20 min at room temperature (RT). Mononuclear cells were collected from the interface of the 40:80% Percoll gradient, washed in complete RPMI, and enumerated.
Tumors were cut into small pieces and digested in RPMI 1640 (Gibco) supplemented with 1 mg/ml collagenase type IV (Sigma-Aldrich), 250 μg/ml DNase I (Sigma-Aldrich) for 25 min at 37°C followed by mechanical desegregation. Reactions were stopped by the addition of 15 ml PBS1X containing 5 mM EDTA. The solution was passed through a 70-µm cell strainer and residual solid pieces were mechanically disrupted. After centrifugation, cell pellets were resuspended in 8 ml of Percoll 44% (Sigma-Aldrich) and then laid on 4 ml Percoll 67% in a 15 ml polypropylene tube. Tubes were spun at 2,500 rpm for 20 min at RT. Mononuclear cells were collected from the interface of the 44:67% Percoll gradient, washed in complete RPMI, and enumerated.
NF-κB ablation in human T cells
Peripheral blood mononuclear cells were isolated by Ficoll density gradient centrifugation, and red blood cells were lysed with ammonium–chloride–potassium lysis buffer. Naive CD4+ T cells were isolated using the EasySep Human Naive CD4 T cell Isolation kit II (Stemcell) according to the manufacturer’s protocol. Cells were enumerated and resuspended at 1 × 106 cells/ml in complete RPMI 1640 W/HEPES W/GLUTAMAX-I (Thermo Fisher Scientific, supplemented with 10% FBS; penicillin/streptomycin; non-essential amino acids; sodium pyruvate and β-mercaptoethanol) with human IL-2 (25 U/ml; Miltenyi) and Dynabeads CD3/CD28 (Thermo Fisher Scientific, 1 bead:4 T cells). Cells were cultured for 3 days. RNP complexes were prepared by mixing crRNA (IDT), ATTO550-tracrRNA (IDT), CAS9 (Truecut v2 cas9; Thermo Fisher Scientific), and electroporation enhancers (IDT) at an equimolar ratio in a final solution at 7.5 nmol/ml. CRISPR-RNA (crRNA) and trans-activating crRNA (tracrRNA) were incubated 5 min at 95°C then 15 min at 37°C. Then CAS9 was added and solutions were incubated for 15 min at 37°C. Finally, an electroporation enhancer was added to the mix. Dynabeadds were removed and cells were washed and resuspended at 14 × 106 cells/ml in Buffer T (Neon transfection system, Thermo Fisher Scientific). Cells and RNP complexes were mixed so that 1.3 × 106 cells could be electroporated in a 100 μl Neon Tip with 50 pmol of RNP. Electroporation was performed with the Neon transfection system (1600V, 10 ms, 3 pulses). Then cells were put in 1.9 ml of complete RPMI with IL-2 (20 U/ml) and Dynabeads CD3/CD28 (1 bead:10 T cells). Cells were cultured for 3 days, washed, and stained with DAPI in FACS Buffer. DAPI− ATTO550+ cells were sorted on a FACS ARIA II system and used for subsequent assays.
In vitro TH polarization assays
Naive CD4+ T cells were negatively isolated using the Naive CD4+ T cell Isolation Kit (Miltenyi Biotec). Cells were labeled using the CellTrace Violet Cell Proliferation Kit (CTV; Thermo Fisher Scientific). 3 × 104 cells were stimulated with different doses of T cell–depleted mitomycin C–treated Ly5.1 splenocytes and soluble anti-CD3ε (clone 145-2C11; BioXcell): 6 × 104 splenocytes + 2 µg/ml anti-CD3ε (high stim), 1.5 × 104 splenocytes + 0.5 µg/ml anti-CD3ε (medium stim), or 0.5 × 104 splenocytes + 0.2 µg/ml anti-CD3ε (low stim), in complete IMDM (Thermo Fisher Scientific, 10% FBS, 25,000 U Penicillin/Streptomycin, 10 mM sodium pyruvate, non-essential amino acids, and 50 µM 2-Mercaptoethanol). The culture medium was supplemented as follows: TH1: 20 ng/ml mIL-12 (Peprotech), 10 ng/ml mIL-2 (Miltenyi), 2 µg/ml anti-mouse IL-4 (clone 11B11; BD Biosciences); TH2: 30 ng/ml mIL-4 (Peprotech), 2 µg/ml anti-mouse IFNγ (clone XMG1.2; BD Biosciences), 2 µg/ml anti-mouse IL-12 (clone C17.8; BD Biosciences); 10 ng/ml mIL-2; TH17: 1 ng/ml hTGF-β, 20 ng/ml mIL-6 (Peprotech), 2 µg/ml anti-mouse IFNγ, 2 µg/ml anti-mouse IL-4; inflammatory TH17: same as TH17 with 5 ng/ml mIL-1β (Peprotech); 5 ng/ml hIL-23 (Peprotech) and 2 µg/ml anti-mouse IL-2 (clone JES6-1A12, Biolegend). After 4 days of culture, proliferation and subset-specific transcription factors and cytokine expression were assessed by FACS.
Flow cytometry
For cytokine analysis by FACS, single-cell suspensions were stimulated for 4 h at 37°C with 50 ng/ml PMA (Sigma-Aldrich), 1 µg/ml ionomycin (Sigma-Aldrich), and 1X Protein Transport Inhibitor containing Brefeldin A (BD GolgiPlug). Cells were washed in PBS1X and stained with a viability marker for 10 min at RT in the dark. Cells were washed in PBS1X and incubated with 50 μl surface marker antibody mix for 20 min a 4°C in the dark. Cells were then washed in PBS1X and fixed and permeabilized using the eBioscience Foxp3/Transcription Factor Staining Buffer Set (Thermo Fisher Scientific) according to the manufacturer’s instructions. Cells were washed and incubated with the intracellular marker antibody mix for 20 min at 4°C in the dark, washed in permeabilization buffer, and resuspended in FACS Buffer.
When GFP fluorescence was analyzed, after cell surface labeling, cells were fixed by using 2% paraformaldehyde (MPbio) for 30 min (instead of the eBioscience Foxp3/Transcription Factor Staining Buffer Set) and then washed twice with wash buffer from the eBioscience Foxp3/Transcription Factor Staining Buffer Set. Then for intracellular labeling, cells were washed and incubated with the intracellular marker antibody mix for 30 min at 4°C in the dark, washed in permeabilization buffer, and resuspended in FACS Buffer. Occasionally, antibodies coupled to biotin were used. In this case, there was an extra step of staining with fluorochrome-coupled streptavidin (in FACS buffer if cell surface labeling or wash buffer if intracellular labeling).
The complete list of antibodies can be found in Table S1. Acquisition was performed on a LSR Fortessa (BD Biosciences) or an Aurora spectral cytometer (Cytek). Data were analyzed with FlowJO software V10.7.2 (Tree Star, https://www.flowjo.com).
Luxol Fast Blue coloration
To estimate the level of demyelination in the white matter of EAE mice, 5 μm spinal cord sections were first deparaffinized, hydrated, and then incubated in Luxol Fast Blue solution overnight at 58°C. Excess coloration was then rinsed off in 95% ethanol and distilled water baths. Subsequently, sections were differentiated in 0.05% lithium carbonate solution for 30 s and then in 70% ethyl alcohol solution for 30 s. Sections were further rinsed in distilled water and counterstained with nuclear red solution. After two additional rinses in distilled water, spinal cord sections were dehydrated in successive baths of ethyl alcohol and slides mounted in cover-quick mounting medium.
Immunofluorescence assays and data analysis
Mice were perfused with 20 ml PBS1X and then with 10% formalin. Spinal cords were fixed in 4% formalin for 24 h and then kept in 70% EtOH. 25-µm-thick slices from the thoracic-lumbar spinal cords were generated using a sliding microtome with a 100-µm interval between each section.
Slices were first incubated for 40 min at RT with a blocking solution made of PBS-Triton 0.1% (X100; Sigma-Aldrich), 5% BSA (A3294; Sigma-Aldrich), 5% goat serum (S-1000-20; Vector Laboratories), and 3% mouse serum. Subsequently, the slices were incubated overnight at 4°C under mild agitation with the primary chick anti-mouse Iba1 antibody (234 006; Synaptic System) diluted 1:300 in PBS-Triton 0.01–0.5% NGS-0.3% mouse serum-0.5% BSA. The next day, slices were washed (three times for 5 min) with PBS-Triton 0.1% and incubated for 2 h at RT under mild agitation with the secondary antibody Alexa488 goat anti-chicken IgG (A11039; Invitrogen) diluted 1:500 in PBS-Triton 0.01%. Slices were then washed and incubated for 20 min at RT under mild agitation with Fluoromyelin (F34652; Invitrogen) (Monsma and Brown, 2012) diluted 1:300 in PBS-Triton 0.01%. After washing, slices were incubated with DAPI (28718-90-3; Merk) diluted 1:2,000 in PBS and mounted in Fluoromount medium (00-4958-02) on microscope slides.
7–20 spinal cord slices per mouse were acquired using a 3DHistec Panoramic 250 slide scanner (3DHistec Ltd). Quantification of Iba1 and Fluoromyelin staining was performed using the QuPath v0.4.3 software. Cross-section perimeters were first outlined based on the DAPI signal to obtain the total areas for each section. Then, for Iba1 staining, the same threshold for positive signal detection was applied to all the slides. The threshold was set with a moderate resolution (2.60 μm/px) using a Gaussian prefilter to calculate the surface occupied by Iba1+ signal for each slice. A similar procedure was performed to calculate Fluoromyelin staining.
Bulk RNA-seq and analyses
RNA from 1 to 2 million Tconv was isolated with Nucleospin RNA extraction kits (Macherey Nagel) and libraries were prepared using an Illumina TruSeq Library Kit and sequenced by an Illumina NovaSeq instrument. Reads were aligned on reference genomes (mm10 for mouse data, GRCh38 for human data) and DEGs were calculated with DESeq2. Heatmaps were created with Morpheus (Morpheus [https://broadinstitute.org]). GSEA was computed using the GSEA application and Gene Ontology, KEGG, Hallmarks, and c7 packages. Comparison with public ChIP-Seq data (GSE132476) was done after peak annotation with the library org.Mm.eg.db and the function annotatePeak with a tssRegion range defined as (−10,000, 5,000). Given that one gene can have multiple binding sites, we used the aggregate function to count the number of occurrences of a target gene and extract target gene names without duplicates.
scRNA-seq and analyses
CD4+ T cells were FACS sorted (BD ARIA 3) from tumors, brains, and dLNs. For EAE experiments, five CD4cre, six Rela-cKO, and six Rel-cKO mice were used. For tumor experiments, six CD4cre-ert2 and seven Rel-icKO mice were used. 3,000–4,000 cells/experimental group were pooled from independent mice, barcoded using the CellPlex technology (10X Genomics), and encapsulated using the Chromium iX (10X Genomics) on Chip G according to manufacturer’s instructions. Libraries were prepared using the Chromium Single Cell 3′ Library v3.1 kit following 10X Genomics recommendations and sequenced on an Illumina NovaSeq 6000. Reads were demultiplexed and aligned with CellRanger software (10X Genomics). Expression data were computed from Fastq files with CellRanger (v6.1.1 for CNS samples and v7.0.0 for tumor infiltrating lymphocyte [TIL] samples). Each time, the mouse reference genome was used (refdata-gex-mm10-2020-A). Data were loaded into a Seurat object by keeping cells with more than 100 detected genes and genes found in more than two cells. Cells with <200 or >5,000 (cancer) or 6,000 (EAE) detected genes, or <5% (EAE) or 10% (cancer) of reads from mitochondrial genes were filtered out. Data were then normalized with the LogNormalize function from Seurat and scaled. We selected the top 1,000 most variable genes using the FindVariableFeatures function and the vst option. All cells were annotated with the ProjecTILS package (v3.0.0) and the make_projection function. We removed Tregs as cells annotated as such by ProjecTILS and presenting a Foxp3 expression >0. Next, dimensionality reduction was performed using principal component analysis, retaining 10 axes for EAE data and 40 for cancer data. Each dataset was then clustered using the Leiden algorithm with a resolution of 0.8 for EAE and 0.5 for cancer. Marker genes were extracted with the FindAllMarkers function from Seurat, keeping only positive genes with a minimum fraction of expressing cells of 0.5. Enriched pathways were computed with either the EnrichR or the UCell packages. DEGs between groups were identified using the FindMarkers function from Seurat, employing the model-based analysis of single-cell transcriptomics algorithm. For creating the c-Rel–dependent Tconv gene signature, only downregulated genes (positively regulated by c-Rel) were considered. Genes were sorted in descending order of adjusted P values and the first top 10 genes were used in the signature (excluding Rel itself). Mouse gene symbols were converted to human symbols using R package biomartR (v 2.52.0). Immune checkpoint inhibitors studies with RNA-seq data were retrieved from CRI iAtlas portal (https://isb-cgc.shinyapps.io/iatlas/) for several cancer types. To evaluate the prognosis potential of our homemade signature, an ssGSEA score was calculated using in-house function. For survival analyses, patients were stratified in groups based on median ssGSEA score. Kaplan–Meier curves were created using R package survival (v 3.4-0).
Western blot
Total lysates were extracted using radioimmunoprecipitation assay buffer and protease inhibitors (Sigma-Aldrich) with SDS. Protein concentration was quantified using BCA assay (Thermo Fisher Scientific). 20 μg protein extracts were run in 10% polyacrylamide gels (BioRad) and transferred onto polyvinylidene difluoride membranes using a TransBlot Turbo apparatus (BioRad). Membranes were first blocked with Tris-buffered saline with 0.1% Tween 20 (TBS-T) + milk 5% for 45 min at RT, then incubated overnight at 4°C with the antibodies of interest diluted in TBS-T + milk 2.5%. The next morning, membranes were washed three times with TBS-T for 10 min and incubated with secondary antibodies diluted in TBS-T + milk 2.5% for 1 h at RT. Finally, membranes were washed four times with TBS-T for 10 min, soaked in Luminata Forte or Luminata Classico (Merck Millipore) buffer for 1 min, and revealed.
Antibodies used are available in Table S1.
Statistics
Statistics were performed using GraphPad Prism Software v9 (https://www.graphpad.com/scientific-software/prism/). Following assessment of the distribution, the following tests were used: for FACS data and tumor weights, two-tailed Mann–Whitney or paired Student’s t tests (when two groups) and Kruskal–Wallis (when three groups) tests were used. For tumor volumes and EAE score analyses, two-way ANOVA followed by Bonferroni post-test was used.
Online supplemental material
Fig. S1 shows FACS phenotyping of control and cKO mice at steady-state, FACS phenotyping of mixed BM chimeras, and analyses of mouse RNA-seq data. Fig. S2 shows analyses of human RNA-seq data. Fig. S3 shows mouse TH polarization assays, analysis of public RelA ChIP-Seq data, and analysis of myeloid cell activation during EAE. Fig. S4 shows analyses of scRNA-seq and FACS data in EAE, shows the role of RelA in CD8+ T cells in EAE, and the efficiency of tamoxifen-induced RelA ablation in icKO mice. Fig. S5 shows analyses of scRNA-seq and FACS data in cancer. Table S1 details all the antibodies used in the study.
Data availability
Sequencing data have been deposited to the Gene Expression Omnibus database (GSE239704). All analyzed data are available in the figures. All raw data are available upon reasonable request addressed to [email protected].
Acknowledgments
We are grateful to all members of the team for their technical help and constructive discussions; to the staff of the core facilities at CRCL for their expertise; to the administrative support staff of CRCL; and to Brigitte Manship for critical reading of the manuscript. We thank the National Institutes of Health Tetramer Core Facility (Atlanta, GA, USA) for providing tetramers.
This work was supported by the Centre National de la Recherche Scientifique/Institut National de la Santé et de la Recherche Médicale ATIP-Avenir young investigator program, the Labex DEVweCAN (ANR-10-LABX-0061), and the ARSEP Foundation, to Y. Grinberg-Bleyer. A. Voisin was supported by a postdoctoral fellowship from the ARC Foundation. P. Stéphan was supported by a doctoral fellowship from the Fondation pour la Recherche Médicale.
Author contributions: Y. Grinberg-Bleyer and S. Ghosh conceptualized the project. G. Lalle and R. Lautraite established methodology, designed and performed experiments, and analyzed data. K. Bouherrou, A. Pignata, A. Voisin, J. Twardowski, M. Perrin-Niquet, P. Stéphan, S. Durget, L. Belgarbi Dutron, N. Davoust, T.S. Postler, and J. Zhao performed experiments and analyzed data. M. Plaschka, L. Tonon, M. Ardin, C. Degletagne, and A. Viari provided methodological insights, curated and analyzed sequencing data. C. Caux, J. Caramel, S. Dalle, P.A. Cassier, U. Klein, and M. Schmidt-Supprian provided essential resources. R. Liblau analyzed data. Y. Grinberg-Bleyer supervised the work, secured funding, designed experiments, analyzed data, and wrote the paper with contributions from G. Lalle, R. Lautraite, and R. Liblau.
References
Author notes
G. Lalle and R. Lautraite contributed equally to this paper.
Disclosures: P. Cassier reported “other” from Abbvie, Amgen, Alligator, Blueprint, Boehringer Ingelheim, Daiichi Sankyo, Astrazeneca, C4 Therapeutics, Exelixis, Molecular Partners, Pierre Fabre, Relay, Sotio, Tango, GSK, Merck Sharp Dohme, Lilly/Loxo, Novartis, Roche/Genentech, Taiho, Transgene, and Toray; personal fees from BMS, OSE, and Brenus; and non-financial support from Debio outside the submitted work. R. Liblau reported personal fees from Novartis, Biogen, Sanofi-genzyme, and Vida Venture; non-financial support from Novo Nordisk; and grants from Roche, Population Bio, and BMS outside the submitted work. No other disclosures were reported.
