Mitosis in early embryos often proceeds at a rapid pace, but how this pace is achieved is not understood. Here, we show that cyclin B3 is the dominant driver of rapid embryonic mitoses in the C. elegans embryo. Cyclins B1 and B2 support slow mitosis (NEBD to anaphase ∼600 s), but the presence of cyclin B3 dominantly drives the approximately threefold faster mitosis observed in wildtype. Multiple mitotic events are slowed down in cyclin B1 and B2–driven mitosis, and cyclin B3–associated Cdk1 H1 kinase activity is ∼25-fold more active than cyclin B1–associated Cdk1. Addition of cyclin B1 to fast cyclin B3–only mitosis introduces an ∼60-s delay between completion of chromosome alignment and anaphase onset; this delay, which is important for segregation fidelity, is dependent on inhibitory phosphorylation of the anaphase activator Cdc20. Thus, cyclin B3 dominance, coupled to a cyclin B1–dependent delay that acts via Cdc20 phosphorylation, sets the rapid pace and ensures mitotic fidelity in the early C. elegans embryo.
Introduction
During the division of cultured human somatic cells, the interval from nuclear envelope breakdown (NEBD) to sister chromatid separation/anaphase onset is ∼30–60 min in the basal state when there are no stressors that prolong mitosis (Araujo et al., 2016). In these cells, the spindle assembly checkpoint is activated during each cell cycle and contributes to setting basal state mitotic timing (Meraldi et al., 2004). In contrast, during the rapid early embryonic divisions of species such as Drosophila and Caenorhabditis elegans, the basal NEBD-to-anaphase onset interval is ∼3–5 min and the spindle checkpoint is only activated to delay mitotic progression when problems in chromosome-spindle attachment arise (Essex et al., 2009; Yuan and O’Farrell, 2015). How the accelerated mitotic pace characteristic of these early embryonic divisions is achieved is not clear.
Cyclin B–Cdk1 complexes orchestrate the execution of mitotic events (Crncec and Hochegger, 2019; Lindqvist et al., 2009). Following DNA replication, cyclin B gradually accumulates to drive a bi-stable Cdk1 activity switch (Hegarat et al., 2016; Hutter et al., 2017). Once active, cyclin B–Cdk1 complexes phosphorylate cellular substrates to direct chromosome condensation, NEBD, spindle assembly, and chromosome segregation (Crncec and Hochegger, 2019; Lindqvist et al., 2009). In mid-mitosis, the anaphase-promoting complex/cyclosome (APC/C), an E3 ubiquitin ligase, targets cyclin B for degradation (Alfieri et al., 2017; Watson et al., 2019), leading to sister chromatid separation/anaphase onset and events associated with mitotic exit (Vagnarelli, 2021). In most metazoans, there are three cyclin B isoforms that activate Cdk1 in vitro: cyclins B1, B2, and B3 (Lozano et al., 2012). Of these, cyclin B1 and cyclin B2 are closely related in sequence and evolutionary origin, whereas cyclin B3 is divergent and shares sequence similarity to A-type cyclins (Gallant and Nigg, 1994; Lozano et al., 2012). Cyclin B3 plays important functions in the development of the germline and early embryos (Deyter et al., 2010; Jacobs et al., 1998; Nguyen et al., 2002; Yuan and O’Farrell, 2015). In vertebrates, cyclin B3 expression is largely germline specific and is essential for the transition from metaphase to anaphase of oocyte meiosis I (Bouftas et al., 2022; Karasu et al., 2019; Li et al., 2019; Zhang et al., 2015).
Here, we analyze the contributions of different cyclin B–Cdk1 complexes to rapid mitoses of the early C. elegans embryo, where NEBD to anaphase onset takes only ∼200 s. We show that, whereas embryos with cyclins B1 and B2 support slow mitosis (NEBD to anaphase ∼600 s), the presence of cyclin B3 leads to a dominant approximately threefold acceleration in the pace of mitosis. Consistent with the in vivo phenotypic difference, cyclin B3–associated Cdk1 purified from embryos is significantly more active toward the model substrates H1 and Cdc20 than cyclin B1–associated Cdk1. In the context of rapid cyclin B3–driven mitoses, the additional presence of cyclin B1 introduces an ∼1-min delay, dependent on Cdc20 phosphorylation, in APC/C activation and anaphase onset. Thus, in the early C. elegans embryo, the rapid pace of embryonic mitoses is achieved through the dominance of cyclin B3 in driving mitotic events, at least in part due to its ability to more potently activate Cdk1, coupled to introduction of a cyclin B1–dependent delay that ensures high fidelity of chromosome segregation by preventing premature anaphase onset.
Results and discussion
Cyclin B1 and cyclin B3 independently support Cdk1 activation during early embryonic divisions
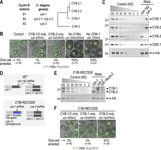
To delineate the contributions of cyclin B isoforms (Fig. 1 A and Fig. S1 A) to early embryonic divisions in C. elegans, we employed RNA-mediated interference (RNAi) to compare the effects of their inhibition to knockdown of CDK-1. CDK-1 depletion prevented embryos from undergoing mitotic divisions and led to arrest at the one-cell stage with a large polyploid nucleus that arises due to continued DNA replication without intervening mitoses (Edgar and Orr-Weaver, 2001). CYB-3 can be specifically targeted by RNAi, but high sequence identity between CYB-1 and the two CYB-2 isoforms (CYB-2.1 and CYB-2.2, encoded by distinct genes) leads to their simultaneous targeting (referred to as cyb-1&2(RNAi)). Whereas simultaneous knockdown of all three cyclins (cyb-1&2 + cyb-3(RNAi); No CYBs) led to an arrest similar to CDK-1 knockdown, expression of either CYB-1&2 or CYB-3 supported mitotic entry (Fig. 1, A–C; and Fig. S1 B). To evaluate the independent contributions of CYB-1 and CYB-2, we engineered a CYB-RECODE strain by introducing a single copy transgene expressing CYB-1, whose nucleotide sequence was altered to confer resistance to the double-stranded RNA (dsRNA) that targets endogenous CYB-1 and CYB-2 into a cyb-1∆ mutant background (Fig. 1 D and Fig. S1, B–E). The ability to selectively knock down CYB-1 versus CYB-2 in the CYB-RECODE strain was confirmed by immunoblotting (Fig. 1 E). Using this approach, we found that CYB-1, but not CYB-2, promoted entry into mitosis (Fig. 1 F and Fig. S2, A and B). These results indicate that CYB-1 and CYB-3 are independently capable of supporting CDK-1 activation during early embryonic divisions.
Cyclin B3 dominantly drives fast mitosis in early embryos
We next investigated the effect on mitosis of one-cell embryos of cyclin B isoform depletions. To complement prior surveys (Michael, 2016; van der Voet et al., 2009), we compared embryos expressing only CYB-1/2 to embryos expressing only CYB-3 in a strain with fluorescently labeled microtubules and chromosomes. This analysis revealed a striking difference: embryos in which mitosis was driven by CYB-1/2 (cyb-3(RNAi), hereafter referred to as “CYB-1/2–only”), took approximately three times longer to complete mitosis than embryos in which mitosis was driven by CYB-3 (cyb-1/2(RNAi), hereafter referred to as “CYB-3–only”; Fig. 2, A and B). Monitoring spindle assembly revealed that CYB-1/2–only embryos had weaker microtubule density compared with control and CYB-3–only embryos (Fig. 2 C and Fig. S2 C; Deyter et al., 2010). Moreover, analysis of chromosome alignment kinetics (Cheerambathur et al., 2017) revealed that chromosome congression occurred at a similar rate in control and CYB-3–only embryos but was substantially slower in CYB-1/2–only embryos (Fig. 2, D and E). Thus, the overall pace of mitotic events including spindle assembly, chromosome alignment, and anaphase onset is substantially slower in CYB-1/2–only embryos compared with control and CYB-3–only embryos. When CYB-3 is present, it overrides the rate set by CYB-1/2 to dominantly drive an approximately threefold faster mitotic pace.
One explanation for the dominance of CYB-3 is that it represents the predominant cyclin B isoform during early embryonic divisions. However, quantification of the total embryo fluorescence at NEBD of in situ mNeongreen (mNG)-tagged CYB-1 and CYB-3 (Lara-Gonzalez et al., 2019) (Fig. S2, D and E) revealed equivalent levels of CYB-1 and CYB-3 in the early embryo (Fig. 2, F and G). Time-lapse imaging of the mNG fusions additionally revealed that CYB-3 is degraded after CYB-1 (Fig. 2 H and Fig. S2, D and E), in agreement with prior analysis of cyclin B3 in other systems (Nguyen et al., 2002; Sigrist et al., 1995).
Slow progression of cyclin B1– and B2–driven mitosis is not explained by delayed APC/C activation
Cyclin B3 has been implicated in controlling APC/C activation in meiosis and mitotic contexts (Bouftas et al., 2022; Garrido et al., 2020; Karasu et al., 2019; Li et al., 2019). The APC/C is a major Cdk1 substrate and its phosphorylation releases an autoinhibitory loop, thereby facilitating binding to its activator Cdc20 (Fujimitsu et al., 2016; Garrido et al., 2020; Qiao et al., 2016; Zhang et al., 2016).
To address if the slow mitotic progression in CYB-1&2–only mitosis is related to delayed APC/C activation, we pursued three different avenues. First, we tested if activation of the spindle assembly checkpoint, which surveils chromosome-spindle attachments to control APC/C activity (Lara-Gonzalez et al., 2021; McAinsh and Kops, 2023; Musacchio, 2015), contributed to the observed slow mitosis of CYB-1&2–only embryos. The spindle assembly checkpoint does not control basal mitotic timing in early C. elegans embryos (Houston et al., 2023; Kim et al., 2017) but unattached kinetochores resulting from problems in spindle assembly activate the checkpoint and extend mitosis by inhibiting the APC/C (Essex et al., 2009). Codepletion of the checkpoint effector MAD-3 (Essex et al., 2009; Houston et al., 2023; Kim et al., 2017; Lara-Gonzalez et al., 2019) reduced the NEBD-anaphase onset interval in CYB-1/2–only embryos from ∼630 to ∼450 s (Fig. 3 A). However, checkpoint inactivation did not accelerate the rate of chromosome alignment (Fig. 3 B), and the overall mitotic duration remained ∼2.5-fold longer than in controls (Fig. 3 C). Thus, the spindle assembly checkpoint is not the primary reason why mitotic progression in CYB-1/2–only embryos is slow. In agreement with these findings, evaluation of APC/C activity by measuring the degradation of CYB-1::mNG in living embryos confirmed that APC/C activation is significantly delayed in CYB-1/2–only embryos compared with controls and that this delay is only modestly reduced by coinhibition of the checkpoint (Fig. 3, D and E; and Fig. S2 F).
Second, we considered the possibility that CYB-3 accelerates mitotic progression by counteracting inhibitory phosphorylation of Cdc20, which is known to hold APC/C activation in check by reducing Cdc20’s affinity for the APC/C (Hein and Nilsson, 2016; Labit et al., 2012; Yudkovsky et al., 2000). Prior work in the C. elegans embryo has shown that Cdk phosphorylation of a single conserved Cdk-targeted Threonine residue (T32) in the N-terminus of CDC-20 is important for proper mitotic timing (Houston et al., 2023; Kim et al., 2017). We found that the NEBD-to-anaphase interval was nearly identical in CYB-1/2–only embryos expressing wild-type (WT) or non-phosphorylatable T32A CDC-20 (Fig. S2 G). Thus, persistent CDC-20 phosphorylation does not explain the slow mitosis of CYB-1&2–only embryos.
Finally, we directly compared the phenotype of delaying APC/C activation to the phenotype of CYB-1&2–only embryos. For this purpose, we inhibited the APC/C using a temperature-sensitive allele of Apc4/EMB-30 (Furuta et al., 2000). At the semi-permissive temperature of 20°C, Apc4ts delayed CYB-1 degradation and caused a twofold increase in mitotic duration (Fig. 3, F–H; and Fig. S2 H), which is close to the ∼2.5-fold increase observed in CYB-1/2–only embryos in which the checkpoint had been inactivated by MAD-3 depletion (Fig. 3 C). However, unlike in the MAD-3–depleted CYB-1/2–only embryos, chromosome alignment occurred with kinetics identical to controls in Apc4ts embryos (Fig. 3 I). Collectively, these results indicate that CYB-3 dominantly accelerates the kinetics of APC/C activation, but directly delaying APC/C activation does not fully phenocopy the absence of CYB-3.
Cdk1 association is required for cyclin B3 to drive rapid embryonic mitosis
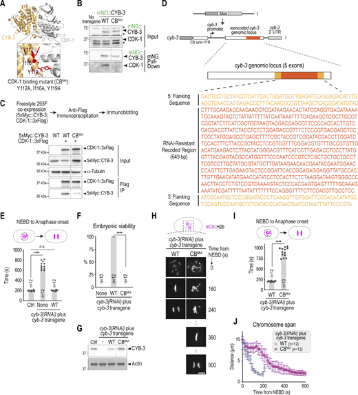
The above results suggest that CYB-3 sets the pace of mitosis in early embryos, likely by associating with CDK-1 to form active kinase complexes. To directly test the significance of CDK-1 association, we mutated key residues in CYB-3 that promote its interaction with CDK-1 (Y112A, I116A, and Y119A; referred to herein as CDK-1 binding mutant or CBMut; Fig. S3 A) (Brown et al., 2015; Goda et al., 2001). We confirmed loss of CDK-1 interaction in CYB-3 CBMut by immunoprecipitation from C. elegans extracts and coexpression in human cells (Fig. S3, B and C).
We next generated a replacement system for CYB-3 in which endogenous CYB-3 is depleted by RNAi and replaced by transgene-encoded untagged CYB-3 (Fig. S3 D). Transgene-encoded WT CYB-3 suppressed the penetrant lethality of cyb-3(RNAi) and rescued the significantly delayed chromosome alignment and anaphase onset in one-cell embryos (Fig. S3, E–G). By contrast, the CYB-3 CBMut mutant recapitulated the effects of CYB-3 depletion on mitotic timing, chromosome alignment, and embryonic viability observed following CYB-3 depletion (Fig. S3, F–J). These results establish that CYB-3 must associate with CDK-1 to drive rapid embryonic mitosis.
Cyclin B3 activates Cdk1 significantly more robustly than cyclin B1
The results above indicate that in the early C. elegans embryo CYB-3–driven mitosis is about three times faster than CYB-1/2–driven mitosis. One model for how CYB-3 supports rapid mitosis is that the enzymatic activity of CYB-3–CDK-1 is higher than that of CYB-1–CDK1; such a model has precedence in the analysis of different cyclin–CDK complexes in yeast and humans (Koivomagi et al., 2011; Loog and Morgan, 2005; Topacio et al., 2019).
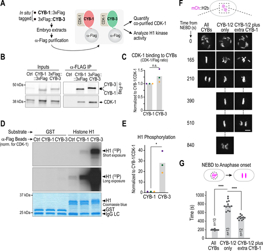
To understand the basis for the difference between CYB-1/2–only and CYB-3–only mitosis, we analyzed CYB-1 and CYB-3–associated CDK-1 kinase activity. We engineered C. elegans strains, where the endogenous copy of either CYB-1 or CYB-3 was fused to a purification tag, and immunopurified each cyclin B isoform from embryo extracts (Fig. 4 A). While both CYB-1 and CYB-3 associated with CDK-1, CYB-3 bound ∼1.3 times the amount of CDK-1 compared with CYB-1 (Fig. 4, B and C). CDK-1 is regulated by both activating (pT179) and inhibitory (pY33) phosphorylation (Crncec and Hochegger, 2019), and we observed a similar ∼1.3 increase in both pT179 and pY33 CDK-1 bound to CYB-3 compared with CYB-1 (Fig. S4 A). Mass spectrometric analysis of cyclin B isoform immunoprecipitates confirmed robust copurification of CDK-1 with CYB-1 and CYB-3 and no significant enrichment of other cyclin-dependent kinases (Fig. S4 B and Table S3).
We next compared the activities of CYB-1–CDK-1 versus CYB-3–CDK-1 complexes using equalized amounts of CDK-1 and histone H1 as a substrate. Under the assay conditions, CYB-3–CDK1 complexes exhibited ∼25-fold higher activity toward histone H1 than CYB-1–CDK-1 (Fig. 4, D and E). Treatment with Cdk1 inhibitors (McCarthy Campbell et al., 2009; Potapova et al., 2006; Vassilev et al., 2006) suppressed this activity (Fig. S4 C). Thus, CYB-3 is a significantly more potent activator of CDK-1 H1 kinase activity than CYB-1.
If CYB-3 accelerates mitosis due to its greater potency as a CDK-1 activator relative to CYB-1, then elevating the amount of CYB-1 present may partially compensate for the absence of CYB-3. To test this prediction, we increased CYB-1 dosage using an integrated single-copy CYB-1 transgene. Increasing the dosage of CYB-1 partially but significantly suppressed the anaphase onset delay phenotype observed in CYB-1&2–only embryos (Fig. 4, F and G) and improved the overall quality of embryonic divisions (Fig. S4 D). However, the increased CYB-1 dosage did not significantly suppress the chromosome alignment defect (Fig. S4 E). To explore why CYB-3 is a more potent activator of CDK-1 than CYB-1, we generated strains expressing chimeras that swapped the divergent cyclin box domains of CYB-3 into CYB-1 (Fig. S4 F). Unfortunately, both chimeras were compromised in their ability to bind and activate CDK-1 relative to CYB-1 (Fig. S4, G and H), and thus were not investigated further. We conclude that CYB-3 activates CDK-1 significantly more potently than CYB-1 and that this property likely contributes to the ability of CYB-3 to dominantly drive rapid embryonic mitoses.
Cyclin B1 acts in the same pathway as Cdc20 phosphorylation to delay anaphase onset
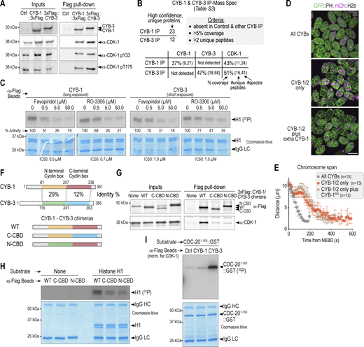
One intriguing observation from the phenotypic analysis above is that the NEBD-to-anaphase onset interval in CYB-3–only embryos was ∼60 s faster than in control embryos (Fig. 2 B). The chromosome span analysis indicated that chromosome alignment occurred with similar kinetics in control and CYB-3–only embryos, but the ∼60-s delay between chromosome alignment and anaphase onset observed in the WT is absent in CYB-3–only embryos. To determine which cyclin(s) are responsible for this anaphase onset delay, we used the CYB-RECODE system to reintroduce CYB-1, CYB-2, or both (control) into CYB-3–only embryos (Fig. 5 A). The results indicate that reintroduction of CYB-1, but not CYB-2, in CYB-3–only embryos was sufficient to restore the ∼60-s delay between chromosome alignment and anaphase onset observed in WT embryos (Fig. 5, A and B). As loss of the spindle assembly checkpoint does not accelerate entry into anaphase in C. elegans embryos (Houston et al., 2023; Kim et al., 2017), we determined if CYB-1 delays anaphase onset by acting in the same pathway as inhibitory CDC-20 phosphorylation on T32 (Fig. 5 C). To test this possibility, we compared mitotic duration in CYB-3–only embryos expressing transgene-encoded WT or T32A CDC-20 in a cdc-20∆ background (Fig. 5, D and E). If CYB-1 delays anaphase onset by acting in the same pathway as CDC-20 T32 phosphorylation, then CYB-1 should delay anaphase onset in the presence of WT but not T32A mutant CDC-20, which is in fact what we observed (Fig. 5, D and E). We conclude that CYB-1 and CDC-20 phosphorylation act in the same pathway to introduce a delay between chromosome alignment and anaphase onset. Using the purified N-terminal tail of CDC-20, which contains T32 as a substrate, we did not observe preferential phosphorylation by CYB-1–CDK-1 relative to CYB-3–CDK-1 (Fig. S4 I); instead, as with histone H1, we observed significantly greater phosphorylation by CYB-3–CDK-1. Thus, at present, the precise relationship between CYB-1–CDK-1 and CDC-20 T32 phosphorylation is unclear. Notably, abrogating the delay between alignment and anaphase onset reduces the robustness of chromosome segregation (Kim et al., 2017), highlighting the functional significance of the CYB-1 and CDC-20 phosphorylation-dependent delay.
Conclusion
The results reported here highlight a division of labor between cyclin B1 and cyclin B3 in controlling rapid embryonic mitoses in C. elegans. Cyclin B3 is the dominant fast-acting cyclin that enables rapid early embryonic cell divisions by robustly activating Cdk1 to drive multiple mitotic processes, including activation of the APC/C. At the same time, cyclin B1 acts to ensure fidelity of chromosome segregation by introducing a delay between chromosome alignment and anaphase onset. Prior work in vertebrate oocytes has highlighted a critical function for cyclin B3 in promoting the metaphase-to-anaphase transition in oocyte meiosis I by targeting the APC/C inhibitor Emi2/XErp1 for degradation (Bouftas et al., 2022; Karasu et al., 2019; Li et al., 2019). Cyclin B3 is not essential for anaphase of meiosis I in C. elegans oocytes (Fig. S2 A), likely due to the absence of an Emi2/Xerp1 ortholog responsible for the metaphase II–stage oocyte arrest in vertebrates that is alleviated upon fertilization. C. elegans oocytes do not exhibit metaphase II arrest as their maturation and ovulation are directed by constitutive signals from sperm that are produced earlier in development and stored in the spermatheca (McCarter et al., 1999).
It is currently unclear why CYB-3 activates CDK-1 kinase activity directed toward histone H1 and the CDC-20 N-terminus significantly more potently than CYB-1. One potential explanation is the mechanism by which CYB-1 and CYB-3 direct CDK-1 activity toward substrates. Cyclin Bs contain two substrate recognition motifs: the hydrophobic patch and the basic patch (Loog and Morgan, 2005; Yu et al., 2021). While both of these substrate-binding motifs are present in CYB-1 and CYB-3, divergence in their sequence may contribute to differences between the cyclin B isoforms. An alternative possibility is that CYB-1 and CYB-3 differentially control the activity of CDK-1 by inducing different conformations of CDK-1’s active site (Valk et al., 2023).
With respect to CYB-1 and CDC-20 phosphoregulation, while genetic analysis indicates their action in a common pathway, there is currently a lack of evidence for CYB-1–CDK-1 selectively phosphorylating CDC-20. Thus, an alternative possibility is that another kinase targets T32 and CYB-1–CDK-1 acts downstream, for instance, by protecting CDC-20 from dephosphorylation or limiting its interaction with the APC/C. Of note, in prior analysis, we found that CYB-1/2 works with CDC-20 phosphorylation to promote the G2-to-M transition in germ cell precursors (Lara-Gonzalez et al., 2019). Thus, CYB-1 and CDC-20 phosphorylation act in the same pathway in at least two distinct contexts. Aside from mitotic duration, CYB-1–CDK-1 also controls spindle length through an unknown mechanism (Fig. S2 C), highlighting additional specific roles. Collectively, the analysis here indicates that differences in the intrinsic ability to activate Cdk1 kinase as well as targeting of specific substrates underlies the division of labor between cyclin B isoforms to drive fast yet accurate early embryonic mitoses.
Materials and methods
C. elegans strains
The list of strains used in this study is in Table S1. C. elegans strains were maintained at 20°C in nematode growth media plates containing 50 µg/ml Streptomycin and seeded with the Escherichia coli OP50-1 strain. For generating transgenic lines, we used the Mos1 Single-Copy Insertion (MosSCI) method (Frokjaer-Jensen et al., 2008). Briefly, transgenes were cloned into either pcFJ352 or pcFJ151 vectors and injected into strains EG6701 or EG6699 to generate single-copy insertions in chromosome I or II, respectively (Frøkjaer-Jensen et al., 2008). Transformants were selected based on their ability to rescue the unc mobility defect of the parental strains, and successful integrants were confirmed by PCR.
RNAi
dsRNAs were synthesized by in vitro transcription using PCR products containing sites for the T3 and T7 RNA polymerases as templates (Hattersley et al., 2018). Oligonucleotides used for dsRNA synthesis are listed in Table S2. dsRNAs were injected into the gut granules of L4 stage larvae at a final concentration of 0.8–1 mg/ml. Injected animals were recovered for 36–48 h at 20°C before imaging. For embryonic lethality assays, L4-stage worms injected with dsRNAs were recovered at 20°C for 24 h, singled onto 35-mm plates, and allowed to lay progeny for an additional 24 h before the mothers were removed. The next day, the total number of dead embryos and living larvae per plate was scored.
Antibody generation
For CYB-3 antibody production, rabbits were immunized with maltose-binding protein (MBP) fused to full-length CYB-3. Specific antibodies were affinity purified from the serum using a fragment containing amino acids 1–110 of CYB-3 fused to GST to prevent the purification of antibodies against MBP (Desai et al., 2003). Antibody specificity was validated by western blot against a lysate from worms treated with a dsRNA targeting endogenous CYB-3 (Fig. 1 C).
Because of the high amino acid sequence identity between CYB-1 and CYB-2, antibodies against these proteins were raised against their C-terminal end using the peptides CEKINRMGQNAKVDASEME and CRMGRNLEASEAETSEME, respectively. Note that the latter peptide sequence corresponds to CYB-2.2 but the antibody also detects CYB-2.1 due to their sequence similarity. Antibody specificity was confirmed by immunoblotting.
Immunoprecipitation of mNG-tagged CYB-3
C. elegans strains expressing mNG-tagged CYB-3 (WT or CBMut) were seeded onto 10-mm plates and grown for 4 days at 20°C when most of the population was adults. Animals were washed off the plates with M9 buffer (22 mM KH2PO4, 42 mM Na2HPO4, 86 mM NaCl, and 1 mM MgSO4•7H2O) and collected by centrifugation at 600 g for 3 min. After two rounds of washing, pellets were resuspended in 1.5 ml of lysis buffer (50 mM HEPES pH 7.4, 1 mM EDTA, 1 mM MgCl2, 100 mM KCl, 10% glycerol, 0.1% Triton X-100, 1 mM DTT, cOmplete Protease Inhibitor Cocktail [Roche]). Lysates were generated by sonication and cleared by centrifugation at 20,000 g for 30 min at 4°C and incubated with mNG-nAb Agarose Beads (#ABP-nAb-MNGAK20; Allele Biotech) overnight at 4°C with rotation. Beads were washed four times with lysis buffer and eluted by resuspension in 2× sample buffer (116.7 mM Tris-HCl pH 6.8, 3.3% SDS, 200 mM DTT, 10% glycerol, bromophenol blue).
Immunoprecipitation of Flag-tagged CYBs
C. elegans strains expressing in situ–tagged CYB-1::3xFlag or 3xFlag::CYB-3, as well as N2 controls, were grown in liquid media, and embryos were collected, flash-frozen with liquid nitrogen, and stored at −80°C (Zanin et al., 2011). Approximately 100 mg of frozen embryo pellet were resuspended with 500 µl of lysis buffer (50 mM HEPES pH 7.4, 1 mM EDTA, 1 mM MgCl2, 150 mM KCl, 10% glycerol, 0.1% Triton X-100, 1 mM DTT, cOmplete protease inhibitor cocktail [Sigma-Aldrich]) and lysed by sonication. Extracts were cleared by two rounds of centrifugation at 20,000 g for 30 min at 4°C and incubated with 50 µl of anti-Flag M2 magnetic beads (#M8823-1ML; Sigma-Aldrich), overnight at 4°C in an end-over-end rotator. Beads were then washed four times with 1 ml of lysis buffer and 0.25 of the total bead volume was transferred to a different tube and resuspended in 2× sample buffer (116.7 mM Tris-HCl pH 6.8, 3.3% SDS, 200 mM DTT, 10% glycerol, bromophenol blue) for immunoblotting analysis.
Expression and purification of proteins in FreeStyle 293-F cells
Myc-tagged CYB-3 (WT or CBMut) and FLAG-tagged CDK-1 constructs were expressed in FreeStyle 293-F cells (Thermo Fisher Scientific) (Ohta et al., 2021). Cells were transfected using FreeStyle MAX Reagent and OptiPRO serum-free medium, according to the manufacturer’s guidelines (Thermo Fisher Scientific). 20 ml of cells at a concentration of 106 cells/ml were transfected with 25 µg of DNA constructs. FreeStyle 293-F cells were incubated for 48 h at 37°C and 8% CO2 on an orbital shaker platform rotating at 125 rpm. 10 ml of each sample was harvested and washed with Dulbecco’s phosphate buffer saline (ThermoFisher Scientific). Cells were then resuspended in 1 ml of lysis buffer (20 mM Tris/HCl pH 7.5, 150 mM NaCl, 1% Triton X-100, 5 mM EGTA, 1 mM DTT, 2 mM MgCl2, and one EDTA-free protease inhibitor cocktail tablet; Roche) and sonicated in an ice bath for 6 min. Samples were centrifuged at 13,000 rpm for 15 min at 4°C. For input samples, 50 µl of supernatant was added to 25 µl of 4× Laemmli sample buffer. The remaining 950 µl of lysate supernatant was incubated with anti-FLAG M2 magnetic beads (#M8823-1ML; Sigma-Aldrich) for 2 h at 4°C. The beads were washed five times with lysis buffer and resuspended in 60 µl of 4× Laemmli sample buffer.
Preparation of C. elegans extracts for immunoblotting
Between 40 and 60 adult worms per condition were transferred to tubes containing M9 buffer (22 mM KH2PO4, 42 mM Na2HPO4, 86 mM NaCl, and 1 mM MgSO4•7H2O), washed four times with M9 containing 0.1% Tween-20, and then resuspended in 2× sample buffer (116.7 mM Tris-HCl pH 6.8, 3.3% SDS, 200 mM DTT, 10% glycerol, bromophenol blue). Extracts were then lysed by sonication followed by boiling.
Immunoblotting
The equivalent of 8–10 worms was loaded onto 4–12% NuPAGE Bis-Tris Gels (Invitrogen). Proteins were then transferred to nitrocellulose membranes, probed with primary antibodies, and detected using either horseradish (HRP)-conjugated secondary antibodies and WesternBright Sirius (Advansta) chemiluminescent substrate or alkaline phosphatase (AP)–conjugated secondary antibody and Western Blue Stabilized Substrate for Alkaline Phosphatase (Promega). Membranes were imaged using a ChemiDoc MP imaging system (BioRad). For the experiments in Fig. 4 B and Fig. S4, A and G, fluorescent secondary antibodies were used, membranes were developed using a LI-COR imaging system, and protein bands were quantified using ImageJ.
For the experiment in Fig. S3 C, 4 µl of each pull-down sample was run on Mini-PROTEAN gels (Bio-Rad) and transferred to polyvinylidene difluoride membranes using the Trans-Blot Turbo Transfer System (Bio-Rad). Membranes were blocked with 5% nonfat dry milk in TBS-T (20 mM Tris, 150 mM NaCl, 0.1% Tween 20, pH 7.6) and incubated overnight with primary antibody solutions in 5% BSA in TBS-T, followed by incubation with peroxidase-conjugated anti-mouse IgG light chain antibodies (Jackson Immunoresearch). Membranes were developed with SuperSignal West Femto substrates (Thermo Fisher Scientific) and imaged using a ChemiDoc MP system (Bio-Rad).
Antibodies used in this study were: rabbit anti-CYB-1, rabbit anti-CYB-2, rabbit anti-CYB-3 (all three generated in this study—see Antibody generation), rabbit anti-Cdk1 PSTAIRE (# 06-923; EMD Millipore), mouse anti-Myc (clone 9E10, #M4439-100UL; Sigma-Aldrich), mouse anti-α-tubulin (clone DM1A, #T6199-200UL; Millipore), mouse anti-Actin (clone C4, #06-923; Millipore Sigma), mouse anti-Flag tag (clone M2, #F3165-.2MG; Sigma-Aldrich), rabbit anti-Cdk1 pY15 (equivalent to C. elegans pY33; #9111T; Cell Signaling Technology), and rabbit anti-Cdk1 pT161 (equivalent to C. elegans pT179; #9114S; Cell Signaling Technology). Secondary antibodies were: HRP-conjugated donkey anti-rabbit IgG (#711-035-152; Jackson Immunoresearch), HRP-conjugated goat anti-mouse light chain (#115-035-174; Jackson Immunoresearch), AP-conjugated goat anti-mouse IgG (#S3721; Promega), IRDye 800CW goat anti-rabbit IgG (#926-32211; LI-COR), and Alexa Fluor 680 goat anti-mouse IgG light chain specific (#115-625-174; Jackson Immunoresearch).
Protein kinase reactions
The sequence corresponding to amino acids 1–160 of CDC-20 was cloned into a pET-21a-GST vector for expression in bacteria and purified using glutathione-Sepharose (Bardwell et al., 2022). Protein kinase reactions (20 µl) contained kinase assay buffer (50 mM Tris-HCl pH 7.5, 10 mM MgCl2, 0.1 mM EDTA, 2 mM DTT, 0.01% Brij 35), 0.5 µM substrate (GST, CDC-201–160::GST or histone H1; Sigma-Aldrich), 50 µM ATP, 1 µCi of [γ-32P]ATP, and ∼20 µl bed volume of bead-bound immunoprecipated Cdk/cyclin complex (or the control kinase-negative immunoprecipation). Reactions were incubated for 20 min at 30°C and then separated by 12% SDS-PAGE, visualized by exposure to an x-ray film, and quantified on an Amersham Typhoon phosphorimager.
Flavopiridol (#HY-10005; MedChemExpress) and RO-3306 (#HY-12529; MedChemExpress) were used as CDK-1 inhibitors. IC50s values were estimated at 0.5 and 5.0 µM of inhibitor concentration using the formula: x(y − min)/(100 − y); where x is the concentration of drug, y is the kinase activity remaining at a specific drug concentration, and min is the remaining kinase activity under fully saturating drug concentrations. We assumed a value of min = 16 for our assays and averaged the IC50 values obtained with 0.5 and 5.0 µM of inhibitor concentration.
Mass spectrometry analysis
For mass spectrometry analysis, gravid adult worms either control (N2) or expressing in situ–tagged CYB-1::mNG::3xFlag or 3xFlag::CYB-3 were grown in liquid culture (Zanin et al., 2011), and 500 mg of sample was lysed by sonication in lysis buffer (50 mM HEPES pH 7.4, 1 mM EDTA, 1 mM MgCl2, 100 mM KCl, 10% glycerol, 0.1% Triton X-100, 1 mM DTT, cOmplete protease inhibitor cocktail [Sigma-Aldrich]). Lysates were cleared by ultracentrifugation and immunoprecipitated using 50 µl of anti-Flag M2 agarose beads (#A2220-1ML; Sigma-Aldrich) overnight at 4°C. Beads were washed 3× with lysis buffer and 3× with PBS before processing for mass spectrometry analysis (Biomolecular and Proteomics Mass Spectrometry Facility, University of California, San Diego).
To discriminate between specific interactors and likely contaminants, proteins identified in the control pull-down sample were first removed from the CYB-1 and CYB-3 samples and then all interactors with less than two unique peptides were excluded. This analysis resulted in a list of 138 proteins for CYB-1 and 113 proteins for CYB-3. We highlighted high-confidence interactors as proteins with sequence coverage of >5% (Fig. S4 B). The list of unique and shared hits for CYB-1 and CYB-3 is reported in Table S3. The raw mass spectrometry proteomics data have been deposited to the ProteomeXchange Consortium via the PRIDE (Perez-Riverol et al., 2022) partner repository with the dataset identifier PXD053811 (PLG_01: N2 pull-down; PLG_02: CYB-1 pull-down; PLG_03: CYB-3 pull-down).
Fluorescence imaging of C. elegans embryos
C. elegans embryos were dissected from adults in M9 media and mounted onto 2% agarose pads, covered with a coverslip, and imaged at 20°C. Time-lapse imaging of one-cell embryos expressing CYB-1::mNG or mNG::CYB-3 was performed on a widefield deconvolution microscope (DeltaVision Elite; Applied Precision), run with a softWoRx program, and equipped with a charge-coupled device camera (pco.edge 5.5 sCMOS; PCO) and a 40× 1.35NA Uapo/340 objective (Olympus). Single stacks were acquired at 10-s intervals with 2% illumination intensity (on an InsightSSI illuminator) and 100-ms exposure for mNG and 10% illumination intensity and 100-ms exposure for mCherry.
Time-lapse imaging of embryos and oocytes expressing GFP::tubulin and mCherry::H2b was performed on an Andor Revolution XD Confocal System (Andor Technology), run with an Andor iQ3 software, and coupled with a spinning disk confocal scanner unit (CSU-10; Yokogawa) mounted on an inverted microscope (TE2000-E; Nikon), 60× 1.4 NA Plan Apochromat lenses, and outfitted with an electron multiplication back-thinned charged-coupled device camera (iXon; Andor Technology). For embryos, 5 × 2 μm stacks were taken every 15–20 s. Oocytes were imaged ex utero by cutting open adult worms on an 18 × 18-mm coverslip in 4 μl of egg buffer (118 mM NaCl, 48 mM KCl, 2 mM CaCl2, 2 mM MgCl2, and 0.025 mM of HEPES, filter sterilized before HEPES addition) and directly mounting on a pad of 2% agarose in egg buffer. Oocytes were imaged in a 13 × 1 μm stack every 20 s. Polar body extrusion success was evaluated based on the apparent return of extruded chromosomes to the cytoplasm before the end of imaging (after meiosis II).
Imaging analysis
For time-lapse experiments, NEBD was scored as the frame where free histone signal in the nucleus equilibrated with the cytoplasm, which was just before abrupt chromosome movements were evident. When imaging strains expressing fluorescently labeled tubulin, NEBD was scored as the first time frame where the signal from the microtubules invaded the nuclear region. Anaphase onset was scored as the first frame with visible separation of sister chromatids.
For the measurement of chromosome span, embryo images were first oriented in the anterior–posterior axis. Signals from the histone H2b channel were converted to binary and a bounding box was fitted to measure its width over time (Fig. 2 E). For quantification of tubulin signal intensities, a box was drawn around the spindle area, as depicted in Fig. 2 C. A smaller box was drawn in a region outside the spindle area to measure background fluorescence and the difference in average signal intensities between the two boxes was measured.
To quantify CYB-1::mNG and mNG::CYB-3 signal intensities over time, an area was drawn surrounding the whole embryo, and the integrated density was measured; background was subtracted by copying the same area to a region without any embryos. To correct for embryo autofluorescence, we calculated baseline autofluorescence levels in a strain that expressed mCherry-tagged histone H2b and no green fluorophore; the average autofluorescence levels were subtracted for all measurements (Fig. S2 E).
Statistical analyses
Statistical analysis was performed using Prism (Graphpad). In figures, asterisks denote statistical significance as calculated by Mann–Whitney tests (*, P < 0.05; **, P < 0.01; ***, P < 0.001; ****, P < 0.0001). For Fig. 4, C and E, statistical significance was calculated by t tests (*, P < 0.05).
Online supplemental material
Fig. S1 shows the validation of the CYB-RECODE system. Fig. S2 shows cyclin B phenotypes in meiosis and spindle elongation and analysis of cyclin B degradation kinetics in mitosis. Fig. S3 shows cyclin B3 accelerates mitotic events by activating CDK-1. Fig. S4 shows the biochemical characterization of cyclin B isoforms and analysis of chimeric versions. Table S1 lists the strains used in this study. Table S2 shows oligonucleotides used for dsRNA production. Table S3 shows mass spectrometry analysis of CYB-1 and CYB-3 interactors.
Data availability
Data are available in the primary article and the supplementary materials. Raw mass spectrometry data are available via ProteomeXchange with the identifier PXD053811. Original data, C. elegans strains, and plasmids generated in this study are available upon request from the corresponding authors.
Acknowledgments
We thank the Caenorhabditis Genetics Center, which is funded by National Institutes of Health (NIH) Office of Research Infrastructure Programs (P40 OD010440), for providing strains and Majid Ghassemian at the University of California, San Diego Biomolecular and Proteomics Mass Spectrometry Facility for conducting the mass spectrometric analysis (NIH shared instrumentation grant number S10 OD021724).
This work was supported by grants from the NIH to P. Lara-Gonzalez (GM150786), A. Desai (GM074215), and K. Oegema (GM147265). A. Schlientz is supported by an NIH fellowship (F32GM145068). A. Desai and K. Oegema acknowledge salary support from the Ludwig Institute for Cancer Research.
Author contributions: P. Lara-Gonzalez: Conceptualization, Data curation, Formal analysis, Funding acquisition, Investigation, Methodology, Project administration, Supervision, Validation, Visualization, Writing—original draft, S. Variyar: Formal analysis, Investigation, S. Moghareh: Conceptualization, Formal analysis, Investigation, Methodology, Visualization, A.C.N. Nguyen: Conceptualization, Investigation, Methodology, Visualization, A. Kizhedathu: Conceptualization, Formal analysis, Investigation, Methodology, Visualization, J. Budrewicz: Investigation, A. Schlientz: Investigation, Writing—review & editing, N. Varshney: Investigation, A. Bellaart: Investigation, K. Oegema: Supervision, Writing—review & editing, L. Bardwell: Investigation, A. Desai: Conceptualization, Funding acquisition, Project administration, Resources, Supervision, Visualization, Writing—original draft, Writing—review & editing.
References
Author notes
S. Variyar, S. Moghareh, and A.C.N. Nguyen contributed equally to this paper.
Disclosures: The authors declare no competing interests exist.
J. Budrewicz’s current affiliations are Department of Molecular and Medical Genetics, Oregon Health & Science University, Portland, OR, USA, and Division of Reproductive and Developmental Sciences, Oregon National Primate Research Center, Beaverton, OR, USA.



