COPA syndrome, an autosomal-dominant inborn error of immunity, is nonpenetrant in ∼20% of individuals, with no known mediators of protection. Recent studies implicate STING in the pathogenesis of COPA syndrome. We show that the common HAQ STING allele mediates complete clinical protection. We sequenced 35 individuals with COPA mutations, 26 affected patients and 9 unaffected carriers, finding HAQ STING co-segregation with clinical nonpenetrance. Exome sequencing identified only the mutations comprising HAQ STING as variants shared by unaffected carriers and absent in patients. Experimentally, we found that HAQ STING acts dominantly to dampen COPA-dependent STING signaling. Expressing HAQ STING in patient cells rescued the molecular phenotype of COPA syndrome. Our study is the first report of a common and well-tolerated allele mediating complete clinical protection from a severe genetic disorder. Our findings redefine the diagnostic criteria for COPA syndrome, expose functional differences among STING alleles with broad scientific and clinical implications, and reveal a potential universal gene therapy approach for patients.
Introduction
Coatomer protein α (COPA) syndrome is a rare autosomal-dominant inborn error of immunity defined by childhood onset of interstitial lung disease (ILD), high-titer autoantibodies, and inflammatory arthritis (Watkin et al., 2015). COPA syndrome has reduced penetrance, with 15–30% of individuals with pathogenic COPA mutations completely lacking clinical signs and symptoms of disease (Watkin et al., 2015; Frémond and Nathan, 2021; Simchoni et al., 2023).
Pathogenic COPA mutations impair target protein recognition by coat protein complex I (COPI) vesicles, resulting in failed retrieval of client proteins from the Golgi to the ER (Lepelley et al., 2020; Deng et al., 2020; Steiner et al., 2022; Watkin et al., 2015). Murine models have identified STING as central to COPA syndrome pathogenesis, with loss of STING rescuing embryonic lethality of homozygous CopaE241K/E241K mice and normalizing inflammation in CopaE241K/+ mice (Deng et al., 2020). STING signaling is tightly regulated by trafficking; it is only competent to signal in the Golgi (Jeltema et al., 2023). STING may also be important in human COPA syndrome, although this has not been directly demonstrated, and it remains unknown whether other mis-trafficked proteins contribute to disease.
The human STING gene, STING1, is highly pleomorphic. The major 232R allele (rs1131769) accounts for only 57.9% of sequences in the 1,000 Genome Project database (Yi et al., 2013). The most common minor allele is a haplotype comprising the R71H (rs11554776), G230A (rs78233829), and R293Q (rs7380824) single nucleotide polymorphisms (HAQ) that accounts for 20.4% of sequences (Yi et al., 2013). Additional minor alleles are 232H, with a frequency of 13.7%; AQ, or G230A and R293Q, with a frequency of 5.2%; and Q, or R293Q, with a frequency of 1.5% (Yi et al., 2013). Prior studies evaluating functional differences between STING alleles have been contradictory, with relative function of 232H and HAQ compared with 232R STING highly variable between reports and in response to various stimuli (Jin et al., 2011; Sivick et al., 2017; Patel et al., 2017; Patel and Jin, 2019). In this study, we hypothesized that STING mis-trafficking is the main mediator of disease in COPA syndrome and that STING1 genotype mediates clinical penetrance of COPA mutations.
Results and discussion
Clinical and molecular characterization of study participants
COPA syndrome patients were identified by clinical or research (Watkin et al., 2015) sequencing and unaffected carriers were identified through familial evaluation (Fig. 1 and Fig. S1 A). In total, we identified 35 individuals with COPA mutations, including 26 affected patients and 9 unaffected carriers. Five different COPA mutations were seen in affected and unaffected individuals, with two further mutations found only in sporadic patients. COPA mutations in study subjects had either been experimentally validated, were alternative amino acids at a validated locus, and/or were present in three or more published case reports.
Nonpenetrance of COPA syndrome co-segregates with HAQ STING. The pedigrees of families A–F are shown with variant information provided for COPA, either WT in black or familial mutant in red, and, where known, STING, with major allele (232R) or 232H allele in black and HAQ in blue. Families with HAQ STING demonstrate incomplete penetrance, in contrast to family F, which lacks HAQ STING and demonstrates complete penetrance. Asterisks indicate study participants. See also Fig. S1 representing an additional two families with HAQ STING and incomplete penetrance, an additional completely penetrant family without HAQ STING, and three sporadic patients who all lack HAQ STING.
Nonpenetrance of COPA syndrome co-segregates with HAQ STING. The pedigrees of families A–F are shown with variant information provided for COPA, either WT in black or familial mutant in red, and, where known, STING, with major allele (232R) or 232H allele in black and HAQ in blue. Families with HAQ STING demonstrate incomplete penetrance, in contrast to family F, which lacks HAQ STING and demonstrates complete penetrance. Asterisks indicate study participants. See also Fig. S1 representing an additional two families with HAQ STING and incomplete penetrance, an additional completely penetrant family without HAQ STING, and three sporadic patients who all lack HAQ STING.
Supplemental figure of clinical data and STING expression in subject PBMCs. (A) The pedigrees of families G–I and three sporadic patients are shown with variant information provided for COPA, either WT in black or familial mutant in red, and, where known, STING, with major allele (232R) or 232H allele in black and HAQ in blue. Individuals with COPA mutations plus HAQ STING demonstrate clinical nonpenetrance. (B) Kaplan–Meier analysis of age at symptom onset shows affected patients develop symptoms significantly before the age of most recent evaluations of unaffected carriers (log-rank test, P < 0.0001). (C) Kaplan–Meier analysis of overall survival shows increased mortality in affected patients relative to unaffected carriers (log-rank test, P = 0.019). While the proportional hazards assumption for symptom onset cannot be empirically validated in unaffected carriers due to complete censorship, prior to our identification of HAQ STING as the mediator of disease nonpenetrance, all individuals with COPA mutations would be expected to have equal likelihood of developing disease. STING1 expression relative to GAPDH was evaluated in PBMCs of five patients, four unaffected carriers, and eight healthy controls, including four healthy controls with a single copy of HAQ STING. Bars reflect medians. (D and E) No differences were seen either based on disease status (D) or based on presence of a single copy of the HAQ allele (E). Statistical testing was performed via Kruskal–Wallis test with Dunn’s multiple comparisons for D; Mann–Whitney test for E. ns indicates not significant (P > 0.05).
Supplemental figure of clinical data and STING expression in subject PBMCs. (A) The pedigrees of families G–I and three sporadic patients are shown with variant information provided for COPA, either WT in black or familial mutant in red, and, where known, STING, with major allele (232R) or 232H allele in black and HAQ in blue. Individuals with COPA mutations plus HAQ STING demonstrate clinical nonpenetrance. (B) Kaplan–Meier analysis of age at symptom onset shows affected patients develop symptoms significantly before the age of most recent evaluations of unaffected carriers (log-rank test, P < 0.0001). (C) Kaplan–Meier analysis of overall survival shows increased mortality in affected patients relative to unaffected carriers (log-rank test, P = 0.019). While the proportional hazards assumption for symptom onset cannot be empirically validated in unaffected carriers due to complete censorship, prior to our identification of HAQ STING as the mediator of disease nonpenetrance, all individuals with COPA mutations would be expected to have equal likelihood of developing disease. STING1 expression relative to GAPDH was evaluated in PBMCs of five patients, four unaffected carriers, and eight healthy controls, including four healthy controls with a single copy of HAQ STING. Bars reflect medians. (D and E) No differences were seen either based on disease status (D) or based on presence of a single copy of the HAQ allele (E). Statistical testing was performed via Kruskal–Wallis test with Dunn’s multiple comparisons for D; Mann–Whitney test for E. ns indicates not significant (P > 0.05).
Through medical interviews and detailed chart reviews we found chest imaging abnormalities consistent with COPA syndrome and high-titer autoantibodies in 100% of patients for whom data were available. These data are consistent with prior studies, which found ILD to be universally present in patients with experimentally validated COPA mutations (Watkin et al., 2015; Simchoni et al., 2023; Tsui et al., 2018). None of nine unaffected carriers had any clinical manifestations compatible with COPA syndrome, including lung, joint, or kidney disease, findings seen in 100%, 82%, and 40%, respectively, of affected patients (Simchoni et al., 2023) and in 100%, 86%, and 47% of patients in this study (Tables 1 and S1). Unaffected carriers were between 41 and 78 years at most recent clinical evaluation, statistically out of the range of COPA syndrome presentation of affected patients in this study (Table 1 and Fig. S1 B, P < 0.0001, Gehan–Breslow–Wilcoxon log-rank test). Two of six carriers tested, 74- and 78-year-old women, had an elevated antinuclear antibody, a finding seen in up to 20% of healthy older women (Meier et al., 2020). The 74-year-old woman also had a positive rheumatoid factor and positive antineutrophil cytoplasmic antibodies on immunofluorescence, both of which can also be present in healthy adults (Rohm et al., 2024). The 78-year-old woman and four other unaffected carriers of COPA mutations (n = 5) underwent chest computed tomography scans, none of which showed radiographic features of COPA syndrome, specifically lacking pulmonary cysts, interstitial reticulation, traction bronchiectasis, and diffuse ground glass opacities (Fig. 2, A and B; and Table S1). The 74-year-old unaffected carrier underwent plain chest radiograph examination, which also did not show any findings compatible with COPA syndrome. No carriers had signs or symptoms of autoimmune connective tissue disease, including arthralgias, myalgias, rashes, or weakness, and none of seven tested carriers had renal disease (Table 1). Affected patients had increased all-cause mortality relative to unaffected carriers, with a median survival of 49 years (Table 1 and Fig. S1 C, P = 0.019, Gehan–Breslow–Wilcoxon log-rank test). All affected patients passed away from respiratory failure; the deceased unaffected carrier, who had significant tobacco exposure, passed away from bladder cancer.
Clinical characteristics of patients and unaffected carriers of COPA mutations
| . | Affected patients . | Unaffected carriers . | P value . |
|---|---|---|---|
| General, #/n (%) | |||
| Alive | 19/26 (73%) | 8/9 (89%) | |
| Female sex | 17/26 (65%) | 5/9 (56%) | |
| Died from respiratory failure | 7/7 (100%) | 0/1 (0%) | |
| Age in years, median (range; n) | |||
| Symptom onset | 2 (0.3–18; n = 23) | n/a | P < 0.0001 |
| Symptom onset ≤5, #/n (%) | 19/23 (83%) | 0/9 (0%) | |
| Last clinical evaluation | 26.5 (2.5–59; n = 26) | 60 (41–78; n = 9) | |
| Death | 36 (2.5–49; n = 7) | 69 (69–69; n = 1) | P = 0.019 |
| Presenting symptoms, #/n (%) | |||
| Tachypnea, cough, and hemoptysis | 19/25 (76%) | n/a | |
| Joint pain | 10/25 (40%) | n/a | |
| Failure to thrive | 15/25 (60%) | n/a | |
| Autoantibodies, #/n (%) | 19/19 (100%) | 2/6 (33%) | P = 0.0012 |
| ANA | 17/19 (89%) | 2/6 (33%) | |
| ANCA (immunofluorescence, MPO, or PR3) | 12/19 (63%) | 1/6 (17%) | |
| RF or CCP | 8/17 (47%) | 1/4 (25%) | |
| Pulmonary involvement, #/n (%) | 24/24 (100%) | 0/9 (0%) | P < 0.0001 |
| Dyspnea, cough, and exercise intolerance | 23/24 (96%) | 0/9 (0%) | |
| Hemoptysis or alveolar hemorrhage | 12/22 (55%) | 0/9 (0%) | |
| COPA syndrome features on chest imaging | 23/23 (100%) | 0/6 (0%) | |
| Lung transplant | 5/24 (21%) | n/a | |
| Musculoskeletal involvement, #/n (%) | 19/22 (86%) | 0/9 (0%) | P < 0.0001 |
| Inflammatory arthritis | 15/21 (71%) | 0/9 (0%) | |
| Other | 7/11 (64%) | 0/9 (0%) | |
| Renal involvement, #/n (%) | 9/19 (47%) | 0/7 (0%) | P = 0.0578 |
| Nephritis | 8/19 (42%) | 0/5 (0%) | |
| Proteinuria | 5/16 (31%) | 0/4 (0%) | |
| Reduced glomerular filtration rate | 2/17 (12%) | 0/7 (0%) | |
| Chronic immunosuppression, #/n (%) | 23/23 (100%) | 0/9 (0%) | P < 0.0001 |
| . | Affected patients . | Unaffected carriers . | P value . |
|---|---|---|---|
| General, #/n (%) | |||
| Alive | 19/26 (73%) | 8/9 (89%) | |
| Female sex | 17/26 (65%) | 5/9 (56%) | |
| Died from respiratory failure | 7/7 (100%) | 0/1 (0%) | |
| Age in years, median (range; n) | |||
| Symptom onset | 2 (0.3–18; n = 23) | n/a | P < 0.0001 |
| Symptom onset ≤5, #/n (%) | 19/23 (83%) | 0/9 (0%) | |
| Last clinical evaluation | 26.5 (2.5–59; n = 26) | 60 (41–78; n = 9) | |
| Death | 36 (2.5–49; n = 7) | 69 (69–69; n = 1) | P = 0.019 |
| Presenting symptoms, #/n (%) | |||
| Tachypnea, cough, and hemoptysis | 19/25 (76%) | n/a | |
| Joint pain | 10/25 (40%) | n/a | |
| Failure to thrive | 15/25 (60%) | n/a | |
| Autoantibodies, #/n (%) | 19/19 (100%) | 2/6 (33%) | P = 0.0012 |
| ANA | 17/19 (89%) | 2/6 (33%) | |
| ANCA (immunofluorescence, MPO, or PR3) | 12/19 (63%) | 1/6 (17%) | |
| RF or CCP | 8/17 (47%) | 1/4 (25%) | |
| Pulmonary involvement, #/n (%) | 24/24 (100%) | 0/9 (0%) | P < 0.0001 |
| Dyspnea, cough, and exercise intolerance | 23/24 (96%) | 0/9 (0%) | |
| Hemoptysis or alveolar hemorrhage | 12/22 (55%) | 0/9 (0%) | |
| COPA syndrome features on chest imaging | 23/23 (100%) | 0/6 (0%) | |
| Lung transplant | 5/24 (21%) | n/a | |
| Musculoskeletal involvement, #/n (%) | 19/22 (86%) | 0/9 (0%) | P < 0.0001 |
| Inflammatory arthritis | 15/21 (71%) | 0/9 (0%) | |
| Other | 7/11 (64%) | 0/9 (0%) | |
| Renal involvement, #/n (%) | 9/19 (47%) | 0/7 (0%) | P = 0.0578 |
| Nephritis | 8/19 (42%) | 0/5 (0%) | |
| Proteinuria | 5/16 (31%) | 0/4 (0%) | |
| Reduced glomerular filtration rate | 2/17 (12%) | 0/7 (0%) | |
| Chronic immunosuppression, #/n (%) | 23/23 (100%) | 0/9 (0%) | P < 0.0001 |
Chest imaging refers to computed tomography scans except for one unaffected carrier with plain a chest radiograph. Autoantibody titer of 1:80 or higher are considered positive for ANA. Lung transplants include one patient with combined heart–lung transplant and one patient with redo lung transplantation. Nephritis defined by hematuria, excluding known nephrolithiasis or diagnosis on biopsy. Other musculoskeletal involvement includes arthralgias, myalgias, avascular necrosis, or need for orthopedic surgery, except when indication was trauma. Proteinuria defined as two or more instances of urine protein creatinine ratio >1. Reduced glomerular filtration rate defined as ≤60. Statistical analysis performed by log-rank test for ages at symptom onset and death or by Fisher exact test for various disease manifestations. ANA = antinuclear antibody; ANCA = antineutrophil cytoplasmic antibody; MPO = myeloperoxidase antibody; PR3 = proteinase 3 antibody; RF = Rheumatoid Factor; CCP = anti-cyclic citrullinated peptide antibody.
Unaffected COPA mutation carriers lack pulmonary disease and elevated type I interferon levels. (A) Chest computed tomography (CT) scan of affected patient C.II.1 at age 19 (on left) shows ground glass opacities (GGOs), reticulation, and cystic changes, none of which are seen in her father C.I.1, an unaffected carrier of a COPA mutation, at age 51. (B) CT scan of affected patient B.III.1 at age 15 mo (top left) shows centrilobular nodules and GGOs; CT scans of her affected father B.II.1 show progression of reticulation and traction bronchiectasis from age 40 (bottom left) to age 51 (bottom right), along with development of cystic changes. This contrasts with an essentially normal CT of her grandmother B.I.2, an unaffected carrier of a COPA mutation, from age 78 (top right). (C) Interferon scores calculated from the median fold change in relative quantification values for a set of six ISGs (IFI27, IFI44L, IFIT1, ISG15, RSAD2, and SIGLEC1) (Rice et al., 2013). Bars reflect medians, with scores from affected patients (n = 12 unique, 20.85; IQR 11.1–64.86) significantly higher than in healthy controls (n = 12 unique, 1.00; IQR 0.6275–1.268; P < 0.0001) or unaffected carriers of COPA mutations (n = 8 unique, 2.075; IQR 1.184–14.80; P = 0.0087). Unaffected carriers of COPA mutations did not differ from controls (P = 0.2355) (Kruskal–Wallis test with Dunn’s multiple comparisons). Results for five affected patients were previously published (Volpi et al., 2018). (D) Serum interferon activity (μU/ml) measured using HEK-Blue reporter cell line. Bars reflect medians, with values from patients (n = 8 unique, 4.525; IQR 2.113–5.969) significantly higher than in healthy controls (n = 12, 1.853, IQR 0.9295–2.980; P = 0.0169). Unaffected carriers of COPA mutations did not differ from controls (n = 5 unique, 2.190; IQR 1.062–3.270, P > 0.9999) (Kruskal–Wallis test with Dunn’s multiple comparisons). For all panels: * indicates P < 0.05, **P < 0.01, ****P < 0.0001, and ns indicates not significant (P > 0.05); IQR = interquartile range.
Unaffected COPA mutation carriers lack pulmonary disease and elevated type I interferon levels. (A) Chest computed tomography (CT) scan of affected patient C.II.1 at age 19 (on left) shows ground glass opacities (GGOs), reticulation, and cystic changes, none of which are seen in her father C.I.1, an unaffected carrier of a COPA mutation, at age 51. (B) CT scan of affected patient B.III.1 at age 15 mo (top left) shows centrilobular nodules and GGOs; CT scans of her affected father B.II.1 show progression of reticulation and traction bronchiectasis from age 40 (bottom left) to age 51 (bottom right), along with development of cystic changes. This contrasts with an essentially normal CT of her grandmother B.I.2, an unaffected carrier of a COPA mutation, from age 78 (top right). (C) Interferon scores calculated from the median fold change in relative quantification values for a set of six ISGs (IFI27, IFI44L, IFIT1, ISG15, RSAD2, and SIGLEC1) (Rice et al., 2013). Bars reflect medians, with scores from affected patients (n = 12 unique, 20.85; IQR 11.1–64.86) significantly higher than in healthy controls (n = 12 unique, 1.00; IQR 0.6275–1.268; P < 0.0001) or unaffected carriers of COPA mutations (n = 8 unique, 2.075; IQR 1.184–14.80; P = 0.0087). Unaffected carriers of COPA mutations did not differ from controls (P = 0.2355) (Kruskal–Wallis test with Dunn’s multiple comparisons). Results for five affected patients were previously published (Volpi et al., 2018). (D) Serum interferon activity (μU/ml) measured using HEK-Blue reporter cell line. Bars reflect medians, with values from patients (n = 8 unique, 4.525; IQR 2.113–5.969) significantly higher than in healthy controls (n = 12, 1.853, IQR 0.9295–2.980; P = 0.0169). Unaffected carriers of COPA mutations did not differ from controls (n = 5 unique, 2.190; IQR 1.062–3.270, P > 0.9999) (Kruskal–Wallis test with Dunn’s multiple comparisons). For all panels: * indicates P < 0.05, **P < 0.01, ****P < 0.0001, and ns indicates not significant (P > 0.05); IQR = interquartile range.
Having established that unaffected carriers lack clinical manifestations of COPA syndrome, we evaluated participants on a molecular level, focusing on the type I interferon pathway that is known to be pathologically activated in COPA syndrome (Kato et al., 2021; Lepelley et al., 2020; Deng et al., 2020). Expanding on prior reports (Lepelley et al., 2020), we found an elevated peripheral blood mononuclear cell (PBMC) interferon score in 12 patients, while 8 unaffected carriers did not differ from controls (Fig. 2 C and Table S3). Only affected individuals showed increased serum interferon α activity (Fig. 2 D and Table S4). Notably, all affected patients were receiving chronic immune suppression, whereas no unaffected carrier received treatment with any of these therapies (Tables 1, S3, and S4).
Identification of HAQ STING as a genetic modifier
Based on murine models identifying STING as a driver of molecular pathogenesis in COPA syndrome, we evaluated STING1 genotype from whole exome sequencing (WES) (Watkin et al., 2015) and targeted STING1 sequencing in a total of 35 individuals with COPA mutations, including 26 affected and 9 unaffected individuals. HAQ STING frequency in study subjects matched that seen in the 1,000 Genomes Project (Yi et al., 2013), while 232H was more common than expected (Fig. 3, A and B). Alleles AQ and Q were not seen. Remarkably, a single copy of HAQ STING showed perfect co-segregation with clinical nonpenetrance, and no HAQ carriers were seen in a large fully penetrant family (Fig. 3 A and Fig. 1). In contrast, multiple patients were heterozygous or even homozygous for the 232H allele, indicating this allele is not associated with protection from disease (Fig. 3 B).
The HAQ STING allele co-segregated perfectly with clinical nonpenetrance. (A) The observed frequencies of HAQ STING among individuals with COPA mutations resembled the frequencies expected based on the 1,000 Genome Project (Yi et al., 2013); however, no affected patients had this allele while all unaffected carriers had one copy. (B) The observed frequencies of 232H STING among individuals with COPA mutations was above the frequencies expected based on the 1,000 Genome Project, with higher frequencies seen in patients but not unaffected carriers. (C) Variants identified using exome sequencing of four unrelated kindreds of individuals with COPA mutations. Counts shown for all variants identified per family, then sequentially filtered to focus on protein-coding variants with an allele frequency under 50% that were unique to unaffected carriers of COPA mutations. Only the variants of HAQ STING, i.e., the R71H, G230A, and R293Q single nucleotide polymorphisms, were common across all unaffected COPA mutation carriers.
The HAQ STING allele co-segregated perfectly with clinical nonpenetrance. (A) The observed frequencies of HAQ STING among individuals with COPA mutations resembled the frequencies expected based on the 1,000 Genome Project (Yi et al., 2013); however, no affected patients had this allele while all unaffected carriers had one copy. (B) The observed frequencies of 232H STING among individuals with COPA mutations was above the frequencies expected based on the 1,000 Genome Project, with higher frequencies seen in patients but not unaffected carriers. (C) Variants identified using exome sequencing of four unrelated kindreds of individuals with COPA mutations. Counts shown for all variants identified per family, then sequentially filtered to focus on protein-coding variants with an allele frequency under 50% that were unique to unaffected carriers of COPA mutations. Only the variants of HAQ STING, i.e., the R71H, G230A, and R293Q single nucleotide polymorphisms, were common across all unaffected COPA mutation carriers.
We next undertook an unbiased search for alternative disease modifying genes via WES analysis of seven affected patients and five unaffected carriers from four unrelated kindreds. Sequencing data were filtered to identify variants shared by unaffected individuals, first within and then across families. Remarkably, the only variants shared by all unaffected individuals were R71H, G230A, and R293Q of the HAQ haplotype (Fig. 3 C). Similar analysis on a gene level identified only STING1. Taken together, targeted and unbiased sequencing reveal that a single copy of HAQ STING fully explains clinical nonpenetrance, strongly supporting a critical role for STING in human COPA syndrome pathogenesis as suggested by prior murine data.
Mechanisms of HAQ STING protection from COPA-dependent inflammation
Lower STING expression was reported in EBV-transformed B cells from HAQ homozygous individuals (Patel et al., 2017), though this was not true in other blood cells (Sivick et al., 2017). We evaluated STING1 expression in PBMCs, finding no differences between controls, unaffected carriers, and patients (Fig. S1 D) or between individuals with (all heterozygous) and without the HAQ allele (Fig. S1 E).
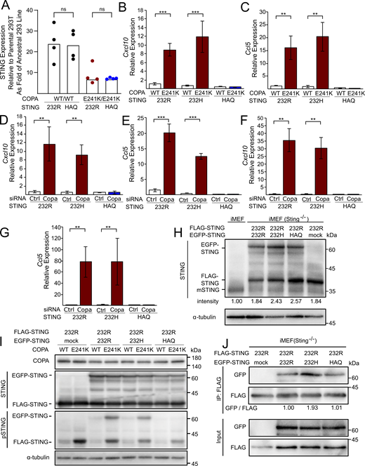
Pathogenic COPA results in ligand-independent accumulation of STING (Deng et al., 2020; Mukai et al., 2021) in the Golgi apparatus and persistent STING signaling at steady state (i.e., homeostatic conditions). To functionally validate our genetic findings, we introduced the E241K COPA mutation into 293T cells, which lack endogenous STING, and generated stable cell lines expressing 232R or HAQ STING at near endogenous levels (Fig. S2 A). Mutant COPA cells with 232R STING recapitulated the markedly elevated interferon scores seen in patients, while E241K COPA cells with HAQ STING resembled COPA WT cells (Fig. 4 A). Interestingly, prior research has shown that adding the HAQ onto a constitutively active STING variant abrogated both its pathologic accumulation in the Golgi and interferon signaling (Cerboni et al., 2017). Hence, we speculated that the cellular trafficking of HAQ STING under homeostatic conditions accounted for its ability to resist constitutive activation induced by mutant COPA. Using Sting1−/− MEFs, we generated stable cell lines with 232R, 232H, or HAQ human STING. Confocal microscopy of MEFs following COPA depletion demonstrated colocalization of 232R and 232H STING with the Golgi marker Rab6, while HAQ STING localization was not affected by COPA depletion (Fig. 4 B). Similar results were seen in MEFs heterozygous for E241K COPA (data not shown).
Supplemental figure for cell line models. (A)STING1 expression was evaluated in 293T cells with WT or CRISPR-edited mutant (E241K) COPA transduced with 232R or HAQ STING. Relative expression to parental 293T cell lines was determined and divided by 29.9 to obtain fold stimulation of STING1 relative to the ancestral 293 line per Reus et al. (2020). Bars represent medians of four independent experiments. Statistical testing was performed via Friedman test (P = 0.0069) with Dunn’s multiple comparisons within COPA genotypes (P > 0.999). ns indicates not significant (P > 0.05). Sting1 knockout MEFs were reconstituted with human 232R, 232H, or HAQ STING and transduced with WT or mutant (E241K) Copa. (B and C) Transcription of inflammatory chemokines Cxcl10 (B) and Ccl5 (C) was increased in the presence of 232R and 232H but not HAQ STING. (D and E)Sting1 knockout MEFs reconstituted with human 232R, 232H, or HAQ STING and treated with Copa-specific siRNA showed increased Cxcl10 (D) and Ccl5 (E) transcription in the presence of 232R and 232H but not HAQ STING. Sting1 and cGAMP synthetase (cGAS) double knock out MEFs were reconstituted with human 232R, 232H, or HAQ STING and treated with Copa-specific siRNA. (F and G) Transcription of Cxcl10 (F) and Ccl5 (G) seen in Copa knockdown cells transduced with 232R or 232H STING is independent of cGAS production of the mammalian STING ligand cGAMP. For B–F, bars represent mean and error bars standard deviation of three independent experiments. Statistical testing performed via Student’s unpaired t test. ** indicates P < 0.01, *** indicates P < 0.001. (H)Sting1 knockout MEFs were reconstituted with human (major allele) 232R plus 232R, 232H, or HAQ STING. Endogenous expression of mouse STING shown in first lane of the immunoblot, with densitometric analysis (summed intensity of human STING alleles relative to mouse STING) showing mild STING overexpression in transduced cells. (I) 293T cells were transfected with plasmids encoding EGFP-tagged human STING, FLAG-tagged 232R human STING, and COPA (WT or E241K). Cell lysates were analyzed by western blot, demonstrating absence of HAQ STING phosphorylation in the context of mutant COPA as well as reduced phosphorylation of co-expressed 232R STING. (J) Immunoprecipitation (IP) of 232R STING was performed in dual human STING containing MEFs, demonstrating co-immunoprecipitation of 232R (major allele) with 232R, 232H, and HAQ alleles. For H–J, representative immunoblots of three independent experiments are shown. iMEF = immortalized MEFs. Source data are available for this figure: SourceData FS2.
Supplemental figure for cell line models. (A)STING1 expression was evaluated in 293T cells with WT or CRISPR-edited mutant (E241K) COPA transduced with 232R or HAQ STING. Relative expression to parental 293T cell lines was determined and divided by 29.9 to obtain fold stimulation of STING1 relative to the ancestral 293 line per Reus et al. (2020). Bars represent medians of four independent experiments. Statistical testing was performed via Friedman test (P = 0.0069) with Dunn’s multiple comparisons within COPA genotypes (P > 0.999). ns indicates not significant (P > 0.05). Sting1 knockout MEFs were reconstituted with human 232R, 232H, or HAQ STING and transduced with WT or mutant (E241K) Copa. (B and C) Transcription of inflammatory chemokines Cxcl10 (B) and Ccl5 (C) was increased in the presence of 232R and 232H but not HAQ STING. (D and E)Sting1 knockout MEFs reconstituted with human 232R, 232H, or HAQ STING and treated with Copa-specific siRNA showed increased Cxcl10 (D) and Ccl5 (E) transcription in the presence of 232R and 232H but not HAQ STING. Sting1 and cGAMP synthetase (cGAS) double knock out MEFs were reconstituted with human 232R, 232H, or HAQ STING and treated with Copa-specific siRNA. (F and G) Transcription of Cxcl10 (F) and Ccl5 (G) seen in Copa knockdown cells transduced with 232R or 232H STING is independent of cGAS production of the mammalian STING ligand cGAMP. For B–F, bars represent mean and error bars standard deviation of three independent experiments. Statistical testing performed via Student’s unpaired t test. ** indicates P < 0.01, *** indicates P < 0.001. (H)Sting1 knockout MEFs were reconstituted with human (major allele) 232R plus 232R, 232H, or HAQ STING. Endogenous expression of mouse STING shown in first lane of the immunoblot, with densitometric analysis (summed intensity of human STING alleles relative to mouse STING) showing mild STING overexpression in transduced cells. (I) 293T cells were transfected with plasmids encoding EGFP-tagged human STING, FLAG-tagged 232R human STING, and COPA (WT or E241K). Cell lysates were analyzed by western blot, demonstrating absence of HAQ STING phosphorylation in the context of mutant COPA as well as reduced phosphorylation of co-expressed 232R STING. (J) Immunoprecipitation (IP) of 232R STING was performed in dual human STING containing MEFs, demonstrating co-immunoprecipitation of 232R (major allele) with 232R, 232H, and HAQ alleles. For H–J, representative immunoblots of three independent experiments are shown. iMEF = immortalized MEFs. Source data are available for this figure: SourceData FS2.
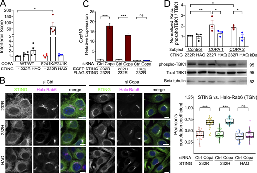
HAQ STING abrogates steady-state STING activation induced by COPA mutation or depletion. (A) Interferon scores calculated from the median fold change in relative quantification values for six ISGs (IFI27, IFI44L, IFIT1, ISG15, RSAD2, and SIGLEC1) (Rice et al., 2013) in 293T cells with WT or CRISPR-edited mutant (E241K) COPA transduced with 232R or HAQ STING. Samples from 232R transduced E241K/E241K COPA cells had significantly elevated interferon scores relative to unmanipulated 293T cells (Friedman test P = 0.181, Dunn’s multiple comparisons P = 0.01). Bars represent mean and standard error of the mean for results from four independent experiments. (B) Confocal microscopy of Sting1 knockout MEFs reconstituted with EGFP-tagged human 232R, 232H, or HAQ STING and treated with Copa-specific siRNA. Both 232R and 232H STING colocalized with HaloTag7-Rab6 (trans-Golgi marker) in Copa knockdown MEFs, while HAQ STING did not. Pearson’s correlation of overlap between STING and Rab6 in the presence of control or Copa siRNA presented to right, based on (in column order from left to right) 20, 24, 26, 21, 18, and 24 cells. Scale bar is 10 μm. (C)Sting1 knockout MEFs were reconstituted with human FLAG-232R plus EGFP-tagged 232R, 232H, or HAQ STING. Copa depletion triggered transcription of the inflammatory chemokine Cxcl10 in MEFs reconstituted with 232R/232R and 232R/232H, while those reconstituted with 232R/HAQ were protected. Bars represent mean and error bars standard deviation for results from three independent experiments. Statistical testing was performed via Student’s unpaired t test. (D) Immunoblotting for TBK1 phosphorylation status was performed for 232R- or HAQ-transduced primary human lung fibroblasts, demonstrating increased phosphorylation (activation) in 232R-transduced patient-derived cells and normalization of phosphorylation in HAQ-transduced fibroblasts. Bars represent means and error bars represent standard error of the mean for results from three independent experiments. Statistical testing was performed via two-way ANOVA (P = 0.0166 for impact of STING in patient cells only). Šídák’s multiple comparisons testing plotted. For all panels: * indicates P < 0.05, **P < 0.01, ***P < 0.001, and ns indicates not significant (P > 0.05). Source data are available for this figure: SourceData F4.
HAQ STING abrogates steady-state STING activation induced by COPA mutation or depletion. (A) Interferon scores calculated from the median fold change in relative quantification values for six ISGs (IFI27, IFI44L, IFIT1, ISG15, RSAD2, and SIGLEC1) (Rice et al., 2013) in 293T cells with WT or CRISPR-edited mutant (E241K) COPA transduced with 232R or HAQ STING. Samples from 232R transduced E241K/E241K COPA cells had significantly elevated interferon scores relative to unmanipulated 293T cells (Friedman test P = 0.181, Dunn’s multiple comparisons P = 0.01). Bars represent mean and standard error of the mean for results from four independent experiments. (B) Confocal microscopy of Sting1 knockout MEFs reconstituted with EGFP-tagged human 232R, 232H, or HAQ STING and treated with Copa-specific siRNA. Both 232R and 232H STING colocalized with HaloTag7-Rab6 (trans-Golgi marker) in Copa knockdown MEFs, while HAQ STING did not. Pearson’s correlation of overlap between STING and Rab6 in the presence of control or Copa siRNA presented to right, based on (in column order from left to right) 20, 24, 26, 21, 18, and 24 cells. Scale bar is 10 μm. (C)Sting1 knockout MEFs were reconstituted with human FLAG-232R plus EGFP-tagged 232R, 232H, or HAQ STING. Copa depletion triggered transcription of the inflammatory chemokine Cxcl10 in MEFs reconstituted with 232R/232R and 232R/232H, while those reconstituted with 232R/HAQ were protected. Bars represent mean and error bars standard deviation for results from three independent experiments. Statistical testing was performed via Student’s unpaired t test. (D) Immunoblotting for TBK1 phosphorylation status was performed for 232R- or HAQ-transduced primary human lung fibroblasts, demonstrating increased phosphorylation (activation) in 232R-transduced patient-derived cells and normalization of phosphorylation in HAQ-transduced fibroblasts. Bars represent means and error bars represent standard error of the mean for results from three independent experiments. Statistical testing was performed via two-way ANOVA (P = 0.0166 for impact of STING in patient cells only). Šídák’s multiple comparisons testing plotted. For all panels: * indicates P < 0.05, **P < 0.01, ***P < 0.001, and ns indicates not significant (P > 0.05). Source data are available for this figure: SourceData F4.
Golgi localization corresponded with upregulation of inflammatory cytokines for 232R and 232H STING, consistent with prior results in MEFs bearing constitutively active STING (Mukai et al., 2021) (Fig. S2, B–E). The failure of HAQ STING to undergo constitutive activation despite a defect in COPA function implies that the steady-state trafficking of this allele is unique among STING variants. Consistent with prior reports (Deng et al., 2020; Mukai et al., 2021), cytokine activation induced by 232R and 232H STING in the context of mutant or depleted COPA was independent of the mammalian ligand of STING, cyclic GMP AMP (cGAMP) (Fig. S2, F and G).
A single HAQ STING allele protects unaffected carriers from clinical disease, suggesting that it operates in a dominant fashion. To test this in vitro, we introduced 232R plus 232R, 232H, or HAQ human STING into Sting1−/− MEFs, confirming equal expression of the two STING alleles and total STING expression near endogenous levels (Fig. S2 H). Upon COPA depletion, 232R/232R and 232R/232H cells showed increased inflammation, in contrast to 232R/HAQ, cells which remained quiescent (Fig. 4 C). In addition, co-expression of HAQ STING reduced mutant-COPA–dependent phosphorylation of the 232R allele (Fig. S2 I). STING obligately forms homodimers (Shang et al., 2019), with cross-allele dimerization a potential mechanism underpinning the ability of HAQ STING to act dominantly. We immunoprecipitated 232R STING in the dual allele MEFs and found similar levels of 232R, 232H, and HAQ STING (Fig. S2 J), thereby demonstrating that STING homodimers incorporate alleles stochastically.
HAQ STING abrogated steady-state inflammation in primary patient cells
We next evaluated whether introducing HAQ STING into patient cells could correct constitutive STING activation. We examined primary lung fibroblasts from subjects A.V.1 and I.I.2 that we previously demonstrated to have chronic STING activation (Deng et al., 2020). We transduced cells with 232R or HAQ STING and generated stable cell lines. Activated STING mediates downstream signaling through recruitment and phosphorylation of TANK-binding kinase 1 (TBK1), and, as expected, we saw increased TBK1 phosphorylation in 232R-transduced patient cells while HAQ-transduced patient cells resembled control fibroblasts (Fig. 4 D). Relative to 232R, HAQ STING also significantly abrogated the interferon signatures in patient cells (Fig. S3 A). Importantly, STING1 expression in patient cells remained at endogenous levels seen in unmanipulated fibroblasts (Fig. S3 B). Microscopy of transduced STING demonstrated colocalization of 232R STING with cis-Golgi marker GM130 in patient cells, while HAQ STING in patient cells and all STING in control cells were excluded from the Golgi (Fig. S3 C). As such, addition of HAQ STING alone into patient cells was sufficient to rescue constitutive STING activation and abrogate downstream interferon signaling.
Supplemental figure for patient-derived primary lung fibroblasts. (A) Interferon scores calculated from the median fold change in relative quantification values for six ISGs (IFI27, IFI44L, IFIT1, ISG15, RSAD2, and SIGLEC1) (Rice et al., 2013) in primary lung fibroblasts demonstrate decreased interferon activity following introduction of HAQ but not 232R STING. Given high variability between individuals, relative expression normalized to GAPDH was determined for each subject in relation to the mean expression of unmanipulated parental fibroblasts. Statistical testing was performed via two-way ANOVA within patient cells only, with STING allele significantly affecting interferon scores (P = 0.034 for 232R versus HAQ). Šídák’s multiple comparison testing was significant for COPA 2 and almost significant for COPA 1 (P = 0.087). Bars represent means and error bars represent standard error of the mean. # indicates P < 0.1 and ** indicates P < 0.01. (B)STING1 relative expression was normalized within each donor to the mean expression of unmanipulated parental fibroblasts, demonstrating no significant change in STING expression in transduced patient-derived cells. Bars reflect mean and error bars standard error of the mean. Expression of 232R versus HAQ STING within a given donor was not statistically different for any individual (repeated measures two-way ANOVA). STING1 expression in patient cells did not statistically differ from 1 (one-sample t tests). (C) Confocal microscopy of control or patient-derived fibroblasts transduced with EGFP-tagged 232R or HAQ STING showed colocalization of 232R but not HAQ STING with cis-Golgi marker GM130 in patients. Intensity histograms across the length of the red indicator are displayed to the right of the images, with STING in green and GM130 in magenta. Scale bar is 5 µm.
Supplemental figure for patient-derived primary lung fibroblasts. (A) Interferon scores calculated from the median fold change in relative quantification values for six ISGs (IFI27, IFI44L, IFIT1, ISG15, RSAD2, and SIGLEC1) (Rice et al., 2013) in primary lung fibroblasts demonstrate decreased interferon activity following introduction of HAQ but not 232R STING. Given high variability between individuals, relative expression normalized to GAPDH was determined for each subject in relation to the mean expression of unmanipulated parental fibroblasts. Statistical testing was performed via two-way ANOVA within patient cells only, with STING allele significantly affecting interferon scores (P = 0.034 for 232R versus HAQ). Šídák’s multiple comparison testing was significant for COPA 2 and almost significant for COPA 1 (P = 0.087). Bars represent means and error bars represent standard error of the mean. # indicates P < 0.1 and ** indicates P < 0.01. (B)STING1 relative expression was normalized within each donor to the mean expression of unmanipulated parental fibroblasts, demonstrating no significant change in STING expression in transduced patient-derived cells. Bars reflect mean and error bars standard error of the mean. Expression of 232R versus HAQ STING within a given donor was not statistically different for any individual (repeated measures two-way ANOVA). STING1 expression in patient cells did not statistically differ from 1 (one-sample t tests). (C) Confocal microscopy of control or patient-derived fibroblasts transduced with EGFP-tagged 232R or HAQ STING showed colocalization of 232R but not HAQ STING with cis-Golgi marker GM130 in patients. Intensity histograms across the length of the red indicator are displayed to the right of the images, with STING in green and GM130 in magenta. Scale bar is 5 µm.
Our study represents the first report of complete clinical protection from a severe childhood-onset monogenic disease by a common and well-tolerated allele. Genetic variants are generally described on a continuum from common, which are expected to have small impacts on health, to strongly impactful rare variants (Claussnitzer et al., 2020; Gruber and Bogunovic, 2020), such as mutations in COPA (Watkin et al., 2015). Genetic modifiers outside the region of a disease-causing gene have been reported in monogenic disorders (Kingdom and Wright, 2022; Rahit and Tarailo-Graovac, 2020; Cooper et al., 2013), yet it is exceedingly rare for such modifiers to completely prevent clinical disease (Arboleda-Velasquez et al., 2019). Identification of suppressor variants powerful enough to impact penetrance can advance the understanding of disease pathology and improve genetic counseling within families. Here we show that COPA syndrome, which is penetrant in 70–85% of individuals with pathogenic mutations (Simchoni et al., 2023), is suppressed by the HAQ STING allele carried by 33% of individuals in the 1,000 Genome Project (Yi et al., 2013). Common alleles, many of which are routinely filtered out during exome and genome analysis, may also impact penetrance of other monogenic disorders (Gruber and Bogunovic, 2020; Kingdom and Wright, 2022).
Our study implicates STING as necessary and sufficient for COPA syndrome pathogenesis in humans. We believe STING1 genotype should be routinely obtained when evaluating patients for COPA syndrome, as the presence of HAQ would suggest an alternative diagnosis. Our results also support further research into the potential of HAQ STING as gene therapy for COPA syndrome. This allele is well tolerated by the global population, and introducing it may be safer than small molecule STING inhibitors, an alternative therapeutic approach already in clinical development that may increase the risk of infection. Furthermore, genetic addition of HAQ STING would be universal, with no tailoring required for each specific pathogenic COPA mutation. Indeed, absence of ILD in unaffected carriers provides hope that STING-based therapies could halt progression of pulmonary fibrosis, the main cause of morbidity and mortality in COPA syndrome for which no drug class has yet been found to be universally effective (Simchoni et al., 2023).
This study adds to the literature regarding the common 232R, 232H, and HAQ STING alleles. Prior research has been contradictory, reporting alternatively reduced and normal expression levels of STING in individuals homozygous for the HAQ allele (Patel et al., 2017; Sivick et al., 2017). In our study, we found similar STING expression levels in PBMCs from individuals heterozygous for or lacking HAQ STING.
Prior functional evaluation of STING alleles has similarly been inconclusive. Different authors have reported 232H and HAQ as both comparable and hypomorphic to 232R in response to stimulation with the mammalian ligand cyclic GMP AMP or bacterial dinucleotides (Sivick et al., 2017; Patel et al., 2017; Yi et al., 2013). Similar contradictions have been reported in infection models, with HAQ hypomorphic to 232H and 232R in response to Legionella pneumophila (Ruiz-Moreno et al., 2018), while 232H is hypomorphic to 232R and HAQ in response to Herpes simplex (Froechlich et al., 2023).
Unlike these studies, we focused on differences in STING trafficking between the various alleles at steady state rather than in the context of activation by ligands or infections. In the basal flux model of STING biology, homeostatic STING trafficking to the Golgi is balanced by COPI retrieval (Jeltema et al., 2023). In this study, we demonstrated that loss of COPA function impaired retrieval of 232R and 232H STING and triggered activation in the absence of stimulation, in line with multiple prior reports of ligand-independent activation of STING in the context of impaired COPA (Watkin et al., 2015; Lepelley et al., 2020; Steiner et al., 2022; Deng et al., 2020; Mukai et al., 2021; Kemmoku et al., 2024). In stark contrast, HAQ STING did not accumulate in the Golgi or lead to downstream signaling even in the setting of perturbed COPA. This allele may have distinct properties that abrogate the dependence on COPI retrieval seen for other alleles. Alternatively, HAQ STING may have increased affinity for SURF4, the cargo receptor mediating the interaction of COPA and STING (Deng et al., 2020; Mukai et al., 2021; Steiner et al., 2022). Such increased affinity could certainly overcome binding defects of mutated COPA; however, it is less clear how this change would overcome COPA depletion.
STING obligately forms homodimers (Shang et al., 2019), which we demonstrated are not allele specific. Cross-allele dimerization most likely underlies the ability of HAQ STING to act dominantly. Future studies are needed to dissect the exact mechanisms underlying the unique trafficking of HAQ STING, as better understanding of these may unveil additional therapeutic targets for COPA syndrome.
Understanding the biology of HAQ STING may have further clinical implications, as altered trafficking could impact responses to small molecule STING inhibitors and activators under development for cancer (Amouzegar et al., 2021) and autoimmunity (Decout et al., 2021). Allele-specific preclinical pharmacodynamics have been reported for some drugs (Pan et al., 2020; Ramanjulu et al., 2018). Our study highlights the importance of studying allele-specific STING responses, suggesting that STING genotyping, which has not been routinely performed (Meric-Bernstam et al., 2022, 2023), should be undertaken as part of future clinical trials.
Limitations of this work include its small sample size, though we note that fewer than 80 individuals with COPA variants have been reported in the literature to date, some of whom have clinical presentations inconsistent with COPA syndrome (Simchoni et al., 2023). We did not evaluate potential epigenetic contributors to clinical penetrance, nor did we perform a fully comprehensive environmental analysis, though we note that affected and unaffected relatives were seen across the spectrum of urban to rural environments in several countries. We were able to reproduce hallmarks of COPA syndrome in vitro with complete rescue of both engineered and patient-derived cells by HAQ STING, thus other factors may affect disease severity but are unlikely to explain clinical penetrance. For similar reasons, our results argue against an alternative genetic modifier in linkage disequilibrium with the HAQ haplotype.
In summary, we systematically evaluated unaffected carriers of pathogenic COPA mutations to confirm total absence of clinical penetrance. All unaffected carriers carry a single copy of the common HAQ STING allele, which afforded them clinical protection. Analysis in vitro recapitulated the inflammatory hallmarks of disease in the presence of COPA perturbation for 232R and 232H but not HAQ STING and confirmed HAQ STING dominantly mediates protection. Expressing HAQ STING in patient cells abrogated constitutive STING activation, supporting exploration of this approach as possible gene therapy. Future mechanistic studies into altered intracellular trafficking of HAQ STING are needed to identify the basis of this protection.
Materials and methods
Study subjects
Subjects were recruited from the pediatric and adult pulmonary and rheumatology clinics at the University of California, San Francisco, the Baylor College of Medicine (Houston, TX, USA), New York University, The Hospital for Sick Children (Toronto, Canada), and The Giannina Gaslini Institute (Genoa, Italy) based on diagnosis of COPA syndrome on clinical or research sequencing. All individuals interested in participating in research were included, with no exclusion criteria given the rarity of this disorder. Most recent information is provided for any subjects lost to follow-up. Ages and sex of study participants are provided in Table 1. Clinical and detailed demographic information are provided in Table S1. Multiple individuals and families have been previously reported in the literature (Table S2). All study members, or parents for subjects under 18, provided written informed consent to be studied under protocols approved by the Research Ethics Board of The Hospital of Sick Children or the institutional review boards for the protection of human subjects of the Baylor College of Medicine, Istituto Giannina Gaslini, New York University, or the University of California, San Francisco. We collected clinical information from subject interviews and medical records.
Statistical analysis
Statistical analysis was performed with Prism 10 (RRID:SCR_002798; GraphPad). Specific statistical tests were used as indicated, including unpaired, nonparametric, two-sided Mann–Whitney test, repeated measures Friedman test with Dunn’s multiple comparisons, repeated measures ANOVA with Tukey’s multiple comparisons, and repeated measures two-way ANOVA with Šídák’s multiple comparisons test. Frequencies were compared using Fisher’s exact test, and Kaplan–Meier survival analysis was performed using the Gehan–Breslow–Wilcoxon log-rank test. P < 0.05 was considered statistically significant.
Interferon testing and cytokine quantitative PCR (qPCR)
PBMCs were isolated via Ficoll-Paque gradient density. RNA was extracted from PBMCs (E.Z.N.A Total RNA Kit I, Omega Bio-tek, or Quick-RNA MiniPrep; Zymo Research). cDNA was reverse transcribed from 200 ng of RNA (SuperScript III; Thermo Fisher Scientific). RT-qPCR analysis was performed with TaqMan Gene Expression Assays from Thermo Fisher Scientific (STING1: Hs00736955_g1; RSAD2: Hs01057264_m1 or Hs00369813_m1; SIGLEC1: Hs00224991_m1; IFI27: Hs01086370_m1 or Hs01086373_g1; IFI44L: Hs00199115_m1 or Hs00915292_m1; IFIT1: Hs00356631_g1 or Hs03027069_s1; ISG15: Hs00192713_m1 or Hs01921425_s1; and STING1 293R/Q genotyping [C_28947918_10]) with expression normalized relative to mean of healthy controls based on expression of GAPDH (Hs02786624_g1) or HPRT1 (Hs03929096_g1) plus 18S (Hs99999901_s1). Interferon score was calculated as median fold expression of six interferon-stimulated genes (ISGs) (Rice et al., 2013). Results for five patients and five controls were previously published (Volpi et al., 2018), while results for all unaffected carriers are novel. Primers used for RT-qPCR of MEFs are listed in Table S5.
Serum interferon α activity was assayed by incubating serum isolated using serum separation tubes (Beckton Dickinson) with the HEK-Blue reporter cell line (Invivogen) prior to determining levels of secreted alkaline phosphatase using QuantiBlue (Invivogen) per the manufacturer instructions and read at 620 nm. Standard curve was generated with sequential dilutions of interferon α 2b (PBL Assay Science).
Pedigrees
Pedigree images were created using HaploPainter (RRID:SCR_001710) (Thiele and Nürnberg, 2005).
Genetic testing
Genomic DNA was isolated from buccal swabs (Gentra Puregene Buccal Kit; Qiagen), clotted whole blood (Clotspin Baskets and Gentra Puregene Blood Kit; Qiagen), or purified PBMCs (Gentra Puregene Cells Kit; Qiagen), with all kits used according to the manufacturer instructions. STING1-targeted sequencing was performed with previously published primers (Jin et al., 2011), with confirmation of exome sequencing results where possible.
Exome sequencing and variant calling
Exome sequencing for members of family A was previously reported (Watkin et al., 2015), with identical methodology applied to unaffected carrier D.I.2. Clinical WES was performed for C.I.1 and C.II.2 at Baylor Genetics (Yang et al., 2014). For E.I.2 and E.II.1, WES was conducted on genomic DNA extracted from patient peripheral whole blood through the Agilent SureSelectXT Human All Exon V8 capture kit on Illumina NovaSeqX Plus. For all individuals, the Seq-N-Slide pipeline (https://igordot.github.io/sns/) was used to perform alignment to the University of California, Santa Cruz hg38 reference genome as well as remove poor quality and duplicate reads. VariantRecalibrator from the Genome Analysis Toolkit (GATK, RRID:SCR_001876) was used to recalibrate base quality scores and realign INDELS. The following tools from GATK were also used: variant calling was conducted using HaplotypeCaller; individual variant call files were aggregated using genomicsDBImport; GenotypeGVCFs was used for joint genotyping; and finally, variants were recalibrated using VQSR. Variants were annotated using VEP (https://www.ensembl.org/vep). The variant analysis tool Slivar (https://github.com/brentp/slivar) was systematically used to narrow down variants of interest. Initially, Slivar’s pedigree grouping function was performed to record the total number of variants per family. Next, Slivar restrictions were added to only include coding variants (missense, frameshift, stop gain, and nonsense), so called “genic” variants. Further restrictions were implemented to remove variants with population allele frequencies over 0.5 in gnomAD (https://gnomad.broadinstitute.org/, v. 2.1). Slivar was then used to identify only variants present in unaffected family members within the families analyzed. Finally, only variants shared in unaffected family members between the families were considered.
Immunoblotting and antibodies
Cells were lysed in Cold Spring Harbor NP-40 Lysis Buffer (150 mM NaCl, 50 mM Tris, pH 8.0, and 1.0% Nonidet P-40) containing protease and phosphatase inhibitors (PMSF, NaF, Na3VO4, and Roche PhosSTOP). Lysates were cleared by centrifuging at 10,000 g for 10 min at 4°C, size separated on SDS-PAGE gels, and wet transferred onto polyvinylidene fluoride membranes. Membranes were blocked in Tris-buffered saline with 0.05% Tween 20 (TBS-T) and 5% nonfat dry milk for 1 h at room temperature, followed by overnight incubation at 4°C with primary antibodies diluted in TBS-T with 5% BSA. Membranes were washed three times with TBS-T for 10 min, incubated with HRP-conjugated IgG secondary antibody (RRID:AB_10015289 and RRID:AB_2313567; Jackson Immunoresearch) for 1 h at room temperature, and washed three times with TBS-T for 10 min and once with TBS for 10 min. Lastly bands were visualized with SuperSignal West Femto Chemiluminescent Substrate (Thermo Fisher Scientific) and Bio-Rad’s ChemiDoc MP imager.
Primary antibodies were purchased from Cell Signaling Technology: Phospho-STING (clone D7C3S, RRID:AB_2737062), Phospho-TBK1 (clone D52C2, RRID:AB_10693472), STING (clone D2P2F, RRID:AB_2943237), and TBK1 (clone D1B4, RRID:AB_2255663); or Santa Cruz Biotechnology: GAPDH (clone 6C5, RRID:AB_627679); or Sigma-Aldrich: Flag (catelog F1804, RRID:AB_262044).
Immunoprecipitation
Cells were washed with ice-cold PBS and scraped in immunoprecipitation buffer composed of 50 mM HEPES-NaOH (pH 7.2), 150 mM NaCl, 5 mM EDTA, 1% Triton X-100, protease inhibitor cocktail (25955, dilution) (Nacalai Tesque), and phosphatase inhibitor (8 mM Naf, 12 mM β-glycerophosphate, 1 mM Na3VO4, 1.2 mM Na2MoO4, 5 mM cantharidin, and 2 mM imidazole). The cell lysates were centrifuged at 15,000 rpm for 10 min at 4°C, and the resultant supernatants were incubated for 1 h or overnight at 4°C with anti-DYKDDDDK tag Antibody Beads. The beads were washed three times with immunoprecipitation wash buffer (50 mM HEPES-NaOH (pH 7.2), 150 mM NaCl, and 0.1% Triton X-100) and eluted with 2× Laemmli Sample Buffer. The immunoprecipitated proteins were separated with SDS-PAGE and transferred to the polyvinylidene fluoride membrane, then analyzed by western blot.
Stable cell lines
Human embryonic kidney 293T cells were CRISPR edited to introduce the E241K COPA mutation (E241K/E241K); guide RNA and HDR template listed in Table S5. Parental and E241K lines were transduced with lentivirus coding for 232R or HAQ STING fused to N-terminal enhanced green fluorescent protein (EGFP) and maintained under puromycin selection. Polyclonal populations were sorted to obtain single cell clones that were expanded prior to RT-qPCR screening to identify a set of clones with similar STING1 expression (within twofold). Clones were kept under puromycin selection. RNA isolation and RT-qPCR analysis was performed as for PBMCs other than cDNA generation with 1 µg of RNA. Cells were tested for mycoplasma contamination at least annually.
Sting1−/− MEFs were generated and transduced with EGFP fused to N-terminal STING variants and HaloTag7 fused to N-terminal Rab6a as previously described (Mukai et al., 2021). MEFs stably expressing EGFP-232R STING were transduced with Flag tag fused to N-terminal STING variants in a similar fashion.
Primary patient fibroblasts were grown from lungs explanted at time of transplantation from subjects A.V.1 (COPA 1) and I.I.1 (COPA 2) as previously described (Deng et al., 2020). Fibroblasts were transduced with EGFP fused to N-terminal STING variants as per MEFs.
Microscopy
MEFs: cells were fixed with 4% paraformaldehyde in PBS at room temperature for 15 min, permeabilized with 0.1% Triton X-100 in PBS at room temperature for 5 min, blocked with 3% BSA in PBS, and incubated with anti-GM130 antibody (clone 35; BD Biosciences). After washing with PBS three times, cells were then incubated with the secondary antibody at room temperature for 60 min, washed, and mounted with ProLongTM Glass Antifade Mountant (P36982; Thermo Fisher Scientific). For staining of Halo-Rab6a, cells were incubated with HaloTag SaraFluor 650T Ligand (1 µM) at room temperature for 30 min as previously described (Kuchitsu et al., 2023).
Images were captured with a Zeiss LSM880 with Airyscan confocal microscope, a photomultiplier tube fluorescence detector, and a Plan-Apochromat 63×/1.4 oil immersion DIC M27 objective. Microscope uses the Zeiss ZEN 2.3 SP1 FP3 (black, 64 bit) software. Individual cells were manually segmented to quantify imaging data from multiple cells. Pearson’s correlation coefficient was quantified by BIOP JACoP in Fiji plugin with region of interest data from Cellpose.
Primary human lung fibroblasts: cells were seeded onto glass coverslips coated with poly-L-lysine hydrobromide (MP Biomedicals) and treated as indicated. Cells were then fixed with 4% paraformaldehyde, permeabilized with 0.1% Triton X-100, and blocked with 3% BSA. Slides were incubated with anti-GM130 antibody (clone 35, RRID:AB_399411; BD Biosciences) antibody overnight at 4°C and incubated with fluorescent-conjugated secondary antibody for 60 min at room temperature. Slides were then mounted with FluorSave Reagent (Millipore) and kept at 4°C in the dark.
Images were captured with a Leica TCS SPE confocal microscope, a photomultiplier tube fluorescence detector, and an ACS APO 63×/1.3 oil immersion objective as previously described (Deng et al., 2020). Microscope uses the Leica LAS AF software. Background subtraction was performed in Fiji (RRID:SCR_002285).
Online supplemental material
Fig. S1 shows additional pedigrees, Kaplan–Meier plots for symptom onset and survival of affected patients and unaffected carriers, and PBMC STING1 expression. Fig. S2 shows the STING1 expression in STING-transduced 293T cells, inflammatory cytokine expression in STING-transduced MEFs, and western blots of dual STING-expressing MEFs, demonstrating cross-allele interaction and dominant impact of HAQ STING. Fig. S3 shows the interferon scores, STING1 expression, and intracellular STING localization of STING-transduced primary human lung fibroblasts. Table S1 provides the detailed clinical information for select study subjects, including all unaffected carriers. Table S2 links the study participants to prior publications. Table S3 provides the results of interferon score testing per subject. Table S4 provides the results of serum interferon activity per subject. Table S5 lists the primers used in this study.
Data availability
Acknowledgments
We sincerely thank the patients and their families for their ongoing engagement with research. We thank Martin Leong of the Pulmonary Division at University of California, San Francisco (UCSF) for biostatistics advising. Data for this study were acquired at the Center for Advanced Light Microscopy–CVRI Microscopy core on microscopes purchased though the UCSF Research Evaluation and Allocation Committee, the Gross Fund, and the Heart Anonymous Fund. Graphical abstract was created in BioRender. Simchoni, N. (2025) https://BioRender.com/r79c788.
This work was supported by the National Institutes of Health grants NIH R21AI160107 and R01AI168299, the American Thoracic Society, and the Children’s Interstitial Lung Disease Foundation. N. Simchoni was supported by an NIH Institutional Training Grant (T32AR007304) and Postdoctoral Individual National Research Service Award (F32HL172586). T. Taguchi was supported by JSPS KAKENHI Grant Number JP24H00548, JST CREST (JPMJCR21E4), The Takeda Science Foundation, The Uehara Memorial Foundation. Y. Kuchitsu was supported by The Graduate school of Life Sciences Research Encouragement Award 2024.
Author contributions: N. Simchoni: conceptualization, formal analysis, investigation, methodology, resources, validation, visualization, and writing—original draft, review, and editing. S. Koide: conceptualization, formal analysis, investigation, validation, and visualization. M. Likhite: fanalysis and investigation. Y. Kuchitsu: formal analysis, funding acquisition, investigation, methodology, visualization, and writing—original draft. S. Kadirvel: formal analysis. C.S. Law: investigation, methodology, project administration, and resources. B.M. Elicker: conceptualization, data curation, and writing—review and editing. S. Kurra: investigation. M.M.-K. Wong: resources. B. Yuan: data curation and formal analysis. A. Grossi: investigation and writing—review and editing. R.M. Laxer: resources, validation, and writing—review and editing. S. Volpi: resources, supervision, validation, and writing—review and editing. D. Dissanayake: investigation, resources, and writing—review and editing. T. Taguchi: conceptualization, funding acquisition, investigation, project administration, supervision, validation, visualization, and writing—original draft. D.B. Beck: conceptualization, data curation, formal analysis, funding acquisition, visualization, and writing—original draft, review, and editing. T.P. Vogel: investigation, resources, and writing—review and editing. A.K. Shum: conceptualization, funding acquisition, project administration, supervision, and writing—review and editing.
References
Author notes
Disclosures: N. Simchoni reported a patent to HAQ STING gene therapy for COPA syndrome pending. C.S. Law reported a patent to HAQ STING gene therapy for COPA syndrome pending. M.M.-K. Wong reported owning GeneDx stock (105 shares). R.M. Laxer reported “other” from Eli Lilly, Sanofi, Novartis, Sobi, and Akros Pharma outside the submitted work. D.B. Beck reported personal fees from Sobi, Novartis, GSK, Alexion, and Genesis Therapeutics outside the submitted work. T.P. Vogel reported personal fees from SOBI, Pfizer, Moderna, and Novartis, and “other” from AstraZeneca outside the submitted work, and being a member of the scientific advisory board of the COPA Syndrome Foundation. A.K. Shum reported a patent to HAQ STING gene therapy for COPA syndrome pending. No other disclosures were reported.


