While checkpoint blockade immunotherapies have widespread success, they rely on a responsive immune infiltrate; as such, treatments enhancing immune infiltration and preventing immunosuppression are of critical need. We previously generated αPD-1 resistant variants of the murine HNSCC model MEER. While entirely αPD-1 resistant, these tumors regress after single dose of oncolytic vaccinia virus (VV). We then generated a VV-resistant MEER line to dissect the immunologic features of sensitive and resistant tumors. While treatment of both tumor types induced immune infiltration and IFNγ, we found a defining feature of resistance was elevation of immunosuppressive cytokines like TGFβ, which blunted IFNγ signaling, especially in regulatory T cells. We engineered VV to express a genetically encoded TGFβRII inhibitor. Inhibitor-expressing VV produced regressions in resistant tumor models and showed impressive synergy with checkpoint blockade. Importantly, tumor-specific, viral delivery of TGFβ inhibition had no toxicities associated with systemic TGFβ/TGFβR inhibition. Our data suggest that aside from stimulating immune infiltration, oncolytic viruses are attractive means to deliver agents to limit immunosuppression in cancer.
Introduction
As cancer progresses, it establishes an immunosuppressive tumor microenvironment (TME) that alters local stromal and immune cells to prevent immune infiltration, recognition, and function. These include physical barriers to infiltration, alterations in the local metabolic milieu, the recruitment of immunosuppressive cell types, and elevation of soluble factors that can dampen immunity (DePeaux and Delgoffe, 2021). Many of these features have been shown to promote tumor progression at the steady state, but also are associated with resistance to immunotherapies like checkpoint blockade, which utilizes monoclonal antibodies to block inhibitory receptors like PD-1 on the surface of infiltrating T cells.
Indeed, checkpoint blockade immunotherapies have had widespread success in a variety of solid tumors, prolonging the lives of millions of patients. However, these therapies rely on the presence of a pre-existing immune infiltrate, and in patients that carry immunologically inert tumors, checkpoint blockade has shown little success. Thus, there remains a critical need for treatment modalities that can promote immune infiltration as well as limit suppression within the TME.
Oncolytic viruses (OVs) preferentially infect tumor cells and can be utilized for cancer therapy. These viruses, by natural tropisms and engineered selectivity, replicate in tumor cells leading to tumor lysis, release of pathogen-associated molecular patterns and damage-associated molecular patterns, and ultimately T cell priming with tumor and viral antigen (Bommareddy et al., 2018). The adaptive immune response is stimulated in response to the patient’s own tumor neo-antigens, acting essentially as a patient-specific vaccination (Zamarin et al., 2014; Oh et al., 2017; Fend et al., 2015). This immune-stimulatory action of OVs has the potential to inflame the TME and initiate new antitumor immunity. Currently, there is only one FDA-approved OV in the US, talimogene laherparepvec (T-VEC, Imlygic), an oncolytic herpesvirus, approved for use in advanced melanoma (Andtbacka et al., 2015). Recently, there has been interest in combining checkpoint blockade with OV therapy (Ribas et al., 2017; Nakao et al., 2020; Hwang et al., 2020), and these combinations, along with preclinical studies with other types of OVs, have had preclinical promise. However, there have been difficulties translating these findings to clinical success, demonstrating that there is still much to understand about their mechanism of action.
A key defining feature of OVs is their ability to be engineered not only to promote tumor selectivity but also to deliver gene therapy to the TME. T-VEC, for instance, delivers the gene for GM-CSF to the tumor (Andtbacka et al., 2015) to support APC recruitment. But these genetic payloads need not be immunologic in nature; for instance, our group has demonstrated that metabolic support can be delivered to new tumor infiltrate by encoding adipokines like leptin into the virus (Rivadeneira et al., 2019). While most OVs in the clinic are designed to deliver immune stimulation, encoding cytokines like IL-2, IL-12, etc., OVs, in general, promote robust immune infiltration on their own (Rivadeneira et al., 2019). Thus, genetic payload rationally designed to augment immunity through other mechanisms may be more efficacious.
While many OV studies report the induction of cytotoxic CD8+ T cells after treatment, the role of immunoregulatory factors is less apparent in OV therapy despite controlling resistance mechanisms in the TME. Key among these resistance mechanisms is the recruitment of regulatory T (Treg) cells to the TME and the heightened concentration of inhibitory cytokines like TGFβ. Treg cells, among other factors present in the TME, including soluble, cellular, and structural factors, can prevent immune infiltration and activity, and consequently immunotherapy efficacy (DePeaux and Delgoffe, 2021). Thus, we sought to study the immunoregulatory mechanisms associated with OV resistance and engineer OVs to neutralize these inhibitory factors.
In this study, we used serial in vivo passaging of a tumor model sensitive to oncolytic vaccinia virus (VV) treatment to generate paired isogenic tumor cell lines resistant or sensitive to therapy. This allowed direct comparison for deep understanding of the immunologic mechanisms underlying OV-responsive tumors. Analysis of the infiltrate from these various tumor models revealed that while tumors treated with OVs showed infiltration of new T cells, a defining feature within the TME of resistant tumors was the phenotypic stability of Treg cells, linked directly to increases in TGFβ production. We engineered an oncolytic vaccinia that expressed a potent TGFβ inhibitor and found that mice bearing resistant tumors exhibited dramatic responses when treated with this agent, which could be extended to synergy with checkpoint blockade therapy in an extremely aggressive melanoma model.
Results
Response to oncolytic vaccinia is not determined by viral kinetics or oncolysis
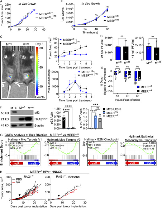
We sought to determine the immunologic mechanisms of resistance to OVs. To do this, we first identified a tumor model that responds to oncolytic vaccinia and subsequently developed a resistant line from it. The murine model of HPV+ (human papilloma virus) head and neck squamous cell carcinoma (HNSCC), MEER, a mouse oropharyngeal line transformed with hRAS and HPV E6/E7, is partially sensitive to anti-PD-1 therapy (Zandberg et al., 2021). Our lab has previously rendered this line αPD-1 resistant through serial passaging and treatment in mice (Zandberg et al., 2021). Mice bearing this checkpoint blockade–resistant MEER variant were treated with a single intratumoral (IT) dose (2.5 × 105 PFU/mouse) of oncolytic vaccinia (VV, Western reserve strain). This oncolytic, “double deleted” vaccinia virus has a luciferase reporter, an insertion of GFP in the thymidine kinase (TK) locus, and a deletion of virulence growth factor, which make the virus more selective for replication in tumor cells (McCart et al., 2001). Remarkably, after a single IT dose of VV, we observed complete tumor clearances (complete responses, CR) in 67% of mice and a significant extension of survival compared with PBS IT injection control (Fig. 1 A). Thus, this aggressive model is remarkably sensitive to VV while being entirely resistant to αPD-1 therapy.
At this treatment dose, some mice did not experience tumor regression and ultimately succumbed to disease. One such tumor was resected from a treated animal and implanted into new mice. Once reaching 20 mm2, these tumors were treated with VV (IT, 2.5 × 106 PFU/mouse) and monitored for response to therapy. Treatment-resistant tumors were again resected, and this process was repeated three times until a MEER derivative (termed MEERvvR) stably resistant to VV therapy was generated (Fig. 1, B and C). Treatment of MEERvvR tumors now carried just a 14% CR rate, compared to 67% of the parental line, termed MEERvvS going forward. As patients in the clinic are most commonly treated with multiple doses of OV, we next treated MEERvvR-bearing mice with a repeated dosing regimen to determine if they retained VV resistance. Mice bearing MEERvvR tumors were treated IT with VV and given two additional doses at 4 and 8 d after the initial treatment. We found that with repeated dosing, the CR rate was almost exactly the same as with single-dose therapy, 10% compared to 14% (Fig. 1 D). Thus, MEER tumors maintain resistance to VV therapy even with multiple doses.
Using these two lines, we then investigated potential causes for the differential response to VV. First, we determined that there were no baseline differences in tumor growth, either in vivo (Fig. S1 A) or in vitro (Fig. S1 B). Next, we used in vivo luciferase imaging to investigate differences in viral replication as a potential resistance mechanism. Mice bearing MEERvvS or MEERvvR were treated IT with 2.5 × 105 PFU of VV, which contains a virally encoded luciferase, and imaged using the IVIS system every 24 h for 5 d after treatment. We found no significant differences in viral replication between the MEERvvS and MEERvvR tumors and found that viral replication peaked at day 3 (Fig. S1 C). Notably, there is no significant difference in tumor size during days 0–5 of treatment (Fig. S1 C); tumor growth does not diverge until days 7–10 after treatment (Fig. 1 A). Next, we tested how much active virus could be produced by the tumor lines. MEERvvS and MEERvvR were plated and infected with VV at a multiplicity of infection (MOI) of 0.1 and supernatant was harvested at 24 and 48 h. This supernatant was tittered on HeLa cells using a crystal violet plaque assay. No significant difference in virus production was observed (Fig. S1 D). We tested viral-induced cell death between the tumor lines. Again, MEERvvS and MEERvvR were plated and infected with VV at an MOI of 0.1. Viability was determined by flow cytometry over time (Fig. S1 E) with no significant differences at any tested timepoint. These data show that viral kinetics and oncolysis were unchanged by rendering the tumor VV resistant.
The original MEER line was generated by transforming murine tonsillar epithelial cells (MTE) with HPV16 E6/E7 and hRas (Hoover et al., 2007). To ensure that during the generation of resistance in these lines they did not lose these transgenes, we performed Western blot analysis of p53, which is targeted for proteasomal degradation by HPVE6/E7 and subsequently lost, and mutant hRASG12V in MEERvvS, MEERvvR, and MTE-LXSN, which are MTE cells containing the control empty vector (EV). We found that MTE-LXSN cells retained p53 expression that was lost in both MEER lines (Fig. S1 F). This showed that there was no loss of E6/E7 expression in either line, as treatment with a proteasomal inhibitor leads to the return of p53 in as little as 3 h (Hoover et al., 2007). The MEER lines also had no significant difference in hRASG12V expression which was not present in the MTE-LXSN cells (Fig. S1 F). We also performed bulk RNA sequencing (RNA-seq), and through gene set enrichment analysis found repression in MEERvvS of Myc target genes, G2/M checkpoints, and epithelial to mesenchymal transition compared with MEERvvR (Fig. S1 G). These changes suggest that while gaining resistance to VV therapy, the MEERvvR line maintained its identity while acquiring several beneficial programs to generally support resistance.
We next sought to determine if adaptive immunity was required for sensitivity to VV therapy. To test this, we treated RAG1-deficient mice bearing MEERvvS tumors with VV as in previous studies. We found no difference in tumor growth between PBS control and VV-treated tumors in this model (Fig. S1 H), suggesting that the adaptive immune response is critical for VV therapy and that the lytic effect of the virus is not sufficient for tumor clearance. Taken together, these data suggest that CRs to OVs observed in MEERvvS were due to an effect on the adaptive immune system, not an inherent sensitivity to oncolysis or enhanced viral spread.
MEERvvR tumors contain higher concentrations of TGFβ and more stable Treg cells
Having established that responses to OV in the MEERvvS model were due to adaptive immunity, we performed cytokine analysis of the tumor interstitial fluid (TIF) to profile the balance of suppressive and stimulatory cytokines in the MEERvvS and MEERvvR tumors. In untreated tumors, we observed significantly higher levels of the protumorigenic IL-6 (Fisher et al., 2014; Fig. 2 A) and the suppressive cytokines IL-10 (Fig. 2 A) and TGFβ (Fig. 2 B) in MEERvvR compared with MEERvvS. This corresponded with the RNA-seq data as both IL-6 and TGFβ can lead to changes in myc signaling and epithelial–mesenchymal transition in tumor cells (Massagué, 2008; Abaurrea et al., 2021). As IL-10 and TGFβ are associated with suppressive Treg cells (Fu et al., 2004) and these cells expressed the highest levels of TGFβRII of the T cells in the TME (Fig. 2 C), we next investigated the phenotype of Treg cells between the tumor types. To do so, we implanted both tumor types into contralateral sides of a single mouse to profile the effect of separate TME on the same immune system (Fig. 2 D). We observed that Treg cells in MEERvvR tumors had significantly higher surface latent associated protein (LAP)–TGFβ1 (Fig. 2 E) and the integrin GARP (Fig. 2 F), which is involved in the cleavage of LAP-TGFβ1 to the mature, active form of TGFβ1 (Wang et al., 2012). Both LAP-TGFβ1 and GARP are associated with more suppressive Treg cells (Marie et al., 2005; de Streel et al., 2020). CD103, an integrin involved in cell–cell interactions, adhesion, and tissue homing, is maintained by TGFβ signaling in Treg cells (Konkel et al., 2017). Expression of CD103 was also significantly higher in the MEERvvR tumors (Fig. 2 G) and was greatly increased upon trafficking from the draining lymph node (dLN) to the tumor (Fig. 2 G and Fig. S2 C). Treg cells in MEERvvR also had a significantly higher surface expression of neuropilin-1 (Nrp1), which stabilizes Treg cell function in cancer (Fig. 2 H; Delgoffe et al., 2013). Interestingly, TCF1 was significantly higher in Treg cells in MEERvvS tumors (Fig. 2 I). In Treg cells, TCF1 deletion has been shown to upregulate Foxp3, IL2Ra (CD25), and TGFβ1, as well as other activation markers, and are superior at suppressing CD8 T cell proliferation and tumor control (Mammadli et al., 2023; Osman et al., 2021; Delacher et al., 2020). We find that in accordance with this, Treg cells in MEERvvR tumors have significantly higher CD25 and CD122 expression (Fig. 2, J and K) compared with Treg cells in MEERvvS, as well as higher PD-1 and Tim3 expression (Fig. 2 L), markers of Treg activation. Together these data suggest that Treg cells in MEERvvR are more suppressive and stable than in MEERvvS.
These trends hold true in the dLNs as well; however, the magnitude of expression is different (Fig. S2, A–H). While expression of TGFβ-dependent and activation markers are higher in the tumor (Fig. 2, E–K), Nrp1 and TCF1 are higher in the lymph node, as expected (Fig. S2, D and E). We also find that LAP-TGFβ1, GARP, Nrp1, CD122, and PD-1+Tim3+ expression are all higher on CD4+ Foxp3− conventional T cells (Tconv) cells in MEERvvR tumors compared with MEERvvS (Fig. S2, J–P). However, this expression is on a much lower scale than what is observed in Treg cells, so while it does appear that the suppressive TME affects Tconv cells in MEERvvR, it is not to the same degree as Treg cells.
We observed higher Nrp1 expression on Treg cells in MEERvvR tumors (Fig. 2 H) which acts to stabilize Treg cells through its role as a co-receptor for TGFβ (Glinka and Prud’homme, 2008; Delgoffe et al., 2013). Nrp1, however, is also critical for maintaining Treg cell stability in the presence of high IFNγ (Overacre-Delgoffe et al., 2017). Treg cells that have low or no surface Nrp1 in the TME have increased IFNγ signaling and shift to a more Th1-like phenotype, producing IFNγ themselves and becoming less suppressive. As OVs, and poxviruses in particular, induce production of IFNγ within the TME (Worschech et al., 2009), we next isolated TIF from untreated and VV-treated tumors to determine IFNγ levels. Using an IFNγ ELISA, we found that 7 d after VV treatment there is significant induction of IFNγ in both sensitive and resistant tumors to similar levels (Fig. 2 M). Concomitantly, in MEERvvS tumors, Tconv, CD8+, and Treg cells all have significant increases in STAT1 signaling 7 d after VV treatment compared with PBS, indicative of increased IFNγ response (Fig. 2, N–P). However, this was not observed in MEERvvR tumors (Fig. 2, N–P), despite T cells within both tumor types expressing similar levels of the IFNγR (Fig. S3 A). Moreover, Treg cells harbor elevated pSTAT1 even in the absence of VV treatment in MEERvvS (Fig. 2 Q).
Consistent with low surface Nrp1 (Fig. 2 H) and high responsiveness to IFNγ (Fig. 2, P and Q), oncolytic VV treatment induced IFNγ production directly by the Treg cells only within MEERvvS tumors (Fig. 2 R), displaying a fragile Treg cell phenotype in tumors with low TGFβ and high IFNγ. Thus, while both tumors harbor elevated concentrations of IFNγ after VV treatment, T cells in the resistant environment have decreased ability to respond to IFNγ, which helps Treg cells avoid a fragile phenotype.
T cell infiltrate in MEERvvR tumors has reduced functionality compared with MEERvvS
As the Treg cells in MEERvvR appear to be more suppressive and stable, we next investigated other T cell types (effector CD8+ and Tconv populations) in the two models. We found that in MEERvvR tumors, there was a significant reduction in effector T cells (CD62L− CD44+, Fig. S2, R and S). Interestingly, there is also a small but significant decrease in naïve (CD62L+ CD44−) and increase in effector Tconv cells in the dLN of MEERvvR (Fig. S2 R). We also found a decrease in both dLN and tumor of TCF1 expression in Tconv (Fig. S2 T) and CD8+ (Fig. S2 U). TCF1 is a marker of stemness and is important for differentiation of Tconv cells and maintenance of a stem-like CD8+ T cell population in the tumor, which is critical for response to checkpoint blockade (Zhao et al., 2022). Together, these data show that, concordant with increased Treg cell suppression, there is a reduced effector response in the tumor of the MEERvvR.
To determine the effect of Treg cell stability after VV treatment, we profiled the immune infiltrate 7 d after VV treatment (Fig. 3 A), when tumors were still of comparable size. Regardless of tumor type, we observed an increase in both absolute numbers and the percentage of CD8+ T cells (Fig. 3 B). We also observed an increased in the counts of Tconv cells and the ratio of Tconv:Treg cells in VV-treated tumors (Fig. 3 C). No significant change was observed in counts of Treg cells, while percentage was decreased (Fig. 3, D and F).
While effector T cell influx occurred in all tumors, the functionality of these cells was markedly different. VV-treated MEERvvS tumors harbored more polyfunctional Tconv cells (Fig. 3, E and F). After VV treatment, there was a significant increase in PD-1+Tim3− CD8+ T cells and a significant decrease in PD-1+Tim3+ exhausted CD8+ T cells (Fig. 3, G and I) in both tumors; however, only in MEERvvS was there an increase in granzyme B+ producing CD8+ T cells (Fig. 3, H and I) compared with MEERvvR. Thus, tumors fated to experience a CR to VV have functional differences within the tumor infiltrate. There were no significant differences between MEERvvS and MEERvvR in infiltration of T cells or functionality in the dLN, showing that these functionality differences are maintained in the tumor (Fig. S3, B–L). Interestingly, while there was no increase in cytokine production by CD8+ T cells after VV treatment (Fig. 3, J and K), T cells in MEERvvS produced significantly more IFNγ in the PBS condition than MEERvvR. This further suggests that CD8+ T cells in sensitive tumors are more functional, even at baseline.
As we saw decreases in the Treg cell population after treatment (Fig. 3 F), we wanted to address the possibility that VV treatment may cause loss of Foxp3 and generate “ex-Treg” cells. To do so, we used a Foxp3Cre.ERT2.GFP × Rosa26LSL.Td.Tomato mouse model to verify that these cells were not losing Foxp3 expression (Fig. S3 M). These mice were treated with tamoxifen 2 d prior to VV treatment to activate Cre recombinase and induce irreversible TdTomato signal in addition to their Foxp3-GFP reporter. If a cell was expressing Foxp3 before treatment and lost it, becoming an ex-Treg, it would continue to express TdTomato but lose GFP expression. 7 d after treatment, we observed no TdTomato+ GFP− cells in these mice, suggesting that these cells do not lose Foxp3 expression. The GFP+ Tomato− cells observed are newly generated Treg cells that entered the tumor after the tamoxifen treatment.
Together, our data suggest the MEERvvS TME harbors Treg cells primed to be inflammatory, such that IFNγ induced by viral infection promotes a state of Treg cell fragility, resulting in a less immunosuppressive environment and greater effector function of the newly induced T cell infiltrate.
High intratumoral TGFβ reduces sensitivity to IFNγ
We next asked if high intratumoral TGFβ in MEERvvR tumors was the cause of the reduced responsiveness of immune cells to inflammatory signals after VV treatment. TGFβ is a pleiotropic cytokine with very immunosuppressive effects within the TME (Massagué, 2008). TGFβ can both directly suppress T cell infiltration and activity and differentiate and stabilize Treg cells. Further, consistent with previous reports in conventional T cells, TGFβ treatment of Treg cells directly inhibits STAT1 signaling upon IFNγ treatment (Fig. 4 A). This has been shown to occur through induction of the protein tyrosine phosphatase SHP-1, which reduces JAK-STAT signal (Reardon and McKay, 2007; Park et al., 2005). It has been previously shown that IFNγ can reduce the suppressive capacity of Treg cells (Overacre-Delgoffe et al., 2017). Culturing Treg cells in the presence of TGFβ and IFNγ for 2 d prior to use in an in vitro suppression assay fully restores their suppressive capacity compared with IFNγ culture alone (Fig. 4 B). This shows that TGFβ alone is enough to interrupt IFNγ signaling and maintain Treg cell function. As Nrp1 has previously been shown to enhance Treg cell stability in the TME, we tested if TGFβ alone was sufficient to induce increased surface Nrp1 on Treg cells. Indeed, TGFβ treatment of Treg cells in vitro leads to a significant increase in surface Nrp1 (Fig. 4 C). Altogether, TGFβ may be playing a dominant role in establishing an environment resistant to OV therapy by stabilizing Treg cells and inhibiting sensing of virus-induced IFNγ on all T cells.
To test the effects of TGFβ directly on responsiveness to VV treatment, we overexpressed TGFβ1 into the MEERvvS tumor line to generate MEERvvS-TGFβ OE and an EV control (MEERvvS-EV, Fig. S4 A). These tumors were treated with an IT injection of PBS or VV as described previously, and we observed that while the MEERvvS-EV maintained a CR rate of ∼70% as previously reported (Fig. 1 A), the MEERvvS-TGFβ OE tumors had only 36% of tumors undergo a CR (Fig. 4 D). The VV-treated TGFβ1 overexpressing tumors had a significantly reduced survival (Fig. 4 E) as well as an increased tumor growth (Fig. 4 F) compared with VV-treated EV tumors. Thus, elevating TGFβ within the TME of the sensitive MEER tumor was sufficient to reduce the responsiveness to VV therapy.
We also tested the levels of active TGFβ1-3 in other tumor models that are both sensitive and resistant to VV therapy to determine if this was a common resistance mechanism. We found that in MC38 (Rivadeneira et al., 2019) and B16-F10 (Deng et al., 2019; Jeon et al., 2022; Kim et al., 2009), which are sensitive and partially responsive to VV therapy, respectively, there are low levels of TGFβ, similar to what is found in MEERvvS (Fig. S4 B). Lewis lung adenocarcinoma (LLC; Fig. S4 C) and clone24 (C24; Fig. S5 A, Rivadeneira et al., 2019), which are resistant to VV therapy, contain higher concentrations of TGFβ than MEERvvS, similar to and exceeding MEERvvR (Fig. S4 B). This suggests that at least in the models tested, the level of TGFβ1-3 in the tumor may contribute to resistance to oncolytic VV therapy.
An oncolytic vaccinia that produces a TGFβRII inhibitor renders MEERvvR sensitive to treatment
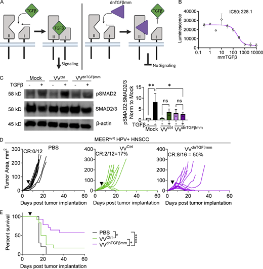
We next asked whether TGFβ could be targeted to overcome OV resistance. TGFβ has been difficult to target successfully in the clinic as systemically administered agents must balance potency with toxicity. Indeed, systemic TGFβ targeting can induce autoimmune side effects and cardiac toxicity (Teixeira et al., 2020). However, as OVs can be used to deliver genetic payload, we reasoned a genetically encoded TGFβ inhibitor would be restricted to the TME and thus could be exceptionally potent. We engineered VV to express a dominant negative, mini-monomeric TGFβ (termed dnTGFβmm) within the TK locus. This dnTGFβmm was derived from the original variant of a mutant form of TGFβ containing structurally guided mutations to prevent dimerization, generated by Kim et al. (2017). This small monomeric TGFβ fragment binds to TGFβRII, preventing the recruitment of TGFβRI, thus inhibiting receptor activity, and outcompeting endogenous TGFβ1-3 for receptor binding (Fig. 5 A). Treatment with this virus would force tumor cells to produce this potent TGFβ inhibitor within the local TME.
We confirmed inhibitory activity of recombinant dnTGFβmm using both TGFβ reporter cell lines (Fig. 5 B) and supernatants harvested from VVdnTGFβmm, VVctrl, or mock-infected HeLa cells to confirm a reduction in TGFβ signaling within T cells (Fig. 5 C). TGFβRII expression on the surface of T cells in the MEERvvR tumors was most highly expressed by Treg cells but was evident on all tumor-infiltrating T cells (Fig. 2 C).
We then asked whether resistant tumors could be rendered sensitive to VV if TGFβ inhibition was encoded in the virus. Strikingly, elite responses were regained in MEERvvR upon treatment with VVdnTGFβmm, resulting in over 50% long-term CRs (Fig. 5 D) as well as a significant increase in survival (Fig. 5 E) compared with VVctrl. Importantly, these mice had no autoimmune or other toxicity-induced side effects.
VVTGFβmm increases Treg cell fragility in MEERvvR tumors
To understand if there were phenotypic changes to the Treg cells after VVdnTGFβmm treatment, we analyzed the tumor infiltrate at 4 and 7 d after treatment in MEERvvR tumors. The 4-d timepoint was chosen as this is during the peak of viral infection and as such the inhibitor should still be produced and present in the TME, while at the 7-d timepoint, we examined the phenotype of the new T cell infiltrate.
4 d after treatment, we found a significant decrease in Treg cells in the VVdnTGFβmm group by counts compared with VVctrl (Fig. 6 A); however, we did not observe changes in Treg cell phenotype. 7 d after treatment, we found Treg cells in tumors treated with VVdnTGFβmm had significantly lower surface Nrp1 by percentage and human papilloma virus (MFI) than PBS or VVctrl-treated tumors (Fig. 6 B). This was consistent with our previous data showing that Nrp1 is increased on the surface of Treg cells when cultured with TGFβ. Consistent with the notion that TGFβ inhibits IFNγ signaling in Treg cells, these Treg cells had significantly higher STAT1 signaling than Treg cells in VVctrl-treated tumors (Fig. 6 C) while retaining similar Foxp3 expression to Treg cells in VVctrl tumors (Fig. 6 D). Increased IFNγ signaling while maintaining Foxp3 expression suggests these Treg cells become fragile once TGFβ signaling is lost. Treg cells in VVdnTGFβmm-treated tumors also had significantly lower surface LAP-TGFβ1, suggesting these cells may be less suppressive (Fig. 6 E). Together these data show that reducing TGFβ signaling in Treg cells sensitizes them to the increased IFNγ after VV treatment, causing Treg fragility.
Also 7 d after treatment, we found a significant increase in the percentage of CD4+ Tconv cells and CD8+ cells in the VVdnTGFβmm group compared with both VVctrl and PBS (Fig. 6 F). Commensurate with induction of Treg fragility, Tconv cells produced significantly increased levels of TNFα and IFNγ (Fig. 6 G). While treatment with both VVctrl and VVdnTGFβmm lead to increases in PD-1+Tim3− CD8+ T cells and reduced PD-1+Tim3+ exhausted T cells (Fig. 6 H), only VVdnTGFβmm increased TCF1 expression (Fig. 6 I). This phenocopies what was observed in VV-treated MEERvvS tumors (Fig. 3). These changes were again limited to the tumor, where the inhibitor is found (Fig. S4, D–K). Interestingly, Nrp1 was also significantly decreased on Tconv cells in the tumor (Fig. S4 L), showing that reduced TGFβ signaling may affect other cell types as well, although overall Nrp1 levels were overall much lower than what is observed on Treg cells.
Targeting TGFβ can increase Treg sensitivity to IFNγ, leading to a less suppressive Treg phenotype, ultimately resulting in an environment more responsive to immunomodulation.
VVdnTGFβmm can synergize with αPD-1
We also repeated these experiments in the C24 melanoma model to determine if this phenotype occurred in other VV-resistant tumors. This model is a single-cell derivative from a melanoma forming in the Ptenf/fBrafLSL-V600ETyrCre.ER mouse model and is resistant to most therapies, including PD-1 blockade, T cell therapies, and OVs (Najjar et al., 2019; Rivadeneira et al., 2019). Consistent with our previous work, VV induced tumor growth inhibition but did not result in any CRs (Fig. S5 A; Rivadeneira et al., 2019). We observed a similar T cell phenotype to the resistant MEERvvR model, wherein after treatment we observe modest increases in CD8+ T cells and increased Tconv:Treg ratio (Fig. S5, B and C) but no difference in functionality of those cells (Fig. S5, E and F). We observe similar TGFβ levels to MEERvvR (Fig. S4 B), as well as no increase in IFNγR activity in T cells (Fig. S5 F) or IFNγ production by Treg cells (Fig. S5 G). However, we do not observe a statistically significant increase in TIF IFNγ after VV treatment in the C24 (Fig. S5 H).
We next treated C24 with VVdnTGFβmm. In this model, we observed ∼20% CRs and a significant increase in survival after a single dose of VVdnTGFβmm (Fig. 7, A and C). When treating with VVctrl, we see no CRs as this model is entirely resistant to VVctrl. However, C24 treated with VV does not lead to increased IFNγ in the TME (Fig. S5 I) and as such we sought to combine VVdnTGFβmm with an immunotherapy capable of elevating IFNγ. We combined VVdnTGFβmm with αPD-1 (Garris et al., 2018) and found remarkable synergy. While VVctrl and αPD-1 produced modest combined benefit in C24 melanoma (Fig. 7, B and C), 67% of mice experienced CRs when αPD-1 was combined with VVdnTGFβmm (Fig. 7, B and C). Indeed, we found that after VVdnTGFβmm and three doses of αPD-1, Treg, Tconv, and CD8+ cells all produced significantly more IFNγ than VVdnTGFβmm +Iso (Fig. S5, I–K). In the combination treatment, we also observed a loss of PD-1+Tim3+ effector Treg cells (Fig. S5 L) and an increase in TCF1 in Treg cells (Fig. S5 M), which may lead to reduced suppression (Mammadli et al., 2023; Osman et al., 2021; Delacher et al., 2020). We also observed increased TCF1 in the CD8+ T cells (Fig. S5 N). Together, these data suggest that in a tumor model that does not experience IFNγ induction from VV alone, combining with another immunostimulatory therapy such as αPD-1 can lead to the fragility of Treg cells and increase effector function.
Finally, we tested this combination therapy in an abscopal setting to determine if there were any benefits of VVdnTGFβmm +αPD-1 at distant uninjected sites. Mice were given two C24 tumors on opposing flanks, one of which was treated IT with VVdnTGFβmm, and αPD-1 therapy was started 4 d after treatment and continued three times per week (Fig. S5 O). While we observed no increase in survival (Fig. S5 P), we did observe a slowing in growth of the uninjected lesion given αPD-1 compared with isotype control (Fig. S5 Q). This shows promise that targeted combination therapy may induce responses at distant tumor sites.
Discussion
OVs, which can inflame and lyse tumors, promote T cell infiltration, and deliver payload to the local environment, carry the potential to immunologically activate otherwise “cold” tumors. However, despite substantial investigation and investment into OVs, clinical trials have not shown broad success apart from the initial approval of T-VEC in 2014. Recently, a trial of T-VEC in combination with pembrolizumab failed in phase Ib/III in HNSCC (Harrington et al., 2020) and in phase III in melanoma (Gogas et al., 2021), despite a promising phase II trial in melanoma and a rational combination approach designed to promote new T cell influx and enhance their activity with αPD-1 blockade (Ribas et al., 2017). A phase III clinical trial of PexaVec, a VV containing the immune-stimulatory cytokine GM-CSF, in hepatocellular carcinoma also failed due to an inability to outperform standard-of-care chemotherapy (http://ClinicalTrials.gov, NCT02562755). These clinical trial failures point to a need for a deeper understanding of the unique mechanisms of resistance to oncolytics as resistance mechanisms may not apply broadly across immunotherapies. In this study, we used paired sensitive or resistant tumors (along with an immunologically inactive melanoma model) to dissect the “common” features of OV treatment versus those that ultimately produce durable responses. In doing so, we uncovered tumor-derived resistance mechanisms paving the way for a more potent therapy.
We found no differences in the kinetics of VV or lytic ability of VV in the MEER tumor models. While we also observed no differences in the infiltration of effector T cells between the tumor types, what defined efficacy was the phenotype of the pre-existing, tumor-resident Treg cells, which we found to be directly related to TGFβ in the TME. We found that in mice bearing contralateral MEERvvS and MEERvvR, the Treg cells infiltrating the sensitive tumor are primed for fragility, harboring lower surface Nrp1 expression, lower TGFβ signatures (LAP-TGFβ, GARP, and CD103 surface expression), and a higher sensitivity to IFNγ via STAT1 signaling. Treg cells in MEERvvS were also less activated (lower PD-1, Tim3, CD25, and CD122 expression), and these tumors had higher infiltration of effector Tconv and CD8+ cells. After OV treatment, IFNγ increases in the tumor interstitial fluid in both MEERvvR and MEERvvS; however, in accordance with a more fragile phenotype, only MEERvvS infiltrating Treg cells have increased IFNγ signaling and consequent IFNγ production, consistent with previous data (Overacre-Delgoffe et al., 2017). This less-suppressive TME may allow for increased effector function of the virus-stimulated, de novo infiltrate.
TGFβ is known to support and stabilize Treg cells, as well as enhance tumor progression and metastasis and act directly to suppress effector T cells and dendritic cells in the TME (Massagué, 2008). We confirmed an increase in TGFβ in the TIF of MEERvvR at the steady state. We and others (Park et al., 2005; Reardon and McKay, 2007) have shown that TGFβ can directly repress IFNγ signaling in T cells and, as such, TGFβ may directly act to stabilize Treg cells in resistant tumors, despite high levels of IFNγ induced with VV treatment. In support of this, we found that while when Treg cells are cultured with IFNγ their suppression is reduced, when cultured in the presence of both IFNγ and TGFβ their suppression was maintained. We also found that overexpressing TGFβ1 in the sensitive MEER line was enough to render these tumors resistant to VV therapy. While our data suggest that Treg cells are a major responder to TGFβ within resistant tumors, it is likely that TGFβ acts on multiple cell types within the TME. For example, at baseline, Tconv cells in the MEERvvR have higher expression of some TGFβ related markers (GARP, Nrp1, LAP-TGFβ1; Fig. S2, J, K, and M) than in MEERvvS. This demonstrates that these cells are also TGFβ responsive, however not to the same extent as Treg cells since these markers are not expressed to the same level in Tconv cells. Future work will elucidate the major responders to TGFβ and those that are the most affected by its inhibition in combination with VVdnTGFβmm.
These data highlight that treating a heavily immunosuppressive tumor with an OV may not alter the suppressive mechanisms of the TME. While OVs are superb for mobilizing an immune response, if the TME is suppressive, additional therapeutic measures may be needed to combat environmental immunosuppression to enable this de novo response. Our data show that only in tumors primed for Treg cell fragility were therapeutic responses complete. In fact, the destabilization of Treg cells through IFNγ has previously been shown to be required for αPD-1 therapy (Overacre-Delgoffe et al., 2017). As such, this may be a common thread of immunotherapy; increasing Treg cell sensitivity to cytokines like IFNγ helps drive a more complete anti-tumor immune response.
TGFβ inhibition has long been a target of cancer biologists and immunologists; however, it requires balancing toxicity with potency (Teixeira et al., 2020). OVs, especially double-stranded DNA viruses such as vaccinia, serve as excellent platforms to deliver a genetic payload into the tumor; our group has previously used this method to successfully deliver a metabolic modulator (Rivadeneira et al., 2019), and T-VEC is engineered to deliver a payload of GM-CSF into the tumor (Andtbacka et al., 2015). This mechanism for delivery of a TGFβ inhibitor has two benefits over systemic administration. First, it allows for local delivery of the inhibitor. As the virus is injected into the tumor and only replicates within the tumor (Fig. S1 C), the production of the inhibitor is restricted to actively replicating virus. Second, as the inhibitor is encoded within the virus, it is only produced over the period of time the virus is present; once the virus is cleared no more inhibitor will be produced. This keeps the virus local to the tumor and temporally restricted to a short window, between day 1 and 5 after treatment. Indeed, we observed no symptoms of toxicity or long-term autoimmunity in the mice treated with VVdnTGFβmm.
We found that VVdnTGFβmm significantly increased survival in the MEERvvR as well as induced complete tumor regressions in 50% of mice. Concordant with the increase in response, we also observed phenotypic changes in the TMEs of MEERvvR which aligned with those of MEERvvS. This included a decrease in surface Nrp1, LAP-TGFβ, and GARP, and an increase in STAT1 signaling on Treg cells. We also observed increases in survival and CRs in the C24 model, which is incredibly resistant to multiple forms of immunotherapy (Najjar et al., 2019; Rivadeneira et al., 2019). By combining VVdnTGFβmm with αPD-1 in the C24 model, this triple therapy (oncolytic vaccinia, dnTGFβmm, and αPD-1) resulted in a striking 67% of tumors completely regressing. In fact, in an abscopal model of C24, we found that this combination was even able to significantly reduce tumor growth in the uninjected lesions compared with VVdnTGFβmm + isotype control. We found in the C24 model that while these tumors had high TGFβ like MEERvvR, treatment with VV alone did not increase IFNγ in the tumor. Treating with αPD-1 led to increased IFNγ production by all T cells in the tumor and increased responses when combined with VVdnTGFβmm. This confirmed the rationale for combining therapies: oncolytic vaccinia to increase tumor-infiltrating T cells, dnTGFβmm to reduce TME suppression, and αPD-1 to improve the anti-tumor T cell response and increase intratumoral IFNγ.
It has been shown by other groups that TGFβ inhibition may have an effect on viral replication (Ilkow et al., 2015; Oh et al., 2017) while others have shown no effect (Hutzen et al., 2017). In our system, the inhibitor is produced by the virus itself and as such, replication has been initiated before the inhibitor can reach appreciable levels. Our data clearly demonstrate that despite highly potent TGFβ signaling inhibition, VV was still effective at promoting a robust antitumor response as evidenced by increased T cell infiltration, and as such we do not feel this is a major concern. As previously described, we saw no adverse effects in mice treated with dnTGFβmm. Our mice were treated with one IT dose; however, patients are often given multiple doses over a period of many weeks when treated with OVs. Additional preclinical studies will ultimately evaluate the effect of a long-term dosing schedule with this inhibitor.
OV immunotherapy has immense promise to act as a potent immunologic adjuvant in cancer. However, the immunologic mechanism of action has not been rigorously studied. While the majority of prior work has focused on CD8 and conventional CD4 T cells, our study highlights the importance of suppressive populations in OV therapy. Much of the focus within OVs has been on increasing the immune stimulatory effects of the virus with such mechanisms as virally produced GM-CSF and IL-12 or a combination with checkpoint blockade. Shifting the focus of the field toward understanding the mechanisms of resistance against OVs and rationally designing combination therapies to alleviate the tolerogenic mechanisms in the TME may be more beneficial to improve responses to OVs. Further, OVs may also be a more attractive way to therapeutically target TGFβ signaling, as their local and temporally restricted delivery allows for high potency without systemic toxicity. In this way, the therapeutic efficacy of many forms of immunomodulatory therapy for cancer hindered by TGFβ may be similarly improved.
Materials and methods
Mice
C57/BL6 mice were obtained from Jackson Laboratories, bred in-house, and bred off-site at Charles River. Foxp3-RFP reporter mice (C57BL/6-Foxp3tm1Flv/J), Foxp3-Ametrine reporter (C57BL/6.Foxp3flpo-mAmetrine), and RAG1 knockout (C57BL/6-Rag1tm1Mom/J) mice were bred in-house and off-site at Charles River. Foxp3Cre-ERT2.GFP × Rosa26LSL.Td.Tomato mice were bred in-house. Thy1.1 mice were obtained from Jackson Laboratories. Mice used in experiments were male and female between 6 and 10 wk old at the initiation of the study. All animal work and protocols in this study were approved by the University of Pittsburgh Institutional Animal Care and Use Committee, accredited by the Association for Assessment and Accreditation of Laboratory Animal Care.
Cell culture
Tumor experiments were conducted with MEER, C24, LLC, B16-F10, MC38, and PanCO2 tumors. The MEER tumor line is an MTE that stably expresses E6/E7 and H-ras and has been rendered resistant to anti-PD-1 therapy through serial treatment in vivo (Zandberg et al., 2021). C24 is a single-cell clone derived from a melanoma tumor from a female Ptenf/fBrafV600ETyrCre.ER mouse (Najjar et al., 2019). HeLa cells, an immortalized epithelial line, were a gift from Dr. Saumendra Sarkar, University of Pittsburgh, Pittsburgh PA, USA. MFB-B11 cells, a fibroblast line from a TGFβ−/− mouse transfected with a TGFβ reporter plasmid, was a gift from Dr. Andrew Hinck (Tesseur et al., 2006). MTE-LXSN cells are an immortalized MTE line containing the EV that was used to generate the original MEER line and were a gift from Dr. Robert Ferris, University of Pittsburgh, Pittsburgh PA, USA (Hoover et al., 2007). C24, B16-F10, MC38, LLC, MFB-B11, and HeLa cells were cultured in DMEM, supplemented with 10% FBS (vol/vol). MFB-B11 cells were supplemented with the addition of hygromycin (15 μg/ml). PanCO2 cells were cultured in RPMI and supplemented with 10% FBS (vol/vol). MEER and MTE-LXSN cells were cultured in DMEM/F12 supplemented with 10% FBS (vol/vol), epidermal growth factor, insulin, transferrin, hydrocortisone, cholera toxin, and tri-iodo-tyronine (all from Sigma-Aldrich; Williams et al., 2009). MEERvvR was cultured on a fibronectin (Sigma-Aldrich) coated plate. All cells were maintained at 37°C with 5% CO2.
Tumor models
MEERvvR was generated from the MEERvvS line. A MEERvvS tumor (Zandberg et al., 2021) that grew out after IT treatment with 2.5 × 106 PFU of VV was mechanically digested, reimplanted into C57BL/6 mice, and treated with another round of VV. This was repeated three times until a stable MEERvvR line was developed.
C57BL/6 were implanted intradermally with 250,000 C24, MEERvvR, MEERvvS, MEERvvS-EV, or MEERvvS-OE tumors. When tumors reached ∼20 mm2, they were treated IT with a 25-μl injection of PBS, VV/VVctrl, or VVdnTGFβmm. VV was dosed at 2.5 × 105 PFU/mouse except in Figs. 5, 6, and 7 (and corresponding supplement), which were done at 2.5 × 106 PFU/mouse. For αPD-1 treatment, mice were injected intraperitoneally (IP) three times per week with αPD-1 (J43) or isotype control (Armenian Hamster IgG) at 2 mg/kg. Tumor growth was monitored until tumors reached 15 mm in any direction. In some experiments, two MEERvvR or two C24 were implanted on opposing ends of the back of the same mouse. In these experiments, one tumor was treated the same as in single-tumor experiments and αPD-1 treatments occurred the same as well. In some experiments, single MEERvvR tumors were treated multiple times with PBS or VV. In these experiments, mice were treated with IT PBS or VV as previously described, and at 4 and 8 d after treatment were treated again.
For tumor infiltrating lymphocyte (TIL) analysis, tumors (C24, MEERvvS, and MEERvvR) were implanted and treated the same way. At 4 or 7 d after treatment, tumors were harvested and digested as previously described (Scharping et al., 2017). In some experiments, a MEERvvS and a MEERvvR tumor were implanted on opposing ends of the back of the same mouse. These tumors were not treated but instead harvested at an average size of 75 mm2, or about 12 d after implantation.
For in vivo viral imaging, tumors (MEERvvS and MEERvvR) were implanted and treated with VV at 2.5 × 105 PFU per mouse. Starting at 24 h after treatment, mice were given an IP dose of luciferin (30 mg/ml). After 10 min, mice were imaged in the IVIS Spectrum In Vivo Imaging System. Mice were imaged every day for 5 d after treatment.
To harvest tumor interstitial fluid, tumors (MEERvvS, MEERvvR, C24, LLC, B16, MC38, and PanCO2) were harvested at ∼75 mm2 into an empty 15-ml conical tube. Tumors were then placed onto a 5-μm nylon membrane filter in a fresh conical tube and spun at 3,000 RPM for 20 min. The volume of interstitial fluid was recorded and then stored at −80°C until analysis via IFNγ ELISA, Luminex, or TGFβ reporter assay.
Generating TGFβ overexpressing MEER line
The lentiviral vectors pHIV-RFP720 and pHIV-RFP720-E2A-mTGFβ were produced using the Addgene plasmid pHIV-iRFP720-E2A-Luc (#104587; Addgene) as backbone. For the pHIV-RFP720 vector, two segments of the original plasmid were produced by PCR designed to produce overhangs. Then the segments were used for a HiFi DNA Assembly (NEB). The pHIV-RPF720-E2A-mTGFβ vector was produced using a segment from the original vector produced with PCR and a gBlock from IDT. These plasmid DNA fragments were used for a HiFi DNA Assembly. Briefly, the PCR fragments were digested with DpnI (#R0176S; NEB) to remove the original plasmid without overhangs and gel isolated (#T1020S; NEB Monarch DNA Gel extraction kit). 25 ng of each DNA fragment was added into a reaction with HiFi DNA Assembly (#E2621S; NEB), and the resulting plasmid was transformed into 5-α competent Escherichia coli (NEB). The colonies were mini-prepped (#27104; QIAGEN) and sent for Sanger Sequencing to Genewiz to confirm. The bacteria carrying the desired plasmid was then isolated with NucleoBond Xtra Midi Plus EF (#740422; Takara).
After plasmid generation, LentiX 293T cells (#632180; Takara) were transfected with three plasmids: the viral plasmid (pHIV-RFP720 or pHIV-RFP720-E2A-mTGFβ), psPAX2 (#12260; Addgene), and pMD2.G (#12259; Addgene) at 4:3:1 ratio and the transfection reagent Xfect (#631318; Takara). After 4 h, the transfection mix was removed and fresh media was added. Viral supernatants were collected after 2 d and filtered. This fresh virus was used to spin-transduce MEERvvS cells at 10% confluency for 2 h at 2,000 × g with 1:2,000 polybrene (stock solution 10 mg/ml). The cells were allowed to rest overnight; viral media was removed in the morning and fresh media was added. After 2 d, transfected cells were sorted by RFP720 expression. TGFβ overexpression was then confirmed by Western blot.
OV production
VVdnTGFbmm was generated as previously described in Rivadeneira et al. (2019). In brief, a Western Reserve strain of VV lacking B18R and with TK inactivation (Kirn et al., 2007) was used. The pSC65 cloning plasmid (provided by Professor Bernie Moss, National Institutes of Health) was remade using Gibson cloning (New England Biolabs) so that firefly luciferase was expressed from the pSE/L promoter and the dnTGFβmm with an IL-2 signal sequence was expressed from the p7.5 early/late promoter. This was recombined into the TK gene using Gibson cloning (NEB).
The dnTGFβmm was developed and produced in the lab of A.P. Hinck. It is described in Ludwig et al. (2021). In brief, this is mini-monomer binds TGFβRII with the same affinity as TGFβ1 and TGFβ3 dimers; however, it cannot recruit TGFβRI.
HeLa cells were infected with VVctrl or VVdnTGFβmm at an MOI of 0.1 for 2 h in DMEM supplemented with 10% FBS (vol/vol). Virus was then removed and fresh media was added. Once cytopathic effect was visible (∼48 h after infection), cells were harvested into their supernatant by gentle rinsing. Cells were then pelleted, resuspended into 10 ml of 10 mM Tris-HCl (pH 7.0), and lysed by three cycles of freeze–thaw. The resulting supernatant was layered onto a sucrose cushion (36% sucrose in 10 mM Tris-HCl, pH 7.0) and spun for 2 h at 14,500 RPM at 4°C. The viral pellet was resuspended in 200 μl of 10 mM Tris-HCl and stored at −80°C. Purified virus was tittered on HeLa cells using a crystal violet plaque assay.
Flow cytometry
Cell surface staining was performed on ice in PBS for 20 min with surface antibodies and Zombie Viability Dye (BioLegend). Cells were then washed in PBS and either run for live panels or fixed with 4% paraformaldehyde for 5 min at room temperature and then washed in PBS. For phospho staining, cells were fixed with ice-cold 90% methanol at −20°C for 20 min, then washed with permeabilization wash buffer (eBioscience), and stained overnight at 4°C. For nuclear staining, cells were fixed with the Foxp3 Transcription factor fixation kit (eBioscience) for 20 min at room temperature and then stained overnight at 4°C. For cytokine restimulation, lymphocytes were restimulated with PMA and ionomycin for 5.5 h in the presence of a Golgi plug (BD Biosciences). Surface staining was performed as above followed by fixation with the CytoFix/CytoPerm kit (BD Biosciences) and stained overnight at 4°C for intracellular cytokine staining.
Flow antibody information
The following antibody clones were utilized for flow cytometry experiments: CD4 (GK1.5; BioLegend), CD8 (53-6.7; BioLegend), Nrp1 (3E12; BioLegend), IFNγ Receptor 1 (2E2; eBioscience), IFNγ Receptor β chain (MOB-47; BioLegend), PD-1 (29F.1A12; BioLegend), Tim3 (RMT3-23; BioLegend), CD45 (30-F11; Biolegend), LAP-TGFβ1 (TW7-16B4; BioLegend), GARP (F011-5; BioLegend), CD103 (2E7; BioLegend), TCF1/7 (812145; R&D Systems), CD44 (IM7; BioLegend), CD62L (MEL-14; BioLegend), CD25 (PC61; BioLegend), CD122 (TM-β1; BioLegend), Granzyme B (GB11; BioLegend), Foxp3 (FJK-16 s; eBioscience), TNFa (MP6-XT22; BioLegend), IFNγ (XMG1.2; BioLegend), pSTAT1 ser727 (A15158B; BioLegend), and pSTAT1 tyr701 (A17012A; BioLegend).
Bulk RNA-seq analysis
MEERvvS and MEERvvR were cultured in vitro as described above, and cDNA was generated using SMART-seq HT kit (Cat # 634456; Clontech) using 1,000 cells. cDNA product was checked by Tape Station D5000 from Agilent Technologies 2200 to make sure cDNA was successfully generated. Library construction was done using Nextrera XT kit # 15031942 from Illumina. 1 ng cDNA was used in a total volume 5 µl. Sequencing was done using NextSeq 500 System. High Output 75 Cycles kit with run Parameter Paired Read 150 cycles (2 × 75).
Sequencing reads were trimmed for adapters and then aligned to Mus musculus reference genome (Mus_musculus_ensembl_v80_Sequence) using CLC Genomics Workbench. Using CLC Genomics Workbench, differential gene expression was found with statistical cut-offs of P value <0.05, max group means >1, and |foldchange| >1.5. Heatmaps were generated using R package pheatmap with log2 transformed transcript counts per million (trimmed mean of M-values adjusted).
Gene set enrichment analysis (Mootha et al., 2003; Subramanian et al., 2005) was performed on differentially expressed genes using the Hallmark gene set.
ELISA
The ELISA plate was coated with 50 μl of capture antibody (Anti-Mouse IFNγ; BioLegend; 1:1,000 in PBS) at 4°C overnight. The next morning the plate was washed three times with wash buffer (PBS + 0.05% Tween-20). The plate was blocked with 200 μl blocking buffer (PBS + 1% BSA) for 1 h at room temperature. After washing three times, the samples and standard curve were added (50 μl), diluted in blocking buffer, and incubated at room temp for 1 h. The plate was washed five times and the detection antibody was added (Biotin Anti-Mouse IFNγ; BioLegend; 1:1,000 in blocking buffer) for 1 h at room temperature After five washes, HRP streptavidin (1:500 in blocking buffer; BioLegend) was added and incubated for 30 min at room temperature After seven washes, tumor mutational burden substrate A (50 μl) and tumor mutational burden substrate B (50 μl) were added to develop the samples, and 50 μl of H2SO4 was added to stop the reaction. The plate was read at 450 nm.
TGFβ reporter assay and IC50
The reporter assay protocol was followed from Tesseur et al. (2006). Briefly, MFB-B11 cells were plated at 40,000/well in a flat-bottomed 96-well plate and allowed to adhere for 3–4 h. Standards and samples were then added in 50 μl of DMEM + 10% FBS. After 24 h, 20 μl of supernatant was pulled and added to a 96-well ELISA plate with 20 μl of p-nitrophenyl phosphate. Samples were incubated for 4 h at room temp in the dark and then the absorbance was read at 405 nm.
The inhibitory activity (IC50) of the dnTGFβmm was determined using the protocol previously described in Kim et al. (2017). Briefly, HEK293 cells stably transfected with the CAGA12TGFβ reporter were used for the luciferase reporter assays. Cells were cultured with the dnTGFβmm in a dose-response gradient and stimulated with a sub-EC50 dose of TGFβ3 (10 pm) for 16 h. Cells were trypsinized, luciferase activity was read with a Promega GloMax luminometer (Promega), and luciferase activity was normalized to total protein levels determined by bicinchoninic acid protein assay. GraphPad Prism 6 was used to fit the data to standard models for ligand activity (EC50) and ligand inhibitory activity (IC50; GraphPad).
Immunoblotting
Treg cells were sorted from spleen and lymph nodes of Foxp3RFP or Foxp3Ametrine mice by Foxp3-reporter expression (MA900; Sony) and then 250,000 cells per condition were cultured in serum-free media for 3 h followed by culture in 100 ng/ml IFNγ (Peprotech), 100 ng/ml TGFβ (R&D systems), or both for 30 min. Cells were then harvested for Western blotting.
MEERvvR, MEERvvS, and MTE-LXSN cells were cultured at 50,000 per well of a 24-well plate. 100,000 cells were harvested 24–248 h later for lysis.
Cells were lysed in 1% NP-40 lysis buffer, cell debris was removed by centrifugation, and samples were boiled for 10 min in NuPAGE LDS sample buffer (Thermo Fisher Scientific) and dithiolthreitol (Thermo Fisher Scientific). Lysates were then separated by SDS-PAGE using 4–12% Bio-Rad gels. Samples were then transferred from the gel to a polyvinylidene difluoride membrane and blocked in 5% milk in Tris-buffered saline 0.1% Tween-20 (TBST). The membrane was then incubated overnight at 4°C with primary antibodies diluted in a blocking buffer. The membrane was washed five times for 5 min in TBST. The membrane was incubated with secondary antibody (anti-mouse or anti-rabbit HRP, Jackson ImmunoResearch) in blocking buffer for 1 h at room temperature and subsequently washed five times for 5 min with TBST. Protein was visualized by chemiluminescence by using Western Lightning ECL (PerkinElmer). Antibodies were obtained from the following companies: STAT1 (Cell Signaling), pSTAT1 Y701 (Cell Signaling), β-actin (Santa Cruz), pSMAD2 (Cell Signaling), SMAD2 (Cell Signaling), Ras G12V (Cell Signaling), and p53 (Cell Signaling).
Microsuppression assay
Treg cells were sorted from spleen and lymph nodes of Foxp3RFP or Foxp3Ametrine mice by Foxp3-reporter expression (MA900; Sony), then spun down and sorted again to ensure purity. Cells were then stimulated overnight with PMA (0.1 µg/ml), ionomycin (1 µg/ml), and IL2 (100 U/ml) at 1 × 106 cells/ml. The next morning, stimulation was washed off and cells were placed into no cytokine, IFNγ (100 ng/ml), TGFβ (100 ng/ml), or both, with IL2 (100 U/ml). After 48 h, Treg cells were sorted from their conditions by Foxp3-reporter. CD4+ responder cells and APCs were also sorted from a Thy1.1+ mouse. CD4+ responder cells were stained with Cell Trace Violet proliferation dye (Thermo Fisher Scientific). CD4+ responder cells were then mixed 1:1 with APCs and αCD3 (3 μg/ml; BioLegend). 30k Treg cells were plated in the top row of a 96-well round bottom plate and serially diluted. The APC:responder mix was added into these wells so that the first well contained a 1:2 Treg:responder ratio and that was diluted by half at each dilution. After 72 h, the cells were analyzed by live flow cytometry to read out the proliferation of the CD4+ Thy1.1+ responder cells compared with no Treg cell control.
Online supplemental material
The supplementary information contains data confirming similar viral kinetics in the MEERvvR and MEERvvS tumors (Fig. S1) as well as additional dLN flow data and profiling of Tconv cells in the tumor (Figs. S2, S3, and S4). It also contains confirmatory data from the generation of the MEERTGFb-OE tumor line (Fig. S4 A) as well as additional profiling and tumor growth data from the melanoma model C24 (Fig. S5).
Data availability
Acknowledgments
We would like to acknowledge the following funding sources: for G.M. Delgoffe, a National Institutes of Health (NIH) Director’s New Innovator Award (DP2AI136598); R01AI171483, the Hillman Fellows for Innovative Cancer Research Program; a Stand Up to Cancer–American Association for Cancer Research Innovative Research Grant (SU2C-AACR-IRG-04-16); the Alliance for Cancer Gene Therapy; the University of Pittsburgh Medical Center Hillman Cancer Center Skin Cancer and Head and Neck Cancer Specialized Programs of Research Excellence (P50CA121973 and P50CA097190; NIH); the Mark Foundation for Cancer Research’s Emerging Leader Award; a Cancer Research Institute’s Lloyd J. Old STAR Award and the Sy Holzer Endowed Immunotherapy Fund; for K. DePeaux, National Cancer Institute (NCI) F31-CA247129 and NCI T32-CA082084; for A.P Hinck, National Institute of General Medical Sciences GM58670 and NCI CA233622. This work used the University of Pittsburgh Medical Center Hillman Cancer Center Flow Cytometry and Animal Facilities, supported in part by grant P30CA047904 (NIH).
Author contributions: K. DePeaux performed all experiments unless otherwise noted here, analyzed data, and wrote the manuscript. C. Hinck and L. Wieteska performed the EC50 assays for recombinant dnTGFβmm. D.B. Rivadeneira performed the LLC growth curve and assisted with editing the manuscript. K. Lontos assisted with cloning for the TGFβ overexpressing tumor line. D. Wilfahrt assisted with the suppression assay. V.G. Dean and W.G. Gunn ran Western blots of MEER and MTE-LXSN cells and assisted with growth curve measurements. M.J. Watson performed bulk RNA-seq alignment and analysis. T. Yao ran the TGFβ reporter assays for Fig. S4. A.P. Hinck designed the dnTGFβmm and provided TGFβ reporter lines. G.M. Delgoffe conceived the study, oversaw the research, aided in data interpretation, obtained study funding, and edited the manuscript.
References
Author notes
Disclosures: K. DePeaux, A.P. Hinck, G.M. Delgoffe, and S.H. Thorne reported a patent to use dnTGFβmm-expressing oncolytic viruses for cancer therapy pending. S.H. Thorne was an employee of Kalivir Immunotherapeutics during the conduct of the study. A.P. Hinck reported grants from Kalivir Immunotherapeutics during the conduct of the study. G.M. Delgoffe reported grants from Kalivir Immunotherapeutics during the conduct of the study and personal fees from Novasenta, RemplirBio, Century Therapeutics, and Astellas outside the submitted work. No other disclosures were reported.



