The genetic causes of primary antibody deficiencies and autism spectrum disorder (ASD) are largely unknown. Here, we report a patient with hypogammaglobulinemia and ASD who carries biallelic mutations in the transcription factor PAX5. A patient-specific Pax5 mutant mouse revealed an early B cell developmental block and impaired immune responses as the cause of hypogammaglobulinemia. Pax5 mutant mice displayed behavioral deficits in all ASD domains. The patient and the mouse model showed aberrant cerebellar foliation and severely impaired sensorimotor learning. PAX5 deficiency also caused profound hypoplasia of the substantia nigra and ventral tegmental area due to loss of GABAergic neurons, thus affecting two midbrain hubs, controlling motor function and reward processing, respectively. Heterozygous Pax5 mutant mice exhibited similar anatomic and behavioral abnormalities. Lineage tracing identified Pax5 as a crucial regulator of cerebellar morphogenesis and midbrain GABAergic neurogenesis. These findings reveal new roles of Pax5 in brain development and unravel the underlying mechanism of a novel immunological and neurodevelopmental syndrome.
Introduction
Autism spectrum disorder (ASD) refers to a heterogeneous continuum of neurodevelopmental abnormalities characterized by social, cognitive, and behavioral features, which include impaired communication skills, abnormal social interactions, and repetitive and stereotyped actions (Quesnel-Vallieres et al., 2019; Vorstman et al., 2017; Wang et al., 2014). The etiology of ASD has a strong genetic component, as ∼5% of ASD individuals carry de novo or inherited mutations in known ASD-causing loci, and single nucleotide or copy number variants in candidate ASD risk genes have been found in ∼25% of all ASD cases (Quesnel-Vallieres et al., 2019; Vorstman et al., 2017). Based on phenotypic heterogeneity and genetic complexity, ASD is considered to be primarily a multifactorial disorder. PAX5 has been identified as a candidate ASD risk gene by the discovery of heterozygous PAX5 mutations in individuals with ASD (Gofin et al., 2022; Iossifov et al., 2012; O’Roak et al., 2014; Stessman et al., 2017). Here, we demonstrate that PAX5 mutations can cause a monogenic form of ASD.
During embryogenesis, the transcription factor Pax5 is expressed, together with the related Pax2 protein, in the isthmic organizer at the midbrain–hindbrain boundary (Urbánek et al., 1994) that controls the patterning and neuronal specification of the posterior midbrain and anterior hindbrain, from which the cerebellum develops (Zervas et al., 2005). Pax5 mutant mice exhibit abnormal morphogenesis of the posterior midbrain and anterior cerebellum (Urbánek et al., 1994), while both the midbrain and cerebellum fail to develop in Pax2, Pax5 double-mutant embryos due to lack of the isthmic organizer (Schwarz et al., 1997). Within the hematopoietic system, Pax5 is exclusively expressed in the B lymphoid lineage (Fuxa and Busslinger, 2007), where it functions as an essential regulator of B cell commitment (Nutt et al., 1999), development (Horcher et al., 2001), and immunity (Calderón et al., 2021). At the molecular level, Pax5 performs a dual role in B lymphopoiesis by acting as a transcriptional repressor to suppress B lineage–inappropriate genes (Delogu et al., 2006; Revilla-i-Domingo et al., 2012) and as an activator to induce gene expression required for B cell development and function (Revilla-i-Domingo et al., 2012; Schebesta et al., 2007). In mature B cells, Pax5 additionally promotes phosphoinositide 3-kinase (PI3K) signaling by down-regulating expression of the phosphatase and tensin homolog (PTEN) protein, a negative regulator of this pathway (Calderón et al., 2021). Another important function of Pax5 is to suppress B cell tumorigenesis in mice (Cobaleda et al., 2007) and humans (Mullighan et al., 2007), where heterozygous PAX5 mutations prominently contribute to the development of B cell acute lymphoblastic leukemia (Gu et al., 2019). By identifying a patient with biallelic PAX5 mutations, we now demonstrate that PAX5 deficiency can also cause neurodevelopmental abnormalities including ASD in addition to hypogammaglobulinemia.
Results
Characterization of a patient with biallelic PAX5 mutations
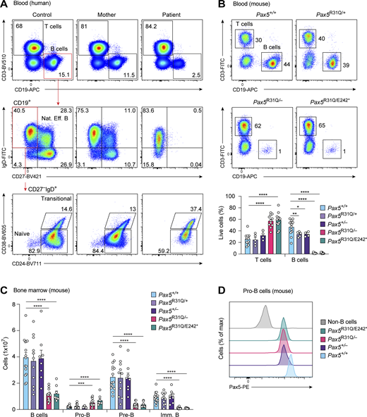
A male patient with recurrent infections at the age of 2.5 yr was diagnosed initially with hypogammaglobulinemia and later also with ASD, combined with sensorimotor and cognitive deficits (Fig. 1 A; patient description in Materials and methods; Tables S1 and S2). Whole-exome sequencing (WES) of peripheral blood mononuclear cells of the patient identified two mutations in the PAX5 gene, which resulted in the missense mutation R31Q (PAX5-c.G92A) in the N-terminal part of the DNA-binding paired domain and in the nonsense mutation E242Stop (PAX5-c.G724T) in the partial homeodomain of PAX5 (Fig. 1, B and C). The asymptomatic mother (I.B) of the patient (II.B) carried the R31Q mutation (Fig. 1, A and B), while the de novo mutation E242Stop (referred to as E242*) was also detected in epithelial cells of the patient (Fig. 1 B), suggestive of its sporadic generation in the paternal germline. Quantitative RT-PCR (RT-qPCR) amplification and subsequent cloning of the entire PAX5-coding sequence from naive mature B cells of the patient’s blood revealed that the two mutations were present on separate PAX5 alleles (Fig. 1 C). The same analysis furthermore demonstrated that the PAX5-c.G92A (R31Q) mRNA constituted 92.2% of all PAX5 mRNA in naive mature B cells of the patient, as most of the PAX5-c.G724T (E242*) transcripts were apparently eliminated by nonsense-mediated mRNA decay induced by the presence of the premature stop codon (Fig. 1 D). Consequently, the PAX5 protein consisted almost exclusively of the PAX5-R31Q protein, as shown by immunoblot analysis of EBV-immortalized B cells of the patient (Fig. 1 E). The E242* protein could, however, be stably expressed in transfected HEK-293T cells (Fig. 1 F). In contrast to the PAX5-E242* protein lacking the C-terminal transactivation domain, the PAX5-R31Q protein was able to activate a PAX5-dependent luciferase reporter gene in transiently transfected HEK-293T cells, albeit less efficiently compared with the wild-type PAX5 protein (Fig. 1 G). The stringent conservation of the arginine (R) residue 31 among all nine PAX proteins (Fig. 1 H) suggested that it may critically contribute to the DNA-binding function of the paired domain. Together, these data demonstrate that the E242* substitution is likely a null mutation due to mRNA degradation and absent transactivation function, whereas the R31Q substitution may be a hypomorphic mutation leading to impaired DNA binding.
B cell deficiency of the patient is caused by an early developmental arrest
Consistent with the near-absence of serum immunoglobulins (see patient description in Materials and methods; Table S1), B cells were strongly reduced in the peripheral blood of the patient relative to the mother and a healthy control (Fig. 2 A). Detailed flow-cytometric analysis demonstrated that the patient’s B cells consisted of transitional and naive mature B cells that expressed lower levels of the B cell surface proteins CD19 and IgD compared with B cells of controls (Fig. 2 A). Antigen-experienced CD27+ B cells, including natural effector and memory B cells as well as plasmablasts, were absent in the blood of the patient (Fig. 2 A and Table S1).
To gain insight into how the two human PAX5 mutations affect B lymphopoiesis and brain development in the patient, we generated two corresponding mouse models in view of the fact that the human and mouse Pax5 proteins differ at three only amino acid positions (Adams et al., 1992). To this end, we created the Pax5R31Q and Pax5E242* alleles by CRISPR/Cas9-mediated mutagenesis to generate the Pax5R31Q/E242* and Pax5R31Q/− mouse models (Fig. S1, A and B; Materials and methods). The Pax5R31Q/E242* and Pax5R31Q/− mice were viable and thriving in contrast to Pax5−/− mice, which die at weaning age (Urbánek et al., 1994). Similar to the patient, the frequency of B cells in the peripheral blood of Pax5R31Q/E242* and Pax5R31Q/− mice was strongly reduced compared with control Pax5+/+, Pax5R31Q/+, and Pax5+/− mice, as shown by flow cytometry (Fig. 2 B). Moreover, total B cell numbers were 3.5-fold reduced in the bone marrow of Pax5R31Q/E242* and Pax5R31Q/− mice relative to Pax5+/+, Pax5R31Q/+, and Pax5+/− mice (Figs. 2 C and S1 C). Pro-B cells were, however, 3-fold increased, while pre-B and immature B cells were 7- and 9-fold decreased in Pax5R31Q/E242* and Pax5R31Q/− mice compared with Pax5+/+, Pax5R31Q/+, and Pax5+/− mice, respectively (Figs. 2 C and S1 C). Intracellular Pax5 staining demonstrated that the Pax5-R31Q protein in Pax5R31Q/− pro-B cells was expressed at the same level as wild-type Pax5 in Pax5+/− pro-B cells (Fig. 2 D). Notably, there was no further increase in Pax5 expression in Pax5R31Q/E242* pro-B cells relative to Pax5R31Q/− pro-B cells, suggesting that the Pax5-E242* protein was also not expressed in mouse B cells (Fig. 2 D). In contrast to the Pax5R31Q/R31Q mice, no B cells were generated in the bone marrow of Pax5E242*/E242* mice (Fig. S1 D), which were growth retarded and died at weaning age like Pax5−/− mice (Urbánek et al., 1994). These data therefore provide conclusive evidence that Pax5E242* is a null allele and Pax5R31Q is a hypomorphic allele. In summary, we conclude that B cell development was partially arrested at the transition from pro-B to pre-B cell in the Pax5R31Q/E242* and Pax5R31Q/− mouse models.
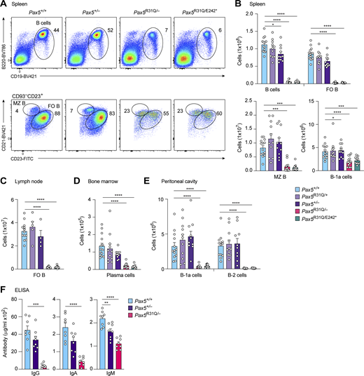
Strong reduction of mature B cell types in the two Pax5 mutant mouse models
Consistent with the low input of immature B cells from the bone marrow (Fig. 2 C), the numbers of total, follicular (FO), and marginal zone (MZ) B cells were greatly reduced in the spleen of nonimmunized Pax5R31Q/E242* and Pax5R31Q/− mice compared with Pax5+/+, Pax5R31Q/+, and Pax5+/− mice (Fig. 3, A and B). FO B cells in lymph nodes and long-lived plasma cells in the bone marrow were also strongly decreased in Pax5R31Q/E242* and Pax5R31Q/− mice relative to control mice (Fig. 3, C and D; and Fig. S1 E). The innate-like B-1a cells of the mouse, for which no equivalent human B cell type has been conclusively identified, are responsible for the secretion of natural IgM antibodies, which function as a first line of defense by neutralizing pathogens (Baumgarth, 2011). In contrast to all other B cell types, B-1a cells were only twofold reduced in the spleen, but were 10-fold decreased in the peritoneal cavity of Pax5R31Q/E242* and Pax5R31Q/− mice compared with control mice (Fig. 3, B and E). The minimal reduction of splenic B-1a cells is likely responsible for the minor decrease of the serum IgM level in nonimmunized Pax5R31Q/− mice, whereas the serum IgG and IgA levels were strongly decreased in these mice relative to Pax5+/+ and Pax5+/− mice (Fig. 3 F). In summary, all immunological data demonstrate that the Pax5R31Q/E242* and Pax5R31Q/− mice are equivalent mouse models with regard to their B cell developmental defects in the bone marrow and peripheral lymphoid organs. We therefore performed all subsequent experiments with Pax5R31Q/− mice.
Absence of B cell immune responses in Pax5R31Q/− mice
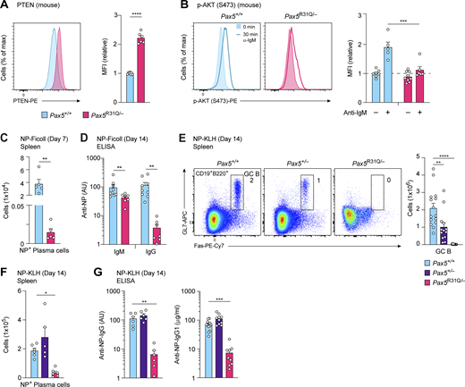
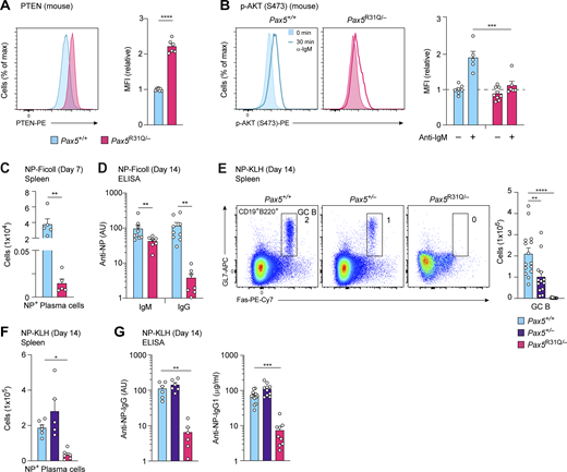
Pax5 has recently been shown to fulfill an important function in mature B cells by promoting PI3K signaling by down-regulating the expression of the PTEN protein, a negative regulator of this pathway (Calderón et al., 2021). The PTEN protein was also upregulated in Pax5R31Q/− FO B cells compared with Pax5+/+ B cells, which resulted in impaired phosphorylation of AKT at Ser473 after a 30-min stimulation with an anti-IgM antibody, as revealed by intracellular staining (Fig. 4, A and B). Analysis of EBV-immortalized B cells of the patient and a control revealed that PTEN expression was upregulated, and AKT phosphorylation at Ser473 was strongly reduced in B cells of the patient compared with the control (Fig. S1 F). We corroborated this result by stimulating naive mature B cells of the patient and a control for 30 min with anti-IgM, which induced phosphorylation of AKT at Ser473 in the control B cells, but not in B cells of the patient (Fig. S1 G). These data therefore demonstrated that the residual mature B cells of the patient were impaired in their function due to the observed PI3K signaling defect.
We next immunized Pax5R31Q/− and control Pax5+/+ mice with the T cell–independent antigen Pl4-hydroxy-3-nitrophenylacetyl (NP)–conjugated Ficoll. NP-specific plasma cells were strongly reduced on day 7 after NP-Ficoll immunization in the spleen of Pax5R31Q/− mice compared with Pax5+/+ mice (Fig. 4 C). Consistent with this finding, the anti–NP-IgG titer was 30-fold decreased in the serum of Pax5R31Q/− mice relative to Pax5+/+ mice on day 14 after immunization, indicating that the immune response to NP-Ficoll is strongly impaired in Pax5R31Q/− mice (Fig. 4 D). The anti–NP-IgM titer was, however, reduced only 2.3-fold in the serum of Pax5R31Q/− mice (Fig. 4 D), which may reflect the similarly small decrease of IgM-producing B-1a cells in the spleen of these mice compared with Pax5+/+ mice (Fig. 3 B). Immunization with the T cell–dependent antigen NP-keyhole limpet hemocyanin (NP-KLH) in the adjuvant alum demonstrated that no germinal center (GC) B cells were generated in the spleen of Pax5R31Q/− mice on day 14 after immunization (Fig. 4 E), similar to the absence of GC B cells in response to conditional Pax5 deletion in mature B cells (Calderón et al., 2021). Consequently, NP-specific plasma cells were strongly reduced in the spleen of Pax5R31Q/− mice (Fig. 4 F), which led to 17- and 19-fold lower levels of anti–NP-IgG and anti–NP-IgG1 in the serum of Pax5R31Q/− mice compared with Pax5+/+ mice, respectively (Fig. 4 G). Finally, immunofluorescence analysis of spleen sections confirmed the absence of GC B cells together with a strong reduction of B cells in Pax5R31Q/− mice (Fig. S1 H). In summary, these data demonstrated that the B cell immune responses to T cell–independent and T cell–dependent antigens were largely lost in the Pax5R31Q/− mouse model, consistent with the patient’s diagnosis of hypogammaglobulinemia.
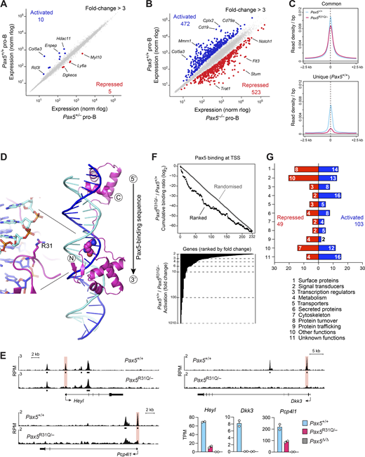
Gene expression changes caused by selective DNA binding of the Pax5-R31Q protein
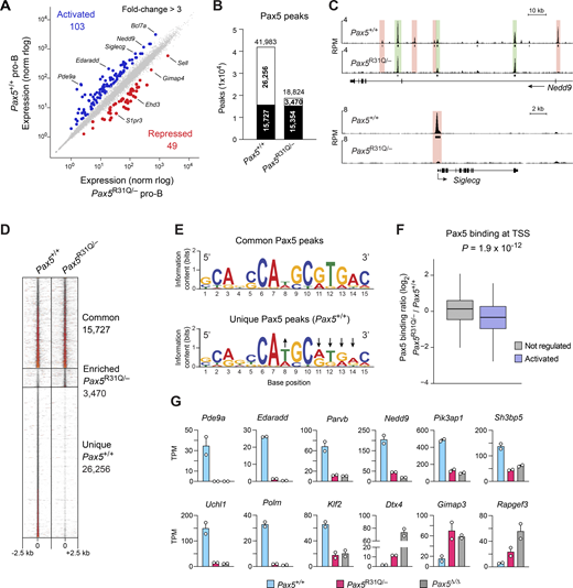
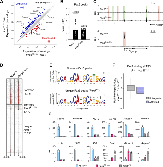
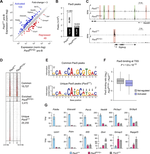
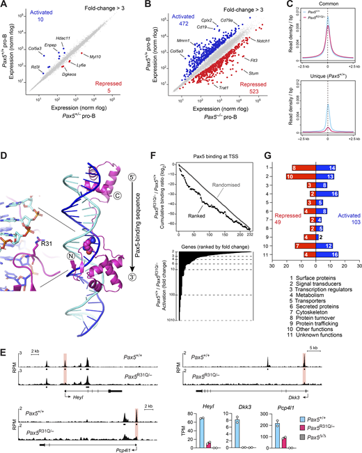
To investigate the molecular basis for the B cell developmental arrest in Pax5R31Q/− mice, we performed RNA sequencing (RNA-seq) with ex vivo–sorted Pax5+/+ and Pax5R31Q/− pro-B cells (Fig. 5 A). By considering mRNA expression differences of more than threefold between the two pro-B cell types, we identified 103 Pax5-activated and 49 Pax5-repressed genes that were deregulated in Pax5R31Q/− pro-B cells (Fig. 5 A and Table S3). Notably, only 10 activated and 5 repressed genes were deregulated in Pax5+/− pro-B cells compared with Pax5+/+ pro-B cells (Fig. S2 A and Table S4), indicating that the Pax5-R31Q protein must be responsible for the deregulation of most genes in Pax5R31Q/− pro-B cells. These 103 activated and 49 repressed genes were, however, only a subset of the 472 activated and 523 repressed genes identified by comparing Pax5+/+ and Pax5−/− pro-B cells (Fig. S2 B and Table S5), which raised the question whether binding of the Pax5-R31Q protein may be selectively lost at the subset of deregulated genes in Pax5R31Q/− pro-B cells. By using a Pax5 paired domain antibody for chromatin immunoprecipitation coupled with deep sequencing (ChIP-seq) of short-term cultured Pax5+/+ and Pax5R31Q/− pro-B cells, we identified 41,983 and 18,824 Pax5 peaks, respectively, with an overlap of 15,727 peaks between the two pro-B cell types (Fig. 5 B). Analysis of the Nedd9 and Siglecg genes revealed that Pax5 binding at individual Pax5 sites was present either in both pro-B cell types or only in Pax5+/+ pro-B cells (Fig. 5 C). Density heatmaps of Pax5 binding confirmed this “all-or-nothing” phenotype, as the common Pax5 peaks had a similar Pax5-binding density in contrast to the strong binding difference observed at the unique peaks present in Pax5+/+ pro-B cells (Figs. 5 D and S2 C). De novo motif discovery analysis revealed that the Pax5-binding motif detected at the unique Pax5 peaks was considerably weakened compared with the respective Pax5 consensus motif of the common peaks at nucleotide positions 11–14 (Fig. 5 E) that are known to interact with the N-terminal part of the paired domain (Czerny et al., 1993; Garvie et al., 2001; Fig. S2 D). This finding is consistent with the fact that arginine 31 (R31) interacts with the phosphate backbone in the minor groove of the DNA, thus specifically enhancing DNA binding of the N-terminal module of the paired domain (Garvie et al., 2001; Fig. S2 D).
To investigate a correlation between the loss of Pax5 binding and gene expression, we focused our analysis on Pax5 peaks in the transcription start site (TSS) region of activated genes, as exemplified by the analysis of Siglecg, Heyl, Dkk3, and Pcp4l1. In all four cases, the Pax5 peak present at the TSS in Pax5+/+ pro-B cells was lost in Pax5R31Q/− pro-B cells, which correlated with down-regulation of gene expression in Pax5R31Q/− pro-B cells (Fig. 5, A and C; and Fig. S2 E). To systematically investigate the correlation between loss of Pax5 binding at the TSS and down-regulation of gene expression in Pax5R31Q/− pro-B cells, we analyzed all activated genes that were more than twofold down-regulated in Pax5R31Q/− pro-B cells and contained a Pax5 peak at their TSS in Pax5+/+ pro-B cells. The ratio of Pax5 binding between Pax5R31Q/− and Pax5+/+ pro-B cells at the TSS of these activated genes was significantly reduced compared with that of expressed nonregulated genes (Fig. 5 F). We next explored whether the Pax5-binding difference at the TSS also correlated with the magnitude of gene expression difference. Plotting of the cumulative Pax5-binding ratio according to the ranked gene expression differences revealed that the loss of Pax5 binding at the TSS correlated with the degree of differential expression in Pax5R31Q/− pro-B cells compared with Pax5+/+ pro-B cells (Fig. S2 F). This correlation was lost, however, by randomizing the ranking order of gene expression differences (Fig. S2 F). We therefore conclude that the selective DNA binding of Pax5-R31Q is responsible for the observed gene expression differences in Pax5R31Q/− pro-B cells.
The deregulated genes code for proteins of distinct functional classes (Fig. S2 G). The three largest classes encoded by the activated genes are metabolic enzymes, cell surface proteins, and signal transducers, while signaling molecules and cell surface receptors were also prominently represented among the proteins encoded by the repressed genes (Fig. S2 G). As we could not explain the pro-B-to-pre-B cell developmental block by the loss or gain of function of a single deregulated gene, it is likely that the cumulative effect of several genes is responsible for the impaired B cell development in Pax5R31Q/− mice. Activated Pax5 target genes, which are interesting in this regard (Fig. 5 G), code for the signaling molecules Pde9a, Edaradd, Pik3ap1, Uchl1, Parvb, Nedd9, Sh3bp5, transcription factor Klf2, and DNA polymerase μ (Polm) involved in V(D)J recombination (Bertocci et al., 2003), while repressed genes code for the signal transducers Dtx4, Gimap3, and Rapgef3. In summary, our molecular analyses uncovered the selective DNA-binding specificity of Pax5-R31Q as a cause for gene dysregulation and identified regulated genes contributing to the B cell developmental block in Pax5R31Q/− mice.
PAX5 deficiency leads to aberrant motor control and motor learning
Next, we hypothesized that the neurological and psychiatric phenotype of the patient is caused by the underlying PAX5 mutations, particularly as PAX5 haploinsufficiency has been associated with ASD (Gofin et al., 2022; Iossifov et al., 2012; O’Roak et al., 2014; Stessman et al., 2017). Furthermore, the patient presented with sufficient sensorimotor symptoms in daily life to consider the diagnosis of developmental coordination disorder (see patient description in Materials and methods; Table S2). We therefore predicted that the Pax5R31Q/− and Pax5+/− mouse models should show ASD-related and motor control deficits.
To this end, we first obtained detailed information on the patient’s sensorimotor skills by subjecting him to the visuomotor adaptation (Krakauer et al., 1999) and the visuomotor assessment (Manns et al., 2000) tasks. In the visuomotor adaptation task, the visual feedback differs from the actual arm movement, which requires continuous manual compensation by adjusting the angle of the arm movement to adapt to these deviations (Video 1 and Fig. 6 A). The patient was able to complete the task (Fig. 6, B and C), but showed a high degree of execution noise in his movements (van der Vliet et al., 2018; Fig. 6 B) and delayed reaction times (Fig. 6 D), which is consistent with the previously observed motor deficits (see patient description in Materials and methods).
The visuomotor assessment tasks consist of seven assays that measure eye and hand movement kinematics, coordination, and memory (Video 2). The patient’s performance was within the normal range for pro-saccade, pro-tapping, and trajectory prediction tests (Fig. 6 E). However, eye movements were delayed in the pro-saccade task, and the patient had clear delays in initiating the hand movement towards the correct target in the trajectory prediction task (Fig. 6 F), indicating a visuomotor integration problem. In the pro-tapping task, the patient showed shorter eye latency than controls (Fig. 6 F). In addition, his performance was poor in the anti-saccade and anti-tapping tests (Fig. 6 E). In the incorrect trials, the patient looked towards the target and performed corrective saccades toward the opposite direction in >50% of the trials, suggesting that, although he understood the task, he was unable to inhibit the reflex toward the presented stimulus. His performance in the memory-saccade and memory-tapping tasks was too poor to quantify any latencies.
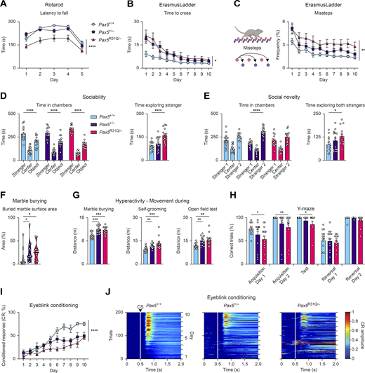
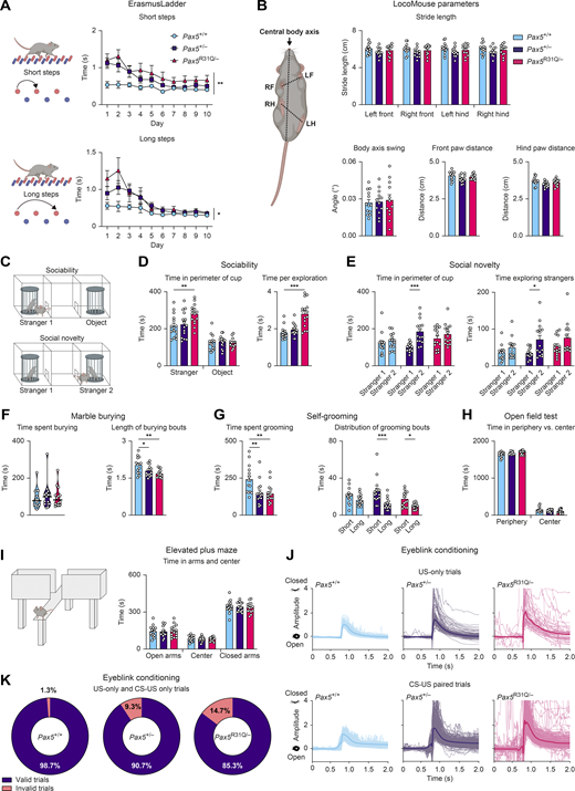
We next analyzed these findings in the mouse model. Pax5R31Q/− mice demonstrated substantial motor performance deficits in the Rotarod assay compared with Pax5+/− and Pax5+/+ mice (Fig. 7 A). In the ErasmusLadder test (Vinueza Veloz et al., 2015), both Pax5R31Q/− and Pax5+/− mice demonstrated impaired performance as illustrated by the prolonged time required to traverse the ErasmusLadder (Fig. 7 B), the increased frequency of missteps (Fig. 7 C), and the increased time performing short and long steps (Fig. S3 A). Although both mutant mouse strains exhibited clear motor performance deficits, we did not observe major gait abnormalities in the LocoMouse paradigm (Machado et al., 2015). Both mutants showed similar stride lengths, normal center body axis swing, and comparable distances measured between the front and hind paws during locomotion (Fig. S3 B), thus excluding ataxia as a confounding phenotype. In summary, similar motor performance and motor learning deficits were observed in both the patient and the Pax5R31Q/− mouse model.
Pax5R31Q/− and Pax5+/− mice exhibit aberrant social and stereotypical behavior, hyperactivity, and cognitive impairments
To understand the role of PAX5 deficiency in ASD pathogenesis, we next assessed potential social deficits in the three-chamber social interaction assay (Fig. S3 C). Whereas both Pax5 mutant mouse strains demonstrated a preference for the chamber with the stranger mouse similar to that of wild-type mice (Fig. 7 D), Pax5R31Q/− mice spent more time in the perimeter of the cup containing the stranger mouse (Fig. S3 D). In addition, Pax5R31Q/− mice spent more time actively exploring the stranger mouse, and their exploration bouts lasted significantly longer compared with controls (Figs. 7 D and S3 D). These findings unveiled hypersociability as a prominent trait of the Pax5R31Q/− mouse, which may reflect the social disinhibition of the patient (see patient description in Materials and methods).
In the social novelty phase of the assay (Fig. S3 C), the Pax5R31Q/− and control Pax5+/+ mice showed no bias for the newly introduced, second stranger mouse (Fig. 7 E). In contrast, Pax5+/− mice spent more time in the chamber (Fig. 7 E) as well as in the perimeter of the cup with the novel stranger (Fig. S3 E), which was also reflected by the higher total time actively exploring the novel stranger (Fig. S3 E). Notably, the Pax5R31Q/− mice spent more time actively exploring both stranger mice (Fig. 7 E), thereby reconfirming hypersociability as a distinctive feature of this genotype.
We next assessed stereotypical traits in the marble-burying test and by observing self-grooming behavior. Both Pax5 mutants buried more marbles compared with controls (Fig. 7 F). However, there was no difference in the total time spent burying, which could be explained by the shorter length of the burying bouts (Fig. S3 F). Furthermore, both Pax5 mutants spent less time grooming, with a shift towards shorter grooming bouts (Fig. S3 G). Of note, both Pax5 mutants covered a greater distance during these experiments compared with wild-type controls (Fig. 7 G). We did not observe any differences in exploratory behavior in the open field test and on the elevated plus maze (Fig. S3, H and I), thus excluding anxiety as a potential explanation for the observed hyperactivity. Furthermore, both Pax5 mutants also covered a greater distance in the open field test, thereby confirming that hyperactivity is a distinctive phenotype of both mutants in all three assays, allowing mice to freely roam open spaces (Fig. 7 G). These findings are consistent with the restlessness that was reported for the patient (see patient description in Materials and methods).
Subsequently, we tested cognitive abilities by assessing spatial and reversal learning in the Y-maze. Pax5R31Q/− mice displayed impaired spatial learning as illustrated by the increased number of trials required to find the location of the platform during the acquisition phase and on the test day of the experiment (Fig. 7 H). In fact, we extended the acquisition phase of the Y-maze assay to 2 d, because of the severe learning deficits of the Pax5R31Q/− mice, which is consistent with the observed cognitive impairment of the patient. We did not observe impaired reversal learning after the location of the platform was reversed.
Lastly, we assessed motor learning by means of the eyeblink conditioning paradigm, in which mice learn to close their eye to a light pulse (conditioned stimulus [CS]) in anticipation of an air puff to the cornea (unconditioned stimulus [US]; Video 3). We observed impaired motor learning as illustrated by the reduced frequency and amplitude of conditioned responses in both Pax5 mutant mice (Fig. 7, I and J). Pax5R31Q/− mice also displayed gross impairments in timing the eye closure when presented with the US, demonstrating deficits in cerebellar-dependent sensorimotor learning (Fig. S3, J and K).
To exclude a confounding effect of B cell immunodeficiency on the neurological deficits of Pax5R31Q/− mice, we repeated the same test battery with Igh∆Jh/∆Jh mice that cannot recombine the immunoglobulin heavy-chain locus, thus leading to a complete block of B cell development (Gu et al., 1993). We did not observe behavioral differences between Igh∆Jh/∆Jh and control Igh+/+ mice in any of the aforementioned assays (Fig. S4, A–L), thereby excluding any potential effect of B cell deficiency on the neurological phenotype of the Pax5R31Q/− mouse. Hence, this phenotype is caused by loss of the brain-intrinsic function of Pax5.
Biallelic PAX5 mutations cause aberrant cerebellar foliation
Given the aberrant neuroanatomy of the midbrain and cerebellum in Pax5−/− mice (Urbánek et al., 1994), we next investigated the cerebellar anatomy of the patient. Ultra-high-field magnetic resonance imaging (MRI) of the brain of the patient and age- and gender-matched controls revealed that the volumes of several cerebellar structures, such as the left lobule X and the vermal lobule VIIIa, were significantly altered in the patient compared with controls (Fig. 8 A and statistical data of Fig. 8 A in Table S6). Similarly, high-resolution MRI of the brains of Pax5R31Q/− and control Pax5+/+ mice revealed significant differences in the volume of the vermal lobules IV/V and VII (Fig. 8 B). Moreover, abnormal foliation of the vermal lobules in Pax5R31Q/− mice was consistently seen in all histological experiments (Fig. 8 C, left). These findings, however, were accompanied neither by differences in the density of Purkinje cells, molecular layer interneurons, and granule cells (Fig. 8 C, middle and right) nor by an abnormal cerebellar topography, as illustrated by the normal parasagittal pattern of aldolase C–positive and –negative zones and stripes in the Pax5 mutant brains (Fig. 8 D). We conclude therefore that biallelic PAX5 mutations lead to altered foliation of the cerebellum.
Biallelic PAX5 mutations lead to hypoplasia of the substantia nigra (SN) and ventral tegmental area (VTA) with loss of GABAergic neurons
Given the previously published expression of Pax5 in the murine midbrain (Stoykova and Gruss, 1994; Urbánek et al., 1994), we investigated the neuroanatomy of the patient’s midbrain. Within the midbrain of the patient, we observed hypoplasia of several midbrain and subcortical structures, which was most notable in the SN pars compacta (SNc) and pars reticularis (SNr) as well as in the VTA, compared with age- and gender-matched controls (Fig. 9 A). These three regions were also significantly reduced in the midbrain of Pax5R31Q/− mice compared with Pax5+/+ mice (Fig. 9 B). Hence, the same neuroanatomic defects were observed in both the patient and corresponding mouse model.
We next investigated the expression pattern of Pax5 in the adult mouse brain by immunofluorescence analysis. Pax5 protein expression was mostly confined to the midbrain in Pax5+/+ mice, where it was observed in several regions, including the SN and VTA (Fig. 9 C). Single-cell RNA-seq analysis of the developing human midbrain has previously revealed PAX5 expression in GABAergic midbrain neurons (La Manno et al., 2016). Using single-molecule RNA (smRNA) FISH analysis of wild-type adult mouse brains, we could demonstrate that Pax5 mRNA was strongly expressed in GABAergic neurons within the midbrain, as shown by the colocalized expression of Pax5, the GABAergic marker genes Gad1 and Gad2, and the neuronal marker gene Rbfox3 (NeuN; Fig. 9 D). In the SN and VTA, Pax5 was not expressed in dopaminergic cells, as shown by the mutually exclusive expression of Pax5 and tyrosine hydroxylase in these brain regions (Fig. 9 F).
We hypothesized that the hypoplasia of the SN and VTA in Pax5R31Q/− mice might be caused by the loss of Pax5-positive GABAergic neurons. To this end, we quantified the expression of Pax5 in both midbrain regions of Pax5+/+, Pax5+/−, and Pax5R31Q/− mice and observed reduced Pax5 expression with increasing severity of the Pax5 mutations (Fig. 9 C). The reduced Pax5 expression in the SN of the Pax5 mutant mice was accompanied by an increasing loss of GABAergic neurons in the SNr, which also correlated with the severity of the Pax5 mutations (Fig. 9 E). In the SNc and VTA, only Pax5R31Q/− mice showed a loss of GABAergic neurons (Fig. 9 E). Together, these data demonstrated that the impaired Pax5 function in Pax5R31Q/− mice caused the loss of Pax5-expressing GABAergic neurons in the SN and VTA.
Pax5 is expressed in cerebellar progenitor cells and during neurogenesis of GABAergic midbrain neurons
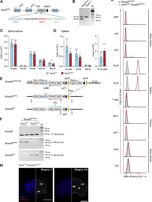
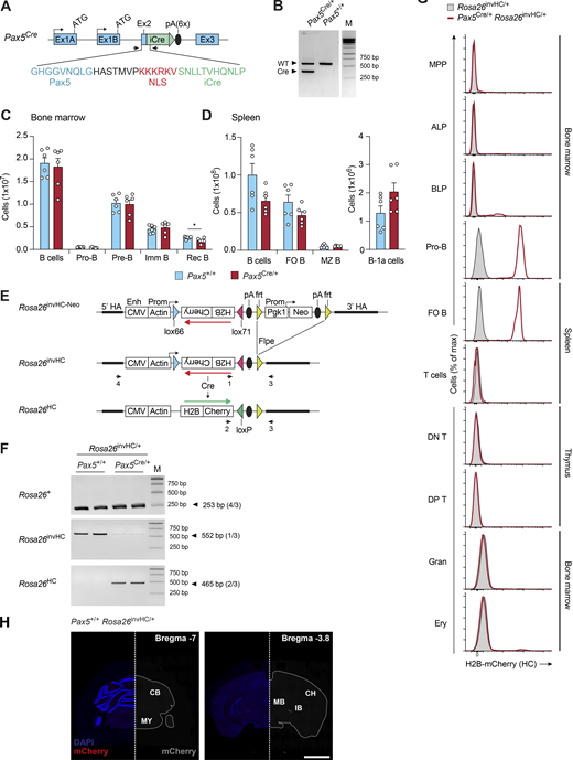
During embryonic development, Pax5 is expressed at the isthmic organizer, where it orchestrates midbrain and cerebellum development in cooperation with Pax2 (Schwarz et al., 1997). However, the precise role of Pax5 in cerebellar development is unknown. Given the aberrant cerebellar foliation in Pax5R31Q/− and Pax5−/− mice (Urbánek et al., 1994; Fig. 8, B and C) and the lack of Pax5 expression in the adult cerebellum (Stoykova and Gruss, 1994), we hypothesized that Pax5 is expressed in cerebellar progenitor cells during development. To test this hypothesis, we generated a Pax5Cre allele by inserting a Cre gene into the second exon of the Pax5 locus (Fig. S5, A–D) to trace the developmental trajectory of the cerebellum to Pax5-expressing progenitor cells. For this, we also generated a novel Cre-dependent mCherry reporter line by inserting a H2B-mCherry (HC) fusion gene in inverted orientation between convergent lox sites into the Rosa26 locus (Rosa26invHC; Fig. S5, E and F). We validated this new reporter system in Pax5Cre/+Rosa26invHC/+ mice by demonstrating that only Pax5-expressing B-lineage cells within the hematopoietic system gave rise to HC expression upon Cre-mediated inversion of the reporter cassette (Fig. S5 G).
Immunofluorescent analysis of mCherry expression in the adult brain of Pax5Cre/+Rosa26invHC/+ mice showed ubiquitous expression of the reporter protein in the cerebellum and midbrain, but also some scattered expression in the forebrain, pons, and medulla oblongata (Fig. 10 A). Within the cerebellum, mCherry was expressed in the majority of Purkinje cells, granule cells, and molecular layer interneurons, thereby establishing that the cerebellum originates from Pax5-expressing progenitor cells (Fig. 10 B). Importantly, mCherry was not expressed in the midbrain and cerebellum of control Pax5+/+Rosa26invHC/+ mice (Fig. S5 H).
We next investigated whether GABAergic midbrain neurons originate from Pax5-expressing progenitor cells. smRNA FISH analysis revealed concomitant expression of mCherry and Gad1, Gad2 mRNA in the VTA and SN in cells with and without active Pax5 expression (Fig. 10 C), demonstrating that GABAergic neurons in these regions without active Pax5 expression also originate from Pax5-expressing progenitor cells. In summary, these lineage-tracing experiments demonstrated a critical role of Pax5 in the neurogenesis of GABAergic midbrain neurons.
Discussion
PAX5 is well known for its role in B cell immunity (Calderón et al., 2021; Horcher et al., 2001; Nutt et al., 1999) and its function as a haploinsufficient tumor suppressor gene in B cell acute lymphoblastic leukemia (Gu et al., 2019; Mullighan et al., 2007). Here, we identified new functions of Pax5 in controlling cerebellar development and the neurogenesis of GABAergic midbrain neurons and demonstrated a causative involvement of PAX5 deficiency in ASD etiology. Hence, both the B cell– and brain-specific functions of Pax5 are each associated with a pathological condition caused by partial loss of PAX5. Notably, the Pax5R31Q/− mouse model largely recapitulated the immunological and neurodevelopmental deficits of the patient, thus demonstrating that the biallelic PAX5 mutations of the patient are sufficient to explain these phenotypes. Whereas B cell development was normal in Pax5+/− mice, it was partially arrested at the pro-B cell stage and led to greatly impaired B cell immune responses in Pax5R31Q/− mice, thus recapitulating the immunological phenotype of the patient. Hence, biallelic PAX5 mutations cause a novel form of hypogammaglobulinemia. At the molecular level, the hypomorphic R31Q mutation selectively interfered with DNA binding of Pax5 in Pax5R31Q/− pro-B cells, resulting in the deregulation of 10 and 20% of the known Pax5-repressed and Pax5-activated genes, respectively. These gene expression changes were still compatible with survival of the Pax5R31Q/− mice to adulthood, in contrast to the early death of Pax5−/− mice at weaning age (Urbánek et al., 1994). The absence of a haploinsufficient effect on B cell development contrasts with the neurodevelopmental phenotypes observed in Pax5+/− mice, which may be explained by the continuous regeneration of B cells from hematopoietic stem cells throughout life in contrast to the postmitotic neural tissue.
While previous genetic studies have suggested PAX5 haploinsufficiency as a risk factor for ASD (Gofin et al., 2022; Iossifov et al., 2012; O’Roak et al., 2014; Stessman et al., 2017), our results provide causal evidence for the role of PAX5 in the etiology of ASD. The social phenotype of known ASD mouse models can range from asocial behavior (Tsai et al., 2012; Won et al., 2012) to hypersociability (Fountain et al., 2017; Katayama et al., 2016; Stoppel and Anderson, 2017). Notably, the Pax5R31Q/− mouse exhibited abnormal social behavior, which manifested as hypersociability that could reflect the social disinhibition observed for the patient. It should, however, be noted that, in mice, excessive sniffing behavior and an orientation towards new social stimuli may also be associated with hyperactivity. Furthermore, human social behavior is far more complex than social behavior in rodents, and consequently, mice mirror only a small fraction of the behavioral abnormalities observed in ASD. The hypersociability trait can be explained by the depletion of GABAergic neurons in the VTA of Pax5R31Q/− mice, given that the VTA mediates social reward (Hung et al., 2017) and that VTA excitability controls the preference for nonfamiliar mice (Bariselli et al., 2018). Furthermore, aberrant cerebellar foliation could also contribute to this phenotype, given that the cerebellum and VTA are functionally connected and that this pathway modulates social behavior (Carta et al., 2019). Pax5R31Q/− mice buried more marbles, which is a phenotype associated with repetitive behavior (Thomas et al., 2009), a core ASD feature. Unexpectedly, these mice spent less time self-grooming. This observation could be explained by the aberrant anatomy of cerebellar lobule VII in Pax5R31Q/− mice, consistent with a previous study showing less self-grooming upon developmental perturbation of lobule VII (Badura et al., 2018). Furthermore, both the patient as well as the Pax5R31Q/− mouse showed structural cerebellar abnormalities, which are a common pathological finding in ASD (Wang et al., 2014) and are recapitulated in many mouse models (Badura et al., 2018).
The profound loss of the GABAergic innervation seen in the VTA and SN of Pax5R31Q/− mice suggests that the balance between excitatory (E) and inhibitory (I) circuits is altered in the midbrain. An appropriate E/I ratio is critical for regulating brain activity and information processing (Nelson and Valakh, 2015). Disruption of the E/I balance has become a dominant theory concerning the pathogenesis of ASD and other neurodevelopmental disorders (Nelson and Valakh, 2015; Rubenstein and Merzenich, 2003; Uzunova et al., 2016). While most studies have focused on the E/I balance in the neocortex and hippocampus, our data imply that the inhibitory circuitry of the midbrain also needs to be addressed in future studies.
Furthermore, Pax5R31Q/− mice showed sensorimotor deficits, hyperactivity, and learning delays, consistent with the motor control deficits, restlessness, and cognitive impairment observed in the patient. Sensorimotor deficits are common in ASD (Bath, 2020) and often result from dysfunction of the cerebellum (Gowen and Miall, 2007). The failure of the patient to perform the anti-saccade and memory-saccade tasks is consistent with the observed abnormal cerebellar anatomy, given that the cerebellum is essential for eye movement control (Pretegiani et al., 2018). Hyperactivity was consistently seen across several behavioral assays, in which Pax5R31Q/− mice covered more distance compared with their wild-type littermates and displayed shorter burying and grooming bouts. These behavioral deficits may arise as a consequence of the anatomic abnormalities in the cerebellum, VTA, or SN. Given that chronic overactivation of the VTA leads to hyperactivity (Boekhoudt et al., 2017), we propose that the dramatic loss of GABAergic neurons in the VTA of Pax5R31Q/− mice may also be linked to hyperactivity in addition to hypersociability. Similarly, the loss of GABAergic innervation in the SN is also likely to contribute to the hyperactivity observed in Pax5R31Q/− mice, considering that, in humans, increased activity of the SN is associated with motor impulsivity (Zhang et al., 2017) and that direct stimulation of the SN elicits movement (Barter et al., 2015). Notably, Pax5+/− mice exhibited abnormal social and repetitive behaviors, coordination deficits, hyperactivity, and sensorimotor performance and learning deficits, albeit often in a milder form, indicating that PAX5 haploinsufficiency is already sufficient to cause a neurodevelopmental disorder.
The abundant expression of Pax5 in the isthmic organizer at the midbrain–hindbrain boundary of the embryo (Urbánek et al., 1994) is in stark contrast to its sparse expression in the adult brain (this study). Lineage tracing revealed that Pax5-expressing progenitors prominently contribute to adult midbrain and cerebellar development. These results support an important developmental role of Pax5 in midbrain and cerebellar morphogenesis, including the differentiation of midbrain GABAergic neurons, and thus provide a mechanistic basis for understanding why the loss of Pax5 leads to neurodevelopmental abnormalities in mouse and humans.
Materials and methods
Patient
The family of the patient provided informed consent to WES, to use their samples for research, and to publish the acquired data in accordance with the Helsinki principles for the enrolment in research protocols, which were approved by the Institutional Review Boards of Erasmus University Medical Center (Ethical Commission number MEC-2013-026). Blood from healthy donors was obtained based on approved protocols (MEC-2021-0251). All relevant ethical requirements for working with human study participants were complied with.
Patient description
Clinical description of the PAX5 mutant patient
The patient, a Caucasian man of a non-consanguineous parents, was born after 40 wk of gestation with APGAR scores of 9 and 10, a birth weight of ∼3,600 g, and an uneventful initial postpartum period. Neither parent has any health issues. The family also has one healthy daughter who has an above-average educational level.
Immunological assessment (by V.A.S.H. Dalm)
The patient presented with recurrent oral thrush in the first 3 mo of life. From the age of 8 mo onwards, he suffered from recurrent upper respiratory tract infections, including sinusitis and otitis, for which he was treated with antibiotics, and underwent surgery for adenoidectomy and ear tube insertion. Recurrent infections were associated with failure to thrive. At the age of 2.5 yr, he developed pneumococcal pneumonia and meningitis. There was an uneventful recovery after i.v. antibiotic treatment. During admission, it was found that serum immunoglobulins were nearly absent, thereby fulfilling the diagnostic criteria for hypogammaglobulinemia (IgG < 1.7 g/liter [reference value 3.5–10 g/liter]; IgA < 0.067 g/l [0.19–1.1 g/liter]; and IgM < 0.3 g/l [0.3–1.4 g/liter]). Further immunological workup at that time showed a reduction in the naive, natural effector, and memory B cell subsets, but normal transitional B cell numbers and no abnormalities in the T cell compartment (Table S1). Genetic analysis did not show variants in BTK. He commenced on immunoglobulin replacement therapy (IGRT) because of hypogammaglobulinemia with recurrent and severe bacterial infections at the age of 2.5 yr. After initiation of the therapy, there was a significant clinical improvement, with decline in number and severity of infections, and the patient started to gain weight again, which gradually developed into obesity (current BMI of 30.86 kg/m2). He did not suffer from any infections until the age of 12 yr, but then developed recurrent upper respiratory tract infections. His trough level of IgG was 5.8 g/liter at the time, and the dose of IGRT was increased. He did not suffer from infections necessitating antibiotic treatment and/or hospitalization after this period. WES did not reveal pathogenic or candidate variants in primary immunodeficiency–associated genes but biallelic mutations in the PAX5 gene. At the age of 14, a chest computed tomography scan revealed bronchiectasis in the right middle lobe, for which antibiotic prophylaxis was started (500 mg azithromycin three times per week). To date, he does not suffer from infectious complications affecting other organ systems, including the skin and gastrointestinal tract. There are no signs of autoimmune, autoinflammatory, or lymphoproliferative complications or solid or hematological malignancies.
Neurodevelopmental observations
The patient initially showed delayed development. Development of gross and fine motor skills and speech language were slightly delayed. The patient began walking at the age of 18 mo and began speaking after 12 mo, and at the age of 3 yr, he was capable of saying short sentences. After the start of IGRT, his delayed psychomotor development became more apparent. He had sleeping difficulties during the first years of his life. At kindergarten age, his parents thought that he was impulsive and clumsy, and he had few friends. At school age, he had physical therapy and speech-language therapy. Puberty started when he was 10 yr of age. His IQ was regularly tested from the age of 4 yr onwards, and his scores ranged between 59 and 80, although most assessments reported a mild intellectual disability. He attended special education for children with learning disabilities, and to date he participates in a work/day-care project. He was diagnosed with an ASD at the age of 5 yr.
Instruments used for neuropsychological assessment
ADOS-2, module 4
The Autism Diagnostic Observation Schedule, second version (ADOS-2; Norms Dutch adaptation 2013) is an instrument that identifies various symptoms of an ASD through observation and semistructured interviews (Table S2). Higher scores indicate more ASD-related symptoms.
BRIEF
The Behavior Rating Inventory of Executive Function has several scales that together give an impression of the executive functioning of a person. Executive functions are cognitive processes necessary for goal-directed, efficient, and social behavior. Since both scales are normed for adolescents up to 17 yr old, we used norms of the oldest age category.
CBCL 6-18 and YSR
The Child Behavior Checklist is a parent-report tool used to screen for behavioral and emotional problems. The Youth Self Report is a self-rating scale with comparable content. Since both scales are normed for adolescents up to 18 yr old, we used norms of the oldest age category.
DCD-Q
The Developmental Coordination Disorder Questionnaire is a parent-report identification tool used to screen children for the presence of motor impairments. Lower scores indicate more problems. Since this scale is normed for ages 7–14, we used norms of the oldest age category.
SCL-90-R
The Symptom Check List 90-Revised Dutch version 2004 (SCL-90-R) is a self-report questionnaire of multidimensional complaints. Higher scores indicate more problems.
SRS-2
The Social Responsiveness Scale-2 identifies social impairment associated with ASD and quantifies the severity. It detects subtle symptoms, and differentiates clinical groups, both within the ASD. Since this scale is normalized for adolescents up to 18 yr old, we used norms of the oldest age category.
WAIS-IV-NL
Dutch version of the fourth revision of the Wechsler Adult Intelligence Scales (Norms 2012, Dutch/Flemish norm group 18; 0–19; 11 yr).
Neuropsychological assessment (by A. Rietman)
At the age of 19 yr, the patient had a neuropsychological assessment at the Department of Child and Adolescent Psychiatry/Psychology of the Erasmus MC by a licensed neuropsychologist (A. Rietman) to get an impression of the strengths and weaknesses in his cognitive and behavioral profile. At that time, the patient was described as a cooperative adolescent whose cognitive skills were below average (WAIS-IV-NL; Table S2). Within his cognitive profile, most scores were in the below-average range, except for the subtest on motor coordination and speed (Digit Symbol Coding). However, his scores were higher compared with an assessment performed 2 yr earlier. Although the scores are below average, they are no longer within the intellectual disability range.
On the ADOS-2 observation scales for adolescents and adults, the patient meets the criteria for an ASD. During the assessment, we noticed that the patient was somewhat restless. We evaluated symptoms of attention-deficit/hyperactivity disorder (ADHD) in a structured interview with him and his mother. There appeared to be mainly physical restlessness, but most other criteria for ADHD were not met. On the ADOS-2 observation scales for adolescents and adults, the patient meets the criteria for an ASD (Table S2).
On the SCL 90-R self-report questionnaire of complaints, the patient mainly shows complaints in the areas of agoraphobia (anxiety in open spaces), hostility, and sleeplessness. Although the patient himself does not recognize any problems in the area of executive functions, his mother indicates problems in scales for behavioral regulation (inhibition and shifting) and metacognition (working memory and monitoring) on the BRIEF scales for problems in executive functioning (Table S2).
The patient’s mother completed a questionnaire on motor proficiency, the DCD-Q. These scores indicated that a developmental coordination disorder (DCD) assessment and diagnosis should be considered. The rating scales for behavioral and emotional problems (CBCL and YSR) mainly indicated internalizing problems. Scores from the mother and the patient himself showed a high degree of agreement. The mother scored the patient in the clinical range on the scales for somatic problems, thought problems, attention problems, and rule-breaking behavior. Patient scored himself in the clinical range on the scales for social problems, thought problems, and attention problems (Table S2).
Finally, scores on the autism screening scale SRS-2 showed total scores in the clinical range compared with the general population. The patient’s mother indicated high scores on scales for social communication, social motivation, restricted interests, and repetitive behavior. Both scores on the DSM-oriented scales (social communication and interaction as well as restricted interests and repetitive behavior) were in the clinical range (Table S2). The patient has no close friends, and he does not engage in social activities on his own accord. He enjoys being alone and has a low social motivation. He does, however, incidentally ask a lot of questions during social interactions, and his questions are somewhat inappropriate. For example, he asked two researchers, “Are you married to each other?” While the question can be seen as interested, this tendency can also be regarded as socially disinhibited.
To conclude, the patient is a 19-yr-old man with below-average intellectual capabilities. The diagnosis of an ASD can be confirmed. In addition to these communicative and social problems, there are motor, emotional, behavioral, attention, and sleeping problems and restlessness.
Mice
The following mice were maintained on the C57BL/6 genetic background: Pax5+/− (Urbánek et al., 1994), Pax5fl/fl (Horcher et al., 2001), Rag2−/− (Shinkai et al., 1992), Igh∆Jh/∆Jh (JHT; Gu et al., 1993), and transgenic Vav-Cre (de Boer et al., 2003). All animal experiments were carried out at the Research Institute of Molecular Pathology (Vienna) according to valid project licenses, which were approved and regularly controlled by the Austrian Veterinary Authorities. All animal experiments performed at the Erasmus MC (Rotterdam) were approved by an independent animal ethics committee (DEC-Consult) and conformed to the relevant institutional regulations of the Erasmus MC and Dutch legislation on animal experimentation (CCD approval: AVD101002015273 and AVD1010020197846).
Generation of mutant Pax5 alleles
The Pax5R31Q and Pax5E242* alleles were generated by CRISPR/Cas9-mediated genome editing in mouse zygotes (Yang et al., 2013; Fig. S1, A and B). For this, mouse zygotes (C57BL/6 × CBA) were injected with Cas9 mRNA, an sgRNA targeting the sequence to be mutated (linked to the scaffold tracrRNA), and a single-stranded DNA repair template of 200 nucleotides (Table S7) to introduce the specific mutation at Pax5 codon 31 or 242 to generate the Pax5R31Q and Pax5E242* alleles (Fig. S1, A and B), respectively. Mice carrying the introduced mutation were identified by PCR amplification of the respective genomic DNA fragment (Table S7) and subsequent restriction digestion with HhaI (R31Q) and XbaI (E242*) followed by verification of the mutations by DNA sequencing of the respective PCR fragment (Fig. S1, A and B). The mutant Pax5 alleles were backcrossed to the C57BL/6 background before analysis.
The Pax5Cre allele was generated by in-frame insertion of a codon-improved (i) Cre gene after the ninth codon of Pax5 exon 2 (Fig. S5 A) flanked by six copies of a synthetic poly(A) site, which was designed based on the rabbit β-globin poly(A) sequence (Levitt et al., 1989). A building vector containing this Cre gene insertion flanked by 250-bp homology regions corresponding to the 3′ end of Pax5 intron 1 and the 5′ end of intron 2, respectively, was used to generate single-stranded DNA, which was injected with Cas9 protein and Pax5 exon 2–specific sgRNAs (Table S7) into mouse zygotes (C57BL6 × CBA) according to the Easi-CRISPR method (Miura et al., 2018; Fig. S5 A). The Pax5Cre allele was subsequently backcrossed to the C57BL/6 background. Primers 1–3, shown in Table S7, were used for PCR genotyping of the Pax5Cre/+ mice. The Pax5Cre allele was identified by amplifying a 353-bp PCR fragment with primer pair 1/2, and the wild-type Pax5 allele, by amplifying a 558-bp PCR fragment with primer pair 1/3 (Fig. S5 B).
Generation of the Rosa26invHC allele
DNA sequences encoding the human histone H2B fused in frame to mCherry (HC) were inserted in inverted (inv) orientation between convergent lox66 and lox71 sites (Anastassiadis et al., 2010) downstream of a CMV enhancer and chicken actin promoter into a Rosa26 targeting vector containing a frt-flanked Pgk1 promoter-neomycin resistance (Neor) gene cassette (Fig. S5 E). The linearized targeting vector was electroporated into HM-1 ES cells (Magin et al., 1992) followed by neomycin selection, identification of PCR-positive clones, and subsequent removal of the neomycin selection cassette by electroporation with a Flpe recombinase–expressing vector. Correctly targeted ES cell clones were verified by Southern blot analysis before injection into C57BL/6 blastocysts and the generation of Rosa26invHC/+ mice. The Rosa26invHC allele was subsequently backcrossed to the C57BL/6 background. The Rosa26HC allele containing the HC gene in the correct transcriptional orientation was generated by Cre-mediated reversal of the inverted HC insert of the Rosa26invHC allele (Fig. S5 E). Primers 1–4, show in Table S7, were used for PCR genotyping of the three Rosa26 alleles. The Rosa26invHC allele was identified by amplifying a 552-bp PCR fragment with primer pair 1/3; Rosa26HC allele, by amplifying a 465-bp PCR fragment with primer pair 2/3; and the wild-type Rosa26 allele, by amplifying a 253-bp PCR fragment with primer pair 4/3 (Fig. S5, E and F).
Antibodies
The following monoclonal antibodies were used for flow-cytometric analysis of mouse lymphoid organs from 3–12-wk-old mice: B220/CD45R (RA3-6B2), CD2 (RM2-5), CD3 (17A2), CD4 (GK1.5), CD5 (53-7.3), CD8a (53-67), CD11b/Mac1 (M1/70), CD19 (6D5) or CD19 (1D3), CD21/CD35 (7G6), CD23 (B3B4), CD49b (HMa2), CD93 (AA4.1), CD95/Fas (Jo2), CD117/Kit (ACK2), CD127/IL7-Rα (A7R34), CD135/Flt3 (A2F10.1), CD138 (281-2), CD267/TACI (8F10), GL7 (GL-7), Gr1 (RB6-8C5), IgD (11-26C), IgE (R35-72), IgG1 (A85-1), IgM (II/41) or IgM (eb121-15F9), Ly6C (HK1.4), Ly6D (49H4), NK1.1 (PK136), Sca1 (D7), TCRβ (H57-597), and Ter119 (Ter-119) antibodies. The following antibodies were used for flow-cytometric analysis of human blood: CD3 (SK7), CD24 (ML5), CD27 (M-T271), CD38 (HIT2), IgA (IS11-8E10), IgD (IA6-2), IgG (G18-145), and IgM (MHM-88) antibodies.
The anti-Pax5 antibody (directed against amino acids 17–145; Adams et al., 1992) was used for ChIP and immunoblot analysis. The following antibodies were used for immunoblot analysis: anti-Pax5 (HPA056394; Sigma-Aldrich), anti-GAPDH (14C10 or D16H11; Cell Signaling Technology), anti-H3 (96C10; Cell Signaling Technology), and anti–β-actin (ACTB; AC-15; Abcam). The following antibodies were used for intracellular staining and phospho-specific flow cytometry: IgM (eb121-15F9), Pax5 (1H9; BD Bioscience), phospho-AKT (p-Ser473; D9E; Cell Signaling Technology), and PTEN (138G6; Cell Signaling Technology).
The following antibodies were used for immunohistochemical analysis: anti-GABAA receptor 6α (G5544; Sigma-Aldrich), anti-calbindin (214006; Synaptic Systems), anti-parvalbumin (McAB235; Swant), anti-tyrosine hydroxylase (ab76442; Abcam), anti-aldolase C (mouse antibody; gift from R. Hawkes’ laboratory, Department of Cell Biology & Anatomy and Hotchkiss Brain Institute, Faculty of Medicine, University of Calgary, Calgary, Canada), and anti-Pax5 (HPA056394; Sigma-Aldrich).
Definition of cell types by flow cytometry
The different hematopoietic cell types of the mouse were identified by flow cytometry as follows: multipotent progenitor (Lin– CD135+ Kithi Sca1hi), all-lymphoid progenitor (Lin− CD135+ CD127+ Ly6D−), B cell–biased lymphoid progenitor (Lin– CD135+ CD127+ Ly6D+), pro-B (B220+ CD19+ Kit+ CD2− IgM− IgD−), pre-B (B220+ CD19+ Kit− CD2+ IgM− IgD−), immature B (B220+ CD19+ IgMhi IgD−), recirculating B (B220+ CD19+ IgM+ IgDhi), MZ B (B220+ CD19+ CD93− CD21hi CD23lo/−), FO B (B220+ CD19+ CD93− CD21int CD23hi), GC B (B220+ CD19+ Fas+ GL7+), plasma (CD138hi TACIhi), NP+ plasma (NP29-Phycoerythrin+NP14-CGG-Alexa-Fluor-488+ CD138hi TACIhi), B-1a (B220lo CD19+ CD23− CD5+), B-2 (B220+ CD19+ CD23+ CD5−), total B (B220+ CD19+), and total T (CD3+ or TCRβ+) cells; double-negative (DN) thymocytes (CD4− CD8− Thy1.2+), double-positive (DP) thymocytes (CD4+ CD8+), granulocytes (Gr1hi Mac1hi), and erythrocytes (Ter119lo Kit−). Multipotent progenitors, all-lymphoid progenitors, and B cell–biased lymphoid progenitors were defined by electronically gating away Lin+ cells with a cocktail of anti-CD3, CD4, CD8, CD11b, CD19, CD49b, Gr1, Ly6C, NK1.1, and Ter-119 antibodies. Human T and B cells were defined as follows: T (CD3+), B (CD19+), naive mature B (CD19+ CD27− IgD+ CD38− CD24−), transitional B (CD19+ CD27− IgD+ CD38+ CD24dim), and natural effector B (CD19+ CD27+ IgD+) cells. Flow cytometry experiments and FACS sorting were performed on LSRFortessa (BD Biosciences) and FACSAria III (BD Biosciences) machines, respectively. FlowJo Software (TreeStar) was used for data analysis.
RT-qPCR analysis of PAX5 mRNA expression
Naive mature B cells, which were sorted from peripheral blood mononuclear cells of the patient, were used for total RNA preparation with the RNeasy Plus Kit (Qiagen). cDNA was synthesized using the High-Capacity cDNA Reverse Transcription Kit (Applied Biosystems). PAX5 full-length transcripts were amplified by PCR using the Platinum Taq DNA Polymerase High Fidelity kit (Invitrogen) with the primers shown in Table S7 and were cloned into the pcDNA3.1(+) expression vector. Plasmid DNA of single clones was prepared, followed by Sanger sequencing of the cloned PAX5 cDNA sequences.
Transient transfection and luciferase assays
Human PAX5 cDNA cloned in the pcDNA3.1(+) expression vector was used to generated the PAX5-R31Q and PAX5-E242* mutants by site-directed mutagenesis using the QuikChange XL Site-Directed Mutagenesis Kit (Agilent). The PAX5 expression plasmids were transfected together with the lucCD19 (Czerny and Busslinger, 1995) and pRL-CMV constructs (Promega) into HEK293T cells (ATCC), using the FuGENE 6 Transfection Reagent (Promega). 2 d after transfection, luciferase activity was determined using the Dual-Glo Luciferase Assay System (Promega) on a GloMax Discover Microplate Reader (Promega). The ratio of the luminescence of the experimental firefly luciferase reporter to the luminescence of the control renilla luciferase reporter was calculated and normalized to the vector control.
Intracellular staining and phospho-specific flow cytometry
Intracellular Pax5 staining of pro-B cells (Fig. 2 D) and intracellular Igμ staining of pro- and pre-B cells (Fig. S1 C) were performed after fixation-permeabilization with the Foxp3 Staining Buffer Set (eBioscience). Analysis of PTEN and phosphorylated AKT (Ser 473) levels (Fig. 4, A and B) was performed with lymph node CD43− FO B cells, which were incubated for 1 h at 37°C in RPMI-1640 containing 10% heat-inactivated FCS, 2 mM glutamine, and 50 μM β-mercaptoethanol followed by a 30-min stimulation with 10 μg/ml goat anti-mouse IgM F(ab′)2 fragment (Jackson ImmunoResearch Laboratories), as described (Calderón et al., 2021). Stimulated and nonstimulated cells were fixed, permeabilized, and stained with antibodies detecting CD19, phospho-AKT (p-Ser 473), or PTEN for 1 h at RT, followed by flow-cytometric analysis.
Human peripheral blood mononuclear cells were resuspended in RPMI-1640 supplemented with 5% FCS, 25 mM Hepes, 2 mM glutamine, and 55 μM β-mercaptoethanol at a density of 1 × 106 in 0.1 ml, stimulated with 20 μg/ml goat anti-human IgM-UNLB F(ab′)2 fragment (SouthernBiotech) for 30 min at 37°C, fixed, and stained with an anti–phospho-AKT (p-Ser473) antibody and additional cell surface antibodies to identify naive mature B cells by flow-cytometric analysis.
Immunization and ELISA analysis
Immunization with a T cell–independent antigen was performed by i.p. injection of mice with 50 μg NP-Ficoll (Fig. 4, C and D). The immune response to a T cell–dependent antigen was analyzed by i.p. injection of mice with 100 μg NP-KLH in alum (Fig. 4, E–G). The serum titers of NP-specific IgM, IgG, and IgG1 antibodies were determined by ELISA using plates that were coated with 25 μg/ml NP24-BSA or NP7-BSA to capture total or high-affinity NP-specific antibodies, respectively (Fig. 4 G). The serum concentration of NP-specific IgG1 was determined relative to that of a standard NP-specific IgG1 antibody (hybridoma SSX2.1). The titers of total IgM, IgG, and IgA in the serum of nonimmunized mice (Fig. 3 F) were measured by ELISA, using plates coated with 1 μg/ml of anti-IgM, anti-IgG, or anti-IgA antibodies (Southern Biotechnology Associates), and were calculated relative to purified IgM, IgG, or IgA protein standards.
Immunohistological analysis of the spleen
Spleen sections from NP-KLH–immunized mice (Fig. S1 H) were analyzed by immunofluorescence staining with APC-anti-CD3 (145-2C11; eBioscience), Alexa Fluor 488–anti-IgD (11-26c.2a; BioLegend), and biotinylated PNA (Vector Laboratories), which was detected with Cy3-Streptavidin (Jackson ImmunoResearch), as described (Calderón et al., 2021).
ChIP-seq experiments
Pro-B cells were short-term cultured on OP9 cells in IL-7–containing IMDM (Nutt et al., 1997) followed by crosslinking with 1% formaldehyde (Sigma-Aldrich) for 10 min. Nuclei were prepared and lysed in the presence of 0.25% SDS, followed by sonication of the chromatin with the Bioruptor Standard (Diagenode). Immunoprecipitation was performed with an anti-Pax5 paired domain antibody (Adams et al., 1992), and the precipitated DNA (1–2 ng) was used for library preparation and subsequent Illumina deep sequencing (Table S8).
cDNA preparation for RNA-seq
RNA from ex vivo–sorted pro-B cells was isolated with a RNeasy Plus Mini kit (Qiagen), and mRNA was obtained by poly(A) selection with a Dynabeads mRNA purification kit (Invitrogen) followed cDNA synthesis as described (Calderón et al., 2021).
Library preparation and Illumina deep sequencing
About 1–5 ng of cDNA or ChIP-precipitated DNA was used for generating sequencing libraries with the NEBNext Ultra Ligation Module and NEBNext End Repair/dA-tailing module, as described (Calderón et al., 2021). Cluster generation and sequencing were carried out by using the Illumina HiSeq 2000 system with a read length of 50 nucleotides (Table S8).
Bioinformatic analysis of ChIP-seq data
Sequence alignment
All sequence reads of the different samples that passed the Illumina quality filtering were considered for alignment to the mouse genome assembly version of December 2011 (GRCm38/mm10) using the Bowtie 2 program v2.3.5.1 (Langmead and Salzberg, 2012). Read coverages (displayed in Figs. 5 and S2) were calculated with the BEDTool program v2.27.1 (Quinlan and Hall, 2010), normalized to reads per millions using SAMTools v1.9 (Li et al., 2009) and KentTools v20190507 (Kuhn et al., 2013), and visualized with the UCSC genome browser.
Peak calling
Where necessary (e.g., for comparisons of peak regions), reads were down-sampled to the lowest read number in the samples to be compared, using the Picard tool v2.18.27 (McKenna et al., 2010). Peaks were called with the magnetic-activated cell sorting (MACS) program v2.2.5 (Zhang et al., 2008), using only the reads of one DNA strand in the case of paired-end read samples, and a Rag2−/− pro-B cell input sample (GSM1145867, GSM1296537) as a control. We filtered all peaks for P < 10−10 and assigned them to genes as described (Revilla-i-Domingo et al., 2012), based on the RefSeq database that was processed as described below. Peak overlap analyses were performed with the MULTOVL program (Aszódi, 2012). Read density profiles were generated with customized R scripts.
Motif discovery analysis
De novo prediction of sequence motifs was performed with the MEME program v5.0.4 (Bailey et al., 2015). For this, we extracted 300 nucleotides centered at the summit of the top-ranked 300 peaks among the common Pax5 peaks present in Pax5+/+ and Pax5R31Q/− pro-B cells. Unique Pax5 peaks present only in Pax5+/+ pro-B cells were selected by filtering for the most different peaks between Pax5+/+ and Pax5R31Q/− pro-B cells, as measured by normalized read count (counts per million [CPM]) differences. For this, we calculated the Pax5R31Q/−/Pax5+/+ difference of square root–scaled CPM values by applying sqrt(cpm_r31q/mean[cpm_r31qt])—sqrt(cpm_wt/mean[cpm_wt]).
Bioinformatic analysis of RNA-seq data
Sequence alignment
For each sample, the reads of three sequencing runs were concatenated. Sequence reads that passed the Illumina quality filtering were filtered against rDNA with Bowtie 2 (Langmead and Salzberg, 2012). The remaining reads were aligned with the STAR program v2.4.2 (Dobin et al., 2013) to the mouse genome version of December 2011 (GRCm38/mm10). Uniquely mapping reads were used for gene expression analysis.
Gene annotation
Sequence alignment and database generation of the RefSeq-annotated genes was performed as previously described (Wöhner et al., 2016). In addition, the immunoglobulin λ light-chain segments were replaced with their corresponding converted GRCm38.p3 annotations (Yates et al., 2016), which resulted in a gene number of 25,579.
Differential gene expression
The number of reads per gene was counted using the featureCounts program of the Rsubread package v1.34.6 (Liao et al., 2013). The datasets were grouped according to genotype and were analyzed using the R package DESeq2 v1.24.0 (Love et al., 2014). Genes with low expression (CPM < 1 in all samples) were removed from the analysis. The normalizations and dispersion estimations of the samples were conducted using the default DESeq2 settings. Variance-stabilizing transformations were computed with the blind option set to False. Variance-stabilized counts were transformed from the log2 to the log10 scale for generating scatterplots (Fig. 5 A and Fig. S2, A and B). The default DESeq2 pairwise setup (model design formula ∼genotype; Wald test) was used for comparison between conditions. Genes with an adjusted P value of <0.05, an absolute fold-change of >3, and a mean transcripts per million (TPM) value (averaged within conditions) of >5 were called as significantly expressed. Immunoglobulin genes were filtered from the list of significantly expressed genes.
Correlation of gene activation with differential Pax5 binding at the TSS
Peak-to-gene assignment was used to identify all Pax5 peaks that were located at the TSS region of genes. Pax5 binding was calculated as CPMs over the union region of these peaks at the TSS. The log2 ratio of the Pax5-binding difference at each TSS between Pax5R31Q/− and Pax5+/+ pro-B cells was determined, and the cumulative log2 ratios were plotted for differentially activated genes (more than twofold), which were ranked according to their gene expression difference (Fig. S2 F). As a control, the ranking of the activated genes was 100 times randomly shuffled to generate the randomized data of the binding differences shown in Fig. S2 F. The median Pax5-binding difference at the TSS regions was determined for all activated genes (more than twofold between Pax5R31Q/− and Pax5+/+ pro-B cells) as well as for nonregulated genes with an expression of >5 TPM (Fig. 5 F). The R program v3.6.0 (https://www.r-project.org) was used for all calculations and plotting of the data.
Human behavioral tasks
The experimental design of the visuomotor adaptation task was adapted from Jonker et al. (2020,Preprint) and performed as previously published (van der Vliet et al., 2018; see Video 1 and Fig. 6 A). The visuomotor assessment tasks were executed as previously described (Owens et al., 2018; Staal et al., 2021; see Video 2).
Mouse behavioral experiments
The experimenters remained blinded to the genotypes during the experimental phase and the analysis. Adult male mice were group-housed in individually ventilated cages cages with food and water ad libitum in a regular 12-h light/dark cycle. Mice were weighed and inspected daily for general health. All behavioral experiments except for ErasmusLadder, Rotarod, LocoMouse paradigm, Y-maze, and eyeblink conditioning were performed in a behavioral box, a 130 × 80 × 80-cm box lined with 6-mm high-pressure laminate and soundproof foam. Experiments were recorded with a fixed camera (acA 1300-600gm; Basler AG, installed above the arenas) using the open-source software Bonsai (https://bonsai-rx.org). Experiments within the box were conducted under standard lighting, except for the observation of grooming behavior, which was conducted under infrared illumination. Unless stated otherwise, video recordings were analyzed with the open-source software OptiMouse (Ben-Shaul, 2017). Behavioral tasks were performed in the following order according to previously published protocols: (1) ErasmusLadder (Noldus; Vinueza Veloz et al., 2015). (2) Rotarod (Deacon, 2013); on days 1–4, the speed was accelerated to 40 revolutions per min and, on day 5, the speed was increased to 80 revolutions per min. (3) Three-chamber sociability and social novelty test (Yang et al., 2011); explorations were defined as periods when the experimental mouse was sniffing the stranger mouse and were scored by two independent, blinded observers, using the Observer XT (Noldus). (4) Self-grooming behavior (Badura et al., 2018); the duration and frequency of grooming bouts were manually scored by a blinded observer. Short bouts were defined as <3.5 s and long bouts as >3.5 s. (5) Open field test (Badura et al., 2018). (6) Elevated-plus maze (Badura et al., 2018). (7) Marble burying test (Wahl et al., 2022). (8) LocoMouse (Machado et al., 2015). (9) Y-maze (Badura et al., 2018); correct and incorrect choices were manually scored for each trial. A trial was considered correct if the mouse reached the hidden platform upon the first turn from the bottom arm into the correct arm with the platform. (10) Eyeblink conditioning (Badura et al., 2018; Giovannucci et al., 2017). All behavioral protocols are available upon request. Equipment was cleaned with 70% ethanol before testing the next animal. Cartoons displaying individual tasks were created with BioRender.com.
LocoMouse analysis
Data collection was performed in Pylon viewer (Basler). DeepLabCut (DLC; https://github.com/DeepLabCut/DeepLabCut) was used for tracking individual body parts and the analysis of locomotion dynamics. The front and hind paws as well as the nose and tail base were used for tracking body movements. In total, 20 frames of 10 different videos from different mice walking in both directions were extracted (a total of 200 frames). Frames were manually labeled with the aforementioned body parts. These frames were used for training in the pretrained deep neural network ResNet50 (He et al., 2016; Insafutdinov et al., 2016). Evaluation of the network was done to confirm a low error in pixels between labeled frames and predictions. 15 videos per mouse and in each walking direction (left to right and right to left) were analyzed. DLC generates a matrix with x and y positions in pixels for each body part. This matrix was used to calculate movement parameters using a custom Python code (https://github.com/BaduraLab/DLC_analysis) based on previously published parameters (Machado et al., 2015).
Acquisition and analysis of human and mouse MRI data
Human MRI data was collected at a resolution of ∼1 mm (0.9 × 0.85 × 0.85 mm) with a 7 T scanner (Achieva 7T, Philips) equipped with an Tx8/Rx32 rf-coil (Nova Medical). A T1-weighted MPRAGE sequence was used to obtain good gray-white matter contrast in minimal scan time. Three 2-min acquisitions were averaged after coregistration with SPM12 to boost signal strength and limit the scanning time to ensure patient comfort. Skull stripping was performed with SPM12. The human cerebellum was semiautomatically segmented with the SUIT toolbox (Diedrichsen, 2006). The annotation was subsequently manually checked and corrected, if necessary (Diedrichsen and Zotow, 2015). Human subcortical structures were annotated by linearly and nonlinearly transforming subject brains to the CIT168 atlas.
To acquire the mouse MRI data, the brains within the intact skull were processed by soaking them in PBS (pH 7.4) solution containing 1% Pro-Hance (Bracco Diagnostics) for 3 d at 4°C (or until transverse relaxation time [T1] of the brain tissue reached ∼150 ms). MRI was performed using a 15.2 T MR horizontal bore scanner and the BFG6S-100 actively shielded gradient system (1 T/m maximum gradient strength; Bruker BioSpin MRI). All scans were performed using 4-channel phase array coil for mouse head (Bruker, Biospin). Images were acquired using multi-echo spin echo sequences (repetition time/echo time = 350/26 ms, four averages) with field of view 18 × 14 × 8 mm with an imaging matrix 360 × 280 × 160, resulting in a spatial resolution of 50 × 50 × 50 mm. Skull stripping was performed semiautomatically with Rapid Automatic Tissue Segmentation and subsequent manual correction (Oguz et al., 2014). The mouse brain was annotated by linearly and nonlinearly transforming the mouse brains to an altered Allen atlas reference template (0.025 × 0.025 × 0.025 mm; Wang et al., 2020). The Allen atlas reference was altered by performing a linear transformation to the Australian Mouse Brain Mapping Consortium reference atlas (Janke and Ullmann, 2015). Cerebellar lobules and SN were manually corrected. One wild-type animal was excluded from comparison of non–manually adjusted structures because the scan showed high-intensity perfusion artifacts, which decreased the annotation accuracy of non–manually corrected structures.
Linear (affine) transformations were performed with FLIRT (FMRIB’s linear registration tool), and nonlinear transformations were performed with symmetric diffeomorphic registration (Avants et al., 2008; Jenkinson et al., 2012). Manual adjustment of MRI annotations was performed with ITK-SNAP (Yushkevich et al., 2006). Cerebellar adjustment for both human and mouse annotations was performed by first creating a cerebellar mask and using nearest neighbor interpolation to determine the lobule information, after which lobule annotation was additionally checked and annotated. Volumes were calculated in the native space of the original MRI scans for both human and mouse data.
Histological analysis
Histological analysis was performed as previously described (Badura et al., 2013). All secondary antibodies were ordered from Jackson ImmunoResearch Europe. Pax5 staining was enhanced with the VectaFluor Excel Amplified Anti-Rabbit IgG DyLight 594 Antibody Kit (Vector Laboratories) according to the manufacturer’s instructions. Images were acquired with either an Axio Imager M2 (Carl Zeiss Microscopy) or an LSM 700 (Carl Zeiss Microscopy) confocal laser scanning microscope.
smRNA FISH
Mice were anesthetized with pentobarbital and perfused with 0.9% NaCl followed by 4% paraformaldehyde. Brains were dissected from the skull and processed as described in the protocol of the manufacturer (Advanced Cell Diagnostics) with the following probes: Mm-Gad1-C3 (400951-C3), Mm-Gad2-C3 (439371-C3), Mm-Pax5-C2 (541761-C2), Mm-Rbfox3-C1 (313311-C1), and mCherry-O3-C2 (513021-C2). Images were acquired with either an Axio Imager M2 (Carl Zeiss Microscopy) for Gad1&Gad2 single-stainings or an LSM 700 confocal laser scanning microscope (Carl Zeiss Microscopy) to determine the colocalization of the aforementioned markers.
Automated cell quantification
Fluorescent microscopy images were processed and analyzed using Fiji (Schindelin et al., 2012) and SHARP-Track (Shamash et al., 2018 Preprint; https://github.com/BaduraLab/cell-counting). Segmentation was performed on the registered slices in Fiji using routine autothresholding methods. Afterwards, automated cell counting of positive neurons was performed to acquire the x and y coordinates of every detected cell. This output matrix was used to create a region of interest (ROI) array (1 cell = 1 ROI) per slice in SHARP-Track. This step allowed one-to-one matching between the ROI array and the previously registered slice. The reference-space locations and brain regions of each cell were obtained by overlapping the registration array with the ROI array. Cell counts were normalized by brain region area following the hierarchical structure of the Allen Brain Atlas.
Statistical analysis
Statistical analysis was performed with GraphPad Prism 9 v9.2.0 or Python. All data were assessed for normal or log-normal distribution before choosing the appropriate test. An overview of all statistical tests, sample sizes, and P values is provided for all figures in the respective legends and Table S6. Human motor and MRI experiments were analyzed with a two-tailed one-sample t test in Python. The statistical evaluation of the RNA-seq data is described in Analysis of RNA-seq data.
Online supplemental material
Fig. S1 shows the mutant DNA sequences inserted in the Pax5R31Q and Pax5E242* alleles, the immunological characterization of Pax5R31Q/E242* and Pax5R31Q/− mice, and AKT signaling in human B cells. Fig. S2 contains bioinformatic data explaining how the Pax5-R31Q mutation leads to deregulated gene expression in Pax5R31Q/− pro-B cells. Fig. S3 contains behavioral data documenting the motor control, motor learning, social, and cognitive impairments of the Pax5R31Q/− mouse. Fig. S4 contains the data of behavioral tests demonstrating the absence of behavioral abnormalities in B cell–deficient Igh∆Jh/∆Jh mice. Fig. S5 describes the generation and characterization of the Pax5Cre and Rosa26HC alleles. Tables S1 and S2 contain the data of the immunological and neuropsychological assessments of the patient, respectively. Tables S3, S4, and S5 contain the RNA-seq data of all Pax5-regulated genes identified in Pax5R31Q/+, Pax5+/−, and Pax5−/− pro-B cells, respectively, compared with Pax5+/+ pro-B cells. Table S6 contains the statistical data of all experiments of this study and the respective statistical methods used for their analyses. Table S7 contains oligonucleotide sequences used for PCR analysis and CRISPR-Cas9 mutagenesis. Table S8 describes all Illumina sequencing experiments generated for this study. Video 1 describes the visuomotor adaptation task used to generate the data of Fig. 6, A–D. Video 2 describes the visuomotor assessment task used to generate the data of Fig. 6, E and F. Video 3 describes the eyeblink conditioning test used to generate the data of Fig. 7, I and J.
Data availability
The RNA-seq and ChIP-seq data generated for this study (Table S8) are available at GEO under accession no. GSE182463. The MRI data are deposited on GitHub (https://github.com/BaduraLab/MRI-Analysis). Custom-written code is also available on GitHub as indicated throughout Materials and methods.
Acknowledgments
We are grateful to the patient and his family for their cooperation and participation in the study. We thank C. Theussl’s team for generating gene-modified mice, K. Aumayr’s team for biooptics support, A. Sommer’s team at the Vienna BioCenter Core Facilities for Illumina sequencing, J. Zinnanti at the Preclinical Imaging Facility (Vienna BioCenter Core Facilities) for help with mouse MRI experiments, and M. Imthorn, I.I. Floriano, and E. Haasdijk for technical assistance.
This research was supported by Boehringer Ingelheim (M. Busslinger), the Austrian Research Promotion Agency (Early Stage Grant “Molecular Control” FFG-878286, M. Busslinger), the European Research Council under the European Union’s Horizon 2020 research and innovation program (grant agreement 740349 [to M. Busslinger] as well as 737619 and 768914 [to C.I. De Zeeuw]), the Stichting Sophia Kinderziekenhuis Fonds (grant no. S15-07; M. van der Burg and G. Driessen), the Erasmus MC Department of Immunology (F.M.P. Kaiser and P.D. Katsikis), the Gravitation program CancerGenomiCs.nl from the Netherlands Organization for Scientific Research (NWO), part of the Oncode Institute, partly financed by the Dutch Cancer Society (J.H.G. Lebbink and C. Laffeber), NWO-ALW (grant 824.02.001; C.I. De Zeeuw), the Dutch Organization for Medical Sciences (ZonMw-91120067; C.I. De Zeeuw), Medical Neuro-Delta (MD 01092019-31082023; C.I. De Zeeuw), INTENSE LSH-NWO (TTW/00798883; C.I. De Zeeuw), NWO-VIDI (ZonMw-917.18.380,2018; A. Badura), and Erasmus MC grant (MRACE Pilot 2019; A. Badura).
Author contributions: F.M.P. Kaiser performed all mouse behavior experiments with support of S. Gruenbacher; S. Gruenbacher and F.M.P. Kaiser performed the mouse and human immunology experiments; S. Gruenbacher, Q. Sun, and L. Hill designed and generated the Pax5R31Q, Pax5E242*, and Pax5Cre alleles; E. Kreidl and K. Tachibana designed and generated the Rosa26invHC allele by ES cell targeting; M. Jaritz performed the bioinformatic analysis of RNA- and ChIP-seq data generated by S. Gruenbacher with support of F.M.P. Kaiser; L.M. Zopf and W. van der Zwaag acquired MRI data, which were analyzed by E. Nio; F.M.P. Kaiser performed all brain histology with help of I. Leca; F.M.P. Kaiser, G. Driessen, and V.A.S.H. Dalm performed the immunological evaluation, and A. Rietman, the psychological and psychiatric assessment of the patient; A. Brooks performed WES; C. Gaiser, R. van der Vliet, and J. Pel performed the human behavioral assays; M.R. Oyaga, E. Nio, and L. Wahl performed computational analysis of mouse behavioral and histological data; C. Laffeber and J.H.G. Lebbink performed DNA-binding experiments; P.D. Katsikis provided advice on human immunology; M. van der Burg supervised the immunological characterization of the patient; C.I. De Zeeuw provided advice on the design and analysis of neuroscience experiments; A. Badura and M. Busslinger planned the project, designed the experiments, and wrote the manuscript with input from F.M.P. Kaiser and S. Gruenbacher.
References
Author notes
M. van der Burg and C.I. De Zeeuw contributed equally to this paper.
M.R. Oyaga and E. Nio contributed equally to this paper.
Disclosures: The authors declare no competing financial interests.












