Checkpoint blockade immunotherapy releases the inhibition of tumor-infiltrating lymphocytes (TILs) but weakly induces TIL proliferation. Exogenous IL-15 could further expand TILs and thus synergize with αPD-L1 therapy. However, systemic delivery of IL-15 extensively expands peripheral NK cells, causing severe toxicity. To redirect IL-15 to intratumoral PD-1+CD8+T effector cells instead of NK cells for better tumor control and lower toxicity, we engineered an anti–PD-1 fusion with IL-15-IL-15Rα, whose activity was geographically concealed by immunoglobulin Fc region with an engineered linker (αPD-1-IL-15-R) to bypass systemic NK cells. Systematic administration of αPD-1-IL-15-R elicited extraordinary antitumor efficacy with undetectable toxicity. Mechanistically, cis-delivery of αPD-1-IL-15-R vastly expands tumor-specific CD8+T cells for tumor rejection. Additionally, αPD-1-IL-15-R upregulated PD-1 and IL-15Rβ on T cells to create a feedforward activation loop, thus rejuvenating TILs, not only resulting in tumor control in situ, but also suppressing tumor metastasis. Collectively, renavigating IL-15 to tumor-specific PD-1+CD8+T cells, αPD-1-IL-15-R elicits effective systemic antitumor immunity.
Introduction
Immune checkpoint blockade (ICB) therapy, such as antiprogrammed cell death protein 1 (PD-1) and anti–PD-1 ligand 1 (αPD-L1) antibodies, releases the inhibition of tumor-infiltrating lymphocytes (TILs) and promotes the antitumor immunity (Scott et al., 2012; Sharpe and Pauken, 2018). Although PD-1/PD-L1–blockade immunotherapies induce durable and effective antitumor responses in patients with different types of advanced cancers, the complete response rate in clinical patients remains around 10–20% (Brahmer et al., 2012; Topalian et al., 2012). TILs play a vital role in antitumor immunity (Vilain et al., 2017). Even though PD-1/PD-L1 blockade could partially restore the cytotoxic function of T cells (Huang et al., 2017; Miller et al., 2019; Thommen and Schumacher, 2018), these cells often fail to expand and rapidly turn to dysfunctional status, leading to tumor relapse (Sakuishi et al., 2010). So, it is an emergent medical need to develop new approaches to both reinvigorate and expand dysfunctional TILs and reshape the immunosuppressive tumor microenvironment (TME) for effective cancer immunotherapies.
Cytokines are potent immune-modulating factors that can effectively expand immune cells, especially natural killer (NK) and T cells (Xue et al., 2021). It is reported that the neutralization of endogenous cytokines, such as IL-2, abrogated the therapeutic effect of ICB (Garris et al., 2018; Hannani et al., 2015; Ren et al., 2022), suggesting an essential role of cytokines in immunotherapy. IL-2 is the first cytokine approved by FDA for metastatic renal cell cancer and advanced melanoma (Rosenberg, 2014). As a pleiotropic cytokine, IL-2 is potent at expanding NK and T cells. IL-2 treatment was also reported to decrease inhibitory receptor levels and increase the efficacy of PD-1 blockade (West et al., 2013). However, IL-2 could cause activation-induced cell death and the activation of immune inhibitory regulatory T cells (Treg cells; Lenardo, 1996). Additionally, excessive IL-2 in TME could also lead to T cell exhaustion and weak responsiveness to ICB therapy (Liu et al., 2021). Partially sharing IL-2’s receptor IL-2Rβ (CD122) and Cγ (CD132), IL-15 does not induce CD8+T cell exhaustion, activation-induced cell death, or Treg cells activation (Waldmann et al., 2020). Therefore, IL-15 is another potential cytokine for inducing potent antitumor immunity (Santana Carrero et al., 2019). IL-15 depletion corresponds with a high risk of tumor recurrence and reduced patient survival (Mlecnik et al., 2014). A previous study has reported an IL-15/IL-15Rα complex named IL-15 superagonist (sIL-15) that greatly enhances IL-15 bioactivity (Rubinstein et al., 2006). However, systemic administration of sIL-15 leads to extensive peripheral lymphocyte expansion and acute lymphocytic pneumonitis (Guo et al., 2021; Ochoa et al., 2013). As one of the most famous designs, N-803 encompassing IL-15/IL-15Rα and Fc is currently under investigation for safety and toxicity in several Phase I clinical trials (Fiore et al., 2020; Rhode et al., 2016). Intravenous injection of N-803 achieved clearance of lung metastasis in two patients with hematologic malignancies relapsing after allogeneic hematopoietic cell transplantation (Romee et al., 2018). However, NK-targeted N-803 increases NK proliferation by up to 14-fold change in peripheral blood, which may lead to NK-dependent toxicity (Margolin et al., 2018). Several studies also show that repeated injection of N-803 may reduce biological responsiveness in macaque and patients with metastatic non-small cell lung cancer (Ellis-Connell et al., 2018; Wrangle et al., 2018). Much effort has been spent on targeting sIL-15 in tumor tissues by antibodies to tumor-associated antigens (Beha et al., 2019; Jochems et al., 2019; Knudson et al., 2020; Liu et al., 2020; Liu et al., 2018; Martomo et al., 2020; Vincent et al., 2013). Nevertheless, the lack of tumor-specific antigen and high affinity of IL-15 for its receptors may result in an “on-target” but “off-tumor” effect (Stoklasek et al., 2006). Thus IL-15 cannot be targeted to tumors effectively. Besides, tumor cells might internalize those fusion proteins and limit their targeting to T cells. Researchers recently tried to mutate cytokines to weaken binding affinity for their receptors and reduce peripheral consumption (Ren et al., 2022; Shen et al., 2020; Xu et al., 2021). However, some mutations might influence the stability of cytokines and be more likely to induce anticytokine antibodies. Generally, toxicity reduction is at the cost of losing activity caused by mutations. Decreasing toxicity while maintaining efficacy is the pending dilemma of cytokine application. Here, instead of mutation, we used the Fc domain of αPD-1 antibody to conceal super IL-15 binding to the IL-15Rβ, physically achieved by a delicate linker design between Fc and super IL-15. Intriguingly, αPD-1 antibody not only anchored the concealed sIL-15 on PD-1+CD8+T cells directly but also exposed sIL-15 activity to these cells. Thus, we developed a next-generation IL-15–based immuno-cytokine, αPD-1–concealed sIL-15 (αPD-1-IL-15-R), targeting and anchoring IL-15 on the intratumoral PD-1+CD8+T cells to release the complete sIL-15 function via cis-delivery.
Result
Construction of a concealed sIL-15 to reduce peripheral consumption and toxicity
The blockade of PD-1/PD-L1 could release the inhibition on T cells, and additional IL-15 could promote T cell activation and proliferation. Thus we proposed to take advantage of PD-1/PD-L1 and IL-15 to synergize the T cell responses. We first combined sIL-15 with αPD-L1 for MC38 tumor treatment and found that the combination therapy exhibited a better antitumor effect than sIL-15 or αPD-L1 alone (Fig. 1 A). However, the sIL-15 treatment alone indeed caused severe weight loss, even at the dose that merely achieves limited antitumor activity (Fig. 1 B).
To determine the major cell subsets that contribute to severe side effects, we evaluated IL-15Rβ expression in peripheral blood mononuclear cells and tumor tissues. We found that NK cells express much higher IL-15Rβ than both CD4+T cells and CD8+T cells in peripheral blood mononuclear cells and tumor tissues (Fig. 1 C and Fig. S1 A). According to the in vitro binding of IL-15 to the splenocytes, this high expression of IL-15Rβ may lead most IL-15 to NK cells (Fig. S1 B). Depleting NK cells during sIL-15 treatment failed to change antitumor activity but prevented huge weight loss and death (Fig. S1, C–E). These results suggested that NK cells are mainly responsible for sIL-15–induced toxicity rather than antitumor effects. Therefore, reducing IL-15Rβ binding affinity is required to ameliorate the NK-dependent toxicity of the IL-15. Based on the structure of the IL-15 quaternary complex (4GS7), several amino acids (S7, K10, K11) in the N-terminal domain of IL-15 are the determinants for the interaction with its receptor (Ring et al., 2012; Fig. S1 F). Thus, we proposed that IL-15 binding for IL-15Rβ could be physically concealed by fusing the hIgG1 immunoglobulin Fc domain at the N-terminus of IL-15 when its C-terminus links to IL-15Rα. We designed and constructed Fc-IL-15Rα-IL-15 (R-IL-15) and Fc-IL-15-IL-15Rα (IL-15-R) fusion proteins to test our hypothesis (Fig. 1 D). Fc domain was used to prolong the half-life of IL-15 besides the potential function block. The length of the linker between IL-15 and IL-15Rα was constant to maintain the high activity of the IL-15/IL-15Rα complex. Linkers with variable length between Fc and IL-15/IL-15Rα complex were designed and analyzed for the functional concealment of sIL-15 by Fc. First, we assessed the IL-15 activity of fusion proteins using a CTLL-2 reporter cell line. We found that compared with R-IL-15, the activity of IL-15-R was blockaded entirely. By gradually extending the linker length (from G4S to [G4S]3) between Fc and IL-15, the sIL-15 activity was gradually recovered. This result suggested that the link length might also be dictated to the extent of blocking (Fig. 1 E). The high binding affinity of sIL-15-Fc on NK cells was abrogated entirely in IL-15-R (Fig. S1 B). This phenomenon confirmed our hypothesis that the Fc domain could nicely conceal the sIL-15 binding affinity for its receptor. During systemic administration in mice bearing MC38 tumors, IL-15-R did not cause weight loss, whereas R-IL-15 still induced severe toxicity (Fig. 1, F and G; and Fig. S1 G). R-IL-15 produced more lymphocytes and inflammatory cytokines in the peripheral, contributing to the lethal toxicity (Fig. 1, H and I; and Fig. S1 H), suggesting a possible need to block IL-15 at both N- and C-termini.
αPD-1-IL-15-R achieves potent antitumor effects and reduces toxicity via targeting sIL-15 to intratumoral CD8+T cells
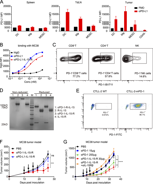
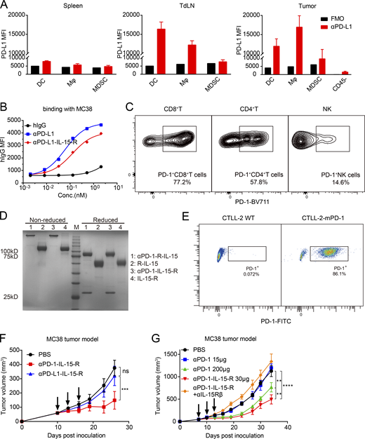
Based on the synergistic effect of sIL-15 with ICB, we selected the αPD-1 and the αPD-L1 antibody that not only delivers IL-15 to TME but also releases the checkpoint inhibition on TILs. First, we investigated PD-1 and PD-L1 expression on immune cells in several tissues. It has been reported that the expression of PD-L1 is lower in tumors than in draining lymph nodes (dLNs). Besides, dentritic cells (DCs) and Mφ within the tumor express higher PD-L1 than CD45− tumor cells (Tang et al., 2018; Fig. S2 A). We found that αPD-L1-IL-15-R bound PD-L1 expressing MC38 tumor cells in vitro efficiently (Fig. S2 B). But it might inefficiently bind MC38 tumor cells in vivo in the presence of other PD-L1 high expressing cells, such as DC, Mφ, or myeloid-derived suppressor cells (MDSCs) in dLNs. Thus, we proposed that PD-L1 might not be suitable for tumor targeting. However, we found that CD8+T cells expressed a higher PD-1 level than CD4+T cells and NK cells in the tumor; meanwhile, CD8+T cells in other tissues barely expressed PD-1 (Fig. 2, A and B; and Fig. S2 C). Interestingly, NK cells within the tumor expressed the highest level of IL-15Rβ (Fig. S1 A) but the lowest level of PD-1 (Fig. 2 A). Therefore, we proposed that PD-1 might be an ideal targeting molecule to renavigate IL-15-R toward intratumoral CD8+T cells rather than NK cells. To evaluate that, we generated a fusion protein αPD-1-IL-15-R (Fig. 2 C). This protein comprised an engineered IL-15-R led by a high-affinity αPD-1 Fab homodimer antibody. To verify the importance of sIL-15 activity concealing, αPD-1-R-IL-15 was generated as toxicity control. The purity of the proteins was verified by SDS-PAGE (Fig. S2 D). To verify the role of αPD-1, we incubated αPD-1-IL-15-R with tumor tissue in vitro. This result indicated that αPD-1 could preferentially deliver IL-15-R to PD-1–expressing CD8+T cells rather than CD4+T cells or NK cells (Fig. 2, D and E). To investigate the role of αPD-1 in facilitating IL-15-R binding, we engineered a CTLL-2 reporter cell line that expressed mouse PD-1 stably (Fig. S2 E). Compared to CTLL-2, αPD-1-IL-15-R reacquired IL-15 activity as vigorous as R-IL-15 in PD-1 expressing CTLL-2 (Fig. 2 F). This result confirmed that IL-15-R could firmly contact IL-15Rβ with the help of PD-1 anchoring, resulting in fully recovered IL-15 activity. More importantly, we performed a “cis or trans” assay by coculturing αPD-1-IL-15-R with the mixture of CTLL-2 WT and CTLL-2-mPD1. CTLL-2 WT and CTLL-2-mPD1 cells were labeled with cell trace violet and CFSE, respectively. The phosphorylation of the STAT-5 signal was detected. If via in cis delivery, αPD-1 and IL-15-R, the two functional units of the fusion protein should be delivered on the same receptor-expressing cells, and if via in trans delivery, the fusion protein may deliver its separate function on the different receptor-expressing cells. We found that the IL-15 stimulated pSTAT-5 signal could only be detected on PD-1 expressing cells (Fig. 2 G). This result revealed that the concealed IL-15 part was delivered to IL-15 receptors in cis via binding to the PD-1 expressed on the CTLL-2-mPD1 cells but not in trans on the cocultured CTLL-2 WT cells. To determine if αPD-1-IL-15-R can target tumor tissue in vivo, we intravenously injected this fusion protein into the tumor-bearing mice and collected various tissues and tumors 24 h later. The in vivo biodistribution of αPD-1-IL-15-R displayed specific retention in tumors rather than normal tissues (Fig. 2 H). Together, αPD-1-IL-15-R can preferentially bind to intratumoral PD-1+CD8+T cells but not peripheral PD-1− immune cells.
We then analyzed αPD-1-IL-15-R antitumor activity and toxicity in vivo. We first treated the MC38 colon tumor at an early stage (day 7). Strikingly, αPD-1-IL-15-R exhibited an excellent antitumor effect without any weight loss during the entire treatment. However, all mice experienced severe weight loss and even died after only the second dose of αPD-1-R-IL-15 (Fig. 3, A–C). We also compared the antitumor effect between αPD-1 and αPD-L1 fused with IL-15-R to test the advantage of cis versus trans delivery in vivo. The inferior antitumor efficacy of αPD-L1-IL-15-R confirmed our hypothesis that αPD-L1 is unsuitable for delivering IL-15-R (Fig. S2 F). During the clinical application of IL-15, cytokine release syndrome always leads to severe toxicity and poor prognosis (Robinson and Schluns, 2017). To further evaluate the safety of αPD-1-IL-15-R, we examined the serum inflammatory cytokines. Compared with αPD-1-R-IL-15, αPD-1-IL-15-R displayed an undetectable level of TNF, IFN-γ, and MCP-1 (Fig. 3 D).
αPD-1-IL-15-R provides potent antitumor immunity through cis-delivery of IL-15 activity
To explore the importance of PD-1 targeting, we compared αPD-1-IL-15-R with the combination therapy of αPD-1 mixed with IL-15-R. At a low dose, the αPD-1 and IL-15-R combination showed no tumor control (Fig. 3 E). Only at a high dose (200 μg) could αPD-1 partly control the tumor growth. However, αPD-1-IL-15-R exhibited better antitumor efficacy even than high dose αPD-1, and this effect was abrogated after the neutralization of IL-15Rβ (Fig. S2 G). These results suggested that αPD-1 as a part of αPD-1-IL-15-R could partly function as a checkpoint inhibitor at a 10-fold less dosage than αPD-1 alone treatment. More importantly, we found that the antitumor effect of αPD-1-IL-15-R at a low dose could be further enhanced by extending the linker between the Fc domain and IL-15 (from G4S to [G4S]3). To study if PD-1 is required, we first compared αPD-1-IL-15-R with αEGFR-IL-15-R, two molecules with the same linker and design except for different antibodies. The αPD-1-IL-15-R with (G4S)3 had a significant antitumor effect even in advanced tumors (day 14), while αEGFR-IL-15-R with (G4S)3 did not, which demonstrated an indispensable role of αPD-1 in tumor control (Fig. 3 F). To characterize the antitumor efficacy of αPD-1-IL-15-R for different tumor models, we treated A20 and B16F10 tumor–bearing mice with αPD-1-IL-15-R and observed that αPD-1-IL-15-R displayed great antitumor effects in both tumor models (Fig. 3, G and H). These data demonstrated that the αPD-1-IL-15-R has a potent antitumor effect in multiple types of tumor models.
To further assess whether αPD-1-IL-15-R delivered IL-15-R to the IL-15Rβ on the PD-1 targeting T cells through cis delivery in vivo, we separated PD-1’s function as targeting and anchoring IL-15-R. We constructed αEGFR-IL-15-R and generated MC38-EGFR5 tumor, expressing mutant mouse EGFR for effective binding by αEGFR (human) Fab. An equal molar of αPD-1 was additionally injected into the αEGFR-IL-15-R treatment group to provide the αPD-1 signal. Although αEGFR-IL-15-R can target MC38-EGFR5 tumor cells, the antitumor effect of αEGFR-IL-15-R was significantly lower than that of αPD-1-IL-15-R, indicating that tumor cell targeting, but not effector cell targeting, was insufficient for IL-15 activity recovery (Fig. 3 I). Besides, we also tested the antitumor efficacy in a humanized tumor model. We found that αPD-1-IL-15-R could effectively control tumor growth (Fig. 3 J). Collectively, these data suggested that αPD-1-IL-15-R could target tumor tissues, anchor, and cis-deliver IL-15 on PD-1+ TILs to achieve the best therapeutic effect.
αPD-1-IL-15-R selectively activates and expands PD-1+ tumor-specific CD8+T cells
To explore which individual cell types are responsible for the antitumor efficacy of αPD-1-IL-15-R on the MC38 tumor model, we first used Rag1−/− mice that lack adaptive immunity. The antitumor effect was entirely abrogated in Rag1−/− mice (Fig. 4 A). Then we depleted NK cells, CD4+T cells, or CD8+T cells by respective depletion antibodies. When NK cells or CD4+T cells were depleted, the antitumor efficacy of αPD-1-IL-15-R was barely affected, further confirming that CD4+T cells or NK cells were insufficient for tumor control (Fig. S3, A and B). However, the depletion of CD8+T cells completely abolished the antitumor efficacy (Fig. 4 B). To determine whether IFN-γ contributes to the αPD-1-IL-15-R–mediated antitumor effect, we treated MC38 tumor–bearing mice with IFN-γ neutralizing antibody during αPD-1-IL-15-R treatment. We observed an abrogated antitumor effect, indicating IFN-γ played an essential role in antitumor immunity (Fig. 4 C). Together, we proved that CD8+T cells but not NK or CD4+T cells contributed to the tumor control through IFN-γ.
As CD8+T cells were essential for αPD-1-IL-15-R–induced tumor control, we further investigated the nature of the CD8+T cell response to αPD-1-IL-15-R treatment. We found that the percentage and quantity of CD8+T cells were increased within the tumor after the treatment (Fig. 4 D). Interestingly, the total cell number of the PD-1+CD8+ T cell subset was increased dramatically (Fig. S3 C). To investigate where this PD-1+CD8+ T cell subset came from, we examined Ki-67 expression, a cell-proliferation marker, in PD-1+CD8+T cells. After the αPD-1-IL-15-R treatment, more PD-1+CD8+T cells expressed Ki-67 (Fig. S3 D). Additionally, the number of IFN-γ+PD-1+CD8+T cells also significantly increased (Fig. 4 E). Although we have confirmed that αPD-1-IL-15-R targets tumor tissue and intratumoral PD-1+CD8+T cells, it was not clear if this subset of T cells plays a full part in tumor control. To explore whether intratumoral CD8+T cells are enough for the antitumor effect, we treated mice with FTY720 1 d before the αPD-1-IL-15-R therapy to block T cells egressing from LNs. FTY720 is a small-molecule analog of sphingosine 1-phosphate. FTY720 could internalize and degrade the sphingosine 1-phosphate receptor, preventing lymphocyte egressing from the LNs. Interestingly, αPD-1-IL-15-R could still effectively control tumors in tumor-bearing mice treated with FTY720, which suggested that pre-existing T cells within the tumor were sufficient for tumor control (Fig. 4 F).
We also performed a tetramer assay to track tumor-specific CD8+T cells in the MC38-OVA tumor model. The increased quantity of OVA+CD8+T cells indicated that αPD-1-IL-15-R could proliferate tumor-specific CD8+T cells (Fig. 4 G). To confirm whether αPD-1-IL-15-R can enhance the function of tumor-specific CD8+T cells, we sorted the tetramer− and tetramer+ CD8+T cells from the tumor tissues of MC38-OVA tumor–bearing mice and incubated these cells with αPD-1-IL-15-R in vitro. Impressively, we found αPD-1-IL-15-R could induce much higher IFN-γ production of tetramer+ CD8+T cells, suggesting that αPD-1-IL-15-R preferred to invigorate tumor-specific T cells (Fig. 4 H). Collectively, these data demonstrated that αPD-1-IL-15-R enhanced antitumor immunity through the preferential proliferation of tumor-specific PD-1+CD8+T cells.
To understand how αPD-1-IL-15-R regulates CD8+T cell function in vivo, we performed an RNA-sequencing (RNA-seq) analysis of the intratumoral CD8+T cell sorted from MC38 tumors treated with or without αPD-1-IL-15-R. Gene set enrichment analysis revealed strong pathway enrichment and gene expression of immune response-associated biological processes, such as T cell differentiation, T cell activation, and cytolysis (Fig. 4 I). Additionally, these CD8+T cells from mice treated with αPD-1-IL-15-R exhibited higher expression levels of genes representing T cell differentiation, such as Tcf-7, Mki67, and Ly6c2, and those genes representing cytotoxic function, such as Gzmb, Tnf, and Prf1 (Fig. 4, J and K; and Fig. S3 E). Notably, the expression of pdcd1 and Il2rb was upregulated after αPD-1-IL-15-R treatment (Fig. 4 K). This phenomenon suggested that αPD-1-IL-15-R may provide a positive feedback loop, further increasing the efficacy of αPD-1-IL-15-R treatment. Altogether, these data indicated that αPD-1-IL-15-R treatment reinvigorated tumor-specific CD8+T cells with enhanced proliferative and cytotoxic functions.
αPD-1-IL-15-R controls cold tumors and metastatic tumors
Turin-Bologna (TUBO) tumor model derived from the transgenic BALB/c mice with the neu oncogene is a HER2/neu-dependent mammary carcinoma. TKI therapy (tyrosine kinase inhibitor) can temporarily control the TUBO tumor, but the tumor would finally relapse. Thus, we proposed that TKI could increase the infiltration of TILs, and αPD-1-IL-15-R could expand and invigorate TILs to overcome TKI resistance. In this experiment, we used a second-generation TKI (afatinib) to treat the mice with established tumors and observed tumor relapse in all the mice. However, TKI, in combination with αPD-1-IL-15-R, could effectively control tumor growth (Fig. 5 A). Together, these findings suggested that αPD-1-IL-15-R can overcome TKI resistance and control poor immunogenic tumors.
Tumor metastasis is the clinic’s primary cause of treatment failure and cancer-related life-threatening diseases. We first assessed whether αPD-1-IL-15-R could induce a protective memory response. Cured mice were injected with five times the original tumor cells on the same site after eliminating the tumors, and all mice rejected the rechallenged tumors and survived (Fig. 5, B and C). Thus, we proposed that αPD-1-IL-15-R as a neoadjuvant protocol could provide long-term protection to overcome tumor metastasis. We then subcutaneously inoculated the B16F10 tumor cells and intravenously injected the B16F10 tumor cells 1 d before the treatment to mimic in situ and metastatic tumor model. The local tumor control and the decreased colony number in the lung indicated that αPD-1-IL-15-R could effectively control tumor metastasis (Fig. 5, D and E).
To study if neoadjuvant treatment could benefit from presurgical treatment of αPD-1-IL-15-R to reduce spontaneous metastasis, we used 4T1 mammary carcinoma, which is poor-immunogenic and can spontaneously metastasize 10 d after local tumor implantation. Mice-bearing established 4T1 tumors were treated with αPD-1-IL-15-R, and the local tumor was resected after the treatment. The mouse survival curve indicated that αPD-1-IL-15-R treatment significantly prolonged survival, while the mice could not survive if treated with surgery or αPD-1-IL-15-R only (Fig. 5 F). These data demonstrated that αPD-1-IL-15-R could effectively control local tumor as well as lung metastasis and prolong mouse survival.
To renavigate IL-15 to intratumoral PD-1+CD8+T cells and reduce its toxicity, we engineered a PD-1–targeted concealed sIL-15 (αPD-1-IL-15-R). The affinity of sIL-15 could be delicately adjusted through the length of linkers between Fc and IL-15. IL-15-R abrogated peripheral binding to NK cells and was renavigated by αPD-1 to intratumoral PD-1+CD8+T cells. In this case, αPD-1-IL-15-R could greatly reduce peripheral consumption and increase tumor retention. Most importantly, with the help of αPD-1, the activity of IL-15-R could be fully restored through cis-delivery. Systematic injection of αPD-1-IL-15-R elicited potent antitumor immunity with negligible toxicity. The αPD-1-IL-15-R primarily expanded tumor-specific CD8+T cells in the tumor. Importantly, αPD-1-IL-15-R can control metastatic tumors and provide long-term protection. Altogether, αPD-1-IL-15-R offers a new strategy for next-generation cytokine application to take advantage of the antibody structure, which physically interrupts peripheral IL-15Rβ binding and cis-delivers sIL-15 to TILs.
Several recent studies have focused on generating low-affinity cytokine through mutations (Ren et al., 2022; Shen et al., 2020; Xu et al., 2021). Pfizer published an article with an αPD-1-IL-15 fusion protein constructed by linking mutant IL-15 alone at the C terminal of αPD-1 antibody and reducing its affinity with all the receptors (IL-15Rα, IL-15Rβ, γc; Xu et al., 2021). While mutations can reduce the affinity of cytokines to their receptors, they might also increase the immunogenicity of cytokines, destabilize cytokines, and even lose IL-15 activity significantly. We took advantage of the high expression level of PD-1 in CD8+T cells over NK cells and used an αPD-1 antibody to directly anchor the concealed sIL-15 on PD-1+CD8+T cells preferentially within the tumor. It is reported that most of these cells are tumor-primed active T cells. Only when targeted and anchored on the intratumoral PD-1+CD8+T cells by αPD-1 could αPD-1-IL-15-R in cis deliver IL-15 signaling via IL-15Rβ receptor. αPD-1 might also release PD-1 inhibition and promote cytotoxic function rather than exhaustion for CTLs by synergizing with IL-15. Eventually, we observed that αPD-1-IL-15-R could release the PD-1/PD-L1 inhibition and promote CD8+T cells’ function, which significantly enhanced antitumor immunity and overcame the resistance of ICB.
Many molecules (such as EGFR, PD-L1, Claudin18.2, etc.) are highly expressed on tumor cells and used for cytokine tumor-targeting, but these targets are not available for cis-delivery onto the TILs. Intriguingly, cis-delivery of αPD-1-IL-15-R would allow sIL-15 to retain and function on tumor-reactive PD-1 high CD8+T cells instead of PD-1 low/negative cells. We found that the length of linkers between Fc and IL-15 can be applied to adjust its efficacy versus toxicity precisely, as the longer linkers will have more potent activity and visible toxicity. We used the αEGFR antibody as an effective target for the MC38-EGFR5 tumor model to deliver IL-15-R, which displayed limited tumor control, while IL-15-R activity could be fully recovered when αPD-1-IL-15-R was used. This phenomenon also confirms our cis-delivery model in which αPD-1-IL-15-R could only function on PD-1+IL-15Rβ+ cells. There are some limitations of this study: (1) It is unclear if the cis-delivery of concealed IL-15 could also be applied to other T cell cosignals on TILs. (2) It remains to be determined if PD-1 blockade at this low dose is required to synergize with IL-15.
A previous study has provided several ways to select an appropriate target for cytokine delivery, which should be highly expressed on TILs and be sensitive to cytokine accessibility (Ren et al., 2022). Thus, our study provides an alternative way for antibody–cytokine fusion protein: (a) Cytokine should be carefully chosen to limit the receptor binding site with low freedom in the periphery; (b) Fc domain is subtly used to conceal the essential binding site with a proper orientation; (c) antibody should cis-deliver the concealed-cytokine to the effector cells, and Fab format is powerful than single-chain variable fragment for the effective target (Crivianu-Gaita and Thompson, 2016); (d) antitumor effects are more potent when the antibody has positive function synergized with cytokine such as releasing the inhibition or reshaping immunosuppressive TME; (e) cytokine format should be potent after interaction with effector cells to provide substantial tumor control.
Overall, our αPD-1-IL-15-R offers a new strategy for next-generation cytokines application. Instead of mutation, αPD-1-IL-15-R takes advantage of the antibody structure to interrupt peripheral IL-15Rβ binding physically and cis-delivers sIL-15 to TILs. The simultaneous expansion and activation of tumor-specific CD8+T cells result in dramatic local and metastatic tumor regression. Hence, αPD-1-IL-15-R could be used to overcome the current dilemma of cytokine application and provides a valuable basis for clinical translation.
Materials and methods
Mice
6–8-wk old WT BALB/c and C57BL/6J female mice were purchased from SPF Biotechnology. Rag1−/− mice were purchased from the Model Animal Research Center of Nanjing University. All mice were maintained under specific pathogen–free conditions.
Cell lines and reagents
A20, MC38, B16F10, 4T1, 293T, and CTLL-2 were purchased from the American Type Culture Collection. MC38-OVA was selected from signal-cell clone after transfection by lentivirus-expressed OVA. TUBO was cloned from a spontaneous mammary tumor in BALB/c Neu-transgenic mice. Freestyle 293-F (R79007) was purchased from Invitrogen. All cell lines were routinely tested for mycoplasma contamination. A20, 4T1, and TUBO were cultured in RPMI 1640 with 10% heat-inactivated fetal bovine serum, 2 mmol/liter L-glutamine, 100 U/ml penicillin-streptomycin under 5% CO2 at 37°C. CTLL-2 was cultured in RPMI 1640 with established protocol. MC38, B16F10, 293T, and MC38-OVA were cultured in Dulbecco’s modified Eagle’s medium with 10% heat-inactivated fetal bovine serum, 2 mmol/liter L-glutamine, 100 U/ml penicillin-streptomycin under 5% CO2 at 37°C. 293-F was cultured in SMM 293-TI medium (M293TI; Sino Biological).
αPD-L1 antibody (10F.9G2) and anti–IL-15Rβ (TM-β1) were purchased from Bio X Cell. FTY720 was purchased from Sigma-Aldrich. TKI-Afatinib was purchased from Shanghai Bojing Chemical Company. Anti-CD8 antibody (TIB210), anti-CD4 antibody (GK1.5), anti-NK1.1 antibody (PK136), and FcγRII/III blocking antibody (2.4G2) were produced in-house. αPD-1-IL-15-R or αPD-1-R-IL-15 were cloned into a pEE12.4 vector and transfected into 293-F cells. The supernatant was purified by Protein-A affinity chromatography (GE Healthcare) according to the established protocol.
CTLL-2-mPD-1 cell line engineering
Lentivirus was produced by transient transfection of 293T cells. The plasmids of psPAX2, pMD2.G, and pSin-EF2-mouse PD-1 at the ratio of 4:2:3 were mixed with Lipofectamine 300 reagent (Thermo Fisher Scientific) by established protocol. The lentivirus in the media was harvested 48 h later and filtered through a 0.45-μm filter. The original CTLL-2 cells were transduced with lentivirus expressing the extracellular domain of PD-1 for 48 h. CTLL-2-mPD-1 cells were stained and selected by BD Aria III (BD Biosciences).
Tumor growth and treatment
A20 cells (5 × 106), MC38 cells (3–5 × 105), B16F10 cells (3 × 105), MC38-OVA cells (8 × 105), and TUBO cells (5 × 105) were subcutaneously injected into the right flank of BALB/c or C57BL/6J mice. 4T1 cells (1.5 × 105) were injected into the mammary fat pad. The tumor volume was measured twice a week and calculated as length × width × height/2. The mice were treated with PBS and 30 μg αPD-1-IL-15-R, αPD-1-R-IL-15, or αEGFR-IL-15-R. 200 μg anti-CD8 antibody, 200 μg anti-CD4 antibody, 200 μg anti-IL-15Rβ, or 400 μg anti-NK1.1 antibody was injected intraperitoneally every 3 d. 25 μg FTY720 was injected intraperitoneally for the first time and 20 μg every other day to maintain the blockade. 1 mg TKI was treated orally every 5 d for a total of two doses.
Flow cytometry
Tumor tissues were collected and digested with 1 mg/ml collagenase IV (Roche) and 100 μg/ml DNase I (Roche) at 37°C for 40 min. Single-cell suspensions of cells were incubated with FcγRII/III blocking antibody (2.4G2) and stained with specific antibodies followed by established protocol. Samples were analyzed or isolated on BD LSR Fortessa or BD Aria III (BD Biosciences). Data were analyzed by FlowJo software (Treestar).
RNA-seq
TILs were isolated from MC38 tumor–bearing mice 48 h after the second injection of αPD-1-IL-15-R. Total RNA extraction, mRNA library construction, and sequencing were established by BGI. The clean reads were mapped to the genome using HISAT2 (v2.0.4). The expression level of a gene was calculated by RSEM (v1.2.12). The mRNA expression level (calculated from transcripts per million, or log10[TPM+1]) was calculated and the heat map was generated in R (v3.5.1) using a pheatmap (v1.0.10). Raw data have been uploaded to Gene Expression Omnibus, National Center for Biotechnology Information (accession number GSE212545).
Statistics
Data are shown as the mean ± SEM or SD. Statistical analysis were performed by GraphPad Software. Statistically significant differences of P < 0.05, P < 0.01, P < 0.001, and P < 0.0001 are noted with *, **, *** and ****.
Study approval
Animal experiment protocols and studies were approved by the Animal Care and Use Committee of Chinese Academy of Sciences.
Online supplemental material
Fig. S1 shows that IL-15-R peripheral toxicity was abolished by concealing IL-15Rβ binding. Fig. S2 shows that αPD-1 rather than αPD-L1 targeting enhanced IL-15-R bioactivity. Fig. S3 shows that αPD-1-IL-15-R antitumor activity depended on the proliferation of the reinvigorated intratumoral CD8+T cells.
Acknowledgments
The authors thank all lab members and Yuchen He for the discussion, professor Pu Gao for the consult of protein structures, and the support from the animal facility of the Institute of Biophysics, Chinese Academy of Sciences, especially Xiang Shi and Chunyan Lv for assistance.
This work was supported by funding from the Chinese Academy of Sciences (KFJ-STS-ZDTP-062 and XDA12020212) to H. Peng and National Key S&T Special project of China (2018ZX1030140402) to H. Peng.
Author contributions: Conceptualization: J. Shen, H. Peng, and Y.-X. Fu; Methodology: J. Shen, Z. Zou, J. Guo, Y. Cai, D. Xue, Y. Liang, and W. Wang; Investigation: J. Shen and Z. Zou; Formal analysis: J. Shen, Z. Zou, H. Peng, and Y.-X. Fu; Writing—Original Draft: J. Shen; Writing—Review & Editing: J. Shen, Z. Zou, H. Peng, and Y.-X. Fu; Supervision: H. Peng and Y.-X. Fu.
References
Author notes
J. Shen and Z. Zou contributed equally to this paper.
Disclosures: H. Peng reported a patent to “construction and application of IL-15 based fusion proteins” pending. No other disclosures were reported.

