Erythropoietin (EPO) and its cell surface receptor (EPOR) are essential for red blood cell production and exert important cytoprotective effects on select vascular, immune, and cancer cells. To discover novel EPO action modes, we profiled the transcriptome of primary erythroid progenitors. We report Serpina3g/Spi2A as a major new EPO/EPOR target for the survival of erythroid progenitors. In knockout mice, loss of Spi2A worsened anemia caused by hemolysis, radiation, or transplantation. EPO-induced erythropoiesis also was compromised. In particular, maturing erythroblasts required Spi2A for cytoprotection, with iron and reactive oxygen species as cytotoxic agents. Spi2A defects were ameliorated by cathepsin-B/L inhibition, and by genetic co-deletion of lysosomal cathepsin B. Pharmacological inhibition of cathepsin B/L enhanced EPO-induced red cell formation in normal mice. Overall, we define an unexpected EPO action mode via an EPOR–Spi2A serpin–cathepsin axis in maturing erythroblasts, with lysosomal cathepsins as novel therapeutic targets.
In response to anemia, erythropoietin (EPO) is produced by renal interstitial fibroblasts (Asada et al., 2011). Within adult bone marrow, EPO then acts via its JAK2 kinase–coupled cell surface receptor (EPOR) to promote erythroid progenitor cell (EPC) formation (Wojchowski et al., 2010). Clinically, EPO is used to treat the anemia of chronic kidney disease (Del Vecchio et al., 2010) and, at restricted doses, the anemia caused by chemotherapy (Dicato and Plawny, 2010). However, EPO can also have an impact on innate immunity (Nairz et al., 2011), diabetes (Choi et al., 2010), vasculogenesis (Wojchowski et al., 2010), and the progression of certain cancers (Dicato and Plawny, 2010), and it exerts hypertensive and thrombolytic side-effects (Krapf and Hulter, 2009; Spivak et al., 2009). These observations, together with the clinical emergence of new EPOR agonists (Del Vecchio et al., 2010) provide compelling reasons to better understand key EPO/EPOR actions. This includes effects on EPCs as a prime target in which EPO/EPOR actions remain incompletely understood. Canonical pathways involving PI3K and RAS/MEK/ERK, for example, are well studied (Wojchowski et al., 2010), but important new EPOR effectors continue to be uncovered. Recent examples include inhibition of NF-κB pathways in macrophage (Nairz et al., 2011); EPOR interactions with transferrin receptor 2 (Forejtnikovà et al., 2010); and IgA effects on EPOR signaling (Coulon et al., 2011). In this study, we report on a novel EPO/EPOR–serpin–lysosomal cathepsin axis that can sharply modulate the survival of maturing erythroblasts as an unexpected target for cytoprotection.
RESULTS AND DISCUSSION
We initially identified Serpina3g as an EPO/EPOR-regulated factor that could exert apparent prosurvival effects in a cell line model (Sathyanarayana et al., 2008). Global transcriptome analyses of EPO-modulated targets in primary CFUe-like progenitors (stage “E1”) defined Serpina3g (the locus encoding Spi2A) to be induced at levels comparable to the known major EPO response genes Oncostatin-M, Socs2, Irs2, Egr1, and Cyclin-d2 (Fig. 1 A; Fang et al., 2007; Croker et al., 2008; Sathyanarayana et al., 2008; Wojchowski et al., 2010). In developing proerythroblasts (stage E2), Serpina3g induction (among EPO/EPOR targets) was additionally heightened (Fig. 1 B). In these bone marrow EPCs, the previously implicated EPO response factors Bcl-x, Bcl2, and Mcl1 (Socolovsky et al., 1999; Josefsen et al., 2000) were not significantly up-regulated. For Serpina3g, more than fourfold induction by EPO in ex vivo–expanded bone marrow EPCs was also confirmed via quantitative RT-PCR. In addition, analyses using bone marrow EPCs from mice harboring knocked-in EPOR-H or EPOR-HM alleles (Menon et al., 2006) implicated roles for EPOR/PY343/Stat5 signals in Serpina3g induction (unpublished data).
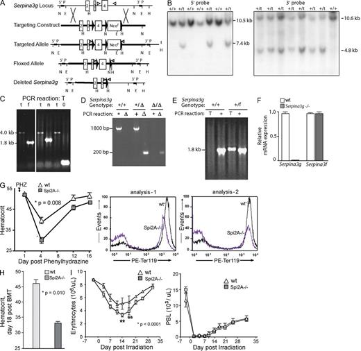
To investigate the role of Spi2A in erythropoiesis, the Serpina3g locus was disrupted, and Spi2A−/− mice were generated (Fig. 2, A–F; Supplemental materials and methods). At steady state, global Spi2A deletion did not significantly perturb hemoglobin, or peripheral blood cell levels (Table 1). CFUe or BFUe levels similarly were not altered, whereas renal Epo levels in Spi2A−/− mice were modestly elevated by more than twofold (unpublished data). When challenged by phenylhydrazine-induced hemolysis, however, Spi2A−/− mice exhibited substantially worsened anemia, with hematocrits of 28.3 ± 2.2% as compared with 39.2 ± 1.6% among WT controls (Fig. 2 G). Spi2A−/− spleen weights (day 6 after PHZ) were also lessened (119 ± 14 mg vs. 144 ± 18 mg for WT controls; n = 6; P = 0.02). In a model of short-term bone marrow transplantation, when Spi2A−/− donor cells were used to rescue the erythron of irradiated recipients, rebound hematocrits were limited to a mean of 32.2 ± 3.3% compared with 46.5 ± 2.5% as restored by transplanted WT donor cells (Fig. 2 H). After sublethal irradiation, rebound erythropoiesis also was selectively compromised because of Spi2A deletion (Fig. 2 I), whereas no significant effects on rebound lymphopoiesis were exhibited. Spi2A, as a major EPO/EPOR response factor, is therefore required for efficient stress erythropoiesis.
Possible effects of Spi2A deficiency on EPO-induced erythropoiesis were next studied. In Spi2A−/− mice, EPO-induced red cell formation was limited to 8.6 ± 0.7% of WT control levels (Fig. 3 A). Bone marrow–resident EPCs were therefore analyzed after EPO dosing, and Spi2A deficiency was revealed to compromise erythropoiesis at an erythroblast stage of development. This was most obvious among a resolved, relatively late-stage subpopulation of Ter119high erythroblasts (designated stage E3.3; Fig. 3, B and C). This is consistent with EPO-induced accumulation of Serpina3g in developing EPCs, and functional deployment of Spi2A within stage E3 cells. Notably, Spi2A deficiency was specifically proven to compromise erythroblast survival (Fig. 3 D).
Why Spi2A deficiency has an impact on erythroblasts was studied next. During erythropoiesis, heme biosynthesis escalates, and developing erythroblasts exhibited sharp increases in levels of mRNA encoding Alas2, Cpox, and Uros heme-synthesizing enzymes, together with several iron transport factors (Fig. 4, A–C). In contrast, levels of the antioxidants Sod2, Gadd45a, and Gstp decreased. Heme generates an oxidative milieu (Fibach and Rachmilewitz, 2008), and we therefore intuited that Spi2A might confer cytoprotection against oxidative damage. This was tested by exposing primary erythroblasts to H2O2 (a physiological oxidant in erythroid cells; Friedman et al., 2004), and then measuring viability (Fig. 4 D). Frequencies of Spi2A−/− erythroblasts undergoing programmed cell death (PCD; YOPRO-3pos cells) increased by 32.3% compared with 11.8% for WT erythroblasts after H2O2 exposure. In addition, Spi2A−/− erythroblasts exhibited heightened reactive oxygen species (ROS) levels upon peroxide exposure (Fig. 4 E). To extend this observation, Spi2A−/− or WT bone marrow was used to reconstitute the erythron in lethally irradiated recipients. Analyses of donor-derived splenic EPCs (14 d after transplant) revealed elevated ROS levels in Spi2A−/− erythroblasts, together with increased frequencies of apoptosis (Fig. 4 F). As analyzed at day 8 after transplantation, Spi2A deficiency did not significantly affect levels of splenic stress BFUe (10.3 ± 2.4 compared with 8.8 ± 2.2 stress BFUe for WT and Spi2A−/− transplants, respectively). Maturing erythroid progenitors also actively sequester iron, and free iron can catalyze peroxidative events (Fibach and Rachmilewitz, 2010). Chelation of iron by desferrioxamine attenuated H2O2-induced erythroblast death in WT cells, and this effect was enhanced in Spi2A−/− erythroblasts (Fig. 4 G). These findings point to Spi2A-mediated cytoprotection of erythroblasts from iron/H2O2-mediated PCD.
Oxidative stress can induce lysosome membrane permeability (LMP), and the release of executioner cathepsins (Johansson et al., 2010). Cytoplasmic cathepsin B can induce PCD, and increase LMP by damaging mitochondria, which then release ROS (Repnik and Turk, 2010). When WT erythroblasts were exposed to peroxide, staining of the lysosomal marker Lamp1 was heightened because of apparently increased Lamp1 epitope exposure (Fig. 5 A), and thus was indicative of compromised lysosomal integrity. By direct comparison with WT erythroblasts, lysosomes within Spi2A−/− erythroblasts (in the absence of peroxide exposure) exhibited heightened Lamp1 staining (suggesting increased LMP). When exposed to peroxide, most Spi2A−/− erythroblasts were destroyed, whereas others exhibited high-level Lamp1 staining (Fig. 5 B). We next determined whether the effects of Spi2A deficiency on erythroblast lysosomes involved cathepsin-mediated PCD. Spi2A can directly inhibit lysosomal cysteine cathepsins, including executioner cathepsins B and L (Liu et al., 2003). In WT erythroblasts, the cathepsin B/L inhibitor CA074Me (Buttle et al., 1992) conferred significant cytoprotection against peroxide-induced death (Fig. 5 C). In Spi2A−/− erythroblasts, cytoprotection by CA074Me was enhanced by up to 2.3-fold over WT effects. Thus, Spi2A protects erythroblasts from PCD by suppressing cathepsin B/L after ROS-induced LMP. A genetic approach also was applied to assess effects of the compound deletion of Spi2A plus lysosomal cathepsin B on EPO-induced red cell formation, and the severity of phenylhydrazine-induced anemia. Concomitant deletion of cathepsin B in Spi2A−/− x cathepsin B−/− mice (Deussing et al., 1998) partially rescued defects in EPO-induced red cell formation caused by Spi2A deletion. Specifically, levels of red cell formation induced by EPO were restored to ∼80% of WT levels (Fig. 5 D). In addition, the severity of hemolysis-induced anemia within Spi2A−/− mice was significantly lessened due to the compound deletion of cathepsin B (Fig. 5 E). Cathepsin B deficiency, per se, did not enhance EPO-induced red blood cell production (unpublished data), suggesting that protection from several executioner cysteine cathepsins may be required during EPO-induced erythropoiesis. Consistent with this interpretation, and of importance for clinical relevancy, CA074Me significantly (P = 0.01) enhanced EPO-induced red cell formation in WT mice (Fig. 5 F).
Collectively, our findings point to a novel mechanism for EPO cytoprotection in which the intracellular serpin Spi2A (as induced upon EPOR/JAK2 ligation) plays an integral role in EPO- and anemia-dependent erythropoiesis by inhibiting cathepsin B and/or L as lysosome-derived proteases (Fig. 5 G).
Within developing erythroblasts, we specifically suggest that ROS (Blomgran et al., 2007) as generated by iron and heme accumulation (Fibach and Rachmilewitz, 2010) brings about LMP and subsequent cell death through cathepsins. Lysosomal cysteine cathepsins may then stimulate mitochondrial pathways of PCD through the proteolytic activation of proapoptotic Bid (to p15t-Bid) and/or the degradation of the antiapoptotic factors Bcl2, BclXL, and/or Mcl-1 (Johansson et al., 2010; Repnik and Turk, 2010). Damage to mitochondria also produces ROS, which can amplify LMP and subsequent PCD (Repnik and Turk, 2010). Therefore, Spi2A inhibition of cathepsin B may lie both upstream and downstream of ROS-induced LMP. Clinically, among predominant red cell disorders such as sickle cell anemia (George et al., 2010) and thalassemia (Fibach and Rachmilewitz, 2010), heightened ROS has been linked to oxidative stress and damage. Pharmacological inhibition of cathepsin B/L also mimicked the cytoprotective effects of EPO in vivo, and this finding points to new targets that determine rates of erythroblast production, and viability. Therefore, administration of small molecule inhibitors to cathepsin-B/L during anemia may act in erythroid cell–intrinsic ways to bolster red cell production. This could decrease effective EPO dosing levels; potentially lessen thrombolytic and hypertensive side-effects of EPO (Spivak et al., 2009; Krapf and Hulter, 2009); and, perhaps, benefit patients with chemotherapy-induced anemia for whom EPO dosing is now limited (because of potential effects on cancer progression; Spivak et al., 2009; Dicato and Plawny, 2010).
MATERIALS AND METHODS
Mouse lines and anemia models.
Approaches used in the disruption of the Serpina3g locus in murine ES cells, and the generation of Spi2A−/− mice (plus Spi2A−/− x cathepsin B−/− mice) are described in Supplemental materials and methods, which also defines the anemia models used (phenylhydrazine-induced hemolysis, sublethal irradiation, 5-fluorouracil dosing, and bone marrow transplantation). Mouse maintenance and all procedures were approved by the University of Chicago, the Maine Medical Center Institutional Animal Care and Use Committee, and the UK Home Office.
Primary EPCs.
For ex vivo analyses, primary EPCs were expanded from bone marrow preparations under optimized ex vivo culture conditions (Dev et al., 2010). Where specified, developmentally staged CFUe-like progenitors, proerythroblasts, and/or Ter119pos erythroblasts were purified using optimized MACS-based depletion and selection procedures (Dev et al., 2010; Supplemental materials and methods).
Transcriptome analyses.
Stage E1 CFU-e like EPC, and stage E2 proerythroblasts were expanded from WT EPOR mice, purified, and cultured for 6 h in IMDM, 0.5% BSA, holo-100 µg/ml transferrin, and 15 ng/ml insulin. Cells then were exposed to EPO (±4 U/ml) for 90 min. RNA was isolated directly, and was used (4 µg) to synthesize biotin-cRNA. Hybridizations were to Affymetrix 430-2.0 arrays (GeneChip Scanner 3000; GCOS software). Gene profiling results are posted at NCBI-GEO. Data analyses were via GeneSpring software (version 11.0.1). In RT-PCR, RNA was reverse-transcribed (1 µg) and cDNA was used in quantitative PCR as previously described (Dev et al., 2010). Primer pairs used (SABiosciences) included Serpina3g and beta-Actin.
Flow cytometry and confocal microscopy.
For flow cytometry, 106 cells were collected, washed, and incubated at 4°C in PBS, 0.1% BSA plus rat IgG (1 µg) for 15 min (0.2 ml volume). Cells were then stained (40 min, 4°C) with 2 µg/ml APC-CD117, 5 µg/ml FITC-CD71, and 5 µg/ml PE-Ter119 (BD). PBS-washed cells then were analyzed (FACSCalibur; BD; CellQuest software). In analyses of apoptosis and cell death, APC-Annexin V binding assays were performed in 140 mM NaCl, 2.5 mM CaCl2, and 10 mM Hepes, pH 7.4, for 30 min at 25°C. In YOPRO-3 assays, cells (106) were washed, and incubated (20 min, 4°C) in PBS, 0.1% BSA plus rat IgG (2 µg and 0.2 ml). Cells were then stained with 4 µg/ml FITC-Ter119 (BD; 30 min, 4°C) and with 1 µM YOPRO-3 (Invitrogen; 15 min, 4°C) and analyzed directly via flow cytometry. ROS levels were assayed using Cell ROX reagent (Invitrogen). In all flow cytometry experiments, equivalent numbers of gated events were analyzed. For details of confocal microscopy procedures, please see Supplemental material and methods.
Cathepsin inhibitor studies.
In ex vivo studies, CA074Me (Enzo Life Sciences) was reconstituted in DMSO at 15 mM; diluted 10-fold in 37°C PBS upon use; filtered (0.2 µm); and included in EPC expansion cultures at 15 µM (in 0.1% DMSO). Control cultures received vehicle only (0.01 volume of 10% DMSO, PBS to yield 0.1% DMSO). For in vivo studies, CA074Me was prepared in DMSO initially at 350 mg/ml. At the time of injections, this stock was diluted in sterile PBS, 2% DMSO to 5 mg/ml. 0.2 ml per 20-g mouse weight was then was administered on 7 consecutive days (−2, −1, 0, +1, +2, +3, +4). Injections were i.p. on days −2, −1, 0, +1, and +4, and i.v. on days +2 and +3. EPO injections (1,250 U/kg, i.p.) were on day 0 (1 h) and day +1 (24 h).
Statistical considerations.
For tests of significance between mean values (plus variance) of control versus single-treatment groups, a two-tailed Student’s t test was used (alpha, 0.05). In array analyses of EPO-modulated genes, RMA-processed data were analyzed via FDR at a stringency of 0.05.
Online supplemental material.
Additional details on the generation of Spi2A−/− mice, anemia models, and primary hematopoietic cell analyses are provided within Supplemental materials and methods.
Acknowledgments
We thank N. Liu, M. Zhang, Y. Wang, and L. Levine for assistance in developing Spi2A−/− mice, and L. Degenstein for blastocyst injections. The expert efforts by R. Asch, S. Su, and E. Jachimowicz in characterization of primary EPCs are also gratefully acknowledged. C57BL/6 ES cells were obtained from Primogenix, Inc.
Investigations were supported by National Institutes of Health (NIH) R01DK089439 (D. Wojchowski), R01AI04508 (P.G. Ashton-Rickardt), and grants from The Wellcome Trust and Cancer Research UK (P.G. Ashton-Rickardt). Additional support was provided by Maine Medical Center Research Institute (MMCRI) core facilities in Progenitor Cell Analysis, and Molecular Phenotyping (as supported by NIH 8P20GM103465; D. Wojchowski). The authors also thank MMCRI’s Vascular Biology Center (NIH 8P30GM103392) for confocal microscopy core support, and the University of Vermont Medical School Microarray Facility together with Dr. Aishwarya Narayanan (Strand Life Sciences) for assistance with Affymetrix array analyses.
The authors have no conflicting financial interests.
References
Author notes
A. Dev and S.M. Byrne contributed equally to this paper.

