Currently, it remains largely unclear how MSI-H/dMMR tumors, despite heightened immune pathway activation and antigenic mutation accumulation, evade immune elimination and promote tumorigenesis. Our study showed that dMMR tumors accumulate cytosolic double-stranded DNA, activating the cGAS–IFN pathway and upregulating DNA-digesting enzyme TREX1. In immunocompetent mice, Trex1 depletion in MSI-H/dMMR tumors abolished tumor formation in a CD8+ T cell–dependent manner, suggesting its critical role in enabling these tumors to evade immune attack. Mechanistically, Trex1 loss amplified tumor-intrinsic cGAS–STING signaling, promoted the activation of CD8+ T cells, and triggered systemic antitumor immunity. Critically, ablating cGAS–STING signaling in MSI-H/dMMR tumors abolished the immune boost from TREX1 deletion, revealing the critical role MSI-H/dMMR tumor-intrinsic cGAS–STING pathway. Furthermore, Trex1 inhibition specifically reduced MSI-H/dMMR tumors growth in vivo, highlighting its clinical potential. Together, we identify the cGAS–STING-TREX1 loop as a key immune escape mechanism in MSI-H/dMMR cancers, suggesting TREX1 inhibition could enhance immunotherapy for these patients.
Introduction
Patients with tumors characterized by high microsatellite instability (MSI-H) or deficient DNA mismatch repair (dMMR) exhibit significantly better responses to immune checkpoint blockade (ICB) compared with those with microsatellite-stable (MSS) tumors (Andre et al., 2020; Le et al., 2017; Le et al., 2020), leading to Food and Drug Administration approval of ICB for treating dMMR and MSI-H patients, regardless of the primary tumor location. However, it is crucial to recognize that MSI-H or dMMR tumors can continuously generate and accumulate specific mutations, serving as potential sources of immunogenic neoantigens. Notably, dMMR tumors may also accumulate cytosolic double-stranded DNA (dsDNA), triggering innate sensing pathways (e.g., cyclic GMP-AMP [cGAMP] synthase [cGAS]-stimulator of IFN genes [STING] signaling); this process enhances antigen presentation and activates antitumor immunity. Paradoxically, this raises a perplexing question: how do MSI-H/dMMR tumors evade immune surveillance despite their progressively increasing tumor mutation burden (TMB)? This contradiction underscores the urgent need to discover the key molecular mechanisms of immune escape in MSI-H/dMMR tumors and validate reliable targets for cancer immunotherapy.
Previous dogma indicated that the nature of hypermutation in MSI-H/dMMR tumors contributes to responsiveness to antitumor immunity (Germano et al., 2017; Gubin et al., 2014; Le et al., 2017; Rizvi et al., 2015). Currently, mounting research suggests that tumor cells under stress activate innate immune sensing mechanisms, thereby augment the cytotoxic capabilities of immune effector cells (Liu et al., 2020; Weichselbaum et al., 2017). Typically, the release of damage-associated molecular patterns or pathogen-associated molecular patterns instigates the activation of pattern recognition receptors (PRRs), which in turn initiates an innate immune response and subsequently stimulates adaptive immunity (Deng et al., 2016; Gong et al., 2020; Liu et al., 2020). cGAS, a principal PRR that recognizes cytosolic dsDNA, generates cGAMP upon dsDNA binding, which then activates the STING–TANK-binding kinase 1 (TBK1) signaling pathway, leading to the production of type I IFNs (IFN-I) (Ablasser and Chen, 2019; Lu et al., 2024; Sun et al., 2013). Notably, prior investigations have revealed that anticancer modalities, including radiotherapy, immunotherapy, and chemotherapy, intensify cGAS–STING pathway activation within host immune cells, particularly dendritic cells (DCs), thus bolstering antitumor immunity (Deng et al., 2014; Han et al., 2021b; Liu et al., 2015; Wang et al., 2017; Xu et al., 2017; Zhou et al., 2024).
Currently, the role of tumor-endogenous cGAS–STING signaling is also gaining increasing attention. Concurrently, MSI-H/dMMR tumors also accumulate cytosolic dsDNA to trigger cGAS–STING-mediated innate sensing, which is required to provoke the adaptive antitumor immunity (Guan et al., 2021; Lu et al., 2021). Therefore, elucidating how MSI-H/dMMR tumors evade antitumor immunity, particularly through intrinsic cGAS–STING pathway regulation, is crucial for developing targeted immunotherapies. As a well-known negative regulator of cGAS–STING, three-prime repair exonuclease I (TREX1) is a principal cytosolic DNA-specific 3′-5′ exonuclease in mammalian cells that degrades the cytosolic DNA (Mohr et al., 2021; Nader et al., 2021). This limits the activation of the cGAS–STING pathway. Loss of TREX1 thereafter suppresses the development of MSS tumors and enhance the antitumor immune response (Lim et al., 2024; Tani et al., 2024; Toufektchan et al., 2024; Xing et al., 2025; Zhang et al., 2023). Although IFN treatment could upregulate the expression of TREX1 (Pereira-Lopes et al., 2013), a previous report also showed that loss of MSS tumor-intrinsic cGAS does not influence the expression of TREX1 (Tani et al., 2024). Currently, it is largely unclear how TREX1 is autonomously regulated in MSI-H/dMMR tumors. In our study, we observed MSI-H/dMMR tumors expressed higher level of TREX1 in a cGAS–STING–IFN pathway-dependent manner. Loss of Trex1 in MSI-H/dMMR tumors abolished tumor growth in a CD8+ T cell-dependent manner, indicating the critical role of endogenous TREX1 in MSI-H/dMMR tumors in diminishing antitumor adaptive immunity. This indicates that MSI-H/dMMR tumors could hijack the endogenous cGAS–STING pathway to upregulate TREX1 and limit the overactivation of intrinsic DNA sensing, which ultimately contributes to MSI-H/dMMR tumors evading immunosurveillance despite high TMB.
Results
Tumor-intrinsic TREX1 is critical for MSI-H/dMMR tumor to evade immune surveillance
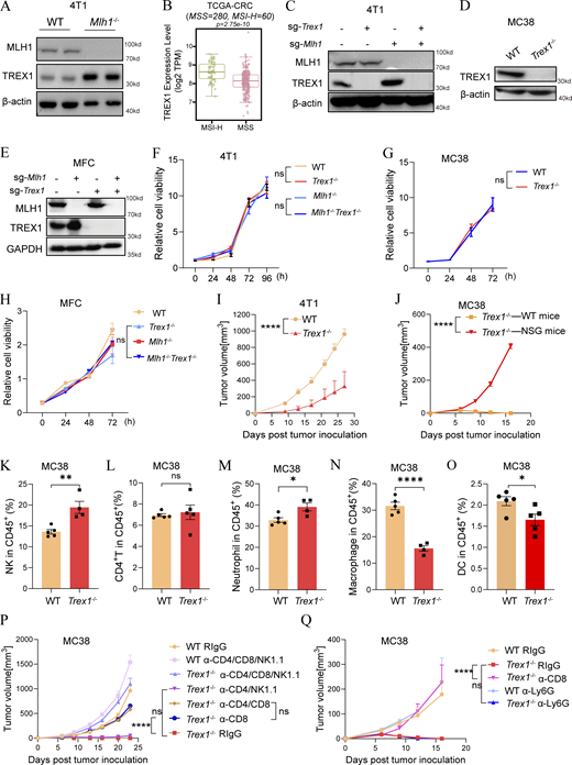
The deficiency of the genomic mismatch repair system is a key driver of hypermutation, giving rise to MSI-H/dMMR phenotypes. This genomic instability leads to the accumulation of cytosolic DNA, which in turn activates the intrinsic cGAS–STING signaling pathway within tumors to elicit antitumor immune responses (Germano et al., 2017; Guan et al., 2021; Le et al., 2017; Le et al., 2015; Lu et al., 2021; Mandal et al., 2019; Zhou et al., 2020). However, it remains largely unclear how MSI-H/dMMR tumors evade immunosurveillance despite continuously increasing TMB and activation of the endogenous cGAS–STING pathway. Given the critical role of cytosolic DNA in cGAS–STING activation, we investigated whether endogenous DNases are involved in regulating the intrinsic innate sensing pathway of MSI-H/dMMR tumors. As shown, 4T1-Mlh1−/− tumors elevated the levels of several DNases, including DNase2a, DNase2b, Dffb, and notably Trex1 (Fig. 1 A). Loss of Mlh1 induced the highest increase of Trex1 mRNA expression (Fig. 1 A), the predominant cytosolic DNase (Mohr et al., 2021). Upregulation of Trex1 was further validated at the protein level in 4T1-Mlh1−/− cells (Fig. S1 A). Consistently, we also compared TREX1 mRNA expression in colorectal cancer (CRC) patients. The results showed that MSI-H patients expressed higher levels of TREX1 compared with MSS patients (Fig. S1 B).
Loss of Trex1 in dMMR tumor provokes CD8 + T cell–mediated antitumor immunity. (A) 4T1 and 4T1-Mlh1−/− (day 75) cells (n = 3/group) were collected for DNase mRNA detection by RT-qPCR. (B) BALB/c mice (n = 4) were transplanted s.c. with 5 × 105 4T1, Trex1−/−, Mlh1−/− (day 70), or Mlh1−/−Trex1−/− (day 70) cells. (C) 615 mice (n = 5) were transplanted s.c. with 1 × 107 MFC, Trex1−/−, Mlh1−/− (day 78), or Mlh1−/−Trex1−/− (day 78) cells. (D) C57BL/6 mice (n = 5) were transplanted s.c. with 2 × 106 MC38 or MC38-Trex1−/− cells. (E) C57BL/6 mice and Rag1−/− mice (n = 5) were transplanted s.c. with 2 × 106 MC38-Trex1−/− cells. (F) C57BL6/J mice were transplanted s.c. with 2 × 106 MC38 WT or MC38-Trex1−/− cells and treated with IgG, anti-CD4+anti-NK1.1, anti-CD4+anti-CD8, or anti-CD8 antibodies (200 μg/mouse). Tumor growth is shown. (G–J) C57BL/6 mice (n = 5) were transplanted s.c. with 1 × 107 MC38 WT or MC38-Trex1−/− cells. 15 days later, tumor tissues were collected and analyzed by flow cytometry. The percentage of CD45+ cell in tumor (G), CD8+ T cell in CD45+ immune cells (H), CD8+ T cell and CD4+ T cell in tumor (I), or MC38 antigen-specific CD8+ T cell (KSP+CD8+ T cell) in tumor tissue (J) is shown. Data indicate mean ± SEM and are representative of two (A–J) independent experiments. The statistical analysis was performed by two-way ANOVA in B–F and unpaired Student’s two-tailed t test in A and G–J. NS, not significant, *P < 0.05, **P < 0.01, ***P < 0.001, and ****P < 0.0001.
Loss of Trex1 in dMMR tumor provokes CD8 + T cell–mediated antitumor immunity. (A) 4T1 and 4T1-Mlh1−/− (day 75) cells (n = 3/group) were collected for DNase mRNA detection by RT-qPCR. (B) BALB/c mice (n = 4) were transplanted s.c. with 5 × 105 4T1, Trex1−/−, Mlh1−/− (day 70), or Mlh1−/−Trex1−/− (day 70) cells. (C) 615 mice (n = 5) were transplanted s.c. with 1 × 107 MFC, Trex1−/−, Mlh1−/− (day 78), or Mlh1−/−Trex1−/− (day 78) cells. (D) C57BL/6 mice (n = 5) were transplanted s.c. with 2 × 106 MC38 or MC38-Trex1−/− cells. (E) C57BL/6 mice and Rag1−/− mice (n = 5) were transplanted s.c. with 2 × 106 MC38-Trex1−/− cells. (F) C57BL6/J mice were transplanted s.c. with 2 × 106 MC38 WT or MC38-Trex1−/− cells and treated with IgG, anti-CD4+anti-NK1.1, anti-CD4+anti-CD8, or anti-CD8 antibodies (200 μg/mouse). Tumor growth is shown. (G–J) C57BL/6 mice (n = 5) were transplanted s.c. with 1 × 107 MC38 WT or MC38-Trex1−/− cells. 15 days later, tumor tissues were collected and analyzed by flow cytometry. The percentage of CD45+ cell in tumor (G), CD8+ T cell in CD45+ immune cells (H), CD8+ T cell and CD4+ T cell in tumor (I), or MC38 antigen-specific CD8+ T cell (KSP+CD8+ T cell) in tumor tissue (J) is shown. Data indicate mean ± SEM and are representative of two (A–J) independent experiments. The statistical analysis was performed by two-way ANOVA in B–F and unpaired Student’s two-tailed t test in A and G–J. NS, not significant, *P < 0.05, **P < 0.01, ***P < 0.001, and ****P < 0.0001.
MSI-H/dMMR tumors specifically upregulate TREX1 to suppress antitumor immunity. (A) 4T1, 4T1-Mlh1−/− (day 45) cells were collected, and expression of indicated proteins was assayed by western blot. (B) RNA-seq data from The Cancer Genome Atlas (TCGA) COADREAD cohort (n = 340, including 60 MSI-H and 280 MSS cases) were analyzed. Gene expression values were normalized to log2(TPM+1) scale, and TREX1 expression was compared between groups. (C) 4T1, 4T1-Trex1−/−, 4T1-Mlh1−/− (day 65), and 4T1-Mlh1−/− (day 65) cells were collected, and expression of indicated proteins was assayed by western blot. (D) MC38 cells were collected, and expression of indicated proteins was assayed by western blot. (E) MFC, MFC-Trex1−/−, MFC-Mlh1−/− (day 70), and MFC-Trex1−/−Mlh1−/− (day 70) were collected for TREX1 and MLH1 expression detection by western blot. (F–H) 4T1, 4T1-Trex1−/−, 4T1-Mlh1−/− (day 65), 4T1-Mlh1−/−Trex1−/− (day 65) cells, MC38, MC38-Trex1−/− and MFC, MFC-Trex1−/−, MFC-Mlh1−/− (day 73, MFC-Mlh1−/−Trex1−/−(day 73) cells (n = 3/group) were seeded to a 96-well plate; then the cell growth rates were analyzed by CCK-8 assay; at each time point, CCK8 was added to cells to measure absorbance at 450 nm to show cell viability. (I) BALB/c mice (n = 4) were transplanted s.c. with 5 × 105 4T1, 4T1-Trex1−/−cells. (J) C57BL/6 mice and NSG mice (n = 5) were transplanted s.c. with 2 × 106 MC38-Trex1−/− cells. (K–O) C57BL/6 mice (n = 5) were transplanted s.c. with 1 × 107 MC38 WT or MC38-Trex1−/− cells. 15 days later, tumor tissues were collected and analyzed by flow cytometry. The percentage of NK cell (K), CD4+ T cell (L), neutrophil (M), macrophage (N), and DC (O) in CD45+ immune cells is shown. (P) C57BL6/J mice were transplanted s.c. with 2 × 106 MC38 WT or MC38-Trex1−/− cells and treated with IgG, anti-CD4+anti-CD8+anti-NK1.1, anti-CD4+anti-NK1.1, anti-CD4+anti-CD8, or anti-CD8 antibodies (200 μg/mouse). Tumor growth is shown. (Q) C57BL6/J mice were transplanted s.c. with 2 × 106 MC38 WT or MC38-Trex1−/− cells and treated with IgG, anti-CD8, or anti-Ly6G antibodies (200 μg/mouse). Tumor growth is shown. Data indicate mean ± SEM and are representative of two (F–Q) and three independent experiments (A and C–E). The statistical analysis was performed by two-way ANOVA in F–J, P, and Q and unpaired Student’s two-tailed t test in K–O. NS, not significant, *P < 0.05, **P < 0.01, and ****P < 0.0001. Source data are available for this figure: SourceData FS1.
MSI-H/dMMR tumors specifically upregulate TREX1 to suppress antitumor immunity. (A) 4T1, 4T1-Mlh1−/− (day 45) cells were collected, and expression of indicated proteins was assayed by western blot. (B) RNA-seq data from The Cancer Genome Atlas (TCGA) COADREAD cohort (n = 340, including 60 MSI-H and 280 MSS cases) were analyzed. Gene expression values were normalized to log2(TPM+1) scale, and TREX1 expression was compared between groups. (C) 4T1, 4T1-Trex1−/−, 4T1-Mlh1−/− (day 65), and 4T1-Mlh1−/− (day 65) cells were collected, and expression of indicated proteins was assayed by western blot. (D) MC38 cells were collected, and expression of indicated proteins was assayed by western blot. (E) MFC, MFC-Trex1−/−, MFC-Mlh1−/− (day 70), and MFC-Trex1−/−Mlh1−/− (day 70) were collected for TREX1 and MLH1 expression detection by western blot. (F–H) 4T1, 4T1-Trex1−/−, 4T1-Mlh1−/− (day 65), 4T1-Mlh1−/−Trex1−/− (day 65) cells, MC38, MC38-Trex1−/− and MFC, MFC-Trex1−/−, MFC-Mlh1−/− (day 73, MFC-Mlh1−/−Trex1−/−(day 73) cells (n = 3/group) were seeded to a 96-well plate; then the cell growth rates were analyzed by CCK-8 assay; at each time point, CCK8 was added to cells to measure absorbance at 450 nm to show cell viability. (I) BALB/c mice (n = 4) were transplanted s.c. with 5 × 105 4T1, 4T1-Trex1−/−cells. (J) C57BL/6 mice and NSG mice (n = 5) were transplanted s.c. with 2 × 106 MC38-Trex1−/− cells. (K–O) C57BL/6 mice (n = 5) were transplanted s.c. with 1 × 107 MC38 WT or MC38-Trex1−/− cells. 15 days later, tumor tissues were collected and analyzed by flow cytometry. The percentage of NK cell (K), CD4+ T cell (L), neutrophil (M), macrophage (N), and DC (O) in CD45+ immune cells is shown. (P) C57BL6/J mice were transplanted s.c. with 2 × 106 MC38 WT or MC38-Trex1−/− cells and treated with IgG, anti-CD4+anti-CD8+anti-NK1.1, anti-CD4+anti-NK1.1, anti-CD4+anti-CD8, or anti-CD8 antibodies (200 μg/mouse). Tumor growth is shown. (Q) C57BL6/J mice were transplanted s.c. with 2 × 106 MC38 WT or MC38-Trex1−/− cells and treated with IgG, anti-CD8, or anti-Ly6G antibodies (200 μg/mouse). Tumor growth is shown. Data indicate mean ± SEM and are representative of two (F–Q) and three independent experiments (A and C–E). The statistical analysis was performed by two-way ANOVA in F–J, P, and Q and unpaired Student’s two-tailed t test in K–O. NS, not significant, *P < 0.05, **P < 0.01, and ****P < 0.0001. Source data are available for this figure: SourceData FS1.
To investigate the role of TREX1 in MSI-H/dMMR tumors, we thereafter generated Trex1-deficient tumor cell lines (Fig. S1, C–E). Notably, Trex1-deficient tumors displayed growth kinetics similar to those of the parental cell lines in vitro (Fig. S1, F–H). Consistently, we also observed the loss of Trex1 in 4T1 only partially reduced the tumor growth (Fig. S1 I). However, the 4T1 cells with double knockout of Mlh1 and Trex1 failed to form tumors in immunocompetent mice (Fig. 1 B). Furthermore, Trex1 deletion alone did not affect the in vivo growth of mouse forestomach carcinoma (MFC), a murine MSS gastric carcinoma, but MFC-Mlh1−/−Trex1−/− tumors completely failed to establish in WT mice (Fig. 1 C). MC38 is a recognized MSI-H model deficient in the MMR genes MutS homolog 3 (Msh3) and DNA polymerase delta 1 (Pold1) (Doleschel et al., 2021; Efremova et al., 2018; Ganesh et al., 2019; Ho et al., 2021). We further demonstrated that deletion of Trex1 in MC38 tumors completely abrogated tumor progression in WT mice (Fig. 1 D) but grew robustly in NSG mice with compromised immunity (Fig. S1 J). These findings implicate TREX1 as a critical mediator, enabling MSI-H/dMMR tumors to evade immune surveillance in vivo.
Notably, MC38-Trex1−/− tumors also exhibited accelerated growth in Rag1−/− mice (Fig. 1 E), underscoring the significance of adaptive immunity in rejecting MC38-Trex1−/− tumors. Moreover, depletion of CD8+ T cells led to outgrowth of MC38-Trex1−/− tumors, mirroring the results obtained in Rag1−/− mice (Fig. 1 F). Subsequent investigations into the immune response to MC38-Trex1−/− tumors revealed augmented infiltration of CD45+ immune cells (Fig. 1 G), CD8+ T cells (Fig. 1 H), and natural killer (NK) cells (Fig. S1 K), whereas CD4+ T cells did not show a similar increase in the MC38-Trex1−/− tumors (Fig. 1 I and Fig. S1 L). Additionally, Trex1 deficiency increased neutrophil infiltration but reduced macrophage and DCs infiltration (Fig. S1, M–O). Whereas, the elimination of CD4+ T cells, NK cells, or neutrophils did not influence the growth of MC38-Trex1−/− tumors (Fig. S1, P and Q), suggesting that MSI-H tumors exploit endogenous TREX1 to dampen CD8+ T cell–mediated antitumor immunity.
To directly ascertain whether Trex1 influences the activation of tumor-specific CD8+ T cells, we utilized a KSPWFTTL-H-2Kb-tetramer (KSP), a peptide derived from an antigen specific to MC38 tumors (Lee et al., 2020; Sanchez-Paulete et al., 2016). As shown, MC38-Trex1−/− tumors showed higher infiltration of KSP-tetramer+CD8+ T cells (Fig. 1 J), implying that Trex1 deficiency may stimulate CD8+ T cell–driven antitumor immunity.
TREX1 deficiency potently enhances tumor-intrinsic IFN-I activation in MSI-H/dMMR tumors
To elucidate the influence of Trex1 on MSI-H/dMMR tumors, we employed RNA sequencing (RNA-seq) to profile the global RNA expression of these tumors. As shown, we observed that loss of Trex1 in 4T1 cells, as well as in 4T1-Mlh1−/− cells, increases the expression of genes involved in tolerance induction and Th2 cytokine production (Fig. 2 A). However, 4T1-Mlh1−/−Trex1−/− cells specifically upregulated the mRNA related to antigen processing and presentation, IFN-I downstream pathway and inflammatory response (Fig. 2 A and Fig. S2 A). To investigate the specificity of TREX1 in MSI-H/dMMR tumors, we compared the upregulated genes in 4T1-Mlh1−/−Trex1−/− cells with those in 4T1- Mlh1−/− cells, 4T1-Trex1−/− cells, and WT cells. There are 1540 genes specifically increased in 4T1-Mlh1−/−Trex1−/− cells, but not in 4T1-Trex1−/− cells (Fig. S2 B). Gene ontology (GO) analysis revealed that IFN-I, IFN-II, and inflammatory response pathways were further enriched in 4T1-Mlh1−/−Trex1−/− cell–specific upregulated 1540 genes (Fig. S2 C).
Deletion of MSI-H/dMMR tumors endogenous TREX1 specifically enhances IFN response. (A) Heatmap of the normalized abundances of signals in four groups from RNA-seq data. (B) The 3D dot map showed that the 4T1-Trex1−/−Mlh1−/− (day 90) cells expressed significantly different genes than the other three groups. Red represents genes that are significantly upregulated by 4T1-Trex1−/−Mlh1−/− compared with the other three groups, and blue represents genes that are significantly downregulated. (C) The signal pathway enrichment results of significantly upregulated genes in 4T1-Trex1–/–Mlh1–/– (day 90) vs. other groups; the point color indicates the rich factor, and the point size indicates the upregulated gene count in each signal pathway. (D) The heatmap of ISGs and antigen presentation-related genes in four groups from RNA-seq data. (E) The GSEA enrichment result of upregulated genes from 4T1 DKO (day 90) vs. 4T1-Mlh1−/− (day 90) and 4T1-Trex1−/− vs. 4T1 WT. (F) 4T1 cells (n = 3/group) were collected for Ifnb1 mRNA detection by RT-qPCR. (G) 4T1, 4T1-Mlh1−/− (day 93) cells (n = 3/group) were collected, and MHC I expression was analyzed by flow cytometry. (H) MC38 cells (n = 3/group) were collected, and MHC I expression was analyzed by flow cytometry. Data are shown as mean ± SEM and are representative of three (F–H) independent experiments. The statistical analysis was performed by unpaired Student’s two-tailed t test in F–H. NS, not significant, ****P < 0.0001. MFI, mean fluorescence intensity.
Deletion of MSI-H/dMMR tumors endogenous TREX1 specifically enhances IFN response. (A) Heatmap of the normalized abundances of signals in four groups from RNA-seq data. (B) The 3D dot map showed that the 4T1-Trex1−/−Mlh1−/− (day 90) cells expressed significantly different genes than the other three groups. Red represents genes that are significantly upregulated by 4T1-Trex1−/−Mlh1−/− compared with the other three groups, and blue represents genes that are significantly downregulated. (C) The signal pathway enrichment results of significantly upregulated genes in 4T1-Trex1–/–Mlh1–/– (day 90) vs. other groups; the point color indicates the rich factor, and the point size indicates the upregulated gene count in each signal pathway. (D) The heatmap of ISGs and antigen presentation-related genes in four groups from RNA-seq data. (E) The GSEA enrichment result of upregulated genes from 4T1 DKO (day 90) vs. 4T1-Mlh1−/− (day 90) and 4T1-Trex1−/− vs. 4T1 WT. (F) 4T1 cells (n = 3/group) were collected for Ifnb1 mRNA detection by RT-qPCR. (G) 4T1, 4T1-Mlh1−/− (day 93) cells (n = 3/group) were collected, and MHC I expression was analyzed by flow cytometry. (H) MC38 cells (n = 3/group) were collected, and MHC I expression was analyzed by flow cytometry. Data are shown as mean ± SEM and are representative of three (F–H) independent experiments. The statistical analysis was performed by unpaired Student’s two-tailed t test in F–H. NS, not significant, ****P < 0.0001. MFI, mean fluorescence intensity.
MSI-H tumors hijack TREX1 to suppress intrinsic cGAS–STING pathway. (A) The heatmap of genes in four groups from RNA-seq data. (B) The Venn diagram of upregulated genes from RNA-seq data of 4T1-Trex1−/−Mlh1−/− (day 90) vs. 4T1-Mlh1−/− (day 90) and 4T1-Trex1−/− vs. 4T1 WT. The figure indicates there are 182 overlap genes from two groups. (C) Dot plot shows the significantly enriched hallmark pathways for specific high-expression genes in 4T1-Trex1−/−Mlh1−/− (day 90) vs. 4T1-Mlh1−/− (day 90) cells; the point color indicates the adjusted P value, and the point size indicates the upregulated gene count in each signal pathway. (D) 4T1 (Mlh1−/− day 93) cells (n = 3/group) were collected for Isg15 mRNA detection by RT-qPCR. (E and F) MC38 cells (n = 3/group) were collected for Ifnb1 (E) and Cxcl10 (F) mRNA detection by RT-qPCR. (G) C57BL/6 mice (n = 5) were transplanted s.c. with 1 × 107 MC38 WT or MC38-Trex1−/− cells; 15 days later, tumors were removed, and the expression of MHC-I in tumor cells was validated by flow cytometry. MFI, mean fluorescence intensity. (H and I) MFC, MFC-Trex1−/−, MFC-Mlh1−/− (day 78), and MFC-Trex1−/−Mlh1−/− (day 78) cells (n = 3/group) were collected for Ifnb1 (H) and Cxcl10 (I) mRNA detection by RT-qPCR. (J and K) MC38, MC38-Trex1−/−, 4T1, 4T1-Trex1−/−, 4T1 Mlh1−/− (day 108), and 4T1-Mlh1−/−Trex1−/− (day 105) cells were collected for analysis of MSI score (J) and TMB (K) through WES data. Data indicate mean ± SEM and are representative of three (D–I) independent experiments. The statistical analysis was performed by unpaired Student’s two-tailed t test in D–I. *P < 0.05, **P < 0.01, ***P < 0.001, and ****P < 0.0001.
MSI-H tumors hijack TREX1 to suppress intrinsic cGAS–STING pathway. (A) The heatmap of genes in four groups from RNA-seq data. (B) The Venn diagram of upregulated genes from RNA-seq data of 4T1-Trex1−/−Mlh1−/− (day 90) vs. 4T1-Mlh1−/− (day 90) and 4T1-Trex1−/− vs. 4T1 WT. The figure indicates there are 182 overlap genes from two groups. (C) Dot plot shows the significantly enriched hallmark pathways for specific high-expression genes in 4T1-Trex1−/−Mlh1−/− (day 90) vs. 4T1-Mlh1−/− (day 90) cells; the point color indicates the adjusted P value, and the point size indicates the upregulated gene count in each signal pathway. (D) 4T1 (Mlh1−/− day 93) cells (n = 3/group) were collected for Isg15 mRNA detection by RT-qPCR. (E and F) MC38 cells (n = 3/group) were collected for Ifnb1 (E) and Cxcl10 (F) mRNA detection by RT-qPCR. (G) C57BL/6 mice (n = 5) were transplanted s.c. with 1 × 107 MC38 WT or MC38-Trex1−/− cells; 15 days later, tumors were removed, and the expression of MHC-I in tumor cells was validated by flow cytometry. MFI, mean fluorescence intensity. (H and I) MFC, MFC-Trex1−/−, MFC-Mlh1−/− (day 78), and MFC-Trex1−/−Mlh1−/− (day 78) cells (n = 3/group) were collected for Ifnb1 (H) and Cxcl10 (I) mRNA detection by RT-qPCR. (J and K) MC38, MC38-Trex1−/−, 4T1, 4T1-Trex1−/−, 4T1 Mlh1−/− (day 108), and 4T1-Mlh1−/−Trex1−/− (day 105) cells were collected for analysis of MSI score (J) and TMB (K) through WES data. Data indicate mean ± SEM and are representative of three (D–I) independent experiments. The statistical analysis was performed by unpaired Student’s two-tailed t test in D–I. *P < 0.05, **P < 0.01, ***P < 0.001, and ****P < 0.0001.
To further investigate the specificity of TREX1 in dMMR tumors, we then analyzed the mRNAs that were expressed at higher levels in 4T1-Mlh1−/−Trex1−/− cells compared with 4T1, 4T1-Mlh1−/−, and 4T1-Trex1−/− cells (Fig. 2 B); consistently, GO analysis revealed that those genes involved in the IFN-I pathway (Fig. 2 C) were typically the antigen processing and presentation pathway and IFN-I response (Fig. 2 D and Fig. S2 A). Moreover, gene set enrichment analysis (GSEA) revealed that 4T1-Mlh1−/−Trex1−/− cells enriched more IFN-I production and response genes (Fig. 2 E). We further confirmed the expression levels of IFN-stimulated genes (ISGs) and IFN-I; as shown, 4T1-Mlh1−/−Trex1−/− cells expressed the highest levels of Isg15, Ifnb1, and MHC class I (MHC I) (Fig. 2, F and G; and Fig. S2 D). Consistently, loss of Trex1 in MC38 and MFC-Mlh1−/− cells also significantly increased the mRNA level of Ifnb1 and Cxcl10, and the level of MHC I (Fig. S2, E–I). Moreover, deletion of Ifnαr1 completely abolished MHC I upregulation entirely (Fig. 2 H), indicating the critical of IFN-I in regulating MHC I expression.
Additionally, we also investigated whether TREX1 deficiency influences TMB or microsatellite instability (MSI) by whole-exome sequencing (WES). As shown, Trex1 loss in MC38 did not increase TMB but slightly increased the MSI score (Fig. S2, J and K). Consistently, Mlh1 deletion increased the TMB and MSI score (Fig. S2, J and K); however, 4T1-Trex1−/−Mlh1−/− tumors showed highest TMB and MSI score (Fig. S2, J and K), indicating that TREX1 might also involve in genome stability.
MSI-H/dMMR tumor cell-autonomous IFN-I upregulates TREX1 expression
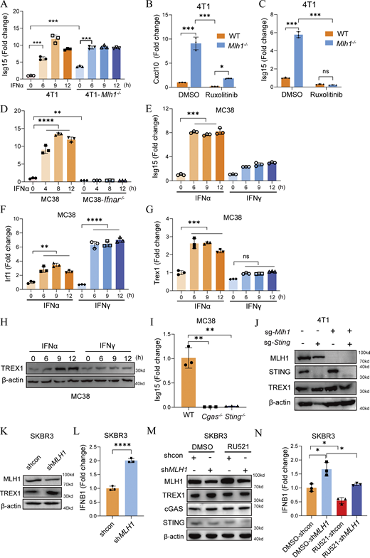
To investigate the correlation between elevated IFN-I levels and TREX1 in MSI-H/dMMR tumors, we examined whether cell-autonomous IFN-I in MSI-H/dMMR tumor cells directly regulates TREX1 expression. As shown, we observed that IFNα treatment upregulated the expression of Isg15 (Fig. S3 A) and Trex1 (Fig. 3, A and B), whereas inhibition of IFN-I signaling via ruxolitinib, a selective JAK1/2 inhibitor, abolished Mlh1-deficient induced upregulation of Trex1 and ISGs (Fig. 3 C and Fig. S3, B and C). Consistently, IFNα treatment significantly increased Isg15 and Trex1 levels in WT MC38 cells, but not in MC38-Ifnar1−/− cells (Fig. 3 D and Fig. S3 D), with basal Trex1 expression being lower in MC38-Ifnar1−/− cells compared with WT MC38 cells (Fig. 3 D and Fig. S3 D). Specifically, we observed that IFN-I, rather than IFNγ, could enhance Trex1 mRNA expression (Fig. S3, E–H), indicating that Trex1 is specifically upregulated in MSI-H/dMMR tumors in an IFN-I dependent manner.
MLH1 deletion induces TREX1 upregulation dependent on the cGAS–STING–IFN–JAK pathway. (A) 4T1 cells (Mlh1−/−day 79) (n = 3/group) were treated by IFNα; before and 6, 9, and 12 h after treatment, cells were collected for Isg15 mRNA detection by RT-qPCR. (B and C) 4T1 cells with or without Mlh1 deficiency (Mlh1−/−; day 85) (n = 3/group) were treated by JAK inhibitor ruxolitinib; after 72 h, cells were collected for Cxcl10 (B) and Isg15 (C) mRNA detection by RT-qPCR. (D) MC38 cells with or without Ifnar1 deficiency (n = 3/group) were treated by IFNα; before and 4, 8, and 12 h after treatment, cells were collected for Isg15 mRNA detection by RT-qPCR. (E–H) MC38 cells (n = 3/group) were treated by IFNα or IFNγ; before and 6, 9, and 12 h after treatment, cells were collected for Isg15 (E), Irf1 (F), and Trex1 (G) mRNA detection by RT-qPCR, and Trex1 expression detection by western blot (H). (I) MC38 cells (n = 3/group) were collected for Isg15 mRNA detection by RT-qPCR. (J) 4T1 cells (n = 3/group) (Mlh1−/−; day 98) were collected for Trex1 expression detection by western blot. (K and L) SKBR3 cells (n = 3/group) were infected with vector or shMLH1 lentivirus; after puromycin selection, cells were collected for MLH1 and TREX1 expression detection by western blot (K) and IFNB1 mRNA detection by RT-qPCR (L). (M and N) SKBR3 cells infected with vector or shMLH1 lentivirus (n = 3/group) were treated by cGAS inhibitor RU521 (10 µM); after 72 h, cells were collected for MLH1 and TREX1 expression detection by western blot (M), and IFNB1mRNA detection by RT-qPCR (N). Data are shown as mean ± SEM and are representative of two (A–N) independent experiments. The statistical analysis was performed by unpaired Student’s two-tailed t test in A–G, I, L, and N. NS, not significant, *P < 0.05, **P < 0.01, ***P < 0.001, and ****P < 0.0001. Source data are available for this figure: SourceData FS3.
MLH1 deletion induces TREX1 upregulation dependent on the cGAS–STING–IFN–JAK pathway. (A) 4T1 cells (Mlh1−/−day 79) (n = 3/group) were treated by IFNα; before and 6, 9, and 12 h after treatment, cells were collected for Isg15 mRNA detection by RT-qPCR. (B and C) 4T1 cells with or without Mlh1 deficiency (Mlh1−/−; day 85) (n = 3/group) were treated by JAK inhibitor ruxolitinib; after 72 h, cells were collected for Cxcl10 (B) and Isg15 (C) mRNA detection by RT-qPCR. (D) MC38 cells with or without Ifnar1 deficiency (n = 3/group) were treated by IFNα; before and 4, 8, and 12 h after treatment, cells were collected for Isg15 mRNA detection by RT-qPCR. (E–H) MC38 cells (n = 3/group) were treated by IFNα or IFNγ; before and 6, 9, and 12 h after treatment, cells were collected for Isg15 (E), Irf1 (F), and Trex1 (G) mRNA detection by RT-qPCR, and Trex1 expression detection by western blot (H). (I) MC38 cells (n = 3/group) were collected for Isg15 mRNA detection by RT-qPCR. (J) 4T1 cells (n = 3/group) (Mlh1−/−; day 98) were collected for Trex1 expression detection by western blot. (K and L) SKBR3 cells (n = 3/group) were infected with vector or shMLH1 lentivirus; after puromycin selection, cells were collected for MLH1 and TREX1 expression detection by western blot (K) and IFNB1 mRNA detection by RT-qPCR (L). (M and N) SKBR3 cells infected with vector or shMLH1 lentivirus (n = 3/group) were treated by cGAS inhibitor RU521 (10 µM); after 72 h, cells were collected for MLH1 and TREX1 expression detection by western blot (M), and IFNB1mRNA detection by RT-qPCR (N). Data are shown as mean ± SEM and are representative of two (A–N) independent experiments. The statistical analysis was performed by unpaired Student’s two-tailed t test in A–G, I, L, and N. NS, not significant, *P < 0.05, **P < 0.01, ***P < 0.001, and ****P < 0.0001. Source data are available for this figure: SourceData FS3.
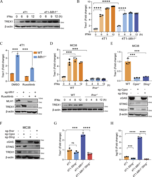
dMMR tumors upregulated TREX1 in an intrinsic cGAS–STING–IFN-dependent manner. (A and B) 4T1 with or without Mlh1 (Mlh1−/−; day 79) cells (n = 3/group) were treated by IFNα; before and 6, 9, and 12 h after treatment, cells were collected for Trex1 expression detection by western blot (A) and RT-qPCR (B). (C) 4T1 cells with or without Mlh1 (Mlh1−/−; day 85) deficiency (n = 3/group) were treated by JAK inhibitor ruxolitinib; after 72 h, cells were collected for Trex1 expression detection by RT-qPCR and western blot. (D) MC38 cells with or without Ifnar1 deficiency (n = 3/group) were treated by IFNα; before and 4, 8, and 12 h after treatment, cells were collected for Trex1 expression detection by RT-qPCR and western blot. (E) MC38 cells (n = 3/group) were collected for Trex1 expression detection by RT-qPCR and western blot. (F) MC38 cells were collected for Trex1 expression detection by western blot. (G and H) 4T1 (Mlh1−/−; day 98) cells (n = 3/group) were collected for Trex1 (G) and Isg15 (H) mRNA detection by RT-qPCR. Data are shown as mean ± SEM and are representative of two (A–H) independent experiments. The statistical analysis was performed by unpaired Student’s two-tailed t test in B–E, G, and H. NS, not significant, ***P < 0.001, and ****P < 0.0001. Source data are available for this figure: SourceData F3.
dMMR tumors upregulated TREX1 in an intrinsic cGAS–STING–IFN-dependent manner. (A and B) 4T1 with or without Mlh1 (Mlh1−/−; day 79) cells (n = 3/group) were treated by IFNα; before and 6, 9, and 12 h after treatment, cells were collected for Trex1 expression detection by western blot (A) and RT-qPCR (B). (C) 4T1 cells with or without Mlh1 (Mlh1−/−; day 85) deficiency (n = 3/group) were treated by JAK inhibitor ruxolitinib; after 72 h, cells were collected for Trex1 expression detection by RT-qPCR and western blot. (D) MC38 cells with or without Ifnar1 deficiency (n = 3/group) were treated by IFNα; before and 4, 8, and 12 h after treatment, cells were collected for Trex1 expression detection by RT-qPCR and western blot. (E) MC38 cells (n = 3/group) were collected for Trex1 expression detection by RT-qPCR and western blot. (F) MC38 cells were collected for Trex1 expression detection by western blot. (G and H) 4T1 (Mlh1−/−; day 98) cells (n = 3/group) were collected for Trex1 (G) and Isg15 (H) mRNA detection by RT-qPCR. Data are shown as mean ± SEM and are representative of two (A–H) independent experiments. The statistical analysis was performed by unpaired Student’s two-tailed t test in B–E, G, and H. NS, not significant, ***P < 0.001, and ****P < 0.0001. Source data are available for this figure: SourceData F3.
Furthermore, we investigated whether the MSI-H/dMMR tumor–intrinsic cGAS–STING pathway is also involved in upregulating TREX1. As shown, loss of Cgas or Sting in MC38 cells significantly reduced the expression of Isg15 (Fig. S3 I), as well as Trex1 (Fig. 3, E and F). Consistently, loss of Sting in 4T1-Mlh1−/− tumors also markedly reduced the expression of Trex1 and Isg15 (Fig. 3, G and H). Meanwhile, absence of Sting in WT cells did not reduce the expression of Trex1 (Fig. S3 J). Similarly, in the human breast cancer cell line SKBR3, knocking down MLH1 upregulates the expression of IFNB1 mRNA and TREX1 (Fig. S3, K and L), and this upregulation can be inhibited by a cGAS inhibitor RU521 (Fig. S3, M and N). Collectively, these findings indicate a critical role for the cGAS–STING–IFN-I pathway in upregulating TREX1 expression in MSI-H/dMMR tumors.
Loss of Trex1 in MSI-H/dMMR tumors enhances endogenous cGAS–STING-dependent antitumor immunity
We next assessed the impact of the IFN-I pathway on the antitumor immune response elicited by Trex1-deficient MSI-H/dMMR tumors. As shown, blockade of IFN-I signaling with an anti-IFNAR1 antibody significantly promoted the growth of MC38-Trex1−/− tumors in WT mice, underscoring the essentiality of IFN-I signaling in mediating antitumor immunity (Fig. 4 A). Given that anti-IFNAR1 can inhibit IFN-I signaling in both tumor and host immune cells, we generated Ifnar1-deficient tumors. The absence of tumor IFN-I signaling did not accelerate tumor growth, whereas MC38-Trex1−/− tumors grew robustly in Ifnar1−/− mice (Fig. 4, B and C), implying that host-derived IFN signaling is pivotal for the rejection of Trex1-deficient MSI-H/dMMR tumors.
dMMR tumor intrinsic cGAS–IFN upregulates the expression of Trex1 to dominate tumor escaping immunosurveillance. (A) C57BL/6 mice (n = 5) were transplanted s.c. with 2 × 106 MC38 WT or MC38-Trex1−/− cells and treated with IgG or anti-IFNaR1 antibody (200 µg/mouse). (B) C57BL/6 mice (n = 5) were transplanted s.c. with 2 × 106 MC38 WT, Trex1−/−, Ifnar1−/−, or Ifnar1−/−Trex1−/− cells. (C) C57BL/6 WT mice and Ifnar1−/− mice (n = 4) were transplanted s.c. with 2 × 106 MC38 WT or MC38-Trex1−/− cells. (D) C57BL/6 WT mice and Batf3−/− mice (n = 4) were transplanted s.c. with 2 × 106 MC38-Trex1−/− cells. (E) C57BL/6 mice (n = 4–5) were transplanted s.c. with 1 × 107 MC38, MC38-Trex1−/−, MC38-Cgas−/−, and MC38-Trex1−/−Cgas−/− cells. 5 days later, tumor tissues were collected for Ifnb1 mRNA detection by RT-qPCR. (F) MC38 cells (n = 3/group) were collected, and MHC I expression was analyzed by flow cytometry. (G) WT and Sting−/− C57BL/6 mice (n = 5) were transplanted s.c. with 2 × 106 MC38 WT or MC38-Trex1−/− cells. (H) C57BL/6 mice (n = 5) were transplanted s.c. with 2 × 106 MC38, MC38-Trex1−/−, MC38-Cgas−/−, and MC38-Trex1−/−Cgas−/− cells. (I) BALB/c mice (n = 4) were transplanted s.c. with 5 × 105 4T1, 4T1-Trex1−/−, 4T1-Mlh1−/− (day 108), 4T1-Mlh1−/−Trex1−/− (day 108), 4T1-Mlh1−/−Sting−/− (day 110), 4T1-Sting−/−Trex1−/−, and 4T1-Mlh1−/−Sting−/−Trex1−/− (day 110) cells. Data indicate mean ± SEM and are representative of (A–I) independent experiments. The statistical analysis was performed by two-way ANOVA in A–D and H–I and unpaired Student’s two-tailed t test in E and F. NS, not significant, *P < 0.05, **P < 0.01, and ****P < 0.0001. MFI, mean fluorescence intensity.
dMMR tumor intrinsic cGAS–IFN upregulates the expression of Trex1 to dominate tumor escaping immunosurveillance. (A) C57BL/6 mice (n = 5) were transplanted s.c. with 2 × 106 MC38 WT or MC38-Trex1−/− cells and treated with IgG or anti-IFNaR1 antibody (200 µg/mouse). (B) C57BL/6 mice (n = 5) were transplanted s.c. with 2 × 106 MC38 WT, Trex1−/−, Ifnar1−/−, or Ifnar1−/−Trex1−/− cells. (C) C57BL/6 WT mice and Ifnar1−/− mice (n = 4) were transplanted s.c. with 2 × 106 MC38 WT or MC38-Trex1−/− cells. (D) C57BL/6 WT mice and Batf3−/− mice (n = 4) were transplanted s.c. with 2 × 106 MC38-Trex1−/− cells. (E) C57BL/6 mice (n = 4–5) were transplanted s.c. with 1 × 107 MC38, MC38-Trex1−/−, MC38-Cgas−/−, and MC38-Trex1−/−Cgas−/− cells. 5 days later, tumor tissues were collected for Ifnb1 mRNA detection by RT-qPCR. (F) MC38 cells (n = 3/group) were collected, and MHC I expression was analyzed by flow cytometry. (G) WT and Sting−/− C57BL/6 mice (n = 5) were transplanted s.c. with 2 × 106 MC38 WT or MC38-Trex1−/− cells. (H) C57BL/6 mice (n = 5) were transplanted s.c. with 2 × 106 MC38, MC38-Trex1−/−, MC38-Cgas−/−, and MC38-Trex1−/−Cgas−/− cells. (I) BALB/c mice (n = 4) were transplanted s.c. with 5 × 105 4T1, 4T1-Trex1−/−, 4T1-Mlh1−/− (day 108), 4T1-Mlh1−/−Trex1−/− (day 108), 4T1-Mlh1−/−Sting−/− (day 110), 4T1-Sting−/−Trex1−/−, and 4T1-Mlh1−/−Sting−/−Trex1−/− (day 110) cells. Data indicate mean ± SEM and are representative of (A–I) independent experiments. The statistical analysis was performed by two-way ANOVA in A–D and H–I and unpaired Student’s two-tailed t test in E and F. NS, not significant, *P < 0.05, **P < 0.01, and ****P < 0.0001. MFI, mean fluorescence intensity.
DCs, as principal antigen-presenting cells, are crucial for the activation of CD8+ T cells in an Ifnar1-dependent manner (Liang et al., 2021; Qiao et al., 2019). To delineate the mechanism by which IFN-I derived from Trex1-deficient MSI-H/dMMR tumors influences antitumor immunity, we conducted experiments in Batf3−/− mice that lack functional cDC1 and consequently the ability to cross-prime tumor-specific CD8+ T cells. MC38-Trex1−/− tumors expanded more rapidly in Batf3−/− mice compared with WT mice (Fig. 4 D). These findings indicate that Trex1-deficient MSI-H/dMMR tumors generate increased IFN-I, which in turn enhances CD8+ T cell–mediated antitumor immunity in a DC-dependent manner.
We subsequently investigated the role of the tumor-intrinsic cGAS pathway. As shown, parallel findings revealed the necessity of cGAS for IFN-I production in Trex1-deficient MSI-H/dMMR tumors in vitro (Fig. S4, A and B) and in vivo (Fig. 4 E). Similarly, in 4T1 cells, both Trex1 and Mlh1 deficiencies significantly elevate IFNβ production (Fig. S4 C), consistent with previous reports. Importantly, 4T1-Mlh1−/−Trex1−/− cells exhibited the highest IFNβ secretion, which was completely Sting dependent (Fig. S4 C). To validate the intrinsic role of the cGAS–STING pathway in tumors, we subsequently developed Sting- or Tbk1-deficient tumor models. As shown in Fig. 4 F, the absence of Sting or Tbk1 negates the upregulation of MHC I in MC38 tumors, indicating that endogenous Trex1 in MSI-H/dMMR tumors can inhibit the cGAS–STING pathway, thereby inhibiting antigen presentation.
MSI-H tumors hijack TREX1 to suppress the activation of tumor-intrinsic cGAS–STING pathway. (A) MC38 cells (n = 3/group) were collected for Ifnb1 mRNA detection by RT-qPCR. (B) The culture supernatants of MC38 cells (n = 3/group) were collected to detect IFNβ by ELISA. (C) The culture supernatants of 4T1, 4T1-Trex1−/−, 4T1-Mlh1−/− (day 115), 4T1-Mlh1−/−Trex1−/− (day 115), 4T1-Mlh1−/−Sting−/− (day 105), 4T1- Sting−/−Trex1−/−, and 4T1-Mlh1−/−Sting−/−Trex1−/− (day 105) cells (n = 3/group) were collected to detect IFNβ by ELISA. (D) C57BL/6 mice (n = 5) were transplanted s.c. with 2 × 106 MC38, MC38-Sting−/−, MC38-Tbk1−/−, MC38-Trex1−/−, MC38-Trex1−/−Sting−/−, and MC38-Trex1−/−Tbk1−/− cells. (E–G) C57BL/6 mice (n = 4) were transplanted s.c. with 1 × 107 MC38, MC38-Trex1−/−, MC38 Cgas−/−, and MC38-Trex1−/−Cgas−/− cells. 12 days later, tumor tissues were collected and analyzed by flow cytometry. The percentage of CD8+ T cell (E) and CD69+CD8+ T cell (F) in CD45+CD3+ cells and PD1+TIM3+ CD8+ T cell (G) in CD8+ T cells is shown. (H) Dot plot shows the significantly enriched hallmark pathways for highly expressed genes in MC38-Trex1−/− vs. MC38 WT; the point color indicates the adjusted P value, and the point size indicates the upregulated gene count in each signal pathway. (I) Heatmap showing the expression of IFN response, immune cell activation, and chemotaxis-related genes in total CD8+ T cells from four different group mice. Data indicate mean ± SEM and are representative of two (A–G) independent experiments. The statistical analysis was performed by unpaired Student’s two-tailed t test in A–C and E–G and two-way ANOVA in D. NS, not significant, *P < 0.05, **P < 0.01, ***P < 0.001, and ****P < 0.0001.
MSI-H tumors hijack TREX1 to suppress the activation of tumor-intrinsic cGAS–STING pathway. (A) MC38 cells (n = 3/group) were collected for Ifnb1 mRNA detection by RT-qPCR. (B) The culture supernatants of MC38 cells (n = 3/group) were collected to detect IFNβ by ELISA. (C) The culture supernatants of 4T1, 4T1-Trex1−/−, 4T1-Mlh1−/− (day 115), 4T1-Mlh1−/−Trex1−/− (day 115), 4T1-Mlh1−/−Sting−/− (day 105), 4T1- Sting−/−Trex1−/−, and 4T1-Mlh1−/−Sting−/−Trex1−/− (day 105) cells (n = 3/group) were collected to detect IFNβ by ELISA. (D) C57BL/6 mice (n = 5) were transplanted s.c. with 2 × 106 MC38, MC38-Sting−/−, MC38-Tbk1−/−, MC38-Trex1−/−, MC38-Trex1−/−Sting−/−, and MC38-Trex1−/−Tbk1−/− cells. (E–G) C57BL/6 mice (n = 4) were transplanted s.c. with 1 × 107 MC38, MC38-Trex1−/−, MC38 Cgas−/−, and MC38-Trex1−/−Cgas−/− cells. 12 days later, tumor tissues were collected and analyzed by flow cytometry. The percentage of CD8+ T cell (E) and CD69+CD8+ T cell (F) in CD45+CD3+ cells and PD1+TIM3+ CD8+ T cell (G) in CD8+ T cells is shown. (H) Dot plot shows the significantly enriched hallmark pathways for highly expressed genes in MC38-Trex1−/− vs. MC38 WT; the point color indicates the adjusted P value, and the point size indicates the upregulated gene count in each signal pathway. (I) Heatmap showing the expression of IFN response, immune cell activation, and chemotaxis-related genes in total CD8+ T cells from four different group mice. Data indicate mean ± SEM and are representative of two (A–G) independent experiments. The statistical analysis was performed by unpaired Student’s two-tailed t test in A–C and E–G and two-way ANOVA in D. NS, not significant, *P < 0.05, **P < 0.01, ***P < 0.001, and ****P < 0.0001.
Given the pivotal role of TREX1 in cytosolic dsDNA degradation, Trex1-deficient tumors may accumulate cytosolic dsDNA, which can be recognized by tumor-intrinsic cGAS or myeloid-derived cGAS activated by tumor-derived extracellular vesicle dsDNA (Diamond et al., 2018; Han et al., 2021a). We then examined the role of the host STING pathway upon injection of Trex1-deficient MSI-H/dMMR tumors. As shown, MC38-Trex1−/− tumors were still rejected in mice lacking Sting (Fig. 4 G), demonstrating that host Sting signaling is not necessary in eliciting antitumor immunity in MC38-Trex1−/− tumor-bearing mice. However, unlike MC38-Trex1−/− tumors, which failed to proliferate in WT mice, genetic ablation of Cgas, Sting, or Tbk1 within Trex1-deficient tumors restored tumor growth, abolishing the inhibitory effect of Trex1 deficiency (Fig. 4, H and I; and Fig. S4 D). These results suggest that loss of Trex1 in MSI-H/dMMR tumors can activate intrinsic cGAS–STING signaling, circumventing the requirement for host cGAS–STING and bolstering antitumor immunity.
MSI-H/dMMR tumors upregulate TREX1 to suppress CD8+ T cell–mediated antitumor immunity
To validate the significance of the cGAS–STING pathway in Trex1-deficient MSI-H/dMMR tumors, tumors were inoculated into WT mice. As shown in Fig. 5 A, MC38-Trex1−/− tumors exhibited the highest infiltration of CD8+ T cells, whereas genetic loss of Cgas significantly reduced CD8+ T cell infiltration (Fig. 5 A and Fig. S4 E). In MC38-Trex1−/− tumors, but not MC38-Cgas−/−Trex1−/− tumors, tumor-infiltrating CD8+ T cells expressed higher levels of the activation marker Cd69 (Fig. S4 F) and lower levels of exhaustion markers Pd1 and Tim3 (Fig. S4 G). Considering the decisive role of CD8+ T cells in rejecting Trex1-deficient MSI-H/dMMR tumors, single-cell RNA-seq (scRNA-seq) was employed on isolated CD8+ T cells from the tumor microenvironment to delineate their functional disparities. As indicated in Fig. S4 H, CD8+ T cells from the Trex1−/− cohort exhibited pronounced expression of genes associated with IFNα response, leukocyte activation migration, and T cell activation migration (Fig. S4, H and I). Moreover, analysis of upregulated genes in the Trex1−/− cohort, when compared individually with the WT or Cgas−/−Trex1−/− group, consistently showed that CD8+ T cells from the Trex1−/− group specifically heightened IFNγ and TNFα signaling, as well as T cell activation pathways (Fig. 5 B and Fig. S4 I).
MSI tumors upregulate TREX1 through cGAS–STING pathway to suppress CD8 + T cell–mediated antitumor immunity. (A) C57BL/6 mice (n = 5) were transplanted s.c. with 1 × 107 MC38, MC38-Trex1−/−, MC38-Cgas−/−, and MC38-Trex1−/−Cgas−/− cells. 15 days later, tumor tissues were collected and analyzed by flow cytometry. The percentage of CD8+ T cell in CD45+ immune cells is shown. (B) Dot plot shows the significantly enriched hallmark pathways for highly expressed genes in MC38-Trex1−/− vs. MC38-Trex1−/−Cgas−/− cells; the point color indicates the adjusted P value, and the point size indicates the upregulated gene count in each signal pathway. (C) UMAP plot of CD8+ T cell from the scRNA-seq data; the color of the dots is determined by the CD8+ T cell subtypes. (D) The proportion of each CD8+ T cell subtypes in four group samples. (E) Heatmap showing the expression of genes associated with different immune functions in each CD8+ T cell cluster identified from scRNA-seq data. (F–H) C57BL/6 mice (n = 5–10) were transplanted s.c. with 1 × 107 MC38, MC38-Trex1−/−, MC38-Cgas−/−, and MC38-Trex1−/−Cgas−/− cells. 11 days later, tumor tissues were collected and analyzed by flow cytometry. The percentage of IFNγ+CD8+ T cell (F), TNFα+CD8+ T cell (G), and GZMB+CD8+ T cell (H) in CD8+ T cells is shown. (I and J) C57BL/6 mice (n = 10) were transplanted s.c. with 1 × 107 MC38, MC38-Trex1−/−, MC38-Cgas−/−, and MC38-Trex1−/−Cgas−/− cells. 12 days later, tumor-bearing mice were injected with 100–200 μCi of 68Ga-grazytracer. PET/CT imaging studies were performed at 0.5 h after injection. (I) One representative mouse from each group is shown, and all images of mice used for GZMB imaging have been placed in Fig. S5 G. Red circle indicates tumors. (J) Tumor (n = 10) uptake of 68Ga-grazytracer was quantitatively analyzed. Data indicate mean ± SEM and are representative of two (F–J) and three (A) independent experiments. The statistical analysis was performed by unpaired Student’s two-tailed t test in A, F–H, and J. *P < 0.05, **P < 0.01, and ****P < 0.0001. UMAP, uniform manifold approximation and projection.
MSI tumors upregulate TREX1 through cGAS–STING pathway to suppress CD8 + T cell–mediated antitumor immunity. (A) C57BL/6 mice (n = 5) were transplanted s.c. with 1 × 107 MC38, MC38-Trex1−/−, MC38-Cgas−/−, and MC38-Trex1−/−Cgas−/− cells. 15 days later, tumor tissues were collected and analyzed by flow cytometry. The percentage of CD8+ T cell in CD45+ immune cells is shown. (B) Dot plot shows the significantly enriched hallmark pathways for highly expressed genes in MC38-Trex1−/− vs. MC38-Trex1−/−Cgas−/− cells; the point color indicates the adjusted P value, and the point size indicates the upregulated gene count in each signal pathway. (C) UMAP plot of CD8+ T cell from the scRNA-seq data; the color of the dots is determined by the CD8+ T cell subtypes. (D) The proportion of each CD8+ T cell subtypes in four group samples. (E) Heatmap showing the expression of genes associated with different immune functions in each CD8+ T cell cluster identified from scRNA-seq data. (F–H) C57BL/6 mice (n = 5–10) were transplanted s.c. with 1 × 107 MC38, MC38-Trex1−/−, MC38-Cgas−/−, and MC38-Trex1−/−Cgas−/− cells. 11 days later, tumor tissues were collected and analyzed by flow cytometry. The percentage of IFNγ+CD8+ T cell (F), TNFα+CD8+ T cell (G), and GZMB+CD8+ T cell (H) in CD8+ T cells is shown. (I and J) C57BL/6 mice (n = 10) were transplanted s.c. with 1 × 107 MC38, MC38-Trex1−/−, MC38-Cgas−/−, and MC38-Trex1−/−Cgas−/− cells. 12 days later, tumor-bearing mice were injected with 100–200 μCi of 68Ga-grazytracer. PET/CT imaging studies were performed at 0.5 h after injection. (I) One representative mouse from each group is shown, and all images of mice used for GZMB imaging have been placed in Fig. S5 G. Red circle indicates tumors. (J) Tumor (n = 10) uptake of 68Ga-grazytracer was quantitatively analyzed. Data indicate mean ± SEM and are representative of two (F–J) and three (A) independent experiments. The statistical analysis was performed by unpaired Student’s two-tailed t test in A, F–H, and J. *P < 0.05, **P < 0.01, and ****P < 0.0001. UMAP, uniform manifold approximation and projection.
To discern the various subtypes of CD8+ T cells, we categorized nine functional clusters from the scRNA-seq data based on the differentially expressed genes (DEGs). These clusters were characterized by distinct DEGs and representative genes (Fig. 5 C and Fig. S5 A). As indicated in Fig. 5 D, cluster T-2 predominantly features in the Trex1−/− group, whereas the WT group exhibits a higher prevalence of cluster T-5 cells. Subsequent analysis of cluster T-2’s enriched genes revealed a pronounced expression of genes associated with IFN response (Fig. S5 B). Additionally, we evaluated the expression profiles of T cell functional markers, revealing that clusters T-2, 4, and 5 express activation markers (Cd44 and Cd28) at high levels; clusters T-4 and 5 also express exhaustion markers (Tox, Havcr2, Pdcd1, and Ctla4) at high levels, while cluster T-2 expresses these markers to a lesser extent, yet shows low expression of Tox and a high expression of Tnf, demonstrating less exhausted phenotype (Fig. 5 E and Fig. S5 C). Furthermore, we compared the DEGs between clusters T-2 and 5, uncovering a significant enrichment of IFNγ, TNFα, and IL2-STAT5 signaling, and T cell activation–related genes in cluster 2 (Fig. S5, D–F). To confirm the observation in single-cell sequencing, we analyzed tumor-infiltrating CD8+ T cells for production of granzyme B (Gzmb), Ifnγ, and Tnfα by flow cytometry. Our results demonstrated that MC38-Trex1−/− tumors exhibited highest percentage of Gzmb+, Ifnγ+, and Tnfα+CD8+ T cells, whereas genetic loss of Cgas abrogated the effect of Trex1 deficiency (Fig. 5, F–H). To corroborate the impact of tumor-intrinsic Trex1 on antitumor immunity functionality, we utilized a Ga-GZMB–targeted radiotracer, named 68Ga-grazytracer, For positron emission tomography (PET) imaging to noninvasively assess the whole-body distribution of Gzmb in vivo (Zhou et al., 2022). Indeed, MC38-Trex1−/− tumors substantially increases 68Ga-grazytracer uptake, whereas concurrent cGAS ablation negates this augmentation (Fig. 5, I and J; and Fig. S5 G).
MSI-H tumors hijack TREX1 to suppress intrinsic cGAS–STING-mediated CD8 + T cell activation. (A) UMAP plot showing the distribution of different CD8+ T cell subtypes in MC38, MC38-Trex1−/−, MC38-Cgas−/−, and MC38-Trex1−/−Cgas−/− samples. (B) Expression of highly expressed IFN response and immune cell activation-related genes in CD8+ T cell T_2 across different CD8+ T cell subtypes. (C) Velocities derived from the dynamical model for CD8+ T cell are projected into a UMAP-based embedding. (D) UMAP plot showing gene expression of Cd83, Ifitm2, and H2-Aa, with the red circle indicating location of CD8_T_2 cells. (E) GSEA analysis showing activated and suppressed hallmark pathways in CD8_T_2 vs. CD8_T_5 cells; the point color indicates the adjusted P value, and the point size indicates the upregulated gene count in each signal pathway. (F) Dot plot shows the significantly enriched hallmark pathways for highly expressed genes in CD8_T_2 vs. CD8_T_5 cells; the point color indicates the adjusted P value, and the point size indicates the upregulated gene count in each signal pathway. (G) C57BL/6 mice (n = 10) were transplanted s.c. with 1 × 107 MC38, MC38-Trex1−/−, MC38-Cgas−/−, and MC38-Trex1−/−Cgas−/− cells. 12 days later, tumor-bearing mice were injected with 100–200 μCi of 68Ga-grazytracer. PET/CT imaging studies were performed at 0.5 h after injection. UMAP, uniform manifold approximation and projection.
MSI-H tumors hijack TREX1 to suppress intrinsic cGAS–STING-mediated CD8 + T cell activation. (A) UMAP plot showing the distribution of different CD8+ T cell subtypes in MC38, MC38-Trex1−/−, MC38-Cgas−/−, and MC38-Trex1−/−Cgas−/− samples. (B) Expression of highly expressed IFN response and immune cell activation-related genes in CD8+ T cell T_2 across different CD8+ T cell subtypes. (C) Velocities derived from the dynamical model for CD8+ T cell are projected into a UMAP-based embedding. (D) UMAP plot showing gene expression of Cd83, Ifitm2, and H2-Aa, with the red circle indicating location of CD8_T_2 cells. (E) GSEA analysis showing activated and suppressed hallmark pathways in CD8_T_2 vs. CD8_T_5 cells; the point color indicates the adjusted P value, and the point size indicates the upregulated gene count in each signal pathway. (F) Dot plot shows the significantly enriched hallmark pathways for highly expressed genes in CD8_T_2 vs. CD8_T_5 cells; the point color indicates the adjusted P value, and the point size indicates the upregulated gene count in each signal pathway. (G) C57BL/6 mice (n = 10) were transplanted s.c. with 1 × 107 MC38, MC38-Trex1−/−, MC38-Cgas−/−, and MC38-Trex1−/−Cgas−/− cells. 12 days later, tumor-bearing mice were injected with 100–200 μCi of 68Ga-grazytracer. PET/CT imaging studies were performed at 0.5 h after injection. UMAP, uniform manifold approximation and projection.
We also proceeded to determine whether Trex1 deficiency in dMMR/MSI-H tumor cells could amplify systemic antitumor immunity. As shown in Fig. 6, A–C, Trex1-deficient tumors significantly impeded distal WT tumors progression and extended mouse survival (Fig. 6 D), suggesting that Trex1 loss in MSI-H/dMMR tumors can provoke systemic antitumor immunity. Subsequently, we examined the feasibility of targeting TREX1. Initially, we co-inoculated WT and Trex1−/− tumors at varying ratios. Remarkably, a WT to Trex1−/− tumor ratio of 1:3 sufficiently decelerated WT tumor growth (Fig. 6 E). To explore the influence of tumor-intrinsic Trex1 on the tumor immune microenvironment, we also investigated immune cell infiltration within tumor tissues. Indeed, co-inoculation with Trex1−/− tumors enhances CD8+ T cell infiltration (Fig. 6 F) and increases the expression of activation markers such as Cd69 (Fig. 6 G), while decreasing the expression of exhaustion markers like Pd1 and Tim3 (Fig. 6 H), signifying that TREX1 is a viable target to stimulate CD8+ T cell–mediated antitumor immunity. To directly evaluate TREX1’s therapeutic potential, we implemented pharmacological inhibition by administering a selective TREX1 inhibitor in vivo. Notably, treatment with the TREX1 inhibitor elicited significant tumor growth suppression in Mlh1-deficient 4T1 tumors, while exerting minimal effects on WT tumors (Fig. 6 I). Additionally, TREX1 inhibitor treatment substantially suppressed MC38 tumor growth (Fig. 6 J).
Targeting TREX1 awakes systemic antitumor immunity. (A–D) C57BL/6J mice were transplanted s.c. with 2 × 106 MC38 on the right flank on day 0 and with 2 × 106 MC38, MC38-Trex1−/−, MC38-Cgas−/−, and MC38-Trex1−/−Cgas−/− cells on the left flank on day 3. Flowchart of bilateral tumors (A). Tumor growth of right tumors (B) and left tumors (C) was presented (n = 4–6). (D) Survival of tumor-bearing mice (n = 12). (E) C57BL/6 mice (n = 5 or 6) were transplanted s.c. with 2 × 106 MC38 or MC38 with different ratios MC38-Trex1−/− cells. Tumor growth of tumors was presented. (F–H) C57BL/6 mice (n = 3 or 4) were transplanted s.c. with 1 × 107 MC38 or MC38 with different ratios MC38-Trex1−/− cells. 12 days later, tumor tissues were collected and analyzed by flow cytometry. The percentage of CD8+ T cell (F) and CD69+CD8+ T cell in CD45+CD3+ cells (G) and PD1+TIM3+ CD8+ T cell (H) in CD8+ cells is shown. (I) BALB/c mice (n = 6) were transplanted s.c. with 5 × 105 4T1, 4T1-Mlh1−/− (day 48) cells; tumors were treated i.t. with or without TREX1 inhibitor (TREX1-IN-1, HY-160785, MCE) treatment (120 μg/tumor) on day 7, 8, 9, and 10. (J) C57BL/6 mice (n = 7–10) were transplanted s.c. with 2 × 106 MC38; tumors were treated i.t. with or without TREX1 inhibitor (TREX1-IN-1, HY-160785, MCE) treatment (120 μg/tumor) on day 7, 8, 9, and 10. (K) The working model of this study. Data indicate mean ± SEM and are representative of two (A–J) independent experiments. The statistical analysis was performed by two-way ANOVA in B–E, I, and J and unpaired Student’s two-tailed t test in F–H. NS, not significant, *P < 0.05, **P < 0.01, ***P < 0.001, and ****P < 0.0001.
Targeting TREX1 awakes systemic antitumor immunity. (A–D) C57BL/6J mice were transplanted s.c. with 2 × 106 MC38 on the right flank on day 0 and with 2 × 106 MC38, MC38-Trex1−/−, MC38-Cgas−/−, and MC38-Trex1−/−Cgas−/− cells on the left flank on day 3. Flowchart of bilateral tumors (A). Tumor growth of right tumors (B) and left tumors (C) was presented (n = 4–6). (D) Survival of tumor-bearing mice (n = 12). (E) C57BL/6 mice (n = 5 or 6) were transplanted s.c. with 2 × 106 MC38 or MC38 with different ratios MC38-Trex1−/− cells. Tumor growth of tumors was presented. (F–H) C57BL/6 mice (n = 3 or 4) were transplanted s.c. with 1 × 107 MC38 or MC38 with different ratios MC38-Trex1−/− cells. 12 days later, tumor tissues were collected and analyzed by flow cytometry. The percentage of CD8+ T cell (F) and CD69+CD8+ T cell in CD45+CD3+ cells (G) and PD1+TIM3+ CD8+ T cell (H) in CD8+ cells is shown. (I) BALB/c mice (n = 6) were transplanted s.c. with 5 × 105 4T1, 4T1-Mlh1−/− (day 48) cells; tumors were treated i.t. with or without TREX1 inhibitor (TREX1-IN-1, HY-160785, MCE) treatment (120 μg/tumor) on day 7, 8, 9, and 10. (J) C57BL/6 mice (n = 7–10) were transplanted s.c. with 2 × 106 MC38; tumors were treated i.t. with or without TREX1 inhibitor (TREX1-IN-1, HY-160785, MCE) treatment (120 μg/tumor) on day 7, 8, 9, and 10. (K) The working model of this study. Data indicate mean ± SEM and are representative of two (A–J) independent experiments. The statistical analysis was performed by two-way ANOVA in B–E, I, and J and unpaired Student’s two-tailed t test in F–H. NS, not significant, *P < 0.05, **P < 0.01, ***P < 0.001, and ****P < 0.0001.
Collectively, our research demonstrates that MSI-H/dMMR tumors amplify the cGAS–STING pathway to elevate TREX1, a pivotal suppressor that aids in immune escape from CD8+ T cell–mediated antitumor responses. Consequently, ablating TREX1 in MSI-H/dMMR tumors can activate the tumor-intrinsic cGAS–STING pathway, leading to a CD8+ T cell–dependent antitumor immune response (Fig. 6 K). Moreover, these complementary approaches provide robust validation that targeting TREX1 represents a promising therapeutic strategy with intrinsic selectivity for MSI-H/dMMR malignancies.
Discussion
The role of tumor-intrinsic cGAS–STING signaling in modulating oncogenesis and responses to cancer therapies remains debated. Previous studies have shown that the absence of TREX1 in tumor cells can activate the cGAS–STING pathway and promote antitumor immunity. However, loss of TREX1 in MSS tumors can modestly suppress antitumor immunity and only slightly extend survival in mice, suggesting that TREX1 might not be the most promising target in MSS tumors (Du et al., 2023; Lim et al., 2024; Tani et al., 2024; Toufektchan et al., 2024). Meanwhile, in the study of Maciejowski et al., absence of TREX1 in MSS tumor model, 4T1, did not increase CD8+ T cell infiltration (Toufektchan et al., 2024). In this study, we included a comparative analysis of pMMR tumors and dMMR tumor models and revealed that TREX1 knockout significantly augments the activation of MSI tumor-intrinsic cGAS–STING pathways, leading to a substantial enhancement of CD8+ T cell–mediated antitumor immunity and suppression of tumor proliferation in vivo. Notably, our results show that loss of Trex1 can reduce tumor proliferation to a certain extent in the WT 4T1 but has no effect in MFC tumors, suggesting significant heterogeneity of TREX1 in MSS tumors. These findings underscore the therapeutic potential of targeting TREX1 in MSI-H/dMMR malignancies and emphasize the clinical potential of stimulating tumor-intrinsic cGAS–STING signaling. Moreover, TREX1 has been implicated in the development of MSS tumors and their evasion of antitumor immunity (Lim et al., 2024; Tani et al., 2024; Toufektchan et al., 2024; Zhang et al., 2023). Notably, Trex1 deficiency in MSI-H/dMMR tumors markedly boosts CD8+ T cell–mediated antitumor immunity and effectively suppresses tumor development in vivo, positioning TREX1 as a promising target for MSI-H/dMMR tumors treatment.
Chromosomal instability (CIN), recognized as a signature of tumorigenesis and heterogeneity, has a multifaceted impact on tumor progression and therapeutic resistance. Unlike MSI-H/dMMR tumors, which can also elevate tumor mutational burden and enhance endogenous innate immune recognition, resulting in stimulated antitumor immunity (Germano et al., 2017; Le et al., 2017; Le et al., 2015; Mandal et al., 2019; Zhou et al., 2020), CIN tumors accumulate genomic DNA in the cytosol to activate cGAS–STING innate sensing (Le et al., 2017; Lu et al., 2021). Nonetheless, recent findings indicate that CIN-associated cGAS–STING signaling contributes to the secretion of IL-6 and the unfolded protein response in ER, thereby promoting CIN tumor survival (Hong et al., 2022; Li et al., 2023). Consequently, this underscores the imperative to elucidate the potential role of TREX1 in the immune evasion mechanisms of CIN tumors. Intriguingly, cGAS phase separation has been shown to shield dsDNA from TREX1 degradation (Zhou et al., 2021), suggesting potential escape mechanisms from TREX1’s suppressive effects on cGAS activation. Furthermore, employing TREX1-resistant modified DNA or circular DNA may enhance cGAS–STING-driven antitumor immunity. Collectively, our research proposes that selectively targeting TREX1 within MSI-H/dMMR tumors could be an efficacious approach to invigorate antitumor immunity and may potentiate other cancer therapies.
Materials and methods
Mice
Female C57BL/6J and BALB/c mice were purchased from Vital River. Male 615 mice were purchased from the Institute of Blood Transfusion (Sichuan, China). NSG, Rag1−/−, Sting−/−, Batf3−/−, and Ifnar1−/− mice were kindly provided by Prof. Yang-xin Fu at Tsinghua University, Beijing, China. All mice were maintained under specific pathogen–free conditions. Female mice were used in the experiment at an age of 6–8 wk.
Cell lines and reagents
MC38, 4T1, and 4T1-Mlh1−/− cells were kindly provided by Prof. Yang-xin Fu at Tsinghua University, Beijing, China and Prof. Chuangzheng Lu in the Shenzhen Bay Laboratory, Shenzhen, China. MFC cells were kindly provided by Prof. Ziyu Li at Peking University Cancer Hospital and Institute, Beijing, China. All cells were cultured in 5% CO2 and maintained in vitro in Dulbecco’s modified Eagle’s medium supplemented with 10% heat-inactivated fetal bovine serum (Sigma-Aldrich), 100 U/ml penicillin, and 100 µg/ml streptomycin. Anti-CD8 (YTS 169.4), anti-CD4 (GK1.5), anti-IFNAR1 (MAR1-5A3), and anti-NK1.1 (PK136) antibody was purchased from Bio X Cell. TREX1 inhibitor (TREX1-IN-1, HY-160785, MCE) was purchased from MCE.
shRNA lentiviral knockdown
HEK293T cells were transfected in 10-cm dishes with 8 μg of lentiviral shRNA plasmid targeting human MLH1 (or empty vector control), along with 8 μg of packaging plasmid pSPAX2 and 2.7 μg of envelope plasmid pMD2G. After 24 h, virus-containing supernatants were collected, filtered through a 0.45-μm pore-size filter, and applied to SKBR3 cells. To enhance transduction efficiency, infections were repeated twice. 6 h after infection, the virus-containing medium was removed, and cells were replenished with fresh medium. Infected cells were expanded and selected with puromycin starting 24 h after transduction.
Knockout cell line construction
Single guide RNAs were cloned into px458 plasmids (nonintegrating vectors containing a GFP selection marker) and transfected into tumor cells using PEI40000. After 24 h, GFP-positive cells were sorted via fluorescence-activated cell sorting and seeded into 96-well plates for clonal expansion. 1 wk later, GFP-negative clones were transferred to 12-well plates and screened by western blot to validate gene knockout. Multiple (>3) confirmed knockout monoclonal cell lines were pooled for subsequent experiments and reverified by western blot analysis.
ELISA
Cell culture supernatants were obtained at 48 h. The concentration of IFNβ was measured with LumiKine Xpress mIFNβ 2.0 Elisa kit (luex-mifnbv2, InvivoGen) in accordance with the manufacturer’s instructions.
Tumor growth and treatments
Tumor cells were injected s.c. on the right flank of mice. Mice were randomized to treatment groups when tumors reached certain sizes. Then tumor volumes were measured by the length (a), width (b), and height (h) and calculated as tumor volume = abh/2. For the survival curve, if each of length, width, or height of tumor is larger than 1.5 cm or the tumor volume is larger than 1,000 mm3, the mice were considered dead. For CD4+, CD8+ T cell, and NK depletion experiments, anti-CD4, anti-CD8, or anti-NK1.1 antibodies (200 μg of each antibody were i.p. injected on the same day of first treatment, then 100 μg of each antibody every 3 days for a total of four times) were injected i.p.. For IFNAR1 blockade experiments, 100 μg of anti-IFNAR1 antibody was injected intratumorally (i.t.) twice a week from 3 days after tumor inoculation. For TREX1 inhibitor experiments, TREX1-IN-1 was dissolved with DMSO to make 120 µg/µl, and every 30 μl of sodium alginate buffer reagent was thoroughly mixed with 120 µg TREX1-IN-1. Each tumor is injected i.t. with 120 µg TREX1-IN-1 for 4 consecutive days, once a day.
Flow cytometry analysis
Single-cell suspensions of cells were incubated with anti-CD16/32 (anti-FcγIII/II receptor, clone 2.4G2) for 10 min to block nonspecific binding and then subsequently stained with antibodies. All fluorescently labeled antibodies were purchased from BioLegend or eBioscience, and the detailed information of antibodies is listed in Table 1. Fixable Viability Dye eFluor 780 (eBioscience) was used to exclude dead cells. Data were collected on CytoFLEX (Beckman Coulter, Inc.) and analyzed with CytExpert (Beckman Coulter, Inc) or FlowJo (Tree Star Inc.) software.
Antibodies and primers
| Antibodies and primers . | Source . | Identifier . |
|---|---|---|
| Antibodies | ||
| Anti-mouse TREX1 antibody | BD Biosciences | Cat #611986 |
| Anti-human TREX1 antibody | Cell Signaling Technology | Cat #15107S |
| Anti-MLH1 antibody | Abcam | Cat #ab92312 |
| β-Actin (13E5) Rabbit mAb, Anti-mouse IgG, HRP-linked antibody, Anti-rabbit IgG, HRP-linked antibody | Cell Signaling Technology | Cat #4970, Cat #7076, Cat #7074 |
| PE anti-mouse H-2Kd/H-2Dd antibody | BioLegend | Cat #114708 |
| PE anti-mouse H-2Kb antibody | BioLegend | Cat # 116508 |
| PE anti-mouse CD3ε antibody | BioLegend | Cat #155608 |
| PE/Cyanine7 anti-mouse CD45.2 antibody | BioLegend | Cat #109830 |
| PerCP anti-mouse CD4 antibody | BioLegend | Cat #100432 |
| Alexa Fluor 700 anti-mouse CD8a antibody | BioLegend | Cat #100730 |
| APC anti-mouse CD49b antibody | BioLegend | Cat #103516 |
| FITC anti-mouse I-A/I-E antibody | BioLegend | Cat #107606 |
| Pacific Blue anti-mouse CD86 antibody | BioLegend | Cat #105022 |
| APC anti-mouse CD80 antibody | BioLegend | Cat #104714 |
| PE/Cyanine7 anti-mouse CD366 (Tim-3) antibody | BioLegend | Cat #134010 |
| Brilliant Violet 510 anti-mouse CD279 (PD-1) antibody | BioLegend | Cat #135241 |
| Brilliant Violet 510 anti-mouse CD11c antibody | BioLegend | Cat #124623 |
| eBioscience Fixable Viability Dye eFluor 780 | Thermo Fisher Scientific | Cat #65-0865-14 |
| Primers | ||
| Mouse DFFB forward: 5′-GGTTACCTAAGAGAGGTGAGCG-3′ | This paper | N/A |
| Mouse DFFB reverse: 5′-ACCACGGTGCGCTTCTTC-3′ | This paper | N/A |
| Mouse DNAse1L1 forward: 5′-GCGCAGCACATACAAGGAAA-3′ | This paper | N/A |
| Mouse DNAse1L1 reverse: 5′-TGATGCGGAGAGCCTCATTC-3′ | This paper | N/A |
| Mouse DNAse1 forward: 5′- AGGCCTGACCAGGTGTCTAT-3′ | This paper | N/A |
| Mouse DNAse1 reverse: 5′-AAGATGGGGCTTGTCCGAAG-3′ | This paper | N/A |
| Mouse DNAse1L2 forward: 5′-GCAGTGTCATAGCACAGATCC-3′ | This paper | N/A |
| Mouse DNAse1L2 reverse: 5′-TTGGTGGCACAGCTAGGAAC-3′ | This paper | N/A |
| Mouse DNAse1L3 forward: 5′-TGATTGTCCCCTTGCACACA-3′ | This paper | N/A |
| Mouse DNAse1L3 reverse: 5′-GTCCACAAAGCACAATCCTGTC-3′ | This paper | N/A |
| Mouse DNAse2a forward: 5′-TGGGCATACGAAGGGCAAG-3′ | This paper | N/A |
| Mouse DNAse2a reverse: 5′-TAGGCTCCAGAGCAGTTGGA-3′ | This paper | N/A |
| Mouse DNAse2b forward: 5′-CCACTCGCAGGAAGTGAAC-3′ | This paper | N/A |
| Mouse DNAse2b reverse: 5′-CTTGTGGAGTCCAGGTACAGG-3′ | This paper | N/A |
| Mouse IFNb forward: 5′-ATGAGTGGTGGTTGCAGGC-3′ | This paper | N/A |
| Mouse IFNb reverse: 5′-TGACCTTTCAAATGCAGTAGATTCA-3′ | This paper | N/A |
| Mouse ISG15 forward: 5′-CATCCTGGTGAGGAACGAAAGG-3′ | This paper | N/A |
| Mouse ISG15 reverse: 5′-CTCAGCCAGAACTGGTCTTCGT-3′ | This paper | N/A |
| Mouse CXCL10 forward: 5′-GGAGTGAAGCCACGCACAC-3′ | This paper | N/A |
| Mouse CXCL10 reverse: 5′-ATGGAGAGAGGCTCTCT GCTGT-3′ | This paper | N/A |
| Mouse TREX1 forward: 5′-AGCATCTGTCAGTGGAAGCC-3′ | This paper | N/A |
| Mouse TREX1 reverse: 5′-TGGCTATTGCCAAGGTCAGG-3′ | This paper | N/A |
| Mouse GAPDH forward: 5′-CATCAAGAAGGTGGTGAAGC-3′ | This paper | N/A |
| Mouse GAPDH reverse: 5′-CCTGTTGCTGTAGCCGTATT-3′ | This paper | N/A |
| Mouse IRF1 forward: 5′-CTTCGTCGAGGTAGGACGTG-3′ | This paper | N/A |
| Mouse IRF1 reverse: 5′-TGCATCTCTAGCCAGGGTCT-3′ | This paper | N/A |
| Mouse 18s rRNA forward: 5′-GTAACCCGTTGAACCCCATT-3′ | This paper | N/A |
| Mouse 18s rRNA reverse: 5′-CCATCCAATCGGTAGTAGCG-3′ | This paper | N/A |
| Human 18s rRNA forward: 5′-ACCGATTGGATGGTTTAGTGAG-3′ | This paper | N/A |
| Human 18s rRNA reverse: 5′-CCTACGGAAACCTTGTTACGAC-3′ | This paper | N/A |
| Human IFNb forward: 5′-CAACTTGCTTGGATTCCTACAAAG-3′ | This paper | N/A |
| Human IFNb reverse: 5′-TATTCAAGCCTCCCATTCAATTG-3′ | This paper | N/A |
| sgTREX1: 5′-AGTGCCCAGA CCGCCCCGTG-3′ | This paper | N/A |
| sgSTING: 5′-CACCTAGCCTCGCACGAACT-3′ | This paper | N/A |
| sgIFNAR1: 5′-GTTGTAGTATGTTGACATTC-3′ | This paper | N/A |
| sgMLH1: 5′-TAATAGTGACATGGGCCACA-3′ | This paper | N/A |
| sgcGAS: 5′-CGCAAAGGGGGGCTCGATCG-3′ | This paper | N/A |
| sgTBK1: 5′-CACAGGCCGGACGTCCCCAG-3′ | This paper | N/A |
| shMLH1: 5′-GTGTTCTTCTTTCTCTGTATT-3′ | This paper | N/A |
| Antibodies and primers . | Source . | Identifier . |
|---|---|---|
| Antibodies | ||
| Anti-mouse TREX1 antibody | BD Biosciences | Cat #611986 |
| Anti-human TREX1 antibody | Cell Signaling Technology | Cat #15107S |
| Anti-MLH1 antibody | Abcam | Cat #ab92312 |
| β-Actin (13E5) Rabbit mAb, Anti-mouse IgG, HRP-linked antibody, Anti-rabbit IgG, HRP-linked antibody | Cell Signaling Technology | Cat #4970, Cat #7076, Cat #7074 |
| PE anti-mouse H-2Kd/H-2Dd antibody | BioLegend | Cat #114708 |
| PE anti-mouse H-2Kb antibody | BioLegend | Cat # 116508 |
| PE anti-mouse CD3ε antibody | BioLegend | Cat #155608 |
| PE/Cyanine7 anti-mouse CD45.2 antibody | BioLegend | Cat #109830 |
| PerCP anti-mouse CD4 antibody | BioLegend | Cat #100432 |
| Alexa Fluor 700 anti-mouse CD8a antibody | BioLegend | Cat #100730 |
| APC anti-mouse CD49b antibody | BioLegend | Cat #103516 |
| FITC anti-mouse I-A/I-E antibody | BioLegend | Cat #107606 |
| Pacific Blue anti-mouse CD86 antibody | BioLegend | Cat #105022 |
| APC anti-mouse CD80 antibody | BioLegend | Cat #104714 |
| PE/Cyanine7 anti-mouse CD366 (Tim-3) antibody | BioLegend | Cat #134010 |
| Brilliant Violet 510 anti-mouse CD279 (PD-1) antibody | BioLegend | Cat #135241 |
| Brilliant Violet 510 anti-mouse CD11c antibody | BioLegend | Cat #124623 |
| eBioscience Fixable Viability Dye eFluor 780 | Thermo Fisher Scientific | Cat #65-0865-14 |
| Primers | ||
| Mouse DFFB forward: 5′-GGTTACCTAAGAGAGGTGAGCG-3′ | This paper | N/A |
| Mouse DFFB reverse: 5′-ACCACGGTGCGCTTCTTC-3′ | This paper | N/A |
| Mouse DNAse1L1 forward: 5′-GCGCAGCACATACAAGGAAA-3′ | This paper | N/A |
| Mouse DNAse1L1 reverse: 5′-TGATGCGGAGAGCCTCATTC-3′ | This paper | N/A |
| Mouse DNAse1 forward: 5′- AGGCCTGACCAGGTGTCTAT-3′ | This paper | N/A |
| Mouse DNAse1 reverse: 5′-AAGATGGGGCTTGTCCGAAG-3′ | This paper | N/A |
| Mouse DNAse1L2 forward: 5′-GCAGTGTCATAGCACAGATCC-3′ | This paper | N/A |
| Mouse DNAse1L2 reverse: 5′-TTGGTGGCACAGCTAGGAAC-3′ | This paper | N/A |
| Mouse DNAse1L3 forward: 5′-TGATTGTCCCCTTGCACACA-3′ | This paper | N/A |
| Mouse DNAse1L3 reverse: 5′-GTCCACAAAGCACAATCCTGTC-3′ | This paper | N/A |
| Mouse DNAse2a forward: 5′-TGGGCATACGAAGGGCAAG-3′ | This paper | N/A |
| Mouse DNAse2a reverse: 5′-TAGGCTCCAGAGCAGTTGGA-3′ | This paper | N/A |
| Mouse DNAse2b forward: 5′-CCACTCGCAGGAAGTGAAC-3′ | This paper | N/A |
| Mouse DNAse2b reverse: 5′-CTTGTGGAGTCCAGGTACAGG-3′ | This paper | N/A |
| Mouse IFNb forward: 5′-ATGAGTGGTGGTTGCAGGC-3′ | This paper | N/A |
| Mouse IFNb reverse: 5′-TGACCTTTCAAATGCAGTAGATTCA-3′ | This paper | N/A |
| Mouse ISG15 forward: 5′-CATCCTGGTGAGGAACGAAAGG-3′ | This paper | N/A |
| Mouse ISG15 reverse: 5′-CTCAGCCAGAACTGGTCTTCGT-3′ | This paper | N/A |
| Mouse CXCL10 forward: 5′-GGAGTGAAGCCACGCACAC-3′ | This paper | N/A |
| Mouse CXCL10 reverse: 5′-ATGGAGAGAGGCTCTCT GCTGT-3′ | This paper | N/A |
| Mouse TREX1 forward: 5′-AGCATCTGTCAGTGGAAGCC-3′ | This paper | N/A |
| Mouse TREX1 reverse: 5′-TGGCTATTGCCAAGGTCAGG-3′ | This paper | N/A |
| Mouse GAPDH forward: 5′-CATCAAGAAGGTGGTGAAGC-3′ | This paper | N/A |
| Mouse GAPDH reverse: 5′-CCTGTTGCTGTAGCCGTATT-3′ | This paper | N/A |
| Mouse IRF1 forward: 5′-CTTCGTCGAGGTAGGACGTG-3′ | This paper | N/A |
| Mouse IRF1 reverse: 5′-TGCATCTCTAGCCAGGGTCT-3′ | This paper | N/A |
| Mouse 18s rRNA forward: 5′-GTAACCCGTTGAACCCCATT-3′ | This paper | N/A |
| Mouse 18s rRNA reverse: 5′-CCATCCAATCGGTAGTAGCG-3′ | This paper | N/A |
| Human 18s rRNA forward: 5′-ACCGATTGGATGGTTTAGTGAG-3′ | This paper | N/A |
| Human 18s rRNA reverse: 5′-CCTACGGAAACCTTGTTACGAC-3′ | This paper | N/A |
| Human IFNb forward: 5′-CAACTTGCTTGGATTCCTACAAAG-3′ | This paper | N/A |
| Human IFNb reverse: 5′-TATTCAAGCCTCCCATTCAATTG-3′ | This paper | N/A |
| sgTREX1: 5′-AGTGCCCAGA CCGCCCCGTG-3′ | This paper | N/A |
| sgSTING: 5′-CACCTAGCCTCGCACGAACT-3′ | This paper | N/A |
| sgIFNAR1: 5′-GTTGTAGTATGTTGACATTC-3′ | This paper | N/A |
| sgMLH1: 5′-TAATAGTGACATGGGCCACA-3′ | This paper | N/A |
| sgcGAS: 5′-CGCAAAGGGGGGCTCGATCG-3′ | This paper | N/A |
| sgTBK1: 5′-CACAGGCCGGACGTCCCCAG-3′ | This paper | N/A |
| shMLH1: 5′-GTGTTCTTCTTTCTCTGTATT-3′ | This paper | N/A |
RNA extraction and RT-qPCR
Total RNA from tumor tissues was extracted with the TRIzol Reagent (Invitrogen) and reversed-transcribed with All-in-one RT SuperMix (#R223-01; Vazyme). Real-time PCR was performed with Taq Pro Universal SYBR qPCR Master Mix (#Q712-02; Vazyme) according to the manufacturer’s instructions and different primer sets on CFX Connect Real-Time PCR Detection System (Bio-Rad). Data were normalized by the level of GAPDH or 18s rRNA expression in each individual sample. 2−ΔΔCt method was used to calculate relative expression changes.
Immunoblotting
Protein sample preparation and immunoblot procedures were performed as previously described. Briefly, cells were collected and lysed and run on SDS-PAGE gels for immunoblotting. Proteins were transferred onto a polyvinylidene difluoride membrane (Millipore), incubated sequentially with antibodies mentioned above, and detected by Clarity Max Western ECL Blotting Substrates kit and ChemiDoc Touch Gel Imaging system (Bio-Rad).
Gene expression analysis of TREX1 in CRC
To investigate the relationship between MSI status and TREX1 expression in CRC, transcriptomic data from the TCGA-COADREAD cohort were retrieved from the UCSC Xena Browser (https://xenabrowser.net/datapages/). A total of 340 primary tumor samples were included, comprising 60 MSI-H and 280 MSS cases, based on clinical annotations provided by Xena. Gene expression quantification was based on transcripts per million (TPM) values, which were transformed to log2(TPM + 1) for normalization and visualization. Expression levels of TREX1 were compared between MSI-H and MSS tumors using a two-sided Wilcoxon rank-sum test.
TMB and MSI scores calculation
WES data raw sequencing reads underwent preprocessing using SOAPnuke (v2.1.0) (Chen et al., 2017) before being mapped to mm10 using bwa-mem2 (v2.0pre2) (Vasimuddin et al., 2019). Picard tool MarkDuplicates (v2.23.8) was used to mark duplicate reads. GATK Mutect2 (v2.2) was also used to compare tumor and matched normal samples to call somatic SNVs and indels. TMB is defined as the number of somatic mutations per megabase of interrogated genomic sequence. The MSI scores of each sample was estimated using MSIsensor-pro (v1.3.0) (Jia et al., 2020).
Small-animal PET imaging
68Ga-grazytracer was prepared according to the previously standard method (Zhou et al., 2022). PET/CT imaging was performed using a Super Nova PET/CT scanner (PINGSENG). MC38, MC38-Trex1−/−, MC38-Cgas−/−, and MC38-Cgas−/−Trex1−/− tumor-bearing mice were injected intravenously with 100–200 μCi radiotracer and imaged at 0.5 h after injection. 10-min static PET scans were acquired, and the regions of interest were drawn for the determination of tumor sizes (mm3) and radioactivity (Bq). Tumor uptake was calculated as percentage injected dose per volume (%ID/cc).
scRNA-seq library construction and sequencing
Single-cell suspensions of tumors were incubated with anti-CD8, and cells were enriched and collected by EasySep Mouse CD8+ T Cell Isolation Kit (#19853; STEMCELL). Single-cell 3′ mRNA transcriptome profiling was carried out on a DNBelab C4 system of BGI, which utilizes negative pressure, following the recommended procedures. The process commenced with the placement of barcoded mRNA capture beads, droplet-generation oil, and a single-cell suspension into their designated reservoirs on the microfluidic chip to catalyze the formation of droplets. These microdroplets were collected and permitted to equilibrate at ambient temperature for a duration of 20 min, subsequently disrupted with care, and their contents were harvested through a magnetic bead filtration system. Thereafter, the clear supernatant was decanted, and the resultant bead aggregates were resuspended in a 100 μl solution prepared for RT. The ensuing RT mix was subjected to a thermal cycling protocol, entailing a sustained incubation at 42°C for 90 min, succeeded by 10 cycles of alternating 2-min incubations at 50°C and 42°C each. The bead aggregates were next reintroduced to a 100 μl exonuclease mixture and incubated at 37°C for a quarter hour. Following this, a 100-μl aliquot of the dsDNA synthesis reaction mixture was integrated with the bead aggregates and maintained at 25°C for a 10-min duration, then at 37°C for half an hour. Subsequently, 100 μl of PCR master mix was added, and they underwent another thermal cycling regimen: an initial 3-min incubation at 95°C, 18 cycles of 98°C for 20 s, 60°C for 30 s, and 72°C for 3 min, culminating with a final extension at 72°C for 5 min. The amplified cDNA was then purified utilizing 60 μl of AMPure XP magnetic beads. The scRNA-seq library construction module C4 was employed for the conversion of the resultant cDNA into a single-stranded DNA library, which encompassed fragmenting and repairing the ends, ligating adapters, purifying the ligation products, affixing sample indices, and subsequent amplification. The following procedures included size selection of sample fragments with AMPure XP magnetic beads, quantification of the library for sequencing via Qubit (Invitrogen), and execution of sequencing on the DIPSEQ T10 sequencer at China’s National GeneBank. The sequencing implemented a paired-end reading configuration. Read 1 comprised 30 bases, partitioned between two sets of 10-base cell barcodes and a 10-base unique molecular identifier (UMI). Meanwhile, read 2 encapsulated a 100-base transcriptional sequence coupled with a 10-base sample index.
scRNA-seq data preprocessing
For each specimen, the FASTQ datasets were aligned to the GRCh38 reference genome (Ensembl 98) utilizing STAR v2.7.1a. The PISA software v0.7-24 facilitated the adjustment of mapping quality scores, as well as the filtering of alignments, annotation of genes, correction of UMIs, and the creation of UMI count matrices. Subsequently, Seurat (v4.3.0) and the R program (Hao et al., 2021) were employed for the processes of quality control, integration of samples, normalization, scaling, and visualization of dimensionality reduction. The data then underwent a series of stringent quality control measures to exclude low-quality barcodes based on the following criteria: insufficient total transcript counts (<1,000), a minimal number of expressed genes (<200) and UMIs (<1,000), an excessively high gene expression in multiple cells (>8,000), and indicators of cell death or cellular stress, such as an unusually high percentage of mitochondrial gene expression relative to total transcript counts (>7.5%).
Dimension reduction, unsupervised clustering, and cell type annotation
The top 2,000 highly variable genes were selected based on their mean variance ratio of expression levels after log1p normalization. For downstream clustering and visualization, we initially performed principal component (PC) analysis for dimension reduction, extracting the first 30 PCs. These PCs were then used for Louvain clustering with a resolution of 0.8 to define cell types. All cells were integrated across sample IDs using the Harmony algorithm (Korsunsky et al., 2019). The clustering results were finally visualized in a two-dimensional uniform manifold approximation and projection plot, and cell types were annotated using known biomarkers that showed elevated expression in each respective cluster, identified via the FindAllMarkers function with default parameters.
Clustering of CD8+ T cell
Utilizing the Louvain clustering algorithm with a resolution of 1, CD8+ T cells were initially partitioned into 14 distinct clusters. Nonnegative matrix factorization (NMF) was then applied to the entire CD8+ T cell population using RcppML (0.5.4) with k = 25. Clusters exhibiting high Pearson correlation in their NMF mean values were considered functionally similar and subsequently merged through hierarchical clustering. This process ultimately defined nine distinct CD8+ T cell clusters.
Differential gene expression analysis
The DEG analysis was based on the Wilcoxon rank-sum test method. The criteria for identifying DEGs were: expression level >0.2 (log1p counts) in the target group, false discovery rate below 0.01, and log2 fold change exceeding 0.5.
GSEA
For gene pathway enrichment analysis, the enricher function or GSEA function from the clusterProfiler (4.2.2) R package was used, with the mouse hallmark gene sets from the MsigDB database as the reference dataset (Castanza et al., 2023; Subramanian et al., 2005; Wu et al., 2021).
Statistics
The number of animals and replicates are indicated in each figure legend. All data are presented as mean ± SD. Mean values were compared using an unpaired Student’s two-tailed t test. All analysis was performed using GraphPad Prism statistical software (GraphPad Software, Inc.). Two-way ANOVA tests were used to analyze the tumor growth data. Investigators were blinded to the group allocation during the experiment and drug treatment whenever possible. not significant (ns), *P < 0.05, **P < 0.01, ***P < 0.001, and ****P < 0.0001.
Study approval
Animal experiment protocols were consistent with NIH guidelines. All studies were approved by the Animal Care and Use Committee of Peking University.
Online supplemental material
Fig. S1 shows that the loss of TREX1 in MSI-H/dMMR tumors do not influence tumor growth in vitro and MSI-H/dMMR tumors upregulate TREX1 to suppress antitumor immunity. Fig. S2 shows that the loss of TREX1 in MSI-H/dMMR tumor produces more IFN-1. Fig. S3 shows that the MLH1 deletion induces TREX1 upregulation dependent on the cGAS–STING–IFN–JAK pathway. Fig. S4 shows that the MSI-H tumor hijacks TREX1 to suppress the activation of tumor intrinsic cGAS–STING pathway. Fig. S5 shows that the MSI tumor hijacks TREX1 to suppress intrinsic cGAS–STING-mediated CD8+ T cell activation.
Data availability
All data generated in this study are available through the Genome Sequence Archive at the BIG Data Center (https://bigd.big.ac.cn/gsa), Beijing Institute of Genomics, Chinese Academy of Sciences, under accession IDs CRA015372 (scRNA-seq; https://bigd.big.ac.cn/gsa/browse/CRA015372, related to Fig. 5, A–E; and Fig. S4, H and I), CRA027855 (RNA-seq; https://bigd.big.ac.cn/gsa/browse/CRA027855, related to Fig. 2, A–E and Fig. S2, A–C), and CRA027917 (WES; https://bigd.big.ac.cn/gsa/browse/CRA027917, related to Fig. S2, J and K). All the codes used to generate the results in this study are available upon request to the corresponding author. All other data reported in this paper are available from the lead contact upon request.
Acknowledgments
This work was supported by the National Key Research and Development Program of China (2022YFC3401400 and 2023YFC3404600 to Chuanhui Han) and National Natural Science Foundation of China grants (82371848 to Chuanhui Han and 82402146 to Yan Xu). This study was also supported by funding from the National Key Research and Development Program of China (2022YFA1103400 to Di Wang) and supported by the High-Performance Computing Platform of Peking University. This study was also supported by the Scientific project of Beijing Life Science Academy (2023000CC0140 to Chuanhui Han)
Author contributions: Yan Xu: conceptualization, data curation, formal analysis, funding acquisition, investigation, project administration, resources, validation, visualization, and writing—original draft, review, and editing. Zheqi Zhou: conceptualization, data curation, formal analysis, investigation, validation, visualization, and writing—original draft, review, and editing. Wenzheng Chen: methodology, resources, and validation. Fei Du: data curation, formal analysis, visualization, and writing—original draft, review, and editing. Sanling Huang: investigation. Jinhui Qi: data curation and visualization. Yuwen Zeng: validation. Hao Su: resources. Jiaxin Wang: software and visualization. Chunfu Xiao: formal analysis. Xiaoyu Zhao: investigation. Xiaoge Liu: validation. Yang Feng: investigation. Chuan-Yun Li: data curation, software, and writing—review and editing. Fan Wang: visualization. Zhaofei Liu: resources. Yunjia Zhang: resources. Zhi Peng: supervision and writing—original draft, review, and editing. Zhaode Bu: validation and writing—review and editing. Yang-Xin Fu: conceptualization, supervision, and writing—review and editing. Ziyu Li: conceptualization, funding acquisition, investigation, methodology, project administration, supervision, and writing—review and editing. Di Wang: conceptualization, data curation, investigation, resources, supervision, and writing—original draft, review, and editing. Chuanhui Han: conceptualization, data curation, formal analysis, funding acquisition, investigation, methodology, project administration, resources, software, supervision, validation, visualization, and writing—original draft, review, and editing.
References
Author notes
Y. Xu, Z. Zhou, W. Chen, and F. Du contributed equally to this paper.
Disclosures: The authors declare no competing interests exist.



