Division site positioning is critical for both symmetric and asymmetric cell divisions. In many organisms, positive and negative signals cooperate to position the contractile actin ring for cytokinesis. In rod-shaped fission yeast Schizosaccharomyces pombe cells, division at midcell is achieved through positive Mid1/anillin-dependent signaling emanating from the central nucleus and negative signals from the dual-specificity tyrosine phosphorylation-regulated kinase family kinase Pom1 at the cell poles. In this study, we show that Pom1 directly phosphorylates the F-BAR protein Cdc15, a central component of the cytokinetic ring. Pom1-dependent phosphorylation blocks Cdc15 binding to paxillin Pxl1 and C2 domain protein Fic1 and enhances Cdc15 dynamics. This promotes ring sliding from cell poles, which prevents septum assembly at the ends of cells with a displaced nucleus or lacking Mid1. Pom1 also slows down ring constriction. These results indicate that a strong negative signal from the Pom1 kinase at cell poles converts Cdc15 to its closed state, destabilizes the actomyosin ring, and thus promotes medial septation.
Introduction
The position of the cell division site is crucial for both cellular function and integrity. Studies in prokaryotic and eukaryotic systems have revealed two major positioning systems: local positive signals and distal inhibitory ones (Oliferenko et al., 2009). In rod-shaped bacteria, the division plane is positioned mainly via inhibitory signals arising from the cell poles and the nucleoids, which prevent the formation of the division ring, leaving only the cell middle as the permissive site for ring assembly. In animal cells, the mitotic spindle positions the division site by conferring both stimulatory signals to the medial cortex for furrow formation and distal relaxation signals (Eggert et al., 2006). Stimulatory and inhibitory mechanisms for division site positioning have also long been described in the fission yeast Schizosaccharomyces pombe. Thus, in many cells, proximal stimulatory and distal inhibitory signals cooperate to position the division site.
Like animal cells, rod-shaped fission yeast cells assemble an actomyosin ring for division, which is placed at midcell for symmetric division. Division site positioning is defined by the nucleus, which is normally centered in the cell by microtubule pushing forces (Tran et al., 2000; Daga and Chang, 2005; Tolic´-Nørrelykke et al., 2005). This positive nuclear signal depends on Mid1, an anillin-related protein that shuttles in and out of the nucleus and marks the overlying cell cortex, where it forms interphase nodes, early precursors of the actomyosin ring (Chang et al., 1996; Sohrmann et al., 1996; Paoletti and Chang, 2000). These interphase nodes contain additional proteins, in particular the SAD-family kinase Cdr2, which controls the timing of mitotic entry and promotes the interaction of Mid1 with the plasma membrane (Almonacid et al., 2009; Martin and Berthelot-Grosjean, 2009; Moseley et al., 2009). Negative signals from cell poles contribute to restricting interphase nodes to midcell. These arise from the dual-specificity tyrosine phosphorylation-regulated kinase (DYRK) family Pom1 kinase, which forms plasma membrane–associated concentration gradients nucleated by the Tea1/Tea4 complex transported to cell ends by microtubules (Martin et al., 2005; Tatebe et al., 2005; Celton-Morizur et al., 2006; Padte et al., 2006; Hachet et al., 2011). Pom1 restricts interphase nodes to midcell, in part through direct phosphorylation of Cdr2 (Rincon et al., 2014). Pom1 also delays mitotic commitment by phosphorylating Cdr2 on a distinct site (Deng et al., 2014; Bhatia et al., 2014; Kettenbach et al., 2015). In sum, Mid1 localization to midcell relies on positive nuclear signals and negative cell-tip signals.
At mitotic entry, before spindle pole body (SPB) separation, Mid1-containing interphase nodes mature into cytokinetic nodes, losing some proteins (such as Cdr2) and recruiting others, such as myosin II Myo2, the F-BAR protein Cdc15, and the formin Cdc12 (Wu et al., 2003, 2006; Akamatsu et al., 2014). Actin filament nucleation by formin and capture by myosin II from these nodes leads to the proposed “search, capture, pull, release” model of ring assembly, in which stochastic interactions between these nodes permit their progressive condensation into an actomyosin ring (Vavylonis et al., 2008). The ring then matures with the arrival of additional proteins (Pollard and Wu, 2010), before constriction and disassembly. Assembly of the septum by β-glucan synthases terminates the division process and also contributes to actomyosin ring stability and constriction (Pardo and Nurse, 2003; Proctor et al., 2012; Muñoz et al., 2013).
In the absence of mid1, cells remain competent for division, but the contractile ring appears to condense from strands of cytokinetic proteins scattered over the cortex, or from a single location rather than from nodes (Huang et al., 2008; Mishra and Oliferenko, 2008; Roberts-Galbraith and Gould, 2008; Saha and Pollard, 2012). In these cells, contractile ring orientation and placement are aberrant, leading to oblique, often off-centered rings relative to the long axis of the cell (Chang et al., 1996; Sohrmann et al., 1996). However, inhibitory signals arising from the cell poles remain in place to prevent the assembly of the cytokinesis apparatus at the cell poles, such that division occurs within the medial portion of the cell (Huang et al., 2007). Similar to the control of Mid1 medial localization, these mid1-independent inhibitory cell end signals require the Tea1/Tea4 complex and the Pom1 kinase. Indeed, deletion of any of these cell end factors is synthetic lethal with mid1Δ, and double mutants form septa at cell ends (Huang et al., 2007). Earlier work suggested that the F-BAR protein Cdc15 may be a target of this so-called tip occlusion pathway because a C-terminally tagged Cdc15-GFP allele blocked tip septation in double tea1Δ mid1-18 mutants (Huang et al., 2007).
Cdc15 is an essential component of the actomyosin ring (Fankhauser et al., 1995). It is the founding member of the pombe cdc15 homology family of proteins (Lippincott and Li, 2000), which share a conserved domain architecture of a C-terminal SH3 domain and an N-terminal BAR domain, which generally serves to bind membranes. Cdc15 localizes to cell ends during interphase, where it plays a role in endocytosis (Carnahan and Gould, 2003; Arasada and Pollard, 2011). It arrives to the cytokinetic nodes early, at the time of SPB separation (Wu et al., 2003). It forms complexes with a large number of ring components, including the formin Cdc12, paxillin Pxl1, the Rho-GEF Rgf3, Spa2, and the C2 domain protein Fic1, and serves to stabilize the contractile ring during anaphase (Carnahan and Gould, 2003; Pinar et al., 2008; Roberts-Galbraith et al., 2009, 2010; Arasada and Pollard, 2014; Ren et al., 2015; Willet et al., 2015). Cdc15 activity is under strong cell cycle–dependent phospho-regulation: it is hyperphosphorylated during G2 phase and hypophosphorylated during actomyosin ring assembly before being rephosphorylated toward the later stages of cytokinesis (Fankhauser et al., 1995). Phosphorylation of Cdc15 generates a closed conformation and inhibits its interaction with the membrane and early ring components, whereas dephosphorylation induces an open conformation allowing its oligomerization, membrane binding, and scaffolding activities (Roberts-Galbraith et al., 2010). The Cdc14-like phosphatase Clp1 partially dephosphorylates Cdc15 during mitosis to stabilize its ring localization (Wachtler et al., 2006; Clifford et al., 2008). However, the identification of Cdc15 kinases has remained elusive.
In this study, we show that Pom1 is a direct Cdc15 kinase. Pom1-mediated Cdc15 phosphorylation antagonizes Cdc15 function by interfering with its membrane and protein partner binding. The enhanced dynamics of Cdc15 resulting from Pom1 phosphorylation promotes ring sliding toward the cell middle, thus avoiding septum assembly at cell ends. Therefore, the Pom1 kinase forms a strong negative signal at cell poles to destabilize Cdc15 and the actomyosin ring and to promote medial septation.
Results
Pom1 kinase activity is required to prevent division septum assembly at cell tips
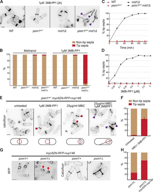
To investigate whether the signals for tip occlusion occur via Pom1 kinase activity, we used the conditional allele of Pom1, pom1as1, to specifically inhibit kinase activity with 3MB-PP1 (Padte et al., 2006; Bhatia et al., 2014). We introduced this allele into mid1Δ and mid1-366 cells (Chang et al., 1996; Sohrmann et al., 1996), which have misplaced and/or tilted septa and a very small percentage of tip septa (Huang et al., 2007). Upon addition of 3MB-PP1, we observed tip septation in most cells in both pom1as1 mid1Δ and pom1as1 mid1-366 strains, even at the permissive temperature (Fig. 1, A and B; and Fig. S1 A). The percentage of cells with tip septa in the pom1as1 mid1Δ double mutant increased with time and drug concentration (Fig. 1, C and D), with >90% of cells showing tip septa after a 2-h incubation with 1 µM 3MB-PP1. Tip septa were of three types (Fig. S1 C): (1) one or two septa at the very cell ends; (2) septa anchored at both cell ends and spanning the long cell axis; (3) septa anchored at only one cell end. These phenotypes were not observed in either of the single mutants or in the double mutants treated with vehicle (Fig. S1, A and B). To ensure that tip septation was not a result of a previous cytokinesis event, we arrested cultures of mid1Δ and pom1as1 mid1Δ in S phase with hydroxyurea before releasing them in the presence of 3MB-PP1 (Fig. S1 D). The double-mutant pom1as1 mid1Δ showed a considerable increase in the number of septa at the tip in the first round of cell division after release.
Collectively, these experiments suggest that among Tea1, Tea4, and Pom1 implicated in tip occlusion (Huang et al., 2007), the specific signals that prevent formation of division septa at cell tips arise from Pom1 kinase activity.
Pom1 kinase activity is required for tip occlusion in mid1+ cells
We tested whether Pom1 kinase activity is required to prevent septation at cell tips in the presence of Mid1. We used a chimeric protein of the Myosin V Myo52 motor and coiled-coil domains with a nuclear pore complex protein Nup146 (Myo52N-RFP-Nup146; Lo Presti et al., 2012) to displace the nucleus and Mid1 signal from midcell, through transport along actin cables. Whereas the nucleus was centered in almost all cells containing the Myo52N-RFP-Nup146 chimera, microtubule depolymerization with methyl benzimidazol-2-yl-carbamate (MBC) for 4 h led to nuclear displacement toward growing cell poles in >60% of cells (Fig. S1, E and F), as previously shown (Lo Presti et al., 2012). Consequently, Mid1 signal and the septa were shifted toward one cell pole in these cells, but, importantly, the septa were not seen at cell ends in pom1+ or pom1as1 cells (Fig. 1 E). In contrast, additional inhibition of Pom1as1 with 3MB-PP1 led to tip septation in ∼60% of cells (Fig. 1, E and F). In these conditions, Mid1 was also observed to spread around the entire cell cortex (Fig. S1 G). In fact, pom1Δ cells containing Myo52N-RFP-Nup146 showed nuclear displacement toward the growing cell pole (probably because of imbalance of actin-dependent forces in these monopolar cells) and tip septation even without the addition of MBC, whereas pom1Δ cells with centered nuclei had only a low level of tip septation (Fig. 1, G and H). Together, these analyses suggest that the signals for tip occlusion are produced by Pom1 even in the presence of Mid1. These signals likely become important to prevent tip septation when cytokinetic nodes are widely distributed, either in the absence of Mid1 (Huang et al., 2007; Saha and Pollard, 2012) or when Mid1 localization is affected (upon nuclear displacement).
Pom1 phosphorylates and binds the F-BAR protein Cdc15
C-terminal tagging of Cdc15 with GFP prevented tip septa formation in mid1-18 tea1Δ cells, showing that this allele, also called cdc15-gc1, is hypomorphic. This suggests that complete Cdc15 function is required for tip occlusion (Huang et al., 2007). We found that the cdc15-gc1 allele prevented tip septation in the pom1as1 mid1Δ double mutant (Fig. 2, A and B) and in pom1Δ upon nuclear displacement (unpublished data), whereas N-terminally GFP-tagged Cdc15 or C-terminally V5-tagged Cdc15 did not. These data led us to consider whether Cdc15 may be a direct Pom1 substrate.
Cdc15 is phosphorylated on more than 30 sites during interphase (Fankhauser et al., 1995; Roberts-Galbraith et al., 2010), and several of these match the consensus of DYRK kinases (Himpel et al., 2000). Indeed, we found that the slow-migrating, phosphorylated forms of Cdc15 were reduced in both pom1Δ and pom1as1 cells (Fig. 2 C and Fig. S2, A and B). Furthermore, Pom1 immunoprecipitated from cell extracts or recombinant Pom1, but not recombinant kinase-dead Pom1 (Pom1kd), efficiently phosphorylated the C-terminal half of Cdc15 (Cdc15C; aa 441-end) in vitro (Fig. 2 D; and Fig. S2, C and D), even resulting in an up-shift of the fragment (Fig. S2 D). Thus, Cdc15 is phosphorylated in a pom1-dependent manner in vivo and directly by Pom1 in vitro.
Interestingly, Cdc15 also coimmunoprecipitated Pom1-GFP (Fig. 2 E), and in vitro pull-down assays showed that this interaction is direct and occurs with Cdc15C (Fig. 2 F). The Pom1PxxP* mutant, in which all polyproline motifs are mutated (Hachet et al., 2011), still bound Cdc15 in vivo and in vitro (Fig. 2 E and Fig. S2 E), indicating that the binding does not occur through canonical SH3-PxxP binding. The Pom1-Cdc15 interaction did not depend on Pom1 activity or phosphorylation status, as Cdc15 also bound Pom1kd both in vivo and in vitro (Fig. 2 E and Fig. S2 E). Furthermore, Pom1 truncation analysis showed that Pom1 binds Cdc15 via its kinase domain, suggesting a kinase–substrate interaction (Fig. S2, F–H). Collectively with the genetic analyses, these data indicate a direct regulation of Cdc15 by Pom1.
Pom1 phosphorylates Cdc15 to prevent septum formation at cell tips
To identify phosphorylation sites, we performed in vitro kinase assays using purified Cdc15C and Pom1, or Pom1kd as control (Fig. S3 A), followed by mass spectrometry analysis (Fig. S4). We identified 14 phosphorylation sites in Cdc15C, all upstream of the SH3 domain (Fig. 3 A and Fig. S4). All but one of these had been previously identified as phosphorylated in vivo (Roberts-Galbraith et al., 2010). Mutation of these 14 sites to alanine strongly reduced but did not eliminate Pom1 phosphorylation (unpublished data). Five additional sites match the loose DYRK kinase consensus (RxxS), with two previously identified in vivo and three present in small tryptic peptides that would have been difficult to detect by mass spectrometry. Mutation of these five sites to alanine in combination with the first 14, yielding a cdc1519A mutant, essentially abolished Cdc15 phosphorylation by Pom1 in vitro (Fig. 3 B).
We tested the function of these 19 phosphorylation sites in vivo by mutating them to alanine (to abolish phosphorylation) or aspartic acid (to mimic phosphorylation) and integrating the mutant cdc15 alleles at the endogenous locus. Both phosphomutants were viable, although the 19D mutant showed defects in cytokinesis, with 25% of cells showing a multiseptated phenotype and >10% of cells showing curved septa (Fig. S3, B and C). Remarkably, cdc1519D almost completely rescued tip septation in 3MB-PP1–treated pom1-as1 mid1Δ cells (Fig. 3 D). In contrast, cdc1519A mid1Δ double-mutant cells showed tip septa, even in the presence of wild-type pom1 (Fig. 3, C and D), consistent with the idea that this allele is no longer regulated by Pom1. To test whether Pom1 specifically regulates Cdc15 for tip occlusion via these sites, we additionally used previously characterized Cdc15 phospho-alleles (Roberts-Galbraith et al., 2010), in which either a subset of the 19 identified sites (cdc15RXXS13A or D; 10 sites in common with the 19 mutated here) or a distinct set of 11 SP sites (cdc15SP11A or D; five sites in common with the 19 mutated here) is mutated. The cdc15RXXS13A or D alleles showed effects similar to those of cdc1519A or D, respectively, although less penetrant. In contrast, consistent with the lower overlap of the 11 SP sites with the 19 Pom1 phosphorylation sites, cdc15SP11D only marginally rescued tip septation in 3MB-PP1–treated pom1as1 mid1Δ cells, and cdc15SP11A caused only a small increase of tip septa in mid1Δ cells (Fig. 3, C and D). We conclude that Pom1 regulates tip occlusion by phosphorylating Cdc15 on specific sites.
The tip occlusion pathway prevents tip septation, but not actomyosin ring assembly; ring components assemble at cell tips in mid1 mutant cells but then slide away before septation (Huang et al., 2007). We tested whether ring sliding is controlled by Pom1 phosphorylation of Cdc15. Whereas meGFP-Cdc15 assembled in a ring-like structure at the tips of 77% of mid1Δ cells (27 of 35 cells) and then slid away, Cdc15 was unable to slide toward the cell middle in 3MB-PP1 treated pom1as1 mid1Δ cells (Fig. 3 E and Videos 1 and 2). Similarly, N-terminally meGFP-tagged cdc1519A mid1Δ cells assembled ring-like structures at cell tips and failed to slide toward the cell middle in >90% of the cells (Fig. 3 F). In contrast, imaging the ring with myosin light chain protein Rlc1-GFP in cdc1519D mutants showed ring sliding in pom1as1 mid1Δ background in addition to unstable, sliding and double rings in mid1+ strains (Fig. 3 G and Fig. S3 I). However, imaging of meGFP-Cdc1519D revealed a reduced intensity of Cdc15 at cell tips, in the ring and more globally in the cell. Western blotting confirmed that Cdc1519D is present at lower levels than wild-type Cdc15 (Fig. S3, E–H), suggesting this allele is unstable. This finding opens the possibility that the observed rescue of tip occlusion is caused by the lower levels of the allele rather than its phospho-mimetic action. To address this point, we generated cdc15 alleles with fewer mutations. We found that a cdc1516D allele with three fewer mutations (Fig. 3 A), which could still be weakly phosphorylated by Pom1 (Fig. S3 D), was expressed at levels as wild type (Fig. S3, E–H) yet displayed rescue of tip septation and ring sliding as the cdc1519D allele (Fig. 3, C, D, and H; and Fig. S3, B and J). Thus, all observed phenotypes are due to phospho-mimetic effects rather than the low expression levels cdc1519D.
In summary, Pom1 phosphorylates Cdc15 directly in vitro on multiple residues, at least 15 of which are phosphorylated in vivo. This causes ring instability and allows the ring to slide away from the cell tips in mid1Δ strains, thus preventing septa from forming at the cell poles.
Pom1 promotes Cdc15 dynamics in vivo
Cdc15 localizes to cell tips during interphase and the cytokinetic ring for cell division (Fankhauser et al., 1995; Carnahan and Gould, 2003). Pom1 localizes prominently to cell tips from which it forms concentration gradients (Padte et al., 2006; Hachet et al., 2011), but we found it also localizes to the division site both in mid1Δ and wild-type cells (Fig. 4 A and Fig. S5 B). Indeed, Pom1 is detected at the actomyosin ring during ring formation in both wild-type and mid1Δ cells after SPB separation, which were labeled with the SPB marker Sid4-mRFP (Wu et al., 2003). Pom1 remained colocalized with meGFP-Cdc15 until cell division (Fig. S5 A). Thus, Pom1 is partly coincident with Cdc15 at cell tips and the division site.
We examined the effects that the loss of Pom1 has on Cdc15 localization and dynamics by imaging Cdc15 in pom1Δ, pom1kd, and pom1as1 backgrounds, again using Sid4-mRFP as a cell cycle marker (Fig. 3 E and not depicted). When compared with the wildtype strain, these mutants showed no changes in timing of Cdc15 recruitment to cytokinetic nodes, which occurred at T0 (unpublished data). However, when we arrested cells in G2 by use of a conditional cdc25-22 allele, inhibition of Pom1as1 with 3MB-PP1 led to the formation of large, aberrant Cdc15 foci at the cell middle, which were not present in untreated cells (Fig. 4, D and E). This aberrant localization happened even in cells with a single, unseparated SPB structure, suggesting it was not caused by bypass of the cdc25-22 G2 block (Martin and Berthelot-Grosjean, 2009). Consistently, a large percentage of pom1Δ, pom1kd, and pom1as1 mutant cells showed large, static Cdc15 dot structures during interphase, mostly at cell tips, whereas Cdc15 localized in dynamic spots around the cell cortex in interphase wild-type cells (Fig. 4, B and C). We also observed large, static Cdc15 dot structures during interphase in cdc1519A mutants. In contrast, in mid1Δ cells, Cdc15 was as dynamic as in wild-type cells (Fig. S5 C). Finally, we noted that Cdc15, which is exclusively at the ring during cytokinesis in wild-type cells, was present at cell tips during cytokinesis in a significant fraction of pom1 and cdc1519A mutant cells (Fig. S5 D). Thus, Cdc15 appears to form more stable structures in the absence of Pom1.
Fluorescence recovery after photobleaching (FRAP) experiments confirmed that Cdc15 is more stable in the absence of Pom1, both at the cell cortex in interphase and at various stages of cytokinesis (Fig. 4 F). To measure turnover during interphase, we photobleached the entire cell tip; meGFP-Cdc15 recovered with a half time of 4 s in wild-type and mid1Δ cells, whereas in 3MB-PP1–treated pom1as1 cells, meGFP-Cdc15 recovered with a half-time of 12 s (Fig. 4 F). Similar results were obtained in pom1Δ and pom1kd backgrounds (unpublished data). To measure Cdc15 turnover during cytokinesis within the actomyosin ring, we photobleached half the ring at two different stages: during ring formation and during ring constriction when the septum forms. In both cases, we observed a significant increase in Cdc15 FRAP halftimes in pom1as1 cells treated with 3MB-PP1 (Fig. 4 F). Consistently, FRAP of meGFP-Cdc1519A showed slow halftimes during interphase and cytokinesis. Concomitant with the increase recovery halftimes, meGFP-Cdc15 mobile fractions were significantly reduced in pom1 and cdc1519A mutants compared with wild-type or mid1Δ cells (Fig. 4 F).
As Pom1 controls tip occlusion even in mid1+ cells and promotes Cdc15 dynamics at the normal medial division site, we tested whether Pom1 modulates the timing of ring formation, maturation, and constriction in otherwise wild-type cells. Remarkably, the timing of ring constriction was significantly faster in pom1as1 treated with 3MB-PP1 and in pom1Δ and pom1kd cells compared with the wild type (Fig. 4 G).
In summary, these data show that Pom1-mediated phosphorylation of Cdc15 promotes Cdc15 dynamics in vivo. These effects likely permit displacement of the cytokinetic ring toward the cell middle when it has formed at the tips but also delay ring constriction at the normal medial location.
Pom1 inhibits Cdc15 binding to Fic1 and Pxl1
To characterize the molecular consequences of Pom1-mediated Cdc15 phosphorylation, we sought to identify other factors involved in the Pom1-Cdc15 regulatory pathway by searching for mutants that prevented septa formation at tips in pom1as1 mid1Δ cells. Loss of function in several actomyosin ring components (Rlc1, Fim1, Ain1, Myp2, Rng2, Cdc12, and F-actin) failed to restore tip occlusion to mid1-18 tea1Δ cells (Huang et al., 2007). Similarly, deletion of several actin patch mutants (Wsp1, Dip1, and End4) did not restore tip occlusion in pom1as1 mid1Δ cells (Fig. S5 E). In contrast, deletion of cytokinetic ring components Fic1 or Pxl1 efficiently restored tip occlusion in pom1as1 mid1Δ and cdc1519A mid1Δ cells (Fig. 5, A and B). Deletion of pxl1 in pom1Δ myo52N-RFP-nup146 cells also prevented septation at cell tips upon nuclear displacement (unpublished data). This suggests that Pxl1 and Fic1 are required for dephosphorylated Cdc15 to promote tip septation.
Cdc15 directly binds Fic1 and Pxl1 via its C-terminal SH3 domain (Roberts-Galbraith et al., 2009; Bohnert and Gould, 2012; Ren et al., 2015). We tested whether Pom1 regulates Cdc15 binding with Pxl1 and Fic1 through in vitro pull-down assays. Indeed, whereas MBP-Cdc15C bound Fic1-HIS, the binding was completely lost when GST-Pom1 and ATP were added to MBP-Cdc15C (Fig. 5 C). In contrast, addition of GST-Pom1kd (which also directly binds Cdc15C; Fig. S2 E) did not block the Cdc15-Fic1 interaction (Fig. S5 F). Thus, Pom1-dependent phosphorylation of Cdc15, not Pom1 protein, prevents Cdc15 from binding Fic1 in vitro. Consistently, purified MBP-Cdc1519A, but not MBP-Cdc1519D, bound Fic1-HIS (Fig. 5 D). Phosphorylation of Cdc15 by Pom1 also inhibited its binding to Pxl1 (Fig. 5 E). In contrast, we found that both MBP-Cdc1519A and MBP-Cdc1519D were able to bind Pom1 in vitro (Fig. S5 G). We conclude that Pom1 phosphorylation of Cdc15 inhibits its interaction with downstream binding partners.
We tested the effect of Pom1-dependent Cdc15 phosphorylation on Fic1 and Pxl1 in vivo. In wild-type cells, Fic1 localizes to cell tips during interphase and to the actomyosin ring (Roberts-Galbraith et al., 2009). In pom1as1 and cdc1519A, Fic1 localized more strongly at cell tips (Fig. 6, A and B). Fic1 also localized to additional dot structures reminiscent of the Cdc15 dots observed in pom1as1 and cdc1519A cells (Fig. 6 A; compare with Fig. 4 B and Fig. S5 C), suggesting that Fic1 is part of the stable Cdc15 structures. Furthermore, in G2-arrested cells, inhibition of Pom1as1 with 3MB-PP1 led to the formation of Fic1 structures at the cell middle, similar to the Cdc15 structures seen in these cells (Fig. 6 C; compare with Fig. 4 D). These data are consistent with the precocious recruitment of downstream ring components by previously characterized Cdc15 alanine mutants (Roberts-Galbraith et al., 2010). Fic1 localization to the ring was unaffected in cdc1519D (Fig. 6 A), consistent with previous data showing that its localization at the ring does not solely depend on Cdc15, but also on Imp2 (Roberts-Galbraith et al., 2009). In contrast, Pxl1 localization to the ring was abolished in cdc1519D and cdc1516D mutants (Fig. 6 D). Collectively, these experiments suggest that Pom1 phosphorylation blocks Cdc15 interaction with Fic1 and Pxl1 in vivo and in vitro.
We tested how Fic1 and Pxl1 modulate Cdc15 dynamics. FRAP experiments showed that Cdc15 is more dynamic in the ring in fic1Δ and pxl1Δ cells compared with wild-type cells (Fig. 6 E). In fic1Δ but not pxl1Δ cells, we observed a significant decrease in Cdc15 FRAP halftime during ring formation, whereas both fic1Δ and pxl1Δ cells showed a decrease in Cdc15 FRAP halftime during constriction. Corresponding increases in Cdc15 mobile fractions were also observed (Fig. 6 E). Cdc15 dynamics were not affected at cell tips in these mutants. Thus, the loss of Cdc15-binding partners increases Cdc15 dynamicity during cytokinesis.
Finally, because deletion of pxl1 causes delays in ring constriction (Ge and Balasubramanian, 2008), we tested epistasis with pom1as1, which we showed above causes increased constriction rates (see Fig. 4 G). In pom1as1 pxl1Δ double mutants treated with 3MB-PP1, the duration of ring constriction was as in pxl1Δ (Fig. 6 F). This is consistent with the idea that the fast constriction time in pom1 mutants is due to increased Pxl1 binding to hypophosphorylated Cdc15. Together, these data further support the notion that phosphorylation of Cdc15 by Pom1 antagonizes Fic1 and Pxl1 binding, thus keeping Cdc15 in a dynamic state, favoring ring sliding and increasing the duration of ring constriction.
Loss of Bgs1 function restores tip occlusion
The underlying cause of ring sliding upon Pom1-mediated Cdc15 phosphorylation may be a delay in septum assembly. The septum is thought to anchor the cytokinetic ring by depositing new cell wall material (Pardo and Nurse, 2003; Muñoz et al., 2013), and Cdc15 participates in the activation and recruitment of the β-glucan synthase Bgs1 for septum assembly (Arasada and Pollard, 2014; Ren et al., 2015). Indeed, the hypomorphic Bgs1 mutation cps1-191 prevented the formation of tip septa in pom1as1 mid1Δ cells, suggesting that compromising septum formation allows the ring to slide away from cell tips (Fig. 6, G and H). Additionally, we observed that septa were orthogonal to cell length in the mid1Δ cps1-191 double mutant, contrasting with the tilted septum phenotype of mid1Δ cells (Fig. 6 G).
Discussion
The DYRK-family kinase Pom1 plays a critical role in cell division positioning. Pom1 inhibits the anillin-like protein Mid1 from localizing to cell tips (Celton-Morizur et al., 2006; Padte et al., 2006). It also prevents septation at cell tips independently of Mid1 (Huang et al., 2007). In this study, we dissected the mechanism by which Pom1 prevents tip septation. We show that Pom1 inhibits the F-BAR protein Cdc15 by phosphorylating it on multiple sites, thus blocking its binding to the cytokinetic ring components Fic1 and Pxl1 and possibly antagonizing its membrane binding (Roberts-Galbraith et al., 2010). This promotes Cdc15 dynamic turnover, extends ring constriction, and delays septation. This also allows sliding of the ring away from the cell pole. Thus, Pom1 guards against septum assembly at cell poles by inhibiting Cdc15 function.
The F-BAR protein Cdc15, a new Pom1 target
The pleiotropic phenotypes observed in pom1kd and pom1Δ cells (Bähler and Pringle, 1998; Bähler and Nurse, 2001) indicate that Pom1 has multiple substrates. The phosphorylation of the SAD-like kinase Cdr2 by Pom1 has been well characterized and plays a role in both delaying mitotic commitment and positioning the septum via the Mid1-dependent pathway (Celton-Morizur et al., 2006; Padte et al., 2006; Almonacid et al., 2009; Martin and Berthelot-Grosjean, 2009; Moseley et al., 2009; Bhatia et al., 2014; Rincon et al., 2014). We now provide strong evidence that the F-BAR protein Cdc15, essential for cytokinesis (Fankhauser et al., 1995), is another important Pom1 substrate. Our biochemical analysis shows that Pom1 directly binds and phosphorylates Cdc15.
A previous study on the specificity of DYRK-family kinases defined a preferred phosphorylation sequence, RxxSP (Himpel et al., 2000). However, there is substantial variation in the actual substrate phosphorylation sites for several mammalian DYRK-family kinases (Soundararajan et al., 2013), as well as for Pom1 (Hachet et al., 2011; Kettenbach et al., 2015). We find here that 15 of the 19 Pom1-dependent sites on Cdc15 are within an RxxS motif, but only four of these sites are RxxSP motifs, suggesting that substrate specificity does not simply lie within the phosphorylation motif. We found that Pom1 also directly binds Cdc15 through part of its kinase domain, suggesting that this direct binding may contribute to substrate specificity after conventional kinase–substrate interactions (Ubersax and Ferrell, 2007). Precise mapping of the binding sites on both Pom1 and Cdc15 may help define the substrate specificity determinants of DYRK kinases.
Pom1 converts Cdc15 to its closed, dynamic conformation
Phosphorylation has long been implicated in regulating Cdc15 function, with dephosphorylation promoting its function in cytokinesis (Fankhauser et al., 1995; Roberts-Galbraith et al., 2010). Cdc15 is likely phosphorylated by multiple kinases, but none had so far been identified. The evidence that Pom1 is a genuine Cdc15 kinase is strong: Most sites phosphorylated by Pom1 in vitro were previously identified as phosphorylated in vivo (Roberts-Galbraith et al., 2010). The cdc1519A mutant, lacking all Pom1-dependent sites, largely mimics the phenotypes observed in the absence of Pom1 activity. However, cdc1519A mutant cells display a stronger phenotype than pom1 mutants, suggesting that these sites are likely to be targets of additional kinases. Other identified phosphorylation sites on Cdc15 are not Pom1 targets (Roberts-Galbraith et al., 2010). Thus, Pom1 is the first characterized, but not the sole, kinase phosphorylating Cdc15.
We propose that phosphorylation of Cdc15 by Pom1 converts Cdc15 to its closed, more dynamic conformation. Previous work showed that the phosphorylation status of Cdc15 determines its conformation: hypophosphorylated Cdc15 forms an elongated filamentous shape that binds several partners, whereas the hyperphosphorylated form adopts a globular conformation that fails to bind membrane and contractile ring components (Roberts-Galbraith et al., 2010). Consistent with the idea that Pom1 converts Cdc15 to its closed form, Pom1 phosphorylation and the Cdc15 phosphomimetic allele Cdc1519D inhibit Cdc15-Pxl1 and Cdc15-Fic1 interactions in vitro. We note that Pom1 phosphorylates Cdc15 outside the SH3 domain, which is sufficient to bind Fic1 and Pxl1 (Roberts-Galbraith et al., 2009; Bohnert and Gould, 2012). This suggests that Cdc15 phosphorylation leads to masking of the SH3 fragment, rather than to a direct block of Fic1 and Pxl1 binding sites.
In vivo, the lack of Pxl1 recruitment at the ring of cdc1519D mutant cells is consistent with inhibition of its interaction with Cdc15. The double-ring phenotypes observed in cdc1519D mutants are also reminiscent of the phenotype observed in pxl1Δ cells (Ge and Balasubramanian, 2008). We note that the phenotypes of cdc1519D mutant cells may be the result of both phospho-mimetic effects and reduced Cdc15 levels. However, the reduction in Cdc1519D levels is mild (less than threefold, as assessed by fluorescence quantification) compared with the 60-fold Cdc15 depletion that led to ring sliding in a previous study (Arasada and Pollard, 2014). Our finding that cdc1513D mutants exhibit partial cdc1519D phenotypes but are expressed at levels similar to wild-type Cdc15 (Roberts-Galbraith et al., 2010) also suggests that phospho-mimetic effects explain a large part of the observed phenotype. Conversely, the strong, stable localization of Cdc15 and Fic1 at cell poles of interphase cdc1519A and pom1as1 cells is consistent with the idea that the hypophosphorylated Cdc15 forms stable complexes with its downstream partners at the wrong time and location (Roberts-Galbraith et al., 2010; Willet et al., 2015). FRAP experiments also demonstrated that Pom1 modulates the dynamic turnover of Cdc15, with Cdc15 showing slower exchange at cell poles and at the contractile ring in absence of Pom1-dependent phosphorylation or in the cdc1519A mutant. Thus, our data on Cdc15 localization, turnover, and binding to Fic1 and Pxl1 all concur in showing that phosphorylation by Pom1 promotes a closed Cdc15 state.
Pom1 provides an error-correction mechanism for division site positioning
How does the Pom1-induced closed Cdc15 state prevent septation at cell poles? The key factor appears to be that the actomyosin rings assembled at cell tips in mid1Δ can slide toward the cell middle, leading to the tilted septa predominantly seen in these cells (Huang et al., 2007). This sliding was completely abolished in absence of Pom1-dependent Cdc15 phosphorylation, leading to tip septation, but was restored in Cdc15 phospho-mimetic mutants. Similarly, deletion of fic1 or pxl1, but not of actin patch components (wsp1, end4, dip1), or mutations in a host of other ring components (cdc12, rlc1, fim1, ain1, myp2, and rng2; Huang et al., 2007) prevented tip septation. Although Pom1 is detected at the division site, it is present prominently at cell poles, from where it forms concentration gradients. The enrichment of Pom1 at the cell poles is likely to be critical for its role in tip occlusion. Indeed, Pom1 activity is critical when rings are assembled at cell poles, but it affects cell division only mildly at the medial location. In addition, previous data showed that both Tea1 and Tea4, required for Pom1 localization (Padte et al., 2006), are necessary to prevent tip septation (Huang et al., 2007). Together, these data indicate that the graded activity of Pom1 from the cell poles preferentially prevents the binding of Fic1 and Pxl1 to Cdc15 and the formation of stable Cdc15 complexes at cell poles, thus destabilizing the ring and allowing it to slide toward the cell middle.
The role of Pom1 likely extends beyond Cdc15 phosphorylation. Indeed, Cyk3, Rga7, and Imp2, three proteins involved in cytokinesis, are phosphorylated in a Pom1-dependent manner in vivo and at least Rga7 is a Pom1 substrate in vitro (Kettenbach et al., 2015). Rga7 and Imp2 associate in vivo and, like Cdc15, form complexes with Fic1 and Pxl1 to promote ring stability (Roberts-Galbraith et al., 2009; Martín-García et al., 2014). Cyk3 also associates with Fic1 (Bohnert and Gould, 2012). We have also observed that Pom1 can phosphorylate Fic1 and Pxl1 in vitro (unpublished data). Indeed, the role of Pom1 in prolonging ring constriction may rely on its ability to phosphorylate Pxl1, in addition to Cdc15. Thus, Pom1-dependent destabilization of the ring may rely on it regulating a global Cdc15-centered network.
We suggest that this Pom1-dependent regulation eventually impinges on septum synthesis because partial inactivation of the β-glucan synthase Bgs1 efficiently prevented tip septation in mid1Δ pom1as1 cells. This is in agreement with several previous studies showing physical and functional links between Cdc15 and septum synthesis (Vjestica et al., 2008; Arasada and Pollard, 2014; Ren et al., 2015), which is required for stable division site placement (Pardo and Nurse, 2003; Muñoz et al., 2013). Septum synthesis also contributes force for ingression (Proctor et al., 2012). Thus, our observation that ring constriction occurs faster in absence of Pom1 activity is also consistent with the idea that Pom1-dependent phosphorylation of Cdc15 and associated factors delays septum assembly. Future work should reveal the specific molecular links between Cdc15 complex phospho-regulation and septum assembly.
We note several parallels with other systems. At the molecular level, there is an interesting parallel between our discovery that Pom1 prevents Cdc15 interaction with its partners and the role of the Drosophila DYRK family kinase Minibrain, which phosphorylates the BAR protein amphiphysin to inhibit its binding to endophilin (Murakami et al., 2006). Thus, phospho-inhibition of F-BAR proteins (Roberts-Galbraith and Gould, 2010) by DYRK and other kinases may represent a common strategy to keep their activity in check. The role of Pom1 gradients in destabilizing Cdc15 at cell poles is also highly reminiscent of the role of bacterial MinCDE protein gradients in destabilizing FtsZ assembly at cell poles (Lutkenhaus, 2007; Gregory et al., 2008), suggesting that at a more conceptual level, the destabilization of core components of the division apparatus may be a fundamental strategy to restrict the position of division.
Materials and methods
Yeast strains, media, and genetic methods
Standard methods for S. pombe media and genetic manipulations were used throughout. Generally, for imaging, cells were grown in synthetic Edinburgh minimal medium (EMM) with appropriate supplements, whereas for biochemistry experiments, cells were grown in rich yeast extract medium. All strains used in this study are listed in Table S1. Tagged and deletion strains were constructed by using a PCR-based approach (Bähler et al., 1998) and confirmed by PCR. Strain construction and tetrad analysis were accomplished through standard methods. For observation of septa and tip septation, strains were grown at 25°C to exponential phase before treatment with vehicle (methanol) or inhibitor (3MB-PP1 at 1 µM final concentration unless indicated otherwise). cdc25-22 arrests for imaging purposes were at 36°C for 4 h.
The cdc1519A and cdc1519D phospho mutant alleles were created using the pIRT2-cdc15RXXS13A and pIRT2-cdc15RXXS13D integration vector, containing cdc15 open reading frame and 5′ and 3′ noncoding regions (Roberts-Galbraith et al., 2010). A multisite-directed mutagenesis kit (Affymetrix) was used to obtain the correct set of mutations after multiple rounds of site-directed mutagenesis. Integration of pIRT2-cdc1519A and pIRT2-cdc1519D at the endogenous locus was done as described previously (Roberts-Galbraith et al., 2009). In brief, pIRT2 cdc1519A or cdc1519D were transformed and integrated at the endogenous locus in a cdc15Δ::ura4+ heterozygous diploid strain. Transformed diploids were then sporulated and integrants were recovered on the basis of replacement of ura4+, generating resistance to 5-fluorourotic acid, and correct integration was verified by PCR. The integrations were then sequenced to ensure that no additional mutations were present. The mutants were subsequently tagged at their N terminus with meGFP using the pFA6a-kanMX6-Pcdc15-meGFP plasmid provided to us by T. Pollard (Yale University, New Haven, CT; Wu and Pollard, 2005). Design of the chimeric protein of the Myosin V Myo52 motor and coiled-coil domains with a nuclear pore complex protein Nup146 (Myo52N-RFP-Nup146) was described by Lo Presti et al. (2012).
Molecular biology methods
All plasmids were constructed using standard molecular biology techniques. N- (amino acids 1–420) and C- (amino acids 441–stop) terminal fragments were amplified by PCR from cdc15 cDNA (Gould Laboratory, Vanderbilt University), and cloned into pMAL2c vectors using EcoRI and PstI sites. To make the recombinant MBP-cdc15C19A and MBP-cdc15C19D constructs, gene synthesis (Eurofins Genomics) was used to synthesize Cdc15 gene fragments coding for amino acids 441–732 with the A and D mutations noted on Fig. 3 A. PCR stitching (primers available on request) was then used to stitch this fragment with a fragment coding for amino acids 733–928 amplified from pIRT2-cdc15RXXS13A or pIRT2-cdc15RXXS13D (Roberts-Galbraith et al., 2010). The final product was then cloned into pMAL2c with flanking EcoRI and PstI sites. Multisite-directed mutagenesis (Affymetrix) was used to mutate the remaining sites, S813, S821, S831, and S836. Recombinant Fic1-HIS and Pxl1-GST constructs are described previously (Roberts-Galbraith et al., 2009). GST-Pom1 and GST-Pom1kd were also described previously (Hachet et al., 2011). To make Pom1 truncations, GST-Pom1 fragments of appropriate length were amplified from the GST-Pom1 plasmid and cloned into the pGEX-4T-1 vector using EcoRI and NotI sites. Details of primers and restriction sites used are available on request.
Protein methods
For Western blot analysis of Cdc15, extracts from yeast grown in 100 ml yeast extract medium were prepared in CXS buffer (50 mM Hepes, pH 7.0, 20 mM KCl, 1 mM MgCl2, 2 mM EDTA, pH 7.5, and protease inhibitor cocktail) by grinding in liquid nitrogen with a mortar and pestle. After thawing, NaCl and Triton X-100 were added to final concentrations of 150 mM and 0.1%, respectively. For phosphatase treatments, 3.7 5U of PP1 phosphatase and 1× protein metallophosphatase buffer (New England BioLabs) were added protein extracts prepared as above for 40 min at 30°C. For Fig. S2 B, protein lysates were prepared by denatured lysis of cell pellets in NP-40 lysis buffer and SDS lysis buffer as in (Gould et al., 1991). Lysates were run on an 8% polyacrylamide gel.
For coimmunoprecipitations, cell pellets were frozen in a dry ice/ethanol bath and lysed by bead disruption in NP-40 lysis buffer as previously described (Roberts-Galbraith et al., 2010). Pom1-GFP proteins were immunoprecipitated with an anti-GFP antibody.
Standard protocols were used for SDS-PAGE and Western blot analysis, except for phospho-shift assays, where the samples were run at a low voltage (90 V) for 3 h to see a good shift. Antibodies used on Western blots were anti-Cdc15(1–405) polyclonal antibody (VU326; Cocalico Biologicals; Roberts-Galbraith et al., 2009), anti-PSTAIR antibody (Sigma-Aldrich) for CDK detection, DM1a for α-tubulin detection, anti–V5-HRP (Invitrogen), mouse monoclonal anti-GFP (Roche), anti-MBP (Cell Signaling), and anti-GST (Sigma-Aldrich).
Recombinant proteins were produced in BL21 cells and purified on GST-Sepharose (GE Healthcare), amylose beads (New England BioLabs), or Hispur cobalt resin (Pierce Biotechnology) according to the manufacturers' protocols.
Radioactive hot kinase assays, were performed in 30 mM Tris, 100 mM NaCl, 10 mM MgCl2, 1 mM EGTA, 10% glycerol, 20 mM ATP, and 2 mCi [32P] ATP (PerkinElmer BLU502A250UC) with equivalent amounts of GST-Pom1 and GST-Pom1kd in a 1-µl final volume reaction. After a 30-min incubation at 30°C, the reaction was stopped by boiling in sample buffer and analyzed by SDS-PAGE. 32P-incorporation was detected in a Phosphorimager (Molecular Dynamics, Inc.). Cold assays for the identification of phosphorylation sites were performed the same way except without hot ATP and with 40 mM ATP. A second dose of GST-Pom1 was added after 45 min and the reaction arrested after 90 min. Samples were resolved by SDS-PAGE for Coomassie staining and autoradiography.
For hot kinase assays using Pom1 from cell extracts, pom1-FLAG3 cell pellets were snap frozen and lysed by bead disruption in NP-40 lysis buffer as described previously (Gould et al., 1991), except with the addition of 0.5 mM diisopropyl fluorophosphate (Sigma-Aldrich). Pom1-FLAG3 was immunoprecipitated using an anti-FLAG antibody (M2; Sigma-Aldrich). Pom1 kinase assays were performed as previously published (Bähler and Nurse, 2001). In brief, bead-bound Pom1-FLAG3 was incubated in a reaction with recombinant MBP, MBP-Cdc15N, or MBP-Cdc15C and AB buffer with 10 µM cold ATP and 0.5 µl γ32P-ATP. AB buffer consists of 25 mM MOPS, pH 7.0, 60 mM β-glycerolphosphate, 7 mM MgCl2, 7 mM MnCl, 0.1 mM sodium vanadate, 40 µg/ml aprotinin, 20 µg/ml leupeptin, 1 mM PMSF, and 2 mM benzamidine (Bähler and Nurse, 2001). Kinase assays were incubated at 30°C for 40 min. Samples were resolved by SDS-PAGE for Coomassie staining and autoradiography.
For in vitro binding assays, recombinant proteins were first incubated and immobilized on the respective resin for 2 h at 4°C, washed and incubated with the binding partner for 2 h at 4°C. In the case of the Pom1-Cdc15 binding experiments shown, the incubation was overnight, but binding was similarly observed after 2-h incubation at 4°C. The binding buffers were as follows: for MBP assays, 50 mM Tris-Cl, pH 8.0, 1 mM EDTA, 100 mM KCl, 10 mM maltose; for GST assays, 1× PBS; and for HIS assays, 6 M guanidine-HCL, 50 mM sodium phosphate, 300 mM sodium chloride, 10 mM imidazole, pH 7.4. The wash buffers were in all cases the same as the binding buffer but supplemented with 150 mM NaCl and 0.1% Triton X-100. For the experiments in Fig. 5, MBP-Cdc15C was first incubated with GST-Pom1-FL or GST-Pom1kd in cold kinase buffer (AB buffer with 10 µM cold ATP) for 90 min. The reaction was then added to immobilized Pxl1 or Fic1. The beads were washed three times for 10 min, and proteins were resolved by SDS-PAGE for Coomassie staining or Western blot analysis.
Phosphorylation site identification by mass spectrometry
TCA-precipitated proteins were digested and analyzed by two-dimensional liquid chromatography/tandem mass spectrometry as described previously (Chen et al., 2013), except that the following modifications were made. Proteins were digested by trypsin, chymotrypsin, and elastase. The number of salt elution steps was reduced to 6 (i.e., 0, 25, 50, 100, 600, 1,000, and 5,000 mM ammonium acetate). Peptide identifications were filtered and assembled using Scaffold (version 3.6.5; Proteome Software) and phosphorylation sites were analyzed using Scaffold PTM (version 2.1.3) using the following filters: minimum of 99.9% protein identification probability, minimum of five unique peptides, minimum of 95% peptide identification probability.
Microscopy and image analysis
A DeltaVision epifluorescence system (Bendezú and Martin, 2013) and/or a spinning disk confocal microscope (Bendezú et al., 2012) were used to acquire images of cells in mid log growth at 25°C. The DeltaVision platform (Applied Precision) composed of a customized Olympus IX-71 inverted microscope and a UPlan Apo 60×/1.42 NA oil objective, a CoolSNAP HQ2 camera (Photometrics), and an Insight SSI 7 color combined unit illuminator was used for visualizing septa after staining with Calcofluor White (Sigma-Aldrich). Images were acquired with softWoRx software (Applied Precision). Spinning disk microscopy was performed using a Leica DMI4000B inverted microscope equipped with HCX PL APO X100/1.46 (NA) oil objective and a PerkinElmer Ultraview Confocal system (including a Yokagawa CSU22 real-time confocal scanning head and solid-state laser and a cooled 14-bit frame transfer EMCCD C9100-50 camera). The spinning disk was used for high-temporal resolution and time-lapse fluorescence imaging. For time-lapse imaging, cells were placed on EMM agarose pads, covered with coverslip and sealed using Valap (a Vaseline, lanolin, and paraffin mixture). For spinning disk confocal imaging, optical slices were acquired every 0.6 µm using Volocity software (PerkinElmer), except Fig. 1 G and Fig. S1 F, for which the slices were obtained every 0.3 µm. All panels show maximum projections, unless otherwise indicated. All images were assembled using ImageJ (National Institutes of Health) and Adobe Photoshop and Adobe Illustrator (Adobe). Tip septa were measured by counting cells that showed calcofluor signal at cell poles. Cells that showed septa as shown in Fig. S1 C were counted as tip septated cells.
For nuclear displacement cells were grown for 16–24 h at 30°C in EMM-AL to induce expression of the Myo52-Nup146 construct. They were then treated with MBC (Sigma-Aldrich), which was used at final concentration of 25 µg/ml from a stock of 2.5 mg/ml in DMSO and/or 1 µM 3MB-PP1 for 4 h.
Timing of cytokinetic events was measured using the SPB as reference. Splitting of the SPB was marked as T0. Ring formation and constriction timing were measured in strains expressing tagged myosin light-chain protein Rlc1-GFP. To time ring constriction, the time point at which the diameter of the ring started decreasing was used to mark the start of constriction, and the end of constriction was marked by the disappearance of Rlc1.
For measuring Cdc15 dot stability, images were taken every 4 min for 12 min. Cells that showed stable dots over this period of time were counted.
FRAP was performed with the photokinesis unit of the spinning disk system (Bendezú and Martin, 2011). A circular zone of 1-µm diameter was used for the ring, and the polygon tool was used to draw a line by hand around the cell tip. Images were recorded before photo bleaching and immediately after, every second for 90 s. For FRAP analysis, the mean fluorescence intensities were measured over time in three regions: (1) the photobleached region, (2) the background outside the cell, and (3) another nonbleached cell. The background fluorescence was subtracted from the fluorescence intensities of the photobleached and the nonbleached cell. The loss of signal as a result of imaging was corrected by dividing the adjusted bleached regions intensity by the adjusted intensity of the nonbleached cell. All values were normalized so that the prephotobleaching value equals 1. Mobile fractions (Fm) and half-time (t1/2) values were calculated from the best-fit curve equation: y = a (1 − e−bx), where a = Fm and In0.5/b = t1/2, using CurveExpertPro software. A t test was used to evaluate whether results were significantly different for Fm and t1/2.
Fluorescence intensity at cell tips, cytokinetic ring, and whole cell (Figs. 3, E and F and 6 B) was measured on a sum projection of spinning disk confocal z-stacks of an individual cell. For measurement of fluorescence intensity, the polygon tool in ImageJ was used to draw a line by hand around the cell tip, cytokinetic ring, or whole cell and the mean fluorescence intensity within this area was obtained using the Analyze < Measure tool. The fluorescence intensity measured was corrected for the background fluorescence intensity (measured just outside the cell examined) and the fluorescence intensity of an untagged cell (acquired and measured for fluorescence intensity in the same way ).
Online supplemental materials
Fig. S1 shows further characterization of Pom1 kinase activity in preventing septum formation at cell tips. Fig. S2 shows further biochemical characterization of Cdc15 phosphorylation by Pom1 and binding with Pom1. Fig. S3 shows the in vivo characterization of Cdc15 phospho mutants. Fig. S4 shows the mass spectra of a representative phosphopeptide from each of the identified Pom1 phosphorylation sites on Cdc15 in vitro. Fig. S5 shows the localization of Pom1 to the actomyosin ring in wild type and mid1Δ background, Cdc15 dynamics at cell tips in different mutant backgrounds, quantification of tip septation in actin patch mutants and in vitro assays that further characterize interactions of Cdc15 with Pom1 and Fic1. Video 1 shows ring sliding away from cell tips in mid1Δ cells. Video 2 shows the lack of ring sliding observed in pom1as1 mid1Δ cells. Table S1 lists the genotypes of all the strains used in this study. Online supplemental material is available . Additional data are available in the JCB DataViewer at http://dx.doi.org/10.1083/jcb.201504073.dv.
Acknowledgments
We thank Tom Pollard, Rajesh Arasada, Mohan Balasubramanian, and Viesturs Simanis for strains and reagents and members of the Martin and Gould laboratories for careful reading of the manuscript.
N.A. McDonald was supported by American Heart Association fellowship 15PRE21780003. Research in the Gould laboratory was supported by National Institutes of Health grant GM101035 to K.L. Gould. Research in the Martin laboratory is funded by a European Research Council starting grant (GeometryCellCycle) and a Swiss National Science Foundation grant (31003A_155944) to S.G. Martin.
The authors declare no competing financial interests.
References
Author notes
L. Lo Presti's present address is Max Planck Institute for Terrestrial Microbiology, D-35043 Marburg, Germany.
R.H. Roberts-Galbraith's present address is Howard Hughes Medical Institute and Dept. of Cell and Developmental Biology, University of Illinois at Urbana-Champaign, Urbana, IL 61801.
