During mitosis and meiosis, kinetochores mediate interactions between chromosomes and spindle microtubules. Kinetochores are multi-megadalton protein complexes essential for chromosome segregation; however, recent structural, functional, and evolutionary studies have revealed divergent mechanisms of kinetochore assembly. Here, we use cryo-EM to understand the structural mechanisms by which the budding yeast microtubule-binding outer kinetochore KMN complex assembles, and how its interactions with the centromere-binding inner kinetochore are regulated. The KMN complex comprises three subcomplexes: Knl1c, Mis12cMtw1c, and Ndc80c. We show how C-terminal motifs of the Mis12cMtw1c subunits Dsn1, Mis12Mtw1, and Nnf1 bind Knl1c and Ndc80c. At the opposite end of the Mis12cMtw1c stalk, an N-terminal auto-inhibitory segment of Dsn1 (Dsn1AI) folds into two α-helices that engage the Mis12cMtw1c head 1 domain, thereby occluding binding sites for the inner kinetochore subunits CENP-CMif2 and CENP-UAme1, reducing their affinity for Mis12cMtw1. Our structure reveals how Aurora BIpl1 phosphorylation of Dsn1AI would release this auto-inhibition to substantially strengthen preexisting connections between the inner and outer kinetochore.
Introduction
Kinetochores are large nucleoprotein complexes that mediate faithful chromosome segregation during cell division (Ariyoshi and Fukagawa, 2023; McAinsh and Marston, 2022; Musacchio and Desai, 2017). Kinetochores assemble at centromeres to create an essential load-bearing linkage between chromosomes and microtubules of the mitotic spindle (Akiyoshi et al., 2010; Lang et al., 2018). The point centromeres of budding yeast Saccharomyces cerevisiae comprise genetically defined ∼118-bp CEN sequences with three centromere DNA elements (CDEI to III) (Clarke and Carbon, 1980; Clarke and Carbon, 1983; Fitzgerald-Hayes et al., 1982; Hyman and Sorger, 1995). The CEN sequence and CENP-ACse4 nucleosome provide a foundation upon which the rest of the kinetochore assembles (Lang et al., 2018). The CENP-CMif2 protein mediates specific interactions between the CENP-A nucleosome and the inner kinetochore constitutive centromere–associated network (CCAN) complex, and also interacts with the outer kinetochore KMN complex (Ariyoshi et al., 2021; Dimitrova et al., 2016; Hornung et al., 2014; Kato et al., 2013; Przewloka et al., 2011; Screpanti et al., 2011; Xiao et al., 2017; Yan et al., 2019). CCAN complexes entrap centromeric DNA within topological chambers (Dendooven et al., 2023; Yatskevich et al., 2022).
The KMN complex bridges the inner kinetochore with the microtubule (Cheeseman et al., 2006; Deluca et al., 2006). Mis12c/Mis12cMtw1c (human/budding yeast) interacts with Knl1c and Ndc80c to assemble the KMN complex (Fig. 1 A and Fig. S1 A) and mediates recruitment of the entire complex to kinetochores (Dimitrova et al., 2016; Ghodgaonkar-Steger et al., 2020; Petrovic et al., 2014; Petrovic et al., 2010; Polley et al., 2024; Yatskevich et al., 2024). Ndc80c also associates with CENP-T independently of Mis12cMtw1c and Knl1c (Malvezzi et al., 2013; Nishino et al., 2013). Mis12c engages Knl1c and Ndc80c at the apex of a central α-helical stalk (Petrovic et al., 2014). The base of the stalk bifurcates to form the head 1 and head 2 domains that mediate interactions with the inner kinetochore (Akiyoshi et al., 2013; Dimitrova et al., 2016; Emanuele et al., 2008; Kim and Yu, 2015; Petrovic et al., 2016; Rago et al., 2015; Walstein et al., 2021). Head 1 interacts with N-terminal motifs of CENP-CMif2 and CENP-UAme1 in budding yeast, and CENP-CMif2 and CENP-T in vertebrates (Dimitrova et al., 2016; Hornung et al., 2014; Huis In 'T Veld et al., 2016; Killinger et al., 2020; Petrovic et al., 2016). The mutually exclusive binding of inner kinetochore subunits to Mis12cMtw1c (Huis In 'T Veld et al., 2016; Killinger et al., 2020) recruits multiple copies of KMN to the inner kinetochore (Cieslinski et al., 2023; Dhatchinamoorthy et al., 2017; Joglekar et al., 2006; Johnston et al., 2010). These interactions are auto-inhibited by a region within the intrinsically disordered N terminus of the Mis12cMtw1c subunit Dsn1 in a manner that is relieved by Aurora BIpl1 phosphorylation at mitotic kinetochores (Dimitrova et al., 2016; Petrovic et al., 2016; Polley et al., 2024; Takenoshita et al., 2024; Walstein et al., 2021; Yatskevich et al., 2024).
Ndc80c interacts with microtubules through N-terminal domains of its constituent Ndc80 and Nuf2 subunits (Alushin et al., 2012; Alushin et al., 2010; Ciferri et al., 2008; Lampert et al., 2013; Muir et al., 2023; Wei et al., 2007), augmented through interactions with the unrelated Astrin/SKAP and Ska complexes in human and the Dam1 complex in budding yeast (Helgeson et al., 2018; Huis In 'T Veld et al., 2019; Kern et al., 2017; Lampert et al., 2010; Muir et al., 2023; Tien et al., 2010; Van Hooff et al., 2017). The Ndc80 and Nuf2 microtubule-binding calponin homology (CH) domains are at the opposite end of the 570 Å-long Ndc80 complex to RWD domains in the C termini of the Spc24 and Spc25 subunits (Spc24RWD:Spc25RWD) that interact with Mis12cMtw1c (Wang et al., 2008; Wei et al., 2006; Wei et al., 2005). The long Ndc80c is formed by the end-on interactions of the Ndc80:Nuf2 and Spc24:Spc25 coiled coils (Ciferri et al., 2005; Valverde et al., 2016). Kinetochore-associated Knl1c contributes to spindle assembly checkpoint (SAC) and error correction signaling (reviewed in Fischer, 2023; McAinsh and Kops, 2023).
Although the general mechanisms of KMN complex assembly and regulation are conserved from budding yeast to human, specific details of how Mis12cMtw1c interacts with both Ndc80c and Knl1c differ (Fig. 1, F and G). The Spc24:Spc25 RWD domains of Ndc80c interact with α-helical motifs in C-terminal extensions of the rodlike stalk domain of human Mis12c and budding yeast Mis12cMtw1c. These include a conserved C-terminal α-helix in the Dsn1 subunit (Dimitrova et al., 2016; Polley et al., 2024; Yatskevich et al., 2024), and, additionally in humans, an α-helix in the Mis12c subunit Nsl1 (Polley et al., 2024; Yatskevich et al., 2024). No equivalent motif exists in budding yeast Nsl1 (Dimitrova et al., 2016). Instead, an α-helix in the budding yeast Mis12Mtw1 binds to the Spc24 and Spc25 RWD domains cooperatively with the Dsn1 α-helix (Ghodgaonkar-Steger et al., 2020). In humans, motifs at the C terminus of Nsl1 mediate binding of Mis12c to the tandem RWD domains of the human Knl1c subunit Knl1 (Kiyomitsu et al., 2007; Petrovic et al., 2016; Petrovic et al., 2014; Polley et al., 2024; Yatskevich et al., 2024). The orthologous budding yeast protein Knl1Spc105 also uses tandem RWD domains to interact with Mis12cMtw1c (Maskell et al., 2010), although the regions of Mis12cMtw1c that interact with yeast Knl1c are largely uncharacterized. Likewise, due to sequence differences between human and budding yeast Dsn1, the structural basis of Mis12cMtw1c auto-inhibition by an N-terminal region of Dsn1, and its relief by Aurora BIpl1 phosphorylation (Akiyoshi et al., 2013; Kim and Yu, 2015; Yang et al., 2008) are unclear. To understand these differences, we determined cryo-EM structures of the S. cerevisiae KMN complex. The structure reveals that interactions between the three KMN subcomplexes are organized by α-helical motifs in the C termini of the Mis12cMtw1c subunits Dsn1, Mis12Mtw1, and Nnf1, which engage interfaces on Knl1c and Ndc80c. Our work shows that a combination of conserved and plastic interfaces, divergent at the sequence and subunit level, underpins a comparable KMN complex architecture between point and regional centromeres. Furthermore, we show that Aurora BIpl1 overcomes auto-inhibition of human Mis12c and budding yeast Mis12cMtw1c through similar structural mechanisms.
Results
Structural features of the budding yeast KMN complex
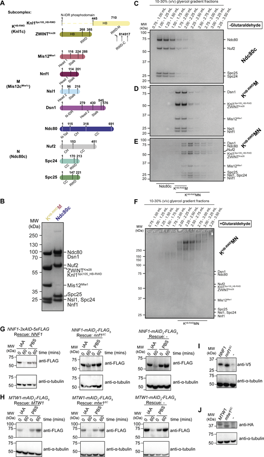
To determine the cryo-EM structure of the S. cerevisiae KMN complex, we purified Ndc80c and a Knl1c:Mis12cMtw1c complex (KHB-RWDM) from insect cells (Fig. S1, A and B). KHB-RWDM comprised a truncated Knl1Spc105 subunit (Knl1Spc105_HB-RWD) that incorporated its helical bundle and tandem RWD domains but had a deleted N-terminal disordered region (retaining residues 445–917). Protein band intensities on SDS-PAGE gels (Fig. S1 B) indicated that the purified KHB-RWDM contained one subunit of each of Knl1Spc105_HB-RWD and ZWINTKre28, a stoichiometry consistent with the number of Knl1Spc105 and ZWINTKre28 proteins at kinetochores in cells defined using fluorescence microscopy (Roy et al., 2022).
We pursued numerous strategies to reconstitute and stabilize KMN on cryo-EM grids, with the best results obtained using the GraFix methodology (Kastner et al., 2008). The KMN complex (Fig. 1 A) was reconstituted by incubating KHB-RWDM and Ndc80c (Fig. S1, C and D) at an equimolar ratio. KHB-RWDMN complex formation was indicated by the comigration in a glycerol gradient of its 10 subunits, separate from KHB-RWDM and Ndc80c (Fig. S1 E). The reconstituted KHB-RWDMN (henceforth KMN) was crosslinked and purified using a 10–30% glycerol gradient with 0.0–0.2% glutaraldehyde (Fig. S1 F). We collected a large cryo-EM dataset on this sample. Cryo-electron micrographs and 2D class averages revealed elongated particles (Fig. S2, A and B) that corresponded closely with the previously observed structures of isolated Mis12cMtw1c, Mis12c, and Ndc80c, the entire human KMN complex, and negative-stain EM of the budding yeast KMN complex (Ciferri et al., 2008; Dudziak et al., 2025; Hornung et al., 2011; Maskell et al., 2010; Petrovic et al., 2014; Petrovic et al., 2010; Polley et al., 2024; Wang et al., 2008; Wei et al., 2005; Yatskevich et al., 2024). We determined medium-resolution cryo-EM maps of a KMN junction complex that contained the stalk and head 1 domains of Mis12cMtw1c, and the RWD domains of Knl1c and Ndc80c (Fig. S2, C–F and Table S1).
Overall, the S. cerevisiae KMN junction complex architecture (Fig. 1, B and C; and Video 1) (schematic in Fig. 1 F) resembles the human KMN complex (Polley et al., 2024; Yatskevich et al., 2024) (Fig. 1, E and G). The Mis12cMtw1c structure is dominated by an α-helical bundle assembled from its four subunits that form a central stalk. This stalk domain comprises three coiled-coil regions (CC1, CC2, and CC3) (Dimitrova et al., 2016). Similar to human KMN, the Knl1c and Spc24:Spc25 RWD domains are bound at the apex of the Mis12cMtw1c stalk, and, although in close proximity, are not in direct contact. The Mis12cMtw1c head 1 domain, comprising a short four α-helical bundle formed from the Mis12Mtw1 and Nnf1 subunits, is attached to the base of the stalk through loops, docking against Dsn1 and Nsl1 of the CC1 region (Fig. 1, B and C). In the composite cryo-EM map of the S. cerevisiae KMN junction complex, no density was observed for portions of Ndc80c comprising the Spc24:Spc25 coiled coils and the entire Ndc80:Nuf2 subcomplex. Likewise, for Knl1c, all regions preceding the C-terminal RWD domains of Knl1Spc105 and ZWINTKre28 were not visible. Disorder of both the Ndc80c and Knl1c subcomplexes in S. cerevisiae KMN, indicative of their conformational flexibility, was also observed in the human KMN structure (Polley et al., 2024; Yatskevich et al., 2024).
Our structure of S. cerevisiae KMN also revealed important differences with the human KMN complex, specifically in how Mis12cMtw1c interacts with both Knl1c and Ndc80c, and a C-terminal RWD domain in ZWINTKre28 (ZWINTKre28_RWD) that is absent from the human ortholog (Fig. 1, C–G). An RWD domain in S. cerevisiae ZWINTKre28 had previously been predicted through phylogenetic analyses and AlphaFold2 (AF2) models (Polley et al., 2024; Tromer et al., 2019). In S. cerevisiae KMN, ZWINTKre28_RWD interacts with the N-terminal RWD domain of Knl1Spc105, a role played by the ZWINT C-terminal α-helix in human Knl1 (Yatskevich et al., 2024). Lastly, in this reconstruction of the S. cerevisiae KMN junction complex, cryo-EM density for the Mis12cMtw1c head 2 domain is not visible due to the subtraction of head 2 cryo-EM density for cryo-EM data processing.
Interactions of Mis12cMtw1c with Knl1c and Ndc80c and comparison with human KMN
Mis12cMtw1c contacts Knl1c through the Dsn1:Nnf1 CC3 and a peptidic extension of Mis12Mtw1
The Dsn1, Mis12Mtw1, and Nnf1 subunits mediate Mis12cMtw1c interactions at two contact sites on Knl1c. First, conserved aliphatic residues in Dsn1 and the C-terminal α-helix of Nnf1 (Nnf1Cterm-helix) (Fig. 2 C), part of Mis12cMtw1c CC3, engage a hydrophobic patch on the C-terminal RWD domain of Knl1Spc105 (Knl1Spc105_RWD-C) (interface [1]) (Fig. 1, C and F; Fig. 2, A–C; Fig. 3 A; and Video 1). In general, this S. cerevisiae Mis12cMtw1c-Knl1c interface resembles its counterpart in human KMN (Fig. 2, E and F) (Polley et al., 2024; Yatskevich et al., 2024).
At the second Mis12cMtw1c-Knl1c contact site, which differs from human KMN (Polley et al., 2024; Yatskevich et al., 2024), the extreme C-terminal α-helix of Mis12Mtw1 (residues 282–289: Mis12Mtw1_Cterm-helix) engages a channel formed at the interface of the Knl1Spc105 RWD-N domain (Knl1Spc105_RWD-N) and an α-helix of ZWINTKre28 (ZWINTKre28_α1-helix) (interface [2]) (Fig. 1, C and F; Fig. 2, A, B, and D–F; and Fig. 3, B and C). The ZWINTKre28_α1-helix combines with Knl1Spc105_RWD-N to create a hydrophobic channel that is ideally suited to bind the mixed hydrophobic and acidic Mis12Mtw1_Cterm-helix (Fig. 2 D). Immediately preceding Mis12Mtw1_Cterm-helix, a β-strand from Mis12Mtw1 augments the β-sheet of Knl1Spc105_RWD-N (Fig. 2 B). Consistent with the observation that the ZWINTKre28_RWD domain is not essential for S. cerevisiae viability (Dudziak et al., 2025), our structure shows that although ZWINTKre28_RWD may indirectly stabilize ZWINTKre28_α1-helix through its contact with Knl1Spc105 (Fig. 2 B), ZWINTKre28_RWD does not contribute directly to contacting Mis12cMtw1c subunits. In human KMN, ZWINT lacks an RWD domain, and Mis12 does not contact Knl1c. Instead, the C terminus of Nsl1 contacts the Knl1RWD-N:ZWINT interface and a shallow groove on Knl1RWD-N (Petrovic et al., 2014; Polley et al., 2024; Yatskevich et al., 2024) (Fig. 1 G and Fig. 2 F). Our experimental structure of the Mis12Mtw1-Knl1c interface agrees with AF2 predictions of the Knl1c:Mis12cMtw1c complex (Fig. 3, C–E), supporting our assignment of cryo-EM densities to Mis12Mtw1_Cterm-helix and Nnf1Cterm-helix (Fig. 3, A and B).
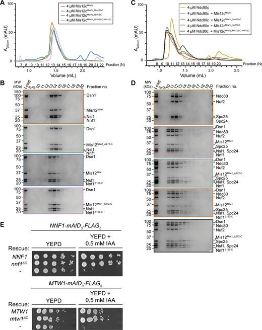
Consistent with our structure, deletion of residues comprising and surrounding Mis12Mtw1_Cterm-helix mildly reduced levels of Knl1Spc105 and ZWINTKre28 that copurified with Mis12cMtw1c isolated from yeast (Ghodgaonkar-Steger et al., 2020). Indeed, we found that deletion of either Mis12Mtw1_Cterm-helix or Nnf1Cterm-helix reduced the copurification of Mis12cMtw1c with Knl1c from insect cells (Fig. 3 F). These deletions did not affect the stability nor assembly of Mis12cMtw1c (Fig. S3, A and B) nor its interaction with Ndc80c (Fig. S3, C and D), suggesting that the specific functions of Mis12Mtw1_Cterm-helix and Nnf1Cterm-helix are to mediate the interaction between Mis12cMtw1c and Knl1c.
To investigate the function of Mis12Mtw1_Cterm-helix and Nnf1Cterm-helixin vivo, we used the auxin-inducible degron (AID) system (Tanaka et al., 2015) to deplete the endogenous MTW1 and NNF1 gene products and tested whether mutant mtw1 and nnf1 proteins with their C-terminal α-helices deleted (mtw1ΔC and nnf1ΔC, respectively) rescued depletion of the endogenous gene product. Western blotting confirmed that the mAID3-FLAG5–tagged gene products of the endogenous MTW1 and NNF1 loci were depleted after addition of indole-3-acetic acid (IAA) (Fig. S1, G and H), and that the rescue alleles were expressed from the exogenous loci (Fig. S1, I and J).
Consistent with the essentiality of Mis12Mtw1 and Nnf1 (Euskirchen, 2002), strains with an empty cassette incorporated at the exogenous locus were unable to grow on plates containing IAA (Fig. S3 E). The expression of wild-type MTW1 and NNF1 rescue alleles rescued this lethality (Fig. S3 E). The mutant mtw1ΔC and nnf1ΔC alleles also rescued lethality caused by depletion of endogenous MTW1 and NNF1 at 30°C (Fig. S3 E). These data are consistent with our in vitro results that deletion of either Mis12Mtw1_Cterm-helix or Nnf1Cterm-helix helices alone reduces, but does not abolish, copurification of Mis12cMtw1c with Knl1c (Fig. 3 F). We were unable to test the consequence to cell growth of deleting Mis12Mtw1_Cterm-helix and Nnf1Cterm-helix simultaneously because strains combining both mtw1ΔC and nnf1ΔC alleles with AID-tagged MTW1 and NNF1 could not be isolated, suggestive of lethality.
Mis12cMtw1c contacts Ndc80c through the Dsn1:Nsl1 CC3 and peptidic extensions of Dsn1 and Mis12Mtw1
In the S. cerevisiae KMN junction complex, Mis12cMtw1c engages Ndc80c through multiple contacts involving the RWD domains of Spc24 and Spc25 (Spc24RWD and Spc25RWD). These interactions comprise the CC3 region of the Mis12cMtw1c stalk, and peptidic C-terminal extensions of Dsn1 and Mis12Mtw1 (Fig. 1, C and F; Fig. 4, A–E; Fig. 5, A and B; and Video 1). First, as similarly observed in human KMN (Polley et al., 2024; Yatskevich et al., 2024), the hydrophobic patch of the Spc24RWD β-sheet interacts with hydrophobic residues of Dsn1 and Nsl1 in CC3 (interface 3) (Fig. 1, C and F; Fig. 4, B, C, E, and F; and Fig. 5 A). Second, differing from human KMN, an α-helical segment of Mis12Mtw1 (Mis12Mtw1_Spc24-helix) buttresses Spc24RWD and the Spc24:Spc25 coiled coil (interface 4) (Fig. 1, C and F; Fig. 4, B, D–F; and Fig. 5 B), before Mis12Mtw1 crosses to contact Knl1c through Mis12Mtw1_Cterm-helix (Fig. 1, C and F). The interaction of Mis12Mtw1_Spc24-helix residues Tyr236 and Arg240 with Spc24RWD and Spc25RWD is supported by well-resolved cryo-EM density (Fig. 5 B). These interactions likely rationalize why Asp substitution of Mis12Mtw1 residues Arg233 and Tyr236 reduced levels of Spc24:Spc25 associated with Mis12cMtw1c in an in vitro assay, and sensitizes yeast to benomyl (Ghodgaonkar-Steger et al., 2020). In human KMN, S. cerevisiae Mis12Mtw1_Spc24-helix is functionally replaced by a short α-helix of Nsl1 (Nsl1Spc24-helix) that buttresses Spc24RWD and the Spc24:Spc25 coiled coil, before Nsl1 also crosses to contact Knl1c (Nsl1Cterm) (Polley et al., 2024; Yatskevich et al., 2024) (Fig. 1, F and G; and Fig. 4, E and F).
Thirdly, in another interaction that is conserved with human KMN (Polley et al., 2024; Yatskevich et al., 2024) the C-terminal Dsn1 α-helix (residues 560–574: Dsn1Cterm-helix) docks into a deep channel at the interface of Spc24RWD and Spc25RWD (interface 4: Fig. 1, C and F; Fig. 4, B, D–F; and Fig. 5 B). However, the budding yeast KMN complex differs from human in that the Mis12Mtw1_Spc24-helix stabilizes this interaction. The four-turn Mis12Mtw1_Spc24-helix bridges both Dsn1Cterm-helix and Spc24RWD through interactions with Val244 and Leu245 of Mis12Mtw1_Spc24-helix (Fig. 4 D and Fig. 5 B). The shorter human Nsl1Spc24-helix does not extend to contact the Dsn1Cterm-helix (Polley et al., 2024; Yatskevich et al., 2024). This interaction of budding yeast Dsn1Cterm-helix with Mis12Mtw1_Spc24-helix might be the basis by which Dsn1Cterm-helix and Mis12Mtw1_Spc24-helix bind to Spc24:Spc25 cooperatively. This interface could also explain how Asp substitutions of Mis12Mtw1 Val244, together with Leu248, a residue not resolved in our structure, strongly impaired binding of Spc24:Spc25 and Mis12cMtw1cin vitro, and confers benomyl sensitivity in vivo (Ghodgaonkar-Steger et al., 2020).
Lastly, our structure of Mis12Mtw1_Spc24-helix and Dsn1Cterm-helix bound to Spc24RWD:Spc25RWD agrees with a crystal structure of the Spc24RWD:Spc25RWD:Dsn1Cterm-helix complex (Fig. 5 C) (Dimitrova et al., 2016), and an AF2 prediction of Mis12cMtw1c with Spc24 and Spc25 (Fig. 5, D and E).
Mechanism of Mis12cMtw1c auto-inhibition and activation by Aurora BIpl1 kinase
An auto-inhibitory segment of Dsn1 engages the head 1 domain of Mis12cMtw1c
The Dsn1 N-terminal intrinsically disordered region (N-IDR), situated immediately N-terminal of head 2, auto-inhibits the interaction of Mis12cMtw1c with the inner kinetochore (Dimitrova et al., 2016; Petrovic et al., 2016; Walstein et al., 2021; Yatskevich et al., 2024), whereas Aurora BIpl1 phosphorylation of this region strengthens inner and outer kinetochore interactions (Akiyoshi et al., 2013; Kim and Yu, 2015; Yang et al., 2008). Due to signal subtraction of the Mis12cMtw1c head 2 domain during cryo-EM processing, our model of the KMN junction complex did not reveal the structural basis of Mis12cMtw1c auto-inhibition. However, we observed cryo-EM density on the surface of head 1 not accounted for in our model (Fig. S2 Dii). We reasoned this density might correspond to either a region of head 2 or a region of Dsn1N-IDR involved in auto-inhibition (Dimitrova et al., 2016). To investigate these possibilities, we performed focused 3D classification of the non–signal-subtracted KMN particles using a mask encompassing the base of the Mis12cMtw1c stalk, head 1, and putative head 2 domain (Fig. S4 A). Using this approach, we obtained a subset of particles that resulted in 3D reconstructions with defined cryo-EM density for the Mis12cMtw1c head 1 and head 2 domains (Fig. S4, A–D and Table S1).
The small number of particles (18,160) exhibiting head 2 associated with head 1 limited the global resolution of the reconstruction to 6.5 Å (Fig. S4 B), with a local resolution of 6.0 Å in regions of the map closest to the head 1 central region (Fig. S4 C). The overall conformations of the head 1 and Mis12cMtw1c stalk domains are unchanged compared with the composite cryo-EM map of the KMN junction complex (Fig. S5, A and B). To interpret the putative head 2 density (Fig. S5A), we used an AF2 prediction of S. cerevisiae Spc24:Spc25:Mis12cMtw1c (Fig. S5, C and D). This accounted for the helical bundle of head 2 docked onto head 1, but not an additional α-helical-like density contacting head 1, nor continuous density between CC1 of the Mis12cMtw1c stalk and the head 2 domain (Fig. S5, A and B). Using crosslinking mass spectrometry (CL-MS) on the KHB-RWDM complex, we identified crosslinks between residues in head 1 and head 2, in agreement with the docked configuration of head 2 (Fig. 6 A).
The AF2 model of S. cerevisiae Mis12cMtw1c (ScMis12cMtw1c) was not consistent with the conformation of head 2 in the ScMis12cMtw1c cryo-EM map with improved head 2 density (Fig. S5, E and F). In contrast, an AF2 prediction of Mis12cMtw1c from the related budding yeast Kluyveromyces lactis (KlMis12cMtw1c) better recapitulated the contacts between head 1 and 2 observed in the density map. In the KlMis12cMtw1c model, the head 2 domain is confidently predicted to contact head 1 (Fig. S5, G and H) and matched our docking of S. cerevisiae head 2 into cryo-EM density (Fig. S5, B and G). With this prediction of KlMis12cMtw1c, we built a model of ScMis12cMtw1c, which yielded an excellent fit into the density map (Fig. 6, B and C). This model rationalizes all cryo-EM density including that which could not be assigned using AF2 predictions of ScMis12cMtw1c head 2 (gray density in Fig. S5 A). A linker within Nsl1 connecting CC1 and head 2 docks into the continuous density between CC1 and head 2 (Fig. 6, B and C), consistent with observed CL-MS crosslinks between the Nsl1 linker and CC1 residues Dsn1K436, Nsl1K105, and Nsl1Y106 (Fig. 6 D). Within the N-IDR of K. lactis Dsn1, residues 201–230 (KlDsn1201-230) are predicted to fold as two α-helices joined by a short linker (Fig. S5, G and H). Indeed, this region of KlDsn1 mediates association of the KlMis12cMtw1c head 1 and head 2 domains in vitro and auto-inhibits the interaction of KlMis12cMtw1c with KlCENP-CMif2 and KlCENP-UAme1 (Dimitrova et al., 2016). This region of Dsn1 is referred to as the Dsn1 auto-inhibitory segment (Dsn1AI). Based on the sequence similarity of ScDsn1228–257 and KlDsn1201-230 (Fig. 6 F), we built Dsn1AI of ScMis12cMtw1c into the α-helical-like density as ScDsn1229-255 (Fig. 6, B and C) using the KlMis12Mtw1c AF2 model. This assignment is supported by a CL-MS crosslink between ScMis12Mtw1 Glu84 in head 1 and ScDsn1229–255 Ser240 (Fig. 6 E). Importantly, ScDsn1229–255 incorporates the Aurora BIpl1 consensus sites Ser240 and Ser250 whose replacement with Asp enhanced the association of ScDsn1 with inner kinetochore proteins (Akiyoshi et al., 2013). In agreement with this, phosphomimetic mutants of the equivalent residues in KlDsn1201–230 (Ser213 and Ser223) substantially increased the affinity of KlMis12cMtw1c for N-terminal fragments of CENP-CMif2 and CENP-UAme1 (Dimitrova et al., 2016).
Consistent with our structure, an isothermal titration calorimetry (ITC) experiment showed that a peptide of Dsn1 residues 228–254 (Dsn1228–254) bound to KHB-RWDM with the entire Dsn1N-IDR (residues 1–257) deleted (KHB-RWDMDsn1Δ257) with a KD of 1.3 μM (Fig. 6 Gi). In contrast, the Dsn1228–254 peptide did not bind to KHB-RWDM with both the Dsn1N-IDR and head 1 deleted (KHB-RWDMDsn1Δ257_Δhead1) (Fig. 6 Gii). Dsn1229–255 is basic and projects Lys238, Arg245, and Arg248 toward a cluster of negatively charged residues in head 1 (Fig. 6 E). That the Dsn1228–254 peptide–binding site corresponds to the site on head 1 associated with the α-helical-like density was also consistent with a threefold-increased KD for its association with the KHB-RWDMDsn1Δ257_Mis12-3A mutant, which has a disrupted negatively charged patch on head 1 (Ala substitutions of Mis12Mtw1 Glu69, Glu73, and Asp77) (Fig. 6, E and Giii).
Phosphoregulation of CENP-CMif2 and CENP-UAme1 binding to Mis12cMtw1c
K. lactis Dsn1 residues, equivalent to those of S. cerevisiae Dsn1 that form the negatively charged patch of head 1 (Fig. 6 E), were implicated in binding the N termini of CENP-CMif2 and CENP-UAme1 (Dimitrova et al., 2016; Killinger et al., 2020). To understand the mechanism of Mis12cMtw1c auto-inhibition, we superimposed the crystal structure of the KlMis12cMtw1c head 1 bound to CENP-CMif2 (Dimitrova et al., 2016) onto our model of the KMN junction complex (Fig. 7 A). This indicated that Dsn1AI (Dsn1229-255) overlaps with CENP-CMif2 bound to head 1, supporting a mechanism for Mis12cMtw1c auto-inhibition in which Dsn1AI partially occludes the binding site of CENP-CMif2.
Phosphomimetic mutants of Aurora BIpl1 consensus sites in ScDsn1229–255 and KlDsn1201–230 relieve Mis12cMtw1c auto-inhibition and increased CENP-CMif2 and CENP-UAme1 affinity for the complex (Dimitrova et al., 2016; Lang et al., 2018). ScDsn1S250, an Aurora BIpl1 kinase substrate (Maskell et al., 2010; Westermann et al., 2003), projects toward the negatively charged patch of Mis12cMtw1c head 1 (Fig. 6 E). Phosphorylation of ScDsn1S250, and the equivalent residue in KlDsn1 (Ser223), would cause electrostatic repulsion between the phosphoserine and this negatively charged patch, and likely clash with Dsn1 residues of head 2. This might relieve Mis12cMtw1c auto-inhibition by reducing the binding affinity of Dsn1AI for head 1, releasing it from the CENP-CMif2–binding site. ScDsn1S240 and its equivalent residue, KlDsn1S213, conform to the Aurora BIpl1 substrate consensus sequence. Although not reported to be phosphorylated by Aurora BIpl1, ScDsn1S240 is phosphorylated in vivo (Lanz et al., 2021). ScDsn1S240 projects away from head 1 (Fig. 6 E); however, phosphorylation of ScDsn1S240 and KlDsn1S213 could establish intramolecular interactions with positively charged residues ScDsn1R237 and ScDsn1R247 (conserved in K. lactis, Fig. 6 F) to relieve Mis12cMtw1c auto-inhibition by destabilizing the Dsn1AI α-helices. Consistent with these proposals, an ITC experiment demonstrated that an S. cerevisiae Dsn1228–254 peptide with phosphomimetic mutations at the Dsn1S240 and Dsn1S250 Aurora BIpl1 sites bound to KHB-RWDMDsn1Δ257 with a KD of 6.0 μM (Fig. 6 Giv), a fivefold lower affinity than the wild-type peptide (Fig. 6 Gi).
To test the model that Dsn1AI auto-inhibits ScMis12cMtw1c, we used analytical SEC to assess binding of an N-terminal fragment of CENP-CMif2 comprising residues 1–63 (CENP-CMif2_1–63) to KHB-RWDM complexes containing Dsn1 N-terminal truncations. CENP-CMif2_1–63 did not bind KHB-RWDM containing full-length Dsn1 (Fig. 7, B and Cii) but did interact with KHB-RWDMDsn1Δ257 (Fig. 7, B and Ciii), similar to previous reports for KlMis12cMtw1c (Dimitrova et al., 2016). This indicated that the region mediating Mis12cMtw1c auto-inhibition is within Dsn1N-IDR. CENP-CMif2_1-63 did not bind KHB-RWDMDsn1Δ226, which lacked the N-terminal 226 amino acids of Dsn1 (Fig. 7, B and Civ), demonstrating that residues 227–257 of Dsn1, corresponding to Dsn1AI, are sufficient to confer Mis12cMtw1c auto-inhibition. Aurora BIpl1 Dsn1S240E and Dsn1S250E phosphomimetic mutants within Dsn1AI in either full-length Dsn1 (Fig. 7, B and Cv) or Dsn1Δ1–226 (Fig. 7, B and Cvi) were sufficient to abolish Mis12cMtw1c auto-inhibition. Together, these results indicate that Dsn1AI auto-inhibits Mis12cMtw1c by binding to head 1, and that either Aurora BIpl1 phosphorylation of Ser240 and Ser250 or deletion of the N-terminal 257 amino acids of Dsn1 relieves Mis12cMtw1c auto-inhibition.
We further investigated the effect of Dsn1AI on the interaction between KHB-RWDM (which has wild-type unphosphorylated Dsn1AI) and a peptide modeled on the N-terminal 38 residues of CENP-CMif2 (CENP-CMif2_1–38). Using ITC, we did not detect an interaction between CENP-CMif2_1–38 and KHB-RWDM (Fig. 7 Di). In contrast, CENP-CMif2_1-38 associated with KHB-RWDM2E (incorporating Dsn1S240E and Dsn1S250E phosphomimetic mutants) with a KD of 0.98 μM (Fig. 7 Dii), an affinity similar to CENP-CMif2_1-41 binding to KlMis12cMtw1c with phosphomimetic mutations of Dsn1AI (KD of 1.75 μM) (Dimitrova et al., 2016). These data are consistent with Aurora BIpl1 phosphorylation of Dsn1 overcoming auto-inhibition of Mis12cMtw1c stimulating its association with CENP-CMif2.
Budding yeast Mis12cMtw1c binds an N-terminal segment of CENP-UAme1; however, there are conflicting data concerning whether Mis12cMtw1c auto-inhibition affects this interaction (Dimitrova et al., 2016; Hornung et al., 2014). A complex of S. cerevisiae CENP-UAme1 and CENP-QOkp1 (CENP-QU) binds to ScMis12cMtw1c with wild-type Dsn1AI when both are at micromolar concentrations, as assessed by analytic SEC (Hornung et al., 2014). However, another study using fluorescence polarization showed that at lower concentrations (50 nM), the N-terminal 25 amino acids of K. lactis CENP-UAme1 did not interact with KlMis12cMtw1c containing an intact Dsn1AI (Dimitrova et al., 2016). To investigate these apparent discrepancies and to understand how Dsn1AI regulates Mis12cMtw1c-CENP-UAme1 interactions, we superimposed an AF2 structure prediction of S. cerevisiae Mis12cMtw1c bound to CENP-UAme1 (Fig. 8 A; and Fig. 9, C and D) onto our model of the KMN junction complex (Fig. 8 B). The AF2-predicted structure of CENP-UAme1 residues 1–33 (CENP-UAme1_1–33) bound to head 1 clashed with Dsn1AI (Fig. 8 B) more extensively than CENP-CMif2 bound to the Mis12cMtw1c head 1 domain (Fig. 7 A; and Fig. 9, A and B). The mode of CENP-UAme1 binding to head 1, involving a basic α-helix lying along the acidic patch of head 1, is strikingly similar to how Dsn1AI interacts with head 1 (Fig. 6, C and E; Fig. 8, B and C; and Fig. 9 C). This suggests that Dsn1AI also inhibits the interaction between Mis12cMtw1c and CENP-UAme1 by occluding the CENP-UAme1–binding site on head 1. The AF2 model predicts that CENP-UAme1 binds to a site on head 1 that is mainly distinct from the CENP-CMif2–binding site (Dimitrova et al., 2016), but that both ligands nevertheless share a small common binding surface (Fig. 8 D). This may explain why CENP-CMif2 and CENP-UAme1 associate with Mis12cMtw1c mutually exclusively (Killinger et al., 2020).
Although analytical SEC showed that CENP-QU bound to KHB-RWDM with full-length wild-type Dsn1 with partial dissociation (Fig. 8, E and F), consistent with previous results (Hornung et al., 2014), in an ITC experiment using 16 μM KHB-RWDM, we did not detect KHB-RWDM binding to 400 μM CENP-UAme1_1–33 (residues 1–33 of CENP-UAme1) (Fig. 8 Gi). Consistent with the model that Aurora BIpl1 kinase phosphorylation of Dsn1 strengthens CENP-U binding to KMN, KM2E with Dsn1S240E and Dsn1S250E phosphomimetic mutations bound CENP-UAme1_1–33 with a KD of 0.24 μM (Fig. 8 Gii). This binding affinity is sixfold higher than that observed for residues 1–25 of K. lactis CENP-UAme1_1-25 to KlMis12cMtw1c containing phosphomimetic mutations (KD of 1.48 μM) (Dimitrova et al., 2016), an increase likely explained by the predicted interactions of CENP-UAme1 residues 27–33 with Mis12cMtw1c head 1 (Fig. 8 A). In agreement with this, substituting Ala residues in CENP-UAme1_1-33 to disrupt interactions of CENP-UAme1 residues 27–33 with KM2E reduced CENP-UAme1_1-33-Mut binding affinity to a KD of 1.31 μM (Fig. 8 Giii). The increased affinity of CENP-UAme1_1-33 for KM2E relative to CENP-CMif2_1-38 may explain the binding of CENP-QU and not CENP-CMif2_1-63 to KHB-RWDM as assessed by SEC (Fig. 7 C; and Fig. 8, E and F).
Human Mis12c binds CENP-C more tightly than its budding yeast counterpart, with nonphosphorylated Mis12c also capable of binding CENP-C (Petrovic et al., 2016; Yatskevich et al., 2024). One explanation for this difference is an N-terminal 13-residue extension in human CENP-C that interacts with Mis12c head 1 (Petrovic et al., 2016), reminiscent of how ScCENP-UAme1 is predicted to bind ScMis12cMtw1 (Fig. 9, C and E).
Model for Aurora BIpl1-dependent activation mediated by conformational changes of head 2
Relative to our cryo-EM structure, head 2 in the AF2 ScMis12cMtw1c model is rotated ∼90° and displaced from head 1, with Dsn1AI adopting an extended conformation (Fig. 6 C and Fig. S5 E). The separated configuration of head 1 and head 2 in the AF2 ScMis12cMtw1c model is reminiscent of crystal structures of human Mis12c bound to CENP-C (Petrovic et al., 2016) and KlMis12cMtw1c from which the auto-inhibitory segment was absent (Dimitrova et al., 2016) (Fig. 9, E and F). Additionally, the orientation of head 2 in the KlMis12cMtw1c crystal structure closely matches that of the AF2 ScMis12cMtw1c model (Fig. 9, F; and Fig. S5, E and F). This suggests that the AF2 ScMis12cMtw1c model represents a plausible prediction of the Aurora BIpl1-phosphorylated, activated state of ScMis12cMtw1c. Consistent with this proposal, binding sites for CENP-CMif2 and CENP-UAme1 on head 1 are also not occluded by Dsn1AI in this conformation (Fig. 9, A and C; and Video 2). Dsn1AI-mediated auto-inhibition of ScMis12cMtw1c resembles mechanisms proposed for human Mis12c in which Dsn1AI bridges the two head domains, and, together with head 2, occludes the inner kinetochore–binding sites on head 1 (Fig. 9, G and H) (Yatskevich et al., 2024).
Model of the entire S. cerevisiae KMN complex
We were unable to identify particles in our cryo-EM datasets that contained signal for the predicted Knl1c helical bundle domain (Fig. S1 A, and Fig. 10, A and B), nor for the Spc24:Spc25 coiled coils and Ndc80:Nuf2 subunits (Fig. S1 A, and Fig. 10, A and C). AF2 generated a structure prediction for the Knl1c helical bundle (residues 492–632 of Knl1Spc105 and 7–194 of ZWINTKre28) with high confidence (Fig. 10, A and B). This helical bundle is connected to the Knl1c RWD domains by two segments in Knl1Spc105 and ZWINTKre28 (“linker 1” and “linker 2”) that were predicted to adopt extended conformations with lower pLDDT scores (Fig. 10, A and B). Flexibility of linker 2 would explain why we were unable to resolve Knl1c domains beyond the RWD domains. An equivalent linker does not interrupt the coiled coil of human Knl1c, possibly explaining why its cryo-EM density was visible (Yatskevich et al., 2024). We also performed AF2 structure predictions of Ndc80c. We observed a bent conformation that brings the Ndc80c microtubule-binding elements (Ndc80c CH domains and Ndc80 N-tail) into proximity with an intermediate section of the Ndc80:Nuf2 coiled coil (Fig. 10, A and C). Although isolated Ndc80c has been observed to exhibit modest bending by negative-stain EM (Wang et al., 2008), such a highly bent conformation is unlikely to be adopted in the presence of microtubules or Dam1c rings (Aravamudhan et al., 2014; Muir et al., 2023). In the structure predicted by AF2, the Spc24:Spc25 coiled coils are connected to their respective RWD domains by a linker (“Spc24:Spc25 linker”) (Fig. 10 C). We expect that we were unable to resolve domains beyond the Spc24:Spc25 linker in our cryo-EM analysis because it flexibly tethers the Ndc80c coiled coils and microtubule-binding elements to the KMN junction. FRET measurements performed in the absence of both microtubules and Dam1c showed that Ndc80c bending is dynamic, and that more tightly bent Ndc80c conformations than those predicted by AF2 are possible (Scarborough et al., 2019). However, these tightly bent conformations are adopted with low propensity in complex with Mis12cMtw1c (Scarborough et al., 2019).
We generated a model of the S. cerevisiae KMN complex by superimposing the AF2 predictions of Knl1c and Ndc80c onto their corresponding RWD domains in the KMN junction complex structure (Fig. 10 A). The close proximity of the Knl1c helical bundle to the Spc24:Spc25 coiled coils in the hypothetical model is consistent with previous CL-MS analysis of the budding yeast KMN complex (Ghodgaonkar-Steger et al., 2020), although the exact positions of the domains are probably not correct. The Knl1c helical bundle is also close to the Ndc80c microtubule-binding elements.
Discussion
Our cryo-EM structure and biochemical data of the S. cerevisiae KMN junction complex revealed both similarities and differences in how budding yeast Mis12cMtw1c and human Mis12c interact with Knl1c and Ndc80c, and the mechanism of Aurora BIpl1-mediated regulation of KMN assembly onto the inner kinetochore. For both species, Mis12cMtw1c/Mis12c interacts with Knl1c and Ndc80c through two distinct interaction modes. In a conserved mode of interaction, the coiled-coil (CC3) α-helices of the Mis12cMtw1c/Mis12c stalk create a rigid interface for docking with Knl1c and Ndc80c (Fig. 1, F and G). Specifically, Dsn1:Nsl1 contact Ndc80c, whereas Dsn1:Nnf1 contact Knl1c. The other mode of interaction is mediated by C-terminal extensions of Mis12cMtw1c/Mis12c subunits that interact with sites on Knl1c and Ndc80c. Conserved in both human and budding yeast KMN is the interaction of Dsn1Cterm-helix at the interface of the Spc24:Spc25 RWD domains of Ndc80c (Fig. 1, F and G), a site that also binds the Ndc80c-binding α-helix of CENP-T (Malvezzi et al., 2013; Nishino et al., 2013). The most striking difference between budding yeast and human KMN is the contrasting functions of the Mis12Mtw1 and Nsl1 subunits to contact Knl1c and Ndc80c. In human KMN, an α-helix of Nsl1 (Nsl1Spc24-helix) contacts the Ndc80c Spc24:Spc25 RWD domains (Fig. 1 G). Nsl1 then engages Knl1c at Knl1RWD-N, and at the Knl1RWD-N:ZWINT interface. In budding yeast, these functions are substituted by Mis12Mtw1. Mis12Mtw1_Spc24-helix contacts the Spc24:Spc25 RWD domains, which also stabilizes the Dsn1Cterm-helix:Spc24RWD:Spc25RWD interaction (Fig. 1 F). The Mis12Mtw1 chain then interacts with the Knl1Spc105_RWD-N:Kre28ZWINT interface of Knl1c.
Our hypothetical model of the entire S. cerevisiae KMN complex including the flexible tethering of other Knl1c and Ndc80c domains to the RWD domains of the KMN junction could have functional consequences for SAC signaling (Fig. 10). Experiments in humans and budding yeast are consistent with a model in which SAC signaling is activated at kinetochores that are not attached to microtubules (Rieder et al., 1995; Wells and Murray, 1996), and that therefore do not incorporate Dam1c rings (Li et al., 2002; Tanaka et al., 2005, 2007). Under these conditions, Ndc80c might adopt a conformation in which its microtubule-binding elements localize near the Knl1c helical bundle domain and the N-terminal disordered region of Knl1Spc105. This may facilitate Mps1, bound proximal to the Ndc80c CH domains (Parnell et al., 2024; Pleuger et al., 2024; Zahm and Harrison, 2024), in phosphorylating MELT motifs in the Knl1Spc105 N-terminal disordered region to stimulate SAC signaling.
We determined a lower resolution cryo-EM reconstruction of the KMN junction complex in which head 2 of Mis12cMtw1c was resolved. The auto-inhibitory region Dsn1AI suppressed binding of Mis12cMtw1c to the N-terminal segments of both CENP-CMif2 and CENP-UAme1. Phosphomimetic mutations of Aurora BIpl1 sites within a peptide modeled on Dsn1AI reduced its affinity for the KHB-RWDMDsn1Δ257 complex. Additionally, the same phosphomimetic mutations in Dsn1AI activated KHB-RWDM binding of both CENP-CMif2 and CENP-UAme1. These results suggest that the intramolecular association of Dsn1AI with Mis12cMtw1c head 1 is responsible for Mis12cMtw1c auto-inhibition, and that Aurora BIpl1 phosphorylation of serine residues within this region relieves Mis12cMtw1c auto-inhibition by reducing the binding affinity of Dsn1AI for head 1. Cryo-EM structures and AF2 models suggest that this is because the Dsn1AI and CENP-UAme1 would sterically clash if both bound to head 1 (Fig. 8 C). Such a steric clash does not occur between CENP-CMif2 and Dsn1AI; instead, the two elements compete for contacts with the same amino side chains within head 1 (Fig. 7 A). The higher affinity of CENP-UAme1 for KMN relative to CENP-CMif2, as evidenced by our ITC data, and the binding of CENP-QU, but not CENP-CMif2_1-63, to unphosphorylated KHB-RWDM on SEC (this study and Hornung et al., 2014), has implications for understanding observations that CENP-UAme1 is essential for yeast viability (Hornung et al., 2014; Schmitzberger et al., 2017), whereas the N terminus of CENP-CMif2 is dispensable (Hornung et al., 2014). Aurora BIpl1 localization to CCAN is necessary for the correction of erroneous kinetochore microtubule attachments (Fischböck-Halwachs et al., 2019; García-Rodríguez et al., 2019; Li et al., 2023). Our findings therefore suggest a mechanism by which attachments of mitotic chromosomes to spindle microtubules, mediated by the connection of KMN complexes to centromere-bound CCAN through either CENP-CMif2 or CENP-UAme1, are strengthened at kinetochores that are able to correct errors in these attachments.
Our work has revealed that the mechanisms mediating assembly and auto-inhibition of the KMN complex are conserved at the structural level in humans and budding yeast. Furthermore, we showed that Aurora BIpl1-mediated phosphorylation overcomes auto-inhibition of human Mis12c and budding yeast Mis12cMtw1c through similar structural mechanisms. In humans, Aurora B regulation of Mis12c auto-inhibition probably restricts KMN complex recruitment to mitotic kinetochores that are competent to correct erroneous kinetochore–microtubule attachments through error correction signaling (Yatskevich et al., 2024). This and a previous study (Hornung et al., 2014) revealed that in budding yeast the inner kinetochore subunit CENP-UAme1, when in complex with CENP-QOkp1, binds to unphosphorylated Mis12cMtw1c. In contrast to humans, the KMN complex is attached to the centromere throughout almost the entire cell cycle in budding yeast, with only transient disassembly of kinetochores during S-phase (Kitamura et al., 2007). Furthermore, Aurora BIpl1 is recruited to kinetochores from G1 to metaphase, being depleted from centromeres under tension at metaphase and relocalizing to the spindle midzone (Buvelot et al., 2003; Campbell and Desai, 2013; Edgerton et al., 2023; Nerusheva et al., 2014; Shimogawa et al., 2009). Consequently, relief of Mis12cMtw1c auto-inhibition from G1-phase to metaphase through phosphorylation by Aurora BIpl1 most likely strengthens preexisting connections between the inner and outer kinetochore, allowing bioriented kinetochores to withstand the pulling and pushing forces exerted by spindle microtubules. However, the diminished, but not abolished, affinity of both CENP-UAme1 for unphosphorylated Mis12cMtw1c is possibly still able to support kinetochore–microtubule attachment during anaphase after Aurora BIpl1 has localized away from kinetochores.
Materials and methods
Cloning of S. cerevisiae CENP-CMif2 and S. cerevisiae KMN complex proteins
Genes encoding S. cerevisiae Ndc80, Nuf2, Spc24, Spc25, Dsn1, Mis12Mtw1, Nnf1, Nsl1, residues 1–444 of Knl1Spc105, and ZWINTKre28 were each amplified by polymerase chain reaction (PCR) from S. cerevisiae strain S288c genomic DNA (Zhang et al., 2016). Details of the DNA oligonucleotide primer used in this study are listed in Table S3.
Genes encoding Ndc80 and Nuf2 were cloned into the same pU1 plasmid (Zhang et al., 2016). Genes encoding Spc24 and Spc25 were cloned into the same pF1 plasmid (Zhang et al., 2016). Genes encoding Knl1Spc105 residues 445–917 (Knl1Spc105_HB-RWD) and ZWINTKre28 were cloned into the same modified pF1 plasmid. Genes encoding Knl1Spc105 residues 710–917 (Knl1Spc105_RWD) and ZWINTKre28 residues 268–385 (ZWINTKre28_RWD) were cloned into the same modified pF1 plasmid. TEV and HRV-3C cleavable Twin-Strep-tag II (TS) tags were introduced into the C termini of Nuf2 and ZWINTKre28, respectively, and a tandem tag comprising maltose-binding protein (MBP) fused to monomeric enhanced green fluorescent protein (mEGFP) was introduced into the N terminus of Knl1Spc105_RWD. Genes encoding Dsn1, Mis12Mtw1, Nsl1, and Nnf1 were cloned into the same modified pF1 plasmid for coexpression with Knl1Spc105 and ZWINTKre28. For the expression of Mis12cMtw1c and Mis12cMtw1c mutants, Dsn1 and Nsl1 were cloned into the same modified pF1 plasmid and TS was introduced into the N terminus of Dsn1. This plasmid was used to generate a virus for coexpression with a second virus generated from a another modified pF1 plasmid containing a Mis12Mtw1-Nnf1 pair. Constructs for Dsn1Δ1–226, Dsn1Δ1–226,S240E,S250E, Dsn1Δ1–257, Dsn1S240E,S250E, Mis12Mtw1_E69A,E73A,E77A, Mis12Mtw1_Δ272-C, and Nnf1Δ180-C were created using primers supplied from Merck and the KLD reaction kit supplied by New England Biolabs and cloned into plasmids containing all other Mtw1c subunits for coexpression with Knl1Spc105_HB-RWD and ZWINTKre28. Constructs for Mis12Mtw1_Δ272-C and Nnf1Δ_180-C were additionally cloned into the plasmid containing the Mis12Mtw1-Nnf1 pair and expressed together with a virus made from the plasmid containing a Dsn1-Nsl1 pair. To express Knl1c:Mis12cMtw1c with the Mis12c head 1 domain deleted, constructs for Mis12Mtw1_Δ1−106 and Nnf1Δ1-104 were cloned with Dsn1Δ1–257 and wild-type Nsl1 into the same modified pF1 plasmid and coexpressed with Knl1Spc105 and ZWINTKre28. To express Knl1c:Mis12cMtw1c with mutated Dsn1, constructs for Mis12Mtw1, Nnf1, Nsl1, and mutant Dsn1 were cloned into the same modified pF1 plasmid and coexpressed with Knl1Spc105 and ZWINTKre28.
The gene encoding S. cerevisiae CENP-CMif2 residues 1–63 (CENP-CMif2_1–63) was amplified from S. cerevisiae strain S288c genomic DNA and cloned into a pET28 plasmid carrying a Kanamycin selectable marker. A 6xHis-SUMO-tag was introduced into the N terminus of the protein.
To construct plasmids for yeast strain construction, the promoter, coding regions, and terminator regions defined for the MTW1 and NNF1 genes in the yeast genome (Euskirchen, 2002) were amplified from S. cerevisiae strain S288c genomic DNA. The MTW1 fragments were cloned into a modified pRS304 plasmid (Frigola et al., 2013), and a HA3 tag was introduced into the N terminus of the protein in a single step using the NEBuilder HiFi DNA assembly reaction kit supplied by New England Biolabs. The NNF1 fragments were cloned into a modified pRS305 plasmid (Frigola et al., 2013), and a V53 tag was introduced into the N terminus of the protein in a single step using the NEBuilder HiFi DNA assembly reaction kit. A pRS304 series plasmid and a pRS305 series plasmid encoding HA3-Mis12Mtw1_Δ272-C and V53-Nnf1Δ180-C were constructed from the plasmids described above using PCR with primers supplied by Merck followed by processing with the KLD reaction kit supplied by New England Biolabs.
Expression and purification of KMN subcomplexes, and CENP-CMif2_1-63 and CENP-QU complexes
Baculoviruses for the expression of KMN subcomplexes were generated from the plasmids described above using methods as described previously (Zhang et al., 2016). Ndc80c was expressed from two baculoviruses encoding a Ndc80-Nuf2 gene pair and a Spc24-Spc25 gene pair in High-5 insect cells. Six-subunit Knl1c:Mis12cMtw1c complexes were expressed from two baculoviruses encoding a Knl1Spc105_HB-RWD-ZWINTKre28 gene pair and a Dsn1-Nsl1-Mis12Mtw1-Nnf1 gene quartet in High-5 insect cells. Isolated Mis12cMtw1c was expressed from two baculoviruses encoding Mis12Mtw1-Nnf1 and Dsn1-Nsl1 gene pairs. The Sf9 and High-5 (BTI-TN-5B1-4) insect cell lines used for baculovirus generation and protein complex expression were not tested for Mycoplasma contamination or authenticated. 2-liter roller bottles containing 500 ml suspension cultures of High-5 cells were typically infected with 2.5% vol/vol of P3 Sf9 suspension cell culture, and the High-5 expression cultures were subsequently harvested 42–70 h after infection when the cell viability had dropped to 75–85%.
All purification steps were carried out at 4°C or on ice. Cells expressing Ndc80c, Knl1c:Mis12cMtw1c, or Mis12cMtw1c were lysed by sonication in lysis buffer (50 mM Tris.HCl, pH 8.5, 8 mM benzamidine, 1 mM EDTA, 1 mM TCEP, 0.2 mM PMSF, cOmplete EDTA-free protease inhibitor tablets) containing Benzonase and either 300 mM NaCl and 7.5% glycerol (Ndc80c), 250 mM NaCl and 7.5% glycerol (Mis12cMtw1c), or 200 mM NaCl and 5% glycerol (Knl1c:Mis12cMtw1c). Lysates were cleared by ultracentrifugation at 38,000×g for one h and loaded onto Strep-Tactin superflow plus cartridges (Qiagen). Immobilized complexes were washed with lysis buffer after adjusting to pH 8.0. Immobilized Knl1c:Mis12cMtw1c complexes were subjected to further washes with a buffer containing ATP (50 mM Tris.HCl, pH 8.0, 175 mM KCl, 10 mM MgCl2, 2.5 mM ATP sodium salt, 1 mM TCEP, 2.5% glycerol) followed by a buffer containing 50 mM Tris.HCl, pH 8.0, 200 mM NaCl, 2.5% glycerol. Bound complexes were then eluted using a buffer containing 50 mM Tris.HCl, pH 8.0, 2.5 mM d-desthiobiotin, 1 mM TCEP, and either 100 mM NaCl (Ndc80c and Mis12cMtw1c) or 200 mM NaCl (Knl1c:Mis12cMtw1c).
Ndc80c was further purified by loading the Strep-Tactin eluate onto a Resource Q anion exchange column (Cytiva). Bound complex was eluted with buffer containing 50 mM Tris.HCl, pH 8.0, 1 mM TCEP, 2.5% glycerol, and a gradient from 100 to 1,000 mM NaCl over 15–20 column volumes. Peak fractions were pooled and further purified using a Superose 6 10/300 Increase GL column (Cytiva) equilibrated in KMN buffer (20 mM HEPES, pH 7.5, 150 mM NaCl, 1 mM TCEP). Peak Ndc80c fractions were pooled, concentrated, and flash-frozen using liquid nitrogen.
Mis12cMtw1c complexes and Knl1c:Mis12cMtw1c complexes were further purified by concentrating the Strep-Tactin eluate and applying it to a Superose 6 Increase 10/300 Gl column equilibrated in KMN buffer. The peak protein complex fractions were concentrated and flash-frozen using liquid nitrogen.
CENP-CMif2_1-63 with a N-terminal 6xHis-SUMO-tag was expressed in E. coli BL-21 CodonPlus-RIL cells by induction with 0.5 mM IPTG at a cell culture OD600nm = 0.8 followed by incubation of cells for a further 18 h at 18°C with shaking. Cells were harvested by centrifugation and lysed by sonication in lysis buffer (30 mM Tris.HCl, pH 8.0, 300 mM NaCl, 1 mM EDTA, 1 mM TCEP, 0.2 mM PMSF) containing Benzonase and 10 mM imidazole. The lysate was cleared by ultracentrifugation at 38,000×g in a JA25.50 rotor for 1 h, and the clarified lysate was applied to a HisTrap Excel column (Cytiva). Immobilized proteins were washed with lysis buffer and were eluted by successive applications of lysis buffer containing 50, 100, 150, 300, and 500 mM imidazole. The eluates obtained after application of 150 and 300 mM imidazole were pooled and applied to HiPrep 26/10 desalting columns (Cytiva) that were equilibrated in buffer containing 20 mM HEPES, pH 7.5, 300 mM NaCl, 1 mM EDTA, 1 mM TCEP to reduce the imidazole content.
The 6xHis-SUMO tag was removed from CENP-CMif2_1-63 by incubation for 16 h with 0.279 mg of Ulp1 protease carrying a hexa-His tag at 4°C. Cleaved protein was isolated from the protease by a reverse IMAC purification step. After diluting the salt concentration to 100 mM, the reverse IMAC flow-through was applied to a Resource S cation exchange column (Cytiva) for further purification. CENP-CMif2_1–63 was eluted using buffer containing 20 mM HEPES, pH 7.5, 300 mM NaCl, 1 mM TCEP. CENP-CMif2_1–63 was concentrated and further purified by application to a Superdex 75 16/60 column (Cytiva) equilibrated in KMN buffer. Peak CENP-CMif2_1–63 fractions were pooled, concentrated, and flash-frozen using liquid nitrogen.
The recombinant hexa-His-tag-Ulp1 protease (residues 403–621) was expressed in E. coli Novagen TUNER(DE3) cells (Thermo Fisher Scientific) from a pET30a plasmid (gift from George Ghanim and Kelly Nguyen) and subsequently purified on a HisTrap HP 5-ml column (Cytiva). The protein was applied to the column in buffer containing 25 mM HEPES, pH 8.0, 350 mM NaCl, 50 mM imidazole, 2 mM β-mercaptoethanol, 1 mM PMSF, 20% sucrose, and 0.1% NP-40. The column was washed with buffer containing 25 mM HEPES, pH 8.0, 1,000 mM NaCl, 50 mM imidazole, 2 mM β-mercaptoethanol, and 1 mM PMSF. The protein was then eluted in a buffer containing 25 mM HEPES, pH 8.0, 350 mM NaCl, 2 mM β-mercaptoethanol, and 1 mM PMSF with a 50- to 500-mM imidazole gradient over 10 column volumes. Protein-containing fractions identified by SDS-PAGE were pooled and dialyzed overnight into buffer containing 25 mM HEPES, pH 8, 100 mM NaCl, 0.5 mM EDTA, 1 mM DTT, and 0.5 mM PMSF. The dialyzed protein was further purified using a Poros 50 HE heparin column (Thermo Fisher Scientific). The bound protein was eluted in a buffer containing 25 mM HEPES, pH 8.0, 0.5 mM EDTA, and 1 mM DTT using a 100- to 1,000-mM NaCl gradient over 20 column volumes. The purified protein was supplemented with 50% glycerol (vol/vol) and stored at −80°C.
CENP-QU was expressed and purified according to the method described in Dendooven et al. (2023).
Reconstitution and GraFix crosslinking the S. cerevisiae KMN complex for cryo-EM
The S. cerevisiae KMN complex was reconstituted and crosslinked for cryo-EM using a GraFix protocol (Stark, 2010) (Kastner et al., 2008). Two buffers were used to prepare 10–30% continuous glycerol gradients (4 ml total volume) with an additional 0.0–0.2% glutaraldehyde component using a gradient master (Biocomp Instruments): buffer A contained 20 mM HEPES, pH 7.5, 150 mM NaCl, 10% glycerol, 1 mM TCEP, and buffer B contained 20 mM HEPES, pH 7.5, 150 mM NaCl, 30% glycerol, 1 mM TCEP, 0.2% glutaraldehyde. Stocks of Ndc80c and a Knl1c:Mis12cMtw1c complex that contained Knl1Spc105_HB-RWD (KHB-RWDM) were thawed on ice, and diluted and mixed at a 4 μM equimolar (1:1) ratio in KMN buffer. The mixture was incubated for 30 min at 4°C to reconstitute the KMN complex.
200 pmol (50 μl volume) of reconstituted KHB-RWDMN complex was applied to each glycerol gradient, and gradients were subsequently subjected to centrifugation at 336,840×g in SW 60 Ti Swinging-Bucket Rotor (Beckman Coulter) for 16 h. Glycerol gradients were manually fractionated into 250 μl fractions, and unreacted glutaraldehyde was quenched by pipetting the fractions over a solution of 1 M Tris.HCl, pH 7.5, such that the final concentration of Tris.HCl in each fraction was 20 mM. Fractions encompassing the gradient volume 2.00–2.75 ml were pooled, glycerol content was reduced by application to Zeba spin desalting columns equilibrated in KMN buffer, and the protein complex was concentrated to a final concentration of 0.8 mg/ml.
Cryo-EM grid preparation
Cryo-EM grids were glow-discharged in an Edwards S150B glow discharger for 60 s at setting 6, 20–25 Ma, 1.2 kV, and 0.2 mBar (0.15 Torr) immediately prior to application of the sample. 3 μl of reconstituted and crosslinked KHB-RWDMN complex was applied to freshly glow-discharged UltrAuFoil 300 mesh gold R1.2/1.3 grids (Quantifoil Micro Tools). Grids were mounted in a FEI Vitrobot Mark III humidity chamber (maintained at 4°C, 100% humidity), blotted with Whatman filter paper I (2 s blotting time, −7 blotting force), and vitrified in liquid ethane.
Cryo-EM data acquisition
Cryo-EM movies were collected on a Thermo Fisher Scientific Titan Krios 1 microscope operating at 300 keV using a Gatan K3 camera equipped with a Gatan energy filter. Movies were collected at ×105,000 magnification (pixel size 0.825 Å px−1) with a 1.75-s exposure and 15.6 e−/px/s fluence, providing a total dose of 40 e−/Å2, and were split into 40 frames. A series of movies were collected over a range of defoci from −1.4 μm to −3.0 μm, at an interval of 0.4 μm. Data acquisition was performed using aberration-free image shifts as employed in the Thermo Fisher Scientific “EPU” automated data acquisition software.
Cryo-EM data processing
Alignment of micrograph raw movie frames and correction to a single micrograph image were performed using UCSF MotionCor2 as implemented in RELION (Kimanius et al., 2021; Zheng et al., 2017). The contrast transfer function of each motion-corrected micrograph was estimated using CTFFIND-4.1 as implemented in RELION (Kimanius et al., 2021; Rohou and Grigorieff, 2015). Manual particle picking of 10 micrographs was used to train a Topaz model that was used to pick the entire dataset of 26,390 micrographs (Bepler et al., 2019) (Fig. S2 and Table S1). The particles picked by the first Topaz model were curated by two successive rounds of 2D classification in CryoSPARC (Punjani et al., 2017). 2D classification in CryoSPARC was always performed using batch sizes of 400 and 40 online-em iterations. Particles classified into class averages that resembled KMN were selected and used to train a second Topaz model in RELION that was once again used to pick all 26,390 micrographs.
Particles were separated into six distinct sets, based on the appearance of 2D class averages, using two successive rounds of 2D classification in CryoSPARC. Each set of particles was used to generate an ab initio model in CryoSPARC, yielding one KMN model, one additional protein model, and four decoy noise models. All six ab initio models were used as references for a noise decoy classification step using the heterogeneous refinement job type in CryoSPARC. Particles corresponding to the model that resembled the KMN complex were subjected to two further successive rounds of 2D classification, yielding 321,078 particles that corresponded to 2D class averages that resembled KMN. This set of particles was further processed in RELION for all subsequent steps. All 3D refinement and 3D classification jobs in RELION used Blush regularization, as implemented in RELION 5.0 (Kimanius et al., 2021; Kimanius et al., 2024).
The particles were used to generate an ab initio model, against which they were refined (successive unmasked and masked refinements) to reconstruct a cryo-EM density map with a resolution of 7.5 Å and discontinuous density for the Spc24 and Spc25 RWD domains and the Mis12cMtw1c head 2 domain.
To better resolve the Spc24 and Spc25 RWD domains, particles were subjected to focused 3D classification without alignment using a mask encompassing the CC3 region of the Mis12cMtw1c stalk domain, the Knl1c RWD domains, and the Spc24 and Spc25 RWD domains, and a T value of 25. A set of 113,688 particles corresponding to two 3D classes with improved continuity of the Spc24 and Spc25 RWD domain density were refined to reconstruct a cryo-EM density map with a resolution of 6.5 Å and discontinuous density for the Mis12cMtw1c head 2 domain. Signal corresponding to the Mis12cMtw1c head 2 domain was subtracted from the particle images, and the subtracted particles were refined to reconstruct a cryo-EM density map with a resolution of 6.0 Å. Two nonoverlapping masks were generated for multibody refinement: one encompassed part of the CC2 region of the Mis12cMtw1c stalk domain, the CC3 region of the Mis12cMtw1c stalk domain, the Knl1c RWD domains, and the Spc24 and Spc25 RWD domains (“apex mask 1”), while the other encompassed the Mis12cMtw1c head 1 domains, the CC1 region of the Mis12cMtw1c stalk domain, and the remaining segment of the CC2 region of the Mis12cMtw1c stalk domain (“base mask 1”). Multibody refinement using these masks yielded two cryo-EM density maps with global resolutions (GS-FSC) of 4.8 Å (“apex body 1”) and 4.9 Å (“base body 1”), respectively. The local resolutions of the reconstructions reached 4.2 Å and 4.5 Å in the central regions of the apex and base density maps, respectively (Fig. S2, E and F), which were sufficient to interpret with an AF2-predicted model (Jumper et al., 2021). To obtain a composite map of the KMN junction complex, the cryo-EM maps of the apex and base multibodies were docked into the consensus cryo-EM map (Fig. 1 B). This composite map was used to build a model of the S. cerevisiae KMN junction complex using AF2 structure predictions and Isolde model refinement (Croll, 2018; Jumper et al., 2021) as detailed below in “Cryo-EM molecular model building.”
To better resolve the Mis12cMtw1c head 2 domain, particles were subjected to focused 3D classification without alignment using a mask encompassing the Mis12cMtw1c head 1 and head 2 domains and the CC1 region of the Mis12cMtw1c stalk domain (Fig. S4 and Table S1). A set of 18,160 particles corresponding to a 3D class with continuous density for the Mis12cMtw1c head 2 domain were refined to reconstruct a cryo-EM density map with a resolution of 7.5 Å that retained discontinuous density for the Spc24 and Spc25 RWD domains. Signal corresponding to the Spc24 and Spc25 RWD domains was subtracted from the particle images, and the subtracted particle images were used to reconstruct a cryo-EM density map with a resolution of 7.2 Å. Two nonoverlapping masks were generated for multibody refinement: one encompassed part of the CC2 region of the Mis12cMtw1c stalk domain, the CC3 region of the Mis12cMtw1c stalk domain, and the Knl1c RWD domains (“apex mask 2”), while the other encompassed the Mis12cMtw1c head 1 and head 2 domains, the CC1 region of the Mis12cMtw1c stalk domain, and the remaining segment of the CC2 region of the Mis12cMtw1c stalk domain (“base mask 2”). Multibody refinement using these masks reconstructed a cryo-EM density map for the Mis12cMtw1c head 1 and head 2 domains and relevant sections of the stalk domain with a global resolution (GS-FSC) of 6.5 Å (“base body 2”).
Cryo-EM molecular model building
AF2 multimer structure predictions of Mis12cMtw1c:Spc24:Spc25 and Knl1c:Mis12cMtw1c, performed using full-length, wild-type proteins apart from Knl1Spc105 (from which residues 1–444 were excluded) and Dsn1 (from which residues 1–278 were excluded), were used to build a model for the KMN junction complex. A composite map of the KMN junction complex was obtained by docking apex body 1 and base body 1 into the cryo-EM density map reconstructed by the preceding refinement and used for model building.
The AF2 structure predictions were divided into five regions for model building. “Region one,” corresponding to Spc24 and Spc25 RWD domains interacting with Mis12Mtw1_Spc24-helix and Dsn1Cterm-helix helical motifs, comprised Spc24143–213, Spc25124–221, Mis12Mtw1_228–252, and Dsn1556–576. “Region two,” corresponding to the RWD domains of ZWINTKre28 and Knl1Spc105 interacting with the Mis12Mtw1_Cterm-helix and Nnf1Cterm-helix helical motifs, comprised Knl1Spc105_719–917, ZWINTKre28_280–368, Mis12Mtw1_274–289, and Nnf1184–201. “Region three,” corresponding to all of the CC3 and most of the CC2 regions of the Mis12cMtw1c stalk domain, comprised Dsn1483–547, Nnf1139–180, Nsl1143–216, and Mis12Mtw1_132–222. “Region four,” corresponding to the remainder of the CC2 and all of the CC1 regions of the Mis12cMtw1c stalk domains, comprised Dsn1431–482, Nnf1115–138, Nsl197–142, and Mis12Mtw1_116–131. “Region five,” comprising the Mis12cMtw1c head 1 domain, comprised Nnf11-114 and Mis12Mtw1_1–115. Isolde, as implemented in ChimeraX, was used to remodel and refine these five regions of the AF2 structure predictions into the composite map of the KMN junction complex (Croll, 2018; Goddard et al., 2018).
C-terminal residues of Nnf1, Mis12Mtw1, Dsn1, and Nsl1 in region five and region four were manually reconnected with the N-terminal residue of the corresponding chain in region four and region three, respectively, and refined into the density in Coot (Emsley et al., 2010) to yield “region tff.” The model comprising region one, region two, and region tff was subsequently refined and remodeled into the composite map using Isolde to yield the final model of the KMN junction complex.
To build the experimental model of the S. cerevisiae KMN junction complex with head 2, we docked the KMN junction complex (without head 2) and the AF2 prediction of the S. cerevisiae Mtw1Mis12 head 2 domain (Dsn1 residues 259–353 and Nsl1 residues 1–84), and the AF2 prediction of KlMtw1Mis12c, into the 6.5 Å KMN junction base body 2 cryo-EM map (Fig. S4 C and Table S1). The KlMtw1Mis12c model accounted for nearly all density in the cryo-EM map, whereas for the S. cerevisiae model of head 2, some density regions were not assigned, mainly a helical-like density associated with Dsn1 head 1 (Dsn1AI, Sc residues 229–255), the Dsn1 CC1–head 2 linker (Sc residues 354–365), and the Nsl1 CC1–head 2 linker (Sc residues 85–96) (Fig. S5, A, B, and E). We used the KlMtw1Mis12c model (Fig. S5, G and H) to guide complete building of an experimental model of ScMtw1Mis12c (Fig. 6, B and C).
Model refinement
Refinement was performed using the Phenix package (Liebschner et al., 2019) (Table S1).
AF2 structure predictions
Local installations of AF2 (Jumper et al., 2021) were used for all protein structure predictions in this study. The Colabfold implementation (Mirdita et al., 2022) of AF2 was used for all structure predictions other than for the K. lactis Mis12cMtw1c (KlMis12cMtw1c), which used the Colabfold 3 version. Unless otherwise stated, wild-type, full-length protein sequences deposited in UniProt were used for all protein structure predictions.
ITC experiments
Dsn1228–254 and Dsn1228–254,S240E,S250E peptides were synthesized by Alta BioScience with N-terminal acetylation and C-terminal GSAW extension and amidation. The final sequence of Dsn1228–254 was PHYIQRTRERKKSIGSQRGRRLSMLASGSAW, and Dsn1228–254,S240E,S250E was PHYIQRTRERKKEIGSQRGRRLEMLASGSAW. All protein complexes and peptides used in a given experiment were dialyzed for a minimum of 16 h and/or buffer-exchanged by size-exclusion chromatography into the same batch of ITC buffer (25 mM HEPES, pH 7.5, 100 mM NaCl, 1 mM TCEP). All experiments were performed using an Auto-iTC200 instrument (Malvern Instruments) at 25°C. In each experiment, 360 μl of protein complex was pipetted into the calorimeter cell. The protein complex loaded into the calorimeter cell contained Knl1c:Mis12cMtw1c with Knl1Spc105_HB-RWD and Dsn1Δ1–257 and either wild-type Mis12Mtw1 (KHB-RWDM Dsn1Δ257) or Mis12Mtw1_E69A,E73A,E77A mutant (KHB-RWDM Dsn1Δ257_Mis12-3A). Wild-type constructs of all other Knl1c and Mis12cMtw1c subunits were included. Titration of either the Dsn1228–254 or Dsn1228-254,S240E,S250E peptide into the cell was then performed by an initial injection of 0.5 μl, followed by 19 further injections of 2.0 μl each. Heat arising from the initial injection was discarded, and the MicroCal PEAQ-ITC analysis software 1.0.0.1258 (Malvern Instruments) was subsequently used to fit the change in the amount of heat released, integrated over the entire titration, to a single-site–binding model. Concentrations of the protein complex and peptide used for each experiment are provided in the relevant figure panel. Titrations were performed in duplicate or triplicate, and reported KD and n values were calculated as an average from all replicate results.
CENP-UAme1_1-33 (MDRDTKLAFRLRGSHSRRTDDIDDDVIVFKTPNW-amide), CENP-UAme1_1-33-Mut (MDRDTKLAFRLRGSHSRRTDDIDDAAAVAKAPNW-amide), and CENP-CMif2_1–38 (MDYMKLGLKSRKTGIDVKQDIPKDEYSMENIDDFFKDD-amide) peptides were synthesized by Alta BioScience. Peptides and proteins (KHB-RWDM and KHB-RWDM2E) were dialyzed for 16 h at 4°C against a buffer of 25 mM HEPES (pH 7.5), 100 mM NaCl, 0.5 mM TCEP. The ITC experiments were performed in triplicate as described above except at 20°C. Experiments were performed either two or three times (technical repeats).
Investigation of the function of Mis12cMtw1c motifs that form interfaces with Knl1c
To test the effect of deleting the Mis12cMtw1c motifs that form interfaces with Knl1c on Mis12cMtw1c assembly and interaction with Ndc80c, 4 μM concentration of wild-type Mis12cMtw1c or one of the three Mtw1c mutants (Mis12cMtw1c_Mis12ΔC, contained Mis12Mtw1_Δ272-C; Mis12cMtw1c_Nnf1ΔC, contained Nnf1Δ180-C; Mis12cMtw1c_Mis12ΔC-Nnf1ΔC, contained Mis12Mtw1_Δ272-C and Nnf1Δ180-C) was either individually diluted into KMN buffer, or mixed with 4 μM concentration of wild-type Ndc80c in KMN buffer. Mixtures of Ndc80c and wild-type or mutant Mis12cMtw1c were incubated on ice for 30 min to reconstitute the complex. 100 μl of individual protein complexes or reconstitution mixtures was loaded onto a Superose 6 3.2/300 size-exclusion chromatography column (Cytiva), and 100 μl eluate fractions were collected. Aliquots of each eluate fraction were mixed 1:1 (vol/vol) with 2xLDS-PAGE loading buffer (Thermo Fisher Scientific), supplemented with DTT, boiled for 3 min at 95°C, and analyzed by SDS-PAGE.
To test the effect of deleting the Mis12cMtw1c motifs that form interfaces with Knl1c on the interaction between Knl1c and Mis12cMtw1c, suspension cultures of High-5 insect cells were infected with one of two P3 suspension cultures, or two P3 cultures in combination, that were amplifying one of two sets of viruses. The first virus encoded ZWINTKre28_RWD fused to a C-terminal TS and Knl1Spc105_RWD fused to an N-terminal tag comprising tandem MBP and mEGFP tags. The second set of viruses encoded either wild-type Mis12cMtw1c, or one of the Mis12cMtw1c_Mis12ΔC or Mis12cMtw1c_Nnf1ΔC mutants. All viruses encoding Mis12cMtw1c contained genes that expressed Dsn1Δ1–278. The insect cell cultures were harvested 48 h after infection, when cell viability had dropped to 70–75%.
All subsequent steps were performed at 4°C or on ice. Cells were lysed by sonication in a lysis buffer containing 50 mM HEPES, pH 8.5, 200 mM NaCl, 8 mM benzamidine, 7.5% glycerol, 1 mM TCEP, 0.5 mM EDTA, 0.2 mM PMSF that was supplemented with cOmplete EDTA-free protease inhibitor tablets and Benzonase. The lysate was cleared by ultracentrifugation at 38,000×g for one h in a JA-25.50 rotor. A sample of the cleared supernatant was withdrawn and mixed 1:9 (volume/volume) with lysis buffer, mixed with 10 volume equivalents of 2xLDS-PAGE loading buffer (Thermo Fisher Scientific) supplemented with DTT, and boiled for 5 min at 95°C for analysis as an input sample by SDS-PAGE. Cleared supernatants were subsequently filtered and incubated while rolling with 0.5 ml of a 50% slurry of Strep-Tactin Superflow plus resin (Qiagen) in a wash buffer containing 50 mM HEPES, pH 8.0, 200 mM NaCl, 5% glycerol, 0.5 mM EDTA, 1 mM TCEP for 90 min. Resin was collected by centrifugation at 500×g for 3 min and washed with 10 ml of wash buffer. Resin washes were repeated, as above, a further four times. Resin was collected a final time by centrifugation, as above, and bound complexes were eluted with wash buffer containing 2.5 mM d-desthiobiotin. The resin was collected by centrifugation, as above, and 10 μl of eluate was withdrawn and mixed with an equal volume of 2xLDS-PAGE loading buffer (Thermo Fisher Scientific) that was supplemented with DTT. This sample of eluate was then boiled for 5 min and analyzed by SDS-PAGE.
Investigation of Dsn1 N-terminal intrinsically disordered domain function in Mis12cMtw1c auto-inhibition
To test the effect of deleting or mutating regions of the Dsn1 N-terminal disordered domain on Mis12cMtw1c auto-inhibition, 4 μM concentrations of Knl1c:Mis12cMtw1c complexes containing Knl1Spc105_HB-RWD and different Dsn1 constructs were mixed with 4 μM concentrations of either CENP-CMif2_1-63 or CENP-QU in KMN buffer. Knl1c:Mis12cMtw1c complexes used contained one of the following Dsn1 constructs: KHB-RWDM, contained full-length and wild-type Dsn1; KHB-RWDMS240E,S250E, contained Dsn1S240E,250E; KHB-RWDMDsn1Δ226, contained Dsn1Δ1–226; KHB-RWDMDsn1Δ257, contained Dsn1Δ1–257; KHB-RWDMDsn1Δ226,S240E,S250E, contained Dsn1Δ1–226,S240E,S250E. Protein mixtures were incubated together on ice for 30 min to attempt to reconstitute a protein complex. 100 μl of individual proteins or protein complexes or reconstitution mixtures was loaded onto a Superose 6 3.2/300 size-exclusion chromatography column (Cytiva) equilibrated in (20 mM HEPES, pH 7.5, 150 mM NaCl, 1 mM TCEP), and 100 μl eluate fractions were collected. Aliquots of each indicated eluate fraction were mixed 1:1 (volume/volume) with 2xLDS-PAGE loading buffer supplied by Thermo Fisher Scientific, supplemented with DTT, boiled for 3 min at 95°C, and analyzed by SDS-PAGE.
Yeast strain construction
We constructed S. cerevisiae strains encoding the OsTir1 ubiquitin ligase at the URA3 locus and a mAID3-FLAG5 C-terminal tag at either the endogenous NNF1 (encoding Nnf1) or MTW1 (encoding Mis12Mtw1) loci. Yeast strains constructed for this study are listed in Table S2. To construct strains encoding Mis12Mtw1-mAID3-FLAG5 (MTW1-mAID3-FLAG5 allele) or Nnf1-mAID3-FLAG5 (NNF1-mAID3FLAG5 allele), a degron cassette encoding mAID3-FLAG5 and a KanMX gene that provided resistance to G418 were amplified from plasmid pST1933 (Tanaka et al., 2015) through a PCR that used Q5 polymerase and oligonucleotide primers containing 48-bp 5′ extensions with homology to the relevant locus in the yeast genome. BY26972 strain yeast cells (Table S2) from an exponentially growing suspension culture were transformed with the cassette according to the previously detailed LiAc protocol (Gietz and Schiestl, 2007). In brief, cells were harvested by centrifugation, washed thrice with sterile Millipore water (MPW), and incubated with 360 μl transformation buffer (100 mM lithium acetate, 33% PEG 3350, 100 μg salmon sperm DNA) containing the degron cassette. Cells were transformed with the cassette through a 45 min heat shock at 42°C, and allowed to recover by standing in 1 ml of YEPD medium for 3 h at 22°C. Transformants were then selected by plating yeast cells on YEPD agar containing 500 μg/ml G418 (A1720-5G; Sigma-Aldrich) and grown at 30°C for 3–4 days. Individual colonies were picked and restreaked on fresh YEPD agar containing 500 μg/ml G418 twice, successively. Integration of the cassette was then screened by PCR amplification using Q5 polymerase and two primers directed against the 3′ end of the relevant gene and an internal region of the degron cassette. PCR products obtained by this method were sequenced to validate in-frame integration of the DNA sequences encoding the mAID3-FLAG5 tags at the 3′ end of the relevant gene.
Strains expressing Mis12Mtw1-mAID3-FLAG5 or Nnf1-mAID3-FLAG5 and an allele to be tested for its ability to rescue cell death were constructed as follows. Yeast strains expressing Mis12Mtw1-mAID3-FLAG5 or Nnf11-mAID3-FLAG5 were transformed, as above, with pRS304 (encoding MTW1 alleles) or pRS305 (encoding NNF1 alleles) plasmids that were cleaved with a restriction enzyme at a single site within the LEU2 (pRS304 plasmids) or TRP1 (pRS305 plasmids) selection marker. The plasmids contained the following alleles encoding the listed gene products: MTW1, full-length and wild-type Mis12Mtw1; mtw1ΔC, Mis12Mtw1_Δ272-C, NNF1, full-length and wild-type Nnf1; nnf1ΔC, Nnf1Δ180-C. Transformants were selected for by plating yeast cells on leucine dropout (MTW1 or mtw1ΔC transformants) or tryptophan dropout (NNF1 or nnf1ΔC transformants) agar media containing 500 μg/ml G418. Integration of the cassette at the LEU2 or TRP1 locus was screened using two PCRs that amplified across the 5′ and -3′ recombination junctions. The first PCR used a pair of oligonucleotide primers targeted against a region of the genome 5′ of LEU2 or TRP1 and against an internal region of the integrated cassette, and the second PCR used a pair of primers targeted against a region of the genome 3′ of LEU2 or TRP1 and against another internal region of the cassette. Positive transformants were stored in 50% glycerol at −80°C for later use.
All strains grew well on YEPD plates in the absence of IAA, showing that the incorporation of the mAID3-FLAG5 tag at the endogenous MTW1 and NNF1 loci, and rescue alleles at the exogenous loci, did not adversely affect cell growth (Fig. S3 E).
Auxin depletion assays
10 ml suspension cultures of each yeast strain were grown overnight at 30°C. The optical density at 600 nm of each suspension culture was measured in triplicate; yeast cells were subsequently diluted to OD600nm = 0.1, and then serially diluted 1:9 (vol/vol) over 4 further dilutions. 4 μl of each dilution was then applied to agar plates containing either YEPD medium, or YEPD medium and 0.5 mM IAA. Cells were grown at 30°C for 3 days and imaged.
Western blotting
To validate expression levels of the gene products of the MTW1 (Mis12Mtw1) and NNF1 (Nnf1) alleles integrated at ectopic sites, 40 ml of each cell culture was grown in YEPD until the culture reached an OD600nm between 0.7 and 2.0. At this point, 1 × 107 (MTW1-mAID3-FLAG5 strains) or 1.4 × 107 (NNF1-mAID3-FLAG5 strains) cells were withdrawn from the culture and processed for western blotting as described below.
Depletion of MTW1-mAID3-FLAG5 and NNF1-mAID3-FLAG5 gene products by the addition of IAA was monitored and validated by growing 40 ml suspension cultures of each strain in YEPD medium until the culture attained an OD600nm of between 0.7 and 2.0. This was followed by the addition of either IAA to a final concentration of 0.5 mM, or an equal volume of phosphate-buffered saline as a negative control. A volume of suspension culture containing 1 × 107MTW1-mAID3-FLAG5 strains or 1.4 × 107NNF1-mAID3-FLAG5 cells was then withdrawn from each culture at the indicated time points and processed for western blotting as described below.
All subsequent steps were performed at 22°C, unless otherwise indicated. Yeast cells were collected by centrifugation at 3,000×g for 3 min, resuspended in 1 ml of MPW, and pelleted by centrifugation at 12,000×g for 1 min. Whole-cell extracts were then prepared by incubation of the cell pellets in 50 μl of 0.2 M NaOH for 5 min, centrifugation for 1 min at 12,000×g, a wash of the cell pellet with 1 ml of MPW, and a final collection of the pellet by centrifugation as above. Pellets were then boiled for 3 min at 95°C in 50 μl of 1xLDS-PAGE loading buffer supplemented with DTT. The pellet was collected by centrifugation, and 10 μl of each supernatant was applied to an SDS-PAGE gel to separate proteins through application of a constant 210 V for 45 min. Proteins were transferred from the SDS-PAGE gel onto a Trans-Blot Turbo minigel format (Bio-Rad) 0.2 μm nitrocellulose membranes using a Trans-Blot Turbo transfer system. Membranes were blocked with 3% milk suspension (NNF1 gene product blots) or 5% milk suspension (MTW1 gene product blots) in phosphate-buffered saline containing 0.2% Tween-20 (PBS-T) for 30 min at 22°C. Membranes were then probed with the primary antibody detailed below at 4°C for 16 h in PBS-T to detect the protein of interest. To detect MTW1-mAID3-FLAG5 and NNF1-mAID3-FLAG5 gene products, a 1:1,000 (volume/volume) dilution of anti-FLAG antibody (Cell Signaling, Cat#D6W5B, rabbit monoclonal) was used. To detect NNF1-V53 and nnf1ΔC-V53 or MTW1-HA3 and mtw1ΔC expressed from the ectopically integrated loci, 1:3,333 dilutions of anti-V5 (Proteintech, Cat#14440-1-AP, rabbit) or anti-HA (Abcam, Cat#ab1424, mouse monoclonal) antibodies, respectively, were used. To detect alpha tubulin as a loading control, anti-α-tubulin (MCA78G; Bio-Rad, rat monoclonal) antibody was used.
Membranes were washed four times with PBS-T before incubation with a 1:3,333 (vol/vol) dilution of HRP-conjugated secondary antibody (donkey anti-rabbit, HRP-conjugated [Cat#SA1-200; Thermo Fisher Scientific], goat anti-rat IgG-HRP (Cat#2032; Santa Cruz Biotechnology), and sheep anti-mouse, HRP-conjugated [Cat#NXA931; Cytiva]) in PBS-T by rolling at 21°C for 1.5–2.5 h. Membranes were washed a further four times with PBS-T before visualization of the secondary antibody using chemiluminescence using the ECL Prime western blotting detection kit (Amersham) and imaging using a ChemiDoc imaging system (Bio-Rad).
Multiple sequence alignment
Multiple sequence alignments were performed with Clustal Omega using default settings and full-length, wild-type protein sequences deposited in UniProt unless otherwise indicated (Sievers et al., 2011). Sequence alignments were visualized using the Jalview workbench using a conservation score of 10 (Waterhouse et al., 2009).
Crosslinking mass spectrometry
Protein crosslinking reactions on the S. cerevisiae KHB-RWDM complex (100 μl at 0.5 mg/ml) were carried out with sulfo-SDA (2 mM concentration). Sulfo-SDA and the protein complex were mixed and incubated on ice for 5 min before being crosslinked for 10 s with 365-nm UV radiation from a home-built UV LED setup. Crosslinking reactions were quenched with the addition of ammonium bicarbonate to a final concentration of 50 mM. The quenched solution was reduced with 5 mM DTT and alkylated with 20 mM iodoacetamide. The SP3 protocol, as described (Batth et al., 2019; Hughes et al., 2019), was used to clean up and buffer-exchange the reduced and alkylated protein. In brief, for the SP3 protocol, proteins are washed with ethanol using magnetic beads for protein capture and binding. The proteins were resuspended in 100 mM NH4HCO3 and were digested with trypsin (Promega) at an enzyme-to-substrate ratio of 1:20, and protease max 0.1% (Promega). Digestion was carried out at 37°C for 16 h. Clean-up of peptide digests was carried out with HyperSep SpinTip P-20 (Thermo Fisher Scientific) C18 columns, using 60% acetonitrile as the elution solvent. Peptides were then evaporated to dryness via Speed Vac Plus (Savant).
Dried peptides were resuspended in 30% acetonitrile and were fractionated via SEC using a Superdex 30 Increase 3.2/300 column (Cytiva) at a flow rate of 20 μl/min using 30% (vol/vol) ACN/0.1 % (vol/vol) TFA as a mobile phase. Fractions are taken every 5 min, and the second to seventh fractions containing crosslinked peptides are collected. Dried peptides were suspended in 3% (vol/vol) acetonitrile and 0.1 % (vol/vol) formic acid and analyzed by nano-scale capillary LC-MS/MS using an UltiMate U3000 HPLC to deliver a flow of 300 nl/min. Peptides were trapped on a C18 Acclaim PepMap100 5 μm, 0.3 μm × 5 mm cartridge (Thermo Fisher Scientific) before separation on Aurora Ultimate C18, 1.7 μm, 75 μm × 25 cm (ionOpticks). Peptides were eluted on optimized gradients of 90 min and interfaced via an Easy-Spray ionization source to a tribrid quadrupole Orbitrap mass spectrometer (Orbitrap Eclipse, Thermo Fisher Scientific) equipped with FAIMS. MS data were acquired in data-dependent mode with a Top-25 method; high-resolution full mass scans were carried out (R = 120,000, m/z 400–1,550) followed by higher energy collision dissociation with stepped collision energy range 21, 30, 34% normalized collision energy. The tandem mass spectra were recorded (R = 60,000, isolation window m/z 1, dynamic exclusion 50 s). Mass spectrometry measurements were cycled for 3-s durations between FAIMS CV -45, and −60 V.
Crosslinking mass spectrometry data analysis
Xcalibur raw files were converted to MGF files using ProteoWizard, and crosslinks were analyzed by XiSearch (Chambers et al., 2012; Mendes et al., 2019). Search conditions used 3 maximum missed cleavages with a minimum peptide length of 5. Variable modifications used were carbamidomethylation of cysteine (57.02146 Da) and methionine oxidation (15.99491 Da). False discovery rate was set to 5%. Crosslinking mass spectrometry data were visualized and analyzed using xiVIEW (Combe et al., 2024).
Computational methods
The UCSF ChimeraX package was used to visualize cryo-EM density maps, AF2 structure predictions, deposited structures retrieved from the protein data bank, and crosslinking mass spectrometry data superimposed onto the structural models (Goddard et al., 2018; Pettersen et al., 2021).
Online supplemental material
Fig. S1 shows preparation of S. cerevisiae KMN complex sample for Cryo-EM and validation of in vivo protein depletion and in vivo rescue allele expression. Fig. S2 shows cryo-EM data processing to reconstruct the KMN junction complex. Fig. S3 shows biochemical analysis of Mis12Mtw1_Cterm-helix and Nnf1Cterm-helix function. Fig. S4 shows cryo-EM data processing to reconstruct Mis12cMtw1c head 2 domain. Fig. S5 shows modeling of contacts between Mis12cMtw1c head 1, head 2, and Dsn1N-IDR domains. Video 1 shows overview of the S. cerevisiae KMN junction complex. Video 2 shows predicted conformational change of Dsn1AI and head 2 accompanying ScMis12cMtw1c activation by Dsn1AI phosphorylation.
Data availability
Protein coordinates and cryo-EM maps were deposited at RCSB (https://www.rcsb.org/) and EMDB (https://www.ebi.ac.uk/emdb/), respectively (Table S1). The mass spectrometry proteomics data have been deposited to the ProteomeXchange Consortium via the PRIDE (Perez-Riverol et al., 2025) (https://www.ebi.ac.uk/pride/) partner repository with the dataset identifier PXD072662.
Acknowledgments
We are grateful to the LMB EM Facility for help with the EM data collection; to J. Grimmett, T. Darling, and I. Clayson for scientific computing; to J. Shi and K. Turton for help with insect cell expression; and to T. Dendooven, D. Kimanius, and S. Yatskevich for discussions. We thank G.E. Ghanim and T.H.D. Nguyen for the Ulp1 protease expression vector. For the purpose of open access, the authors have applied a CC BY public copyright license to any Author Accepted Manuscript version arising.
This work was supported by UKRI/Medical Research Council MC_UP_1201/6 (to D. Barford), Cancer Research UK C576/A25675 (to D. Barford), Cancer Research UK C576/A14109 (to D. Barford), and CRUK PhD studentship grant (to N.N. Turner). Open Access funding provided by MRC Laboratory of Molecular Biology.
Author contributions: Noah N. Turner: conceptualization, data curation, formal analysis, investigation, methodology, validation, visualization, and writing—original draft. Ziguo Zhang: investigation and methodology. Jing Yang: investigation and resources. Kyle W. Muir: conceptualization, methodology, and supervision. Stephen H. McLaughlin: investigation. Tomos Morgan: investigation. David Barford: conceptualization, data curation, formal analysis, funding acquisition, investigation, methodology, project administration, resources, supervision, validation, visualization, and writing—original draft, review, and editing.
References
Author notes
Disclosures: The authors declare no competing interests exist.
N.N. Turner current affiliation is John Innes Centre, Norwich, UK.
K.W. Muir current affiliation is Institute of Cell Biology, University of Edinburgh, Edinburgh, UK.






