Utrophin is normally confined to the neuromuscular junction (NMJ) in adult muscle and partially compensates for the loss of dystrophin in mdx mice. We show that Akt signaling and utrophin levels were diminished in sarcospan (SSPN)-deficient muscle. By creating several transgenic and knockout mice, we demonstrate that SSPN regulates Akt signaling to control utrophin expression. SSPN determined α-dystroglycan (α-DG) glycosylation by affecting levels of the NMJ-specific glycosyltransferase Galgt2. After cardiotoxin (CTX) injury, regenerating myofibers express utrophin and Galgt2-modified α-DG around the sarcolemma. SSPN-null mice displayed delayed differentiation after CTX injury caused by loss of utrophin and Akt signaling. Treatment of SSPN-null mice with viral Akt increased utrophin and restored muscle repair after injury, revealing an important role for the SSPN-Akt-utrophin signaling axis in regeneration. SSPN improved cell surface expression of utrophin by increasing transportation of utrophin and DG from endoplasmic reticulum/Golgi membranes. Our experiments reveal functions of utrophin in regeneration and new pathways that regulate utrophin expression at the cell surface.
Introduction
Duchenne muscular dystrophy (DMD) is an X-linked disorder that affects ∼1/3,500 live male births and is characterized by progressive skeletal muscle deterioration. DMD results from mutations in the dystrophin gene (Hoffman et al., 1987), which leads to loss of dystrophin protein and renders the sarcolemma susceptible to contraction-induced damage (Campbell and Kahl, 1989; Yoshida and Ozawa, 1990; Petrof et al., 1993). Dystrophin is a component of the dystrophin–glycoprotein complex (DGC), which is composed of integral and peripheral membrane proteins that physically connect the ECM to the intracellular cytoskeleton (Campbell and Kahl, 1989; Ervasti et al., 1990, 1991; Yoshida and Ozawa, 1990; Ervasti and Campbell, 1991). Recently, developments in force measurements have demonstrated that the DGC contributes to lateral force during muscle contractility (Ramaswamy et al., 2011). The most common in vivo model for DMD is the mdx mouse, which has an inherited, X-linked recessive mutation in dystrophin, resulting in loss of dystrophin protein from the sarcolemma (Allamand and Campbell, 2000). The mdx muscle is characterized by an absence of the entire DGC complex from the sarcolemma, which disrupts interaction of the sarcolemma with its surrounding ECM (Ervasti and Campbell, 1993). The significant reduction in muscle cell adhesion leads to cycles of muscle fiber degeneration/regeneration and eventually muscle cell death. Loss of appropriate connections between the muscle cell membrane and the ECM has emerged as a critical initiating event in many forms of muscular dystrophy and muscle-wasting disorders.
Within the DGC, dystrophin is anchored to the intracellular face of the sarcolemma by attachment to dystroglycan (DG). DG is a core component of the DGC and consists of two subunits produced from a single mRNA that is posttranslationally processed into α- and β-DG (Ibraghimov-Beskrovnaya et al., 1992, 1993). The N terminus of dystrophin interacts with the intracellular F-actin cytoskeleton, and the C-terminal region of dystrophin interacts with β-DG (Ervasti, 2007). Recent data have revealed that plectin-1, which binds F-actin and β-DG, contributes to the stability of these interactions (Rezniczek et al., 2007). Sarcospan (SSPN) forms a tight subcomplex with four sarcoglycans (SGs; α-, β-, γ-, and δ-SG), which are single-pass integral membrane glycoproteins (Crosbie et al., 1999a; Miller et al., 2007). The SG–SSPN subcomplex anchors α-DG to the sarcolemma, and absence of this subcomplex in SG-deficient muscle leads to destabilization of α-DG from the cell surface (Crosbie et al., 1997b, 1999b, 2000; Holt et al., 1998).
Identification of mechanisms that restore cell surface–ECM connection has the potential to affect a broad range of muscle-wasting disorders. Introduction of α7β1 integrin or the utrophin–glycoprotein complex (UGC) into mdx muscle functionally replaces the DGC by improving muscle cell adhesion to the ECM, thereby stabilizing the sarcolemma during contraction (Deconinck et al., 1997b; Gilbert et al., 1999; Burkin et al., 2001; Squire et al., 2002; Deol et al., 2007; Liu et al., 2012). Interestingly, these adhesion complexes are normally enriched at the myotendinous junction and postsynaptic region of the neuromuscular junction (NMJ; Khurana et al., 1991; Nguyen et al., 1991; Matsumura et al., 1992; Zhao et al., 1992; Martin et al., 1996; Tinsley et al., 1996; Grady et al., 1997a,b, 2000; Tinsley et al., 1998a; Burkin and Kaufman, 1999). Elegant studies have demonstrated that overexpression of α7β1D integrin or utrophin in dystrophin-deficient mdx mice results in amelioration of pathology (Tinsley et al., 1996, 1998b; Deconinck et al., 1997a; Rafael et al., 1998; Gilbert et al., 1999; Burkin et al., 2001, 2005; Fisher et al., 2001; Squire et al., 2002; Deol et al., 2007; Odom et al., 2008; Sonnemann et al., 2009; Liu et al., 2012). Utrophin is an autosomal homologue of dystrophin and interacts with the DGs and the SG–SSPN subcomplex to form the UGC, in which utrophin replaces the function of dystrophin (Love et al., 1989; Khurana et al., 1991; Matsumura et al., 1992; Peter et al., 2008).
We and others have previously reported that expression of activated Akt transgenes (Tgs) in mdx skeletal muscle causes broad sarcolemma localization of utrophin, providing evidence that activation of Akt signaling pathways is an important mechanism regulating utrophin expression (Peter and Crosbie, 2006; Blaauw et al., 2008, 2009; Peter et al., 2009; Kim et al., 2011). Introduction of the cytotoxic T cell (CT) N-acetyl galactosamine (GalNAc) transferase (Galgt2), the enzyme that adds a terminal β1,4 GalNAc glycan to create the CT antigen, ameliorates the dystrophic pathology in mdx mice by increasing the CT antigen modification of α-DG and broadening the UGC expression to the extrasynaptic sarcolemma (Nguyen et al., 2002; Xu et al., 2007a). We previously demonstrated that introducing SSPN into mdx mice alleviated symptoms of muscular dystrophy by increasing levels of utrophin around the extrasynaptic sarcolemma (Peter et al., 2008). SSPN is a 25-kD tetraspanin-like protein that possesses four transmembrane domains and two extracellular loops with binding domains for DG and the SGs (Crosbie et al., 1997a; Miller et al., 2007). In the current study, we investigate these mechanisms by testing whether SSPN activates pathways that are known to regulate utrophin in skeletal muscle.
Results
SSPN increases levels of all major adhesion complexes in a dose-dependent fashion
We generated new lines of SSPN transgenic mice exhibiting 0.5-, 1.5-, and 3.0-fold levels of SSPN overexpression with the rationale that analyzing such model systems would reveal SSPN-dependent molecular events that lead to increased utrophin expression and amelioration of pathology. SSPN-Tg males (wild type0.5 [WT0.5], WT1.5, and WT3.0) were crossed with mdx heterozygous females to generate dystrophin-deficient mice carrying the SSPN-Tg (mdx0.5, mdx1.5, and mdx3.0). Exogenous SSPN was robustly detected at the sarcolemma in all lines of transgenic WT mice, whereas higher levels of SSPN-Tg were required for stable membrane expression in mdx mice (Fig. 1 A). Interestingly, we found that 1.5- and 3.0-fold overexpression of SSPN in WT and mdx muscle increased localization of utrophin, dystrophin, and β1D integrin around the sarcolemma, demonstrating that SSPN positively affects protein levels of the major adhesion complexes in muscle (Fig. 1, B–D). Expression of the DGs and SGs was restored around the extrasynaptic sarcolemma of 1.5-fold SSPN transgenic mdx mice (mdx1.5) similar to the 3.0-fold SSPN transgenic mdx mice (mdx3.0), demonstrating that even lower levels of SSPN overexpression (1.5- vs. 3.0-fold) are able to stabilize the UGC and DGC around the extrasynaptic sarcolemma in WT and mdx mice (Fig. S1, A and B). Densitometry of immunoblots (Fig. S1 B) reveals that SSPN increases utrophin expression in a stepwise fashion (Fig. 1 E) without affecting utrophin mRNA levels (Fig. 1 F).
To investigate the histopathological consequences of SSPN expression in dystrophin-deficient muscle, transverse cryosections of transgenic WT (WT0.5, WT1.5, and WT3.0) and mdx (mdx0.5, mdx1.5, and mdx3.0) quadriceps were stained with hematoxylin and eosin (H&E; Fig. 2 A). Central nucleation, a marker of myofiber regeneration, was quantified from H&E-stained quadriceps samples. mdx muscles displayed elevated levels (50%) of regenerated myofibers with central nuclei, which was not altered in mdx0.5 and mdx1.5 mice (Fig. 2 B). However, amelioration of dystrophic pathology was evident in mdx3.0 muscle, as indicated by decreased central nucleation (Peter et al., 2008). As an additional test of mdx pathology, we performed a standard Evans blue dye tracer assay to assess membrane damage in SSPN transgenic mdx mice (Straub et al., 1997). Sarcolemmal integrity was not improved in mdx0.5 and mdx1.5 muscle (unpublished data), whereas mdx3.0 muscle exhibited dramatic reductions in membrane damage (Peter et al., 2008).
SSPN determines glycosylation of α-DG
Increasing cell surface glycosylation of α-DG by genetic introduction of glycosyltransferases improves utrophin levels at the extrasynaptic sarcolemma (Nguyen et al., 2002; Xu et al., 2007a). NMJ-specific glycosylation of α-DG is catalyzed by the Galgt2 that, like utrophin, is confined to the NMJ in normal skeletal muscle (Xia et al., 2002). Galgt2 catalyzes addition of the terminal β1,4 GalNAc residue onto the CT carbohydrate antigen (Smith and Lowe, 1994). Overexpression of Galgt2 in mdx muscle increases CT antigen modification of α-DG that enhances laminin-binding activity of α-DG (Nguyen et al., 2002; Xia et al., 2002).
To investigate whether SSPN affects glycosylation in a similar manner, we used the lectin Wisteria floribunda agglutinin (WFA) as a marker for NMJ-specific glycosylation of α-DG. WFA preferentially binds carbohydrate structures terminating in GalNAc linked to the 3 or 6 position of galactose. Because β1,4 GalNAc is an essential glycan of the CT carbohydrate, WFA binds glycoproteins bearing the CT antigen (Martin and Sanes, 1995; Hoyte et al., 2002; Xia et al., 2002; Martin, 2003; Xu et al., 2007a). We show that WFA binding is localized to NMJs (Fig. S2 A) in normal muscle, which are sites of enrichment for dystrophin- and utrophin-containing complexes in normal muscle. WFA binding is increased around the extrasynaptic sarcolemma of mdx muscle cryosections (Figs. 3 A and S2 B) in a pattern identical to that of mdx muscle transfected with the Galgt2 plasmid (Durko et al., 2010). We found that WFA binding to mdx0.5, mdx1.5, and mdx3.0 muscle was significantly improved around the extrasynaptic sarcolemma (Fig. 3 A) in a dose–response that is similar to utrophin expression (Fig. 1 B). To investigate the dependency of WFA binding on utrophin expression, we demonstrate that WFA binding is absent in utrophin-deficient mdx mice (Fig. 3 A). However, overexpression of constitutively active Akt in mdx muscle did not alter WFA binding (Fig. 3 B) despite increases in utrophin (Blaauw et al., 2008, 2009; Peter et al., 2009; Kim et al., 2011), revealing that Akt alone is unable to drive cell surface glycosylation in dystrophin deficiency.
The observation that SSPN improves cell surface glycosylation and utrophin expression suggests that SSPN affects glycan modifications of one or more utrophin-associated glycoproteins. To identify these proteins, we subjected skeletal muscle homogenates from SSPN-Tg and SSPN-Tg:mdx mice to WFA lectin affinity chromatography. Enriched proteins were eluted from solid-phase WFA columns using GalNAc and analyzed by ligand overlay assays and immunoblotting. To identify proteins that bound directly to WFA, nitrocellulose transfers of protein eluates were overlayed with biotinylated WFA. Robust WFA binding was evident in mdx muscle, which was further increased in mdx1.5 and mdx3.0 samples (Fig. 3, C and D). For all samples analyzed, WFA bound to a glycoprotein with a molecular mass identical to that of α-DG. This same WFA-reactive protein also bore the CT2 antigen as revealed by immunoblotting with CT2-specific antibodies (Fig. 3 C). We also show that the CT2 antigen antibody staining was highest in SSPN transgenic mdx samples. Identification of α-DG as the WFA and CT antigen-reactive glycoprotein was confirmed by immunoblotting with antibodies to α-DG (Fig. 3, C and D). Overexpression of Akt in mdx muscle did not improve WFA binding to α-DG in ligand overlay assays (Fig. 3 E), supporting immunofluorescence data (Fig. 3 B). Densitometry of WFA binding as a function of DG protein levels was performed to evaluate the relative extent of glycosylation on α-DG. We found that α-DGs from mdx1.5 and mdx3.0 were decorated with 1.8-fold more WFA-reactive glycans relative to mdx controls (Fig. 3 F).
Previous work has demonstrated that α-DG is the predominant glycoprotein modified with the CT carbohydrate in both mdx and Galgt2 transgenic skeletal muscle (Nguyen et al., 2002). Increased Galgt2 activity in mdx mice is the result of a twofold elevation in Galgt2 mRNA levels in mdx muscle relative to WT controls (Nguyen et al., 2002). Results from quantitative RT-PCR reveal that SSPN does not affect Galgt2 transcript levels in either normal or dystrophin-deficient muscles (Fig. 3 G). To investigate Galgt2 at the protein level, we probed immunoblots of total muscle protein lysates with antibodies to Galgt2 and found that all samples exhibited similar Galgt2 antibody staining per milligram of muscle protein (Fig. 3 H). Our data demonstrate that overexpression of SSPN alters glycosylation of α-DG without affecting the mRNA transcript or protein levels of Galgt2.
SSPN improves α-DG binding to laminin in dystrophin deficiency
SSPN transgenic expression improved laminin expression at the sarcolemma in both WT and dystrophin-deficient muscle (Fig. 4 A), which is supported by immunoblots of skeletal muscle homogenates probed with laminin antibodies (Fig. 4 B). We found that SSPN overexpression did not significantly alter levels of agrin in 1.5-fold SSPN-Tg:mdx mice, but plectin-1 was dramatically increased in mdx1.5 muscle (Fig. 4 B). Plectin-1 binds to intracellular cytoskeletal proteins, including F-actin, vimentin, and desmin as well as to β-DG, dystrophin, and utrophin (García-Alvarez et al., 2003; Hijikata et al., 2003; Litjens et al., 2005; Rezniczek et al., 2007). This further suggests that overexpression of SSPN facilitates and/or strengthens the association of the UGC, leading to its extrasynaptic stabilization in dystrophin-deficient mice. Laminin binding to α-DG was assessed by overlaying laminin protein onto skeletal muscle lysates enriched by succinylated WGA (sWGA) lectin chromatography, which binds glycoproteins bearing GlcNAc glycans, including the DGC and UGC (Crosbie et al., 1997b). Laminin binding to α-DG was restored to normal levels in the mdx3.0 and not in mdx1.5 samples (Fig. 4, C and D), revealing that restoration of laminin binding is necessary for amelioration of mdx pathology.
SSPN facilitates transportation of utrophin-DG from ER/Golgi to the cell surface
Based on the observation that many tetraspanins facilitate membrane trafficking of cell surface receptors, such as EGF receptor and integrins (Liu et al., 2007), we hypothesized that SSPN increases laminin binding by enhancing transportation of laminin-binding receptors to the cell surface. To explore this possibility, we purified ER/Golgi membrane vesicles from mdx and SSPN transgenic mdx skeletal muscle using standard protocols. Proteins from purified vesicles were analyzed by WFA overlay assay in addition to immunoblotting with antibodies to each of the UGC components as well as integrin. We found that the ER/Golgi compartments from mdx muscle contained robust levels of utrophin and its associated proteins (Fig. 4 E), whereas these same proteins are barely detectable at the mdx sarcolemma (Figs. 1 and S1). We also demonstrate, for the first time, that the ER/Golgi exhibits an abundance of truncated N-terminal dystrophin fragments produced from the premature termination codon (mdx mutation) in the dystrophin gene (Fig. 4 E). These dystrophin fragments lack the C-terminal region that forms the β-DG–interacting domain. We interpret these data to mean that truncated dystrophin fragments as well as utrophin are synthesized in mdx muscle but then retained in intracellular membrane compartments rather than properly transported to the sarcolemma. DGC and UGC proteins were detected at low levels in ER/Golgi membranes isolated from WT muscle (unpublished data).
Interestingly, utrophin levels are significantly reduced in ER/Golgi preparations from mdx1.5 and mdx3.0 samples (Fig. 4 E). WFA overlays of nitrocellulose transfers reveal significant GalNAc glycan modification of α-DG in ER/Golgi isolations from mdx muscle (Fig. 4 E). In contrast to the cell surface (Fig. 3 A), WFA binding to α-DG was significantly reduced in ER/Golgi vesicles from mdx1.5 and mdx3.0 (Fig. 4 E). Supporting the increase in WFA binding to α-DG at the sarcolemma in SSPN transgenic mdx mice, overexpression of SSPN increases the amount of Galgt2 protein that is available to glycosylate α-DG in the ER/Golgi (Fig. 4 E). The loss of SSPN from mdx muscle results in an increase in utrophin and GalNAc glycan-modified α-DG in the ER/Golgi compared with mdx muscle (Fig. 4 F). SSPN specifically affects the transportation of utrophin and its associated α-DG, accounting for the depletion of such complexes from the ER/Golgi. SSPN did not appear to affect levels of mutant dystrophin, the SGs, or β1D integrin found in the ER/Golgi, suggesting that SSPN’s effect is specific for the NMJ-specific utrophin–DG complexes.
Utrophin and glycosylation of α-DG are diminished in SSPN-null mice
We found that SSPN-deficient muscle exhibited normal localization of utrophin and enrichment of WFA binding to NMJ structures (Fig. S3, A and B). Although SSPN-deficient mice have been reported to maintain normal muscle physiology without perturbation of the DGC complex (Lebakken et al., 2000), we found that SSPN-deficient mice exhibit defects in the UGC. In fact, the SGs and integrin are reduced from the sarcolemma in SSPN-deficient muscle (Fig. S3 C). Analysis of sWGA-enriched samples revealed that levels of utrophin and α/β-DG are significantly reduced upon loss of SSPN (Fig. 5 A). Furthermore, analysis of WFA enrichments of skeletal muscle protein lysates revealed decreased glycosylation of α-DG in SSPN-deficient muscle, demonstrating that SSPN is an important regulator of posttranslational modification of α-DG (Fig. 5 B). To biochemically determine whether loss of SSPN affects the UGC, we isolated this complex from skeletal muscle of SSPN-null mice using sWGA lectin affinity chromatography followed by ultracentrifugation on 5–20% sucrose gradients. Only proteins that are tightly associated are maintained as a complex and migrate together during ultracentrifugation. Fractions were collected and analyzed by immunoblotting and WFA lectin overlay assay. Loss of SSPN reduced GalNAc modification of α-DG (denoted by WFA binding) and dramatically diminished utrophin association with the DG (Fig. 5 C). We noted a trend of decreased Galgt2 mRNA and protein levels in SSPN-null muscle compared with WT controls (Fig. 5, D and E), which accounts for the decreased glycosylation of α-DG revealed by low WFA binding to α-DG in SSPN deficiency. Utrophin mRNA levels are not altered by loss of SSPN (Fig. 5 E), providing further support that SSPN regulates utrophin protein in a posttranslational manner.
SSPN regulates utrophin levels and glycosylation of α-DG in mouse models of dystroglycanopathy
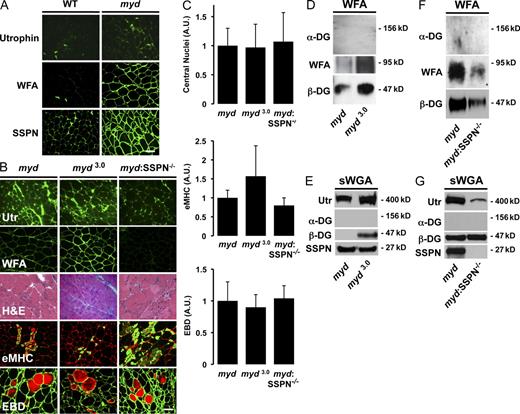
A group of muscular dystrophies referred to as the dystroglycanopathies results from hypoglycosylation of α-DG, which impairs DG function and muscle cell adhesion. A spontaneous mutation in the LARGE gene, which encodes a putative GlcNAc glycosyltransferase, causes muscular dystrophy in the myodystrophy (myd) mouse (Grewal et al., 2001). In myd muscle, α-DG is hypoglycosylated and exhibits severely reduced ligand binding activity as a result of loss of the glycan-laminin binding domain on α-DG (Holzfeind et al., 2002; Michele et al., 2002). LARGE mediates O-mannosyl phosphorylation of the mucin domain on α-DG by direct interaction with α-DG (Kanagawa et al., 2004; Yoshida-Moriguchi et al., 2010). Because SSPN regulates glycan modification of α-DG in WT and mdx mice, we set out to determine whether SSPN would evoke similar effects in a mouse model of dystroglycanopathy.
For these experiments, we first tested whether deficiency of the LARGE glycosyltransferase affected NMJ glycosylation of α-DG. We found that loss of the LARGE enzyme increases utrophin and SSPN staining and WFA binding around the extrasynaptic sarcolemma of myd muscle, as indicated by lectin overlay of skeletal muscle cryosections (Fig. 6 A). Introduction of the SSPN-Tg into skeletal muscle of myd mice further elevates WFA binding along with broad, extrasynaptic localization of utrophin (Fig. 6 B). Using SSPN-null mice, we demonstrate that removal of SSPN from myd muscle reduces the level of extrasynaptic utrophin and glycosylation of α-DG, as indicated by decreased WFA binding to myd sarcolemma in lectin overlay assays (Fig. 6 B). Although utrophin mRNA expression is elevated 3.0-fold in myd muscle relative to WT controls, SSPN did not further alter utrophin transcript levels in myd samples (Fig. 5 E). We found that pathology of myd muscle was unaffected by the loss of SSPN or SSPN overexpression, demonstrating that alterations in glycosylation of α-DG do not affect the absence of the laminin-binding domain on α-DG (Fig. 6, B and C). Robust expression of the DGC was detected around the sarcolemma of myd and SSPN-Tg:myd (myd 3.0) muscle (Fig. S4 A) and likewise in total protein immunoblots (Fig. S4 B). SSPN also increased integrin levels in myd 3.0 samples relative to myd controls (Fig. S4 B).
Analysis of WFA and sWGA enrichments demonstrates that glycosylation of α-DG and utrophin protein is increased in myd 3.0 muscle (Fig. 6, D and E). SSPN overexpression affects glycosylation of α-DG and utrophin expression in myd muscle in a manner that is similar to SSPN’s effects in mdx muscle, but the increased GalNAc modification of α-DG is unable to compensate for the loss of LARGE glycans (Fig. 6, D and E). Furthermore, we found that absence of SSPN protein nearly abolished WFA binding of α-DG prepared from myd:SSPN−/− muscle in overlay experiments and drastically reduced the amount of β-DG associated with α-DG (Fig. 6 F). Analysis of sWGA enrichments of SSPN-deficient myd muscles revealed that the loss of SSPN dramatically decreases levels of utrophin associated with β-DG (Fig. 6 G) and mildly reduces sarcolemma expression of the DGC (Fig. S4 C), whereas total protein levels in input lysates did not change (Fig. S4 D). These data suggest that NMJ-specific glycosyltransferases, such as Galgt2, are able to modify α-DG in the absence of LARGE glycans on α-DG. Our data suggest that GalNAc modifications of α-DG are independent of the O-mannose–linked glycans that constitute the major laminin-binding domain on α-DG.
SSPN increases utrophin levels by activation of Akt signaling
Also known as protein kinase B, the Akt family of serine/threonine kinases is activated downstream of cell surface receptor tyrosine kinases and the phosphoinositide 3-kinase pathway. Akt induces skeletal muscle hypertrophy in vitro and in vivo through activation of the mammalian target of rapamycin pathway (Bodine et al., 2001; Rommel et al., 2001; Pallafacchina et al., 2002; Takahashi et al., 2002). As a central node in growth factor signaling, Akt activity is subject to multiple regulatory inputs. Using an inducible Akt model system, we found that Akt activation in mdx muscle dramatically improved membrane stability by increasing sarcolemma UGC levels (Blaauw et al., 2008, 2009; Peter et al., 2009; Kim et al., 2011).
Using immunoblot analysis of quadriceps muscle lysates, we demonstrate that increased SSPN expression in mdx skeletal muscle dramatically induces Ser473 phosphorylation of Akt, thereby activating Akt pathways (Fig. 7 A). Downstream p70S6K signaling, which promotes cell growth and protein translation, is activated by SSPN expression in mdx1.5 muscle relative to mdx controls (Fig. 7 A). However, activation of GSK3β by phosphorylation was unaffected by overexpression of SSPN, suggesting that regulation of cell cycle via GSK3β pathways is not altered by SSPN (Vivanco and Sawyers, 2002). In WT mice, 1.5-fold SSPN overexpression has small, but detectable, effects on Akt signaling (Fig. 7 A). The trends in Akt activation are similar to that reported in Akt-transgenic mdx mice overexpressing phosphorylated Akt (mdxAkt), supporting a role of SSPN in activating downstream signaling pathways that regulate cell growth and protein translation (Fig. S5 A; Vivanco and Sawyers, 2002; Peter et al., 2009). Using immunoblot analysis, we demonstrate that Akt signaling is significantly affected by loss of SSPN as revealed by the nearly complete absence of Akt activation in SSPN-null muscle (Fig. 7 B). Downstream phosphorylation of p70S6K is barely detectable in muscle from SSPN−/− samples (Fig. 7 B). Loss of SSPN does not alter total protein levels of either Akt or p70S6K, demonstrating that SSPN is an upstream activator of Akt signaling.
We previously demonstrated that Akt does not associate with the DGC (Peter and Crosbie, 2006), but the question of whether Akt interacts with the UGC, integrin, or insulin-like growth factor receptor (IGF-R) was not investigated. To address this question, we purified the UGC from mdx skeletal muscle lysates using sWGA lectin chromatography. Akt is not glycosylated and will only adhere to the sWGA column by direct interaction with sWGA-associated proteins. We show that the UGC, integrin, and IGF-R are enriched in eluate samples from mdx mice (Fig. 7 C) and are not present in void fractions (Fig. S5 B). We demonstrate that a portion of the Akt pool is present in sWGA eluates from mdx muscle (Fig. 7 C). The remaining Akt is present in the sWGA void and likely represents the cytosolic fraction, in agreement with data from DMD muscle (Fig. S5 B; Peter and Crosbie, 2006). Data from WT muscle is provided for comparison and demonstrates that Akt is not retained on sWGA columns, which primarily contain DGC in high quantities. We found that Akt remained associated with an sWGA-binding glycoprotein in a utrophin- and α7 integrin–independent manner (Fig. 7 C).
Newly regenerating WT myofibers in cardiotoxin (CTX)-injured muscle robustly express utrophin throughout the extrasynaptic sarcolemma (Fig. 7 D). In fact, these same fibers are also highly reactive to WFA, suggesting that the canonical GalNAc modification of α-DG enriched at NMJs in mature muscle is also present during the early stages of myofiber regeneration.
SSPN regulates Akt signaling to control utrophin expression during muscle repair
Although it is well established that newly regenerated muscle fibers express high levels of utrophin around the extrasynaptic sarcolemma (Helliwell et al., 1992; Galvagni et al., 2002; Angus et al., 2005), the dependency of muscle regeneration on utrophin and SSPN expression is unknown. The expression of utrophin during myogenic differentiation (Gramolini and Jasmin, 1999) also suggests that utrophin may be critical for complete recovery from CTX injury. Quadriceps muscles from WT and SSPN-null mice were injected with CTX to induce muscle damage and were assessed at 2, 4, 7, and 14 d after injury using four criteria (Fig. 8). Overall muscle and sarcolemma damage appeared to be identical for WT and SSPN-null samples shortly after CTX treatment (day 2), indicating that muscles were injured to a similar extent (Fig. 9 A). Signs of muscle regeneration, denoted by embryonic myosin heavy chain (eMHC)–positive myofibers with centrally placed nuclei, appeared at day 4 after injury for both genotypes (Fig. 9 A). However, SSPN-deficient muscles displayed persistent damage at day 7 and regeneration at 7 and 14 d after injury, when WT muscles start to exhibit signs of successful repair by a reduction in newly regenerating fibers (Fig. 9 A). We show that utrophin expression was increased in CTX-treated WT muscles but that SSPN-deficient muscle failed to express utrophin after CTX injury (Fig. 9 B). Furthermore, activation of Akt was evident in regenerating WT muscles, but Akt phosphorylation was defective in SSPN nulls as shown by densitometry of immunoblots (Fig. 9 B). To determine whether increasing Akt signaling in SSPN−/− muscle would drive utrophin expression, thereby improving recovery from muscle damage, we pretreated quadriceps muscles with adenovirus expressing constitutively active Akt (Ad-caAkt) before CTX injury, which promotes muscle growth. Activation of Akt signaling dramatically improved regeneration in SSPN-deficient muscle similar to WT (Fig. 9 C). Importantly, Ad-caAkt treatment restored utrophin expression to normal levels after CTX injury in SSPN nulls (Fig. 9 D). The specificity of the Akt response is indicated by persistent lack of dystrophin and integrin in injured SSPN−/− muscle pretreated with Ad-caAkt (compare Fig. 9, B and D). Our findings reveal that a novel molecular mechanism in which SSPN regulates utrophin levels in an Akt-dependent manner is required for regeneration after injury (Fig. 10).
Discussion
We provide genetic and biochemical evidence that SSPN is a major regulator of Akt signaling, utrophin expression, and glycosylation of α-DG in skeletal muscle. Using transgenic overexpression models, we show that increasing SSPN results in a concomitant increase in utrophin, dystrophin, and α7β1 integrin around the extrasynaptic sarcolemma (Fig. 10). Furthermore, we use SSPN-null mice to demonstrate that loss of SSPN dramatically reduces utrophin association with its glycoprotein complex, supporting an important role of SSPN in maintaining structural integrity within the UGC. We provide the first biochemical data to demonstrate that SSPN is a significant determinant of glycosylation by regulating Galgt2 protein levels in the ER/Golgi. We demonstrate that SSPN-induced improvements in cell surface expression of α-DG result in increased laminin binding (Fig. 10). Loss of SSPN in WT mice impairs Akt signaling and decreases utrophin levels at the cell surface, whereas utrophin is increased in ER/Golgi. Our data demonstrate that SSPN is an important component of the utrophin-based compensatory mechanism in mdx mice.
SSPN forms complex interactions with neighboring SSPN proteins to form higher order structures that, like many tetraspanins, promote protein interactions within the membrane bilayer (Miller et al., 2007). Intramolecular disulfide cross-linking of cysteines within the large extracellular loop between transmembrane domains 3 and 4 is critical for formation of the SG–SSPN subcomplex (Miller et al., 2007). In support of this role, loss of tetraspanin expression has been shown to negatively affect cell surface expression of tetraspanin-associated integrins (Charrin et al., 2009). We provide the first evidence that SSPN affects transportation of utrophin–DG adhesion complexes in skeletal muscle. Conversely, loss of SSPN in mdx muscle increases the levels of utrophin and WFA-binding DG in the ER/Golgi, preventing the transport of these complexes to the sarcolemma. We demonstrate that N-terminal fragments of dystrophin, produced from the mdx premature termination codon, accumulate in the ER/Golgi compartments. These truncated dystrophin proteins are not transported to the cell surface, likely because of misfolding within the ER/Golgi. These findings raise the question of whether improper dystrophin folding during protein processing elicits ER stress, resulting in the unfolded protein response, which would be consistent with mislocalization of ER/Golgi compartments in mdx skeletal muscle (Percival et al., 2007).
We demonstrate that SSPN-null mice are deficient in their molecular and physiological responses to CTX induced muscle injury. SSPN-nulls are deficient in Akt signaling and utrophin expression, which we show are necessary for successful repair of damaged muscle fibers. Introduction of activated Akt into SSPN-deficient muscle rescues these molecular defects as observed by normalized expression of utrophin and effective muscle repair. We provide the first evidence that SSPN has multiple roles at the cell surface and within intracellular membrane compartments. Our results support a critical role of SSPN in UGC structure and reveal new functions for SSPN-Akt-utrophin in effective repair and regeneration after muscle injury.
SSPN is unique in that it improves expression of the three major compensatory adhesion complexes in skeletal muscle. SSPN offers many advantages over current therapeutic strategies to improve utrophin levels and laminin binding. The SSPN cDNA is very small and can be easily packaged into adeno-associated viral vectors for systemic delivery. In addition, SSPN is ubiquitously expressed in nonmuscle tissue and at low levels in dystrophin deficiency, suggesting that SSPN treatment is unlikely to pose an undesirable immune response, which has thwarted other viral-based approaches using dystrophin or utrophin. Our study has addressed the mechanistic targets of SSPN in muscle, which will facilitate future studies in developing SSPN as a therapeutic approach to the treatment of muscular dystrophy.
Materials and methods
Animal models
mdx and myd female breeders were purchased from Jackson ImmunoResearch Laboratories, Inc. Genotyping information is available from Jackson ImmunoResearch Laboratories, Inc. Transgenic constructs were engineered with the human skeletal actin promoter and VP1 intron (pBSX-HSAvpA expression vector) upstream of the full-length human SSPN ORF (available from GenBank/EMBL/DDBJ under accession no. AF016028) as described previously (Peter et al., 2007). Three lines were obtained from the University of California, Irvine Transgenic Mouse Facility: 0.5 SSPN-Tg, 1.5 SSPN-Tg, and 3.0 SSPN-Tg, which express ∼0.5-, 1.5-, and 3.0-fold levels of exogenous SSPN relative to endogenous SSPN levels. Transgenic mice were generated by microinjections of Tg DNA into the pronucleus of fertilized single-cell embryos (Transgenic Mouse Facility, University of California, Irvine). Males from each line were crossed to mdx heterozygous females to generate 0.5 SSPN-Tg:mdx, 1.5 SSPN-Tg:mdx, and 3.0 SSPN-Tg:mdx male mice. WT non-Tg, mdx, and SSPN-Tg littermates were used as controls. Males from each line were crossed to myd homozygous females, and the male and female progeny were crossed again to generate 0.5 SSPN-Tg:myd, 1.5 SSPN-Tg:myd, and 3.0 SSPN-Tg:myd mice. Wild-type non-Tg, myd, and SSPN-Tg littermates were used as controls. All mice were analyzed at 4–12 wk of age.
SSPN-deficient mice were a gift from K.P. Campbell (University of Iowa Medical School, Howard Hughes Medical Institute, Iowa City, IA; Lebakken et al., 2000). The SSPN-deficient embryonic stem cells were engineered by homologous recombination to lack a 7.6-kb fragment of DNA, which included 233 bp of intron 1, exon 2, and intron 2 and 1.8 kb of exon 3 (the entire coding region of exon 3). Genotypes were confirmed with the following oligonucleotide primers: SPNI1FA, 5′-ACTCCCTGGAATACAGAGGAACT-3′; SPNI2RA, 5′-TACAAGGGGACAGACACTCAGAC-3′; and neomycin-SSPN knockout, 5′-TTTCTCTTGATTCCCACTTTGTG-3′. PCR conditions were as follows: denaturation at 94°C for 2 min followed by 35 cycles of 1 min at 94°C, 1 min at 55°C, and 1.5 min at 72°C. SSPN-null males were crossed to mdx homozygous females. The resulting mdx heterozygous, SSPN heterozygous females were mated to SSPN heterozygous males to generate WT, SSPN-null, mdx, and mdx:SSPN-null males, which were analyzed at 3 wk of age. The identical crosses were performed with myd mice to generate WT, SSPN-null, myd, and myd:SSPN-null males that were analyzed at 4 wk of age. α7 integrin–deficient mice were a gift from D.J. Burkin (transferred from University of Nevada [Reno, NV] to University of California, Los Angeles [Los Angeles, CA]) and crossed with mdx mice as previously described (Rooney et al., 2006). The α7 integrin–deficient mice were created by replacing exon 1 of the α7 integrin gene with the lactose operon Z/neomycin cassette to permit expression of the β-galactosidase reporter gene from the α7 integrin promoter. Genotypes were confirmed with the following primers: a7PF10, 5′-TGAAGGAATGAGTGCACAGTGC-3′; a7exon1R1, 5′-AGATGCCTGTGGGCAGAGTAC-3′; and bgalR2, 5′-GACCTGCAGGCATGCAAGC-3′. The following cycling conditions were used: α7 WT band denaturation at 95°C for 4 min followed by 35 cycles of 1 min at 95°C, 1 min at 62°C, and 2 min at 72°C and α7-null band denaturation at 95°C for 4 min followed by 35 cycles of 1 min at 95°C, 1 min at 57.5°C, and 1 min at 72°C. Tissue was harvested at 3 wk of age. mdx:utrophin-null mice were a gift from J. Sanes (Harvard University, Cambridge, MA) and sent from the mouse colony of J. Chamberlain (University of Washington, Seattle, WA). Utrophin-null mice were generated with 137-bp deletion corresponding to bp 8,624–8,787 of the utrophin gene. The following primers and cycling conditions were used to confirm genotypes: (forward) constant, 5′-CTGAGTCAAACAGCTTGGAAGCCTCC-3′; (reverse) WT, 5′-TTGCAGTGTCTCCCAATAAGGTATGA-3′; (reverse) mutant, 5′-TGCCAAGTTCTAATTCCATCAGAAGCTG-3′; and denaturation at 95°C for 5 min followed by 40 cycles of 1 min at 95°C, 1 min at 65°C, and 1 min at 72°C. Tissues were harvested at 6 wk of age.
Akt transgenic mice (Izumiya et al., 2008) were a gift from K. Walsh (Boston University, Boston, MA) and crossed with mdx mice as previously described (Peter et al., 2009). Transgenic HA-tagged mouse myrAkt1 mice were created by pronuclear injection. Double transgenic mice were created by breeding tetracycline response element–myrAkt1 transgenic mice harboring the constitutively active form of mouse Akt1 controlled by the tetracycline-responsive promoter with muscle creatine kinase (MCK)–reverse tetracycline transactivator (rtTA) transgenic mice expressing the tetracycline transactivator controlled by a mutated skeletal MCK promoter. Single transgenic mice were used and treated with doxycycline as controls. Activation of the Akt-Tg was accomplished by treating 3-wk-old mice for 3 wk with 0.5 mg/ml doxycycline (Peter et al., 2009). The tetracycline response element–myrAkt1-Tg was amplified using the following primers: Tet-Akt #1, 5′-CTGGACTACTTGCACTCCGAGAAG-3′; and Tet-Akt #2, 5′-CTGTGTAGGGTCCTTCTTGAGCAG-3′. PCR conditions were denaturation at 95°C for 5 min followed by 30 cycles of 30 s at 95°C, 30 s at 68°C, and 1 min at 72°C. PCR amplifications of the MCK-rtTA-Tg was amplified using the following primers: MCK-rtTA #1, 5′-CATCTGCGGACTGGAAAAACAAC-3′; and MCK-rtTA #2, 5′-GCATCGGTAAACATCTGCTCAAAC-3′. PCR conditions were denaturation at 95°C for 5 min followed by 30 cycles of 30 s at 95°C, 30 s at 62°C, and 1 min at 72°C. Quadriceps muscles from female Akt S-Tg (WT single transgenic) and Akt D-Tg (WT double transgenic) and male Akt S-Tg:mdx and Akt D-Tg:mdx littermates were harvested from mice at 6 wk of age. Mice were maintained in the Life Sciences Vivarium, and all procedures were performed in accordance with guidelines set by the University of California, Los Angeles Institutional Animal Care and Use Committee.
Evans blue dye assay
Sarcolemma membrane damage was assessed using an Evans blue dye tracer analysis that was performed by an intraperitoneal injection of mice with 50 µl Evans blue dye (10 mg/ml in 10 mM sterile phosphate buffer and 150 mM NaCl, pH 7.4) per 10 g of body weight ≥8 h before dissection as described previously (Straub et al., 1997). Quadriceps muscles were processed as described in the next section. The percentage of Evans blue dye–positive fibers was obtained by counting the number of Evans blue dye–positive fibers in a whole quadriceps section and dividing by the total number of myofibers. Evans blue dye fibers fluoresce red in the microscope, and a counter stain with laminin delineates the outline of all myofibers.
Immunofluorescence and lectin overlay assays
Muscles were mounted in 10.2% polyvinyl alcohol/4.3% polyethylene glycol and flash frozen in liquid nitrogen–cooled isopentane. Muscles were stored in −80°C until further processing. 8-µm transverse sections were placed onto positively charged glass slides (Thermo Fisher Scientific) and stored at −80°C. Sections were acclimated to RT for 15 min and blocked with 3% BSA diluted in PBS for 30 min at RT. The avidin/biotin blocking kit (Vector Laboratories) was used according to manufacturer’s instructions. Mouse primary antibodies were prepared with the Mouse on Mouse blocking reagent (Vector Laboratories) as described by the manufacturer’s protocol. Sections were incubated in primary antibody in PBS at 4°C overnight with the following antibodies or lectin: dystrophin (MANDYS1; 1:5; Development Studies Hybridoma Bank), utrophin (MANCHO3, 1:5; Development Studies Hybridoma Bank), β-DG (MANDAG2; 1:50; Development Studies Hybridoma Bank), α-SG (VP-A105; 1:30; Vector Laboratories), β-SG (VP-B206; 1:30; Vector Laboratories), laminin (L9393; 1:25; Sigma-Aldrich), β1D integrin (MAB1900; 1:20; Millipore), human SSPN (affinity purified rabbit 15; 1:25), eMHC (F1.652; 1:25; Development Studies Hybridoma Bank), α-bungarotoxin conjugated to Alexa Fluor 555 (B35451; 1:200; Invitrogen), and WFA (B-1355; 1:500; Vector Laboratories). Polyclonal antibodies to detect exogenous (human) SSPN (SSPN aa 4–26; available from GenBank/EMBL/DDBJ under accession no. AF016028) and mouse SSPN (SSPN aa 1–26; GenBank accession no. U02487) were made by injecting rabbits separately with GST-mouse SSPN fusion protein or human SSPN peptide and affinity purified from rabbit serum (Peter et al., 2007). Primary antibodies were detected by biotinylated anti–rabbit (BA-1000; 1:500; Vector Laboratories) and biotinylated anti–mouse (BA-9200; 1:500; Vector Laboratories). Fluorescein (A-2001; 1:500; Vector Laboratories)- or Texas red (A-2006; 1:500; Vector Laboratories)–conjugated avidin D was used to detect secondary antibodies and biotinylated WFA. Both secondary and tertiary probes were diluted in PBS and incubated with sections for 1 h at RT. Sections were mounted in VECTASHIELD (Vector Laboratories) to prevent photobleaching. Sections were incubated with secondary and tertiary antibodies alone as a control for specificity. Antibody-stained sections were visualized using a fluorescent microscope (Axioplan 2; Carl Zeiss) equipped with a Plan Neofluar 40×, NA 1.3 oil differential interference contrast objective at RT, and images were captured under identical conditions using a digital color camera (AxioCam) and AxioVision Rel 4.5 software (Carl Zeiss). ImageJ software (National Institutes of Health) was used to merge all images with double labeling.
Histology
H&E staining was used for visualization of centrally placed nuclei as described previously (Peter and Crosbie, 2006). 8-µm transverse quadriceps sections were acclimated to RT for 15 min before beginning the staining procedure. Slides were incubated in hematoxylin for 5 min, washed in water for 2 min, incubated in eosin for 5 min, and dehydrated in 70, 80, 90, and 100% ethanol. Sections were then incubated in xylene for 10 min and mounted in Permount. All supplies for this procedure were purchased from Thermo Fisher Scientific. Whole quadriceps pictures were captured under identical conditions using a fluorescent microscope (Axioplan 2) and Axiovision Rel 4.5 software. The percentage of centrally nucleated fibers was assessed from six quadriceps of each genotype. The data are represented as a mean percentage of the total number of fibers in each whole quadriceps section.
Protein preparation from skeletal muscle
Total skeletal muscle was snap frozen in liquid nitrogen and stored at −80°C. For signaling blots, only quadriceps muscles were used. Tissues were ground to a fine powder using a mortar and pestle and then added to ice-cold radioimmunoprecipitation assay (RIPA; Thermo Fisher Scientific), modified RIPA (50 mM sodium fluoride, 1 mM sodium orthovanadate, 100 nM okadaic acid, and 5 nM microcystin-l-arginine), immunoprecipitation (IP) buffer (Thermo Fisher Scientific), or standard DGC buffer with 0.1% digitonin (Peter et al., 2008) with protease inhibitors (0.6 µg/ml pepstatin A, 0.5 µg/ml aprotinin, 0.5 µg/ml leupeptin, 0.75 mM benzamidine, 0.2 mM PMSF, 5 µM calpain I, and 5 µM calpeptin). Homogenates were rotated at 4°C for 1 h. Lysates were clarified by centrifugation at 15,000 rpm for 20 min at 4°C, protein concentration was determined using the DC Protein Assay (Bio-Rad Laboratories), and lysates were stored at −80°C.
Immunoblot analysis
Equal quantities (30, 50, and 60 µg) of protein samples were resolved on 4–20% precise protein gels (Thermo Fisher Scientific) by SDS-PAGE and transferred to nitrocellulose membranes (Millipore). An identical protein gel was stained with Coomassie blue stain to visualize total protein. 5% blotto (nonfat dry milk [Carnation] in TBS with 0.2% Tween 20 [Thermo Fisher Scientific]) was used to block membranes for 30 min at RT and incubate in primary antibodies overnight at 4°C. Incubations were performed with the following primary antibodies: dystrophin (MANDYS1; 1:2), utrophin (MANCHO3; 1:50), α-DG IIH6 (sc-53987; 1:500; Santa Cruz Biotechnology, Inc.), β-DG (MANDAG2; 1:250), α-SG (VP-A105; 1:100), β-SG (VP-B206; 1:100), γ-SG (VP-G803; 1:100), laminin (L9393; 1:5,000), β1D integrin (MAB1900; 1:100), α7A integrin (gift from D.J. Burkin; affinity-purified rabbit A2 345; 1:500), agrin (ab12358; 1:500; Abcam), plectin-1 (sc-33649; 1:200; Santa Cruz Biotechnology, Inc.), human SSPN (affinity-purified rabbit 15; 1:500), SSPN (affinity-purified rabbit 3; 1:5), Akt (9272; 1:750; Cell Signaling Technology), phospho-Akt (Ser473; 9271; 1:750; Cell Signaling Technology), p70S6K (9202; 1:250; Cell Signaling Technology), phospho-p70S6K (Thr389; 9336; 1:500; Cell Signaling Technology), phospho-GSK3β (Ser9; 9272; 1:750; Cell Signaling Technology), IGF-R (3027; 1:750; Cell Signaling Technology), phospho–IGF-R (3024; 1:1,000; Cell Signaling Technology), phospho–integrin-linked kinase (AB1076; 1:1,000; Millipore), Galgt2 (gift from P.T. Martin; 1:2,000; CT68 affinity-purified rabbit antiserum to KLRMKYFQDAYNQKD), CT2 (gift from P.T. Martin; 1:2; mouse IgM monoclonal antibody), HA (Biot-101L; 1:500; Covance), and glyceraldehyde 3-phosphate dehydrogenase (GAPDH; MAB374, 1:20,000; Millipore). Horseradish peroxidase–conjugated anti–rabbit IgG (GE Healthcare), anti–mouse IgG (GE Healthcare), anti–mouse IgM (Roche), and anti–goat IgG (Santa Cruz Biotechnology, Inc.) secondary antibodies were used at 1:2,000 dilutions in 5% blotto and incubated at RT for 3 h. Immunoblots were developed using enhanced chemiluminescence (SuperSignal West Pico Chemiluminescent Substrate; Thermo Fisher Scientific). Densitometry was quantified using an Alphaimager 2200 (Alpha Innotech). Autorads were exposed to white light, and the protein of interest was boxed. The same area was used for all blots from the same experiment for consistency. The mean integrated density value was recorded and normalized to controls.
sWGA and WFA enrichment of protein lysates
3.5-mg protein samples were incubated with 1.2 ml sWGA-conjugated agarose slurry (AL-1023S; Vector laboratories) or WFA-conjugated agarose slurry (AL-1353; Vector Laboratories) and gently rotated overnight at 4°C. sWGA and WFA agarose was washed four times in RIPA or standard DGC buffer (Peter et al., 2008) containing fresh protease inhibitors (0.6 µg/ml pepstatin A, 0.5 µg/ml aprotinin, 0.5 µg/ml leupeptin, 0.75 mM benzamidine, 0.2 mM PMSF, 5 µM calpain I, and 5 µM calpeptin) to remove unbound proteins. Bound proteins were eluted with 0.3 M GlcNAc (sWGA) or 0.3 M GalNAc (WFA; Sigma-Aldrich) and concentrated using filtration columns (Centricon Ultracel; Millipore) by centrifugation at 4,000 g for 20 min. Protein concentration was determined with the DC Protein Assay. Equal concentrations of eluates (10 µg) were resolved by SDS-PAGE and transferred to nitrocellulose membranes as described in the Immunoblot analysis section. Membranes were blocked with 5% blotto or 2% gelatin for 30 min and incubated in primary antibody diluted in 5% blotto or TBS with 0.2% Tween 20 and rocked overnight at 4°C. Immunoblotting was performed as described in the Immunoblot analysis section. All immunoblots were developed using enhanced chemiluminescence (SuperSignal West Pico Chemiluminescent Substrate).
Sucrose gradient ultracentrifugation
Protein preparation was performed as described in the Protein preparation from skeletal muscle section in IP lysis buffer (Thermo Fisher Scientific). The integrity of the UGC was determined by subjecting equal concentrations of sWGA eluates over 5–20% sucrose gradient ultracentrifugation. Gradients were mixed using the Gradient IP station (Biocomp), and sucrose gradients were centrifuged at 35,000 g in an ultracentrifuge (Optima L-90K; Beckman Coulter). 12 1-ml fractions were collected using the Gradient IP station and concentrated to 150 µl with centrifugal filters (Amicon Ultra; Millipore; Peter et al., 2008). Equal volumes of each fraction were resolved, transferred, and immunoblotted as described in the Immunoblot analysis section.
Laminin overlay assay
Membranes were prepared as described in sWGA and WFA enrichment of protein lysates. Membranes were blocked with 5% BSA in laminin-binding buffer (10 mM triethanolamine, 140 mM NaCl, 1 mM MgCl2, and 1 mM CaCl2, pH 7.6) followed by incubation of mouse ultrapure Engelbreth-Holm-Swarm laminin (354239; BD) in laminin-binding buffer for 6 h at 4°C. Membranes were washed and incubated with rabbit antilaminin (L9393; 1:5,000; Sigma-Aldrich) overnight at 4°C followed by horseradish peroxidase–conjugated anti–rabbit IgG or anti–mouse IgG (GE Healthcare) at RT for 3 h. Blots were developed by enhanced chemiluminescence (SuperSignal West Pico Chemiluminescent Substrate).
Quantitative RT-PCR
The RNeasy fibrous tissue kit (QIAGEN) was used according to the manufacturer’s instructions to isolate total RNA from gluteus maximus or quadriceps of 3–6-wk-old mice. Dissected muscles were stored in RNAlater (Invitrogen). RNA integrity was verified by visualization of RNA after electrophoresis through agarose. RNA concentrations were determined using a spectrophotometer (NanoDrop 1000; Thermo Fisher Scientific). Reverse transcription was performed using SuperScript III (Invitrogen) or Maxima First Strand cDNA Synthesis kit (Fermentas) with 3 µg of total RNA following the recommendations of the manufacturer. Quantitative real-time PCR was performed in triplicates on a TaqMan ABI PRISM 7900 (Applied Biosystems). PCR reaction mix for Galgt2 and the 18S ribosome consisted of a primer–probe mix, TaqMan Universal PCR master mix with AmpliTaq Gold DNA polymerase (Applied Biosystems), uracil-N-glycosylase (AmpErase; Applied Biosystems), deoxyribonucleotide triphosphates with deoxy-UTP, and a passive reference to minimize background fluorescence fluctuations (product no. 4304437; Applied Biosystems). After an initial hold of 2 min at 50°C to allow activation of AmpErase and 10 min at 95°C to activate the AmpliTaq polymerase, the samples were cycled 40 times at 95°C for 15 s and 60°C for 1 min.
Primers and probe against CT GalNAc transferase were custom made by Applied Biosystems and provided as a 20× reaction mix containing 18 µmol/liter each of primers (forward primer sequence, 5′-GATGTCCTGGAGAAAACCGAACT-3′; and reverse primer sequence, 5′-GCAGCCTGAACTGGTAAGTATTCC-3′) and 5 µmol/liter of probe (probe sequence, 5′-CCGCCCACCACATCC-3′). 18S ribosomal RNA probe contained VIC dye as the reporter, whereas all other probes had 6-carboxyfluorescein reporter dye at the 5′ end (Xu et al., 2007a,b). GAPDH mRNA (utrophin) and 18S ribosomal RNA (CT GalNAc transferase; 4308329; Applied Biosystems) were used as internal controls. The SYBR green quantitative PCR master mix (Maxima; Fermentas) was used for the utrophin and GAPDH reactions. GAPDH was specifically amplified using GAPDH forward (5′-ACTCCACTCACGGCAAATTC-3′) and GAPDH reverse (5′-TCTCCATGGTGGTGAAGACA-3′) primers, which specifically amplified a 171-bp target sequence in mouse GAPDH cDNA. Utrophin cDNA was amplified using utrophin forward (5′-GGGGAAGATGTGAGAGATTT-3′) and utrophin reverse (5′-GTGTGGTGAGGAGATACGAT-3′) primers, which specifically amplified a 548-bp target of the mouse utrophin (Jasmin et al., 1995; Peter et al., 2008). Cycling conditions were 95°C for 10 min followed by 40 cycles of 15 s at 95°C and 60 s at 60°C with data acquisition performed during the annealing/extension step, and relative gene expression was quantified by the 2−ΔΔCT method. Student’s t test was used for statistical analysis of significance.
ER/Golgi preps
ER/Golgi enrichments of total skeletal muscle were performed with the Endoplasmic Reticulum Enrichment kit (IMGENEX Corporation) according to instructions provided by the manufacturer. 50 µg of enrichments from WT, 1.5-fold SSPN-Tg, mdx, 1.5-fold SSPN-Tg:mdx, 3.0-fold SSPN-Tg:mdx, and mdx:SSPN-null muscle were separated by SDS-PAGE and transferred to nitrocellulose membranes as described in the Immunoblot analysis section. Immunoblotting was performed as described previously with the addition of antibodies against ER and Golgi markers: ATF6 (IMG-273; 1:100; IMGENEX Corporation) and GM130 (G7295; 1:1,000; Sigma-Aldrich).
CTX injury model and adenovirus injection
At 6 wk of age, the left quadriceps muscle of WT and SSPN-null male mice was injected with 200 µl of 10-µM CTX from Naja nigricollis (EMD) in PBS. An identical volume of PBS was injected into the contralateral quadriceps as a control. Quadriceps muscles were collected 2, 4, 7, and 14 d after injection. Mice treated with adenovirus containing constitutively active Akt (Ad-caAkt) were injected with 3.3 × 108 particle-forming units 48 h before CTX injury.
Online supplemental material
Fig. S1 contains immunofluorescence data for the SGs and DG on nontransgenic compared with transgenic mice on the WT and mdx background and total protein immunoblots for the adhesion complexes. Fig. S2 contains WFA overlays on WT and mdx mice. Fig. S3 contains immunofluorescence data in WT and SSPN-deficient mice. Fig. S4 contains immunofluorescence data and total protein immunoblots for the adhesion complexes in myd, SSPN transgenic myd, and SSPN-deficient myd mice. Fig. S5 contains immunoblot data for the Akt signaling in Akt transgenic mice and sWGA voids (unbound lysates) of WT, mdx, utrophin-deficient mdx, and α7 integrin–deficient mdx mice.
Acknowledgments
The authors thank M. Cross, N.J. Hsu, M.P. Huang, A. Iyengar, C. Ko, A. Kwok, G. Miller, M. Song, and R. Spence (University of California, Los Angeles, Los Angeles, CA) for technical assistance, Dr. T. Kitada for critically reading the manuscript, Dr. Linda Baum for helpful discussions, Dr. D.J. Burkin for sending the mdx:α7−/− mice from his colony, and Dr. J. Chamberlain for sending the mdx:utr−/− mice from his colony.
This work was supported by grants from the Genetic Mechanisms Predoctoral Training Fellowship US Public Health Service National Research Service Award (GM07104), Edith Hyde Fellowship, and the Eureka Fellowship to J.L. Marshall; Tegger Foundation and Swedish Research Council (524-2009-619) to J. Holmberg; Undergraduate Research Fellows Program to E. Chou; the Molecular, Cellular, and Integrative Physiology Predoctoral Training Fellowship (T32 GM65823), Edith Hyde Fellowship, Ursula Mandel Fellowship, Harold and Lillian Kraus American Heart Association Predoctoral Fellowship to A.K. Peter; National Institutes of Health/National Institute of Arthritis and Musculoskeletal and Skin Diseases (NIAMS; R01 AR047922) to P.T. Martin; and National Institutes of Health/NIAMS (R01 AR048179 and P30 AR057230) to R.H. Crosbie-Watson.
References
- CT
cytotoxic T cell
- CTX
cardiotoxin
- DG
dystroglycan
- DGC
dystrophin–glycoprotein complex
- DMD
Duchenne muscular dystrophy
- eMHC
embryonic myosin heavy chain
- GalNAc
N-acetyl galactosamine
- GAPDH
glyceraldehyde 3-phosphate dehydrogenase
- GlcNAc
N-acetyl glucosamine
- H&E
hematoxylin and eosin
- IGF-R
insulin-like growth factor receptor
- IP
immunoprecipitation
- MCK
muscle creatine kinase
- myd
myodystrophy
- NMJ
neuromuscular junction
- RIPA
radioimmunoprecipitation assay
- rtTA
reverse tetracycline transactivator
- SG
sarcoglycan
- SSPN
sarcospan
- sWGA
succinylated WGA
- Tg
transgene
- UGC
utrophin–glycoprotein complex
- WFA
Wisteria floribunda agglutinin
- WT
wild type
Author notes
A.K. Peter’s present address is Dept. of Medicine, University of California, San Diego, La Jolla, CA 92093.
![Figure 4. SSPN facilitates transportation of the UGC to the sarcolemma to restore laminin binding. (A) Transverse cryosections of quadriceps muscles from the indicated mice were stained with antilaminin antibodies. Bar, 50 µm. (B) Skeletal muscles were solubilized in RIPA buffer, and 50 µg of each protein lysate was resolved by SDS-PAGE. Immunoblotting was performed with indicated antibodies. GAPDH and Coomassie blue (CB) loading controls are shown in Fig. S1. (C and D) sWGA-enriched protein samples were analyzed for laminin binding. Laminin overlays (Lam O/L) represent binding to immobilized α-DG on nitrocellulose transfers. Blots were also stained with antibodies to α- and β-DG as indicated. (E) Proteins in ER and Golgi membranes (ER/Golgi) were purified from mdx, mdx1.5, and mdx3.0 muscles. Protein samples were resolved by SDS-PAGE and subjected to immunoblotting with the indicated antibodies. Staining with endogenous (mouse SSPN [mSSPN]) and exogenous (human SSPN [hSSPN]) is shown. ATF6 and GM130 served as protein markers for the ER and Golgi, respectively. (F) Proteins in ER and Golgi membranes (ER/Golgi) were purified from mdx (mdx) and SSPN-deficient mdx (mdx:SSPN−/−) muscles and analyzed by immunoblotting. WFA binding to α-DG was assessed using WFA ligand overlay assays (WFA O/L). Lam, laminin; O/L, overlay; Agr, agrin; PItn, plectin-1; Dys, dystrophin; FL, full length; Utr, utrophin; Intg, integrin.](https://cdn.rupress.org/rup/content_public/journal/jcb/197/7/10.1083_jcb.201110032/4/m_jcb_201110032r_fig4.jpeg?Expires=1777631215&Signature=s0yGV3BG545QQ6NzaL4DPJBpo30virD7MNfBVEc~LNxQ6bC1neACgIdr9SUXCX1B1FzdKmsAuWEYwgPEtetsa3IEUtR~wUfiNFJqPHHAwwNatcI8k1sqKi4TpHiMxJqayKjRGesLWI829rRR4myBeAp61B9hSRNHsx-vMn-Qp~yPny2blMZ6zULcqucg2OLcjDpU0~X02BLpKKdvIqISBwEE8J~gP0xRT3QAJP8hnbeFjVo1-cndoDGsW5svZ3hmz-u5KnmTWp5pvmMzf3OITlueTrNO7Xnrths71~akCzX5w52pSVDjX8eu17fBv2hos-puEl1tNOC0PIP6~z90PA__&Key-Pair-Id=APKAIE5G5CRDK6RD3PGA)


