Cellular senescence acts as a barrier to cancer progression, and microRNAs (miRNAs) are thought to be potential senescence regulators. However, whether senescence-associated miRNAs (SA-miRNAs) contribute to tumor suppression remains unknown. Here, we report that miR-22, a novel SA-miRNA, has an impact on tumorigenesis. miR-22 is up-regulated in human senescent fibroblasts and epithelial cells but down-regulated in various cancer cell lines. miR-22 overexpression induces growth suppression and acquisition of a senescent phenotype in human normal and cancer cells. miR-22 knockdown in presenescent fibroblasts decreased cell size, and cells became more compact. miR-22–induced senescence also decreases cell motility and inhibits cell invasion in vitro. Synthetic miR-22 delivery suppresses tumor growth and metastasis in vivo by inducing cellular senescence in a mouse model of breast carcinoma. We confirmed that CDK6, SIRT1, and Sp1, genes involved in the senescence program, are direct targets of miR-22. Our study provides the first evidence that miR-22 restores the cellular senescence program in cancer cells and acts as a tumor suppressor.
Introduction
Tumor progression is a multistep process wherein several defined events are common to cancer cells, such as uncontrolled proliferation and invasion (Hahn and Weinberg, 2002). Cellular senescence is characterized by an irreversible arrest of cell proliferation, so that it can prevent the aberrant and unlimited proliferation of tumor cells (Campisi, 2005). Senescent cells exhibit enlarged morphological changes and less motility than young cells, which may contribute to the suppression of cell migration, invasion, and metastasis (Chen et al., 2000). Oncogene-induced senescence is a cellular response, which can occur in vivo and provides a bona fide barrier to tumorigenesis (Narita and Lowe, 2005). Oncogene-induced senescence was found in premalignant tumors but not in more advanced malignant tumors (Braig et al., 2005; Collado et al., 2005). Therefore, cellular senescence acts as an important barrier to cancer and plays an important role in tumor suppression.
microRNAs (miRNAs) are a class of naturally occurring small noncoding RNAs that negatively regulate the stability and translation of target protein–coding mRNAs at the 3′ untranslated region (UTR). miRNAs typically target a cluster of genes rather than one specific gene (Bartel, 2004), a characteristic which allows them to play critical roles in a variety of biological processes such as cell proliferation, differentiation, apoptosis, and carcinogenesis (He and Hannon, 2004). Recently, a growing number of studies have documented the miRNA expression profiles in human cancers (Calin and Croce, 2006), suggesting that miRNAs emerge as novel biomarkers for various cancers. However, there is currently little information about miRNA profiling studies and biological effects of miRNAs in cellular senescence.
The senescence program is established and maintained by p53 and retinoblastoma protein (pRb) tumor suppressor pathways. The requirements of p53 and pRb for the induction of cellular senescence vary in their prominence depending on the genetic context, species, and cell type (Adams, 2007; Schmitt, 2007; Haferkamp et al., 2009). Recently, various studies have indicated that some miRNAs, such as miR-34a and miR-20a, induce senescence-like growth arrest through regulating cell cycle genes and senescence-associated genes involved in the p53 and/or pRb pathway (Tazawa et al., 2007; Poliseno et al., 2008; Sun et al., 2008). Such miRNAs play a direct role in senescence and are called senescence-associated miRNAs (SA-miRNAs; Lafferty-Whyte et al., 2009).
In the present study, we attempted to screen SA-miRNAs that control cellular senescence in human fibroblasts, and we report here that miR-22 is a novel SA-miRNA that functions in mediating cellular senescence. We studied the role of miR-22 in cellular senescence using human normal cells and cancer cell lines as an in vitro culture system as well as an in vivo mouse breast tumor model. Upon senescence, cells become flattened and enlarged and exhibit biochemical changes such as the increased perinuclear activity of senescence-associated β-galactosidase (SA-β-gal; Dimri et al., 1995; Narita et al., 2003). Another critical event during the cellular senescence process is a decrease in cell growth and cell motility. We found a widespread decrease of miR-22 expression in various human cancer cell lines. Introduction of miR-22 into cancer cells inhibits cell proliferation, accompanied by senescence-like cell morphology and a decrease in cell motility and invasiveness. We predicted the putative direct targets of miR-22 by the computational prediction of targets based on sequence match to the miRNA. We identified three targets, including CDK6, Sp1, and SIRT1, which are directly regulated by miR-22. Furthermore, silencing of these targets resulted in growth arrest and increased SA-β-gal activity, accompanied by pRB dephosphorylation. We confirmed that miR-22 regulated the pRb pathway of cellular senescence through targeting of CDK6 and SIRT1. Ectopic expression of CDK6, SIRT1, or Sp1 could partially rescue the senescence phenotypes in miR-22–transfected cells. Significantly, miR-22 injection suppresses tumor growth and metastasis in vivo by induction of senescence in breast tumor, suggesting that SA-miRNA miR-22 acts as an important barrier to cancer and plays an important role in tumor suppression. Our findings provide new insight for the role of SA-miRNAs between cellular senescence and tumorigenesis.
Results
miR-22 overexpression induces cellular senescence in human fibroblasts
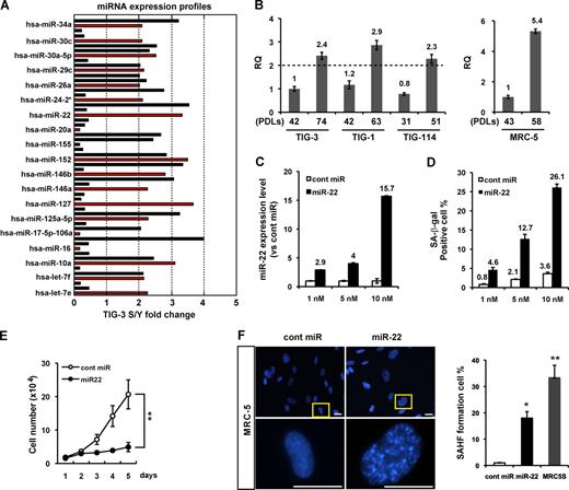
To identify miRNAs that control cellular senescence, we analyzed miRNA expression profiling by miRCURY locked nucleic acid (LNA) miRNA array in young and senescent TIG-3 fibroblasts (Fig. 1 A). We found that a set of altered expression miRNAs has been reported to be involved in cell growth and tumorigenesis (Fig. 1 A and Table S1). Among them, the majority of antigrowth miRNAs were expressed two– to fourfold more in senescent TIG-3 cells than in young cells. To confirm and validate the results, we performed 3D-Gene miRNA microarray to evaluate miRNA expression levels. Two kinds of microarray analysis showed that five miRNAs are uniformly up-regulated by twofold or greater in senescent compared with young cells. These include miR-22, miR-34a, miR-125a-5p, miR-24-2*, and miR-152, several of which, namely miR-34a and miR-125a-5p, are closely associated with senescence-like growth arrest and metastasis in cancer cells (Tazawa et al., 2007; Li et al., 2009; Wang et al., 2009). Here, we focused on miR-22 and evaluated the expression of miR-22 in young and senescent human diploid fibroblast strains. Quantitative (q) RT-PCR analysis confirmed that miR-22 expression was increased in senescent TIG-3 and other fibroblasts and even up-regulated by more than fivefold in senescent MRC-5 cells (Fig. 1 B). These findings suggest that miR-22 up-regulation is universal in senescent human fibroblasts.
To investigate the involvement of miR-22 in cellular senescence in human fibroblasts, we enforced miR-22 expression by introduction of mature miR-22 duplex into young fibroblasts. We first examined miR-22 expression level by qRT-PCR analysis at day 6 after direct transfection with miR-22 duplex into young MRC-5 cells (Fig. 1 C). Compared with the endogenous level of miR-22 in the senescent MRC-5 cells (fivefold higher than young cells), miR-22 was up-regulated by 2.9-fold (1 nM), 4-fold (5 nM), and 15.7-fold (10 nM) in MRC-5 cells, relative to control miRNA (cont miR) in each transfection group. Furthermore, miR-22 also increased SA-β-gal activity (Fig. 1 D), a well known senescence cytosolic biomarker, in a transfection dose-dependent manner, whereas cont miR did not induce SA-β-gal activity. These results imply that up-regulation of miR-22 expression is significant for the induction of senescence phenotypes. Because the cessation of cell proliferation is a hallmark of cellular senescence, we examined whether cell proliferation is altered by overexpression of miR-22. We observed that transfection of 10 nM miR-22 caused a remarkable inhibition of cell proliferation compared with that of cont miR (Fig. 1 E), and this growth inhibition by miR-22 is in a dose-dependent manner (not depicted). Senescence-associated heterochromatin foci (SAHF) formation is thought to be a senescence nuclei biomarker and is often observed in senescent fibroblasts (Dimri et al., 1995; Narita et al., 2003; Adams, 2007). We observed obvious SAHF formation in miR-22–transfected cells, and the percentage of SAHF-positive cells was significantly increased by miR-22 overexpression and was also increased in senescent MRC-5 cells (Fig. 1 F). This result is not cell type specific because other fibroblasts, such as IMR90, transfected with miR-22 appeared to be senescence phenotypes (unpublished data).
To ensure that the function of mature miRNA is not at a supraphysiological level, we repeated these experiments using a stable miRNA vector that mimics miRNA biological processing. Pre–miR-22 lentiviral construct (Lenti-Pre22), stably expressing miR-22 precursor in its native context, was used to study the effect of miR-22 on cellular senescence in MRC-5 fibroblasts. Lenti-Pre22–infected cells exhibited the enlarged senescence morphology and SA-β-gal–positive staining (Fig. 2 A). Compared with Lentiviral empty vector (Lenti-C), Lenti-Pre22 infection significantly increased SA-β-gal activity and caused growth arrest in MRC-5 cells (Fig. 2, A and B), which is similar to the effect of mature miR-22. Collectively, these results suggest that miR-22 is associated with cellular senescence, accompanied by the induction of major specific senescence-associated markers in human diploid fibroblasts.
Furthermore, we wondered how knockdown of miR-22 impacts cellular senescence phenotypes and whether a reduced expression of miR-22 would impede the progression of senescence and extend the life span in fibroblasts. miRZip anti–miR-22 expression lentivector (anti-22), which can stably express anti–miR-22 and provide permanent miR-22 inhibition, was used to infect young (44 population doubling level [PDL]) and presenescent (54 PDL) MRC-5 cells. We observed that Leni-Pre22–infected young MRC-5 cells demonstrated enlarged senescent morphological changes (Fig. 2 C, GFP-labeled cells marked with yellow arrowheads). In contrast, anti-22–infected young MRC-5 cells seemed smaller and younger than anti-22 empty vector (anti-C)–treated cells (Fig. 2 D). For presenescent MRC-5 cells, stable knockdown of miR-22 caused obvious morphological changes, exhibiting small and thin morphology (Fig. 2 C, GFP-labeled cells marked with arrows), whereas those cells that failed to be infected exhibited enlarged senescent morphology (Fig. 2 C, white triangles) within the same field under the fluorescent microscope. Presenescent MRC-5 cells entered senescence and demonstrated obvious SA-β-gal staining as time passed. Anti-22–infected presenescent MRC-5 cells maintained small and thin morphology for >2 wk with a decreased percentage of SA-β-gal–positive cells (Fig. 2 E), and there appeared to be a significant decrease in cell size and percentage of cells distributed in a large-sized group (Fig. 2 F), compared with senescent anti-C–treated cells. Although stable knockdown of miR-22 exhibited neither the promotion of cell proliferation nor the extension of the life span (not depicted), this might be a result of irreversible growth arrest in senescent cells. These findings suggest the requirement of miR-22 in mediating senescence and indicate that miR-22 inhibition is indeed an obstacle for the progression of senescence in fibroblasts.
miR-22 overexpression induces growth suppression and senescence-like phenotypes in human breast epithelial and cancer cells
Senescence has been most widely studied in fibroblasts in vitro but is also well defined in other cell types, such as epithelial cells which are the origin of most carcinoma (Narita et al., 2003). Expression of human telomerase reverse transcriptase (hTERT) in certain cell types has been shown to extend cellular life span without malignant transformation. To investigate the effect of miR-22 on cellular senescence in human epithelial cells, we used hTERT-infected HMEC184 (184hTERT) cells that possess the unlimited proliferation capacity of HMEC184 cells and are regarded as immortalized. We found that miR-22 was expressed higher by >2.5-fold in senescent HMEC184 (22 PDL) than in 184hTERT cells that have a similar miR-22 expression level to that of normal young HMEC184 (Fig. 3 A). Compared with immortalized 184hTERT cells, a widespread decrease in miR-22 level was observed in various human cancer cells (Fig. 3 A), indicating that miR-22 may have an intrinsic function in tumor suppression associated with various human malignancies.
To test this notion, we first evaluated the effect of miR-22 on cell growth and SA-β-gal activity in human breast epithelial cells and two breast cancer cell lines. We found that miR-22 significantly inhibited cell growth in 184hTERT, MCF7, and MDA-MB-231-luc-D3H2LN (called MDA-D3 for short; Fig. 3 B). We noted that mature miR-22 caused remarkable and characteristic morphological alterations, including enlarged cellular size and a flattened shape (Fig. 3 C), and significantly increased SA-β-gal activity in the three cells (Fig. 3 D). Furthermore, we confirmed that overexpression of premiR-22 in MDA-D3 cells also significantly induced senescence-specific morphological changes, increased SA-β-gal activity (Fig. 3 E), and inhibited cell growth (Fig. 3 F), similar to the effect of mature miR-22.
The marked induction of senescence by miR-22 in human breast cancer cells prompted us to investigate whether miR-22 induces cellular senescence in other human cancer cells. Therefore, we further studied the effect of miR-22 in the human cervical carcinoma cell line SiHa. We confirmed the dose-dependent increase in miR-22 expression level (Fig. 4 A) and SA-β-gal activity (Fig. 4 B) after direct transfection of miR-22 in SiHa cells, whereas cont miR affected neither the cell growth nor the SA-β-gal activity. Introduction of 10 nM miR-22 resulted in cells exhibiting a senescence-like flattened shape and SA-β-gal–positive staining (Fig. 4 C), and it induced remarkable growth suppression compared with that of cont miR (Fig. 4 D). Because senescent cells never reenter the cell cycle and appear to decrease in DNA synthesis, we performed FACS analysis and quantity analysis of BrdU incorporation in SiHa cells. miR-22 overexpression induced cell cycle arrest at G1 phase, accompanied by the decrease in percentages of S phase (Fig. 4 E). The inhibitory effect of miR-22 on cell cycle progression has also been recently reported in other cancer cells (Ting et al., 2010). Furthermore, miR-22 resulted in the decrease of BrdU incorporation in comparison with cont miR or miR-34a (Fig. 4 F), indicating impaired DNA replication in miR-22–transfected cells during the S phase of the cell cycle. In addition, we confirmed that miR-22 expression was increased in Lenti-Pre22–infected SiHa cells (Fig. 4 G) close to the expression level of miR-22 (10 nM). Lenti-Pre22 also induced senescence-specific morphological changes, increased SA-β-gal activity, and inhibited cell growth (Fig. 4, H and I), indicating the induction of cellular senescence by miR-22 overexpression in SiHa cells.
Moreover, we did not observe any significant increase in TUNEL-positive apoptotic cells in miR-22–transfected SiHa and MDA-D3 cells (Fig. S1, A and B). These findings suggest that the growth suppression induced by miR-22 overexpression was caused by the induction of G1 arrest in cellular senescence rather than apoptosis. In reverse, miR-22 knockdown in cancer cells resulted in various morphological changes and differential timing of apoptosis in different cell lines. Anti-22–infected SiHa cells appeared to be small and underwent apoptosis at day 6 after infection (Fig. S1 C), whereas MDA-D3 cells became rounded and apoptotic cells were observed in anti-22–infected cells from the third day after infection (Fig. S1 D), which might be because the timelines for the progression of different cells through apoptosis vary in different cell lines (Jessel et al., 2002).
Various findings have suggested the critical role of telomere shortening in contributing to cellular senescence in human cells (Deng et al., 2008). Telomeric 3′-overhang (G-tail) is essential for proper telomere function (Tahara et al., 2005). Here, overexpression of miR-22 had no effect on the length of either total telomere or G-tail (Fig. S2), indicating that miR-22–induced senescence is possibly independent of telomere shortening.
SIRT1, Sp1, and CDK6 are direct targets of miR-22
miRNAs are known to suppress hundreds of mRNA targets, resulting in global changes in the cellular phenotype of cells (He and Hannon, 2004). We therefore make an effort to identify potential targets for miR-22 using both in silico and experimental approaches. We used a consensus approach with three widely used types of software (miRanda, TargetScan, and PicTar) to perform the target prediction. After overlapping prediction analysis, we screened those genes that were down-regulated upon senescence and implicated in cell growth and cell cycle regulation. Based on this, SIRT1, Sp1, and CDK6 were selected to be putative miR-22 target genes. The mRNAs of SIRT1 and Sp1 contain putative binding sites for miR-22 in their 3′-UTRs, and each site is broadly conservative among mammals. CDK6 mRNA contains three miR-22 binding sites in the 3′-UTR, whereas it is different in conservation for each site (Fig. 5 A).
To address those genes directly regulated by miR-22, we performed luciferase reporter assay. We constructed pmirGLO full-length 3′-UTR of both SIRT1 and Sp1. Because the full-length 3′-UTR of CDK6 is too long (∼10 kbp), human CDK6 3′-UTR containing three binding sites (6 kbp) was amplified and cloned into pmirGLO vector. Furthermore, to study which site in the 3′-UTR of each gene is important, we engineered luciferase reporters that have exact binding sites of 3′-UTRs of these genes including the wild type (WT) and two mutant UTRs (Mut1 and Mut2), as shown in Fig. 5 C. In SiHa and MDA-D3 cells, miR-22 significantly reduced the luciferase activities of the full-length 3′-UTR (Fig. 5 B) or WT SIRT1, SP1, and CDK6 (site 1 and site 3) reporters (Fig. 5 D), compared with the negative cont miR. In contrast, neither Mut1 (deletion of seed region) nor Mut2 of mutant reporters was repressed by miR-22, which indicates that these target sites directly mediate the repression (Fig. 5 E). In addition, this down-regulation was not seen in WT construct of CDK6 site 2, possibly because of poorly conserved sites among mammals. These results provide experimental evidence that miR-22 can directly repress translation initiation of SIRT1, SP1, and CDK6.
Western blot analysis showed that overexpression of miR-22 markedly down-regulated SIRT1, SP1, and CDK6 in SiHa and MDA-D3 cells (Fig. 5 F). Moreover, we confirmed that SIRT1 and CDK6 were down-regulated in senescent MRC-5 fibroblasts and HMEC184 epithelial cells, accompanied by a decrease in pRB phosphorylation at ser807/811 (Fig. 5 G). This indicates that SIRT1 and CDK6 are senescence-associated genes that are involved in cellular senescence possibly through the pRb pathway. Sp1 was not detected because of its low expression level in these cells.
Furthermore, silencing of these target genes by siRNAs resulted in growth arrest (Fig. 6 A) and increased SA-β-gal activity in MRC-5 fibroblasts and MDA-D3 cells (Fig. 6 B), as well as morphological changes (not depicted), similar with miR-22–induced senescence phenotypes. We confirmed that the siRNAs against SIRT1 and CDK6 knocked down the expression of SIRT1 and CDK6 and caused dephosphorylation of pRB at ser807/811 (Fig. 6, C and E), which was also induced by either mature miR-22 or premiR-22 overexpression in various different cells (Fig. 6, D and F). In addition, p53 protein level did not change in MRC-5 and MDA-D3 cells, but p53 expression is up-regulated in miR-22–transfected SiHa cells (Fig. 6 F). These findings indicate that miR-22 may affect the pRb pathway of cellular senescence by targeting SIRT1 and CDK6.
Lastly, we attempted to determine whether overexpression of any of the three genes could rescue the senescence phenotype in cells overexpressing miR-22. We forced SiHa or MDA-D3 cells to express SIRT1, Sp1, or CDK6 using plasmid constructs lacking 3′-UTRs of these genes. Indeed, miR-22–induced cell growth repression and SA-β-gal activity were partially rescued by the introduction of SIRT1, CDK6, or Sp1 in either SiHa cells (Fig. 6, G and H) or MDA-D3 cells (not depicted), although it seemed weak for the effect of Sp1 overexpression on cell growth, which might be because of the indirect role of Sp1 in the pRb pathway of senescence. Collectively, these findings suggest that SIRT1, Sp1, and CDK6 play an important role in miR-22–induced senescence.
miR-22 alters tumor cell morphology and suppresses cell invasiveness in vitro
Changes in cell morphology are important parameters of cancer invasion and metastasis. We performed high content analysis using Operetta to measure the morphology area of all the cells transfected with miR-22, miR-34a, or cont miR on each well of a 96-well plate (Fig. 7 A and Fig. S3 B) and analyzed cell size distribution (Fig. 7 B). We found there were significant differences in cell size distribution between miR-22–treated cells and other cells. miR-22 remarkably increased cell morphology area up to 1.6-fold overall and raised percentages of cells distributed in large cell size groups in comparison with cont miR or miR-34a, revealing that miR-22 triggers senescence morphological changes in tumor cells. In addition, miR-22–treated cells contain enhanced actin stress fibers (Fig. 7 A) similar to senescent fibroblasts, indicating that those cells are less motile (Chen et al., 2000; Belguise et al., 2005). We observed that senescent fibroblasts and Lenti-Pre22–infected cancer cells exhibiting large flattened senescence-like morphology appeared to decrease in cell movement (Fig. S4 and Videos 1–4, large GFP-positive cells), indicating that miR-22–induced senescence morphology in cancer cells could be attributed to the suppression of cell motility. Matrigel invasion assay showed that miR-22 significantly reduced the number of invaded cells in SiHa and MDA-D3 cells (Fig. 7 C), indicating that the invasive potential of cancer cells was severely affected by miR-22. Therefore, the inhibition of cancer cell invasion by miR-22 may be a result of the induction of cellular senescence.
miR-22 inhibits tumor growth and metastatic potential of aggressive breast cancer in vivo
We next asked whether miR-22 overexpression would also induce senescence in vivo and suppress tumor growth and metastasis in vivo. Using breast cancer tumor models, the cont miR–treated mice showed the apparent presence of primary tumor, whereas those injected with miR-22 complex exhibited no increase in the luminescence of primary tumor during the same observation period (Fig. 8 A, left). Judging from photon count between the cont miR– and miR-22–treated groups at the two points of the experiment, miR-22 treatment resulted in a mean decrease in tumor growth of 41.3% at day 39 (P = 0.04; not depicted) and 66% at day 46 (P = 0.005; Fig. 8 A, right), suggesting that miR-22 exerted significant tumor growth suppression in vivo. We also compared tumor metastasis with important organs in the two groups and were surprised to find that miR-22 delivery resulted in the inhibition of distant metastasis in the liver, kidney, spleen, stomach, and small intestine (Fig. 8 B). There were significant differences in the whole body of mice between the cont miR– and miR-22–treated groups on day 46 (P = 0.004), indicating the inhibition of metastasis by injection with miR-22 in vivo.
We also confirmed that synthetic miR-22 was delivered into primary tumor by quantitation of the miR-22 level in tumor (Fig. 8 C). Furthermore, the number of SA-β-gal–positive cells in miR-22–treated tumor dramatically increased, correlated with the amount of miR-22 in tumor (Fig. 8 D). In addition, we did not observe SA-β-gal–positive cells in nontumor cells such as vascular endothelial cells and other stroma cells of mice. Moreover, we found that the morphologies of the tumors were different; the cells in cont miR–treated groups were densely packed and slightly elongated, whereas those in miR-22–treated groups were larger and more irregularly shaped (Fig. 8 E). Pathologically, vacuolation and nuclear pyknosis associated with degradation of tumor cells were found in miR-22–treated tumor tissues. Therefore, it is possible that induction of cellular senescence in tumor cells may result in these pathological changes.
The progression toward metastasis formation requires proliferation of tumor cells at primary sites and distant sites. Notably, the expression of Ki-67 in miR-22–treated groups was significantly lower than that in cont miR–treated groups and nontreated groups (Fig. 8 F), indicating the inhibition of cell proliferation in tumor tissues treated with miR-22. Together, these findings suggest that miR-22 significantly induced cellular senescence in breast cancer in vivo, consequently inhibiting tumor growth and metastasis in vivo.
Discussion
The present study for the first time reported the functional effect of miR-22 as a novel regulator of cellular senescence in normal human and cancer cells and addressed the inhibitory role of miR-22 in tumor growth and metastasis, suggesting that miR-22–induced senescence acts as a barrier to cancer progression in vitro and in vivo. Our study extends the current understanding of SA-miRNAs in tumorigenesis by unraveling the role of miR-22 in cellular senescence and tumor suppression. miRNAs present a mechanism in which genes involved in a variety of different signaling pathways can be regulated simultaneously (He and Hannon, 2004; Lafferty-Whyte et al., 2009). Not only does miR-22–induced senescence inhibit unlimited tumor cell proliferation, senescence morphological changes also suppress tumor cell motility and invasion, partially because of enhanced actin stress fibers in cancer cells, indicating that the induction of senescence contributes to the suppression of tumor cell growth, invasion, and metastasis in vitro and in vivo.
Our study shows that miR-22 is differentially expressed in normal human and cancer cells. Consistent with our results, miR-22 dysregulation in cancer and human diseases has been documented in several miRNA profiling experiments. miR-22 is down-regulated in intrahepatic cholangiocarcinoma (Kawahigashi et al., 2009) and silenced in acute lymphoblastic leukemia (Li et al., 2010) and hepatocellular carcinoma (Calin et al., 2004) but up-regulated in osteoarthritis (Iliopoulos et al., 2008). These varying levels of miR-22 expression may suggest different requirements for alterations in their target gene pathways. miR-22 regulates a repertoire of cancer-related genes; however, there is no indication of the importance of miR-22 in tumorigenesis through targeting senescence-associated genes. In the present study, gain-of-function and loss-of-function phenotypes of miR-22 demonstrated the role of miR-22 as a positive regulator of cellular senescence and identified SIRT1, Sp1, and CDK6 as critical targets of miR-22 in the senescence signaling pathway.
Previous studies have documented that SIRT1, Sp1, and CDK6 might act on the p53 and/or pRb pathway. (Ota et al., 2006; Ruas et al., 2007; Tapias et al., 2008; Brooks et al., 2009) SIRT1 plays an important role in the longevity and cellular senescence of most organisms through directly modulating the p16–pRb signaling pathway (Huang et al., 2008) as well as p53 and other proteins (Solomon et al., 2006; Brooks and Gu, 2009). The Sp1 transcription factor regulates the expression of multiple cell cycle genes, including the p53 and Sp1 gene itself (Koutsodontis et al., 2001; Tapias et al., 2008). CDK6 protein has been understood to phosphorylate pRB and delay senescence (Ruas et al., 2007; Ohtani et al., 2009). Our study demonstrated that miR-22 induced the dephosphorylation of pRB by targeting SIRT1 and CDK6. Collectively, we suppose that miR-22 regulates cellular senescence through connecting SIRT1, Sp1, and CDK6 to affect the pRb pathway and might coordinate p53 and other signaling pathways of cellular senescence in a cell type– and genetic context–dependent manner.
The ability of miRNAs to affect many mRNAs is similar to the ability of transcription factors to regulate many promoters simultaneously. Recent studies demonstrate that miR-22 constitutes a feedback loop with c-myc and MYCBP and forms a regulatory loop in the phosphatase and tensin homolog–AKT pathway (Iliopoulos et al., 2008; Pandey and Picard, 2009; Bar and Dikstein, 2010; Xiong et al., 2010). The human miR-22 gene is located in a minimal loss of heterozygosity region on chromosome 17 close to p53 (Calin et al., 2004). We predict that miR-22 might induce complex changes and the extensive cooperation between miR-22 and p53 known to be involved in the senescence program, which remains to be elucidated.
miR-22 has been shown to be ubiquitously expressed in human cells and various tissues (Neely et al., 2006). Expression of miR-22 increases after the induction of stem cell differentiation and in erythropoiesis, which indicates that it might have an important role in cell development and differentiation (Choong et al., 2007; Gangaraju and Lin, 2009). miR-22 is highly expressed in mammary progenitor cells, implicating its possible role in progenitor self-renewal (Ibarra et al., 2007). To date, there is no indication of miR-22 function in normal human cells. In our study, miR-22 is particularly up-regulated upon cellular senescence in human fibroblasts and epithelial cells, and overexpression of miR-22 induced senescence phenotypes in these cells, indicating that miR-22 might emerge as the principal regulator that controls cell functions in physiological and pathophysiological settings. However, it is obscure in the mechanism that controls the increased expression of miR-22 during senescence. We attempted stable knockdown of miR-22 in early-passage MRC-5 (Fig. 2 D) and IMR90 cells (unpublished data), which resulted in both of the cells seeming younger than untreated cells. Furthermore, we investigated how stable knockdown of miR-22 affected late-passage MRC-5 cells. Our results demonstrated that those anti-22–infected presenescent MRC-5 cells appeared to be small, thin, and young with the decrease in cell morphology area and fewer SA-β-gal–positive cells (Fig. 2, C–F), indicating that inhibition of miR-22 is an obstacle for cells to undergo senescence. Given our finding that miR-22 induces cellular senescence in human fibroblasts in vitro, it will be interesting to determine whether miR-22 is involved in human aging in vivo.
It has been reported that the regulation of proliferation signaling, cytoskeletal remodeling, and apoptosis survival pathways would logically be required to create the senescent cell phenotype, which can be regulated by SA-miRNAs with differential timings of these complex signaling cascades (Lafferty-Whyte et al., 2009). These might give an explanation to the distinct effects of miR-22 knockdown on cell proliferation, morphology, and viability in various cells. We observed that actin stress fibers were enhanced in miR-22–transfected enlarged cells (Fig. 7 A), whereas anti-22–infected cells appeared to be small and to have fewer stress fibers (unpublished data). Moreover, we noted that cytoskeleton arrangement and focal adhesion turnover occurred with differential timing in various anti-22–infected cells and thus might affect cell growth, adhesion, and survival, which needs to be confirmed in a further study. In addition, miR-22 expression level is quite low in various cancer cells, and permanent inhibition of miR-22 induced apoptosis, indicating that miR-22 kept to a certain level seems to be essential for cellular survival. It has been reported that miR-22 targets the phosphatase and tensin homolog and anti-22 induces apoptosis in different cancer cells (Bar and Dikstein, 2010; Liu et al., 2010), which is consistent with our results.
In this study, miR-22 inhibits the proliferation of human breast cancer metastasis cell lines (MDA-D3) both in vitro and in vivo through induction of genetic reprogramming of the senescent pathway. Synthetic miR-22 injection significantly suppresses tumor growth and metastasis in a mouse model of breast cancer metastasis, indicating the therapeutic potential of miR-22 in breast cancer metastasis. Currently, the emergence of new technologies that use synthetic miRNA mimics or anti–miRNA oligonucleotides holds great promise in clinical miRNA therapy (Garofalo and Croce, 2011). The first clinical trial for LNA-antimiR-122–based hepatitis C therapeutics was initiated after the successful therapeutic application of miR-122 antagonism in mice (Elmén et al., 2008), whereas the clinical application of synthetic miRNA mimics has not been reported. Synthetic miR-22 mimic treatment in cancer will become a significant scientific and therapeutic challenge.
SA-miRNAs, such as miR-22, induce cellular senescence without causing apoptosis in cancer cells and subsequently result in tumor suppression (Fig. S5), providing a novel promising approach for the next generation of cancer therapy using nucleic acid biomedicine. We propose that permanent micromanaging of cancer cells by inducing senescence phenotypes using SA-miRNAs may be novel and efficient for protecting recurrent cancer after conventional cancer treatments without causing side effects.
Materials and methods
Cell culture
MRC-5 cells were grown in DME/F12 (1:1, vol/vol) supplemented with SAP (0.2 mM serine, 0.1 mM aspartic acid, and 1.0 mM pyruvate). MDA-MB-231-luc-D3H2LN is a luciferase-expressing cell line that was derived from MDA-MB-231 cells, maintained in RPMI1640 medium. Other human fibroblasts and cancer cells were cultured in DME. All media were supplemented with 10% FBS (vol/vol). HMEC184 cells were cultured in MEGM BulletKit (Takara Bio Inc.). TIG-3 (74–76 PDL), TIG-1 (63 PDL), TIG-114 (51 PDL), MRC-5 (58–60 PDL), and HMEC184 (22 PDL) were cultured for 2–4 wk as senescent normal cells. MRC-5 (41–51 PDL) and 184hTERT (84–100 PDL) were used as young fibroblasts and immortalized epithelial cells, respectively.
miRNA microarray
Total RNAs were harvested from young (42 PDL) and senescent (74 PDL) TIG-3 fibroblasts using the traditional acid guanidinium-phenol-chloroform extraction method and quantified with a spectrophotometer (NanoDrop; Thermo Fisher Scientific). Microarray analysis of miRNA expression was performed by both miRCURY LNA miRNA Array (Exiqon) and 3D-Gene microarray (Toray).
Real-time qPCR
Total RNA was extracted from the cells and tissues using the miRNeasy Mini kit (QIAGEN). The expression of miRNA was quantified by miRNA assays (TaqMan; Applied Biosystems). Real-time qRT-PCR was performed using a real-time PCR system (ABI StepOne and StepOnePlus; Applied Biosystems) and LightCycle 480 (Roche). Expression of miRNA was defined from the threshold cycle, and relative expression levels were calculated using the 2−ΔΔCt method after normalization with reference to the expression of U6 small nuclear RNA.
Transient miRNA/siRNA transfection and plasmid transfection
Hsa-miR-22 duplex and negative control were obtained from QIAGEN. siRNAs targeting SIRT1, Sp1, CDK6, and negative control siRNA were purchased from Invitrogen. Cells were transfected with 10 nM of either miRNA or siRNA (except as mentioned) using Lipofectamine RNAiMax (Invitrogen) according to the manufacturer’s protocol. Transfection efficiency under the conditions we adopted in this study was estimated to be >90% according to our observations made using a fluorescence-labeled double-stranded siRNA.
For rescue experiments, the expression plasmids used were pcDNA3.1-SIRT1 (a gift from B. Marshall, Gladstone Institute, San Francisco, CA), pCMVneo-CDK6 (provided by S. Van den Heuvel, Utrecht University, Utrecht, Netherlands), and CMV-Sp1 (Addgene). These constructs contain the encoding region of mRNA but lack the 3′-UTR of these genes. Cells were first transfected with miRNA in a 60-mm dish for 24 h and sequentially transfected with 0.25 µg of plasmid DNA using Lipofectamine LTX Plus reagent (Invitrogen) according to the manufacturer’s protocol. The overexpression of SIRT1, Sp1, and CDK6 was confirmed by Western blotting. After a 24-h incubation, cells were seeded to 35-mm-diameter dishes and incubated for 4 d until cell proliferation assay and SA-β-gal assay.
Lentivirus infection
Lentiviruses were generated by cotransfecting 0.9 µg of lentiviral vector (premiR-22, miRZip, anti–miR-22, or empty vectors; System Biosciences) and 2.7 µg of packaging plasmid mix (1:1:1 for 0.9 µg pPACK-H1-GAG, pPACK-H1-Rev, and pVSV-G) in 293T cells using Lipofectamine LTX Plus reagent. Supernatants were collected 48 h after transfection, filtered through a 0.45-µm membrane, and directly used to infect cells. Cells were observed and images were acquired using a 10× objective with fluorescent microscopy (Axiovert 200M; Carl Zeiss) in combination with a camera (AxioCam; Carl Zeiss) and AxioVision software (Carl Zeiss) at room temperature.
Cell proliferation and SA-β-gal assay
For cell proliferation assay, 48 h after transfection or infection, 3–5 × 104 cells were seeded in a series of 35-mm-diameter dishes and counted for the indicated days. For cytochemical and histochemical detection of SA-β-gal activity, SA-β-gal staining was performed as described previously (Debacq-Chainiaux et al., 2009). SA-β-gal–positive cells were quantified by counting positive and negative cells at 100× magnification in at least five random independent fields. Pictures were taken with a 10× phase-contrast objective on a light microscope (IMT-2; Olympus) with a camera using Image saver (AE-6905; ATTO) at room temperature.
Automated image acquisition
SiHa cells were seeded in a 96-well Viewplate (PerkinElmer) and transfected with cont miR, miR-22, or miR-34a for 72 h. To measure cell size and F-actin, cells were fixed by 4% PFA and stained with the actin marker Rhodamine phalloidin (1:40; Invitrogen; provided by S. Kobayashi and H. Kishi, Yamaguchi University, Ube, Japan). For BrdU quantitative analysis, cells were pulse labeled with 10 µM BrdU (Sigma-Aldrich) for 1 h at 37°C, incubated with 5% CO2, and fixed by 70% ice-cold ethanol for 30 min at room temperature. Cells were treated with 2N HCl for 20 min, neutralized with 0.2 M Tris-HCl, pH 7.5, and permeabilized with 0.1% Triton X-100 for 5 min, followed by the mouse anti-BrdU (1:200; Dako) and incubation for 1 h. Cells were then stained with anti–mouse AF488 (1:500; Invitrogen). DAPI (1 µg/ml; Dojindo) images were used for nuclear recognition and cell counting. Images were acquired in a fully automated and unbiased manner using a 10× objective with a spinning disk confocal microscope (Operetta; PerkinElmer) at room temperature. Eight images per well were collected to obtain a sufficient number of cells for reliable statistical analysis. Image correction and analysis were performed using custom-designed image analysis software (Harmony; PerkinElmer). The histogram in Fig. 7 A shows that F-actin was quantified using the texture analysis by Harmony software (PerkinElmer), and F-actin SER Valley represented the occurrence of stress fiber structures within cells.
FACS analysis
48 h after transfection, cells were fixed in 70% ice-cold ethanol and stained with PBS containing 50 µg/ml propidium iodide and 100 µg/ml RNase A for DNA content analysis by flow cytometry analysis on a FACSCalibur system (BD). The percentage of cells in the various cell cycle phases was calculated using ModFitLT v2.0 software (Verity Software House).
Apoptosis assays
Cells were plated in an 8-well CultureSlide (BD), and apoptotic cells were detected with traditional or modified TUNEL assay using the DeadEnd Fluorometric TUNEL System (Promega) according to the manufacturer’s protocol. In modified TUNEL assay, Cy5-dUTP (GE Healthcare) was substituted for fluorescein-dUTP in a standard TUNEL reaction to detect apoptotic cells of GFP-expressed cells. Images were acquired using a 40× objective with fluorescent microscopy (Axiovert 200M) in combination with a camera (AxioCam) and AxioVision software at room temperature.
Hybridization protection assay (HPA) and Southern blot analysis
Cells were plated in a 100-mm culture dish and transfected, and DNA was extracted with a traditional phenol-chloroform 72 h after transfection. The lengths of total telomere and G-tail were determined using Southern blotting and HPA methods as described previously (Tahara et al., 2005).
Western blotting
72 h after transfection or at day 6 after infection, cells were homogenized in lysis buffer (50 mM Tris-HCl, pH 8.0, 120 mM NaCl, 1% NP-40, 100 mM NaF, 0.2 mM Na3VO4, and Complete mini protein inhibitor cocktail [Roche]). 30 µg of proteins in the total cell lysate was separated by SDS-PAGE and transferred to polyvinylidene fluoride membrane. Antibodies to p53 (clone BP53-12; Millipore), phospho-Rb (ser807/811; Cell Signaling Technology), and β-actin (Sigma-Aldrich) were purchased, and anti-CDK6 (C-21), SIRT1 (H-300), and Sp1 (PEP2) antibodies were purchased from Santa Cruz Biotechnology, Inc. The secondary antibodies were HRP-conjugated anti–rabbit (NA 934V) and –mouse (NA 931V) antibodies (GE Healthcare). Immunoreactive bands were visualized using an ECL Plus kit (GE Healthcare), followed by exposure to x-ray film (RX-U; Fujifilm). The density of bands was densitometrically quantified using ImageJ (National Institutes of Health).
Luciferase reporter assay
The full-length 3′-UTRs of human SIRT1 and Sp1 were amplified by PCR from genomic DNA and cloned at the SacI and XhoI sites into pmirGLO vector (Promega). The 3′-UTR fragments of human CDK6 containing three putative miR-22 binding sites were also amplified from genomic DNA and cloned at the XhoI and SalI sites into pmirGLO vector. The sense and antisense oligonucleotides for the putative miR-22 binding site at the 3′-UTR of potential targets were annealed and cloned at the SacI and XbaI sites into pmirGLO vector. An internal NotI site was added to the oligonucleotides for clone confirmation. A positive control construct contains complete complementary mature miR-22 sequence. PCR primers and oligonucleotide sequences for constructs are provided in Table S2. All the constructs were further confirmed by sequencing.
For luciferase activity analysis, each construct was cotransfected with miRNA duplex in a 96-well plate using DharmFECT Duo transfection reagent (Thermo Fisher Scientific) for 72 h, and luciferase assays were performed with the Dual-Luciferase reporter system (Promega) according to the manufacturer’s instructions. Luminescent signal was quantified by luminometer (Glomax; Promega), and each value from firefly luciferase construct was normalized by Renilla luciferase assay.
Cell motility observation by fluorescence microscopy
Cells were seeded in a 4-well 35-mm dish (Greiner Bio-One) at a density of 1,000 cells/well and grown for 48 h in culture medium. Before recordings were initiated, the multidishes were left for at least 30 min on the microscope stage for temperature equilibration. Time-laspe video recordings of live cells were performed for determination of cell motility. In brief, live cells from several nonoverlapping areas were recorded in 30-min or 1-h intervals over a period of 8–24 h using a CFl Plan Apo 10× objective with a fluorescence microscope (BIOREVO BZ-9000; KEYENCE) equipped with a motorized movable microscope stage. Recordings were stored as 8-bit 680 × 512 pixel images. The microscope stage contained a thermostatically controlled heating element and was surrounded by a Plexiglas incubator, thereby ensuring that live specimens could be maintained at 37°C during recordings.
In vitro invasion assay
48 h after transfection, cells were resuspended in culture medium without serum and seeded at densities of 1.5 × 105 cells/well in 24-well Transwell inserts (8-µm pores; BD) coated with 50 µg Matrigel (BD). The lower chamber was supplemented with a medium with 10% FBS. After 48 h of incubation, the cells on the upper surface were scraped off, whereas the invasive cells attached to the lower surface of the membrane inserts were fixed and stained with hematoxylin. The invading cells were observed and counted from nine images (including at least 2,000 cells) in three fields of three membranes using a 10× phase-contrast objective under light microscopy (U-PMTVC; Olympus) at room temperature.
Tumor imaging in vivo
5-wk-old female C.B17/Icr-scid (Scid/scid) mice (CLEA Japan, Inc.) were inoculated with MDA-MB-231-luc-D3H2LN cells into the fat pad on day 0 as a 1:1 mixture of ECM gel complex and cells at 2 × 106 cells/50 µl/site. The hsa-miR-22 duplex and cont miR with RNA-jetPEI (Polyplus Transfection) complex at the ratio of 1:1 in a volume of 100 µl (20 µg/site) were injected intratumorally every other day from day 13 to 31 after inoculation. The development of subsequent tumor growth and metastasis was monitored once a week by in vivo imaging. In brief, mice were injected with 150 mg/kg D-luciferin (Promega) intraperitoneally and imaged immediately to count the photons from the whole bodies using the IVIS imaging system (Xenogen) according to the manufacturer’s instructions. 10 min later, photons from firefly luciferase were counted. Data were analyzed using LivingImage software (version 2.5; Xenogen).
Immunohistochemistry
Immunohistochemical staining was performed with anti–Ki-67 monoclonal antibody (1:50; Dako) after antigen retrieval by microwave treatment in citrate buffer, pH 6.0, and detection by a streptavidin–biotin peroxidase system using the LSAB kit (Dako). The sections were incubated with primary antibody at 4°C overnight. A labeling index percentage of Ki-67 was determined by examining at least 500 tumor cells at 200× magnification in three representative and intensely stained areas using a 20× objective under light microscopy (U-PMTVC) at room temperature. The expression of Ki-67 was graded as high (>50% of positive cells) and low (<50% of positive cells).
Statistical analysis
Significance of differences between the treated samples and controls was determined by two-tailed t tests using Excel (Microsoft). P < 0.05 was considered statistically significant.
Online supplemental material
Fig. S1 shows the opposite effect of miR-22 overexpression and knockdown on apoptosis in human cancer cells. Fig. S2 shows that miR-22 has no effect on the length of total telomere or G-tail in human cancer cells. Fig. S3 shows an examination of BrdU quantity analysis, cell morphology area, and F-actin formation by automated image analysis. Fig. S4 shows the images of cell motility observation in senescent fibroblasts and Lenti-Pre22–infected MDA-D3 cells. Fig. S5 shows a scheme for the role of miR-22–induced senescence in cancer cells. Table S1 shows altered expression miRNAs identified by miRNA microarray function in cell growth and tumorigenesis. Table S2 shows PCR primers and oligonucleotide sequences for each construct of miR-22 putative targets in luciferase reporter assay. Videos 1–4 show cell motility observation of young and senescent MRC-5 cells, Lenti-C, and Lenti-Pre22–infected MDA-D3 cells, respectively.
Acknowledgments
We thank Maki Yoshida for her assistance with the invasion assay experiments, Ryo Shioda (PerkinElmer, Japan) for his technical help with automated image acquisition, Sei Kobayashi and Hiroko Kishi (Yamaguchi University) for the provided reagents, and Anno Kumiko (Hiroshima University) and Takayuki Mizutani (IZM, Inc., Japan) for their technical support.
This work was supported by the Grant-in-Aid for Scientific Support Programs for Cancer Research; Grant-in-Aid for Scientific Research on Innovative Areas; and Ministry of Education, Culture, Sports, Science, and Technology of Japan (H. Tahara). This work was partially supported by the Science and Technology Incubation Program in Advanced Regions, Japan Science and Technology Agency, and Takeda Science Foundation (H. Tarara) and the Program for the Promotion of Fundamental Studies in Health Science of the National Institute of Biomedical Innovation (T. Ochiya).
References
- cont miR
control miRNA
- HPA
hybridization protection assay
- hTERT
human telomerase reverse transcriptase
- LNA
locked nucleic acid
- miRNA
microRNA
- PDL
population doubling level
- pRb
retinoblastoma protein
- SA-β-gal
senescence-associated β-galactosidase
- SAHF
senescence-associated heterochromatin foci
- SA-miRNA
senescence-associated miRNA
- UTR
untranslated region
- WT
wild type

