Vesicle fusion at the plasma membrane is critical for releasing hormones and neurotransmitters and for delivering the cognate G protein–coupled receptors (GPCRs) to the cell surface. The SNARE fusion machinery that releases neurotransmitters has been well characterized. In contrast, the fusion machinery that delivers GPCRs is still unknown. Here, using high-speed multichannel imaging to simultaneously visualize receptors and v-SNAREs in real time in individual fusion events, we identify VAMP2 as a selective v-SNARE for GPCR delivery. VAMP2 was preferentially enriched in vesicles that mediate the surface delivery of μ opioid receptor (MOR), but not other cargos, and was required selectively for MOR recycling. Interestingly, VAMP2 did not show preferential localization on MOR-containing endosomes, suggesting that v-SNAREs are copackaged with specific cargo into separate vesicles from the same endosomes. Together, our results identify VAMP2 as a cargo-selective v-SNARE and suggest that surface delivery of specific GPCRs is mediated by distinct fusion events driven by distinct SNARE complexes.
Introduction
Membrane fusion at the plasma membrane is critical for many aspects of neuroendocrine physiology. Vesicle fusion releases neuroendocrine molecules such as hormones and neurotransmitters to the extracellular environment and delivers the receptors that recognize these molecules to the surface of cells (Wickner and Schekman, 2008; Südhof, 2013). A large fraction of neuroendocrine molecules bind receptors of the G protein–coupled receptor (GPCR) family of signaling receptors (Pierce et al., 2002; Foster et al., 2019; Pándy-Szekeres et al., 2022). Delivery of GPCRs to the cell surface is therefore critical for determining the cellular responses to these signaling molecules (Drake et al., 2006; Pavlos and Friedman, 2017).
The machinery that mediates the release of neuroendocrine molecules has been well studied. In neuronal cells, vesicles that carry secreted neuroendocrine molecules contain the v-SNARE vesicle-associated membrane protein 2 (VAMP2, also called synaptobrevin 2), which binds a t-SNARE complex on the target membrane (Schiavo et al., 1992; Söllner et al., 1993a, b; Weber et al., 1998; McNew et al., 2000; Schoch et al., 2001; Deák et al., 2006). A subsequent conformational change in the SNARE complex provides the force to induce membrane fusion (Kiessling et al., 2018; Wang et al., 2020).
In contrast to the mechanisms mediating release of neuroendocrine molecules, the mechanisms mediating the delivery of GPCRs to the plasma membrane, including the identities of the SNARE proteins, are not well known. For many GPCRs, the primary mechanism of surface delivery is via the recycling pathway: after activation by their ligands, GPCRs are internalized into endosomes, from where many GPCRs are sorted into the recycling pathway and delivered back to the plasma membrane (Hanyaloglu and von Zastrow, 2008; Pavlos and Friedman, 2017). Different GPCRs, however, can be sorted into different pathways with distinct molecular requirements and regulatory mechanisms (Wang et al., 2008; Yudowski et al., 2009; Puthenveedu et al., 2010; Kunselman et al., 2021b). Which SNARE proteins mediate delivery of GPCRs during recycling in neuroendocrine cells and whether different GPCRs use different SNARE proteins are fundamental questions that are still unanswered.
In this study, we addressed these questions by attempting to identify the v-SNARE that mediates GPCR recycling. We developed a high-resolution multichannel total internal reflection fluorescence microscopy (TIR-FM) method to directly visualize individual plasma membrane fusion events of vesicles containing receptors and to simultaneously visualize the presence of VAMP2 at these fusion sites. We used two physiologically relevant GPCRs—the μ opioid receptor (MOR) and the β2 adrenergic receptor (B2AR)—as prototypes. We show that VAMP2 is enriched specifically in the vesicles that deliver MOR, but not B2AR or the nutrient receptor transferrin receptor (TfR), to the surface of HEK293 cells. Depletion of endogenous VAMP2 significantly reduced the rates of recycling of MOR in PC12 cells and rat striatal neurons. VAMP2 did not preferentially colocalize with MOR in specific endosomes, suggesting that VAMP2 was specifically packaged into recycling vesicles that preferentially contained MOR and not B2AR at the level of individual endosomes. Our results identify VAMP2 as the v-SNARE that mediates fusion specifically of recycling vesicles that contain MOR. Further, our results suggest that distinct v-SNAREs are copackaged into vesicles with specific GPCRs from the same endosome.
Results
VAMP2 is detected preferentially in fusion events that mediate MOR recycling
We first asked whether VAMP2 was present in the cargo-containing vesicles that fuse to the plasma membrane by designing a high-resolution imaging method to directly and simultaneously visualize VAMP2 and cargos during individual fusion events at the plasma membrane. We tagged a pH-sensitive GFP mutant, called super ecliptic pHluorin (SpH; Miesenböck et al., 1998), to the extracellular terminus of three different cargo molecules—MOR (SpH-MOR), B2AR (SpH-B2AR), and TfR (TfR-SpH). SpH fluorescence is quenched inside the acidic intracellular compartments (pH = 4.5–6.5) but exerts high fluorescence once it is inserted into the plasma membrane and exposed to the neutral extracellular environment (pH = 7.4; Fig. 1 A; Voglmaier et al., 2006; Yudowski et al., 2006, 2009; Puthenveedu et al., 2010; Vistein and Puthenveedu, 2013; Kunselman et al., 2019, 2021a; Chanaday and Kavalali, 2021). This change in fluorescence can be visualized under TIR-FM where only fluorophores within 100 nm of the plasma membrane are excited (Axelrod, 2001).
Individual vesicle fusion events delivering GPCRs to the cell surface can be resolved by TIR-FM. (A) Schematic of change in SpH fluorescence during a fusion event in SpH-cargo expressing cells. The fluorescence intensity of SpH-cargo increases upon exposure to the neutral extracellular environment. (B) Montage of a SpH-MOR expressing cell showing a typical fusion event (black square) and an endocytic cluster event (gray square) after 5 min 12.5 µM DAMGO treatment at 37°C. Scale bar = 8 µm. (C and D) Enlarged montages (top panels) of a fusion event (C) and an endocytic cluster event (D) shown in B. The fusion event showed an instantaneous increase in fluorescence intensity followed by a rapid (<0.4 s) diffusion that was visualized as a puff of fluorescence. On the other hand, the endocytic cluster event showed sustained fluorescence (∼8 s) followed by an exponential decay. Surface plots of fluorescence are shown in the bottom panels. Scale bar = 2 µm. (E and F) Traces of changes in maximum fluorescence (Max fluo.) of the fusion event (E) and the endocytic cluster event (F) shown in B. Time 0 represents the onset of image acquisition. Horizontal scale bar = 5 s and vertical scale bar = 2,000 count of fluorescence intensity (arbitrary unit, a.u.).
Individual vesicle fusion events delivering GPCRs to the cell surface can be resolved by TIR-FM. (A) Schematic of change in SpH fluorescence during a fusion event in SpH-cargo expressing cells. The fluorescence intensity of SpH-cargo increases upon exposure to the neutral extracellular environment. (B) Montage of a SpH-MOR expressing cell showing a typical fusion event (black square) and an endocytic cluster event (gray square) after 5 min 12.5 µM DAMGO treatment at 37°C. Scale bar = 8 µm. (C and D) Enlarged montages (top panels) of a fusion event (C) and an endocytic cluster event (D) shown in B. The fusion event showed an instantaneous increase in fluorescence intensity followed by a rapid (<0.4 s) diffusion that was visualized as a puff of fluorescence. On the other hand, the endocytic cluster event showed sustained fluorescence (∼8 s) followed by an exponential decay. Surface plots of fluorescence are shown in the bottom panels. Scale bar = 2 µm. (E and F) Traces of changes in maximum fluorescence (Max fluo.) of the fusion event (E) and the endocytic cluster event (F) shown in B. Time 0 represents the onset of image acquisition. Horizontal scale bar = 5 s and vertical scale bar = 2,000 count of fluorescence intensity (arbitrary unit, a.u.).
To induce internalization and subsequent exocytic events for imaging, HEK293 cells stably expressing SpH-MOR or SpH-B2AR were treated with saturated concentration of agonists (12.5 µM), [D-Ala2, N-Me-Phe4, Gly5-ol]-enkephalin (DAMGO), and isoproterenol (Iso), respectively (Video 1 for SpH-MOR). We chose DAMGO and Iso as standards, as these are the primary agonists that have been used to study MOR and B2AR trafficking characteristics, including in assays that resolve recycling at a single-event resolution (von Zastrow and Kobilka, 1992; Yudowski et al., 2006; 2009; Puthenveedu et al., 2010; Vistein and Puthenveedu, 2013; Williams et al., 2013; Kunselman et al., 2019; Bowman et al., 2015). HEK293 cells transiently expressing TfR-SpH were imaged at baseline since they exhibited constitutive exocytosis (Video 2). When imaged at high speed under TIR-FM, individual exocytic fusion events that deliver SpH-cargo to the cell surface were observed as bursts or “puffs” of fluorescence. These events show an instantaneous increase in fluorescence intensity (Fig. 1, B, C, and E), followed by a characteristic diffusion of fluorescence to the surrounding area (Fig. 1, B and C). These events (which we term “puffs” in this manuscript) were distinct from endocytic clusters based on their different time scales (milliseconds for puffs, and seconds to minutes for clusters) and on the characteristic diffusion of fluorescence that was not seen in endocytic clusters (Fig. 1, B, D, and F). We and others have extensively characterized these puffs previously as individual vesicle fusion events mediating recycling of receptors from endosomes, by showing that GPCR puffs are rarely observed without prior agonist-mediated internalization of the receptors, that mutation of receptor sequences that are required for B2AR and MOR recycling abolishes the puffs, that pharmacological treatments that increase or decrease recycling cause a corresponding change in puffs, and that cycloheximide (CHX) treatment does not significantly reduce the number of puffs (Yudowski et al., 2006; 2009; Puthenveedu et al., 2010; Vistein and Puthenveedu, 2013; Sposini et al., 2017; Kunselman et al., 2019, 2021a).
Agonist-induced SpH-MOR exocytic events in HEK293 cells. Time-lapse video of HEK293 cells stably expressing SpH-MOR without treatment (baseline) or after 10 min 12.5 µM DAMGO treatment (post-agonist) recorded using TIR-FM at 0.1 s per frame for 60 s for each treatment condition. A 120-frames blank gap was inserted in the video between the two conditions to denote the 10 min treatment time. Recording was resumed on the same field after the treatment. Yellow circles in the post-agonist section mark selected exocytic events (puffs) that show characteristics of instantaneous increase in fluorescence followed by diffusion. Video is displayed at 30 frames per second.
Agonist-induced SpH-MOR exocytic events in HEK293 cells. Time-lapse video of HEK293 cells stably expressing SpH-MOR without treatment (baseline) or after 10 min 12.5 µM DAMGO treatment (post-agonist) recorded using TIR-FM at 0.1 s per frame for 60 s for each treatment condition. A 120-frames blank gap was inserted in the video between the two conditions to denote the 10 min treatment time. Recording was resumed on the same field after the treatment. Yellow circles in the post-agonist section mark selected exocytic events (puffs) that show characteristics of instantaneous increase in fluorescence followed by diffusion. Video is displayed at 30 frames per second.
TfR-SpH shows constitutive exocytosis in HEK293 cells. Time-lapse video of a HEK293 cell transiently expressing TfR-SpH recorded at baseline using TIR-FM at 0.02 s per frame for 30 s. Multiple puffs of prototypical characteristics can be observed. Video is displayed at 50 frames per second.
TfR-SpH shows constitutive exocytosis in HEK293 cells. Time-lapse video of a HEK293 cell transiently expressing TfR-SpH recorded at baseline using TIR-FM at 0.02 s per frame for 30 s. Multiple puffs of prototypical characteristics can be observed. Video is displayed at 50 frames per second.
VAMP2 is detected preferentially in fusion events (puffs) delivering MOR to the surface. (A) Schematic of a VAMP2+ puff in SpH-cargo and VAMP2-pHuji co-expressing cells. When a vesicle carrying both SpH-cargo and VAMP2-pHuji fuses to the plasma membrane, the fluorescence intensity increases in both the SpH channel and the pHuji channel. (B) Montage of a SpH-MOR puff colocalizing with VAMP2-pHuji (SpH-MOR in green and VAMP2-pHuji in magenta) from SpH-MOR and VAMP2-pHuji co-expressing cells 5 min after DAMGO treatment at 37°C. Scale bar = 2 µm. (C) Representative time-course traces of mean SpH-MOR (cyan) and the corresponding mean VAMP2-pHuji fluorescence (magenta) from a VAMP2+ puff of the SpH-MOR expressing cells. (D) Representative time-course traces of mean SpH-B2AR (red) and the corresponding mean VAMP2-pHuji fluorescence (magenta) from a VAMP2-negative puff of the SpH-B2AR expressing cells. (E) Quantification of VAMP enrichment in the population of puffs for each SpH-cargo. VAMP2 or VAMP4 enrichment of individual puff event was calculated as the fold change of VAMP-pHuji fluorescence at the peak of the event over baseline SD, as described in the text (median ± 95% confidence interval [CI]; TfR-SpH: 2 cells, puff = 85; SpH-B2AR: 3 cells, puff = 85; SpH-MOR-VAMP2: 3 cells, puff = 59; SpH-MOR-VAMP4: 4 cells, puff = 44; all conditions from two independent experiments). SpH-MOR puffs showed significantly more enrichment of VAMP2 compared with other cargos, but showed no VAMP4 enrichment (one-way ANOVA, post-hoc Kruskal–Wallis test: TfR vs. B2AR: P > 0.9999; TfR vs. MOR: P < 0.0001; B2AR vs. MOR: P < 0.0001; MOR-VAMP2 vs. MOR-VAMP4: P < 0.0001). (F) The fraction of VAMP2+ puffs (% population) as defined by different folds of VAMP2 enrichment over baseline SD (cutoff) shows a consistent enrichment of VAMP2 preferentially in MOR puffs across all cutoffs. (G) Kernel density estimation of the pooled population of all puffs to estimate subclasses. The best fit predicted three subclasses based on VAMP2 enrichment. Three Gaussian mixture models of the actual distribution (solid line) and predicted subclasses (dashed lines) are shown. (H) Fraction of puffs in each predicted subclass shows distinct population composition of different SpH-cargos and a preferential enrichment of VAMP2+ subclasses in SpH-MOR puffs.
VAMP2 is detected preferentially in fusion events (puffs) delivering MOR to the surface. (A) Schematic of a VAMP2+ puff in SpH-cargo and VAMP2-pHuji co-expressing cells. When a vesicle carrying both SpH-cargo and VAMP2-pHuji fuses to the plasma membrane, the fluorescence intensity increases in both the SpH channel and the pHuji channel. (B) Montage of a SpH-MOR puff colocalizing with VAMP2-pHuji (SpH-MOR in green and VAMP2-pHuji in magenta) from SpH-MOR and VAMP2-pHuji co-expressing cells 5 min after DAMGO treatment at 37°C. Scale bar = 2 µm. (C) Representative time-course traces of mean SpH-MOR (cyan) and the corresponding mean VAMP2-pHuji fluorescence (magenta) from a VAMP2+ puff of the SpH-MOR expressing cells. (D) Representative time-course traces of mean SpH-B2AR (red) and the corresponding mean VAMP2-pHuji fluorescence (magenta) from a VAMP2-negative puff of the SpH-B2AR expressing cells. (E) Quantification of VAMP enrichment in the population of puffs for each SpH-cargo. VAMP2 or VAMP4 enrichment of individual puff event was calculated as the fold change of VAMP-pHuji fluorescence at the peak of the event over baseline SD, as described in the text (median ± 95% confidence interval [CI]; TfR-SpH: 2 cells, puff = 85; SpH-B2AR: 3 cells, puff = 85; SpH-MOR-VAMP2: 3 cells, puff = 59; SpH-MOR-VAMP4: 4 cells, puff = 44; all conditions from two independent experiments). SpH-MOR puffs showed significantly more enrichment of VAMP2 compared with other cargos, but showed no VAMP4 enrichment (one-way ANOVA, post-hoc Kruskal–Wallis test: TfR vs. B2AR: P > 0.9999; TfR vs. MOR: P < 0.0001; B2AR vs. MOR: P < 0.0001; MOR-VAMP2 vs. MOR-VAMP4: P < 0.0001). (F) The fraction of VAMP2+ puffs (% population) as defined by different folds of VAMP2 enrichment over baseline SD (cutoff) shows a consistent enrichment of VAMP2 preferentially in MOR puffs across all cutoffs. (G) Kernel density estimation of the pooled population of all puffs to estimate subclasses. The best fit predicted three subclasses based on VAMP2 enrichment. Three Gaussian mixture models of the actual distribution (solid line) and predicted subclasses (dashed lines) are shown. (H) Fraction of puffs in each predicted subclass shows distinct population composition of different SpH-cargos and a preferential enrichment of VAMP2+ subclasses in SpH-MOR puffs.
VAMP2-pHuji puffs colocalize with SpH-MOR puffs and show similar characteristics. Time-lapse video of a HEK293 cell stably expressing SpH-MOR (green) and transiently expressing VAMP2-pHuji (magenta) recorded after 10 min 12.5 µM DAMGO treatment at 0.02 s per frame using TIR-FM. Yellow arrow points to a colocalized puff (VAMP2+ puff). Video is displayed at four frames per second.
VAMP2-pHuji puffs colocalize with SpH-MOR puffs and show similar characteristics. Time-lapse video of a HEK293 cell stably expressing SpH-MOR (green) and transiently expressing VAMP2-pHuji (magenta) recorded after 10 min 12.5 µM DAMGO treatment at 0.02 s per frame using TIR-FM. Yellow arrow points to a colocalized puff (VAMP2+ puff). Video is displayed at four frames per second.
As a control to test the specificity of VAMP2’s presence in SpH-MOR puffs, we examined VAMP4, a related VAMP subtype that has been previously shown to mediate recycling of receptor cargos (Bakr et al., 2021). When VAMP4-pHuji was co-expressed and imaged with SpH-MOR using identical conditions, VAMP4 showed no preferential enrichment in SpH-MOR puffs, with a median enrichment smaller than 1× SDbaseline (P < 0.0001 compared to VAMP2, Fig. 2 E). These results indicate that VAMP2, but not VAMP4, is specifically enriched in vesicles that recycle MOR.
Since the population of puffs showed a wide distribution of VAMP2 enrichment (Fig. 2 E), we next tested whether this population represented a single population or a mixture of multiple populations. We performed Gaussian mixture model fitting simulation with Akaike information criterion/ Bayesian information criterion (AIC/BIC) loss metrics validation to identify the number of subclasses that best fit the distribution. The best-fit model suggested that there were three subclasses of puffs based on VAMP2 enrichment—a “no VAMP2” subclass with mean = −0.24, a “VAMP2+” subclass with mean = 5.54, and a “high VAMP2” subclass with mean = 22.32 (Fig. 2 G). Importantly, when the fraction of puffs in each subclass was estimated for each SpH-cargo, SpH-MOR showed a noticeably larger fraction of VAMP2+ puffs (subclasses of VAMP2+ and high VAMP2) compared with SpH-B2AR, while TfR-SpH showed a distribution that was in between SpH-MOR and SpH-B2AR (Fig. 2 H).
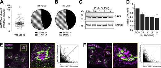
As mentioned above, substantial evidence points to puffs as being derived from the recycling pathway, especially for GPCRs. Consistent with this idea, we observed very few to no SpH-MOR or SpH-B2AR puffs in the absence of agonist-mediated internalization. However, because VAMP2+ TfR puffs were present at steady state, we tested whether this fraction of VAMP2+ puffs was predominantly derived from biosynthetic delivery. To do so, we blocked biosynthesis by 2 h 10 µm CHX pretreatment to cells prior to imaging, to clear biosynthetic TfR-SpH stores that might be delivered to the cell surface, and asked whether the fraction of VAMP2+ TfR-SpH puffs changed under this condition. The fraction of VAMP2+ TfR-SpH puffs of CHX-treated cells was almost identical to the fraction of VAMP2+ TfR-SpH puffs of the non-treated cells (Fig. S1, A and B), indicating that VAMP2+ puffs were not predominantly derived from the biosynthetic pathway. CHX blocked biosynthesis of proteins under these conditions as it caused about 40% reduction in total levels of GRK3, a protein that turns over fast (Fig. S1, C and D; Balabanian et al., 2008; Sato et al., 2015). Consistent with the lack of a role for VAMP2 in the biosynthetic pathway, VAMP2 did not colocalize with canonical Golgi markers, including trans-Golgi network marker TGN38 and cis-Golgi marker GM130 (Fig. S1, E and F). These data indicated that VAMP2 is not enriched on the Golgi, unlike in endosomes (see Fig. 5 below). Taken together, our data show that, among the cargo group of MOR, B2AR, and TfR, VAMP2 is enriched preferentially in vesicles that mediate surface delivery of MOR from the recycling pathway.
VAMP2 is not involved in delivery of receptors from the biosynthetic pathway. For Fig. 2. (A) VAMP2 enrichment (left) in TfR puffs in cells co-expressing TfR-SpH and VAMP2-pHuji co-expressing cells pretreated with 10 µM CHX for 2 h before imaging (+CHX, median ± 95% CI, puff = 67, 2 cells from one experiment). Proportion of puffs > or ≤ cutoff = 1× SDbaseline is shown in the pie chart (right). (B) Proportion of puffs from TfR-SpH and VAMP2-pHuji co-expressing cells non-treated with CHX (−CHX). Proportion > cutoff = 1× SDbaseline is almost identical for cells treated or non-treated with CHX. (C) Representative Western blot probing a fast turnover protein GRK3 with GAPDH as internal control in whole-cell lysates prepared from cells either treated with vehicle (EtOH) for 2 h or 10 µM CHX for indicated time. (D) Quantification of relative GRK3 levels by first normalizing to GAPDH levels then to vehicle control (±SD, n = 3 independent experiments). (E and F) Representative confocal slices of PC12 cells immunostained for endogenous VAMP2 and cis-Golgi marker GM130 (E) or tran-Golgi network marker TGN38 (F). Scale bar = 10 µm. Denoted sections (yellow squares and enlarged) were analyzed by pixel-by-pixel fluorescence correlation between the VAMP2 channel and the Golgi marker channels. Pixel fluorescence intensity was normalized to the maximum fluorescence and plotted in scatter plots on the right. The dashed diagonal line indicates perfect colocalization, and VAMP2 shows very little to no colocalization with GM130 or TGN38. Source data are available for this figure: SourceData FS1.
VAMP2 is not involved in delivery of receptors from the biosynthetic pathway. For Fig. 2. (A) VAMP2 enrichment (left) in TfR puffs in cells co-expressing TfR-SpH and VAMP2-pHuji co-expressing cells pretreated with 10 µM CHX for 2 h before imaging (+CHX, median ± 95% CI, puff = 67, 2 cells from one experiment). Proportion of puffs > or ≤ cutoff = 1× SDbaseline is shown in the pie chart (right). (B) Proportion of puffs from TfR-SpH and VAMP2-pHuji co-expressing cells non-treated with CHX (−CHX). Proportion > cutoff = 1× SDbaseline is almost identical for cells treated or non-treated with CHX. (C) Representative Western blot probing a fast turnover protein GRK3 with GAPDH as internal control in whole-cell lysates prepared from cells either treated with vehicle (EtOH) for 2 h or 10 µM CHX for indicated time. (D) Quantification of relative GRK3 levels by first normalizing to GAPDH levels then to vehicle control (±SD, n = 3 independent experiments). (E and F) Representative confocal slices of PC12 cells immunostained for endogenous VAMP2 and cis-Golgi marker GM130 (E) or tran-Golgi network marker TGN38 (F). Scale bar = 10 µm. Denoted sections (yellow squares and enlarged) were analyzed by pixel-by-pixel fluorescence correlation between the VAMP2 channel and the Golgi marker channels. Pixel fluorescence intensity was normalized to the maximum fluorescence and plotted in scatter plots on the right. The dashed diagonal line indicates perfect colocalization, and VAMP2 shows very little to no colocalization with GM130 or TGN38. Source data are available for this figure: SourceData FS1.
VAMP2 is specifically required for MOR recycling in PC12 cells and primary neurons
To test whether VAMP2 was required for MOR recycling, we depleted VAMP2 and measured MOR recycling at the level of single recycling events and total surface levels. We used a doxycycline (Dox)-inducible shRNA-tagBFP system to deplete VAMP2 first in PC12 cells, a rat neuroendocrine cell line that endogenously expressed high level of VAMP2 (Fig. S2, A and B). We chose PC12 cells because they are good models for studying opioid receptor trafficking, as the mechanistic insights have held up previously in neurons and animal models (Shiwarski et al., 2017, 2019; Crilly et al., 2021; Kunselman et al., 2021a), and because rat VAMP2 shows close similarity to human VAMP2 isoform 1 which is coded by the VAMP2-pHuji construct (Fig. S2 C). Expression of shRNA against rat VAMP2 (shVAMP2) decreased VAMP2 protein level by ∼66% compared to non-targeting shRNA construct generated using the same backbone (shScramble), as observed by single-cell confocal imaging of VAMP2 immunostaining following 48 h 200 ng/ml Dox treatment (P < 0.0001, Fig. 3, A–C). We then measured the rate of recycling of SpH-cargos by quantifying the number of puffs per cell per minute in cells expressing shVAMP2 or shScramble or in Dox-treated control cells not expressing the shRNA constructs. We confirmed shRNA expression by tagBFP fluorescence in each cell using confocal microscopy before imaging puffs in TIR-FM. When the number of puffs per cell per min was counted across SpH-cargos, shVAMP2 expression significantly decreased the median and mean number of SpH-MOR puffs (P = 0.0033 compared with Dox alone and P = 0.0001 compared with shScramble) but did not significantly decrease the number of TfR-SpH or SpH-B2AR fusion events (Fig. 3, D–F). Consistent with our results that VAMP4-pHuji was not enriched in SpH-MOR puffs (Fig. 2 E), depletion of VAMP4 using the same shRNA system (see Fig. S3 for knockdown verification) did not significantly decrease the median or mean number of SpH-MOR puffs per cell per min (P = 0.8898 compared with shScramble, Fig. 3 G), indicating that VAMP2 but not VAMP4 was required for MOR recycling.
PC12 cells express detectable endogenous VAMP2, but (our) HEK293 cells do not. For Fig. 3. (A) Immunoblot of VAMP2 from the whole-cell lysates of untransfected HEK293 cells (plain HEK), HEK293 cells transfected with VAMP2-pHuji (HEK + VAMP2), and untransfected PC12 cells (plain PC12). Whole-cell lysates were each prepared from one well of confluent 6-well plate. Three replicates of lysates preparation are shown. (B) Representative confocal images showing that there is no VAMP2 immunostaining in plain HEK293 cells. The images in the VAMP2 channels of PC12 and HEK293 were acquired under similar conditions and were adjusted to the same levels. DAPI staining shows the nuclei to confirm that there are many cells in the field. Scale bar = 10 µm. (C) Protein sequence alignment between human VAMP2 isoform1 (hVAMP2 isoform1) and rat VAMP2 (rVAMP2) shows close similarity. Source data are available for this figure: SourceData FS2.
PC12 cells express detectable endogenous VAMP2, but (our) HEK293 cells do not. For Fig. 3. (A) Immunoblot of VAMP2 from the whole-cell lysates of untransfected HEK293 cells (plain HEK), HEK293 cells transfected with VAMP2-pHuji (HEK + VAMP2), and untransfected PC12 cells (plain PC12). Whole-cell lysates were each prepared from one well of confluent 6-well plate. Three replicates of lysates preparation are shown. (B) Representative confocal images showing that there is no VAMP2 immunostaining in plain HEK293 cells. The images in the VAMP2 channels of PC12 and HEK293 were acquired under similar conditions and were adjusted to the same levels. DAPI staining shows the nuclei to confirm that there are many cells in the field. Scale bar = 10 µm. (C) Protein sequence alignment between human VAMP2 isoform1 (hVAMP2 isoform1) and rat VAMP2 (rVAMP2) shows close similarity. Source data are available for this figure: SourceData FS2.
VAMP2 depletion inhibits the recycling of SpH-MOR but not that of SpH-B2AR and TfR-SpH. (A) Representative confocal image of PC12 cells expressing shScramble-tagBFP (blue) immunostained for endogenous VAMP2 (magenta) after 48 h of Dox treatment. (B) Representative confocal image of PC12 cells expressing shVAMP2-tagBFP (blue) immunostained for endogenous VAMP2 (magenta) after 48 h of Dox treatment, showing depletion of VAMP2. Scale bar = 20 µm. (C) Scatter plots of normalized IDoT of VAMP2 immunostaining in shScramble-tagBFP (shScramble) or shVAMP2-tagBFP (shVAMP2) expressing cells (median ± 95% CI, n = 45 or 46 cells, respectively, from two independent experiments), showing depletion of VAMP2 in the latter (P < 0.0001, unpaired two-tailed t test). (D) The number of TfR-SpH puffs per cell per minute (/cell • min) in cells expressing either TfR-SpH alone (Dox alone) or in cells co-expressing shScramble or shVAMP2, treated with 48 h of Dox, show no significant difference (Dox alone: n = 11; shScramble: n = 10; shVAMP2: n = 10, from two independent experiments; one-way ANOVA, post-hoc Tukey test). (E) A similar comparison shows no difference in the numbers of SpH-B2AR puffs across the three conditions (Dox alone: n = 27; shScramble + Dox: n = 24; shVamp2 + Dox: n = 36, from three independent experiments, one-way ANOVA, post-hoc Tukey test). (F) A similar comparison shows significant reduction in the number of SpH-MOR puffs in cells co-expressing shVAMP2 compared with the other two conditions (Dox alone: n = 27; shScramble: n = 23; shVAMP2: n = 28, from three independent experiments, one-way ANOVA, post-hoc Tukey test). (G) A similar comparison in cells co-expressing SpH-MOR and shScramble or VAMP4 shRNA (shVAMP4), shows no difference in the numbers of SpH-MOR puffs (shScramble, n = 15; shVAMP2, n = 13, from one experiment, unpaired two-tailed t test, checked by power analysis). Cells from E–G were treated with agonists for 5 min at 37°C before imaging. Filled dots in red from E–G represented outliers identified by the Tukey plot that were included in the statistical analysis. “+” in the Tukey plots from D–G represented mean. (H) Schematic of the treatment and labeling conditions for the flow cytometry assay. Cells were labeled with M1-Alexa-647 (M1-647) antibody at the endpoint of treatment conditions to measure surface MOR levels: at baseline (NT), after DAMGO for 20 min at 37°C (T), or after washing out DAMGO and incubating in Naltrexone for 20 min at 37°C (WO). (I) Representative histograms of PC12 cells co-expressing FLAG-MOR and shVAMP2, either without (shVAMP2 −Dox) or with (shVAMP2 +Dox) pretreatment of Dox for 48 h. (J) Quantification of mean (left panel) and geometric mean (geomean, right panel) of surface MOR levels normalized to unlabeled baseline (±SEM, three samples each condition from one experiment).
VAMP2 depletion inhibits the recycling of SpH-MOR but not that of SpH-B2AR and TfR-SpH. (A) Representative confocal image of PC12 cells expressing shScramble-tagBFP (blue) immunostained for endogenous VAMP2 (magenta) after 48 h of Dox treatment. (B) Representative confocal image of PC12 cells expressing shVAMP2-tagBFP (blue) immunostained for endogenous VAMP2 (magenta) after 48 h of Dox treatment, showing depletion of VAMP2. Scale bar = 20 µm. (C) Scatter plots of normalized IDoT of VAMP2 immunostaining in shScramble-tagBFP (shScramble) or shVAMP2-tagBFP (shVAMP2) expressing cells (median ± 95% CI, n = 45 or 46 cells, respectively, from two independent experiments), showing depletion of VAMP2 in the latter (P < 0.0001, unpaired two-tailed t test). (D) The number of TfR-SpH puffs per cell per minute (/cell • min) in cells expressing either TfR-SpH alone (Dox alone) or in cells co-expressing shScramble or shVAMP2, treated with 48 h of Dox, show no significant difference (Dox alone: n = 11; shScramble: n = 10; shVAMP2: n = 10, from two independent experiments; one-way ANOVA, post-hoc Tukey test). (E) A similar comparison shows no difference in the numbers of SpH-B2AR puffs across the three conditions (Dox alone: n = 27; shScramble + Dox: n = 24; shVamp2 + Dox: n = 36, from three independent experiments, one-way ANOVA, post-hoc Tukey test). (F) A similar comparison shows significant reduction in the number of SpH-MOR puffs in cells co-expressing shVAMP2 compared with the other two conditions (Dox alone: n = 27; shScramble: n = 23; shVAMP2: n = 28, from three independent experiments, one-way ANOVA, post-hoc Tukey test). (G) A similar comparison in cells co-expressing SpH-MOR and shScramble or VAMP4 shRNA (shVAMP4), shows no difference in the numbers of SpH-MOR puffs (shScramble, n = 15; shVAMP2, n = 13, from one experiment, unpaired two-tailed t test, checked by power analysis). Cells from E–G were treated with agonists for 5 min at 37°C before imaging. Filled dots in red from E–G represented outliers identified by the Tukey plot that were included in the statistical analysis. “+” in the Tukey plots from D–G represented mean. (H) Schematic of the treatment and labeling conditions for the flow cytometry assay. Cells were labeled with M1-Alexa-647 (M1-647) antibody at the endpoint of treatment conditions to measure surface MOR levels: at baseline (NT), after DAMGO for 20 min at 37°C (T), or after washing out DAMGO and incubating in Naltrexone for 20 min at 37°C (WO). (I) Representative histograms of PC12 cells co-expressing FLAG-MOR and shVAMP2, either without (shVAMP2 −Dox) or with (shVAMP2 +Dox) pretreatment of Dox for 48 h. (J) Quantification of mean (left panel) and geometric mean (geomean, right panel) of surface MOR levels normalized to unlabeled baseline (±SEM, three samples each condition from one experiment).
shVAMP4 knocks down VAMP4 expression in PC12 cells across varied tagBFP expression levels. For Fig. 3. (A) Representative confocal slices of PC12 cells expressing shScramble-tagBFP immunostained for endogenous VAMP4 (anti-VAMP4) and tag-BFP (anti-tagBFP) after 48 h Dox treatment. Cells with different levels of tagBFP staining all show an intracellular pool of VAMP4 (yellow arrows). (B) Representative confocal slices of PC12 cells expressing shVAMP4-tagBFP under similar experimental conditions as A. Compared to the cells with no anti-tagBFP staining (far-left panel), cells with varied levels of tagBFP staining all lose the VAMP4 pool. Corresponding channels of all images are contrasted to the same. Scale bar = 20 µm.
shVAMP4 knocks down VAMP4 expression in PC12 cells across varied tagBFP expression levels. For Fig. 3. (A) Representative confocal slices of PC12 cells expressing shScramble-tagBFP immunostained for endogenous VAMP4 (anti-VAMP4) and tag-BFP (anti-tagBFP) after 48 h Dox treatment. Cells with different levels of tagBFP staining all show an intracellular pool of VAMP4 (yellow arrows). (B) Representative confocal slices of PC12 cells expressing shVAMP4-tagBFP under similar experimental conditions as A. Compared to the cells with no anti-tagBFP staining (far-left panel), cells with varied levels of tagBFP staining all lose the VAMP4 pool. Corresponding channels of all images are contrasted to the same. Scale bar = 20 µm.
To test whether this decrease in the rate of individual fusion events decreased surface recycling of MOR at a whole-cell level, we measured MOR recycling using flow cytometry in PC12 cells co-expressing FLAG-tagged MOR (FLAG-MOR) and shVAMP2. We adapted an assay (Fig. 3 H) that we have used before to measure the amount of internalization and recycling of FLAG-MOR (Bowman et al., 2015). Briefly, we compared three conditions: (i) non-treated cells (NT) representing baseline, (ii) agonist-treated cells (T, 20 min 10 µM DAMGO at 37°C) representing internalization, and (iii) cells in which agonist was washed out (WO, 20 min 10 µM DAMGO followed by 20 min 10 µM MOR antagonist Naltrexone at 37°C) representing recycling. After the treatments, cells were immediately transferred onto ice to terminate any residual trafficking activities and then labeled live with fluorescent anti-FLAG antibody (M1-Alexa-647) to label surface MOR. Surface MOR levels were then measured using flow cytometry. Expression of shVAMP2 did not change MOR internalization, as FLAG-MOR cells co-expressing shVAMP2 showed similar decrease in surface fluorescence before and after 48 h pretreatment with 200 ng/ml Dox (Fig. 3, I and J). In contrast, expression of shVAMP2 reduced MOR recycling, as FLAG-MOR cells co-expressing shVAMP2 showed a lower recovery of surface fluorescence after Dox treatment compared with before (P = 0.0224, Fig. 3, I and J).
To directly measure the internalization and recycling of surface MOR without the potential confounding effects of newly synthesized receptors, we adapted a quantitative ratiometric fluorescence assay that followed the internalization and recycling of a pre-labeled pool of surface MOR (Fig. 4 A). Briefly, FLAG-MOR expressing cells were pre-labeled with M1-Alexa-647 to label the surface pool of MOR. Cells were exposed to the same treatment conditions as described in the flow cytometry assay and then labeled live with an Alexa Fluor 488–conjugated secondary antibody (Alexa-488 secondary) to label the M1-Alexa-647 selectively on the surface. The M1-Alexa-647 primary labeling served as a control for total surface expression of FLAG-MOR at baseline, and the Alexa-488 secondary labeling indicated the post-treatment surface level of FLAG-MOR from the same pool of the primary labeling that either remained on the surface or was recycled (Fig. 4 B). The ratios of fluorescence intensity of Alexa-488 secondary labeling over M1-Alexa-647 primary labeling (488/647) in cells were calculated to measure the amount of pre-labeled surface receptors that were internalized at baseline (NT), after endocytosis (T), and after recycling (WO). This gave us a quantitative estimate of the amount of pre-existing surface receptors that were internalized in response to agonist and the fraction of internalized receptors that recycled after washout, without the potential confounding effects of new receptor biosynthesis.
VAMP2 depletion in PC12 cells and striatal neurons decreased MOR recycling. (A) Schematic of the treatment and labeling conditions for the ratiometric recycling assay, as described in the text. (B) Representative confocal images of PC12 cells co-expressing FLAG-MOR and shVAMP2 either treated with (top panel, +Dox) or without (bottom panel, −Dox) 200 ng/ml Dox for 48 h prior to the ratiometric recycling assay. Scale bar = 15 µm. (C) Quantification of ratios between 488 nm fluorescence and 647 nm fluorescence (488/647) calculated using integrated density (ID) for PC12 cells of indicated conditions (NT, T, WO: −Dox: n = 20, 20, 33 cells; +Dox: n = 20, 21, 29 cells, from two independent coverslips). +Dox cells showed significantly lower MOR recycling compared with −Dox cells (two-way ANOVA, post-hoc Šidák test, +Dox vs. −Dox: NT: P = 0.9929; T: P = 0.9173; WO: P = 0.0073). (D and E) Representative confocal images of E18 rat striatal neurons expressing shScramble (D) or shVAMP2 (E) after 48 h of Dox treatment, fixed and immunostained for endogenous VAMP2 (anti-VAMP2, magenta) and tagBFP (anti-tagBFP, blue). Scale bar = 20 µm. (F) Scatter plots of mean fluorescence intensity of VAMP2 immunostaining in the cell bodies of shScramble or shVAMP2 expressing neurons (median ± 95% CI, n = 12 or 15 cells, respectively, from one experiment), showing depletion of VAMP2 in the latter (P < 0.0001, unpaired two-tailed t test). (G) Representative confocal images of rat striatal neurons co-expressing FLAG-MOR and shVAMP2 either treated with (top panel, +Dox) or without (bottom panel, −Dox) 48 h Dox prior to the ratiometric recycling assay. Scale bar = 15 µm. (H) Similar quantification of ratios as in C for rat striatal neurons of indicated conditions (NT, T, WO: −Dox: n = 27, 33, 41 neurons; +Dox: n = 22, 39, 46 neurons, from two independent neuronal cultures). +Dox neurons showed significantly lower MOR recycling compared to −Dox neurons (two-way ANOVA, post-hoc Šidák test, +Dox vs. −Dox: NT: P = 0.9624; T: P = 0.9949; WO: P < 0.0001).
VAMP2 depletion in PC12 cells and striatal neurons decreased MOR recycling. (A) Schematic of the treatment and labeling conditions for the ratiometric recycling assay, as described in the text. (B) Representative confocal images of PC12 cells co-expressing FLAG-MOR and shVAMP2 either treated with (top panel, +Dox) or without (bottom panel, −Dox) 200 ng/ml Dox for 48 h prior to the ratiometric recycling assay. Scale bar = 15 µm. (C) Quantification of ratios between 488 nm fluorescence and 647 nm fluorescence (488/647) calculated using integrated density (ID) for PC12 cells of indicated conditions (NT, T, WO: −Dox: n = 20, 20, 33 cells; +Dox: n = 20, 21, 29 cells, from two independent coverslips). +Dox cells showed significantly lower MOR recycling compared with −Dox cells (two-way ANOVA, post-hoc Šidák test, +Dox vs. −Dox: NT: P = 0.9929; T: P = 0.9173; WO: P = 0.0073). (D and E) Representative confocal images of E18 rat striatal neurons expressing shScramble (D) or shVAMP2 (E) after 48 h of Dox treatment, fixed and immunostained for endogenous VAMP2 (anti-VAMP2, magenta) and tagBFP (anti-tagBFP, blue). Scale bar = 20 µm. (F) Scatter plots of mean fluorescence intensity of VAMP2 immunostaining in the cell bodies of shScramble or shVAMP2 expressing neurons (median ± 95% CI, n = 12 or 15 cells, respectively, from one experiment), showing depletion of VAMP2 in the latter (P < 0.0001, unpaired two-tailed t test). (G) Representative confocal images of rat striatal neurons co-expressing FLAG-MOR and shVAMP2 either treated with (top panel, +Dox) or without (bottom panel, −Dox) 48 h Dox prior to the ratiometric recycling assay. Scale bar = 15 µm. (H) Similar quantification of ratios as in C for rat striatal neurons of indicated conditions (NT, T, WO: −Dox: n = 27, 33, 41 neurons; +Dox: n = 22, 39, 46 neurons, from two independent neuronal cultures). +Dox neurons showed significantly lower MOR recycling compared to −Dox neurons (two-way ANOVA, post-hoc Šidák test, +Dox vs. −Dox: NT: P = 0.9624; T: P = 0.9949; WO: P < 0.0001).
To optimize expression of the shRNA constructs and receptors, we generated lentiviruses for expression. PC12 cells infected with lentiviral particles of FLAG-MOR (Lenti-FLAG-MOR) and shVAMP2 (Lenti-shVAMP2) were either treated with 200 ng/ml 48 h Dox (+Dox) or left untreated (−Dox). When the internalization and recycling of MOR were quantitatively measured, although baseline expression (NT) and the degree of internalization (T) of FLAG-MOR were similar for +Dox and −Dox cells, FLAG-MOR recycling was significantly lower in +Dox cells, as seen by lower 488/647 values compared with −Dox cells in the WO condition (P = 0.0073, Fig. 4 C). These results further strengthen our conclusion that VAMP2 is required for MOR recycling.
To validate the requirement of VAMP2 in MOR recycling in a physiologically relevant system, we used an identical recycling assay in primary striatal neurons expressing MOR. Primary embryonic day 18 (E18) rat striatal neurons infected with Lenti-FLAG-MOR and Lenti-shVAMP2. Lenti-shVAMP2 showed ∼57% knockdown in neuronal cell bodies compared with Lenti-shScramble control (Fig. 4, D–F). When an identical paradigm as above was used to measure MOR recycling, +Dox neurons showed significantly lower FLAG-MOR recycling compared with −Dox neurons, although both baseline expression and the degree of internalization of FLAG-MOR were similar (P < 0.0001, Fig. 4, G and H). Together, our data strongly indicate that VAMP2 is required for MOR recycling in multiple cell models including physiologically relevant neurons.
VAMP2 is not selectively enriched in MOR-containing endosomes
We next addressed whether the differential VAMP2 requirement reflected the segregation of MOR from other cargos into specific endosomes that were competent to generate VAMP2+ vesicles. To test this question, we first addressed whether VAMP2 was preferentially localized in a subset of endosomes. For objective quantification, we developed and implemented an automated object-based method to analyze colocalization in immunofluorescence microscopy images. To standardize the colocalization method, we performed a positive control experiment in cells expressing MOR doubly tagged with FLAG and SpH (FLAG-SpH-MOR). FLAG-SpH-MOR expressing cells were treated with 12.5 µM DAMGO for 20 min to induce receptor internalization to endosomes and then fixed and stained with M1-Alexa-647. This allowed us to compare FLAG staining with SpH fluorescence and gave us an experimental measurement of colocalization from a system that should theoretically be fully colocalized. Confocal imaging revealed almost perfect colocalization between FLAG staining and SpH fluorescence (Fig. 5 A). Using the automated object-based analysis, we obtained average colocalizations of 77.49% when normalized to total FLAG spots and 55.77% when normalized to total SpH spots (Fig. 5 E). This allowed us to calibrate our colocalization to account for limitations in antibody labeling and the algorithm used for analysis and confirmed that automated analysis provided good dynamic range to analyze colocalization.
Endogenous VAMP2 localizes predominantly to EEA1 or Rab11 compartments. (A) Representative confocal slice of a FLAG-SpH-MOR expressing cell showing colocalization of FLAG (magenta) and SpH (green) after 20 min 12.5 µM DAMGO treatment. Scale bar = 10 µm, and a line plot across a denoted section (yellow square and enlarged) of the representative slice. (B–D) Representative confocal slices of PC12 cells immunostained for VAMP2 (magenta) and EEA1 (B), Rab11 (C), or Rab7 (D; all in green). Example spots showing colocalization are marked with yellow arrows. Scale bar = 10 µm. Corresponding line plots across the denoted sections (yellow squares and enlarged) of the representative slices are shown for each image. (E) Percentage colocalization calculated using an automated object-based method, shown as colocalized spots normalized to either total SpH spots (/SpH) or total FLAG spots (/FLAG) from multiple image stacks (±SD, n = 20 from two independent coverslips). (F–H) Percent colocalization calculated as above for EEA1 (F), Rab11 (G), or Rab7 (H) are shown as colocalized spots normalized to total VAMP2 spots (/VAMP2) from multiple image stacks (±SD, n = 10 from two independent coverslips for each marker). “+” in the Tukey plots from E–H represent mean.
Endogenous VAMP2 localizes predominantly to EEA1 or Rab11 compartments. (A) Representative confocal slice of a FLAG-SpH-MOR expressing cell showing colocalization of FLAG (magenta) and SpH (green) after 20 min 12.5 µM DAMGO treatment. Scale bar = 10 µm, and a line plot across a denoted section (yellow square and enlarged) of the representative slice. (B–D) Representative confocal slices of PC12 cells immunostained for VAMP2 (magenta) and EEA1 (B), Rab11 (C), or Rab7 (D; all in green). Example spots showing colocalization are marked with yellow arrows. Scale bar = 10 µm. Corresponding line plots across the denoted sections (yellow squares and enlarged) of the representative slices are shown for each image. (E) Percentage colocalization calculated using an automated object-based method, shown as colocalized spots normalized to either total SpH spots (/SpH) or total FLAG spots (/FLAG) from multiple image stacks (±SD, n = 20 from two independent coverslips). (F–H) Percent colocalization calculated as above for EEA1 (F), Rab11 (G), or Rab7 (H) are shown as colocalized spots normalized to total VAMP2 spots (/VAMP2) from multiple image stacks (±SD, n = 10 from two independent coverslips for each marker). “+” in the Tukey plots from E–H represent mean.
We next used immunofluorescence microscopy to study the colocalization between endogenous VAMP2 and early (EEA1), recycling (Rab11), and late (Rab7) endosomal markers (Hutagalung and Novick, 2011) in PC12 cells. Objective automated analysis of the confocal images showed detectable colocalization between VAMP2 and all three endosomal markers (Fig. 5, B–D), although to varying degrees. VAMP2 colocalized with Rab11 and EEA1 to comparable amounts (36.34 and 35.25%, respectively) and less with Rab7 (21.03%, Fig. 5, F–H). This distribution is consistent with a role for VAMP2 primarily in recycling.
To test whether VAMP2 was enriched specifically in a subset of MOR-containing endosomes, we performed three-channel colocalization of VAMP2, SpH-cargos, and endosomal markers. SpH-MOR and SpH-B2AR expressing PC12 cells were treated with agonists at identical conditions as used to image SpH-cargo fusion events as above. Confocal images showed partial colocalization of SpH-cargos, VAMP2, and endosomal markers across all conditions (Fig. 6, A and B). To quantify colocalization, we first measured the colocalization between SpH-cargos and endosomal markers (Fig. 6 C, outer columns and Fig. 6 D, circular pie charts). SpH-B2AR showed highest colocalization with EEA1 (22.73%), moderate level with Rab11 (17.44%), and least with Rab7 (11.68%). SpH-MOR showed higher levels of colocalization with EEA1 (24.15%) and Rab7 (22.50%) and lower colocalization with Rab11 (17.01%). Next, we measured what fraction of the cargo in each endosomal compartment also colocalized with VAMP2 (Fig. 6 C, inner columns and Fig. 6 D, stacked columns). As expected, we found the highest colocalization between VAMP2 and Rab11, and lowest with Rab7, consistent with our two-channel colocalization study (Fig. 5). Surprisingly, however, VAMP2 did not preferentially localize to Rab11 endosomes that colocalized with SpH-MOR compared with the ones that colocalized with SpH-B2AR (VAMP2+Rab11+SpH-MOR: 6.32% of total SpH-MOR; VAMP2+Rab11+SpH-B2AR: 6.27% of total SpH-B2AR). Together, our data suggest that VAMP2 is copackaged into recycling vesicles only with MOR, and not with B2AR, even though they might localize to the same endosomes.
VAMP2 is not specifically colocalized with SpH-MOR–containing endosomes. (A) Representative confocal slices of cells expressing SpH-B2AR (light green) immunostained for VAMP2 (orange) and EEA1, Rab11, or Rab7 (purple) after 15 min of agonist treatment. (B) Representative confocal slices of cells expressing SpH-MOR (light green) immunostained for VAMP2 (orange) and EEA1, Rab11, or Rab7 (purple) after 15 min of agonist treatment. Scale bar = 6 µm. (C) Percent colocalization between the three labels calculated using an automated object-based method. Percent colocalization was first analyzed between SpH-B2AR (left) or SpH-MOR (right) and the endosomal markers (outer columns, ±SD), then the colocalized spots were further analyzed for the presence of VAMP2 (VAMP2+, inner dashed columns, ±SD, SpH-B2AR: EEA1: n = 10, Rab11: n = 11, Rab7: n = 10; SpH-MOR: EEA1: n = 12, Rab11: n = 10, Rab7: n = 10, samples of all conditions were from two independent coverslips). (D) Pie charts and stack columns showing the summary statistics of C show no enrichment of VAMP2 in SpH-MOR–containing endosomes. (E) Schematic of a proposed model of VAMP2’s specificity in GPCR recycling. VAMP2 is preferentially copackaged into vesicles from endosomal microdomains or tubules that contain a certain subset of GPCR cargos, such as MOR but not B2AR, allowing it to mediate fusion in a cargo-selective manner. TfR, on the other hand, can enter both microdomains or tubules (and other pathways if present), allowing redundant mechanisms of recycling.
VAMP2 is not specifically colocalized with SpH-MOR–containing endosomes. (A) Representative confocal slices of cells expressing SpH-B2AR (light green) immunostained for VAMP2 (orange) and EEA1, Rab11, or Rab7 (purple) after 15 min of agonist treatment. (B) Representative confocal slices of cells expressing SpH-MOR (light green) immunostained for VAMP2 (orange) and EEA1, Rab11, or Rab7 (purple) after 15 min of agonist treatment. Scale bar = 6 µm. (C) Percent colocalization between the three labels calculated using an automated object-based method. Percent colocalization was first analyzed between SpH-B2AR (left) or SpH-MOR (right) and the endosomal markers (outer columns, ±SD), then the colocalized spots were further analyzed for the presence of VAMP2 (VAMP2+, inner dashed columns, ±SD, SpH-B2AR: EEA1: n = 10, Rab11: n = 11, Rab7: n = 10; SpH-MOR: EEA1: n = 12, Rab11: n = 10, Rab7: n = 10, samples of all conditions were from two independent coverslips). (D) Pie charts and stack columns showing the summary statistics of C show no enrichment of VAMP2 in SpH-MOR–containing endosomes. (E) Schematic of a proposed model of VAMP2’s specificity in GPCR recycling. VAMP2 is preferentially copackaged into vesicles from endosomal microdomains or tubules that contain a certain subset of GPCR cargos, such as MOR but not B2AR, allowing it to mediate fusion in a cargo-selective manner. TfR, on the other hand, can enter both microdomains or tubules (and other pathways if present), allowing redundant mechanisms of recycling.
Discussion
In this study, we identify VAMP2 as a cargo-selective v-SNARE that is required for the fusion of recycling vesicles that contain MOR but not B2AR (Fig. 6 E). VAMP2 specificity is maintained across multiple different cell types, from HEK293 cells where both MOR and VAMP2 are ectopically expressed to primary striatal neurons endogenously expressing MOR and VAMP2.
VAMP2 likely has broad but distinct roles in secretory vesicle release and the delivery of signaling receptors. The canonical role of VAMP2 in mediating fusion of synaptic vesicles has been well studied (Schiavo et al., 1992; Galli et al., 1996; Schoch et al., 2001; Deák et al., 2006; Cousin, 2021). VAMP2 is also expressed in many secretory cells where it regulates the release of soluble hormones as well as GLUT4 from storage compartments (Cheatham et al., 1996; Bogan, 2012). Given that neurotransmission and MOR membrane insertion both use VAMP2, specificity in fusion and regulation might be provided by the t-SNAREs. The best-studied interactions of VAMP2 with t-SNAREs are for neurotransmitter release, where VAMP2 uses SNAP-25 and syntaxin1 as t-SNAREs to mediate fusion (Südhof, 2013). However, during AMPA receptor membrane insertion in long-term potentiation, VAMP2 interacts with SNAP-47 and syntaxin3 (Jurado et al., 2013). Considering this variability, VAMP2 could interact with either of these sets or possibly a third set of t-SNAREs for GPCR delivery. As we continue to identify the components of specific fusion machinery that mediates the delivery of different GPCRs, we will be able to map specific SNARE complexes to specific pathways and cargo molecules.
In the broader context of trafficking, our data provide key evidence for the emerging idea that functionally distinct recycling pathways originate from the same endosomes, where each endosome is organized as a set of discrete microdomains from which biochemically distinct tubules extend to generate vesicles destined for the plasma membrane (Puthenveedu et al., 2010; Simonetti and Cullen, 2019). B2AR is recycled via tubules from endosomal microdomains that are distinct from tubules that recycle TfR (Puthenveedu et al., 2010; Bowman et al., 2015). As we see little VAMP2 localization in B2AR or TfR fusion events, MOR is likely recycled via a third pathway distinct from these two. This idea is consistent with the different biochemical requirements that have been identified for the recycling of these different cargos. B2AR uses a C-terminal PDZ ligand, which binds an actin-based machinery localized to a specific tubular microdomain on the endosome, to recycle (Cao et al., 1999; Lauffer et al., 2009; 2010; Puthenveedu et al., 2010; Romero et al., 2011). TfR, on the other hand, is sorted via geometric sorting, seemingly independent of specific biochemical requirements (Maxfield and McGraw, 2004). MOR does not have an identified PDZ ligand. Instead, it uses a bi-leucine sequence to recycle (Tanowitz and von Zastrow, 2003; Soohoo and Puthenveedu, 2013). The binding partners of this sequence have still not been identified. Importantly, the biochemical sequences on B2AR and MOR are transplantable, suggesting that the recycling characteristics are encoded in the sequences (Gage et al., 2001; Tanowitz and von Zastrow, 2003).
Our results support a model where specific components of the fusion machinery are selectively copackaged into vesicles along with cargo at the endosomes. The specific enrichment and requirement of VAMP2 for MOR fusion could reflect two possibilities: (i) different GPCRs are localized to distinct endosomal compartments, with MOR specifically localized to endosomes containing VAMP2, or (ii) VAMP2 is copackaged specifically into vesicles that contain specific cargos even though VAMP2 and multiple cargos are present on the same endosome. In our experiments, MOR and B2AR both colocalized with VAMP2 on early endosomes and recycling endosomes, from both of which cargo can be recycled to the surface (Figs. 5 and 6). MOR did not show preferential localization at an organellar level with VAMP2, suggesting that MOR and VAMP2 are sorted into vesicles at a suborganellar level, supporting the second model that distinct v-SNAREs are copackaged with specific GPCRs into distinct vesicles, all originating from the same set of endosomal compartments.
The exact mechanisms by which cargos are sorted into these domains is an exciting area of future work, especially as these pathways could actively vary based on a variety of factors. Many cargo molecules themselves could be modified by alternative splicing, which could change functionally important sequences and alter sorting. For example, MOR is alternatively spliced, generating multiple isoforms expressed in vivo, including some that lack the canonical bi-leucine recycling sequence (Tanowitz et al., 2008; Liu et al., 2021). We focused on the major isoform of MOR, which has been the canonical version used to study the mechanisms and functional consequences of MOR trafficking and signaling. At present, how alternative splicing affects the trafficking of MOR, and whether and how all isoforms of MOR recycle, is not well studied. It is possible that different splice isoforms could engage different trafficking machineries, including SNAREs, based on the specific sequences that they use to recycle. In addition, different opioid agonists can drive differential sorting of opioid receptors in the endosome (Marie et al., 2003; Kunselman et al., 2021a). In this context, one protein family that is of interest in mediating this process is the sorting nexin family (SNXs), which can interact with cargo molecules and drive localized membrane changes that allow vesicle formation from specific domains of endosomes. TfR recycling is mediated by SNX3 or SNX4 (Traer et al., 2007; Chen et al., 2013), while B2AR recycling requires SNX27 (Lauffer et al., 2010; Temkin et al., 2011). A specific SNX protein required for MOR recycling has not been identified. How agonists can selectively drive different sorting fates is not known, but it is possible that specific agonist-bound conformations drive receptor interactions with specific sorting complexes that also copackage VAMPs and other components of the fusion machinery.
Sorting of GPCRs into separate pathways that contain distinct fusion machineries could provide a mechanism for cells to selectively control the surface delivery of individual GPCRs, even though they all traverse the same endocytic pathways. The recycling of B2AR and MOR is regulated by distinct signaling pathways. B2AR recycling is inhibited by protein kinase A, via Gαs activation, providing a mechanism for feedback regulation (Vistein and Puthenveedu, 2013). MOR recycling is independent of protein kinase A but is increased by protein kinase C via activation of either Gβγ signaling downstream of MOR or Gα signaling downstream of co-expressed neurokinin-1 receptors (Bowman et al., 2015; Kunselman et al., 2019). Importantly, these phosphorylation mechanisms modify sorting of the receptor cargo into recycling pathways, but should not regulate the pathway as a whole or the core components that mediate the fusion of these vesicles. The exact mechanism by which SNAREs are regulated downstream of receptors is not clear, but this could involve direct regulation by G protein interactions. For example, Gβγ downstream of activated Gαi/o coupled GPCRs can bind the SNARE complex, compete with synaptotagmin 1, and inhibit membrane fusion (Zurawski et al., 2017; 2019). Although MOR is a Gαi/o coupled GPCR, it does not autoinhibit its own membrane insertion. Therefore, it is possible that the modulation of SNAREs by Gβγ interaction follows a higher organizational principle, where specific VAMP/t-SNARE complexes are regulated differentially by G proteins derived from different receptor signaling pathways. Importantly, cargo molecules that mediate nutrient uptake, like TfR, typically can enter multiple trafficking pathways (Daro et al., 1996; Sheff et al., 2002; Woods et al., 1986). The ability to enter multiple pathways allows TfR recycling to be mediated by multiple VAMP subtypes (Galli et al., 1994; Kubo et al., 2015; Bakr et al., 2021), making the v-SNARE requirements redundant. Consistent with this idea, although a subset of TfR fusion events were VAMP2 enriched (Fig. 2 H), depletion of VAMP2 did not cause a significant reduction in TfR delivery to the cell surface (Fig. 3 D). Such specificity and redundancy in the use of fusion machinery in surface delivery could allow cells to selectively control GPCR recycling and therefore sensitivity to signaling, without affecting nutrient uptake or transport of other essential cargos.
Materials and methods
Plasmid cloning and lentivirus production
TfR-SpH plasmid was cloned by replacing mCherry on the mCherry-TfR-20 plasmid (a gift from Michael Davidson, Florida State University, Tallahassee, FL, USA; #55144; Addgene) with an SpH-tag using the AgeI and NotI sites. SpH-B2AR, SpH-MOR, and FLAG-MOR plasmids were all previously described (Yudowski et al., 2006; Soohoo and Puthenveedu, 2013). FLAG-SpH-MOR plasmid was cloned on a pcDNA3.1 backbone with FLAG sequence (5′-GACTACAAGGACGATGATGAC-3′) inserted between a signal sequence and an alanine spacer (GCC) followed by SpH-tag and MOR. All MOR-expressing constructs encode mouse MOR-1, the major MOR isoform. VAMP2-pHuji plasmid expressing VAMP2 human isoform1 was a gift from Justin Taraska (National Institutes of Health, Bethesda, MD, USA; #105289; Addgene). VAMP4-pHuji plasmid expressing human VAMP4 was cloned by first replacing VAMP2 sequence of VAMP2-pHuji with a VAMP4 sequence from EGFP-VAMP4 (a gift from Thierry Galli, Université Paris Cité, Paris, France; #42313; Addgene) using XhoI and BamHI sites, and then the stop codon and original linker were replaced by VAMP2-pHuji’s linker. Lentivirus-compatible FLAG-MOR plasmid was cloned by recombing pENTR-FLAG-MOR with pLenti-CMV-Puro-DEST (a gift from Eric Campeau and Paul Kaufman, UMass Chan Medical School, Worcester, MA, USA; #17452; Addgene) through LR reaction following a published protocol (Campeau et al., 2009).
The Dox-inducible shRNA backbone pLKO-tagBFP-TetOn was a gift from Paul Jenkins (University of Michigan Medical School, Ann Arbor, MI, USA; He et al., 2012). shVAMP2 pairing sequence targeting rat VAMP2 was previously described (Gu and Huganir, 2016), and the shVAMP2 sequence was designed as follows: 5′-CCGGAACAAGTGCAGCCAAGCTCAACTCGAGTTGAGCTTGGCTGCACTTGTTTTTTTG-3′ (sense) and 5′-AATTCAAAAAAACAAGTGCAGCCAAGCTCAACTCGAGTTGAGCTTGGCTGCACTTGTT-3′ (antisense). shVAMP4 pairing sequence targeting rat VAMP4 was previously described (Bakr et al., 2021), and the shVAMP4 sequence was designed as 5′-CCGGGGACCATCTGGACCAAGATTCTCGAGAATCTTGGTCCAGATGGTCCTTTTTG-3′ (sense) and 5′-AATTCAAAAAGGACCATCTGGACCAAGATTCTCGAGAATCTTGGTCCAGATGGTCC-3′ (antisense). A universal non-targeting shScramble sequence was designed based on the published sequence (Sarbassov et al., 2005): 5′-CCGGCCTAAGGTTAAGTCGCCCTCGCTCGAGCGAGGGCGACTTAACCTTAGGTTTTTG-3′ (sense) and 5′-AATTCAAAAACCTAAGGTTAAGTCGCCCTCGCTCGAGCGAGGGCGACTTAACCTTAGG-3′ (antisense). The shRNA sequences were cloned into the pLKO-tagBFP-TetOn backbone following a published protocol (Moffat et al., 2006).
Lentiviral particles for FLAG-MOR (Lenti-FLAG-MOR), shVAMP2 (Lenti-shVAMP2), and shScramble (Lenti-shScramble) expression were produced following The RNAi Consortium protocol (Broad Institute). Briefly, LentiX-293 cells (gift from Adam Courtney, University of Michigan Medical School, Ann Arbor, MI, USA) were transfected with plasmids of interest alongside psPAX2 (packaging) and pMD2.G (envelope) using TransIT-LT1 transfection reagent (Mirus). Two batches of virus harvest were pooled together, and the pooled viral media were used for infection.
Cell culture and reagents
HEK293 and PC12 cells were purchased from American Type Culture Collection. SpH-B2AR and SpH-MOR stably expressing HEK293 cell lines were described previously (Yudowski et al., 2006; Soohoo and Puthenveedu, 2013). HEK293 cells were maintained in Dulbecco’s Modified Eagle Medium high glucose (SH3024301; Cytiva) supplemented with 10% FBS (26140079; Gibco) at 37°C and 5% CO2. VAMP2-pHuji was transiently transfected into the HEK293 stables or co-transfected with TfR-SpH into plain HEK293 cells using Effectene transfection reagent (301425; Qiagen) following the manufacturer’s protocol. VAMP4-pHuji was transiently co-transfected with SpH-MOR into plain HEK293 cells using Effectene.
PC12 cells were maintained in Ham’s F-12K (Kaighn’s) medium (21127022; Gibco) supplemented with 10% horse serum (16050122; Gibco) and 5% FBS at 37°C and 5% CO2 in tissue culture flasks coated with Collagen IV (C5533; Sigma-Aldrich,). Plasmids were transiently transfected into PC12 cells using Lipofectamine 2000 transfection reagent (11668027; Invitrogen) following the manufacturer’s protocol, if not otherwise stated.
Saturated concentration (10/12.5 µM) of DAMGO (E7384, Sigma-Aldrich) was used to trigger the internalization and recycling of SpH-MOR, FLAG-MOR, and FLAG-SpH-MOR. FLAG-tag was visualized using M1-Alexa-647 antibody (M1-647): anti-FLAG-M1 antibody (F3040; Sigma-Aldrich) conjugated with Alexa Fluor 647 (A20186; Invitrogen). 10 µM Naltrexone (N3136, Sigma-Aldrich) was used to ensure efficient washout of DAMGO and induce recovery of surface MOR. 12.5 µM Iso (I5627; Sigma-Aldrich) was used to trigger the internalization and recycling of SpH-B2AR. All treatments intended to induce trafficking activity were performed at 37°C. CHX (C1988; Sigma-Aldrich) dissolved in ethanol (EtOH) was used to block biosynthesis. For live imaging, the cells were pretreated with 10 µM CHX for 2 h at 37°C and the same concentration of CHX was kept in the media during imaging to prevent turnover.
To induce shVAMP2, shVAMP4, and shScramble expressions, cells were pretreated with 200 ng/ml Dox (D43020; Research Products International) for 48 h before experiments. shVAMP2/shScramble and FLAG-MOR co-expressing PC12 mixed population stable cell lines were generated with 10 d of 500 µg/ml G418 (10131035; Gibco) selection post-transfection. After selection, the stable cells were cultured as described above.
Rat striatal neurons were dissociated from E18 rat striatum obtained from TransnetYX Tissue using 2 mg/ml papain (NM100200, Genlantis), cultured on poly-D-lysine (PDL, P6407; Sigma-Aldrich)–coated glass coverslips in Neurobasal media (21103049; Gibco) supplemented with B-27 (17504044; Gibco), 1% GlutaMAX (35050061; Gibco), and 1% pen-strep (15140122; Gibco) at 37°C, 5% CO2.
TIR-FM for fusion events imaging
All TIR-FM was conducted using an Andor Dragonfly multimodal microscopy system (Andor) in TIRF mode. SpH-cargo expressing cells were passed to #1.5 25 mm glass coverslips (7222510; Electron Microscopy Sciences) 1 d after transfection and imaged 2 d after the passing. Especially, SpH-cargo expressing PC12 cells were passed to PDL-coated glass coverslips. Coverslips were mounted in an imaging chamber and imaged in CO2-independent Leibovitz’s L-15 medium (21803027, Gibco) with 1% FBS. The cells were visualized live using a 60×1.49 NA Apochromat TIRF objective (Nikon Instruments) on a Nikon Eclipse Ti2 inverted microscope outfitted with a 37°C temperature-controlled chamber. Movies of fusion events were taken after 5 min of agonist-induced internalization at 37°C for SpH-MOR and SpH-B2AR or immediately for TfR-SpH at 50 Hz (two-channel) or 10 Hz (single-channel) for 1 min. All recycling movies were collected within 20 min of agonist treatment.
Cells were excited using direct modulation lasers (Andor ILE) at the indicated wavelength passed through a 405/488/561/640 quad excitation dichroic. For two-channel simultaneous acquisition, SpH-cargos and VAMP2-pHuji were simultaneously excited using 488 and 561 nm lasers and the emission was split using a 565 LP dichroic beamsplitter. SpH-cargo emission was collected through a 525/50 bandpass emission filter. VAMP-pHuji emission was collected through a 579/34 bandpass emission filter. For single-channel imaging of fusion events, SpH-cargos were excited using 488 nm light and collected through a 540/30 bandpass emission filter. All emission filters and dichroic were purchased from Semrock. All images were collected using iXon Life 888 electron-multiplying charge-coupled device (EMCCD) cameras (Andor) with one camera for each channel run simultaneously.
Immunoblots
For GRK3 CHX chase blot, whole-cell lysates of plain HEK293 cells post 0.5–4 h of 10 µM CHX treatment or post 4 h of vehicle treatment were prepared from 90% confluent 6-well plates of cells. The cells were directly lysed and scraped in the plates with 2× diluted Laemmli Sample Buffer (1610747; Bio-Rad) supplemented with 10% β-mercaptoethanol (1610710; Bio-Rad), 50 mM dithiothreitol (1610611; Bio-Rad), and 10% protease inhibitor solution (1 tablet dissolved in 1 ml of water, A32965; Thermo Fisher Scientific). Lysates were then incubated at 95°C for 5 min. Right after sonication, the lysates were run on 10% polyacrylamide gel and then transferred to nitrocellulose membrane. Membranes were blocked with 5% milk Tris-buffered saline Tween-20, then probed for GRK3 (1:1,000, sc-365197; Santa Cruz Biotechnology), and then developed using chemiluminescence. After imaging, the membranes were stripped for 20 min in stripping buffer (21059, Thermo Fisher Scientific), then reblocked in 5% milk Tris-buffered saline Tween-20, and probed for GAPDH (1:1,000, 14C10, #2118; Cell Signaling Technology [CST]) as an internal control. For VAMP2 blots, whole-cell lysates were prepared from 90% confluent 6-well plates of HEK293 cells, VAMP2-pHuji expressing HEK293 cells, and PC12 cells. VAMP2-pHuji expressing HEK293 cells were lysed 48 h after transfection. All procedures of blotting were the same, except the samples were run on 4–20% gradient polyacrylamide gel and the membranes were first probed for VAMP2 (1:1,000, 104211; Synaptic Systems) before stripping and reprobing for GAPDH.
Sample preparation for immunofluorescence microscopy
To prepare samples for immunofluorescence microscopy, PC12 or HEK293 cells were passed to PDL-coated #1.5 12 mm glass coverslips (1254580P; Thermo Fisher Scientific). The cells were first fixed with 4% formaldehyde (FB002; Invitrogen) for 20 min at room temperature and then were permeabilized and blocked by incubating in PBS with 0.75% Triton X-100, 5% FBS, 5% glycine, 1.25 mM magnesium chloride, and 1.25 mM calcium chloride (blocking buffer). Primary and secondary antibody labeling was performed in blocking buffer for 1 h at room temperature. For VAMP2 staining, anti-VAMP2 mouse monoclonal antibody (104211; Synaptic Systems) was used at 1:1,000. For endosomal staining, anti-EEA1 (C45B10, #3288; CST), anti-Rab11 (D4F5, #5589; CST), and anti-Rab7 (D95F2, #9367; CST) rabbit monoclonal antibodies were used at 1:50. All fluorophore-conjugated secondary antibodies were used at 1:1,000. For two-channel colocalization study, anti-VAMP2 was labeled with goat anti-mouse IgG (H + L)-Alexa Fluor 647 (A21235; Invitrogen) while anti-endosomal markers were labeled with goat anti-rabbit IgG (H + L)-Alexa Fluor 488 (A11008; Invitrogen). For three-channel colocalization study, anti-VAMP2 was labeled with goat anti-mouse IgG (H + L)-Alexa Fluor 568 (A11004; Invitrogen) while endosomal markers were labeled with goat anti-rabbit IgG (H + L)-Alexa Fluor 647 (A21244, Invitrogen). For shVAMP4 knockdown verification, anti-VAMP4 rabbit polyclonal antibody (136002; Synaptic Systems) was used at 1:500. For certain shRNA knockdown verifications, tagBFP signal was amplified using an anti-tagBFP antibody (1:500) conjugated to 2× Alexa Fluor 647 (N0502-AF647; NanoTag Biotechnologies). After the labeling, coverslips were mounted on glass slides (12550123; Thermo Fisher Scientific) using Prolong Diamond Antifade Mountant (P36961; Invitrogen). DAPI staining was introduced using Prolong Diamond Antifade Mountant with DAPI (P36962; Invitrogen).
Confocal microscopy
Confocal imaging of immunofluorescence microscopy samples was conducted using an Andor Revolution multimodal microscopy system in confocal mode. Glass slides with mounted coverslips were imaged using a 100×1.49 NA Apochromat TIRF objective (Nikon Instruments) on a Nikon Eclipse Ti inverted microscope. Excitation was conducted using solid-state lasers (Andor ALC-500) at the indicated wavelength with light filtered through an acousto-optic tunable filter. Alexa-488 was excited with 488 nm light and collected through a 525/50 bandpass emission filter. Alexa-568 was excited with 561 nm light and collected through a 620/60 bandpass emission filter. Alexa-647 was excited with 640 nm light and collected through a 700/75 bandpass emission filter. All emission filters were from Chroma. Lights of different wavelengths were collected using an iXon + 897 EMCCD camera (Andor) sequentially. Images were acquired in Z-stacks for 3D quantification. For shRNA tagBFP confirmation before single-channel puff imaging, cells were imaged live using the same Andor Dragonfly system as described in TIR-FM section but in confocal mode. tagBFP was excited using 405 nm light and collected through a 450/50 bandpass emission filter.
Flow cytometry
shVAMP2 and FLAG-MOR co-expressing PC12 cells (double-stables) were either treated with 200 ng/ml Dox for 48 h or non-treated before experiments. Before flow cytometry analysis, the cells were either left untreated, treated with 10 µM DAMGO, or treated with 10 µM DAMGO and then 10 µM Naltrexone. All treatment conditions were 20 min at 37°C to allow for trafficking. Next, the cells were immediately transferred onto ice (0°C) to terminate trafficking and labeled with M1-647 antibody for 45 min. After labeling, the cells were scraped in the well and resuspended in 1% FBS-supplemented Dulbecco’s PBS (14040133, Gibco). Last, data from 1 × 105 cells for each sample were acquired using a BD LSRFortessa flow cytometer (BD Biosciences). Plain PC12 cells were used to gate for cell size, granularity, and background tagBFP fluorescence. Double-stables not labeled with M1-647 were used to gate for background Alexa-647 fluorescence. tagBFP was excited using 405 nm light and collected through a 450/50 bandpass emission filter. Events representing the top 10% of tagBFP fluorescence were gated to select for cells expressing shVAMP2. Relative changes in FLAG-MOR levels on the plasma membrane were analyzed using mean fluorescence intensities of Alexa-647 excited by 640 nm light and collected through a 670/14 bandpass emission filter.
Ratiometric recycling assay
This assay was adapted based on a published work by our group (Bowman et al., 2015). Before treatments, PC12 cells or neurons were infected with Lenti-FLAG-MOR and Lenti-shVAMP2 for 24 h with 10 µg/ml polybrene. Cells were then either treated with 200 ng/ml Dox for 48 h or non-treated. Particularly, neurons were infected on day 4 after plating and Dox was applied on day 7 after plating. During treatments, cells were first live labeled with M1-647 for 10 min at 37°C, then either left untreated, treated with 10 µM DAMGO, or treated with 10 µM DAMGO and then 10 µM Naltrexone. All treatment conditions were 20 min at 37°C to allow for trafficking. Afterward, cells were second live labeled with goat anti-mouse IgG (H + L)-Alexa Fluor 488 (A11001; Invitrogen) for 15 min at 4°C followed by 4% formaldehyde fixation for 20 min and 0.1 M glycine PBS blocking for 10 min, both at room temperature. Prepared samples were imaged with confocal microscopy as described above.
Image registration and data processing
All the images were processed with Fiji, ImageJ (Schindelin et al., 2012). Representative images and montages were made with ImageJ integrated functions and plugins.
Two-channel simultaneous acquisition images were processed with channel alignment using ImageJ plugin NanoJ-Core (Laine et al., 2019), global background subtraction using an ImageJ macro, and post-hoc bleedthrough correction. For channel alignment, fiducial images were taken by imaging TetraSpeck fluorescent microspheres slide (T14792; Invitrogen) with the same two-channel TIR-FM configurations as described above. For global background subtraction, mean fluorescence intensity within a cell region without either cluster or puff event was calculated and subtracted from each corresponding frame of the analyzed images. For bleedthrough correction, bleedthrough images were acquired using the same two-channel TIR-FM configurations as described above but with cells expressing SpH-cargo alone. Calculation of bleedthrough coefficient (kBt) and generation of related graphs were done by a pixel-by-pixel analysis macro in ImageJ. Bleedthrough correlation between SpH channel and pHuji channel was examined using all three SpH-cargos and was found linear with an average slope of 0.043 (Fig. S4). Given that bleedthrough was an intrinsic property decided solely by the fluorophore’s spectrum, 0.043 was used as a uniform kBt across all analyses.
SpH bleedthrough into the pHuji channel is linearly correlated and therefore can be corrected. (A) Pixel-by-pixel fluorescence correlation plots between SpH and pHuji values fitted with simple linear regressions generated by analyzing TIR-FM images (256 × 256 pixels) of cells expressing SpH-cargos alone, simultaneously acquired in both SpH and pHuji channels under identical conditions as in Fig. 2. This panel shows the first frame (fr1) of a movie of TfR-SpH expressing cell post-background subtraction (post-bs) without Gaussian blur (pre-gb). (B) Similar analysis post-Gaussian blur (post-gb, σ = 2). (C) Frame 500 (fr500) of the same movie as in A and B post-bs and post-gb (σ = 2).
SpH bleedthrough into the pHuji channel is linearly correlated and therefore can be corrected. (A) Pixel-by-pixel fluorescence correlation plots between SpH and pHuji values fitted with simple linear regressions generated by analyzing TIR-FM images (256 × 256 pixels) of cells expressing SpH-cargos alone, simultaneously acquired in both SpH and pHuji channels under identical conditions as in Fig. 2. This panel shows the first frame (fr1) of a movie of TfR-SpH expressing cell post-background subtraction (post-bs) without Gaussian blur (pre-gb). (B) Similar analysis post-Gaussian blur (post-gb, σ = 2). (C) Frame 500 (fr500) of the same movie as in A and B post-bs and post-gb (σ = 2).
Population analysis of fusion events was performed using scikit-learn in Python (Pedregosa et al., 2011; Weinberg, 2022). We established the number of components for the Gaussian mixture fitting by calculating AIC/BIC loss metrics for 1,000 bootstrapped samples drawn from all puff events from all SpH-cargos. In the distributions from these samples, AIC minima were identified commonly at 3 and 9, and BIC minima were primarily seen at 3. Based on these metrics, we fit a Gaussian mixture model of three components to the pooled puff population. Using this model, we predicted component membership for the puff events for each SpH-cargo.
For VAMP2 knockdown efficiency analysis, we calculated integrated density of VAMP2 immunostaining over a uniform threshold (IDoT) established by averaging the autothreshold values (method = default) of all cells. shRNA expressing levels were approximated by calculating tagBFP IDoT using the same method. Then the cells were ranked by tagBFP IDoT and a hard cutoff (∼50%) was applied to separate the cells into low- and high-BFP groups. VAMP2 IDoT of high-BFP cells were first normalized to the mean of the low-BFP cells and then double normalized to the mean of shScramble high-BFP cells to calculate the knockdown efficiency.
For ratiometric recycling assays, we first calculated the integrated density of the two channels in raw images within cell masks generated through automatically thresholding (method = triangle) the corresponding Gaussian-blurred images (σ = 2) and then calculated the integrated density ratio of 488 nm over 647 nm as the quantification of recycling.
Automated colocalization analysis was performed using Imaris software (Andor). Fluorescence-labeled endosomal compartments were automatically identified as 200 nm diameter spheres (spots) using the Imaris “Spots” function. Colocalization between two spots were calculated as proximity ≤ 200 nm using Imaris MATLAB-based extension “colocalize spots.” Percent colocalization was calculated per field.
Flow cytometry–related histograms and statistics were generated using FlowJo (BD Biosciences). Raw data were processed using Excel (Microsoft) while statistical tests and graphs were generated using Prism 9 (GraphPad Software). Data distributions were assumed to be normal when subjected to parametric tests, although normality was not formally tested, except for the data of population analysis of fusion events, which was established as a mixture of multiple Gaussian distributions as described above. Schematics were made using BioRender.com (Toronto).
Online supplemental material
Fig. S1 (related to Fig. 2) shows the proportion of VAMP2+ TfR-SpH puffs was not decreased by CHX treatment and VAMP2 did not colocalize with canonical Golgi markers, indicating that VAMP2 is not involved in receptor exocytosis from the biosynthetic pathway. Fig. S2 (related to Fig. 3) shows that VAMP2 is endogenously expressed in PC12 cells but not in HEK293 cells. Fig. S3 (related to Fig. 3) shows confocal images verifying VAMP4 knockdown in PC12 cells using shVAMP4. Fig. S4 shows photo-bleedthrough of SpH fluorescence into the pHuji channel is linearly correlated with SpH fluorescence and therefore can be corrected. Video 1 shows SpH-MOR puffs were observed after agonist treatment but not at baseline in HEK293 cells. Video 2 shows constitutive TfR-SpH puffs were observed in HEK293 cells at baseline. Video 3 shows a representative VAMP2+ SpH-MOR puff in HEK293 cells.
Acknowledgments
We thank Drs. Paul Jenkins, Arun Anantharam, Lois Weisman, Adam Courtney, Shoji Maeda, Stephanie Crilly, and Jennifer Kunselman for their critical comments, constructive suggestions, and generosity in sharing with us reagents and instruments. We thank Ian Chronis and Loyda Morales Rodriguez for their critical feedback. We thank Yating Zheng and Wenhui Wei for their constructive suggestions on experimental methodology. We thank Dr. Shanna Bowman and Ashley Leslie for their help with cloning. We also thank the Biomedical Research Core Facilities at the University of Michigan for providing flow cytometry–related instruments and instructions.
H. Chen was supported by Rackham Graduate Student Research Grant under JE RGSGSS0666 from the University of Michigan. G.A. Kumar was supported by the American Heart Association postdoctoral fellowship under 23POST1020373. M.A. Puthenveedu was supported by National Institutes of Health grants GM117425 and DA055026, and National Science Foundation grant 1935926.
Author contributions: H. Chen: conceptualization, formal analysis, funding acquisition, methodology, writing of original draft, review, and editing. Z.Y. Weinberg: conceptualization, formal analysis, methodology, software development, review, and editing. G.A. Kumar: funding acquisition, methodology, review, and editing. M.A. Puthenveedu: conceptualization, funding acquisition, project administration, supervision, review, and editing.
References
Author notes
Disclosures: The authors declare no competing interests exist.
Z.Y. Weinberg’s present address is Department of Biochemistry and Biophysics, California Institute for Quantitative Biosciences, University of California, San Francisco, San Francisco, USA.


