Background and objective: Despite significant advances, the molecular basis and thus patient-tailored therapeutic options for inborn errors of immunity remain unknown in a significant number of patients. Methods: We investigated three patients from unrelated families with inborn errors of immunity and severe liver disease. Clinical, immunological, and histological (only in one patient for the latter) data were collected, and trio whole exome sequencing was performed. Results: Whole exome sequencing identified heterozygous de novo variants in PSMB10 (p.Asp205Ala and p.Ser208Phe), a gene encoding a specific subunit of the immuno- and thymoproteasome. Analysis showed poor integration into the proteasome complex of PSMB10 variants, thereby exerting a dominant-negative effect on the PSMB9 subunit. Conclusion: Dominant PSMB10 variants should be considered in genetic screening for SCID and CID, especially in patients with associated liver disease. Very severe endothelial-like disease before and after HSCT and very poor outcomes after HSCT should weigh up the indication of HSCT.
Introduction
Genetic defects that impair T cell development in the bone marrow or in the thymus can cause severe combined immune deficiencies (SCID) or combined immune deficiencies (CID).
These defects may either directly affect thymic epithelial cells (TECs) or disrupt the cellular machinery involved in the survival, proliferation, and differentiation of immature T cells/thymocytes (1).
The proteasome complex is essential for cell survival and proliferation and represents a protease system responsible for the regulated degradation of intracellular proteins, primarily those tagged with ubiquitin. The 20S core particle (CP) forms the catalytic heart of the proteasome, consisting of four stacked heptameric rings. The outer α-rings regulate substrate entry through gated pores formed by N-terminal residues, while the inner β-rings contain three catalytic subunits (PSMB6, PSMB7, and PSMB5) with distinct cleavage specificities: caspase-like, trypsin-like, and chymotrypsin-like activities, respectively. Assembly of the 20S CP requires specialized chaperones (PAC1–4 and POMP) that guide α-ring formation, β-subunit incorporation, and pro-peptide processing. The fully functional 26S proteasome is formed by the 20S CP capped at one or both ends with 19S regulatory particles (RPs), with each 19S RP recognizing substrates, unfolding them, and translocating them into the 20S catalytic chamber. Alternative regulators like PA28, composed of PSME1 and PSME2 subunits, can replace one 19S particle at one end of the 20S CP to form hybrid complexes, enhancing peptide hydrolysis and participating in immune antigen processing (2).
The proteasome relies on the assembly of the core subunits PSMB1-4, common to all cell types, and the addition of cell-specific ones: PSMB5, PSMB6, and PSMB7 for the constitutive proteasome in most cell types (except lymphocytes and TEC), PSMB8, PSMB9, and PSMB10 for the immunoproteasome, PSMB9, PSMB10, and PSMB11 in TEC.
Pathogenic mutations in components of the proteasome are responsible for a rare autoinflammatory condition related to interferonopathies called proteasome-associated autoinflammatory syndrome (PRAAS) (3). While PRAAS is primarily caused by inherited biallelic mutations in one of the PSMBx subunits, two patients with a distinctive autoinflammatory phenotype have been reported with de novo heterozygous mutations in PSMB9 (4).
We report three patients harboring hitherto de novo heterozygous variants in proteasome 20S subunit β 10 (PSMB10) encoding a subunit of only in the immuno- and thymoproteasome. Their clinical phenotype and propensity for liver disease were strongly reminiscent of recently reported cases of patients with other PSMB10 variations (5, 6), further emphasizing the risk of severe endothelial disease, hence questioning the advisability of hematopoietic stem cell transplantation (HSCT).
Results
Three patients with combined immunodeficiency and severe liver disease
Patient I (PI) was a girl born from unrelated Caucasian parents. She presented at the age of 3 mo Pneumocystis jirovecii–induced hypoxic pneumonia and was diagnosed with T-B-NK+ SCID. At 5 mo of age, she received haploidentical HSCT preceded by a myeloablative reduced-toxicity conditioning regimen (CR) with busulfan (measured total area under the curve [AUC] 68,940 ng/mLxh, fludarabine 160 mg/m2, and thymoglobulin 7.5 mg/kg), as recommended for SCID (7). Liver enzymes and ultrasound were normal before transplant except for a mild homogeneous hepatomegaly; nonetheless, she received prophylactic defibrotide due to her young age. She developed early and fulminant veno-occlusive disease (VOD) (day [D]+3 after HSCT) with liver failure and systemic inflammatory response requiring several weeks of intensive care. She died at D+66 after HSCT from Pseudomonas aeruginosa sepsis. She had no clinical signs suggesting a DNA repair-deficiency disorder (i.e., normal milestones, normal head circumference, height, and weight).
PII was a consanguineous boy born from North African parents. He presented with severe diarrhea starting from 15 days of life requiring parenteral feeding for several weeks. At 2 mo of age, he developed a severe liver disease resembling VOD with recurrent flares of edematous liver failure and esophageal varices, with CMV replication at first episode but no CMV disease. Liver histology was strongly indicative of VOD without CMV staining (sinusoidal dilatation, perisinusoidal fibrosis, and fibrous occlusion of central veins, Fig. 1 A). Digestive tract histology showed total villous atrophy with inflammation at 7 mo of age (M7) and villous regeneration with B and T cell infiltrates at M12. Comprehensive microbiological, autoimmune and metabolic workups were negative. He had thrombotic microangiopathy in the first year of life with proteinuria, hypertension, and schizocytes requiring platelet and erythrocyte transfusions.
After several lines of immunosuppressive treatments, including corticosteroids, sirolimus, and cyclosporin A, parenteral and then enteral feeding could be weaned off, and the liver disease stabilized to moderate cytolysis. He unexpectedly died of what appeared to be a flare of liver VOD.
Patient III (PIII) was a girl born from unrelated Caucasian parents, who presented with P. jirovecii–induced hypoxic pneumonia at 3 mo of age with lymphopenia but normal naïve T cell count, severe chronic diarrhea from 4 mo of age requiring enteral feeding and severe atopic dermatitis, which evolved into erythroderma at 7 mo of age.
At 8 mo of age, she had primary CMV infection, which led to fulminant liver disease consistent with VOD with refractory ascites, refractory thrombocytopenia, and liver failure, leading to death.
In all patients, fever occurred with an expected increased CRP level range only in the context of infection or VOD flares.
Immune parameters were altered mostly in PI and PII with T cell lymphopenia, very low naive T cells, low percentage of TCR-Vα7.2-expressing T lymphocytes, and low B cells. In PII, T cell lymphopenia partially improved over time for CD4 T cells and completely recovered for CD8 T cells, while percentage of naïve CD4 and CD8 T cells remained low. By contrast, PIII presented with global lymphopenia but normal naïve T cell count, percentage of Vα7.2 lymphocytes, and B cell count. IgG levels were very low in PI and moderately decreased in PII and PIII, with PII requiring IVIG supplementation only until 9 mo of age. Complete immune workup is shown in Table 1.
Cell survival after ionizing radiations of pre-HSCT PBLs was significantly decreased in PI (Fig. 1 B) and comparable to that of ataxia-telangiectasia and Lig4 deficient patients (9) and was normal in PIII.
The PROMIDISα signature of PI pre-HSCT T cells and of PIII (methods reported in [10]) clustered with that of V(D)J/DNA repair-deficient patients, as opposed to both PI’s parents who presented a wild-type signature (Fig.1 C).
Trio-based whole exome sequencing (WES) in PI and PII targeted gene panel sequencings in PIII with familial segregation revealed de novo private heterozygous variants in PSMB10: c.614A>C p.Asp205Ala for PI and c.623C>T p.Ser208Phe for PII and PIII (Fig. 1 D), which were absent from gnomAD v4 and characterized by a AlphaMissense score of pathogenicity of 0.92 and 0.90, respectively (11). These residues are part of a conserved domain and participate in a bond network critical for PSMB10 internal cohesion and interaction with other proteasomes subunits (Fig. 1, E and F).
PSMB10 is part of the immunoproteasome in lymphocytes and the thymoproteasome in TECs. A SCID mouse (TUB6 mouse) carries a mutation in Psmb10, p.Gly170Trp (paralogous to human p.Gly209Trp) (12). Moreover, PSMB10 de novo variants have been reported very recently in patients with similar clinical presentations, affecting either an amino acid near residues 205 and 208 (p.Gly201Arg) or an amino acid predicted to interact with p.Ser208 (p.Asp56His) (Fig. 1, E and F) (5, 6).
p.Asp205Ala and p.Ser208Phe PSMB10 variants impair proteasome assembly and exert dominant-negative effects on PSMB9 expression
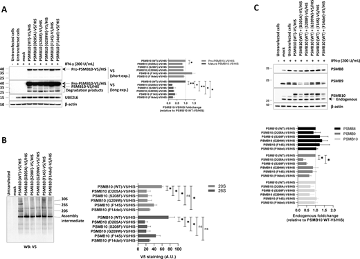
To assess the impact of p.Asp205Ala and p.Ser208Phe PSMB10 variants on PSMB10 subunit expression and its subsequent incorporation into proteasomes, we expressed N-terminally V5/HIS-tagged wild-type and mutant PSMB10 constructs in HEK293T cells prior to SDS-PAGE/western blotting analysis. Since PSMB10 assembly requires the coordinated incorporation of the immunoproteasome subunits PSMB8 and PSMB9 (13, 14), HEK293T cells were pretreated with IFN-γ to induce the endogenous upregulation of these subunits prior to transfection, as previously described (15). IFN-γ stimulation was effective, as evidenced by UBE2L6 upregulation (Fig. 2 A). Compared to wild-type PSMB10, both the p.Asp205Ala and, to a lesser extent, the p.Ser208Phe variants showed reduced steady-state levels of the PSMB10 precursor form (Fig. 2 A). Since semiquantitative RT-PCR revealed comparable PSMB10 mRNA levels across all constructs (Fig. S1), this reduction is likely due to a detrimental effect of the variants on PSMB10 protein stability rather than on transcript abundance. In addition, the p.Asp205Ala and p.Ser208Phe variants were associated with a complete absence of the mature PSMB10 subunit, to a degree comparable to that observed for the other three PSMB10 variants, suggesting impaired subunit processing. Native-PAGE and western blot analysis further demonstrated a reduced content of V5-containing 20S, 26S, and 30S proteasome complexes in cells expressing any of the V5/HIS-tagged p.Asp205Ala, p.Ser209Phe, p.Gly209Trp, p.Phe14Ser, or p.Phe14del PSMB10 variants compared to their wild-type counterpart (Fig. 2 B). Since these variants were identified in heterozygous patients, we investigated their potential dominant-negative effects on other immunoproteasome subunits. IFN-γ treatment upregulated endogenous PSMB8, PSMB9, and PSMB10 in mock-transfected cells (Fig. 2 C). However, despite comparable levels of endogenous PSMB10 and ubiquitin-protein conjugates, cells expressing either p.Asp205Ala or p.Ser208Phe PSMB10 exhibited reduced endogenous PSMB9 levels (Fig. 2 B and Fig. S2), indicative of a dominant-negative effect. In contrast, this effect was observed neither with p.Phe14Ser nor with p.Phe14del variants previously associated with recessive inheritance (15, 16).
p.Ser208Phe PSMB10 variant reduces proteasome activity and hybrid proteasome complex levels in patient-derived T cells
To corroborate the detrimental effects of the p.Ser208Phe PSMB10 variant observed in vitro with in vivo evidence, we assessed proteasome function in T cells derived from PIII. In PIII’s T cells, gel-overlay assays showed significantly reduced chymotrypsin-like proteasome activity compared to age-matched controls (Fig. 3 A), which was not due to a lack of total proteasomes, as indicated by increased PSMA1 levels. Western blot analysis revealed a marked decrease in PA28-containing hybrid proteasomes (19S-20S-PA28 and 20S-PA28), suggesting that the p.Ser208Phe variant impaired the recruitment of PA28 to 20 and 26S proteasomes (Fig. 3 A). This defect correlated with an accumulation of ubiquitin-modified proteins, further supporting impaired proteasome-mediated protein breakdown (Fig. 3 B). Consistent with our overexpression experiments, patient-derived T cells exhibited ∼40% reduction in mature PSMB10 and a ∼20% decrease in PSMB9, while PSMB8 levels remained unchanged (Fig. 3 B).
Discussion
PSBM10 heterozygous variant is a newly reported cause of inborn errors of immunity (5, 6). We report three additional patients with a severe phenotype associated to new PSMB10 variants that impair the immunoproteasome assembly.
The seven reported patients and the three patients reported here who harbor dominant PSMB10 variants exhibited remarkably similar clinical phenotypes, characterized by skin, digestive tract, or liver involvements, Pneumocystis, and CMV infections (Table 2). Three patients experienced severe liver involvement prior to HSCT, in which CMV was considered a trigger rather than a cause: liver disease remained active despite CMV control in two, no CMV staining was documented in a liver biopsy in one (PII), and the context of liver failure in PIII resembled VOD more than CMV hepatitis.
Many patients developed unusually severe and even fatal endothelial disease following allo-HSCT, exceeding the severity expected according to intensity of CR (Table 2).
All transplanted patients died, except one who had revertant mosaicism in both hematopoietic and non-hematopoietic tissues (5). Post-transplant organ complications worsened or persisted long after HSCT despite full-donor chimerism, suggesting a likely nonimmune contribution to the severe phenotype, particularly endothelial dysfunction.
Both dominant-negative PSMB10 and dominant-negative PSMB9 diseases (4) share a common pathogenic mechanism through disruption of PSMB9 stability and immunoproteasome assembly. The corresponding Psmb9 mouse model also had strong similarities to the Gly170Trp/Gly170Trp Psmb10 with immunoproteasome assembly impairment (12). Yet, both diseases have distinct clinical trajectories. Both conditions result in profound T and B cell lymphopenia, but severe infections are reported for PSBM10 variants only. Endothelial perturbations seem to occur in both, with VOD for PSMB10 variants and very early liver cirrhosis with fatal liver failure and severe pulmonary hypertension for PSMB9 variants. More strikingly, while PSMB9 variants as well as autosomal recessive PRAAS patients exhibit systemic inflammation with elevated CRP levels, elevated type-1 interferon signature, and occasional central nervous system inflammation, these features were not prominent in all reported patients harboring deleterious heterozygous PSMB10 variants except during infection or VOD flare, with normal type-1 interferon signature in the both tested patients. Further comparisons between proteasome-associated diseases are provided in Table 3.
Immune parameters showed mostly a severe and global lymphocyte defect, but one out of the six p.Gly201Arg patients had normal naive T cells and repertoire at onset, while one of the two p.Ser208Phe patients (PIII) had almost normal immune parameters. Radiation sensitivity was normal in two, but strongly decreased in one (no other genetic variant relevant for DNA repair by WES). The explanation of these discrepancies is lacking, as is the mechanism of Pneumocystis pneumonia in PIII with normal immune parameters.
While a thymic defect was suggested (6), this fails to explain the B cell development defect and the likely extra-hematopoietic gut and liver involvements. Impaired lymphocyte survival may explain the global immune defect, especially under stress (12), and defective thymocyte survival may underlie the abnormal PROMIDISα signature during TCRα rearrangement (10), as previously described in both human and mice (17, 18). Interestingly, the severe lymphopenia in the TUB6 mouse, which carries the p.Gly170Trp Psmb10 variant, is caused by impaired lymphocyte survival secondary to immunoproteasome assembly (12). The impairment of naïve CD4 T cells and B cell also argue against the proteasome-mediated peptide presentation through HLA class I molecules, which would only impact CD8 T cells, which is further evidenced by preserved HLA-I-peptide presentation in the dominant-negative Psmb9 mouse model (4). Finally, impaired proliferation or survival of Psmb9, Psmb10, or Psmb10/Psmb8 double-knockout CD8 T cells after adoptive transfer in wild-type-infected mice is suggestive of an intrinsic T cell defect occurring after T cell development in the thymus (19, 20, 21).
The p.Asp205Ala and p.Ser208Phe PSMB10 variants exerted a dominant-negative effect on proteasome assembly. Treise et al. corroborated the dominant-negative effect in a mouse model, with a much more severe phenotype in Gly170Trp/WT Psmb10 mice compared to Gly170Trp/Gly170Trp Psmb10 mice, and a stronger T cell defect in Gly170Trp/WT Psmb10 than in Psmb10 −/− mice on the C3HeB/FeJ background (12). Indeed, the complete absence of PSMB8, PSMB9, PMSB10, or both PSBM8 and PSMB10 in mice results in a very mild immune phenotype, with increased susceptibility to infection and normal T cell development, the missing subunit being replaced by others and providing relatively effective proteasome functions (19, 20, 21, 22, 23). The dominant-negative effect was particularly marked with reduced steady-state levels of the PSMB9, as shown in PIII-derived T cells (Fig. 3 B) and consistent with our in vitro findings showing that the p.Ser208Phe PSMB10 variant exerted a dominant-negative effect on endogenous PSMB9 expression (Fig. 2 C). It is worth noting that the effect in patient-derived T cells was less pronounced compared to the HEK293T-based overexpression system. This discrepancy likely reflects physiological differences between the two systems. In contrast to HEK293T cells, T cells exhibit constitutive immunoproteasome assembly, which may partially buffer or compensate for the dominant-negative effect of the p.Ser208Phe PSMB10 variant. Besides, because HEK293T cells express only low levels of immunoproteasomes, the downregulation of endogenous PSMB9 in this context did not result in a detectable accumulation of ubiquitinated proteins (Fig. S2).
This phenotype closely resembles that reported for the p.Gly201Arg variant, which was similarly associated with diminished levels of mature PSMB9 in HeLa cells (6). Notably, neither variant was associated with accumulation of the PSMB9 precursor subunit, suggesting that the variants affected PSMB9 stability or expression rather than its processing. This observation implies that PSMB9 and PSMB10 precursor subunits may interact early during immunoproteasome assembly, with the dysfunction of one subunit leading to the destabilization and degradation of the other. This model aligns with current understanding of immunoproteasome biogenesis, wherein PSMB8 and PSMB9 are believed to bind cooperatively to the α-ring to form half-proteasomes at an early stage of assembly (24).
As shown in Fig. 3 B, SDS-PAGE and western blot analysis revealed decreased levels of the PSMB10 mature subunit in PIII-derived T cells. This finding aligns with our in vitro results, where the V5/HIS-tagged p.Ser208Phe PSMB10 construct exhibited reduced expression of both the PSMB10 precursor and mature subunits (Fig. 2 B). However, the absence of detectable PSMB10 precursor in patient T cells leaves it unclear whether the reduced levels of the mature subunit are due to diminished steady-state expression or impaired precursor processing. Unfortunately, we could not directly evaluate PSMB10 incorporation into proteasomes in patient cells, as the PSMB10-specific antibody was unsuitable for native-PAGE and western blot analysis.
Furthermore, the association of 26S proteasomes with PA28 appears to be influenced by PSMB10, as levels of hybrid (i.e., 19S-20S-PA28) complexes were reduced in patient T cells (Fig. 3 A). While previous studies suggest that PA28 is essential for immunoproteasome assembly (25), whether PA28 preferentially binds proteasomes containing PSMB10 remains unclear. It is tempting to speculate that PSMB10 incorporation induces structural changes that enhance PA28 recruitment, but this possibility warrants further exploration.
Finally, stress conditions, such as infection for PII and PIII, or alkylating antineoplastic agents for PI, induce a switch from the constitutive proteasome to immunoproteasome in the liver (21, 26). Thus, in patients with this particular immunoproteasome deficiency, hepatocytes would depend solely on a defective proteasome, strongly impairing cellular homeostasis (27). This mechanism might apply to other tissues, notably the digestive tract or endothelial cells.
HSCT was successful in a single patient with a heterozygous PSMB9 variant (28) despite potential vascular complications (pulmonary hypertension) and a seemingly similar pathophysiology. However, the pathophysiology may differ significantly, and contrary to dominant-negative PSMB10 disease, patients with heterozygous PSMB9 variants present with prominent systemic autoinflammation and elevated type-I interferon signature that responded to JAK inhibitors in the transplanted patient (28).
Additionally, the contrasting HSCT outcomes in proteasome disorders could reflect differential tissue resilience of proteasome assembly. In POMP deficiency and autosomal recessive PRAAS, such as biallelic PSMB4 variants (29), a relatively preserved proteasome assembly in non-hematopoietic tissues under stress condition might allow these organs to tolerate HSCT conditioning stress and maintain homeostasis after transplant. Conversely, dominant-negative PSMB10 variants may cause a more severely impaired proteasome assembly across several tissues in case of stress, rendering hepatocytes, endothelial cells, and digestive tract unable to sustain the additional stress of HSCT conditioning.
In conclusion, we identified novel heterozygous monoallelic variants in the PSMB10 immunoproteasome subunit gene in three patients with CID or SCID. These variants likely impair lymphocyte development and survival and highlight an association to severe liver and endothelial dysfunction. PSMB10-deficient patients should not undergo HSCT without careful consideration of potential liver and endothelial toxicities.
Materials and methods
Cell culture
HEK293T cells (ATCC) were cultured in Dulbecco’s modified Eagle’s medium supplemented with 10% fetal bovine serum and 1% penicillin/streptomycin (all from Life Technologies). Peripheral blood mononuclear cells (PBMCs) were isolated from PII using Biocoll-based density gradient centrifugation after informed consent. For T cell expansion, PBMCs were co-cultured with irradiated allogeneic PBMCs as feeder cells in the presence of 150 U/ml IL-2 and 1 µg/ml phytohemagglutinin (PHA)-L, following the protocol described by Fonteneau et al. (30). Age-matched PBMC-derived T cells from healthy individuals served as controls. These samples were obtained from the BioTND-UPS biobank, which has been approved by the Ethics Committee for Personal Data Protection (CCP-Ouest IV, file #06/15, reference MESR DC-2017-2987).
Plasmid construction and transfection
The cDNA encoding the full-length PSMB10 protein subunit (also known as β2i or MECL-1) was amplified by RT-PCR from total RNA extracted from T cells and cloned into the pcDNA3.1/V5-His-TOPO expression vector (Invitrogen) to generate a C-terminally V5/HIS-tagged PSMB10 construct. Site-directed mutagenesis was performed to introduce single mutations into the PSMB10-V5/HIS construct, resulting in the generation of p.(D205A), p.(S208F), p.(G209W), p.(F14S), and p.(F14del) PSMB10 variants. Mammalian cell transfections were carried out using the jetPRIME transfection reagent (Polyplus-Sartorius) following the manufacturer’s instructions.
Semiquantitative RT-PCR analysis
Total RNA was extracted from HEK293T cells using the NucleoSpin RNA Kit (Macherey-Nagel) according to the manufacturer’s instructions. For cDNA synthesis, 1,000 ng of total RNA was reverse transcribed using ProtoScript II Reverse transcriptase (New England Biolabs, Inc.). PCR amplification was performed using a reaction mixture containing 20 ng cDNA, 10 µM each of forward (PSMB10) and reverse (BGH polyadenylation signal) primers, and 1× PrimeSTAR MAX DNA polymerase Premix (Takara) in a final volume of 25 μl. Expression of glyceraldehyde-3-phosphate dehydrogenase (GAPDH) mRNA was used as a housekeeping control. PCR products were separated by electrophoresis on a 1.5% agarose gel in Tris-borate-EDTA (TBE) buffer, stained with ethidium bromide, and visualized under UV light using a Bio-Rad ChemiDoc Imaging System.
Native-PAGE, SDS-PAGE, and western blotting
At 24 h after transfection, HEK293T cells were harvested, washed twice with PBS, and resuspended in Tris-DTT-Glycerol (TSDG) lysis buffer containing 10 mM Tris (pH 7.5), 10 mM NaCl, 25 mM KCl, 1 mM MgCl2, 0.1 mM ethylenediaminetetraacetic acid, 2 mM dithiothreitol, 2 mM ATP, and 10% (vol/vol) glycerol. Non-denaturing protein extraction was performed by subjecting the samples to five freeze-thaw cycles using liquid nitrogen and water. Protein concentration was determined using a standard Bradford assay. For non-denaturing separation, 20 µg of protein lysates were mixed with Native PAGE Sample Buffer (Thermo Fisher Scientific), loaded onto 3–12% precast native-PAGE gels (Thermo Fisher Scientific), and resolved by electrophoresis at 150 V for 1 h, followed by 250 V for 30 min. Proteasome bands were visualized by incubating the gels with 0.1 mM Suc–Leu–Leu–Val–Tyr–AMC (Bachem) fluorogenic substrate for 20 min at 37°C in 20 mM Tris, 5 mM MgCl2, and 2 mM ATP. Fluorescence was detected and quantified using a ChemiDoc MP Imaging System (Bio-Rad). For SDS-PAGE, 10–20 µg of protein lysates were mixed with NuPAGE LDS Sample Buffer (Thermo Fisher Scientific), heated at 95°C for 5 min, and separated under denaturing conditions on 4–12% precast NuPAGE gels (Thermo Fisher Scientific). For western blotting, protein lysates separated by either native- or SDS-PAGE were transferred onto polyvinylidene difluoride (PVDF) membranes, blocked with 3% BSA, and incubated overnight with primary antibodies specific to V5 (CloneSV5-Pk1; Thermo Fisher Scientific), PSMA1 (clone MC20; Enzo Life Sciences Inc.), PSME1 (clone D1C10; Cell Signaling Technology), UBE2L6 (clone 2F12-1F4, antibodies online), PSMB8 (clone A12, Santa Cruz Biotechnology Inc.), PSMB9 (clone E7J1L; Cell Signaling Technology), PSMB10 (clone E6R7O Cell Signaling Technology), K48-linked ubiquitin-modified proteins (clone D9D5; Cell Signaling Technology), β-actin (clone C4; Santa Cruz Biotechnology, Inc.), and GAPDH (clone 14C10; Cell Signaling Technology). Peroxidase-conjugated secondary antibodies (anti-rabbit and anti-mouse) were used at a 1:5,000 dilution. Signal detection was performed using enhanced chemiluminescence and visualized with a ChemiDoc MP Imaging System (Bio-Rad). Densitometric analysis was carried out by quantifying the intensity of immunoreactive signals using freely available Fiji image processing program (https://imagej.net/software/fiji/downloads).
PROMIDISα
The PROMIDISα signature was determined from whole PBMCs as previously described with slight modifications (10). Briefly, RNA was purified from PBMC and reverse transcribed. A subset of TCRα repertoire was then amplified by multiplex PCR using eight forward Vα primers representing proximal (TRAV35 5′-CTCAGTTTGGTATAACCAGAAAGGA-3′ and TRAV41 5′-GATTAATTGCCACAATAAACATACAGG-3′), middle (TRAV20 5′-GCCACATTAACAAAGAAGGAAAGCT-3′, TRAV21 5′-GCCTCGCTGGATAAATCATCAGGA-3′, and TRAV23 5′-CACAATCTCCTTCAATAAAAGTGCCA-3′), and distal (TRAV1 5′-AGGTCGTTTTTCTTCATTCCTTAGTC-3′, TRAV5 5′-AAACAAGACCAAAGACTCACTGTTC-3′, and TRAV10 5′-TACAGCAACTCTGGATGCAGACAC-3′) Vα segments and a constant region (Cα 5′-GCAGGGTCAGGGTTCTGGATAT-3′)-specific reverse primer. PCR products were further processed for NGS Illumina sequencing. TCR-Vα and Jα usage was assigned through IMGT/HighV-Quest (https://www.imgt.org/HighV-QUEST/home.action) (31) and quantified using custom R script. PROMIDISα signature was evaluated through hierarchical clustering using FactoMineR (32) against in-house PROMIDISα database containing signatures for 24 healthy controls, 18 patients with various defects in V(D)J recombination and/or DNA repair, and 35 ataxia telangiectasia patients with ATM gene mutations.
Cellular sensitivity to ionizing radiation
PBMCs isolated from heparinized blood were subjected to increasing doses of ionizing radiations. After resting 4 h in complete culture medium (RPMI 10% FCS) to allow for DNA repair, T lymphocytes were activated with CD3/CD28-coated beads (Dynabeads) and cultured in the presence of IL2 (103 µ/ml) in 48-well plates. After 6 days of culture, cells were recovered, washed, and counted through flow cytometry. The survival fraction represents the cell count of irradiated cells relative to untreated cells. Data were compared to the mean survival of PBMCs obtained from 15 healthy controls and 31 radiosensitive controls (4 patients with Lig4 syndrome with mutations in DNA ligase IV and 27 ATM-mutated ataxia telangiectasia patients).
Statistics
Pairwise comparisons from data generated by western blotting were typically presented as means ± SEM and analyzed by paired t test. All charts and statistical analyses were generated using GraphPad Prism version 8. A P value <0.05 was considered significant.
Online supplemental material
Fig. S1 shows semiquantitative RT-PCR analysis of PSMB10 mRNA expression in HEK293T cells transfected with wild-type and mutant PSMB10-V5/HIS constructs. Fig. S2 shows western blot analysis of K48-linked polyubiquitinated proteins in HEK293T cells expressing PSMB10 variants following IFN-γ stimulation (200 U/ml).
Data availability
Acknowledgments
Frédéric Ebstein is a recipient of an I-SITE NExT Talent Chair. Sébastien Küry was awarded research grants from the Agence Nationale de la Recherche (ANR) for the project ANR-21-CE17-0005 (UPS-NDDecipher) and as a partner of the European Joint Programme on Rare Diseases for the project ANR-22-RAR4-0001-01 (UPS-NDDiag), from la Région des Pays de la Loire as part of the National Trajectory program for the project TN_2021_AAP_UPS-NDDECIPHER_INSERM_154550, and from Nantes University Hospital (AOI 2021; grant RC22_0020) for the BioTND-UPS biobank. The TND-UPS project led by Stéphane Bézieau, Sébastien Küry, and Frédéric Ebstein is funded for 3 years through the patronage of the Mutuelles AXA as part of its health program dedicated to supporting innovative research projects in France. Paul Bastard was supported by the French Foundation for Medical Research (EA20170638020), the MD-PhD program of the Imagine Institute (with the support of the Fondation Bettencourt-Schueller), and a “Poste CCA-INSERM-Bettencourt” (with the support of the Fondation Bettencourt-Schueller).
Author contributions: Benjamin Fournier: conceptualization, investigation, project administration, supervision, visualization, writing—original draft, review, and editing. Léa Poirier: investigation, methodology, and visualization. Vincent Abramowski: investigation. Etienne Merlin: resources and writing—review and editing. Hélène Deutsch: validation. Paul Bastard: resources and writing—review and editing. Isabelle Callebaut: formal analysis, visualization, and writing—review and editing. Capucine Picard: investigation, resources, and writing—review and editing. Jérémie Rosain: investigation. Sébastien Küry: resources and writing—review and editing. Stéphane Bézieau: conceptualization, funding acquisition, resources, and supervision. Monique Fabre: data curation and writing—review and editing. Martin Castelle: writing—review and editing. Bénédicte Neven: resources and writing—review and editing. Despina Moshous: conceptualization, resources, and writing—review and editing. Jean-Pierre de Villartay: conceptualization, data curation, formal analysis, funding acquisition, investigation, project administration, resources, software, supervision, validation, visualization, and writing—original draft, review, and editing. Frédéric Ebstein: conceptualization, formal analysis, funding acquisition, investigation, methodology, supervision, validation, visualization, and writing—original draft, review, and editing.
References
Author notes
B. Fournier and L. Poirier contributed equally to this paper.
B. Neven and D. Moshous contributed equally to this paper.
J.-P. de Villartay and F. Ebstein contributed equally to this paper.
Disclosures: D. Moshous reported being a member of the Executive Committee of the International Alliance for Primary Immunodeficiency Societies (IAPIDS), which is a co-owner of the Journal of Human Immunity. No other disclosures were reported.




