Coxsackievirus A10 (CV-A10) infection, a prominent cause of childhood hand-foot-and-mouth disease (HFMD), frequently manifests with the intriguing phenomenon of onychomadesis, characterized by nail shedding. However, the underlying mechanism is elusive. Here, we found that CV-A10 infection in mice could suppress Wnt/β-catenin signaling by restraining LDL receptor–related protein 6 (LRP6) phosphorylation and β-catenin accumulation and lead to onychomadesis. Mechanistically, CV-A10 mimics Dickkopf-related protein 1 (DKK1) to interact with Kringle-containing transmembrane protein 1 (KRM1), the CV-A10 cellular receptor. We further found that Wnt agonist (GSK3β inhibitor) CHIR99021 can restore nail stem cell differentiation and protect against nail shedding. These findings provide novel insights into the pathogenesis of CV-A10 and related viruses in onychomadesis and guide prognosis assessment and clinical treatment of the disease.
Introduction
Hand-foot-and-mouth disease (HFMD) is a prevalent and contagious enterovirus infection commonly observed during childhood (Chiu et al., 2019). Nail matrix arrest, with symptoms ranging from transverse ridging (Beau’s lines) to nail shedding, is a well-recognized phenomenon following virus-induced HFMD (Chiu et al., 2019; Salgado et al., 2017). With detailed epidemiological studies in recent years, as shown in Table S1, there is growing evidence that Coxsackievirus A6 (CV-A6) and A10 (CV-A10) infections have a much higher risk of onychomadesis than other HFMD-associated enteroviral infections, such as EV-A71 or CV-A16. Blomqvist et al. (2010), Bracho et al. (2011), Davia et al. (2011), Justino et al. (2020), Liu and Liu (2017), and Cui et al. (2019) have shown that the proportion of onychomadesis associated with CV-A6 (31.8% [47/148]) was significantly higher than KRM1-independent CV-A16 (1.3% [2/154], χ2 = 52.482) (Cui et al., 2019) (Table S1). However, the underlying mechanism remains unclear.
Wnt/β-catenin signaling is necessary for appendage regeneration (Lehoczky and Tabin, 2015) and nail stem cell (NSC) differentiation (Takeo et al., 2013). Previous studies have shown that deficiencies or mutations in the crucial components of the Wnt/β-catenin pathway cause dysfunction in cell differentiation during nail development, leading to nail dysplasia (Blaydon et al., 2006; Cui et al., 2013; Fröjmark et al., 2011). A subset of type A enteroviruses, including CV-A10 and CV-A6, was recently reported to utilize Kringle-containing transmembrane protein 1 (KRM1) as an entry receptor (Staring et al., 2018). Our previous structural studies revealed that VP1, VP2, and VP3 on the surface of CV-A10 are all involved in binding with the receptor KRM1. Moreover, structural analysis revealed that the KRM1–CV-A10 interaction significantly overlaps with the interface for Dickkopf-related protein 1 (DKK1)/lipoprotein receptor-related protein 6 (LRP6) binding to KRM1, involving all VP1, VP2, and VP3 (Cui et al., 2020). It has been well documented that DKK1 binds to KRM1 to block Wnt/β-catenin signaling (Mao et al., 2002). Therefore, we hypothesized that the CV-A10–induced onychomadesis could be linked to its utilization of the Wnt/β-catenin signaling regulator KRM1 as its entry receptor during virus invasion.
Here, we demonstrated that CV-A10 infection impeded nail regeneration in a mouse model, resembling onychomadesis in human HFMD. In vivo studies further revealed that CV-A10 infection attenuated Wnt/β-catenin signaling, leading to both dysfunction of cell proliferation and NSC differentiation. Furthermore, we presented biochemical evidence that CV-A10 infection suppressed Wnt/β-catenin signaling by inhibiting LRP6 phosphorylation and β-catenin accumulation. Additionally, the inhibition of Wnt signaling by CV-A10 occurs independently of the type I interferon (IFN) response. Finally, we found that the activation of Wnt/β-catenin signaling by the GSK3β inhibitor, CHIR99021 (CHIR), could restore NSC differentiation and mitigate nail shedding. Our findings suggest a link in cell signaling between KRM1-dependent CV-A10 infection and post-HFMD onychomadesis sequelae and guide a possible treatment of the disease.
Results
CV-A10 infection impairs nail regeneration and induces onychomadesis in mice
To investigate the relationship between CV-A10 infection and the delayed manifestations (onychomadesis), we utilized mouse as a model organism as the murine nail structure closely resembles that of human nails and their digit tips consist of similar components (Fleckman et al., 2013). 9-day-old BALB/c mice were intraperitoneally inoculated with CV-A10 or PBS. Each nail in the rear feet was closely scrutinized weekly over 2 mo (Fig. 1 A). Clinical symptoms, such as lethargy, inactivity, wasting, and hind-limb paralysis, were observed in the virus-infected group, but no mice died throughout the experiment. The onychomadesis cases occurred from 4 wk after infection and leveled off after 9 wk (Fig. 1, B and C). Throughout the entire experimental monitoring period, over 98.5% (266/270) of mouse digit tips in the PBS group showed no abnormal symptoms, and few exhibited abnormalities that could be ascribed to physical trauma or metabolic issues. In contrast, a higher proportion of nails (26.4%, 74/280) developed onychomadesis in the CV-A10 group (Fig. 1, C and D), suggesting that viral infection may affect nail development.
CV-A10 infection leads to onychomadesis. (A) Experimental scheme. Groups of 9-day-old neonatal BALB/c mice (PBS group: n = 27; CV-A10 group: n = 28) were intraperitoneally injected with CV-A10/PBS four times at the indicated time points (arrows) and monitored weekly. (B) Analysis of onychomadesis cases between groups. (C) Total number of nails or mice that were observed to be abnormal each week after injection, comparing PBS- and CV-A10–treated groups. A significant increase in abnormalities in the CV-A10 group is observed starting from week 5. (D) A severe onychomadesis case was observed 7 wk after the initial CV-A10 infection. 9-day-old BALB/c mice were challenged intraperitoneally with 104 TCID50 of CV-A10 in a 10 μl volume. Virus infection was repeated three times once a week during the following 3 wk, and the dose was doubled from the second inoculation. Control mice were mock-infected with an equal volume of PBS via the same route. Mice exhibited symptoms of onychomadesis from 4 to 9 wk after the initial CV-A10 infection. The yellow arrows indicate the inflammatory nail matrix, and the red arrows indicate non-fully recovered (heteromorphic) nails. Digit tips are numbered I–V, and white scale bar corresponds to 1 mm. (E) Nail shedding and regrowth in mice. Leica M205FA filmed the mouse digits. Scale bar, 1 mm. (F) Shedding nail in digit IV of the left hind foot and zoom-in view of the very loose nail (right panel, different from the left). The nail plate was connected to the nail matrix (blue asterisk). Scale bar, 1 mm.
CV-A10 infection leads to onychomadesis. (A) Experimental scheme. Groups of 9-day-old neonatal BALB/c mice (PBS group: n = 27; CV-A10 group: n = 28) were intraperitoneally injected with CV-A10/PBS four times at the indicated time points (arrows) and monitored weekly. (B) Analysis of onychomadesis cases between groups. (C) Total number of nails or mice that were observed to be abnormal each week after injection, comparing PBS- and CV-A10–treated groups. A significant increase in abnormalities in the CV-A10 group is observed starting from week 5. (D) A severe onychomadesis case was observed 7 wk after the initial CV-A10 infection. 9-day-old BALB/c mice were challenged intraperitoneally with 104 TCID50 of CV-A10 in a 10 μl volume. Virus infection was repeated three times once a week during the following 3 wk, and the dose was doubled from the second inoculation. Control mice were mock-infected with an equal volume of PBS via the same route. Mice exhibited symptoms of onychomadesis from 4 to 9 wk after the initial CV-A10 infection. The yellow arrows indicate the inflammatory nail matrix, and the red arrows indicate non-fully recovered (heteromorphic) nails. Digit tips are numbered I–V, and white scale bar corresponds to 1 mm. (E) Nail shedding and regrowth in mice. Leica M205FA filmed the mouse digits. Scale bar, 1 mm. (F) Shedding nail in digit IV of the left hind foot and zoom-in view of the very loose nail (right panel, different from the left). The nail plate was connected to the nail matrix (blue asterisk). Scale bar, 1 mm.
Nail shedding and spontaneous nail regrowth were observed upon viral infection (Fig. 1 E). Initially, the nail plate was detached from the nail bed. After a couple of days, the signature phenomenon of onychomadesis was detected—proximal separation of the nail plate from the nail matrix with subsequent complete shedding of the nail (Fig. 1 F). The nail plate naturally reestablishes as in humans, with a 4–5 wk convalescence in mice (∼12 wk in human [Nag et al., 2016; Salgado et al., 2017]). In this process, the regenerated nail plate exhibited a more splay edge and gradually returned to normal (Fig. 1, D and E).
CV-A10 infection disrupts cell proliferation and NSC differentiation
To investigate how CV-A10 infection causes onychomadesis, we first monitored the viral load in the distal tip of the infected mouse toes. Mice were intraperitoneally injected with CV-A10, and the digits were amputated at the proximal level from 1 to 5 days post infection (dpi) of CV-A10 (Fig. 2 A). 10 toes from the hindfoot were collected for RNA extraction and quantitative PCR (qPCR) analysis. As displayed in Fig. 2 B, the CV-A10 titer was hardly detected 24 h after infection but increased significantly in the following 3 days. The highest amount of the viral RNA was detected at 5 dpi, synchronous with pathology in CV-A10–infected mice (Li et al., 2017). RNAscope in situ hybridization analysis of viral capsid protein RNA revealed that viruses were detected within the dermis, distal phalanx, toe pad, and hyponychium, but not in the nail matrix or nail plate (Fig. 2 C).
CV-A10 infection disturbs NSC differentiation in mice. (A) Schematic illustration of proximal amputation and distal tips harvested for virus quantitative analyses. (B) Viral load in distal tips of CV-A10–infected mice. Distal tips were collected from infected mice (105 TCID50/mouse) at 1–5 dpi (n = 8 per time point). Hind limbs were harvested at a proximal amputation site, and RNA was extracted for analysis. The viral load was then quantified using qPCR. Data are presented as the mean ± SD, and the dashed line indicates the detection limit. The right panel shows representative qPCR product analysis by agarose gel electrophoresis. (C) Representative CV-A10-RNAscope staining of mice treated with CV-A10. After being injected with 105 TCID50 of CV-A10, mice were in poor condition at day 5. The second digit of their hind limbs was harvested for analysis. Arrowheads (red) indicate virus RNA signal. Dashed lines indicate the border of nail matrix (red), epidermis (dark blue), dermis (yellow), and nail plate (green), and black scale bar corresponds to 20 μm. (D–F) Immunostaining for indicated markers at 5 dpi. Arrowheads (yellow) indicate differences in the nail bed. Dashed lines indicate the border between the nail matrix (basal nail layer) and the dermis (connective tissue). The dashed box represents the enlarged areas. The asterisks show a nonspecific background. Yellow scale bar corresponds to 500 μm, and red scale bar corresponds to 100 μm. The area of the indicated markers were measured using Image-Pro Plus 6.0 software. The results represent three independent experiments. Statistically significant differences were determined by two-tailed student’s t test analysis and indicated in the figures as **, P < 0.01; and ***, P < 0.001. *, P < 0.05 was considered statistically significant.
CV-A10 infection disturbs NSC differentiation in mice. (A) Schematic illustration of proximal amputation and distal tips harvested for virus quantitative analyses. (B) Viral load in distal tips of CV-A10–infected mice. Distal tips were collected from infected mice (105 TCID50/mouse) at 1–5 dpi (n = 8 per time point). Hind limbs were harvested at a proximal amputation site, and RNA was extracted for analysis. The viral load was then quantified using qPCR. Data are presented as the mean ± SD, and the dashed line indicates the detection limit. The right panel shows representative qPCR product analysis by agarose gel electrophoresis. (C) Representative CV-A10-RNAscope staining of mice treated with CV-A10. After being injected with 105 TCID50 of CV-A10, mice were in poor condition at day 5. The second digit of their hind limbs was harvested for analysis. Arrowheads (red) indicate virus RNA signal. Dashed lines indicate the border of nail matrix (red), epidermis (dark blue), dermis (yellow), and nail plate (green), and black scale bar corresponds to 20 μm. (D–F) Immunostaining for indicated markers at 5 dpi. Arrowheads (yellow) indicate differences in the nail bed. Dashed lines indicate the border between the nail matrix (basal nail layer) and the dermis (connective tissue). The dashed box represents the enlarged areas. The asterisks show a nonspecific background. Yellow scale bar corresponds to 500 μm, and red scale bar corresponds to 100 μm. The area of the indicated markers were measured using Image-Pro Plus 6.0 software. The results represent three independent experiments. Statistically significant differences were determined by two-tailed student’s t test analysis and indicated in the figures as **, P < 0.01; and ***, P < 0.001. *, P < 0.05 was considered statistically significant.
To address the mechanisms underlying CV-A10 infection in digits, we performed immunohistochemical studies with proliferation, epidermal differentiation, and cytokeratin markers. The nail matrix showed less active proliferation upon virus infection (Fig. 2 D). Moreover, keratin 17–positive (K17+) NSCs residing in the proximal matrix were responsible for nail regeneration (Takeo et al., 2013). As demonstrated by immunohistochemical staining, K17+ NSCs were linearly extended to the nail bed in the CV-A10 infection group (Fig. 2 E). Consistent with this, keratinized nail cells marked by AE13 (Takeo et al., 2013) from the distal part of the matrix and the bed decreased (Fig. 2 F), indicating the defective differentiation of NSCs.
CV-A10 infection suppresses Wnt/β-catenin signaling in mice digits
To further elucidate the molecular response in digit tips upon CV-A10 infection, RNA was extracted from the digit tips and RNA sequencing (RNA-seq) was performed. The GO (Gene Ontology) analysis unraveled that genes related to the immune response were upregulated in response to viral infection (Fig. S1 A), while the genes related to cell cycle, cell division, and proliferation were downregulated (Fig. S1 B). Besides, gene set enrichment analysis (GSEA) showed that mRNA’s characteristics of proliferation were significantly downregulated after infection (Fig. S1 C). Consistently, Ki67, a commonly used proliferation marker, was significantly downregulated by CV-A10 infection (Fig. S1, C and D), aligning with our immunostaining results (Fig. 2 D).
Transcriptome analyses after CV-A10 infection. Related to Fig. 3. 9-day-old BALB/c neonatal mice were mock-treated with PBS or infected with 104 TCID50 CV-A10 (n = 5 for each group). Digits of the hind limbs from one mouse were amputated at the proximal level and collected for RNA extraction and following qPCR and RNA-seq (6 dpi). (A and B) GO enrichment analysis of differentially expressed genes. Key enriched GO terms are showcased, illustrating upregulated and downregulated pathways in the CV-A10–infected group compared with the control. GO terms with FDR < 0.05 were determined to be statistically significant. (C) GSEA comparing gene expression profiles from control and CV-A10–infected mouse digits with proliferation-related genes. NES, normalized enrichment score. Relative mRNA expression levels of the indicated genes were confirmed by qPCR analysis. qPCR reactions were performed in triplicate and primers of selected genes are listed in Table S2. (D) Expression heatmap of differentially expressed mRNAs (P < 0.05) of cell proliferation. In the generation of the heatmap, read counts were subjected to normalization via z-score standardization to facilitate comparative analysis. The expression of 43 marker genes for G2/M phase and 54 marker genes for S phase is indicative of cellular proliferation conditions, as referenced in the Materials and methods section.
Transcriptome analyses after CV-A10 infection. Related to Fig. 3. 9-day-old BALB/c neonatal mice were mock-treated with PBS or infected with 104 TCID50 CV-A10 (n = 5 for each group). Digits of the hind limbs from one mouse were amputated at the proximal level and collected for RNA extraction and following qPCR and RNA-seq (6 dpi). (A and B) GO enrichment analysis of differentially expressed genes. Key enriched GO terms are showcased, illustrating upregulated and downregulated pathways in the CV-A10–infected group compared with the control. GO terms with FDR < 0.05 were determined to be statistically significant. (C) GSEA comparing gene expression profiles from control and CV-A10–infected mouse digits with proliferation-related genes. NES, normalized enrichment score. Relative mRNA expression levels of the indicated genes were confirmed by qPCR analysis. qPCR reactions were performed in triplicate and primers of selected genes are listed in Table S2. (D) Expression heatmap of differentially expressed mRNAs (P < 0.05) of cell proliferation. In the generation of the heatmap, read counts were subjected to normalization via z-score standardization to facilitate comparative analysis. The expression of 43 marker genes for G2/M phase and 54 marker genes for S phase is indicative of cellular proliferation conditions, as referenced in the Materials and methods section.
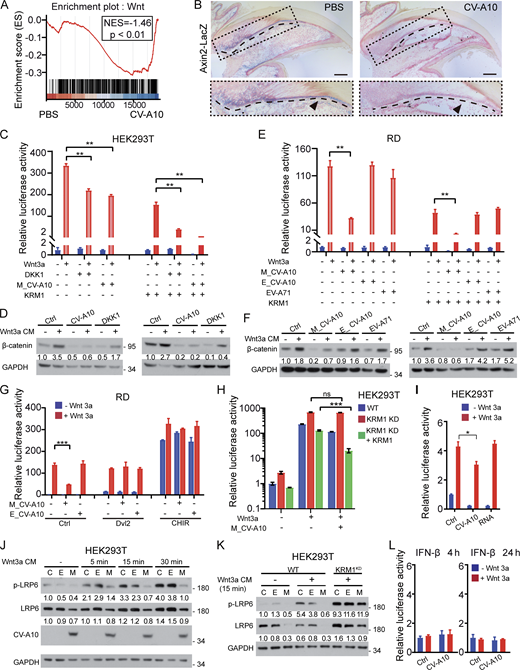
Importantly, GSEA showed that Wnt signaling was downregulated in the viral infection group (Fig. 3 A). To confirm the decreased activity of Wnt/β-catenin signaling upon viral infection, we utilized Axin2-LacZ reporter mice challenged with CV-A10 or PBS. X-gal staining showed that Axin2-LacZ reporter activity around the ventral matrix was markedly lower in the CV-A10–infected mice than in the PBS group (Fig. 3 B). The decrease was more obvious at 6 dpi (Fig. S2 A). These data are consistent with the observation that disruption of Wnt signaling impairs NSC differentiation and the K17+ NSCs region expanded into the nail bed (Takeo et al., 2013) (Fig. 2 E).
CV-A10 impairs Wnt/β-catenin signaling by KRM1. (A) GSEA comparing gene expression profiles from control and CV-A10 infection mouse digits with Wnt target genes. 9-day-old neonatal mice were mock-treated with PBS or infected with 104 TCID50 CV-A10 in a 10 μl volume (n = 5 for each group). Digits of the hind limbs from one mouse were amputated at the proximal level and collected for RNA extraction and RNA-seq (6 dpi). NES, normalized enrichment score. (B)Axin2-LacZ reporter mice at 9 days old were challenged with PBS (control) or CV-A10 and analyzed at 5 dpi. Wnt activity was evaluated using the Axin2-LacZ reporter activity. Blue, LacZ signal. Arrowheads (black) indicate differences in the distal matrix. The dashed box represents the enlarged areas. Dashed lines indicate the border between the nail matrix (basal nail layer) and the dermis (connective tissue). Scale bars, 100 μm. The results represent three independent experiments. (C and E) TopFlash-luciferase reporter assay. The indicated cells were transfected with TopFlash-luciferase reporters and seeded into a 24-well culture plate after treatment with Wnt3a CM, DKK1, mature CV-A10 (M_CV-A10), empty CV-A10 (E_CV-A10), and EV-A71 for 24 h and then harvested for luciferase determination. KRM1 overexpressed cells were generated by transfected with TopFlash-luciferase reporters and full-length KRM1 (right). (D and F) The expression of β-catenin in HEK293T (D) and RD (F) cells was measured by western blot assay. (G) Wnt/β-catenin signaling was activated by transfecting the Dvl2-EGFP plasmid or adding 1 μM CHIR. (H) CV-A10–induced Wnt/β-catenin signaling was inconspicuous in KRM1KD cells and reemerged by KRM1 re-expression in HEK293T cells. (I) The expression levels of the reporter were measured 4 h following treatment with either mature CV-A10 (20 ng/ml, ∼0.1 MOI) or an equivalent amount of viral RNA. Data from three independent experiments are shown as means with SD. Statistically significant differences were determined by two-tailed Student’s t test and are indicated in the figures as *, P < 0.05; **, P < 0.01; ***, P < 0.001; and ns, not significant. (J and K) HEK293T cells (J) or KRM1KDcells (K) were treated with PBS (control, C), 20 ng/ml empty (E) or mature (M) CV-A10 virus (20 ng/ml, ∼0.1 MOI) for 24 h and then stimulated with Wnt3a conditional medium for the indicated time. Phosphorylation of LRP6 at Ser1490 was detected by immunoblotting. (L) HEK293T cells were transfected with the pRL-TK Renilla luciferase plasmid and IFN-β-Luc promoter for 24 h and then infected with CV-A10 (0.1 MOI) for the indicated time. All the experiments were repeated at least three times. See also Figs. S1, S2, S3, and S4. Source data are available for this figure: SourceData F3.
CV-A10 impairs Wnt/β-catenin signaling by KRM1. (A) GSEA comparing gene expression profiles from control and CV-A10 infection mouse digits with Wnt target genes. 9-day-old neonatal mice were mock-treated with PBS or infected with 104 TCID50 CV-A10 in a 10 μl volume (n = 5 for each group). Digits of the hind limbs from one mouse were amputated at the proximal level and collected for RNA extraction and RNA-seq (6 dpi). NES, normalized enrichment score. (B)Axin2-LacZ reporter mice at 9 days old were challenged with PBS (control) or CV-A10 and analyzed at 5 dpi. Wnt activity was evaluated using the Axin2-LacZ reporter activity. Blue, LacZ signal. Arrowheads (black) indicate differences in the distal matrix. The dashed box represents the enlarged areas. Dashed lines indicate the border between the nail matrix (basal nail layer) and the dermis (connective tissue). Scale bars, 100 μm. The results represent three independent experiments. (C and E) TopFlash-luciferase reporter assay. The indicated cells were transfected with TopFlash-luciferase reporters and seeded into a 24-well culture plate after treatment with Wnt3a CM, DKK1, mature CV-A10 (M_CV-A10), empty CV-A10 (E_CV-A10), and EV-A71 for 24 h and then harvested for luciferase determination. KRM1 overexpressed cells were generated by transfected with TopFlash-luciferase reporters and full-length KRM1 (right). (D and F) The expression of β-catenin in HEK293T (D) and RD (F) cells was measured by western blot assay. (G) Wnt/β-catenin signaling was activated by transfecting the Dvl2-EGFP plasmid or adding 1 μM CHIR. (H) CV-A10–induced Wnt/β-catenin signaling was inconspicuous in KRM1KD cells and reemerged by KRM1 re-expression in HEK293T cells. (I) The expression levels of the reporter were measured 4 h following treatment with either mature CV-A10 (20 ng/ml, ∼0.1 MOI) or an equivalent amount of viral RNA. Data from three independent experiments are shown as means with SD. Statistically significant differences were determined by two-tailed Student’s t test and are indicated in the figures as *, P < 0.05; **, P < 0.01; ***, P < 0.001; and ns, not significant. (J and K) HEK293T cells (J) or KRM1KDcells (K) were treated with PBS (control, C), 20 ng/ml empty (E) or mature (M) CV-A10 virus (20 ng/ml, ∼0.1 MOI) for 24 h and then stimulated with Wnt3a conditional medium for the indicated time. Phosphorylation of LRP6 at Ser1490 was detected by immunoblotting. (L) HEK293T cells were transfected with the pRL-TK Renilla luciferase plasmid and IFN-β-Luc promoter for 24 h and then infected with CV-A10 (0.1 MOI) for the indicated time. All the experiments were repeated at least three times. See also Figs. S1, S2, S3, and S4. Source data are available for this figure: SourceData F3.
Mature CV-A10 attenuates Wnt/β-catenin signaling in a dose-dependent manner. Related to Fig. 3. (A) 9-day-old Axin2-LacZ reporter mice received a single intraperitoneal injection of CV-A10 (105 TCID50) or PBS in a 10 μl volume and analyzed at 4 and 6 dpi. Wnt activity was evaluated using the Axin2-LacZ reporter activity. Blue, LacZ signals. Red dashed lines indicate the border between the nail matrix (basal nail layer) and the dermis (connective tissue). Scale bars, 100 μm. The results represent three independent experiments. (B and C) HEK293T and RD cells were transfected with TopFlash-luciferase reporters and treated with the indicated concentrations (corresponding MOI for the infectious virus was 0.1, 0.01, and 0.001) of mature CV-A10 (M_CV-A10), empty CV-A10 (E_CV-A10), and Wnt3a CM for 24 h and then harvested for luciferase determination. Mature CV-A10 infection groups were highlighted in yellow. Statistically significant differences were determined by two-tailed Student’s t test and are indicated in the figures as *, P < 0.05; **, P < 0.01; ***, P < 0.001.
Mature CV-A10 attenuates Wnt/β-catenin signaling in a dose-dependent manner. Related to Fig. 3. (A) 9-day-old Axin2-LacZ reporter mice received a single intraperitoneal injection of CV-A10 (105 TCID50) or PBS in a 10 μl volume and analyzed at 4 and 6 dpi. Wnt activity was evaluated using the Axin2-LacZ reporter activity. Blue, LacZ signals. Red dashed lines indicate the border between the nail matrix (basal nail layer) and the dermis (connective tissue). Scale bars, 100 μm. The results represent three independent experiments. (B and C) HEK293T and RD cells were transfected with TopFlash-luciferase reporters and treated with the indicated concentrations (corresponding MOI for the infectious virus was 0.1, 0.01, and 0.001) of mature CV-A10 (M_CV-A10), empty CV-A10 (E_CV-A10), and Wnt3a CM for 24 h and then harvested for luciferase determination. Mature CV-A10 infection groups were highlighted in yellow. Statistically significant differences were determined by two-tailed Student’s t test and are indicated in the figures as *, P < 0.05; **, P < 0.01; ***, P < 0.001.
CV-A10 infection suppresses Wnt/β-catenin signaling in vitro
KRM1, which has been shown to mediate DKK1 to regulate Wnt signaling positively or negatively in a context-dependent manner (Mao et al., 2002; Hassler et al., 2007), is a receptor for CV-A10 (Staring et al., 2018). To delineate the relationship between CV-A10, KRM1, and DKK1, we performed a Wnt3a-induced TopFlash-luciferase reporter assay in HEK293T cells in the presence of DKK1 or mature CV-A10 viral particles. As shown in Fig. 3 C, Wnt signaling was attenuated by either DKK1 or CV-A10. Accordingly, the β-catenin levels were correspondingly decreased (Fig. 3 D), indicating that the CV-A10 virus inhibits Wnt/β-catenin signaling. To assess the role of KRM1 in CV-A10 virus-mediated inhibition of Wnt signaling, we established three sample groups: (1) purified, mature CV-A10 virus (M_CV-A10) with full complete genome; (2) non-infectious empty CV-A10 capsid particles (E_CV-A10), isolated during the purification process, lacking the genome and, due to their structural conformational change of expanded capsid radii, cannot bind with KRM1 anymore (Cui et al., 2020); and (3) EV-A71 as a control virus, which uses a different receptor as SCARB2, does not interact with KRM1. The latter two served as control samples representing non-infectious/infectious particles not dependent on KRM1 invasion, respectively. The same titer of EV-A71 virus was used as a control, while the experiment was repeated in enterovirus-susceptible rhabdomyosarcoma (RD) cells to confirm the effect of KRM1 invasion–independent enterovirus on the Wnt signaling pathway. Only mature CV-A10, but not EV-A71 nor empty CV-A10, reduced Wnt3a-induced TopFlash-luciferase expression and β-catenin accumulation (Fig. 3, E and F). In addition, in the presence of Wnt3a, mature CV-A10 virus, but not empty CV-A10 capsid, exhibited a dose-dependent inhibitory effect on the reporter expression (Fig. S2, B and C). These results suggest that the KRM1-mediated CV-A10 infection impacts the Wnt signaling pathway at the cellular level. Interestingly, CV-A10 did not suppress TopFlash-luciferase induced by Dishevelled 2 (Dvl2) or CHIR (Fig. 3 G and Fig. S3 A), indicating that CV-A10 acts upstream of Dishevelled.
Mature CV-A10 can attenuate Wnt/β-catenin signaling in vitro. Related to Fig. 3. (A) Mature CV-A10 significantly reduced Wnt3a-induced TopFlash-luciferase reporter expression, but not Dvl2 or CHIR-induced TopFlash-luciferase reporter expression in HEK293T cells. The Dvl2-EGFP plasmid or 1 μM GSK3 inhibitor CHIR (Selleck, #S1263) was used to activate Wnt/β-catenin signaling. (B) The expression of β-catenin in KRM1 re-expressed cells was significantly decreased than that in KRM1KD cells upon CV-A10 infection. (C and E) HEK293T cells were genome-engineered using the CRISPR-Cas9 technique. Western blot (C) and qPCR (E) analysis of KRM1 expression in the indicated cells. Statistically significant differences were determined by two-tailed Student’s t test and are indicated in the figures as *, P < 0.05; **, P < 0.01. (D) KRM1KD cells were incubated with serially diluted CV-A10 at 37°C for 24 h. Cells were collected and lysed after three cycles of washing with PBS. CV-A10 was determined by western blotting using mouse L8F12 antibodies. Source data are available for this figure: SourceData FS3.
Mature CV-A10 can attenuate Wnt/β-catenin signaling in vitro. Related to Fig. 3. (A) Mature CV-A10 significantly reduced Wnt3a-induced TopFlash-luciferase reporter expression, but not Dvl2 or CHIR-induced TopFlash-luciferase reporter expression in HEK293T cells. The Dvl2-EGFP plasmid or 1 μM GSK3 inhibitor CHIR (Selleck, #S1263) was used to activate Wnt/β-catenin signaling. (B) The expression of β-catenin in KRM1 re-expressed cells was significantly decreased than that in KRM1KD cells upon CV-A10 infection. (C and E) HEK293T cells were genome-engineered using the CRISPR-Cas9 technique. Western blot (C) and qPCR (E) analysis of KRM1 expression in the indicated cells. Statistically significant differences were determined by two-tailed Student’s t test and are indicated in the figures as *, P < 0.05; **, P < 0.01. (D) KRM1KD cells were incubated with serially diluted CV-A10 at 37°C for 24 h. Cells were collected and lysed after three cycles of washing with PBS. CV-A10 was determined by western blotting using mouse L8F12 antibodies. Source data are available for this figure: SourceData FS3.
To further verify whether the CV-A10–mediated signaling suppression was KRM1 dependent, we overexpressed KRM1 in both RD and HEK293T cells. In this context, the Wnt3a-induced reporter expression displayed dramatic attenuation by mature CV-A10, with no apparent changes in either EV-A71 (KRM1 is not the entry cellular receptor) or empty CV-A10 particles (could not bind to KRM1 anymore) (Fig. 3, C and E). Conversely, in cells with KRM1 knockdown (KD), the addition of CV-A10 did not affect reporter expression. However, the luciferase activity decreased by fivefold after exogenously restoring KRM1 (Fig. 3 H and Fig. S3, B–E). To test whether the suppression of Wnt signaling by CV-A10 was dependent on viral RNA–induced immune response, we treated cells with CV-A10 viral RNA. The reporter assay showed that the viral RNA transfected directly into cells did not significantly inhibit Wnt signaling 4 h after treatment, as compared to the infectious virus (Fig. 3 I). These data confirmed the essential role of KRM1 during CV-A10 infection to suppress Wnt signaling.
Wnt-mediated phosphorylation of the cytoplasmic tail of LRP6 is essential for initiating the Wnt signaling cascade (Bilic et al., 2007). We observed that mature CV-A10 virus blocked LRP6 phosphorylation at Ser1490 induced by Wnt3a (Fig. 3 J). Consistently, KRM1 KD abolished the suppressive effect (Fig. 3 K). Taken together, inhibition of LRP6 phosphorylation by KRM1-dependent CV-A10 infection further suggests that the virus acts at the plasma membrane (in the process of virus entry) to interfere with Wnt/β-catenin signaling.
To minimize the potential effects of type I IFN on Wnt signaling, we increased the viral dose (0.6 μg/ml, ∼30 MOI) and determined the Wnt3a-induced TopFlash luciferase expression at 4, 8, and 12 h post infection (hpi) after treatment (Fig. S4 A). We observed the virus-attenuated Wnt/β-catenin signaling from 4 hpi, indicating that viral inhibition of Wnt signaling started from the early stages of infection. To further investigate the influence of type I IFN during CV-A10 infection, we conducted an IFN-β reporter assay in HEK293T cells. As shown in Fig. 3 L, CV-A10 infection had no effect on the IFN-β reporter expression at both early (4 hpi) and late stages (24 hpi) of infection.
Type I IFN did not play an essential role in CV-A10–mediated inhibition of Wnt signaling. Related to Fig. 3. (A) HEK293T cells were transfected with the pRL-TK Renilla luciferase plasmid and the TopFlash-luciferase reporters plus mature CV-A10 (0.6 μg/ml, ∼30 MOI) for the indicated time, and the cell lysates were then assayed for luciferase activity. Scatter plots are shown as means ± SD. Statistical analyses were performed using the Student’s t test (*, P < 0.05). Data are presented as the mean ± SD for the bar charts of at least three independent experiments. (B) In IFNAR-deficient mice, the digit I nail was observed to regenerate following onychomadesis 6 wk after initial infection with 5 × 103 TCID50 of CV-A10, which was succeeded by three weekly doses of 104 TCID50. Compared with the normal distal tip in the PBS group, significant desquamation was also observed following viral infection. Scale bar, 500 μm.
Type I IFN did not play an essential role in CV-A10–mediated inhibition of Wnt signaling. Related to Fig. 3. (A) HEK293T cells were transfected with the pRL-TK Renilla luciferase plasmid and the TopFlash-luciferase reporters plus mature CV-A10 (0.6 μg/ml, ∼30 MOI) for the indicated time, and the cell lysates were then assayed for luciferase activity. Scatter plots are shown as means ± SD. Statistical analyses were performed using the Student’s t test (*, P < 0.05). Data are presented as the mean ± SD for the bar charts of at least three independent experiments. (B) In IFNAR-deficient mice, the digit I nail was observed to regenerate following onychomadesis 6 wk after initial infection with 5 × 103 TCID50 of CV-A10, which was succeeded by three weekly doses of 104 TCID50. Compared with the normal distal tip in the PBS group, significant desquamation was also observed following viral infection. Scale bar, 500 μm.
Furthermore, we infected type I IFN receptor (IFNAR) knockout mice with CV-A10 and observed onychomadesis accompanied by desquamation, indicating that CV-A10 induces onychomadesis in IFNAR knockout mice (Fig. S4 B). These results suggest that type I IFN did not play an essential role in CV-A10–mediated inhibition of Wnt signaling.
KRM1 links onychomadesis with CV-A10 infection
From the perspective of structural study, the key residues in KRM1 involved in CV-A10 interaction significantly overlap with the DKK1 binding interface (Cui et al., 2020) (Fig. 4 A). Consistent with this observation, pretreatment with DKK1 protein could obstruct virus binding to the cellular surface (Fig. 4, B and C). Moreover, CV-A10 and DKK1 showed similar affinities to KRM1 (Fig. 4, D and E), and the critical interacting residue mutation in KRM1 (Cui et al., 2020), including D90A, W106A, and Y165A mutations, could abort the binding ability of both CV-A10 and DKK1 (Fig. 4, F and G). These results further support that the overlapping binding sites in KRM1 enable CV-A10 to inhibit Wnt/β-catenin signaling as DKK1 does.
CV-A10 mimics DKK to binding to KRM1. (A) The interacting residues involved in the CV-A10–KRM1 interaction significantly overlap with the interface for DKK1 binding. Prepared with PyMOL, participating residues were analyzed by the contact program in the CCP4 suite (the distance cutoff is 4.5 Å). (B and C) DKK1 binding hinders CV-A10 infection. RD cells were incubated with purified mature CV-A10 in the absence or presence of DKK1 (1 μg/ml) at 4°C for 30 min. Cells (B) and 24 hpi supernatant (C) were collected, and RNA was extracted for qPCR analysis. The results represent three independent experiments. Statistically significant differences were determined by two-tailed Student’s t test analysis and indicated in the figures as **, P < 0.01; and ****, P < 0.0001. (D and E) Binding kinetics between KRM1 and CV-A10 (D) or DKK1 (E). (F and G) Binding curves of KRM1 mutants (D90A, W106A, Y165A) to immobilized CV-A10 (F) and DKK1 (G). The KD values are shown as the mean ± SEM of three independent experiments.
CV-A10 mimics DKK to binding to KRM1. (A) The interacting residues involved in the CV-A10–KRM1 interaction significantly overlap with the interface for DKK1 binding. Prepared with PyMOL, participating residues were analyzed by the contact program in the CCP4 suite (the distance cutoff is 4.5 Å). (B and C) DKK1 binding hinders CV-A10 infection. RD cells were incubated with purified mature CV-A10 in the absence or presence of DKK1 (1 μg/ml) at 4°C for 30 min. Cells (B) and 24 hpi supernatant (C) were collected, and RNA was extracted for qPCR analysis. The results represent three independent experiments. Statistically significant differences were determined by two-tailed Student’s t test analysis and indicated in the figures as **, P < 0.01; and ****, P < 0.0001. (D and E) Binding kinetics between KRM1 and CV-A10 (D) or DKK1 (E). (F and G) Binding curves of KRM1 mutants (D90A, W106A, Y165A) to immobilized CV-A10 (F) and DKK1 (G). The KD values are shown as the mean ± SEM of three independent experiments.
CHIR restores CV-A10–impaired NSC differentiation in digit tips
As CHIR abolished the suppressive effect of CV-A10 on Wnt signaling (Fig. 3 G and Fig. S3 A), we thus assessed the effects of CHIR in CV-A10–infected neonatal mice. We prepared and applied Vaseline ointment containing CHIR to the infected murine digit tips on a daily basis. Bulk RNA-seq and GSEA of distal tip samples revealed that CV-A10–suppressed Wnt signaling was rescued in the CHIR-treated group (Fig. 5 A), and qPCR analysis confirmed the change in the expression of some Wnt target genes, including Sox4, Jun, Ephb2, Ccnd2, Ccnd1, and Id2 (Fig. S5 A).
Activation of Wnt signaling restores nail regeneration. (A) GSEA comparing gene expression profiles between indicated group mice digits with Wnt target genes. 9-day-old neonatal mice were divided into three groups (n = 5 for each group): one control group mock-treated with PBS, one infected group receiving 104 TCID50 of CV-A10, and a third treated group also infected with CV-A10 but additionally receiving a daily treatment of 2.5 mM CHIR in Vaseline ointment applied to the digit tips. All mice were euthanized at 6 dpi. The right and left index fingers from the hind limbs were fixed for immunofluorescence analysis. The remaining eight digits were harvested at the proximal level and pooled for RNA extraction, followed by RNA-seq and qPCR analyses. (B and C) NSCs analyses by Lgr6 and K17 immunofluorescence (B) and immunohistochemical staining of Ki67 and AE13 (C). Arrowheads (yellow) indicate differences in the nail bed. Dashed lines indicate the border between the nail matrix (basal nail layer) and the dermis (connective tissue). The asterisks show a nonspecific background. The dashed boxes enlarge and highlight the differential expression of indicated markers. Scale bars, 100 μm. The results represent three independent experiments. (D) 9-day-old neonatal BALB/c mice underwent viral challenge as previously described (104 TCID50, followed by three weekly doses of 2 × 104 TCID50), with CHIR-containing Vaseline ointment applied daily for a continuous period of 31 days starting from the first day of the viral challenge. The mice’s nails were monitored and observed weekly for 2 mo. Statistically significant differences were determined by Fisher’s exact test and are indicated in the figures as *, P < 0.05; and ns, not significant. (E) Proposed model of onychomadesis after CV-A10 infection. In the presence of Wnt ligands, Wnt interacts with LRP6 and Fz. This ternary receptor complex formation is required to induce β-catenin accumulation and subsequent target gene expression. During CV-A10 infection, CV-A10 particles mimic the binding pattern of DKK1 to KRM1, further interrupting LRP6 phosphorylation and attenuating Wnt/β-catenin signaling. Suppression of Wnt signaling leads to defective NSC proliferation and differentiation into the nail plate during viral infection and consequently presents as nail shedding. See also Fig. S5.
Activation of Wnt signaling restores nail regeneration. (A) GSEA comparing gene expression profiles between indicated group mice digits with Wnt target genes. 9-day-old neonatal mice were divided into three groups (n = 5 for each group): one control group mock-treated with PBS, one infected group receiving 104 TCID50 of CV-A10, and a third treated group also infected with CV-A10 but additionally receiving a daily treatment of 2.5 mM CHIR in Vaseline ointment applied to the digit tips. All mice were euthanized at 6 dpi. The right and left index fingers from the hind limbs were fixed for immunofluorescence analysis. The remaining eight digits were harvested at the proximal level and pooled for RNA extraction, followed by RNA-seq and qPCR analyses. (B and C) NSCs analyses by Lgr6 and K17 immunofluorescence (B) and immunohistochemical staining of Ki67 and AE13 (C). Arrowheads (yellow) indicate differences in the nail bed. Dashed lines indicate the border between the nail matrix (basal nail layer) and the dermis (connective tissue). The asterisks show a nonspecific background. The dashed boxes enlarge and highlight the differential expression of indicated markers. Scale bars, 100 μm. The results represent three independent experiments. (D) 9-day-old neonatal BALB/c mice underwent viral challenge as previously described (104 TCID50, followed by three weekly doses of 2 × 104 TCID50), with CHIR-containing Vaseline ointment applied daily for a continuous period of 31 days starting from the first day of the viral challenge. The mice’s nails were monitored and observed weekly for 2 mo. Statistically significant differences were determined by Fisher’s exact test and are indicated in the figures as *, P < 0.05; and ns, not significant. (E) Proposed model of onychomadesis after CV-A10 infection. In the presence of Wnt ligands, Wnt interacts with LRP6 and Fz. This ternary receptor complex formation is required to induce β-catenin accumulation and subsequent target gene expression. During CV-A10 infection, CV-A10 particles mimic the binding pattern of DKK1 to KRM1, further interrupting LRP6 phosphorylation and attenuating Wnt/β-catenin signaling. Suppression of Wnt signaling leads to defective NSC proliferation and differentiation into the nail plate during viral infection and consequently presents as nail shedding. See also Fig. S5.
qPCR and statistical analysis of CHIR treatment experiment. Related to Fig. 5. (A and B) 9-day-old neonatal BALB/c mice were intraperitoneally injected with PBS or 104 TCID50 CV-A10 (two groups, the CHIR-treated and the control group) in a 10 μl volume (n > 5 for each group). CHIR Vaseline ointment was prepared, and the same volume of DMSO was added to Vaseline as a control treatment. After a 6-day treatment with CHIR at 2.5 mM, mice were euthanized using carbon dioxide. Right and left index fingers in hind limbs were fixed for immunofluorescence analysis. The remaining eight digits were harvested at the proximal level and collected for RNA extraction and following qPCR and RNA-seq. Relative mRNA expression levels of the representative Wnt target genes were determined by qPCR analysis (A). The positive area of indicated markers was measured using Image-Pro Plus 6.0 software (B). Statistically significant differences were determined by two-tailed Student’s t test and are indicated in the figures as *, P < 0.05; **, P < 0.01; ***, P < 0.001; and ns, not significant. (C) 9-day-old neonatal BALB/c mice were intraperitoneally injected with 104 TCID50 CV-A10. Viral load in the distal tips of mice infected with CV-A10 was monitored daily. Distal tips were collected from infected mice at 1–12 dpi (n = 3 per time point). The viral load was measured using qPCR. Data are presented as the mean ± SD, and the dashed line indicates the detection limit.
qPCR and statistical analysis of CHIR treatment experiment. Related to Fig. 5. (A and B) 9-day-old neonatal BALB/c mice were intraperitoneally injected with PBS or 104 TCID50 CV-A10 (two groups, the CHIR-treated and the control group) in a 10 μl volume (n > 5 for each group). CHIR Vaseline ointment was prepared, and the same volume of DMSO was added to Vaseline as a control treatment. After a 6-day treatment with CHIR at 2.5 mM, mice were euthanized using carbon dioxide. Right and left index fingers in hind limbs were fixed for immunofluorescence analysis. The remaining eight digits were harvested at the proximal level and collected for RNA extraction and following qPCR and RNA-seq. Relative mRNA expression levels of the representative Wnt target genes were determined by qPCR analysis (A). The positive area of indicated markers was measured using Image-Pro Plus 6.0 software (B). Statistically significant differences were determined by two-tailed Student’s t test and are indicated in the figures as *, P < 0.05; **, P < 0.01; ***, P < 0.001; and ns, not significant. (C) 9-day-old neonatal BALB/c mice were intraperitoneally injected with 104 TCID50 CV-A10. Viral load in the distal tips of mice infected with CV-A10 was monitored daily. Distal tips were collected from infected mice at 1–12 dpi (n = 3 per time point). The viral load was measured using qPCR. Data are presented as the mean ± SD, and the dashed line indicates the detection limit.
To further confirm the possibility that CHIR could treat CV-A10–caused onychomadesis, we examined NSC differentiation in index fingers from each group of mice by immunostaining of NSC’s marker Lgr6. Consistent with the previous report (Lehoczky and Tabin, 2015), Lgr6-expressing cells were localized to the ventral matrix of healthy digits, and viral infection led to an extended distribution of Lgr6-positive and K17-positive NSCs to the nail bed (Fig. 5 B and Fig. S5 B). Interestingly, CHIR abolished the virus-caused abnormal location of NSCs (Fig. 5 B). In line with it, Ki67 proliferative cells and AE13 keratinized nail cells were restored by CHIR in the CV-A10–infected nail beds (Fig. 5 C and Fig. S5 B). Taken together, these results suggest that CHIR can restore NSC differentiation as hypothesized.
To ascertain whether prolonged CHIR treatment could prevent nail shedding, we initially established the optimal timing for CHIR application by tracking changes in the viral load within digit tips after infection. Our findings indicated a viral load peak between days 5 and 6, with complete clearance occurring by days 10–12 (Fig. S5 C). Based on these results, we continued CHIR treatment beyond the last viral challenge and monitored the effects over a 2-mo period. This regimen demonstrated that CHIR treatment effectively protects against nail shedding (Fig. 5 D), aligning with the histological evidence presented in Fig. 4, B and C. This further supports the therapeutic potential of CHIR in managing onychomadesis of CV-A10 infection.
Discussion
Nail shedding or onychomadesis is a common pathological phenomenon of child HFMD (Table S1). It is reported that CV-A6 and CV-A10 are the major causative agents of such a disease, supported by epidemiological data (Blomqvist et al., 2010; Cui et al., 2019). However, the specific correlation of these serotypes with onychomadesis is not well-established, which is the subject of this study. As reported previously, both CV-A10 and CV-A6 utilize KRM1 as an entry receptor (Staring et al., 2018). Our in-depth structural analysis revealed that the KRM1–CV-A10 interaction significantly overlaps with the KRM1–DKK1 binding interface (Cui et al., 2020), where KRM1 acts as a critical regulator of the Wnt/β-catenin signaling pathway (Mao et al., 2002). The Wnt/β-catenin pathway is an ancient and evolutionarily conserved pathway that regulates cell proliferation and fate determination (Clevers and Nusse, 2012). Mechanistically, the antagonist DKK1 cooperates with KRM1 to block Wnt/β-catenin signaling by restraining LRP6 phosphorylation and β-catenin accumulation. Thus, we hypothesized that the onychomadesis prognosis of CV-A10 could be linked with its utilization of the Wnt/β-catenin signaling regulator KRM1 during virus invasion.
To our knowledge, for the first time, we uncovered the connection between virus–receptor interaction and pathologic phenomenon through modulation of cell signaling and the establishment of links between CV-A10 infection and HFMD onychomadesis. Here, using a mouse model, we demonstrated the pivotal role of KRM1 in associating CV-A10 infection with repression of Wnt/β-catenin signaling, leading to onychomadesis (Fig. 5 E). Wnt interacts with LRP5/6 and Frizzled (Fz) to promote signalosome formation and LRP5/6 tail phosphorylation, which leads to β-catenin accumulation, subsequently targets gene expression, and ultimately enhances NSC differentiation and nail formation. Upon CV-A10 infection, the virus particles interact with KRM1 and mimic DKK1 to restrain Wnt/β-catenin signaling. The interference of NSC differentiation by CV-A10 infection arrests nail matrix formation, resulting in growth failure in the nail. We further show that activation of Wnt/β-catenin signaling by CHIR could restore NSC differentiation and mitigate nail shedding, providing a promising strategy to treat KRM1-dependent Coxsackievirus-caused onychomadesis.
Our findings, bolstered by the inclusion of multiple control groups, indicate that KRM1-dependent viruses can effectively inhibit the activation of Wnt signaling. We determined the correlation between receptor binding and the inhibition of Wnt signaling by using particles that cannot bind to the KRM1 receptor, such as non-infectious (empty capsid) and infectious particles (EV-A71). Furthermore, introducing viral RNA directly into cells, bypassing receptor binding, also failed to inhibit TopFlash reporter activity, further confirming the necessity of KRM1 binding. Moreover, we observed that CV-A10 infection does not trigger the activation of type I IFN signaling, and onychomadesis occurs in mice lacking the IFN-α/β receptor following viral infection. Consequently, we concluded that type I IFN does not play a major role in the process of viral suppression of the Wnt signaling pathway. However, the association or potential linkage between onychomadesis and other enteroviruses that do not rely on KRM1 as a receptor remains incompletely understood. Further in-depth research is needed to understand the occurrence and pathophysiological mechanisms of onychomadesis caused by viral infection.
The cellular receptor serves a dual role as both a gateway for viral invasion and a switch for signaling transduction. Studying how viruses exploit the host receptor can pave the way for novel strategies in virus control. In our research, the use of Wnt agonists to counteract the dysregulation resulting from viral interference provides promising directions for the development of future therapeutics. Additionally, the development of receptor-targeting antibodies represents a major strategy for future prevention and treatment of infectious diseases. Identifying antibodies that can block viral invasion without affecting cellular signaling communication could become a potential drug target.
Significance statement
Human type-A enteroviruses frequently cause HFMD, which is a severe public health concern worldwide, particularly in pediatric and neonatal populations. Recent studies have found that a considerable proportion of patients experience onychomadesis following an HFMD episode, especially with infection of CV-A6 and A10. However, the precise mechanism remains unclear. Here, we established a mouse model and reported that CV-A10 suppressed Wnt/β-catenin signaling in murine digit tips. Importantly, we provide convincing evidence that activation of Wnt signaling with the small molecule CHIR could rescue NSC differentiation in digit tips and holds promising potential as an effective treatment for onychomadesis. To our knowledge, this is the first report to propose an intimate link between enterovirus infection and the pathology of nail shedding at the cell signaling level. Our findings would advance our understanding of the virus–host interaction and modulation of host cellular signaling by viral infection and provide a new strategy to treat viral infection–induced onychomadesis. This is a good example of function–structure basic research leading to the elucidation of pathogenicity.
Materials and methods
Virus
The viruses were propagated and purified as described previously and stored at −80°C (Wang et al., 2022; Cui et al., 2020; Zhao et al., 2019). The CV-A10 strain HB09-035 (GenBank accession no. MT263729) was first isolated in 2009 in Hebei Province, China. The 50% tissue culture infectious dose (TCID50) of the virus was determined in RD cells using the Reed–Muench method. The concentration of purified virus was measured on a NanoDrop instrument.
Onychomadesis in BALB/c mice
All animal experiments were performed in accordance with protocols approved by the Chinese Academy of Sciences (Institute of Microbiology, Chinese Academy of Sciences, Research Ethics Committee) and complied with all relevant ethical regulations regarding animal research. Specific pathogen–free BALB/c mice were purchased from Beijing Vital River Laboratory Animal Technology Co., Ltd.
For the nail shedding experiment, 9-day-old BALB/c mice were challenged intraperitoneally with 104 TCID50 of CV-A10 in a 10 μl volume. A microliter syringe (HAMILTON) was inserted into the abdominal cavity along the subcutaneous route from the center of the hind leg to inject the virus. To cause persistent infection, virus infection was repeated three times once a week during the following 3 wk, and the dose was doubled from the second inoculation (Fig. 1 A). Control mice were mock-infected with an equal volume of PBS via the same route and kept in separate cages from the infected mice (PBS group: n = 27; CV-A10 group: n = 28). The mouse nails were observed meticulously and recorded. Leica M205FA filmed the mouse palms and digits.
Virus infection monitoring in neonatal mice
To monitor the responses induced by viral infection during the acute phase in mice, including viral load in digit tips and immunostaining, 9-day-old neonatal mice were mock-treated with PBS or infected with 105 TCID50 CV-A10 in a 10 μl volume (n > 5 for each group). All experimental mice were monitored daily.
Digit amputation and virus detection
Digit tips were isolated as described previously (Takeo et al., 2013). Virus quantification was performed by quantitative real-time PCR (qPCR), and digits of the hind limbs from one mouse were amputated at the proximal level and collected together for RNA extraction and following qPCR and RNA-seq. At least five mice were used per group. For sectioning and staining experiments, the second digit of the hind limbs was harvested. Samples were frozen in optimal cutting temperature (OCT) compound at −80°C and cut into 10-μm sections. C1 probes were designated for CV-A10 VP2 mRNA (targeting 959–1670 of MT263729.2, Cat: 1128691). Steps of RNAscope were performed according to the manufacturer’s instructions (Advanced Cell Diagnostics) (Wang et al., 2012). Enterovirus A primers and probes were used in QuantStudio 7 Flex Real-Time PCR Systems. GAPDH was included as an internal control.
Immunostaining analysis
Right and left index fingers were fixed zinc-fixative for 24 h and washed in water. After decalcification (#0500-0051; Pursuit Bio) for 24 h, they were washed with water for 30 min and PBS for 2 h. Nails were dehydrated in 15 and 30% sucrose at 4°C overnight and embedded into OCT compound (Sakura). For immunofluorescence staining, primary antibodies against K17 (#12434, RRID:AB_2797912, 1:100; Cell Signaling Technology) and Lgr6 antibody (#ab126747, RRID:AB_11132458, 1:500; Abcam) were separately added to blocking buffer at 4°C overnight. Subsequently, the sections were washed with PBS and incubated with fluorescein-conjugated goat anti-Rabbit IgG (ZSGB-BIO) for 1 h at room temperature and counterstained with DAPI (#C1002, 1:1,000; Beyotime Biotechnology) in mounting medium. We stained AE13 (#sc-57012, RRID:AB_784197, 1:500; Santa Cruz Biotechnology) and Ki67 (#ab16667, RRID:AB_302459, 1:500; Abcam) using 3,3-diaminobenzidine and fast-red substrate on a Leica BOND RX immunostainer. The staining was recorded and analyzed using PerkinElmer and HALO Version3.2.
mRNA sequencing, data processing, and qPCR analysis
RNA from each mouse in PBS or CV-A10 (104 TCID50) infection group was extracted using RNAsimple total RNA kit (TIANGEN). The KAPA mRNA capture Kit and KAPA RNA HyperPrep Kit were used for mRNA library construction and sequencing was performed using NovaSeq 6000. Fastp was used to remove the adapter sequence from raw data. The clean data were deposited in the National Center for Biotechnology Information Gene Expression Omnibus database (accession no. GSE261919). RNA-seq reads were aligned to the mouse genome available in Ensembl (release 95) with HISAT2 (v2.1.0). FeatureCounts (v2.0.1) and DEseq2 (v1.38.3) were used to obtain the number of reads mapped to genes and the identification of differential genes, respectively. The genes with |log2 FC| >1.0 and an adjusted P value <0.05 were regarded as differentially expressed ones between control samples and virus-infected samples. Differentially expressed genes were used for GO enrichment analysis. Specifically, the analysis was performed using clusterProfiler (v4.6.2) in Rstudio, with a background list of genes comprising the intersection detected in the digit tips of five mice treated with PBS control (Data S1). Statistical significance was adjusted using the false discovery rate (FDR) for the correction of multiple tests. GO terms with FDR < 0.05 were determined to be statistically significant.
The list of proliferation-related genes was based on multiple single-cell analyses (Tirosh et al., 2016; Wang et al., 2020). We used 43 marker genes for G2/M phase and 54 marker genes for S phase, 403 marker genes for Wnt target genes (Qi et al., 2017). These genes are used for GSEA analysis to observe the change after viral infection. This analysis was conducted using the GSEA function in the clusterProfiler package (version 4.6.2) with default parameters.
qPCR reactions were performed in triplicate on QuantStudio 7 using ChamQ Universal SYBR qPCR Master Mix (#Q711-02; Vazyme). Primers of selected genes are listed in Table S2.
X-gal staining
Axin2-LacZ mice were obtained from Yi Zeng’s laboratory. Axin2-LacZ reporter mice at 9 days old were challenged with PBS (control) or CV-A10 (105 TCID50) and analyzed at 4/5/6 dpi. Wnt activity was evaluated using the Axin2-LacZ reporter activity. Frozen sections of each nail were fixed (0.2% glutaraldehyde, 5 mM EGTA, 2 mM MgCl2 in PBS) for 20 min, rinsed twice in detergent and then incubated in X-gal staining solution (5 mM K3Fe(CN)6, 5 mM K4Fe(CN)6, 0.02% NP40, 0.01% sodium deoxycholate, 2 mM MgCl2, and 1 mg/ml X-gal in PBS) for 10 h at 37°C. Sections were rinsed twice in PBS, stained with nuclear fixation red for 1 min, and then dehydrated in a gradient of ethanol and xylene.
Reporter assay
TopFlash luciferase analysis was utilized to assess the virus’s influence on the Wnt pathway. Cells were seeded into 24-well plates and then incubated with or without Wnt3a condition medium (CM), mature CV-A10 (0.1 MOI), EV-A71 (0.1 MOI), empty CV-A10 at 20 ng/ml (same concentration as mature CV-A10), and 50 ng/ml DKK1 for 24 h. After washing with PBS, cells were harvested, and the luciferase activity of cell lysates was measured 36 h after transfection with the dual luciferase reporter assay system (Promega) following the manufacturer’s protocol. The Dvl2-EGFP plasmid or 1 μM GSK3 inhibitor CHIR (#S1263; Selleck) was used to activate Wnt/β-catenin signaling. The Dvl2-EGFP plasmid was generated by subcloning human Dvl2 cDNA into HA-pcDNA3.1 and fusing the EGFP cDNA to the 3′ end of Dvl2 cDNA. Full-length KRM1-Flag was cloned into the pLVX-DsRed-Monomer-N1 vector, which was transfected into cells to generate the KRM1 overexpressed group. The total light emission during the initial 20 s of the reaction was measured using a luminometer. All data are represented as the mean ± SD after normalization with co-transfected Renilla activity (n = 3). The corresponding β-catenin levels were also observed by immunoblotting (#sc-7963, RRID:AB_626807; Santa Cruz Biotechnology). Western blot signals were quantified using ImageJ software (RRID:SCR_003070).
To assess the extent of IFN-β promoter activation, we employed the IFN-β reporter assay. HEK293T cells cultured in 24-well plates were co-transfected with 0.1 μg/well of the firefly luciferase-expressing reporter IFN-β-Luc, 0.01 μg/well of pRL-TK Renilla luciferase reporter plasmid. 24 h after transfection, cells were incubated with mature CV-A10 (0.1 MOI) or Wnt3a CM for another 4 h or 24 h, and the levels of IFN-β promoter were measured at the specified time points.
Cells, KD cell line establishment, and validation
RD and HEK293T cells were obtained from ATCC. KRM1KD HEK293T cell lines were generated using the CRISPR/Cas9 gene-editing technique. CRISPR guide RNAs (gRNAs) were constructed targeting KRM1 (exon 3: 5′-TGCTCTGCCACATAGCACCAG-3′). The cell clones were independently screened for KRM1 target loci. KRM1 expression was verified by immunoblotting (PA5-14549; Invitrogen) and qPCR with primer pairs F: 5′-GAAATCCAGATGGAGACGTGAG-3′ and R: 5′-CCATGAAATCCACCAGCCTAA-3′. The KD cell lines were further confirmed by KRM1-dependent CV-A10 infection and quantified by immunoblotting (mouse anti-CV-A10 monoclonal antibody L8F12, a gift from Dr. Ningshao Xia from the School of Public Health and School of Life Sciences, Xiamen University, Xiamen, China).
Analysis of LRP6 phosphorylation
HEK293T or KRM1KD cells were seeded into 12-well plates and treated with 20 ng/ml empty or mature CV-A10 virus for 24 h and then stimulated with Wnt3a CM for 5–30 min. Cells were placed on ice, rinsed with ice-cold PBS, and lysed in cell lysis buffer containing phosphatase inhibitors (Invitrogen). The samples were analyzed by western blotting. Phosphorylation of LRP6 was detected with an antibody for phosphorylation at serine 1490 of LRP6 (#2568S, RRID:AB_2139327; Cell Signaling Technology), and total LRP6 was detected with C5C7 rabbit mAb antibody (#2560S, RRID: AB_2139329; Cell Signaling Technology).
Onychomadesis in IFNAR mice
Type I IFN receptor-deficient (IFNAR−/−) mice (B6) were bred in the Laboratory Animal Center, Chinese Center for Disease Control and Prevention. 9-day-old mice were challenged intraperitoneally with 5 × 103 TCID50 of CV-A10 in a 10 μl volume. To cause persistent infection, virus infection was repeated three times once a week during the following 3 wk, and the dose was doubled from the second inoculation. Control mice were mock-infected with an equal volume of PBS via the same route and kept in separate cages from the infected mice. The mouse nails were observed and recorded. Leica M205FA filmed the mouse digits.
DKK1 and CV-A10 binding assay
RD cells were grown to confluence in 24-well plates, the supernatant was discarded, and the cells were washed once with ice-cold PBS. Cells were incubated with or without DKK1 (1 μg/ml, #10170-H08H; Sino Biological) for 30 min at 4°C. Purified CV-A10 virus was added at a 20 ng/ml final concentration for another 30 min of incubation. After three cycles of washing with ice-cold PBS, cells were collected or added to a fresh culture medium with 2% inactivated fetal bovine serum (FBS, Invitrogen) and incubated at 37°C for another 24 h. RNAsimple total RNA kit (TIANGEN) and MagaBio plus virus RNA purification kit (Bioer Technology) were used to extract the total RNA from cells and supernatant separately. RNA was reverse-transcribed into cDNA using a One-Step PrimeScript RT-PCR Kit (#RR064A; Takara) according to the manufacturer’s instructions. Virus titers were detected as described previously (Zhao et al., 2019). Enterovirus A primers and probes were used in QuantStudio 7 Flex Real-Time PCR Systems. GAPDH was included as an internal control. Primers are listed in Table S2.
Experiments were repeated three times independently (n = 6). Graphical analysis was performed with Graph Pad Prism 8. Statistically significant differences were determined by two-tailed student’s t test analysis and indicated in the figures as **, P < 0.01; and ****, P < 0.0001. *, P < 0.05 was considered statistically significant.
Surface plasmon resonance (SPR) analysis
Extracellular domains of human KRM1 and its mutants were expressed and purified as previously described (Cui et al., 2020). The binding kinetics and affinity between CV-A10/DKK1 and KRM1 were analyzed by SPR using a BIAcore 3000 biosensor (GE Healthcare Life Sciences) at room temperature (25°C). All proteins used for the kinetic analyses were exchanged with PBS containing 0.05% Tween (PBST) buffer through gel filtration. Mature CV-A10 virus and DKK1 were biotinylated and immobilized on streptavidin chip to 2,000–4,000 response units. The soluble ectodomains of KRM1 and D90A, W106A, and Y165A mutant proteins were serially diluted with PBST, sequentially injected into the chip at a flow rate of 30 μl/min for 1 min, and then allowed to dissociate for 2 min. The binding curve at zero protein concentration was subtracted from each experimental curve as a blank. After each cycle, a short injection of 3 M MgCl2 was employed to regenerate the sensor surface. Data were analyzed and kinetic constants were estimated using BIAevaluation 4.1 software.
CHIR treatment experiment
9-day-old neonatal BALB/c mice were intraperitoneally injected with PBS or 104 TCID50 CV-A10 (two groups, the treated and the control group) in a 10 μl volume (n >5 for each group) every day. CHIR Vaseline ointment was prepared and the same volume of DMSO was added to Vaseline as a control treatment. After a 6-day simultaneous treatment with 2.5 mM CHIR, mice were euthanized using carbon dioxide. Right and left index fingers (with the nails still intact) in the hind limbs were fixed for immunofluorescence analysis. The remaining eight digits were harvested at the proximal level and collected together for RNA extraction and following qPCR and RNA-seq. qPCR reactions were performed in triplicate on QuantStudio 7 using ChamQ Universal SYBR qPCR Master Mix (#Q711-02; Vazyme). Primers of selected genes are listed in Table S2.
In the experiment investigating whether extended CHIR treatment prevents nail shedding, the viral challenge protocol for the mice was identical to that described earlier. For short, mice were inoculated with 104 TCID50, followed by three weekly doses of 2 × 104 TCID50. CHIR ointment was applied daily to the distal tips of the mice for a continuous period of 31 days. The mice’s nails were monitored and observed weekly for 2 mo. Statistically significant differences were determined by Fisher’s exact test and are indicated in the figures as *, P < 0.05, and ns, not significant.
Online supplemental material
Fig. S1 shows that CV-A10 infection leads to onychomadesis in neonatal BALB/c mice, related to Fig. 1. Fig. S2 displays transcriptome analyses after CV-A10 infection, related to Fig. 2. Fig. S3 indicates that mature CV-A10 attenuates Wnt/β-catenin signaling in a dose-dependent manner, related to Fig. 2. Fig. S4 demonstrates that mature CV-A10 attenuates Wnt/β-catenin signaling in vitro. The figure also includes western blot and qPCR analyses of KRM1 expression in genome-engineered HEK293T cells using CRISPR-Cas9. Fig. S5 exhibits statistical and qPCR analysis of CHIR treatment experiment, related to Fig. 4. Table S1 summarizes representative onychomadesis reports associated with HFMD. Table S2 details qPCR primer sequences in this paper. Data S1 shows a background list of genes detected in mouse digit tips used in GO enrichment analysis.
Data availability
Data are available in the article itself and its online supplementary materials. Bulk RNA-seq data generated in this study have been deposited in the Gene Expression Omnibus and are publicly available under accession no. GSE261919.
Acknowledgments
We appreciate Dr. Yong Zhang (Chinese Center for Disease Control and Prevention) for providing resources in the infections experiment. We thank Dr. Ningshao Xia (School of Public Health and School of Life Sciences, Xiamen University) for the CV-A10 mouse antibody. We thank Dr. Xuancheng Lu (Chinese Center for Disease Control and Prevention) and all staff members from Laboratory Animal Center, especially Zijian Cheng and Mei Liu. Special thanks to Dr. Longchao Liu and Dr. Shuo Wang for their invaluable suggestions and discussion. We are grateful to Dr. Wei Zhang for assistance with qPCR experiments. We want to express special thanks to Dr. Junfeng Hao for analyzing the tissue section and staining. We acknowledge the contribution of Dr. Jun Wang and Dr. Jiabao Cao for their guidance on RNA-seq data analysis.
This work was supported by the National Key R&D Program of China (2020YFA0509202), the National Natural Science Foundation of China (82302500 to Y. Cui, 82025029 to S. Gao, 31988101 and 31730056 to Y.-G. Chen, and 82222040 and 82072289 to X. Zhao). Y. Cui is supported by China Postdoctoral Science Foundation (2022M721858). Y.-G. Chen is supported by Shenzhen Medical Research Fund (B2302022).
Author contributions: Y. Cui: Conceptualization, Data curation, Formal analysis, Investigation, Methodology, Project administration, Resources, Validation, Visualization, Writing—original draft, Writing—review and editing, Q. Shi: Conceptualization, Data curation, Formal analysis, Investigation, Methodology, Project administration, Resources, Supervision, Validation, Visualization, Writing—original draft, Writing—review and editing, P. Song: Investigation, J. Tong: Validation, Z. Cheng: Investigation, Validation, H. Zhang: Validation, X. Wang: Data curation, Formal analysis, Visualization, Y. Zheng: Formal analysis, Y. Wu: Formal analysis, Methodology, M. Wan: Validation, S. Li: Investigation, Project administration, Resources, X. Zhao: Funding acquisition, Writing—original draft, Writing—review and editing, Z. Tong: Conceptualization, Methodology, Z. Yu: Investigation, S. Gao: Conceptualization, Funding acquisition, Project administration, Supervision, Writing—review and editing, Y.-G. Chen: Conceptualization, Funding acquisition, Project administration, Resources, Supervision, Writing—review and editing, G. F. Gao: Conceptualization, Funding acquisition, Supervision, Writing—review and editing.
References
Author notes
Y. Cui and Q. Shi contributed equally to this paper.
Disclosures: The authors declare no competing interests exist.
Supplementary data
shows qPCR primers.



