Chimeric antigen receptor (CAR) T therapies have achieved remarkable success for treating hematologic malignancies, yet are often accompanied by severe cytokine release syndrome (CRS). Here, an accidental clinical observation raised the possibility that metoprolol, an FDA-approved β1 adrenergic receptor blocker widely used for cardiovascular conditions, may alleviate CAR T–induced CRS. Metoprolol effectively blocked IL-6 production in human monocytes through unexpected mechanisms of action of targeting IL-6 protein translation but not IL6 mRNA expression. Mechanistically, metoprolol diminished IL-6 protein synthesis via attenuating eEF2K–eEF2 axis–regulated translation elongation. Furthermore, an investigator-initiated phase I/II clinical trial demonstrated a favorable safety profile of metoprolol in CRS management and showed that metoprolol significantly alleviated CAR T–induced CRS without compromising CAR T efficacy. These results repurposed metoprolol, a WHO essential drug, as a potential therapeutic for CRS and implicated IL-6 translation as a mechanistic target of metoprolol, opening venues for protein translation–oriented drug developments for human inflammatory diseases.
Introduction
Chimeric antigen receptor (CAR) T therapy is an effective therapeutic approach for hematologic malignancies and exerts partially curative effects in patients with chemotherapy-refractory or relapsed B cell malignancies (June and Sadelain, 2018; Larson and Maus, 2021). Despite the remarkable therapeutic efficacy, infusion of CAR T cells induces inflammation in the form of cytokine release syndrome (CRS) with varying severities in an estimated 40–93% of CAR T–receiving patients (Morris et al., 2021; Wei et al., 2020). Clinical manifestations of CRS include fever, a surge of inflammatory cytokines such as IL-6, and life-threatening organ dysfunction (Brudno and Kochenderfer, 2016; Fajgenbaum and June, 2020; Morris et al., 2021). Monocytes and macrophages have been implicated as the major sources of proinflammatory cytokines in the development of CRS although the precise molecular mechanisms underlying the unusual hyperactivation of monocytes and macrophages by CAR T infusion remain incompletely understood (Giavridis et al., 2018; Morris et al., 2021; Norelli et al., 2018).
Among prototypical inflammatory mediators elevated in CRS, IL-6 is considered a crucial contributor to systemic toxicities. High circulating IL-6 concentrations causatively contribute to CRS symptoms such as fever and elevation of inflammatory markers, including C-reactive protein (CRP). The underlying mechanisms for drastic IL-6 upregulation in CRS are not fully elucidated and are thought to involve T cell–derived cytokines and tissue damage–associated molecules (Morris et al., 2021). Currently, the best-characterized mechanism for IL-6 upregulation is exemplified by rapid transcriptional induction of IL6 mRNA by pathogen-associated molecular patterns such as lipopolysaccharide (LPS), which occurs in the time frame of hours and then subsides quickly due to the engagement of multiple negative feedback mechanisms limiting the duration and magnitude of heightened IL6 transcript levels (Glass and Natoli, 2016). In contrast to the acute kinetics of IL-6 induction during a typical antimicrobial immune response, clinical observations from various sources support the consensus that serum IL-6 levels peak around day 5–10 after CAR T infusion (Morris et al., 2021; Wei et al., 2020). Therefore, it remains an open question whether additional factors and pathways contribute to the sustained production of IL-6 seen in CRS in addition to the canonical acute transcriptional mechanisms.
Current mainstream anti-inflammatory therapeutic options include glucocorticoids and cytokine-blocking biologics (Hunter and Jones, 2015), which are also clinically applicable for the treatment of CRS. Tocilizumab, a monoclonal antibody (mAb) against the IL-6 receptor (IL-6R) that binds to both cell-associated and soluble IL-6R (Choy et al., 2020; Neelapu et al., 2018), is a popular choice based on empirical applications (Davila et al., 2014; Grupp et al., 2013; Le et al., 2018; Teachey et al., 2013). Mechanistically, commonly used anti-inflammatory agents dampen inflammation either through suppressing transcription of proinflammatory mediators as exemplified by glucocorticoids or directly antagonizing the activities of key effector cytokines as exemplified by tocilizumab. As a crucial rate-limiting step in the production of proteins including many inflammatory effectors, translation is precisely controlled in multiple aspects by sophisticated regulatory mechanisms and is strongly associated with various human diseases (Tahmasebi et al., 2018). Nevertheless, the translation process is rarely considered as a therapeutic target for inflammatory conditions plausibly due to an incomplete understanding of how protein translation is coupled to inflammatory outcomes (Mazumder et al., 2010; Piccirillo et al., 2014). In particular, for control of IL-6 production, although a variety of regulators have been reported to act at the post-transcriptional levels, such as modulation of RNA stability (Kang et al., 2020), mechanisms of translational regulation are underexplored and the therapeutic potential of these untapped targets remains obscure.
Metoprolol, a β1 adrenergic receptor blocker, is one of the most commonly prescribed drugs with ∼70 million annual prescriptions in the U.S. for the treatment of cardiovascular conditions including angina, heart failure, myocardial infarction, and hypertension (Frishman, 2013; Oliver et al., 2019). Pharmacological efficacy of metoprolol is achieved by competitively binding β1 adrenergic receptor with its endogenous ligands catecholamines (Oliver et al., 2019). Here, we reported clinical observations from an investigator-initiated clinical trial, suggesting the beneficial effects of metoprolol on CAR T–induced CRS. Clinical observations were followed up by mechanistic investigations utilizing patient materials and human primary cells to maximize translational relevance. Multiple lines of experimentation including translatome and single-cell transcriptome analyses depicted an unexpected mechanism by which metoprolol relieved CRS by reinforcing a molecular brake on IL-6 protein translation in human monocytes. Therefore, these results repurposed metoprolol, a World Health Organization essential drug, as a potentially effective and economical medication for CAR T–induced human CRS and opened possibilities for therapeutically targeting protein translation for the treatment of inflammatory diseases.
Results
Metoprolol inhibits IL-6 protein production in CAR T–induced CRS
The initial case that brought our attention to the plausible clinical effects of metoprolol on CRS was one patient enrolled in a previously conducted clinical trial of CD19/CD20 tandem CAR T in refractory/relapsed B cell lymphoma (NCT03097770; Tong et al., 2020; Zhang et al., 2022), who is referred to as patient #0 hereinafter. At day 6 after CAR T cell infusion, patient #0 developed tachycardia and premature ventricular contraction, and thus a single dose of oral metoprolol was administrated for symptom relief on the same day (Fig. 1 A). Surprisingly, in the absence of any other CRS therapies, metoprolol administration resulted in a rapid decline of the rising body temperature and elevated serum IL-6 concentration, two hallmark parameters of CRS (Fig. 1, B and C), along with markedly improved clinical symptoms. Levels of additional inflammatory indicators such as CRP were also reduced after metoprolol administration (Fig. 1 D and Fig. S1, A–D).
Metoprolol inhibits monocyte-derived IL-6 production in CAR T–induced human CRS. (A) Schematic depiction of medication regimen for patient #0. (B–D) Body temperature (B), serum IL-6 (C), and CRP (D) levels in patient #0 were measured at the indicated time points after CAR T infusion, and the highest values of body temperature in a given day were shown. Blue arrows indicate metoprolol treatment. (E) Schematic depiction of the in vitro experimental system with human monocytes. (F) Cumulative results of IL-6 levels in human monocyte supernatant induced by KS culture (upper, n = 5) and serum IL-6 levels in patients after CAR T–infusion (lower, n = 4) at the indicated time points measured by ELISA. (G) Cumulative results of KS culture–induced monocyte intracellular IL-6 protein and IL6 mRNA, measured by ELISA and qPCR, respectively (n = 5). (H) CD14+ human monocytes were treated with PBS or metoprolol (100 μM) prophylactically and cultured with KS for indicated time points. Supernatant IL-6 levels were measured by ELISA. (I) CD14+ human monocytes were treated with PBS or metoprolol (100 μM) prophylactically and stimulated with LPS (10 ng/ml) for indicated time points. Supernatant IL-6 levels were measured by ELISA. Data are presented as mean ± SEM in F and G; *P < 0.05, **P < 0.01, ***P < 0.001, ns, not significant; two-tailed paired t test in H and I. Independent experiments in G–I were performed with cells from one healthy donor for each experiment.
Metoprolol inhibits monocyte-derived IL-6 production in CAR T–induced human CRS. (A) Schematic depiction of medication regimen for patient #0. (B–D) Body temperature (B), serum IL-6 (C), and CRP (D) levels in patient #0 were measured at the indicated time points after CAR T infusion, and the highest values of body temperature in a given day were shown. Blue arrows indicate metoprolol treatment. (E) Schematic depiction of the in vitro experimental system with human monocytes. (F) Cumulative results of IL-6 levels in human monocyte supernatant induced by KS culture (upper, n = 5) and serum IL-6 levels in patients after CAR T–infusion (lower, n = 4) at the indicated time points measured by ELISA. (G) Cumulative results of KS culture–induced monocyte intracellular IL-6 protein and IL6 mRNA, measured by ELISA and qPCR, respectively (n = 5). (H) CD14+ human monocytes were treated with PBS or metoprolol (100 μM) prophylactically and cultured with KS for indicated time points. Supernatant IL-6 levels were measured by ELISA. (I) CD14+ human monocytes were treated with PBS or metoprolol (100 μM) prophylactically and stimulated with LPS (10 ng/ml) for indicated time points. Supernatant IL-6 levels were measured by ELISA. Data are presented as mean ± SEM in F and G; *P < 0.05, **P < 0.01, ***P < 0.001, ns, not significant; two-tailed paired t test in H and I. Independent experiments in G–I were performed with cells from one healthy donor for each experiment.
Effects of metoprolol and other adrenergic receptor blockers on CAR T–induced CRS and monocyte phenotypes. (A–D) Serum TNF-α (A), IL-10 (B), ferritin (C), and IL-8 (D) levels of patient #0 were measured at the indicated time points after CAR T infusion. Dashed lines indicate the upper limit of the normal range. (E) TNF-α, IL-6, IFN-γ, and IL-2 levels in KS were measured by ELISA. (F and G) CD14+ human monocytes were treated with PBS or metoprolol (100 μM) prophylactically (F) or conditionally (G) and cultured with KS generated by CD19 targeting BBz-CAR T cells for indicated time points. The supernatant containing (F) and intracellular (G) IL-6 levels were measured by ELISA. (H–Q) CD14+ human monocytes were treated with PBS or metoprolol (100 μM) prophylactically and cultured with KS for indicated time points. Supernatant TNF-α, IL-1α, IL-1β, IL-8, and CXCL10 levels were measured by ELISA (H, J, L, N, and P). TNF, IL1A, IL1B, IL8, and CXCL10 mRNA levels were measured by qPCR (I, K, M, O, and Q). (R and S) CD14+ human monocytes were treated with PBS or metoprolol (100 μM) prophylactically and cultured with KS for 4 d and analyzed by flow cytometry for apoptosis and necrosis. Representative FACS plots (R) and cumulative results (S) were shown. (T) CD14+ human monocytes were treated with PBS or metoprolol (100 μM) prophylactically and cultured with KS for 3 and 5 d. The absolute number of remaining cells was quantitated. (U and V) CD14+ human monocytes were treated with prazosin (10 μM), RX-821002 (50 μM), and ICI-118551 (50 μM) prophylactically and cultured with KS for indicated time points. Supernatant IL-6 levels were measured by ELISA (U). IL6 mRNA levels were measured by qPCR (V). n = 3 in each group. (W) CD14+ human monocytes were treated with PBS or metoprolol (100 μM) prophylactically and stimulated with LPS (10 ng/ml) for indicated time points. IL6 mRNA levels were measured by qPCR. Data are presented as mean ± SEM in E, U, and V. *P < 0.05, **P < 0.01, ns, not significant; two-tailed paired t test in F–Q and W. Independent experiments in F–W were performed with cells from one healthy donor for each experiment.
Effects of metoprolol and other adrenergic receptor blockers on CAR T–induced CRS and monocyte phenotypes. (A–D) Serum TNF-α (A), IL-10 (B), ferritin (C), and IL-8 (D) levels of patient #0 were measured at the indicated time points after CAR T infusion. Dashed lines indicate the upper limit of the normal range. (E) TNF-α, IL-6, IFN-γ, and IL-2 levels in KS were measured by ELISA. (F and G) CD14+ human monocytes were treated with PBS or metoprolol (100 μM) prophylactically (F) or conditionally (G) and cultured with KS generated by CD19 targeting BBz-CAR T cells for indicated time points. The supernatant containing (F) and intracellular (G) IL-6 levels were measured by ELISA. (H–Q) CD14+ human monocytes were treated with PBS or metoprolol (100 μM) prophylactically and cultured with KS for indicated time points. Supernatant TNF-α, IL-1α, IL-1β, IL-8, and CXCL10 levels were measured by ELISA (H, J, L, N, and P). TNF, IL1A, IL1B, IL8, and CXCL10 mRNA levels were measured by qPCR (I, K, M, O, and Q). (R and S) CD14+ human monocytes were treated with PBS or metoprolol (100 μM) prophylactically and cultured with KS for 4 d and analyzed by flow cytometry for apoptosis and necrosis. Representative FACS plots (R) and cumulative results (S) were shown. (T) CD14+ human monocytes were treated with PBS or metoprolol (100 μM) prophylactically and cultured with KS for 3 and 5 d. The absolute number of remaining cells was quantitated. (U and V) CD14+ human monocytes were treated with prazosin (10 μM), RX-821002 (50 μM), and ICI-118551 (50 μM) prophylactically and cultured with KS for indicated time points. Supernatant IL-6 levels were measured by ELISA (U). IL6 mRNA levels were measured by qPCR (V). n = 3 in each group. (W) CD14+ human monocytes were treated with PBS or metoprolol (100 μM) prophylactically and stimulated with LPS (10 ng/ml) for indicated time points. IL6 mRNA levels were measured by qPCR. Data are presented as mean ± SEM in E, U, and V. *P < 0.05, **P < 0.01, ns, not significant; two-tailed paired t test in F–Q and W. Independent experiments in F–W were performed with cells from one healthy donor for each experiment.
The above observations prompted us to further explore the potential therapeutic effects of metoprolol in CAR T–induced CRS and to delineate the mechanisms by which metoprolol relieved CRS symptoms. As IL-6 was robustly suppressed by metoprolol in patient #0 and monocytes are the major source of IL-6 during CRS (Giavridis et al., 2018; Norelli et al., 2018), we wished to establish an in vitro experimental system using primary human monocytes to mimic CAR T–induced IL-6 production. Culturing peripheral blood CD14+ monocytes from healthy donors with killing supernatant (KS) obtained by killing Raji B cells with CAR T cells used in the clinical trial (Tong et al., 2020; Zhang et al., 2022), as illustrated in Fig. 1 E and Fig. S1 E, resulted in the robust release of IL-6 in kinetics highly resembling that of patient serum IL-6 after CAR T infusion (Fig. 1 F). Quantitation of intracellular IL-6 levels also showed a steady increase over time in the KS culture system, indicating continuous de novo production of IL-6 protein by KS-treated monocytes, albeit lagging behind that of IL6 mRNA (Fig. 1 G). To provide evidence for the plausible clinical application of metoprolol in both treatment and precaution in CRS, we treated primary human monocytes with metoprolol conditionally and prophylactically (Fig. 1 E). Importantly, IL-6 protein levels were consistently and markedly attenuated by in vitro prophylactic metoprolol treatment (Fig. 1 H), recapitulating the observation in patient #0 and rendering the KS culture a suitable system for further mechanistic investigations. To generalize the observation to conventional CD19-targeting CAR T, we generated KS by killing Raji B cells with previously described BBz-CAR T cells (Wang et al., 2022). Consistently, both prophylactic and conditional metoprolol treatment impaired BBz-KS–induced IL-6 protein production in human monocytes (Fig. S1, F and G). In KS-cultured monocytes, metoprolol did not result in consistent inhibition of several other inflammation-associated cytokines and chemokines including TNF, IL-1α, IL-1β, and IL-8 whereas the protein abundances of CXCL10 showed a trend toward reduction in metoprolol-treated cells (Fig. S1, H–Q). We further found that metoprolol would not lead to increased monocyte cell death (Fig. S1, R–T). Moreover, in contrast to β1 antagonist metoprolol, α1, α2, and β2 adrenergic blockers failed to inhibit KS culture–induced IL-6 production (Fig. S1, U and V). In addition, metoprolol did not suppress LPS-induced IL-6 production (Fig. 1 I and Fig. S1 W). Together, the above results demonstrated that metoprolol downregulated CAR T–induced human monocyte IL-6 release in a relatively specific manner.
Metoprolol suppresses IL-6 production at the translational level
Next, we sought to investigate the mechanisms underlying the suppression of IL-6 production from human monocytes by metoprolol. Quantitation of intracellular IL-6 protein in both prophylactically and conditionally treated cells showed that metoprolol attenuated de novo production of IL-6 (Fig. 2, A and B). Further, we examined whether metoprolol inhibited IL-6 at the transcriptional level. To our surprise, despite consistent downregulation of IL-6 protein, IL6 mRNA levels did not show a trend of reduction after prophylactic or conditional treatment (Fig. 2, C and D; and Fig.S2, A and B), raising the possibility that metoprolol’s inhibitory effects acted at the posttranscriptional level. Then, we tested the hypothesis that metoprolol targeted the step of IL-6 protein synthesis by performing ribosome profiling assays to assess the impact of metoprolol on human monocyte global translatome. Translation efficiency (TE) of a given gene was quantitated by the ratio of ribosome-protected fragments (RPFs) versus total mRNA signals (Fig. 2 E; Ingolia et al., 2009, 2012). Metagene analysis revealed that prophylactic and conditional metoprolol treatment did not significantly alter the global translatome (Fig. 2, F and G). Instead, 125 genes displayed decreased TE in both prophylactic and conditional metoprolol-treated cells (Fig. 2 H). Intriguingly, the Gene Ontology (GO) analysis of genes with metoprolol-downregulated TE revealed that metoprolol predominantly affected genes involved in innate and inflammatory responses, including IL6 (Fig. 2, I and J). For IL6, mRNA transcript levels remained relatively constant, whereas RPF signals were decreased in metoprolol-treated monocytes, showing that metoprolol inhibited TE of IL6 mRNA (Fig. 2, K and L). In contrast, the TE of myeloid marker gene LYZ as well as genes encoding several proinflammatory cytokines such as TNF was not consistently altered by metoprolol (Fig. S2, C–E). The above results suggested that metoprolol downregulated IL6 TE, leading to compromised IL-6 production.
Metoprolol attenuates IL-6 translation in human monocytes. (A and B) CD14+ human monocytes were treated with PBS or metoprolol (100 μM) prophylactically (A) or conditionally (B) and cultured with KS for indicated time points. Intracellular IL-6 levels were measured by ELISA. (C and D) CD14+ human monocytes were treated with PBS or metoprolol (100 μM) prophylactically (C) or conditionally (D) and cultured with KS for indicated time points. IL6 mRNA levels were measured by qPCR. (E) Schematic depiction of ribosome profiling in metoprolol (100 μM)-treated monocytes. (F and G) Metagene analyses of ribosome footprints aligned to normalized transcript in PBS and metoprolol (100 μM) prophylactically (F) and conditionally (G) treated monocytes. Dashed lines indicate the start codon and stop codon. (H) Venn diagram shows the numbers of genes with downregulated TE in metoprolol prophylactically and conditionally treated monocytes. (I) GO analysis of 125 genes with downregulated TE in metoprolol-treated monocytes. The top 10 items in GO were shown by the gene ratio. (J) Heatmap analysis of genes in the top three enriched pathways from I. (K and L) Read densities of RPFs (upper) and mRNA (lower) of IL6 in PBS and metoprolol (100 μM) prophylactically (K) and conditionally (L) treated monocytes. Dashed squares represent the coding region. *P < 0.05, **P < 0.01, ns, not significant; two-tailed paired t test in A–D. Independent experiments in A–D were performed with cells from one healthy donor for each experiment.
Metoprolol attenuates IL-6 translation in human monocytes. (A and B) CD14+ human monocytes were treated with PBS or metoprolol (100 μM) prophylactically (A) or conditionally (B) and cultured with KS for indicated time points. Intracellular IL-6 levels were measured by ELISA. (C and D) CD14+ human monocytes were treated with PBS or metoprolol (100 μM) prophylactically (C) or conditionally (D) and cultured with KS for indicated time points. IL6 mRNA levels were measured by qPCR. (E) Schematic depiction of ribosome profiling in metoprolol (100 μM)-treated monocytes. (F and G) Metagene analyses of ribosome footprints aligned to normalized transcript in PBS and metoprolol (100 μM) prophylactically (F) and conditionally (G) treated monocytes. Dashed lines indicate the start codon and stop codon. (H) Venn diagram shows the numbers of genes with downregulated TE in metoprolol prophylactically and conditionally treated monocytes. (I) GO analysis of 125 genes with downregulated TE in metoprolol-treated monocytes. The top 10 items in GO were shown by the gene ratio. (J) Heatmap analysis of genes in the top three enriched pathways from I. (K and L) Read densities of RPFs (upper) and mRNA (lower) of IL6 in PBS and metoprolol (100 μM) prophylactically (K) and conditionally (L) treated monocytes. Dashed squares represent the coding region. *P < 0.05, **P < 0.01, ns, not significant; two-tailed paired t test in A–D. Independent experiments in A–D were performed with cells from one healthy donor for each experiment.
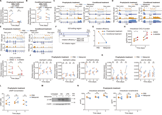
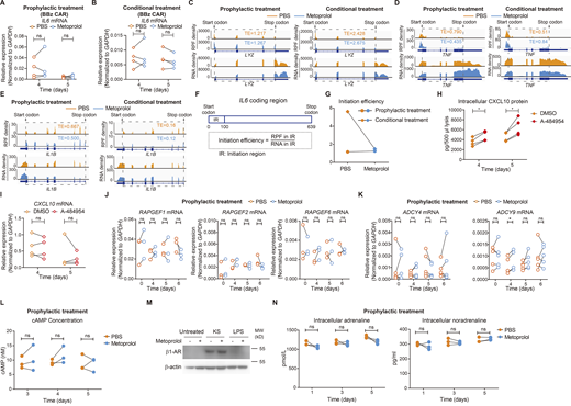
Effects of metoprolol on monocyte translatome, cAMP production, and catecholamines production. (A and B) CD14+ human monocytes were treated with PBS or metoprolol (100 μM) prophylactically (A) or conditionally (B) and cultured with KS generated by CD19 targeting BBz-CAR T cells for indicated time points. IL6 mRNA levels were measured by qPCR. (C–E) Read densities of RPFs (upper) and RNA (lower) of LYZ (C), TNF (D), and IL1B (E) in PBS and metoprolol (100 μM) prophylactically (left) and conditionally (right) treated monocytes. Dashed squares represent the coding region. (F) Schematic depiction of initiation efficiency calculation. (G) Initiation efficiency of IL6 in PBS and metoprolol (100 μM) treated monocytes. (H and I) CD14+ human monocytes were cultured with KS for indicated time points and treated with DMSO or A-484954 (25 μΜ) for 6 h before sample analysis. Intracellular CXCL10 levels were measured by ELISA (H) and CXCL10 mRNA levels were measured by qPCR (I). (J) CD14+ human monocytes were treated with PBS or metoprolol (100 μM) and cultured with KS for indicated time points. RAPGEF1, RAPGEF2, and RAPGEF6 mRNA levels were measured by qPCR. (K and L) CD14+ human monocytes were treated with PBS or metoprolol (100 μM) and cultured with KS for indicated time points. ADCY4 and ADCY9 mRNA levels were measured by qPCR (K). Intracellular cAMP levels were measured by cAMP detection kit (L). (M) CD14+ human monocytes were treated with PBS or metoprolol (100 μM) prophylactically and cultured with KS or stimulated with LPS (10 ng/ml) for 3 d. The protein levels of β1 adrenergic receptor were detected by Western blotting. Representative data of three independent experiments. (N) CD14+ human monocytes were treated with PBS or metoprolol (100 μM) and cultured with KS for indicated time points. Intracellular adrenaline and noradrenaline concentrations were measured by detection kit. *P < 0.05, ns, not significant; two-tailed paired t test in A, B, H–L, and N. Representative data of three independent experiments in M. Independent experiments in A, B, and H–N were performed with cells from one healthy donor for each experiment. Source data are available for this figure: SourceData FS2.
Effects of metoprolol on monocyte translatome, cAMP production, and catecholamines production. (A and B) CD14+ human monocytes were treated with PBS or metoprolol (100 μM) prophylactically (A) or conditionally (B) and cultured with KS generated by CD19 targeting BBz-CAR T cells for indicated time points. IL6 mRNA levels were measured by qPCR. (C–E) Read densities of RPFs (upper) and RNA (lower) of LYZ (C), TNF (D), and IL1B (E) in PBS and metoprolol (100 μM) prophylactically (left) and conditionally (right) treated monocytes. Dashed squares represent the coding region. (F) Schematic depiction of initiation efficiency calculation. (G) Initiation efficiency of IL6 in PBS and metoprolol (100 μM) treated monocytes. (H and I) CD14+ human monocytes were cultured with KS for indicated time points and treated with DMSO or A-484954 (25 μΜ) for 6 h before sample analysis. Intracellular CXCL10 levels were measured by ELISA (H) and CXCL10 mRNA levels were measured by qPCR (I). (J) CD14+ human monocytes were treated with PBS or metoprolol (100 μM) and cultured with KS for indicated time points. RAPGEF1, RAPGEF2, and RAPGEF6 mRNA levels were measured by qPCR. (K and L) CD14+ human monocytes were treated with PBS or metoprolol (100 μM) and cultured with KS for indicated time points. ADCY4 and ADCY9 mRNA levels were measured by qPCR (K). Intracellular cAMP levels were measured by cAMP detection kit (L). (M) CD14+ human monocytes were treated with PBS or metoprolol (100 μM) prophylactically and cultured with KS or stimulated with LPS (10 ng/ml) for 3 d. The protein levels of β1 adrenergic receptor were detected by Western blotting. Representative data of three independent experiments. (N) CD14+ human monocytes were treated with PBS or metoprolol (100 μM) and cultured with KS for indicated time points. Intracellular adrenaline and noradrenaline concentrations were measured by detection kit. *P < 0.05, ns, not significant; two-tailed paired t test in A, B, H–L, and N. Representative data of three independent experiments in M. Independent experiments in A, B, and H–N were performed with cells from one healthy donor for each experiment. Source data are available for this figure: SourceData FS2.
Metoprolol attenuates IL-6 translation elongation
Eukaryotic translation is divided into four phases: initiation, elongation, termination, and ribosome recycling (Schuller and Green, 2018). To further elucidate the mechanisms of metoprolol-mediated inhibition, initiation efficiency and elongation efficiency were computationally defined based on ribosome profiling reads (Fig. 3 A and Fig. S2 F). Intriguingly, both prophylactic and conditional metoprolol treatments resulted in decreased elongation efficiency (Fig. 3 B), but not a consistent trend toward initiation efficiency (Fig. S2 G), implying that translation elongation was hindered by metoprolol. Translation elongation is precisely regulated by multiple elongation factors such as eEF1A, eEF1B, and eEF2 (Tahmasebi et al., 2018). One mechanism that negatively regulates elongation involves phosphorylation and thus inactivation of eEF2 by eEF2K, whose kinase activity is controlled by inhibitory phosphorylation at Ser366 (Fig. 3 C; Wang et al., 2001). Examination of the eEF2K-eEF2 pathway revealed reduced phosphorylation of eEF2K Ser366 and correspondingly increased phosphorylation of eEF2 Thr56 in metoprolol-treated monocytes (Fig. 3 D), raising the possibility that metoprolol downregulated IL-6 translation elongation via targeting the eEF2K–eEF2 axis. Pharmacological inhibition of eEF2K with an inhibitor, A-484954, suppressed phosphorylation of eEF2, as expected (Fig. 3 E; Chen et al., 2011), and concomitantly led to heightened protein levels of IL-6 without altering IL6 mRNA expression (Fig. 3, F and G), corroborating a role of eEF2 in regulating IL-6 translation. In addition to IL-6, our data also implicated CXCL10 as a potential target of metoprolol-mediated inhibition (Fig. S1, P and Q). Encouragingly, CXCL10 protein was indeed regulated by the eEF2K–eEF2 axis at the translational level (Fig. S2, H and I). Taken together, these results illustrated that metoprolol modulated IL-6 translation elongation by targeting the eEF2K–eEF2 axis.
Metoprolol suppresses IL-6 translation elongation via targeting the eEF2K–eEF2 axis. (A) Schematic depiction of elongation efficiency calculation. (B) Elongation efficiency of IL6 in PBS and metoprolol (100 μM) treated monocytes. (C) Schematic depiction of the eEF2K–eEF2 axis–mediated translation regulation. (D) CD14+ human monocytes were treated with PBS or metoprolol (100 μM) and cultured with KS for indicated time points. The protein levels of p-eEF2K (Ser366), total eEF2K, p-eEF2 (Thr56), and total eEF2 were detected by Western blotting. Representative data of three independent experiments. (E–G) CD14+ human monocytes were cultured with KS for indicated time points and treated with DMSO or A-484954 (25 μΜ) for 6 h before sample analysis. The protein levels of p-eEF2 (Thr56) and total eEF2 were detected by Western blotting (E). Representative data of three independent experiments. Intracellular IL-6 levels were measured by ELISA (F) and IL6 mRNA levels were measured by qPCR (G). *P < 0.05, ns, not significant; two-tailed paired t test in F and G. Independent experiments in F and G were performed with cells from one healthy donor for each experiment. Source data are available for this figure: SourceData F3.
Metoprolol suppresses IL-6 translation elongation via targeting the eEF2K–eEF2 axis. (A) Schematic depiction of elongation efficiency calculation. (B) Elongation efficiency of IL6 in PBS and metoprolol (100 μM) treated monocytes. (C) Schematic depiction of the eEF2K–eEF2 axis–mediated translation regulation. (D) CD14+ human monocytes were treated with PBS or metoprolol (100 μM) and cultured with KS for indicated time points. The protein levels of p-eEF2K (Ser366), total eEF2K, p-eEF2 (Thr56), and total eEF2 were detected by Western blotting. Representative data of three independent experiments. (E–G) CD14+ human monocytes were cultured with KS for indicated time points and treated with DMSO or A-484954 (25 μΜ) for 6 h before sample analysis. The protein levels of p-eEF2 (Thr56) and total eEF2 were detected by Western blotting (E). Representative data of three independent experiments. Intracellular IL-6 levels were measured by ELISA (F) and IL6 mRNA levels were measured by qPCR (G). *P < 0.05, ns, not significant; two-tailed paired t test in F and G. Independent experiments in F and G were performed with cells from one healthy donor for each experiment. Source data are available for this figure: SourceData F3.
Metoprolol reinforces a molecular brake on IL-6 translation
To decipher how metoprolol modulated the eEF2K-eEF2 pathway, we assessed metoprolol-impacted human monocyte transcriptome and found that prophylactic metoprolol treatment resulted in decreased expression of genes enriched in Rap1 signaling and cAMP pathways (Fig. 4 A). Among the top metoprolol-suppressed genes, RAPGEF3, encoding exchange protein activated by cAMP (EPAC1), a Rap guanine nucleotide exchange factor and cAMP effector, was robustly and consistently downregulated by both prophylactic and conditional treatments (Fig. 4, B and C), whereas genes encoding several other Rap guanine nucleotide exchange factors were not significantly altered by metoprolol (Fig. S2 J). Of note, prophylactic metoprolol started to exert its inhibitory effects on RAPGEF3 expression at day 4 of KS culture (Fig. 4 B), which coincided with the kinetics of metoprolol-mediated suppression of IL-6 protein (Fig. 1 H), suggesting that metoprolol may attenuate IL-6 protein production via suppression of RAPGEF3-encoded EPAC1 expression.
Metoprolol restrains EPAC1 expression to reinforce eEF2K-mediated translation brake. (A) Kyoto Encyclopedia of Genes and Genomes analysis of RNA-downregulated genes in metoprolol prophylactically treated monocytes. The top eight items in Kyoto Encyclopedia of Genes and Genomes were shown by the gene ratio. (B and C) CD14+ human monocytes were cultured with KS for indicated time points and treated with PBS or metoprolol (100 μM) prophylactically (B) and conditionally (C). RAPGEF3 mRNA levels were measured by qPCR. (D) Schematic depiction of EPAC1-related signaling pathway and the subsequent experimental approaches. (E–H) CD14+ human monocytes were cultured with KS for indicated time points and treated with DMSO, EPAC1 inhibitors (CE3F4 [5 μM], HJC0197 [5 μM]; E and F) or EPAC1 activator (8-CPT [50 μM]; G and H) 24 h before sample analysis. Intracellular IL-6 levels were measured by ELISA (E and G) and IL6 mRNA levels were measured by qPCR (F and H). (I–L) CD14+ human monocytes were transfected with negative control (siNC) or RAPGEF3 specific short interfering RNA (siRAPGEF3). 2 d after transfection, cells were re-plated and cultured with KS for indicated time points. Supernatant and intracellular IL-6 levels were measured by ELISA (J and K). RAPGEF3 and IL6 mRNA levels were measured by qPCR (I and L). (M–O) SiNC or siRAPGEF3 transfected CD14+ human monocytes were cultured with KS and treated with PBS or metoprolol (100 μM) for indicated time points. Supernatant IL-6 levels were measured by ELISA (N). RAPGEF3 and IL6 mRNA levels were measured by qPCR (M and O). (P–R) CD14+ human monocytes were treated with EPAC1 inhibitors (P), activator (R), or transfected with siRAPGEF3 (Q), and the protein levels of p-eEF2K (Ser366), total eEF2K, p-eEF2 (Thr56) and total eEF2 were detected by Western blotting. Representative data of three independent experiments. *P < 0.05, **P < 0.01, ns, not significant; two-tailed paired t test in B, C, and E–O. Independent experiments in B, C, and E–O were performed with cells from one healthy donor for each experiment. Source data are available for this figure: SourceData F4.
Metoprolol restrains EPAC1 expression to reinforce eEF2K-mediated translation brake. (A) Kyoto Encyclopedia of Genes and Genomes analysis of RNA-downregulated genes in metoprolol prophylactically treated monocytes. The top eight items in Kyoto Encyclopedia of Genes and Genomes were shown by the gene ratio. (B and C) CD14+ human monocytes were cultured with KS for indicated time points and treated with PBS or metoprolol (100 μM) prophylactically (B) and conditionally (C). RAPGEF3 mRNA levels were measured by qPCR. (D) Schematic depiction of EPAC1-related signaling pathway and the subsequent experimental approaches. (E–H) CD14+ human monocytes were cultured with KS for indicated time points and treated with DMSO, EPAC1 inhibitors (CE3F4 [5 μM], HJC0197 [5 μM]; E and F) or EPAC1 activator (8-CPT [50 μM]; G and H) 24 h before sample analysis. Intracellular IL-6 levels were measured by ELISA (E and G) and IL6 mRNA levels were measured by qPCR (F and H). (I–L) CD14+ human monocytes were transfected with negative control (siNC) or RAPGEF3 specific short interfering RNA (siRAPGEF3). 2 d after transfection, cells were re-plated and cultured with KS for indicated time points. Supernatant and intracellular IL-6 levels were measured by ELISA (J and K). RAPGEF3 and IL6 mRNA levels were measured by qPCR (I and L). (M–O) SiNC or siRAPGEF3 transfected CD14+ human monocytes were cultured with KS and treated with PBS or metoprolol (100 μM) for indicated time points. Supernatant IL-6 levels were measured by ELISA (N). RAPGEF3 and IL6 mRNA levels were measured by qPCR (M and O). (P–R) CD14+ human monocytes were treated with EPAC1 inhibitors (P), activator (R), or transfected with siRAPGEF3 (Q), and the protein levels of p-eEF2K (Ser366), total eEF2K, p-eEF2 (Thr56) and total eEF2 were detected by Western blotting. Representative data of three independent experiments. *P < 0.05, **P < 0.01, ns, not significant; two-tailed paired t test in B, C, and E–O. Independent experiments in B, C, and E–O were performed with cells from one healthy donor for each experiment. Source data are available for this figure: SourceData F4.
Next, we wished to examine whether EPAC1 contributed to KS-induced IL-6 protein in human monocytes by loss-of-function and gain-of-function approaches including pharmacological inhibition with CE3F4 and HJC0197, activation with 8-CPT-2Me, and RNA interference (Fig. 4 D; Chen et al., 2012; Courilleau et al., 2013; Enserink et al., 2002). Pharmacological inhibition of EPAC1 led to decreased intracellular IL-6 protein (Fig. 4, E and F) while activation of EPAC1 with a cAMP analog enhanced IL-6 protein but not IL6 mRNA (Fig. 4, G and H). Furthermore, RNAi-mediated downregulation of RAPGEF3 in human monocytes (Fig. 4 I) resulted in significantly impaired IL-6 protein production without altering IL6 mRNA (Fig. 4, J–L). Together, multiple lines of evidence suggested that EPAC1 acted as a positive regulator of KS culture–induced IL-6 protein synthesis. We then wondered whether metoprolol functioned via restraining RAPGEF3 expression and found that knocking down RAPGEF3 abrogated metoprolol-mediated suppression of IL-6 protein (Fig. 4, M–O), indicating that the inhibitory effects of metoprolol were, at least in part, dependent on RAPGEF3.
Given that EPAC1 contributed to IL-6 protein but not mRNA expression, we then interrogated the plausible connections between EPAC1 and translation elongation. EPAC1 inhibition and RAPGEF3 knock-down resulted in defective eEF2 activity evidenced by reduced inhibitory phosphorylation of eEF2K and hyperphosphorylation of eEF2 (Fig. 4, P and Q), recapitulating the observations in metoprolol-treated monocytes (Fig. 3 D). Conversely, activation of EPAC1 enhanced eEF2 activity (Fig. 4 R). Considering that EPAC1 activation requires binding of cAMP, we also monitored expression of ADCY4 and ADCY9, which encoded adenylate cyclase that catalyzed the formation of cAMP and found no consistent differences over the period of metoprolol treatment (Fig. S2 K). Accordingly, metoprolol did not alter intracellular concentrations of cAMP in monocytes (Fig. S2 L), indicating that the cAMP effector EPAC1, instead of cAMP itself, is the target of metoprolol. Moreover, relative to PBS-treated cells, metoprolol-treated monocytes showed comparable abundances of β1 adrenergic receptor, as well as intracellular levels of adrenaline and noradrenaline (Fig. S2, M and N). Taken together, these results implicated that metoprolol restrained IL-6 production via attenuating EPAC1-promoted translation elongation.
Metoprolol exhibits a favorable safety profile in CAR T–receiving patients
The above observations in patient #0 and in vitro culture system prompted us to further investigate the safety, tolerability, and therapeutic potential of metoprolol in CRS management and to initiate a clinical trial with enrollment of an additional 15 patients receiving B cell–targeting CAR T therapies (Fig. 5 A, NCT04082910, detailed patient information in Tables S2 and S3). As the original indications of metoprolol include hypertension and arrhythmia, to assess the safety profile, we monitored blood pressure and heart rate for all metoprolol-treated patients (Fig. 5, B–D). These clinical parameters remained stable during the therapeutic period, which suggested that metoprolol treatment would not impair normal cardiovascular function. To assess the effects of metoprolol on antitumor efficacy of CAR T therapy, we performed retrospective analyses of 16 patients who received metoprolol treatment and 72 patients who did not receive metoprolol under the same tandem CAR T protocol (Fig. 5 E; Tong et al., 2020; Zhang et al., 2022). Relative to the patients receiving the same CAR T protocol without metoprolol treatment, the metoprolol group achieved comparable complete remission rate, objective response rate, and progression-free survival up to 24 mo after therapy (Fig. 5, F and G, detailed patient information of the non-metoprolol group in Tables S2 and S4). Consistent with comparable efficacy, the peak circulating CAR T numbers did not significantly differ between metoprolol and non-metoprolol groups (Fig. 5 H).
Metoprolol treatment minimally affects CAR T efficacy and cardiovascular function in patients. (A) The CONSORT flow diagram of the trial NCT04082910. (B–D) Heart rate (B), systolic blood pressure (SBP; C), and diastolic blood pressure (DBP; D) in patients who received metoprolol treatments (n = 16) were monitored at the indicated time points before and after CAR T infusion; the changes over the basal level at day 0 were calculated and shown. (E) Schematic depiction of metoprolol and non-metoprolol groups in the patients who received tandem CAR T therapy. (F and G) Response rate (F) and progression-free survival (G) after CAR T infusion in the patients who received metoprolol (n = 16) or not (n = 72) were monitored. (H) Peak absolute number of circulating tandem CAR T cells were determined by flow cytometry in patients who received metoprolol (n = 16) or not (n = 72). (I) Schematic depiction of single-cell sequencing for bone marrow mononuclear cells from patient #3. (J) UMAP projection of bone marrow mononuclear cells from patient #3. Monocyte/macrophages, T cells, and B cells were indicated. (K) Percentages of monocyte/macrophages, T cells, B cells, and other cells in bone marrow mononuclear cells from patient #3 were shown. (L) Changes in the percentages of T cells, B cells, and monocytes/macrophages in bone marrow mononuclear cells from patient #3 before and after metoprolol treatment are shown. Data are presented as mean ± SEM in B–D; ns, not significant; Mantel-Cox test in G; two-tailed unpaired t test in H. Each data point in H represents one individual patient.
Metoprolol treatment minimally affects CAR T efficacy and cardiovascular function in patients. (A) The CONSORT flow diagram of the trial NCT04082910. (B–D) Heart rate (B), systolic blood pressure (SBP; C), and diastolic blood pressure (DBP; D) in patients who received metoprolol treatments (n = 16) were monitored at the indicated time points before and after CAR T infusion; the changes over the basal level at day 0 were calculated and shown. (E) Schematic depiction of metoprolol and non-metoprolol groups in the patients who received tandem CAR T therapy. (F and G) Response rate (F) and progression-free survival (G) after CAR T infusion in the patients who received metoprolol (n = 16) or not (n = 72) were monitored. (H) Peak absolute number of circulating tandem CAR T cells were determined by flow cytometry in patients who received metoprolol (n = 16) or not (n = 72). (I) Schematic depiction of single-cell sequencing for bone marrow mononuclear cells from patient #3. (J) UMAP projection of bone marrow mononuclear cells from patient #3. Monocyte/macrophages, T cells, and B cells were indicated. (K) Percentages of monocyte/macrophages, T cells, B cells, and other cells in bone marrow mononuclear cells from patient #3 were shown. (L) Changes in the percentages of T cells, B cells, and monocytes/macrophages in bone marrow mononuclear cells from patient #3 before and after metoprolol treatment are shown. Data are presented as mean ± SEM in B–D; ns, not significant; Mantel-Cox test in G; two-tailed unpaired t test in H. Each data point in H represents one individual patient.
To further directly assess CAR T cell expansion and tumor-killing efficiency, bone marrow mononuclear cells from patient #3 were obtained by aspiration on day 6 (before metoprolol) and day 10 (after metoprolol) after CAR T infusion and subjected to single-cell transcriptome analyses (Fig. 5, I and J; and Fig. S3 A). The frequency of T cells was increased at day 10 accompanied by decreased frequency of B cells, indicating the rapid expansion of CAR T cells and effective clearance of B cells during the course of metoprolol treatment (Fig. 5, K and L; and Fig. S3 B). Of note, the percentages of monocytes/macrophages did not apparently differ before and after metoprolol (Fig. 5, K and L; and Fig. S3 B). Moreover, single-cell transcriptome analysis revealed that the bone marrow monocyte/macrophage population as indicated by LYZ positivity expressed low levels of IL6 mRNA, which was not altered by metoprolol treatment (Fig. S3 C). Additional inflammatory genes including TNF also displayed comparable expression levels before and after metoprolol treatment (Fig. S3 D). In summary, these patient-derived data implicated that metoprolol treatment was safe in CAR T–receiving individuals and did not compromise CAR T–mediated antitumor therapeutic efficacy.
Analyses of bone marrow s cRNA-seq data sets. (A) UMAP projection of bone marrow mononuclear cells from patient #3. Cell type annotations were indicated. (B) Total cell number and cell populations of bone marrow mononuclear cells from patient #3 were shown. (C) UMAP projection of bone marrow mononuclear cells from patient #3. LYZ and IL6 express cells are shown in red. (D) Heat map shows the expression of GAPDH, TNF, IL1B, IL18, IL8, and IL10 in monocyte/macrophages. For each gene, the ratio of expression positive cells is represented by the size of the dot.
Analyses of bone marrow s cRNA-seq data sets. (A) UMAP projection of bone marrow mononuclear cells from patient #3. Cell type annotations were indicated. (B) Total cell number and cell populations of bone marrow mononuclear cells from patient #3 were shown. (C) UMAP projection of bone marrow mononuclear cells from patient #3. LYZ and IL6 express cells are shown in red. (D) Heat map shows the expression of GAPDH, TNF, IL1B, IL18, IL8, and IL10 in monocyte/macrophages. For each gene, the ratio of expression positive cells is represented by the size of the dot.
Metoprolol clinically alleviates CAR T–induced CRS
As the secondary objective of the clinical trial, we also evaluated the feasibility of metoprolol in CRS control and prevention. Based on tumor burdens, the patients were stratified into two cohorts, metoprolol prophylactic therapy and conditional therapy. In compliance with patient safety regulations, no patient was left untreated for CRS, and when CRS grades were assessed as grade 2 and above, a subset of prophylactic patients also received other therapies including cytokine blockade (Fig. 5 A; detailed patient stratification and treatment information in Materials and methods). In the conditional monotherapy cohort, in addition to patient #0, seven patients with tumor burden sum of the product of the diameters (SPD) < 100 cm2 received oral metoprolol after the onset of CRS symptoms as indicated (Fig. 6 B). We observed that metoprolol treatment resulted in rapidly reduced body temperature effective 1 d after the initial dose, and such reduction persisted during the course of CRS management (individual patient data in Fig. 6 A and cumulative analyses of eight patients including #0 in Fig. 6 B). Concomitant with fever relief, metoprolol treatment led to a significant and persistent reduction of serum IL-6 levels, with six monotherapy patients being classified as grade 1 CRS (Fig. 6, C–E). Among the panel of common inflammatory parameters, metoprolol treatment led to a reduction of serum CRP (Fig. 6 F and Fig. S4 A), in line with the fact that IL-6 is a major inducer of CRP. TNF, and IL-10, instead of ferritin and IL-8, also showed a trend of reduction post metoprolol while IL-1β was not detectable in sera of most patients (Fig. S4, B–F), implying that metoprolol alleviated CRS predominantly via attenuating IL-6–driven inflammation.
Metoprolol relieves CRS in patients receiving CAR T therapy. (A and B) Body temperatures in patients who received metoprolol conditional monotherapy were monitored at the indicated time points after CAR T infusion. Individual patient data in A and cumulative results from eight patients including #0 in B; the highest value of body temperature on a given day were shown. (C–E) Levels of serum IL-6 in patients who received metoprolol conditional monotherapy were measured at the indicated time points after CAR T infusion. Individual patient data in C and cumulative results from eight patients including #0 in D and E. (F) Serum CRP levels in patients who received metoprolol conditional monotherapy were measured at the indicated time points after CAR T infusion. Cumulative results from eight patients including #0. (G and H) Body temperatures (G) and serum IL-6 levels (H) in patients who received metoprolol prophylactic monotherapy were measured at the indicated time points after CAR T infusion. (I) CRS and ICANS grades of patients who received metoprolol treatments (n = 16) were determined. (J) PBMCs were isolated from the peripheral blood of patient #10, #13, and #15 before and after metoprolol treatment. IL6 mRNA levels were measured by qPCR and serum IL-6 levels were measured by ELISA. Data are presented as mean ± SEM in B, E, and F; **P < 0.01, ****P < 0.0001, ns, not significant; two-tailed paired t test in B and D.
Metoprolol relieves CRS in patients receiving CAR T therapy. (A and B) Body temperatures in patients who received metoprolol conditional monotherapy were monitored at the indicated time points after CAR T infusion. Individual patient data in A and cumulative results from eight patients including #0 in B; the highest value of body temperature on a given day were shown. (C–E) Levels of serum IL-6 in patients who received metoprolol conditional monotherapy were measured at the indicated time points after CAR T infusion. Individual patient data in C and cumulative results from eight patients including #0 in D and E. (F) Serum CRP levels in patients who received metoprolol conditional monotherapy were measured at the indicated time points after CAR T infusion. Cumulative results from eight patients including #0. (G and H) Body temperatures (G) and serum IL-6 levels (H) in patients who received metoprolol prophylactic monotherapy were measured at the indicated time points after CAR T infusion. (I) CRS and ICANS grades of patients who received metoprolol treatments (n = 16) were determined. (J) PBMCs were isolated from the peripheral blood of patient #10, #13, and #15 before and after metoprolol treatment. IL6 mRNA levels were measured by qPCR and serum IL-6 levels were measured by ELISA. Data are presented as mean ± SEM in B, E, and F; **P < 0.01, ****P < 0.0001, ns, not significant; two-tailed paired t test in B and D.
Inflammatory parameters in patients treated with metoprolol monotherapy. (A) Serum CRP levels in patients who received metoprolol conditional monotherapy were measured at the indicated time points after CAR T infusion. Individual patient data are shown. (B–F) Serum TNF-α (B), IL-10 (C), ferritin (D), IL-8 (E), and IL-1β (F) levels in patients who received metoprolol conditional monotherapy were measured at the indicated time points after CAR T infusion. Cumulative results from eight patients including #0 in B–F. (G–L) Serum CRP (G), TNF-α (H), IL-10 (I), ferritin (J), IL-8 (K), and IL-1β (L) levels in patients who received metoprolol prophylactic monotherapy were measured at the indicated time points after CAR T infusion. Data are presented as mean ± SEM in B–E.
Inflammatory parameters in patients treated with metoprolol monotherapy. (A) Serum CRP levels in patients who received metoprolol conditional monotherapy were measured at the indicated time points after CAR T infusion. Individual patient data are shown. (B–F) Serum TNF-α (B), IL-10 (C), ferritin (D), IL-8 (E), and IL-1β (F) levels in patients who received metoprolol conditional monotherapy were measured at the indicated time points after CAR T infusion. Cumulative results from eight patients including #0 in B–F. (G–L) Serum CRP (G), TNF-α (H), IL-10 (I), ferritin (J), IL-8 (K), and IL-1β (L) levels in patients who received metoprolol prophylactic monotherapy were measured at the indicated time points after CAR T infusion. Data are presented as mean ± SEM in B–E.
Given the safety profile of metoprolol (Barrese and Taglialatela, 2013; Frishman, 2013) and the inhibitory effects of prophylactic metoprolol therapy on IL-6 production in vitro, eight patients with tumor burden SPD ≥ 100 cm2 were enrolled in the prophylactic therapy cohort to explore the possibility of preventing CRS by metoprolol. In the monotherapy group, patient #2, who took metoprolol for hypertension management at the time of enrollment and continued daily doses afterward, developed no observable CRS symptoms, as evidenced by stable body temperature and minimal serum IL-6 levels, thus noted as grade 0 (Fig. 6, G and H). Patients #11 and #12, with high tumor burden, received metoprolol starting at day −1 of CAR T infusion without other CRS management, and both patients developed grade 1 CRS manifesting as modest rises of body temperature and inflammatory indications including serum IL-6 (Fig. 6, G and H; and Fig. S4 G–L). In the combination therapy group, five patients received additional therapies including cytokine blockade in conjunction with the metoprolol prophylactic regimen and developed CRS ranging from grade 0–3 (Fig. S5, A–H). Collectively, for 16 patients treated with metoprolol, 11 of them developed grade 0 or grade 1 CRS while three patients developed CRS rated grade 3 (Fig. 6 I and Table S1). For the neurotoxicity, 2 out of 16 patients developed immune effector cell–associated neurotoxicity syndrome (ICANS; Fig. 6 I and Table S1). Mechanically, to probe whether metoprolol targeted IL6 mRNA or protein in vivo, peripheral blood mononuclear cells (PBMCs) from three patients who received metoprolol conditional monotherapy were analyzed for IL6 mRNA expression. In contrast to the markedly diminished serum IL-6 protein levels in the same individuals, metoprolol administration did not result in a consistent reduction of IL6 mRNA expression (Fig. 6 J), suggesting the uncoupling of IL6 mRNA from IL-6 protein in patients. Taken together, these results implied that metoprolol owned the potential to alleviate CAR T–induced CRS symptoms predominantly by inhibiting IL-6 protein production.
Inflammatory parameters in patients receiving metoprolol prophylactic combination therapy. (A–H) Body temperatures (A) and levels of serum IL-6 (B), CRP (C), TNF-α (D), IL-10 (E), ferritin (F), IL-8 (G), and IL-1β (H) in patients who received metoprolol prophylactic combination therapy were measured at the indicated time points after CAR T infusion, the highest value of body temperature in a given day were shown. Gray shapes represent antibody treatments. Star, infliximab; triangle, etanercept; hexagon, tocilizumab.
Inflammatory parameters in patients receiving metoprolol prophylactic combination therapy. (A–H) Body temperatures (A) and levels of serum IL-6 (B), CRP (C), TNF-α (D), IL-10 (E), ferritin (F), IL-8 (G), and IL-1β (H) in patients who received metoprolol prophylactic combination therapy were measured at the indicated time points after CAR T infusion, the highest value of body temperature in a given day were shown. Gray shapes represent antibody treatments. Star, infliximab; triangle, etanercept; hexagon, tocilizumab.
Discussion
Inspired by an accidental clinical observation, mechanistic investigations using human primary tissues and cells were followed by an investigator-initiated clinical trial, which collectively uncovered IL-6 protein translation as a feasible therapeutic target for CRS and repurposed metoprolol as a potential management option for CAR T–induced CRS. Although currently, we could not rule out the possibility of metoprolol acting on other organs and tissues for CRS alleviation, the well-established fact that monocytes are the major source of cytokines combined with our data obtained with primary human cells suggested that inhibition of IL-6 production in monocytes was one mechanism contributing to the clinical efficacy of metoprolol in CRS management. Surprisingly, both in vivo and in vitro data supported that metoprolol did not target extensively studied transcriptional control of IL6 mRNA (Kang et al., 2020). Instead, metoprolol reinforced an eEF2K-eEF2–mediated break on translation elongation and thus attenuated IL-6 production by monocytes/macrophages.
Metoprolol in CRS monotherapy or combination therapy holds promise for CRS management given its well-recognized safety profile, low cost, and lack of general immune suppression. Unlike glucocorticoids that are clinically used for CRS, metoprolol is not a general immune suppressant (Lee et al., 2014; Neelapu et al., 2018). A previous study using the murine sepsis model showed that metoprolol did not suppress LPS-induced inflammatory responses in mice (Staedtke et al., 2018). Consistent with this notion, our results also showed that metoprolol did not inhibit LPS-induced cytokine production in human monocytes (Fig. 1 I and Fig. S1 W), raising the possibility that CAR T–induced inflammation displays distinct features from that induced by canonical triggers such as LPS and that such features were differentially targeted by metoprolol. The occurrence of CRS involves a plethora of cellular and molecular factors, including cytokines, damage-associated molecular patterns, growth factors, and intercellular interactions. In the context of CAR T–induced CRS, it is plausible that various signaling pathways incidentally converge and drive an amplification loop, ultimately driving hyperactivation of protein translation and thus excessive production of inflammatory cytokines, a process being targeted by metoprolol. The fact that metoprolol preferentially exploited the protein translation mechanisms predicted that one such feature of CAR T–induced CRS was heightened IL-6 protein synthesis. Indeed, IL-6 protein was continuously produced in KS culture despite the declining IL6 mRNA levels (Fig. 1 G). Consistent with the in vitro observations, high serum IL-6 levels in patients were accompanied by relatively low abundances of IL6 transcripts in circulation and in bone marrow. Therefore, it is conceivable that transcription and translation collectively accounted for upregulated IL-6 production, which may contribute to the unusually violent form of inflammation seen in CRS. Given the key pathogenic role of IL-6 in multiple inflammatory and infectious diseases (Hunter and Jones, 2015; Jones and Jenkins, 2018), it would be of great interest to cautiously expand the scope of metoprolol treatable diseases aided by an additional in-depth mechanistic understanding of its mechanisms of action.
Mechanisms controlling IL-6 production have been extensively investigated, yet the majority of the efforts focus on transcriptional regulation culminating in the generation of mRNA (Glass and Natoli, 2016; Kang et al., 2020). Albeit translational control has been implicated in tuning monocyte/macrophage-mediated inflammatory responses (Piccirillo et al., 2014; Su et al., 2015; Xu et al., 2012), IL-6 protein synthesis has not been considered a critical rate-limiting step contributing to inflammatory outcomes (Piccirillo et al., 2014). Here, our results suggested that targeting protein translation is a feasible approach for dampening severe inflammation such as CRS. Analogous to numerous layers of mechanisms that regulate gene transcription (Netea et al., 2020), translation is a highly coordinated process involving initiation, elongation, and termination, which are precisely controlled by multiple molecular checkpoints (Schuller and Green, 2018). One such checkpoint is eEF2K-mediated phosphorylation of eEF2, resulting in hampered elongation (Kenney et al., 2014). The eEF2K–eEF2 axis has been studied in physiological and pathological processes such as neurology and tumorigenesis whereas investigations of its relevance to inflammation remain scarce, limiting to a plausible role in finetuning murine TNF production (Bianco et al., 2019; González-Terán et al., 2013; Kenney et al., 2014). At the current stage, we are merely at the beginning of appreciating the contributions of translational regulation to inflammation in the context of complex human diseases and possess minimal knowledge of the core pathways and factors leading to highly regulated IL-6 protein synthesis. The transition between bench and bedside in this study unexpectedly opens a window into the untamed territory of CRS-associated immune translation and inspires future studies unveiling essential players and regulators in this process.
Materials and methods
Trial design
An open-label, single-arm phase 1/2 clinical trial (NCT04082910) was designed to evaluate the safety and efficacy of metoprolol, a selective, sustained-release β1 blocker, for control of CRS caused by CAR T therapy. This study was approved by the Ethics Committee of the Chinese PLA General Hospital (Beijing, China). Patients were recruited and treated at the Chinese PLA General Hospital, and informed consent was obtained from all patients. Patients with common contraindications to metoprolol usage (Frishman, 2013) were excluded from the trial. All patients treated with metoprolol were non-Hodgkin’s lymphoma patients who received CD19/CD20 tandem CAR T infusion as previously described (Tong et al., 2020; Zhang et al., 2022), and their detailed information is shown in Tables S2 and S3. Two metoprolol administration modes (conditional therapy and prophylactic therapy) were adopted according to non-Hodgkin’s lymphoma patients’ tumor burden (sum of the products of greatest diameters, SPD numerical value) at the time of enrollment. In patients without bulky tumor burden (SPD < 100 cm2), metoprolol (12.5 mg per dose, every 12 h) was given conditionally starting at the day of initial CRS diagnosis post CAR T infusion until CRS remission. In patients with bulky/heavy tumor burden (SPD ≥ 100 cm2), metoprolol (12.5 mg per dose, every 12 h) was given prophylactically starting on the day prior to CAR T infusion till CRS remission. For the sake of safety, the addition of antibodies (infliximab, etanercept, or tocilizumab) and/or other agents were permitted upon CRS progressing to ≥ grade 2 during the term of metoprolol use. CRS and ICANS were assessed and graded according to the grading system developed by Lee et al. (Lee et al., 2014; Lee et al., 2019). Detailed protocol for this trial is shown in Table S5.
Manufacture of CAR T cells and in vitro CAR T–mediated killing
CD19/CD20 tandem CAR was generated as previously described for the trial NCT03097770 (Tong et al., 2020; Zhang et al., 2022). Briefly, CD19 scFv derived from the FMC63 mAb55 and CD20 scFv derived from the Leu-16 mAb56 were connected in frame with the hinge and transmembrane domains of CD8 and the cytoplasmic domains of 4-1BB and CD3ζ. CAR T cells were generated with this construct and infused into patients as previously described (Tong et al., 2020; Zhang et al., 2022). For generation of KS, the above manufactured CAR T cells were cocultured with the Burkitt lymphoma cell line Raji at an effector-to-target ratio of 2:1 for 48 h. KS were collected through centrifugation and filtration and then mixed with RPMI medium at a ratio of 1:1 for CD14+ human monocyte culture.
BBz-CAR was generated as previously described (Wang et al., 2022). Briefly, the sequences of FMC63 scFv, the CD8 transmembrane domain, and CD3ζ plus 4-1BB signaling chains constituted the CD19+ CAR construct.
Primary human monocytes and cell line culture
PBMCs of healthy donors were isolated from buffy coats purchased from the Beijing Red Cross Blood Center using density gradient cell separation by Ficoll (Lymphoprep; STEMCELL Technologies). CD14+ monocytes were further isolated from PBMCs using anti-CD14 magnetic beads (130-050-201; Miltenyi Biotec) and cultured in RPMI 1640 medium (10040CM; Corning) supplemented with 10% (vol/vol) fetal bovine serum (FBS; Gibco) and human recombinant M-CSF (300-25; 10 ng/ml; Peprotech). The Burkitt lymphoma cell line Raji cells were cultured in RPMI 1640 medium (10040CM; Corning) supplemented with 10% (vol/vol) FBS (Gibco).
Chemicals and reagents
Metoprolol (M5391) and adenosine 3ʹ,5ʹ-cyclic monophosphate, 8-(4-chlorophenylthio)-2ʹ-O-methyl- (8-CPT; 116833) were purchased from Sigma-Aldrich. Prazosin (HY-B0193A), ICI-118551 (HY-13951), A-484954 (HY-110096), CE3F4 (HY-108539), and HJC0197 (HY-117958) were purchased from MedChemExpress. RX-821002 (sc-203686) was purchased from Santa Cruz Biotechnology.
RNA extraction and quantitative PCR (qPCR)
Total RNA was extracted with Trizol reagent (Invitrogen) and was reverse-transcribed to complementary DNA (cDNA) by M-MLV (2641B; Takara). All RT-PCR reactions were carried out on StepOnePlus thermal cycler (Applied Biosystems) using SYBR Green Master Mix (A25742; Applied Biosystems). Primer sequences are listed in Table S6.
Measurements of cytokines, catecholamines, and cAMP
Culture supernatants were collected after centrifugation at 5,000 rpm for 5 min and stored at −80°C. For intracellular measurements, cells were treated by Golgistop (554724; BD Biosciences) for 4 h and then lysed by radioimmunoprecipitation assay buffer (P0013B; Beyotime Biotechnology). IL-6, TNF-α, IL-1α, IL-1β, IL-8, and CXCL10 were measured by Human IL-6 ELISA MAX Deluxe (430505; BioLegend), Human TNF-α ELISA MAX Deluxe (430205; BioLegend), ELISA MAX Deluxe Set Human IL-1α (445804; BioLegend), ELISA MAX Deluxe Set Human IL-1β (437004; BioLegend), ELISA MAX Deluxe Set Human IL-8 (431504; BioLegend), and LEGEND MAX Human CXCL10 (IP-10) ELISA Kit (439907; BioLegend) according to the manufacturers’ instructions. Adrenaline and noradrenaline were measured by the human adrenaline ELISA kit (MM-0751H; MEIMIAN) and human noradrenaline ELISA kit (MM-0995H; MEIMIAN), according to the manufacturer’s instructions.
For cAMP detection, cells were lysed by cell lysis buffer provided by the cAMP Direct Immunoassay Detection Kit (Fluorometric; ab138880; Abcam), and cAMP was measured according to the manufacturer’s instructions.
Western blotting
Cells were lysed by radioimmunoprecipitation assay buffer and protein lysates were denatured at 95°C for 10 min. Denatured cell lysates were separated by 8–10% SDS-PAGE and transferred to a polyvinylidene fluoride membrane (Millipore) by electroblotting. Membranes were blocked in 2.5% BSA/Tris Buffered Saline with Tween 20 at room temperature for 1 h and incubated at 4°C overnight with the following primary antibodies dissolved in 2.5% BSA/Tris Buffered Saline with Tween 20: Phospho-eEF2k (Ser366; 1:1,000, 3691; CST), eEF2k (1:1,000, 3692; CST), Phospho-eEF2 (Thr56; 1:1,000, 2331; CST), eEF2 (1:1000,2332; CST), and β-actin (1:1,000, ac026; ABclonal Technology). The membranes were then washed and incubated with goat anti-rabbit IgG (H&L)-HRP conjugated antibody (1:10,000, BE0101; EASYBIO) for 1 h at room temperature. Proteins were visualized using SuperSignal West Pico Chemiluminescent Substrate (34080; Thermo Fisher Scientific) and captured with the ImageQuant LAS 400 imaging system (GE Healthcare Life Sciences).
Flow cytometry
Upon indicated treatment, cells were collected and stained with Annexin V Apoptosis Detection Kit APC (88-8007-72; eBioscience) according to the manufacturer’s instructions. Flow cytometry assays were performed on FACSFortessa (BD Biosciences) and analyzed with FlowJo software (Tree Star).
RNA interference
Immediately after isolation, primary human monocytes were nucleofected with On-Target plus SMARTpool siRNA purchased from Dharmacon Inc. specific for RAPGEF3. Nontargeting siRNA from GenePharma was used as a control. Human Monocyte Nucleofector buffer (V4XP-3024; Lonza) and the Lonza 4D-Nucleofector platform were used according to the manufacturer’s instructions with the human monocyte nucleofection program. Transfected monocytes were cultured in RPMI 1640 medium (10040CM; Corning) supplemented with 10% (vol/vol) FBS (Gibco) and human recombinant M-CSF (300-25; 20 ng/ml; Peprotech) for 48 h and then replated for the following experiments.
Bone marrow single-cell sequencing and data analysis
Patient #3, with diffuse large B cell lymphoma, was infused with TanCAR7 T cells, and bone marrow aspiration was performed on day 6 and 10 after infusion. Metoprolol was administrated orally from day 6 to 9. Approximately 5 ml of bone marrow fluid was obtained each time and mononuclear cells were isolated using density gradient cell separation by Ficoll (Lymphoprep; STEMCELL Technologies). Cells were frozen in FBS + 10% DMSO for preservation in liquid nitrogen and the frozen cells were processed for single-cell RNA sequencing (scRNA-seq) in BGI Genomics Co., Ltd. Single-cell library constructions were performed using the Chromium Controller and Chromium Single Cell 3′ Reagent Version 2 Kit (10x Genomics) according to the manufacturer’s instructions. The constructed libraries were validated by Agilent 2100 bioanalyzer instrument and then sequenced on a MGI2000 platform. The Cell Ranger Single Cell Software Suite (v3.1.0) was used to process and convert the sequencing reads to digital gene expression matrices after mapping to the reference genome (Zheng et al., 2016). The samples were further loaded as Seurat projects by using Seurat (v4.0.3; Stuart et al., 2019). Two samples were integrated and normalized, and the top 2,000 variable genes were then identified. Gene expression scaling and principal component analysis were performed using the top 2,000 variable genes. Then, Uniform Manifold Approximation and Projection (UMAP) was performed on the top 20 principal components for visualization, and graph-based clustering was performed on the principal component analysis–reduced data with the 0.5 resolution setting. Totally, 16 clusters were identified and marker genes for each cluster were defined by using FindAllMarkers function in Seurat. Based on the expression of conventional PBMC marker genes, each cluster was annotated with a certain cell type.
Ribosome profiling of human monocytes
Ribosome profiling was performed as previously described (Ingolia et al., 2012). Briefly, primary human monocytes were isolated from a healthy donor’s buffy coat and were cultured with KS for 5 d. PBS or metoprolol was added prophylactically or conditionally, and cells were treated with cycloheximide (100 μg/ml) for 10 min. A portion of the cells were used for RNA-seq, and the rest were lysed with lysis buffer and digested with nuclease. RPFs were separated through sucrose density gradient centrifugation. Footprints were purified and further applied to construct libraries. Quality control of libraries was performed with the Agilent 2100 bioanalyzer instrument. The RPF libraries were sequenced on the Illumina Novaseq 6000 platform.
RNA-seq
Total RNA was extracted with Trizol reagent (Invitrogen) and was submitted for RNA-seq. Sequencing libraries were generated using NEBNext Ultra RNA Library Prep Kit for Illumina (NEB) according to the manufacturer’s instructions. Quality control of libraries was performed with the Agilent 2100 bioanalyzer instrument. High-throughput sequencing was performed using the Illumina Novaseq 6000 platform and 150 bp paired-end reads were generated.
Processing of the ribosome profiling and RNA-seq data
The preprocessing procedure of the RPF data and the parallel RNA-seq data was the removal of adapters by using cutadapt with parameters: -m 18 -j 8 (Martin, 2011). Then, low-quality reads with Phred quality scores lower than 20 were removed by using fast-quality filter software (http://hannonlab.cshl.edu/fastx_toolkit/). The ribosome RNA of RPF and RNA reads were discarded after alignment to human ribosome RNA sequences (5S, 5.8S, 18S, and 28S) using Bowtie with 0 mismatches allowed (Langmead et al., 2009). Then the remaining reads were aligned to the human genome and spliced transcripts using STAR software with the following parameters: --outFilterMismatchNmax 2 --outFilterType BySJout --outFilterMultimapNmax 1 --outSAMtype BAM --quantMode TranscriptomeSAM --outFilterMatchNmin 16 (Dobin et al., 2013).
Analysis of differential translation efficiencies
The bioinformatics pipeline Xtail was used for systematic and quantitative analyses of the differential translation efficiencies (Xiao et al., 2016). Technical noise was reduced and the reads which were generated from ribosome-bound and translated sequences in coding regions were purified. Then, RPF reads uniquely mapped to the coding regions with a length of 25–35 nt were counted without multiple alignments. The RNA and RPF reads were counted using HTSeq-count (Anders et al., 2015).
Statistical analysis
GraphPad Prism software was used for data analysis. Types of statistical tests are indicated in figure legends. For graphs, data are shown as mean ± SEM. *P < 0.05, **P < 0.01, ***P < 0.001, ****P < 0.0001, ns, not significant.
Online supplemental material
Fig. S1 shows the levels of other cytokines in patient #0 and the effects of metoprolol and other adrenergic receptor blockers on CAR T–induced CRS and monocyte phenotypes. Fig. S2 shows the effects of metoprolol treatment on BBz-CAR T–induced IL6 mRNA expression; the TE of LYZ, TNF, and IL1B, and initiation efficiency of IL6; the effects of eEF2K inhibitor on CXCL10 production; and the effects of metoprolol on the expression of other Rap guanine nucleotide exchange factors, cAMP production, and catecholamines production. Fig. S3 presents the results of analyses for scRNA-seq datasets, including clustering analysis for the scRNA-seq dataset and cytokine expression analysis for monocytes/macrophages. Fig. S4 shows the results of other inflammatory parameters in patients treated with metoprolol monotherapy. Fig. S5 shows the results of other inflammatory parameters in patients treated with metoprolol prophylactic combination therapy. Tables S1, S2, S3, and S4 describe the CRS and ICANS grades, CRS management, and demographic and clinical characteristics of the patients. Table S5 describes the protocol for the clinical trial. Table S6 lists the primers for qPCR.
Data availability
Data are available in the article itself and its supplemental material. Patient characteristics and clinical trial protocol are available in the online supplemental material. Sequencing data sets are deposited in the Genome Expression Omnibus (GEO) with assigned accession numbers as follows: ribosome profiling and RNA-seq (GEO accession no. GSE195524), and scRNA-seq (GEO accession no. GSE195525).
Acknowledgments
We thank the patients and their families for their contribution to scientific research.
This research was supported by National Natural Science Foundation of China grants (31725010, 31821003, 31991174, 32030037, and 82150105 to X. Hu; 82150108, 31991171, and 81830002 to W. Han, and 32070951 to Y. Zhang), a Ministry of Science and Technology of China grant (2020YFA0509100 to X. Hu), and funds from Tsinghua-Peking Center for Life Sciences and Institute for Immunology at Tsinghua University (to X. Hu).
Author contributions: Y. Yang designed and performed experiments, analyzed and interpreted data, and wrote the manuscript. Y. Zhang designed and performed the clinical trial, analyzed and interpreted data, and wrote the manuscript. X. Xing performed experiments and analyzed data. G. Xu analyzed ribosome profiling and RNA-seq datasets. X. Lin provided key reagents and advice. Y. Wang generated CAR T cells. M. Chen and C. Wang performed the clinical trial. B. Zhang provided advice on scRNA-seq analyses. X. Hu and W. Han conceptualized the project, supervised experiments, interpreted data, and wrote the manuscript.
References
Author notes
Y. Yang and Y. Zhang contributed equally to this paper.
Disclosures: The authors declare no competing interests exist.
G. Xu’s current affiliation is the College of Grassland Science and Technology, China Agricultural University, Beijing, China.
Supplementary data
lists demographic and clinical characteristics of individual patients (metoprolol, n = 16).
lists primers for qPCR.


![Metoprolol restrains EPAC1 expression to reinforce eEF2K-mediated translation brake. (A) Kyoto Encyclopedia of Genes and Genomes analysis of RNA-downregulated genes in metoprolol prophylactically treated monocytes. The top eight items in Kyoto Encyclopedia of Genes and Genomes were shown by the gene ratio. (B and C) CD14+ human monocytes were cultured with KS for indicated time points and treated with PBS or metoprolol (100 μM) prophylactically (B) and conditionally (C). RAPGEF3 mRNA levels were measured by qPCR. (D) Schematic depiction of EPAC1-related signaling pathway and the subsequent experimental approaches. (E–H) CD14+ human monocytes were cultured with KS for indicated time points and treated with DMSO, EPAC1 inhibitors (CE3F4 [5 μM], HJC0197 [5 μM]; E and F) or EPAC1 activator (8-CPT [50 μM]; G and H) 24 h before sample analysis. Intracellular IL-6 levels were measured by ELISA (E and G) and IL6 mRNA levels were measured by qPCR (F and H). (I–L) CD14+ human monocytes were transfected with negative control (siNC) or RAPGEF3 specific short interfering RNA (siRAPGEF3). 2 d after transfection, cells were re-plated and cultured with KS for indicated time points. Supernatant and intracellular IL-6 levels were measured by ELISA (J and K). RAPGEF3 and IL6 mRNA levels were measured by qPCR (I and L). (M–O) SiNC or siRAPGEF3 transfected CD14+ human monocytes were cultured with KS and treated with PBS or metoprolol (100 μM) for indicated time points. Supernatant IL-6 levels were measured by ELISA (N). RAPGEF3 and IL6 mRNA levels were measured by qPCR (M and O). (P–R) CD14+ human monocytes were treated with EPAC1 inhibitors (P), activator (R), or transfected with siRAPGEF3 (Q), and the protein levels of p-eEF2K (Ser366), total eEF2K, p-eEF2 (Thr56) and total eEF2 were detected by Western blotting. Representative data of three independent experiments. *P < 0.05, **P < 0.01, ns, not significant; two-tailed paired t test in B, C, and E–O. Independent experiments in B, C, and E–O were performed with cells from one healthy donor for each experiment. Source data are available for this figure: SourceData F4.](https://cdn.rupress.org/rup/content_public/journal/jem/220/11/10.1084_jem.20230577/1/m_jem_20230577_fig4.png?Expires=1773907914&Signature=YpxU5nEvvCsjBzKO2Djr7GH0DE0DETXt~Y-tH0G5y4GdjxrDv3m0CsiKLEOwPfXjkb8jWfyEHZa9gCxTz~TxsdghLaSvMwtxP8I0UFpqcTYN5RzDPo7tqAIHCHLZj66Dh~LJC0jfEbXAp0ATrXkoshoalWbhrbXXaFkus7ZyYYp~V6VrJfR87ogUzr7riOpGej19Ag12P4dD9DT-2~NU8YF0I6l8rtH1NWyoWVK3j2hZxMkm0enxYsbk5OeGmpsMrUUedaCuQAR7XsXK2BgxXkM91F6kxlFf33dM9X2aIvUdKLn2qmKBGvWjeSVR5VX8OvU824NrklitV1m05lGLCw__&Key-Pair-Id=APKAIE5G5CRDK6RD3PGA)
