Alveolar macrophages (AMs) are specialized tissue-resident macrophages that orchestrate the immune response in allergic inflammation and asthma. However, what signals direct AMs to cross talk with other immune cells remains unclear. Here, we report that autocrine motility factor receptor (AMFR), an endoplasmic reticulum–resident E3 ubiquitin ligase, is upregulated in AMs of asthma and is critical for this condition. AMFR deficiency significantly decreased allergy-induced T helper 2 (Th2) and eosinophilic inflammation, with less granulocyte-macrophage colony-stimulating factor (GM-CSF) production in AMs. Mechanistically, following thymic stromal lymphopoietin (TSLP) stimulation, AMFR associated directly with cytokine-inducible SH2-containing protein (CIS), induced the ubiquitination of Lys48-linked polyubiquitination of CIS, and consequently blocked the inhibitory effect of CIS on signal transducer and activator of transcription 5 (STAT5) phosphorylation and the downstream pathway activation in AMs. In conclusion, our results demonstrate that AMFR serves a crucial role in promoting inflammation in asthma through regulating AM function, and may emerge as a new potential drug target for asthma therapy.
Introduction
Asthma represents a global health issue and economic burden, with >300 million people currently affected by it, a number that will increase by another 100 million during the next decades (Adhikary et al., 2021; Stern et al., 2020). This condition, which stems from a complex interrelationship of genetic, immunologic, environmental, and pharmacological factors, is characterized by airway hyperresponsiveness and chronic inflammation (Lin et al., 2017). Despite an increasing exploration of the genetics and epigenetics of asthma, its underlying immune mechanisms remain unclear, leading to unsatisfactory diagnosis and treatment (Moore et al., 2013). Therefore, achieving a better understanding of the immune mechanisms involved in airway inflammation is critical for improving the treatment of asthma.
Alveolar macrophages (AMs), a prominent immune cell type in the airways, play an essential role in homeostasis, tissue remodeling, and host defense in the lung (Evren et al., 2020; Joshi et al., 2018). Recently, accumulating studies have revealed that AMs contribute to the development and progression of asthma. These cells mediate the allergic antigen presentation in asthma, facilitating the recruitment of activated neutrophils to the alveolar space, and efficiently clearing cellular debris (Fehervari, 2015; Puttur et al., 2019). Additionally, researchers have emphasized the immunoregulatory functions of AMs, given that they modulate T helper 2 (Th2) and eosinophilic inflammation in asthma. By producing various cytokines, such as GM-CSF, IL-1β, IL-6, IL-8, and TGF-β, AMs can directly stimulate the proliferation and differentiation of Th2 cells (Lambrecht et al., 2019). Furthermore, cytokines produced by AMs, such as chemokine (C-C motif) ligand 3 (CCL3), CCL5, CCL17, CCL22, CCL24, and GM-CSF, can also mediate the recruitment, retention, degranulation, and cytokine production of eosinophils within inflamed sites, thus worsening disease complications (Evren et al., 2020; Kulikauskaite and Wack, 2020). Based on the functional diversity of AMs, they are widely regarded as an effective therapeutic target in asthma (Song et al., 2018). However, the detailed mechanisms by which AMs regulate cell–cell cross talk in the inflammatory microenvironment in asthma need to be elucidated.
Recently, the ubiquitin protein degradation system (UPS) has emerged as a central element in the pathogenesis and development of asthma (Popovic et al., 2014; Sahoo, 2014). It has been reported that E3 ubiquitin (Ub) ligases, including Grail, Itch, and Cbl-b, control T cell activation, resulting in the suppression of allergic airway inflammation (Liu, 2007; Qiao et al., 2014; Sahoo et al., 2014). In addition, E3 Ub ligase March1 was found to regulate the development of allergic inflammatory response by promoting Th2 cytokines (Kishta et al., 2018). Moreover, E3 Ub ligase Midline 1 was demonstrated to promote allergen and rhinovirus-induced asthma by inhibiting protein phosphatase 2A activity in mouse bronchial epithelium (Collison et al., 2013). Therefore, ubiquitination and degradation of critical signaling molecules seem to play a crucial role in maintaining immune tolerance in different effector arms of the T cell and epithelium system. However, how the Ub proteasome system regulates AM function in asthma is not yet fully understood.
To address these questions, we performed RNA sequencing (RNA-seq) analysis of purified AMs from two murine models of asthma, from which we identified that E3 Ub ligase autocrine motility factor receptor (AMFR) was upregulated in both OVA- and papain-induced asthma in mice. AMFR, also known as gp78, is an ER-resident E3 Ub ligase that recognizes misfolded proteins for ubiquitylation and subsequent degradation by the proteasome in an ER-associated degradation (ERAD) manner (Joshi et al., 2017). Numerous studies have described the crucial role of AMFR in cellular signaling (Luo et al., 2002), tumor formation and metastasis (Fu et al., 2013), neurodegenerative diseases (Ying et al., 2011), and innate immune response (Wang et al., 2014), among others. In the present study, we generated a myeloid-specific AMFR deficiency mouse model to demonstrate its role in the pathogenesis of asthma, gaining evidence that AMFR controls thymic stromal lymphopoietin (TSLP)–stimulated cytokine-inducible SH2-containing protein (CIS) degradation, thus initiating GM-CSF production and driving allergic asthma. Our study highlights novel mechanistic insights into the communication between AMs and Th2 cells and eosinophils, making AMFR an attractive pharmacological target for the development of selective inhibitors for asthma treatment.
Results
AMFR is upregulated in asthmatic AMs
To better identify the functional pathways and important candidate genes contributing to the role of AMs in asthma, we performed a comparative transcriptome analysis using RNA-seq between AMs from asthmatic mice (induced with OVA or papain) and PBS mice (Fig. 1, A and B; and Fig. S1 A). From this analysis, we identified 626 differentially expressed genes (DEGs) in the OVA vs. PBS group (Table S1). Among these, 276 DEGs were upregulated, and 350 DEGs were downregulated. In the papain-induced model, of 295 DEGs that were found, 73 were upregulated, and 222 were downregulated (Table S2). The distribution trends of DEGs in the pairwise comparisons are presented as volcano plots in Fig. 1, C and D.
To further investigate the DEGs involved in regulating AM function in asthmatic inflammation, we conducted a Kyoto Encyclopedia of Genes and Genomes (KEGG) pathway analysis. As shown in Fig. 1, E and F, signal transduction and immune system categories that were most related to asthma, including “Th1/Th2 cell differentiation,” “cytokine-cytokine receptor interaction,” and “JAK-STAT signaling pathway,” had an advantage in gene enrichment. In addition, a few Ub-related pathways were significantly enriched in both the OVA vs. PBS group, and papain vs. PBS group, including “protein processing in endoplasmic reticulum” and “ubiquitin mediated proteolysis.” Moreover, the Gene Ontology (GO) analysis of these DEGs identified several significant pathways that presented patterns similar to those from the KEGG analysis, such as biological processes related to “response to cytokine,” “cell surface receptor signaling pathway,” “cytokine-mediated signaling pathway,” and molecular functions related to “ubiquitin-ubiquitin ligase activity” and “cytokine activity” (Fig. S1, B and C). Thus, these results suggest that the DEGs of the Ub-mediated proteolysis may be critical to regulating AMs in asthma. To further explore the role of Ub-mediated proteolysis in asthma, we analyzed 205 E3 Ub ligases genes in the GO database with the DEGs (Table S3). According to our results, a few Ub-related genes were found with DEGs in either the OVA group or the papain group; however, only Amfr was found to be a DEG of both groups (Fig. 1 G). In addition, the Western blot assay (Fig. 1 H) and immunohistochemical staining (Fig. 1 I) further confirmed the upregulation of AMFR expression in AMs of OVA-induced asthmatic mice. Interestingly, immunohistochemical staining showed that nearly all cells positive for AMFR were circular or elliptic and were characterized by short membrane protrusions (Fig. 1 I). By fluorescent microscope, we observed that a considerable proportion of intracellular AMFR colocalized with CD68 (macrophage marker)-positive AMs in the lung tissues of OVA-induced asthmatic mice (Fig. 1 J). We also assessed the expression of AMFR in other lung myeloid cells, including interstitial macrophages (IMs), pulmonary monocytes, eosinophils, neutrophils, and dendritic cells (DCs; Fig. S1 D). We found that although the expression of AMFR was also upregulated in IMs and monocytes of OVA-induced asthmatic mice, the relative level was lower in comparison with AMs. In addition, despite eosinophils, neutrophils, and DCs expressing lower levels of AMFR, expression did not change significantly in OVA-induced mice compared with PBS mice (Fig. 1 K). Taken together, these data demonstrate that AMFR is almost exclusively upregulated in AMs in asthma.
AMFR promotes eosinophil accumulation and Th2 reaction in allergic asthma induced by OVA or papain
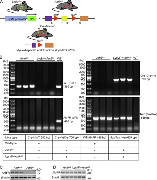
To explore the potential pathophysiological role of AMFR in AMs in asthma, we generated myeloid-specific AMFR-deficient mice (referred to as LysMCreAmfrfl/fl) by breeding Amfr-floxed mice (Amfrfl/fl) with Lysozyme M-Cre mice (LysMCre; Fig. S2 A). We detected WT and recombined alleles by PCR analysis (Table S4 and Fig. S2 B). Additionally, Western blot analysis showed that AMFR protein expression in LysMCreAmfrfl/fl mice was completely deleted in bone marrow–derived macrophages (BMDMs), whereas it remained unchanged in lung tissues (Fig. S2, C and D). Then, we treated Amfrfl/fl and LysMCreAmfrfl/fl mice with OVA to induce the allergic asthma model following the standard protocol (Fig. 1 A). Our data showed that the parameter, response of microvascular permeability, was reduced in the OVA-induced LysMCreAmfrfl/fl mice compared with those in Amfrfl/fl mice, including total cell number (Fig. 2 A) and protein concentration (Fig. 2 B) in bronchoalveolar lavage fluid (BALF). In addition, we evaluated the pathological changes in lung tissues after stimulation with OVA using H&E and periodic acid–Schiff (PAS) staining. As shown in Fig. 2 E, OVA induced evident narrowing of the airways with severe infiltration of inflammatory cells in peribronchiolar lung, goblet cell hyperplasia, and production of mucus in Amfrfl/fl mice. However, these responses were ameliorated in LysMCreAmfrfl/fl mice. Collectively, these results demonstrate that AMFR is necessary for OVA-induced allergic asthma.
Next, we used papain (a proteolytic enzyme used in food industries and related to occupational asthma) to induce asthma (Kabata et al., 2015), and evaluated the role of AMFR in this model of asthmatic pathogenesis according to the standard protocol (Fig. 1 B). Similar to the results observed in the OVA-induced asthma model, total cell number (Fig. 2 C) and protein concentration (Fig. 2 D) in BALF from LysMCreAmfrfl/fl mice were lower than those from Amfrfl/fl mice after papain stimulation. Consistently, the pathological staining with H&E and PAS also showed inhibition of goblet cell hyperplasia, along with decreased cell infiltration and mucus production in the bronchial epithelium in LysMCreAmfrfl/fl mice, compared with those in Amfrfl/fl mice (Fig. 2 F). Based on these results, AMFR is also critical for papain-induced allergic asthma.
Besides airway hyperresponsiveness, allergic asthma is characterized by an allergen-triggered eosinophilic infiltration, a strong Th2 immune response associated with enhanced production of IL-4, IL-5, and IL-13, and the presence of IgE (Holgate, 2012). The flow cytometry assay showed that AMFR deficiency led to a reduction of both the percentage and absolute number of eosinophils (CD11c−Siglec-F+), although it did not affect the absolute number of AMs (CD11c+Siglec-F+), in OVA-induced asthmatic mice (Fig. 2, G–I). In addition, the production of Th2 cytokines IL-4, IL-5, and IL-13 in BALF (Fig. 2 J), as well as that of serum IgE (Fig. 2 K), were reduced in the OVA-induced AMFR-deficient mice. Similarly, after the papain challenge, eosinophil infiltration was lower in LysMCreAmfrfl/fl mice than in Amfrfl/fl mice, whereas AM parameters were comparable between the two groups (Fig. 2, L–N). The production of Th2 cytokines (IL-4, IL-5, and IL-13; Fig. 2 O) and IgE (Fig. 2 P) was also decreased in papain-challenged LysMCreAmfrfl/fl mice compared with their WT counterparts. Collectively, these results demonstrate the essential role of AMFR in promoting asthmatic inflammation, probably by priming eosinophil accumulation and Th2 reaction in allergic asthma.
Macrophage-specific AMFR deficiency reduces allergic asthma inflammation
Our results demonstrated that AMFR was upregulated in AMs of OVA-induced asthma, and that myeloid-specific AMFR deficiency ameliorated asthmatic inflammation. To discard other myeloid cells contributing to the resistance of AMFR-deficient mice to asthma, we purified AMs from LysMCreAmfrfl/fl and Amfrfl/fl mice, and then adoptively transferred these AMs into clodronate liposome-treated, OVA-sensitized, Amfrfl/fl mice. After successful adoptive transfer of AMs (Fig. S3, A and B), these mice were challenged with OVA to establish the asthma model (Fig. 3 A), and evaluate inflammation. Adoptive transfer of Amfr−/− AMs prevented OVA-induced lung tissue damage, with significantly fewer infiltrating inflammatory cells and BALF protein compared with results from mice transferred with Amfr+/+ AMs (Fig. 3, B and C). Accordingly, adoptive transfer of Amfr−/− AMs also resulted in decreased tissue damage and glycogen accumulation, compared with that observed in mice receiving Amfr+/+ AMs (Fig. 3 D). Furthermore, eosinophil accumulation (Fig. 3, E–G), together with production of Th2 cytokines (Fig. 3 H) and IgE (Fig. 3 I), were lower in mice transferred with Amfr−/− AMs compared with mice transferred with WT control AMs. Therefore, our results support that AMFR expression in AMs is essential to asthmatic pathogenesis.
AMFR potentiates allergic asthma inflammation through upregulation of GM-CSF
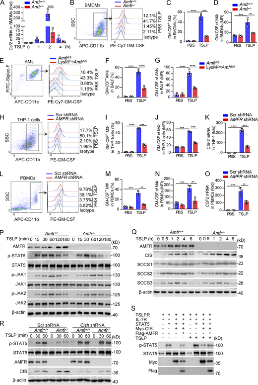
We illustrated above the intrinsic role of AMFR in two allergic asthma induction models. To determine how AMFR affected eosinophilic and Th2 inflammation in asthma, we identified several significant pathways, which were closely associated with cytokine activity (such as “chemokine signaling pathway,” “cytokine-cytokine receptor interaction,” and “Th1 and Th2 cell differentiation”), based on the KEGG pathway analysis in Fig. 1. To further elucidate which cytokine-related genes were significantly altered in asthmatic mice upon deletion of AMFR, we examined several asthma-related genes by quantitative real-time PCR (qRT-PCR; Table S5). Among these genes, Csf2 was strongly induced in OVA-challenged mice, whereas AMFR deficiency most effectively blocked Csf2, with less affecting other eosinophil-attracting cytokines, including Ccl3, Ccl5, Ccl17, Ccl22, and Ccl24 (Fig. 4 A). Furthermore, we detected that the protein expression of GM-CSF in AMs from OVA-induced LysMCreAmfrfl/fl mice was lower compared with Amfrfl/fl OVA mice (Fig. 4, B–D). Because GM-CSF contributes to eosinophil- and Th2 cell–mediated responses in allergic diseases (Nobs et al., 2019), we hypothesized that loss of AM-derived GM-CSF resulted in impaired eosinophil accumulation and Th2 cell reaction in LysMCreAmfrfl/fl mice. To test this hypothesis, we challenged LysMCreAmfrfl/fl mice intranasally with recombinant GM-CSF (Fig. 4 E) and found that this treatment significantly increased OVA-induced asthmatic inflammation, as evidenced by increased total cell number (Fig. 4 F) and protein concentration (Fig. 4 G) in BALF. Infiltrating inflammatory cells, goblet cell hyperplasia, and mucus production were also increased in LysMCreAmfrfl/fl mice supplementing with GM-CSF, as evaluated by H&E and PAS staining, respectively (Fig. 4 H). Additionally, LysMCreAmfrfl/fl mice receiving GM-CSF intratracheally (i.t.) showed an increase in eosinophil percentage and number (Fig. 4, I–K), Th2 cytokines (Fig. 4 L) in BALF, and serum IgE (Fig. 4 M). To further identify whether GM-CSF directly promoted eosinophil migration in vivo, we i.t. administered chitin, a potent inducer of innately driven eosinophilia (Reese et al., 2007). Similar to OVA-induced asthmatic mice, 48 h after treatment, eosinophil infiltration was significantly alleviated in AMFR-knockout mice compared with WT control mice, while intranasal challenge of LysMCreAmfrfl/fl mice with recombinant GM-CSF boosted lung eosinophil accumulation in vivo (Fig. S4). In conclusion, these findings indicate that AMFR regulates allergic inflammation and potentiates eosinophil accumulation by promoting AM-derived GM-CSF production.
AMFR positively regulates TSLP-induced production of GM-CSF by targeting on CIS
Because the complex inflammatory microenvironment is a potent inducer of GM-CSF during the pathogenesis of allergy asthma, and TSLP is at the top of this inflammatory cascade (Lai et al., 2020; Lambrecht et al., 2019), we investigated GM-CSF production in AMFR-deficient macrophages upon TSLP stimulus. As shown in Fig. 5 A, TSLP induced Csf2 expression in WT BMDMs; however, its efficacy in inducing Csf2 was reduced in AMFR-deficient BMDMs. Additionally, Amfr−/− BMDMs and AMs both exhibited a selective decrease in TSLP-induced protein levels of GM-CSF (Fig. 5, B–G). To test whether AMFR promoted TSLP-induced GM-CSF production in human cells, AMFR-knockdown cells were established in both THP-1 cells and peripheral blood mononuclear cells (PBMCs) using lentivirus-mediated shRNA (Table S6 and Fig. S3, C–F). Consequently, we observed a decreased induction of TSLP-mediated GM-CSF production in AMFR-knockdown THP-1 cells (Fig. 5, H–J) and PBMCs (Fig. 5, L–N). Consistent with the flow data, CSF2 gene transcription by TSLP was significantly higher in scramble control cells than in AMFR-knockdown THP-1 cells (Fig. 5 K) and PBMCs (Fig. 5 O). Collectively, these results suggest that AMFR promotes GM-CSF release in macrophages following TSLP stimulation.
As AMFR was specifically required for TSLP-induced GM-CSF production, we next assessed the effect of AMFR on TSLP signaling. We first found that TSLP could induce AMFR expression in macrophages (Fig. 5, P and Q), in line with the upregulation of AMFR illustrated in Fig. 1. In addition, we observed that TSLP-induced phosphorylation of STAT5 was significantly attenuated in AMFR-deficient BMDMs compared with that in WT BMDMs, while AMFR deficiency did not affect TSLP-induced phosphorylation of JAK1 and JAK2 (Figs. 5 P and S3 G). These results suggest that GM-CSF regulation by AMFR is downstream of JAK1 and JAK2, and probably dependent on the activation of STAT5.
Considering the previous reports stating that the activation of STAT5 was negatively regulated by suppressor of cytokine signaling (SOCS) family proteins (CIS, SOCS1, SOCS2, and SOCS3; Li et al., 2017; Peltola et al., 2004), we next determined the expression of these proteins, and found that TSLP induced a significantly increased accumulation of CIS, but not of SOCS1, SOCS2, or SOCS3, in AMFR-deficient macrophages compared with WT control cells (Figs. 5 Q and S3 H). This finding indicated that AMFR may regulate the activity of STAT5 by targeting on CIS. To explore this point, we did a rescue experiment, in which we silenced CIS expression using lentivirus-mediated Cish shRNA (Table S6). Although three different Cish shRNAs (Cish shRNA 1, 2, and 3) were prepared, it was Cish shRNA 2 that most significantly reduced CIS expression at both mRNA and protein levels compared with the scrambled (Scr) shRNA (Fig. S3, I and J). Cish shRNA 2 was used for further study, and we indeed found that CIS knockdown restored the TSLP-induced phosphorylation of STAT5 in AMFR-deficient macrophages (Figs. 5 R and S3 K). Additionally, we established an automatic STAT5 activation system, in which IL-7R, TSLPR, STAT5, AMFR, and CIS were transiently expressed in HEK293T cells. We found that increased AMFR expression reduced the expression of CIS, accompanied by increased levels of the phosphorylated STAT5 (Figs. 5 S and S3 L). Taken together, these results suggest that AMFR likely promotes TSLP-induced GM-CSF production and STAT5 activation by downregulating the expression of CIS protein.
Knockdown of CIS restores OVA-induced asthmatic inflammation in myeloid-specific AMFR-deficient mice
To address the causal role of the augmented CIS expression in Amfr−/− macrophages in mediating their considerably diminished asthmatic inflammatory response in vivo, we conducted an additional macrophage adoptive transfer study. Clodronate liposome-treated, OVA-sensitized, recipient LysMCreAmfrfl/fl mice were i.t. injected with Scr shRNA– or Cish shRNA–treated Amfr−/− BMDMs, followed by OVA challenge as previously mentioned (Fig. 6 A). After 24 h of macrophage adoptive transfer, the CIS mRNA and protein levels in pulmonary macrophages were >50% lower in LysMCreAmfrfl/fl mice receiving CIS-knockdown Amfr−/− BMDMs compared with LysMCreAmfrfl/fl mice receiving control Amfr−/− BMDMs (Fig. S3, M and N). After OVA challenge, LysMCreAmfrfl/fl mice adoptively transferred with CIS-knockdown Amfr−/− macrophages suffered from aggravating OVA-induced lung tissue damage, with significantly increased cell number (Fig. 6 B), protein concentration (Fig. 6 C), and higher production of IgE (Fig. 6 D), IL-4, IL-5, and IL-13 (Fig. 6 E) compared with their LysMCreAmfrfl/fl counterparts adoptively transferred with control Amfr−/− macrophages. In agreement with this, LysMCreAmfrfl/fl mice adoptively transferred with CIS-knockdown Amfr−/− macrophages also exhibited more infiltrating inflammatory cells and increased glycogen accumulation compared with their LysMCreAmfrfl/fl counterparts adoptively transferred with control Amfr−/− macrophages (Fig. 6 F). Furthermore, lentivirus-mediated Cish shRNA significantly restored the expression of GM-CSF in both OVA-challenged LysMCreAmfrfl/fl mice in vivo (Fig. 6 G) and TSLP-induced Amfr−/− BMDMs in vitro (Fig. 6, H–J). Taken together, our results illustrate that AMFR modulates asthmatic inflammation and GM-CSF production, which is at least partially dependent on its effect on suppressing CIS expression in macrophages.
AMFR interacts with CIS
Next, we addressed the mechanisms by which the AMFR-induced inhibition of CIS expression mediated asthmatic inflammation. Because AMFR is considered an ER-resident E3 Ub ligase, and we found that AMFR deficiency enhanced TSLP-induced CIS accumulation (Fig. 5 Q), we hypothesized that AMFR deficiency may counteract the CIS Ub system. To test this, we first examined whether AMFR interacted with CIS. Our results showed that AMFR specifically associated with CIS (Fig. 7 A), but not with STAT5 isoform a or b, SCOS1, SOCS2, or SOCS3 (Fig. S5, A–E) in the HEK293T cell overexpression system. Additionally, the interaction between endogenous AMFR and CIS was enhanced upon TSLP stimulation (Fig. 7 B). Then, to map the specific interaction region of CIS with AMFR, we generated three AMFR mutants—AMFR ΔRING (RING finger motif deletion), AMFR ΔCUE (CUE domain deletion), AMFR ΔVIM (p97/VCP-interacting motif deletion)—and two CIS truncation mutants—CIS ΔSH2 (SH2 domain deletion) and CIS ΔSOCS (SOCS box deletion)—according to their functional motifs. As shown in Fig. 7, C and D, the interaction of AMFR with CIS was blocked in either AMFR ΔCUE mutant or CIS ΔSH2 mutant, thus indicating that the CUE domain in AMFR and the SH2 domain in CIS were indispensable for their interaction.
As AMFR has been reported to be located on the ER (Joshi et al., 2017), we next tried to determine the subcellular localization of CIS and AMFR by confocal microscopy assay. As shown in Fig. 7 E, CIS maintained at a very low level in resting BMDMs. Upon TSLP stimulation, CIS was upregulated and largely colocalized with AMFR. Moreover, CIS and AMFR were shown to be localized together using an ER-Tracker (an ER-specific dye) in TSLP activated BMDMs. In addition, although overexpression of AMFR (WT, AMFR ΔRING, or AMFR ΔVIM) and CIS (WT or CIS ΔSOCS) in HEK293T cells showed the colocalization of CIS and AMFR on ER, overexpressed AMFR ΔCUE or CIS ΔSH2 did not (Fig. 7, F and G). Collectively, our results demonstrate that the CUE domain of AMFR interacts with the SH2 domain of CIS, resulting in the generation of an AMFR-CIS complex on the ER.
AMFR regulates TSLP signaling pathway by promoting degradation and K48-linked polyubiquitination of CIS
Considering that AMFR regulated TSLP-induced CIS protein accumulation and interacted directly with CIS (Figs. 5 and 7), we next evaluated whether AMFR could regulate the degradation of CIS through the proteasome pathway. Hence, we transfected the same amount of CIS plasmid accompanied by different amounts of AMFR plasmid into HEK293T cells. CIS expression was substantially reduced with increased levels of AMFR, while the abundance of CIS was restored in the presence of the proteasome inhibitor MG132, which indicated that AMFR mediated CIS degradation via the Ub-proteasome system (Figs. 8 A and S5 F). We then studied the direct effect of AMFR on CIS polyubiquitination in vitro. To this purpose, the Myc-tagged CIS plasmid was cotransfected with the HA-tagged Ub and Flag-tagged AMFR plasmids into HEK293T cells. Our data revealed that overexpression of AMFR significantly induced CIS ubiquitination, whereas overexpression of three AMFR-truncated mutants failed to enhance CIS polyubiquitination in HEK293T cells. This is likely indicative of the RING finger motif, CUE domain, and p97/VCP-interacting motif being involved in the ubiquitination of CIS by AMFR (Fig. 8 B).
Next, we assessed AMFR-mediated polyubiquitination of CIS under physiological conditions. As shown in Fig. 8 C, stimulation with TSLP caused CIS ubiquitination in WT BMDMs (but not in AMFR-deficient BMDMs), suggesting an important role for AMFR in the ubiquitination of CIS downstream of the TSLP pathway. To unravel which polyubiquitin linkage on CIS was regulated by AMFR, plasmids for WT Ub (containing all seven lysine residues), sequential Ub substitution mutants (K6, K11, K27, K29, K33, K48, and K63, with only one of the seven lysine residues retained as lysine, and the other six replaced with arginine), CIS, and AMFR were transfected into HEK293T cells. The results demonstrated that AMFR significantly promoted K48-linked polyubiquitination of CIS (Fig. 8 D), Consistently, CIS could not be ubiquitinated when mutant Ub plasmid K48R (substitution of the lysine residue at position 48 with arginine) was transfected into this system (Fig. 8 E). These data indicate that AMFR mediates K48-linked polyubiquitination of CIS.
Finally, to determine the specific sites of AMFR-mediated ubiquitination in CIS, we identified all lysine sites (Lys59, Lys72, Lys98, Lys121, Lys188, and Lys208) in CIS and substituted them with arginine to create six single-site mutants (CIS K59R, K72R, K98R, K121R, K188R, and K208R). Although the K98R mutant located in SH2 domain could still bind to AMFR (Fig. S5 G), this mutation almost completely blocked AMFR-induced ubiquitination and degradation of CIS, suggesting that Lys98 was required for AMFR-mediated CIS ubiquitination (Fig. 8, F and G; and Fig. S5 H). Furthermore, the inhibitory effect of AMFR on CIS-reduced phosphorylation of STAT5 was impaired by the K98R mutation of CIS (Figs. 8 H and S5 I). In addition, GM-CSF production induced by TSLP was also hampered by overexpression of the K98R CIS mutant compared with CIS WT in Amfr+/+ BMDMs (Fig. 8, I–K).
In conclusion, Lys98 of CIS was essential for AMFR-mediated ubiquitination and degradation of CIS. Hence, our results reveal a modulatory role of AMFR in regulating TSLP-induced GM-CSF production, in which increased expression of AMFR promotes K48-linked ubiquitination and degradation of CIS.
Discussion
AMs are crucial to environmental allergen-induced airway inflammation in asthma. However, the precise molecular mechanisms of AMs mediating inflammatory immunity response in asthma remain speculative. In the present study, we report that AMFR, an E3 Ub ligase, was upregulated in AMs of allergic asthmatic mice. Through myeloid cell–restricted deletion of AMFR, we demonstrated that AMFR deficiency resulted in attenuated inflammatory and asthmatic responses via controlling AMs. Moreover, we found that AMFR was required for macrophage, eosinophil, and Th2 cell cross talk through regulating GM-SCF expression in AMs via Ub modification of TSLP signaling. Thus, our study offers a novel insight into how asthmatic inflammation is influenced by AMs, and how AMs or AM-derived cytokines could emerge as potential targets for intervening allergic asthma.
During allergic inflammation, the cytokines produced by epithelial cells or allergen-specific Th2 cells are largely held responsible for orchestrating the various features of asthma (Fahy, 2015). Previous studies have highlighted macrophages as effector cells downstream of Th2 cells via type 2 cytokines (Walker and McKenzie, 2018). Conversely, we identified eosinophils and Th2 cells as effector cells for AMs, probably through GM-CSF production. Particularly in the lung, GM-CSF has been implicated as a mediator in asthmatic pathogenesis (Schuijs et al., 2015). For example, GM-CSF has been shown to induce the recruitment, accumulation, activation, and migration of eosinophils and to promote a DC and T cell inflammatory circuit in GM-CSF receptor α-deficient (Csf2ra−/−) mice, with a reconstitution of normal AM compartment (Nobs et al., 2021). However, our data showed that AMFR deficiency could significantly decrease the production of cytokines in AMs in the asthmatic microenvironment.
Another interesting finding was that the production of GM-CSF in asthmatic AMs from LysMCreAmfrfl/fl was significantly diminished, while supplementing with GM-CSF restored the asthmatic symptoms, as well as Th2, and eosinophilic inflammation in OVA-induced allergic airway inflammation in LysMCreAmfrfl/fl mice. Thus, our results indicated that the regulatory effect of AMFR in asthma was mainly through regulating the release of AM-derived GM-CSF. A previous study reported that alveolar epithelial type 2 cell–derived GM-CSF was essential for the development and homeostasis of AMs (Gschwend et al., 2021). Our data showed no significant differences in macrophage maturation between LysMCreAmfrfl/fl mice and Amfrfl/fl mice (not depicted), which indicated that AM-derived GM-CSF was dispensable for macrophage development in the lung but essential for mediating the cross talk between AMs and eosinophils and Th2 cells as a tissue-specific modulator in a paracrine manner.
Ubiquitination is an important physiological pathway that mediates numerous biological processes (Hu and Sun, 2016). Although it is involved in inflammation through the degradation of various target proteins participating in intracellular signaling transduction, gene expression, antigen receptor cross-linking, and cytokine receptors, among others (Jiang and Chen, 2011; Liu et al., 2013), the role of the Ub pathway in AMs in asthma has not been reported to date. Here, we identified that E3 Ub ligase AMFR was upregulated in AMs from asthmatic mice. As a membrane-bound protein, AMFR was initially identified as a cell surface receptor for cytokines such as autocrine motility factor (AMF) and CCL1, which participates in establishing interaction between a cell and its external environment (Fairbank et al., 2009; Liu et al., 2021). In addition, subsequent studies revealed that apart from its presence over the cell surface, AMFR was also distributed throughout the cytoplasm in vesicular and tubular structures, especially on ER membranes (Wang et al., 2014). The ER-located AMFR acted as an E3 Ub ligase involved in mediating the ERAD pathway (Fang et al., 2001). In our study, we found that AMFR was mainly located in the ER, and it was shown to promote TSLP-induced phosphorylation of STAT5 through recruiting CIS to ER for ubiquitination and degradation. Thus, combined with a previous study that showed the ER-located AMFR to recruit STING (stimulator of interferon gene) for polyubiquitination (Wang et al., 2014), we think AMFR is more likely an ER-resident E3 Ub ligase that regulates the function of macrophages, and its cell surface function as receptor for AMF and CCL1 is more likely concentrated on cancer cells and fibroblasts. Collectively, our results linked the Ub pathway to the function of AMs in the development and exacerbation of asthma. Therefore, AMFR expression in macrophages could be used as a clinical prognostic biomarker of asthma development and progression, and to evaluate the risk of asthma. Furthermore, accurate macrophage modifiers targeting AMFR may provide a new direction for allergic disease therapies in the future.
Importantly, we identified the TSLP signaling regulator CIS as a checkpoint controller for AMFR function in macrophages. TSLP is an alarmin cytokine that plays a major role in the pathology of asthma (Al-Shami et al., 2005). Drugs that target TSLP and TSLP-mediated signaling, such as tezepelumab, a humanized anti-TSLP mAb, have been shown to improve lung function compared with placebo in asthmatic patients (Corren et al., 2017). Here, we found that TSLP significantly induced GM-CSF expression in macrophages, and that AMFR deficiency led to decreased TSLP-induced GM-CSF expression, with specifically enhanced expression of CIS. A member of the SOCS family, CIS has been reported to act as a negative-feedback inhibitor of TLSP signaling (Isaksen et al., 1999; Palmer and Restifo, 2009). It is demonstrated that TSLP induces a rapid, but transient, upregulation of CIS (Isaksen et al., 1999), but the degradation mechanism has never been reported. In our study, we found that AMFR directly bound to the SH2 domain of CIS in a CUE domain–dependent manner. Furthermore, Lys98 of CIS was further identified as the site of ubiquitination. Thus, our findings fundamentally showed that AMFR promoted GM-CSF production in macrophages by degradation of CIS but not STAT5, SOCS1, SOCS2, or SOCS3. As CIS is also involved in the intracellular cytokine signal cascades such as IL-2, IL-3, and IL-15 (Delconte et al., 2016; Yang et al., 2013), it is worthwhile to explore whether AMFR also modulates the degradation of CIS in these signalings in the future.
In conclusion, our results demonstrate that AMFR binds to CIS and regulates ubiquitination of CIS, thereby fine-tuning TSLP-STAT5 signaling in AMs, which contributes to the development of Th2 response, accumulation of eosinophils, and promotion of allergic airway inflammation (Fig. 9).
Materials and methods
Mice
Myeloid-specific AMFR-deficient (LysMCreAmfrfl/fl) mice were generated by breeding Lysozyme M-Cre mice (Jackson Laboratory) with Amfrfl/fl mice (clone B000405; KOMP Repository). Cre-negative Amfrfl/fl littermates were used as controls. Primers for genotyping are shown in Table S4. All mice were kept in pathogen-free facilities at the Shanghai Jiao Tong University (Shanghai, China). All animal experiments were approved by the Animal Care and Use Committee of Shanghai Jiao Tong University and were performed according to “Animal Management Regulations” (revised 2017) formulated by the National Science and Technology Commission.
Reagents
OVA (A5503), papain (76216), chitin (C9752), collagenase D (11088866001), and DNase I (10104159001) were obtained from Sigma-Aldrich. The Imject Alum adjuvant (77161) and ER-TrackerTM Blue-White DPX (E12353) were purchased from Thermo Fisher Scientific. Clodronate liposomes (CP-005-005) were purchased from Liposoma. The recombinant murine (555-TS) and human (1398-TS) TSLP cytokines were purchased from R&D. Recombinant murine GM-CSF (315-03) and M-CSF (315-02) were from PeproTech. The anti-AMFR (ab76841) antibody was obtained from Abcam. The anti-CIS antibody (sc-166326) was obtained from Santa Cruz Biotechnology. The anti-CD68 antibody (14-0681-80) was purchased from Invitrogen Thermo Fisher Scientific. Antibodies for Myc-Tag (2272S and 2276S), Flag-Tag (14793S), HA-Tag (3724S), β-actin (8457S), Ub (3936S), STAT5 (94205S), phospho-STAT5 (9351L), phospho-JAK1 (74129T), JAK1 (3344T), phospho-JAK2 (8082T), JAK2, (3230T), SOCS1 (3950T), SOCS2 (2779P), SOCS3 (2932P), Alexa Fluor 594 anti-mouse IgG (8890S), and Alexa Fluor 488 anti-rabbit IgG (4412S) were obtained from Cell Signaling Technology. The secondary antibodies peroxidase-conjugated anti-rabbit (111-035-003) and anti-mouse (115-035-003) were purchased from Jackson ImmunoResearch Laboratories. The flow cytometry antibodies, including APC anti-mouse CD11c (117310), FITC anti-mouse Siglec-F (155504), PE anti-mouse Siglec-F (155506), APC anti-mouse/human CD11b (101212), PE/Cyanine7 anti-mouse CD45 (103114), PerCP/Cyanine5.5 anti-mouse CD64 (139307), APC/Fire 750 anti-mouse Ly-6G (127652), Brilliant Violet 650 anti-mouse F4/80 (123149), Brilliant Violet 421 anti-mouse/human CD11b (101235), FITC anti-mouse I-A/I-E (MHC class II; 107605), PE anti-human GM-CSF (502305), and PE/Cyanine7 anti-mouse GM-CSF (505411), were from BioLegend. The BCA protein assay kit (P0012S) and DAPI (C1002) were obtained from Beyotime.
Cell culture and differentiation
BMDMs were isolated from WT or AMFR knockout C57BL/6 mice as described previously (Nie et al., 2017). Briefly, bone marrow cells were isolated from femurs and tibias and maintained in DMEM (Gibco) with 10 ng/ml recombinant mouse M-CSF for 5–7 d. The human embryonic kidney cell line HEK293T cells and human cervical carcinoma HeLa cell line from ATCC were cultured in DMEM or RPMI-1640 (Gibco) supplemented with 10% FBS (Gibco) and 1% penicillin/streptomycin (Yeasen Biotech). The human monocytic THP-1 cells from ATCC were maintained in RPMI-1640 and differentiated to macrophages by incubation with 100 ng/ml PMA (Sigma-Aldrich) for 24 h. Human PBMCs were isolated from healthy volunteers through gradient centrifugation using Ficoll-Hypaque (Amersham Bioscience) according to the manufacturer’s protocol. All cells were kept in a humidified cell culture incubator at 37°C with 5% CO2. To isolate pulmonary macrophages, mice lungs were perfused with sterile PBS, after which lung lobes were excised and digested using collagenase D (1.0 mg/ml) and DNase I (50 U/ml) as previously described (Nie et al., 2017). Cells were left to adhere for 1 h in serum-free medium, and nonadherent cells (such as lymphocytes) were washed away. Macrophages were lysed in radioimmunoprecipitation assay buffer for protein analysis or in TRIzol for mRNA detection.
Animal models
For the OVA-induced asthma model, female mice (6–8 wk) were sensitized by an i.p. injection of 75 μg OVA emulsified in 2 mg of Imject Alum adjuvant in a total volume of 200 μl on days 0 and 10. On days 21, 22, and 23, mice were challenged with OVA (50 μg in 40 μl PBS) i.t. under pentobarbital sodium anesthesia. Mice were sacrificed on day 25, and peripheral blood, BALF, and lung tissues were collected for further studies. In certain experiments, we administered GM-CSF i.t. (0.4 μg, together with 75 μg OVA in 40 μl PBS) to sensitized LysMCreAmfrfl/fl mice (days 21, 22, and 23). For the papain model, female mice (6–8 wk) received 30 μg papain in 40 μl PBS i.t. for three consecutive days and were sacrificed on day 7. For the chitin-induced eosinophil infiltrating model, mice were subjected to i.t. injection of 10 μg chitin alone or combined with 0.4 μg GM-CSF in 40 μl PBS. After 48 h, the mice were euthanized, and samples were collected. At least five mice were in each group of each experiment, and the control mice were treated with sterile PBS without OVA, papain, chitin, or GM-CSF.
AM adoptive transfer
Adoptive transfer of AMs was performed as previously reported (Miki et al., 2021; Qian et al., 2015). For in vivo deletion of macrophages in lung tissues, mice were sensitized with OVA as described above and treated with 40 μl of clodronate liposome i.t. for two successive days (days 18 and 19). For the AM adoptive transfer study, AMs derived from WT or AMFR knockout mice were then transferred by i.t. injection into the lungs of clodronate liposome-treated and OVA-sensitized WT mice at a density of 5 × 105 cells/mouse (40 μl) on day 20. 24 h after AM delivery, the mice were i.t. challenged with OVA for three days (days 21, 22, and 23). On day 25, the mice were sacrificed to analyze allergic asthmatic inflammation (Fig. 3 A).
CIS knockdown in vivo
Similarly, for in vivo knockdown of CIS in mice lung macrophages, OVA-sensitized recipient LysMcreAmfrfl/fl mice with clodronate liposome i.t. treatment received i.t. Amfr−/− BMDMs that were infected with either Scr shRNA or Cish shRNA at a density of 5 × 105 cells/mouse (40 μl) on day 20. 24 h after macrophage delivery, the mice were i.t. challenged with OVA for 3 d (days 21, 22, and 23). On day 25, the mice were sacrificed to analyze allergic asthmatic inflammation (Fig. 6 A).
Flow cytometry assay and cell sorting
Cells were incubated with Fc blocking anti-mouse CD16/32 antibody (BD Bioscience) before staining. Cells were incubated with the flow antibodies for 45 min at 4°C for surface staining. For intracellular staining, cells were stimulated with the Cell Activation Cocktail (423304; BioLegend) for 6 h before blocking. Cells were surface stained, fixed, and permeabilized using commercial kits (420801 and 421002; BioLegend), as well as stained using anti-human or anti-mouse GM-CSF Ab. All samples were subjected to flow cytometry (LSRFortessa TM X-20; BD Bioscience), and data were analyzed using FlowJo software. For AM sorting, cells were obtained from the BALF and stained with anti-mouse CD11c and anti-mouse Siglec-F Abs. The AMs (high CD11c and Siglec-F expression) were then sorted through the flow cytometer (BD & FACS Aria III). To sort cells from lung tissues, lungs were perfused with sterile PBS, after which lung lobes were excised and digested using collagenase D (1.0 mg/ml) and DNase I (50 U/ml) through Miltenyi Biotec gentleMACS Octo Dissociator with Heaters, following the 37C-m-LDK-1 program (Miltenyi Biotec). Digested lung tissues were passed through 40-μm cell strainers to obtain a single-cell suspension. After lysis of RBCs, cells were stained with indicated combinations of antibodies and sorted as previously described. Dead cells were excluded by staining with Zombie UV Fixable Viability Kit (423108; BioLegend). Each cell lineage was identified as follows: AMs, CD45+CD64+ F4/80+CD11c+Siglec-F+CD11b−; IMs, CD45+CD64+F4/80+CD11c−Siglec-F−CD11b+; monocytes (Mono), CD45+CD64±CD11b+F4/80low; neutrophils (Neu), CD45+CD64−Ly6G+CD11b+; eosinophils (Eos), CD45+CD64−CD11c−Siglec-F+; and DCs, CD45+CD64−Siglec-F−MHC II+.
RNA isolation and sequencing
Total RNA was isolated using TRIzol reagent according to the manufacturer’s instructions. RNA integrity was evaluated using an Agilent 2100 Bioanalyzer (Agilent Technologies). The libraries were established using TruSeq Stranded mRNA LT Sample Prep Kit (Illumina). RNA-seq and analysis were performed by OE Biotech Co.
Immunoprecipitation and Western blot analysis
Assays were conducted as previously reported (Liang et al., 2020). Cells were lysed in radioimmunoprecipitation assay buffer (Beyotime Biotechnology) supplemented with a protease inhibitor cocktail (Sigma-Aldrich). Cell lysates were then centrifuged at 4°C, and the supernatants were collected as extracted protein. These extracts were incubated with the Protein G Agarose beads (Millipore) for 1 h to remove nonspecific binding protein. Afterward, protein extracts were incubated overnight with protein A/G agarose beads along with the antibody, in constant rotation at 4°C. The immune complex was then washed and subjected to immunoblot analysis. For Western blot, proteins were transferred to a nitrocellulose membrane (GE Healthcare Bio-Science). After incubation with primary and secondary antibodies, chemiluminescence of blots was developed using an ECL detection kit (Thermo Fisher Scientific) and detected by the ChemiDoc XRS+ from Bio-Rad. Band intensity was quantified by a densitometric analysis using ImageJ software (National Institutes of Health).
Immunofluorescence staining
Cells were fixed in 4% buffered paraformaldehyde and permeabilized in 0.1% Triton X-100 (Sigma-Aldrich). Subsequently, cells were blocked with 1% BSA (Sigma-Aldrich) and incubated with primary antibodies overnight at 4°C, after which the secondary antibodies (Alexa Flour 488–conjugated anti-rabbit and Alexa Flour 594–conjugated anti-mouse) were applied. The cell nuclei and ER were stained with DAPI and ER-tracker, respectively. Images were captured (63× objective) using the Leica Microsystems CMS GmbH Am Friedensplatz confocal laser scanning microscope (TSC SP8; Leica).
Plasmid construction
The cDNA of AMFR, CIS, SOCS1, SOCS2, SOCS3, STAT5a/b, TSLPR, and IL-7R were obtained using standard PCR techniques from BMDMs or mouse lung tissues and inserted into pcDNA3.1-Flag, pcDNA3.1-Myc, or pcDNA3.1-HA eukaryotic expression vectors as reported previously (Zhu et al., 2017). Plasmid encoding Ub was a gift from Prof. Baoxue Ge (Shanghai Tongji University, China). Truncated mutant vectors AMFR ΔRING finger motif, AMFR ΔCUE domain, AMFR p97/ΔVCP-interacting motif, CIS ΔSH2 domain, CIS ΔSOCS box, CIS-K59R, CIS-K72R, CIS-K98R, CIS-K121R, CIS-K188R, CIS-K208R, Ub-K6, Ub-K11, Ub-K27, Ub-K29, Ub-K33, Ub-K48, Ub-K63, and Ub-K48R were constructed using the KOD-Plus-Mutagenesis Kit (SMK-101; Toyobo) following manufacturer’s instructions. The cDNA encoding Myc-tagged CIS (WT and K98R) was subcloned into the lentivirus plasmid pGMLV-CMV-PGK-Puro (Genomeditech). Plasmids encoding all plasmid DNAs for transfection were extracted with Favorprep plasmid Extraction Mini kits (Favorgen). All constructs were confirmed by sequencing.
Lentiviral constructs and transduction
The lentiviruses carrying shRNA targeting AMFR or CIS were purchased from Genomeditech. The shRNA sequences used are shown in Table S6. The recombinant lentiviruses were amplified, purified, and stored as described. For lentivirus transduction, BMDMs, THP-1 cells, or PBMCs were incubated with lentiviral supernatants and polybrene (TR1003; Sigma-Aldrich). After 48 h, cells were lysed to confirm knockdown efficiency. In addition, transfected cells were stimulated with different treatments for further experiments.
qRT-PCR
Total RNA was isolated from tissues or cells using TRIzol reagent (Invitrogen) and was reverse transcribed to cDNA using ReverTra Ace qPCR RT kit (Toyobo) as reported (Wu et al., 2018). Gene-specific qRT-PCR was performed using primers and probes from SYBR Green Real-time PCR Master Mix with the StepOne Plus system (Thermo Fisher Scientific). The results were normalized against GAPDH expression. The primer sequences are shown in Table S5. The ΔΔCt method was used to calculate mRNA levels compared with the control group.
ELISA
The concentrations of IL-4 (M4000B), IL-5 (M5000), and IL-13 (M1300CB) in BALF were measured by ELISA, according to the manufacturer’s protocols (R&D Systems). Total IgE was measured in serum samples using a mouse uncoated ELISA Kit (88-50460-86; eBioscience), in accordance with the manufacturer’s instructions.
Histopathology assay
Lung tissues were fixed in 4% paraformaldehyde, embedded in paraffin, excised into 5-μm sections, and placed on adhesion microscope slides. After being deparaffinized and dehydrated, sections were stained using H&E and PAS to assess cell infiltration and mucus production. For immunofluorescence and immunohistochemical analyses, the paraffin-embedded lung sections were deparaffinized using dimethylbenzene. Antigen retrieval was achieved using EDTA, after which sections were incubated with anti-AMFR and anti-CD68 antibodies (both 1:100) at 4°C overnight. Images were captured using the Pannoramic Scanner (Pannoramic DESK, P-MIDI, P250, P1000; 3D HISTECH; Hungary).
Statistical analysis
Data are presented as mean ± SD (n ≥ 3). One- or two-way ANOVA or Student’s t test was performed for multiple comparisons as necessary. The criterion of statistical significance was P < 0.05, and symbols indicate P values as follows: *, P < 0.05; **, P < 0.01; ***, P < 0.001; ****, P < 0.0001. Statistical analyses of the data were conducted with GraphPad Prism 5 software.
Online supplemental material
Fig. S1 shows sorting strategy of AMs, IMs, monocytes, neutrophils, eosinophils, and DCs and GO enrichment analysis of DEGs in OVA- and papain-induced models. Fig. S2 shows generation and identification of myeloid-specific AMFR-deficient (LysMCreAmfrfl/fl) mice. Fig. S3 shows that AMFR is required for TSLP signaling. Fig. S4 shows that supplementing with GM-CSF restores chitin-induced eosinophil migration in LysMCreAmfrfl/fl mice. Fig. S5 shows that AMFR promotes the degradation of CIS through proteasome pathway. Table S1 shows DEGs in the OVA vs. PBS group. Table S2 shows DEGs in the papain vs. PBS group. Table S3 shows 205 E3 Ub ligases genes in the GO database. Table S4 shows primers and probes used for identification of myeloid-specific AMFR-deficient (LysMCreAmfrfl/fl) mice. Table S5 shows primers and probes used for qRT-PCR. Table S6 shows primers and probes used for RNAi.
Data availability
The RNA-seq data have been deposited in the National Center for Biotechnology Information Sequence Read Archive database under the accession code SRP332634. Other data that support the findings of this study are available within the article and its supplemental tables and figures.
Acknowledgments
This work was supported by grants from the National Natural Science Foundation of China (81973329, 82073858, 82173821, 81773741), Natural Science Foundation of Shanghai (21ZR1432700), and Shanghai Jiao Tong University Scientific and Technological Innovation Funds (19X160010005).
Author contributions: L. Sun and F. Qian conceived the study. H. Zhang, R. Wei, X. Yang, L. Xu, H. Jiang, M. Li, H. Zhang, and Z. Chen designed, performed, and interpreted experimental data. H. Jiang supported FACS analysis. L. Sun, F. Qian, and H. Zhang wrote the paper. All authors read and approved the final manuscript.
References
Author notes
L. Sun and F. Qian contributed equally to this paper.
Disclosures: The authors declare no competing financial interests.







