Nucleostemin (NS) is a nucleolar GTP-binding protein that was first identified in neural stem cells, the functions of which remain poorly understood. Here, we report that NS is required for mouse embryogenesis to reach blastulation, maintenance of embryonic stem cell (ESC) self-renewal, and mammary epithelial cell (MEC) reprogramming to induced pluripotent stem (iPS) cells. Ectopic NS also cooperates with OCT4 and SOX2 to reprogram MECs and mouse embryonic fibroblasts to iPS cells. NS promotes ESC self-renewal by sustaining rapid transit through the G1 phase of the cell cycle. Depletion of NS in ESCs retards transit through G1 and induces gene expression changes and morphological differentiation through a mechanism that involves the MEK/ERK protein kinases and that is active only during a protracted G1. Suppression of cell cycle inhibitors mitigates these effects. Our results implicate NS in the maintenance of ESC self-renewal, demonstrate the importance of rapid transit through G1 for this process, and expand the known classes of reprogramming factors.
Introduction
The nucleostemin gene (Ns, also known as Gnl3) was discovered during a search for genes that are preferentially expressed in neural stem cells (Tsai and McKay, 2002). Ns encodes a GTP binding protein (NS) that resides principally in the nucleolus (Tsai and McKay, 2002), but can apparently shuttle to and from the nucleoplasm in response to various cues (Meng et al., 2008). The biological function of NS is far from clear. In particular, it is not known whether the protein plays a specific role in stem cells. We sought to determine the role of Ns in the production and maintenance of embryonic stem cells (ESCs). To this end, we performed a detailed examination of early embryogenesis in the absence of Ns, depleted NS from ESCs in vitro, and tested the ability of Ns to participate in the reprogramming of differentiated somatic cells to induced pluripotent stem (iPS) cells. The results implicate Ns in the maintenance of ESC self-renewal, suggest a mechanism by which Ns might sustain self-renewal, demonstrate the importance of rapid transit through G1 to the preservation of self-renewal by ESCs, and expand the known classes of reprogramming factors.
Results
Ns is essential for the transition from morula to blastocyst
We used a clonal line of ESCs with a well-characterized gene trap insertion to develop a mouse strain that is null for Ns and, instead, expresses β-galactosidase (β-gal) under the control of the Ns regulatory elements (Fig. S1 A). We affirmed the null genotype by analyzing the topography of the gene trap insertion in the Ns locus (Fig. S1 B) and the anticipated effects on expression of NS protein in heterozygous embryos (Fig. S1 C) and Ns RNA in homozygous nulls (Fig. S1 D). By using β-gal activity as a surrogate indicator for zygotic Ns expression, we detected weak expression as early as the two-cell embryonic stage, and vigorous expression in morulae and blastocysts (Fig. 1 A). The expression of Ns at the two-cell stage was also detectable by quantitative real-time PCR (QPCR) analysis (unpublished data). In agreement with previous reports (Beekman et al., 2006; Zhu et al., 2006), the absence of Ns in homozygous null mice (Ns βgeo/βgeo, hereafter Ns−/−) resulted in early embryonic lethality (Fig. S1 E).
To better understand the events contributing to the lethality in Ns−/− embryos, we assessed preimplantation embryos from Ns+/− intercrosses. E3.5 stage Ns+/+ and Ns+/− blastocysts contained a discernable inner cell mass (ICM), outer trophectoderm (TE) cell layer, and blastocoel cavity (Fig. 1 B). In contrast, the E3.5 Ns−/− embryos appeared developmentally delayed, resembled morulae, and exhibited various degrees of morphological degeneration (Fig. 1 B). We enlarged upon these observations by using in vitro embryo culture. Ns−/− embryos isolated at the 2- to 4-cell stage reached compaction, but then degenerated without having blastulated (Fig. 1 C). Littermate wild-type controls developed appropriately into blastocysts (Fig. 1 C). In outgrowth cultures of E3.5 embryos, we found that Ns−/− mutants also gradually degenerated and produced nothing resembling the ICM or TE (Fig. 1 D). In addition, BrdU incorporation and TUNEL staining demonstrated a decrease in proliferation and a concomitant increase in apoptosis in E3.5 stage Ns−/− embryos (Fig. 1, E and F, respectively), correlating with the failure of Ns−/− embryos to develop into blastocysts and the subsequent death of the embryos. Collectively, these data indicate that the early death of Ns−/− embryos can be attributed to failure of the morula to survive beyond compaction. Ns heterozygous embryos were indistinguishable from wild-type controls (Fig. S1, F–I) and heterozygous mice were normal in gross appearance and were fertile (unpublished data). Our observations are consistent with a previous report that homozygous Ns-null mice abort embryogenesis before blastulation (Zhu et al., 2006).
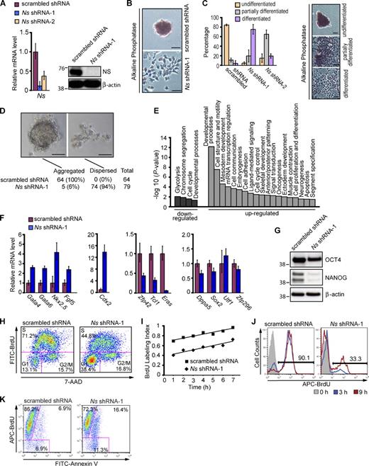
Ns is necessary for the maintenance of ESC self-renewal
We next turned our attention to the role of Ns in ESCs. Because no cells of the ICM or later stage embryos could be obtained with Ns−/− mice, we studied mouse ESCs in which we depleted NS by the use of RNA interference. We tested 10 different short hairpin RNA (shRNA) expression constructs or small interfering RNA oligonucleotides that specifically target different regions of the Ns transcript. One shRNA (shRNA-1) reduced Ns expression to nearly undetectable levels in Western blot analysis and to <10% of controls with scrambled shRNA by QPCR analysis of Ns RNA (Fig. 2 A). By 4 d after transfection, NS knockdown (KD) cells had become flat, and had lost the colony morphology and strong alkaline phosphatase (AP) staining that are typical of ESCs (Fig. 2, B and C), suggesting that the cells had initiated differentiation in response to the depletion of NS. Consistent with the changes in morphology, NS KD cells had a defect in the formation of embryoid bodies (EBs), a distinct characteristic of ESCs (Fig. 2 D). When placed in hanging drop cultures, control ESCs formed EBs in almost every drop within 24 h, whereas NS KD cells generally remained dispersed. The few EBs that formed from ESCs subjected to NS KD were much smaller than controls after 3 d of culture (unpublished data). The response of ESCs to KD of NS could not be attributed to off-target effects of the shRNA (Fig. S2).
To characterize further the extent to which ESCs differentiated in response to depletion of NS, we compared the gene expression profile of NS KD cells that had been subjected to Ns shRNA-1 with that of ESCs expressing scrambled shRNA 4 d after transfection of the shRNAs. Out of the 41,174 probe sets examined in genome-wide expression profiling, 1,935 genes were differentially expressed, including 1,122 up-regulated genes and 813 down-regulated genes in NS KD cells (adjusted P < 0.05; Tables S1 and S2). Among 386 genes with at least fourfold change, down-regulated genes were enriched for cell cycle regulators and metabolic genes, whereas up-regulated genes were enriched for several categories related to embryogenesis and lineage commitment (Fig. 2 E and Table 1), consistent with the differentiated phenotype of NS KD cells. The activation of representative markers for multiple somatic lineages and down-regulation of ESC markers was also confirmed by QPCR analysis (Fig. 2 F and Table S2). Up-regulated genes included Gata4, Gata6, and Sox17 (endoderm); Nkx2.5, T, and Msx1 (mesoderm); Fgf5, Ednra, and Gap43 (ectoderm); and Cdx2, Krt8, and Krt18 (TE). Down-regulated genes included archetypal molecular markers for ESCs, such as Zfp42, Tcl1, and Eras measured as mRNA (Fig. 2 F and Table S2), and Nanog measured as protein (Fig. 2 G). The reduction in Oct4 expression after NS KD was less than that of Nanog (Fig. 2 G). The residual expression of Oct4 after KD of NS in ESCs is consistent with recent reports that Oct4 expression is not restricted to undifferentiated ESCs (Fazzio et al., 2008; Thomson et al., 2011; Yang et al., 2011). Similarly, the levels of mRNAs for the ESC markers Dppa5, Sox2, Utf1, and Zfp296 changed by less than twofold (Fig. 2 F, right-hand panel). Thus, KD of NS shifted the transcriptional program of ESCs in the direction of differentiation, but the shift was not complete.
We conclude that Ns is essential for the maintenance of ESC self-renewal. The mixed nature of the transcriptional program elicited by NS KD suggests that the cells progressed to an intermediate state of differentiation, similar to that reported previously in response to KD of other ESC maintenance genes (Fazzio et al., 2008). A recent report implicates another nucleolar protein, nucleolin, in the maintenance of ESC self-renewal (Yang et al., 2011).
Ns contributes to the maintenance of ESC self-renewal by sustaining rapid transit through the G1 phase of the cell cycle
Cells generally make the decision to self-renew, differentiate, or die during the G1 phase of the cell division cycle (Massagué, 2004). The cell cycle of mouse ESCs differs from that of somatic cells by having an abbreviated G1 phase, constitutively active cyclin E–Cdk2, and virtually undetectable cyclin D–Cdk4 activity (Savatier et al., 1996; Stead et al., 2002). It has been proposed that brevity of the G1 phase is essential to the maintenance of ESC self-renewal (Orford and Scadden, 2008; Singh and Dalton, 2009). We explored this possibility by analyzing changes in the cell cycle elicited by Ns shRNA-1 in ESCs. Notably, KD of NS elicited an increase in the G1 population and a concomitant decrease in the percentage of S-phase cells (Fig. 2 H). This might indicate either prolongation of the G1 phase or cell cycle arrest in the G1 phase. We explored these possibilities in three ways. First, we used cumulative BrdU labeling to demonstrate that KD of NS in ESCs increased the combined time spent in the G2, M, and G1 phases by twofold compared with controls with scrambled shRNA (∼8 h for control transfectants vs. ∼16.5 h for NS KD cells; Fig. 2 I). Second, after being synchronized at the G2/M transition and then released from the cycle arrest, NS KD cells progressed into S phase in a delayed manner in comparison with control transfectants (Fig. 2 J). Third, 4 d after depletion of NS we labeled cells with BrdU for 22 h, which is roughly the time required for two cell divisions by normal mouse ESCs. We found that ∼90% of NS KD cells were able to progress into S phase during the BrdU labeling period (Fig. 2 K). We conclude that the increased population of cells in the G1 phase resulted from elongation of G1 rather than arrest of the cycle, although it is conceivable that the cells might also pause in a G0-like state during their transit of G1. Ns has been implicated previously in the proliferation of ESCs (Nomura et al., 2009), but the restructuring of the cell cycle effected by NS KD described here has not been reported previously. Ns is required for the survival of both somatic and pluripotent cells (Tsai and McKay, 2002; Nomura et al., 2009). Accordingly, we found that KD of NS in ESCs increased apoptosis (Fig. 2 K; unpublished data).
In an effort to explain the reconfiguration of the cell cycle elicited by NS KD, we used QPCR to analyze the expression of cell cycle regulators in NS KD cells. Expression of p107 (Rbl1) and p130 (Rbl2) was not affected by the depletion of NS (Fig. 3 A). In contrast, there was decreased expression of Ccne1 (cyclin-E) and up-regulation of inhibitors of the cyclin E–Cdk2 complex, including p21 (Cdkn1a), p27 (Cdkn1b), Rb1, and Lats2 (Fig. 3 A); these changes suggest a decrease in cyclin E–Cdk2 activity. Expression of p21 was also elevated in Ns-null embryos (Fig. S1 D). Consistent with a fundamental change in the cell cycle control of NS KD cells, we also observed up-regulation of Cdkn2a and Cdkn2b (Fig. 3 A), both members of the INK/ARF family that repress the activity of cyclin D–Cdk4/6 complexes and are thought to be associated with lineage specification during development (Zindy et al., 1997; Faast et al., 2004). In summary, the findings with cell cycle regulators in NS KD cells are in accord with the loss of the characteristic cell cycle structure of ESCs and the differentiated phenotype of the cells.
We next examined whether impedance to the G1/S transition of ESCs played any causal role in the loss of self-renewal elicited by KD of NS. We used shRNAs to co-deplete cell cycle inhibitors with NS (Fig. 3, A and E), then examined the effect of the co-depletions on the response of ESCs to the KD of NS (Fig. 4). In each instance, the co-depletions returned the respective inhibitors to or below the constitutive level observed in the absence of NS KD (defined by treatment with scrambled shRNA alone), without affecting the KD of NS (Fig. 3, A and E). KDs of either p21, p27, or RB1 did not affect the levels of the other two inhibitors (Fig. 3, B–D). Remarkably, co-depletion of either p21, p27, or RB1 with NS substantially impeded the differentiation that would normally result from depletion of NS. 4 d after any of the co-depletions, ESC self-renewal appeared to have been at least partially rescued (Fig. 4, A–E). The rescue was apparent in colony morphology and AP staining (Fig. 4, A and B). The extent of rescue for the cell cycle varied among the several KDs of cycle inhibitors, but was virtually complete with the KD of p21 (Fig. 4 C).
The transcriptional response to co-depletions was mixed. Expression of several markers for differentiation, including Ednra (ectoderm), T and Msx1 (mesoderm), and Krt18 and Eomes (TE), was restored to their normal low levels in ESCs by the KD of p21 or Rb1 (Fig. 4 D). On the other hand, there was persistent up-regulation of the differentiation marker Gata4 (endoderm), reduced yet still elevated expression of the differentiation markers Nkx2.5 (mesoderm) and Cdx2 (TE), and increased but still relatively low expression of the ESC markers Tcl1, Eras, and Zfp42 (Fig. 4 E), leading us to conclude that the effect of NS KD had not been completely reversed. Even simultaneous depletion of p21, p27, and RB1 failed to fully reverse either the induction of Gata4, Nkx2.5, and Cdx2 or the repression of Tcl1, Eras, and Zfp42 elicited by NS KD (Fig. 4 E). These results raise the possibility that restraining the expression of cell cycle inhibitors is not the sole manner in which Ns influences ESC identity. Nevertheless, it appears that mitigation of the S-phase entry block imposed by NS KD can substantially prevent the loss of ESC self-renewal. We conclude that Ns contributes to the undifferentiated state of ESCs, at least in part by sustaining rapid transit through G1, and that elongation of G1 contributes to the differentiation of ESCs elicited by NS KD.
It has been suggested that prolongation of G1 creates a “window of opportunity” that allows ESCs to respond to signals responsible for differentiation (Orford and Scadden, 2008; Singh and Dalton, 2009). A major example of these signals is provided by a pathway that includes the protein kinases MEK and ERK (Burdon et al., 1999; Kunath et al., 2007; Stavridis et al., 2007). Pharmacological inhibition of MEK can sustain the self-renewal of ESCs in the absence of otherwise essential external factors if glycogen synthase kinase-3 (GSK3) is also inhibited (Ying et al., 2008). We hypothesized that inhibition of these two kinases might counter the effect of NS KD on ESCs. We tested this hypothesis by using inhibitors of MEK (PD0325901, or PD) and GSK3 (CHIR99021, or CH), applying them either separately or together to ESCs that had been transfected with Ns shRNA-1 (Fig. 5). The inhibitor treatments were performed with the cells in conventional ESC media supplemented with serum and leukemia inhibitory factor (LIF). The KD of NS was roughly 90% in all three instances (unpublished data).
When applied separately, PD partially blocked differentiation, whereas the effect of CH was marginal (Fig. 5, A and B). In contrast, a combination of the two inhibitors (PD/CH) greatly impeded the differentiation of ESCs normally elicited by KD of NS (Fig. 5, A and B). By 4 d after NS KD, cells treated with PD/CH largely maintained ESC-like colony morphology and strong AP staining, although many of the colonies appeared relatively flat, had rough edges indicative of differentiation, and lacked the dome shape with well-defined borders that is characteristic of undifferentiated ESC colonies (Fig. 5, A and B). The activity of the MEK/ERK pathway in these experiments was evaluated by assessing the phosphorylated (activated) forms of ERK (Fig. 5 C). In the absence of inhibitors, roughly equivalent basal levels of activated ERK were readily detected in ESCs transfected with either scrambled shRNA or Ns shRNA-1. Treatment with either PD/CH or PD alone greatly reduced the phospho-ERK levels, whereas application of CH alone had no effect. Thus, the activity of ERK was essential for differentiation, but was effective only after depletion of NS and the ensuing prolongation of G1. These findings are consistent with the possibility that the prolongation of G1 in response to KD of NS creates a window of opportunity that allows ESCs to respond to the signaling.
Intrinsic Ns is required for the reprogramming of somatic cells to pluripotency by ectopic factors
Having found that Ns is essential for the maintenance of ESC self-renewal, we asked whether Ns might play a role in the reprogramming of somatic cells to iPS cells. We chose female adult mammary epithelial cells (MECs) for study, with the hope that successful reprogramming of these cells would prove useful in future studies of both the normal and diseased breast. It has been reported recently that MECs can be reprogrammed to iPS cells by retroviral transduction of OCT4, SOX2, MYC, and KLF4 (OSMK; Li et al., 2010), the canonical factors that were first used to reprogram a variety of mouse and human somatic cells (Takahashi and Yamanaka, 2006; Takahashi et al., 2007). We have confirmed that finding, using human cDNAs as reprogramming factors in order to permit discrimination between ectopic and intrinsic versions of the corresponding genes (Fig. S3, A–C).
The expression of endogenous NS protein in OSMK iPS cells was markedly up-regulated, reaching levels similar to those in normal ESCs (see Fig. 6 C), as previously reported for iPS cells derived from porcine fetal fibroblasts (Ezashi et al., 2009). These data prompted us to examine whether Ns is required during the reprogramming process elicited by OSMK. We transduced MECs with OSMK in combination with either Ns shRNA-1 or scrambled shRNA. KD of NS in cells transduced with OSMK led to decreased expansion in cell number (Fig. S4 A), increased apoptosis (Fig. S4 B), and failure to form AP-positive, ESC-like colonies, when compared with cells transduced with OSMK and scrambled shRNA (Fig. S4 C). These results are in accord with previous reports that NS is required for both cellular proliferation and survival (Tsai and McKay, 2002; Nomura et al., 2009), which could at least partially explain the requirement for NS during reprogramming. It is notable that the four reprogramming factors cannot overcome the requirement for NS.
NS can cooperate with OCT4 and SOX2 in the reprogramming of somatic cells to pluripotency
Having demonstrated that intrinsic Ns was required for the reprogramming of MECs, we examined whether ectopic human NS could contribute to reprogramming by substituting it for one or more of the four canonical factors (OSMK) in the induction of pluripotency in MECs. We first asked whether NS could replace either OCT4, SOX2, KLF4, or MYC in this set of four factors. We found that combinations containing either human OCT4, SOX2, KLF4, and NS (OSKN, without MYC) or OCT4, SOX2, MYC, and NS (OSMN, without KLF4) were capable of generating iPS cell lines (Table S3). Using the yield of established iPS cell lines as a measure, we found that the reprogramming efficiencies with OSKN, OSMN, AND OSMK were all ∼0.05%. This conforms to previous reports for OSMK (Takahashi and Yamanaka, 2006; Takahashi et al., 2007; Jaenisch and Young, 2008; Hochedlinger and Plath, 2009), although ESC-like colonies induced by the combinations including NS were slower to emerge than those elicited by OSMK (Table S3).
We then performed a more decisive test by asking whether NS alone could cooperate with OS in reprogramming, by comparing the activities of O, OS, and OSN. Only OSN induced iPS cells, although it did so at a lower frequency than any of the four factor combinations (Table S3). Typically, 1–5 independent OSN iPS cell lines could be established from roughly 3 × 104 triply-transduced MECs, although in approximately half of the experiments no iPS cell lines were obtained. No evidence of reprogramming was obtained with any factor combination that did not include OCT4 and SOX2, or from any two-factor combination within the set of OSMKN (Table S3). The failure of O and OS alone to produce iPS cells affirmed the view that NS made an essential contribution to reprogramming by OSN.
The presence of transduced transgenes for all four factors could be detected in OSMK iPS cells, whereas OSN iPS cells contained only the OCT4, SOX2, and NS transgenes (Fig. 6 D). Thus, reprogramming by OSN could not be attributed to accidental contamination by either KLF4 or MYC. Expression of transduced genes was readily detected within 48 h after infection of MECs, but diminished over the course of iPS cell selection and was nearly undetectable in established iPS cell lines (Fig. 6 E), indicating silencing of the retroviral vectors.
The OSN iPS cells were phenotypically and functionally similar to regular ESCs. They could be maintained in standard ESC media and grew as compact, three-dimensional colonies with well-defined borders (Fig. 6 A), a clonal morphology that is characteristic of iPS cells and ESCs. The OSN iPS cells uniformly expressed the pluripotency markers AP (Fig. 6 A), OCT4, and SSEA1 (Fig. 6 B). QPCR analysis with primers specific for transcripts of the endogenous mouse genes demonstrated up-regulation of intrinsic Oct4, Sox2, and Nanog in OSN iPS cells to levels found in ESCs (Fig. 6 F), indicating reactivation of the stem cell transcriptional program. It is notable that as expression of ectopic NS was silenced, there was a compensatory rise in expression of intrinsic Ns (Fig. 6 C), presumably reflecting a continuing requirement for NS in the reprogramming process and the resulting iPS cells. This observation is consistent with our previous conclusion that Ns is required for the maintenance of ESC self-renewal.
The OSN iPS cells demonstrated pluripotency by forming teratomas containing various cell types representing all three germ layers (Fig. 6 G). We also obtained adult chimeric mice (Fig. 6 H) from two OSN iPS clones by injection of cells into 8-cell-stage embryos and transplantation into pseudopregnant mice. The OSN chimeric mice appeared grossly normal over 4 mo of observation. In contrast, progeny derived from OSMK iPS cells often succumbed to lethal tumors as early as 100 d after birth, presumably due to reactivation of the transduced MYC (Okita et al., 2007; Nakagawa et al., 2008). PCR analysis of tissues from chimeras revealed widespread contributions from the OSN iPS cells (Fig. 6 I). We conclude that the OSN iPS cells have a developmental potential similar to that of regular ESCs.
Previous studies of reprogramming mouse embryonic fibroblasts (MEFs) with OSMK indicated that expression of the ectopic genes is required for ∼10 d, after which cells enter a self-sustaining pluripotent state (Stadtfeld et al., 2008). To better understand the contribution of ectopic NS during the reprogramming process, we examined MECs relatively early in reprogramming by either OSK, OSKN, or OSMK (Fig. 6 J). Expression of endogenous Oct4, Sox2, and Nanog was low or undetectable 8 d after transduction of OSMK (unpublished data), but became vigorous by 12 d (Fig. 6 J). Expression of these endogenous genes at 12 d was substantially lower in OSK cells, but appeared to be augmented by the presence of NS in OSKN cells (Fig. 6 J). One possible explanation for the augmentation would be the large increase in cell number that follows transduction of MECs with OSKN. Two points argue against this explanation. First, the analyses of expression were normalized to an internal standard (Gapdh), so cell number should play no role in the results. Second, the accumulation of cells was not affected by the addition of NS to either OS or OSK (Fig. S4 D), yet expression of Oct4, Sox2, and Nanog was augmented by the presence of NS in OSKN. These data also support the view that the contribution of NS to reprogramming is not restricted to effects on cellular survival and proliferation: although addition of NS to OS had no effect on cell number, it enabled reprogramming. In summary, we conclude that NS contributes to reprogramming not only by sustaining cellular proliferation and survival, but also by enhancing the expression of crucial endogenous ESC regulators during the early stages of reprogramming. The mechanism of this enhancement is not known.
Much of the prior work on reprogramming has been conducted with MEFs, rather than the MECs used here. We found that OSN could reprogram MEFs to iPS cells (Fig. S3, D–F), albeit at a 10-fold lower efficiency than what we observed with MECs (unpublished data), which is consistent with a previous report that epithelial cells such as MECs permit more efficient reprogramming than mesenchymal cells such as MEFs (Li et al., 2010).
Discussion
Ns is required for the maintenance of self-renewal by ESCs
The central finding of this work is that by virtue of its effect on the cell cycle, Ns is essential to the maintenance of ESC self-renewal. We have concluded that the requirement for Ns in self-renewal is due largely to its role in sustaining the brevity of G1 in ESCs, which in turn shields the cells from signals for differentiation. The evidence for our conclusion is of three sorts. First, depletion of NS lengthened G1 and led to partial differentiation of ESCs. Second, depletion of any or all of the cell cycle inhibitors p21, p27, and RB1 in ESCs mitigated the effect of NS depletion on the cell cycle and rescued various other features of self-renewal. It appears that reconfiguration of the cell cycle may be the prime mover in the loss of self-renewal upon depletion of NS, and the principal change in that reconfiguration is a prolongation of G1. Third, it has been suggested that prolongation of G1 creates a window of opportunity during which ESCs can respond to signals responsible for differentiation (Orford and Scadden, 2008; Singh and Dalton, 2009). We have obtained evidence that is consistent with this view by examining the MEK/ERK signaling pathway, an established trigger for differentiation (Burdon et al., 1999; Kunath et al., 2007; Stavridis et al., 2007; Ying et al., 2008). The pathway was constitutively active in control ESCs without effect on self-renewal. The pathway remained equally active after depletion of NS, but now the cells differentiated. The differentiation could be blocked by inhibiting MEK. Thus, the signaling from MEK/ERK is required for differentiation of ESCs, but it is effective only when presented with a window of opportunity provided by a protracted G1.
These findings demonstrate that Ns is required for the maintenance of ESC self-renewal, provide an explanation for how Ns might contribute to self-renewal, and dramatize the importance of rapid transit through G1 to stemness. It seems unlikely, however, that the change in the cell cycle elicited by NS KD was the sole trigger for differentiation because a number of differentiation genes remained active and a few ESC markers remained low even when depletion of p21 completely rescued the ESC form of the cell cycle from NS KD.
Ns as a reprogramming factor
We have found that ectopic NS can cooperate with OCT4 and SOX2 to produce lines of iPS cells, albeit less efficiently than the canonical OSMK. OS alone produced no iPS cells, affirming that NS made an essential contribution to reprogramming by OSN. The ability of NS to serve as surrogate for either MYC or KLF4 in the cooperation with OS is notable because MYC and KLF4 are thought to play at least partially distinctive roles in reprogramming (Sridharan et al., 2009; Plath and Lowry, 2011). In this view, MYC mainly regulates genes involved in cellular proliferation and metabolism, whereas KLF4 joins OCT4, SOX2, and NANOG in controlling genes involved in pluripotency and differentiation (Chen et al., 2008; Kim et al., 2008, 2010; Sridharan et al., 2009). Ns is required to maintain the expression of both classes of genes in the stem-like state (see Table 1), which might account for its ability to substitute for either MYC or KLF4 in the cooperation with OS to reprogram somatic cells.
Ns is a transcriptional target of the MYC protein in both somatic cells and ESCs (http://www.myccancergene.org; Chen et al., 2008; Kim et al., 2008; Sridharan et al., 2009), and its expression can be induced by ectopic expression of MYC in the MECs that we have used for reprogramming (unpublished data). This relationship could account for the ability of NS to substitute for MYC in reprogramming, although it seems likely that the highly pleiotropic MYC also governs other genes that contribute to stem cell identity (Chen et al., 2008; Kim et al., 2008, 2010; Sridharan et al., 2009). In contrast, Ns functionally resembles Klf4 in the maintenance of normal levels of Nanog, as well as in the repression of differentiation markers and the cell cycle inhibitor p21 in ESCs (Chen et al., 2008; Ema et al., 2008; Kim et al., 2008; Sridharan et al., 2009). This resemblance could in turn account for the ability of NS to substitute for KLF4 in reprogramming. The mechanism by which a nucleolar protein might substitute for functions of both MYC and KLF4 is not readily apparent.
Materials and methods
Generation of Ns mutant mice
The S4-4B1 clone of ESCs (derived from the129S4 strain of mice) containing a gene trap mutation in the Ns locus was previously generated by using the ROSAFARY vector (Chen et al., 2004) and provided by P. Soriano (Mount Sinai School of Medicine, New York, NY). This gene trap vector contains a promoter trap module (SAβgeo*pA), a poly-A trap module (PGKhygroSD) that is flanked by FRT sites and can be removed by Flp recombinase, and the long terminal repeats (LTR) of the retroviral vector (Fig. S1 A; Chen et al., 2004). We further mapped the genomic structure of the disrupted Ns locus in this ESC clone by amplifying and sequencing a PCR fragment using a primer in intron 1 of Ns and a primer in the 5′ end of the vector. The gene trap insertion was detected at 860 bp downstream of exon 1 in the intron 1 region of the Ns locus. Chimeras were generated at the UCSF Transgenic Core according to standard protocols. In brief, S4-4B1 ESCs were injected into C57BL/6 blastocysts and transplanted into pseudopregnant mice. Chimeric male mice displaying >50% coat color chimerism were bred to C57BL/6 females to obtain germline transmission. Several backcross generations were performed on the C57BL/6 genetic background before setting up heterozygous intercrosses. Animal experiments were conducted in accordance with all local and federal guidelines and were approved by the UCSF Institutional Animal Care and Use Committee (IACUC).
Embryo collection, culture, and manipulation
Mouse embryos at different stages of pre- and post-implantation development were isolated from uteri dissected out from pregnant female mice that were prepared by timed natural matings following standard protocols (Nagy et al., 2003; Qu et al., 2003). Preimplantation embryos were isolated by flushing oviducts and uteri with M2 medium (Sigma-Aldrich). Postimplantation embryos were dissected from deciduas. To observe developmental potential of embryos in vitro, embryos were incubated in single drops of M2 medium overlaid with mineral oil in a humidified CO2 chamber at 37°C for 72–96 h, and photographed every 12 h. Embryos were transferred to M16 medium (Sigma-Aldrich) when reaching morula stage. For blastocyst outgrowth analyses, E3.5 embryos were placed in single drops of ESC media containing DME (Invitrogen) supplemented with 15% heat-inactivated fetal bovine serum (FBS), 0.055 mM β-mercaptoethanol, 2 mM l-glutamine, 0.1 mM MEM nonessential amino acids, 100 U/ml penicillin/streptomycin, and 1,000 U/ml LIF (Millipore). Embryos or explants were harvested for PCR genotyping at the end of observation or when signs of degeneration were apparent.
Genotyping of mice and embryos
Ns genotyping was performed by PCR analysis of genomic DNA isolated from mouse tail biopsies or fetal tissues of whole embryos as described previously (Qu et al., 2003). We used a competitive PCR method with three primer sets that included a common forward primer (5′-ATCTCTTGAGGGCCAGGAATATGG-3′) and two reverse primers specific for the wild-type (5′-ATGGCAGGTCATACGTTTACTCGC-3′) and mutant (5′-CATCAAGGAAACCCTGGACTACTG-3′) alleles. To genotype preimplantation embryos and blastocyst outgrowths, genomic DNA was extracted with the Pico Pure DNA Extraction kit (Thermo Fisher Scientific), and analyzed by two rounds of PCR amplification using nested PCR primers. The primers for the first round of PCR reaction were identical to those described above. The second round of PCR used 1 µl of the first round of PCR products and nested primers (5′-GATAGGTAGAACTGACTCCTGGAA-3′; 5′-GAGAAAGACTGCACACATGAGCAG-3′; and 5′-TCGAGGTCGACGGTATCGATTAGT-3′).
Microscopy
All samples were photographed at room temperature and all images compared were taken under identical conditions. Fixed embryos were photographed using a stereomicroscope (MZ FLIII; Leica) equipped with standard filter sets suitable for FITC and TMR red. Bright-field images of live embryos, outgrowth cultures, or cells were photographed with an inverted microscope (Axiovert 25; Carl Zeiss). Immunostaining images of cells were captured using a fluorescent microscope (Axiophot; Carl Zeiss) with 20x/0.50 and 40x/0.75 Plan Neofluar objectives. All images were acquired with a camera (DFC 420 C; Leica) and FireCam software (Leica). Photoshop (Adobe) was used for linear adjustments and pseudocoloring of images.
Detection of LacZ gene expression in embryos
Embryos isolated from intercrosses of Ns+/− with Ns+/+ mice were fixed in phosphate buffer solution (PBS) containing 2% paraformaldehyde (PFA) and 0.2% glutaraldehyde on ice for 5 min. After three washes with PBS, embryos were stained overnight at 37°C in 5-bromo-4-chloro-3-indolyl-β-d-galactopyranoside (X-Gal) solution, containing 1 mg/ml X-Gal, 5 mM potassium ferricyanide, 5 mM potassium ferrocyanide, 2 mM MgCl2, 0.01% sodium deoxycholate, and 0.02% nonidet P-40 (NP-40) in PBS. After staining, embryos were washed in PBS containing 2 mM MgCl2, 0.01% sodium deoxycholate, and 0.02% NP-40, and examined under a stereomicroscope. The littermate wild-type embryos demonstrated negative staining and were used as a control.
BrdU incorporation assays of embryos
Preimplantation embryos derived from Ns+/− intercrosses were cultured for 16 h in M16 medium containing 50 µM BrdU (BrdU labeling and detection kit I; Roche) before fixation in 4% PFA. The BrdU-positive cells were identified by indirect immunofluorescence according to the manufacturer’s directions. After photography, embryos were genotyped.
TUNEL staining
Embryos derived from Ns+/− intercrosses were fixed in 4% PFA in PBS for 5 min at room temperature. After three washes with PBS for 5 min, embryos were processed for TUNEL staining according to the manufacturer’s instructions (In situ Cell Death Detection kit, TMR red; Roche). Embryos were analyzed by fluorescence microscopy and genotyped.
Plasmids
The pLKO.1-shRNA plasmids targeting Ns and containing the puromycin resistance gene were obtained from the Broad-TRC collection (Thermo Fisher Scientific). TRC number for the hairpin that most efficiently depletes NS is TRCN0000096885. The shRNA expression plasmids used for targeting p21, p27, and Rb1 were derived from TRCN0000042583, TRCN0000071063, and TRCN0000042543, respectively, with the puromycin resistance gene replaced with the blasticidin resistance gene. The shRNA expression vector targeting Trp53 (pSicoR-p53) was from Addgene, with the EGFP gene replaced with the blasticidin resistance gene. The human cDNAs for OCT4, SOX2, and KLF4 in the pMig vectors were obtained from Addgene. The human cDNAs for MYC and NS were cloned into the pMig and pMSCV-puro vectors (Takara Bio Inc.), respectively.
ESC culture and analysis
E14 feeder-free mouse ESCs were cultured at 37°C with 5% CO2 and were maintained on gelatin-coated dishes in ESC media as described above. Transfection was performed using Lipofectamine 2000 (Invitrogen) according to the manufacturer’s instructions. ESCs were selected with puromycin (2 µg/ml) or puromycin plus blasticidin S (20 µg/ml) for cotransfection 1 d after transfection. The transfected cells were fed with fresh media every day. Stable ESC lines expressing human NS were generated by electroporation of plasmids and subsequent selection of ESCs with puromycin (1 µg/ml) for 2 wk. Individual colonies were selected and analyzed for NS expression. Detection of AP as a marker for the undifferentiated state of ESCs was performed using the ESC characterization kit according to the manufacturer’s protocol (Millipore). Drawing upon previous reports (Ivanova et al., 2006; Ema et al., 2008), we used both ESC colony morphology and AP staining to assess the differentiation state of ESCs. We divided ESCs into three categories: undifferentiated (ESC colony morphology with defined borders and strong AP staining), partially differentiated (poor ESC colony morphology with differentiated cells at periphery and weak AP staining, and flattened cells with weak AP staining), and differentiated (flattened cells with nondetectable AP staining). These are illustrated in Fig. 2 C.
The inhibitor treatments (1 µM PD0325901; 3 µM CHIR99021; Stemgent) were performed with the cells in conventional ESC media as described above. Differentiation of ESCs as EBs was performed using the hanging drop culture method. ESCs were seeded onto the lids of bacterial culture dishes at 400 cells/droplet in ESC media without LIF, which were then placed onto the bacterial dishes half-filled with water to assist in the maintenance of humidity. For synchronization experiments, cells were blocked at G2/M transition with nocodazole (Sigma-Aldrich) treatment at 50 ng/ml for 12 h. Mitotic cells were collected and released to normal ESC media to enter S phase. For cell cycle profile analysis, cells were pulse-labeled with 10 µM BrdU for 20 min, then fixed with PFA and stained with anti-BrdU antibodies and 7-AAD according to the manufacturer’s protocol (BD). For cumulative BrdU labeling, cells were fed with fresh media containing BrdU every 2 h during the course of analyses. BrdU-positive cells were quantified by FACS. The extrapolation of the time necessary to reach the maximum labeling index corresponds to the time in G2, M, and G1 (TG2+M+G1; Nowakowski et al., 1989). For detection of apoptosis, cells were stained with Annexin V following the manufacturer’s recommendation (BD). FACS analysis was performed using a FACSCalibur (BD) and Flowjo software (Tree Star).
Quantitative real-time PCR (QPCR)
Total RNA was extracted from cells with the RNeasy kit (QIAGEN). RNA was treated with DNase I (Invitrogen) for 15 min before reverse transcription with the SuperScript III First-Strand Synthesis kit (Invitrogen). cDNA synthesis was performed with 1 µg of total RNA and subsequently diluted 10 times. Total RNA from individual preimplantation embryos was obtained and analyzed using the Taqman PreAmp Cells-to-CT kit (Applied Biosystems). QPCR was performed on an ABI Prism 7300 machine (Applied Biosystems) with inventoried Taqman probes for each gene of interest (Applied Biosystems) and analyzed using the SDS software. Full information regarding individual probes is available upon request. Each QPCR was performed on at least three different experimental samples and each reaction was performed in triplicate.
Whole-genome expression analysis
Total RNA from ESCs was isolated using Trizol reagent combined with PureLink Micro-to-Midi columns (Invitrogen). Subsequent sample preparation, labeling, and array hybridizations were performed according to standard protocols from the UCSF Shared Microarray Core Facilities (http://www.arrays.ucsf.edu) and Agilent Technologies (http://www.agilent.com). In brief, total RNA quality was assessed using a Pico Chip on an Agilent 2100 Bioanalyzer (Agilent Technologies). RNA was amplified and labeled with Cy3-CTP using the Agilent low RNA input fluorescent linear amplification kit following the manufacturer’s protocol. Labeled cRNA was assessed using a spectrophotometer (ND-100; Nanodrop Technologies), and equal amounts of Cy3 labeled target were hybridized to Agilent whole-mouse genome 4 × 44K ink-jet arrays. Hybridizations were performed for 14 h, according to the manufacturer’s protocol. Arrays were scanned using the Agilent microarray scanner and raw signal intensities were extracted with Feature Extraction v9.1 software. Two group t-tests were formulated to examine differences between NS KD and scrambled shRNA transfected control groups in four biological replicates. Moderated t-statistic, B statistic, false discovery rate, P-value, and adjusted P-value for each probe were obtained. All procedures were performed using functions in the R package limma in Bioconductor. We considered genes to be differentially expressed if at least one probe for the gene had an adjusted P-value < 0.05.
Western blot analysis
Cell lysates were subjected to Western blot analysis with standard protocols. Primary antibodies were incubated overnight at 4°C and included rabbit anti-NS, which was generated against a peptide corresponding to the mouse Ns codons 32–49 (Tsai and McKay, 2002) in conjunction with Open Biosystems, goat anti-OCT4 (N-19; Santa Cruz Biotechnology, Inc.), rabbit anti-p53 (CM5; Vector Laboratories), rabbit anti-NANOG (ab21603; Abcam), rabbit anti-ERK1/2 (9102; Cell Signaling Technology), rabbit anti–phospho-ERK1/2 (9101; Cell Signaling Technology), rabbit anti-HA (Y-11; Santa Cruz Biotechnology, Inc.), and mouse anti–β-actin (A5441; Sigma-Aldrich). After incubation with the appropriate secondary antibodies, detection was performed by ECL (GE Healthcare).
Immunofluorescence
Cells were fixed in 4% PFA in PBS for 10 min at room temperature and subjected to immunofluorescence using standard protocols. The fixed cells were incubated with primary antibodies overnight at 4°C, which included rabbit anti-OCT4 (ab19857; Abcam), rabbit anti-NANOG (ab21603; Abcam), and mouse-anti-SSEA1 (SCR001; Millipore). This was followed by staining with the appropriate secondary antibodies conjugated to Alexa Fluor 594 or 488 (Invitrogen). Nuclei were counterstained with DAPI.
Generation of iPS cells
MEFs were derived from wild-type E13.5 embryos as described previously (Qu et al., 2003). In brief, embryos with heads, livers, and gonads removed were minced, trypsinized, and cultured in DME supplemented with 10% FBS, 2 mM glutamine, and 100 U/ml penicillin/streptomycin. Low passage MEFs (up to passage 4) were used for reprogramming studies. Adult MECs were derived according to standard protocols (Edwards et al., 1996). In brief, mammary glands free of adjacent tissues were dissected from 3–4-mo-old female wild-type mice, minced into small pieces (<1 mm), and digested for 1 h at 37°C in DME/F12 medium supplemented with 2.5% FBS and 2 mg/ml collagenase. The resultant organoids were recovered by centrifugation at 1,500 rpm for 10 min, resuspended in DME/F12, and separated from red blood cells and fibroblasts by 8–10 times of pulse-centrifugation. MECs were subsequently cultured in growth media (DME/F-12 supplemented with 10% FBS, 5 µg/ml insulin, 0.5 µg/ml hydrocortisone, 10 ng/ml EGF, 1 mM glutamine, 50 µg/ml gentamicin, and 100 U/ml penicillin/streptomycin) for 2–3 d, and replated as single cells the day before transduction.
Retroviral vectors were separately cotransfected with helper plasmids into BOSC 23 cells using the Effectene transfection reagent (QIAGEN). Viral supernatants were collected 48 h after transfection and filtered through 0.45-µm filters. MECs or MEFs were spin infected (1,800 rpm, room temperature, 1 h) with combinations of viral supernatants (equal amount of each desired factor), supplemented with 5 µg/ml polybrene. The transduced cells were maintained in standard ESC media with LIF for 1 d, replated on mitomycin C–inactivated MEF feeders, and 3 d later switched to Knockout-DME (Invitrogen) supplemented with 15% knockout serum replacement (Invitrogen), β-mercaptoethanol, l-glutamine, MEM nonessential amino acids, penicillin/streptomycin, and LIF without any further selection. iPS colonies were mechanically isolated. Individual cells were dissociated, replated onto feeders, and maintained in standard ESC media with LIF. All lentiviruses were generated using a third generation approach, with lentiviral plasmids cotransfected with packaging constructs MDL, REV, and VSV-G into 293T cells using the Effectene transfection reagent. Viral supernatants were harvested 48 h after transfection and filtered through 0.45-µm filters. MECs were infected with viral supernatants overnight and fed with fresh media for subsequent experiments.
Calculation of reprogramming efficiency
We used the expression of GFP in the pMig control virus to estimate the transduction efficiencies of MECs as ∼50% for individual retroviruses, and therefore ∼25% (0.52) of cells were infected with two factors, ∼12.5% (0.53) of cells were infected with three factors, and ∼6.25% (0.54) of cells were infected with four factors. The reprogramming efficiency was then calculated as the number of established iPS cell lines divided by the number of cells infected with desired combinations of factors (Takahashi and Yamanaka, 2006; Takahashi et al., 2007).
Genotyping of iPS cells
Genotyping was performed on genomic DNA isolated from iPS cells using the QIAamp DNA mini kit (QIAGEN), and analyzed by PCR with a forward primer specific for viral vector sequences and a reverse primer for cDNA sequences of human NS, OCT4, SOX2, MYC, or KLF4. Il-2 was used as an internal control as described by The Jackson Laboratory. The primer sequences were: Vector-F: 5′-CCCTTGAACCTCCTCGTTCGACC-3′; NS-R: 5′-CCTTAGCTCAGCTTCCCTAAGA-3′; OCT4-R: 5′-GCTTAGCCAGGTCCGAGGATC-3′; SOX2-R: 5′-TTGACGCGGTCCGGGCTGTTT-3′; MYC-R: 5′-TTTGATGAAGGTCTCGTCGTCC-3′; KLF4-R: 5′-GGTTATTCGGGGCACCTGCTT-3′.
Teratoma formation
One to two million cells for each iPS cell line were injected subcutaneously into the dorsal flank of Nude mice. Teratomas were recovered 4 wk after injection, fixed overnight in 10% formalin, paraffin embedded, and processed for hematoxylin and eosin staining according to standard protocols.
Chimera production from iPS cells
Chimeras were generated at the UCSF Transgenic Core according to standard protocols. In brief, iPS cells generated from MECs derived from 129S4 mice were injected into B6XB6D2 F1 8-cell-stage mouse embryos and transplanted into pseudopregnant mice. Adult female chimeric mice with agouti coat color were obtained and analyzed.
Online supplemental material
Fig. S1 shows disruption of the Ns gene by means of gene trap mutation. Fig. S2 shows evaluation of the specificity of Ns shRNA. Fig. S3 shows reprogramming of mouse MECs and MEFs. Fig. S4 shows that intrinsic Ns is required for the reprogramming of somatic cells to pluripotency by ectopic factors. Table S1 is an Excel file containing the complete expression array dataset for the NS KD cells vs. controls with scrambled shRNA (Ctl) comparison. Table S2 is an Excel file including all genes found to be significantly up-regulated or down-regulated by expression array analysis in NS KD cells (adjusted P-value < 0.05). Table S3 is a summary of data on reprogramming of MECs.
Acknowledgments
We thank J. Meneses for advice and assistance with the isolation and culture of preimplantation embryos; L. Urisman for assistance with animal husbandry; members of the Bishop laboratory for helpful discussions; and R. Blelloch, T. Fazzio, G. Martin, and B. Panning for critical comments on the manuscript. Microarray data collection and preliminary analyses were performed by R. Barbeau, Y. Xiao, A. Barczak, and D. Erle at the UCSF Sandler Asthma Basic Research (SABRE) Center Functional Genomics Core Facility. The gene trap S4-4B1 clone of ESCs was kindly provided by P. Soriano. We thank N. Killeen and members of the UCSF Transgenic Core for the production of chimeric mice; G. Daley for providing the human cDNAs for OCT4, SOX2, and KLF4 in the pMig vectors; and T. Jacks for the pSicoR-p53 plasmid through Addgene.
This work was supported by funds from the George W. Hooper Research Foundation, UCSF (J.M. Bishop), and the National Institutes of Health grants R35 CA044338 and T32 CA09043 (J.M. Bishop). J. Qu was a Special Fellow of the Leukemia and Lymphoma Society.
Author contributions: J.Qu and J.M. Bishop conceived and designed the experiments. J. Qu performed the experiments. J. Qu and J.M. Bishop analyzed the data and wrote the paper.
References
- EB
embryoid body
- ESC
embryonic stem cell
- gal
galactosidase
- ICM
inner cell mass
- iPS
induced pluripotent stem
- KD
knockdown
- LIF
leukemia inhibitory factor
- MEC
mammary epithelial cell
- MEF
mouse embryonic fibroblast
- PD/CH
PD0325901 plus CHIR99021
- PI
propidium iodide
- QPCR
quantitative real time PCR
- shRNA
short hairpin RNA
- TE
trophectoderm
