Fibronectin (FN) is an essential structural and regulatory component of the extracellular matrix (ECM), and its binding to integrin receptors supports cell adhesion, migration, and signaling. Here, using live-cell microscopy of fibroblasts expressing FN tagged with a pH-sensitive fluorophore, we show that FN is secreted predominantly at the ventral surface of cells in an integrin-independent manner. Locally secreted FN then undergoes β1 integrin-dependent fibrillogenesis. We find that the site of FN secretion is regulated by cell polarization, which occurs in bursts under stabilized lamellipodia at the leading edge. Moreover, analysis of FN secretion and focal adhesion dynamics suggest that focal adhesion formation precedes FN deposition and that deposition continues during focal adhesion disassembly. Lastly, we show that the polarized FN deposition in spreading and migrating cells requires both intact microtubules and myosin II-mediated contractility. Thus, while FN secretion does not require integrin binding, the site of exocytosis is regulated by membrane and cytoskeletal dynamics with secretion occurring after new adhesion formation.
Introduction
In all metazoans, the extracellular matrix (ECM) provides a complex, dynamic, three-dimensional scaffold that, in addition to mechanically supporting tissues, provides crucial cues in essential cellular processes such as survival, proliferation, differentiation, motility, and mechanosensing (Bonnans et al., 2014; Humphrey et al., 2014). The ECM serves as a substrate for cell adhesion, on, or through, which cells migrate. By interacting with specific cell-surface receptors, most notably of the integrin family, the ECM directly influences cell behaviors, but the ECM also modulates the action and availability of growth factors and other paracrine signaling molecules, indirectly influencing cell signaling (Doyle et al., 2022). Thus, the secretion, assembly, composition, proteolysis, and turnover of the ECM influence essential cellular and developmental processes, and perturbation of the ECM contributes to a broad range of diseases from developmental abnormalities to cancer, fibrosis, and arthritis (Bonnans et al., 2014; Doyle et al., 2022; Hayward et al., 2021).
The exact composition of the ECM varies between tissues, but several families of glycoproteins, including collagens, laminins, fibronectins, and proteoglycans are prominent components that are assembled into large, complex tissue-specific networks (Hynes and Naba, 2012). Among these proteins, fibronectin (FN) serves as a key organizer of the ECM, providing an initial scaffold onto which other ECM molecules such as type I and II collagens, thrombopspondin-1, and fibrillin attach (Pankov and Yamada, 2002; Schwarzbauer and DeSimone, 2011). FN is secreted as a dimeric globular macromolecule and subsequently undergoes integrin-mediated fibrillogenesis to form a network of interconnected fibrils. FN can bind several different integrin heterodimers via an RGD motif in the tenth type III fibronectin repeat (FNIII10), including the major FN receptor integrin α5β1 (Pankov and Yamada, 2002). α5β1-mediated transmission of actomyosin contractility to FN leads to the exposure of otherwise cryptic protein interaction sites on FN. This, in turn, promotes the recruitment of additional FN molecules that drive the assembly of the FN fibrillar network (Pankov and Yamada, 2002; Schwarzbauer and DeSimone, 2011).
Tissue-specific alternative splicing gives rise to multiple forms of FN, with plasma FN produced by the liver and secreted into the blood and cellular FN produced and secreted locally, forming much of the fibrillar matrices of most tissues (Pankov and Yamada, 2002). FN plays crucial roles during early embryonic development, tissue repair, and angiogenesis (George et al., 1993; Schwarzbauer and DeSimone, 2011; Takahashi et al., 2007). During wound healing and in fibrosis, local expression of FN increases in fibroblasts. In tumor cells, FN expression is often decreased, but an increase in FN expression by cancer-associated fibroblasts in the surrounding stroma has been implicated in the epithelial-mesenchymal transition of breast cancer cells and contributes to tumor progression via a combination of proproliferation, prosurvival, proinvasive, and angiogenic signals (Erdogan et al., 2017; Oudin et al., 2016). For instance, leader cells, but not follower cells, at the edge of a tumor secrete FN to generate linear tracks along which tumor cells migrate (Summerbell et al., 2020).
Despite the importance of FN secretion, where and how FN secretion occurs is poorly characterized. In endothelial cells, FN appears to be preferentially secreted at the basal side, and this polarized secretion seems to depend on the polarized basal localization of β1 integrin (Mana et al., 2016). In this context, it has been proposed that the trafficking of β1 integrin could play an active role in FN secretion. Here, by using stably expressed fluorescently tagged FN, we have investigated FN secretion in fibroblasts. We find that FN is mostly secreted at the ventral surface of fibroblasts, where it is assembled into a fibrillar network. We see that assembly, but not secretion, depends on binding to β1 integrins. In spreading and migrating fibroblasts, secretion occurs in bursts under the leading edge lamellipodium, requires intact microtubules and myosin II contractility, and is coordinated with the stabilization and then disassembly of focal adhesions.
Results
Expression and assembly of an internally tagged fibronectin
To investigate FN secretion, deposition, and assembly, we generated lentiviral expression constructs encoding human FN internally tagged with either the pH-sensitive GFP variant pHluorin (Prosser et al., 2016) or the self-labeling protein tag, HaloTag (Los and Wood, 2007), inserted between FN type III repeats 6 and 7 (Fig. 1 A). Insertion of YFP into FN at this position has previously been reported (Ohashi and Erickson, 2011), suggesting that the pHluorin and HaloTag would be tolerated at this site. We selected these tags because the pH sensitivity of pHluorin means its fluorescence is quenched in the acidic lumen of secretory vesicles (Miesenbock et al., 1998), but is readily observable upon exocytosis into a neutral pH environment, facilitating studies of exocytosis (Huet-Calderwood et al., 2017; Rivera-Molina and Toomre, 2013; Xu et al., 2011). Alternatively, the insertion of a HaloTag enables labeling of FN with either membrane permeant or impermeant fluorescent ligands. Our previously characterized line of immortalized β1 integrin-null mouse fibroblasts stably expressing paxillin-mCherry (KO6; Huet-Calderwood et al., 2017) was single-cell-cloned to generate a homogenous paxillin–mCherry expressing cell line (KO67) and then transduced and selected to generate lines stably expressing human FN internally tagged with pHluorin (FN-PH) or HaloTag (FN-Halo). β1 Integrin expression was subsequently restored by transduction with lentivirus driving the expression of either untagged human β1 integrin (β1itg) or ecto-tagged β1 integrin containing pHluorin or HaloTag inserted into the hybrid domain (PH-β1itg or Halo-β1itg) as previously described (Huet-Calderwood et al., 2017). This generated a series of cell lines stably expressing tagged FN (pHluorin or HaloTag) with or without β1 integrin on the common paxillin–mCherry expressing KO67 background.
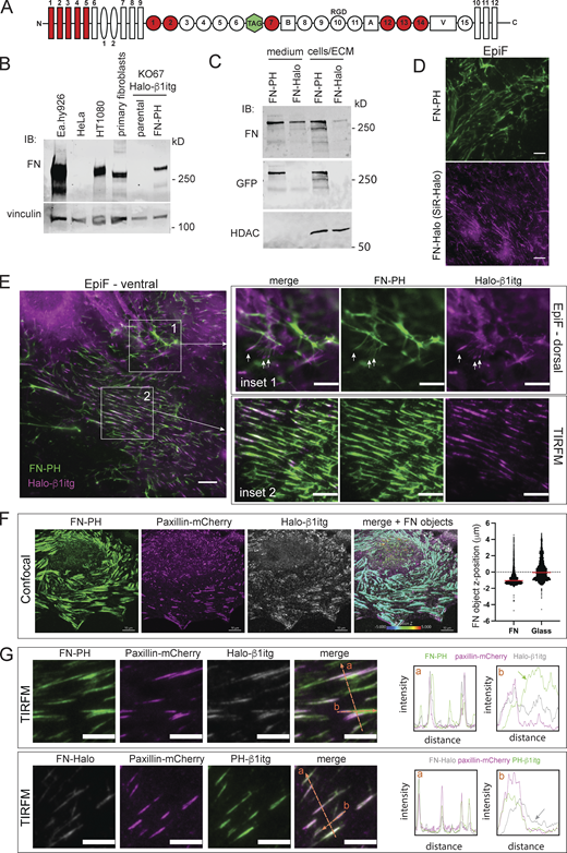
Expression of FN with an internal tag in murine fibroblast lines. (A) Schematic representation of FN polypeptide showing its organization into 12 FN-type I repeats (rectangles), two FN-type II repeats (ovals), 15 FN-type III repeats (circles), three alternatively spliced regions (A, B, and V), and an integrin binding RDG motif in FN-typeIII-10. An internal tag (pHluorin or HaloTag) was inserted between FN-type III 6 and 7 domains. The human FN cDNA expressed here does not contain the variable A and B regions but contains parts of the V region. Domains implicated in FN-FN interactions are shown in red. (B) Immunoblot analysis of FN expressed by KO67 Halo-β1itg fibroblasts (β1itg KO murine fibroblasts reconstituted with Halo-β1itg and expressing paxillin-mCherry), parental and ectopically expressing FN-PH, and comparison with endogenous FN expressed by other cells types, such as primary mouse fibroblasts, HT1080, HeLa, and Ea.hy926 using the pan-FN antibody P1H11. FN-PH was also detected with an anti-GFP antibody, and vinculin and HDAC1 were used as loading controls. (C) Immunoblot analysis of FN-PH and FN-Halo secreted in the medium or present in the cell/ECM fraction of stable lines of KO67 β1itg fibroblasts expressing each tagged FN. (D) Network of FN-PH and FN-Halo (labeled with SiR-Halo ligand) assembled by KO67 β1itg fibroblasts on FN-coated glass and imaged by epifluorescence microscopy. (E) Colocalization of FN-PH and β1itg in a culture of KO67 fibroblasts expressing FN-PH (green) and Halo-β1itg (magenta, labeled with SiR-Halo ligand), imaged in epifluorescence (EpiF) with focus set to the ventral side of the cells. Inset 1 shows the colocalization of FN-PH fibrils with β1itg-rich dorsal adhesions in epifluorescence microscopy with the focus set to the dorsal side of cells. Arrows indicate FN fibers connected to β1itg-rich dorsal adhesions. Inset 2 shows the colocalization of FN-PH fibrils with β1itg-rich focal adhesions at the ventral side of cells using TIRM microscopy. (F) Confocal microscopy images of a KO67 fibroblast (paxillin-mCherry in magenta) expressing Halo-β1itg (gray, labeled with SiR-Halo ligand) and FN-PH (green) cultured overnight on FN-coated glass. FN objects were detected by Imaris surface generation tool (Bitplane) and colored according to their z-position (see multicolor scale bar). The graph shows the z-position of FN-PH positive objects assessed in nine cells plated on FN-coated glass (4,186 objects) and in eight cells plated on uncoated glass (4,469 objects), z position zero corresponding to the middle of the nucleus, negative values indicating objects below the nucleus and positive values indicating objects above the nucleus. Mean position shown as red line. (G) TIRFM images showing the colocalization of fibrils of FN-PH and FN-Halo (labeled with SiR-Halo ligand) with paxillin-mCherry (magenta) and β1itg (Halo-β1itg labeled with SiR-Halo ligand in gray or FN-β1itg in green) in KO67 fibroblasts cultured at low density on an FN-coated glass. The intensity profile of all three fluorescent markers along the orange dotted arrows “a” (across focal adhesions) and “b” (along a focal adhesion) is shown in graphs on the right. The colored arrows on graph “b” indicate the FN fiber extending beyond the paxillin-positive focal adhesion. Scale bar = 10 μm. Source data are available for this figure: SourceData F1.
Expression of FN with an internal tag in murine fibroblast lines. (A) Schematic representation of FN polypeptide showing its organization into 12 FN-type I repeats (rectangles), two FN-type II repeats (ovals), 15 FN-type III repeats (circles), three alternatively spliced regions (A, B, and V), and an integrin binding RDG motif in FN-typeIII-10. An internal tag (pHluorin or HaloTag) was inserted between FN-type III 6 and 7 domains. The human FN cDNA expressed here does not contain the variable A and B regions but contains parts of the V region. Domains implicated in FN-FN interactions are shown in red. (B) Immunoblot analysis of FN expressed by KO67 Halo-β1itg fibroblasts (β1itg KO murine fibroblasts reconstituted with Halo-β1itg and expressing paxillin-mCherry), parental and ectopically expressing FN-PH, and comparison with endogenous FN expressed by other cells types, such as primary mouse fibroblasts, HT1080, HeLa, and Ea.hy926 using the pan-FN antibody P1H11. FN-PH was also detected with an anti-GFP antibody, and vinculin and HDAC1 were used as loading controls. (C) Immunoblot analysis of FN-PH and FN-Halo secreted in the medium or present in the cell/ECM fraction of stable lines of KO67 β1itg fibroblasts expressing each tagged FN. (D) Network of FN-PH and FN-Halo (labeled with SiR-Halo ligand) assembled by KO67 β1itg fibroblasts on FN-coated glass and imaged by epifluorescence microscopy. (E) Colocalization of FN-PH and β1itg in a culture of KO67 fibroblasts expressing FN-PH (green) and Halo-β1itg (magenta, labeled with SiR-Halo ligand), imaged in epifluorescence (EpiF) with focus set to the ventral side of the cells. Inset 1 shows the colocalization of FN-PH fibrils with β1itg-rich dorsal adhesions in epifluorescence microscopy with the focus set to the dorsal side of cells. Arrows indicate FN fibers connected to β1itg-rich dorsal adhesions. Inset 2 shows the colocalization of FN-PH fibrils with β1itg-rich focal adhesions at the ventral side of cells using TIRM microscopy. (F) Confocal microscopy images of a KO67 fibroblast (paxillin-mCherry in magenta) expressing Halo-β1itg (gray, labeled with SiR-Halo ligand) and FN-PH (green) cultured overnight on FN-coated glass. FN objects were detected by Imaris surface generation tool (Bitplane) and colored according to their z-position (see multicolor scale bar). The graph shows the z-position of FN-PH positive objects assessed in nine cells plated on FN-coated glass (4,186 objects) and in eight cells plated on uncoated glass (4,469 objects), z position zero corresponding to the middle of the nucleus, negative values indicating objects below the nucleus and positive values indicating objects above the nucleus. Mean position shown as red line. (G) TIRFM images showing the colocalization of fibrils of FN-PH and FN-Halo (labeled with SiR-Halo ligand) with paxillin-mCherry (magenta) and β1itg (Halo-β1itg labeled with SiR-Halo ligand in gray or FN-β1itg in green) in KO67 fibroblasts cultured at low density on an FN-coated glass. The intensity profile of all three fluorescent markers along the orange dotted arrows “a” (across focal adhesions) and “b” (along a focal adhesion) is shown in graphs on the right. The colored arrows on graph “b” indicate the FN fiber extending beyond the paxillin-positive focal adhesion. Scale bar = 10 μm. Source data are available for this figure: SourceData F1.
To assess total expression levels of FN, we cultured β1 integrin-expressing KO67 lines, primary mouse fibroblasts, EAhy.926, HeLa, and HT1080 cells in medium supplemented with FN-depleted fetal bovine serum (FBS), harvested cells and matrix directly on the plate, and analyzed FN expression by anti-FN immunoblot (Fig. 1 B). Fortuitously, the parental KO67 fibroblast line expressed little or no detectable FN, but the FN-PH line expressed FN at a level comparable with that seen in primary mouse fibroblasts. Notably, FN expression levels varied greatly between cell lines, with endothelial-like EA.hy926 cells producing much more FN than fibrosarcoma HT1080 cells and HeLa cells not producing any detectable FN (Fig. 1 B). Importantly, both FN-PH and FN-Halo were detected in samples prepared from fibroblasts plus matrix as well as in the conditioned medium showing that both tagged FNs are secreted (Fig. 1 C). As expected, FN-PH, but not FN-Halo, was detected by an anti-GFP antibody (Fig. 1 C).
Having established that tagged FN could be expressed and secreted, we examined its localization by microscopy. Throughout this study, unless specifically mentioned otherwise, exogenous bovine plasma FN was provided as a substratum for proper cell attachment and spreading to mimic the in vivo FN-rich environment of fibroblasts in connective tissues. Importantly, fibroblasts cultured in such conditions do not rely on FN secretion to form adhesions, spread, or move. When KO67 FN-PH Halo-β1itg fibroblasts were cultured to confluence on an FN substratum, the fluorescent FN they produced was assembled into a three-dimensional network visible by epifluorescence microscopy (Fig. 1 D). This network appears to be mostly present at the ventral side of the cells, in focus with ventral Halo-β1itg-rich focal adhesions, as evidenced by epifluorescence focused on the ventral side as well as by total internal reflection fluorescence (TIRF) microscopy (TIRFM; Fig. 1 E). However, fibrils are also detected by epifluorescence at the dorsal side where they colocalize with Halo-β1itg rich-fibrillar adhesions (Fig. 1 E, white arrows). We used confocal microscopy to further analyze the three-dimensional deposition of FN-PH in cultured fibroblasts. FN-PH objects were identified, and mapping their position in the z dimension confirmed that most FN-PH objects were present at the ventral side (negative z values indicate positions below the nucleus; Fig. 1 F). We note that this preferential FN deposition toward the ventral surface of cell need not reflect polarized exocytosis and might instead be accounted for by trapping of ventrally exocytosed FN between the ventral plasma membrane and the substratum or by binding to the FN coated substrate. Notably, when cells were plated on uncoated glass, FN-PH objects were more evenly distributed throughout the axial dimension, suggesting that either polarized secretion or capture of secreted FN at the ventral side is enhanced when cells are cultured on an FN-coated surface. Nonetheless, the strong deposition of FN on the ventral surface enables detailed analysis of FN localization by TIRFM.
TIRFM revealed that FN, tagged with either PH or Halo, colocalized partially with paxillin and β1itg (Fig. 1 G, line scans a) and that FN sometimes extended as a filament anchored at one end to a paxillin-positive adhesion (Fig. 1 G, line scans b, extended FN fiber indicated by arrow on line scan). This observation is consistent with active fibrillogenesis, a well-characterized process involving integrin-mediated pulling of globular FN molecules into fibrils (Mao and Schwarzbauer, 2005). Tensin-rich fibrillar adhesions, which develop from focal adhesions, have been strongly implicated in FN fibrillogenesis (Atherton et al., 2022; Zamir et al., 2000). We therefore transiently expressed GFP-tensin in KO67 FN-Halo-untagged β1itg fibroblasts and imaged them by TIRFM on FN-coated glass (Fig. S1). As expected, we observed tensin colocalization with FN-Halo fibrils. Paxillin also colocalized with FN-Halo, and paxillin was detectable early in adhesions that subsequently matured to become tensin positive. Thus, our tagged FN constructs are secreted and assembled in a manner that suggest they will be useful tools.
Tensin- and paxillin-rich adhesions are involved in FN fibrillogenesis. Gallery of frames from a TIRFM video of a KO67 FN-Halo untagged β1itg fibroblast transiently transfected with a GFP-Tensin expression construct (paxillin-mCherry in red, GFP-tensin in green, and FN-Halo labeled with SiR-Halo ligand in blue) cultured on FN-coated glass. A zoomed-in view of the boxed area is shown below for each time point and separate channel pictures of the 3-h time point are shown in the lowest panel. Arrowheads point to growing fibrils of FN-Halo connected to tensin- and paxillin-positive adhesions. Scale bar = 10 μm. Source data are available for this figure: SourceData FS1.
Tensin- and paxillin-rich adhesions are involved in FN fibrillogenesis. Gallery of frames from a TIRFM video of a KO67 FN-Halo untagged β1itg fibroblast transiently transfected with a GFP-Tensin expression construct (paxillin-mCherry in red, GFP-tensin in green, and FN-Halo labeled with SiR-Halo ligand in blue) cultured on FN-coated glass. A zoomed-in view of the boxed area is shown below for each time point and separate channel pictures of the 3-h time point are shown in the lowest panel. Arrowheads point to growing fibrils of FN-Halo connected to tensin- and paxillin-positive adhesions. Scale bar = 10 μm. Source data are available for this figure: SourceData FS1.
β1 integrins are not required for FN secretion but are essential for fibrillogenesis
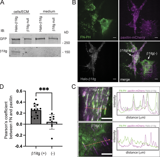
The α5β1 integrin is the main FN receptor on cells, and it has been implicated in polarized FN deposition in endothelial cells (Mana et al., 2016; Valdembri et al., 2009). To determine if β1 integrins play a role in the FN deposition that we observe in fibroblasts, we compared FN secretion and deposition in β1itg-null KO67 FN-PH fibroblasts and KO67 FN-PH reconstituted with Halo-β1itg. Immunoblot analysis of cell/ECM lysates and conditioned media revealed no obvious impact of β1 integrin deficiency on the overall production or secretion of FN-PH (Fig. 2 A). TIRFM of mixed populations of β1 integrin-null and Haloβ1itg-reconstituted fibroblasts cultured on FN-coated glass showed that both cell types deposit FN-PH at their basal side (Fig. 2 B). However, while Halo-β1itg-expressing fibroblasts produced FN-PH fibrils, FN-PH secreted under β1itg-null fibroblasts remained mostly diffuse (Fig. 2 B). This occurred despite the presence of paxillin-positive adhesions (presumably containing αv-class integrins [Schiller et al., 2013]) in the β1itg-null fibroblasts. Line scans of the three fluorescent signals (FN-PH, paxillin-mCherry, and Halo-β1itg) in an FA-rich area confirmed that the peaks of FN-PH colocalized with peaks of paxillin-mCherry and peaks of Halo-β1itg in the β1itg-positive cell, while in the β1itg null cell, FN-PH was diffuse and did not colocalize with paxillin-mCherry (Fig. 2 C). Calculation of Pearson’s coefficients between FN-PH and paxillin-mCherry signals in multiple cells confirmed that the positive correlation is only clear in the presence of β1itg (Fig. 2 D).
β1itg is dispensable for FN-PH deposition but not for its assembly. (A) Immunoblot analysis of FN-PH present in the medium and in cell/ECM lysates prepared from KO67 fibroblasts FN-PH lacking β1itg or expressing Halo-β1itg. (B) TIRF microscopy images of a mixture of KO67 FN-PH fibroblasts lacking β1itg or expressing Halo-β1itg (paxillin-mCherry in magenta, FN-PH in green, and Halo-β1itg labeled with SiR-Halo ligand in grey). Note that some FN-PH that does not colocalize with either paxillin-mCherry or Halo-β1itg corresponds to a matrix left behind by a cell that has moved out of frame. (C) Zoomed-in TIRFM images from boxes in B and intensity profiles of the three fluorescent markers along the orange arrow show the colocalization of FN-PH with paxillin and β1itg in β1itg-positive cells and the lack of colocalization in β1itg-negative cells. (D) Pearson’s coefficient (mean ± SD) of the colocalization between FN-PH and paxillin-mCherry in 13 β1itg-positive cells and nine β1itg-negative cells. *** P = 0.0005 in Student’s t test (two-tailed). Data distribution was assumed to be normal, but this was not formally tested. Scale bar = 10 μm. Source data are available for this figure: SourceData F2.
β1itg is dispensable for FN-PH deposition but not for its assembly. (A) Immunoblot analysis of FN-PH present in the medium and in cell/ECM lysates prepared from KO67 fibroblasts FN-PH lacking β1itg or expressing Halo-β1itg. (B) TIRF microscopy images of a mixture of KO67 FN-PH fibroblasts lacking β1itg or expressing Halo-β1itg (paxillin-mCherry in magenta, FN-PH in green, and Halo-β1itg labeled with SiR-Halo ligand in grey). Note that some FN-PH that does not colocalize with either paxillin-mCherry or Halo-β1itg corresponds to a matrix left behind by a cell that has moved out of frame. (C) Zoomed-in TIRFM images from boxes in B and intensity profiles of the three fluorescent markers along the orange arrow show the colocalization of FN-PH with paxillin and β1itg in β1itg-positive cells and the lack of colocalization in β1itg-negative cells. (D) Pearson’s coefficient (mean ± SD) of the colocalization between FN-PH and paxillin-mCherry in 13 β1itg-positive cells and nine β1itg-negative cells. *** P = 0.0005 in Student’s t test (two-tailed). Data distribution was assumed to be normal, but this was not formally tested. Scale bar = 10 μm. Source data are available for this figure: SourceData F2.
To further assess the role of β1itg in FN secretion and fibrillogenesis, we generated KO67 Halo-β1 fibroblast lines expressing mutant forms of FN-PH in which the integrin-binding RGD motif was replaced by RGE or AGA. Both wild-type and mutant FN-PH were expressed and secreted in the medium (Fig. 3 A). FN(AGA) and FN(RGE) mutants exhibited identical behavior, so only results with FN(AGA) are shown. When cells were cultured in the presence of exogenous FN (from coated glass and/or from complete FBS), FN(AGA)-PH was assembled into fibrils (Fig. 3 B), just like wild type FN-PH (Fig. 1 G), and most of these FN(AGA)-PH fibrils colocalized at paxillin-mCherry and Halo-β1itg in the line scan (Fig. 3 C). This is not surprising as FN(AGA) still retains the ability to bind to unlabeled FN fibers and is therefore expected to be incorporated into the FN matrix assembled with FN provided either as a substratum or in the FBS-containing medium. To circumvent this complication, we cultured KO67 fibroblasts (which do not secrete endogenous FN; Fig. 1) in the absence of exogenous FN (uncoated glass and medium supplemented with FN-depleted FBS). Under these conditions, cells spread much more slowly than cells plated in the presence of exogenous FN, but after 12 h, all spreading cells deposited spots of FN-PH at their outer edge (Fig. 3 D). Importantly, while wild type FN-PH colocalized with Halo-β1itg and partially with paxillin-mCherry, as shown in the inset and supported by line scans of the left panel in Fig. 3 D, FN(AGA) did not colocalize with either Halo-β1itg or with paxillin-mCherry (middle panel in Fig. 3 D). Measurements of the Pearson coefficient between FN and Halo-β1itg in multiple cells confirmed this difference between FN wild type and mutant (Fig. 3 E). Thus, despite being secreted, FN(AGA) is incapable of recruiting β1itg and remains in small discrete puncta rather than undergoing fibrillogenesis into larger strands. This punctuated pattern is reminiscent of that of wild-type FN-PH expressed by β1itg-null fibroblasts cultured in similar conditions (right panel in Fig. 3 D). Altogether, our data show that integrin binding is not required for the secretion of FN by fibroblasts, but consistent with prior reports (Benito-Jardon et al., 2020), it is essential for the assembly of normal FN into a fibrillar network.
Interaction with β1itg is required for FN-PH assembly in absence of exogenous FN. (A) Immunoblot analysis of FN-PH wt and mutants (RGE and AGA) present in the medium and in cell/ECM lysates prepared from KO67 FN-PH Halo-β1itg fibroblasts. (B and C) TIRFM images and intensity profile of all three fluorescent markers along the orange arrow show the colocalization of FN(AGA)-PH with paxillin-mCherry (magenta) and Halo-β1itg (gray, labeled with SiR-Halo ligand) in KO67 fibroblasts cultured in the presence of exogenous FN. (D) TIRFM images of FN-PH wild type or AGA mutant deposited by Halo-β1itg-expressing or β1itg-null KO67 fibroblasts (paxillin-mCherry in magenta, Halo-β1itg labeled with SiR Halo ligand in gray, FN-PH in green) 12 h after spreading on uncoated glass in a medium supplemented with FN-depleted FBS. The boxed area is shown in more detail in the insets below, and an intensity profile for all three fluorescent markers along the orange arrow is shown below. (E) Pearson’s coefficient (mean ± SD) of the colocalization between Halo-β1itg and FN(wt)-PH (n = 26 cells) or FN(AGA)-PH (n = 19 cells) in the absence of exogenous FN. **** P = 0.0001 in Student’s t test (two-tailed). Data distribution was assumed to be normal, but this was not formally tested. Scale bar = 10 μm. Source data are available for this figure: SourceData F3.
Interaction with β1itg is required for FN-PH assembly in absence of exogenous FN. (A) Immunoblot analysis of FN-PH wt and mutants (RGE and AGA) present in the medium and in cell/ECM lysates prepared from KO67 FN-PH Halo-β1itg fibroblasts. (B and C) TIRFM images and intensity profile of all three fluorescent markers along the orange arrow show the colocalization of FN(AGA)-PH with paxillin-mCherry (magenta) and Halo-β1itg (gray, labeled with SiR-Halo ligand) in KO67 fibroblasts cultured in the presence of exogenous FN. (D) TIRFM images of FN-PH wild type or AGA mutant deposited by Halo-β1itg-expressing or β1itg-null KO67 fibroblasts (paxillin-mCherry in magenta, Halo-β1itg labeled with SiR Halo ligand in gray, FN-PH in green) 12 h after spreading on uncoated glass in a medium supplemented with FN-depleted FBS. The boxed area is shown in more detail in the insets below, and an intensity profile for all three fluorescent markers along the orange arrow is shown below. (E) Pearson’s coefficient (mean ± SD) of the colocalization between Halo-β1itg and FN(wt)-PH (n = 26 cells) or FN(AGA)-PH (n = 19 cells) in the absence of exogenous FN. **** P = 0.0001 in Student’s t test (two-tailed). Data distribution was assumed to be normal, but this was not formally tested. Scale bar = 10 μm. Source data are available for this figure: SourceData F3.
Ventral FN-PH deposition is cell autonomous and mostly results from local exocytosis
Fluorescent FN matrix assembly under fibroblasts could be due to local, cell-autonomous secretion or result from the capture FN secreted into the medium by neighboring cells. To distinguish between these possibilities, we cultured a mixture of FN-PH-expressing and nonexpressing fibroblasts (identifiable by their green epifluorescence) and imaged FN assembly at their ventral side by TIRFM. Only FN-PH-expressing cells robustly assembled a fluorescence FN matrix at their ventral side (Fig. 4 A). This demonstrates that the FN-PH secreted by fibroblasts is rapidly immobilized and assembled at the ventral side and that little to no diffusion of FN-PH is happening between the ventral sides of neighboring cells in this low-density culture condition.
Secretion of FN-PH is cell autonomous and occurs at hotspots. (A) Time-lapse TIRFM images of a mixture of FN-PH-expressing (cell #1) or -nonexpressing (cells #2–4) KO67 Halo-β1itg fibroblasts (paxillin-mCherry in magenta and FN-PH in green) on FN-coated glass over the course of 8 h. The FN-PH expressing cell (#1) is depositing and assembling a clearly visible ventral matrix of FN-PH while the four nonexpressing surrounding cells (#2, 3, 4) are not. (B) FN-PH deposition before and after photobleaching: TIRFM images of a KO67 Halo-β1itg (paxillin-mCherry in magenta) depositing FN-PH (in green) on FN-coated glass (Video 1). Panels show the merge of paxillin-mCherry and FN-PH signals prior to photobleaching, right after photobleaching using the 488TIRF laser, and during recovery after photobleaching (1.5 and 3 h). Dotted circles show hotspots for FN-PH deposition, and white arrows indicate sites of fibrillogenesis. Graph represents the quantification of the mean green fluorescence over time in hot spots a, b, and c as well as in a control area d. (C–E) High-frequency imaging of FN-PH exocytosis following photobleaching of the cell shown in B. (C) Gallery of frames showing three representative FN-PH fusion events imaged in TIRFM (1.65 × 1.65 μm) in Video 2. Locations of cropped regions are indicated by arrows in E. (D) Time profile of the normalized fluorescence intensity (mean ±95% confidence interval) for 11 MatLab validated FN-PH fusion events detected during high-frequency acquisition. (E) Map of the validated FN-PH fusion events (white markers) overlaid on the cell picture from B taken after photobleaching or 1.5 h after. Scale bar = 20 μm.
Secretion of FN-PH is cell autonomous and occurs at hotspots. (A) Time-lapse TIRFM images of a mixture of FN-PH-expressing (cell #1) or -nonexpressing (cells #2–4) KO67 Halo-β1itg fibroblasts (paxillin-mCherry in magenta and FN-PH in green) on FN-coated glass over the course of 8 h. The FN-PH expressing cell (#1) is depositing and assembling a clearly visible ventral matrix of FN-PH while the four nonexpressing surrounding cells (#2, 3, 4) are not. (B) FN-PH deposition before and after photobleaching: TIRFM images of a KO67 Halo-β1itg (paxillin-mCherry in magenta) depositing FN-PH (in green) on FN-coated glass (Video 1). Panels show the merge of paxillin-mCherry and FN-PH signals prior to photobleaching, right after photobleaching using the 488TIRF laser, and during recovery after photobleaching (1.5 and 3 h). Dotted circles show hotspots for FN-PH deposition, and white arrows indicate sites of fibrillogenesis. Graph represents the quantification of the mean green fluorescence over time in hot spots a, b, and c as well as in a control area d. (C–E) High-frequency imaging of FN-PH exocytosis following photobleaching of the cell shown in B. (C) Gallery of frames showing three representative FN-PH fusion events imaged in TIRFM (1.65 × 1.65 μm) in Video 2. Locations of cropped regions are indicated by arrows in E. (D) Time profile of the normalized fluorescence intensity (mean ±95% confidence interval) for 11 MatLab validated FN-PH fusion events detected during high-frequency acquisition. (E) Map of the validated FN-PH fusion events (white markers) overlaid on the cell picture from B taken after photobleaching or 1.5 h after. Scale bar = 20 μm.
Careful examination of live cell images of FN deposition, such as those in Fig. 4 A, suggests that, rather than occurring evenly under the cell, deposition of FN-PH happens at certain hotspots. We, therefore, used FRAP to further characterize these FN-PH deposition hotspots. KO67 FN-PH β1itg fibroblasts randomly migrating on FN-coated glass were imaged by a two-color time-lapse TIRFM (FN-PH in green and paxillin-mCherry in magenta) at low frequency (1 frame every 5 min). The green signal was then photobleached in TIRF for 30 s and the recovery of the signal was monitored for an additional 3 h (Video 1). In addition, we recorded the first 4.5 min of recovery at high frequency (5 Hz) to allow direct analysis of exocytosis (see below; Video 2). As shown in Fig. 4 B, and reminiscent of what was seen in Fig. 4 A, analysis of Video 1 showed that the initial deposition of FN-PH deposition under the cell was heterogenous (deposition hotspots marked with dotted circles). Furthermore, the reappearance of FN-PH under the cell after photobleaching was also uneven, confirming the existence of FN deposition hotspots. The mean fluorescence within the three hotspot circles, a, b, and c, in Fig. 4 B as well as within a control nonhotspot area (red square [d]) was measured over time and displayed in the graph to illustrate the sustained increase in green fluorescence in hotspots after photobleaching. We reasoned that the recovery of the FN-PH signal could be due to two nonmutually exclusive processes: (1) the localized exocytosis of FN-PH and (2) the capture of soluble FN-PH accumulating in the space between the ventral side of the cell and the substratum by active integrins and FN fibrils undergoing fibrillogenesis.
Secretion of FN-PH occurs at hotspots. Live cell TIRFM imaging of KO67 Halo-β1itg FN-PH fibroblasts (paxillin-mCherry in red, FN-PH in green) cultured on FN-coated glass, taken at 1 frame per 5 min, before and after photobleaching of the deposition FN-PH at 1 h 30 min. Scale bar = 20 μm. Acquisition time is displayed as h:min:s:ms.
Secretion of FN-PH occurs at hotspots. Live cell TIRFM imaging of KO67 Halo-β1itg FN-PH fibroblasts (paxillin-mCherry in red, FN-PH in green) cultured on FN-coated glass, taken at 1 frame per 5 min, before and after photobleaching of the deposition FN-PH at 1 h 30 min. Scale bar = 20 μm. Acquisition time is displayed as h:min:s:ms.
Visualization of FN-PH exocytosis. Live imaging of FN-PH exocytosis by TIRFM using KO67 Halo-β1itg FN-PH fibroblasts cultured on FN-coated glass (5 frames/s), immediately after photobleaching of the FN-PH signal. Scale bar = 10 μm. Acquisition time is displayed in seconds.
Visualization of FN-PH exocytosis. Live imaging of FN-PH exocytosis by TIRFM using KO67 Halo-β1itg FN-PH fibroblasts cultured on FN-coated glass (5 frames/s), immediately after photobleaching of the FN-PH signal. Scale bar = 10 μm. Acquisition time is displayed in seconds.
In Fig. 4 B, the three FN deposition hotspots a, b, and c did not perfectly coincide with integrin-rich focal adhesions (labeled with paxillin-mCherry) and appeared to contain FN-PH in a nonfibrillar form, suggesting that these hotspots resulted from localized exocytosis as opposed to capture. Other smaller, less intense hotspots showed clear signs of fibrillogenesis with FN fibrils connected to a focal adhesion (white arrows), and these hotspots may result from capture and subsequent fibrillogenesis.
To identify hotspots resulting from exocytosis of FN-PH, we took advantage of the pH sensitivity of pHluorin. pHluorin fluoresces poorly in the acidic pH of the lumen of secretory vesicles (Miesenbock et al., 1998), but vesicle fusion with the plasma membrane results in a rapid increase to neutral pH generating a sudden increase in green fluorescence (Huet-Calderwood et al., 2017; Rivera-Molina and Toomre, 2013; Xu et al., 2011). After photobleaching of the pre-existing FN-PH signal, exocytosis events can be captured by TIRFM as bright flashes with specific kinetics of appearance and decay (a fast increase immediately following vesicular fusion with the plasma membrane and a slower decay, which depends on the diffusion properties of the cargo). We therefore looked for exocytic events by imaging in TIRM at 5 frames/s immediately after photobleaching. Video 2 shows bright and long-lasting fusion events indicative of the fusion of vesicles with abundant FN cargo load and slow diffusion of FN cargo after vesicular fusion. We used MatLab algorithms (Huet-Calderwood et al., 2017) to identify FN-PH exocytic events characterized by a rapid appearance of signal followed by a 5–10 s decay (Fig. 4, C and D). We then mapped the position of these bona fide exocytotic events onto a picture of the cell taken immediately after photobleaching or 1.5 h after photobleaching (Fig. 4 E, events marked with crosses). Results indicate that fusion events occurring within 5 min after bleaching were near the cell edge and generally localized in areas where the FN-PH signal subsequently recovered most strongly over the next 90 min (regions a and b in Fig. 4, B and E), close to but not exactly at focal adhesions. These observations suggest that local exocytosis could contribute to the generation of the hotspots of FN deposition.
FN-PH deposition is linked to membrane dynamics
To further investigate the spatial and temporal regulation of FN deposition, we first focused on the timing of FN-PH deposition with respect to membrane dynamics. As shown in Video 3 and Fig. 5 A, as a polarized fibroblast migrates on FN-coated glass, it deposits FN-PH on the substrate and assembles it into fibrils as it moves along. As seen in earlier figures, the deposition of FN-PH is neither continuous nor homogenous; instead, FN-PH is deposited in bursts that remain stable after deposition (see kymograph in Fig. 5 B). These bursts appear to occur preferentially in the leading-edge lamellipodia rich in stable paxillin-mCherry-positive focal adhesions. To validate this observation, we compared the timing of FN-PH deposition with respect to focal adhesion dynamics (detected with paxillin-mCherry) in three distinct areas of the migrating cell (Fig. 5 A): a newly formed and stable lamellipodium at the leading edge (LE), a retracting protrusion at the rear end (RE), and a transient protrusion at the leading edge that failed to stabilize (TP). At the LE (Fig. 5 C), the cell extends a membrane protrusion in the direction of the arrow and a paxillin-positive plaque is formed within 5 min (Fig. 5 C, cluster 1). At this point, no FN-PH is detected under the protrusion. As the cluster of focal adhesions stabilizes and expands in size (+15 min), a small patch of FN-PH appears at its outer edge. Over the next 10 min (+25 min), the patch of FN-PH expands centripetally while the cluster of adhesions remains stable. FN-PH deposition continues to increase in this area for the next 60 min, but the cluster of focal adhesions either disassembles or slides, with deposition reaching a peak at +85 min when it occupies the entire footprint of the original focal adhesion plaque. By this time, the lamellipodium has protruded further in the same direction with new clusters of paxillin-positive focal adhesions (Fig. 5 C cluster 2 and 3) forming successively in the direction of migration. Just like cluster 1, clusters 2 and 3 are initially only paxillin positive and then later become sites for FN-PH deposition and disassembly (Fig. 5 C). Notably, as FN-PH is being deposited in the vicinity of clusters 2 and 3, there is no more deposition occurring at the site of cluster 1, indicating that the timing of FN-PH deposition is tied to the timing of membrane protrusion or adhesion formation. Measurement of the FN-PH and paxillin-mCherry signals over time within five leading-edge adhesion clusters in this cell shows that the bursts of FN deposition follow, rather than precede, focal adhesion formation, and that they even appear to peak during FA disassembly (Fig. 5 D). Quantification of data obtained from multiple cells confirms this observation and shows that there is a systematic time delay (mean ∼50 min) between the half-peak of the FN signal and the half-peak of the paxillin signal (Fig. 5 E) within leading-edge FAs. In contrast with FN-PH deposition at the leading edge, long-lived fast-sliding adhesions in retracting parts of the cell were not associated with observable FN-PH deposition (Fig. 5 F, RE) nor was FN deposition observed in the vicinity of short-lived protrusions (Fig. 5 G, TP). Thus, our observations show that FN deposition occurs preferentially in proximity to stable focal adhesions in the leading edge, suggesting that FN deposition is regulated by cell polarity and that its timing is linked to adhesion and/or membrane dynamics.
FN-PH deposition occurs preferentially under stable leading edge lamellipodia. Live cell imaging by TIRFM of a KO67 Halo-β1itg fibroblast (paxillin-mCherry in magenta) depositing FN-PH (green) while randomly migrating on FN-coated glass, taken at 1 frame per 5 min. Scale bar = 10 μm. Acquisition time is displayed as h:min:sec:ms.
FN-PH deposition occurs preferentially under stable leading edge lamellipodia. Live cell imaging by TIRFM of a KO67 Halo-β1itg fibroblast (paxillin-mCherry in magenta) depositing FN-PH (green) while randomly migrating on FN-coated glass, taken at 1 frame per 5 min. Scale bar = 10 μm. Acquisition time is displayed as h:min:sec:ms.
FN-PH deposition occurs preferentially under stable leading edge lamellipodia. (A) Gallery of frames from a live TIRFM video of a KO67 Halo-β1itg FN-PH fibroblast randomly migrating on FN-coated glass (Video 3). FN-PH is shown in green and paxillin-mCherry in magenta. Area 1 marks a stable lamellipodium at the leading edge, area 2 a retracting protrusion, and area 3 a short-lived protrusion at the leading edge that failed to stabilize. (B) Kymograph showing the bursts of FN-PH deposition (marked by stars) occurring along the white line over the course of the video. (C) Gallery of time frames at the leading edge (LE) and line profiles of FN-PH (green) and paxillin-mCherry (magenta) fluorescence along the direction of membrane protrusion (yellow line) at various time points labeled with FN deposition clusters 1–3. (D) Time profile of the total fluorescence intensity for paxillin-mCherry (solid colored lines) and FN-PH (dotted colored lines) within five clusters of stable leading edge focal adhesions, with mean signals shown in back lines. (E) Estimation plot of the time difference between the half-peaks of FN-PH and paxillin-mCherry fluorescent signals within 17 leading edge focal adhesions from four cells. The mean of differences is shown as 95% confidence interval. (F) Gallery of time frames at the rear end (RE) and line profiles of the FN-PH (green) and paxillin-mCherry (magenta) fluorescence along the direction of membrane retraction (yellow line) at various time points. (G) Gallery of time frames in a transient protrusion (TP) and line profiles of the FN-PH (green) and paxillin-mCherry (magenta) fluorescence along the direction of membrane protrusion (yellow line) at various time points. Scale bar = 10 μm.
FN-PH deposition occurs preferentially under stable leading edge lamellipodia. (A) Gallery of frames from a live TIRFM video of a KO67 Halo-β1itg FN-PH fibroblast randomly migrating on FN-coated glass (Video 3). FN-PH is shown in green and paxillin-mCherry in magenta. Area 1 marks a stable lamellipodium at the leading edge, area 2 a retracting protrusion, and area 3 a short-lived protrusion at the leading edge that failed to stabilize. (B) Kymograph showing the bursts of FN-PH deposition (marked by stars) occurring along the white line over the course of the video. (C) Gallery of time frames at the leading edge (LE) and line profiles of FN-PH (green) and paxillin-mCherry (magenta) fluorescence along the direction of membrane protrusion (yellow line) at various time points labeled with FN deposition clusters 1–3. (D) Time profile of the total fluorescence intensity for paxillin-mCherry (solid colored lines) and FN-PH (dotted colored lines) within five clusters of stable leading edge focal adhesions, with mean signals shown in back lines. (E) Estimation plot of the time difference between the half-peaks of FN-PH and paxillin-mCherry fluorescent signals within 17 leading edge focal adhesions from four cells. The mean of differences is shown as 95% confidence interval. (F) Gallery of time frames at the rear end (RE) and line profiles of the FN-PH (green) and paxillin-mCherry (magenta) fluorescence along the direction of membrane retraction (yellow line) at various time points. (G) Gallery of time frames in a transient protrusion (TP) and line profiles of the FN-PH (green) and paxillin-mCherry (magenta) fluorescence along the direction of membrane protrusion (yellow line) at various time points. Scale bar = 10 μm.
FN-PH deposition follows cell polarization
To further test whether FN deposition is regulated by cell polarization, we imaged KO67 FN-PH Halo-β1itg fibroblasts plated on FN-coated glass, a substratum that supports spreading and polarization, or on poly-l-lysine (PLL)-coated glass, which supports spreading but not polarization. Cells plated on FN spread relatively rapidly and started depositing FN-PH at their ventral side within the first hour (Fig. 6 A). This early FN-PH deposition appeared under the center of the cell, without any particular pattern, and it did not colocalize with paxillin-mCherry. Within 5 h of plating, the cell on FN appeared to polarize and move toward the right side; this correlated with an increase in FN-PH spots in this area, suggesting that the newly extended lamellipodia had become a hotspot for FN-PH secretion (Fig. 6 A, inset). In contrast, cells plated on PLL-coated glass in absence of exogenous FN (medium containing 9% FN-depleted FBS) were delayed in spreading, struggled to form paxillin-mCherry-positive FA, and did not clearly establish polarity within 8 h of plating (Fig. 6 A). FN-PH deposition still occurred under the center of the cell and in areas of the circular lamellae. Therefore, we conclude that FN deposition can occur in a nonpolarized cell, but once cell polarization is established, FN deposition on the substratum is preferentially seen in active protrusions at the leading edge of the cell.
FN-PH deposition follows cell polarization. (A) Gallery of frames from a TIRFM video of live KO67 Halo-β1itg FN-PH fibroblasts in the process of spreading on FN-coated glass or PLL-coated glass in a medium depleted of FN. FN-PH is shown in green and paxillin-mCherry in magenta. Note the difference in time scale between the two substrata. The white rectangle indicates the area zoomed in the inset on the right. (B) Gallery of frames from a TIRM video of KO67 untagged-β1itg FN-PH Golgi-Halo fibroblasts, 0 or 4 h after plating on FN-coated glass. FN-PH is shown in green, paxillin-mCherry in red, Golgi-Halo in magenta, and nucleus stained with Hoechst 33342 in blue. The signal for already deposited FN-PH was photobleached before imaging, FN-PH deposition was measured for a duration of 1 h, and the net change in FN-PH signal was determined by subtracting the mean green fluorescence before acquisition to the mean green fluorescence 1 h later. For each cell, a Golgi side (solid gray outline) and an opposite side (dashed gray outline) were delineated by a line passing through the center of the nucleus and running parallel to the crescent-shaped perinuclear Golgi apparatus. Data in the graph represent the ratio of the net change in FN-PH fluorescence on each side in 18–23 cells. Data were analyzed by unpaired t test, **** P < 0.0001. (C) Gallery of frames from a TIRM video of KO67 notag-β1itg FN-PH RA-PH-Halo (paxillin-mCherry in red, FN-PH in green, and lamellipodin RA-PH-Halo labeled with SiR-Halo ligand in blue) migrating out of a monolayer on FN-coated glass. At each time point, the migration front is outlined by a solid line and the outline from the previous time point is superimposed as a dotted line for comparison. The fluorescence intensity in the three fluorescent channels was measured along the while arrow at each time point. Black arrows point to a paxillin-mCherry-rich area that becomes a hotspot for FN-PH deposition 30 min later. Scale bar = 10 μm.
FN-PH deposition follows cell polarization. (A) Gallery of frames from a TIRFM video of live KO67 Halo-β1itg FN-PH fibroblasts in the process of spreading on FN-coated glass or PLL-coated glass in a medium depleted of FN. FN-PH is shown in green and paxillin-mCherry in magenta. Note the difference in time scale between the two substrata. The white rectangle indicates the area zoomed in the inset on the right. (B) Gallery of frames from a TIRM video of KO67 untagged-β1itg FN-PH Golgi-Halo fibroblasts, 0 or 4 h after plating on FN-coated glass. FN-PH is shown in green, paxillin-mCherry in red, Golgi-Halo in magenta, and nucleus stained with Hoechst 33342 in blue. The signal for already deposited FN-PH was photobleached before imaging, FN-PH deposition was measured for a duration of 1 h, and the net change in FN-PH signal was determined by subtracting the mean green fluorescence before acquisition to the mean green fluorescence 1 h later. For each cell, a Golgi side (solid gray outline) and an opposite side (dashed gray outline) were delineated by a line passing through the center of the nucleus and running parallel to the crescent-shaped perinuclear Golgi apparatus. Data in the graph represent the ratio of the net change in FN-PH fluorescence on each side in 18–23 cells. Data were analyzed by unpaired t test, **** P < 0.0001. (C) Gallery of frames from a TIRM video of KO67 notag-β1itg FN-PH RA-PH-Halo (paxillin-mCherry in red, FN-PH in green, and lamellipodin RA-PH-Halo labeled with SiR-Halo ligand in blue) migrating out of a monolayer on FN-coated glass. At each time point, the migration front is outlined by a solid line and the outline from the previous time point is superimposed as a dotted line for comparison. The fluorescence intensity in the three fluorescent channels was measured along the while arrow at each time point. Black arrows point to a paxillin-mCherry-rich area that becomes a hotspot for FN-PH deposition 30 min later. Scale bar = 10 μm.
To further confirm that FN secretion is influenced by cell polarity, we labeled the Golgi apparatus of our FN-PH-secreting fibroblasts using a Golgi-Halo probe and imaged FN-PH deposition for 1 h before and after the establishment of cell polarity. To image prior to the establishment of cell polarity, FN-PH secreting fibroblasts were labeled with 250 nM SiR-Halo ligand (to stain Golgi) and Hoechst 33342 (to stain nuclei) for 30 min at 37°C, then detached and replated onto FN-coated MatTek dishes, and immediately imaged by four-color TIRFM for 1 h. To image after the establishment of cell polarity, FN-PH secreting fibroblasts were cultured on FN-coated MatTek dishes for 3.5 h, labeled with 250 nM SiR-Halo ligand and Hoechst 33342 for 30 min, and then imaged by four-color TIRFM for 1 h. Immediately after plating, FN-PH deposition was evident under the cell (Fig. 6 B), just as was seen in cells plated on PLL, but there was no preferential deposition under the side of the cell containing the Golgi apparatus (Fig. 6 B, graph). In contrast, when deposition occurring between 4 and 5 h after plating was assessed, newly deposited FN-PH was evident under protrusions (Fig. 6 B) and was preferentially found under the side of the cell containing the Golgi apparatus (Fig. 6 B, graph). Therefore, our data indicate that even though diffuse FN-PH deposition is evident in nonpolarized fibroblasts, in polarized cells, FN deposition is observed preferentially in protrusions forming at the leading edge of cells.
FN-PH deposition during directed migration
To extend our investigation of the impact of cell polarity on FN deposition, we examined fibroblasts expressing the Ras-association and pleckstrin homology domains of lamellipodin (RA-PH) fused to a HaloTag to mark newly formed lamellipodia (Krause et al., 2004). Cells were cultured overnight to confluence inside an Ibidi silicon insert placed in an FN-coated glass MatTek dish. The next day, lamellipodin RA-PH-Halo was labeled by incubating with 250 nM SiR-Halo ligand, the silicon insert was removed, and the migration of cells at the margin of the monolayer into the cleared area was imaged by TIRFM (Fig. 6 C). As polarized cells began extending membrane protrusions into the empty space, we observed an enrichment of lamellipodin RA-PH in the lamellipodium at the forefront of migration, then paxillin-mCherry-positive focal adhesions formed in the newly extended membrane, and finally some FN-PH appeared. Quantification of the signal for all three fluorescent markers along a line drawn in the direction of migration confirms that lamellipodin is the marker most proximal to the cell edge, paxillin-mCherry is distal to lamellipodin, and FN-PH is distal to paxillin (Fig. 6 C). Notably, a comparison of fluorescence profiles measured at 2 h and 2 h 30 min also confirms that FN-PH is deposited in bursts in the lamellae in areas where stable paxillin-rich focal adhesions were present 30 min before (Fig. 6 C, arrows) but have since disassembled, in agreement with data shown in Fig. 5. Thus, observations in spreading cells (Fig. 6, A and B), randomly migrating cells (Figs. 4 and 5), and cells undergoing directed migration (Fig. 6 C) all confirm that FN deposition occurs preferentially in membrane protrusions after the formation of stable cell-matrix adhesions.
FN-PH deposition requires intact microtubules
Microtubules (MTs) have been implicated in the transport of secretory vesicles, and in particular, in their delivery to the leading edge of the cell (Schmoranzer and Simon, 2003; Serra-Marques et al., 2020; Toomre et al., 1999). To investigate whether MTs are involved in FN deposition, we first imaged FN-PH deposition together with microtubule dynamics using the plus end capping protein EB3 fused to RFP. Video 4 shows that each FN-PH deposition burst occurring in a newly formed protrusion (labeled 1–7 in chronological order of appearance) is preceded by the formation of Halo-β1itg-positive focal adhesions and, most notably, by the appearance of highly dynamic EB3-positive MT ends in the same area. Higher temporal TIRFM imaging of FN-PH and EB3-RFP, coupled with SiR-tubulin imaging, indicated FN exocytosis near MT (Fig. S2, A and B; and Video 5). This observation places MT in the right place at the right time to potentially deliver FN-loaded secretory vesicles. However, only a small percentage of FN-PH fusion events colocalized with EB3-RFP signal (Fig. S2 C). As FN-PH reveals only vesicle fusion and not tethering, the low percentage of EB3-positive fusion events may reflect the timing of vesicle tethering and fusion, as only vesicles that fuse quickly after delivery would remain near the EB3-positive tip. Thus, while our results are consistent with MT delivery of FN-loaded secretory vesicles, additional imaging approaches will be required to test this further.
Highly dynamic EB3-RFP-positive microtubules are present in cell protrusions preceding deposition of FN-PH. Live cell imaging by TIRFM of a KO6 Halo-β1itg (labeled with SiR-Halo in blue) fibroblast expressing FN-PH (green) EB3-RFP (red) spreading on FN-coated glass. Numbers 1–7 identify, in order of appearance, seven independent membrane protrusions, each associated with high MT dynamics followed by FN-PH deposition. The video was acquired at 1 frame per 3 min. Scale bar = 10 μm. Acquisition time is displayed as h:min:s:ms.
Highly dynamic EB3-RFP-positive microtubules are present in cell protrusions preceding deposition of FN-PH. Live cell imaging by TIRFM of a KO6 Halo-β1itg (labeled with SiR-Halo in blue) fibroblast expressing FN-PH (green) EB3-RFP (red) spreading on FN-coated glass. Numbers 1–7 identify, in order of appearance, seven independent membrane protrusions, each associated with high MT dynamics followed by FN-PH deposition. The video was acquired at 1 frame per 3 min. Scale bar = 10 μm. Acquisition time is displayed as h:min:s:ms.
Analysis of FN-PH deposition relative to EB3-RFP positive microtubules in a spreading cell protrusion. (A) Gallery of frames from a TIRFM video of a KO6 EB3-RFP FN-PH Halo-β1itg fibroblast labeled with 1 µM SiR-tubulin in the process of spreading on FN-coated glass for 20 min at a 5-s interval (Video 5). The change in FN signal, ΔFN-PH, is shown in green, EB3-RFP in magenta, and SiR-tubulin in cyan. (B) Kymograph showing the bursts of ΔFN-PH deposition (marked by green arrowheads) occurring inside the white dashed box in A over the course of the video. (C) Quantification of ΔFN-PH fusion events (green circles), also positive for EB3-RFP signal (magenta circles). Scale bar = 5 µm. Bar graph shows the mean ± SD of EB3-positive ΔFN-PH events in seven different cell protrusions.
Analysis of FN-PH deposition relative to EB3-RFP positive microtubules in a spreading cell protrusion. (A) Gallery of frames from a TIRFM video of a KO6 EB3-RFP FN-PH Halo-β1itg fibroblast labeled with 1 µM SiR-tubulin in the process of spreading on FN-coated glass for 20 min at a 5-s interval (Video 5). The change in FN signal, ΔFN-PH, is shown in green, EB3-RFP in magenta, and SiR-tubulin in cyan. (B) Kymograph showing the bursts of ΔFN-PH deposition (marked by green arrowheads) occurring inside the white dashed box in A over the course of the video. (C) Quantification of ΔFN-PH fusion events (green circles), also positive for EB3-RFP signal (magenta circles). Scale bar = 5 µm. Bar graph shows the mean ± SD of EB3-positive ΔFN-PH events in seven different cell protrusions.
FN-PH deposition relative to EB3-RFP positive microtubules. KO6 FN-PH Halo-β1itg EB3-RFP fibroblasts labeled with 1 µM SiR-tubulin spreading on FN-coated glass were imaged by live-cell TIRFM at 1 frame every 5 s. To reveal FN deposition, the change in FN-PH signal (ΔFN-pH—green) was assessed using the time subtract average tool from Imaris 9.9.1 software (Andor, Oxford Instruments). EB3-RFP (magenta) and SiR-tubulin (cyan) signals are shown. Green circles mark ΔFN-PH bursts and magenta circles mark ΔFN-PH bursts also positive for EB3-RFP. Scale bar = 5 μm. Acquisition time is displayed as h:min:s:ms.
FN-PH deposition relative to EB3-RFP positive microtubules. KO6 FN-PH Halo-β1itg EB3-RFP fibroblasts labeled with 1 µM SiR-tubulin spreading on FN-coated glass were imaged by live-cell TIRFM at 1 frame every 5 s. To reveal FN deposition, the change in FN-PH signal (ΔFN-pH—green) was assessed using the time subtract average tool from Imaris 9.9.1 software (Andor, Oxford Instruments). EB3-RFP (magenta) and SiR-tubulin (cyan) signals are shown. Green circles mark ΔFN-PH bursts and magenta circles mark ΔFN-PH bursts also positive for EB3-RFP. Scale bar = 5 μm. Acquisition time is displayed as h:min:s:ms.
To examine whether MTs are required for the polarized delivery of FN cargo, we tested the effect of the MT-depolymerizing drug nocodazole on FN deposition. Optimization experiments using EB3-RFP expressing fibroblasts determined that 10 μM nocodazole induced complete depolymerization of MT in <2 min (not shown). FN-PH expressing fibroblasts plated on FN-coated glass were imaged by TIRFM for 40–50 min, after which 10 μM nocodazole or DMSO vehicle was added to the medium and imaging resumed. Addition of DMSO vehicle had no impact on cell spreading nor on FN-PH deposition (Video 6). In contrast, addition of nocodazole triggered immediate MT depolarization as evidenced by the complete disappearance of EB3-RFP-positive MT from the TIRF field and a simultaneous halt in FN-PH deposition, despite continued cell spreading and extension of dynamic protrusions as evidenced by the Halo-β1itg signal (Fig. 7 A and Video 7). To quantify the effect of nocodazole on FN deposition, we measured the total green fluorescence under spreading cells by TIRFM and compared the rate of FN deposition before and after treatment with nocodazole (Fig. 7 B) or DMSO (Fig. 7 C). Both representative time profiles and rate measurements showed that nocodazole, but not DMSO, treatment halted FN deposition.
DMSO treatment has no effect on FN-PH deposition by spreading cells. Live cell TIRF imaging of FN-PH deposition (green) by KO67 FN-PH Halo-β1itg (labeled with SiR-Halo ligand, blue) fibroblast (paxillin-mCherry in red) in the process of spreading on FN-coated glass, taken at 1 frame per 5 min. DMSO vehicle (0.23% final) was added after 51 min and 30 s (note the slight shift in the video following treatment). Scale bar = 10 μm. Acquisition time is displayed as h:min:s:ms.
DMSO treatment has no effect on FN-PH deposition by spreading cells. Live cell TIRF imaging of FN-PH deposition (green) by KO67 FN-PH Halo-β1itg (labeled with SiR-Halo ligand, blue) fibroblast (paxillin-mCherry in red) in the process of spreading on FN-coated glass, taken at 1 frame per 5 min. DMSO vehicle (0.23% final) was added after 51 min and 30 s (note the slight shift in the video following treatment). Scale bar = 10 μm. Acquisition time is displayed as h:min:s:ms.
Polarized deposition of FN-PH requires intact microtubules. (A) Gallery of frames from a TIRFM video of a KO6 EB3-RFP FN-PH Halo-β1itg fibroblast (EB3-RFP in red, FN-PH in green, and Halo-β1itg labeled with SiR-Halo ligand in blue) in the process of spreading on FN-coated glass before and after addition of 10 μM Nocodazole at 40 min (Video 7, to compare with DMSO vehicle-treated cell in Video 6). At each time point, the cell outline is marked by a solid line and the outline from the previous time point is superimposed as a dotted line for comparison. (B) Quantification of the FN-PH fluorescence intensity in the entire cell by TIRFM over time and comparison of the rate of change in FN-PH signal intensity before and after treatment with Nocodazole in multiple cells (N = 9). (C) Quantification of the FN-PH fluorescence intensity in the entire cell by TIRFM over time and comparison of the rate of change in FN-PH signal intensity before and after treatment with DMSO vehicle in 15 cells. (D) Gallery of frames from a TIRFM video of KO67 FN-PH notag-β1itg lamellipodin RA-PH-Halo fibroblasts (paxillin-mCherry in red, FN-PH in green, and RA-PH-Halo labeled with SiR-Halo ligand in blue) in the process of migrating out of a monolayer on FN-coated glass before and after the addition of 10 μM Nocodazole at 2 h 45 min (Video 8, compared with DMSO vehicle-treated cells also in Video 8). The signal for already deposited FN-PH was photobleached before imaging. At each time point, the migration front is outlined by a solid line and the outline from the previous time point is superimposed as a dotted line for comparison. (E) Quantification of the FN-PH fluorescence intensity by TIRFM in the cells at the outer edge of the monolayer and comparison of the rate of change in FN-PH signal intensity before and after treatment with Nocodazole in eight fields. (F) Quantification of the FN-PH fluorescence intensity by TIRFM in the cells at the outer edge of the monolayer and comparison of the rate of change in FN-PH signal intensity before and after treatment with DMSO in 12 cells. Data were analyzed by paired t test, ** P < 0.01. Data distribution was assumed to be normal, but this was not formally tested. Scale bar = 10 μm.
Polarized deposition of FN-PH requires intact microtubules. (A) Gallery of frames from a TIRFM video of a KO6 EB3-RFP FN-PH Halo-β1itg fibroblast (EB3-RFP in red, FN-PH in green, and Halo-β1itg labeled with SiR-Halo ligand in blue) in the process of spreading on FN-coated glass before and after addition of 10 μM Nocodazole at 40 min (Video 7, to compare with DMSO vehicle-treated cell in Video 6). At each time point, the cell outline is marked by a solid line and the outline from the previous time point is superimposed as a dotted line for comparison. (B) Quantification of the FN-PH fluorescence intensity in the entire cell by TIRFM over time and comparison of the rate of change in FN-PH signal intensity before and after treatment with Nocodazole in multiple cells (N = 9). (C) Quantification of the FN-PH fluorescence intensity in the entire cell by TIRFM over time and comparison of the rate of change in FN-PH signal intensity before and after treatment with DMSO vehicle in 15 cells. (D) Gallery of frames from a TIRFM video of KO67 FN-PH notag-β1itg lamellipodin RA-PH-Halo fibroblasts (paxillin-mCherry in red, FN-PH in green, and RA-PH-Halo labeled with SiR-Halo ligand in blue) in the process of migrating out of a monolayer on FN-coated glass before and after the addition of 10 μM Nocodazole at 2 h 45 min (Video 8, compared with DMSO vehicle-treated cells also in Video 8). The signal for already deposited FN-PH was photobleached before imaging. At each time point, the migration front is outlined by a solid line and the outline from the previous time point is superimposed as a dotted line for comparison. (E) Quantification of the FN-PH fluorescence intensity by TIRFM in the cells at the outer edge of the monolayer and comparison of the rate of change in FN-PH signal intensity before and after treatment with Nocodazole in eight fields. (F) Quantification of the FN-PH fluorescence intensity by TIRFM in the cells at the outer edge of the monolayer and comparison of the rate of change in FN-PH signal intensity before and after treatment with DMSO in 12 cells. Data were analyzed by paired t test, ** P < 0.01. Data distribution was assumed to be normal, but this was not formally tested. Scale bar = 10 μm.
Nocodazole halts FN-PH deposition by spreading cells. Live cells TIRFM imaging of FN-PH deposition (green) by a KO6 fibroblast expressing EB3-RFP (red), FN-PH (green), and Halo-β1itg (labeled with SiR-Halo ligand, blue) in the process of spreading on FN-coated glass, taken at 1 frame per 5 min. Nocodazole (10 μM final) was added after 40 min (note the slight shift in the video following treatment). Scale bar = 10 μm. Acquisition time is displayed as h:min:sec:ms.
Nocodazole halts FN-PH deposition by spreading cells. Live cells TIRFM imaging of FN-PH deposition (green) by a KO6 fibroblast expressing EB3-RFP (red), FN-PH (green), and Halo-β1itg (labeled with SiR-Halo ligand, blue) in the process of spreading on FN-coated glass, taken at 1 frame per 5 min. Nocodazole (10 μM final) was added after 40 min (note the slight shift in the video following treatment). Scale bar = 10 μm. Acquisition time is displayed as h:min:sec:ms.
The requirement of MTs for FN deposition was not limited to spreading cells as nocodazole also impaired FN deposition in fully spread fibroblasts migrating out of a monolayer generated with an Ibidi insert (Fig. 7, D–F). As in Fig. 6 C, cells initially migrated out of the monolayer, depositing FN-PH at their leading edge, just behind the migration front, which is rich in lamellipodin RA-PH-Halo (Fig. 7 D, compare 40 min with 2 h 45 min time points). The addition of nocodazole halted FN deposition as evidenced by the lack of further increase in FN-PH signal between 2 h 45 min and 10 h 40 min. This stop in FN-PH deposition occurred despite the cell maintaining their lamellipodium and forming new focal adhesions at their leading edge, as evidenced by paxillin-mCherry (Video 8, note slight shift in position coinciding with addition of nocodazole). In comparison, DMSO-treated cells retained leading edge FN deposition throughout the recording (Video 8, note slight shift in position coinciding with addition of DMSO). Measurement of the rate of FN deposition before and after Nocodazole treatment in multiple areas along the migrating front confirmed that Nocodazole abrogated FN deposition at leading edge throughout the dish (Fig. 7, E and F). Thus, we conclude that MTs play a crucial role in the polarized deposition of FN in spreading and migrating cells.
Nocodazole halts FN-PH deposition by migrating cells. Live cell TIRM imaging of FN-PH deposition (green) by KO67 FN-PH notag-β1itg lamellipodin RA-PH-Halo (labeled with SiR-Halo ligand, blue) fibroblasts (paxillin-mCherry in red) in the process of migrating out of a monolayer on FN-coated glass, taken at 1 frame per 3 min. The signal for already deposited FN-PH was photobleached before imaging and DMSO vehicle (0.23% final) was added after 3 h or Nocodazole (10 μM final) was added after 2 h 45 min (in each case note the slight shift in the video following treatment). Scale bar = 10 μm. Acquisition time is displayed as h:min:s:ms.
Nocodazole halts FN-PH deposition by migrating cells. Live cell TIRM imaging of FN-PH deposition (green) by KO67 FN-PH notag-β1itg lamellipodin RA-PH-Halo (labeled with SiR-Halo ligand, blue) fibroblasts (paxillin-mCherry in red) in the process of migrating out of a monolayer on FN-coated glass, taken at 1 frame per 3 min. The signal for already deposited FN-PH was photobleached before imaging and DMSO vehicle (0.23% final) was added after 3 h or Nocodazole (10 μM final) was added after 2 h 45 min (in each case note the slight shift in the video following treatment). Scale bar = 10 μm. Acquisition time is displayed as h:min:s:ms.
FN-PH deposition requires intact myosin II contractility
There is growing evidence that local regulation of myosin contractility plays a role in the control of MT-mediated exocytosis (Miserey-Lenkei et al., 2010; Nightingale et al., 2011). We therefore tested the effect of the myosin II inhibitor blebbistatin on the polarized FN deposition by spreading fibroblasts. As shown in Video 9 and Fig. 8 A, as fibroblasts started to spread, they deposited FN-PH relatively rapidly and, as previously seen, FN deposition hotspots were concentrated within the lamellae of newly formed lamellipodia. Blebbistatin treatment was followed by (1) a rapid disassembly of paxillin-mCherry positive adhesions, an expected result as focal adhesion stability is myosin II-dependent (Pasapera et al., 2010; Wolfenson et al., 2011), (2) an outward expansion of lamellipodia and, notably, (3) a substantial reduction in FN-PH deposition at the periphery. To compare FN deposition before and after blebbistatin, we measured the rate of FN deposition (in total fluorescence/min) before and after the addition of blebbistatin in multiple spreading cells. As blebbistatin is fluorescent, its addition causes a transient fluorescence artifact, therefore we waited for it to dissipate (35 min) before measuring the rate of FN deposition after treatment (Fig. 8 B). In every cell analyzed, the rate of FN deposition was dramatically decreased by blebbistatin treatment. We obtained similar results when assessing the impact of blebbistatin on FN deposition by migrating fibroblasts (Fig. 8, C and D; and Video 10). In directed migration, FN-PH was initially deposited in lamellipodin RA-PH positive lamellipodia, just as seen in Fig. 6 C and Fig. 7 D. Upon blebbistatin addition, paxillin-mCherry-positive adhesions rapidly dissembled, but cells continued to extend their lamellipodia in the direction of migration and formed paxillin-mCherry nascent adhesions at their very edge (Fig. 8 C, arrows). Notably, no new burst of FN-PH deposition was observed. Quantification of the total green fluorescence intensity under migrating cells and comparison of rates of deposition before and after treatment confirmed that blebbistatin inhibits FN-PH deposition (Fig. 8 E).
Blebbistatin halts FN-PH deposition spreading cells. Live cell TIRF imaging of FN-PH deposition (green) by a KO67 FN-PH Halo-β1itg (labeled with SiR-Halo ligand, in blue) fibroblast (paxillin-mCherry in red) in the process of spreading on FN-coated glass, taken at 1 frame per 3 min. Blebbistatin (25 μM) was added at 1 h 25 min (note the slight shift in the video following treatment). Scale bar = 10 μm. Acquisition time is displayed as h:min:s:ms.
Blebbistatin halts FN-PH deposition spreading cells. Live cell TIRF imaging of FN-PH deposition (green) by a KO67 FN-PH Halo-β1itg (labeled with SiR-Halo ligand, in blue) fibroblast (paxillin-mCherry in red) in the process of spreading on FN-coated glass, taken at 1 frame per 3 min. Blebbistatin (25 μM) was added at 1 h 25 min (note the slight shift in the video following treatment). Scale bar = 10 μm. Acquisition time is displayed as h:min:s:ms.
Polarized deposition of FN-PH requires intact myosin II contractility. (A) Gallery of frames from a TIRFM video of a KO67 FN-PH Halo-β1itg fibroblast (paxillin-mCherry in red, FN-PH in green, and Halo-β1itg labeled with SiR-Halo ligand in blue) in the process of spreading on FN-coated glass before and after addition of 25 μM blebbistatin for 1 h 25 min (Video 9, to compare with DMSO vehicle-treated cell in Video 6). At each time point, the cell outline is marked by a solid line and the outline from the previous time point is superimposed as a dotted line for comparison. (B) Quantification of the FN-PH fluorescence intensity in the entire cell by TIRFM over time and comparison of the rate of change in FN-PH signal intensity before and after treatment with blebbistatin in 10 cells. (C) Gallery of frames from a TIRFM video of a KO67 FN-PH notag-β1itg lamellipodin RA-PH-Halo fibroblast (paxillin-mCherry in red, FN-PH in green, and RA-PH-Halo labeled with SiR-Halo ligand in blue) in the process of migrating out of a monolayer on FN-coated glass before and after addition of 25 μM blebbistatin at 1 h 30 min (Video 10, to compare with DMSO vehicle-treated cells in Video 8). The signal for already deposited FN-PH was photobleached before imaging. At each time point, the migration front is outlined by a solid line and the outline from the previous time point is superimposed as a dotted line for comparison. (D) Quantification of the FN-PH fluorescence intensity in the cells at the outer edge of the monolayer by TIRFM over time and comparison of the rate of change in FN-PH signal intensity before and after treatment with blebbistatin in 12 fields. Data were analyzed by paired t test, ** P < 0.01. Data distribution was assumed to be normal, but this was not formally tested. Scale bar = 10 μm.
Polarized deposition of FN-PH requires intact myosin II contractility. (A) Gallery of frames from a TIRFM video of a KO67 FN-PH Halo-β1itg fibroblast (paxillin-mCherry in red, FN-PH in green, and Halo-β1itg labeled with SiR-Halo ligand in blue) in the process of spreading on FN-coated glass before and after addition of 25 μM blebbistatin for 1 h 25 min (Video 9, to compare with DMSO vehicle-treated cell in Video 6). At each time point, the cell outline is marked by a solid line and the outline from the previous time point is superimposed as a dotted line for comparison. (B) Quantification of the FN-PH fluorescence intensity in the entire cell by TIRFM over time and comparison of the rate of change in FN-PH signal intensity before and after treatment with blebbistatin in 10 cells. (C) Gallery of frames from a TIRFM video of a KO67 FN-PH notag-β1itg lamellipodin RA-PH-Halo fibroblast (paxillin-mCherry in red, FN-PH in green, and RA-PH-Halo labeled with SiR-Halo ligand in blue) in the process of migrating out of a monolayer on FN-coated glass before and after addition of 25 μM blebbistatin at 1 h 30 min (Video 10, to compare with DMSO vehicle-treated cells in Video 8). The signal for already deposited FN-PH was photobleached before imaging. At each time point, the migration front is outlined by a solid line and the outline from the previous time point is superimposed as a dotted line for comparison. (D) Quantification of the FN-PH fluorescence intensity in the cells at the outer edge of the monolayer by TIRFM over time and comparison of the rate of change in FN-PH signal intensity before and after treatment with blebbistatin in 12 fields. Data were analyzed by paired t test, ** P < 0.01. Data distribution was assumed to be normal, but this was not formally tested. Scale bar = 10 μm.
Blebbistatin halts FN-PH deposition migrating cells. Live cell TIRFM imaging of FN-PH deposition (green) by KO67 FN-PH notag-β1itg lamellipodin RA-PH-Halo (labeled with SiR-Halo ligand, in blue) fibroblasts (paxillin-mCherry in red) in the process of migrating out of a monolayer on FN-coated glass, taken at 1 frame per 3 min. The signal for already deposited FN-PH was photobleached before imaging. Blebbistatin (25 μM) was added at 1 h 30 min (note the slight shift in the video following treatment). Scale bar = 10 μm. Acquisition time is displayed as h:min:s:ms.
Blebbistatin halts FN-PH deposition migrating cells. Live cell TIRFM imaging of FN-PH deposition (green) by KO67 FN-PH notag-β1itg lamellipodin RA-PH-Halo (labeled with SiR-Halo ligand, in blue) fibroblasts (paxillin-mCherry in red) in the process of migrating out of a monolayer on FN-coated glass, taken at 1 frame per 3 min. The signal for already deposited FN-PH was photobleached before imaging. Blebbistatin (25 μM) was added at 1 h 30 min (note the slight shift in the video following treatment). Scale bar = 10 μm. Acquisition time is displayed as h:min:s:ms.
Altogether, our results show that myosin II contractility plays a crucial role in the polarized deposition of FN-PH that occurs in expending lamellipodia during cell spreading and cell migration.
Discussion
FN expression and assembly into a multimeric fibrillar matrix is essential for normal vertebrate development, tissue formation, and wound healing (Doyle et al., 2022; Pankov and Yamada, 2002; Schwarzbauer and DeSimone, 2011). While FN fibrillogenesis has been extensively studied and is relatively well understood, less is known about FN secretion. Here, using live-cell microscopy of fibroblasts expressing FN tagged with a pH-sensitive fluorophore, we observe clear FN secretion at the ventral surface of cells and find that secretion does not rely on secreted FN binding to integrin. However, the locally secreted FN then undergoes β1 integrin-dependent fibrillogenesis. Our observations indicate that FN secretion is dynamic and variable, occurring in bursts at hotspots close to integrin-mediated adhesions under stabilized leading-edge lamellipodia. However, polarity and likely microtubule tracks are important to dictate the general region(s) where FN secretion occurs. Temporal analysis shows that focal adhesion formation precedes FN deposition, and that deposition continues during focal adhesion disassembly. The polarized FN deposition in spreading and migrating cells requires both myosin II-mediated contractility and intact microtubules.
FN is generally classified as one of the two forms, plasma FN and cellular FN (Efthymiou et al., 2021; Schwarzbauer and DeSimone, 2011). Plasma FN is produced in the liver and the soluble protein is released into the blood, where it circulates in plasma. In cellular FN, alternative splicing leads to the inclusion of extra domains, not present in plasma fibronectin, that influence fibrillogenesis (Efthymiou et al., 2021). Cellular FN is broadly expressed in many cell types and is secreted and assembled into an insoluble matrix. To directly visualize the secretion and assembly of cellular FN into fibrils, we inserted pHluorin between the sixth and seventh type-III repeats for FN. Prior studies supported tagging FN at this site (Ohashi and Erickson, 2011), and our tagged FN was secreted and assembled into fibrils. As expected, fibrillogenesis was integrin-dependent as, in the absence of wild type exogenous FN from bovine serum, a lack of β1 integrins impaired assembly as did mutation of the integrin-binding RGD motif in the tagged FN. We observed FN fibrils coincident with tensin, consistent with the idea that fibrillar adhesions are important contributors to fibrillogenesis (Atherton et al., 2022; Zamir et al., 2000). Thus, the tagged FN appeared functional.
Prior studies on FN secretion have largely focused on endothelial cells. Early work demonstrated that in established confluent endothelial cell monolayers, FN is secreted and assembled at the basal surface (Kowalczyk and McKeown-Longo, 1992; Kowalczyk et al., 1990). More recently, basolateral secretion and assembly of FN in endothelial cells were reported to correlate with the recycling of active α5β1 integrin, and α5 integrin knockdown blocked apical FN secretion leading to its accumulation in the trans Golgi network (Mana et al., 2016). However, it remained unclear whether newly synthesized FN dimers bound recycling active α5β1 integrins in intracellular vesicles or whether the importance of integrin recycling for polarized FN secretion is related to positional cues generated by the basal adhesions. Although fibroblasts lack the strong apical–basal polarization seen in endothelial monolayers, we also observed that FN is preferentially deposited and assembled into fibers on the ventral surface. While this is consistent with dorso-ventral polarization of FN secretion, we cannot exclude a contribution of the binding of exocytosed FN to the FN-coated substrate in enrichment. Trapping of FN between the cell and the substrate seems to be less important as cells plated on uncoated glass show a much-reduced ventral polarization of FN deposition. This indicates either that signals induced by cell binding to FN contribute to polarized secretion or that capture of secreted FN at the ventral side is enhanced when cells are cultured on an FN-coated surface. In addition to differential dorso-ventral deposition, we clearly observed preferential FN secretion under stabilized leading edge lamellipodia. Notably, consistent with the proposed role of integrin adhesions in polarizing FN secretion, FN deposition in lamellipodia was evident close to focal adhesions. Although we find preferential FN deposition at the front of polarized cells, fibrillogenesis is also observed at the rear, particularly as adhesions slide centripetally. Given the limited FN exocytosis at the rear, we hypothesize that the growth of FN fibrils at the rear is driven by the capture of FN from solution, but exactly how the sites of secretion relate to sites of fibril formation remains an open question.
To directly address the question of whether intracellular (vesicular) FN-integrin interactions are important for polarized secretion, we assessed FN secretion in β1 integrin knockout cells and the secretion of FN-containing mutations in the integrin-binding RGD motif. This revealed that integrin binding is not required for polarized deposition, indicating that FN-α5β1 interactions in vesicles are not required. Indeed, the low pH in endosomes favors FN dissociation from α5β1 (Kharitidi et al., 2015), suggesting that FN may be unable to effectively bind integrin prior to secretion. Although integrin binding is not required for FN secretion, as was the case for endothelial cells (Mana et al., 2016), we see that subsequent fibrillogenesis relies on integrin binding.
Our data suggest that released FN is assembled locally under the cell from which it is released, as in low-density mixed cultures, only expressing cells assembled fluorescent matrices. In polarized fibroblasts, FN secretion and deposition occurred preferentially under leading edge lamellipodia in proximity to focal adhesions. The imaging and effect of inhibitors indicate that this polarized exocytosis relies on intact microtubules and myosin-mediated contractility. Furthermore, analysis of the kinetics of FN deposition and adhesion turnover indicates that FN deposition occurs after adhesion formation and continues as the adhesion disappears. The functional relevance of this timing is unclear but suggests that, under these conditions, where cells are spreading on exogenous FN, the freshly delivered FN is not required to stabilize protrusions. However, locally delivered FN may be important in stabilizing protrusions and supporting migration in the absence of exogenous matrix (Zimmerman et al., 2017). The general importance of focal adhesions as hotspots for exocytosis has been reported using synchronized secretion assays, reporter cargos, and GFP-tagged Rab6 as vesicular markers (Eisler et al., 2018; Fourriere et al., 2019). Microtubule-mediated delivery of the transmembrane protease MT1-MMP to adhesions drives focal adhesion turnover (Stehbens et al., 2014), and we have previously seen integrin exocytosis close to focal adhesions (Huet-Calderwood et al., 2017). Our data, together with prior studies (Eisler et al., 2018; Fourriere et al., 2019; Stehbens et al., 2014; Zimmerman et al., 2017), supports a model where focal adhesions formed in lamellipodia act as hot spots for the exocytosis of a range of cargos with vesicles delivered to focal adhesions along microtubule tracks. However, we note that as many cellular processes depend on microtubules and microtubule depolymerization is linked to GEF-H1 dependent activation of Rho (Chang et al., 2008; Eisler et al., 2018; Rafiq et al., 2019; Seetharaman et al., 2022), it is difficult to determine whether the loss of secretion following nocodazole treatment is directly or indirectly impacting FN delivery and deposition. Our data also indicate a role for myosin activity in targeting FN delivery, although the molecular basis for this effect remains unclear.
In summary, the fibronectin matrix is dynamic, with FN continually being deposited, mechanically remodeled into fibrils, and turned over by proteolysis. We show that FN is secreted under cell protrusions, close to active integrins, which are responsible for driving fibril formation. The localized exocytosis relies on a microtubule-based delivery system, which is apparently responsible for the exocytosis of various cargos at focal adhesions, including not only the integrin ligand FN but also proteases that degrade integrin ligands leading to turnover of adhesions. The reagents and cell lines generated here offer the potential for future studies to extend their observations beyond cells plated on rigid planar substrates into more physiologically relevant, pliable three-dimensional cell-derived matrices (Yamada et al., 2022), and to determine whether the delivery of specific focal adhesion-directed cargoes is differentially regulated in time and space to influence cell behavior.
Material and methods
Plasmids and DNA constructs
Expression constructs for pHluorin-tagged fibronectin (FN-PH) and HaloTag-tagged fibronectin (FN-Halo) were generated by modifying the fibronectin-YPET expression construct developed by Harold Erickson (Ohashi and Erickson, 2011; pHLSec2-FN-YPet #65421; Addgene). Using the two flanking NotI sites, we replaced DNA encoding the YPET tag, located between FN type III repeats 6 and 7, with PCR-amplified DNA encoding pHluorin or HaloTag. The EB3-RFP vector was generated by inserting the coding region of EB3 from td-Eos-EB3 into mTag-RFP-N1 (gifts from Dr. Michael Davidson, Florida State University, Tallahassee, FL) using EcoRI and BamHI restriction sites. A truncated version of the lamellipodin containing the RA-PH domains (residues 1–529) was generated by PCR using ORFeome clone #100061596 (gift from Dr. Michael Calderwood, Dana-Farber, Boston, MA) as the template. A Golgi-Halo probe was generated by fusing the N-terminal sequence of GalT1 from pLV-Golgi-eGFP (a gift from Pantelis Tsoulfas, University of Miami School of Medicine, Miami, FL; plasmid #79809; Addgene; http://n2t.net/addgene:79809; RRID:Addgene_79809) with the sequence of HaloTag by spliced overlap PCR. To generate lentiviral expression vectors, each coding sequence (FN-PH, FN-Halo, EB3-RFP, lamellipodin-RA-PH, and GalT1-Halo) was PCR-amplified with primers designed according to the Gateway Cloning manufacturer’s instructions (Thermo Fisher Scientific) by introducing flanking attB1 and attB2 recombination sites. pENTRY vectors were generated by Gateway BP recombination with pDONR221 (Thermo Fisher Scientific), and final lentiviral expression vectors were generated by Gateway LR recombination with various destination vectors: pLENTI CMV Puro DEST (a gift from Eric Campeau and Paul Kaufman, University of Massachusetts Medical School, Worcester, MA; Addgene plasmid #17452; http://n2t.net/addgene:17452; RRID:Addgene_17452 [Campeau et al., 2009]), pLENTI-PGK-Blast DEST (a gift from Ben Turk, Yale University, New Haven, CT), and a modified pLENTI CMV Puro DEST vector containing an in-frame C-terminal GFP or HaloTag. Lentiviral expression constructs encoding untagged β1 integrin or β1 integrin containing a Halo-tag (Promega) inserted into its hybrid domain (Halo-β1itg) were previously described and validated (Huet-Calderwood et al., 2017). A chick Tensin cDNA was inserted into pEGFP-C3 for transient expression. PCR primer sequences are provided in Table S1. All constructs were verified by DNA sequencing.
Lentivirus production
Lentiviruses were produced by cotransfecting HEK293T cells using PEI (Linear Polyethylenimine MW 25,000, Polysciences, Inc.) with packaging vectors psPAX2 (viral proteins Gag and Rev under the SV40 promoter; plasmid #12260; Addgene, a gift from D. Trono, École Polytechnique Fédérale de Lausanne, Lausanne, Switzerland) and pMD2.G (viral protein VSV-G expressed under the CMV promoter; plasmid #12259; Addgene, a gift from D. Trono) together with the pLENTI constructs described above. Viral supernatant was collected 48 and 72 h after transfection and filtered with a 0.45-µm filter. Cell lines were transduced by incubation with viral supernatant (neat or diluted) and 8 µg/ml polybrene (Sigma-Aldrich) for 18 h, and stable lines were established by antibiotic selection.
Fibroblast lines
KO67, a clonal line of immortalized β1 integrin-null fibroblasts expressing paxillin-mCherry (Huet-Calderwood et al., 2017), was transduced with Lentivirus containing pLENTI-PGK-Blast-FN-PH or pLENTI-PGK-Blast-FN-Halo and selected with Blasticidin (5 μg/ml). This β1 integrin-null cell line was reconstituted with untagged or Halo-β1 integrin via lentiviral infection and selection with Puromycin (10 μg/ml). In addition, we used lentiviral transduction to drive the expression of EB3-RFP as a marker of microtubules and lamellipodin-RA-PH-Halo as a marker of lamellipodia, as well as PEI-mediated transfection to transiently express GFP-tensin in fibroblasts. All lines were tested for mycoplasma contamination using MycoAlert (Lonza).
Fibroblasts and HEK 293T were cultured in Dulbecco-modified Eagle medium (DMEM) high glucose containing glutamine supplemented with 9% bovine serum or fetal calf serum, nonessential amino acids, and sodium pyruvate (all from Gibco, Thermo Fisher Scientific).
Immunoblotting
Fibroblasts and their associated matrix were solubilized directly on the culture plate with Laemmli loading buffer 2.5% β-mercapto-ethanol; samples were passed through a 23G needle three times to sheer genomic DNA and then boiled for 5 min. Culture supernatants were centrifuged to eliminate cellular debris, mixed with Laemmli loading buffer 2.5% β-mercapto-ethanol, and boiled for 5 min. All samples were fractionated by SDS-PAGE (7% acrylamide), transferred to nitrocellulose membrane, and immunoblotted with anti-β1 integrin (anti-CD29 clone 18; BD Biosciences), anti-GFP (cat. number 600-101-215; Rockland Immunologicals), anti-vinculin (clone hVin-1; Sigma-Aldrich), anti-human FN (P1H11, Developmental Studies Hybridoma Bank), and anti-HDAC1 (sc-7872; Santa Cruz Biotechnology) antibodies. After incubation with IRDye680 or IRDye800-conjugated secondary antibodies (Li-COR Biosciences), the signal was scanned on an Odyssey CLx Imaging system (Li-COR Biosciences) and analyzed with ImageStudioLite (Li-COR Biosciences).
Live epifluorescence and TIRF microscopy
Cells were plated on 35-mm glass-bottom dishes with a 14-mm microwell diameter (MatTek) coated with 10 μg/ml bovine plasma fibronectin (FN, Sigma-Aldrich) in Imaging Medium (phenol red-free DMEM culture medium, supplemented with GlutaMax, 9% fetal bovine serum, nonessential amino acids, and sodium pyruvate, all from Gibco, Thermo Fisher Scientific). To trigger directed cell migration, fibroblasts were seeded in the inner compartments of a two-well silicon culture insert (Ibidi) resting on a FN-coated glass-bottom MatTek dish, and the insert was removed immediately before imaging. When specified, live cells were incubated with 250 nM HaloTag-SiR (SiR-CA, gift from Promega) with or without Hoechst 33342 (NucBlue Live ReadyProbe reagent from Thermo Fisher Scientific) for 30 min at room temperature and washed three times with PBS prior to imaging. Cells were imaged live in a 37°C/5% CO2 environment controlled by an OkoLab chamber (OkoLab) mounted onto a Nikon Ti-2 Eclipse microscope (Nikon) equipped with a motorized Ti-LA-HTIRF module with LUN4 488, 561 nm, and 640 lasers (15 mW), using a CFI Plan Apo Lambda 100× Oil TIRF objective (1.45 NA), and a 1,100 × 1,100 pixels Teledyne Photometrics Prime95B sCMOS 110 nm/pixel camera (Teledyne Photometrics). For time-lapse imaging, videos were acquired at one frame per three or 5 min, in multiple xy positions for 10–18 h. When imaging FN-PH deposition during spreading, polarization, or directed migration, the green signal resulting from pre-existing FN-PH was photobleached in TIRF with the 488-nm laser set at 100%. When needed, the acquisition was briefly paused to add nocodazole (Sigma-Aldrich, 10 μM final), blebbistatin (ApexBio, 25 μM final), or DMSO vehicle (0.23%). For imaging exocytosis, the existing green signal was photobleached for 30 s in TIRF with the 488-nm laser set at 100%, and then videos were acquired at 5 frames/s for 3–5 min. Images were acquired, processed, and analyzed with the NIS-Elements AR software (Nikon).
For FN-PH deposition relative to microtubules, KO6 FN-PH Halo-β1itg EB3-RFP fibroblasts were labeled with SiR-tubulin/verapamil for 30 min (Spirochrome, provided by Cytoskeleton, 1 and 10 µM final) and replated on MatTek dishes coated with 10 µg/ml FN. Cells were cultured for 1 h before imaging on a Dragonfly 500 microscope by TIRF illumination (Andor, Oxford instruments) equipped with Okolab chamber; 488-, 561-, and 647-nm lasers; 60× oil TIRF objective (1.49NA); and a 2,048 × 2,048 pixels Andor Sona sCMOS with 210 nm/pixel camera. Cells were imaged for 30–60 min at 0.2 Hz. To identify a new FN-PH signal, the FN-PH channel was processed with the time subtract average tool from Imaris 9.9.1 software (Andor, Oxford Instruments) to eliminate the already deposited and motionless FN-PH signal. The subtracted FN-PH data (delta FN-PH) was used to identify spots with increased FN-PH signal, and these were classified as EB3-RFP positive if the average mean intensity for RFP signal was above that of the whole protrusion average (higher than 150–170 counts).
Depleting fetal bovine serum of fibronectin
Gelatin sepharose beads (25 ml, GE Healthcare) were washed with water and phosphate-buffered saline (PBS) and incubated with 50 ml of fetal bovine serum (FBS) overnight at 4°C. The serum was recovered by gravity through a glass column. Samples of FBS before and after incubation with gelatin sepharose were fractionated by SDS-PAGE in a 7% acrylamide gel and analyzed by Coomassie staining. FN depletion was validated after transferring onto nitrocellulose membrane and probing with the anti-FN antibody P1H11 (Fig. S3).
Depleting fetal calf serum (FBS) from FN with gelatin-sepharose. (A) Initial FBS, flow through (FN-depleted FBS), washes, and elution fractions were subjected to SDS-PAGE followed by immunoblot with P1H11 anti-FN antibody to verify FN removal. (B) Equal volumes of initial FBS and FN-depleted FBS were separated on SDS-PAGE and stained with Coomassie.
Depleting fetal calf serum (FBS) from FN with gelatin-sepharose. (A) Initial FBS, flow through (FN-depleted FBS), washes, and elution fractions were subjected to SDS-PAGE followed by immunoblot with P1H11 anti-FN antibody to verify FN removal. (B) Equal volumes of initial FBS and FN-depleted FBS were separated on SDS-PAGE and stained with Coomassie.
Online supplemental material
Fig. S1 shows that tensin- and paxillin-rich adhesions are involved in FN fibrillogenesis by TIRFM imaging of live cells expressing paxillin-mCherry, GFP-tensin, and FN-Halo. Fig. S2 shows images and analysis of FN-PH deposition relative to EB3-RFP positive microtubules recorded by TIRFM in a spreading cell protrusion. Fig. S3 shows the depletion of FN from FBS. Table S1 provides the sequences of oligonucleotide primers used in this study. Video 1 shows the secretion of FN-PH at hotspots. Video 2 shows the recordings of FN-PH exocytosis. Video 3 shows FN-PH deposition occurring preferentially under stable leading-edge lamellipodia. Video 4 shows highly dynamic EB3-RFP-positive microtubules in cell protrusions prior to deposition of FN-PH. Video 5 shows FN-PH deposition relative to EB3-RFP positive microtubules. Video 6 establishes that DMSO treatment has no effect on FN-PH deposition by spreading cells. Video 7 shows that nocodazole treatment halts FN-PH deposition by spreading cells. Video 8 shows that nocodazole halts FN-PH deposition by migrating cells. Video 9 shows that blebbistatin halts FN-PH deposition in spreading cells. Video 10 shows that blebbistatin halts FN-PH deposition migrating cells.
Acknowledgments
We acknowledge Promega for providing the HaloTag ligand SiR-CA. We thank Emil B. Kromann (Technical University of Denmark) for writing the MatLab algorithms used to detect and validate fusion events.
This work was supported by the National Institute of General Medical Sciences award R01 GM134148 to D.A. Calderwood and D. Toomre and Imaging Core DK045735.
The authors declare no competing financial interests.
Author contributions: C. Huet-Calderwood conceived the project, performed the experiments, analyzed the data, interpreted results, and wrote the original draft manuscript. F.E. Rivera-Molina performed experiments, analyzed data, and interpreted results. D.K. Toomre supervised research, acquired funding, and provided guidance on project direction. D.A Calderwood conceived the project, supervised the research, acquired funding, and wrote the original draft manuscript. All authors reviewed and edited the manuscript.
References
Author notes
Disclosures: The authors declare no competing interests exist.




