Cytokinesis requires the constriction of an actomyosin-based contractile ring and involves multiple F-actin crosslinkers. We show that partial depletion of the C. elegans cytokinetic formin generates contractile rings with low F-actin levels that constrict but are structurally fragile, and we use this background to investigate the roles of the crosslinkers plastin/PLST-1 and β-heavy-spectrin/SMA-1 during ring constriction. We show that the removal of PLST-1 or SMA-1 has opposite effects on the structural integrity of fragile rings. PLST-1 loss reduces cortical tension that resists ring constriction and makes fragile rings less prone to ruptures and regressions, whereas SMA-1 loss exacerbates structural defects, leading to frequent ruptures and cytokinesis failure. Fragile rings without SMA-1 or containing a shorter SMA-1, repeatedly rupture at the same site, and SMA-1::GFP accumulates at repair sites in fragile rings and in rings cut by laser microsurgery. These results establish that β-heavy-spectrin stabilizes the constricting ring and reveals the importance of β-heavy-spectrin size for network connectivity at low F-actin density.
Introduction
Cytokinesis is the process that completes cell division by physically partitioning the mother cell into two daughter cells. In animal cells, cytokinesis occurs through the assembly and constriction of a contractile ring at the cell equator. The contractile ring is anchored to the plasma membrane and consists of non-branched actin filaments (F-actin), non-muscle myosin II motors (myosin hereafter), and several actomyosin binding and regulatory proteins (Leite et al., 2019). Myosin slides F-actin of different polarities generating contractility of the ring network, which pulls the equatorial plasma membrane inwards toward the cell center, thereby generating a cleavage furrow that separates the two daughter cells.
The circumferentially aligned F-actin that encircles the cell equator is integrated in the surrounding cell cortex and is nucleated and elongated by diaphanous formins, well-conserved multidomain proteins that are essential for cytokinesis (Breitsprecher and Goode, 2013; Henson et al., 2017; Courtemanche, 2018). Formin dimers form a donut-shaped structure that promotes F-actin nucleation while remaining associated with the barbed end of F-actin to facilitate its rapid elongation (Pruyne et al., 2002; Pring et al., 2003; Zigmond et al., 2003; Kovar and Pollard, 2004; Xu et al., 2004; Otomo et al., 2005b; Paul and Pollard, 2009; Courtemanche, 2018). Cytokinesis models postulate that formins enrich at the cell equator after anaphase onset, where guanosine triphosphate (GTP)-bound Rho and anillin, trigger their activation (Watanabe et al., 1997; Otomo et al., 2005a; Rose et al., 2005; Li and Higgs, 2005; Watanabe et al., 2010; Chen et al., 2017). In addition to nucleating and elongating F-actin, formins bundle F-actin in vitro (Michelot et al., 2005; Harris et al., 2006; Esue et al., 2008; Machaidze et al., 2010; Schönichen et al., 2013; Jaiswal et al., 2013), but whether formin-mediated F-actin bundling is relevant for cytokinesis is not known.
The cortex surrounding the contractile ring is a thin dense layer of mostly branched F-actin (Henson et al., 2017). During contractile ring constriction, the cortical F-actin network follows the lead of the contractile ring. Although the viscous nature of the cortex is bound to offer resistance to the advance of the contractile ring, how the surrounding cortex impacts contractile ring behavior is not well understood.
F-actin crosslinkers modulate the organization and the mechanical properties of F-actin networks. Multiple crosslinkers co-exist within the contractile ring and in the surrounding cortex, but how their joint action contributes to successful cytokinesis has not been explored in detail. We recently found that cytokinesis completes in the C. elegans one-cell embryo after single inhibition of plastin (PLST-1) or β-heavy-spectrin (SMA-1), whereas co-inhibition of PLST-1 and SMA-1 results in cytokinesis failure by preventing contractile ring assembly (Sobral et al., 2021). Single inhibition of PLST-1 impairs cortical actomyosin flows and delays the circumferential alignment of F-actin bundles at the cell equator, but does not affect contractile ring constriction (Ding et al., 2017; Leite et al., 2020; Sobral et al., 2021). Single inhibition of SMA-1, by contrast, has no detectable impact on cortical behavior, equatorial F-actin alignment, or the kinetics of cytokinesis (Sobral et al., 2021). The dramatic phenotype of SMA-1 and PLST-1 co-inhibition illustrates that SMA-1’s cytokinesis functions can be uncovered using sensitized backgrounds.
Plastin and β-heavy-spectrin have different structural properties, suggesting that they make mechanistically distinct contributions to cytokinesis. The small plastin crosslinks F-actin at very short distances (12 nm; Bretscher, 1981; Volkmann et al., 2001), whereas β-spectrin forms tetramers with α-spectrin that are estimated to be 80 nm long when relaxed, and ∼200 nm long when fully extended (Bennett et al., 1982; Byers and Branton, 1985; Liu et al., 1987; Xu et al., 2013; Vassilopoulos et al., 2019). Besides differing in size, the two crosslinkers also differ in flexibility: plastin contains two actin-binding domains in tandem and is a rigid crosslinker that organizes unbranched F-actin into tight parallel bundles in vitro (Glenney et al., 1981; Bretscher, 1981; Matsudaira et al., 1983; de Arruda et al., 1990; Volkmann et al., 2001; Skau et al., 2011). By contrast, β/α-spectrins are flexible because of loops within their spectrin repeats and form loosely connected meshworks (reviewed in Machnicka et al., 2014).
In this study, we took advantage of the reproducibility of partial RNAi-mediated depletions in the C. elegans gonad to consistently reduce the levels of the cytokinetic formin CYK-1, which generates fragile contractile rings with structural discontinuities that are nevertheless able to constrict to completion. We used this sensitized background to examine how plastin and β-heavy-spectrin contribute to cytokinesis in the four-cell embryo, where the contractile rings of two cells (ABa and ABp) constrict parallel to the imaging plane. This affords a direct end-on view of the entire ring circumference and the adjacent cortex throughout constriction, which can be imaged at high temporal resolution. Our results show that PLST-1 and β-heavy-spectrin make distinct contributions to contractile ring constriction: PLST-1 promotes F-actin connectivity at the cell cortex and cortical tension that counteracts ring constriction, while β-heavy-spectrin protects fragile rings from ruptures and facilitates ring repair.
Results
Contractile rings with low levels of CYK-1-nucleated F-actin suffer frequent small regressions throughout constriction
We and others previously showed that the C. elegans diaphanous formin CYK-1 is the main F-actin nucleator in the contractile ring of the one-cell embryo (Severson et al., 2002; Davies et al., 2014; Chan et al., 2019). While penetrant depletion of CYK-1 prevents contractile ring formation (Davies et al., 2014; Chan et al., 2019), partial depletion of CYK-1, referred to hereafter as cyk-1(RNAi), shows that the contractile ring can form and constrict to completion in the presence of substantially reduced F-actin levels (Chan et al., 2019). To examine how the constricting contractile ring reacts to reduced F-actin levels, we monitored cytokinesis after cyk-1(RNAi) in the ABa and ABp (ABa/p) cells of the four-cell embryo, in which the entire ring circumference can be visualized throughout constriction by live imaging (Fig. 1 A; Chan et al., 2020). cyk-1(RNAi) substantially reduced LifeAct::GFP levels in constricting rings of ABa/p cells without affecting overall levels of LifeAct::GFP or the ARP2/3 complex component GFP::ARX-7 (Fig. 1, B, B′, and C; and Fig. S1, A and B), consistent with the idea that CYK-1 nucleates F-actin primarily in contractile rings. In agreement with results in the one-cell embryo (Chan et al., 2019), cyk-1(RNAi) rings in ABa/p cells constricted to completion but did so more slowly (0.14 ± 0.02 µm/s in cyk-1(RNAi) versus 0.24 ± 0.04 µm/s in controls; Fig. 1, D–F and Video 1). The constriction of control rings is characterized by a continuous decrease in ring perimeter, which results in smooth traces when the ring perimeter is plotted versus time (ring closure profiles; Fig. 1 D). By contrast, examination of ring closure profiles after cyk-1(RNAi) showed that constriction is frequently interrupted by brief pauses and transient regressions (Fig. 1 D; and Fig. S1, C and C′; and Video 1). This is also evident in time projections of time-lapse movies: for the same time interval (150 s), rings in consecutive images (acquired 10 s apart) can be readily distinguished from each other in controls but not after cyk-1(RNAi) (Fig. 1 F). We determined the difference in ring perimeter between consecutive 10-s time points (ring perimeter change), which confirmed that the perimeter always decreased in controls (range: −1 to −4.5 µm) but frequently increased or remained the same after cyk-1(RNAi; range: +4.0 to −4 µm). Plotting of ring perimeter change versus ring perimeter revealed that while cyk-1(RNAi)-induced ring regressions occur throughout cytokinesis, they are more frequent at the early stages of ring constriction (Fig. 2 A).
Contractile rings partially depleted of CYK-1 frequently pause and transiently regress during constriction. (A) Schematic illustrating the first divisions in the C. elegans embryo. Contractile rings of ABa/p cells in the four-cell embryo are depicted in green. These cells divide perpendicularly to the imaging plane, which allows the entire circumference of the contractile ring to be imaged throughout constriction. (B and B′) Four-cell embryos (B) and ABa cells (B′) co-expressing LifeAct::GFP and mCherry::PH(PLC1δ1). Two different stages of ring constriction in ABa cells are shown in B. (C) Normalized mean fluorescence intensity of LifeAct::GFP and NMY-2::mCherry (±95% CI) in the peripheral arc of ABa rings. n is the number of contractile rings analyzed (n = 9 in control and n = 11 in cyk-1(RNAi)). Statistical significance was determined using a two-tailed, unpaired Student's t test. ***P < 0.001; ns, not significant, P ≥ 0.05. Schematic on top illustrates how intensities were measured: a line was drawn over the peripheral arc of ABa rings and the mean fluorescence intensity along the line was measured. (D) Ring closure profile in ABa/p cells. Lines represent ring perimeter versus time of individual examples. Time point 0 s refers to nuclear envelope breakdown (NEBD). (E) Mean ring constriction rate ±95% CI. Statistical significance was determined using a two-tailed, unpaired Student’s t test. ****P < 0.0001. In D and E, n is the number of contractile rings analyzed (n = 7 in control and n = 13 in cyk-1(RNAi)). (F) Time projections of time-lapse imaging series for an interval of 150 s, generated as indicated in the schematic. Consecutive images were acquired 10 s apart. Both rings have an initial perimeter of ∼59 µm. The last frames correspond to a perimeter of 15 µm in the control ring and 42 µm in the cyk-1(RNAi) ring. Scale bars in B, B′, and F, 5 µm.
Contractile rings partially depleted of CYK-1 frequently pause and transiently regress during constriction. (A) Schematic illustrating the first divisions in the C. elegans embryo. Contractile rings of ABa/p cells in the four-cell embryo are depicted in green. These cells divide perpendicularly to the imaging plane, which allows the entire circumference of the contractile ring to be imaged throughout constriction. (B and B′) Four-cell embryos (B) and ABa cells (B′) co-expressing LifeAct::GFP and mCherry::PH(PLC1δ1). Two different stages of ring constriction in ABa cells are shown in B. (C) Normalized mean fluorescence intensity of LifeAct::GFP and NMY-2::mCherry (±95% CI) in the peripheral arc of ABa rings. n is the number of contractile rings analyzed (n = 9 in control and n = 11 in cyk-1(RNAi)). Statistical significance was determined using a two-tailed, unpaired Student's t test. ***P < 0.001; ns, not significant, P ≥ 0.05. Schematic on top illustrates how intensities were measured: a line was drawn over the peripheral arc of ABa rings and the mean fluorescence intensity along the line was measured. (D) Ring closure profile in ABa/p cells. Lines represent ring perimeter versus time of individual examples. Time point 0 s refers to nuclear envelope breakdown (NEBD). (E) Mean ring constriction rate ±95% CI. Statistical significance was determined using a two-tailed, unpaired Student’s t test. ****P < 0.0001. In D and E, n is the number of contractile rings analyzed (n = 7 in control and n = 13 in cyk-1(RNAi)). (F) Time projections of time-lapse imaging series for an interval of 150 s, generated as indicated in the schematic. Consecutive images were acquired 10 s apart. Both rings have an initial perimeter of ∼59 µm. The last frames correspond to a perimeter of 15 µm in the control ring and 42 µm in the cyk-1(RNAi) ring. Scale bars in B, B′, and F, 5 µm.
Partial depletion of CYK-1 primarily affects F-actin levels in the contractile ring and leads to ring structural defects. (A) Mean fluorescence in whole embryos, measured as illustrated. Statistical significance was determined using a two-tailed, unpaired Student’s t test. ns, not significant, P ≥ 0.05. n is the number of embryos analyzed (n = 10 in control and n = 7 in cyk-1(RNAi)). (B) Images of control and cyk-1(RNAi) four-cell embryos co-expressing ARX-7::GFP and NMY-2::mKate2. A time point during ring constriction in ABa/p cells is shown. (C) Images from a time-lapse series of a cyk-1(RNAi) ring with overlaid lines that were manually traced to determine the ring perimeter (in green in bottom row) in cases of continuous or discontinuous rings (large rupture: blue arrow; small discontinuity: orange arrow). (C′) Individual ring closure profiles in ABa/p cells, measured as illustrated in C. (D) Images from a time lapse series of a cyk-1(RNAi) ring marked by GFP::ANI-1. A large rupture is indicated by a blue arrow, small discontinuities are indicated by orange arrows, and a fiber that detaches from the ring and later re-integrates is indicated by green arrows. (E)cyk-1(RNAi) ring with a detached fiber whose ends are integrated in the ring (green arrows). The ring section underlying the fiber bridge breaks (yellow arrowheads), but the ring does not rupture; see Video 2. (F)cyk-1(RNAi) ring with fibers that detach from the ring (green arrows) and later re-integrate (pink arrows) at different stages of constriction. Numbers on stills correspond to time in seconds in D–F. Scale bar in B, 10 µm; and in C–F, 5 µm.
Partial depletion of CYK-1 primarily affects F-actin levels in the contractile ring and leads to ring structural defects. (A) Mean fluorescence in whole embryos, measured as illustrated. Statistical significance was determined using a two-tailed, unpaired Student’s t test. ns, not significant, P ≥ 0.05. n is the number of embryos analyzed (n = 10 in control and n = 7 in cyk-1(RNAi)). (B) Images of control and cyk-1(RNAi) four-cell embryos co-expressing ARX-7::GFP and NMY-2::mKate2. A time point during ring constriction in ABa/p cells is shown. (C) Images from a time-lapse series of a cyk-1(RNAi) ring with overlaid lines that were manually traced to determine the ring perimeter (in green in bottom row) in cases of continuous or discontinuous rings (large rupture: blue arrow; small discontinuity: orange arrow). (C′) Individual ring closure profiles in ABa/p cells, measured as illustrated in C. (D) Images from a time lapse series of a cyk-1(RNAi) ring marked by GFP::ANI-1. A large rupture is indicated by a blue arrow, small discontinuities are indicated by orange arrows, and a fiber that detaches from the ring and later re-integrates is indicated by green arrows. (E)cyk-1(RNAi) ring with a detached fiber whose ends are integrated in the ring (green arrows). The ring section underlying the fiber bridge breaks (yellow arrowheads), but the ring does not rupture; see Video 2. (F)cyk-1(RNAi) ring with fibers that detach from the ring (green arrows) and later re-integrate (pink arrows) at different stages of constriction. Numbers on stills correspond to time in seconds in D–F. Scale bar in B, 10 µm; and in C–F, 5 µm.
Partial depletion of CYK-1 leads to regressions during ring constriction. Confocal time-lapse imaging series of control and cyk-1(RNAi) ABa rings labeled with NMY-2::GFP. Time is in seconds and playback rate is 4 frames per second. Scale bar, 5 μm.
Partial depletion of CYK-1 leads to regressions during ring constriction. Confocal time-lapse imaging series of control and cyk-1(RNAi) ABa rings labeled with NMY-2::GFP. Time is in seconds and playback rate is 4 frames per second. Scale bar, 5 μm.
Reduced levels of CYK-1 lead to ruptures, small discontinuities, and detached fibers in the contractile ring. (A) Instantaneous ring perimeter change versus ring perimeter in ABa/p cells. Each circle represents the ring perimeter change between two time points that are 10 s apart. 11 contractile rings were analyzed per condition. (B) Images of NMY-2::GFP in cyk-1(RNAi) rings showing a large rupture that leads to a transient regression (top row, blue arrow), small discontinuities that lead to a transient regression (second row, orange arrows), and small discontinuities that result in no or minimal ring ingression (third and fourth rows, orange arrows). Overlaid images are shown on the right (first time point in red, second in green, and third in blue). (C) Stills of cyk-1(RNAi) rings showing a small discontinuity. (D) Plot of myosin intensity profile along the ring peripheral arc before, during, and 40 s after rupture. Overlaid images are shown on top (before rupture in red, rupture in green, and 40 s after rupture in magenta). (E) Individual curves of mean NMY-2::GFP signal intensity over time, before and after ruptures, in five contractile rings. Intensity signal was measured as indicated on the schematic. (F) Images of cyk-1(RNAi) rings showing fibers detaching from the contractile ring (green arrows) at different time points during constriction. (G) Images of a contractile ring expressing LifeAct::GFP after treatment with 2.5 µM jasplakinolide. The contour of the ring before breaking is indicated with an orange dashed line. The orange and green arrows point at the site where the ring breaks and at the splayed fibers, respectively; see Video 3. Scale bars in B–F, 5 µm.
Reduced levels of CYK-1 lead to ruptures, small discontinuities, and detached fibers in the contractile ring. (A) Instantaneous ring perimeter change versus ring perimeter in ABa/p cells. Each circle represents the ring perimeter change between two time points that are 10 s apart. 11 contractile rings were analyzed per condition. (B) Images of NMY-2::GFP in cyk-1(RNAi) rings showing a large rupture that leads to a transient regression (top row, blue arrow), small discontinuities that lead to a transient regression (second row, orange arrows), and small discontinuities that result in no or minimal ring ingression (third and fourth rows, orange arrows). Overlaid images are shown on the right (first time point in red, second in green, and third in blue). (C) Stills of cyk-1(RNAi) rings showing a small discontinuity. (D) Plot of myosin intensity profile along the ring peripheral arc before, during, and 40 s after rupture. Overlaid images are shown on top (before rupture in red, rupture in green, and 40 s after rupture in magenta). (E) Individual curves of mean NMY-2::GFP signal intensity over time, before and after ruptures, in five contractile rings. Intensity signal was measured as indicated on the schematic. (F) Images of cyk-1(RNAi) rings showing fibers detaching from the contractile ring (green arrows) at different time points during constriction. (G) Images of a contractile ring expressing LifeAct::GFP after treatment with 2.5 µM jasplakinolide. The contour of the ring before breaking is indicated with an orange dashed line. The orange and green arrows point at the site where the ring breaks and at the splayed fibers, respectively; see Video 3. Scale bars in B–F, 5 µm.
Reducing the levels of CYK-1-nucleated F-actin compromises the structural integrity of contractile rings
To understand why constriction of cyk-1(RNAi) rings is constantly interrupted by pauses and transient regressions, we examined ring integrity in embryos expressing fluorescent myosin (NMY-2::GFP) or anillin (GFP::ANI-1). This revealed that cyk-1(RNAi) rings often exhibit small discontinuities along their circumference and occasionally experience complete ruptures (Fig. 2, B–D and Fig. S1 D and Video 2). Neither ruptures nor discontinuities were observed in any of the control rings (n = 44). When cyk-1(RNAi) rings ruptured, the severed ends moved away from each other and straightened out, resulting in a local change of ring curvature and in ring regression (Fig. 2, B and D; and Video 2). Ruptured rings were repaired rapidly, and myosin hyperaccumulated locally and transiently once ring curvature was reestablished (Fig. 2, D and E; and Video 2). We conclude that the behavior of cyk-1(RNAi) rings during rupture and repair, including the myosin hyperaccumulation at the repair site, resembles that of rings severed by laser microsurgery (Silva et al., 2016).
Rings partially depleted of CYK-1 present large ruptures and small discontinuities throughout constriction. Confocal time-lapse imaging series of a cyk-1(RNAi) ABa ring labeled with NMY-2::GFP. Transient ring regressions are due to large ruptures (cyan arrowhead) and small discontinuities (orange arrowheads). Fibers that detach and re-integrate in the ring are also visible (green arrowheads). Time is in seconds and playback rate is 2 frames per second. Scale bar, 5 μm.
Rings partially depleted of CYK-1 present large ruptures and small discontinuities throughout constriction. Confocal time-lapse imaging series of a cyk-1(RNAi) ABa ring labeled with NMY-2::GFP. Transient ring regressions are due to large ruptures (cyan arrowhead) and small discontinuities (orange arrowheads). Fibers that detach and re-integrate in the ring are also visible (green arrowheads). Time is in seconds and playback rate is 2 frames per second. Scale bar, 5 μm.
Complete ruptures of cyk-1(RNAi) rings were relatively infrequent and occurred exclusively during the first half of constriction (ring perimeter between 60 and 30 µm), while small discontinuities were more frequent and occurred throughout constriction (Videos 1 and 2). Small discontinuities did not trigger local myosin hyperaccumulation, suggesting that rings were not completely severed (Fig. 2, B and C; and Fig. S1 D and Video 2). Simultaneous appearance of multiple small discontinuities around the ring circumference typically correlated with transient ring regression, while a single small discontinuity correlated with a pause in ingression or with minimal ring ingression (Fig. 2 B).
In addition to frequent small discontinuities and occasional complete ruptures, myosin fibers could be observed to detach from cyk-1(RNAi) rings (Fig. 2 F and Video 2). A similar splaying of rings into multiple myosin fibers occurred when F-actin was stabilized with jasplakinolide (Fig. 2 G and Video 3), indicating that fiber bundles may be an intrinsic structural feature of contractile rings. Fibers occasionally bridged discontinuities in cyk-1(RNAi) rings, presumably preventing complete ruptures (Fig. S1 E and Video 2). Detached fibers appeared capable of re-integrating into the ring (Fig. S1, D–F and Video 2), although we did not have sufficient spatial and temporal resolution to unambiguously demonstrate this.
Splayed fibers in the contractile ring observed after jasplakinolide treatment. Related to Fig. 2. Confocal time-lapse imaging series of an ABa ring labeled with LifeAct::GFP in an embryo treated with jasplakinolide at the end of the third division. During constriction of the ABa ring, F-actin levels increase and the ring irreversibly ruptures. The video is briefly paused when the loose end displays distinct parallel fibers (arrowheads). Time lapse is 10 s and playback rate is 10 frames per second. Scale bar, 5 µm.
Splayed fibers in the contractile ring observed after jasplakinolide treatment. Related to Fig. 2. Confocal time-lapse imaging series of an ABa ring labeled with LifeAct::GFP in an embryo treated with jasplakinolide at the end of the third division. During constriction of the ABa ring, F-actin levels increase and the ring irreversibly ruptures. The video is briefly paused when the loose end displays distinct parallel fibers (arrowheads). Time lapse is 10 s and playback rate is 10 frames per second. Scale bar, 5 µm.
We conclude that reducing the levels of CYK-1-nucleated F-actin compromises the structural integrity of constricting contractile rings, which causes them to transiently regress throughout cytokinesis due to repeated ruptures.
Computer simulations with F-actin lattice site competition recapitulate the constriction rate decrease and rupture events of cyk-1(RNAi) rings
We next attempted to recapitulate cyk-1(RNAi) ring formation and constriction in silico by taking advantage of a previously developed Cytosim model, in which actin filaments, myosin motor bipolar filaments, and the crosslinkers plastin and β-heavy-spectrin are individually represented in a 2D space that mimics the equatorial cortex (Fig. 3, A–C; Sobral et al., 2021). In the presence of these four elements a disperse F-actin band compacts horizontally into a vertical and narrow midline with vertical parallel F-actin and myosin motors (Fig. 3 B), similar to contractile ring formation in vivo. When we reduced the amount of F-actin to one quarter to mimic the cyk-1(RNAi) condition (fragilized rings), compact midlines of parallel F-actin still formed but the structure was less stable (Fig. 3 C). Fragilized rings broke earlier and at a faster rate (Fig. S2 A), in agreement with the finding that reduction of F-actin structurally compromises contractile rings in ABa/p cells.
Computer simulations with F-actin lattice site competition reproduce ring kinetics and rupture events of cyk-1(RNAi). (A) Four modeled ring components: actin (white), myosin (green), plastin (red) and β-heavy-spectrin (cyan). (B and C) Snapshots of ring formation simulations at the beginning of simulation (left), the time of ring formation (middle) and the end of simulation, for control (B) and fragilized networks (C). (D) 2D cross-section simulation of ring constriction. Inset: zoom view of ring section. (E) Series of superimposed snapshots showing a discontinuity in the ring during constriction of a fragilized ring. Images at 10-s intervals. Myosin motors are not shown; see Video 4. (F) Percentage of simulations where rings fail to constrict (40 simulations were analyzed per condition). (G) Measured constriction rates for each simulated case that did not break during constriction.
Computer simulations with F-actin lattice site competition reproduce ring kinetics and rupture events of cyk-1(RNAi). (A) Four modeled ring components: actin (white), myosin (green), plastin (red) and β-heavy-spectrin (cyan). (B and C) Snapshots of ring formation simulations at the beginning of simulation (left), the time of ring formation (middle) and the end of simulation, for control (B) and fragilized networks (C). (D) 2D cross-section simulation of ring constriction. Inset: zoom view of ring section. (E) Series of superimposed snapshots showing a discontinuity in the ring during constriction of a fragilized ring. Images at 10-s intervals. Myosin motors are not shown; see Video 4. (F) Percentage of simulations where rings fail to constrict (40 simulations were analyzed per condition). (G) Measured constriction rates for each simulated case that did not break during constriction.
Computer simulations of cyk-1(RNAi) rings suggest that altered kinetics are caused by F-actin binding site competition. (A) Number of broken networks as function of time since ring formation of control and fragilized networks in simulations of ring formation (50 simulations were analyzed per condition). (B and C) Parameter maps of myosin vs. crosslinker concentrations for control (left) and fragilized rings (middle) showing the measured constriction rates for simulations of ring constriction with binding site competition (B) or without binding site competition (C). The difference in constriction rates (in μm/s) between the control and fragilized situations is shown on the right (red means faster constriction in controls; blue means slower constriction in controls). Plastin concentrations are 5× or 1.25× higher than spectrin for control and fragilized ring simulations, respectively. Nine simulations were analyzed per condition. (D) Distribution of cytoskeletal components along the perimeter of a fragilized ring before (left) and after (right) ring rupture. Location of rupture is indicated by an arrow.
Computer simulations of cyk-1(RNAi) rings suggest that altered kinetics are caused by F-actin binding site competition. (A) Number of broken networks as function of time since ring formation of control and fragilized networks in simulations of ring formation (50 simulations were analyzed per condition). (B and C) Parameter maps of myosin vs. crosslinker concentrations for control (left) and fragilized rings (middle) showing the measured constriction rates for simulations of ring constriction with binding site competition (B) or without binding site competition (C). The difference in constriction rates (in μm/s) between the control and fragilized situations is shown on the right (red means faster constriction in controls; blue means slower constriction in controls). Plastin concentrations are 5× or 1.25× higher than spectrin for control and fragilized ring simulations, respectively. Nine simulations were analyzed per condition. (D) Distribution of cytoskeletal components along the perimeter of a fragilized ring before (left) and after (right) ring rupture. Location of rupture is indicated by an arrow.
To assess ring constriction, we created a 2D cross section model of the entire contractile ring, which radially constricts at the same speed as rings in ABa/p cells (0.24 µm/s; Fig. 3, D and G; and Video 4). Fragilized rings constricted slower than controls, as observed in cyk-1(RNAi) ABa/p cells, when crosslinkers and myosin were prevented from binding to the same sites on F-actin (0.14 µm/s; Fig. 3 G). On the other hand, in simulations where crosslinkers and myosin were allowed to bind to the same sites on F-actin, rings with less F-actin constricted faster than control rings because of increased motor density per actin filament (Fig. S2, B and C). These simulations suggest that, although the myosin to actin ratio is ∼fourfold higher in cyk-1(RNAi) rings relative to control rings (Fig. 1 C), binding site competition among motors and between motors and crosslinkers ensures that not all motors bind F-actin, and the ones that bind are more restricted in their movement. In simulations of fragilized rings, small gaps occasionally occurred throughout the ring circumference (Fig. 3 E and Video 4, last panel), and 43% of rings suffered a larger rupture that precluded continuation of constriction (Video 4, third panel). Interestingly, large ruptures typically occurred in regions devoid of plastin and β-heavy-spectrin (Fig. S2 D). We conclude that in silico rings recapitulate some features of cyk-1(RNAi) but lack the capacity for repair after a large rupture, which requires more complex behaviors not accounted for in our model.
Computer simulations of cyk-1(RNAi) rings recapitulate rupture events observed in embryos. Related to Fig. 3. Time-lapse of typical simulations of ring constriction for control (left) and fragilized rings (other panels). Second panel from left shows a fragilized ring that successfully constricts, while the third panel shows a fragilized ring that ruptures. Right panel shows a zoomed view of a fragilized ring (same as in Fig. 3 E) that highlights a small discontinuity. For clarity, no myosin is shown in this panel. Colors as in Fig. 3 A (white, actin fibers; green, myosin; red, plastin; and cyan, β-heavy-spectrin). Every frame is 1 s of simulated time.
Computer simulations of cyk-1(RNAi) rings recapitulate rupture events observed in embryos. Related to Fig. 3. Time-lapse of typical simulations of ring constriction for control (left) and fragilized rings (other panels). Second panel from left shows a fragilized ring that successfully constricts, while the third panel shows a fragilized ring that ruptures. Right panel shows a zoomed view of a fragilized ring (same as in Fig. 3 E) that highlights a small discontinuity. For clarity, no myosin is shown in this panel. Colors as in Fig. 3 A (white, actin fibers; green, myosin; red, plastin; and cyan, β-heavy-spectrin). Every frame is 1 s of simulated time.
Loss of the crosslinker plastin largely rescues cyk-1(RNAi)-induced ring constriction defects
We next examined how contractile rings with low F-actin levels respond to the absence of crosslinkers. To inhibit the plastin PLST-1 we used the plst-1(prt89) mutant, which carries a premature stop codon that truncates the N-terminal actin-binding domain (Leite et al., 2020). Similar to findings in the one-cell embryo (Ding et al., 2017; Leite et al., 2020; Sobral et al., 2021), contractile rings took longer to form in plst-1(prt89) ABa/p cells but constricted at a normal rate with normal levels of actomyosin (Fig. S3, A–D), and ring perimeters decreased continuously over time without interruptions (Fig. 4 A and Video 5). When compared to cyk-1(RNAi), ring closure profiles for cyk-1(RNAi);plst-1(prt89) were smoother (Fig. 4 A), and ring constriction was faster (0.22 ± 0.01 µm/s in cyk-1(RNAi);plst-1(prt89) versus 0.15 ± 0.01 µm/s in cyk-1(RNAi); Fig. 4, B–D). Transient regressions were rare in cyk-1(RNAi);plst-1(prt89) rings, and perimeter changes above +0.5 µm were never observed (Fig. 4 E and Video 5). Small discontinuities still occurred throughout ring constriction (Fig. 4 F), and detaching myosin fibers appeared similar in cyk-1(RNAi);plst-1(prt89) and cyk-1(RNAi) rings (Video 5). The same effects were observed when cyk-1(RNAi) was combined with plst-1(RNAi) (Fig. 4, A and B), excluding the possibility that cytokinesis in the plst-1(prt89) mutant has become more robust through a long-term adaptive response. We conclude that loss of the crosslinker plastin ameliorates ring constriction defects caused by cyk-1(RNAi).
ABa/p rings without PLST-1 constrict at a normal rate, contain normal levels of F-actin and myosin, and have a more rounded shape than controls. (A) Time interval (mean ±95% CI) between nuclear envelope breakdown (NEBD) and constriction initiation (ring perimeter of 60 µm), and between initiation and final stages of constriction (ring perimeter of 10 µm) in ABa/p cells. Seven cells were analyzed per condition. (B) Ring constriction rate (mean ±95% CI) in ABa/p cells. n is the number of contractile rings analyzed (n = 27 in control and n = 26 in plst-1(prt86)). (C) Mean fluorescence intensity of LifeAct::GFP (±95% CI) in the peripheral arc of ABa rings. n is the number of contractile rings analyzed (n = 6 in control, n = 6 in plst-1(prt89), n = 12 in cyk-1(RNAi), and n = 12 in cyk-1(RNAi);plst-1(prt89)). (D) Images of ABp rings co-labeled with LifeAct::GFP and NMY-2::mCherry. Two different stages of ring constriction are shown. (E) Images of ABa rings with a perimeter of ∼40 µm. Illustrations show the shape of the rings as determined by manual tracing. (F) Curvature and curvature standard deviation (mean ±95% CI) of ABa rings determined as illustrated in (F′). n is the number of contractile rings analyzed (n = 10 in control, n = 12 in plst-1(prt89), n = 8 in sma-1(ru18), n = 9 in nmy-2(RNAi), and n = 10 in mlc-4(RNAi)). (F′) Examples of individual profiles of point curvature along the ring perimeter. Colors as in F. Statistical significance was determined using a two-tailed, unpaired Student’s t test in A and B or using unpaired one-way ANOVA followed by Bonferroni’s multiple comparison test in C and F. ****P < 0.0001; ns, not significant, P ≥ 0.05. Scale bars in D and E, 5 µm.
ABa/p rings without PLST-1 constrict at a normal rate, contain normal levels of F-actin and myosin, and have a more rounded shape than controls. (A) Time interval (mean ±95% CI) between nuclear envelope breakdown (NEBD) and constriction initiation (ring perimeter of 60 µm), and between initiation and final stages of constriction (ring perimeter of 10 µm) in ABa/p cells. Seven cells were analyzed per condition. (B) Ring constriction rate (mean ±95% CI) in ABa/p cells. n is the number of contractile rings analyzed (n = 27 in control and n = 26 in plst-1(prt86)). (C) Mean fluorescence intensity of LifeAct::GFP (±95% CI) in the peripheral arc of ABa rings. n is the number of contractile rings analyzed (n = 6 in control, n = 6 in plst-1(prt89), n = 12 in cyk-1(RNAi), and n = 12 in cyk-1(RNAi);plst-1(prt89)). (D) Images of ABp rings co-labeled with LifeAct::GFP and NMY-2::mCherry. Two different stages of ring constriction are shown. (E) Images of ABa rings with a perimeter of ∼40 µm. Illustrations show the shape of the rings as determined by manual tracing. (F) Curvature and curvature standard deviation (mean ±95% CI) of ABa rings determined as illustrated in (F′). n is the number of contractile rings analyzed (n = 10 in control, n = 12 in plst-1(prt89), n = 8 in sma-1(ru18), n = 9 in nmy-2(RNAi), and n = 10 in mlc-4(RNAi)). (F′) Examples of individual profiles of point curvature along the ring perimeter. Colors as in F. Statistical significance was determined using a two-tailed, unpaired Student’s t test in A and B or using unpaired one-way ANOVA followed by Bonferroni’s multiple comparison test in C and F. ****P < 0.0001; ns, not significant, P ≥ 0.05. Scale bars in D and E, 5 µm.
Loss of the plastin PLST-1 ameliorates constriction of cyk-1(RNAi) rings. (A) Individual ring closure profiles of ABa/p cells. (B) Ring constriction rate (mean ±95% CI). n is the number of contractile rings analyzed (n = 27 in control, n = 26 in plst-1(prt89), n = 24 in cyk-1(RNAi), n = 40 in cyk-1(RNAi);plst-1(prt89), and n = 11 in cyk-1(RNAi);plst-1(RNAi)). Statistical significance was determined using unpaired one-way ANOVA followed by Bonferroni’s multiple comparison test. ****P < 0.0001; **P < 0.01; ns, not significant, P ≥ 0.05. (C) Images of constricting rings in ABa cells expressing NMY-2::GFP. Numbers on stills correspond to time in seconds. (D) Time projections of time-lapse imaging series, generated as illustrated in Fig. 1 F, for a time interval of 190 s, starting 100 s after both rings had a perimeter of ∼59 µm. The last frames correspond to a perimeter of 34 µm in the cyk-1(RNAi) ring and 13 µm in the cyk-1(RNAi);plst-1(prt89) ring. Consecutive images were acquired 10 s apart. (E) Instantaneous ring perimeter change (10 s interval) versus ring perimeter in ABa/p cells throughout constriction and zoom in on instantaneous ring perimeter changes above −0.5 µm for perimeters between 60 and 40 µm. 11 contractile rings were analyzed per condition. (F) Images of ABa rings with small discontinuities (arrows), which are observed around the ring circumference throughout ring constriction in cyk-1(RNAi);plst-1(prt89) rings. Scale bars in C, D, and F, 5 µm.
Loss of the plastin PLST-1 ameliorates constriction of cyk-1(RNAi) rings. (A) Individual ring closure profiles of ABa/p cells. (B) Ring constriction rate (mean ±95% CI). n is the number of contractile rings analyzed (n = 27 in control, n = 26 in plst-1(prt89), n = 24 in cyk-1(RNAi), n = 40 in cyk-1(RNAi);plst-1(prt89), and n = 11 in cyk-1(RNAi);plst-1(RNAi)). Statistical significance was determined using unpaired one-way ANOVA followed by Bonferroni’s multiple comparison test. ****P < 0.0001; **P < 0.01; ns, not significant, P ≥ 0.05. (C) Images of constricting rings in ABa cells expressing NMY-2::GFP. Numbers on stills correspond to time in seconds. (D) Time projections of time-lapse imaging series, generated as illustrated in Fig. 1 F, for a time interval of 190 s, starting 100 s after both rings had a perimeter of ∼59 µm. The last frames correspond to a perimeter of 34 µm in the cyk-1(RNAi) ring and 13 µm in the cyk-1(RNAi);plst-1(prt89) ring. Consecutive images were acquired 10 s apart. (E) Instantaneous ring perimeter change (10 s interval) versus ring perimeter in ABa/p cells throughout constriction and zoom in on instantaneous ring perimeter changes above −0.5 µm for perimeters between 60 and 40 µm. 11 contractile rings were analyzed per condition. (F) Images of ABa rings with small discontinuities (arrows), which are observed around the ring circumference throughout ring constriction in cyk-1(RNAi);plst-1(prt89) rings. Scale bars in C, D, and F, 5 µm.
PLST-1 loss improves the constriction of cyk-1(RNAi) rings. Confocal time-lapse imaging series of control, plst-1(prt89), cyk-1(RNAi), and cyk-1(RNAi);plst-1(prt89) ABa rings labeled with NMY-2::GFP. Time is in seconds and playback rate is 4 frames per second. Scale bar, 5 µm.
PLST-1 loss improves the constriction of cyk-1(RNAi) rings. Confocal time-lapse imaging series of control, plst-1(prt89), cyk-1(RNAi), and cyk-1(RNAi);plst-1(prt89) ABa rings labeled with NMY-2::GFP. Time is in seconds and playback rate is 4 frames per second. Scale bar, 5 µm.
Plastin contributes to cortical tension that offers resistance to constricting cyk-1(RNAi) rings
We next sought to understand why PLST-1 loss ameliorates constriction of cyk-1(RNAi) rings. LifeAct::GFP levels were reduced to the same extent in cyk-1(RNAi) and cyk-1(RNAi);plst-1(prt89) rings (Fig. 5 A and Fig. S3 C), which rules out that PLST-1 loss ameliorates constriction by enhancing F-actin recruitment. In simulations with F-actin lattice site competition, fragilized rings without plastin constricted at a faster rate than fragilized rings with plastin, because motors could now walk on F-actin in a less restricted manner (Fig. 3 G). This suggested that, although PLST-1 is already substantially reduced in cyk-1(RNAi) rings (Fig. 5 B), loss of this residual ring-localized PLST-1 may at least in part account for the constriction rate increase in cyk-1(RNAi);plst-1(prt89) rings. However, simulating plastin loss also increased the fraction of fragilized rings that ruptured from 43 to 60% (Fig. 3 F), which contrasted with the finding that PLST-1 loss in vivo ameliorates structural defects in cyk-1(RNAi) rings. Interestingly, reducing tension in the simulations decreased the fraction of plastin-deficient fragilized rings that ruptured to 28% (Fig. 3 F). This raised the possibility that the rescue effect of PLST-1 loss in vivo not only reflects PLST-1’s function in the ring but also its contribution to cortical tension that offers resistance to constriction.
PLST-1 loss decreases cortical tension in ABa/p cells. (A and B) Images of ABa rings in embryos co-expressing LifeAct::GFP and NMY-2::mCherry (A) or PLST-1::GFP and NMY-2::mKate2 (B). (C) Kymographs of ABp rings severed by laser microsurgery in control, nmy-2(RNAi), and plst-1(prt89) embryos. Overlays of the frames immediately before (red) and after (cyan) the laser cut are shown on the right. (D) Gap size (distance between the two severed ends) measured 3.9 s after laser cutting of rings with perimeters ranging from 43 to 11 µm. n is the number of contractile rings analyzed (n = 22 in control, n = 13 in nmy-2(RNAi), n = 13 in plst-1(prt89), and n = 15 in mlc-4(RNAi)). (E) Difference between gap size and ring recoil (Δl), which reflects ring curvature change and local cortical relaxation after laser microsurgery, plotted against the perimeter of the ring just before laser cutting. n is the number of contractile rings analyzed (n = 22 in control, n = 13 in plst-1(prt89), and n = 15 mlc-4(RNAi)). Values for controls and mlc-4(RNAi) in D and E are the same as in Silva et al. (2016). Scale bars in A–C, 5 µm.
PLST-1 loss decreases cortical tension in ABa/p cells. (A and B) Images of ABa rings in embryos co-expressing LifeAct::GFP and NMY-2::mCherry (A) or PLST-1::GFP and NMY-2::mKate2 (B). (C) Kymographs of ABp rings severed by laser microsurgery in control, nmy-2(RNAi), and plst-1(prt89) embryos. Overlays of the frames immediately before (red) and after (cyan) the laser cut are shown on the right. (D) Gap size (distance between the two severed ends) measured 3.9 s after laser cutting of rings with perimeters ranging from 43 to 11 µm. n is the number of contractile rings analyzed (n = 22 in control, n = 13 in nmy-2(RNAi), n = 13 in plst-1(prt89), and n = 15 in mlc-4(RNAi)). (E) Difference between gap size and ring recoil (Δl), which reflects ring curvature change and local cortical relaxation after laser microsurgery, plotted against the perimeter of the ring just before laser cutting. n is the number of contractile rings analyzed (n = 22 in control, n = 13 in plst-1(prt89), and n = 15 mlc-4(RNAi)). Values for controls and mlc-4(RNAi) in D and E are the same as in Silva et al. (2016). Scale bars in A–C, 5 µm.
In agreement with the idea that PLST-1 loss reduces cortical tension during constriction, the shape of plst-1(prt89) rings in ABa/p cells was markedly more round (Fig. S3, E–F′). Round ABa/p rings were also observed after partial depletion of myosin (Fig. S3, E–F′), which reduces cortical tension in a variety of systems (Tinevez et al., 2009; Chaigne et al., 2013; Ramanathan et al., 2015; Cartagena-Rivera et al., 2016; Stewart et al., 2019). Furthermore, blebbing on the cortex adjacent to the contractile ring was reduced in cyk-1(RNAi);plst-1(prt89) embryos compared to cyk-1(RNAi) embryos (Video 5). To directly test whether PLST-1 loss reduces cortical tension during constriction, we performed laser microsurgery in plst-1(prt89) rings, since we had previously established that the response of the ring to laser cutting provides a readout for cortical tension (Silva et al., 2016). Severed ends of control rings separated from one another and straightened out, causing a change in local ring curvature. By contrast, severed ends of plst-1(prt89) rings separated to a lesser extent, and there was no change in local ring curvature (Fig. 5, C and D). This response was similar to that observed in severed rings after partial depletion of NMY-2 or MLC4, the myosin regulatory light chain (Fig. 5, C and D; Silva et al., 2016). Quantifying the extent of cortical relaxation in laser cut plst-1(prt89) rings confirmed that cortical tension was reduced, albeit not as much as in cells partially depleted of MLC-4 (Fig. 5 E).
Taken together, these results suggest that plastin loss ameliorates cytokinesis after cyk-1(RNAi) by reducing cortical tension that offers resistance to contractile ring constriction and by liberating actin binding sites for enhanced myosin movement on F-actin.
Reducing myosin levels ameliorates structural defects of cyk-1(RNAi) rings without increasing constriction rate
Given that myosin generates cortical tension, we next asked whether partial depletion of NMY-2, referred to hereafter as nmy-2(RNAi), has the same effect on cyk-1(RNAi) rings as loss of PLST-1. In agreement with results in the one-cell embryo (Osório et al., 2019), nmy-2(RNAi) rings in ABa/p cells completed constriction with normal levels of LifeAct::GFP (Fig. 6 A). Ring constriction was slower (0.18 ± 0.01 µm/s in nmy-2(RNAi) versus 0.27 ± 0.01 µm/s in controls but proceeded without interruptions (Fig. 6, B and C). cyk-1(RNAi);nmy-2(RNAi) did not prevent ring constriction, and, similar to plastin loss, substantially reduced cortical instability (Video 6). Ring closure profiles of cyk-1(RNAi);nmy-2(RNAi) were smoother than those of cyk-1(RNAi) rings (Fig. 6 B), and perimeter changes above +0.5 µm were no longer observed (Fig. 6 D), yet the constriction rate remained unchanged (0.13 ± 0.01 µm/s in cyk-1(RNAi);nmy-2(RNAi) and cyk-1(RNAi); Fig. 6 C and Video 6). Despite the low levels of F-actin and myosin in cyk-1(RNAi);nmy2(RNAi) rings (Fig. 6 A), anillin levels (GFP::ANI-1) were not substantially affected (Fig. 6 E). We therefore used the anillin marker to evaluate ring integrity. Consistent with the ring closure profiles and perimeter changes, neither regressions nor complete ruptures were observed in cyk-1(RNAi);nmy2(RNAi) rings, but small discontinuities were still present along the ring circumference (Fig. 6 E). We conclude that, similar to loss of plastin, reducing myosin levels makes cyk-1(RNAi) rings less prone to rupture, as predicted by the reduction in cortical tension. However, in contrast to plastin loss, which does not affect myosin levels in the ring, the rate of constriction is not rescued in cyk-1(RNAi);nmy-2(RNAi) rings. This is consistent with the idea that myosin activity is required for efficient ring constriction (Osório et al., 2019).
Reducing NMY-2 levels prevents large ruptures and ring regressions in cyk-1(RNAi) rings. (A) Images of ABa rings in embryos co-expressing LifeAct::GFP and NMY-2::mCherry. Two different stages of ring constriction are shown for each condition. (B) Individual ring closure profiles in ABa/p cells. (C) Ring constriction rate (mean ±95% CI) in ABa/p cells. n is the number of contractile rings analyzed (n = 27 in control, n = 11 in nmy-2(RNAi), n = 21 in cyk-1(RNAi) and n = 18 in cyk-1(RNAi);nmy-2(RNAi)). Statistical significance was determined using unpaired one-way ANOVA followed by Bonferroni’s multiple comparison test. ****P < 0.0001; **P < 0.01; ns, not significant, P ≥ 0.05. (D) Instantaneous ring perimeter change (10-s interval) versus ring perimeter of ABa/p rings throughout constriction. 11 contractile rings were analyzed per condition. (E) Images of constricting ABa rings in embryos expressing GFP::ANI-1. cyk-1(RNAi);nmy-2(RNAi) induces small discontinuities in the ring (arrowheads). Blue region is shown at different time points at higher magnification. Numbers correspond to time in seconds. Scale bars in A and E, 5 µm.
Reducing NMY-2 levels prevents large ruptures and ring regressions in cyk-1(RNAi) rings. (A) Images of ABa rings in embryos co-expressing LifeAct::GFP and NMY-2::mCherry. Two different stages of ring constriction are shown for each condition. (B) Individual ring closure profiles in ABa/p cells. (C) Ring constriction rate (mean ±95% CI) in ABa/p cells. n is the number of contractile rings analyzed (n = 27 in control, n = 11 in nmy-2(RNAi), n = 21 in cyk-1(RNAi) and n = 18 in cyk-1(RNAi);nmy-2(RNAi)). Statistical significance was determined using unpaired one-way ANOVA followed by Bonferroni’s multiple comparison test. ****P < 0.0001; **P < 0.01; ns, not significant, P ≥ 0.05. (D) Instantaneous ring perimeter change (10-s interval) versus ring perimeter of ABa/p rings throughout constriction. 11 contractile rings were analyzed per condition. (E) Images of constricting ABa rings in embryos expressing GFP::ANI-1. cyk-1(RNAi);nmy-2(RNAi) induces small discontinuities in the ring (arrowheads). Blue region is shown at different time points at higher magnification. Numbers correspond to time in seconds. Scale bars in A and E, 5 µm.
Reducing myosin levels prevents large ruptures and decreases cortical instability in cyk-1(RNAi) rings. Confocal time-lapse imaging series of control, cyk-1(RNAi), and cyk-1(RNAi);nmy-2(RNAi) ABa rings co-labeled with NMY-2::GFP (bottom row) and mCherry::PH(PLC1δ1) (top row). Time is in seconds and playback rate is 4 frames per second. Scale bar, 5 µm.
Reducing myosin levels prevents large ruptures and decreases cortical instability in cyk-1(RNAi) rings. Confocal time-lapse imaging series of control, cyk-1(RNAi), and cyk-1(RNAi);nmy-2(RNAi) ABa rings co-labeled with NMY-2::GFP (bottom row) and mCherry::PH(PLC1δ1) (top row). Time is in seconds and playback rate is 4 frames per second. Scale bar, 5 µm.
Loss of the crosslinker β-heavy-spectrin exacerbates structural defects in constricting cyk-1(RNAi) rings
To examine how inhibition of the β-heavy-spectrin SMA-1 affects cyk-1(RNAi) rings, we used the null mutant sma-1(ru18) or sma-1(RNAi). SMA-1 loss in the one-cell embryo neither impacts the kinetics of cytokinesis nor cortical tension (Sobral et al., 2021). Consistent with these findings, ring constriction and ring shape in sma-1(ru18) ABa/p cells were indistinguishable from controls (Fig. 7 A and Fig. S3, E–F′; and Fig. S4, A and B). By contrast, SMA-1 loss greatly exacerbated ruptures in cyk-1(RNAi) rings (Fig. 7, B–D′), and ring ruptures resulted in irreversible regression and cytokinesis failure in 50% of ABa/p cells. cyk-1(RNAi);sma-1(ru18) rings that completed constriction had a prolonged initial phase of constriction (between 60 and 50 µm of ring perimeter), which was characterized by frequent pronounced regressions and perimeter changes of more than +2 µm due to large ruptures (Fig. 7, A and C; and Video 7). Ring regressions only subsided at ring perimeters below 30 µm, but small discontinuities continued to be present. Moreover, in contrast to cyk-1(RNAi) rings, in which fiber detachment was typically followed by apparent re-integration (Fig. S1, D–F), cyk-1(RNAi);sma-1(ru18) rings often suffered ruptures after fiber detachment (Fig. 8 A). All of these defects were also observed in cyk-1(RNAi);sma-1(RNAi) rings (Fig. S4, B and C). These results show that the presence of SMA-1 limits the frequency and severity of ruptures in cyk-1(RNAi) rings. We conclude that loss of plastin and loss of β-heavy-spectrin have opposite effects on the structural integrity of constricting contractile rings when levels of formin-nucleated F-actin are reduced.
Loss of the β-Heavy-spectrin SMA-1 aggravates the structural defects of cyk-1(RNAi) rings. (A) Individual ring closure profiles in ABa/p cells. (B and B′) Kymographs of the peripheral arc of the ring in ABa cells (B), generated as indicated (B′). First time point corresponds to the first frame when the ring perimeter is 60 µm. Gray bars indicate the period of time during which the ring constricts from a perimeter of 50–10 µm. Arrows point at large ruptures. (C) Instantaneous ring perimeter change (10 s interval) versus ring perimeter in ABa/p cells throughout constriction. 11 contractile rings were analyzed per condition. (D and D′) Gap size of ruptures or discontinuities observed in 11 rings for each condition, measured as illustrated in the schematic. Example images are shown in D′: blue and orange arrows point at ruptures and discontinuities, respectively, and purple arrows indicate the severed ends. Overlays of the frame just before the rupture (red) and the frame when rupture was evident (cyan) are shown on the right. (E) Images from a time-lapse series of a constricting ABa ring in a cyk-1(RNAi);sma-1(ru18) embryo. The ring ruptures (arrow) and accumulates myosin at the repair region (asterisk). Scale bars in B, D′, and E, 5 µm.
Loss of the β-Heavy-spectrin SMA-1 aggravates the structural defects of cyk-1(RNAi) rings. (A) Individual ring closure profiles in ABa/p cells. (B and B′) Kymographs of the peripheral arc of the ring in ABa cells (B), generated as indicated (B′). First time point corresponds to the first frame when the ring perimeter is 60 µm. Gray bars indicate the period of time during which the ring constricts from a perimeter of 50–10 µm. Arrows point at large ruptures. (C) Instantaneous ring perimeter change (10 s interval) versus ring perimeter in ABa/p cells throughout constriction. 11 contractile rings were analyzed per condition. (D and D′) Gap size of ruptures or discontinuities observed in 11 rings for each condition, measured as illustrated in the schematic. Example images are shown in D′: blue and orange arrows point at ruptures and discontinuities, respectively, and purple arrows indicate the severed ends. Overlays of the frame just before the rupture (red) and the frame when rupture was evident (cyan) are shown on the right. (E) Images from a time-lapse series of a constricting ABa ring in a cyk-1(RNAi);sma-1(ru18) embryo. The ring ruptures (arrow) and accumulates myosin at the repair region (asterisk). Scale bars in B, D′, and E, 5 µm.
sma-1(ru18) and sma-1(RNAi) rings constrict at a normal rate and with normal levels of actin and myosin, and both perturbations exacerbate ruptures of cyk-1(RNAi) rings without affecting F-actin levels. (A) Images of control and sma-1(ru18) ABa cells co-expressing LifeAct::GFP, NMY-2::mKate2 and mCherry::HIS-58. (B) Ring constriction rate of ABa/p rings (mean ±95% CI). n is the number of contractile rings analyzed (n = 11 or n = 10 in control, n = 18 or n = 16 in cyk-1(RNAi), n = 11 in sma-1(ru18), n = 10 in sma-1(RNAi), n = 35 in cyk-1(RNAi);sma-1(ru18), and n = 19 in cyk-1(RNAi);sma-1(RNAi)). (C) Instantaneous ring perimeter change (10 s interval) versus ring perimeter in ABa/p rings throughout constriction. 16 contractile rings were analyzed per condition. (D) Ring closure profiles in ABa/p cells. The profile mean (±95% CI) is shown for control and cyk-1(RNAi). Four individual profiles of cyk-1(RNAi);sma-1(ru18) are shown in blue, yellow, pink, and purple. Values of perimeters of cyk-1(RNAi);sma-1(ru18) rings at the time when large ruptures occurred, and constriction rates measured immediately after rupture, are shown in corresponding colors. n is the number of contractile rings analyzed (n = 11 in control and n = 18 in cyk-1(RNAi)). (E) Images of ABa rings from embryos co-expressing LifeAct::GFP, NMY-2::mKate2, and mCherry::HIS-58. (F) Normalized mean fluorescence intensity of LifeAct::GFP (±95% CI) in the peripheral arc of ABa rings. n is the number of contractile rings analyzed (n = 6 in control, n = 6 in cyk-1(RNAi), n = 7 in sma-1(ru18), and n = 9 in cyk-1(RNAi);sma-1(ru18)). (G) Images of dividing ABa cells co-expressing SMA-1::GFP (split GFP), NMY-2::mKate2, and mCherry::HIS-58. In B and F, statistical significance was determined using unpaired one-way ANOVA followed by Bonferroni’s multiple comparison test. ****P < 0.0001; ns, not significant, P ≥ 0.05. Scale bars in A, E, and G, 5 µm.
sma-1(ru18) and sma-1(RNAi) rings constrict at a normal rate and with normal levels of actin and myosin, and both perturbations exacerbate ruptures of cyk-1(RNAi) rings without affecting F-actin levels. (A) Images of control and sma-1(ru18) ABa cells co-expressing LifeAct::GFP, NMY-2::mKate2 and mCherry::HIS-58. (B) Ring constriction rate of ABa/p rings (mean ±95% CI). n is the number of contractile rings analyzed (n = 11 or n = 10 in control, n = 18 or n = 16 in cyk-1(RNAi), n = 11 in sma-1(ru18), n = 10 in sma-1(RNAi), n = 35 in cyk-1(RNAi);sma-1(ru18), and n = 19 in cyk-1(RNAi);sma-1(RNAi)). (C) Instantaneous ring perimeter change (10 s interval) versus ring perimeter in ABa/p rings throughout constriction. 16 contractile rings were analyzed per condition. (D) Ring closure profiles in ABa/p cells. The profile mean (±95% CI) is shown for control and cyk-1(RNAi). Four individual profiles of cyk-1(RNAi);sma-1(ru18) are shown in blue, yellow, pink, and purple. Values of perimeters of cyk-1(RNAi);sma-1(ru18) rings at the time when large ruptures occurred, and constriction rates measured immediately after rupture, are shown in corresponding colors. n is the number of contractile rings analyzed (n = 11 in control and n = 18 in cyk-1(RNAi)). (E) Images of ABa rings from embryos co-expressing LifeAct::GFP, NMY-2::mKate2, and mCherry::HIS-58. (F) Normalized mean fluorescence intensity of LifeAct::GFP (±95% CI) in the peripheral arc of ABa rings. n is the number of contractile rings analyzed (n = 6 in control, n = 6 in cyk-1(RNAi), n = 7 in sma-1(ru18), and n = 9 in cyk-1(RNAi);sma-1(ru18)). (G) Images of dividing ABa cells co-expressing SMA-1::GFP (split GFP), NMY-2::mKate2, and mCherry::HIS-58. In B and F, statistical significance was determined using unpaired one-way ANOVA followed by Bonferroni’s multiple comparison test. ****P < 0.0001; ns, not significant, P ≥ 0.05. Scale bars in A, E, and G, 5 µm.
PLST-1 loss and SMA-1 loss have opposite effects on the structural integrity of cyk-1(RNAi) rings. Confocal time-lapse imaging series of cyk-1(RNAi), cyk-1(RNAi);plst-1(prt89), and cyk-1(RNAi);sma-1(ru18) ABa rings labeled with NMY-2::GFP. Time is in seconds and playback rate is 4 frames per second. Scale bar, 5 µm.
PLST-1 loss and SMA-1 loss have opposite effects on the structural integrity of cyk-1(RNAi) rings. Confocal time-lapse imaging series of cyk-1(RNAi), cyk-1(RNAi);plst-1(prt89), and cyk-1(RNAi);sma-1(ru18) ABa rings labeled with NMY-2::GFP. Time is in seconds and playback rate is 4 frames per second. Scale bar, 5 µm.
SMA-1 loss compromises the repair of ruptured cyk-1(RNAi) rings. (A) Images from a time-lapse series in a cyk-1(RNAi);sma-1(ru18) ABa cell showing NMY-2::GFP fibers detaching from the ring (arrowheads), which is followed by rupture of the ring (arrow, 10 s). After repair, the ring breaks again at the same site (arrow, 60 s). (B) Images from a time-lapse series of a cyk-1(RNAi);sma-1(ru18) ABp ring that ruptures three consecutive times at the same site (arrows). (C) Number of consecutive ring ruptures at the same site in a total of 11 contractile rings. (D and E) Images from a time-lapse series of cyk-1(RNAi) ABp rings co-expressing SMA-1::GFP (split::GFP), NMY-2::mKate2, and mCherry::HIS-58 (D) or PLST-1::GFP and NMY-2::mKate2 (E). After ring rupture (blue arrow), NMY-2::mKate2 (green arrowheads) and SMA-1::GFP (orange arrowheads), but not PLST-1::GFP, accumulate at the repair site. (F) Images of a portion of the peripheral arc of two control rings co-labeled with NMY-2::mKate2 (magenta) and SMA-1::GFP (split::GFP, cyan). After laser cutting, the ring opens (dark blue arrow) displaying two severed ends (white arrowheads). SMA-1::GFP transiently accumulates at the repair site (yellow arrows). (G) Time for maximal SMA-1::GFP accumulation after laser cut at the repair site in 10 contractile rings. Numbers on stills correspond to time in seconds in A, B, and D–F. Scale bars in A, B, and D–F, 5 µm.
SMA-1 loss compromises the repair of ruptured cyk-1(RNAi) rings. (A) Images from a time-lapse series in a cyk-1(RNAi);sma-1(ru18) ABa cell showing NMY-2::GFP fibers detaching from the ring (arrowheads), which is followed by rupture of the ring (arrow, 10 s). After repair, the ring breaks again at the same site (arrow, 60 s). (B) Images from a time-lapse series of a cyk-1(RNAi);sma-1(ru18) ABp ring that ruptures three consecutive times at the same site (arrows). (C) Number of consecutive ring ruptures at the same site in a total of 11 contractile rings. (D and E) Images from a time-lapse series of cyk-1(RNAi) ABp rings co-expressing SMA-1::GFP (split::GFP), NMY-2::mKate2, and mCherry::HIS-58 (D) or PLST-1::GFP and NMY-2::mKate2 (E). After ring rupture (blue arrow), NMY-2::mKate2 (green arrowheads) and SMA-1::GFP (orange arrowheads), but not PLST-1::GFP, accumulate at the repair site. (F) Images of a portion of the peripheral arc of two control rings co-labeled with NMY-2::mKate2 (magenta) and SMA-1::GFP (split::GFP, cyan). After laser cutting, the ring opens (dark blue arrow) displaying two severed ends (white arrowheads). SMA-1::GFP transiently accumulates at the repair site (yellow arrows). (G) Time for maximal SMA-1::GFP accumulation after laser cut at the repair site in 10 contractile rings. Numbers on stills correspond to time in seconds in A, B, and D–F. Scale bars in A, B, and D–F, 5 µm.
In spite of the severe structural defects, the fraction of cyk-1(RNAi);sma-1(ru18) rings that did not irreversibly regress constricted faster than cyk-1(RNAi) rings in the 50–10 µm perimeter interval (Fig. S4 B). Cortical blebbing around the contractile ring and LifeAct::GFP levels in the ring were similar in cyk-1(RNAi) and cyk-1(RNAi);sma-1(ru18) embryos, suggesting that the increase in constriction rate was due to neither reduced cortical tension nor enhanced F-actin recruitment (Fig. S4, E and F; and Video 8). Simulations of fragilized rings without spectrin predicted a higher constriction rate because of increased availability of actin binding sites and increased movement of myosin, similar to the predicted effect of plastin loss (Fig. 3 G). Closer inspection of ring closure profiles in ABa/p cells revealed that perimeter decreases in cyk-1(RNAi);sma-1(ru18) rings were frequently more pronounced immediately after regressions caused by large ruptures and that myosin transiently hyperaccumulated in the repaired region (Fig. 7 E and Fig. 8, A and B; and Fig. S4 D and Video 7). This is strikingly similar to what is observed when rings are cut by laser microsurgery (Silva et al., 2016) and suggests that ring repair after large ruptures leads to an acceleration of constriction, which may in part explain why cyk-1(RNAi);sma-1(ru18) rings constrict faster than cyk-1(RNAi) rings.
cyk-1(RNAi) and cyk-1(RNAi);sma-1(RNAi) induce similar cortical instability. Confocal time-lapse imaging series of cyk-1(RNAi) and cyk-1(RNAi);sma-1(RNAi) ABa rings co-labeled with NMY-2::GFP (middle row and in green on bottom row) and mCherry::PH(PLC1δ1) (top row and in magenta on bottom row). Time is in seconds and playback rate is 4 frames per second. Scale bar, 5 µm.
cyk-1(RNAi) and cyk-1(RNAi);sma-1(RNAi) induce similar cortical instability. Confocal time-lapse imaging series of cyk-1(RNAi) and cyk-1(RNAi);sma-1(RNAi) ABa rings co-labeled with NMY-2::GFP (middle row and in green on bottom row) and mCherry::PH(PLC1δ1) (top row and in magenta on bottom row). Time is in seconds and playback rate is 4 frames per second. Scale bar, 5 µm.
Loss of β-heavy-spectrin prevents efficient repair of ruptured cyk-1(RNAi) rings
Ruptures in cyk-1(RNAi);sma-1(ru18) rings occurred predominantly at sites of previous ruptures with an average of three consecutive ruptures at the same site, indicating that ring repair was inefficient (Fig. 8, A–C and Video 7). To assess whether SMA-1 could be involved in ring repair, we examined the localization of SMA-1::GFP (split GFP) in cyk-1(RNAi) rings. Similar to controls, SMA-1::GFP was weakly detectable in cyk-1(RNAi) rings during early constriction but became enriched at repair sites after ring rupture (Fig. 8 D and Fig. S4 G). SMA-1::GFP also became enriched at repair sites after laser microsurgery (41.2 ± 4.1 s after the cut; Fig. 8, F and G). By contrast, PLST-1::GFP did not become enriched at repair sites in cyk-1(RNAi) rings (Fig. 8 E), despite the fact that PLST-1 is expressed at higher levels than SMA-1 (Sobral et al., 2021). Interestingly, the interval between consecutive ruptures at the same site was 44.1 ± 3.4 s (Fig. 9 A), which is identical to the interval between laser cuts and maximal myosin accumulation at the repair site (45.2 ± 1.9 s; Silva et al., 2016), raising the possibility that spectrin helps sustain the increase in tension at the repair site caused by myosin hyperaccumulation. Consistent with this idea, decreasing tension by partially depleting myosin in cyk-1(RNAi);sma-1(ru18) rings prevented consecutive ruptures at the same site. Regressions in nmy-2(RNAi);cyk-1(RNAi);sma-1(ru18) rings were suppressed to the same extent as in nmy-2(RNAi);cyk-1(RNAi) rings (Fig. 9, B and C), and the constriction rate for the 50–10 µm perimeter interval was comparable in the two conditions (Fig. 9 D). Nevertheless, structural discontinuities were larger and more frequent in nmy-2(RNAi);cyk-1(RNAi) rings when SMA-1 was absent (Fig. 9, E and F; and Video 9). Taken together, these results show that SMA-1 contributes to the structural integrity of constricting rings, especially but not exclusively at repair sites where myosin hyperaccumulates.
Reducing NMY-2 levels suppresses the large ruptures and regressions of cyk-1(RNAi) rings induced by SMA-1 loss. (A) Time between each consecutive rupture in cyk-1(RNAi);sma-1(ru18) rings (n = 60 events). (B) Individual ring closure profiles in ABa/p cells. (C) Instantaneous ring perimeter change (10 s interval) versus ring perimeter in ABa/p cells throughout constriction. 11 contractile rings were analyzed per condition. (D) Ring constriction rate (mean ±95% CI). n is the number of contractile rings analyzed (n = 27 in control, n = 21 in cyk-1(RNAi), n = 18 in cyk-1(RNAi);nmy-2(RNAi), n = 17 in cyk-1(RNAi);nmy-2(RNAi);sma-1(ru18), and n = 35 in cyk-1(RNAi);sma-1(ru18)). Statistical significance was determined using unpaired one-way ANOVA followed by Bonferroni’s multiple comparison test. ****P < 0.0001; ns, not significant, P ≥ 0.05. Conditions in D and E are colored as in B and C. (E) Gap size of ruptures or discontinuities observed in 11 rings for each condition, measured as illustrated in the schematic in Fig. 7 D. (F and F′) Images from a time-lapse series of constricting ABa rings expressing NMY-2::GFP and an mCherry-tagged plasma membrane probe (mCH::PH, F); and in (F′) a zoomed view of two examples of discontinuities in cyk-1(RNAi);nmy-2(RNAi);sma-1(ru18) rings (arrowheads); see Video 9. Numbers correspond to time in seconds. Scale bar in F, 5 µm; and in F′, 2 µm.
Reducing NMY-2 levels suppresses the large ruptures and regressions of cyk-1(RNAi) rings induced by SMA-1 loss. (A) Time between each consecutive rupture in cyk-1(RNAi);sma-1(ru18) rings (n = 60 events). (B) Individual ring closure profiles in ABa/p cells. (C) Instantaneous ring perimeter change (10 s interval) versus ring perimeter in ABa/p cells throughout constriction. 11 contractile rings were analyzed per condition. (D) Ring constriction rate (mean ±95% CI). n is the number of contractile rings analyzed (n = 27 in control, n = 21 in cyk-1(RNAi), n = 18 in cyk-1(RNAi);nmy-2(RNAi), n = 17 in cyk-1(RNAi);nmy-2(RNAi);sma-1(ru18), and n = 35 in cyk-1(RNAi);sma-1(ru18)). Statistical significance was determined using unpaired one-way ANOVA followed by Bonferroni’s multiple comparison test. ****P < 0.0001; ns, not significant, P ≥ 0.05. Conditions in D and E are colored as in B and C. (E) Gap size of ruptures or discontinuities observed in 11 rings for each condition, measured as illustrated in the schematic in Fig. 7 D. (F and F′) Images from a time-lapse series of constricting ABa rings expressing NMY-2::GFP and an mCherry-tagged plasma membrane probe (mCH::PH, F); and in (F′) a zoomed view of two examples of discontinuities in cyk-1(RNAi);nmy-2(RNAi);sma-1(ru18) rings (arrowheads); see Video 9. Numbers correspond to time in seconds. Scale bar in F, 5 µm; and in F′, 2 µm.
Reducing myosin levels prevents large and consecutive ruptures in cyk-1(RNAi);sma-1(ru18) rings. Related to Fig. 9. Confocal time-lapse imaging series of cyk-1(RNAi);sma-1(ru18), cyk-1(RNAi);nmy-2(RNAi), and cyk-1(RNAi);nmy-2(RNAi);sma-1(ru18) rings co-labeled with NMY-2::GFP (middle row and in green on bottom row) and mCherry::PH(PLC1δ1) (top row and in magenta on bottom row). cyk-1(RNAi);sma-1(ru18) ring is not scaled equally to the other conditions. Time is in seconds and playback rate is 4 frames per second. Scale bar, 5 µm.
Reducing myosin levels prevents large and consecutive ruptures in cyk-1(RNAi);sma-1(ru18) rings. Related to Fig. 9. Confocal time-lapse imaging series of cyk-1(RNAi);sma-1(ru18), cyk-1(RNAi);nmy-2(RNAi), and cyk-1(RNAi);nmy-2(RNAi);sma-1(ru18) rings co-labeled with NMY-2::GFP (middle row and in green on bottom row) and mCherry::PH(PLC1δ1) (top row and in magenta on bottom row). cyk-1(RNAi);sma-1(ru18) ring is not scaled equally to the other conditions. Time is in seconds and playback rate is 4 frames per second. Scale bar, 5 µm.
A shorter β-heavy-spectrin also exacerbates structural defects in constricting cyk-1(RNAi) rings
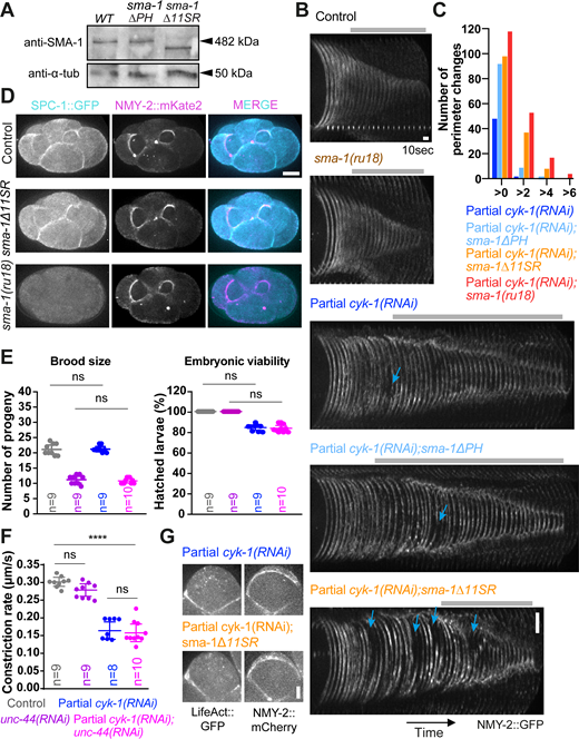
To determine which structural features of SMA-1 are important for successful repair of cyk-1(RNAi) rings, we used SMA-1 truncations that either lack the PH domain (sma-1ΔPH), which mediates binding to the plasma membrane, or 11 of its 29 spectrin repeats (sma-1Δ11SR), which provide length and flexibility to the spectrin tetramer (Fig. 10 A). Both mutants are viable, express normal amounts of truncated SMA-1, and present no detectable phenotypes during cytokinesis (Sobral et al., 2021; Fig. S5 A and Video 10). Compared to cyk-1(RNAi) rings, cyk-1(RNAi);sma-1ΔPH rings suffered slightly more regressions with perimeter changes mostly below +2 µm due to small discontinuities (Fig. 10, B–D and F; and Fig. S5, B and C; and Video 10), while the rate of constriction was the same as that of cyk-1(RNAi) rings (Fig. 10 E). This indicates that the binding of SMA-1 to the plasma membrane makes a minor contribution to the stability of constricting fragile rings. The behavior of cyk-1(RNAi);sma-1Δ11SR rings resembled that of cyk-1(RNAi);sma-1(ru18) rings: large ruptures resulting in perimeter changes above +2 µm were frequent (Fig. 10, B–D and F; and Fig. S5, B and C; and Video 10), rings ruptured repeatedly at the same site, and ring constriction rate increased in the 50–10 µm perimeter interval (Fig. 10, E and G). Importantly, we confirmed that sma-1Δ11SR is not a null allele: sma-1Δ11SR adult animals are long while sma-1(ru18) adults are short (948 ± 42 µm for wild-type, 848 ± 54 µm for sma-1Δ11SR, and 575 ± 42 µm for sma-1(ru18); McKeown et al., 1998), and the α-spectrin SPC-1 localizes to contractile rings and cell-cell contacts in sma-1Δ11SR embryos, while no signal is detected at these subcellular locations in sma-1(ru18) embryos (Fig. S5 D). Since conventional β-spectrin binds ankyrin (Machnicka et al., 2014), a protein that mediates the attachment of the spectrin cytoskeleton to the plasma membrane, we tested whether the loss of a putative interaction between SMA-1 and ankyrin UNC-44 could explain the behavior of cyk-1(RNAi);sma-1Δ11SR rings. Penetrant depletion of UNC-44 in the single and double RNAi conditions was confirmed by assessing decreased brood size (Skop et al., 2004; Fig. S5 E). unc-44(RNAi);cyk-1(RNAi) and cyk-1(RNAi) rings behaved similarly (Fig. S5 F), and we therefore conclude that the effect of SMA-1Δ11SR on cyk-1(RNAi) rings is not due to deficient UNC-44 binding. These results suggest that the large size of SMA-1 is critical for its ability to promote repair of ruptured cyk-1(RNAi) rings.
Decreasing β-heavy-spectrin size is sufficient to aggravate the rupture of cyk-1(RNAi) rings. (A) Schematic showing the size and domain organization of full-length SMA-1, SMA-1ΔPH, and SMA-1Δ11SR. (B) Individual ring closure profiles in ABa/p cells. (C) Instantaneous ring perimeter change (10 s interval) versus ring perimeter in ABa/p cells throughout constriction. 11 contractile rings were analyzed per condition. (D) Gap size of ruptures or small discontinuities observed in 12 rings for each condition, measured as illustrated in Fig. 7 D. Conditions are colored as in B and C. (E) Ring constriction rate (mean ±95% CI). Conditions are colored as in B and C. n is the number of contractile rings analyzed (n = 11 in control, n = 11 in sma-1(ru18), n = 12 in cyk-1(RNAi), n = 12 in cyk-1(RNAi);sma-1ΔPH, n = 12 in cyk-1(RNAi);sma-1Δ11SR, and n = 12 in cyk-1(RNAi);sma-1(ru18)). Statistical significance was determined using unpaired one-way ANOVA followed by Bonferroni’s multiple comparison test. ****P < 0.0001; ns, not significant, P ≥ 0.05. (F) Images from time-lapse series of cyk-1(RNAi);sma-1ΔPH and cyk-1(RNAi);sma-1Δ11SR ABa rings labeled with NMY-2::GFP. Regressions in cyk-1(RNAi);sma-1ΔPH rings occur mostly due to small discontinuities (orange arrows), while regressions in cyk-1(RNAi);sma-1Δ11SR rings are mostly due to large ruptures (blue arrows). (G) Images of a cyk-1(RNAi);sma-1Δ11SR ABp ring in an embryo expressing NMY-2::GFP. The ring ruptures consecutively at the same site (blue arrows). After rupture, ring repair is accompanied by myosin accumulation at the repair site (asterisks). Green arrow points at fiber detachment from the ring before a new rupture occurs. Numbers correspond to time in seconds. Scale bars in F and G, 5 µm.
Decreasing β-heavy-spectrin size is sufficient to aggravate the rupture of cyk-1(RNAi) rings. (A) Schematic showing the size and domain organization of full-length SMA-1, SMA-1ΔPH, and SMA-1Δ11SR. (B) Individual ring closure profiles in ABa/p cells. (C) Instantaneous ring perimeter change (10 s interval) versus ring perimeter in ABa/p cells throughout constriction. 11 contractile rings were analyzed per condition. (D) Gap size of ruptures or small discontinuities observed in 12 rings for each condition, measured as illustrated in Fig. 7 D. Conditions are colored as in B and C. (E) Ring constriction rate (mean ±95% CI). Conditions are colored as in B and C. n is the number of contractile rings analyzed (n = 11 in control, n = 11 in sma-1(ru18), n = 12 in cyk-1(RNAi), n = 12 in cyk-1(RNAi);sma-1ΔPH, n = 12 in cyk-1(RNAi);sma-1Δ11SR, and n = 12 in cyk-1(RNAi);sma-1(ru18)). Statistical significance was determined using unpaired one-way ANOVA followed by Bonferroni’s multiple comparison test. ****P < 0.0001; ns, not significant, P ≥ 0.05. (F) Images from time-lapse series of cyk-1(RNAi);sma-1ΔPH and cyk-1(RNAi);sma-1Δ11SR ABa rings labeled with NMY-2::GFP. Regressions in cyk-1(RNAi);sma-1ΔPH rings occur mostly due to small discontinuities (orange arrows), while regressions in cyk-1(RNAi);sma-1Δ11SR rings are mostly due to large ruptures (blue arrows). (G) Images of a cyk-1(RNAi);sma-1Δ11SR ABp ring in an embryo expressing NMY-2::GFP. The ring ruptures consecutively at the same site (blue arrows). After rupture, ring repair is accompanied by myosin accumulation at the repair site (asterisks). Green arrow points at fiber detachment from the ring before a new rupture occurs. Numbers correspond to time in seconds. Scale bars in F and G, 5 µm.
SMA-1Δ11SR, but not SMA-1ΔPH, results in larger and more frequent ruptures of cyk-1(RNAi) rings that resemble those induced by SMA-1 loss. (A) Anti-SMA-1 immunoblot of adult worm lysates showing protein levels in wild-type, sma-1ΔPH and sma-1Δ11SR animals. α-tubulin serves as the loading control. (B) Kymographs of the peripheral ring arc in ABa cells, generated as indicated in Fig. 7 B′. First time point corresponds to the first frame when the ring perimeter is 60 µm. Gray bars indicate the period of time during which the rings constrict from a perimeter of 50–10 µm. Arrows point at large ruptures. (C) Number of perimeter changes larger than zero, +2, +4, and +6 µm, observed in a total of 11 rings for each condition. (D) Images of control, sma-1Δ11SR and sma-1(ru18) ring constriction in four-cell embryos co-expressing SPC-1::GFP and NMY-2::mKate2. Localization of SPC-1::GFP is normal in sma-1Δ11SR embryos and is lost in sma-1(ru18) embryos. (E) Total number of embryos laid (brood size) and total number of embryos that hatched (embryonic viability). n is the number of adult animals whose progeny was analyzed (n = 9 in control, n = 9 in unc-44(RNAi), n = 9 in cyk-1(RNAi), and n = 10 in cyk-1(RNAi);unc-44(RNAi)). Colors as in panel F. (F) Ring constriction rate of ABa/p rings (mean ±95% CI). n is the number of contractile rings analyzed (n = 9 in control, n = 9 in unc-44(RNAi), n = 8 in cyk-1(RNAi), and n = 10 in cyk-1(RNAi);unc-44(RNAi)). (G) Images of ABa rings from embryos co-expressing LifeAct::GFP and NMY-2::mCherry. In E and F, statistical significance was determined using unpaired one-way ANOVA followed by Bonferroni’s multiple comparison test. ****P < 0.0001; ns, not significant, P ≥ 0.05. Scale bars in D, 10 µm; in B and G, 5 µm. Source data are available for this figure: SourceData FS5.
SMA-1Δ11SR, but not SMA-1ΔPH, results in larger and more frequent ruptures of cyk-1(RNAi) rings that resemble those induced by SMA-1 loss. (A) Anti-SMA-1 immunoblot of adult worm lysates showing protein levels in wild-type, sma-1ΔPH and sma-1Δ11SR animals. α-tubulin serves as the loading control. (B) Kymographs of the peripheral ring arc in ABa cells, generated as indicated in Fig. 7 B′. First time point corresponds to the first frame when the ring perimeter is 60 µm. Gray bars indicate the period of time during which the rings constrict from a perimeter of 50–10 µm. Arrows point at large ruptures. (C) Number of perimeter changes larger than zero, +2, +4, and +6 µm, observed in a total of 11 rings for each condition. (D) Images of control, sma-1Δ11SR and sma-1(ru18) ring constriction in four-cell embryos co-expressing SPC-1::GFP and NMY-2::mKate2. Localization of SPC-1::GFP is normal in sma-1Δ11SR embryos and is lost in sma-1(ru18) embryos. (E) Total number of embryos laid (brood size) and total number of embryos that hatched (embryonic viability). n is the number of adult animals whose progeny was analyzed (n = 9 in control, n = 9 in unc-44(RNAi), n = 9 in cyk-1(RNAi), and n = 10 in cyk-1(RNAi);unc-44(RNAi)). Colors as in panel F. (F) Ring constriction rate of ABa/p rings (mean ±95% CI). n is the number of contractile rings analyzed (n = 9 in control, n = 9 in unc-44(RNAi), n = 8 in cyk-1(RNAi), and n = 10 in cyk-1(RNAi);unc-44(RNAi)). (G) Images of ABa rings from embryos co-expressing LifeAct::GFP and NMY-2::mCherry. In E and F, statistical significance was determined using unpaired one-way ANOVA followed by Bonferroni’s multiple comparison test. ****P < 0.0001; ns, not significant, P ≥ 0.05. Scale bars in D, 10 µm; in B and G, 5 µm. Source data are available for this figure: SourceData FS5.
SMA-1 loss or SMA-1 mutants lacking the PH domain or 11 spectrin repeats do not affect ring constriction; ruptures in cyk-1(RNAi);sma-1ΔPH rings are similar in size to those in cyk-1(RNAi) rings; and ruptures in cyk-1(RNAi);sma-1Δ11SR rings are larger and more frequent than those in cyk-1(RNAi) rings and resemble those induced by SMA-1 loss. Confocal time-lapse imaging series of control, sma-1ΔPH, sma-1Δ11SR, and sma-1(ru18) ABa rings (top row) and cyk-1(RNAi), cyk-1(RNAi);sma-1ΔPH, cyk-1(RNAi);sma-1Δ11SR, and cyk-1(RNAi);sma-1(ru18) (bottom row) labeled with NMY-2::GFP. Time is in seconds and playback rate is 4 frames per second. Scale bar, 5 µm.
SMA-1 loss or SMA-1 mutants lacking the PH domain or 11 spectrin repeats do not affect ring constriction; ruptures in cyk-1(RNAi);sma-1ΔPH rings are similar in size to those in cyk-1(RNAi) rings; and ruptures in cyk-1(RNAi);sma-1Δ11SR rings are larger and more frequent than those in cyk-1(RNAi) rings and resemble those induced by SMA-1 loss. Confocal time-lapse imaging series of control, sma-1ΔPH, sma-1Δ11SR, and sma-1(ru18) ABa rings (top row) and cyk-1(RNAi), cyk-1(RNAi);sma-1ΔPH, cyk-1(RNAi);sma-1Δ11SR, and cyk-1(RNAi);sma-1(ru18) (bottom row) labeled with NMY-2::GFP. Time is in seconds and playback rate is 4 frames per second. Scale bar, 5 µm.
Discussion
In this study we used partial depletion of the formin CYK-1 in the C. elegans early embryo as a sensitized background to examine the role of the F-actin crosslinkers plastin (PLST-1) and β-heavy-spectrin (SMA-1) during contractile ring constriction. Our detailed analysis of constricting rings in live cells suggests that the two crosslinkers make mechanistically distinct contributions and reveal the importance of β-heavy-spectrin size.
Formin is required for contractile ring integrity during constriction
In agreement with cytokinetic formins being responsible for nucleating/elongating F-actin in the contractile ring, end-on visualization of ring constriction in ABa/p cells of the four-cell C. elegans embryo shows that contractile rings partially depleted of CYK-1 have substantially reduced LifeAct signal throughout constriction. We demonstrate using probes for myosin and anillin that normal formin levels are essential for structural integrity of contractile rings: small discontinuities are abundant in formin-depleted rings and lead to large ruptures and temporary ring regression. Since myosin levels in the ring are unaffected by formin depletion, excessive myosin activity on the remaining F-actin may contribute to these structural defects. However, structural discontinuities are still present when myosin levels are reduced along with formin levels, and our simulations of fragilized rings suggest that decreasing F-actin levels also decreases the fraction of motors that can engage in F-actin sliding due to binding site competition among motors and between motors and crosslinkers. We therefore favor the idea that formin-depleted rings become fragile primarily because low F-actin density reduces network connectivity, which generates rupture-prone weak points. Another possibility is that formin itself plays a structural role in the ring. Formins display F-actin bundling activity in vitro (Michelot et al., 2005; Harris et al., 2006; Esue et al., 2008; Machaidze et al., 2010; Schönichen et al., 2013; Jaiswal et al., 2013), and the detachment of myosin-decorated fibers from formin-depleted rings may reflect compromised F-actin bundling activity. A prediction of this model is that formins should be able to elongate F-actin while bundling filaments, which remains to be tested in vitro.
Cortical F-actin crosslinked by plastin offers resistance to constriction
Our results show that removal of plastin decreases cortical tension during ring constriction, as judged by laser microsurgery, ring shape, and cortical behavior. This is consistent with prior results suggesting that plastin loss decreases the connectivity of the cortical actomyosin network (Ding et al., 2017; Leite et al., 2020; Sobral et al., 2021). In support of the idea that the interconnected cortex offers resistance to contractile ring constriction, removal of plastin allows formin-depleted rings to smoothly constrict without suffering large ruptures or regressions. It is also probable that a weakened cortex allows formin-depleted rings to constrict faster in the absence of plastin, although simulations suggest that increased access of motors to F-actin in the ring may also contribute to this effect.
Taken together, our results highlight the importance of considering the contribution of the surrounding cortex in models of cytokinesis. Variations in cortical properties likely contribute to the diversity of cytokinesis behaviors observed in different cell types.
β-heavy-spectrin protects the contractile ring from damage and stabilizes repair sites
β-spectrins have been shown to protect F-actin networks from mechanical stress in various cellular contexts: conventional β-spectrins prevent C. elegans neurons from breaking during muscle contraction (Hammarlund et al., 2007), regulate the formation and maintenance of F-actin bundles during the cycles of stretching and contraction of the myoepithelial cells that form the spermatheca (Wirshing and Cram, 2018), and β-heavy-spectrins stabilize F-actin bundles in epidermal cells, allowing for their remodeling when neighboring muscle cells contract during elongation of the C. elegans embryo (Lardennois et al., 2019).
Our results suggest that β-heavy-spectrin’s role in protecting F-actin networks from mechanical stress extends to cytokinetic contractile rings: while SMA-1 loss on its own has no discernable impact on constricting rings, SMA-1 loss exacerbates the frequency and severity of ruptures in formin-depleted rings. Since SMA-1 loss does not appear to alter tension in the surrounding cortex, the increase in ring rupture frequency points to a role for SMA-1 in stabilizing constricting rings. Interestingly, constricting rings depleted of both formin and SMA-1 rupture repeatedly at the same site, which is not the case when formin-depleted rings rupture in the presence of SMA-1. This suggests that SMA-1 is required for efficient ring repair. Consistent with this idea, we find that SMA-1 enriches at repair sites in both formin-depleted and laser-cut rings. Moreover, we find that in rings co-depleted of SMA-1 and formin, repeated ruptures at repair sites occur once local myosin accumulation has reached maximal levels, and that decreasing myosin levels prevents consecutive ruptures at the same site. Micropipette aspiration experiments in Drosophila S2 cells have revealed that β-heavy-spectrin is mechanosensing (Duan et al., 2018), and it is therefore tempting to speculate that SMA-1’s contribution to ring repair could involve the sensing of local increases in tension.
The observation that a short version of SMA-1 (SMA-1Δ11SR) results in more frequent rupture of formin-depleted rings suggests that the large size of the spectrin tetramer is important for its ring stabilizing function. We previously showed that SMA-1Δ11SR supports cytokinesis in the absence of plastin, while embryos co-depleted of SMA-1 and plastin fail to assemble a contractile ring (Sobral et al., 2021). Thus, in the context of cytokinesis, SMA-1Δ11SR behaves like wild-type SMA-1 when plastin is absent but mimics SMA-1 loss when formin levels are reduced. The fact that SMA-1 size becomes relevant specifically after formin depletion likely reflects the ability of the large spectrin tetramer to maintain network connectivity at low F-actin density.
Deletion of SMA-1’s PH domain also makes formin-depleted rings more fragile but does so mostly during early constriction, which indicates that binding of SMA-1 to the plasma membrane may be particularly important at the time when cortical tension in the surrounding cortex has the most impact on the contractile ring (Silva et al., 2016).
Formin-depleted rings without SMA-1 are so fragile that they often irreversibly regress, yet those that manage to complete constriction do so at a faster rate than formin-depleted rings that constrict in the presence of SMA-1. Just like plastin loss, SMA-1 loss may increase motor accessibility to F-actin in the ring, as suggested by our simulations, or the flexibility conferred by spectrin to the ring’s F-actin network may be inherently suboptimal for contractility. Another likely contribution to the increase in constriction rate comes from the transient bursts of accelerated constriction that follow spontaneous ruptures and that are also observed after rings are severed by laser microsurgery. The underlying mechanism of this repair-coupled acceleration of ring constriction remains unclear, but one attractive possibility is that F-actin dynamics are involved: local generation of new F-actin ends by ring rupture and/or local hyperaccumulation of myosin in the repair regions could increase F-actin disassembly, which has been identified as a driver of ring constriction (Guha et al., 2005; Murthy and Wadsworth, 2005; Mendes Pinto et al., 2012).
Materials and methods
C. elegans strains
Strains used in this study are listed in Table S1 and were maintained at 20°C on nematode growth medium (NGM) plates seeded with OP50 E. coli.
RNA interference
RNAi experiments were performed by feeding L4-stage hermaphrodites with HT115 E. coli bacteria expressing the double strand RNA (dsRNA) of interest from the L4440 plasmid. L4440 plasmids targeting cyk-1, plst-1 and unc-44 were obtained from the Ahringer library (Source Bioscience). The L4440 plasmid targeting sma-1 is described in Sobral et al. (2021). To generate the L4440 plasmid targeting nmy-2, a 1526-bp fragment of the nmy-2 locus was amplified from N2 genomic DNA with the primers 5′-CCCAAGATATCAATTGAATCTCGGTTGAAGGAA-3′ and 5′-CCCCCGATATCGACTGCATTTCACGCATCTTATG-3′ and inserted into L4440 using the EcoRV site. All L4440 plasmids were sequenced to confirm the gene target. To prepare the feeding RNAi plates, unseeded NGM plates were dried for 2 h in a 37°C incubator, 100 μl of a 1:1:1 mix of 5 mg/ml tetracycline, 100 mg/ml ampicillin, and 1 M IPTG was added to the dried RNAi plates, and 75 μl of bacterial culture was seeded on top. The bacterial cultures to seed the RNAi plates were prepared as follows: initial cultures of HT115 bacteria expressing the desired L4440 plasmid were grown overnight at 37°C in 50 ml Luria broth medium containing 12.5 µg/ml tetracycline and 100 µg/ml ampicillin (in the case of co-depletions bacteria expressing different L4440 plasmids were mixed as indicated below); the culture was centrifuged for 10 min at 2,500 g and the cell pellet was resuspended in 2.5 ml Luria broth medium containing 12.5 µg/ml tetracycline, 100 µg/ml ampicillin, and 1 mM IPTG.
Partial depletion of CYK-1 was performed by feeding L4 animals for 28–31 h at 20°C. In Figs. 6 and 9, partial co-depletion of CYK-1 and NMY-2 was performed by feeding L4 animals a 1:1 mix of bacteria expressing dsRNA against cyk-1 and nmy-2 for 28–31 h at 20°C. In Fig. S4, B and C co-depletion of CYK-1 and SMA-1 was performed by feeding L4 animals for 21 h with bacteria expressing dsRNA against sma-1 and for 27–30 h longer with bacteria expressing dsRNA against sma-1 and cyk-1 (ratio 1:1). In Fig. 4, co-depletion of CYK-1 and PLST-1 was performed by feeding L1 animals for 68 h with bacteria expressing dsRNA against plst-1 and 28–31 h longer with bacteria expressing dsRNA against plst-1 and cyk-1 (ratio 1:1). Co-depletion of CYK-1 and UNC-44 was performed in L1 animals as described above for co-depletion of CYK-1 and PLST-1 (Fig. S5, E and F). To control for RNAi efficiency in single partial depletions versus double depletions, bacteria targeting cyk-1, nmy-2, plst-1, sma-1, or unc-44 were diluted 1:1 with bacteria targeting kel-8, which has no discernable function in the early embryo.
Live imaging
Live imaging of four-cell embryos was performed at 20°C. Adult hermaphrodites were dissected in M9 buffer (86 mM NaCl, 42 mM Na2HPO4, 22 mM KH2PO4, and 1 mM MgSO4.7H2O), and embryos were transferred to a 2% agarose pad. For jasplakinolide treatments and laser microsurgery experiments, embryos were filmed under no compression (Silva et al., 2016). For jasplakinolide treatment, PERM-1-depleted adults were dissected in meiosis medium (25 mM HEPES, pH 7.4, 5 mg/ml inulin, 20% heat-inactivated FBS, and 60% Leibowitz-15 medium). Images were acquired on a spinning disk confocal system (Andor Revolution XD Confocal System; Andor Technology) with a confocal scanner unit (CSU-X1; Yokogawa Electric Corporation), mounted on an inverted microscope (Ti-E, Nikon), equipped with a 60× oil-immersion Plan-Apochromat objective (N.A. 1.42), and solid-state lasers of 488 and 561 nm. For image acquisition, an electron multiplication back-thinned charge coupled device camera (iXon Ultra 897; Andor Technology) was used. Acquisition parameters, shutters and focus were controlled using Andor iQ3 software. To follow ABa/p ring constriction in four-cell embryos 10 × 1 μm z-stacks were collected in the 488-nm and 561-nm channels every 10 s (Figs. 1, 2, 4, 5, A and B, 6, 7, 8, A–E, 9, 10, S1, S3, S4, and S5).
Image processing
Image processing and measurements were performed using Fiji (ImageJ; National Institutes of Health; Schindelin et al., 2012). Z-stacks were projected using the maximum intensity projection tool. Kymographs shown in Fig. 5 C and Fig. 7 B and Fig. S5 B were obtained using the 3D project tool. To obtain the images in Fig. 1 F and Fig. 4 D, a maximum intensity projection of the different time points was performed. The color-coded images in Fig. 2, B and D; and Fig. 5 C and Fig. 7 D′ were obtained using the composite tool. Images within each figure panel are scaled equally, with the exception of Figs. 2 B, 5 C, 6 A, and S3 E.
Fluorescence intensity measurements
Quantification of actin and myosin levels in Fig. 1 C, Fig. S3 C, and Fig. S4 F were performed in ABa rings of four-cell embryos co-expressing LifeAct::GFP and NMY-2::mCherry or NMY-2::mKate2. A 0.7 µm-wide line of variable length was manually drawn over the peripheral arc of the ring, avoiding the cell-cell contacts, as illustrated in Fig. 1 C. The mean fluorescence intensity in a circle drawn over the cytoplasmic region at each time point was subtracted from the mean intensity in the ring peripheral arc. Values of mean fluorescence intensity for ring perimeters between 40 and 20 µm were averaged for each ring analyzed. In Fig. S1 A, the outline of the four-cell embryo was traced at constriction onset (ring perimeter of ∼60 µm) and the mean fluorescence intensity of LifeAct::GFP inside the outline was determined. In Fig. 2 D, 0.7 µm-wide line scans of myosin signal along the ring peripheral arc, where a large rupture occurred, were traced for the time point just before the rupture, the time point of the rupture, and the time point 40 s after the rupture. In Fig. 2 E, average myosin levels along a 0.7 µm-wide line traced over a portion of the peripheral arc of the ring where a large rupture occurred was measured over time. The mean fluorescence intensity in a circle drawn over the cytoplasmic region at each time point was subtracted from the mean intensity in the portion of the ring peripheral arc.
Measurement of contractile ring perimeter, ring constriction rate, instantaneous ring perimeter changes, gap after ring rupture, and ring curvature
The contractile ring perimeter was determined in ABa/p cells expressing fluorescent NMY-2 by manual tracing of the ring outline in maximum intensity projections using the segmented line tool in Fiji. The perimeter included the gaps created by ruptures or small discontinuities when these were present, as indicated in Fig. S1 C. In Fig. 6 B and Fig. 9 B, in the experiments where NMY-2 was partially depleted, a probe for the plasma membrane, mCherry::PH(PLC1δ1), was used to help trace the outline of the ring. All measurements started early during constriction, when contractile ring components were highly enriched in the ring (ring perimeter of ∼60 µm; Figs. 4 A, 6 B, 7 A, 9 B, 10 B, and S1 C′), with exception of the data shown in Fig. 1 D, in which time point 0 s corresponds to nuclear envelope breakdown (NEBD). In this case, the ring perimeter was measured by tracing the outline of the cell equator from NEBD until the beginning of furrowing. The instantaneous ring perimeter change throughout constriction was determined by calculating the difference in ring perimeter for pairs of consecutive time points corresponding to an interval of 10 s. A positive perimeter change represents an increase in the ring perimeter and a negative perimeter change represents a decrease in the perimeter (Figs. 2 A, 4 E, 6 D, 7 C, 9 C, 10 C, and S4 C). The ring constriction rate corresponds to the slope of the linear region between ring perimeters of 50 and 15 µm (Figs. 1 E, 4 B, 6 C, 9 D, 10 E, S3 B, S4 B, and S5 F). The gap size of ruptures or discontinuities was determined by manually tracing a straight line between the ends of the fragilized ring, in cases where these could be easily identified (Figs. 7 D, 9 E, and 10 D).
The Fiji plug-in Kappa (Mary and Brouhard, 2019 Preprint) was used to determine ring curvature in Fig. S3, F and F′. The control point tool was used to trace the outline of rings of perimeter 40 µm in maximum intensity projections. A closed B-spline curve with 11 points was used and the average curvature and the curvature standard deviation error were calculated (Fig. S3 F). The point curvature at each position along the traced curve was plotted in Fig. S3 F′. In Fig. 8 C, we counted the number of times that more than one rupture occurred at the same region of the ring in a total of 11 rings. In Fig. 9 A, we measured the time between two consecutive ruptures.
Jasplakinolide treatment
Jasplakinolide treatment was performed in permeabilized C. elegans embryos, as previously described (Carvalho et al., 2011). Briefly, 25 old L4-staged animals were placed on a plate containing 0.005 mM IPTG and HT115 E. coli bacteria expressing dsRNA against perm-1 and incubated at 20°C for 16 h. Adult animals were dissected in meiosis medium. 2.5 µM jasplakinolide (Calbiochem) was added to embryos at the end of the third embryonic division in order to analyze the effect of the drug on ring constriction in the four-cell embryo (Fig. 2 G).
Laser microsurgery
Laser microsurgery in constricting ABa/p rings in Fig. 5, C–E was performed as previously described (Silva et al., 2016; Pereira et al., 2009). Briefly, a 100× 1.4 N.A. objective was used to focus the second harmonic beam (532-nm wavelength) of a pulsed Nd:YAG laser (FQ-500-532; Elforlight), which was injected into the microscope stand through a secondary filter turret (stage-up kit). Pulse width was 10 ns, and pulse energy was 1.5–2 μJ, with the sample being exposed to a 1-kHz pulse train for 800 ms. Rings were subjected to a single laser cut at different stages of constriction, and ring reaction was followed by collecting 7 × 0.5 µm z-stacks in the 488 nm channel every 2.32 s. Quantifications of gap size and ring arc length after laser microsurgery were performed in maximum intensity z-projections by manually tracing a straight line between the severed ends, or by manually tracing a line from one severed end to the other along the ring, respectively, immediately after the laser cut (3.6 s). Gap size and arc length measurements were used to determine ring recoil (Δl, change in arc length caused by tension; equals the initial ring perimeter minus the ablated length minus the arc length) and cortical relaxation (gap size minus Δl).
In Fig. 8 F, SMA-1::GFP behavior after laser cutting was examined in embryos co-expressing NMY-2::mKate2. The peripheral arc of the ring to be cut was identified through the visualization of NMY-2::mKate2 in the ring in live mode, and a snapshot of the single z-section was taken just before the laser cut. A 7 × 0.5–μm z-stack was acquired every 2.8 s in the 488-nm channel. The interval between the laser cut and the first acquisition of the SMA-1::GFP signal was 4 s. The mKate2 signal could not be followed after the laser cut because of severe photobleaching.
Immunoblotting
For the immunoblot in Fig. S5 A, protein extracts were prepared from 100 adult animals of strains N2, GCP808, and GCP1102. Protein samples were resolved by 8% SDS-PAGE and transferred to a 0.2-μm nitrocellulose membrane (GE Healthcare). The membrane was blocked with 5% non-fat dry milk in TBST (20 mM Tris, 140 mM NaCl, 0.1% Tween, pH 7.6) and incubated overnight at 4°C with rabbit polyclonal antibody raised against the actin-binding domain of SMA-1 (Sobral et al., 2021; 1 µg/ml) and with mouse monoclonal anti-α-tubulin antibody (DM1-α, T6199; 1:5,000; Sigma-Aldrich). The membrane was washed three times with TBST, incubated with HRP-conjugated secondary antibodies (goat anti-rabbit 1:5,000 or goat anti-mouse 1:5,000; 111-035-003 and 115-035-003, respectively; Jackson ImmunoResearch) for 1 h at room temperature, and washed again three times with TBST. Proteins were visualized by chemiluminescence using Pierce ECL Western Blotting Substrate (Thermo Fisher Scientific) and imaged in a ChemiDoc XRS + System with Image Lab Software (Bio-Rad).
Embryonic viability and brood size
8 h before the end of RNAi treatment, animals were singled out and allowed to lay eggs for 8 h. At the end of the 8-h period, the adults were removed and embryos were left to hatch at 20°C for 24 h. The number of hatched and unhatched (dead) embryos was counted and the percent embryonic viability was calculated by dividing the number of hatched embryos by the total number of progeny (Fig. S5 E).
Computer simulations
All simulations of the ring cytoskeleton were performed using the Open Source engine Cytosim, where each component of the cytoskeleton is represented as an individual object with associated physical and interactive properties and subjected to thermal fluctuations. All simulations are composed of four essential cytoskeletal components: F-actin, myosin motor bipolar filaments, and the crosslinkers plastin and β-heavy-spectrin.
The physical and kinetic properties of all components are listed in Table S2 and are similar to those used in Sobral et al. (2021). Major differences include the fixed length of actin filaments and the fact that for most simulations motor and crosslinker heads can only bind to unoccupied sites of actin filaments. These sites are uniformly distributed at 6 nm intervals along the F-actin filaments, and only one motor or crosslinker head can bind each site at any given time, thus leading to competition over F-actin binding sites.
The ring formation simulations in Fig. 3, B and C; and Fig. S2 A were done as in Sobral et al. (2021): all four components are randomly distributed over a 10 × 3 μm rectangular space with periodic boundary conditions along the top and bottom edges, leading to horizontal contraction of the network and formation of a collapsed network along the vertical direction (taken to be the circumference of the ring). Ring formation was quantified using the same metric as used in Sobral et al. (2021) and used the 0.5 threshold to define the time of formation of the ring (when it crosses over the threshold) and the breakage of the rings (when it crosses below the threshold). We simulated 50 networks for each curve shown in Fig. S2 A.
The ring constriction simulations in Fig. 3, D–G and Fig. S2, B–D have the same components, with mostly the same physical and kinetic properties as the ring formation simulations. For computational efficiency, we modeled the cytokinetic ring as a 2D cross-section with an initial circumference of 16 μm. All components are randomly distributed along the perimeter of the ring, with actin filaments, myosin motors and spectrin crosslinkers oriented tangentially to the ring circumference. In these simulations, actin filaments are 0.5 μm long. In fragilized rings, the amount of F-actin and plastin were reduced to one quarter to mimic the cyk-1(RNAi) condition. To account for the fact that in these simulations the myosin motors are also working to pull in the membrane, we compensated the loss of load in the reduced actin scenario by increasing the effective drag of the actin filaments by a factor of 4.
Constriction rates were measured by tracking the average distance of all actin filaments to the center of the ring over time and fitting the initial slope of the ring perimeter over time. Ring breakage events were measured by dividing the actual ring perimeter into segments of fixed length and counting how many actin fibers can be found within each segment. Detection of any ring segment without F-actin in it indicates the presence of a discontinuity in the ring, with the number of adjacent empty segments indicating the size of the discontinuity. To avoid misdetection of empty segments, we set the ring segmentation length to be 10% larger than the spacing between two consecutive points used to model the actin filaments. Typically, discontinuities that increase past 0.2 μm, or the presence of more than one discontinuity, lead to constriction failure. Failed rings were not used to calculate the average constriction rate. We simulated 9 rings for each point of the parameter maps of Fig. S2, B and C, and 40 rings for each condition in Fig. 3 F. In Fig. 3 G, we determined the constriction rate of the rings in Fig. 3 F that did not break during constriction.
Statistical analysis
Statistical analyses were performed with Prism 9 software (GraphPad). Error bars represent the 95% confidence interval of the mean. Statistical significance tests were performed using two-tailed, unpaired Student's t test or unpaired one-way ANOVA followed by Bonferroni’s multiple comparison test, as specified in the figure legends. Data distribution was assumed to be normal but this was not formally tested. Symbols used are: ****P < 0.0001, ***P < 0.001, **P < 0.01, *P < 0.05, and ns = not significant, P ≥ 0.05.
Online supplemental material
Fig. S1 shows that partial depletion of CYK-1 primarily affects F-actin levels in the contractile ring and includes additional examples of ring structural defects. Fig. S2 shows results from computer simulations of cyk-1(RNAi) rings suggesting that altered kinetics are caused by F-actin binding site competition. Fig. S3 shows that ABa/p rings without PLST-1 constrict at a normal rate, contain normal levels of F-actin and myosin, and have a more rounded shape than controls. Fig. S4 shows that sma-1(ru18) and sma-1(RNAi) rings constrict at a normal rate and with normal levels of actin and myosin, and both perturbations exacerbate ruptures of cyk-1(RNAi) rings without affecting F-actin levels. Fig. S5 shows that SMA-1Δ11SR, but not SMA-1ΔPH, results in larger and more frequent ruptures of cyk-1(RNAi) rings that resemble those induced by SMA-1 loss. Video 1 shows that partial depletion of CYK-1 leads to regressions during ring constriction. Video 2 shows that rings partially depleted of CYK-1 present large ruptures and small discontinuities throughout constriction. Video 3 corresponds to Fig. 2 G and shows the splayed fibers in the contractile ring observed after jasplakinolide treatment. Video 4 corresponds to Fig. 3 and shows computer simulations of cyk-1(RNAi) rings that recapitulate rupture events observed in embryos. Video 5 shows that PLST-1 loss improves the constriction of cyk-1(RNAi) rings. Video 6 shows that reducing myosin levels prevents large ruptures and decreases cortical instability in cyk-1(RNAi) rings. Video 7 shows that PLST-1 loss and SMA-1 loss have opposite effects on the structural integrity of cyk-1(RNAi) rings. Video 8 shows that cyk-1(RNAi) and cyk-1(RNAi);sma-1(RNAi) induce similar cortical instability. Video 9 corresponds to Fig. 9 and shows that reducing myosin levels prevents large and consecutive ruptures in cyk-1(RNAi);sma-1(ru18) rings. Video 10 shows that SMA-1 loss or SMA-1 mutants lacking the PH domain or 11 spectrin repeats do not affect ring constriction; ruptures in cyk-1(RNAi);sma-1ΔPH rings are similar in size to those in cyk-1(RNAi) rings; and ruptures in cyk-1(RNAi);sma-1Δ11SR rings are larger and more frequent than those in cyk-1(RNAi) rings, and resemble those induced by SMA-1 loss. Table S1 shows the genotype of C. elegans strains used in this study. Table S2 shows the Cytosim parameters used in simulations.
Acknowledgments
We thank Helder Maiato and Antonio José Pereira for access to the laser microsurgery station and for technical support.
J.M. Belmonte and M.J. Norman acknowledge the computing resources provided by North Carolina State University High Performance Computing Services Core Facility (RRID:SCR_022168). Some strains were provided by the Caenorhabditis Genetics Center (CGC), which is funded by the National Institute of Health Office of Research Infrastructure Programs (P40 OD010440). The research leading to these results was funded by the European Research Council under the European Union’s Horizon 2020 Research and Innovation Programme (grant agreement 640553—ACTOMYO). A.X. Carvalho and R. Gassmann are supported by Principal Investigator positions from FCT (CEECIND/01967/2017 and CEECIND/00333/2017, respectively). A.M. Silva and F.-Y. Chan are supported by FCT junior researcher positions (DL 57/2016/CP1355/CT0017 and DL57/2016/CP1355/CT0013, respectively), J.M. Belmonte and M.J. Norman are supported by NCSU, A.F. Sobral was supported by an FCT PhD scholarship (SFRH/BD/121874/2016 and COVID/BD/151810/2021), and E. Zanin is supported by the Deutsche Forschungsgemeinschaft (ZA619/3-1, ZA619/3-2). The funders had no role in study design, data collection and analysis, decision to publish, or preparation of the manuscript.
The authors declare no competing financial interests.
Author contributions: A.M. Silva, A.X. Carvalho, and J.M. Belmonte conceptualized the study. A.M. Silva and F.-Y. Chan performed most of the experimental work. M.J. Norman and J.M. Belmonte performed the in silico work. A.F. Sobral performed the immunoblot in Fig. S5 A. E. Zanin generated the strain ZAN69. A.X. Carvalho, J.M. Belmonte, and R. Gassmann supervised the project. A.M. Silva, R. Gassmann, J.M. Belmonte, and A.X. Carvalho wrote the manuscript. All authors commented on the written manuscript.

