Myelination in the central nervous system provides a unique example of how cells establish asymmetry. The myelinating cell, the oligodendrocyte, extends processes to and wraps multiple axons of different diameter, keeping the number of wraps proportional to the axon diameter. Local regulation of protein synthesis represents one mechanism used to control the different requirements for myelin sheath at each axo–glia interaction. Prior work has established that β1-integrins are involved in the axoglial interactions that initiate myelination. Here, we show that integrin activation regulates translation of a key sheath protein, myelin basic protein (MBP), by reversing the inhibitory effect of the mRNA 3′UTR. During oligodendrocyte differentiation and myelination α6β1-integrin interacts with hnRNP-K, an mRNA-binding protein, which binds to MBP mRNA and translocates from the nucleus to the myelin sheath. Furthermore, knockdown of hnRNP-K inhibits MBP protein synthesis during myelination. Together, these results identify a novel pathway by which axoglial adhesion molecules coordinate MBP synthesis with myelin sheath formation.
Introduction
Local regulation of mRNA translation is increasingly recognized as an important consequence of cell–cell interaction, enabling precise spatial control of cellular responses such as changes in shape or the formation of subcellular specializations. An excellent example of where such spatial control would be required is provided by one of the most complex cell–cell interactions, the formation of a myelin sheath around axons by specialized glial cells in the central and peripheral nervous system. These sheaths comprise multiple layers of glial cell membrane wrapped around the axon, with the cytoplasm extruded from each layer, thus forming a compact sheath. In the central nervous system (CNS), oligodendrocytes extend multiple processes that form a sheath at the end of each process once contact with axons of an appropriate size is established. Each oligodendrocyte is capable of myelinating up to 50 different axons of varying size, and in each of these the number of wraps of myelin formed around the axon is tightly correlated with the axon diameter. The amount of myelin membrane required is therefore different at the end of each individual oligodendrocyte process, and a regulatory mechanism such as local control of translation of myelin protein mRNAs that have been transported to the ends of the processes provides one strategy by which such differences might be achieved.
Prior studies have established that myelin basic protein (MBP), which along with proteolipid protein (PLP) forms the major protein components of CNS myelin, is deposited at the site of myelin membrane assembly by this mechanism. Whereas PLP is synthesized on ribosomes in the ER and then transported to the myelin membrane, with membrane targeting mediated through a series of steps involving exo- and endocytosis regulated by axonal factors (Trajkovic et al., 2006; Kippert et al., 2007), mRNAs encoding MBP are transported into the oligodendrocyte processes and myelin membrane (Ainger et al., 1993, 1997). Resulting local synthesis of MBP is believed to be important, as biophysical experiments indicate that the principal function of MBP is to control the process of membrane fusion involved in compaction (Boggs, 2006; Min et al., 2009). This activity is likely to severely compromise cell function if MBP accumulates at inappropriate subcellular locations. A recent paper supports this by showing that a mutation in a protein involved in MBP mRNA transport (Kif1b) results in accumulation of MBP in the cell body, leading to myelination defects (Lyons et al., 2009). Other studies have identified factors involved in the necessary MBP mRNA transport and translational regulation. These factors may bind directly to the MBP mRNA, e.g., hnRNP-A2 (Hoek et al., 1998) and CBF-A (Raju et al., 2008), bind indirectly through hnRNP-A2, e.g., hnRNP-E1 (Kosturko et al., 2006) and tumor overexpressed gene (Francone et al., 2007), or act as a link to the cytoskeleton facilitating mRNA transport, e.g., Kif1b (Lyons et al., 2009). However, the mechanisms by which the activity of these factors is linked to axoglial contact remain poorly understood.
Cell adhesion molecules are obvious candidates for transmission of signals between the oligodendrocyte process and the axon to be myelinated. Integrin receptors are well-studied bidirectional signaling molecules and signal integrators (Hynes, 2002), and recently, by the use of conditional knockout mice (Barros et al., 2009) and transgenic mice expressing dominant-negative mutants (Câmara et al., 2009; Lee et al., 2006), β1-integrins expressed on oligodendrocytes were shown to play an instructive role in the regulation of CNS myelination. In other systems integrins are involved in establishing cell polarity (Etienne-Manneville and Hall, 2001; Yu et al., 2005) and extracellular force, thought to act through integrins, can promote local concentration of actin mRNAs and ribosomes at focal adhesion sites (Chicurel et al., 1998). Furthermore, integrin activation induces recruitment of eIF4E to cytoskeletal-associated mRNA granules to regulate local translation at synapses (Smart et al., 2003). Based on these observations we hypothesized that integrins may play an important role in regulating the local translation of MBP mRNAs during CNS myelination. Here, we have tested this by analyzing the role of integrin activation in MBP mRNA translation and determining the identity and function of translational regulators associated with integrins in myelinating oligodendrocytes.
Results
MBP mRNA translation is initiated by integrin signaling
To determine whether integrin signaling in oligodendrocytes promotes translation of MBP mRNA, we expressed activated integrin receptors and examined translation. We generated mutated forms of the β1-integrin subunit (D759A and D759R) that lead to constitutive active integrin receptors by disruption of an intercellular salt bridge between the α- and β-subunits (Fig. 1 A; Hughes et al., 1996). Signaling through integrins can normally be initiated either by interaction with the ECM (outside-in signaling) or through interactions with intracellular proteins (inside-out signaling). We have shown previously that inside-out signaling through R-ras activation (Olsen and ffrench-Constant, 2005) or outside-in signaling through culturing on the integrin ligand laminin leads to enhanced morphological differentiation of oligodendrocytes, indicated by increased complexity of processes and the formation of sheets of membrane expressing the myelin protein MBP (Buttery and ffrench-Constant, 1999). Here, we found that oligodendrocytes transfected with the D759R β1-integrin mutant showed an increase in the number of cells with membrane sheet morphology in the absence of integrin ligand, whereas the effect of transfection with wild-type β1-integrin and the D759A mutant was not significant (Fig. 1, B and C). In contrast, a significant increase in cells with membrane morphology was also observed with the D759A mutant with cells cultured on laminin (Fig. 1 C), probably because the less disruptive change from aspartic acid to alanine causes a primed conformation that still requires ligand binding for downstream signaling. Together, these results demonstrate that integrin activation plays an important role in timing oligodendrocyte differentiation and that the use of the charge-reversal mutant D759R allows further analysis of the relationship between integrin signaling and MBP expression.
Activation of β1-integrin enhances MBP expression and the morphological differentiation of oligodendrocytes. (A) Alignment of the transmembrane (blue) and intracellular domains of human β3- and β1-integrin. The mutated aspartic acid (D759) is shown in red. (B) Oligodendrocytes generated by OPCs cotransfected with EGFP cDNA plus an empty vector, wild-type, or mutated β1-integrin(D759R) as indicated. The cells were cultured on laminin and stained for EGFP and MBP. Note the increased process formation and generation of MBP+ myelin sheets in the cells expressing activated integrin. (C) Quantitative analysis of the morphology of oligodendrocytes generated by OPCs cotransfected with EGFP cDNA plus an empty vector, wild-type, or mutated β1-integrin(D759R or D759A). After transfection, OPCs were plated on PDL or laminin (Ln) for 3 d to allow differentiation. The morphology was scored as “simple,” “complex,” or “membrane” (Olsen and ffrench-Constant, 2005) based on their staining for EGFP and MBP. At least 100 EGFP+ cells were scored in each experiment. Results are an average of three independent experiments ±SD with statistical significance analyzed by two-way ANOVA followed by a Bonferroni post-test. *, P < 0.05; **, P < 0.01; ***, P < 0.001. Note that the D759R mutant enhances morphological differentiation in a ligand-independent manner. (D) Cells cotransfected as in C and analyzed for MBP expression. In each experiment at least 100 EGFP+ cells were scored and the percentage of MBP+ cells is given. The results are an average of three independent experiments ±SD with statistical significance tested by one-way ANOVA followed by a Tukey’s multiple comparison test. *, P < 0.05; **, P < 0.01; ***, P < 0.001. Note that both the D759A and D759R mutants enhance MBP expression in cells cultured in the absence of laminin. (E) Western blots for MBP of lysates from nontransfected OPCs differentiated for 1–4 d (D1–D4) in the absence or presence of laminin. Note the accelerated expression of MBP on laminin at D2. (F) MBP mRNA RT-PCR using mRNA from nontransfected OPCs differentiated for 0–3 d (D0–D3) in the absence or presence of laminin. Note that MBP mRNA levels are not affected by the laminin substrate.
Activation of β1-integrin enhances MBP expression and the morphological differentiation of oligodendrocytes. (A) Alignment of the transmembrane (blue) and intracellular domains of human β3- and β1-integrin. The mutated aspartic acid (D759) is shown in red. (B) Oligodendrocytes generated by OPCs cotransfected with EGFP cDNA plus an empty vector, wild-type, or mutated β1-integrin(D759R) as indicated. The cells were cultured on laminin and stained for EGFP and MBP. Note the increased process formation and generation of MBP+ myelin sheets in the cells expressing activated integrin. (C) Quantitative analysis of the morphology of oligodendrocytes generated by OPCs cotransfected with EGFP cDNA plus an empty vector, wild-type, or mutated β1-integrin(D759R or D759A). After transfection, OPCs were plated on PDL or laminin (Ln) for 3 d to allow differentiation. The morphology was scored as “simple,” “complex,” or “membrane” (Olsen and ffrench-Constant, 2005) based on their staining for EGFP and MBP. At least 100 EGFP+ cells were scored in each experiment. Results are an average of three independent experiments ±SD with statistical significance analyzed by two-way ANOVA followed by a Bonferroni post-test. *, P < 0.05; **, P < 0.01; ***, P < 0.001. Note that the D759R mutant enhances morphological differentiation in a ligand-independent manner. (D) Cells cotransfected as in C and analyzed for MBP expression. In each experiment at least 100 EGFP+ cells were scored and the percentage of MBP+ cells is given. The results are an average of three independent experiments ±SD with statistical significance tested by one-way ANOVA followed by a Tukey’s multiple comparison test. *, P < 0.05; **, P < 0.01; ***, P < 0.001. Note that both the D759A and D759R mutants enhance MBP expression in cells cultured in the absence of laminin. (E) Western blots for MBP of lysates from nontransfected OPCs differentiated for 1–4 d (D1–D4) in the absence or presence of laminin. Note the accelerated expression of MBP on laminin at D2. (F) MBP mRNA RT-PCR using mRNA from nontransfected OPCs differentiated for 0–3 d (D0–D3) in the absence or presence of laminin. Note that MBP mRNA levels are not affected by the laminin substrate.
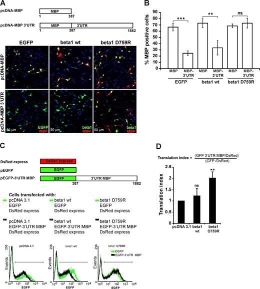
In addition to the morphological effects, we noted that the number of cells expressing MBP was increased when they were transfected with either of the mutated integrin receptors, and that the D759R mutant enhanced MBP expression to a level comparable with that observed on laminin (Fig. 1 D). Furthermore, untransfected cells cultured on laminin begin to express MBP slightly earlier than in the absence of integrin ligand (Fig. 1 E), an effect that was not caused by an increase in the mRNA level (Fig. 1 F). These observations suggest that activation of α6β1-integrin may regulate MBP mRNA translation. To test this, we used an oligodendrocyte precursor cell line, Oli-neu, which lacks MBP expression (Jung et al., 1995; Trajkovic et al., 2006). Transfection of these cells with two different variants of MBP-encoding plasmids showed that MBP expression is low (Fig. 2 A) when the construct includes the 3′UTR, known to be involved in translational regulation by binding of trans-acting factors. Co-expression of this construct with wild-type β1-integrin had no effect on the number of MBP-expressing cells (Fig. 2 B). In contrast, coexpression with the constitutively active β1-integrin (D759R) enhances the number of MBP-expressing cells to the level observed with MBP mRNA lacking its 3′UTR (Fig. 2 B).
Integrin activation specifically enhances translation of mRNA containing the MBP 3′UTR. (A) Oli-neu cells cotransfected with pcDNA-MBP or pcDNA-MBP-3′UTR in combination with pEGFP-C1, wild-type β1-integrin, or the β1(D759R) and stained for EGFP or β1-integrin (green) and MBP (red) as indicated. Note the increased expression of MBP from the pcDNA-MBP-3′UTR construct only in cells expressing the D759R mutant. (B) Quantification of the experiment shown in A. For each experiment at least 100 cells were analyzed and the mean percentage of EGFP+ or β1+ cells expressing MBP were plotted ±SD. Statistical significance was analyzed by Students t test. **, P < 0.01; ***, P < 0.001. Note that coexpression with β1(D759R) reverses the inhibitory effect of the 3′UTR of MBP mRNA on MBP expression. (C) Analysis by flow cytometry of EGFP expression in Oli-neu cells triple transfected with pEGFP or pEGFP-MBP-3′UTR in combination with an empty vector (pcDNA3.1), wild-type β1-integrin, or β1(D759R) and a DsRed-expressing vector as a control for transfection efficiency (see Fig. S1). Note that β1(D759R) specifically enhances the translation of the EGFP variant containing the 3′UTR of MBP mRNA, as shown in the right plot by the shift to the right of the black histogram relative to the green histogram (that shows the control level of EGFP expression as seen in the cells transfected with the pEGFP). (D) The translation index calculated from the experiment in C as described in Materials and methods, with values being mean ratios from three independent experiments ±SD. Statistical significance was analyzed by one-way ANOVA followed by a Tukey’s multiple comparison test. **, P < 0.01. Note the significant increase in translation only in cells expressing the activated integrin.
Integrin activation specifically enhances translation of mRNA containing the MBP 3′UTR. (A) Oli-neu cells cotransfected with pcDNA-MBP or pcDNA-MBP-3′UTR in combination with pEGFP-C1, wild-type β1-integrin, or the β1(D759R) and stained for EGFP or β1-integrin (green) and MBP (red) as indicated. Note the increased expression of MBP from the pcDNA-MBP-3′UTR construct only in cells expressing the D759R mutant. (B) Quantification of the experiment shown in A. For each experiment at least 100 cells were analyzed and the mean percentage of EGFP+ or β1+ cells expressing MBP were plotted ±SD. Statistical significance was analyzed by Students t test. **, P < 0.01; ***, P < 0.001. Note that coexpression with β1(D759R) reverses the inhibitory effect of the 3′UTR of MBP mRNA on MBP expression. (C) Analysis by flow cytometry of EGFP expression in Oli-neu cells triple transfected with pEGFP or pEGFP-MBP-3′UTR in combination with an empty vector (pcDNA3.1), wild-type β1-integrin, or β1(D759R) and a DsRed-expressing vector as a control for transfection efficiency (see Fig. S1). Note that β1(D759R) specifically enhances the translation of the EGFP variant containing the 3′UTR of MBP mRNA, as shown in the right plot by the shift to the right of the black histogram relative to the green histogram (that shows the control level of EGFP expression as seen in the cells transfected with the pEGFP). (D) The translation index calculated from the experiment in C as described in Materials and methods, with values being mean ratios from three independent experiments ±SD. Statistical significance was analyzed by one-way ANOVA followed by a Tukey’s multiple comparison test. **, P < 0.01. Note the significant increase in translation only in cells expressing the activated integrin.
To quantify this effect on translation, we generated EGFP reporter constructs with and without the 3′UTR of MBP mRNA, transfected Oli-neu cells, and analyzed expression by flow cytometry (Fig. 2 C). To control for equal transfection efficiency, the cells were cotransfected with cDNA encoding DsRed-express. We confirmed that the presence of the 3′UTR of the MBP mRNA reduced the expression of EGFP and that this was reversed by coexpression with the constitutively active β1-integrin (Fig. 2 D). The effect of the 3′UTR was not due to changes in the mRNA stability, as similar amounts of EGFP mRNA were found in all of the transfected cells (Fig. S1). Thus, integrin activation promotes translation of MBP mRNA by reversing the inhibitory effect of the 3′UTR.
The RNA-binding protein hnRNP-K is associated with α6β1-integrin and selectively binds MBP mRNA
We have previously screened for proteins associated with α6β1-integrin in oligodendrocytes. Among these was an mRNA-binding protein, hnRNP-K (Laursen et al., 2009), potentially linking integrins to the regulation of MBP mRNA translation. We therefore immunoprecipitated α6β1-integrin from lysates of oligodendrocyte precursor cells or oligodendrocytes differentiated for 4 d and confirmed the association with hnRNP-K by Western blotting (Fig. 3 A). To examine the effect of integrin activation we used laminin substrates, as the transfection efficiency of the construct expressing integrin mutants was not sufficient for biochemical analysis. We found that more hnRNP-K was associated with α6β1 in cells cultured on laminin, particularly in the mature oligodendrocytes. This was further verified by immuno-cytochemistry, showing that culturing on laminin causes more hnRNP-K to be colocalized with β1-integrin in the myelin sheets (Fig. 3 B). The change in association and distribution was not simply a result of increased hnRNP-K expression, as the oligodendrocyte precursors or oligodendrocytes differentiated in the absence or presence of laminin all expressed similar amounts of hnRNP-K (Fig. 3 C).
The mRNA-binding protein hnRNP-K is present in a complex with α6β1-integrin in oligodendrocytes. (A) Immunoprecipitations from lysates of OPCs (D0) or oligodendrocytes generated by differentiation for 4 d (D4) in the absence or presence of laminin as indicated. Precipitation was done with an α6β1 antibody or a control IgG antibody. Detection was performed with β1-integrin (top) or hnRNP-K antibodies (bottom). Note that the association between α6β1-integrin and hnRNP-K is greater on laminin substrates and increases further on differentiation. (B) Immunocytochemistry of oligodendrocytes generated by differentiation for 4 d on PDL or laminin using antibodies against hnRNP-K (green) and β1-integrin (red). Note the higher level of colocalization in the myelin sheets for cells cultured on laminin. (C) Western blot for hnRNP-K in lysates from cells cultured for 1–4 d on PDL or laminin, using actin as a loading control. Note that differentiation and laminin substrates have no effect on the expression level of hnRNP-K.
The mRNA-binding protein hnRNP-K is present in a complex with α6β1-integrin in oligodendrocytes. (A) Immunoprecipitations from lysates of OPCs (D0) or oligodendrocytes generated by differentiation for 4 d (D4) in the absence or presence of laminin as indicated. Precipitation was done with an α6β1 antibody or a control IgG antibody. Detection was performed with β1-integrin (top) or hnRNP-K antibodies (bottom). Note that the association between α6β1-integrin and hnRNP-K is greater on laminin substrates and increases further on differentiation. (B) Immunocytochemistry of oligodendrocytes generated by differentiation for 4 d on PDL or laminin using antibodies against hnRNP-K (green) and β1-integrin (red). Note the higher level of colocalization in the myelin sheets for cells cultured on laminin. (C) Western blot for hnRNP-K in lysates from cells cultured for 1–4 d on PDL or laminin, using actin as a loading control. Note that differentiation and laminin substrates have no effect on the expression level of hnRNP-K.
If hnRNP-K participates in the regulation of MBP mRNA translation, we would predict an association between protein and mRNA. To examine this, we performed RNA immunoprecipitation on lysates from oligodendrocytes using antibodies against hnRNP-K or control antibodies (Fig. 4 A) and assessed the level of MBP mRNA by RT-PCR (Fig. 4 B). Precipitation with hnRNP-K antibodies leads to enrichment in associated MBP mRNA, demonstrating the predicted association (Fig. 4, B and C). Importantly, no such enrichment was observed for actin mRNA or for mRNA encoding two other myelin proteins, PLP and myelin oligodendrocyte glycoprotein, confirming specificity (Fig. 4, B and C).
hnRNP-K binds MBP mRNA. (A) Western blotting of lysates from oligodendrocytes generated by differentiation for 4 d on PDL or laminin after immunoprecipitation with hnRNP-K or control antibodies. The blot was developed with hnRNP-K antibody and confirms the specificity of the immunoprecipitation protocol. (B) Detection of MBP, PLP, myelin oligodendrocyte glycoprotein (MOG), or actin mRNA by RT-PCR after RNA immunoprecipitation as described in A. Note the high levels of MBP mRNA detected. (C) Quantification of mRNA levels for MBP, PLP, MOG, or actin after RNA immunoprecipitation of lysates from cells grown on laminin or PDL substrates with hnRNP-K or control antibodies, using input RNA isolated before immunoprecipitation as a reference. Values are means of three independent experiments ±SD. Statistical significance was tested by one-way ANOVA followed by a Tukey’s multiple comparison test. *, P < 0.05; **, P < 0.01; ***, P < 0.001. Note that only MBP mRNA levels are enhanced after hnRNP-K immunoprecipitation, and that these levels are reduced when the oligodendrocytes are cultured on laminin substrates. (D) Immunoprecipitation of hnRNP-K and tyrosine-phosphorylated proteins (shown in gel lanes labeled K and PY99, respectively, with the control input and IgG immunoprecipitation lanes also shown) from lysates of oligodendrocyte precursors (d 0, top blot) and mature oligodendrocytes (d 4, bottom blot) detected with antibodies against hnRNP-K. Note the increase in tyrosine phosphorylated hnRNP-K in mature cells cultured on laminin (Ln), as shown in the right-hand lane on the gel.
hnRNP-K binds MBP mRNA. (A) Western blotting of lysates from oligodendrocytes generated by differentiation for 4 d on PDL or laminin after immunoprecipitation with hnRNP-K or control antibodies. The blot was developed with hnRNP-K antibody and confirms the specificity of the immunoprecipitation protocol. (B) Detection of MBP, PLP, myelin oligodendrocyte glycoprotein (MOG), or actin mRNA by RT-PCR after RNA immunoprecipitation as described in A. Note the high levels of MBP mRNA detected. (C) Quantification of mRNA levels for MBP, PLP, MOG, or actin after RNA immunoprecipitation of lysates from cells grown on laminin or PDL substrates with hnRNP-K or control antibodies, using input RNA isolated before immunoprecipitation as a reference. Values are means of three independent experiments ±SD. Statistical significance was tested by one-way ANOVA followed by a Tukey’s multiple comparison test. *, P < 0.05; **, P < 0.01; ***, P < 0.001. Note that only MBP mRNA levels are enhanced after hnRNP-K immunoprecipitation, and that these levels are reduced when the oligodendrocytes are cultured on laminin substrates. (D) Immunoprecipitation of hnRNP-K and tyrosine-phosphorylated proteins (shown in gel lanes labeled K and PY99, respectively, with the control input and IgG immunoprecipitation lanes also shown) from lysates of oligodendrocyte precursors (d 0, top blot) and mature oligodendrocytes (d 4, bottom blot) detected with antibodies against hnRNP-K. Note the increase in tyrosine phosphorylated hnRNP-K in mature cells cultured on laminin (Ln), as shown in the right-hand lane on the gel.
Equally, if hnRNP-K plays a role in the integrin-mediated increase in MBP mRNA translation on laminin substrates (as shown in Fig. 1 D), then we would predict both that integrin activation will alter the interaction between mRNA and hnRNP-K and that knockdown of hnRNP-K will abolish these effects of laminin substrates. To test these predictions, we reexamined the RNA immunoprecipitation findings when oligodendrocytes were cultured on laminin and, as predicted, noted a change in the interaction between mRNA and hnRNP-K in that less MBP mRNA was associated with hnRNP-K from cells cultured on laminin (Fig. 4 C). To look for post-translational changes in hnRNP-K that might facilitate this change, we compared the amount of tyrosine-phosphorylated hnRNP-K in OPCs and mature oligodendrocytes in the absence or presence of laminin. We found that the presence of laminin leads to an increase in tyrosine phosphorylation of hnRNP-K in mature oligodendrocytes (Fig. 4 D). Next, we used siRNA-mediated knockdown of hnRNP-K in cultures of oligodendrocytes, the efficacy of which is shown in Fig. 5, A–C. Western blotting of lysates from these cultures demonstrated a strong reduction in the levels of all MBP isoforms without any effect on PLP (Fig. 5 D) and the level of MBP mRNA (Fig. 5 E), and counting the number of MBP-positive cells in the absence and presence of laminin showed that hnRNP-K knockdown completely abolished the effect of laminin on MBP expression (Fig. 5 C). This indicates that integrin signaling causes a change in MBP mRNA binding to hnRNP-K, which provides a potential mechanism for the regulation of translation in oligodendrocytes.
hnRNP-K is required for laminin-induced MBP expression. (A) Western blot for hnRNP-K and MBP expression in oligodendrocytes after transfection with no (C1), nontargeting (C2), or hnRNP-K siRNA duplexes (KD), as indicated, using GAPDH as a loading control. (B) Immunocytochemistry for MBP in oligodendrocytes generated from OPCs transfected with nontargeting, (control 2) or hnRNP-K siRNA, as indicated. (C) Percentage of MBP-expressing cells after transfection with no (control 1), nontargeting (control 2), or hnRNP-K siRNA, and culturing for 3 d on PDL or laminin. Statistical significance was tested by one-way ANOVA followed by a Tukey’s multiple comparison test. *, P < 0.05; **, P < 0.01; ***, P < 0.001. Note that laminin enhances the number of MBP+ cells in the control experiments, and that hnRNP-K knockdown both reduces the number of MBP+ cells and abolishes the laminin-mediated enhancement of MBP expression. (D) Western blotting for hnRNP-K, MBP, PLP, and actin on lysates from cells after transfection with no (C1), nontargeting (C2), or hnRNP-K siRNA duplexes (KD). Note that hnRNP-K siRNA reduces MBP expression, but has no effect on PLP or actin levels. (E) RT-PCR for MBP mRNA and actin mRNA after transfection with no (C1), nontargeting (C2), or hnRNP-K siRNA duplexes (KD). Note that the hnRNP-K knockdown has no effect on the levels of MBP mRNA.
hnRNP-K is required for laminin-induced MBP expression. (A) Western blot for hnRNP-K and MBP expression in oligodendrocytes after transfection with no (C1), nontargeting (C2), or hnRNP-K siRNA duplexes (KD), as indicated, using GAPDH as a loading control. (B) Immunocytochemistry for MBP in oligodendrocytes generated from OPCs transfected with nontargeting, (control 2) or hnRNP-K siRNA, as indicated. (C) Percentage of MBP-expressing cells after transfection with no (control 1), nontargeting (control 2), or hnRNP-K siRNA, and culturing for 3 d on PDL or laminin. Statistical significance was tested by one-way ANOVA followed by a Tukey’s multiple comparison test. *, P < 0.05; **, P < 0.01; ***, P < 0.001. Note that laminin enhances the number of MBP+ cells in the control experiments, and that hnRNP-K knockdown both reduces the number of MBP+ cells and abolishes the laminin-mediated enhancement of MBP expression. (D) Western blotting for hnRNP-K, MBP, PLP, and actin on lysates from cells after transfection with no (C1), nontargeting (C2), or hnRNP-K siRNA duplexes (KD). Note that hnRNP-K siRNA reduces MBP expression, but has no effect on PLP or actin levels. (E) RT-PCR for MBP mRNA and actin mRNA after transfection with no (C1), nontargeting (C2), or hnRNP-K siRNA duplexes (KD). Note that the hnRNP-K knockdown has no effect on the levels of MBP mRNA.
The subcellular localization of hnRNP-K changes during oligodendrocyte differentiation and myelination
To examine further whether hnRNP-K functions in local translation of MBP mRNA during myelination, we first examined the subcellular distribution of hnRNP-K during oligodendrocyte differentiation. In precursor cells cultured without neurons, hnRNP-K was principally found in the nucleus (Fig. 6 A). As the oligodendrocytes differentiated in these cultures, more hnRNP-K was observed outside the nucleus (Fig. 6 A). This change was further confirmed by cellular fractioning and Western blot analysis, showing a shift from nuclear toward membrane localization with differentiation (Fig. 6, B and C).
The subcellular distribution of hnRNP-K changes during oligodendrocyte differentiation and myelination. (A) The top panels (labeled DAY 1) show OPCs differentiated for 1 d and stained for hnRNP-K (green) and NG2 (red). Note that hnRNP-K is found almost entirely in the nucleus (top). The bottom panels (labeled DAY 4) show oligodendrocytes generated by differentiation for 4 d and stained for hnRNP-K (green) and MBP (red). Note that more hnRNP-K is found outside the nucleus as compared with d 1, and that some is localized to the myelin sheets. (B) hnRNP-K localization to different cellular compartments (Cytopl, cytoplasmic; Membr, membrane; Nucle, nuclear; Cytosk, cytoskeleton) analyzed by fractioning of OPCs or oligodendrocytes generated by differentiation for 4 d (D4) followed by Western blotting. (C) Quantification of Western blots from the cell fractioning assays shown in B. The numbers are mean values ±SD of three independent experiments, with statistical significance tested by two-way ANOVA followed by a Boniferroni post-test. *, P < 0.05. Note the shift of hnRNP-K from nuclear to membrane fraction upon differentiation. (D) Oligodendrocytes and DRG neurons co-cultured for 12 d and stained for hnRNP-K (green), MBP (red, to identify differentiated oligodendrocytes), NG2 (purple, to identify undifferentiated OPCs), and neurofilament (blue, to identify axons) as indicated. Note the strong nuclear staining for hnRNP-K for NG2+ OPCs (arrowheads), the translocation of hnRNP-K to the internodes in the MBP+ oligodendrocytes (arrows) shown in the top row of images, and the absence of nuclear hnRNP-K in some MBP+ cells (black and white arrows) shown in the bottom row of images. (E) Oligodendrocytes and DRG neurons co-cultured for 12 d and stained for hnRNP-K (green), β1-integrin (red), MBP (purple), and neurofilament (blue) as indicated. The smaller panel on the right shows a high power image of the internodes highlighted by a box in the middle panel. Note the hnRNP-K staining and colocalization with β1-integrin along these internodes.
The subcellular distribution of hnRNP-K changes during oligodendrocyte differentiation and myelination. (A) The top panels (labeled DAY 1) show OPCs differentiated for 1 d and stained for hnRNP-K (green) and NG2 (red). Note that hnRNP-K is found almost entirely in the nucleus (top). The bottom panels (labeled DAY 4) show oligodendrocytes generated by differentiation for 4 d and stained for hnRNP-K (green) and MBP (red). Note that more hnRNP-K is found outside the nucleus as compared with d 1, and that some is localized to the myelin sheets. (B) hnRNP-K localization to different cellular compartments (Cytopl, cytoplasmic; Membr, membrane; Nucle, nuclear; Cytosk, cytoskeleton) analyzed by fractioning of OPCs or oligodendrocytes generated by differentiation for 4 d (D4) followed by Western blotting. (C) Quantification of Western blots from the cell fractioning assays shown in B. The numbers are mean values ±SD of three independent experiments, with statistical significance tested by two-way ANOVA followed by a Boniferroni post-test. *, P < 0.05. Note the shift of hnRNP-K from nuclear to membrane fraction upon differentiation. (D) Oligodendrocytes and DRG neurons co-cultured for 12 d and stained for hnRNP-K (green), MBP (red, to identify differentiated oligodendrocytes), NG2 (purple, to identify undifferentiated OPCs), and neurofilament (blue, to identify axons) as indicated. Note the strong nuclear staining for hnRNP-K for NG2+ OPCs (arrowheads), the translocation of hnRNP-K to the internodes in the MBP+ oligodendrocytes (arrows) shown in the top row of images, and the absence of nuclear hnRNP-K in some MBP+ cells (black and white arrows) shown in the bottom row of images. (E) Oligodendrocytes and DRG neurons co-cultured for 12 d and stained for hnRNP-K (green), β1-integrin (red), MBP (purple), and neurofilament (blue) as indicated. The smaller panel on the right shows a high power image of the internodes highlighted by a box in the middle panel. Note the hnRNP-K staining and colocalization with β1-integrin along these internodes.
To determine the dynamics of hnRNP-K localization during myelination, we used a myelinating co-culture system of oligodendrocytes and DRG neurons (Wang et al., 2007). As in the neuron-free cultures, hnRNP-K was found mainly in the nucleus in NG2-positive oligodendrocyte precursors (Fig. 6 D). In cells just starting to produce MBP, hnRNP-K was present in the cytoplasm and colocalized with MBP (Fig. 6 D). In more mature cells with clear MBP-positive internodes, hnRNP-K was found throughout the cell and also along the myelinating internodes (Fig. 6 D). Importantly, hnRNP-K was found to partly colocalize with β1 integrin at sites of axo–glial contact where expression of MBP was also observed (Fig. 6 E). Together, these results demonstrate that the distribution of hnRNP-K is consistent with a role in the integrin-mediated regulation of local MBP translation during myelination.
hnRNP-K is required for MBP expression during myelination
To address the role of hnRNP-K during the process of myelination, we used three different lentiviral miR RNA constructs to provide a long-lived knockdown of hnRNP-K in oligodendrocytes, and analyzed the effect on myelination in the co-culture system. Using this method, more than 80% of the oligodendrocytes were infected with the virus (Fig. S2), and two of the three tested constructs led to efficient knockdown of hnRNP-K (Fig. 7 A). This caused a decrease in the number of MBP-positive cells, with a large fraction of these cells now only weakly stained, although they showed normal internode-like structures (Fig. 7, B and D). Furthermore, the percentage of MBP-positive cells forming internodes (i.e., myelinating) was similar for hnRNP-K knockdown and control cells (Fig. 7 E), implying that hnRNP-K is affecting MBP expression without interfering with the changes in shape that underlie wrapping of the oligodendrocyte processes around the axon. To confirm this, we immunostained the lentivirus-treated co-cultures for another oligodendrocyte protein normally expressed in internodes in a temporal and spatial pattern similar to MBP, choosing myelin-associated glycoprotein (MAG) rather than PLP as the latter is expressed in some neurons (Fig. 8 A). Despite knockdown of hnRNP-K, no difference in the number of MAG-positive cells was observed (Fig. 8 B), showing that the reduction in MBP expression was due to a specific effect on MBP mRNA translation rather than a nonspecific effect on myelin protein expression. Moreover, when MAG-positive cells were examined for their ability to wrap their processes around the axons and form internode-like structures, the number of internode-forming MAG-positive oligodendrocytes was similar in both the hnRNP-K knockdown and the control cultures although, as expected, there was a reduction in the number of MAG-positive cells that were also MBP positive (Fig. 8, C and D). These results confirm that knockdown of hnRNP-K specifically causes a reduction of MBP mRNA translation, without having any effect on another myelin protein and without preventing the changes in cell shape that contribute to internode formation.
hnRNP-K knockdown inhibits MBP synthesis during myelination. (A) Western blot for hnRNP-K in oligodendrocytes after knockdown with three different hnRNP-K–specific target sequences or combinations thereof and a nontargeting control miR RNA. (B) OPCs were infected with lentivirus miR RNA against hnRNP-K or the nontargeting control as indicated. These cells were then added to DRG neurons and myelination by the oligodendrocytes they generate was quantified after staining for GFP (green), NG2 (purple), MBP (red), and NF (blue). Note the reduction in MBP expression in the cells infected with the hnRNP-K miR RNA. Quantification of this experiment is shown in the next three panels, with means ±SD shown from at least 10 pictures from each of two coverslips in three independent experiments. (C) Number of GFP+ cells/40x field. (D) MBP+ cells/40x field. (E) Percentage of the MBP+ cells forming internodes and therefore scored as myelinating. Statistical significance was tested by one-way ANOVA followed by a Tukey’s multiple comparison test. ***, P < 0.001. Note that although the number of cells expressing MBP is significantly reduced, the percentage of myelinating cells among those that do express MBP is unaffected.
hnRNP-K knockdown inhibits MBP synthesis during myelination. (A) Western blot for hnRNP-K in oligodendrocytes after knockdown with three different hnRNP-K–specific target sequences or combinations thereof and a nontargeting control miR RNA. (B) OPCs were infected with lentivirus miR RNA against hnRNP-K or the nontargeting control as indicated. These cells were then added to DRG neurons and myelination by the oligodendrocytes they generate was quantified after staining for GFP (green), NG2 (purple), MBP (red), and NF (blue). Note the reduction in MBP expression in the cells infected with the hnRNP-K miR RNA. Quantification of this experiment is shown in the next three panels, with means ±SD shown from at least 10 pictures from each of two coverslips in three independent experiments. (C) Number of GFP+ cells/40x field. (D) MBP+ cells/40x field. (E) Percentage of the MBP+ cells forming internodes and therefore scored as myelinating. Statistical significance was tested by one-way ANOVA followed by a Tukey’s multiple comparison test. ***, P < 0.001. Note that although the number of cells expressing MBP is significantly reduced, the percentage of myelinating cells among those that do express MBP is unaffected.
hnRNP-K is not necessary for MAG expression and internode formation during myelination. (A) OPCs were infected with lentivirus miR RNA against hnRNP-K or a nontargeting control miR RNA as indicated. These cells were added to cultures of DRG neurons and the formation of internode-like structures and MBP expression by the oligodendrocytes they generate was analyzed after costaining with MAG (green), MBP (red), and neurofilament (blue). Note that reduced expression of MBP is seen in cells expressing the hnRNP-K miR RNA but that the formation of internode-like structures is unaffected. This is quantified in the next three panels, with means ±SD from at least 10 pictures from two coverslips in three independent experiments shown. (B) Number of MAG+ cells/40x field. (C) Number of MAG+ cells that have initiated wrapping as shown by internode-like structures. Note that internode formation is not affected by the reduction in MBP expression. (D) Percentage of MAG+ cells that are also MBP+, showing the expected reduction. Statistical significance was tested by one-way ANOVA followed by a Tukey’s multiple comparison test. *, P < 0.05; **, P < 0.01; ***, P < 0.001.
hnRNP-K is not necessary for MAG expression and internode formation during myelination. (A) OPCs were infected with lentivirus miR RNA against hnRNP-K or a nontargeting control miR RNA as indicated. These cells were added to cultures of DRG neurons and the formation of internode-like structures and MBP expression by the oligodendrocytes they generate was analyzed after costaining with MAG (green), MBP (red), and neurofilament (blue). Note that reduced expression of MBP is seen in cells expressing the hnRNP-K miR RNA but that the formation of internode-like structures is unaffected. This is quantified in the next three panels, with means ±SD from at least 10 pictures from two coverslips in three independent experiments shown. (B) Number of MAG+ cells/40x field. (C) Number of MAG+ cells that have initiated wrapping as shown by internode-like structures. Note that internode formation is not affected by the reduction in MBP expression. (D) Percentage of MAG+ cells that are also MBP+, showing the expected reduction. Statistical significance was tested by one-way ANOVA followed by a Tukey’s multiple comparison test. *, P < 0.05; **, P < 0.01; ***, P < 0.001.
hnRNP-K is part of an RNP complex involved in MBP mRNA transport
To investigate how hnRNP-K regulates MBP expression in more detail, we tested whether hnRNP-K is a part of the RNP complex that includes hnRNP-A2, known to be involved in MBP mRNA transport and translational regulation (Kwon et al., 1999). When hnRNP-K was immunoprecipitated and Western blotting used to identify hnRNP-A2, hnRNP-K and A2 were found to be associated both in oligodendrocyte precursors and mature cells (Fig. 9 A). Immunocytochemistry showed that the proteins were colocalized in the nucleolus and in granule-like structures mainly found in the cell body for cells cultured on PDL, or in the myelin sheets for cells cultured on laminin (Fig. 9 B). To establish whether this interaction was a direct protein–protein interaction or mediated through binding to mRNA, the lysates were treated with RNAase before immunoprecipitation. This completely abolished the association (Fig. 9 C), suggesting that hnRNP-K and A2 do not interact directly but do so indirectly by binding to the same mRNA. To examine the possible roles of these hnRNPs in mRNA transport, we used siRNA to knockdown hnRNP-K and hnRNP-A2 in oligodendrocytes and confirmed that, as expected, both reduced the expression of MBP (Fig. 10 A). Then we used in situ hybridization to visualize the localization of MBP mRNA in these oligodendrocytes treated with siRNA (Fig. 10 B). Interestingly, hnRNP-K and -A2 knockdown had different effects on the transport of MBP mRNA. When treated with hnRNP-A2 siRNA an increased number of the cells were found to have MBP mRNA confined to the cell body. In contrast, the cells treated with hnRNP-K siRNA showed no such confinement and no reduction of MBP mRNA in processes, but in a fraction of the cells increased accumulation of MBP mRNA was observed at branch points of the primary processes (Fig. 10, B and C). This indicates that hnRNP-K and A2 are both important for mRNA transport but at different stages of mRNA transfer from cell body to the end of each myelin-forming process.
hnRNP-K is found in an RNA-dependent complex with hnRNP-A2. (A) Immunoprecipitation of hnRNP-K from lysates of oligodendrocyte precursors (DAY 0), and mature oligodendrocytes (DAY 4), detected with antibodies against hnRNP-K and A2 as indicated. At each time point, the experiments were performed on PDL or laminin substrates, with the hnRNP-K immunoprecipitation lane labeled K and the control input and IgG lanes also shown. Note that in both precursors and mature cells grown on either substrate hnRNP-A2 is coimmunoprecipitated with hnRNP-K. (B) Oligodendrocytes grown in culture for 4 d on PDL or laminin substrates and immunolabeled with antibodies against hnRNP-K, hnRNP-A2, and MBP as shown. Note that the two hnRNPs colocalize in granule-like structures within the MBP+ myelin sheets. (C) Immunoprecipitation of hnRNP-K from lysates of mature oligodendrocytes with and without prior RNase treatment followed by Western blotting for hnRNP-K and A2, as indicated. Note that RNase treatment abolished coimmunoprecipitation of hnRNP-A2 with hnRNP-K, as shown in the two right-hand lanes. Input and IgG controls are shown in the three left-hand lanes.
hnRNP-K is found in an RNA-dependent complex with hnRNP-A2. (A) Immunoprecipitation of hnRNP-K from lysates of oligodendrocyte precursors (DAY 0), and mature oligodendrocytes (DAY 4), detected with antibodies against hnRNP-K and A2 as indicated. At each time point, the experiments were performed on PDL or laminin substrates, with the hnRNP-K immunoprecipitation lane labeled K and the control input and IgG lanes also shown. Note that in both precursors and mature cells grown on either substrate hnRNP-A2 is coimmunoprecipitated with hnRNP-K. (B) Oligodendrocytes grown in culture for 4 d on PDL or laminin substrates and immunolabeled with antibodies against hnRNP-K, hnRNP-A2, and MBP as shown. Note that the two hnRNPs colocalize in granule-like structures within the MBP+ myelin sheets. (C) Immunoprecipitation of hnRNP-K from lysates of mature oligodendrocytes with and without prior RNase treatment followed by Western blotting for hnRNP-K and A2, as indicated. Note that RNase treatment abolished coimmunoprecipitation of hnRNP-A2 with hnRNP-K, as shown in the two right-hand lanes. Input and IgG controls are shown in the three left-hand lanes.
hnRNP-K and -A2 have different roles during mRNA transport. (A) Western blot for hnRNP-K, hnRNP-A2, and MBP expression in oligodendrocytes after transfection with no (C1), nontargeting (C2), hnRNP-K (K), or hnRNP-A2 (A2) siRNA duplexes, as indicated, using GAPDH as a loading control. Note that both hnRNP-K and -A2 knockdown leads to a reduction in MBP expression. (B) In situ hybridization for MBP mRNA in oligodendrocytes after treatment with control, hnRNP-K, or hnRNP-A2 siRNA duplexes. MBP mRNA (green) is localized in the top panel. Center panels show DIC images of the same cells to enable visualization of the morphology. Note that hnRNP-K leads to a number of cells with accumulation of mRNA at branchpoints (arrowheads) and that hnRNP-A2 knockdown leads to an increased amount of cells with the mRNA restricted to the cell body. Bottom panels show a higher power view of the boxed branch point of merged fluorescent and DIC images. (C) Quantification of MBP mRNA distribution after treatment with no (C1), nontargeting (C2), hnRNP-K, or hnRNP-A2 siRNA duplexes, with the hnRNP-K results shown in the left graph and the hnRNP-A2 results in the right graph. Cells were scored as “mRNA distributed throughout cell,” “mRNA restricted to cell body,” and “mRNA accumulation at process branch points” with the percentage of cells in each category shown. The numbers are mean values ±SD of three independent experiments, and statistical significance was tested by two-way ANOVA followed by a Boniferroni post-test. ***, P < 0.001.
hnRNP-K and -A2 have different roles during mRNA transport. (A) Western blot for hnRNP-K, hnRNP-A2, and MBP expression in oligodendrocytes after transfection with no (C1), nontargeting (C2), hnRNP-K (K), or hnRNP-A2 (A2) siRNA duplexes, as indicated, using GAPDH as a loading control. Note that both hnRNP-K and -A2 knockdown leads to a reduction in MBP expression. (B) In situ hybridization for MBP mRNA in oligodendrocytes after treatment with control, hnRNP-K, or hnRNP-A2 siRNA duplexes. MBP mRNA (green) is localized in the top panel. Center panels show DIC images of the same cells to enable visualization of the morphology. Note that hnRNP-K leads to a number of cells with accumulation of mRNA at branchpoints (arrowheads) and that hnRNP-A2 knockdown leads to an increased amount of cells with the mRNA restricted to the cell body. Bottom panels show a higher power view of the boxed branch point of merged fluorescent and DIC images. (C) Quantification of MBP mRNA distribution after treatment with no (C1), nontargeting (C2), hnRNP-K, or hnRNP-A2 siRNA duplexes, with the hnRNP-K results shown in the left graph and the hnRNP-A2 results in the right graph. Cells were scored as “mRNA distributed throughout cell,” “mRNA restricted to cell body,” and “mRNA accumulation at process branch points” with the percentage of cells in each category shown. The numbers are mean values ±SD of three independent experiments, and statistical significance was tested by two-way ANOVA followed by a Boniferroni post-test. ***, P < 0.001.
Discussion
Local regulation of protein synthesis is essential for appropriate production of myelin membrane at the end of each sheath-forming oligodendrocyte process. In this paper, we have shown how integrins, known to be involved in the axoglial signaling that promotes oligodendrocyte survival and initiates myelination (Colognato et al., 2002; Câmara et al., 2009), are involved in local translation of MBP mRNA. Integrin α6β1 is associated with and colocalizes with the mRNA-binding protein, hnRNP-K. During oligodendrocyte differentiation, hnRNP-K changes localization from nuclear to membrane associated, and in the presence of axons hnRNP-K is targeted to the myelinating internodes. hnRNP-K binds MBP mRNA, and lentiviral miR RNA–mediated knockdown of hnRNP-K inhibits MBP expression during myelination in a co-culture model system, but did not have any effect on the shape changes that underlie extension along axons of oligodendrocyte processes to form internode-like structures. Finally, hnRNP-K was found to be part of an RNP complex also containing hnRNP-A2 that is essential for transport and translation in oligodendrocytes. These results therefore show for the first time that hnRNPs are required for MBP expression during myelination and identify a mechanism by which axoglial adhesion molecules coordinate MBP synthesis with myelin sheath formation.
hnRNP-K is a multifunctional protein (Bomsztyk et al., 2004) that in other cell types has been shown to act either as an inhibitor (Ostareck et al., 1997) or an activator of translation (Thiele et al., 2004). Here it appears to act as an inhibitor, as integrin signaling is associated with increased translation and with release of the mRNA from the protein. We propose that this release is regulated by integrin-mediated phosphorylation of hnRNP-K. In support of this mechanism, mRNA kept silent during transport can be reactivated by Src-mediated phosphorylation of mRNA-binding proteins (Hüttelmaier et al., 2005), and this phosphorylation causes release of bound mRNA and reverses an inhibitory effect on translation (Ostareck-Lederer et al., 2002; Messias et al., 2006). Surprisingly, however, hnRNP-K has been shown not only to be phosphorylated by Src family kinases but also to activate the kinases (Ostareck-Lederer et al., 2002). Additionally, proteomic studies have identified hnRNP-K within adhesion complexes in cultured cells (de Hoog et al., 2004). It is therefore possible that hnRNP-K regulates myelination by activating Src family kinases, independent of any interaction with MBP mRNA that regulates translation. Such a mechanism is plausible as, in the CNS, hnRNP-K interacts with the Src family kinase Fyn (Kai et al., 1997). Fyn is essential for normal myelination as revealed by knockout mice (Umemori et al., 1994; Biffiger et al., 2000) and has been implicated both in the survival signaling that follows axo–glia interactions (Frost et al., 1999; Colognato et al., 2002; Laursen et al., 2009) and in the morphological changes associated with oligodendrocyte differentiation (Colognato et al., 2004; Liang et al., 2004). Furthermore, mice lacking laminin α2, a ligand for α6β1-integrin that functions upstream of Fyn, show hypomyelination (Chun et al., 2003) and delayed oligodendrocyte differentiation with repression of Fyn activation (Relucio et al., 2009). However, our observation that the morphology of MAG-positive oligodendrocytes appears normal in the myelinating co-culture despite the hnRNP-K knockdown argues against such a role for hnRNP-K upstream of Fyn during myelination, as perturbation of Fyn activation would be expected to generate morphological abnormalities.
Local protein synthesis can also be regulated at several stages of mRNA transport before translation, including nuclear export, assembly of transport vesicles, and cytoplasmic transport. Previous work has established that hnRNP-K binds mRNA and is implicated in two of these steps, nuclear export (Liu et al., 2008) and regulation of initiation (Ostareck et al., 2001; Liu et al., 2008). The relocation of hnRNP-K from the nucleus to the cytoplasm as oligodendrocytes differentiate (Fig. 6) and our demonstration that MBP mRNA, but not mRNAs of the other myelin proteins synthesized on the ER, is associated with hnRNP-K (Fig. 4), suggests that hnRNP-K could also be involved in transport. Indeed, our findings that although hnRNP-K knockdown did not reduce transport of MBP mRNA along the primary processes (Fig. 10) there was an abnormal accumulation of mRNA at process branch points implies that hnRNP-K functions in the final steps of targeting MBP mRNA to the myelin membrane and in the initiation of local translation. Such a role explains the apparent discrepancy between the integrin activation and hnRNP-K knockdown experiments. The former reflects the effect of hnRNP-K on translation whereas the latter reflects the role in transport.
The MBP mRNA contains several repeats of a hnRNP-K–binding consensus sequence, [U(C)nA/U], in the 3′UTR (Thisted et al., 2001; Thiele et al., 2004) that do not overlap with the A2 response element (A2RE) to which hnRNP-A2 binds (Hoek et al., 1998; Munro et al., 1999). This provides an explanation for our finding that hnRNP-A2 and hnRNP-K are associated in an RNA-dependent manner, and that both proteins are required for MBP expression. In some cell types hnRNP-K acts in combination with hnRNP-E1 (Ostareck et al., 1997; Thiele et al., 2004). This is a significant association as, in oligodendrocytes, hnRNP-E1 is already known to interact with hnRNP-A2 and to be involved in the translational repression of MBP mRNA (Kosturko et al., 2006). However, hnRNP-A2 and -K have different functions during transport of MBP mRNA—the former is required for transport out of the cell body whereas the latter could be required for the final stages of transport at the ends of each process. Combined, these observations suggest that hnRNP-K may function together with hnRNP-A2 and -E1 to regulate MBP mRNA translation and transport, and confirm the important link between mRNA transport and protein expression as previously reported (Kwon et al., 1999). Interestingly, in addition to its translational regulatory function, the A2RE in the 3′UTR of MBP mRNA has been shown to be sufficient for its transport along the oligodendrocyte processes while an unknown element, located between nucleotide 1130 and 1473, is necessary for further transport of the mRNA to the myelin sheet (Ainger et al., 1997). This indicates that additional trans-acting factors are involved in the final stages of transport of MBP mRNA into the myelin sheath as required for translational activation. Based on our results showing MBP mRNA accumulation at branch points between processes after hnRNP-K knockdown, hnRNP-K may be part of such a complex required for the final localization.
Local signals initiated by axoglial contact will be necessary to coordinate the release of mRNA from the transport granules with progression of myelination. Here, by showing that integrin activation can reverse the inhibitory effect of the 3′UTR of MBP mRNA on translation (Fig. 2) and that laminin induces hnRNP-K phosphorylation and decreases the amount of MBP mRNA bound to hnRNP-K, we demonstrate that integrins provide one such signal. A recent paper has illustrated how release of hnRNP-A2 from the transport granules could also be regulated by any axoglial contact mediated though an interaction between axonal L1 and glial contactin (White et al., 2008). In addition, it was demonstrated that a constitutive active Fyn mutant increases translation of a reporter construct containing regulatory sequences from the 3′UTR of MBP mRNA by phosphorylation of hnRNP-A2. We have shown previously that α6β1-integrin and contactin form a signaling complex at the oligodendrocyte surface. This complex integrates signals that would be provided by L1 present on the axonal surface and laminin in the ECM surrounding the axons by controlling activation of Fyn through dephosphorylation of the inhibitory C-terminal tyrosine and phosphorylation of the catalytic tyrosine, respectively (Laursen et al., 2009). Together, these results suggest that integrin–contactin complexes at the oligodendrocyte surface play a key role in regulating mRNA release and translational initiation though Fyn activation. The failure to initiate myelination by recruited oligodendrocyte precursor cells is seen in many lesions of chronic multiple sclerosis and is thought to be a cause of remyelination failure (Chang et al., 2002). Further analysis of the pathways regulating translation may therefore yield new regenerative therapies to promote remyelination and repair.
Materials and methods
Primary oligodendrocyte cell culture and oligodendrocyte–neuron co-cultures
Dissociated rat neonatal cortices were cultured at 37°C in 7.5% CO2 in DME with 10% fetal bovine serum (FCS) and penicillin/streptomycin in poly-d-lysine (PDL)–coated flasks. By d 10, cultures consisted of oligodendrocyte precursor cells (OPCs) and microglia growing on an astrocyte monolayer (so-called mixed glia cultures). Cell populations enriched for oligodendrocyte precursor cells (OPCs) were acquired by mechanically shaking them off the surface of the astrocytes and then removing microglia by differential adhesion (McCarthy and de Vellis, 1980; Milner and ffrench-Constant, 1994). Myelinating co-cultures of oligodendrocytes and DRG neurons were generated as described previously (Wang et al., 2007; Laursen et al., 2009). In brief, embryonic DRG neurons were isolated from E15–E16 rats and dissociated with 1.2 U/ml papain (Worthington), 0.24 mg/ml l-cysteine (Sigma-Aldrich) and 0.40 mg/ml DNase I (Sigma-Aldrich) for 60 min at 37°C. The dissociated cells were plated at a density of 150 x 103 cells per coverslip (18 mm) coated with PDL and growth factor–reduced matrigel (BD). The neurons were then cultured for 20 d in DME (Sigma-Aldrich), 10% FCS (Invitrogen) in the presence of 100 ng/ml nerve growth factor (NGF; AbD Serotec). To remove contaminating cells, the cultures were pulsed three times for 2 d each with 10 IU fluorodeoxyuridine (Sigma-Aldrich) at d 2, 5, and 8 after seeding. After 15 d, the medium was changed to a 50:50 mixture of Sato’s modification of DME (Sato) (Bottenstein and Sato, 1979; Milner and ffrench-Constant, 1994) and Neurobasal (Invitrogen), supplemented with 2% B27 (Invitrogen), 5 µg/ml N-acetyl cysteine (Sigma-Aldrich), and 10 ng/ml d-biotin, and 75 x 103 OPCs were added to each well. After 14 d in co-culture the cells were fixed in 4% PFA.
Plasmid construction
Human β1-integrin cDNA (GenBank/EMBL/DDBJ accession no. NM_133376; a kind gift from Martin Humphries, University of Manchester, Manchester, UK) was subcloned into pcDNA 3.1(+) (Invitrogen) using the BamHI site. Overlap extension PCR was used to generate the D759A and D759R mutants. A cDNA clone encoding the 14-kD isoform of rat MBP (accession no. NM_017026) was amplified directly from oligodendrocyte oligo-dT cDNA with and without the full-length 3′UTR using primers corresponding to nucleotides 78–102, 442–464, and 1935–1959, respectively, and containing XhoI and HindIII sites. The clone was then inserted into pcDNA 3.1(−) (Invitrogen) to generate pcDNA3.1(MBP) and pcDNA3.1(MBP 3′UTR). A reporter construct containing cDNA encoding EGFP fused with the full-length 3′UTR of MBP mRNA was generated by cloning the full-length 3′UTR of MBP amplified with primers corresponding to nucleotides 462–481 and 1935–1959, and containing XhoI and KpnI sites, into pEGFP-C1 (Takara Bio Inc.) to generate pEGFP-3′UTR MBP.
Transfection of cells with siRNA
Mixed glial cultures at d 10 were transfected using Lipofectamine 2000 (Invitrogen) for 6 h either with nontargeting control or with hnRNP-K siRNA duplexes, using 20 µl of a 20 pmol/µl solution per 75 cm2 flask. The transfection was repeated at d 2, after which the oligodendrocyte precursors were harvested as above and plated on PDL-coated glass coverslips in 24-well plates in Sato medium (Bottenstein and Sato, 1979; Milner and Ffrench-Constant, 1994) with 0.5% FCS for analysis of morphology, or in 6-well plates for protein assays. The siRNA sequences used for knockdown of hnRNP-K were: (1) 5′-AAAGGUGGUCAGCGGAUUA-3′; (2) 5′-CGACAGAAGAGGACGGCCU-3′; (3) 5′-GUGCUGAUAUUGAGACGAU-3′; and (4) 5′-CCGAUAGGGUUGUAGAAUG-3′. The hnRNP-A2 sequences were (1) 5′-GAUGAGAGCCCAGAGGUAA-3′; (2) 5′-GAGCAUCACCUUAGAGAUU-3′; (3) 5′-GGAAAUUAUGGAAGUGGAA-3′; and (4) 5′-GCGGGAUCCUGCAAGCAAA-3′. All siRNA species were purchased from Thermo Fisher Scientific. For control duplexes, ON-TARGETplus Non-Targeting Pool (Thermo Fisher Scientific) was used.
Transfection of Oli-neu cells
Oli-neu cells (Jung et al., 1995) were cultured in Sato medium with 1% horse serum (Oli-neu Sato). Cells were plated onto 6-cm tissue culture dishes and transfected 48 h later with Lipofectamine 2000 using 8 µg of plasmid DNA. Plasmid constructs (whose generation is described elsewhere in the Materials and methods) used for transfection were: pcDNA3.1, pcDNA3.1 β1-integrin, pcDNA 3.1 β1-integrin D759A, pcDNA 3.1 β1-integrin D759R, pEGFP C1, pEGFP-3′UTR MBP, pDsRed-express, pcDNA3.1 MBP, and pcDNA3.1 MBP-3′UTR. After 24 h medium was changed to Oli-neu Sato with 100 mM dpcAMP and after another 24 h cells were fixed for staining or detached with trypsin for analysis by flow cytometry.
Lentiviral transduction of miR RNA
Three different miR RNA sequences targeted against rat hnRNP-K (accession no. NM_057141) (1) starting at nucleotide 983; (2) starting at nucleotide 1119; and (3) starting a nucleotide 1169, or a nontargeted negative control sequence were obtained from Invitrogen and inserted into pcDNA6.2-GW/emGFP-miR (Invitrogen), and submitted to the lentivirus core facility at MRC Human Reproductive Sciences Unit (Edinburgh, UK) for subcloning and lentiviral packaging. OPCs purified as described above were plated in Sato’s medium with 0.5% FCS, supplemented with 10 ng/ml PDGF and 10 ng/ml FGF, at a density of 300,000/well in 6-well plates. 24 h after plating, OPCs were transduced with lenti-miR RNA at an MOI of 10. After another 24 h, the cells were detached by trypsinization and added to DRG neurons obtained from E15 rats and grown in culture for 20 d as described above at a density of 75 x 103 OPCs/well in a 12-well plate. After 14 d in co-culture the cells were fixed in 4% PFA. For analysis, cells were permeabilized with PBS containing 10% normal goat serum (NGS; Sigma-Aldrich) and 0.1% Triton X-100. The cultures were immunolabeled with primary antibodies against GFP 1:500 (Invitrogen), MBP 1:200 (AbD Serotec), NG2 1:200 (Millipore), and neurofilament 1:1,000 (Sigma-Aldrich), followed by detection with secondary antibodies conjugated with Alexa 488 (Invitrogen), Alexa 555 (Invitrogen), or Alexa 647 (Invitrogen) used at a 1:1,000 dilution, or AMCA (Jackson ImmunoResearch Laboratories) used at 1:100. 10 random pictures were taken of areas with no less than 70% axonal coverage. The number of MBP-positive cells was counted, and each was scored as a myelinating oligodendrocyte if at least two MBP + internodes could be shown to be connected to the cell body by a process. An internode was defined as an extended tube of MBP staining surrounding an axon. Two coverslips for each experimental manipulation in at least three independent experiments were analyzed. The percentage of MBP-positive cell myelinating was calculated and the mean value ±SD was plotted.
Western blotting and protein analysis
Cells were washed in ice-cold PBS and lysed in 1% Triton X-100, 10 mM Tris, pH 7.4, 5 mM EDTA, and 150 mM NaCl on ice for 15 min. The cells were scraped off and transferred to Eppendorf tubes. Lysates were centrifuged at 13,200 rpm to separate detergent-insoluble and detergent-soluble material. Proteins were separated by SDS-PAGE using 4–15% acrylamide minigels (Bio-Rad Laboratories), and blotted onto PVDF membrane (Millipore). Membranes were dried and blocked in 2% Tween 20 for 10 min, followed by overnight incubation with primary antibodies in TBS with 0.1% Tween 20 (TBS-T). Membranes were washed in TBS-T and incubated for 1 h with HRP-conjugated secondary antibodies (GE Healthcare), washed again in TBS-T, and developed with ECL-plus (GE Healthcare).
Immunoprecipitation
For immunoprecipitation, lysates were prepared as described above and incubated with antibodies cross-linked to protein A/G beads (Santa Cruz Biotechnology, Inc.) or agarose-conjugated PY99 (Santa Cruz Biotechnology, Inc.) at 4°C for 4 h. For immunoprecipitation, α6β1 antibodies (MAB1410; Millipore), hnRNP-K antibodies (Sigma-Aldrich), or control IgG were cross-linked to the protein A/G beads. The antibodies were incubated with protein A/G beads for 2 h at 4°C and washed three times with 200 mM sodium borate, pH 9.0. Freshly dissolved 20 mM dimethyl-pimelimidate-dihydrochloride (DMP; 1 ml) in 200 mM sodium borate was added to the antibody/protein A/G beads and incubated at room temperature for 30 min. Cross-linking was quenched by three successive washes in 200 mM glycine, pH 8.0, followed by three washes in 100 mM glycine, pH 3.0, to remove noncross-linked antibodies. Beads were rinsed three times in PBS before use for immunoprecipitation.
RNA immunoprecipitation
For RNA immunoprecipitation, lysates were prepared as described above including RNase inhibitors in the lysis buffer, with 3.5 x 106 oligodendrocytes used for each condition. The RNA isolation step was performed as described previously (Peritz et al., 2006). In brief, RNA was immunoprecipitated with hnRNP-K or control antibodies cross-linked to protein A/G beads, as described above, for 4 h at 4°C. The beads were washed four times in lysis buffer, resuspended in lysis buffer with 0.1% SDS and proteinase K, and incubated at 50°C for 30 min. The RNA was extracted with phenol-chloroform-isoamyl alcohol mixture and precipitated overnight with yeast tRNA in sodium acetate and ethanol. Precipitated RNA was spun down, resuspended in 20 μl H2O, and used as a template for RT-PCR with the OneStep RT-PCR kit (QIAGEN).
In situ hybridization
In situ hybridization was performed on oligodendrocytes differentiated for 3 d after siRNA transfection. The cells were fixed for 30 min with 4% PFA, rinsed in PBS, and stored over night in 70% ethanol. An MBP-specific Dig-labeled probe was generated and in situ hybridization was preformed as described in Francone et al. (2007). In brief, an MBP-specific probe was generated using the following primers: 5′-ACACACAAGAACTACCCACTACGG-3′ and 5′-AGCTAAATCTGCTGAGGGACAG-3′ to amplify a 158-nt DNA sequence common to all rat MBP isoforms from a plasmid containing the 14-kD MBP (pcDNA3.1 MBP). This was used as template to generate a Dig-labeled probe with a DNA Dig labeling mix from Roche.
Cells were treated with 0.2 M HCL for 15 min, washed with 2x SSC and 2x SSC, 50% formamide for 5 min each. Cells were then prehybridized for 10 min in hybridization buffer. (2x SSC, 50% formamide, 1 mg/ml yeast t-RNA, 10% dextran sulfate, 2 mM vanadyl-rubinucleoside complex, and 0.02% RNase-free BSA). The Dig-labeled probe was heat denatured for 5 min, cooled, and added to hybridization buffer at a concentration of 5 ng/ml. Hybridization was performed overnight at 37°C. Before antibody incubation the cells were washed twice for 30 min in 2x SSC, 50% formamide, at 37°C, and once in 1x SSC at room temperature. The cells were then incubated with primary antibody sheep–anti-Dig from Roche (1:100) in blocking buffer (0.2% BSA in 1x PBS), washed three times in PBS followed by incubation with secondary antibody Alexa 488 goat anti–sheep (Invitrogen) 1:500 and finally washed three times in PBS. The distribution of MBP mRNA was quantified by categorizing the mRNA distribution after overlay of green fluorescent images with the DIC images to allow visualization of the whole cell. The distribution of the mRNA was analyzed by scoring the cells as “mRNA distributed throughout cell,” “mRNA restricted to cell body,” or “mRNA accumulation at process branch points.”
Flow cytometry
Transfected Oli-neu cells were detached with trypsin 48 h after transfection and washed with cold DME (Invitrogen) containing 2% FCS (Invitrogen), spun down, and resuspended in PBS. Half the cells were used for RNA isolation, and the remaining half were fixed by adding 4% paraformaldehyde and analyzed on a FACSCalibur instrument (BD). For each experiment, at least 25 x 103 cells were analyzed. The translation index was calculated using a triple transfection strategy shown in Fig. 2 as follows: The ratio of the mean green fluorescence of cells transfected with EGFP 3′UTR MBP to those transfected with a control EGFP construct, both expressed as a ratio of the level of the mean red fluorescence from a cotransfected DsRed construct (so as to control for transfection efficiency) and calculated for cells also cotransfected with one of three different integrin constructs— pcDNA3.1, pcDNA3.1 β1WT, or pcDNA β1D759R. Thus:
Antibodies and reagents
All reagents were obtained from Sigma-Aldrich, unless otherwise stated. The integrin antibody used for immunocytochemistry was anti–β1-integrin (mAB 1981) and for immunoprecipitation was anti-α6β1 (mAb 1410), both from Millipore. Antibodies against hnRNP-K for immunocytochemistry, Western blotting, and immunoprecipitation were from Sigma-Aldrich (R9803) or Abcam (ab52600). EGFP antibodies were from Invitrogen (A11122). All secondary antibodies were from Invitrogen or Jackson ImmunoResearch Laboratories.
Microscopy
Images were obtained with a confocal microscope (SPE; Leica) equipped with 10x (NA 0.30), 20x (NA 0.70), 40x (NA 1.15), and 63x (NA 1.30) objectives, using the software of the manufacturer. For the in situ hybridization experiments in Fig. 10, pictures were obtained with a microscope (Axio Observer; Carl Zeiss, Inc.) equipped with a DIC module and a 40x (0.75 NA) objective. All post-imaging analysis was preformed using Image-Pro 6.0 (MediaCybernetics) or Adobe Photoshop.
Online supplemental material
Fig. S1 shows how integrin activation does not change DsRed expression or the GFP mRNA level. Fig. S2 shows EmGFP expression in oligodendrocytes after lentiviral transduction.
Acknowledgments
We are very grateful to Martin Humphries for the human β1-integrin cDNA and Jacqueline Trotter for the Oli-neu cell line. Pamela Brown from the MRC Human Reproductive Sciences unit is thanked for construction and manufacture of the lentiviral vectors used in this study and members of the ffrench-Constant laboratory for helpful comments and discussions.
This work was funded by a Wellcome Trust program grant and a Promise 2010 grant from the National Multiple Sclerosis Society to C. ffrench-Constant, a postdoctoral fellowship from the Danish Medical Research Council and a research fellowship from the Lundbeck foundation to L.S. Laursen, and a BBSRC CASE studentship to C.W. Chan.
The authors declare that they have no conflict of interest.

