Skip Nav Destination
Close Modal
Update search
- Title
- Author
- Author Affiliations
- Full Text
- Abstract
- Keyword
- DOI
- ISBN
- EISBN
- ISSN
- EISSN
- Issue
- Volume
- References
- Title
- Author
- Author Affiliations
- Full Text
- Abstract
- Keyword
- DOI
- ISBN
- EISBN
- ISSN
- EISSN
- Issue
- Volume
- References
- Title
- Author
- Author Affiliations
- Full Text
- Abstract
- Keyword
- DOI
- ISBN
- EISBN
- ISSN
- EISSN
- Issue
- Volume
- References
- Title
- Author
- Author Affiliations
- Full Text
- Abstract
- Keyword
- DOI
- ISBN
- EISBN
- ISSN
- EISSN
- Issue
- Volume
- References
- Title
- Author
- Author Affiliations
- Full Text
- Abstract
- Keyword
- DOI
- ISBN
- EISBN
- ISSN
- EISSN
- Issue
- Volume
- References
- Title
- Author
- Author Affiliations
- Full Text
- Abstract
- Keyword
- DOI
- ISBN
- EISBN
- ISSN
- EISSN
- Issue
- Volume
- References
NARROW
Date
1-20 of 106839
Follow your search
Access your saved searches in your account
Would you like to receive an alert when new items match your search?
1
Sort by
Journal Articles
Journal:
Journal of Cell Biology
J Cell Biol (2025) 225 (1): e202507117.
Published: 11 December 2025
Images
in Perinuclear non-centrosomal microtubules direct nuclei dispersion during epithelial morphogenesis
> Journal of Cell Biology
Published: 11 December 2025
Figure 1. MTs undergo a centrosomal to non-centrosomal transition during GBE. (A–C) MTs marked with Jupiter:GFP at level of centrosomes 20 min pre-GBE (A), at GBE onset (B), and 20 min into GBE (C). Arrows point to centrosomal MT. (A′–C′) More about this image found in MTs undergo a centrosomal to non-centrosomal transition during GBE. (A–C) ...
Images
in Perinuclear non-centrosomal microtubules direct nuclei dispersion during epithelial morphogenesis
> Journal of Cell Biology
Published: 11 December 2025
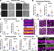
Figure 2. Compromising Patronin function disrupts ncMT pools and severely impedes nuclear dispersion. (A) Still frames showing MT depletion and detachment from nuclei in Patronin shRNA (Patronin) embryos compared to control. (B) Quantitation More about this image found in Compromising Patronin function disrupts ncMT pools and severely impedes nuc...
Images
in Perinuclear non-centrosomal microtubules direct nuclei dispersion during epithelial morphogenesis
> Journal of Cell Biology
Published: 11 December 2025
Figure 3. Disrupting CLASP function compromises formation of ncMT perinuclear baskets and nuclear orientation and dispersion. (A) Still frames comparing perinuclear MTs in control and CLASP shRNA (CLASP) embryos reveal depleted MTs and More about this image found in Disrupting CLASP function compromises formation of ncMT perinuclear baskets...
Images
in Perinuclear non-centrosomal microtubules direct nuclei dispersion during epithelial morphogenesis
> Journal of Cell Biology
Published: 11 December 2025
Figure 4. Quantitation of centrosomal MTs in CLASP and Patronin embryos reveals an antagonistic relationship between centrosomal and ncMT networks. (A) γ-tubulin:GFP intensities vary in control, Patronin, and CLASP embryos. (B) Quantification More about this image found in Quantitation of centrosomal MTs in CLASP and Patro...
Images
in Perinuclear non-centrosomal microtubules direct nuclei dispersion during epithelial morphogenesis
> Journal of Cell Biology
Published: 11 December 2025
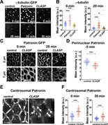
Figure 5. γ-tubulin–disrupted embryos have enhanced Patronin intensities. (A) Still frames revealing upregulated Patronin:GFP throughout the GBE in γ-tubulin37C shRNA (γ-tub) embryos as compared to control embryos. (B) Centrosomal Patronin:GFP More about this image found in γ-tubulin–disrupted embryos have enhanced Patronin intensi...
Images
in Perinuclear non-centrosomal microtubules direct nuclei dispersion during epithelial morphogenesis
> Journal of Cell Biology
Published: 11 December 2025
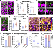
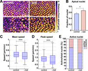
Figure 6. Nuclear behaviors after γ-tub disruption. (A) Nuclei color-coded for apical–basal position in control and γ-tub embryos. (B) Fraction of nuclei in apical 10 μm of cell in control and γ-tubulin embryos; n = 263 and 273 nuclei for More about this image found in Nuclear behaviors after γ-tub disruption. (A) Nuclei colo...
Images
in Perinuclear non-centrosomal microtubules direct nuclei dispersion during epithelial morphogenesis
> Journal of Cell Biology
Published: 11 December 2025
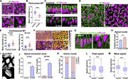
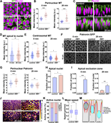
Figure 7. EB1 function is required for nuclear dispersion and the ncMT shift towards apical regions. (A) Cross-section of MTs (green) and nuclei (magenta) showing enhanced and persistent perinuclear MTs in ΕΒ1 shRNA (ΕΒ1) embryos compared to More about this image found in EB1 function is required for nuclear dispersion and the ncMT shift towards ...
Journal Articles
Journal:
Journal of Cell Biology
J Cell Biol (2025) 225 (2): e202504052.
Published: 10 December 2025
Includes: Supplementary data
Images
in Independent nuclear and organellar mechanisms determine apicoplast fate in malaria parasites
> Journal of Cell Biology
Published: 10 December 2025
Figure 1. Establishing a dynamic imaging platform to follow subcellular events throughout parasite’s 48-h life cycle. (A) Schematic representation of the genetic reporter. mRuby was fused to histone H2B for nuclear labeling, while mNeon was More about this image found in Establishing a dynamic imaging platform to follow subcellular events throug...
Images
in Independent nuclear and organellar mechanisms determine apicoplast fate in malaria parasites
> Journal of Cell Biology
Published: 10 December 2025
Figure 2. Dynamic imaging reveals morphological details, kinetics, physical measurements, and a tight synchrony in the co-development of nuclei and apicoplast. (A) Representative images from sequential capturing of apicoplast biogenesis of P. More about this image found in Dynamic imaging reveals morphological details, kinetics, physical measureme...
1








