In mice, two restricted dendritic cell (DC) progenitors, macrophage/dendritic progenitors (MDPs) and common dendritic progenitors (CDPs), demonstrate increasing commitment to the DC lineage, as they sequentially lose granulocyte and monocyte potential, respectively. Identifying these progenitors has enabled us to understand the role of DCs and monocytes in immunity and tolerance in mice. In humans, however, restricted monocyte and DC progenitors remain unknown. Progress in studying human DC development has been hampered by lack of an in vitro culture system that recapitulates in vivo DC hematopoiesis. Here we report a culture system that supports development of CD34+ hematopoietic stem cell progenitors into the three major human DC subsets, monocytes, granulocytes, and NK and B cells. Using this culture system, we defined the pathway for human DC development and revealed the sequential origin of human DCs from increasingly restricted progenitors: a human granulocyte-monocyte-DC progenitor (hGMDP) that develops into a human monocyte-dendritic progenitor (hMDP), which in turn develops into monocytes, and a human CDP (hCDP) that is restricted to produce the three major DC subsets. The phenotype of the DC progenitors partially overlaps with granulocyte-macrophage progenitors (GMPs). These progenitors reside in human cord blood and bone marrow but not in the blood or lymphoid tissues.
DCs, monocytes, and macrophages are closely related cell types whose interrelationship were long debated and only recently elucidated in the mouse (Geissmann et al., 2010; Merad et al., 2013). In mice, DCs and monocytes arise from a macrophage/dendritic progenitor (MDP; Fogg et al., 2006), which produces monocytes, and a common dendritic progenitor (CDP) that is restricted to the DC fate (Shortman and Naik, 2007; Liu et al., 2009; Geissmann et al., 2010; Merad et al., 2013). The CDP produces pre–plasmacytoid DCs (pDCs) and pre–conventional DCs (cDCs), the latter of which leaves the BM and circulates in the blood before entering tissues and developing into the different DCs subsets (Naik et al., 2006, 2007; Onai et al., 2007b, 2013; Ginhoux et al., 2009; Liu et al., 2009; Onai et al., 2013).
In the mouse, DC differentiation is dependent on a hematopoietin, Flt3L, whose receptor, Flt3 (CD135), is expressed throughout DC development (McKenna et al., 2000; Karsunky et al., 2003; Waskow et al., 2008). In contrast, other hematopoietin receptors such as monocyte colony-stimulating factor receptor (M-CSFR or CD115) and granulocyte macrophage colony-stimulating factor receptor (GM-CSFR or CD116) are restricted to hematopoietic progenitors of DCs but not expressed on all mature DCs (Kingston et al., 2009).
DC development in the human is far less well understood than in the mouse. Human monocytes can be induced to differentiate into potent antigen-presenting cells with some phenotypic features of DCs after in vitro culture with cocktails of cytokines (Sallusto and Lanzavecchia, 1994). However, these monocyte-derived DCs are more closely related to activated monocytes than to cDCs (Naik et al., 2006; Xu et al., 2007; Cheong et al., 2010; Crozat et al., 2010). Progress in defining the human DC lineage has been hampered, in part, by a paucity of reliable markers to distinguish these cells from monocytes, limited access to human tissues, the relatively small number of circulating DCs in blood, and the lack of a robust tissue culture system for the in vitro development of all DC subsets (Poulin et al., 2010; Ziegler-Heitbrock et al., 2010; Proietto et al., 2012).
Here we report a stromal cell culture system that supports the development of CD34+ hematopoietic stem cell (HSC) progenitors into the three major subsets of human DCs, monocytes, granulocytes, and NK and B cells. Using this culture system, we have been able to define the sequential origin of human DCs from a human granulocyte-monocyte-DC progenitor (hGMDP), which develops into a more restricted human monocyte-dendritic progenitor (hMDP), which produces monocytes, and a human CDP (hCDP), which is restricted to produce the three major subsets of DCs.
RESULTS
Human DC subsets develop in stromal cell–containing cultures in vitro
CD34+ hematopoietic stem and progenitor cells (HSPCs) cultured in the presence of cytokines produce CD1c/BDCA1+ and CD141/BDCA3+ cDCs but fail to produce pDCs (CD303/BDCA2+; Fig. 1 a; Poulin et al., 2010). Stromal cells have been used to facilitate differentiation of pDCs (Spits et al., 2000; Chicha et al., 2004; Olivier et al., 2006), but their ability to support differentiation of all DC subsets as well as other hematopoietic lineages has not been evaluated. In an attempt to develop a method that would support development of all three major types of DCs, we used a combination of mouse BM stromal cells (MS5; Itoh et al., 1989) and defined human cytokines. The combination of MS5 and Flt3L was sufficient to support development of cord blood CD34+ HSPCs into multiple cell types, including the three DC subsets, in proportions similar to those found in peripheral blood (Fig. 1 a). Addition of human stem cell factor (SCF) and human GM-CSF (MS5+FSG, herein) increased the overall yield of DCs (Fig. 1, a and b). MS5+FSG cultures produced granulocytes (CD66b+), monocytes (CD14+CD16−), NK cells (CD56+), B cells (CD19+), pDCs, and both subsets of human cDCs from human CD34+ cells, as determined by expression of cell surface markers by flow cytometry (Fig. 1 c).
Stromal culture system for DCs and other leukocytes. (a) Flow cytometry plots show DCs obtained from peripheral blood (PBMC) and DCs obtained from cultures of cord blood CD34+ cells with Flt3L+SCF+GM-CSF+IL-4 (FSG-4) or mouse BM stromal cells (MS5)+Flt3L or MS5+FSG. pDCs, CD1c+ cDCs, and CD141+ cDCs are shaded green, blue, and red, respectively. Pie charts indicate the relative representation of each DC subset in each group. Plots are representative of two Flt3L+SCF+GM-CSF+IL-4 or more than three MS5+Flt3L and MS5+FSG experiments. (b) Graphs show output of the indicated cells derived from CD34+ cells in MS5 with Flt3L (F) versus FSG. Error bars indicate SEM. (c) Flow cytometry plots show phenotype of cells developing from 2,000 CD34+ HSPCs purified from human cord blood and cultured in MS5+FSG for 14 d. Representative culture of five different donors. Pie chart shows CD45+ cell composition.
Stromal culture system for DCs and other leukocytes. (a) Flow cytometry plots show DCs obtained from peripheral blood (PBMC) and DCs obtained from cultures of cord blood CD34+ cells with Flt3L+SCF+GM-CSF+IL-4 (FSG-4) or mouse BM stromal cells (MS5)+Flt3L or MS5+FSG. pDCs, CD1c+ cDCs, and CD141+ cDCs are shaded green, blue, and red, respectively. Pie charts indicate the relative representation of each DC subset in each group. Plots are representative of two Flt3L+SCF+GM-CSF+IL-4 or more than three MS5+Flt3L and MS5+FSG experiments. (b) Graphs show output of the indicated cells derived from CD34+ cells in MS5 with Flt3L (F) versus FSG. Error bars indicate SEM. (c) Flow cytometry plots show phenotype of cells developing from 2,000 CD34+ HSPCs purified from human cord blood and cultured in MS5+FSG for 14 d. Representative culture of five different donors. Pie chart shows CD45+ cell composition.
To further characterize the culture-derived DCs and monocytes and compare them with primary cells from blood, we performed whole transcriptome expression analysis on all four subsets (Fig. S1). Using sparse hierarchical clustering, we showed that all four cell types clustered separately from each other and that cultured and primary monocytes clustered together, as did pDCs and cDCs (Fig. 2 a, Fig. S2, and Table S5). We performed two separate analyses: monocytes versus pDCs (Fig. 2 b) and CD141+ cDCs versus CD1c+ cDCs (Fig. 2 c). Sparse hierarchical clustering showed that culture-derived pDCs and monocytes are closely related to their in vivo counterparts (Fig. 2 b and Table S1), as are culture-derived CD1c+ and CD141+ cDCs to theirs (Fig. 2 c and Table S2).
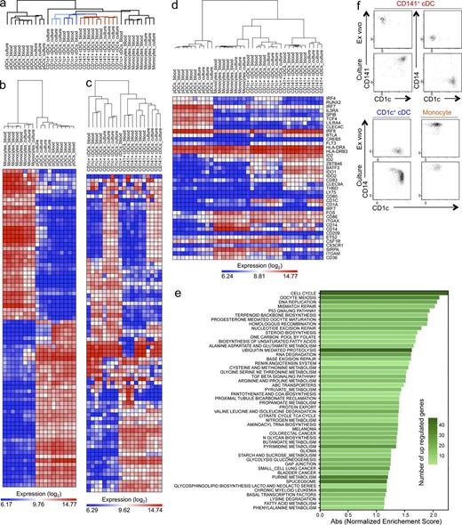
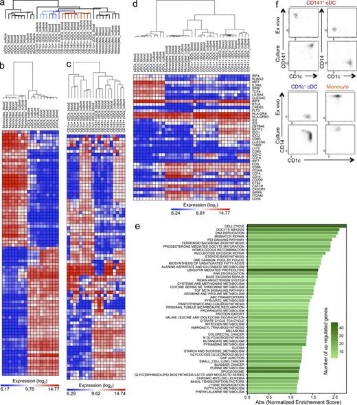
Culture-derived DCs resemble primary DCs. (a–e) Transcriptional profiling of pDCs, monocytes, and CD1c+ and CD141+ cDCs purified from primary peripheral blood (blood; six healthy individuals) or from culture of CD34+ cells in MS5+Flt3L for 14 d (culture; four cord blood donors) as in Fig. S1. (a) Hierarchical clustering dendrogram of cultured versus primary pDCs, monocytes, and CD1c+ and CD141+ cDCs. This dendrogram was generated using the top 611 differentially expressed genes selected by unsupervised clustering (sparse hierarchical clustering using all genes; Table S5). (b) Heat map showing the sparse hierarchical clustering of mRNAs expressed by primary and culture-derived pDCs and monocytes. This analysis showed that a minimal number of 78 genes is enough to distinguish one cell type from another. The normalized expression values for the top 78 differentially expressed genes (Table S1) are displayed. (c) Heat map showing the sparse hierarchical clustering of mRNAs expressed by primary and culture-derived CD1c+ and CD141+ cDCs. This analysis showed that a minimal number of 80 genes is enough to distinguish one cell type from another. The normalized expression values for the top 80 differentially expressed genes (Table S2) are displayed. (d) Heat map showing the hierarchical clustering of mRNAs for selected genes (Table S3) expressed by primary and culture-derived pDCs, monocytes, and CD1c+ and CD141+ cDCs. (e) Top 50 enriched KEGG metabolic pathways (Table S4) for genes shared by both subsets of cultured cDCs but not primary cDCs according to GSEA analysis. (f) Phenotype change of blood CD141+ and CD1c+ cDCs in culture. Blood CD141+ and CD1c+ cDCs were purified and cultured for 7 d in MS5+FSG. Flow cytometry plots of gated CD45+ cells show cell surface markers of output cells.
Culture-derived DCs resemble primary DCs. (a–e) Transcriptional profiling of pDCs, monocytes, and CD1c+ and CD141+ cDCs purified from primary peripheral blood (blood; six healthy individuals) or from culture of CD34+ cells in MS5+Flt3L for 14 d (culture; four cord blood donors) as in Fig. S1. (a) Hierarchical clustering dendrogram of cultured versus primary pDCs, monocytes, and CD1c+ and CD141+ cDCs. This dendrogram was generated using the top 611 differentially expressed genes selected by unsupervised clustering (sparse hierarchical clustering using all genes; Table S5). (b) Heat map showing the sparse hierarchical clustering of mRNAs expressed by primary and culture-derived pDCs and monocytes. This analysis showed that a minimal number of 78 genes is enough to distinguish one cell type from another. The normalized expression values for the top 78 differentially expressed genes (Table S1) are displayed. (c) Heat map showing the sparse hierarchical clustering of mRNAs expressed by primary and culture-derived CD1c+ and CD141+ cDCs. This analysis showed that a minimal number of 80 genes is enough to distinguish one cell type from another. The normalized expression values for the top 80 differentially expressed genes (Table S2) are displayed. (d) Heat map showing the hierarchical clustering of mRNAs for selected genes (Table S3) expressed by primary and culture-derived pDCs, monocytes, and CD1c+ and CD141+ cDCs. (e) Top 50 enriched KEGG metabolic pathways (Table S4) for genes shared by both subsets of cultured cDCs but not primary cDCs according to GSEA analysis. (f) Phenotype change of blood CD141+ and CD1c+ cDCs in culture. Blood CD141+ and CD1c+ cDCs were purified and cultured for 7 d in MS5+FSG. Flow cytometry plots of gated CD45+ cells show cell surface markers of output cells.
A closer look at the expression of genes that constitute the molecular signature of each subset (e.g., transcription factors and surface receptors; Robbins et al., 2008; Crozat et al., 2010; Schmidl et al., 2014) again indicates strong similarity between cultured-derived cells and their in vivo counterparts (Fig. 2 d and Table S3). For example, IRF8, BATF3, Zbtb46, and FLT3 were similarly and selectively expressed in cultured and primary CD141+ cDCs; ETS2, ID2, Zbtb46, and FLT3 in cultured and primary CD1c+ cDCs; FOS, CD14, and CSF1R in cultured and primary monocytes; and IRF7, TCF4, SPIB, and IL3RA in cultured and primary pDCs (Fig. 2 d).
Within the cDC population, primary and cultured CD141+ cDCs clustered together, whereas primary and cultured CD1c+ cDCs did not, which suggests that blood- and culture-derived cells are not identical (Fig. 2 a and Fig. S2). Notably, all of the culture-derived CD1c+ and CD141+ cDCs differed from primary blood–derived counterparts in a similar manner in that they were enriched for expression of genes that mediate cell division, as determined by Gene Set Enrichment Analysis (GSEA; Fig. 2 e, Fig. S2, and Table S4). This alteration in gene expression is likely the result of increased proliferation in the cultures caused by high levels of Flt3L. Consistent with this idea, primary peripheral blood–derived CD141+ cDCs phenocopy the culture-derived cells by acquiring CD1c expression when they are placed into the MS5+FSG (Fig. 2 f) or skin culture (Haniffa et al., 2012), and peripheral blood CD141+ cDCs also coexpress CD1c in individuals that are treated with Flt3L (see accompanying manuscript Breton et al. in this issue). Finally, both culture-derived and primary CD1c+ cDCs purified from peripheral blood acquire CD14 expression in culture (Fig. 2 f).
Gene array data were confirmed by flow cytometry using selected markers. Similar to primary pDCs, culture-derived pDCs express high levels of CD123 and CD45RA and low levels of HLA-DR but differ from mature cDCs in that they do not express CD11c or CD86 (Fig. 3 a). In contrast, culture-derived CD1c+ and CD141+ cDCs resemble their primary peripheral blood–derived counterparts in their differential expression of CX3CR1 and CD172a and in expressing high levels of CD11c, HLA-DR, and CD86 but not CD83 or CD80 (MacDonald et al., 2002; Lindstedt et al., 2005; Mittag et al., 2011). Of note, CD1a and DC-SIGN, which are expressed by monocyte-derived DCs and absent on primary CD1c+ cDCs (Chang et al., 2000), are not expressed on culture-derived CD1c+ or CD141+ cDCs (Fig. 3 a). In addition, culture-derived CD141+ cDCs express CLEC9a (DNGR1; Fig. 3 a), a marker specifically expressed on primary CD141+ cDCs (Poulin et al., 2010, 2012).
Culture-derived cells resemble their ex vivo counterparts in phenotype and function. (a) Histograms show cell surface markers of human monocytes and DCs isolated from blood (top rows) and MS5+FSG cultures (bottom rows). (b) Cord blood CD34+-derived DC subsets were cultured for 14 d, purified by FACs, and exposed to the indicated TLR stimuli. Graphs indicate concentration of IFN-α and IL-12p70 in the supernatant measured by ELISA after 48 h from three independent experiments. n (number of donors) = 3. Error bars indicate SEM.
Culture-derived cells resemble their ex vivo counterparts in phenotype and function. (a) Histograms show cell surface markers of human monocytes and DCs isolated from blood (top rows) and MS5+FSG cultures (bottom rows). (b) Cord blood CD34+-derived DC subsets were cultured for 14 d, purified by FACs, and exposed to the indicated TLR stimuli. Graphs indicate concentration of IFN-α and IL-12p70 in the supernatant measured by ELISA after 48 h from three independent experiments. n (number of donors) = 3. Error bars indicate SEM.
To examine the functional properties of cultured-derived cDCs, we measured their responses to TLR ligands. Like their primary blood–derived counterparts, only the culture-derived pDCs produced IFN-α in response to CpG (Fig. 3 b; Ito et al., 2005; Liu, 2005). Similarly, culture-derived and primary CD141+ cDCs produced the highest amount of IFN-α and IL-12 in response to Poly(I:C) (Fig. 3 b; Kadowaki et al., 2001; Poulin et al., 2010). We conclude that MS5+FSG supports differentiation of multiple hematopoietic lineages from their progenitors, including human pDCs and CD1c+ and CD141+ cDCs.
DC-restricted progenitors
Several different, early, CD34+ hematopoietic progenitors purified from human cord blood or BM are reported to give rise to DCs (Chicha et al., 2004; Ishikawa et al., 2007; Doulatov et al., 2010; Kohn et al., 2012). These include common lymphoid progenitors (CLPs; Galy et al., 1995; Chicha et al., 2004; Ishikawa et al., 2007), common myeloid progenitors (CMPs; Akashi et al., 2000; Manz et al., 2002; Chicha et al., 2004; Ishikawa et al., 2007), granulocyte-macrophage progenitors (GMPs; Manz et al., 2002; Chicha et al., 2004; Ishikawa et al., 2007; Doulatov et al., 2010), a myeloid DC progenitor (Olweus et al., 1997), multilymphoid progenitors (MLPs; Doulatov et al., 2010), and lymphoid-primed multipotent progenitors (LMPPs; Kohn et al., 2012). However, none of these cell types is restricted to the monocyte or DC lineage (Chicha et al., 2004; Ishikawa et al., 2007; Doulatov et al., 2010; Kohn et al., 2012).
In mice, monocyte- and DC-restricted progenitors can be identified by differential expression of CD117 (cKit), CD135 (Flt3), CX3CR1, CD115 (M-CSFR), and Ly6C (Fogg et al., 2006; Naik et al., 2007; Onai et al., 2007a, 2013; Hettinger et al., 2013; Merad et al., 2013). In humans, all myeloid and lymphoid progenitors express CD34, CD117, and CD135 (Doulatov et al., 2010). Thus, additional markers are required to further purify human monocyte and DC progenitors. To attempt to distinguish human monocyte and DC progenitors from earlier and less restricted precursors, we combined two separate sets of antibodies: one set that can separate human CD34+ hematopoietic progenitor cells into six populations with distinct lineage potential (Fig. 4 a; Doulatov et al., 2010) and the other specific against receptors for Flt3L (CD135), GM-CSF (CD116), M-CSF (CD115), and IL-3 (CD123), which are differentially expressed by monocytes and DCs (Breton et al., 2015).
Fractionation of cord blood progenitors based on cytokine receptor expression. (a and b) Flow cytometry plots show exhaustive separation of CD34+ cord blood cells into six populations, HSCs/MPPs, MLPs, B and NK progenitors (B/NK), CMPs, megakaryocytic and erythroid progenitors (MEP), and GMPs (a), and expression of CD115, CD116, CD135, and CD123 on each of the cord blood CD34+ populations in a (b).
Fractionation of cord blood progenitors based on cytokine receptor expression. (a and b) Flow cytometry plots show exhaustive separation of CD34+ cord blood cells into six populations, HSCs/MPPs, MLPs, B and NK progenitors (B/NK), CMPs, megakaryocytic and erythroid progenitors (MEP), and GMPs (a), and expression of CD115, CD116, CD135, and CD123 on each of the cord blood CD34+ populations in a (b).
We found that among the six populations of cord blood CD34+ cells, namely HSCs/multipotent progenitors (MPPs), MLPs, megakaryocytic and erythroid progenitors, B/NK, CMPs, and GMPs, only GMPs (CD34+CD38hiCD135+CD45RA+CD10−) exhibit heterogeneity in CD115+, CD116+, and CD123hi expression (Fig. 4 b) and contain cells with DC progenitor activity (Olweus et al., 1997; Chicha et al., 2004; Doulatov et al., 2010). To determine whether GMP can be further fractionated into monocyte- and DC-restricted progenitors, we separated them into five populations on the basis of CD115, CD116, and CD123 expression (Fig. 5 a) and cultured 200 cells from each purified population in MS5+FSG cultures for 7 d. We expected that DC progenitors show potential to produce all three DC subsets. CD123hiCD115−, CD123intCD116−CD115+, and CD123intCD116−CD115− cells gave rise to pDCs and CD1c+ and CD141+ cDCs (Fig. 5 b). Although CD123intCD116+CD115− or CD123intCD116+CD115+ cells gave rise to CD1c+ cDCs, they failed to produce pDCs or CD141+ cDCs. These two populations were therefore excluded as CDPs (Fig. 5 b).
Characterization of cord blood progenitors. (a) Flow cytometry plots show gating of cord blood CD34+CD38hiCD10−CD45RA+CD123int/hi GMP cells (Doulatov et al., 2010) and further separation into five separate populations based on CD123, CD115, and CD116 expression: CD123hiCD115− (CD123hi), CD123intCD115+CD116− (CD115+), CD123intCD115+CD116+ (DP), CD123intCD115−CD116+ (CD116+), and CD123intCD115−CD116− (DN). (b) Differentiation potential of 200 purified cells from each of the five populations indicated in a in MS5+FSG culture harvested after 7 d. Flow cytometry plots show CD45+CD56−CD19− cells. (c) Graph indicates output/input ratio of total number of CD45+ cells obtained from each of the five populations sorted in a. Bars and error bars are means and SEM, respectively, from three independent experiments. (d) Histograms show expression of indicated markers on hGMDPs, hMDPs, and hCDPs. (e) Morphology of purified cord blood hGMDPs, hMDPs, and hCDPs by Giemsa staining of cytospin preparations. Bars, 10 µm. (f) Graph indicates the differentiation potential of hCDPs, hMDPs, hGMDPs, and CMPs in methylcellulose colony formation assays in vitro (as in Materials and methods). Colonies were enumerated at 14 d after culture. BFU-E, burst-forming unit erythroid; GEMM, granulocyte, erythrocyte, macrophage, megakaryocyte; GM, granulocyte and macrophage; G, granulocyte; M, macrophage. Bars are means and error bars are SEM from three independent experiments. (g) Cross-phenotyping hCDPs, hMDPs, and hGMDPs with DC-associated progenitors. hCDPs, hMDPs, and hGMDPs were identified by flow cytometry and overlaid with previously identified progenitors (gray). CLPs were gated as CD45+Lin(CD3/19/56/14)−CD34+CD10+CD45RA+ (Galy et al., 1995; Ishikawa et al., 2007), LMPPs as CD45+Lin−CD34+CD10−CD62L+CD45RA+ (Kohn et al., 2012), CMPs as CD45+Lin−CD34+CD38+CD10−CD45RA−CD123+, GMPs as CD45+Lin−CD34+CD38+CD10−CD45RA+CD123+/hi (Chicha et al., 2004; Doulatov et al., 2010), MLPs as CD45+Lin−CD34+CD38−CD45RA+ (Doulatov et al., 2010), and myeloid DC progenitors as CD45+Lin−CD34+CD123hi (Olweus et al., 1997). n (number of donors) = 3.
Characterization of cord blood progenitors. (a) Flow cytometry plots show gating of cord blood CD34+CD38hiCD10−CD45RA+CD123int/hi GMP cells (Doulatov et al., 2010) and further separation into five separate populations based on CD123, CD115, and CD116 expression: CD123hiCD115− (CD123hi), CD123intCD115+CD116− (CD115+), CD123intCD115+CD116+ (DP), CD123intCD115−CD116+ (CD116+), and CD123intCD115−CD116− (DN). (b) Differentiation potential of 200 purified cells from each of the five populations indicated in a in MS5+FSG culture harvested after 7 d. Flow cytometry plots show CD45+CD56−CD19− cells. (c) Graph indicates output/input ratio of total number of CD45+ cells obtained from each of the five populations sorted in a. Bars and error bars are means and SEM, respectively, from three independent experiments. (d) Histograms show expression of indicated markers on hGMDPs, hMDPs, and hCDPs. (e) Morphology of purified cord blood hGMDPs, hMDPs, and hCDPs by Giemsa staining of cytospin preparations. Bars, 10 µm. (f) Graph indicates the differentiation potential of hCDPs, hMDPs, hGMDPs, and CMPs in methylcellulose colony formation assays in vitro (as in Materials and methods). Colonies were enumerated at 14 d after culture. BFU-E, burst-forming unit erythroid; GEMM, granulocyte, erythrocyte, macrophage, megakaryocyte; GM, granulocyte and macrophage; G, granulocyte; M, macrophage. Bars are means and error bars are SEM from three independent experiments. (g) Cross-phenotyping hCDPs, hMDPs, and hGMDPs with DC-associated progenitors. hCDPs, hMDPs, and hGMDPs were identified by flow cytometry and overlaid with previously identified progenitors (gray). CLPs were gated as CD45+Lin(CD3/19/56/14)−CD34+CD10+CD45RA+ (Galy et al., 1995; Ishikawa et al., 2007), LMPPs as CD45+Lin−CD34+CD10−CD62L+CD45RA+ (Kohn et al., 2012), CMPs as CD45+Lin−CD34+CD38+CD10−CD45RA−CD123+, GMPs as CD45+Lin−CD34+CD38+CD10−CD45RA+CD123+/hi (Chicha et al., 2004; Doulatov et al., 2010), MLPs as CD45+Lin−CD34+CD38−CD45RA+ (Doulatov et al., 2010), and myeloid DC progenitors as CD45+Lin−CD34+CD123hi (Olweus et al., 1997). n (number of donors) = 3.
CD123hiCD115− cells were restricted to DCs and produced no monocytes or granulocytes, reminiscent of the CDPs in the mouse (Naik et al., 2007; Onai et al., 2007b), and we will refer to them as hCDPs. These cells constitute 0.41% (range of 0.03–0.87%) of cord blood CD34+ cells. CD123intCD116−CD115+ cells produced pDCs, cDCs, and CD14+CD1c− monocytes (Patterson et al., 2005; Granelli-Piperno et al., 2006), but produced few, if any, granulocytes and are therefore the human equivalent of the mouse MDP (Fogg et al., 2006) and will be referred to as hMDPs. In cord blood samples, the hMDPs constitute 0.56% (range of 0.18–0.70%) of CD34+ cells and can be identified using the CD34+CD45RA+CD123intCD115+ phenotype because of the negligible frequency of CD123intCD116+CD115+ (∼0.04% of CD34+ cells). In contrast, CD123intCD116−CD115− cells produced DCs, monocytes, and granulocytes and will be referred to as hGMDPs (Fig. 5 b), which constitute 10.08% (range of 6.15–13.2%) of cord blood CD34+ cells. As might be expected, the less differentiated hGMDPs and hMDPs have a higher proliferative potential in vitro than hCDPs (Fig. 5 c). All of these DC progenitors express HLA-DR but not CD11c (Fig. 5 d). Morphologically, hGMDPs, hMDPs, and hCDPs were very similar and showed a high nucleus/cytoplasm ratio as well as multilobulated nuclei (Fig. 5 e).
In view of the more limited outgrowth of granulocytes from the MS5+FSG cultures, we examined the DC progenitors’ potential to produce monocytes and granulocytes in CFU assays. In agreement with the MS5+FSG cultures, hCDPs produced rare CFU, hMDPs produced mostly monocytes but no granulocytes, and hGMDPs produced both monocytes and granulocytes but no erythrocytes (Fig. 5 f).
To define the relationship between hCDPs, hMDPs, and hGMDPs and previously reported DC progenitors, we performed cross-phenotyping experiments. We found that, GMPs include hCDPs, hMDPs, and hGMDPs; myeloid DC progenitors overlap with hCDPs; LMPPs partially overlap with hCDPs, hMDPs, and hGMDPs, whereas CLPs, MLPs, and CMPs do not overlap with hCDPs, hMDPs, and hGMDPs (Fig. 5 g). We conclude that populations containing hGMDPs, hMDPs, and hCDPs can be isolated from human cord blood by using cytokine receptor expression to distinguish them from less committed leukocyte precursors.
Single cell assays
To examine the developmental potential of individual cells in the hGMDP, hMDP, and hCDP populations, we purified and cultured single cells from each population. The relative clonal efficiency, as measured by their ability to give rise to CD45+ cells, was 22% for hCDPs (89/408 wells), 80% for hMDPs (152/191 wells), and 58% for hGMDPs (103/179 wells; Fig. 6 a). In contrast, CD123intCD116+CD115− or CD115+ cells showed lower clonal efficiency, 11% (13/122 wells) and 10% (9/95 wells), respectively (Fig. 6 a). All positive wells were further evaluated for production of specific cell lineages, and clonal potential was categorized as multilineage or unilineage. The multilineage clones yielded combinations of granulocytes, monocytes, and DCs (G+M+DC), monocytes and DCs (M+DC), granulocytes and monocytes (G+M), myeloid (G/M/DC), and lymphoid (B or NK cells; G/M/DC+L), and the unilineage ones produced only lymphoid cells (B or NK, L), granulocytes (G), monocytes (M), or DCs (Fig. S3). Of the 89 positive wells produced by hCDPs, 84 contained pDCs and/or cDCs and no monocytes or granulocytes (Fig. 6 b and Fig. S4). Importantly, two clones produced both pDCs and cDCs (Fig. S4), formally proving the existence of a clonal progenitor that possesses both pDC and cDC potential. Of the 152 positive wells obtained from hMDPs, 31% contained only monocytes, 41% only DCs, 13% contained both monocytes and DCs, and rare clones produced granulocytes (3.9%) or lymphocytes (1.3%; Fig. 6 c and Figs. S5 and S6). Thus, hMDPs show little granulocyte or lymphocyte potential and are restricted primarily to monocytes and DCs. Among the 103 positive wells produced by hGMDPs, 22% contained only granulocytes, 4% only monocytes, 20% only DCs, 17% contained monocytes and DCs, 6% showed granulocytes, monocytes, and DCs, and 14% produced lymphoid cells alone or in combination with myeloid cells (Fig. 6 d and Figs. S7 and S8). Thus, hGMDPs contain clonal progenitors that can produce granulocytes, monocytes, and DCs, but this population is heterogeneous and also contains cells with the potential to give rise to lymphocytes (Fig. 6 d and Figs. S7 and S8). The residual lymphocyte potential in this population may result in part from contamination of MLPs, which are difficult to separate from hGMDPs using CD38 (Doulatov et al., 2010).
Developmental potential of single progenitor cells. (a) Graph shows the percentage of positive wells obtained from culturing single hCDP, hMDP, hGMDP, CD123intCD115−CD116+ (CD116+), and CD123intCD115+ CD116+ (DP) cells in MS5+FSG culture. Clonal efficiency calculated based on the number of positive wells is indicated. Data are pooled from three independent experiments. (b–d) Bar graphs summarize the cellular output of all positive single cell cultures of hCDPs (b), hMDPs (c), and hGMDPs (d) from three independent experiments (n = 3 donors). The number of wells per category is noted on top of each bar. DC, pDC and/or cDC; G, granulocyte; L, lymphocyte; M, monocyte.
Developmental potential of single progenitor cells. (a) Graph shows the percentage of positive wells obtained from culturing single hCDP, hMDP, hGMDP, CD123intCD115−CD116+ (CD116+), and CD123intCD115+ CD116+ (DP) cells in MS5+FSG culture. Clonal efficiency calculated based on the number of positive wells is indicated. Data are pooled from three independent experiments. (b–d) Bar graphs summarize the cellular output of all positive single cell cultures of hCDPs (b), hMDPs (c), and hGMDPs (d) from three independent experiments (n = 3 donors). The number of wells per category is noted on top of each bar. DC, pDC and/or cDC; G, granulocyte; L, lymphocyte; M, monocyte.
Progenitor–progeny relationships of hGMDPs, hMDPs, and hCDPs
The sequential loss of differentiation potential to granulocytes, and then to monocytes at the hMDP and hCDP stages, suggests that a differentiation hierarchy exists between hGMDPs, hMDPs, and hCDPs. To determine whether, in fact, these progenitors are related in this way, we initially performed in vivo transfer experiments. Purified hGMDPs were transferred into the bone cavity of NOD-scid-IL2Rgnull (NSG) mice (Material and methods; Kalscheuer et al., 2012). 7 d after transfer, both hMDPs and hCDPs were detected among the donor-derived cells in the BM, indicating that hMDPs and hCDPs descend from hGMDPs (Fig. 7 a).
Relationship of hGMDPs to hMDPs and to hCDPs. (a) 10,000 hGMDPs were purified from cord blood and adoptively transferred into the bone cavity of the preconditioned NSG mice (Materials and methods). 7 d later, BM cells were analyzed. Flow cytometry plots show phenotype of BM cells from NSG mice receiving PBS or hGMDPs (n = 3 mice). (b) 200–400 hGMDP, hMDP, and hCDP cells were purified and cultured in MS5+FSG. Cultures were analyzed on days 1, 4, and 8. Flow cytometry plots gated on live CD45+Lin(CD3/19/56/14)−DC(CD1c/141/303)−CD45RA+ cells show cell surface markers and frequency of hCDPs, hMDPs, and hGMDPs. Results are representative of three independent experiments.
Relationship of hGMDPs to hMDPs and to hCDPs. (a) 10,000 hGMDPs were purified from cord blood and adoptively transferred into the bone cavity of the preconditioned NSG mice (Materials and methods). 7 d later, BM cells were analyzed. Flow cytometry plots show phenotype of BM cells from NSG mice receiving PBS or hGMDPs (n = 3 mice). (b) 200–400 hGMDP, hMDP, and hCDP cells were purified and cultured in MS5+FSG. Cultures were analyzed on days 1, 4, and 8. Flow cytometry plots gated on live CD45+Lin(CD3/19/56/14)−DC(CD1c/141/303)−CD45RA+ cells show cell surface markers and frequency of hCDPs, hMDPs, and hGMDPs. Results are representative of three independent experiments.
To further refine this developmental hierarchy, we examined the development of purified hGMDPs, hMDPs, and hCDPs in tissue culture over time using flow cytometry. Whereas hGMDPs and hMDPs retained CD34 expression for at least 4 d, hCDPs down-regulated CD34 within 2 d, indicating that hCDPs are the most differentiated among the three groups. Further phenotypic analysis of the CD34+ cells revealed that hGMDPs sequentially produced hMDPs and then hCDPs and that hMDPs produced hCDPs (Fig. 7 b). In addition, both hGMDPs and hMDPs maintained CD34 expression after 4 d in culture (Fig. 7 b), suggesting they may have the ability to self-renew. In contrast, hCDPs rapidly lost CD34 and produced all three subsets of DCs, but did not produce hMDPs or hGMDPs (Fig. 7 b). We conclude that hGMDPs gave rise to hMDPs, which produced monocytes and hCDPs, which are finally restricted to pDCs and cDCs.
Distribution in adult hematopoietic organs
To determine whether hGMDPs, hMDPs, and hCDPs also participate in hematopoiesis in the adult, we examined human BM samples, peripheral blood, and tonsils. Adult BM contained hGMDPs (mean of 5.22%, range of 1.76–7.40% of CD34+ cells), hMDPs (mean of 0.56%, range of 0.08–1.94%), and hCDPs (mean of 1.98%, range of 0.05–7.29%; Fig. 8 a). When these populations were purified and cultured in MS5+FSG, they showed differentiation potential similar to those exhibited by their counterparts in cord blood (Fig. 8 b). In contrast, hGMPs, hMDPs, and hCDPs were undetectable in the peripheral blood or tonsils (Fig. 8 a), indicating that in the steady-state, these progenitors are retained in the BM. Of note, hGMDPs from BM produced more monocytes (P < 0.05) and less CD1c+ cDCs (P < 0.01) than their counterparts from cord blood, whereas BM hCDPs produced less pDCs than their cord blood counterparts (P < 0.05; Fig. 8 c). Moreover, CD141+ cDCs derived from BM hCDPs did not fully up-regulate CLEC9a expression (Fig. 8 b).
Distribution of hGMDPs, hMDPs, and hCDPs in adult hematopoietic organs. (a) Representative flow cytometry plots of gated CD45+Lin(CD3/19/56/14)−CD34+ cells show hGMDPs, hMDPs, and hCDPs in human BM (n = 4), peripheral blood (PBMC; n = 4), and tonsils (n = 4). (b) hGMDPs, hMDPs, and hCDPs were purified from human BM, and 2,500 progenitors were cultured in MS5+FSG for 7 d. Flow cytometry plots of gated live CD45+ cells show phenotype of output cells, including granulocytes (brown), CD141+ cDCs (red), CD1c+ cDCs (blue), monocytes (orange), and pDCs (green). Data represent three independent experiments. (c) Graph shows output/input cell ratio in percentage of the indicated cells derived from BM (n = 3) or cord blood (CB; n = 3) cultures of hGMDPs, hMDPs, and hCDPs in MS5+FSG for 7 d. Statistical significance was determined using unpaired Student’s t test. *, P < 0.05; **, P < 0.001.
Distribution of hGMDPs, hMDPs, and hCDPs in adult hematopoietic organs. (a) Representative flow cytometry plots of gated CD45+Lin(CD3/19/56/14)−CD34+ cells show hGMDPs, hMDPs, and hCDPs in human BM (n = 4), peripheral blood (PBMC; n = 4), and tonsils (n = 4). (b) hGMDPs, hMDPs, and hCDPs were purified from human BM, and 2,500 progenitors were cultured in MS5+FSG for 7 d. Flow cytometry plots of gated live CD45+ cells show phenotype of output cells, including granulocytes (brown), CD141+ cDCs (red), CD1c+ cDCs (blue), monocytes (orange), and pDCs (green). Data represent three independent experiments. (c) Graph shows output/input cell ratio in percentage of the indicated cells derived from BM (n = 3) or cord blood (CB; n = 3) cultures of hGMDPs, hMDPs, and hCDPs in MS5+FSG for 7 d. Statistical significance was determined using unpaired Student’s t test. *, P < 0.05; **, P < 0.001.
DISCUSSION
We have delineated the developmental pathway that leads to production of human DCs and enumerated these cells in cord blood and BM. This pathway involves sequential loss of developmental potential from a progenitor that can produce granulocytes, monocytes, and DCs (hGMDPs), to one that produces monocytes and DCs (hMDPs), to a committed DC progenitor that produces cDCs and pDCs (hCDPs). Others have shown that human GMPs, CLPs, and LMPPs can produce human DCs (Chicha et al., 2004; Ishikawa et al., 2007; Kohn et al., 2012). Our findings are not inconsistent with these observations because GMPs and LMPPs are heterogeneous groups of cells that contain subpopulations with the cell surface features of DC progenitors, as revealed by cross-phenotyping (Fig. 5 g).
Identification of restricted monocyte and DC progenitors in human BM facilitates understanding of diseases involving aberrant DC hematopoiesis. For example, patients harboring GATA2 mutations develop a newly identified form of primary immunodeficiency characterized by recurrent infections and disseminated BCG infection after vaccination (Vinh et al., 2010). These patients lack B cells, NK cells, monocytes, cDCs, and pDCs in the blood, but have a normal granulocyte compartment (Bigley et al., 2011). Analysis of their CD34+ progenitor compartment revealed an absence of CD45RA+ cells, including MLPs and GMPs (Bigley et al., 2011), which contain hCDPs, hMDPs, and hGMDPs. The normal granulocyte development in these patients suggests that acquiring CD45RA marks a crucial developmental step for monocytes and DCs, but not for granulocytes. Additionally, mutations of IRF8 cause monocyte and DC deficiency without affecting granulocytes (Hambleton et al., 2011), implying an IRF8-dependent developmental block in the transition from hGMDPs to hMDPs.
A second example involves chronic myelogenous leukemia (CML). CML is caused by BCR-Abl translocation and is a myeloproliferative disease of granulocytes. CML patients show a dramatic decrease of blood pDCs and cDCs but relatively normal numbers of monocytes (Boissel et al., 2004). This is accompanied by a relative deficiency in CD34+CD123hi hCDPs but only slightly reduced CD123intCD45RA+ cells, which include hMDPs and hGMDPs (Diaz-Blanco et al., 2007), suggesting a block in the transition from hMDPs to hCDPs. The ability to purify human DC progenitors and follow their differentiation after transfer into NSG mice (Fig. 7 a; Doulatov et al., 2010) should facilitate the study of human DC differentiation in vivo.
Defining human DC progenitors required that we develop an efficient tissue culture method that supports development of all three major human DC subtypes: CD1c+ cDCs, CD141+ cDCs, and pDCs. Although others have shown that human CD141+ cDCs could be obtained by expanding HSPCs in vitro and then subculturing them in SCF, Flt3L, GM-CSF, and IL-4 (Poulin et al., 2010) and that stromal cells could facilitate pDC development (Spits et al., 2000; Chicha et al., 2004; Olivier et al., 2006), defining DC progenitors required a culture system that would produce all three types of DCs and also support development of monocytes, granulocytes, and lymphoid cells. Addition of stromal cells to the cocktail of Flt3L, SCF, and GM-CSF is sufficient to support efficient development of CD34+ human HSPCs to lymphoid and myeloid cells, including B cells, NK cells, granulocytes, and all three DC subsets without pre-expansion of stem cells in vitro. Importantly, the DC subsets derived from the stromal cell cultures closely resemble primary CD1c+ cDCs, CD141+ cDCs, and pDCs obtained from the blood of normal donors as determined by gene expression, surface phenotype, and cytokine production.
Flt3L, M-CSF, GM-CSF, and IL-3 exert distinct functions on development and homeostasis of monocytes, cDCs, and pDCs (Schmid et al., 2010; Merad et al., 2013). Our experiments show that human CD34+ progenitors are heterogeneous for expression of these cytokine receptors, but they are all contained in the GMP fraction in cord blood. GMP can be divided into five populations based on CD115, CD116, and CD123 expression. Three of these populations show potential to produce granulocytes, monocytes, and DCs: hGMDPs, hMDPs, and hCDPs. In healthy individuals, these hGMDPs, hMDPs, and hCDPs are found in cord blood and in the BM. They do not circulate and are not found in peripheral lymphoid organs. Most of CD141+ cDCs derived from BM progenitors, particularly those derived from hCDPs, did not up-regulate CLEC9a. This may result from subtle differences between progenitors from adult BM and cord blood.
Although the cell surface markers that define DC precursors are not entirely conserved between mouse and human, there is significant overlap, especially in cytokine receptor expression. Importantly, using cytokine receptor expression is crucial for purification of lineage-restricted progenitors. For instance, the originally discovered mouse MDPs (Lin−CX3CR1-GFP+cKit+) lack granulocyte potential (Fogg et al., 2006). However, a subpopulation with 13-fold higher clonal efficiency to produce DC-monocyte/macrophage (Sathe et al., 2014) can be purified using the CD115+CD135+ phenotype from the original MDP population. Moreover, the sequential loss of granulocyte and monocyte potential in humans parallels DC differentiation in the mouse. For example, in both species, MDP is a stage marked with loss of granulocyte potential and expression of CD115 (Fogg et al., 2006; Waskow et al., 2008), the receptor which enables monocyte and macrophage development (Witmer-Pack et al., 1993; Greter et al., 2012). This degree of conservation is an indication of the relative importance of this pathway during vertebrate evolution.
MATERIALS AND METHODS
Cell samples.
Human umbilical cord blood and leukophoretic peripheral blood (buffy coat) were purchased from the New York Blood Center. Human BM was obtained from total hip arthroplasty by J. Schreiber at Hospital for Special Surgery (New York). Tonsils were obtained from routine tonsillectomies performed at the Babies and Children’s Hospital of Columbia-Presbyterian Medical Center. Informed consent was obtained from the patients, and/or samples were exempt from informed consent being residual material after diagnosis and fully de-identified. All samples were collected according to protocols approved by the Institutional Review Board at Columbia University Medical Center (CUMC) and The Rockefeller University. The specimens were kept on ice immediately after surgical removal. Tonsil samples were minced, treated with 400 U/ml collagenase (Roche) at 37°C for 20 min, and proceeded to cell isolation. BM samples were preserved in solution containing 1,000 U/ml heparin (National Drug Code #63323-540-11) and digested in RPMI containing 20 mg/ml collagenase IV (Sigma-Aldrich) for 15 min at 37°C. After density centrifugation using Ficoll-Hypaque (GE Healthcare), aliquots of mononuclear BM cells were frozen and stored in liquid nitrogen for future analysis.
Cell isolation and flow cytometry.
Fresh mononuclear cells were isolated by density centrifugation using Ficoll-Hypaque (GE Healthcare). Samples from cord blood, peripheral blood, BM, and tonsil were incubated with fluorescent-labeled antibodies for direct analysis on the LSRII flow cytometers (BD) or further purification by fluorescence-activated cell sorting on the Influx or FACSAria (BD), both using HeNe and argon lasers. Sorted population showed >95% purity.
For purification of differentiated DCs and monocytes from peripheral blood and culture, cells were stained with LIVE/DEAD (Life Technologies), CD45 (HI30, Alexa Fluor 700 [AF700]; BioLegend), CD66b (G10F5, PerCP-Cy5.5; BioLegend), CD56 (B159, Pacific Blue; BD), CD19 (HIB19, APC-Cy7; BioLegend), CD14 (TuK4, Qdot-655; Invitrogen), CLEC9a (8F9, PE; BioLegend), CD1c (L161, PE-Cy7; BioLegend), CD303 (201A, FITC; BioLegend), CD123 (6H6, Brilliant Violet [BV] 510; BioLegend), and CD141 (AD5-14H12, APC; Miltenyi Biotec) for 40 min on ice. Alternatively, we used CD335 (9E2, BV421; BioLegend), CD11c (3.9, A700; eBioscience), CD3 (S4.1, PE Texas Red; Invitrogen), and CD19 (SJ25-C1, PE Texas Red; Invitrogen).
For surface marker analysis, CD11c (3.9; BioLegend), HLA-DR (G46-6; BD), CD80 (2D10, Biotin; BioLegend), CD83 (HB15e; BioLegend), CD86 (IT2.2; BioLegend), and DC-SIGN/CD209 (DCN46; BD) were used in PerCP-Cy5.5, and CD123 (9F5; BD), CX3CR1 (2A9-1; BioLegend), SIRPα/CD172 (SE5A5; BioLegend), CD45RA (HI100; eBioscience), or CD1a (HI149; BD) was used in PE.
For single progenitor lineage potential and developmental hierarchy relationship experiments, CD34+ cells were first enriched from cord blood using the CD34 MicroBead kit and LS MACS magnetic columns (Miltenyi Biotec). Enriched CD34+ cells (40–95% purity) were incubated with antibodies against CD3 (OKT3, BV650; BioLegend), CD19 (HIB19, BV650; BioLegend), CD56 (HCD56, BV650; BioLegend), CD14 (Qdot-655), CD34 (581, AF700; BioLegend), CD38 (HIT2, BV421; BioLegend), CD45RA (HI100, BV510; BioLegend), CD123 (9F5, PE; BD), CD10 (HI10a, PE-Cy7; BioLegend), CD116 (4H1, FITC; BioLegend), and CD115 (9-4D2-1E4, APC; BioLegend). From CD34+ HSPCs, hGMDPs were sorted as Lin(CD14/19)−CD34+CD38hiCD45RA+CD123intCD10−CD115−CD116−, hMDPs as Lin−CD34+CD38hiCD45RA+CD123intCD10−CD115+CD116−, and hCDPs as Lin−CD34+CD38hiCD45RA+CD123hiCD115−. For surface phenotype analysis, CD45 (HI30, APC-Cy7; eBioscience), CD123 (6H6, BV421; BioLegend), CD135 (4G8, PE; BD), and CD62L (DREG-56, PB; BD) were used alternatively.
For progenitor-progeny experiments, cells from either culture or NSG BM were stained for LIVE/DEAD, CD45 (AF700), CD14 (Qdot-655), CD3 (OKT3, BV650; BioLegend), CD19 (HIB19, BV650; BioLegend), CD56 (HCD56, BV650; BioLegend), CD1c (L161, Biotin; BioLegend), CD141 (M80, PE-Cy7; BioLegend), CD34 (581, APC-Cy7; BioLegend), CD123 (9F5, PE; BD), CD45RA (BV510), CD303 (FITC), and CD115 (APC) for 40 min on ice. Secondary staining was performed with PerCP-Cy5.5–conjugated streptavidin on ice for 40 min.
Morphological analysis.
Purified hGMDPs, hMDPs, and hCDPs were analyzed by Giemsa staining of cytospin preparations. As few as 5 × 104 cells were cytospun for 5 min at 800 rpm on a glass slide and then stained with the Hemacolor stain kit (Harleco) as recommended by the manufacturer. Slides were then imaged on an Axioplan 2 microscope (Carl Zeiss) at 100 magnification.
Cell culture.
For cord blood and BM stromal culture, MS5 cells, provided by B. Reizis (Columbia University) and originally obtained from Leibniz-Institut DSMZ, were maintained and passed in complete α-MEM medium (Invitrogen) with 10% FCS and penicillin/streptomycin (Invitrogen). After 3 h of 10 µg/ml mitomycin C (Sigma-Aldrich) treatment and wash, 3.75 × 104 MS5/ml was seeded per well in 96-well plates or 1.5 × 105 cells per well in 24-well plates 24 h before culturing hematopoietic cells. Bulk CD34+ cells or purified progenitor populations were seeded in medium containing 100 ng/ml Flt3L (Celldex Therapeutics), 20 ng/ml SCF (PeproTech), and 10 ng/ml GM-CSF (PeproTech). Cells were harvested between days 1 and 14 for flow cytometry analysis.
Stroma cell–free cultures were performed according to previously reported methods (Poulin et al., 2010). In brief, 5 × 104 purified bulk CD34+ cells were cultured in 1 ml StemSpan medium (STEMCELL Technologies) with penicillin/streptomycin and 100 ng/ml SCF, 100 ng/ml Flt3L, 20 ng/ml IL-3, and 20 ng/ml IL-6 for expansion. After 2 wk of culture with one medium change at day 7, cells were washed and replated at 6.25 × 104 cells/ml in RPMI 1640 with glutamine, penicillin/streptomycin, 2-betamercaptoethanol (all from Invitrogen), and 10% FCS in the presence of 20 ng/ml SCF, 20 ng/ml GM-CSF, 20 ng/ml IL-4, and 100 ng/ml Flt3L (Flt3L from Celldex Therapeutics, all other cytokines from PeproTech) to induce differentiation of CD1c+ and CD141+ cDCs. Cells were cultured for 2 wk with one medium change at day 7, before flow cytometry analysis. Absolute CD45+ cell numbers from cultures were calculated relative to a well with a known number of CD45+ cells (i.e., 10,000 cells). CFU assay was performed using MethoCult (H4434; STEMCELL Technologies), containing SCF, GM-CSF, IL-3, and EPO. CFU-cells (CFU-Cs) were counted after 14 d of culture.
Functional analysis of DC function.
DC subsets were sorted from culture, and 40,000 cells/100 µl were plated in complete RPMI medium containing 10% FCS and penicillin/streptomycin. Cells were stimulated with 1 µM CpG ODN2216 (InvivoGen), 50 µg/ml Poly(I:C) (InvivoGen), or 10 µg/ml LPS (Sigma-Aldrich). 48 h later, supernatant was collected, and IFN-α and IL-12p70 were analyzed using ELISA (Mabtech and eBioscience, respectively).
In vivo transplantation into NSG mice.
NOD.Cg-Prkdcscid-IL2rgtmlWjl/Sz (NSG) mice were developed at the Jackson Laboratory. All experiments were performed according to the guidelines of the institutional animal care and use committee at CUMC. NSG mice were injected intraperitoneally with busulfan (30 µg/g of body weight; Sigma-Aldrich) to ablate the endogenous hematopoietic system. Human progenitors purified from cord blood were resuspended in 10 µl PBS and injected into the bone cavity. Mice were injected intraperitoneally for five consecutive days with 10 µg Flt3L (provided by T. Keller from Celldex Therapeutics), starting at 1 d after transfer. 7 d after transplantation, BM was harvested from recipient mice and analyzed for human CD45+ cells.
Clonal analysis of progenitors.
Progenitors were first sorted as separate populations, which were then individually sorted as single cells directly into 96-well plates containing mitomycin C–treated stromal cells. The sorting efficiency was determined using CFSE-labeled cells, resulting in 9.5% empty wells, 90.5% wells containing one cell, and 0% containing more than one cell. Each well was harvested and stained with LIVE/DEAD, CD45, CD66b, CLEC9a, CD14, CD1c, CD303, CD141, CD19, and CD56. Positive clones were determined by the detection of at least 10 human CD45+ cells using flow cytometry. We defined each positive clone’s lineage output potential by positively scoring when more than seven cells were found for each cell type.
Array analysis of RNA expression.
RNA was extracted using RNeasy Plus procedures (QIAGEN) according to the manufacturer’s protocol. Total RNA was checked for quantity and quality using a NanoDrop 2000c spectrophotometer (Thermo Fisher Scientific) and Experion automated electrophoresis system (Bio-Rad Laboratories). Only RNA samples with a 28S/18S ratio >1.5 were processed for array analysis. 500 ng of total RNA was amplified using the Illumina Total-Prep RNA amplification kits (Applied Biosystems), as recommended by the manufacturer. 750 ng of the biotinylated cRNA was hybridized onto HumanHT-12_V4 Expression BeadChips (Illumina) at 58°C for 20 h and quantified using an iScan System and GenomeStudio software (both Illumina).
For analysis, signature transcripts were selected and clustered using the sparse hierarchical clustering tool and visualized with the HeatMap Viewer of the GenePattern genomic analysis platform (Reich et al., 2006). According to Witten and Tibshirani (2010), standard hierarchical clustering clusters observations using all of the genes, whereas sparse hierarchical clustering will adaptively choose a subset of the genes to use in the clustering. The goal is to identify a small set of genes that is relevant to the clustering and identify a tighter and less noisy clustering of the observations using only the relevant genes. Each gene will be given a nonnegative weight, and depending on the tuning parameter used, many of the genes will have zero weights. If a gene’s weight is zero, then it is not involved in the clustering. The weights of the genes can be used to rank the genes in terms of importance to the clustering (the larger the weight, the more important the gene).
For sparse hierarchical clustering, data were log scaled and standardized to have mean zero and standard deviation one. The sum of gene weights was selected via a permutation approach, and genes and samples were clustered by centroid-based method. Selected genes shown in Fig. 2 d were also clustered by the hierarchical clustering method. GSEA (Subramanian et al., 2005) was conducted using expression profiles from culture and primary blood–derived CD1c+ and CD141+ cDCs and KEGG metabolic pathways gene sets. Microarray data are available in the National Center for Biotechnology Information GEO DataSets under accession no. GSE65128.
Online supplemental material.
Fig. S1 shows the gating strategy for identification and purification of monocytes, pDCs, CD1c+ cDCs, and CD141+ cDCs. Fig. S2 shows transcriptional profiling of all primary versus cultured monocyte and DC subsets. Fig. S3 shows lineage potential analysis of single progenitor cultures. Figs. S4–S8 show hCDP (Fig. S4), hMDP (Figs. S5 and S6), and hGMDP (Figs. S7 and S8) single cell lineage potential. Tables S1–S5 are included in a separate Excel file. Table S1 shows the top 78 regulated genes in cultured and primary pDCs and monocytes. Table S2 shows the top 80 regulated genes in cultured and primary CD1c+ cDCs and CD141+ cDCs. Table S3 shows comparison of selected gene expression for pDCs, monocytes, CD1c+ cDCs, and CD141+ cDCs. Table S4 lists all metabolic pathways enriched in cultured cDCs when compared with primary cDCs. Table S5 shows the top 611 regulated genes in primary or cultured pDCs, monocytes, CD1c+ cDCs, and CD141+ cDCs.
Acknowledgments
This work was inspired by Ralph M. Steinman.
We thank Klara Velinzon (Flow Cytometry Core Facility, Laboratory of Molecular Immunology, The Rockefeller University) for technical support with polychromatic flow cytometry sorting and Dr. Chiara Borsotti (Columbia Center for Translational Immunology, Columbia University Medical Center) for teaching intra–bone cavity injection. We thank Peter Wilkinson (Case Western Reserve University) and Stephanie Richards (Collaborative Genomics Center, Vaccine and Gene Therapy Institute of Florida) for their input in microarray analysis. We thank Heidi Schreiber (Laboratory of Molecular Immunology, The Rockefeller University) for help with human BM protocol and Joseph Schreiber for providing human BM specimen. We thank Tibor Keller for giving us Flt3L.
Research reported in this publication was supported by the Empire State Stem Cell Fund through New York State Department of Health Contract #C029562 (to K. Liu), Helmsley Foundation (to K. Liu), National Institutes of Health (NIH) grants AI101251 (to K. Liu) and NS084776 (to S. Puhr), Iris and Junming Le Foundation (to G. Breton), NIH grant 1U19AI111825-01 (to M.C. Nussenzweig), Clinical and Translational Science Awards, The Rockefeller University Center for Clinical and Translational Science (RUCCTS) grant no. UL1RR024143 from the National Center for Research Resources, NIH, and NIH grant AI13013. The RUCCTS is supported, in part, by a Clinical and Translational Science Award (CTSA) and the National Center for Advancing Translational Sciences (NCATS), part of the NIH. M.C. Nussenzweig is a Howard Hughes Medical Institute investigator.
The authors declare no competing financial interests.
References
- cDC
conventional DC
- CDP
common dendritic progenitor
- CLP
common lymphoid progenitor
- CML
chronic myelogenous leukemia
- CMP
common myeloid progenitor
- GMP
granulocyte-macrophage progenitor
- hGMDP
human granulocyte-monocyte-DC progenitor
- hMDP
human monocyte-dendritic progenitor
- HSC
hematopoietic stem cell
- HSPC
hematopoietic stem and progenitor cell
- LMPP
lymphoid-primed multipotent progenitor
- MDP
macrophage/dendritic progenitor
- MLP
multilymphoid progenitor
- MPP
multipotent progenitor
- NSG
NOD-scid-IL2Rgnull
- pDC
plasmacytoid DC
- SCF
stem cell factor
Author notes
J. Lee and G. Breton contributed equally to this paper.
K. Liu and M.C. Nussenzweig contributed equally to this paper.

