Apicomplexa are important pathogens that include the causative agents of malaria, toxoplasmosis, and cryptosporidiosis. Apicomplexan parasites contain a relict chloroplast, the apicoplast. The apicoplast is indispensable and an attractive drug target. The apicoplast is home to a 1-deoxy-d-xylulose-5-phosphate (DOXP) pathway for the synthesis of isoprenoid precursors. This pathway is believed to be the most conserved function of the apicoplast, and fosmidomycin, a specific inhibitor of the pathway, is an effective antimalarial. Surprisingly, fosmidomycin has no effect on most other apicomplexans. Using Toxoplasma gondii, we establish that the pathway is essential in parasites that are highly fosmidomycin resistant. We define the molecular basis of resistance and susceptibility, experimentally testing various host and parasite contributions in T. gondii and Plasmodium. We demonstrate that in T. gondii the parasite plasma membrane is a critical barrier to drug uptake. In strong support of this hypothesis, we engineer de novo drug-sensitive T. gondii parasites by heterologous expression of a bacterial transporter protein. Mice infected with these transgenic parasites can now be cured from a lethal challenge with fosmidomycin. We propose that the varied extent of metabolite exchange between host and parasite is a crucial determinator of drug susceptibility and a predictor of future resistance.
Apicomplexan parasites are the cause of many important infectious diseases. These include malaria, toxoplasmosis, and cryptosporidiosis in man and theileriosis, babesiosis, and coccidiosis in domestic animals. At this point, no effective vaccines are available to prevent diseases caused by apicomplexans in humans, and management therefore relies on drug treatment. Treatment of malaria, in particular, is threatened by the rapid emergence of drug-resistant parasites, and a constant stream of new drugs with new modes of action is required to stay ahead of the pathogen. One of the most promising sources for new targets is the apicomplexan plastid or apicoplast (Wiesner et al., 2008). The apicoplast is believed to be the remnant of an alga and the product of an ancient secondary endosymbiosis that gave rise to the super phylum Chromalveolata (Gould et al., 2008). Numerous chromalveolate groups, such as kelps or diatoms, are still photosynthetic, whereas others, like ciliates and select apicomplexans, have lost their photosynthetic ability and have turned to predation or adopted parasitism. Despite the loss of photosynthesis, the apicoplast is critical for the survival of apicomplexans. Pharmacological and genetic studies in Toxoplasma gondii and the malaria parasite Plasmodium have shown that loss of the apicoplast, loss of its genome, or loss of its metabolic function result in the death of these parasites. The overall picture that has emerged over the last decade is that the apicoplast functions similarly to a chloroplast in the dark in that it acts as an anabolic hub providing metabolites for the parasite cell (Ralph et al., 2004; Seeber and Soldati-Favre, 2010). Three major anabolic pathways have been identified in the apicoplast: a type II fatty acid synthesis (FASII) pathway, a 1-deoxy-d-xylulose-5-phosphate (DOXP) pathway for the synthesis of isoprenoid precursors, and a portion of the heme biosynthetic pathway. Different apicomplexan parasites exhibit marked differences as to which of these pathways are present. The most conserved metabolic function of the apicoplast appears to be the DOXP pathway, as the genes encoding the enzymes for isoprenoid synthesis are thus far found in all apicomplexans that harbor an apicoplast.
The DOXP pathway was first discovered in the chloroplasts of plants and algae then subsequently identified in eubacteria (Horbach et al., 1993; Lichtenthaler et al., 1997). The pathway is also referred to as the nonmevalonate pathway to highlight its use of an entirely different set of enzymes from the classical mevalonate pathway used by animals and fungi. Despite starting from different substrates, both the DOXP and the mevalonate pathway converge on one end product isopentenyl pyrophosphate (IPP) and its isomer dimethylallyl pyrophosphate (DMAPP). IPP and DMAPP are precursors used to synthesize a wide variety of lipids with important functions in membrane structure, protein modification, metabolism, and hormone signaling including cholesterol, dolichol, farnesol, abscisic acid, ubiquinone, modified tRNAs, and isopentenylated proteins.
Apicomplexa lack a mevalonate pathway but harbor a DOXP pathway in the apicoplast. Because the parasite DOXP pathway is mechanistically different from the host mevalonate pathway, it appears to be a promising drug target in apicomplexans, and fosmidomycin—an antibiotic which specifically inhibits DOXP reductoisomerase (DOXPRI)—shows robust activity against Plasmodium and Babesia in vitro and in animal models (Jomaa et al., 1999). Fosmidomycin is also effective in the clinical treatment of uncomplicated cases of malaria when combined with other drugs that target apicoplast functions (Lell et al., 2003). Surprisingly, though, fosmidomycin has no effect on the growth of many other members of the phylum including Eimeria, Theileria, and T. gondii (Ling et al., 2005; Clastre et al., 2007; Lizundia et al., 2009). Nevertheless, genome mining identifies genes encoding the enzymes of the DOXP pathway in these fosmidomycin-insensitive organisms, and expression studies suggest that the genes are actively transcribed (Clastre et al., 2007; Moreno and Li, 2008). One rationalization for such differential sensitivity is that apicoplast isoprenoid synthesis might not be as important for parasite survival as anticipated.
Indeed, not all biosynthetic functions of the apicoplast are essential over the entire parasite life cycle. The synthesis of fatty acids that occurs in the apicoplast in parallel to the synthesis of isoprenoid precursors has been studied in more detail and the findings illustrate this point. Genetic studies revealed that apicoplast fatty acid synthesis is essential for T. gondii and the initial liver stages of Plasmodium, but surprisingly, this pathway was found to be dispensable in the subsequent blood phase of the malaria parasite (Mazumdar et al., 2006; Yu et al., 2008; Vaughan et al., 2009). Apparently the erythrocytic stage of the parasite relies entirely on the salvage of fatty acids, and this is not feasible or sufficient in other host cell niches. This suggests that the importance of a particular anabolic pathway depends on the specific host cell infected by the parasite and that, therefore, the mere presence of the enzymes does not prove their essentiality. Fosmidomycin appears to be highly effective against apicomplexans that develop within RBCs like Plasmodium and Babesia. Babesia causes a disease similar to malaria in cattle and a variety of other mammals. In contrast, those apicomplexans that are resistant for fosmidomycin parasitize nucleated cells; Theileria infects lymphocytes, Eimeria infects epithelial cells, and T. gondii develops in macrophages and many other nucleated cell types. One hypothesis could therefore be that isoprenoids are a limiting resource in RBCs but can be salvaged from nucleated cells that may more vigorously synthesize these compounds and, thus, render synthesis by the parasite redundant.
The hypothesis that parasitism of nucleated cells allows isoprenoid salvage is contrary to our interpretation of recent experiments tracing the carbon flux into the apicoplast (Brooks et al., 2010; Lim et al., 2010). In these studies, we constructed a conditional mutant in the apicoplast phosphate translocator (APT) of T. gondii. We demonstrated that blocking the metabolic activity of the apicoplast by ablating carbon import through APT results in the rapid demise of the parasite. We further showed that carbon import is required for fatty acid synthesis as expected but, more importantly, that blocking import had a more pronounced growth effect than blocking just FASII. We took these results as an indication that the DOXP pathway, which like FASII is fed by APT (Fig. 1), should be essential in T. gondii and, hence, a promising drug target. This view is obviously not supported by the lack of activity of fosmidomycin. In this study, we use T. gondii as a model organism to resolve this conundrum and make comparisons with Plasmodium in different host cells. We provide unequivocal genetic evidence for the importance of the apicoplast isoprenoid pathway. We explore several potential molecular mechanisms for fosmidomycin resistance and conclude that T. gondii is resistant as the result of a lack of drug uptake at the level of the parasite cell membrane by engineering a de novo drug-sensitive parasite strain.
RESULTS
T. gondii is resistant to fosmidomycin, but the DOXP pathway is nonetheless essential
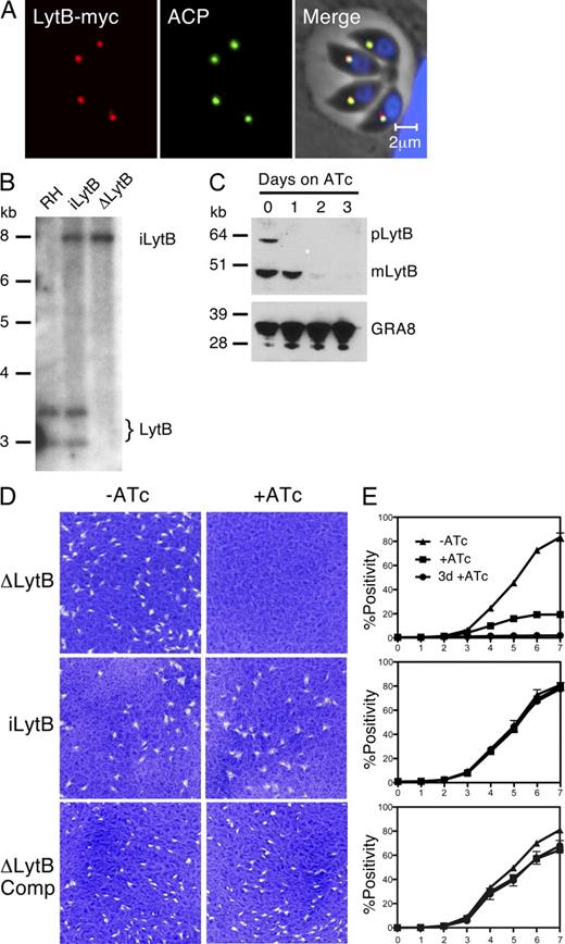
The DOXP pathway is initiated by the condensation of pyruvate and glyceraldehyde-3-phosphate and consists of seven catalytic reactions leading to the synthesis of IPP and DMAPP (Fig. 1 A). Fosmidomycin is an inhibitor of the second and committing step that is catalyzed by the enzyme DOXPRI. Fosmidomycin mimics the substrate DOXP (Fig. 1 A) and binds to the active site of the enzyme (Steinbacher et al., 2003). Previous studies using Eimeria and T. gondii reported resistance of both parasites to fosmidomycin (Ling et al., 2005; Clastre et al., 2007). We confirmed this result. As shown in Fig. 1 B, T. gondii growth is normal in the presence of 100 µM of the drug. For comparison, the IC50 for Plasmodium falciparum and Babesia bovis are 0.4–1.2 and 3–4 µM, respectively (Jomaa et al., 1999; Sivakumar et al., 2008). T. gondii has been shown to take up isoprenoids in radiolabeling experiments (Ibrahim et al., 2001), and the DOXP pathway may therefore be dispensable. To test this hypothesis, we constructed a conditional mutant in the T. gondii LytB gene. LytB encodes the enzyme 1-hydroxy-2-methyl-2-(E)-butenyl 4-diphosphate reductase that produces IPP and DMAPP in the final step of the DOXP pathway (Fig. 1 A). A candidate gene for LytB is readily identified in the T. gondii genome by similarity searches (toxoDB gene ID TGGT1_082920). The gene appeared not to encode an N-terminal signal peptide as typical for apicoplast proteins, but we note the presence of a potential recessed signal peptide at aa 156–179 (a similar presumptive recessed signal is present in the P. falciparum homologue). We evaluated the gene prediction using 5′ RACE PCR, and the sequence of the LytB transcript established in our experiments matched the predictions of gene model TGGT1_082920. We next engineered an expression construct that fused the LytB coding sequence to a C-terminal epitope tag and placed it under the control of a tetracycline regulatable promoter (see Fig. S1 for a schematic outline of the genetic strategy and further detail on the various selection markers and promoters used). The construct was transfected into a T. gondii transactivator strain (Meissner et al., 2002). Immunofluoroscence staining for the epitope tag was indistinguishable from that of the known apicoplast protein ACP, and the protein was proteolytically processed as typical for apicoplast proteins (Fig. 2, A and C). To establish whether apicoplast IPP synthesis is dispensable, we targeted the native LytB locus in this strain using a recently developed cosmid-based approach (Brooks et al., 2010). Successful gene deletion was confirmed by PCR and by Southern blotting (Fig. 2 B and Fig. S2 A). In this mutant strain, the epitope-tagged transgene is the only LytB gene, and its expression can be repressed with anhydrotetracycline (ATc). Western blot analyses show that after 2 d of treatment with ATc, LytB-myc is no longer detectable (Fig. 2 C). We introduced a red fluorescent protein expression cassette into mutant (ΔLytB) and parental strain (iLytB) and measured parasite growth by plaque and fluorescence assay (Gubbels et al., 2003). Mutant parasites show a severe growth defect in the presence of ATc that was not observed in the parental strain. This phenotype could be fully rescued by complementing with a LytB gene under a constitutive α-tubulin promoter, suggesting that loss of growth is specific to loss of LytB. We conclude that IPP and DMAPP production by the last step of the apicoplast DOXP pathway is essential for the T. gondii tachyzoite.
DOXPRI, the target of fosmidomycin, is required for parasite growth
The cyanobacterium Synechocystis can, under certain growth conditions, negate the necessity for early steps of the DOXP pathway through metabolite diversion from other pathways (Ershov et al., 2002). This shunt renders IPP synthesis resistant to fosmidomycin treatment. We therefore considered that the final steps of the pathway are required but the early step mediated by DOXPRI is not. To test this, we turned our attention to T. gondii DOXPRI directly. Once again, the predicted gene model lacked a targeting peptide. We conducted 5′ RACE experiments and, in this case, identified two additional exons 5′ of the available model (Fig. S2 B). These exons appeared to encode a canonical signal peptide followed by a transit peptide typical of apicoplast proteins (see multiple sequence alignment in Fig. S3). The extended coding sequence was engineered into an epitope tagging construct and transformed into parasites. The tagged protein localized to the apicoplast as judged by immunofluorescence staining (Fig. 3 A). Using the strategy outlined in the previous section for the LytB gene, we engineered a conditional mutant of the DOXPRI gene (Fig. 3, note that we constructed the mutant using an untagged regulated copy). Successful gene targeting was confirmed by Southern blot analysis (Fig. 3 B and Fig. S2 B). We demonstrated tight regulation of the transgene using an antibody raised against recombinant protein expressed in E. coli. Next, we studied the impact of this mutation on parasite infection. We found a pronounced growth defect indistinguishable from the phenotype observed for the LytB mutant. Collectively, these observations strongly suggest that the entire apicoplast DOXP pathway is required for growth and that fosmidomycin resistance in T. gondii is not the result of a metabolic shunt that sidesteps the target DOXPRI.
Dependence on a target enzyme with known fosmidomycin sensitivity does not confer sensitivity to the parasite
We next considered that the T. gondii DOXPRI enzyme itself may be inherently resistant to fosmidomycin. We expressed various portions of the T. gondii DOXPRI gene in E. coli. This resulted in robust production of recombinant protein; however, the proteins were largely insoluble and we did not detect significant enzymatic activity. Our inability to directly measure T. gondii DOXPRI led us to design an indirect experiment. We wondered if dependence on an enzyme known to be sensitive would render the parasite susceptible. We chose the well characterized DOXPRI from E. coli. The IC50 value of fosmidomycin for this enzyme is 8.2 nM, which is slightly below that of the P. falciparum homologue (Kuzuyama et al., 1998). We introduced the coding sequence of DOXPRI amplified from E. coli into a parasite expression construct that fused it with an apicoplast leader sequence and a Ty-1 epitope tag. As a control, we also engineered the T. gondii DOXPRI gene with a Ty-1 tag. These plasmids were introduced into the ΔDOXPRI mutant. As shown in Fig. 4 (A and B), the bacterial protein localizes to the apicoplast and the protein is proteolytically processed as expected. We established by Western blot that under ATc the transgenic E. coli protein is the only detectable DOXPRI enzyme in the ΔDOXPRI+EcDOXPRI parasite strain (Fig. 4 B). Next, we scored the impact of ATc and/or fosmidomycin on the growth of this strain in comparison with the mutant and the homologously complemented line. Plaque assays under ATc revealed that the E. coli enzyme fully rescues the mutant, as does the parasite enzyme (Fig. 4 D). This strongly supports our initial assumption that gene TGGT1_125270 encodes a DOXPRI. Importantly, however, both strains remain resistant to fosmidomycin. This suggests that fosmidomycin resistance in T. gondii does not depend on inherent resistance of the target enzyme. We acknowledge that we have not formally established that T. gondii DOXPRI is drug sensitive, but we note that even when the parasite depends on a sensitive enzyme it is still drug resistant.
Overall, these experiments implicate drug accessibility as the most likely mechanism of resistance. Fosmidomycin is a phosphonic acid (Fig. 1 A), a charged compound which does not readily cross membranes by diffusion but requires transport. Cellular membranes therefore represent a barrier to the drug, and numerous membranes separate the target enzyme in the lumen of the apicoplast from the drug in the medium. These include four apicoplast membranes, the parasite plasma membrane, the parasitophorous vacuole (note that this membrane is thought to contain pores permeable to small molecules), and the plasma membrane of the host cell. We performed a series of experiments to establish the relative importance of each of these potential parasite and host barriers.
The host cell is not the critical determinator of parasite fosmidomycin sensitivity
Fosmidomycin-sensitive apicomplexans parasitize erythrocytes, and the permeability of the host cell membrane may govern fosmidomycin sensitivity (Seeber and Soldati-Favre, 2010). Plasmodium and Babesia massively reorganize the erythrocyte, a process which includes the installation of new permeability pathways in the host cell membrane (Desai et al., 1993; Alkhalil et al., 2007). These pathways dramatically change the rate of metabolite uptake and may be required for fosmidomycin transport. This hypothesis makes testable predictions: first, that sensitivity depends on the erythrocyte and its remodeling in sensitive species; and second, that breaching the host cell permeability barrier will produce sensitivity in resistant species.
To explore the first prediction, we conducted experiments with the rodent malaria model Plasmodium berghei during infection of liver cells. Treating parasites at liver stage with 10 µM fosmidomycin produced a distinct cellular phenotype in which overall cellular development appears normal but the development of the apicoplast is blocked (Fig. 5 B). This mirrors the response P. falciparum parasites show to fosmidomycin treatment in the blood stage (please note that we use P. falciparum for comparison in this study because the P. berghei erythrocytic cycle cannot be propagated in culture). Again cellular development appears normal except for a loss of apicoplast elongation and division (Fig. 5 D). To quantify the effect of fosmidomycin on P. berghei parasites in the liver stage, we cultured drug treated and control parasites for 65 h, which normally results in the production of merosomes—groups of merozoites which are packaged in liver cell membrane and released. Merosomes represent successful completion of the liver stage of the P. berghei life cycle. Fosmidomycin treatment significantly and reproducibly reduced the number of merosomes (Fig. 5 E), presumably because of the retarded growth of the apicoplast. Plasmodium parasites are thus also sensitive to fosmidomycin when developing in nucleated liver cells just as they are in RBCs.
Compound penetration into mammalian cells can be enhanced by masking polar groups with a hydrophobic ester (Li et al., 1997). After crossing the membrane, the ester is cleaved by cellular esterases, thus releasing the original compound in the cytoplasm. We have synthesized several such ester derivatives for fosmidomycin (see Materials and methods for detail). We tested the effects of varied concentrations of diphenyl-, dimethoxyphenyl-, and dipyvaloxymethyl-fosmidomycin on the growth of T. gondii and note that as fosmidomycin these derivatives are poor parasite inhibitors, showing essentially no activity at the concentrations used (Table S1). Fosmidomycin esterification does not provide enhanced efficacy, and this is consistent with the host cell membrane not acting as the main barrier to drug uptake. We note that we do not directly demonstrate enhanced host cell uptake for these compounds.
Expression of a bacterial transporter confers drug sensitivity to T. gondii
We next hypothesized that T. gondii may be unable to take up fosmidomycin, or alternatively that the T. gondii apicoplast lacks an import mechanism for the drug from the parasite cytoplasm. As the lack of import is difficult to demonstrate in absence of a positive control, we thought to artificially engineer transport and sensitivity. The sensitivity of a variety of bacterial pathogens to fosmidomycin, and the structurally related antibiotic fosfomycin, depends on the glycerol-3-phosphate (G3P) transporter (GlpT; Sakamoto et al., 2003; Takahata et al., 2010). This transporter facilitates the uptake of sn-G3P in exchange for inorganic phosphate (Law et al., 2009). We amplified the coding sequence for GlpT from E. coli and engineered three parasite expression vectors: the first construct added the full leader of the apicoplast protein FNR at the N terminus of GlpT (L-GlpT), the second used only the N-terminal signal peptide portion (SP-GlpT), and the third did not add any sequences at the N terminus. All these versions carried a Ty-1 epitope. We were able to establish parasite lines expressing the first two transporter versions but did not detect GlpT in the absence of an N-terminal fusion (fusion is known to enhance the expression of heterologous transgenes in T. gondii; Striepen and Soldati, 2007). L-GlpT and the SP-GlpT show a similar immunofluorescence pattern: the protein is present in various parasite membranes including the plasma membrane (Fig. 6, A and B). We also detect more intense internal staining close to the nucleus. Colabeling with an anti-Cpn60 antibody shows that this staining does not coincide with the apicoplast (Fig. 6 C).
We tested the growth of GlpT-expressing parasites in the presence of varied concentrations of fosmidomycin (0.375–100 µM). To facilitate such measurements, we had constructed the GlpT-expressing strains in a fluorescent parasite line. Parasites stably expressing L-GlpT or SP-GlpT were sensitive to fosmidomycin with IC50 values of 1.3 µM (L-GlpT) and 2.6 µM (Sp-GlpT), respectively (Fig. 7, B and C; and see the plaque assay in Fig. S4). These values are similar to those previously reported for different Plasmodium and Babesia species and at least 100-fold lower than those observed with the RH-YFP-YFP parental strain. Note that because of the strong drug resistance we were unable to establish a precise IC50 for wild-type cells. To establish whether fosmidomycin sensitivity in GlpT transgenic parasites is directly dependent on the transport activity of GlpT, we constructed two GlpT mutants. G3P is thought to bind to two critical arginine residues at positions 45 and 269 that are exposed during substrate loading (Huang et al., 2003). Upon G3P binding, the protein changes conformation in a rocker switch–type movement that results in translocation of the substrate. Mutations of these residues affect binding and transport of G3P (Law et al., 2008). We engineered an R45K and an R45K-R269K double replacement into L-GlpT by site-directed mutagenesis that were introduced into YFP-expressing parasites. Mutant proteins were expressed with localization and expression level equivalent to the L-GlpT strain as judged by immunofluorescence and Western blot (Fig. 7 F and Fig. S5). Parasites expressing the single mutant showed a fourfold drop in fosmidomycin sensitivity when compared with L-GlpT parasites (IC50 = 5.7 µM), whereas those carrying the double mutant were fully resistant to fosmidomycin (Fig. 7, D and E). We conclude that expression of the bacterial GlpT confers a dramatic increase in fosmidomycin sensitivity. Sensitivity depends on transporter activity but appears not to require apicoplast localization of the protein.
We next tested esterified fosmidomycin analogues against the L-GlpT line and again established IC50 values (Table S1). The IC50 values for diphenyl- and dimethoxyphenyl-fosmidomycin were indinstinguishable from those for underivatized fosmidomycin (1 and 2 µM, respectively). Dipyvaloxymethyl-fosmidomycin shows poor efficacy in wild type and transgenics. Esterification thus did not produce enhancement beyond the dramatic effect of GlpT expression. Collectively, our results indicate that the parasite, and not the host, represents the main barrier to fosmidomycin. To ensure that our conclusion is not limited to our tissue-cultured human fibroblasts, we conducted in vivo experiments (Fig. 7 G). Webster mice were infected with 20 L-GlpT expressing T. gondii by intraperitoneal injection in two groups of five. One group of mice was treated with a daily injection of 100 mg/kg fosmidomycin in PBS for 10 consecutive days, and a second group was mock treated with PBS alone. The GlpT transgenic parasite line is derived from the highly virulent type I strain RH, and untreated mice died after 10 d. Treated mice did not show any signs of disease for the observation period of 30 d. Western blot analysis of sera drawn from treated mice indicated that mice were successfully infected. The trial was repeated with three mice in each group with similar outcome (note that the amount of available drug limited the group size). We conclude that fosmidomycin treatment for 10 d cures mice from a lethal challenge infection of GlpT-expressing RH strain parasites.
GlpT expression enables uptake of fosmidomycin in transgenic parasites
We next asked whether fosmidomycin sensitivity in GlpT-expressing parasites is a result of increased drug uptake. To test this, we used growth inhibition of E. coli as a simple but sensitive bioassay for fosmidomycin. By exposing the bacteria to parasite lysate in a classical agar plate diffusion assay, we would determine if parasites had taken up fosmidomycin. Wild-type parasites and our transgenic lines expressing GlpT were exposed to fosmidomycin, and parasites were harvested by centrifugation, washed, and disrupted by sonication. The parasite lysate was loaded onto paper discs and these were layered on agar plates inoculated with E. coli. Bacteria were then allowed to grow for 24 h. Fig. 8 A shows discs impregnated with known amounts of fosmidomycin. The bacteriocidal activity of the drug is visible as clear zones of inhibition against an opaque bacterial lawn. The diameter of these zones is proportional to the amount of drug, and we established a standard curve from 1 to 200 ng. We next compared wild-type parasites (RH) with the GlpT transgenic lines (Fig. 8 B). Although we detect no fosmidomycin in RH wild type (<1 ng/107 cells), we note robust inhibition zones in the GlpT-expressing parasites equivalent to 28 and 23.4 ng for L-GlpT and Sp-GlpT, respectively. Intracellular fosmidomycin concentrations were reduced in parasites expressing the transporter with the single R45K mutation (10.4 ng) and were equivalent to untransfected parasites in those expressing the R45K-R269K double-mutant transporters (Fig. 8 D). We conclude that wild-type T. gondii are incapable of accumulating fosmidomycin and that expression of GlpT enables robust drug uptake.
Permeabilizing the parasite plasma membrane removes a significant barrier for fosmidomycin
We conducted additional experiments to biochemically define the parasite barrier to fosmidomycin flux and its breach by GlpT. Work on organellar tRNAs of T. gondii has demonstrated dramatic differences in the detergent sensitivity of the plasma membrane and the membranes of the apicoplast (Esseiva et al., 2004). Cytoplasmic tRNAs were susceptible to RNase digestion after treatment with 0.1% digitonin, whereas apicoplast tRNAs remained protected. Although it is technically challenging to measure uptake in the presence of detergent, measuring release from parasites is feasible using the assay we developed. We incubated wild type and L-GlpT–expressing parasites with fosmidomycin. Next, we exposed parasites to 0.1% digitonin for 5 min on ice followed by centrifugation to separate the detergent extract from the cell pellet, which includes the apicoplast. Residual cells in the pellet were then broken as described in the previous section, and we measured the fosmidomycin concentration in both fractions using the bioassay. As shown in Fig. 8 (E and F), digitonin treatment released 17.6 ng, or ∼86% of the total parasite-associated fosmidomycin from the L-GlpT parasites. Note that digitonin treatment in the absence of fosmidomycin does not produce an inhibition zone. To control for the membrane specificity of digitonin, we evaluated a parasite line that expresses YFP in the cytoplasm and RFP in the apicoplast by fluorescence microscopy and flow cytometry. Fig. 8 (G and H) shows that digitonin-treated parasites loose cyptoplasmic YFP while maintaining red fluorescence in the plastid. We note that the majority of fosmidomycin can be released by specific permeabilization of the parasite plasma membrane.
DISCUSSION
The apicoplast has several attractive attributes for drug development. It is home to literally hundreds of proteins, many of which are enzymes, and many of these enzymes can be inhibited using drug-like small molecules (Wiesner et al., 2008). There are established targets among the enzymes that replicate, transcribe, and translate the apicoplast genome (Dahl and Rosenthal, 2008), and some of these (azithromycin or tetracycline) are already in clinical use for toxoplasmosis or malaria.
The DOXP pathway is a good target for the development of antiparasitic drugs
A second important group of potential targets is enzymes central to apicoplast anabolism, in particular the FASII and DOXP pathways for the synthesis of fatty acids and isoprenoid precursors, respectively. These enzymes are of cyanobacterial origin, and their pronounced evolutionary and mechansistic divergence from those used by the human host offers the potential of specificity. Significant efforts have been made to characterize the enzymology of both pathways and to discover, and iteratively optimize, inhibitors. As discussed in more detail in the introduction, the example of the FASII pathway argues for the rigorous analysis not only of the diversity and drugability of the chosen target but also of its essentiality. Essentiality is a complex phenomenon, and, surprisingly, pronounced differences are found among Apicomplexa depending on the parasite species, the life cycle stage, and the host cell niche occupied by that stage. There is pharmacological support for a critical role of the DOXP pathway for Plasmodium and Babesia, yet many other Apicomplexa are resistant to fosmidomycin. In this study, we provide evidence that a functional DOXP pathway is an absolute requirement for the growth and survival of T. gondii despite the parasite’s resistance to fosmidomycin. We engineered conditional null mutants for an early and a late enzymatic step in the pathway, and both mutants are lethal. We note in this paper that growth ceases very rapidly upon down-regulation of these conditional alleles. As shown in Fig. S6, the kinetics of inhibition are faster than those of loss of FASII and similar to those obtained by ablation of the APT (Brooks et al., 2010). Our experiments argue that the DOXP pathway represents a valid target across the phylum. They also support the notion of isoprenoid precursor synthesis as a key function of the apicoplast. Although it is now clear that IPP production in the apicoplast is essential, it is less clear why. Numerous potential functions of IPP-derived molecules have been discussed. They may be apicoplast specific (ispoprenylation of tRNAs), act in other organelles (providing dolichol or ubiquinone to the parasite ER or the mitochondrion, respectively), or more broadly control parasite behavior and development (abscisic acid and other isoprenoid plant hormones; Moreno and Li, 2008). The mutants established in this study provide an excellent starting point to uncover the most critical metabolite and its function for the parasite. Uncovering this function may lead to additional targets.
Fosmidomycin uptake governs parasite sensitivity
In the current study, we have tested a series of mechanisms potentially underlying fosmidomycin resistance in T. gondii. We did not find direct evidence for redundancy as a result of product salvage, metabolic shunting of the target, or inherent drug resistance of the target enzyme. A recent study in P. falciparum has shown that fosmidomycin resistance induced by in vitro selection was associated with copy number variation of the gene encoding the target enzyme (Dharia et al., 2009). It is conceivable that T. gondii also overexpresses DOXPRI and that this confers resistance, but we deem this unlikely. Overexpression in Plasmodium conferred a relatively modest eightfold increase in the IC50, whereas the difference in sensitivity between Plasmodium and T. gondii is several 100-fold. Overall, our data are most consistent with a lack of drug access as the primary mechanism of insensitivity. The key observations supporting this hypothesis are: (1) that we fail to detect drug uptake in wild-type tachyzoites (Fig. 8), and (2) that we can render parasites drug sensitive by engineering uptake using a fosmidomycin transporter. Expression of this transporter reduces the IC50 >100-fold to 1.5 µM, a value comparable to sensitive species. Furthermore, we demonstrate that these transgenic parasites now accumulate fosmidomycin and that point mutations that attenuate transport also attenuate drug efficacy. Lack of uptake has also been described as a major mechanism for fosmidomycin resistance in bacteria. This includes natural resistance as documented for Mycobacterium (Dhiman et al., 2005; Brown and Parish, 2008) as well as acquired resistance in response to drug pressure (Sakamoto et al., 2003; Takahata et al., 2010). Loss of drug import is therefore a potential threat to the clinical use of fosmidomycin as an antimalarial. That loss of the transporter was not readily observed in resistant malaria parasite (Dharia et al., 2009) may indicate that the transporter is essential and therefore not as easily lost as it is in bacteria. Understanding the true metabolic function of the transporter will help to gauge the probability of its loss and the development of resistance. Alternatively, identifying DOXP pathway inhibitors that do not require a specific transporter to reach the target could circumvent this issue. Such inhibitors should also show broader efficacy against other apicomplexans. Most of the DOXP pathway intermediates are highly charged compounds, and thus many of the inhibitors identified so far are charged as well. However, there are exceptions, like the herbicide ketoclomazone, an inhibitor of DOXP synthase which has recently been found to have antibacterial activity (Matsue et al., 2010).
What governs fosmidomycin uptake?
Why do only some apicomplexan parasites take up fosmidomycin? Our results support a model in which the parasite plasma membrane of Plasmodium has fosmidomycin transport activity that appears to be absent or diminished in T. gondii. This hypothetical transporter likely imports metabolites from the host cell, and fosmidomycin hitches a ride as an uninvited and deadly passenger. As demonstrated by GlpT, G3P is a strong (but likely not the only) potential candidate for such a metabolite. In E. coli, imported G3P serves as a major source of carbon and energy but also supplies glycerophospholipid synthesis (Huang et al., 2003). The demand for glycerophospholipids of Plasmodium in the RBC is very heavy and met by a complex web of pathways using elements of salvage and de novo synthesis (Déchamps et al., 2010). Plasmodium can synthesize G3P through a glycerol kinase, for example; however this enzyme is poorly expressed and not essential during RBC development, arguing for additional sources (Schnick et al., 2009). The next downstream step is the acylation of G3P. Interestingly, both Plasmodium and T. gondii encode two enzymes for the initial sn-1 reaction, one localized to the ER and one to the apicoplast (Déchamps et al., 2010). Consumption of G3P in the apicoplast could require G3P import, and the yet-to-be-identified plastid GlpT may be the route that fosmidomycin takes to its target in the apicoplast lumen. Our uptake studies (Fig. 8) argue that in T. gondii the plasma membrane, and most likely not the apicoplast membrane, is the impediment for fosmidomycin. This would fit the shared distribution of G3P acyl transferases. The activity of G3P dehydrogenase provides an alternative route to G3P from dihydroxyacetone-phosphate. Both Plasmodium and T. gondii encode two genes and, at least in the case of Plasmodium, one of the proteins carries a signal peptide that could hint apicoplast localization (Ralph et al., 2004). In that case, there may not be need for G3P import into the apicoplast, as triose phosphates are plentiful as a result of the activity of the APT. Detailed biochemical experiments are needed to penetrate the complexity of these metabolic pathways. Metabolomic studies tracing stable isotope labeled G3P in different Apicomplexa could offer a way to further evaluate the model. In summary, our analysis of fosmidomycin sensitivity in T. gondii and Plasmodium has validated the target DOXPRI, has pointed out potential mechanisms of resistance, and has generated testable hypotheses and reagents to further dissect the metabolic basis of apicoplast function and drug sensitivity.
MATERIALS AND METHODS
Parasite culture and growth assays.
RH strain T. gondii tachyzoites were maintained in human fibroblasts and genetically manipulated as detailed previously (Striepen and Soldati, 2007). Parasite growth was measured by fluorescence assay (Gubbels et al., 2003). This assay quantifies parasite fluoresecence daily for a week in a 96-well format. Parasites are fluorescent because of expression of either a tandem YFP (Fig. 1 and 7) or a tandem tomato RFP (Fig. 2 and 3) transgene. Drug assays were performed by twofold serial dilutions of drug using concentrations ranging from 100 to 0.375 µM. IC50 values were calculated with Prism software (GraphPad Software) using a nonlinear dose-response curve to fit normalized fluorescence values from day 4 (the phase of exponential growth). Fosmidomycin was provided by H. Jomaa (Institut für Klinische Chemie und Pathobiochemie, Justus-Liebig-Universität Giessen, Giessen, Germany and Y. Song). All experiments were conducted at least in duplicate.
Coverslip cultures were seeded with HepG2 cells and infected with P. berghei ANKA sporozoites dissected from the salivary glands of infected Anopheles stephensi (Schmidt-Christensen et al., 2008). 10 µM fosmidomycin was added to the media 12 h after infection and medium was changed every 24 h. Infected cells were incubated at 37°C and 8% CO2 until fixation for IFA (50 h after infection) or until infected cells detached and formed merosomes (65 h).
Genetic manipulations.
5′ RACE PCR experiments were performed using the RACE kit (BD). Fig. S1 shows a detailed schematic overview of the genetic manipulations used and Tables S2, S3, and S4 provide all primers used. The validated or corrected coding sequences were amplified and introduced into plasmid pDT7S4myc3 (see Tables S2 and S3 for specific primers and restriction sites), placing them under the control of a tet-regulated promoter as detailed previously (Brooks et al., 2010). Clonal lines were established in a transactivator strain (Meissner et al., 2002) by transfection and pyrimethamine selection. Gene-targeting constructs were derived from cosmid PSBLA92 (LytB) or TOXP686 (DOXPRI) by recombineering in E. coli EL250 (Brooks et al., 2010). These modified cosmids were then used to disrupt the native loci by double homologous recombination and replacement of the entire coding region with chloramphenicol acetyl transferase, and stable clones were derived by chloramphenicol selection. Deletion was confirmed by PCR and Southern blotting. Genomic parasite DNA was restricted as indicated, separated on 0.7% agarose gels, and transferred to nylon membrane. Probe DNA was prepared by PCR (Fig. S2 provides maps indicating the positions of probes and restriction sites) and 32P labeled by random priming. For complementation analysis, coding sequences were introduced into plasmid pBTTy placing them under control of the constitutive tubulin promoter (Brooks et al., 2010) and stable transformants were established by phleomycin selection (Soldati et al., 1995). To facilitate fluorescence growth assays, parental, mutant, and complemented lines were transfected with plasmid PCTR2T (van Dooren et al., 2008). Red fluorescent parasites expressing tandem tomato RFP were isolated by cell sorting using a MoFlo sorter (Dako).
Expression of T. gondii DOXPRI in E. coli.
The coding sequence for DOXPRI lacking the presumptive leader and transit peptide (aa 187–632) was cloned into expression plasmid pAVA0421, and the construct was introduced into E. coli BL21. Recombinant protein was purified under denaturing conditions and used to immunize rabbits (Cocallico Biologicals). We also expressed T. gondii DOXPRI (either aa 187–632 or aa 20–632) fused to the C terminus of maltose binding protein (New England Biolabs, Inc.). Enzymatic activity of purified MBP-TgDOXPRI was measured after the oxidation of NADPH to NADP+ (Dhiman et al., 2005). We did not detect activity for the T. gondii recombinant enzyme but noted robust activity for the E. coli enzyme expressed in parallel.
Expression of E. coli DOXPRI in T. gondii.
We engineered a plasmid to target heterologous proteins to the apicoplast using the leader sequence of T. gondii ferredoxin NADP reductase (FNR, aa 1–150) and a Ty-1 epitope (pBTTYFNRL). We amplified the coding sequence of E. coli DOXPRI (AP000833) from strain DH5α and introduced it into pBTTYFNRL. ΔDOXPRI parasites were transfected with the resulting plasmid and stable transformants were selected using phleomycin.
Expression of E. coli GlpT in T. gondii.
The coding sequence of the E. coli GlpT (NP416743) was amplified and cloned in frame with the full apicoplast leader sequence of FNR (pBTTYFNRLE.c.GlpT) or the signal sequence portion (pBTTYFNRSPE.c.GlpT). Point mutantions were introduced using QuickChange site-directed mutagenesis (Agilent Technologies). Mutagenesis was performed in plasmid PCR2.1-GlpT. Mutagenic primers were designed to introduce arginine to lysine changes (ACG to AAA) in GlpT at positions 45 and 269. Mutations were confirmed by sequencing and modified coding sequences were introducted into pBTTYFNRL.
Immunofluorescence and Western blotting.
Immunofluorescence and Western assays were performed as described previously (Brooks et al., 2010). Primary antibodies were were used at 1:100 (c-myc; Roche), 1:5 (Ty-1; K. Gull, Oxford University, Oxford, England, UK), and 1:1,000 (anti–T. gondii DOXPRI, ACP [Waller et al., 1998], and Cpn60). Slides were viewed on a DMIRBE (Leica) or a DeltaVision microscope (Applied Precision). Images were captured, deconvolved, and adjusted for contrast using Openlab, Volocity, or Softworx software (PerkinElmer or Applied Precision). For Western blots, primary antibodies were used at 1:100 (c-myc), 1: 2,500 (anti-DOXPRI), or 1:10 (Ty-1).
Parasite fosmidomycin uptake assay.
Samples were spotted onto 7-mm paper discs, and discs were place onto LB plates inoculated with 500 µl of an overnight culture of E. coli DH5α. Plates were incubated for 24 h at 37°C, scanned, and clear zones were measured. A standard curve was derived from a series of known drug amounts using a nonlinear model in Prism software. For uptake assays, parasites were grown in medium without antibiotics and serum to ∼80% lysis. Parasites were released from host cells, filtered, and counted. 108 parasites were incubated for 6 h at 37°C in medium containing 100 µM fosmidomycin. Subsequently parasites were pelleted, washed in PBS, repelleted, and suspended in 100 µl of distilled water before sonication. 20 µl of this lysate was loaded onto paper discs. All experiments were conducted at least in duplicate.
Digitonin permeabilization.
108 fosmidomycin-loaded parasites were resuspended in 50 µl 0.6 M sorbitol, 20 mM Tris-HCl, pH 7.5, and 2 mM EDTA and mixed with the same buffer containing 0.2% digitonin (Esseiva et al., 2004). Cells were incubated on ice for 5 min before centrifugation. The pellet was disrupted by sonication. Specificity was tested using the FNR-RFP/YFP-YFP parasite strain (L. Sheiner, University of Georgia, Athens, Georgia). Parasites were incubated as described in the previous section before additon of excess medium followed by fluorescence microscopy or flow cytometry (Striepen and Soldati, 2007).
Synthesis of fosmidomycin derivatives.
Three esters of fosmidomycin were synthesized largely according to published methods (Reichenberg et al., 2001; Ortmann et al., 2003). The identities of these compounds were confirmed with 1H and 31P NMR using a 400-MR (Varian), and the respective purities were determined to be >95% by HPLC using a Prominence system (Shimadzu) fitted with a 4.6 × 250–mm Zorbax C18 column (Agilent Technologies). The following is a list of nuclear magnetic resonance (NMR) chemical shift coordinates: diphenyl-fosmidomycin, NMR shows the product exists as two rotamers with a ratio of ∼7:3; 1H NMR (400 MHz, CDCl3), δ 8.32 and 7.92 (s, 1H), 7.36–7.30 (m, 4H), 7.22–7.12 (m, 6H), 3.74–3.69 (m, 2H), and 2.21–2.08 (m, 4H); 31P NMR (162 MHz, CDCl3), δ 28.8; di-4methoxyphenyl-fosmidomycin, two rotamers with a ratio of ∼6:4; 1H NMR (400 MHz, CDCl3), δ 8.32 and 7.88 (s, 1H), 7.08–7.01 (m, 4H), 6.85–6.80 (m, 4H), 3.76 (s, 6H), 3.74–3.64 (m, 2H), and 2.18–2.02 (m, 4H); 31P NMR (162 MHz, CDCl3), δ 28.8; dipivaloxymethyl-fosmidomycin, two rotamers with a ratio of ∼6:4; 1H NMR (400 MHz, CDCl3), δ 7.90 and 7.51 (s, 1H), 5.25–5.22 (m, 4H), 3.20–3.11 (m, 2H), 1.61–1.42 (m, 4H), and 0.82–0.84 (m, 18H); and 31P NMR (162 MHz, CDCl3), δ 36.6 and 37.1.
Online supplemental material.
Fig. S1 shows a schematic outline of genetic manipulations. Fig. S2 displays the gene locus maps for T. gondii LytB and DOXPRI. Fig. S3 shows a multiple protein sequence alignment for DOXPRI. Fig. S4 shows plaque assay for GlpT parasites in the presence of fosmidomycin. Fig. S5 shows the localization of mutagenized GlpT. Fig. S6 shows a plaque assay comparison of mutants in FASII, DOXP, and apicoplast carbon import. Table S1 details IC50 values of fosmidomycin and its derivatives. Table S2 shows primers used for construction of tagged genes for subsequent localization of their protein products. Table S3 shows primers used to construct targeting cosmids and Southern probes. Table S4 lists primers used to engineer bacterial expression vectors.
Acknowledgments
We thank Hassan Jomaa for an initial gift of fosmidomycin, Julie Nelson for flow cytometry, and Zhu-hong Li and Angel Padilla and Vanessa Mollard for help with animal experiments.
This work was funded in part by grants from the National Institutes of Health to B. Striepen (AI084415 and AI64671), S.N.J. Moreno (AI068467), and Y. Song (AI088123). B. Striepen is a Georgia Research Alliance Distinguished Investigator and G.I. McFadden is an Australian Research Council Federation Fellow and a Howard Hughes Medical Institute International Research Scholar with support from the National Health and Medical Research Council of Australia.
The authors have no conflicting financial interests

