Prnp−/− mice lack the prion protein PrPC and are resistant to prion infections, but variable phenotypes have been reported in Prnp−/− mice and the physiological function of PrPC remains poorly understood. Here we examined a cell-autonomous phenotype, inhibition of macrophage phagocytosis of apoptotic cells, previously reported in Prnp−/− mice. Using formal genetic, genomic, and immunological analyses, we found that the regulation of phagocytosis previously ascribed to PrPC is instead controlled by a linked locus encoding the signal regulatory protein α (Sirpa). These findings indicate that control of phagocytosis was previously misattributed to the prion protein and illustrate the requirement for stringent approaches to eliminate confounding effects of flanking genes in studies modeling human disease in gene-targeted mice. The plethora of seemingly unrelated functions attributed to PrPC suggests that additional phenotypes reported in Prnp−/− mice may actually relate to Sirpa or other genetic confounders.
The cellular prion protein PrPC, encoded by the Prnp gene, is tethered to the membrane of most mammalian cells by a glycosylphosphatidylinositol anchor. Conversion and aggregation of PrPC into a misfolded conformer (termed PrPSc) triggers transmissible spongiform encephalopathies, also termed prion diseases (Aguzzi and Calella, 2009). Disparate functions have been ascribed to PrPC on the basis of phenotypes described in Prnp−/− mice (Steele et al., 2007; Linden et al., 2008), yet none of these functions has been clarified mechanistically, and their validity was frequently challenged.
All currently available Prnp−/− lines were generated using embryonic stem (ES) cells derived from the 129 strain of Mus musculus. Typically, chimeric founder mice were crossed with WT (Prnpwt/wt) mice of the C57BL/6 strain (B6; Table 1). The resulting mice carrying the targeted allele were maintained as a mixed B6/129 background (B6129) or backcrossed to inbred strains (mainly B6), often for >10 generations, to generate congenic B6.129 mice (the period in B6.129 denotes congenesis, as opposed to mixed B6129 mice). Although the latter approach progressively reduces the contribution of the 129-derived genome, Prnp-linked genomic intervals may co-segregate with Prnp (Sparkes et al., 1986). Consequently, congenic Prnpwt/wt and Prnp−/− mice may differ at additional polymorphic loci (Smithies and Maeda, 1995; Gerlai, 1996). We hypothesized that co-segregation of linked genes may have confounded the attribution of functions to PrPC based on phenotypes observed in Prnp−/− mice (Collinge et al., 1994; Lledo et al., 1996; Walz et al., 1999; Rangel et al., 2007; Laurén et al., 2009; Calella et al., 2010; Gimbel et al., 2010; Ratté et al., 2011; Striebel et al., 2013).
Prnp KO mouse lines analyzed in this study
| Prnp KO mouse line | ES cells | Origin of ES cells | Strain of partner of chimeric mouse | Location of colony | Reference |
| PrnpZrchI/ZrchI | AB1 | 129S7/SvEvBrd | B6 | Zurich, Switzerland | Büeler et al. (1992) |
| PrnpNgsk/Ngsk | J1 | 129S4/SvJae | B6 | Nagasaki, Japan | Sakaguchi et al. (1995) |
| PrnpEdbg/Edbg | E14 | 129/Ola | 129/Ola | Edinburgh, Scotland, UK | Manson et al. (1994) |
| PrnpGFP/GFP | HM-1 | 129/Ola | B6 | Cambridge, MA | Heikenwalder et al. (2008) |
| PrnpRkn/Rkn | E14 | 129P2/OlaHsd | B6 | Wako-shi, Japan | Yokoyama et al. (2001) |
| PrnpZrchII/ZrchII | E14.1 | 129/OlaHsd | B6 | Zurich, Switzerland | Rossi et al. (2001) |
| PrnpRcm0/Rcm0 | HM-1 | 129/Ola | 129/Ola | Edinburgh, Scotland, UK | Moore et al. (1995) |
| Prnp KO mouse line | ES cells | Origin of ES cells | Strain of partner of chimeric mouse | Location of colony | Reference |
| PrnpZrchI/ZrchI | AB1 | 129S7/SvEvBrd | B6 | Zurich, Switzerland | Büeler et al. (1992) |
| PrnpNgsk/Ngsk | J1 | 129S4/SvJae | B6 | Nagasaki, Japan | Sakaguchi et al. (1995) |
| PrnpEdbg/Edbg | E14 | 129/Ola | 129/Ola | Edinburgh, Scotland, UK | Manson et al. (1994) |
| PrnpGFP/GFP | HM-1 | 129/Ola | B6 | Cambridge, MA | Heikenwalder et al. (2008) |
| PrnpRkn/Rkn | E14 | 129P2/OlaHsd | B6 | Wako-shi, Japan | Yokoyama et al. (2001) |
| PrnpZrchII/ZrchII | E14.1 | 129/OlaHsd | B6 | Zurich, Switzerland | Rossi et al. (2001) |
| PrnpRcm0/Rcm0 | HM-1 | 129/Ola | 129/Ola | Edinburgh, Scotland, UK | Moore et al. (1995) |
The present study is based on the analysis of mice carrying seven independently generated Prnp-null alleles. PrnpEdbg/Edbg and PrnpRcm0/Rcm0 were always crossed to isogenic 129/Ola mice, whereas all other Prnp−/− mice were crossed to B6 mice and then kept on a mixed B6 and 129 background or further backcrossed to B6 or other strains.
Here we selected a cell-autonomous phenotype previously reported in congenic B6.129-PrnpZrchI/ZrchI mice (Büeler et al., 1992): inhibition of phagocytosis of apoptotic cells (de Almeida et al., 2005). We used RNA sequencing to identify genes linked to Prnp and expressed in macrophages that may influence this phenotype. We report genetic and functional evidence that the regulation of phagocytosis previously ascribed to Prnp−/− is instead controlled by the closely linked gene signal regulatory protein α (Sirpa; Matozaki et al., 2009).
RESULTS
RNA sequencing indicates Sirpa as a candidate modulator of phagocytosis
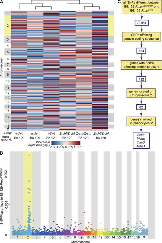
Because hyperphagocytosis was reported in PrnpZrchI/ZrchI mice after extensive backcrossing to B6, we reasoned that any genetic confounders leading to this phenotype in B6.129-PrnpZrchI/ZrchI mice would need to be physically linked to Prnp, polymorphic between 129 and B6 strains, and expressed in macrophages. To identify such genes, we performed RNA sequencing on B6.129-PrnpZrchI/ZrchI and B6.129-Prnpwt/wt peritoneal macrophages (pMΦs). Of 11,586 genes, 305 were differentially expressed between the two groups (Fig. 1 A and Table S1). We then analyzed the reads for the presence of deviations from the B6 reference transcriptome (Fig. 1 B and Table 2) and applied a step-wise filtering strategy to narrow down potential confounding candidate genes (Fig. 1 C). B6.129-PrnpZrchI/ZrchI pMΦs showed significantly more deviations from the B6 reference than did B6.129-Prnpwt/wt (Fig. 1 B and Table 2). By plotting the density of sequence variations in B6.129-PrnpZrchI/ZrchI pMΦ mRNA against their physical location, we observed clustering of variants on chromosome 2 (Chr 2) around Prnp at 128–156 Mbp (Fig. 1 B).
RNA sequencing identifies macrophage-expressed genes potentially controlling phagocytosis in PrnpZrchI/ZrchI versus Prnpwt/wt mice. (A) mRNA heat map highlighting 305 differentially expressed genes between B6.129-PrnpZrchI/ZrchI and B6.129-Prnpwt/wt (pMΦs, three mice per group), ordered by chromosomal location (vertical) and unsupervised hierarchical clustering (horizontal). Chr 2 (in yellow) contains significantly more differentially expressed genes (P = 0.0011, based on Z score > 44 and corrected for chromosome size). Individual genes are listed in Table S1. (B) Physical distribution of SNPs unique to the B6.129-PrnpZrchI/ZrchI pMΦ transcriptome clustered on Chr 2 (in yellow; two-tailed Student’s t test, P = 0.019) at 128–156 Mbp. (C) Filtering strategy to prioritize genes controlling phagocytosis in PrnpZrchI/ZrchI versus Prnpwt/wt mice. Sequential filters were applied to a total of 22,981 SNPs differing between the B6.129-PrnpZrchI/ZrchI and B6.129-Prnpwt/wt pMΦ transcriptomes. SNPs affecting protein coding sequence included nonsynonymous SNPs and insertions/deletions. The asterisk indicates phenotypic definition based on gene ontology annotations and PubMed searches. Sirpa, Mertk, Thbs1, and Tyro3 display nonsynonymous SNPs between B6.129-PrnpZrchI/ZrchI and B6.129-Prnpwt/wt mice, reside on Chr 2, and are involved in phagocytosis. However, only Sirpa (purple) is known to display polymorphisms that modulate phagocytosis.
RNA sequencing identifies macrophage-expressed genes potentially controlling phagocytosis in PrnpZrchI/ZrchI versus Prnpwt/wt mice. (A) mRNA heat map highlighting 305 differentially expressed genes between B6.129-PrnpZrchI/ZrchI and B6.129-Prnpwt/wt (pMΦs, three mice per group), ordered by chromosomal location (vertical) and unsupervised hierarchical clustering (horizontal). Chr 2 (in yellow) contains significantly more differentially expressed genes (P = 0.0011, based on Z score > 44 and corrected for chromosome size). Individual genes are listed in Table S1. (B) Physical distribution of SNPs unique to the B6.129-PrnpZrchI/ZrchI pMΦ transcriptome clustered on Chr 2 (in yellow; two-tailed Student’s t test, P = 0.019) at 128–156 Mbp. (C) Filtering strategy to prioritize genes controlling phagocytosis in PrnpZrchI/ZrchI versus Prnpwt/wt mice. Sequential filters were applied to a total of 22,981 SNPs differing between the B6.129-PrnpZrchI/ZrchI and B6.129-Prnpwt/wt pMΦ transcriptomes. SNPs affecting protein coding sequence included nonsynonymous SNPs and insertions/deletions. The asterisk indicates phenotypic definition based on gene ontology annotations and PubMed searches. Sirpa, Mertk, Thbs1, and Tyro3 display nonsynonymous SNPs between B6.129-PrnpZrchI/ZrchI and B6.129-Prnpwt/wt mice, reside on Chr 2, and are involved in phagocytosis. However, only Sirpa (purple) is known to display polymorphisms that modulate phagocytosis.
Summary statistics of RNA sequencing
| Mouse | Total reads | Mapped reads | Mean coverage | # SNPs | # Het. SNPs | # Hom. SNPs | # Indels | # Nonsyn. variants | # Nonsyn. variant genes |
| WT 1 | 58,838,924 | 56,801,099 (96.5%) | 58.6x | 102,465 | 14,249 | 88,216 | 6,860 | 2,902 | 362 |
| WT 2 | 56,971,575 | 55,447,441 (97.3%) | 60.1x | 102,756 | 12,591 | 90,165 | 7,451 | 2,874 | 361 |
| WT 3 | 77,632,102 | 75,325,378 (97.0%) | 67.4x | 117,354 | 15,501 | 101,853 | 8,356 | 3,360 | 415 |
| All WT | 84,205 | 9,535 | 74,670 | 5,644 | 2,277 | 197 | |||
| KO 1 | 71,507,393 | 69,906,771 (97.8%) | 64.6x | 117,979 | 15,146 | 102,833 | 8,164 | 3,517 | 466 |
| KO 2 | 70,456,814 | 68,728,168 (97.5%) | 62.7x | 114,906 | 14,943 | 99,963 | 8,185 | 3,391 | 466 |
| KO 3 | 75,295,650 | 73,039,778 (97.0%) | 65.4x | 117,592 | 15,539 | 102,053 | 8,405 | 3,515 | 488 |
| All KO | 92,176 | 9,569 | 82,607 | 6,397 | 2,682 | 264 |
| Mouse | Total reads | Mapped reads | Mean coverage | # SNPs | # Het. SNPs | # Hom. SNPs | # Indels | # Nonsyn. variants | # Nonsyn. variant genes |
| WT 1 | 58,838,924 | 56,801,099 (96.5%) | 58.6x | 102,465 | 14,249 | 88,216 | 6,860 | 2,902 | 362 |
| WT 2 | 56,971,575 | 55,447,441 (97.3%) | 60.1x | 102,756 | 12,591 | 90,165 | 7,451 | 2,874 | 361 |
| WT 3 | 77,632,102 | 75,325,378 (97.0%) | 67.4x | 117,354 | 15,501 | 101,853 | 8,356 | 3,360 | 415 |
| All WT | 84,205 | 9,535 | 74,670 | 5,644 | 2,277 | 197 | |||
| KO 1 | 71,507,393 | 69,906,771 (97.8%) | 64.6x | 117,979 | 15,146 | 102,833 | 8,164 | 3,517 | 466 |
| KO 2 | 70,456,814 | 68,728,168 (97.5%) | 62.7x | 114,906 | 14,943 | 99,963 | 8,185 | 3,391 | 466 |
| KO 3 | 75,295,650 | 73,039,778 (97.0%) | 65.4x | 117,592 | 15,539 | 102,053 | 8,405 | 3,515 | 488 |
| All KO | 92,176 | 9,569 | 82,607 | 6,397 | 2,682 | 264 |
WT, B6.129-Prnpwt/wt; KO, B6.129-PrnpZrchI/ZrchI; #, number; Het., heterozygous; Hom., homozygous; Indels, insertions/deletions; Nonsyn., nonsynonymous.
Of all genes transcribed in pMΦs, 132 showed nonsynonymous coding variants between B6.129-Prnpwt/wt and B6.129-PrnpZrchI/ZrchI (Fig. 1 C and Table S2). Of these, 62 mapped to Chr 2, 4 of which, Sirpa (Matozaki et al., 2009; Chao et al., 2012), Mertk (Scott et al., 2001), Tyro3 (Seitz et al., 2007), and Thbs1 (Gao et al., 1996), had been previously described to impact phagocytosis (Fig. 1 C).
Of these four candidate genes, Sirpa (Fig. 1 C) encodes the transmembrane SIRPα, is closely linked to Prnp (≈2.2 Mbp), is highly polymorphic in laboratory mice (Sano et al., 1999), and, uniquely among the four candidates, displays polymorphisms with robust modulatory effects on phagocytosis (Takenaka et al., 2007; Legrand et al., 2011; Strowig et al., 2011; Theocharides et al., 2012; Yamauchi et al., 2013). Binding of CD47 on cognate cells to SIRPα on macrophages transmits a “don’t eat me” signal that protects the targets from phagocytosis (Matozaki et al., 2009; Chao et al., 2012). Down-regulation of CD47 cell surface expression on ageing or apoptotic cells enhances their phagocytosis (Barclay and Brown, 2006; Matozaki et al., 2009). Polymorphisms of the Ig-like amino-terminal domain of SIRPα can affect CD47 binding and modulate phagocytosis (Takenaka et al., 2007; Legrand et al., 2011; Strowig et al., 2011; Theocharides et al., 2012). These characteristics led us to prioritize Sirpa as the most plausible candidate for modifying the phagocytic phenotype described in B6.129-PrnpZrchI/ZrchI versus B6.129-Prnpwt/wt mice.
Sirpa129 segregates with Prnp− in seven Prnp−/− lines
We then analyzed Sirpa alleles in PrnpZrchI/ZrchI mice and in six additional, independently generated mouse lines carrying targeted Prnp deletions (Table 1, Fig. 2, and Fig. S1). Restriction fragment length polymorphism (RFLP) analysis and DNA sequencing revealed that the targeted Prnp allele co-segregated with the Sirpa allele of the 129 strain (Sirpa129) in PrnpZrchI/ZrchI mice that had been backcrossed >17 generations to BALB/c (C) or for >12 generations to B6 mice in our colony (Fig. 2). We also observed co-segregation of Prnp and Sirpa alleles in PrnpZrchI/ZrchI mice backcrossed for 12 generations to B6 and in PrnpEdbg/Edbg backcrossed for ≤18 generations to B6 mice from four different laboratories (Figs. S1 and S2 and not depicted). Similar results were observed for alleles at Mertk, Tyro3, and Thbs1, with the exception of an independently generated congenic Prnp−/− line called “Ngsk” (Table 1 and Table S3). Congenic B6.129-PrnpNgsk/Ngsk mice have the genotypes Sirpa129/129 Mertk129/129 Tyro3B6/B6 Thbs1B6/B6, likely reflecting a recombination event during repeated backcrossing to B6 mice. Thus, Sirpa and/or another of the three genes could affect the hyperphagocytosis phenotype reported in PrnpZrchI/ZrchI mice (de Almeida et al., 2005).
Sirpa allelotype of the Prnp−/− lines analyzed in this study. (A) RFLP analysis of Sirpa allelotypes. The Sirpa129 allele segregates with the Prnp− allele in Prnp−/− mouse lines stemming from seven independent targeting events (see Table 1). The 8th through 11th lanes show respective reference strain DNA. (B) The red box indicates protein sequence alignment of mouse SIRPα Ig-like variable domain (IgV) confirming the 129 Sirpa allelotype in each one of the seven Prnp−/− lines shown in A. The blue box indicates SIRPα protein reference sequences for the B6, 129/Sv, and 129/Ola strains. Polymorphisms are highlighted in yellow. For each group one mouse was analyzed.
Sirpa allelotype of the Prnp−/− lines analyzed in this study. (A) RFLP analysis of Sirpa allelotypes. The Sirpa129 allele segregates with the Prnp− allele in Prnp−/− mouse lines stemming from seven independent targeting events (see Table 1). The 8th through 11th lanes show respective reference strain DNA. (B) The red box indicates protein sequence alignment of mouse SIRPα Ig-like variable domain (IgV) confirming the 129 Sirpa allelotype in each one of the seven Prnp−/− lines shown in A. The blue box indicates SIRPα protein reference sequences for the B6, 129/Sv, and 129/Ola strains. Polymorphisms are highlighted in yellow. For each group one mouse was analyzed.
Functional analysis excludes Prnp and points to Sirpa as the gene controlling phagocytosis
We then sought to determine the contribution of polymorphic Prnp-flanking genes to the phagocytic phenotype of Prnp−/− mice. The phagocytic activity of primary macrophages was compared between Prnpwt/wt and three different strains of Prnp−/− mice differing at all four, two, or none of the closely linked polymorphic genes. When offered apoptotic thymocytes as targets, B6.129-PrnpZrchI/ZrchI pMΦs displayed higher rates of phagocytosis than those from heterozygous B6.129-Prnpwt/ZrchI or WT B6.129-Prnpwt/wt congenic littermates (Fig. 3, A and B, left) in agreement with a previous study (de Almeida et al., 2005). We also observed this hyperphagocytic phenotype in BMDMs of B6.129-PrnpZrchI/ZrchI and B6.129-PrnpNgsk/Ngsk mice (Fig. 3 B, middle). In contrast, pMΦs from 129-PrnpEdbg/Edbg mice (Fig. 3 A, right; Manson et al., 1994) displayed similar phagocytic activity as 129-Prnpwt/wt pMΦs (Fig. 3 B, right). 129-PrnpEdbg/Edbg were generated from 129 ES cells and maintained as a co-isogenic 129 line (Fig. 3 A, right). The two strains showed no differences in microsatellite markers linked to Prnp (Fig. 3 C). Consequently, ablation of Prnp was insufficient to drive hyperphagocytosis, suggesting the influence of additional genetic elements in Zrchl and Ngsk mice.
Ablation of Prnp is not sufficient to enhance phagocytosis of apoptotic cells. (A) Generation of B6.129 congenic (left) and 129 co-isogenic (right) Prnp−/− lines. In B6.129 congenic mice, residual 129 genomic material derived from the ES cell (brown) is inevitably present, particularly in the region flanking the targeted locus. (B, left) pMΦs from congenic B6.129-PrnpZrchI/ZrchI mice showed higher phagocytic activity than those from B6.129-Prnpwt/wt (set as 100%) and B6.129-Prnpwt/ZrchI littermates. Blue, black, and gray (here and henceforth) indicate data from independent experiments. (middle) B6.129-PrnpZrchI/ZrchI and B6.129-PrnpNgsk/Ngsk BMDMs showed higher phagocytic activity than B6-Prnpwt/wt macrophages (set as 100%). (right) The phagocytic activity of 129-PrnpEdbg/Edbg and 129-Prnpwt/wt macrophages was similar, even when two different macrophage/thymocyte (M:T) ratios were used (1:10 and 1:1; one-way ANOVA, Bonferroni’s multiple comparisons test). Mean 129-Prnpwt/wt phagocytic rate at 1:10 M:T ratio was set as 100%. n.s., not significant; **, P < 0.005; ***, P < 0.001; ****, P < 0.0001. Error bars indicate SD. (C) STR analysis of Chr 2. Name and physical position of each STR marker (colored boxes) are indicated on the left. B6.129-PrnpZrchI/ZrchI and B6.129-PrnpNgsk/NgskI mice contained 129-derived genetic material flanking Prnp, whereas the markers flanking Prnp in 129-PrnpEdbg/Edbg and 129-Prnpwt/wt mice were identical. Data show representative mice of at least three animals analyzed per group.
Ablation of Prnp is not sufficient to enhance phagocytosis of apoptotic cells. (A) Generation of B6.129 congenic (left) and 129 co-isogenic (right) Prnp−/− lines. In B6.129 congenic mice, residual 129 genomic material derived from the ES cell (brown) is inevitably present, particularly in the region flanking the targeted locus. (B, left) pMΦs from congenic B6.129-PrnpZrchI/ZrchI mice showed higher phagocytic activity than those from B6.129-Prnpwt/wt (set as 100%) and B6.129-Prnpwt/ZrchI littermates. Blue, black, and gray (here and henceforth) indicate data from independent experiments. (middle) B6.129-PrnpZrchI/ZrchI and B6.129-PrnpNgsk/Ngsk BMDMs showed higher phagocytic activity than B6-Prnpwt/wt macrophages (set as 100%). (right) The phagocytic activity of 129-PrnpEdbg/Edbg and 129-Prnpwt/wt macrophages was similar, even when two different macrophage/thymocyte (M:T) ratios were used (1:10 and 1:1; one-way ANOVA, Bonferroni’s multiple comparisons test). Mean 129-Prnpwt/wt phagocytic rate at 1:10 M:T ratio was set as 100%. n.s., not significant; **, P < 0.005; ***, P < 0.001; ****, P < 0.0001. Error bars indicate SD. (C) STR analysis of Chr 2. Name and physical position of each STR marker (colored boxes) are indicated on the left. B6.129-PrnpZrchI/ZrchI and B6.129-PrnpNgsk/NgskI mice contained 129-derived genetic material flanking Prnp, whereas the markers flanking Prnp in 129-PrnpEdbg/Edbg and 129-Prnpwt/wt mice were identical. Data show representative mice of at least three animals analyzed per group.
To define the 129-derived regions flanking Prnp, we performed microsatellite analyses of Chr 2 in B6.129-Prnp−/− mice of the ZrchI and Ngsk lines. B6.129-PrnpZrchI/ZrchI mice harbored 129-derived genomic material in a region of ≥48 Mbp flanking Prnp on Chr 2 (including Sirpa, Mertk, Tyro3, and Thbs1 alleles) despite >12 generations of backcross to B6 (Fig. 3 C and Fig. S2).
Compared with B6.129-PrnpZrchI/ZrchI, B6.129-PrnpNgsk/Ngsk mice contained a smaller 129-derived interval on Chr 2 (Fig. 3 C). These mice were homozygous for 129 alleles at Sirpa and Mertk and homozygous for B6 alleles at Tyro3 and Thbs1 (Fig. 3 C). Because B6.129-PrnpNgsk/Ngsk mice retained the hyperphagocytic phenotype, variations in Tyro3 or Thbs1 alleles did not explain the differential phagocytic activity of Prnpwt/wt and Prnp−/− mice, excluding these two genes as candidates (Fig. 3 C).
We identified only one nonsynonymous single nucleotide polymorphism (SNP) in Mertk129 versus MertkB6 alleles (Chr2:128776396, Att/Gtt). This SNP, previously reported in CD-1 mice (SNP accession no. rs27446326 from dbSNP Build 137), results in a conservative isoleucine-to-valine substitution within the transmembrane region (I516V) and is predicted by the SIFT algorithm (Ng and Henikoff, 2001; Kumar et al., 2009) to be tolerated and unlikely to impact Mertk function. All disease-causing MERTK mutations identified so far in patients suffering from retinitis pigmentosa (Gal et al., 2000), Leber congenital amaurosis (Li et al., 2011), or cancer (Greenman et al., 2007) were located in the extracellular or cytoplasmic but not in the transmembrane region. Moreover, one natural non–disease-causing variant in the transmembrane region has been reported in humans (I518V; Gal et al., 2000; Li et al., 2011), which corresponds to the I516V variant in our mice, again suggesting that the variant identified in our mice is unlikely to impact Mertk function. Collectively, these findings suggested that Sirpa129 homozygosity conferred differential levels of phagocytosis in otherwise genetically homogeneous mice and that the presence of at least one SirpaB6 allele reduced rates of phagocytosis compared with Sirpa129 homozygotes.
SirpaB6 association with inhibition of phagocytosis
We observed that some of our PrPC-overexpressing tga20 transgenic mice on a mixed B6129-PrnpZrchI/ZrchI background (Fischer et al., 1996) were segregating SirpaB6 and Sirpa129 alleles, likely reflecting an unintentional cross with B6-Prnpwt/wt breeders in the early days of this colony (unpublished data). We crossed B6129-PrnpZrchI/ZrchI SirpaB6/B6 tga20tg/tg mice to B6129-PrnpZrchI/ZrchI Sirpa129/129 mice producing B6129-PrnpZrchI/ZrchI littermates with all three combinations of SirpaB6 and Sirpa129 alleles (Fig. 4, A and B). pMΦs from B6129-PrnpZrchI/ZrchI Sirpa129/129 mice showed higher rates of phagocytosis (Fig. 4, C and D). Hence, compared with Sirpa129/129, a single SirpaB6 allele reduced phagocytosis rates in the absence of Prnp. These results supported the hypothesis that homozygosity for Sirpa129 rather than Prnp deficiency was responsible for the hyperphagocytic phenotype of PrnpZrchI/ZrchI mice.
SirpaB6 allele segregates with enhanced inhibition of phagocytosis in the absence of Prnp. (A) Breeding scheme applied to generate B6129-PrnpZrchI/ZrchI mice containing SirpaB6 and Sirpa129 alleles. B6129-PrnpZrchI/ZrchI SirpaB6/B6 tga20tg/tg mice (F0) were backcrossed to B6129-PrnpZrchI/ZrchI Sirpa129/129 mice for two generations to produce B6129-PrnpZrchI/ZrchI littermates, with all combinations of SirpaB6 and Sirpa129 alleles (F3) used to assess phagocytic activity as in C. (B) RFLP analysis of Sirpa allelotypes (B6 vs. 129). Surprisingly, tga20 mice (first through third lanes) displayed combinations of SirpaB6 and Sirpa129 alleles. The fourth through sixth lanes show B6129-PrnpZrchI/ZrchI mice labeled in A (red arrows). Controls are reference DNA. All animals entering the study were analyzed. (C) Phagocytic hyperactivity of B6129-PrnpZrchI/ZrchI pMΦs was associated with the Sirpa129/129 allelotype. Data from three independent experiments (blue, black, and gray) normalized against mean B6129-PrnpZrchI/ZrchISirpaB6/B6 phagocytic rates. One-way ANOVA, Bonferroni’s multiple comparisons test: *, P < 0.05; ***, P < 0.001. Error bars indicate SD. (D) STR analysis documenting the boundaries of B6 versus 129-derived genome in Chr 2 of B6129-PrnpZrchI/ZrchI with different combinations of Sirpa alleles (B6 vs. 129). Name and position of each STR marker (colored box) on Chr 2 are indicated on the left. Data show representative mice of at least three animals analyzed per group.
SirpaB6 allele segregates with enhanced inhibition of phagocytosis in the absence of Prnp. (A) Breeding scheme applied to generate B6129-PrnpZrchI/ZrchI mice containing SirpaB6 and Sirpa129 alleles. B6129-PrnpZrchI/ZrchI SirpaB6/B6 tga20tg/tg mice (F0) were backcrossed to B6129-PrnpZrchI/ZrchI Sirpa129/129 mice for two generations to produce B6129-PrnpZrchI/ZrchI littermates, with all combinations of SirpaB6 and Sirpa129 alleles (F3) used to assess phagocytic activity as in C. (B) RFLP analysis of Sirpa allelotypes (B6 vs. 129). Surprisingly, tga20 mice (first through third lanes) displayed combinations of SirpaB6 and Sirpa129 alleles. The fourth through sixth lanes show B6129-PrnpZrchI/ZrchI mice labeled in A (red arrows). Controls are reference DNA. All animals entering the study were analyzed. (C) Phagocytic hyperactivity of B6129-PrnpZrchI/ZrchI pMΦs was associated with the Sirpa129/129 allelotype. Data from three independent experiments (blue, black, and gray) normalized against mean B6129-PrnpZrchI/ZrchISirpaB6/B6 phagocytic rates. One-way ANOVA, Bonferroni’s multiple comparisons test: *, P < 0.05; ***, P < 0.001. Error bars indicate SD. (D) STR analysis documenting the boundaries of B6 versus 129-derived genome in Chr 2 of B6129-PrnpZrchI/ZrchI with different combinations of Sirpa alleles (B6 vs. 129). Name and position of each STR marker (colored box) on Chr 2 are indicated on the left. Data show representative mice of at least three animals analyzed per group.
Inhibition of phagocytosis segregated with SirpaB6 in Prnpwt/wt mice
Sirpa alleles and Prnp ablation may impact phagocytosis independently of each other. We therefore asked whether different Sirpa alleles could modify phagocytosis in Prnpwt/wt mice. We genotyped 103 pups from B6.129-Prnpwt/ZrchI SirpaB6/129 intercross mice for recombination between Prnp and Sirpa and observed two events producing a Prnpwt-Sirpa129 and a PrnpZrchI-SirpaB6 haplotype (Fig. 5 A). Mice carrying the original and the recombinant haplotypes were then bred to generate congenic mice with different Prnp-Sirpa haplotypes (Fig. 5, B and C).
Hyperphagocytosis is associated with the Sirpa129/129 allelotype but not with Prnp gene dosage. (A) Breeding scheme to generate recombinant congenic B6.129 mice with different combinations of Prnp (WT and ZrchI) and Sirpa (B6 and 129) alleles. B6.129-Prnpwt/ZrchI mice (F1) were intercrossed, and F2 offspring were screened for meiotic recombination between Prnp and Sirpa. 103 F2 mice with different combinations of Prnp genotypes and Sirpa allelotypes were obtained. Two mice (red frames) were found to carry the recombinant haplotype, Prnpwt-Sirpa129 and PrnpZrchI-SirpaB6 and were interbred to generate B6.129-PrnpZrchI/ZrchI and B6.129-Prnpwt/wt mice homozygous for SirpaB6 or Sirpa129 alleles. (B) RFLP analysis to discriminate between Sirpa129 and SirpaB6. B6.129-Prnpwt/wt (first, third, and fifth lanes) and B6.129-PrnpZrchI/ZrchI (second, fourth, and sixth lanes) mice with different combinations of Sirpa129 and SirpaB6 alleles. Controls are reference DNA. All animals entering the study were analyzed. (C) Protein sequence variants (yellow) in SIRPα Ig-like variable domain (IgV). Homozygous recombinant congenic B6.129 mice displayed four combinations of Prnp-Sirpa haplotypes (black boxes). Blue boxes show SIRPα sequence of reference B6 and 129/Sv strains. For each group one mouse was analyzed. (D) Sirpa129/129, but not Prnp−/−, was associated with hyperphagocytosis in pMΦs from congenic B6.129 mice. Data are from two independent experiments (blue and black); phagocytosis rates were normalized against B6.129 Prnpwt/wt SirpaB6/B6. One-way ANOVA, Bonferroni’s multiple comparisons post-test: *, P < 0.05; ****, P < 0.0001. Error bars indicate SD. (E) Recombination breakpoints between Prnp and Sirpa in congenic B6.129 mice. For each STR marker (colored box), name and position on Chr 2 are indicated on the left. Data show representative mice of at least three animals analyzed per group.
Hyperphagocytosis is associated with the Sirpa129/129 allelotype but not with Prnp gene dosage. (A) Breeding scheme to generate recombinant congenic B6.129 mice with different combinations of Prnp (WT and ZrchI) and Sirpa (B6 and 129) alleles. B6.129-Prnpwt/ZrchI mice (F1) were intercrossed, and F2 offspring were screened for meiotic recombination between Prnp and Sirpa. 103 F2 mice with different combinations of Prnp genotypes and Sirpa allelotypes were obtained. Two mice (red frames) were found to carry the recombinant haplotype, Prnpwt-Sirpa129 and PrnpZrchI-SirpaB6 and were interbred to generate B6.129-PrnpZrchI/ZrchI and B6.129-Prnpwt/wt mice homozygous for SirpaB6 or Sirpa129 alleles. (B) RFLP analysis to discriminate between Sirpa129 and SirpaB6. B6.129-Prnpwt/wt (first, third, and fifth lanes) and B6.129-PrnpZrchI/ZrchI (second, fourth, and sixth lanes) mice with different combinations of Sirpa129 and SirpaB6 alleles. Controls are reference DNA. All animals entering the study were analyzed. (C) Protein sequence variants (yellow) in SIRPα Ig-like variable domain (IgV). Homozygous recombinant congenic B6.129 mice displayed four combinations of Prnp-Sirpa haplotypes (black boxes). Blue boxes show SIRPα sequence of reference B6 and 129/Sv strains. For each group one mouse was analyzed. (D) Sirpa129/129, but not Prnp−/−, was associated with hyperphagocytosis in pMΦs from congenic B6.129 mice. Data are from two independent experiments (blue and black); phagocytosis rates were normalized against B6.129 Prnpwt/wt SirpaB6/B6. One-way ANOVA, Bonferroni’s multiple comparisons post-test: *, P < 0.05; ****, P < 0.0001. Error bars indicate SD. (E) Recombination breakpoints between Prnp and Sirpa in congenic B6.129 mice. For each STR marker (colored box), name and position on Chr 2 are indicated on the left. Data show representative mice of at least three animals analyzed per group.
The various Prnp-Sirpa haplotypes did not affect the frequency of macrophages in peritoneal lavages, nor did Sirpa allelotypes affect PrPC expression (Fig. 6, A–C). Also, we did not observe differences in Sirpa mRNA levels between pMΦs from B6.129-PrnpZrchI/ZrchI and B6.129-Prnpwt/wt mice (375.60 vs. 356.34 fragments per kilobase of transcript per million mapped reads [FPKM], respectively, P = 0.73) or SIRPα protein levels in mice with different Prnp-Sirpa haplotypes (Fig. 6 D). These results excluded any influence of Prnp or Sirpa alleles on the expression of each other.
Sirpa allelotype does not influence pMΦ abundance or PrPC and SIRPα expression. (A) Peritoneal lavages were gated for nucleated cells (left), and the percentage of F4/80+ cells was assessed (middle panel, right peak). (right) Overlay of histograms of F4/80 (dark blue), isotype antibody (light blue), and unstained peritoneal cells (gray) confirming the specificity of the staining. (B) Percentage of F4/80+ macrophages in peritoneal lavage cells of experimental mice. The dotted lines delineate individual experiments in which groups of mice (n = 3–10 for each haplotype) were analyzed. Error bars indicate SD. (C) PrPC ELISA analysis of pMΦ lysates showed no difference (n.s.) in PrPC levels between B6.129-Prnpwt/wt mice with different Sirpa allelotypes. Two-tailed unpaired Student’s t test: P = 0.241; n = 3–4 for each haplotype. n.d., not detectable. (D) Unchanged expression of the SIRPα cytoplasmic tail (CT) in cultured pMΦ lysates as quantified to actin levels. SHPS-1 KO macrophage lysates lacking the cytosolic tail of SIRPα were used as negative control. One-way ANOVA: n.s., not significant; P = 0.27; n = 3–4 for each haplotype. Horizontal bars indicate mean.
Sirpa allelotype does not influence pMΦ abundance or PrPC and SIRPα expression. (A) Peritoneal lavages were gated for nucleated cells (left), and the percentage of F4/80+ cells was assessed (middle panel, right peak). (right) Overlay of histograms of F4/80 (dark blue), isotype antibody (light blue), and unstained peritoneal cells (gray) confirming the specificity of the staining. (B) Percentage of F4/80+ macrophages in peritoneal lavage cells of experimental mice. The dotted lines delineate individual experiments in which groups of mice (n = 3–10 for each haplotype) were analyzed. Error bars indicate SD. (C) PrPC ELISA analysis of pMΦ lysates showed no difference (n.s.) in PrPC levels between B6.129-Prnpwt/wt mice with different Sirpa allelotypes. Two-tailed unpaired Student’s t test: P = 0.241; n = 3–4 for each haplotype. n.d., not detectable. (D) Unchanged expression of the SIRPα cytoplasmic tail (CT) in cultured pMΦ lysates as quantified to actin levels. SHPS-1 KO macrophage lysates lacking the cytosolic tail of SIRPα were used as negative control. One-way ANOVA: n.s., not significant; P = 0.27; n = 3–4 for each haplotype. Horizontal bars indicate mean.
In congenic B6.129 mice with different combinations of Prnp and Sirpa alleles (WT and ZrchI, B6 and 129, respectively), hyperphagocytosis segregated with Sirpa129/129 irrespectively of the Prnp status (Fig. 5, D and E). We compared phagocytosis by BMDMs isolated from congenic C.129-PrnpZrchI/ZrchI mice with different combinations of Prnp and Sirpa alleles (Fig. 7, A–C). In line with our findings with congenic B6.129 mice, a higher phagocytosis rate correlated with Sirpa129/129 independently of the Prnp alleles (Fig. 7, D and E). Together, these results exclude a role for PrPC and support Sirpa polymorphisms as a major regulator of phagocytosis in mouse strains carrying either WT or deleted Prnp alleles.
Phagocytic activity level is associated with Sirpa129/129 allelotype but not with Prnp gene dosage also in C.129 congenic mice. (A) Breeding scheme to generate recombinant congenic C.129 mice with different combinations of Prnp (WT and ZrchI) and Sirpa (C and 129) alleles. C.129-Prnpwt/ZrchI mice (F1) were intercrossed, and the occurrence of meiotic recombination between Prnp and Sirpa was assessed in the F2 offspring. 243 F2 mice with different combinations of Prnp genotypes and Sirpa allelotypes were obtained. Four mice (red frames) were found to carry a recombinant haplotype, and selected ones were bred to generate C.129-PrnpZrchI/ZrchI and C.129-Prnpwt/wt mice homozygous for SirpaC or Sirpa129 alleles. (B) RFLP analysis used to discriminate Sirpa129 from SirpaC alleles. C.129-Prnpwt/wt (first, third, and fifth lanes) and C.129-PrnpZrchI/ZrchI (second, fourth, and sixth lanes) mice with different combinations of Sirpa129 and SirpaC alleles. Controls are reference DNA. All animals entering the study were analyzed. (C) Protein sequence alignment of mouse SIRPα Ig-like variable domain (IgV) illustrates recombinant congenic C.129 mice with different combinations of Prnp and Sirpa129 versus SirpaC (gray border). Blue boxes are SIRPα protein reference sequences for the B6, 129/Sv, and C strains (yellow: polymorphisms). For each group one mouse was analyzed. (D) Sirpa129/129 allelotype, but not the absence of Prnp, was associated with hyperphagocytosis of BMDMs in congenic C.129 mice. Data are from three independent experiments (blue, black, and gray). Mean phagocytosis rates of C.129 PrnpZrchI/ZrchI SirpaB6/B6 were set as 100%. One-way ANOVA, Bonferroni’s multiple comparison post-test: #, P = 0.075; ****, P < 0.0001. Error bars indicate SD. (E) STR analysis documents the result of trans-allelic meiotic recombination between Prnp and Sirpa. Blue dashed line indicates the location of Prnp and Sirpa. For each STR marker (colored box), name and position on Chr 2 are indicated on the left. Data show representative mice of at least three animals analyzed per group.
Phagocytic activity level is associated with Sirpa129/129 allelotype but not with Prnp gene dosage also in C.129 congenic mice. (A) Breeding scheme to generate recombinant congenic C.129 mice with different combinations of Prnp (WT and ZrchI) and Sirpa (C and 129) alleles. C.129-Prnpwt/ZrchI mice (F1) were intercrossed, and the occurrence of meiotic recombination between Prnp and Sirpa was assessed in the F2 offspring. 243 F2 mice with different combinations of Prnp genotypes and Sirpa allelotypes were obtained. Four mice (red frames) were found to carry a recombinant haplotype, and selected ones were bred to generate C.129-PrnpZrchI/ZrchI and C.129-Prnpwt/wt mice homozygous for SirpaC or Sirpa129 alleles. (B) RFLP analysis used to discriminate Sirpa129 from SirpaC alleles. C.129-Prnpwt/wt (first, third, and fifth lanes) and C.129-PrnpZrchI/ZrchI (second, fourth, and sixth lanes) mice with different combinations of Sirpa129 and SirpaC alleles. Controls are reference DNA. All animals entering the study were analyzed. (C) Protein sequence alignment of mouse SIRPα Ig-like variable domain (IgV) illustrates recombinant congenic C.129 mice with different combinations of Prnp and Sirpa129 versus SirpaC (gray border). Blue boxes are SIRPα protein reference sequences for the B6, 129/Sv, and C strains (yellow: polymorphisms). For each group one mouse was analyzed. (D) Sirpa129/129 allelotype, but not the absence of Prnp, was associated with hyperphagocytosis of BMDMs in congenic C.129 mice. Data are from three independent experiments (blue, black, and gray). Mean phagocytosis rates of C.129 PrnpZrchI/ZrchI SirpaB6/B6 were set as 100%. One-way ANOVA, Bonferroni’s multiple comparison post-test: #, P = 0.075; ****, P < 0.0001. Error bars indicate SD. (E) STR analysis documents the result of trans-allelic meiotic recombination between Prnp and Sirpa. Blue dashed line indicates the location of Prnp and Sirpa. For each STR marker (colored box), name and position on Chr 2 are indicated on the left. Data show representative mice of at least three animals analyzed per group.
DISCUSSION
In the 1990s the Prnp gene became an extremely popular target among mouse geneticists and rapidly advanced to one of the most frequently inactivated elements of the mouse genome. As a result, we have indeed identified at least seven published mouse lines derived from independent gene-targeting events, all of which were analyzed in the present study. Remarkably, we discovered that all of these lines suffer from the same set of confounders when kept as congenic: a 129-derived genomic region sporting functionally impactful polymorphisms.
The alleged control of phagocytosis of apoptotic cells by Prnp was critically questioned when we found that, in contrast to congenic B6.129- or C.129-PrnpZrchI/ZrchI and B6.129-PrnpNgsk/Ngsk mice, co-isogenic 129-PrnpEdbg/Edbg mice did not display a hyperphagocytic phenotype. Moreover, microsatellite-assisted breeding of B6129-PrnpZrchI/ZrchI mice revealed the existence of a 129-derived Chr 2 segment which, when homozygous, correlated with a higher rate of phagocytosis independent of Prnp. These data suggested that Prnp does not impact phagocytosis and that such conclusions in previous studies resulted from unrecognized polymorphic flanking genes (de Almeida et al., 2005). Detailed genomic, transcriptomic, and functional analysis of candidate genes in the introgressed 129-derived region in B6.129-PrnpZrchI/ZrchI mice supported a focus on the well-characterized inhibitor of phagocytosis Sirpa, whose polymorphisms alter this phenotype (Takenaka et al., 2007; Legrand et al., 2011; Strowig et al., 2011). Indeed, Sirpa129, rather than Prnp−, segregated with increased phagocytosis.
B6.129-PrnpZrchI/ZrchI and B6.129-Prnpwt/wt macrophages displayed sequence variations, or differential expression, of several other genes in addition to Sirpa. In particular, Mertk (Scott et al., 2001), Tyro3 (Seitz et al., 2007), and Thbs1 (Gao et al., 1996), which participate in phagocytosis and are linked to Prnp, were polymorphic between the two strains. However, the genetic and functional considerations detailed above suggested that they were unlikely candidates.
In our study, we have used mouse genetics to investigate the role of PrPC and its polymorphic flanking genes in modulating phagocytosis of apoptotic cells. Compared with other experimental approaches, including gene silencing and overexpression of exogenously introduced genes, formal genetics has the advantage of assessing the differential impact of physiological versus absent expression of the gene under scrutiny. Moreover, silencing or overexpressing Sirpa, or other modulators of phagocytosis, could alter the delicate balance between pro- and antiphagocytic signals (Hochreiter-Hufford and Ravichandran, 2013) and impact phagocytosis independently of whether this modulator is responsible for the difference between Prnp−/− and Prnp+/+ macrophages.
Enzymatic removal of PrPC from macrophage surface through phosphoinositol phospholipase C was reported to result in an increased phagocytosis of apoptotic cells, seemingly confirming the role of PrPC in this process (de Almeida et al., 2005). However, this treatment generically affects all glycosylphosphatidylinositol-anchored proteins, many of which are involved in the control of phagocytosis (Dorahy et al., 1996; Cebecauer et al., 1998; Oliferenko et al., 1999; Kellner-Weibel et al., 2000; Peyron et al., 2000; Chimini, 2001; de Almeida and Linden, 2005). Therefore, it is questionable whether this effect is directly mediated by loss of surface PrPC.
Our study focused on the presumed role of PrPC in phagocytosis of apoptotic cells. Phagocytosis of zymosan particles and latex beads were also reported to be influenced by Prnp using primary macrophages or immortalized cell lines derived from Prnp−/− and Prnp+/+ mice (de Almeida et al., 2005; Nitta et al., 2009; Uraki et al., 2010). Our results raise the question of whether Sirpa polymorphisms may affect the responses to zymosan or phagocytosis of latex beads as well.
The co-segregation of Sirpa129 with Prnp− in all the Prnp−/− lines examined has implications beyond the control of phagocytosis. Because the Sirpa sequence of most mouse strains used for backcrossing of Prnp−/− mice (B6, BALB/c, and FVB) differs from 129 mice (Sano et al., 1999; Takenaka et al., 2007), Sirpa is a potential confounder in most studies of Prnp−/− mice. Importantly, the expression pattern of Sirpa mirrors that of Prnp and includes myeloid cells, neurons, and pancreatic β cells (Linden et al., 2008; Matozaki et al., 2009). Finally, PrPC-deficient mice share numerous subtle phenotypes with Sirpa-ablated mice, including neuroimmunological (Tomizawa et al., 2007; Tsutsui et al., 2008), behavioral (Nico et al., 2005; Ohnishi et al., 2010; Gadotti et al., 2012), and metabolic phenotypes (Kobayashi et al., 2008; Strom et al., 2011). These observations suggest that additional phenotypes attributed to Prnp may actually reflect the effects of Sirpa polymorphisms.
Based on studies with Prnp−/− mice, PrPC has been recently reported to either induce or inhibit autophagy (Oh et al., 2008, 2012; Korom et al., 2013) and to be indispensable or dispensable to mediate Aβ toxicity (Laurén et al., 2009; Balducci et al., 2010; Calella et al., 2010; Gimbel et al., 2010; Kessels et al., 2010; Cissé et al., 2011; Larson et al., 2012; Um et al., 2012). At least some of these controversies could reflect the effect of polymorphic Prnp-flanking genes, and these findings merit critical reconsideration in light of our data.
The risk of flanking-gene problems can be reduced by reversing the phenotype of gene-targeted mice through transgenetic restoration of gene expression (Wolfer et al., 2002). With Prnp, this was often done by using PrPC-overexpressing tga20 mice, which were generated from PrnpZrchI/ZrchI mice and subsequently distributed to many laboratories. However, we found that the tga20 colony was contaminated with multiple combinations of Sirpa alleles early after its establishment. Hence the rescue of Prnp deficiency through a tga20 allele does not necessarily prove that the observed changes in phenotype are PrPC dependent.
It has been long suspected that genes flanking targeted loci may confound the interpretation of KO experiments (Smithies and Maeda, 1995; Gerlai, 1996). Recommendations for breeding schemes and genetic quality control to avoid this problem were formulated (Wolfer et al., 2002; Ridgway et al., 2007; Crusio et al., 2009) but rarely implemented (Holmdahl and Malissen, 2012). Consequently, reports of flanking gene effects are anecdotal and rely on the demonstration that a KO mouse phenotype is lost upon crossing to other strains backgrounds and reduction in length of the 129-derived region flanking the targeted locus (Kanagawa et al., 2000; de Ledesma et al., 2006; Eisener-Dorman et al., 2010). Our findings provide an alternative mechanism underlying prior specific claims in the prion field and strengthen the requirement for rigorous genetic, genomic, and functional analyses to support the assignment of specific phenotypes to targeted mutations in mice.
MATERIALS AND METHODS
Mice.
The following mice were analyzed: PrnpZrchI/ZrchI mice (Büeler et al., 1992) on a mixed B6129 background or backcrossed to B6 for >12 generations or to C for >17 generations and congenic WT B6 and C mice purchased from Harlan or Charles River or bred in house; PrnpNgsk/Ngsk mice (Sakaguchi et al., 1995) extensively backcrossed to B6; PrnpEdbg/Edbg mice on a pure 129/Ola background (Manson et al., 1994) and co-isogenic WT 129/Ola mice; PrnpZrchII/ZrchII mice (Rossi et al., 2001) on a mixed B6129 background; PrnpGFP/GFP mice (Heikenwalder et al., 2008) backcrossed to B6 for 10 generations; tga20 mice (Fischer et al., 1996) on a mixed B6129 PrnpZrchI/ZrchI background; and SHPS-1 (Inagaki et al., 2000) backcrossed to B6 for >5 generations. Genotype of mice was verified as indicated in the original description of each line (Table 1). To introduce SirpaB6 into B6129-PrnpZrchI/ZrchI mice, B6129-PrnpZrchI/ZrchI SirpaB6/B6 tga20tg/tg mice were crossed with B6129-PrnpZrchI/ZrchI Sirpa129/129 mice (Fig. 4 A). To generate congenic B6.129-PrnpZrchI/ZrchI and Prnpwt/wt mice with all possible combinations of SirpaB6 and Sirpa129 alleles, B6.129-Prnpwt/ZrchI SirpaB6/129 mice were intercrossed, and recombination events between Prnp and Sirpa loci were identified by Prnp genotyping and RFLP analysis of Sirpa exon 2 in the offspring (Fig. 5, A and B). Mice with a recombinant haplotype (referred to as obligate carriers) were further crossed. The same approach was followed to generate congenic C.129-PrnpZrchI/ZrchI and Prnpwt/wt mice with all possible combinations of SirpaC and Sirpa129 alleles (Fig. 7, A and B). All animal experiments were performed in compliance with the Swiss Animal Protection Law, under the approval of the Veterinary office of the Canton Zurich.
Allele discrimination analysis.
To distinguish strain-specific alleles, PCR-RFLP analysis (Sirpa, Tyro3, and Thbs1) or sequencing (Mertk) were performed using primers and restriction enzymes as detailed in Table S4.
Phagocytosis assay with pMΦs.
On day 0, peritoneal cells were collected from age- and gender-matched adult mice according to standard methods (Fortier and Falk, 2001), resuspended to 2.2 × 106 in 5 ml DMEM (Gibco) with 10% FBS (Gibco), 1% GlutaMAX (Gibco), and antibiotics, plated in one-well slide chambers (Falcon; BD), and incubated at 37°C. After 2 h, nonadhering cells were removed and remaining cells (referred to as cultured pMΦs) were kept overnight in culture. On day 1, thymocytes were harvested from 3–8-wk-old mice of the same background as the genotypes under investigation, incubated for 3 h at 37°C in the presence of 1 µM dexamethasone to induce apoptosis, washed, and added to the cultured pMΦs at different ratios for 1 h. For each experimental group, technical replicates (at least duplicates) were performed. Cells were washed, fixed with formalin, and stained with May-Grünwald-Giemsa. Slides were randomized and scanned with NanoZoomer (Hamamatsu Photonics), random fields (50 fields/slide) were generated, and phagocytosis rate was assessed using in-house–developed software. The same operator blinded to experimental groups validated all software-analyzed slides. For each technical replicate, >800 cells were evaluated (indicated as a dot in the graphs). Phagocytosis rate was defined as the percentage of macrophages having at least one apoptotic body.
Phagocytosis assay with BMDMs.
On day 0, femurs were collected from age- and gender-matched adult mice and flushed with RPMI1640 medium (Gibco) containing 10% FBS (Gibco), 1% GlutaMAX (Gibco), and antibiotics. BM cells were plated into 6-well plates at 2 × 106/well in 3 ml of culture medium containing 10 ng/ml of macrophage colony stimulation factor (Invitrogen) and cultured overnight at 37°C. On day 1, cells were transferred to new 6-well plates to remove loosely adherent stroma-like cells. On day 6, cells were harvested, adjusted to 5 × 105 cells in 500 µl, and plated into 24-well plates. Apoptotic thymocytes (see above) were suspended at 106/ml in PBS and labeled with 20 ng/ml of the pH-sensitive dye pHrodo red, SE (Invitrogen) for 30 min at room temperature and washed, and 500 µl of cell suspension was added to BMDM culture for 1 h at 37°C. After washing, BMDMs were harvested with Accutase (Invitrogen) and gentle scraping and stained with FITC-labeled anti-CD11b or isotype control antibody (BD), and rate of phagocytosis was analyzed by flow cytometry as the percentage of pHrodo positivity among CD11b+ cells. At least 10,000 events were acquired in the living gate.
Genome-wide and Chr 2 short tandem repeat (STR) analysis.
Genome-wide STR analysis was performed as previously described (Bremer et al., 2010). In brief, purified genomic DNA (gDNA) was amplified using multiplex PCR with fluorescently labeled primers (FAM, NED, and VIC; Applied Biosystems), diluted, denatured, and subjected to capillary electrophoresis on a 3130xl Genetic Analyzer (Applied Biosystems). Various mouse strains were used for calibration. Peak detection, binning, and allele calling were performed using the GeneMapper software (Applied Biosystems) in combination with in-house–developed software.
High-resolution STR genotyping on Chr 2.
Novel microsatellite markers were generated as previously described (Ivakine et al., 2006; primer sequences in Table S4). DNA was amplified for 35 cycles: 30 s at 94°C, 30 s at 55°C, and 1 min at 72°C using Multiplex Master Mix (QIAGEN). The PCR product was diluted 1/20, and 1 µl mixed with a 10-µl mixture containing formamide and a 500LIZ size standard. Samples were resolved on the 3730xl DNA Analyzer (Applied Biosystems). Alleles were sized, in comparison with standards, by viewing electropherograms in GeneMapper.
Library preparation for RNA sequencing.
Total RNA was isolated from cultured pMΦs using the RNeasy mini kit (QIAGEN), snap frozen, and kept at −80°C until further analysis. RNA quality was determined with Qubit (1.0) Fluorometer (Life Technologies) and Bioanalyzer 2100 (Agilent Technologies). Only samples with a 260 nm/280 nm ratio between 1.8 and 2.1 and a 28S/18S ratio between 1.5 and 2 were further processed. The TruSeq RNA Sample Prep kit v2 (Illumina) was used in the succeeding steps. In brief, total RNA samples (1 µg) were poly A enriched and reverse transcribed into double-stranded cDNA. TruSeq adapters were ligated to double-stranded cDNA. Fragments containing TruSeq adapters on both ends were selectively enriched with PCR. Quality and quantity of enriched libraries were validated using Qubit (1.0) Fluorometer and Caliper GX LabChip GX (Caliper Life Sciences). The product is a smear with a mean fragment size of ∼260 bp. Libraries were normalized to 10 nM in Tris-Cl 10 mM, pH 8.5, with 0.1% (vol/vol) Tween 20.
Cluster generation and RNA sequencing.
TruSeq PE Cluster kit v3-cBot-HS (Illumina) was used for cluster generation using 2 pM of pooled normalized libraries on the cBOT. Sequencing was performed on Illumina HiSeq 2000 paired-end at 2 × 101 bp using the TruSeq SBS kit v3-HS (Illumina). Sequences have been deposited in NCBI Sequence Read Archive under SRA identifier no. SRP029761.
RNA sequencing data analysis.
Reads were quality-checked with FastQC. Low-quality ends were clipped (3 bases from the start, 10 bases from the end). Trimmed reads were aligned to the reference genome and transcriptome (FASTA and GIFF files, respectively, downloaded from the UCSC mm10 database) with TopHat version 2.0.6. TopHat was run with the following options: mate inner distance set to 30, the corresponding SD to 100, and maximum 10 multi-hits were allowed in the alignment. Reads that did not align at the first attempt were split into 25-base-long sections on which a second attempt of alignment was performed. In B6.129-PrnpZrchI/ZrchI pMΦs, all reads mapping to Prnp between BstEII and EcoRI restriction sites in exon 3 and in the 3′ UTR, respectively, possibly representing a fused mRNA containing neo and residual Prnp, reported in the brain of these mice (Büeler et al., 1992), were excluded from the analysis. Polymorphisms were detected using GATK version 2.1.8 using the following options: baq Gap open penalty (whole-genome analysis) set to 30; minimum consensus coverage to genotype indels set to 8 (default: 5); minimum base quality score and minimum variants phred score set to 15. Variants were annotated using snpEFF version 3.0, and distribution of the reads across genomic isoform expression was quantified using RSEM (Li and Dewey, 2011). Cufflinks version 2.0.2 and differentially expressed genes listed with its utility Cuffdiff using default options were used.
All remaining data and statistical analyses, formatting, and picture generating were produced via in-house R-scripts (R version 2.15.2). The SIFT algorithm with default settings was used to predict the impact of a nonsynonymous SNP in Mertk (Kumar et al., 2009).
Sirpa open reading frame sequencing.
Cultured pMΦ cDNA and gDNA were used to PCR amplify and sequence coding and untranslated regions of mouse Sirpa as previously described (Takenaka et al., 2007). Primers (Microsynth) are listed in Table S4. For PrnpRkn/Rkn mice, sequencing was performed on gDNA obtained from Institute of Physical and Chemical Research, Japan, and from cDNA isolated from PrnpRkn/Rkn–derived hippocampal like cells (HpL3-4; Kuwahara et al., 1999). For PrnpRcm0/Rcm0 mice, only gDNA from one single mouse was available, and sequencing was performed only on the highly polymorphic exon 2 of Sirpa.
Western blotting.
Western blotting on pMΦ cell lysates was performed according to standard methods using polyclonal anti-Sirpa cytoplasmic tail (CT) antibody (IMGENEX).
PrPC-ELISA.
PrPC was quantified in cultured pMΦ lysates by sandwich ELISA as described previously using POM1 and POM2 antibodies (Polymenidou et al., 2008).
Flow cytometry analysis.
Freshly isolated peritoneal cells were incubated with FITC-labeled anti-F4/80 or isotype control antibody (BD). Thymocyte apoptosis was assessed using the FITC Annexin V Apoptosis Detection kit II (BD). Flow cytometry was performed using a FACSCalibur or a FACSCanto (BD), and data were acquired with CellQuest Pro or FACSDiva software, respectively, and analyzed with FlowJo software (Tree Star).
Statistical analysis.
Comparisons of phagocytic activity of macrophages of different genotypes were performed using one-way ANOVA and Bonferroni’s multiple comparison post-test (α level 0.05) or two-tailed unpaired Student’s t test using Prism software (GraphPad Software). The statistical test, p-values, and the n for each statistical analysis are indicated in each of the corresponding figure legends.
Online supplemental material.
Figs. S1 and S2 illustrate the genomic characterization of experimental mice. Tables S1 and S2, included as separate PDF files, list relevant genes identified by RNA sequencing. Table S3 lists allelotypes of experimental mice. Table S4 lists primer sequences and restriction enzymes used for genetic analysis.
Acknowledgments
This study is dedicated to the memory of Prof. Marek Fischer, who generated the tga20 transgenic mice.
We thank A.D. Steele, W.S. Jackson, S. Lindquist, T. Onodera, H. Baybutt, N.A. Mabbott, J. Manson, L. Mucke, S.M. Strittmatter, M. Lötscher, R. Zinkernagel, H. Ohnishi, T. Matozaki, and Institute of Physical and Chemical Research, Japan, for providing mice and DNA samples; W.S. Jackson, D. Rossi, and D. Melton for information on Prnp−/− lines not included in the original descriptions of the lines; C. Aquino Fournier for RNA sequencing, D. Zimmermann for DNA sequencing; A. Wong for assistance with fine mapping; M. Heikenwaelder, T. Suter, R. Linden, H. Takizawa, Y. Saito, P. Pelczar, S. Hornemann, M. Hermann, S. Sorce, A.M. Callela, and S. Lesne for critical discussions; M. Bieri and N. Wey for software development; and Y. Fuhrer, M. Delic, P. Schwarz, R. Moos, L. Varrica, C. Tostado, and K. Schreiber for excellent technical help.
This work was supported by grants from Collegio Ghislieri, Pavia, Italy (to M. Nuvolone); the Swiss National Science Foundation (SNF; to V. Kana); the Canadian Institutes of Health Research (CIHR; #64216), Genome Canada, and the Juvenile Diabetes Research Foundation (#17-2011-520; to J.S. Danska); and the European Union (LUPAS, PRIORITY), the SNF, the Clinical Research Focus Program of the University of Zurich, the Foundation Alliance BioSecure, and the Novartis Research Foundation and an Advanced Grant of the European Research Council (to A. Aguzzi).
The authors have no conflicting financial interests.
References
Author notes
M. Nuvolone, V. Kana, and G. Hutter contributed equally to this paper.
