Trail+DX5−Eomes− natural killer (NK) cells arise in the mouse fetal liver and persist in the adult liver. Their relationships with Trail−DX5+ NK cells remain controversial. We generated a novel Eomes-GFP reporter murine model to address this question. We found that Eomes− NK cells are not precursors of classical Eomes+ NK cells but rather constitute a distinct lineage of innate lymphoid cells. Eomes− NK cells are strictly dependent on both T-bet and IL-15, similarly to NKT cells. We observed that, in the liver, expression of T-bet in progenitors represses Eomes expression and the development of Eomes+ NK cells. Reciprocally, the bone marrow (BM) microenvironment restricts T-bet expression in developing NK cells. Ectopic expression of T-bet forces the development of Eomes− NK cells, demonstrating that repression of T-bet is essential for the development of Eomes+ NK cells. Gene profile analyses show that Eomes− NK cells share part of their transcriptional program with NKT cells, including genes involved in liver homing and NK cell receptors. Moreover, Eomes− NK cells produce a broad range of cytokines, including IL-2 and TNF in vitro and in vivo, during immune responses against vaccinia virus. Thus, mutually exclusive expression of T-bet and Eomes drives the development of different NK cell lineages with complementary functions.
NK cells are innate lymphocytes that contribute to the early defense against intracellular pathogens and to the immunosurveillance of tumors. They have been recently reclassified as members of group 1 innate lymphoid cells (ILCs; Spits et al., 2013). They are defined by their perforin-dependent cytotoxic properties that can be enhanced upon activation by IL-15 (Verbist and Klonowski, 2012). Moreover, they produce large amounts of IFN-γ rapidly after pathogen infection, as well as other cytokines and chemokines that have important roles during the early steps of the immune reaction (Vivier et al., 2008). This property is shared with other innate lymphocytes such as NKT cells, γδ T cells, and adaptive lymphocytes such as memory CD8 T cells that behave like innate lymphocytes during the first phases of infections (Schoenborn and Wilson, 2007).
NK cells develop in the BM from pre-pro NK cells and NK cell precursors (Carotta et al., 2011; Fathman et al., 2011). Acquisition of the NK1.1 epitope marks their commitment to the NK cell lineage. Next, they undergo a sequential maturation program that includes four discrete steps marked by surface levels of CD27 and CD11b. The most immature NK cells do not express CD27 and CD11b and are found mainly in the liver (Chiossone et al., 2009). CD11b− CD27+ NK cells express high levels of NKG2A and low levels of Ly49 receptors. They are found mainly in BM and LN. Upon acquisition of CD11b, NK cells massively proliferate in the BM (Kim et al., 2002b). CD11b+ CD27+ and CD11b+ CD27− correspond to mature NK cells mainly found at the periphery, display the full repertoire of Ly49 receptors, and have the highest cytotoxic potential (Hayakawa and Smyth, 2006). KLRG1 expression in CD11b+ CD27− NK cells marks cellular senescence (Huntington et al., 2007). At the CD11b+ CD27+ stage, NK cells acquire high expression of S1PR5 that induces their exit from the BM to the periphery (Walzer et al., 2007b). In parallel, they acquire expression of CX3CR1 (Grégoire et al., 2007) and progressively lose expression of CXCR3 and CXCR4 (Mayol et al., 2011), which have an impact on their trafficking. NK cells can also develop in the thymus (Vosshenrich et al., 2006) and NK cell precursors have been identified in human LNs (Freud et al., 2005), suggesting that NK cells may also develop at the periphery. Whether they develop through the same pathway as BM NK cells remains to be determined.
NK cell development is under the control of several transcription factors (TFs). The sequence of their respective actions is difficult to define as they often cross-regulate each other. E4BP4 (Gascoyne et al., 2009; Kamizono et al., 2009), Runx3 (Cruz-Guilloty et al., 2009; Lai and Mager, 2012), and ETS1 (Ramirez et al., 2012) act very early during NK cell development by inducing the expression of important downstream TFs, such as Id2 (Yokota et al., 1999) and Tox (Aliahmad et al., 2010), that repress many lymphoid genes and are also required for NK cell development. The T-box family TF T-bet and Eomesodermin (Eomes) are both expressed in mature NK cells (Gordon et al., 2012). They are believed to bind to the same DNA sequence but probably have both redundant and specific activities. Intlekofer et al. (2005) showed that mice with compound mutations of the genes encoding the TFs T-bet and Eomes were nearly devoid of several lineages dependent on IL-15, including memory CD8 T cells and mature NK cells, and that their cells had defective cytotoxic effector programming. They further showed that T-bet and Eomes cooperate to induce high expression of CD122, the β chain of IL-15. More recently they showed that Eomes-deficient mice lack all mature NK cells defined by high expression of integrin α2 (recognized by the DX5 antibody), whereas T-bet–deficient mice lack a population of liver NK cells with a Trail+ DX5− phenotype (Gordon et al., 2012). Trail+ DX5− NK cells had been previously described and shown to originate in the fetal liver and to progressively decrease after birth. They can secrete both IFN-γ and IL-13 but are less cytotoxic than DX5+ NK cells (Takeda et al., 2005). Their role in immunity is still unclear. Gordon et al. (2012) proposed that Trail+ DX5− NK cells correspond to immature NK cells that further differentiate into Trail− DX5+ upon acquisition of Eomes expression. In this linear model of differentiation, Trail+ DX5− would depend on T-bet for developmental stability. However, several observations argue against this model. First, in the BM—the main site of NK cell development and therefore expected to contain a large pool of immature NK cells—there are very few Trail+ DX5− Eomes− NK cells. Second, Peng et al. (2013) recently reported that liver DX5− NK cells did not convert into DX5+ NK cells upon adoptive transfer. Third, GATA3 has been shown to be important for the occurrence of liver but not BM NK cells, suggesting that liver and BM NK cells derive from different developmental pathways (Samson et al., 2003). The origin, developmental pathway, and functions of Trail+ DX5− Eomes− NK cells thus remain unclear.
To clarify these issues, we generated a novel GFP reporter mouse model that allows the identification and tracing of Eomes-expressing cells. We used Eomes-GFP mice to analyze the relationship between Eomes-positive and -negative NK cells. Our results clearly demonstrate that Eomes− NK cells develop in the liver and are not precursors of Eomes+ NK cells. Rather, Eomes− NK cells constitute a novel subset of group 1 ILCs that resemble NKT cells in terms of trafficking machinery and cytokine expression, even though they are most closely related to Eomes+ NK cells in terms of global transcription. The development of Eomes− NK cells is dependent on T-bet and IL-15. Their development is impaired in the BM because of an active repression of T-bet in the BM microenvironment that allows the development of classical Eomes+ NK cells instead. Reciprocally, the liver environment permits early expression of T-bet that represses Eomes and instructs the development of Trail+ DX5− Eomes− NK cells. Eomes− NK cells constitutively express mRNA encoding IL-2 and TNF and secrete these cytokines in the liver during antiviral immune responses, whereas Eomes+ NK cells only secrete IFN-γ. These data support complementary functions of NK cell subsets during immune responses.
RESULTS
A large fraction of liver NK cells does not express Eomes and displays an immature phenotype
To investigate the dynamics of Eomes expression in the immune system, we generated Eomes-GFP reporter mice by inserting an Ires-GFP cassette in the 3′ untranslated region of Eomes (Fig. 1, A–C). Unlike previous models (Arnold et al., 2009), the insertion of the reporter cassette did not alter endogenous Eomes protein expression and regulation, even when both Eomes alleles carried the GFP reporter (Fig. 1 D). Moreover, GFP expression faithfully reproduced the endogenous expression of Eomes (Fig. 1 E). The mean GFP fluorescence intensity was higher in spleen cells carrying two copies of Eomes-GFP alleles than in cells with only one copy, indicating a biallelic expression of Eomes (Fig. 1 D). Eomes-GFP was expressed in different spleen T cell subsets (unpublished data) and in NK cells (Fig. 2 A). The fraction of Eomes-GFP–negative NK cells was variable depending on the anatomical site. The liver contained the highest fraction (∼20–40%) of Eomes-GFP–negative NK cells, whereas the other organs contained 1–10% Eomes-GFP–negative cells (Fig. 2 A), which was in accordance with previously published results (Gordon et al., 2012). Eomes-GFP–negative NK cells displayed an immature phenotype on the basis of CD11b/CD27 staining (Fig. 2 B). Reciprocally, most CD11b− CD27− NK cells were GFP− in all organs. Previous articles reported the existence of Eomes-negative NK cells with a Trail+ DX5− phenotype in the liver (Takeda et al., 2005; Gordon et al., 2012). We confirmed that most Eomes-GFP–negative NK cells were Trail+ DX5− in the liver, but importantly a small fraction of Eomes-GFP+ is also Trail+ DX5−, and conversely a fraction of Eomes-GFP–negative is Trail− DX5+ (Fig. 2 C). The expression of Eomes is therefore not strictly correlated with that of Trail and DX5.
Eomes− NK1.1+ CD3− cells are bona fide NK cells but resemble NKT cells
The localization of Eomes− NK cells was highly skewed toward the liver (Figs. 2, A and D). This distribution was similar to that of NKT cells and different from that of classical Eomes+ NK cells (Fig. 2 D). To explore further the similarity between NKT cells and Eomes− NK cells, we compared the expression of various cell surface or intracellular molecules between Eomes− versus Eomes+ versus NKT cells. The lack of Eomes expression associated with low expression of both CD11b and CD49b (recognized by the DX5 antibody) was a feature of both Eomes− NK cells and NKT cells (Fig. 2 E). Moreover, NKT cells and Eomes− NK cells showed a striking similarity in terms of expression of cytokine receptors and receptors of the Ly49 family, with a high expression of CD127 (IL-7 receptor) and a lower expression of CD122 (IL-15 receptor β) and Ly49G2 and Ly49H compared with Eomes+ NK cells (Fig. 2 E). These data led us to hypothesize that Eomes− NK cells could be NKT cells masquerading as NK cells because of low CD3/TCR expression, a phenomenon which we previously reported for γδ T cells (Stewart et al., 2007). However, a series of evidence argued against this possibility. First, unlike NKT cells, Eomes− and Eomes+ NK cells expressed the NK cell marker NKp46 (Walzer et al., 2007a). Reciprocally, only NKT cells expressed intracellular CD3 (Fig. 2 E). Second, NKT cells expressed much higher levels of PLZF, the master NKT cell TF (Savage et al., 2008; Kovalovsky et al., 2008), than Eomes− and Eomes+ NK cells (Fig. 2 E). Third, the fraction of Eomes− cells within the NK cell gate was similar in WT and RAG2−/− mice (Fig. 2 F). Fourthly, both Eomes− and Eomes+ NK cells were capable of killing YAC1 cells efficiently after overnight stimulation with IL-15 (Fig. 2 G). Thus, Eomes− NK cells are bona fide NK cells that share several features with NKT cells.
Liver Eomes− NK cells are not precursors of Eomes+ NK cells under physiological conditions
Previous studies have suggested that Eomes− NK cells were immature precursors of Eomes+ NK cells on the basis of adoptive transfers of Trail+ DX5− (Gordon et al., 2012) NK cells or Trail+ (Takeda et al., 2005) NK cells into lymphopenic mice. To address this point more directly, we took advantage of Eomes-GFP reporter mice and FACS-sorted Eomes-GFP− or Eomes-GFP+ NK cells. We first cultured these cells in vitro for 4 d in the presence of different cytokines. Eomes-GFP− NK cells survived well but did not up-regulate Eomes expression upon culture with IL-15. IL-12 in the presence or absence of IL-18 did not induce Eomes expression by Eomes− NK cells (Fig. 3, A and B; and unpublished data). Second, we adoptively transferred Eomes-GFP+ and Eomes-GFP− into un-irradiated syngeneic CD45.1+ host mice. 2–3 wk after transfer, Eomes-GFP− NK cells were found mainly in the liver, demonstrating the skewed tropism of these cells (Fig. 3 D, bottom). Moreover, no significant up-regulation of GFP was detected, even within cells homing to the spleen (Fig. 3, C and D). This was also true when donor Eomes-GFP− NK cells were sorted from the spleen or when recipients were irradiated with a sublethal dose (unpublished data). Reciprocally, Eomes-GFP+ NK cells preferentially homed to the spleen and remained GFP+ (Fig. 3, C and D). Altogether, these results suggest that Eomes− NK cells are not precursors of Eomes+ NK cells in homeostatic conditions and rather correspond to a distinct lineage of ILCs.
Liver Eomes− NK cells arise in the liver and are dependent on T-bet and IL-15 but not IL-7 and TGF-β for their development
NK cells are thought to develop mainly in the BM in response to IL-15–dependent signals (Colucci et al., 2003). As Eomes− NK cells are highly enriched in the liver, we sought to determine their site of development. Their high CD127 expression was reminiscent of thymic NK cells (Vosshenrich et al., 2006). However, the normal representation of Eomes− NK cells in thymectomized mice (Fig. 4 A) excluded a thymic development of these cells. Unlike other NKp46+ innate lymphocytes, CD127 expression was also dispensable for their development (Fig. 4 B). Previous studies have shown that Trail+ DX5− NK cells are highly enriched in the fetal liver. Accordingly, we found that the livers of newborn mice were highly enriched in Eomes-GFP− NK cells (Fig. 4 C, mean percentage of Eomes− NK cells at birth: 90%). In contrast, in the BM and spleen of newborn mice, most NK cells were already Eomes+, which is another supportive piece of evidence of the dichotomy between Eomes− and Eomes+ NK cell lineages (Fig. 4 C). In the BM, Eomes was not expressed in recently described NK cell progenitors (Fig. 4 D) but was induced upon acquisition of CD27 and NK1.1 (Fig. 2). The frequency of Eomes-GFP− cells among liver NK cells progressively decreased after birth (Fig. 4 E). Altogether, these data strongly support the existence of a liver NK cell developmental pathway restricting Eomes expression.
The lack of Eomes expression in liver Eomes− NK cells led us to test the role of T-bet in their development. We found that T-bet−/− mice lacked both NKT cells and Eomes− NK cells, in accordance with previous observations (Townsend et al., 2004; Gordon et al., 2012), and further showing the similarity between Eomes− NK cells and NKT cells (Fig. 4 F). NKT cells are dependent on both IL-15 (Ranson et al., 2003) and TGF-β (Doisne et al., 2009) for their development. To test the role of these cytokines in the development of Eomes− NK cells, we used IL-15−/− mice and CD11c-dnTGFβRII mice. The latter mice express a dominant-negative form of the TGF-β receptor preventing TGF-β signaling in CD11c-positive cells (Laouar et al., 2005), including liver Eomes− and Eomes+ NK cells (unpublished data). The number of liver Eomes− NK cells was strongly reduced in IL-15−/− but not CD11c-dnTGFβRII mice (Fig. 4 G), showing that Eomes− NK cells are dependent on IL-15 but not TGF-β for their development. Eomes+ NK cells were also absent from IL-15 KO mice but increased in CD11c-dnTGFβRII mice. Thus, Eomes− NK cells and NKT cells share the dependence on T-bet and IL-15 for their development but only NKT cells are dependent on TGF-β.
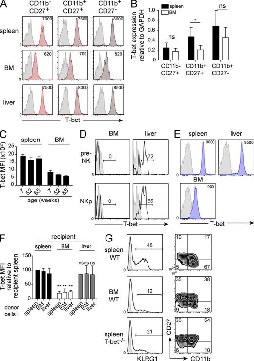
T-bet expression is repressed in the BM allowing the development of Eomes+ NK cells
Having established the existence of two distinct pathways of NK cell development, we sought to identify the factors that instruct the commitment of precursor cells to each pathway. As T-bet is essential for the Eomes− pathway, we hypothesized that T-bet could be differentially regulated in the BM and liver during early NK cell development. Remarkably, we found that T-bet expression was very low in BM NK cells compared with NK cells from all peripheral sites tested (Fig. 5 A), irrespective of the maturation status (Fig. 5 A). T-bet mRNA levels were similar between BM and spleen NK cells, suggesting that a posttranscriptional mechanism accounts for the difference in T-bet protein levels. The difference in T-bet levels between BM and spleen NK cells was true for different mouse strains (unpublished data) and for mice of different ages (Fig. 5 C). NK cell progenitors identified using the gating strategy shown in Fig. S1 (pre-pro NK cells and NKp) also expressed low levels of T-bet in the BM compared with those found in the liver (Fig. 5 D). Moreover, NK1.1+ T cells present in the BM also expressed lower levels of T-bet compared with those found in the periphery (Fig. 5 E). The low level of T-bet in BM NK cells was not due to an absence of T-bet induction in developing NK cells but rather to an active repression by the BM microenvironment. Indeed, when we adoptively transferred spleen or liver CD45.1+ NK cells into normal CD45.2 recipient mice, the level of T-bet in transferred NK cells that recirculated to the BM rapidly decreased to reach the same levels as that of recipient BM NK cells (Fig. 5 F). Reciprocally, when transferred, BM NK cells up-regulated T-bet expression upon migration to the spleen or to the liver while remaining T-betlow when homing to the BM (Fig. 5 F). Low T-bet expression in BM NK cells correlated with a modified pattern of expression of T-bet target genes. Indeed, WT BM NK cells were very similar to T-bet−/− spleen NK cells in terms of KLRG1, CD11b, and CD27 expression levels (Fig. 5 G).
To test the physiological relevance of BM-induced T-bet repression in NK cell development, we used transgenic mice expressing T-bet under the control of the CD2 promoter (Ishizaki et al., 2007). In these mice, T-bet is overexpressed both in NK and T cells in the BM and spleen (Fig. 6 A; Ishizaki et al., 2007). Results presented in Fig. 6 (B–D) showed that ectopic T-bet expression induced the neo development of a large population of Eomes− NK cells in all organs, including the BM. T-bet transgenic Eomes− NK cells expressed low levels of CD11b and DX5 and high levels of ITGA1 (Fig. 6 C), similar to WT Eomes− NK cells (Fig. 2 and Fig. 7). Moreover, the size of the Eomes+ NK cell population decreased proportionally (Fig. 6 D). These results demonstrate that early induction of T-bet instructs the development of Eomes− NK cells at the expense of Eomes+ NK cells.
One possible mechanism of T-bet action could be the repression of Eomes expression. To test this hypothesis, we compared the level of Eomes in Eomes+ NK cells isolated from mice expressing different doses of T-bet: T-bet transgenic, WT, T-bet+/−, and T-bet−/− mice. Remarkably, the level of Eomes in Eomes+ NK cells was inversely proportional to the level of T-bet, irrespective of the CD11b/CD27 NK cell subset analyzed (Fig. 6 E, compare top and bottom). In particular, T-bet−/− NK cells expressed very high level of Eomes whereas T-bet transgenic NK cells expressed very low levels of Eomes. Altogether, these results show that early induction of T-bet in liver NK cell progenitors instructs the development of Eomes− NK cells via a mechanism that involves the repression of Eomes expression.
Global gene profile analyses reveal that NKT cells are more closely related to Eomes− than to Eomes+ NK cells
Having shown the existence of two alternate NK cell developmental pathways, we sought to better understand their respective genetic program. We compared gene expression profile between liver Eomes−, Eomes+ NK cells, and NKT cells. NKT cells were included in this analysis as we previously found similarities between Eomes− and NKT cells. Globally, Eomes− and Eomes+ NK cells were more related to each other than to NKT cells (Fig. 7 A). This segregation is due to the differential expression of T cell–specific (TCR–CD3 complex) transcripts and NK cell–specific (such as NCR1 encoding for NKp46 and KLRA8 encoding for Ly49H) transcripts by NKT and NK cell subsets, respectively (Fig. 7 B, red boxes). However, NKT cells were more closely related to Eomes− than to Eomes+ NK cells in terms of global transcription (Euclidean distance 52,3 between NKT and Eomes+ vs. 43,2 between NKT and Eomes−). When looking at differential gene expression between NKT versus Eomes+ NK cells (y axis) and Eomes− versus Eomes+ NK cells (x axis), most genes were regulated similarly in Eomes− NK cells and NKT cells (hence found on the diagonal of the figure), confirming the similarity between Eomes− and NKT cells (Fig. 7 B). This included genes down-regulated compared with Eomes+ NK cells (Eomes and others) and genes up-regulated compared with Eomes+ NK cells (Fig. 7 B, green boxes; and Table S1). When looking at these genes, several interesting observations can be made. First, many of them were involved in cell trafficking. Eomes− NK cells and NKT cells expressed high levels of CXCR6, ITGA1, ITGAV, and ITGB3 but did not express CD62L, CX3CR1, ITGB7, or S1PR5 (Fig. 7, C and D; and Table S1). Expression of CXCR6 and lack of CX3CR1, CD62L, ITGB7, S1PR1, and S1PR5 could explain their lack of recirculation and liver homing. Interestingly, Eomes− NK cells express low levels of KLF2, which is known to induce CD62L, ITGB7, and S1PR1 (Carlson et al., 2006), which are required for lymphocyte recirculation (Arbonés et al., 1994; Wagner et al., 1998; Cyster and Schwab, 2012), suggesting that KLF2 is a target of Eomes. Second, Eomes− NK cells expressed low levels of perforin and granzyme A/B (Table S1 and Fig. 8), but instead high levels of granzyme C and Trail, suggesting that both NK cell subsets kill target cells using different mechanisms. Eomes− and Eomes+ NK cells could also recognize different types of target cells as they are clearly equipped with different sets of NK cell and other surface receptors (Table S1 and Fig. 8). Third, Eomes− NK cells expressed constitutive levels of mRNA for different cytokines, including TNF and IL-2, and cytokine receptors (IL-7R, IL-17RD, IL-21R, and TGFBR), suggesting that they could be important in immune regulation. Fourthly, several genes involved in the Notch signaling pathway were enriched in Eomes− NK cells (Table S1), suggesting that Notch could be important for their development as is the case for NKp46+ RORγt+ ILCs (Rankin et al., 2013). However, unlike the latter cells, Eomes− NK cells do not express RORγt or constitutive levels of IL-22 (Table S1 and Fig. 8).
Eomes− NK cells secrete a broad array of cytokines and contribute to immune responses against intracellular bacteria
A previous study showed that Trail+ DX5− NK cells secreted large amounts of IFN-γ and low amounts of IL-13 in response to different stimuli (Takeda et al., 2005). Based on the microarray results, we wanted to revisit this point and assessed the capacity of liver Eomes− and Eomes+ NK cells to produce different cytokines at the single cell level in response to in vitro or in vivo stimuli. Upon stimulation with PMA/ionomycin, Eomes− NK cells secreted a broad pattern of cytokines and chemokines including IL-2, IL-4, GM-CSF, TNF, CCL3, and IFN-γ (Fig. 9 A). IL-4 intracellular staining was weak but specific as shown using IL-4−/− NK cells (unpublished data). Their secretion of IL-2 that correlated with their constitutive expression of IL2 mRNA was particularly striking, even higher than that of NKT cells. Eomes− NK cells did not express IL-17 or IL-10 (unpublished data). The cytokine secretion pattern of Eomes− NK cells was very similar to that of NKT cells but in sharp contrast to that of Eomes+ NK cells which mainly secrete IFN-γ and CCL3. We then stimulated hepatic lymphocytes with cross-linking antibodies directed against NKp46, NK1.1, and NKG2D or with IL-12 combined with IL-18. Again, we found that Eomes− NK cells secreted a broader pattern of cytokines than Eomes+ NK cells. In particular, they secreted TNF in response to activation via NKp46, NK1.1, or NKG2D (Fig. 9 B). Next, we treated mice with poly(I:C), a well-known activator of NK cells, or with α-GalCer, a glycolipid which strongly activates invariant NKT cells, and cytokine secretion was measured ex vivo. In these conditions, only IFN-γ was detected. Using both stimuli, Eomes− NK cells expressed more IFN-γ than Eomes+ NK cells (Fig. 9 C). In particular, α-GalCer injection induced a coordinated secretion of IFN-γ by NKT cells and Eomes− NK cells, suggesting that Eomes− NK cells and NKT cells are located in the same hepatic niches. Finally, we assessed the cytokine response of hepatic lymphocytes after mouse infection with Francisella tularensis, a highly pathogenic intracellular bacterium, or with Vaccinia virus (VV). 48 h after infection with F. tularensis, hepatic NKT cells, Eomes− NK cells, and Eomes+ NK cells were all activated and produced IFN-γ (Fig. 9 D). Upon VV infection, hepatic lymphocytes did not secrete much IFN-γ. Instead, Eomes− NK cells and NKT cells, but not Eomes+ NK cells, secreted IL-2 and TNF early after infection, whereas Eomes+ NK cells secreted CCL3. Thus, Eomes− NK cells contribute to the immune response against intracellular pathogens, such as F. tularensis or VV, by secreting a broad range of cytokines complementary to those produced by Eomes+ NK cells in the case of VV infection.
DISCUSSION
Research in the past few years has allowed the identification of several innate lymphoid subsets. They have been classified in three groups depending on the type of cytokines they produce (Spits et al., 2013). Group 1 ILCs express TH1 type cytokines such as IFN-γ and TNF. They include NK cells and ILC1, which are present in inflamed mucosal tissue (Vonarbourg et al., 2010) and differentiate from NCR+ ILC3s (Rankin et al., 2013) under the influence of IL-12 and IL-15. The data we present here classify liver Eomes− NK cells as a novel subset of T-bet/IL-15–dependent group 1 ILC. These cells presumably derive from Id2+ common ILC precursors. They differentiate mostly in the liver and perhaps also in other organs. Our results show that all peripheral NK cells and precursors express high levels of T-bet, suggesting that Eomes+ NK cells only develop in the medullary environment whereas all other organs may rather drive the development of Eomes− NK cells.
Using a novel model of Eomes-GFP reporter mice, we found that Eomes− NK cells did not give rise to Eomes+ NK cells upon transfer to normal or irradiated recipient mice. This result strongly supports the existence of two alternative NK cell developmental pathways that segregate in time and space. Eomes− NK cells appear earlier than Eomes+ NK cells, during fetal liver hematopoiesis, whereas Eomes+ NK cells constitute the main medullary subset, arising directly after birth and rapidly populating the periphery. Our results are in apparent contradiction with a previous study which showed that upon adoptive transfer into RAG−/− γc−/− immunoincompetent mice, Trail+ NK cells gave rise to Trail− DX5+ Eomes+ NK cells (Gordon et al., 2012). One possible explanation for this discrepancy could be a minute contamination of the Trail+ population sorted by Gordon et al. (2012) with a few Eomes-positive cells. As Eomes+ NK cells express higher levels of CD122 and proliferate more than Eomes− NK cells (unpublished data), they would rapidly outnumber Eomes− NK cells in recipient mice. This emphasizes the fact that Eomes expression does not strictly correlate with the expression of any surface marker and underlies the superiority of the Eomes–GFP reporter system to tackle this question. How to discriminate between live Eomes− and Eomes+ NK cells in the absence of GFP reporter or intracellular staining for Eomes? Our microarray analysis pointed to ITGA1 as a potential marker of Eomes− NK cells, confirming a previous study (Peng et al., 2013). This is indeed the case in the liver, but not all Eomes− NK cells are ITGA1+ in the spleen and vice versa (unpublished data). Thus, only an intracellular staining for Eomes unambiguously discriminates between Eomes− and Eomes+ NK cells in all organs. The absence of a reliable marker for both NK cell subsets may be due to a redundant action of Eomes and T-bet on the expression of many of the surface markers commonly used to study NK cells. However, Eomes and T-bet may also cooperate to increase the likelihood of expression of other markers such as CD11b and DX5. Hence, we propose a model (Fig. 9 E) in which, depending on early expression of T-bet, Id2+ precursors may give rise either to Eomes− NK cells with a CD11b− CD27−/low Trail+/− DX5−/low phenotype or to Eomes+ NK cells. Eomes+ NK cells probably start their maturation process directly as CD11b− CD27+ even though a small fraction of them may go through an earlier CD11b− CD27− stage (Chiossone et al., 2009). They subsequently acquire CD11b expression before terminal maturation. T-bet expression, which is not influenced by the level of Eomes, is acquired upon migration of Eomes+ NK cells to the periphery and is involved in the completion of their differentiation process (Townsend et al., 2004; Soderquest et al., 2011). Importantly, our model of NK cell development does not exclude the possibility that Eomes− NK cells may give rise to Eomes+ NK cells under certain conditions. Indeed, the plasticity of ILC subsets has already been appreciated (Rankin et al., 2013), and there may be special microenvironments that could induce the conversion of Eomes− NK cells to Eomes+ NK cells. For example, IL-4 has been shown to strongly induce Eomes expression in CD8 T cells and could therefore induce Eomes expression in Eomes− NK cells (Weinreich et al., 2010). A highly lymphopenic environment (e.g., RAG−/− γc−/− mice) could also artificially induce this conversion.
We found that T-bet was essential for the development of Eomes− NK cells, confirming previous findings by Gordon et al. (2012). T-bet is therefore a master of development for various ILCs including gut ILC1, ILC3 (Powell et al., 2012; Sciumé et al., 2012; Klose et al., 2013; Rankin et al., 2013), and now liver Eomes− NK cells. T-bet is also required for the development of NKT cells (Townsend et al., 2004). T-bet probably deeply imprints the genetic program of these various lymphoid subsets as illustrated by the important similarity between NKT cells and Eomes− NK cells in terms of global gene expression. ChIP-Seq experiments will be required to understand which genes are directly regulated by T-bet or indirectly by other TFs modulated by T-bet. A previous study in CD4 T cells identified that T-bet induced a modification of the chromatin at the Eomes locus (Zhu et al., 2012). This correlates with our finding that T-bet expression inversely correlated with that of Eomes. Thus, early T-bet expression in liver NK cell progenitors could suppress Eomes expression and drive the differentiation of Eomes− NK cells. Reciprocally, low T-bet expression in BM NK cells is probably not sufficient to repress Eomes and therefore allows the development of Eomes+ NK cells. Importantly, once Eomes is expressed, T-bet can probably no longer repress its expression. This may explain why mature peripheral NK cells that express high levels of T-bet express levels of Eomes similar to those expressed by BM NK cells.
The factors that repress T-bet expression in developing or recirculating NK cells in the BM remain to be determined. Our unpublished data exclude a role for major immune regulators such as IL-10, TGF-β, MHC-I, IL-4, MyD88, or type I IFN in this phenomenon. Similarly, the factors that induce T-bet at the periphery are unknown. Our microarray analysis showed that several members of the Notch signaling pathways were more expressed in Eomes− NK cells compared with Eomes+ NK cells. It is therefore tempting to speculate that Notch could induce T-bet expression in peripheral NK cells, as previously suggested for NCR+ ILC3s (Rankin et al., 2013). Other good candidates include IL-12 and IFN-γ that are known to induce T-bet expression in T cells (Lazarevic and Glimcher, 2011).
Eomes− and Eomes+ NK cells display important differences in terms of gene expression. As Eomes+ NK cells express both Eomes and T-bet whereas Eomes− NK cells only express T-bet, this may reflect a nonredundant activity of Eomes compared with T-bet. In fact, mouse T-bet and Eomes have very similar DNA binding domains (90% identical). However, the other protein domains are totally different, which may explain the different functions of these TFs. In particular, they may recruit different co-activators or co-repressors of transcription. Eomes may be uniquely capable to induce the expression of Ly49 receptors and may also cooperate with T-bet to induce expression of perforin and IL2Rβ in NK cells. In contrast, Eomes could also repress a series of T cell genes, such as those encoding for IL7R or IL-2, and others such as Trail and ITGA1. Eomes− and Eomes+ NK cells may therefore have different and perhaps complementary functions during immune responses. Eomes− NK cells express high levels of CXCR3 and CXCR6 similarly to NKT cells (Kim et al., 2002a). These receptors are involved in the trafficking/homing of NK and NKT cells in the liver (Wald et al., 2006; Germanov et al., 2008). A previous study established that liver NK and NKT cells did not recirculate outside the liver (Thomas et al., 2011), which was later confirmed (Peng et al., 2013). Eomes− NK cells may therefore be important for liver immune responses, especially in newborn mice. Our results show that they can secrete a wide variety of cytokines, including IL-2, TNF, GM-CSF, IFN-γ, and CCL3, whereas conventional NK cells only secrete IFN-γ and CCL3. This is not only true in vitro in response to different stimuli but also ex vivo after in vivo infection with VV. The receptors that trigger activation of Eomes− NK cells remain to be identified, but our microarray analysis showed that Eomes− NK cells express high levels of DNAM1 (CD226) and CD160, which are known co-stimulators of NK cells during antiviral responses. Cytokine secretion by Eomes− NK cells may be important to amplify local immune responses and for the cross talk with other liver lymphocytes. In fact, we found that NKT cell activation with α-GalCer–induced Eomes+ NK cells, but especially Eomes− NK cells, to produce IFN-γ, suggesting that Eomes− NK cells and NKT cells are located in the same hepatic niches and thus exposed to the same inflammatory environment. Moreover, several articles reported that CXCR6+ (Paust et al., 2010) or DX5− (Peng et al., 2013) NK cells possess memory potential using models of contact hypersensitivity to haptens. Thus, Eomes− NK cells may be important for recall responses in the liver.
Eomes− NK cells could also be involved in the maintenance of the tolerogenic milieu in the liver under homeostatic conditions. Indeed, they express high levels of PD1-L, ICOSL, and IL-2, which may suppress T cell responses both directly (Terme et al., 2012) and indirectly via interaction with regulatory T cells (T reg cells). Interestingly, a recent study reported that T reg cells restrained the expansion of a population of spleen CD127+CD25+DX5−Eomes− NK cells (Gasteiger et al., 2013). Thus, there could be a preferential cross talk between T reg cells and Eomes− NK cells. Consistent with this, RAG−/− T-bet−/− mice develop autoimmune-like syndromes, suggesting that T-bet–dependent innate lymphocytes may be important for limiting inflammation (Lazarevic and Glimcher, 2011).
Together, our findings establish the existence of two alternative pathways of NK cell development occurring in the BM and in the liver, respectively. Early T-bet levels are instrumental to determine the commitment of precursor cells to either lineage. The BM microenvironment restricts T-bet expression, thus allowing the development of classical Eomes+ NK cells. Reciprocally, the liver environment permits high expression of T-bet early on during NK cell development, which results in Eomes repression and the development of Eomes− Trail+ DX5− Itga1+ NK cells that are specialized in cytokine secretion and may have immunoregulatory functions.
MATERIALS AND METHODS
Mice, infections, and reagents
This study was performed in strict accordance with the French recommendations in the Guide for the ethical evaluation of experiments using laboratory animals and the European guidelines 86/609/CEE. All experimental studies were approved by the Animal Experimentation Ethics Committee CECCAPP. WT C57BL/6 and BALB/c mice were purchased from Charles River. CD127−/− (Peschon et al., 1994), RAG2−/− (Hao and Rajewsky, 2001), T-bet−/− (Finotto et al., 2002), IL-4−/−, CD11c-dnTGFβRII transgenic (Laouar et al., 2005), and CD2-T-bet transgenic (Ishizaki et al., 2007) mice have been previously described. IL-15−/− (Kennedy et al., 2000) and CX3CR1gfp/gfp (Jung et al., 2000) mice have been provided by S. Jung (Weizmann Institute, Rehovot, Israel) and J.P. Di Santo (Institut Pasteur, Paris, France). In some experiments, we also used C57BL/6 CD45.1 mice or C57BL/6 CD45.1 x CD45.2 mice that were bred in our animal house. Female mice 8–24 wk old were used unless specified. For infection, mice were injected intradermally with 5 × 103 cfu F. tularensis subspecies novicida strain U112 in 50 µl PBS or intraperitoneally with 2 × 105 PFU Vaccinia virus (Modified Vaccinia Virus Ankara). In some experiments, mice were injected with 150 µg poly(I:C) or 4 µg α-GalCer intraperitoneally. In some experiments, we used thymectomized mice. Thymectomies were performed as previously described (Pihlgren et al., 1996).
Generation of Eomes-GFP reporter/knockin mice
A 179 kb bacterial artificial chromosome containing Eomes 3′ region was selected (clone number RP23-448K1; CHORI). Using Red/ET cloning (Gene Bridges), an ires-GFP-loxP-tACE-Cre-PGK-gb2-neo-loxP cassette was inserted downstream the Eomes STOP codon. This cassette allows GFP expression under the control of Eomes regulatory regions. The rest of the cassette allows selection with neomycin in both bacteria and eukaryotic cells and is auto-excisable in male mice thanks to Cre expression under the control of the testis-specific Tace promoter and the loxP sites (Guia et al., 2011). The modified Eomes region and 3 kb on each side of the STOP codon were subcloned into PACYC177 using Red/ET cloning and included NotI sites allowing the release of the Eomes fragment. JM8.A3 C57BL/6N ES cells (Pettitt et al., 2009) were transfected with the NotI linearized targeting construct and cultured using standard culture conditions for ES cells. After G418 selection (150 µg/ml geneticin G418), ES clones were screened for homologous recombination by PCR analysis and Southern blotting. The occurrence of an appropriate homologous recombination event at the 5′ side was screened by PCR with the following primers: 5′-TTGACCTTGACCCTATGAGGGCTAT-3′ (forward primer); 5′-TAGGAATGCTCGTCAAGAAGACAG-3′ (reverse primer, 4.4 kb with knock-in allele). Next, a Southern blot was performed for some ES clones to further verify the recombination event using BamHI restriction enzyme digestion and probes amplified with the following primers: 5′ probe forward, 5′-CCAGGAGGAGGTTGCTACAG-3′; 5′ probe reverse, 5′-CAAAAGGATGAGCTGTCCAAG-3′; Neo Probe forward, 5′-GATCGGCCATTGAACAAGAT-3′; Neo probe reverse, 5′-ATACTTTCTCGGCAGGAGCA-3′.
Cells from each targeted ES clones were separately injected into C57BL/6 blastocysts to generate chimeric male mice that were mated with C57BL/6 females to obtain germline transmission of the mutated allele. Germline offspring of the GFP/KI genotype were routinely screened by PCR using the following primers in the gene encoding EGFP: 5′-AAGCTGACCCTGAAGTTCATCTGC-3′ (forward primer) and 5′-AAGTTCACCTTGATGCCGTTCTTCT-3′ (reverse primer). This pair of primers amplifies a 374 bp fragment. To generate homozygous mice, heterozygotes were mated and offspring screened using GFP PCR above and another set of primers amplifying the WT region across Exon6 and 3′UTR: 5′-ACTACCATGGACATCCAGAATGAGC-3′ (forward in Exon6) and 5′-CAAAGAACACAACAAAACACCACCA-3′ (reverse in 3′UTR). This pair of primers amplifies a 359 bp fragment in the case of a WT allele.
Generation of BM chimera
C57BL/6 CD45.1 x CD45.2 mice were irradiated twice at 450 rad within a 4-h interval. 4 h after the last irradiation, they received an intravenous injection of a 1:1 mixture of BM cells from WT CD45.1 and CD127−/− CD45.2 mice. BM chimeras were analyzed 6–12 wk after reconstitution.
Adoptive transfers
For assessing T-bet levels.
BM or spleen cells from CD45.1 mice were prepared and injected intravenously (2 × 107 cells of each genotype in PBS) into anesthetized CD45.2 C57BL/6 mice. 1 wk later, mice were sacrificed and transferred cells were analyzed in different organs by flow cytometry.
Fate mapping of Eomes-GFP− NK cells.
We sorted Eomes-GFP−NKp46+ and Eomes+NKp46+ from the liver and in some experiments from the spleen and BM. 20–50 × 104 cells were injected intravenously to recipient CD45.1 C57BL/6 congenic mice that were previously irradiated or not with a 500 rad dose. 2 wk later, mice were sacrificed and transferred NK cells were identified by their expression of CD45.2 in the spleen and liver. Their level of GFP was measured by flow cytometry.
Antibodies and flow cytometry
BM, blood, spleen, LN, and liver cells were isolated and stained as previously described. Cell counts were determined using an accuri C6 flow cytometer (BD). The following mAbs (eBioscience, BD, or BioLegend) were used: anti-CD19 (ebio1D3), anti-CD3 (145-2C11), anti-NK1.1 (PK136), anti NKp46 (29A1.4), anti-CD11b (M1/70), anti-CD27 (LG.7F9), anti-CD122 (5H4), anti-CD127 (A7R34), anti-CXCR3 (CXCR3-173), anti-CXCR4 (2B11) T-bet (ebio4B10), Eomes (Dan11mag), Ki67 (SolA15), KLRG1 (2F1), anti-CD49b (DX5), anti-ITGA1 (Ha31/8), anti-ITGAV (RMV7), anti-ITGA4 (9C10), anti-ITGB2 (C71/16), anti-ITGB3 (2C9), anti-ITGB7 (M293), anti-Trail (N2B2), anti-CD4 (GK1.5), anti-PLZF (Mags.21F7), anti-CD244 (ebio244f4), anti-Ly6D (49H4), anti-CD135 (A2F10), anti-CD45.1 (A20), anti-CD45.2 (104), anti-CD62L (Mel14), anti-RORγt (B2D), anti–granzyme A (3G8.5), anti–granzyme B (NGZB), anti-IL2 (JES6-5H4), anti-IL-4 (11b11), anti-GM-CSF (MP1-22E9), anti-CCL3 (DNT3CC), anti–TNF-α (MP6-XT22), anti–IFN-γ (XMG1), and relevant isotype controls. Intracellular stainings for T-bet, Eomes, RORγt, granzyme A, and granzyme B were performed using Foxp3 Fixation/Permeabilization Concentrate and Diluent. BrdU incorporation was measured using a kit (BD). For Eomes staining on Eomes-GFP spleen cells, the pH of all buffers was adjusted to 8 to preserve GFP fluorescence. To detect CXCR6 on NK cell surface, we used indirect staining with CXCL16-Fc-His tagged (R&D Systems), followed by anti-His (Miltenyi Biotec). Flow cytometry was performed on a FACSCanto, a FACSCanto II, or a FACS Fortessa (BD).
Quantitative RT-PCR
Lymphocyte subsets stained with the appropriate antibodies were sorted using a FACSAria cell sorter (BD). RNA was extracted using TRIzol reagent. We used High capacity RNA-to-cDNA kit (Applied Biosystems) to generate cDNA for RT-PCR. PCR was performed with a SybrGreen-based kit (FastStart Universal SYBR Green Master; Roche) on a StepOne plus instrument (Applied Biosystems). Primers were designed using the Roche software. The following primers were used: T-bet forward, 5′-CAACCAGCACCAGACAGAGA-3′; T-bet reverse, 5′-ACAAACATCCTGTAATGGCTTG-3′.
Cell culture and stimulation
For assessing differentiation of Eomes-NK cells.
We sorted Eomes-GFP−NKp46+ and Eomes+NKp46+ from the liver of Eomes-GFP mice using flow cytometry. Cells were then cultured in complete medium in 24-well plates in the presence of 100 ng/ml IL-15 with or without 20 ng/ml IL-12. Cytokines were from R&D Systems.
For NK cell cytokine assays.
Hepatic lymphocytes were prepared and cultured with cytokines, coated antibodies (29A1.4, anti-NKp46; PK136, anti-NK1.1; CX5, anti-NKG2D), or 10 ng/ml PMA and 1 µg/ml ionomycin (Sigma-Aldrich) and Golgi-stop (BD). 25 ng/ml IL-12 and 5 ng/ml IL-18 (R&D Systems) were used. When NK cells were stimulated in vivo, hepatic lymphocytes were cultured in complete medium supplemented only with Golgi-stop. After stimulation/culture, intracellular stainings for cytokines were performed using the Cytofix/Cytoperm kit (BD) and cytokine production was measured by flow cytometry.
For cytotoxic assays.
Hepatic lymphocytes were prepared and cultured with 25 ng/ml IL-15 overnight. The next day, NK cells were sorted by flow cytometry and cultured 4 h with YAC1 cells previously labeled with CFSE at different E/T ratio. The percentage of TOPRO3+ YAC1 cells was then measured by flow cytometry.
Microarrays
Eomes-GFP+ NK1.1+ CD3−, Eomes-GFP−NK1.1+CD3−, and NK1.1+CD3+ (NKT) hepatic cells were sorted by flow cytometry. Total RNA was extracted using TRIzol reagent according to the manufacturer’s instructions (Invitrogen). Quality and absence of genomic DNA contamination were assessed with a Bioanalyzer (Agilent Technologies). Total RNA from each sample was amplified, labeled, and hybridized to a mouse GeneChip HT MG-430 PM 16-Array Plate (Affymetrix). Affymetrix CEL files were analyzed in R using the Bioconductor suite of packages. Raw probe signals were background corrected using the maximum likelihood estimation of the normal-exponential mixture model (Silver et al., 2009) and normalized using the variance stabilization normalization (Huber et al., 2002), followed by a quantile normalization (Bolstad et al., 2003). Summarization was performed using the median-polish (Irizarry et al., 2003) using version 17.1 of the Entrez-Gene based reannotated chip description file (Dai et al., 2005). Non-informative genes were filtered using the I/NI algorithm (Talloen et al., 2007). Linear models were applied using the limma package to compute the mean expression level for each cell type corrected for the animal sex. Statistical contrasts were then applied to compute differential expression between the different cell types. The empirical Bayes method was used to compute moderated p-values that were then corrected for multiple comparisons using the Benjamini and Hochberg’s false discovery rate (FDR) controlling procedure. Microarray data were deposited into the Gene Expression Omnibus (accession no. GSE53486).
Statistical analyses
Statistical analyses were performed using two-tailed Student’s t tests or nonparametric tests when appropriate. These tests were run on the Prism (GraphPad Software). Levels of significance are expressed as p-values.
Online supplemental material
Fig. S1 shows the gating strategy used to identify pre-pro NK cells and NKp. Table S1 shows genes differentially expressed between Eomes+ and Eomes− NK cells.
Acknowledgments
Authors thank the Plateau de Biologie Expérimentale de la Souris, and the flow cytometry facility of the SFR Biosciences Gerland. We also thank Steffen Jung and James P. Di Santo for providing the CX3CR1gfp/gfp and IL-15−/− mice.
The T. Walzer laboratory is supported by the FINOVI foundation, Agence Nationale de la Recherche (ANR JC sphinks), European Research council (ERC-Stg 281025), Institut National de la Santé et de la Recherche Médicale (INSERM), Centre National de la Recherche Scientifique (CNRS), Université de Lyon, and Ecole Normale Supérieure de Lyon (ENS).
The authors declare no competing financial interests.
References
Author notes
C. Daussy, F. Faure, and K. Mayol contributed equally to this paper.

