Skip to Main Content
Skip Nav Destination
1-20 of 81605
Follow your search
Access your saved searches in your account

Would you like to receive an alert when new items match your search?
Close Modal
Sort by
Journal Articles
Images
LXR agonism exhibits treatment efficacy in breast and colon cancer models with low G-MDSC infiltration. (a) Abundance of Ly6G+ G-MDSCs across different syngeneic tumor models (n = 7, 7, 6, 8, and 6 for LLC, B16F10, E0771, E0771-DR, and CT26, respectively). (b) Representative flow cytometry plots representing the abundance of Ly6G+ and Ly6C+ MDSCs in the LLC and E0771 tumor models. (c) Abundance of Ly6G+ G-MDSCs in E0771-DR tumors upon LXR-agonistic treatment with RGX-104 (n ≥ 8 per group, two-sided t test). (d) Growth of orthotopic E0771-DR tumors and survival upon LXR-agonistic treatment (n ≥ 7 per group, two-tailed t test for tumor growth and log-rank test for survival, representative of three independent experiments). (e) Metastatic progression of E0771-LM1-DR tumors as quantified by bioluminescence imaging (n = 7 per group, two-tailed Mann–Whitney test; images correspond to representative mice on day 20 after injection). (f) Abundance of G-MDSCs in CT26 tumors upon RGX-104 treatment (n = 8 per group, two-tailed t test). (g) Growth of CT26 tumors upon RGX-104 treatment (n ≥ 6 per group; two-tailed t test). n.s., not significant. All experiments representative of two independent experiments unless indicated otherwise. *P < 0.05 and **P < 0.01.
Published: 10 February 2026
Figure 1. LXR agonism exhibits treatment efficacy in breast and colon cancer models with low G-MDSC infiltration. (a) Abundance of Ly6G+ G-MDSCs across different syngeneic tumor models (n = 7, 7, 6, 8, and 6 for LLC, B16F10, E0771, E0771-DR, and More about this image found in LXR agonism exhibits treatment efficacy in breast and colon cancer models w...
Images
LXR agonism promotes adaptive anti-tumor immunity in breast and colon cancer models. (a and b) Tumor growth and survival of naive mice or mice that had cleared E0771-DR tumors under LXR-agonism upon contralateral primary tumor (a) or metastatic (b) rechallenge with E0771 cells (n ≥ 8 per group, log-rank test, and data pooled from two independent experiments). (c) Intratumoral CD8+ T cell infiltration in E0771-DR tumors (n = 7; two-tailed t test). Images show representative sections (scale bar = 100 μm). All P values are based on two-tailed t tests. (d–f) Expression of granzyme B by CD8+ cytotoxic T cells infiltrating E0771-DR (d) and CT26 tumors (f) (n = 8 per group, two-tailed t test, representative of three and two independent experiments, respectively). Flow cytometry plots in e are representative for results in d. (g) Growth of E0771-DR mammary fat pad tumors in C57BL/6J wild-type versus Rag−/− mice (n ≥ 4 per group; two-tailed t test; representative of two independent experiments). (h) Growth of E0771-DR mammary fat pad tumors upon depletion of CD8+ cells (n ≥ 6 per group, two-tailed t test; representative of two independent experiments). *P < 0.05 and ****P < 0.0001.
Published: 10 February 2026
Figure 2. LXR agonism promotes adaptive anti-tumor immunity in breast and colon cancer models. (a and b) Tumor growth and survival of naive mice or mice that had cleared E0771-DR tumors under LXR-agonism upon contralateral primary tumor (a) or More about this image found in LXR agonism promotes adaptive anti-tumor immunity in breast and colon cance...
Images
LXR agonism enhances immune activation in tumor DLNs. (a–c) Phenotype of DLN-resident CD4+ and CD8+ T cells in E0771-cOC (a) or CT26-DR (c) tumor-bearing mice treated with RGX-104 (n = 8 and 7 per group, respectively, two-tailed t tests; representative of two independent experiments). Flow cytometry plots in b show representative samples gated for CD8+ T cells from a. (d–f) Proportion of all T cell subsets (d) and only cytotoxic T cells (e) out of all T cells in E0771-DR tumor DLNs as assessed by scRNAseq. (f) Comparison of the expression of select canonical effector genes in cytotoxic T cells in control versus RGX-104–treated mice (P values according to Mann–Whitney tests). (g–i) Activation status of APCs in the LNs draining E0771-cOC (g) and CT26 (h) tumors (n = 15 [g] and 7 [h] per group; two-tailed t tests, each representative of two independent experiments). (i) Representative plots from h showing expression of MHCII, CD40, and CD86 in CD103+ DCs. MHCII, MHC class II. *P < 0.05, **P < 0.01, ***P < 0.001, and ****P < 0.0001.
Published: 10 February 2026
Figure 3. LXR agonism enhances immune activation in tumor DLNs. (a–c) Phenotype of DLN-resident CD4+ and CD8+ T cells in E0771-cOC (a) or CT26-DR (c) tumor-bearing mice treated with RGX-104 (n = 8 and 7 per group, respectively, two-tailed t More about this image found in LXR agonism enhances immune activation in tumor DLNs. (a–c) Phenotype of D...
Images
LXR agonistic therapy critically depends on CD11c+DCs and host Lxr but not Apoe expression. (a) Schematic of strategy for in vivo depletion of APC subsets. (b) Growth of orthotopic E0771-DR tumors in the presence or absence of CD11c+ cells as outlined in a (n = 14–16 per group, two-tailed t test, data pooled from two independent experiments). (c) Abundance of APC subsets in tumor DLNs and tumors of E0771-DR tumor bearing–mice transplanted with Itgax-DTR bone marrow and treated with PBS or DT (two-tailed t tests). Images show representative flow cytometry plots (n = 6–8 per group, two-tailed t tests). (d) Growth of orthotopic E0771-DR tumors in the presence or absence of LyzM+Csf1r+ cells (n = 7–9 per group, two tailed t test, representative of two independent experiments). (e) Abundance of APC subsets in DLNs or tumors of E0771-DR tumor bearing–mice transplanted with MM-DTR bone marrow and treated with PBS or DT (two-tailed t tests). Images show representative flow cytometry plots (n = 4 per group, two-tailed t tests). (f) Fraction of Ly6C+ monocytes out of CD45+ cells in peripheral blood of MM-DTR mice treated with either PBS or DT (n = 4 per group, P value according to one-sided T test). (g) Growth of E0771-DR in C57BL/6J wild-type versus Apoe-KO mice (n ≥ 11 mice per group, respectively; data pooled from two independent experiments). (h) Growth of E0771-DR tumors in APOE2-knock-in mice (n = ≥15 mice per group; two-tailed t test). (i) Growth of E0771-DR tumors in C57BL6/J wild-type versus Lxr-DKO mice (n ≥ 10 mice per group, representative of two independent experiments; two-tailed t test). MHCII, MHC class II. *P < 0.05, **P < 0.01, and ***P < 0.001.
Published: 10 February 2026
Figure 4. LXR agonistic therapy critically depends on CD11c + DCs and host Lxr but not Apoe expression. (a) Schematic of strategy for in vivo depletion of APC subsets. (b) Growth of orthotopic E0771-DR tumors in the presence or absence of More about this image found in LXR agonistic therapy critically depends on CD11c + DCs and ho...
Images
LXR agonism promotes T cell activation. (a) Schematic of experimental approach to assess the impact of pharmacologic LXR activation on T cell priming and activation in vitro. (b) Gene ontology pathway enrichment analysis in genes significantly upregulated in RGX-104–treated OT-I T cells. (c) Expression of genes implicated in T cell effector function in RGX-104–treated OT-I T cells as assessed by RNAseq (n = 4 per group; Wald test, adjusted by false discovery rate). (d) Expression of IFN-γ and granzyme B in OT-I CD8+ T cells after co-culture with antigen-pulsed BMDCs as assessed by flow cytometry (n = 4 per group, representative of three independent experiments, two-tailed t tests). Plots on the right show representative samples. *P < 0.05.
Published: 10 February 2026
Figure 5. LXR agonism promotes T cell activation. (a) Schematic of experimental approach to assess the impact of pharmacologic LXR activation on T cell priming and activation in vitro. (b) Gene ontology pathway enrichment analysis in genes More about this image found in LXR agonism promotes T cell activation. (a) Schematic of experimental appr...
Images
LXR agonism renders CD8+T cells more receptive to adopting effector functions through LXR activation in CD8+T cells. (a) Expression of IFN-γ and granzyme B in OT-I CD8+ T cells after co-culture with antigen-pulsed BMDCs as assessed by flow cytometry (n = 8 per group, representative of two independent experiments, two-tailed t tests). (b) Overview of differential gene expression and accessible chromatin regions in RGX-104–treated OT-I CD8+ T cells co-cultured with LXRDKO BMDCs upon RGX-104 treatment as assessed by RNAseq and ATAC-seq (hypergeometric tests). (c) Expression and chromatin accessibility of genes implicated in T cell effector function, co-inhibition, and co-stimulation in RGX-104– versus control-treated OT-I T cells from b. (d) Schematic of in vitro treatment of primary naive CD8+ T cells in relation to activation by CD3/CD28 ligation. (e) Fractions of naive (CD44−CD62L+), pre-effector (CD44−CD62L−), and effector (CD44+CD62L−) CD8+ T cells as determined by flow cytometry. (f) Expression of effector molecules in CD8+ T cells as determined by flow cytometry. *P < 0.05, **P < 0.01, ***P < 0.001, and ****P < 0.0001.
Published: 10 February 2026
Figure 6. LXR agonism renders CD8 + T cells more receptive to adopting effector functions through LXR activation in CD8 + T cells. (a) Expression of IFN-γ and granzyme B in OT-I CD8+ T cells after co-culture with antigen-pulsed BMDCs as More about this image found in LXR agonism renders CD8 + T cells more receptive to adopting e...
Images
Transcriptional and chromatin accessibility profiling of naive CD8+T cells upon LXR activation. (a) Volcano plot showing differentially expressed genes in naive CD8+ T cells treated with the LXR agonist RGX-104 for 24 h as assessed by RNAseq (n = 4 per group). (b) Gene ontology pathway analysis of significantly upregulated genes from a. (c) MA-plot of differential chromatin accessibility in naive CD8+ T cells treated with the LXR agonist RGX-104 for 24 h (n = 3 per group). (d) Gene ontology pathway analysis of genes in proximity to differentially accessible chromatin regions from c. (e) Heatmap showing gene expression and chromatin accessibility changes for Gzmb and Sell in CD8+ T cells from a–d.
Published: 10 February 2026
Figure 7. Transcriptional and chromatin accessibility profiling of naive CD8 + T cells upon LXR activation. (a) Volcano plot showing differentially expressed genes in naive CD8+ T cells treated with the LXR agonist RGX-104 for 24 h as assessed More about this image found in Transcriptional and chromatin accessibility profiling of naive CD8 + ...
Images
LXR agonism and radiotherapy act additively. (a) Tumor growth of mice injected with E0771 tumor cells and treated with RGX-104 and either IgG control or anti-CD40 antibody (n = 7 per group). (b) Tumor volumes of mice from a on day 17 after injection. (c) Tumor growth and survival of mice injected with CT26 tumor cells and treated with RGX-104 and radiotherapy (n = 8 per group, two-tailed t test; representative of two independent experiments). *P < 0.05, **P < 0.01, and ***P < 0.001.
Published: 10 February 2026
Figure 8. LXR agonism and radiotherapy act additively. (a) Tumor growth of mice injected with E0771 tumor cells and treated with RGX-104 and either IgG control or anti-CD40 antibody (n = 7 per group). (b) Tumor volumes of mice from a on day 17 More about this image found in LXR agonism and radiotherapy act additively. (a) Tumor growth of mice inje...
Images
RGX-104 treatment is associated with clonal T cell expansion and enhanced TCR diversity in relapsed/refractory cancer patients. (a) Fraction of patients receiving given therapies. (b) Number of expanded TCR clones in the peripheral blood of patients after one cycle (28 days) of treatment as indicated. (c) Number of newly detected TCR clones in peripheral blood after one cycle of treatment as indicated. (d) Longitudinal analysis of richness of TCR repertoire as measured by log2 of productive rearrangements of peripheral clones following treatment with RGX-104 relative to pre-treatment. Boxplot whiskers in b and c extend to the smallest and largest value within 1.5 times the interquartile ranges of the hinges, and box center and hinges indicate median and first and third quartiles, respectively. For logarithmic display of data in b and c, a count of 1 was added to all data points. **P < 0.01.
Published: 10 February 2026
Figure 9. RGX-104 treatment is associated with clonal T cell expansion and enhanced TCR diversity in relapsed/refractory cancer patients. (a) Fraction of patients receiving given therapies. (b) Number of expanded TCR clones in the peripheral More about this image found in RGX-104 treatment is associated with clonal T cell expansion and enhanced T...
Journal Articles
Images
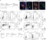
B cells carrying low-affinity BCR are unable to seed GC in the NALT. (A) Schematic representation of the experimental setup shown in B–D. (B) AID-GFP mice were injected with Rosa26tdTomato/+ B1-8hi or B1-8lo B cells mixed with nonfluorescent CD4+ OT-II T cells followed by i.n. immunization with NP-OVA + MPLA. TPLSM images of NALT and MedLN 5 days following immunization are shown. n = 3 for each time point; two independent experiments. (C and D) WT mice were adaptively transferred with GFP+ B1-8hi or Rosa26tdTomato/+ B1-8lo B cells mixed with nonfluorescent CD4+ OT-II T cells. LNs were analyzed by flow cytometry 5 days after i.n. NP-OVA + MPLA immunization. n = 6; two independent experiments. Unpaired two-tailed Student’s t test; data represent mean ± SEM; *, P < 0.05; **, P < 0.01; ***, P < 0.001. (E) Experimental design for F. (F) Flow cytometry plots and frequency of B1-8hi or B1-8lo B cells 7 days after i.n. NP-OVA + MPLA boost. n = 6; two independent experiments. Unpaired two-tailed Student’s t test; data represent mean ± SEM; ***, P < 0.001.
Published: 10 February 2026
Figure 1. B cells carrying low-affinity BCR are unable to seed GC in the NALT. (A) Schematic representation of the experimental setup shown in B–D. (B) AID-GFP mice were injected with Rosa26tdTomato/+ B1-8hi or B1-8lo B cells mixed with More about this image found in B cells carrying low-affinity BCR are unable to seed GC in the NALT. (A) S...
Images
Low-affinity B cell clones are unable to seed GCs in the NALT independent of competition. (A) MD4 mice were adoptively transferred with GFP+ B1-8hi or Rosa26tdTomato/+ B1-8lo B cells. NALT and MedLN were removed and imaged by TPLSM on day 7 following i.n. NP-OVA + MPLA immunization. Scale bars, 200 µm. n = 4 for each time point; two independent experiments. (B–D) MD4 mice were injected with GFP+ B1-8hi or Rosa26tdTomato/+ B1-8lo B cells. NALT and MedLN were collected and analyzed by flow cytometry on day 3, 5, and 7 following i.n. NP-OVA + MPLA immunization. Representative plots for GC B cells on day 5 are shown (B). Flow cytometry quantification for GC B cell percentage of B1-8hi or B1-8lo B cells. Day 3, n = 5–6; day 5, n = 4–6; day 7, n = 5–7; six independent experiments. Unpaired two-tailed Student’s t test; data represent mean ± SEM; *, P < 0.05; **, P < 0.01; ***, P < 0.0001; ns, not significant (C and D). (E and F) MD4 mice were injected with Rosa26tdTomato/+ B1-8hi or B1-8lo B cells mixed with CD45.1+ OT-II T cells. LNs, BM, and spleen were collected and analyzed by flow cytometry on day 14 following i.n. NP-OVA + MPLA immunization. n = 5–6; two independent experiments. Unpaired two-tailed Student’s t test; data represent mean ± SEM; ns, not significant. Flow cytometry quantifications for total transferred cells (E) and GC B1-8hi or B1-8low B cells (F) are shown. (G and H) WT mice were injected with Rosa26tdTomato/+ B1-8hi or B1-8lo B cells. LNs were analyzed by flow cytometry 5 days after i.n. NP-Ficoll + MPLA immunization. n = 6; two independent experiments. Unpaired two-tailed Student’s t test; data represent mean ± SEM; **, P < 0.01; ns, not significant.
Published: 10 February 2026
Figure 2. Low-affinity B cell clones are unable to seed GCs in the NALT independent of competition. (A) MD4 mice were adoptively transferred with GFP+ B1-8hi or Rosa26tdTomato/+ B1-8lo B cells. NALT and MedLN were removed and imaged by TPLSM on More about this image found in Low-affinity B cell clones are unable to seed GCs in the NALT independent o...
Images
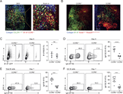
Formation of Tfh cells in the NALT depends on BCR affinity. (A–F) WT mice were injected with GFP+ B1-8hi or Rosa26tdTomato/+ B1-8lo B cells mixed with CD45.1+ OT-II T cells. Flow cytometry analysis of OT-II T cells was performed at day 5 following i.n. NP-OVA + MPLA immunization. n = 6; two independent experiments. Unpaired two-tailed Student’s t test; data represent mean ± SEM. *, P < 0.05; **, P < 0.01; ns, not significant. Flow cytometry plots and quantification of total OT-II T cells (A and B), activated CD44+ CD62L− OT-II T cells (C and D), CXCR5+ PD-1+ Tfh cells out of activated OT-II T cells (E and F) are shown. (G and H) Time course analysis of Tfh OT-II T cells formation in WT mice as in A. Day 1 n = 3; day 3, n = 3; day 5 n = 3; day 7 n = 2–3; one experiment. Unpaired two-tailed Student’s t test; data represent mean ± SEM. (I) Same experiment as in G using MD4 hosts. Day 3, n = 5–6; day 5, n = 8–9; day 7, n = 2–4; three independent experiments. Unpaired two-tailed Student’s t test; data represent mean ± SEM.
Published: 10 February 2026
Figure 3. Formation of Tfh cells in the NALT depends on BCR affinity. (A–F) WT mice were injected with GFP+ B1-8hi or Rosa26tdTomato/+ B1-8lo B cells mixed with CD45.1+ OT-II T cells. Flow cytometry analysis of OT-II T cells was performed at day More about this image found in Formation of Tfh cells in the NALT depends on BCR affinity. (A–F) WT mice ...
Images
GC formation by high-affinity B cell clones depends on CCR6 expression. (A) WT mice were adoptively transferred with GFP+ B1-8hi B cells and CD45.1+ OT-II T cells. CCR6 expression on B1-8hi B cells was assessed by flow cytometry at the indicated time points after i.n. NP-OVA + MPLA immunization. Day 1, n = 3; day 3, n = 9; day 5, n = 9; day 7, n = 9; three independent experiments. Data represent mean ± SEM. (B) WT mice were adoptively transferred with GFP+ B1-8hi or Rosa26tdTomato/+ B1-8lo B cells, together with CD45.1+ OT-II T cells. The frequency of CCR6 expressing B1-8hi and B1-8lo B cells was analyzed by flow cytometry at the indicated time points. Day 3, n = 3–9; day 5, n = 3–9; day 7, n = 2–9; three independent experiments. Data represent mean ± SEM. (C) WT mice were adoptively transferred with GFP+ CCR6+/+ or CCR6−/− B1-8hi B cells, and Rosa26tdTomato/+ OT-II T cells. NALTs were imaged on days 3, 5, and 7 after i.n. NP-OVA + MPLA immunization, using TPLSM. Scale bars, 200 µm. For each time point, n = 2–4 mice; two independent experiments. (D–G) WT mice were adoptively transferred with GFP+ CCR6+/+ or CCR6−/− B1-8hi B cells and Rosa26tdTomato/+ OT-II T cells. Transferred cells (D), GC B cells (E), OT-II T cells (F), and OT-II Tfh T cells (G) subsets were quantified by flow cytometry on day 7 following i.n. NP-OVA + MPLA immunization. n = 5–11; three independent experiments. Unpaired two-tailed Student’s t test; data represent mean ± SEM; *, P < 0.05; **, P < 0.01; ****, P < 0.0001.
Published: 10 February 2026
Figure 4. GC formation by high-affinity B cell clones depends on CCR6 expression. (A) WT mice were adoptively transferred with GFP+ B1-8hi B cells and CD45.1+ OT-II T cells. CCR6 expression on B1-8hi B cells was assessed by flow cytometry at the More about this image found in GC formation by high-affinity B cell clones depends on CCR6 expression. (A)...
Images
IgA class switching in the NALT depends on CCR6-mediated B cell positioning in the SED. (A) CX3CR1-GFP mice were adoptively transferred with Rosa26tdTomato/+ B1-8hi B cells and CD45.1+ OT-II T cells. NALTs were imaged on day 5 after i.n. NP-OVA + MPLA immunization using TPLSM. Scale bars, 50–100 µm. n = 2; one experiment. (B) AicdaCre/+ Rosa26Stop-tdTomato/+ mice were adoptively transferred with GFP+ CCR6+/+ or CCR6−/− B1-8hi B cells and CD45.1+ OT-II T cells. NALTs were imaged on day 5 after i.n. NP-OVA + MPLA immunization using TPLSM. Scale bars, 100 µm. n = 3; one experiment. (C–F) WT mice were adoptively transferred with GFP+ CCR6+/+ or CCR6−/− B1-8hi B cells and OT-II T cells followed by NP-OVA + MPLA i.n. immunization. Transferred B1-8hi B cells (C) and IgA+ GC subsets (D) were quantified by flow cytometry on day 5; the frequency of IgA+ B cells was quantified out of the total transferred cells (E) or GC B cells (F) on day 7. Day 5, n = 6–7; day 7, n = 11; four independent experiments. Unpaired two-tailed Student’s t test; Data represent mean ± SEM; ***, P < 0.001; ****, P < 0.0001; ns, not significant.
Published: 10 February 2026
Figure 5. IgA class switching in the NALT depends on CCR6-mediated B cell positioning in the SED. (A) CX3CR1-GFP mice were adoptively transferred with Rosa26tdTomato/+ B1-8hi B cells and CD45.1+ OT-II T cells. NALTs were imaged on day 5 after More about this image found in IgA class switching in the NALT depends on CCR6-mediated B cell positioning...
Images
CCR6 is required for bacteria-driven IgA GC B cell formation in the NALT. (A) Quantification by flow cytometry of B cell isotypes in NALTs from SPF or GF mice under homeostasis. IgA+, IgG2b+, and IgG1+ populations were gated from Fas+CD38−B220+ GC B cells. n = 8–10; two independent experiments. Unpaired two-tailed Student’s t test; data represent mean ± SEM; **, P < 0.01. (B) Flow cytometry analysis of GC B cells in NALT from CCR6+/+ or CCR6−/− SPF mice. n = 6–10; three independent experiments. Unpaired two-tailed Student’s t test; data represent mean ± SEM; *, P < 0.05. (C) Experimental design of mixed BM chimeras generated with CCR6+/+ and CCR6−/− donors. (D–G) Flow cytometry analysis of B cell subsets in NALTs from BM chimeras. CCR6+/+ and CCR6−/− B cells were gated from B220+ B cells (D); GC (Fas+CD38−) B cell populations were gated from CCR6+/+ or CCR6−/− B220+ cells in D (E); IgA+ and IgG2b+ populations were gated from CCR6+/+ or CCR6−/− B220+ cells (F), or from CCR6+/+ or CCR6−/− GC B cells (G). n = 9; two independent experiments. Paired two-tailed Student’s t test; data represent mean ± SEM; *, P < 0.05.
Published: 10 February 2026
Figure 6. CCR6 is required for bacteria-driven IgA GC B cell formation in the NALT. (A) Quantification by flow cytometry of B cell isotypes in NALTs from SPF or GF mice under homeostasis. IgA+, IgG2b+, and IgG1+ populations were gated from Fas+ More about this image found in CCR6 is required for bacteria-driven IgA GC B cell formation in the NALT. (...
Journal Articles
Images
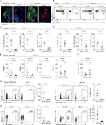
Zbtb32 expression is selectively upregulated in Ttex tumor-infiltrating CD8+ T cells. (A) Fold change in the expression level of different TFs in Tpex and Ttex OT-I TILs in E.G7. (B) Volcanic plot showing the differential expression of TFs between Tpex and Ttex OT-I TILs in E.G7. (C) FeaturePlots showing Cd8a and Zbtb32 expression profiles in B16 TILs. (D) The expression levels of Zbtb32 and Cd8a in different clusters of B16 TILs. (E) The tSNE plot of scRNA-seq dataset, indicating global transcriptomic similarities of CD8+ TILs in B16 TME. (F) FeaturePlots showing expression profiles of Zbtb32 and other classic genes in B16 CD8+ TILs. (G)Zbtb32 and other classic genes expression levels in different clusters of B16 CD8+ TILs. (H) RT-qPCR analysis of Zbtb32 expression in Ly108+ and Tim-3+ CD8+ TILs (n = 3 for each group). GEO accessions: (A and B) GSE182035, (C–G) GSE122675. Unpaired two-tailed Student’s t test (H), ***P < 0.001. Data shown are a representative of at least two independent experiments.
Published: 06 February 2026
Figure 1. Zbtb32 expression is selectively upregulated in T tex tumor-infiltrating CD8 + T cells. (A) Fold change in the expression level of different TFs in Tpex and Ttex OT-I TILs in E.G7. (B) Volcanic plot showing the differential More about this image found in Zbtb32 expression is selectively upregulated in T ...
Images
The CD28-PI3K axis induces Zbtb32 expression after CD8+T cell activation. (A) The level of Zbtb32 expression was measured by RT-qPCR in activated CD8+ T cells in vitro (n = 3 for each group). (B) Quantifications of Zbtb32 expression levels were measured by RT-qPCR. The cells were activated by gradient dilutions of anti-CD3 plus fixed dilution of anti-CD28 or fixed dilution of anti-CD3 plus gradient dilutions of anti-CD28 (n = 3 for each group). (C) Quantifications of co-culture cell ratios of WT versus Zbtb32−/− CD8+ T cells were measured by flow cytometry. The cells were activated by gradient dilutions of anti-CD3 plus fixed dilution of anti-CD28 or fixed dilution of anti-CD3 plus gradient dilutions of anti-CD28 (n = 3 for each group). (D) The Zbtb32 expression level was measured by RT-qPCR in activated CD8+ T cells in the presence of various inhibitors or antibodies (n = 3 for each group). (E) The Zbtb32 expression level was measured by RT-qPCR in CD28-and Y189F mutant CD28 OE CD8+ T cells (n = 3 for each group). (F) Quantifications of live cell number and relative MFI of GzmB, IFNγ, and TNFa in CD28- and Y189F mutant CD28 OE WT and Zbtb32−/− activated CD8+ T cells were measured by flow cytometry. The levels in the Y189F mutant CD28 OE group were normalized (n = 5 for each group). Data in all graphs are shown as means ± SEM, *P < 0.05, **P < 0.01, ***P < 0.001, and ****P < 0.0001 by paired or unpaired two-tailed Student’s t test. Data shown are a representative of at least two independent experiments.
Published: 06 February 2026
Figure 2. The CD28-PI3K axis induces Zbtb32 expression after CD8 + T cell activation. (A) The level of Zbtb32 expression was measured by RT-qPCR in activated CD8+ T cells in vitro (n = 3 for each group). (B) Quantifications of Zbtb32 More about this image found in The CD28-PI3K axis induces Zbtb32 expression after CD8 ...

or Create an Account

Close Modal
Close Modal