Hematopoietic stem cells (HSCs) are susceptible to replication stress, which is a major contributor to HSC defects in Fanconi anemia (FA). Here, we report that HSCs relax the global chromatin by downregulating the expression of a chromatin architectural protein, DEK, in response to replication stress. DEK is abnormally accumulated in bone marrow (BM) CD34+ cells from patients with FA and in Fancd2-deficient HSCs. DEK haploinsufficiency promotes chromatin relaxation, replication stress relief, and function recovery of Fancd2-deficient HSCs. Furthermore, inhibition of DEK restores the proliferation of FA CD34+ cells in vitro and enhances their engraftment in vivo. Mechanistically, the activating transcription factor 2 (ATF2), specifically phosphorylated ATF2 at Thr69/71, was identified as a promoter of DEK transcription. Fancd2 deficiency results in p38 hyperphosphorylation, which in turn phosphorylates ATF2 at Thr69/71, leading to DEK accumulation in HSCs. In conclusion, our findings establish a functional link between chromatin relaxation and replication stress tolerance in HSCs and highlight DEK as a target for FA.
Introduction
Hematopoietic stem cells (HSCs) are a population of blood stem cells that are essential for lifelong hematopoiesis by differentiating into all blood lineages (Chen et al., 2022; Du et al., 2024; Dzierzak and Bigas, 2018). Faithful DNA replication is precisely regulated by a complex machinery, while any perturbation of normal DNA replication can lead to replication stress (Saxena and Zou, 2022; Shaw et al., 2024; Tubbs and Nussenzweig, 2017). Impairment of HSC reconstitution potential by replication stress caused by low expression of the origin-licensing factor mini-chromosome maintenance suggests that HSCs are particularly sensitive to such stress (Alvarez et al., 2015). Furthermore, old HSCs face increased replication stress compared with young HSCs, and replication stress is a driver of functional decline in aging HSCs (Flach et al., 2014). Currently, how HSCs respond to and counteract replication stress remains unclear.
Mutations in a network of Fanconi anemia (FA) genes result in profound defects in HSCs, which in turn leads to bone marrow (BM) failure syndrome (Müller and Williams, 2009). The protein products of FA genes collaborate in the repair of DNA inter-strand crosslink (Ceccaldi et al., 2016); and emerging evidence indicates that FA is an intrinsic replication stress-associated disease (Chen et al., 2015; Xu et al., 2021). For example, FANCD2 interacts with BRCA1 to protect stalled replication forks by stabilizing RAD51 at replication forks (Schlacher et al., 2012). In Fancl-deficient mice, persistent replication triggers BM failure, indicating that FA proteins are essential for replication stress tolerance (Xu et al., 2021). Strategies that relieve replication stress in HSCs have significant therapeutic implications for FA. The absence of Sh2b3 has been shown to restore the proliferation and survival of HSCs in FA by stabilizing stalled replication forks (Balcerek et al., 2018). Nevertheless, the underlying causes of HSC defects in FA in the tolerance of replication stress remain largely unknown, as do the lack of effective strategies for the alleviation of replication stress in HSCs.
To cope with replication stress, cells have evolved a complex network of cellular responses to minimize the genotoxic effects of replication stress. This process primarily occurs in three stages: (1) activation of the replication checkpoint signaling, (2) fork stabilization, and (3) fork restart (Liao et al., 2018; Saxena and Zou, 2022). Recent findings indicate that chromatin epigenetic dynamics, including histone modifications and chromatin remodeling, play a vital role in replication stress counteraction (Delamarre et al., 2020; Gaggioli et al., 2023; Murai et al., 2020; Zhang et al., 2023). Chromatin relaxation is essential for the DNA repair machinery to gain access to double-strand breaks. This process depends on pyruvate dehydrogenase 1, which is rapidly recruited to chromatin and drives acetyl-CoA generation to support local chromatin acetylation around double-strand break (Zhang et al., 2023). The histone methyltransferase G9a, together with SUV39h1, induces chromatin compaction to stabilize stalled forks by modifying H3K9me1/me2/me3 in human fetal lung fibroblasts (Gaggioli V et al., 2023). SLFN11 acts as a global regulator of chromatin structure and increases genomic-wide chromatin accessibility under replication stress (Murai et al., 2020). According to current knowledge, precise chromatin remodeling is crucial for replication stress counteraction. However, there is a paucity of information regarding the epigenetic responses of HSCs under replication stress.
The current study illustrates that global chromatin opening is essential for replication stress tolerance in HSCs, primarily mediated by the downregulation of DEK. DEK is a ubiquitous chromatin protein that restricts chromatin accessibility, primarily through the induction of H3 and H4 hypoacetylation (Chen et al., 2021; Waldmann et al., 2004). Notably, high expression of DEK was observed in BM CD34+ cells from patients with FA and in HSCs from Fancd2-deficient mice. Inhibition of DEK resulted in chromatin relaxation and replication stress relief, as well as a further recovery of HSC function in FA. Consequently, our findings provide a comprehensive understanding of the responses of HSCs to replication stress and demonstrate that the inhibition of DEK restores HSC function in FA by relaxing chromatin.
Results
HSCs undergo global chromatin relaxation in response to replication stress
To investigate the responses of HSCs to replication stress, murine HSCs (CD48−CD150+LSK [Lin−Sca-1+c-Kit+]) derived from WT C57BL/6J mice were isolated (Fig. S1 A) and subsequently treated with various doses of replication stress inducers, specifically gemcitabine (Gem) or hydroxyurea (HU) (Gaggioli et al., 2023; Xu et al., 2021). Elevated levels of hallmarks of replication stress, such as phosphorylated ataxia telangiectasia-mutated and Rad3-related (p-ATR), were observed in the HSCs following treatment (Fig. S1, B and C). Following this observation, a multi-omics analysis was performed on the HSCs after exposure to Gem (0.5 µM) or HU (100 µM) for a duration of 48 h (Fig. 1 A). The RNA-sequencing (RNA-seq) data revealed notable differences between the DMSO-treated and Gem/HU-treated HSCs (Fig. 1 B). Persistent replication stress resulted in significant alterations in gene expression, as evidenced by the 2,081 upregulated and 103 downregulated genes (greater than twofold change, P < 0.05) (Fig. 1 C). Immediate early genes (IEGs) are essential for replication stress response (Murai et al., 2020). The expression of multiple IEGs, including Jun, Fos, and Egr1, was found to be elevated in Gem/HU-treated HSCs, as demonstrated by real-time quantitative RT-PCR (qRT-PCR) (Fig. S1 D). Gene set enrichment analysis (GSEA) revealed that Gem/HU-induced replication stress inhibited multiple pathways in HSCs associated with cell proliferation and energy metabolism (Fig. 1 D), indicating that persistent replication stress induced by Gem/HU inhibits HSC activation at the transcriptional level.
Gem/HU causes replication stress in HSCs and induces the expression of IEGs. (A) Representative flow plots show the gating strategies for Lin−, HPCs, LSK, GMP, CMP, MEP, CD34−LSK, and HSCs (CD48−CD150+LSK or CD34−CD135−LSK). (B) HSCs (CD48−CD150+LSK) from WT C57BL/6J mice were cultured in vitro with Gem or HU for 48 h. The charts show the cell viability of HSCs with the treatment of a range of doses of Gem (left) or HU (right) using an MTT assay (n = 2 samples per group). (C) Representative flow plots of p-ATR staining in HSCs. The right bar graphs show the mean fluorescence intensity (MFI) of p-ATR in HSCs (n = 2 samples per group). (D) qRT-PCR analysis and the bar graph shows the expression of Egr1, Jun, Fos, and Rpl27 in HSCs under indicated conditions (related to Fig. 1 C) (n = 4 samples per group). (E) Representative volcano plot from ATAC-seq analysis between the DMSO and Gem/HU-treated HSCs. All peaks that were significantly changed (greater than twofold change, P < 0.05) appear as red dots. (F) Scatter plot of log2 fold changes of genome-wide ATAC (x axis) and H3K27AC (y axis) signal. Each point represents one peak. The data presented in panels A–D are representative of two independent experiments. The results shown in panels B–D are shown as mean ± SD. Statistical analyses were performed using a two-tailed unpaired Student’s t test for panel D. P values are presented as follows: ***P < 0.001.
Gem/HU causes replication stress in HSCs and induces the expression of IEGs. (A) Representative flow plots show the gating strategies for Lin−, HPCs, LSK, GMP, CMP, MEP, CD34−LSK, and HSCs (CD48−CD150+LSK or CD34−CD135−LSK). (B) HSCs (CD48−CD150+LSK) from WT C57BL/6J mice were cultured in vitro with Gem or HU for 48 h. The charts show the cell viability of HSCs with the treatment of a range of doses of Gem (left) or HU (right) using an MTT assay (n = 2 samples per group). (C) Representative flow plots of p-ATR staining in HSCs. The right bar graphs show the mean fluorescence intensity (MFI) of p-ATR in HSCs (n = 2 samples per group). (D) qRT-PCR analysis and the bar graph shows the expression of Egr1, Jun, Fos, and Rpl27 in HSCs under indicated conditions (related to Fig. 1 C) (n = 4 samples per group). (E) Representative volcano plot from ATAC-seq analysis between the DMSO and Gem/HU-treated HSCs. All peaks that were significantly changed (greater than twofold change, P < 0.05) appear as red dots. (F) Scatter plot of log2 fold changes of genome-wide ATAC (x axis) and H3K27AC (y axis) signal. Each point represents one peak. The data presented in panels A–D are representative of two independent experiments. The results shown in panels B–D are shown as mean ± SD. Statistical analyses were performed using a two-tailed unpaired Student’s t test for panel D. P values are presented as follows: ***P < 0.001.
HSCs undergo global chromatin relaxation and H3K27 acetylation in response to replication stress. (A) Experimental schematic. HSCs (CD48−CD150+LSK) from WT C57BL/6J mice were sorted and cultured with DMSO, Gem, 0.5 µM, or HU, 100 µM for 48 h, followed by RNA-seq, ATAC-seq, and CUT&Tag-seq. (B) Principal component analysis of whole-transcriptome RNA-seq read counts in HSCs. (C) Representative volcano plot from RNA-seq analysis between the DMSO and Gem/HU-treated HSCs (n = 3 and 4 samples, respectively). All significantly changed genes (greater than twofold change, P < 0.05) are indicated by red dots. (D) GSEA from RNA-seq data was conducted (hallmark gene sets). The top 10 downregulated gene sets and the normalized enrichment score are presented here. (E) Representative heatmaps show ATAC-seq peaks ± 5 kb from transcriptional start site (TSS) in HSCs. Top, line plots of relative quantifications based on average intensities of all ATAC peaks detected. (F) The violin plots show the statistics and quantification of genomic-wide ATAC signal (log2[normalized RPKM]) (n = 2 samples per group). (G) Representative heatmaps and line plots show H3K4m3 or H3K27ac CUT&Tag peaks ± 5 kb from TSS in HSCs. (H) The violin plots show the statistics and quantification of genomic-wide CUT&Tag signal in HSCs (n = 2 samples per group). (I) The violin plots show the statistics and quantification of ATAC and H3K27ac CUT&Tag signal at genomic regions (±5 kb from TSS) of IEGs and others in HSCs. The list IEGs is presented in Table S1. Others indicate a random gene set (56 genes). (J) Distribution of ATAC and H3K27ac CUT&Tag peaks across the indicated gene loci. The data presented in panels B–J are representative of two independent experiments. The results shown in panels F, H, and I are illustrated as violin plots. Statistical analyses were performed using a two-tailed unpaired Student’s t test. P values are presented as follows: *P < 0.05, ***P < 0.001; n.s., not significant. RPKM, reads per kilobase per million mapped reads.
HSCs undergo global chromatin relaxation and H3K27 acetylation in response to replication stress. (A) Experimental schematic. HSCs (CD48−CD150+LSK) from WT C57BL/6J mice were sorted and cultured with DMSO, Gem, 0.5 µM, or HU, 100 µM for 48 h, followed by RNA-seq, ATAC-seq, and CUT&Tag-seq. (B) Principal component analysis of whole-transcriptome RNA-seq read counts in HSCs. (C) Representative volcano plot from RNA-seq analysis between the DMSO and Gem/HU-treated HSCs (n = 3 and 4 samples, respectively). All significantly changed genes (greater than twofold change, P < 0.05) are indicated by red dots. (D) GSEA from RNA-seq data was conducted (hallmark gene sets). The top 10 downregulated gene sets and the normalized enrichment score are presented here. (E) Representative heatmaps show ATAC-seq peaks ± 5 kb from transcriptional start site (TSS) in HSCs. Top, line plots of relative quantifications based on average intensities of all ATAC peaks detected. (F) The violin plots show the statistics and quantification of genomic-wide ATAC signal (log2[normalized RPKM]) (n = 2 samples per group). (G) Representative heatmaps and line plots show H3K4m3 or H3K27ac CUT&Tag peaks ± 5 kb from TSS in HSCs. (H) The violin plots show the statistics and quantification of genomic-wide CUT&Tag signal in HSCs (n = 2 samples per group). (I) The violin plots show the statistics and quantification of ATAC and H3K27ac CUT&Tag signal at genomic regions (±5 kb from TSS) of IEGs and others in HSCs. The list IEGs is presented in Table S1. Others indicate a random gene set (56 genes). (J) Distribution of ATAC and H3K27ac CUT&Tag peaks across the indicated gene loci. The data presented in panels B–J are representative of two independent experiments. The results shown in panels F, H, and I are illustrated as violin plots. Statistical analyses were performed using a two-tailed unpaired Student’s t test. P values are presented as follows: *P < 0.05, ***P < 0.001; n.s., not significant. RPKM, reads per kilobase per million mapped reads.
Chromatin remodeling is intimately associated with the response to replication stress (Gaggioli et al., 2023; Lin and Pasero, 2021; Simoneau and Zou, 2021). In a noteworthy discovery, HSCs exhibited global chromatin relaxation in response to replication stress induced by Gem/HU, as evidenced by a significantly elevated global assay for transposase-accessible chromatin sequencing (ATAC-seq) signal compared with DMSO-treated HSCs (Fig. 1, E and F; and Fig. S1 E). Subsequently, we conducted cleavage under targets and tagmentation sequencing (CUT&Tag-seq) for acetylation of histone 3 lysine 27 (H3K27ac) and trimethylation of histone H3 lysine 4 (H3K4me3), which are markers of active and open chromatin (Gaggioli et al., 2023; Lin and Pasero, 2021). Significantly elevated H3K27ac levels were observed in Gem/HU-treated HSCs in comparison to DMSO-treated HSCs (Fig. 1, G and H). Most peaks (∼86%) with increased ATAC signal also showed elevated H3K27ac signal (Fig. S1 F), suggesting epigenetic activation in HSCs in response to replication stress. IEGs possess a unique chromatin structure for rapid transcriptional activation (Bahrami and Drabløs, 2016). A gene set of IEGs (56 genes, Table S1) (Bahrami and Drabløs, 2016; Murai et al., 2020) was defined and observed to exhibit greater ATAC and H3K27ac signal at these genomic regions compared with the other gene set (random 56 genes) (Fig. 1 I). Moreover, the response of IEG-genomic regions was more sensitive than that of other genes in HSCs (Fig. 1, I and J).
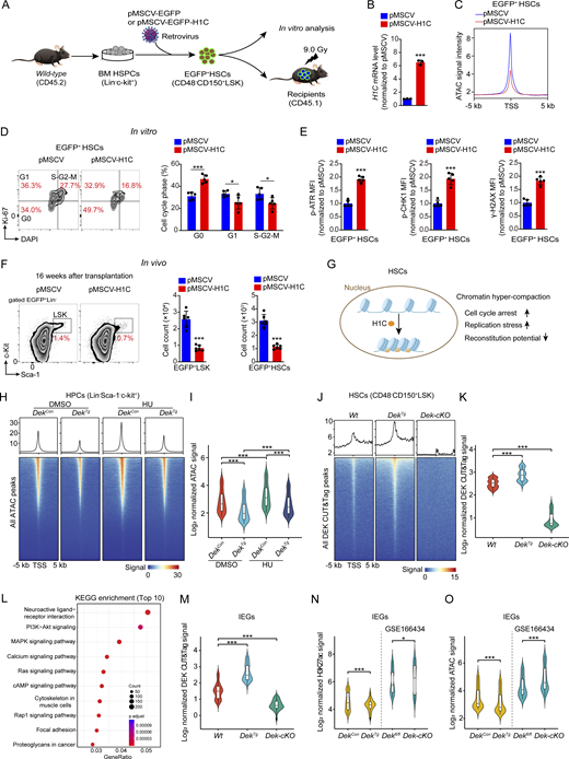
Chromatin inaccessibility may be a source of replication stress (Jiang et al., 2009; Zeman and Cimprich, 2014), and chromatin remodeling at replication forks regulates fork stabilization, repair, and restart (Gaggioli et al., 2023; Delamarre et al., 2020). To investigate the potential impact of compact chromatin on HSC homeostasis, hematopoietic stem and progenitor cells (HSPCs, Lin−c-Kit+) were enforced to express histone 1C (H1C) (Fig. S2, A and B), which binds to nucleosomes and facilitates chromatin hyper-compaction (Ishihara et al., 2021). H1C-overexpressing HSCs exhibited decreased chromatin accessibility (Fig. S2 C), impeded cell cycle progression (Fig. S2 D), and increased replication stress hallmarks (p-ATR, phosphorylated checkpoint kinase 1 [p-CHK1], and phosphorylated histone H2AX [γH2AX]) in vitro (Fig. S2 E). Moreover, H1C overexpression resulted in a significant impairment of the reconstitution capacity of HSCs (Fig. S2 F). These observations provide direct evidence that chromatin hyper-compaction induces replication stress and impairs HSC function (Fig. S2 G).
Chromatin compaction induced by H1C overexpression causes replication stress in HSCs. (A) Experimental schematic. Freshly enriched BM HSPCs (Lin−c-Kit+) from WT C57BL/6J mice (CD45.2) were transduced with the indicated retrovirus. Then EGFP+HSCs (CD48−CD150+LSK) were sorted for further analysis (qRT-PCR, cell cycle analysis, and intracellular protein analysis). Approximately 500 EGFP+HSCs were transplanted into lethally irradiated recipient mice (CD45.1). (B) qRT-PCR analysis and the bar graph shows the expression of H1C in HSCs (n = 3 samples per group). (C) Representative line plots show ATAC peaks ± 5 kb from TSS in HSCs under indicated conditions. (D) Representative flow plots of cell cycle distribution in EGFP+HSCs by Ki-67 + DAPI staining. The bar graph on the right shows the percentage of the cell cycle distribution (n = 5 samples per group). (E) The bar graphs show the MFI of p-ATR (left), p-CHK1 (middle), and γH2AX (right) in EGFP+HSCs using flow cytometry staining and analysis (n = 5 samples per group). (F) Representative flow plots of LSK analysis in BM of the recipient mice at 16 wk after transplantation. The right bar graphs show the cell count of EGFP+LSK and EGFP+HSCs (EGFP+CD48−CD150+LSK) in BM from the recipient mice (n = 6 mice per group). (G) A proposed model shows the effect of chromatin hyper-compaction on HSCs. (H) Representative heatmaps and line plots show ATAC peaks ± 5 kb from TSS in HPCs under indicated conditions. HPCs (Lin−c-Kit+) from DekCon or DekTg mice were sorted and cultured with DMSO or HU (100 µM) for 48 h, followed by ATAC-seq. (I) Statistics and quantification of ATAC signal in HPCs (n = 2 samples per group). (J) Representative heatmaps and line plots show DEK CUT&Tag peaks ± 5 kb from TSS in HSCs (CD48−CD150+LSK) from WT C57BL/6J, DekTg, and Dekfl/fl,Tie2-Cre (Dek-cKO) mice. (K) Statistics and quantification of DEK CUT&Tag signal in HSCs (n = 2 samples per group). (L) Pathway analysis of the genes with significantly changed DEK CUT&Tag peaks (greater than twofold change, P < 0.01) in both comparison: DekTg versus WT and Dek-cKO versus WT. (M) The violin plots show distribution of DEK CUT&Tag signal at genomic regions (±5 kb from TSS) of IEGs in HSCs. The list IEGs is presented in Table S1. (N and O) The violin plots show distribution of H3K27ac CUT&Tag and ATAC signal at genomic regions (±5 kb from TSS) of IEGs in HSCs. The data in Dekfl/fl and Dek-cKO groups were analyzed using a published data (GSE166434). The data presented in panels B and D–K are representative of two independent experiments. The results shown in panels I, K, and M–O are illustrated as violin plots, and panels B and D–F are shown as mean ± SD. Statistical analyses were performed using a two-tailed unpaired Student’s t test. P values are presented as follows: *P < 0.05, ***P < 0.001.
Chromatin compaction induced by H1C overexpression causes replication stress in HSCs. (A) Experimental schematic. Freshly enriched BM HSPCs (Lin−c-Kit+) from WT C57BL/6J mice (CD45.2) were transduced with the indicated retrovirus. Then EGFP+HSCs (CD48−CD150+LSK) were sorted for further analysis (qRT-PCR, cell cycle analysis, and intracellular protein analysis). Approximately 500 EGFP+HSCs were transplanted into lethally irradiated recipient mice (CD45.1). (B) qRT-PCR analysis and the bar graph shows the expression of H1C in HSCs (n = 3 samples per group). (C) Representative line plots show ATAC peaks ± 5 kb from TSS in HSCs under indicated conditions. (D) Representative flow plots of cell cycle distribution in EGFP+HSCs by Ki-67 + DAPI staining. The bar graph on the right shows the percentage of the cell cycle distribution (n = 5 samples per group). (E) The bar graphs show the MFI of p-ATR (left), p-CHK1 (middle), and γH2AX (right) in EGFP+HSCs using flow cytometry staining and analysis (n = 5 samples per group). (F) Representative flow plots of LSK analysis in BM of the recipient mice at 16 wk after transplantation. The right bar graphs show the cell count of EGFP+LSK and EGFP+HSCs (EGFP+CD48−CD150+LSK) in BM from the recipient mice (n = 6 mice per group). (G) A proposed model shows the effect of chromatin hyper-compaction on HSCs. (H) Representative heatmaps and line plots show ATAC peaks ± 5 kb from TSS in HPCs under indicated conditions. HPCs (Lin−c-Kit+) from DekCon or DekTg mice were sorted and cultured with DMSO or HU (100 µM) for 48 h, followed by ATAC-seq. (I) Statistics and quantification of ATAC signal in HPCs (n = 2 samples per group). (J) Representative heatmaps and line plots show DEK CUT&Tag peaks ± 5 kb from TSS in HSCs (CD48−CD150+LSK) from WT C57BL/6J, DekTg, and Dekfl/fl,Tie2-Cre (Dek-cKO) mice. (K) Statistics and quantification of DEK CUT&Tag signal in HSCs (n = 2 samples per group). (L) Pathway analysis of the genes with significantly changed DEK CUT&Tag peaks (greater than twofold change, P < 0.01) in both comparison: DekTg versus WT and Dek-cKO versus WT. (M) The violin plots show distribution of DEK CUT&Tag signal at genomic regions (±5 kb from TSS) of IEGs in HSCs. The list IEGs is presented in Table S1. (N and O) The violin plots show distribution of H3K27ac CUT&Tag and ATAC signal at genomic regions (±5 kb from TSS) of IEGs in HSCs. The data in Dekfl/fl and Dek-cKO groups were analyzed using a published data (GSE166434). The data presented in panels B and D–K are representative of two independent experiments. The results shown in panels I, K, and M–O are illustrated as violin plots, and panels B and D–F are shown as mean ± SD. Statistical analyses were performed using a two-tailed unpaired Student’s t test. P values are presented as follows: *P < 0.05, ***P < 0.001.
The reduced DEK is responsible for chromatin relaxation in HSCs under replication stress
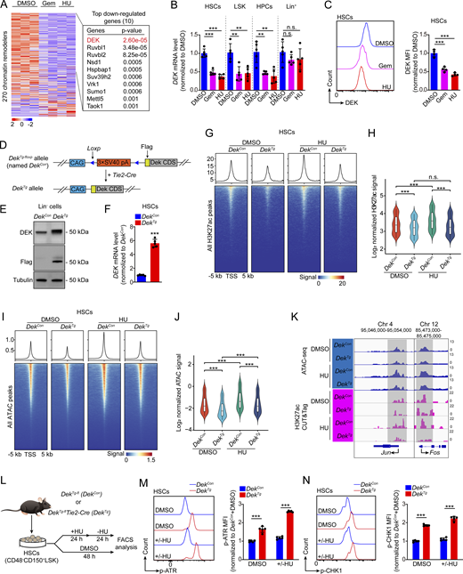
To illustrate how HSCs relax the global chromatin under replication stress induced by Gem/HU, we examined the expression of 270 chromatin remodelers (MacPherson et al., 2020) and determined that most genes were downregulated (the top three genes: DEK, Ruvbl1, and Ruvbl2) (Fig. 2 A). DEK is a chromatin architectural protein that strongly restricts chromatin accessibility, primarily through the induction of hypoacetylation of H3 and H4 (Chen et al., 2021; Kappes et al., 2011; Waldmann et al., 2004). Gem/HU-treated HSCs exhibited a 55–65% reduction in DEK mRNA levels compared with DMSO-treated HSCs (Fig. 2 B). This trend was also observed in hematopoietic progenitor cells (HPCs) and LSK− cells, but not in Lin+ cells (Fig. 2 B). The decreased levels of DEK protein were also observed Gem/HU-treated HSCs compared with control HSCs (Fig. 2 C). We postulated that the increased chromatin accessibility observed in HSCs may be a consequence of DEK reduction. To test this hypothesis, we generated a transgenic mouse that overexpresses DEK (with a flag tag) under the control of the Tie2-cre (DekTg-flTie2-cre, named DekTg) and a control mouse (DekTg-fl, named DekCon) (Fig. 2, D–F). As anticipated, DekTg HSCs exhibited a reduction in genome-wide H3K27ac and ATAC signal compared with DekCon HSCs under steady-state or replication stress induced by HU (Fig. 2, G–J). This trend was also observed in HPCs (Fig. S2, H and I). To profile the target regions of DEK, we conducted CUT&Tag-seq for DEK using HSCs derived from WT and DekTg mice, as well as DEK conditional knockout mice (Dekfl/flTie2-cre, named Dek-cKO) (Fig. S2, J and K). We observed that the DEK target regions were mainly enriched in several signaling pathways, including PI3K-Akt, MAPK, and Ras (Fig. S2 L). Notably, we also detected an enrichment of DEK CUT&Tag signal within the genomic regions of IEGs (Fig. S2 M). DEK deficiency led to an increase in H3K27ac and ATAC signals within the genomic regions of IEGs in HSCs. In contrast, DEK overexpression exhibited an opposing effect in HSCs (Fig. S2, N and O). It is evident that HU treatment led to an increase in H3K27ac levels and enhanced chromatin accessibility within the genomic regions of IEGs, such as Jun and Fos. However, the overexpression of DEK significantly impaired these epigenetic responses in HSCs (Fig. 2 K). Collectively, these data indicate that HSCs downregulate DEK expression to facilitate chromatin relaxation in response to replication stress induced by HU.
The reduced DEK is responsible for chromatin relaxation and replication stress relief in HSCs. (A) Heatmap shows the expression of 270 chromatin remodelers between DMSO and Gem/HU-treated HSCs. The list on the right presents the most dysregulated genes (ranked by P value). (B) qRT-PCR analysis and the bar graph shows the expression of DEK gene in HSCs (CD48−CD150+LSK), LSK, HPCs, and Lin+ cells under indicated conditions (n = 5 samples per group). The indicated cell populations, derived from WT C57BL/6J mice, were sorted and cultured with DMSO, Gem (0.5 µM), or HU (100 µM) for 48 h. (C) Representative flow plots of DEK staining in HSCs under the condition referring to (B). The bar graph shows the MFI of DEK in HSCs (n = 4 samples per group). (D) Schematic for the generation of tissue-specific DEK-overexpressing mice. (E) Representative western blot shows the expression of DEK, Flag, and tubulin in BM Lin− cells from DekCon and DekTg mice. (F) qRT-PCR analysis and the bar graph shows the expression of DEK in HSCs from DekCon and DekTg mice (n = 5 mice per group). (G) Representative heatmaps and line plots show H3K27ac CUT&Tag peaks ± 5 kb from TSS in HSCs. HSCs (CD48−CD150+LSK) from DekCon or DekTg mice were sorted and cultured with DMSO or HU (100 µM) for 48 h, followed by H3K27ac CUT&Tag-seq. (H) Statistics and quantification of H3K27ac CUT&Tag signal in HSCs (n = 2 samples per group). (I) Representative heatmaps and line plots show ATAC peaks ± 5 kb from TSS in HSCs under indicated conditions. (J) Statistics and quantification of ATAC signal in HSCs (n = 2 samples per group). (K) Distribution of ATAC and H3K27ac CUT&Tag peaks across the indicated gene loci. (L) Experimental schematic. HSCs (CD48−CD150+LSK) from DekCon or DekTg mice were sorted and cultured with HU (100 µM) for 24 h and released from HU for 24 h or cultured with DMSO for 48 h, followed by flow cytometry analysis. (M and N) Representative flow plots of p-ATR and p-CHK1 staining in HSCs. The bar graphs show the MFI of p-ATR and p-CHK1 in HSCs (n = 5 samples per group). The data presented in panels B–N are representative of two independent experiments. The results shown in panels H and J are illustrated as violin plots, and panels B, C, F, M, and N are shown as mean ± SD. Statistical analyses were performed using one-way ANOVA followed by Tukey’s post hoc test for panels B and C and a two-tailed unpaired Student’s t test for panels F–N. P values are presented as follows: **P < 0.01, ***P < 0.001; n.s., not significant. Source data are available for this figure: SourceData F2.
The reduced DEK is responsible for chromatin relaxation and replication stress relief in HSCs. (A) Heatmap shows the expression of 270 chromatin remodelers between DMSO and Gem/HU-treated HSCs. The list on the right presents the most dysregulated genes (ranked by P value). (B) qRT-PCR analysis and the bar graph shows the expression of DEK gene in HSCs (CD48−CD150+LSK), LSK, HPCs, and Lin+ cells under indicated conditions (n = 5 samples per group). The indicated cell populations, derived from WT C57BL/6J mice, were sorted and cultured with DMSO, Gem (0.5 µM), or HU (100 µM) for 48 h. (C) Representative flow plots of DEK staining in HSCs under the condition referring to (B). The bar graph shows the MFI of DEK in HSCs (n = 4 samples per group). (D) Schematic for the generation of tissue-specific DEK-overexpressing mice. (E) Representative western blot shows the expression of DEK, Flag, and tubulin in BM Lin− cells from DekCon and DekTg mice. (F) qRT-PCR analysis and the bar graph shows the expression of DEK in HSCs from DekCon and DekTg mice (n = 5 mice per group). (G) Representative heatmaps and line plots show H3K27ac CUT&Tag peaks ± 5 kb from TSS in HSCs. HSCs (CD48−CD150+LSK) from DekCon or DekTg mice were sorted and cultured with DMSO or HU (100 µM) for 48 h, followed by H3K27ac CUT&Tag-seq. (H) Statistics and quantification of H3K27ac CUT&Tag signal in HSCs (n = 2 samples per group). (I) Representative heatmaps and line plots show ATAC peaks ± 5 kb from TSS in HSCs under indicated conditions. (J) Statistics and quantification of ATAC signal in HSCs (n = 2 samples per group). (K) Distribution of ATAC and H3K27ac CUT&Tag peaks across the indicated gene loci. (L) Experimental schematic. HSCs (CD48−CD150+LSK) from DekCon or DekTg mice were sorted and cultured with HU (100 µM) for 24 h and released from HU for 24 h or cultured with DMSO for 48 h, followed by flow cytometry analysis. (M and N) Representative flow plots of p-ATR and p-CHK1 staining in HSCs. The bar graphs show the MFI of p-ATR and p-CHK1 in HSCs (n = 5 samples per group). The data presented in panels B–N are representative of two independent experiments. The results shown in panels H and J are illustrated as violin plots, and panels B, C, F, M, and N are shown as mean ± SD. Statistical analyses were performed using one-way ANOVA followed by Tukey’s post hoc test for panels B and C and a two-tailed unpaired Student’s t test for panels F–N. P values are presented as follows: **P < 0.01, ***P < 0.001; n.s., not significant. Source data are available for this figure: SourceData F2.
DEK overexpression inhibits HSC proliferation and impairs their capacity to counteract replication stress
Replication stress is inherently linked to cell cycle arrest (Liao et al., 2018). Here, we determined that murine HSCs in S/G2-M phase exhibited higher DEK expression compared with HSCs in G0/G1 phase by analyzing a published single-cell RNA-seq (scRNA-seq) data set (Nestorowa et al., 2016) (Fig. S3 A), implying a critical role for DEK in the cell cycle progression of HSCs. An RNA-seq assay was performed using DekCon and DekTg HSCs, which revealed that DEK overexpression induced the transcription of several IEGs, including Fos, Ifit2, and Csf2, in HSCs (Fig. S3, B and C). We observed that DEK overexpression significantly impeded the cell cycle progression in HSCs, as evidenced by the increased proportion of quiescent HSCs (Ki-67−) (86.5% in DekTg versus 67.9% in DekCon) (Fig. S3 D). Furthermore, BrdU labeling demonstrated a decreased frequency of proliferating cells in DekTg HSCs in comparison to that observed in DekCon HSCs (4.3% in DekTg versus 12.4% in DekCon) (Fig. S3 E).
DEK overexpression impairs cell cycle progression of HSCs and inhibits hematopoiesis in mice. (A) The violin plots show the DEK expression in HSCs cluster under the indicated cell cycle phases using published scRNA-seq data (GSE81682). (B) Representative volcano plot from RNA-seq analysis between DekCon and DekTg HSCs (n = 4 samples per group). All genes that were significantly changed (greater than twofold change, P < 0.05) appear as red dots. (C) qRT-PCR analysis and the bar graph shows the expression of the DEK, Fos, Ifit2, and Cdk1 in HSCs from DenCon and DekTg mice (n = 4 mice per group). (D) Representative flow plots of cell cycle analysis of HSCs (CD48−CD150+LSK) by Ki-67 + DAPI staining. The right bar graph shows the percentage of the cell cycle distribution (n = 5 mice per group). (E) Representative flow plots of BrdU+ cell analysis of HSCs (CD48−CD150+LSK). The bar graph on the right shows the percentage of the BrdU+ cells in HSCs (n = 4 mice per group). (F) The representative flow plots show the EdU+ cells in HSCs under indicated conditions. The bar graph shows the percentage of the EdU+ cells in HSCs (n = 4–5 samples per group). HSCs (CD48−CD150+LSK) from DekConor DekTg mice were sorted and cultured with DMSO or HU (100 µM) for 24 h, followed by EdU incorporation assay. (G) Approximately 300 freshly sorted HSCs (CD48−CD150+LSK) from DekCon or DekTg mice were cultured in M3434 medium with DMSO or HU (50 µM) for 10–12 days. The bar graph shows the colony number (n = 5 samples per group). (H) Blood cell counts of PB from DekCon and DekTg mice at 2 mo of age (n = 6 mice per group). WBC, white blood cells; NE, neutrophils; LY, lymphocytes; MO, monocytes; EO, eosinophils; BA, basophils; PLT, platelets; and Hb, hemoglobin. (I) Representative image shows the spleen and thymus from DekCon and DekTg mice. Scale bar: 1.0 cm (top) and 0.5 cm (bottom). The bar graphs show the weight (mg) of the spleen (left) and thymus (right) (n = 5 mice per group). (J) The bar graph shows the BM cellularity of DekCon and DekTg mice (n = 12 mice per group). (K) The bar graph shows the number of megakaryocyte colonies (GEMM), granulocyte-macrophage colonies (GM), granulocyte colonies (G), macrophage colonies (M), and burst-forming unit-erythroid colonies (BFU-E) (n = 5 samples per group). A total of 6 × 104 BM cells from DekCon or DekTg mice were cultured in the M3434 medium for 10–12 days. (L) Flow cytometry analysis and the bar graphs show the percentage of myeloid cells (Gr-1+CD11b+) in BM (red blood cell removed) (n = 6 mice per group). (M and N) Flow cytometry analysis and the bar graphs show the percentage of immature B cells (B220+IgM−) (M) and mature B (B220+IgM+) cells (N) in BM and spleen (n = 6 mice per group). (O–Q) Flow cytometry analysis and the bar graphs show the percentage of red cells (R2:CD71HighTer119+, R3: CD71MedTer119+, R4: CD71−Ter119+) in BM and spleen cells (n = 6 mice per group). (R–T) Flow cytometry analysis and the bar graphs show the percentage of T cells (CD4+T, CD8+T, CD4+CD8+T) in the spleen and thymus (n = 6 mice per group). The data presented in panels C–T are representative of two independent experiments. The results shown in panel A are illustrated as violin plots, and other panels are shown as mean ± SD. Statistical analyses were performed using the Wilcoxon test for panel A and a two-tailed unpaired Student’s t test for panels C–T. P values are presented as follows: **P < 0.01, ***P < 0.001., n.s., not significant.
DEK overexpression impairs cell cycle progression of HSCs and inhibits hematopoiesis in mice. (A) The violin plots show the DEK expression in HSCs cluster under the indicated cell cycle phases using published scRNA-seq data (GSE81682). (B) Representative volcano plot from RNA-seq analysis between DekCon and DekTg HSCs (n = 4 samples per group). All genes that were significantly changed (greater than twofold change, P < 0.05) appear as red dots. (C) qRT-PCR analysis and the bar graph shows the expression of the DEK, Fos, Ifit2, and Cdk1 in HSCs from DenCon and DekTg mice (n = 4 mice per group). (D) Representative flow plots of cell cycle analysis of HSCs (CD48−CD150+LSK) by Ki-67 + DAPI staining. The right bar graph shows the percentage of the cell cycle distribution (n = 5 mice per group). (E) Representative flow plots of BrdU+ cell analysis of HSCs (CD48−CD150+LSK). The bar graph on the right shows the percentage of the BrdU+ cells in HSCs (n = 4 mice per group). (F) The representative flow plots show the EdU+ cells in HSCs under indicated conditions. The bar graph shows the percentage of the EdU+ cells in HSCs (n = 4–5 samples per group). HSCs (CD48−CD150+LSK) from DekConor DekTg mice were sorted and cultured with DMSO or HU (100 µM) for 24 h, followed by EdU incorporation assay. (G) Approximately 300 freshly sorted HSCs (CD48−CD150+LSK) from DekCon or DekTg mice were cultured in M3434 medium with DMSO or HU (50 µM) for 10–12 days. The bar graph shows the colony number (n = 5 samples per group). (H) Blood cell counts of PB from DekCon and DekTg mice at 2 mo of age (n = 6 mice per group). WBC, white blood cells; NE, neutrophils; LY, lymphocytes; MO, monocytes; EO, eosinophils; BA, basophils; PLT, platelets; and Hb, hemoglobin. (I) Representative image shows the spleen and thymus from DekCon and DekTg mice. Scale bar: 1.0 cm (top) and 0.5 cm (bottom). The bar graphs show the weight (mg) of the spleen (left) and thymus (right) (n = 5 mice per group). (J) The bar graph shows the BM cellularity of DekCon and DekTg mice (n = 12 mice per group). (K) The bar graph shows the number of megakaryocyte colonies (GEMM), granulocyte-macrophage colonies (GM), granulocyte colonies (G), macrophage colonies (M), and burst-forming unit-erythroid colonies (BFU-E) (n = 5 samples per group). A total of 6 × 104 BM cells from DekCon or DekTg mice were cultured in the M3434 medium for 10–12 days. (L) Flow cytometry analysis and the bar graphs show the percentage of myeloid cells (Gr-1+CD11b+) in BM (red blood cell removed) (n = 6 mice per group). (M and N) Flow cytometry analysis and the bar graphs show the percentage of immature B cells (B220+IgM−) (M) and mature B (B220+IgM+) cells (N) in BM and spleen (n = 6 mice per group). (O–Q) Flow cytometry analysis and the bar graphs show the percentage of red cells (R2:CD71HighTer119+, R3: CD71MedTer119+, R4: CD71−Ter119+) in BM and spleen cells (n = 6 mice per group). (R–T) Flow cytometry analysis and the bar graphs show the percentage of T cells (CD4+T, CD8+T, CD4+CD8+T) in the spleen and thymus (n = 6 mice per group). The data presented in panels C–T are representative of two independent experiments. The results shown in panel A are illustrated as violin plots, and other panels are shown as mean ± SD. Statistical analyses were performed using the Wilcoxon test for panel A and a two-tailed unpaired Student’s t test for panels C–T. P values are presented as follows: **P < 0.01, ***P < 0.001., n.s., not significant.
To ascertain the impact of DEK overexpression on replication stress tolerance, HSCs were isolated from DekCon and DekTg mice and cultured them with DMSO or HU. Following the removal of HU for recovery, the characteristics of replication stress in cells were assessed (Fig. 2 L). DekTg HSCs exhibited significantly elevated levels of p-ATR and p-CHK1 compared with DekCon HSCs in steady-state. However, HU treatment intensified replication stress in DekTg HSCs (Fig. 2, M and N). To further substantiate these findings, the 5-ethynyl-2′-deoxyuridine (EdU) incorporation experiments were conducted in vitro. The results showed that DEK overexpression significantly inhibited the DNA synthesis in HSCs under steady-state conditions, whereas HU treatment exacerbated the defects of DekTg HSCs (Fig. S3 F). CFU assays demonstrated that DEK overexpression inhibited HSCs proliferation in vitro, with a more pronounced effect observed under replication stress induced by HU (Fig. S3 G). In conclusion, these data demonstrate that HSCs relax chromatin by downregulating DEK expression to alleviate replication stress induced by HU, whereas DEK overexpression impairs replication stress tolerance in HSCs.
DEK is accumulated in BM CD34+ cells from patients with FA
Mutations in 23 FA genes result in defective DNA repair and replication stress tolerance, which are the causative factors of FA syndromes (Ceccaldi et al., 2016). It is still unclear whether replication stress exists in HSPCs from patients with FA. We analyzed the hallmarks of replication stress in BM CD34+ cells from five healthy donors and six patients with FA (Table S2). The elevated levels of p-ATR, p-CHK1, and γH2AX in BM CD34+ cells from FA patients indicated the presence of replication stress in patients with FA (Fig. 3, A–C). Notably, we observed a significantly decreased ATAC signal in BM CD34+ cells from FA patients compared with healthy controls (both groups consisting of five samples) (Fig. 3, D and E), suggesting chromatin hyper-compaction within these cells. Furthermore, it is important to highlight that both mRNA and protein levels of DEK were found to be higher in BM CD34+ cells from FA patients than those in normal BM CD34+ cells (Fig. 3, F and G). Additionally, the published scRNA-seq data (Rodríguez et al., 2021) demonstrate elevated DEK expression in HSCs from seven FA patients when compared with five healthy controls (Fig. 3 H). The observation that HSCs require reduced DEK levels to mitigate replication stress led us to infer that the accumulation of DEK might exacerbate HSC defects associated with FA. To confirm that DEK induction was directly related to FA pathway defects, we designed FA-like human CD34+ cells using shRNA-mediated knockdown of FANCA, FANCC, and FANCD2, the three key targets of the FA pathway, and observed DEK induction in these cells (Fig. 3 I).
Replication stress, chromatin hyper-compaction, and DEK accumulation exist in CD34+cells from FA patients. (A–C) Representative flow plots of p-ATR, p-CHK1, and γH2AX staining in BM CD34+ cells from five healthy donors and six patients with FA. The bar graphs show the MFI of p-ATR p-CHK1, and γH2AX (n = 5–6 samples per group). (D) Representative heatmaps and line plots show ATAC peaks ± 5 kb from TSS in BM CD34+ cells from five healthy donors and five patients with FA. (E) Statistics and quantification of ATAC signal in BM CD34+ (n = 5 samples per group). (F) qRT-PCR analysis and the bar graph shows the expression of DEK gene in BM CD34+ cells from indicated human samples (n = 5–6 samples per group). (G) Representative western blot shows the expression of DEK and tubulin in BM CD34+ cells from five healthy donors and five patients with FA. (H) The violin plots show DEK expression in human HSC-containing cluster by analyzing published scRNA-seq data (GSE157591, five healthy donors and seven patients with FA). (I) BM CD34+ cells were enriched from three healthy donors. The cells were transduced with indicated shRNA lentivirus, followed by sorting EGFP+ CD34+–transduced cells and further qRT-PCR analysis. The bar graphs show the expression of the indicated gene in transduced cells under indicated conditions. The gene expression was normalized to that of shControl (n = 3 technical replicates per group). The data presented in panels A–G are representative of two independent experiments. The results shown in panel E are illustrated as violin plots, and panels A–C and F are shown as mean ± SD. Panel I is represented as the mean value. Statistical analyses were performed using a two-tailed unpaired Student’s t test for panels A–F and a Wilcoxon test for panel H. P values are presented as follows: **P < 0.01; ***P < 0.001. Source data are available for this figure: SourceData F3.
Replication stress, chromatin hyper-compaction, and DEK accumulation exist in CD34+cells from FA patients. (A–C) Representative flow plots of p-ATR, p-CHK1, and γH2AX staining in BM CD34+ cells from five healthy donors and six patients with FA. The bar graphs show the MFI of p-ATR p-CHK1, and γH2AX (n = 5–6 samples per group). (D) Representative heatmaps and line plots show ATAC peaks ± 5 kb from TSS in BM CD34+ cells from five healthy donors and five patients with FA. (E) Statistics and quantification of ATAC signal in BM CD34+ (n = 5 samples per group). (F) qRT-PCR analysis and the bar graph shows the expression of DEK gene in BM CD34+ cells from indicated human samples (n = 5–6 samples per group). (G) Representative western blot shows the expression of DEK and tubulin in BM CD34+ cells from five healthy donors and five patients with FA. (H) The violin plots show DEK expression in human HSC-containing cluster by analyzing published scRNA-seq data (GSE157591, five healthy donors and seven patients with FA). (I) BM CD34+ cells were enriched from three healthy donors. The cells were transduced with indicated shRNA lentivirus, followed by sorting EGFP+ CD34+–transduced cells and further qRT-PCR analysis. The bar graphs show the expression of the indicated gene in transduced cells under indicated conditions. The gene expression was normalized to that of shControl (n = 3 technical replicates per group). The data presented in panels A–G are representative of two independent experiments. The results shown in panel E are illustrated as violin plots, and panels A–C and F are shown as mean ± SD. Panel I is represented as the mean value. Statistical analyses were performed using a two-tailed unpaired Student’s t test for panels A–F and a Wilcoxon test for panel H. P values are presented as follows: **P < 0.01; ***P < 0.001. Source data are available for this figure: SourceData F3.
DEK overexpression impairs HSC maintenance and self-renewal
To determine the exact effect of DEK accumulation on HSC maintenance and hematopoiesis, we analyzed hematological parameters and observed substantially fewer blood cells in DekTg mice than in DekCon mice at 2 mo of age (Fig. S3 H). Furthermore, DEK overexpression led to a reduction in the spleen and thymus weights and a decrease in BM cellularity (Fig. S3, I and J). The CFU assay demonstrated that DEK-overexpressing BM cells produced a significantly reduced number of colonies (Fig. S3 K). Our findings showed that DEK overexpression had a negligible effect on hematopoietic differentiation (Fig. S3, L–T). It is clear that DEK overexpression caused a striking reduction in the number of HPCs, LSK cells, and HSCs (defined as CD34−LSK, CD48−CD150+LSK, or CD34−CD135−LSK) in BM (Fig. 4, A and B). Furthermore, we performed a limiting dilution assay and observed a significant reduction in the frequency of functional HSCs in DekTg mice compared with that in DekCon mice (1/37661 in DekTg versus 1/10612 in DekCon, P = 0.02) (Fig. S4, A and B). These data demonstrate that DEK overexpression severely impairs HSC maintenance.
DEK overexpression impairs HSC maintenance and self-renewal. (A) Representative flow plots of HPCs, LSK, CD34−LSK, and HSCs (CD34−CD135−LSK or CD48−CD150+LSK) analysis in BM from DekCon and DekTg mice. (B) The bar graphs show the cell count of indicated cells in BM (n = 5–9 mice per group). (C) Experimental schematic for serial transplantation assay. A total of 1 × 106 BM cells from CD45.2 littermates were transplanted into lethally irradiated recipient mice (CD45.1); after 16 wk, 1 × 106 chimeric BM cells from the primary recipients were transplanted into the second recipient mice. (D) Survival curve of recipient mice for the 1-first (upper) and 2-second (bottom) transplantation (n = 8 recipient mice per group). (E) Representative flow plots of HPCs, LSK, and HSCs (CD48−CD150+LSK) analysis in BM from the 1-first recipient mice. (F) The bar graphs show the cell count of HPCs, LSK, and HSCs in BM from the 1-first recipient mice (n = 4–6 recipient mice per group). (G) Experimental schematic for the competitive transplantation assay. A total of 1 × 106 BM cells from DekTg-fl or DekTg-flMx1-Cre mice (donor CD45.2) were transplanted into lethally irradiated recipient mice (CD45.1/CD45.2), together with competitor BM cells (1 × 106) from WT mice (CD45.1). 4 wk after transplantation, the recipient mice were injected with pIpC (10 mg/kg, every other day, thrice) to induce DEK overexpression, followed by injection with 100 mg/kg HU or saline daily for 4 wk. (H) Representative flow plot of chimerism analysis in PB from recipient mice. The chart on the right shows the donor chimerism in PB of recipient mice at indicated time points after transplantation (n = 6 recipient mice per group). (I) The bar graphs show the donor chimerism in BM (left), LSK (middle), and HSCs (right) of recipient mice at 20 wk after transplantation (n = 6 recipient mice per group). The data presented in panels A–I are representative of two independent experiments. Data are shown as mean ± SD. Statistical analyses were performed using a two-tailed unpaired Student’s t test for panels B and F, a Cox–Mantel test for panel D, and one-way ANOVA followed by Tukey’s post hoc test for panels H and I. P values are presented as follows: *P < 0.05, ***P < 0.001.
DEK overexpression impairs HSC maintenance and self-renewal. (A) Representative flow plots of HPCs, LSK, CD34−LSK, and HSCs (CD34−CD135−LSK or CD48−CD150+LSK) analysis in BM from DekCon and DekTg mice. (B) The bar graphs show the cell count of indicated cells in BM (n = 5–9 mice per group). (C) Experimental schematic for serial transplantation assay. A total of 1 × 106 BM cells from CD45.2 littermates were transplanted into lethally irradiated recipient mice (CD45.1); after 16 wk, 1 × 106 chimeric BM cells from the primary recipients were transplanted into the second recipient mice. (D) Survival curve of recipient mice for the 1-first (upper) and 2-second (bottom) transplantation (n = 8 recipient mice per group). (E) Representative flow plots of HPCs, LSK, and HSCs (CD48−CD150+LSK) analysis in BM from the 1-first recipient mice. (F) The bar graphs show the cell count of HPCs, LSK, and HSCs in BM from the 1-first recipient mice (n = 4–6 recipient mice per group). (G) Experimental schematic for the competitive transplantation assay. A total of 1 × 106 BM cells from DekTg-fl or DekTg-flMx1-Cre mice (donor CD45.2) were transplanted into lethally irradiated recipient mice (CD45.1/CD45.2), together with competitor BM cells (1 × 106) from WT mice (CD45.1). 4 wk after transplantation, the recipient mice were injected with pIpC (10 mg/kg, every other day, thrice) to induce DEK overexpression, followed by injection with 100 mg/kg HU or saline daily for 4 wk. (H) Representative flow plot of chimerism analysis in PB from recipient mice. The chart on the right shows the donor chimerism in PB of recipient mice at indicated time points after transplantation (n = 6 recipient mice per group). (I) The bar graphs show the donor chimerism in BM (left), LSK (middle), and HSCs (right) of recipient mice at 20 wk after transplantation (n = 6 recipient mice per group). The data presented in panels A–I are representative of two independent experiments. Data are shown as mean ± SD. Statistical analyses were performed using a two-tailed unpaired Student’s t test for panels B and F, a Cox–Mantel test for panel D, and one-way ANOVA followed by Tukey’s post hoc test for panels H and I. P values are presented as follows: *P < 0.05, ***P < 0.001.
DEK overexpression impairs HSC reconstitution potential, while DEK haploinsufficiency rescues survival and cell cycling of Fancd2-deficient HSCs. (A) Experimental schematic for limiting dilution competitive repopulation assay. (B) The HSC frequency was calculated and the log-fraction plot was generated using extreme limiting dilution analysis (https://bioinf.wehi.edu.au/software/elda/) (n = 5 recipient mice at each cell concentration). (C) Survival curve of DekCon and DekTg mice following sequential 5-FU injection (n = 8 mice per group). (D) Experimental schematic for competitive transplantation assay. (E) The chart shows the donor chimerism in PB of the recipient mice at indicated time points after transplantation (n = 5–6 recipient mice per group). (F) The bar graphs show the donor chimerism in myeloid cells (CD11b+), B cells (B220+), and T cells (CD3+) of PB of the recipient mice at indicated points after transplantation (n = 5–6 recipient mice per group). (G) The bar graphs show the donor chimerism in BM, HPCs, LSK, and HSCs of the recipient mice at the end of 1-first and 2-second transplantation (n = 5–6 recipient mice per group). (H) Representative flow plots of cell apoptosis analysis of HSCs by annexin V + DAPI staining. The bar graphs show the frequency of annexin V+ in HSCs (n = 5 mice per group). (I) Representative flow plots of cell cycle analysis of HSCs with indicated genotypes by Ki-67 + DAPI staining. The right bar graph shows the percentage of the cell cycle distribution (n = 5 mice per group). The data presented in panels B–I are representative of two independent experiments. Data are shown as mean ± SD. Statistical analyses were performed using a Cox–Mantel test for panel C, a two-tailed unpaired Student’s t test for panels E–G, and one-way ANOVA followed by Tukey’s post hoc test for panels H and I. P values are presented as follows: *P < 0.05, **P < 0.01, and ***P < 0.001.
DEK overexpression impairs HSC reconstitution potential, while DEK haploinsufficiency rescues survival and cell cycling of Fancd2-deficient HSCs. (A) Experimental schematic for limiting dilution competitive repopulation assay. (B) The HSC frequency was calculated and the log-fraction plot was generated using extreme limiting dilution analysis (https://bioinf.wehi.edu.au/software/elda/) (n = 5 recipient mice at each cell concentration). (C) Survival curve of DekCon and DekTg mice following sequential 5-FU injection (n = 8 mice per group). (D) Experimental schematic for competitive transplantation assay. (E) The chart shows the donor chimerism in PB of the recipient mice at indicated time points after transplantation (n = 5–6 recipient mice per group). (F) The bar graphs show the donor chimerism in myeloid cells (CD11b+), B cells (B220+), and T cells (CD3+) of PB of the recipient mice at indicated points after transplantation (n = 5–6 recipient mice per group). (G) The bar graphs show the donor chimerism in BM, HPCs, LSK, and HSCs of the recipient mice at the end of 1-first and 2-second transplantation (n = 5–6 recipient mice per group). (H) Representative flow plots of cell apoptosis analysis of HSCs by annexin V + DAPI staining. The bar graphs show the frequency of annexin V+ in HSCs (n = 5 mice per group). (I) Representative flow plots of cell cycle analysis of HSCs with indicated genotypes by Ki-67 + DAPI staining. The right bar graph shows the percentage of the cell cycle distribution (n = 5 mice per group). The data presented in panels B–I are representative of two independent experiments. Data are shown as mean ± SD. Statistical analyses were performed using a Cox–Mantel test for panel C, a two-tailed unpaired Student’s t test for panels E–G, and one-way ANOVA followed by Tukey’s post hoc test for panels H and I. P values are presented as follows: *P < 0.05, **P < 0.01, and ***P < 0.001.
The poor survival of DekTg mice upon 5-fluorouracil (5-FU) treatment revealed defective hematopoiesis in DekTg mice under stress (Fig. S4 C). Next, we performed serial BM transplantation assays and found all the recipient mice (DekTg-derived) died within 100 days of the second-round transplantation, confirming that DEK accumulation severely impairs the hematopoietic potential of HSCs (Fig. 4, C and D). The recipient mice exhibited striking reductions in the frequency and number of HPCs, LSK cells, and HSCs (Fig. 4, E and F). To assess the self-renewal capacity of DEK-overexpressed HSCs, we performed a competitive serial transplantation assay using sorted HSCs (Fig. S4 D). We monitored donor-derived (CD45.2+) peripheral blood (PB) cells from DekTg HSCs and detected continuously decreasing chimeric percentages (Fig. S4, E and F). Moreover, the reduced percentages of chimeric HPCs, LSK cells, and HSCs in the BM cells of recipient mice demonstrated that DEK overexpression impairs HSC self-renewal in a cell-intrinsic manner (Fig. S4 G).
To further assess the reconstitution potential of HSCs under replication stress, we mixed BM cells (CD45.2) from DekTg-fl and DekTg-flMx1-Cre mice with competitor BM cells (CD45.1) and transplanted them into lethally irradiated recipient mice (CD45.1/CD45.2) (Fig. 4 G). After polyinosincic-polycytidilic acid (pIpC) injection to induce DEK deletion, the recipient mice were injected with 100 mg/kg HU daily for 4 wk to induce replication stress in vivo (Xu et al., 2021). Donor-derived PB cells from DekTg HSCs showed continuously decreasing chimeric percentages, especially after HU treatment (Fig. 4 H). Moreover, HU treatment resulted in the lowest chimeric percentages of donor-derived BM, LSK, and HSCs (Fig. 4 I), suggesting that DEK accumulation severely impairs HSC tolerance to replication stress induced by HU, as well as their self-renewal capacity.
DEK haploinsufficiency promotes chromatin relaxation, replication stress relief, and function recovery of Fancd2-deficient HSCs
Next, we conducted qRT-PCR analysis of HSCs from Fancd2−/− mice (a widely utilized FA mouse model). Our findings demonstrated that Fancd2 deletion was associated with enhanced DEK transcription, particularly under conditions of replication stress induced by HU (Fig. 5, A and B). Given the markedly elevated expression of DEK in Fancd2-deficient HSCs and in BM CD34+ cells from FA patients, we postulated that DEK represents a promising target for FA intervention. The complete removal of DEK has been demonstrated to impair HSC self-renewal (Chen et al., 2021). Consequently, to inhibit DEK and maintain a level of DEK expression required for HSC maintenance, a breeding schema was developed that generated littermates that were haploinsufficient for DEK (Dekfl/+Tie2-Cre, named as Dek-HET) and either Fancd2−/− or Fancd2+/+, in which the efficiency of DEK inhibition was verified by qRT-PCR (Fig. 5 C). It is of note that Fancd2 deficiency resulted in chromatin hyper-compaction, as evidenced by a reduction in the genomic-wide ATAC signal. In contrast, DEK haploinsufficiency led to a significant restoration of global chromatin accessibility in Fancd2−/− HSCs (Fig. 5, D and E). Furthermore, haploinsufficiency of DEK-alleviated replication stress in Fancd2−/− HSCs, as evidenced by the decreased intensity of γH2AX, p-ATR, and p-CHK1 (Fig. 5, F and G), as well as recovered DNA synthesis (EdU incorporation) (Fig. 5 H). These data demonstrate that DEK haploinsufficiency substantially recovers chromatin relaxation and alleviates replication stress in Fancd2−/− HSCs.
DEK haploinsufficiency promotes chromatin relaxation, replication stress relief, and function recovery of Fancd2-deficient HSCs. (A) A schematic for the generation of Fancd2-deficient allele. (B) qRT-PCR analysis. The left bar graph shows the expression of Fancd2 in LSK cells from Fancd2+/+ and Fancd2−/− mice (n = 4 mice per group). The right bar graph shows DEK expression in HSCs (n = 4 samples per group). HSCs (CD48−CD150+LSK) were treated with DMSO or HU (100 µM) for 24 h (n = 4 sample per group). (C) qRT-PCR analysis and the bar graph shows DEK expression in HSCs from indicated mice (n = 4 mice per group). (D) Representative heatmaps and line plots show ATAC peaks ± 5 kb from TSS in HSCs with indicated genotypes. (E) Statistics and quantification of ATAC signal in HSCs (n = 2 samples per group). (F) Representative flow plots of γH2AX staining in HSCs with indicated genotypes. The right bar graph shows the MFI of γH2AX (n = 5 samples per group). (G) Representative flow plots of p-ATR staining in HSCs with indicated genotypes. The bar graphs show the MFI of p-ATR (left) and p-CHK1 (right) in HSCs (n = 5 samples per group). (H) Representative flow plots show the EdU+ in HSCs with indicated genotypes. The right bar graph shows the frequency of EdU+ cells in HSCs with indicated genotypes (n = 5 samples per group). The freshly sorted HSCs (CD48−CD150+LSK) were cultured in vitro for 24 h, followed by adding EdU (10 µM) into the medium and culture for 2 h, then flow cytometry analysis of EdU incorporation was conducted. (I) Representative flow plots of LSK cells in BM from mice with indicated genotypes. (J) The bar graphs show the count of LSK (left) and HSCs (CD48−CD150+LSK) (right) in BM (n = 6 mice per group). (K) Experimental schematic for the competitive transplantation assay. (L) The chart shows the donor chimerism in PB of the recipient mice at indicated time points after transplantation (n = 6 recipient mice per group). (M) The bar graphs show the donor chimerism in LSK (left) and HSCs (right) of recipient mice at 16 wk after transplantation (n = 6 recipient mice per group). The data presented in panels B–M are representative of two independent experiments. The results shown in panel E are illustrated as violin plots, and other panels are shown as mean ± SD. Statistical analyses were performed using a two-tailed unpaired Student’s t test for panels B and E and one-way ANOVA followed by Tukey’s post hoc test for panels C and F–M. P values are presented as follows: *P < 0.05, **P < 0.01, and ***P < 0.001.
DEK haploinsufficiency promotes chromatin relaxation, replication stress relief, and function recovery of Fancd2-deficient HSCs. (A) A schematic for the generation of Fancd2-deficient allele. (B) qRT-PCR analysis. The left bar graph shows the expression of Fancd2 in LSK cells from Fancd2+/+ and Fancd2−/− mice (n = 4 mice per group). The right bar graph shows DEK expression in HSCs (n = 4 samples per group). HSCs (CD48−CD150+LSK) were treated with DMSO or HU (100 µM) for 24 h (n = 4 sample per group). (C) qRT-PCR analysis and the bar graph shows DEK expression in HSCs from indicated mice (n = 4 mice per group). (D) Representative heatmaps and line plots show ATAC peaks ± 5 kb from TSS in HSCs with indicated genotypes. (E) Statistics and quantification of ATAC signal in HSCs (n = 2 samples per group). (F) Representative flow plots of γH2AX staining in HSCs with indicated genotypes. The right bar graph shows the MFI of γH2AX (n = 5 samples per group). (G) Representative flow plots of p-ATR staining in HSCs with indicated genotypes. The bar graphs show the MFI of p-ATR (left) and p-CHK1 (right) in HSCs (n = 5 samples per group). (H) Representative flow plots show the EdU+ in HSCs with indicated genotypes. The right bar graph shows the frequency of EdU+ cells in HSCs with indicated genotypes (n = 5 samples per group). The freshly sorted HSCs (CD48−CD150+LSK) were cultured in vitro for 24 h, followed by adding EdU (10 µM) into the medium and culture for 2 h, then flow cytometry analysis of EdU incorporation was conducted. (I) Representative flow plots of LSK cells in BM from mice with indicated genotypes. (J) The bar graphs show the count of LSK (left) and HSCs (CD48−CD150+LSK) (right) in BM (n = 6 mice per group). (K) Experimental schematic for the competitive transplantation assay. (L) The chart shows the donor chimerism in PB of the recipient mice at indicated time points after transplantation (n = 6 recipient mice per group). (M) The bar graphs show the donor chimerism in LSK (left) and HSCs (right) of recipient mice at 16 wk after transplantation (n = 6 recipient mice per group). The data presented in panels B–M are representative of two independent experiments. The results shown in panel E are illustrated as violin plots, and other panels are shown as mean ± SD. Statistical analyses were performed using a two-tailed unpaired Student’s t test for panels B and E and one-way ANOVA followed by Tukey’s post hoc test for panels C and F–M. P values are presented as follows: *P < 0.05, **P < 0.01, and ***P < 0.001.
Fancd2−/− mice have been reported to have an ∼50% reduction in LSK and impaired HSC reconstitution capacity (Balcerek et al., 2018; Ceccaldi et al., 2012). Notably, haploinsufficiency of DEK substantially alleviated the HSC defects in Fancd2−/− mice, as evidenced by the restored numbers of LSK and HSCs (Fig. 5, I and J), as well as improved HSC reconstitution capacity (Fig. 5, K–M) and survival potential (Fig. S4 H). Fancd2 deficiency has been shown to promote HSCs exit from quiescence (Balcerek et al., 2018). Here, we observed that Fancd2−/−Dek-HET HSCs exhibited an increase in G0 phase but a decrease in G1 phase compared with that of Fancd2−/−Dekfl/+ HSCs (Fig. S4 I), indicating that DEK haploinsufficiency rescues the cell cycle progression in Fancd2−/− HSCs.
Inhibition of DEK restores the function of BM CD34+ cells from patients with FA
Next, we investigated whether the inhibition of DEK expression could restore the function of BM CD34+ cells from FA patients. Notably, the knockdown of DEK through shRNA resulted in a substantial alleviation of replication stress in BM CD34+ cells from patients with FA, as evidenced by the decreased hallmarks of replication stress (p-ATR and p-CHK1) (Fig. 6, A–C) and the rescued DNA synthesis (Fig. 6 D). Additionally, a xenotransplant experiment was conducted in which BM CD34+ cells were transduced with control or DEK-targeting shRNAs, sorted based on EGFP expression, and transplanted into NOD-PrkdcscidIl2rgem1/Smoc (NSG)-immunodeficient mice (Fig. 6 E). The xenotransplant experiments demonstrated that BM CD34+ cells from FA patients exhibited negligible chimeric percentages (<4%) in PB and BM of NSG-immunodeficient mice. Conversely, knockdown of DEK substantially enhanced the engraftment capacity of CD34+ cells from patients with FA (Fig. 6, F and G). These data demonstrate that the knockdown of DEK substantially alleviates replication stress and restores hematopoietic potential of BM CD34+ cells from FA patients.
Inhibition of DEK restores the function of BM CD34 + cells from FA patients. (A) Experimental schematic. Freshly enriched human BM CD34+ cells were transduced twice with indicated shRNA lentivirus. Next, flow cytometry analysis and EdU incorporation assay were performed using the transduced cells (EGFP+CD34+). For transplantation, a total of 2 × 104 EGFP+CD34+ cells were injected in the tail of sublethally irradiated (2.0 Gy) immunodeficient NSG mice. (B) qRT-PCR analysis and the bar graph shows DEK expression in EGFP+CD34+ cells (n = 3 human samples). (C) Representative flow plots of p-ATR staining in EGFP+CD34+ cells. The right bar graph shows the MFI of p-ATR and p-CHK1 (n = 3 human samples). (D) Representative flow plots show the EdU+ in EGFP+CD34+ cells. The right bar graph shows the EdU+ frequency (n = 3 human samples). (E) Representative flow plot of chimerism analysis in PB from recipient mice. (F) The left chart shows the donor (EGFP+hCD45+) chimerism in PB of the recipient mice at indicated time points after transplantation (n = 5 recipient mice per group). The right bar graph shows the donor chimerism in BM of the recipient mice at 16 wk after transplantation (n = 5 recipient mice per group). BM CD34+ cells from patient-2 were used for this experiment. shF, shFANCD2. (G) The donor chimerism in PB and BM of the recipient mice were analyzed (n = 5 recipient mice per group). BM CD34+ cells from patient-4 were used for this experiment. (H) Experimental schematic. BM CD34+ cells from healthy donors were transduced with shRNA lentivirus, followed by administrated with DEK aptamer (DTA-64) at the indicated concentration. After 72 h, cells were collected for analysis. (I) Representative flow plots show CD34+ cells. The right bar graph shows the CD34+ frequency (n = 3 samples per group). (J) Representative flow plots show γH2AX staining in BM CD34+ cells from two patients with FA after indicated aptamer treatment. (K) Representative flow plots show the EdU+ in BM CD34+ cells after indicated aptamer treatment, the right bar graphs show the EdU+ frequency (n = 3 samples per group). The data presented in panels B–K are representative of two independent experiments. Data are shown as mean ± SD. Statistical analyses were performed using one-way ANOVA followed by Tukey’s post hoc test for panels B–K. P values are presented as follows: *P < 0.05, **P < 0.01, and ***P < 0.001; n.s., not significant.
Inhibition of DEK restores the function of BM CD34 + cells from FA patients. (A) Experimental schematic. Freshly enriched human BM CD34+ cells were transduced twice with indicated shRNA lentivirus. Next, flow cytometry analysis and EdU incorporation assay were performed using the transduced cells (EGFP+CD34+). For transplantation, a total of 2 × 104 EGFP+CD34+ cells were injected in the tail of sublethally irradiated (2.0 Gy) immunodeficient NSG mice. (B) qRT-PCR analysis and the bar graph shows DEK expression in EGFP+CD34+ cells (n = 3 human samples). (C) Representative flow plots of p-ATR staining in EGFP+CD34+ cells. The right bar graph shows the MFI of p-ATR and p-CHK1 (n = 3 human samples). (D) Representative flow plots show the EdU+ in EGFP+CD34+ cells. The right bar graph shows the EdU+ frequency (n = 3 human samples). (E) Representative flow plot of chimerism analysis in PB from recipient mice. (F) The left chart shows the donor (EGFP+hCD45+) chimerism in PB of the recipient mice at indicated time points after transplantation (n = 5 recipient mice per group). The right bar graph shows the donor chimerism in BM of the recipient mice at 16 wk after transplantation (n = 5 recipient mice per group). BM CD34+ cells from patient-2 were used for this experiment. shF, shFANCD2. (G) The donor chimerism in PB and BM of the recipient mice were analyzed (n = 5 recipient mice per group). BM CD34+ cells from patient-4 were used for this experiment. (H) Experimental schematic. BM CD34+ cells from healthy donors were transduced with shRNA lentivirus, followed by administrated with DEK aptamer (DTA-64) at the indicated concentration. After 72 h, cells were collected for analysis. (I) Representative flow plots show CD34+ cells. The right bar graph shows the CD34+ frequency (n = 3 samples per group). (J) Representative flow plots show γH2AX staining in BM CD34+ cells from two patients with FA after indicated aptamer treatment. (K) Representative flow plots show the EdU+ in BM CD34+ cells after indicated aptamer treatment, the right bar graphs show the EdU+ frequency (n = 3 samples per group). The data presented in panels B–K are representative of two independent experiments. Data are shown as mean ± SD. Statistical analyses were performed using one-way ANOVA followed by Tukey’s post hoc test for panels B–K. P values are presented as follows: *P < 0.05, **P < 0.01, and ***P < 0.001; n.s., not significant.
Next, the effects of pharmacological inhibition of DEK on FA cells were investigated using a DEK-targeting aptamer (DTA-64) (Mor-Vaknin et al., 2017). HSCs derived from WT mice were treated with biotin-labeled DTA-64, followed by fluorescence staining using streptavidin-FITC and DAPI for tracking purposes. The distribution of biotin-labeled DTA-64 was detected in the nucleus of HSCs at ∼45% (Fig. S5 A). Furthermore, DTA-64 treatment substantially disrupted the binding of DEK to chromatin, as evidenced by significantly reduced DEK CUT&Tag signal in HSCs treated with DTA-64 (Fig. S5, B and C). We observed that DTA-64 treatment enhanced the survival potential of Fancd2−/− HSPCs, particularly under replication stress induced by HU (Fig. S5 D). We isolated BM CD34+ cells from healthy donors and found that knockdown of FANCD2 severely caused HSPC attrition, but DTA-64 treatment resulted in a dramatic recovery of CD34+ cell maintenance in vitro (Fig. 6, H and I). Moreover, DTA-64 treatment markedly reduced the intensity of γH2AX in CD34+ cells from patients with FA (Fig. 6 J), as well as substantially recovered DNA synthesis (Fig. 6 K). Furthermore, pharmacological inhibition of DEK was found to significantly enhance the clonogenicity of BM CD34+ cells from a FA patient (Fig. S5 E). Next, we transplanted DTA-64–treated BM CD34+ cells (obtained from two FA patients) into NSG-immunodeficient mice (Fig. S5 F). Engraftment analysis revealed that DTA-64–treated CD34+ cells exhibited higher donor chimerism, but the chimerism frequency dramatically decreased (Fig. S5, G and H). This decline may be attributed to the fact that CD34+ cells were treated with DTA-64 prior to transplantation, rather than a persistent inhibition of DEK. In conclusion, these data demonstrate that the inhibition of DEK is an effective strategy for FA intervention.
DEK-targeting DNA aptamer restores the function of BM CD34 + cell from FA patients. (A) Representative images show fluorescence staining of biotin-labeled DTA-64 (green) in HSCs (CD48−CD150+LSK) derived from WT C57BL/6J mice using streptavidin-FITC. Nuclei were visualized using DAPI staining (blue). HSCs were treated with 0.5 μM DTA-64 or biotin-labeled DTA-64 for 6 h. Scale bar: 5 µm. The right graph shows the distribution of biotin-labeled DTA-64 in nucleus by analyzing the MFI of nuclear and cellular biotin-labeled DTA-64 (n = 50 cells). (B) Representative heatmaps and line plots show DEK CUT&Tag peaks ± 5 kb from TSS in HSCs (CD48−CD150+LSK) from DekTg mice. HSCs were administrated with the indicated aptamers and cultured for 48 h, followed by DEK CUT&Tag-seq. (C) Statistics and quantification of DEK CUT&Tag signal in HSCs (n = 2 samples per group). (D) The bar graph shows the cell viability of HSPCs using an MTT assay (n = 4 samples per group). Freshly sorted HSPCs (Lin−c-Kit+) from Fancd2+/+ and Fancd2−/− mice were administrated with the indicated aptamers, followed by treatment with DMSO or HU (100 μM) for 48 h. (E) Representative images of CFU-derived colonies from BM CD34+ cells (derived from healthy-3 and FA patient-1) under indicated conditions. Scale bar: 1,000 µm. The right bar graph shows the colony number (n = 3 samples per group). (F) Experimental schematic. BM CD34+ cells from two patients with FA were administrated with the indicated aptamers and cultured for 48 h. Then a total of 2 × 104 CD34+ cells were injected in the tail of sublethally irradiated (2.0 Gy) immunodeficient NSG mice. (G) The right bar graph shows the donor chimerism in BM of the recipient mice at 16 wk after transplantation (n = 5 recipient mice per group). BM CD34+ cells from patient-5 were used for this experiment. The left chart shows the donor (hCD45+) chimerism in PB of the recipient mice at indicated time points after transplantation (n = 5 recipient mice per group). (H) The donor chimerism in PB and BM of the recipient mice were analyzed (n = 5 recipient mice per group). BM CD34+ cells from patient-6 were used for this experiment. (I) qRT-PCR analysis and the bar graph shows the expression of DEK gene in transduced HSCs (n = 5 samples per group). (J) Representative flow plots show p-ATR staining in transduced HSCs. The right bar graphs show the MFI of p-ATR and p-CHK1 in HSCs (n = 5 samples per group). (K) The bar graph shows the frequency of EdU+ cells in HSCs (n = 5 samples per group). The data presented in panels A–K are representative of two independent experiments. The results shown in panel C illustrated as violin plots, and other panels are shown as mean ± SD. Statistical analyses were performed using a two-tailed unpaired Student’s t test for panel C and one-way ANOVA followed by Tukey’s post hoc test for panels D–K. P values are presented as follows: *P < 0.05, **P < 0.01, and ***P < 0.001; n.s., not significant.
DEK-targeting DNA aptamer restores the function of BM CD34 + cell from FA patients. (A) Representative images show fluorescence staining of biotin-labeled DTA-64 (green) in HSCs (CD48−CD150+LSK) derived from WT C57BL/6J mice using streptavidin-FITC. Nuclei were visualized using DAPI staining (blue). HSCs were treated with 0.5 μM DTA-64 or biotin-labeled DTA-64 for 6 h. Scale bar: 5 µm. The right graph shows the distribution of biotin-labeled DTA-64 in nucleus by analyzing the MFI of nuclear and cellular biotin-labeled DTA-64 (n = 50 cells). (B) Representative heatmaps and line plots show DEK CUT&Tag peaks ± 5 kb from TSS in HSCs (CD48−CD150+LSK) from DekTg mice. HSCs were administrated with the indicated aptamers and cultured for 48 h, followed by DEK CUT&Tag-seq. (C) Statistics and quantification of DEK CUT&Tag signal in HSCs (n = 2 samples per group). (D) The bar graph shows the cell viability of HSPCs using an MTT assay (n = 4 samples per group). Freshly sorted HSPCs (Lin−c-Kit+) from Fancd2+/+ and Fancd2−/− mice were administrated with the indicated aptamers, followed by treatment with DMSO or HU (100 μM) for 48 h. (E) Representative images of CFU-derived colonies from BM CD34+ cells (derived from healthy-3 and FA patient-1) under indicated conditions. Scale bar: 1,000 µm. The right bar graph shows the colony number (n = 3 samples per group). (F) Experimental schematic. BM CD34+ cells from two patients with FA were administrated with the indicated aptamers and cultured for 48 h. Then a total of 2 × 104 CD34+ cells were injected in the tail of sublethally irradiated (2.0 Gy) immunodeficient NSG mice. (G) The right bar graph shows the donor chimerism in BM of the recipient mice at 16 wk after transplantation (n = 5 recipient mice per group). BM CD34+ cells from patient-5 were used for this experiment. The left chart shows the donor (hCD45+) chimerism in PB of the recipient mice at indicated time points after transplantation (n = 5 recipient mice per group). (H) The donor chimerism in PB and BM of the recipient mice were analyzed (n = 5 recipient mice per group). BM CD34+ cells from patient-6 were used for this experiment. (I) qRT-PCR analysis and the bar graph shows the expression of DEK gene in transduced HSCs (n = 5 samples per group). (J) Representative flow plots show p-ATR staining in transduced HSCs. The right bar graphs show the MFI of p-ATR and p-CHK1 in HSCs (n = 5 samples per group). (K) The bar graph shows the frequency of EdU+ cells in HSCs (n = 5 samples per group). The data presented in panels A–K are representative of two independent experiments. The results shown in panel C illustrated as violin plots, and other panels are shown as mean ± SD. Statistical analyses were performed using a two-tailed unpaired Student’s t test for panel C and one-way ANOVA followed by Tukey’s post hoc test for panels D–K. P values are presented as follows: *P < 0.05, **P < 0.01, and ***P < 0.001; n.s., not significant.
ATF2, specifically phosphorylated activating transcription factor 2 (ATF2) at Thr69/71, is a promoter of DEK transcription
The upstream regulator of DEK transcription is largely unknown. To further elucidate the mechanism by which Fancd2 deficiency facilitates DEK transcription in HSCs, we conducted a screening of potential transcription factors that binds to DEK-genomic regions using the ChIPBase database. Among these, we observed that the transcription factor ATF2 was of particular interest (Fig. 7 A). The expression of DEK was observed to have a notable correlation with ATF2 expression through the analysis of RNA-seq data from human whole blood cells (GTEx database, GEPIA server) (r = 0.9, P = 0) (Fig. 7 B). ATF2 has been identified as a direct target of ATR by phosphorylating ATF2 on serine 490/498 (Ser490/498), which corresponds to the human homolog of Ser472/480 of murine ATF2 (Bhoumik et al., 2005; Ho et al., 2012). To gain transcriptional activity, ATF2 requires phosphorylation of Thr69/71 (human homolog corresponding to Thr51/53 of murine ATF2), which was induced by the kinase JNK or p38 MAPK (Bhoumik et al., 2007). Here, we conducted a genome-wide analysis of p-ATF2–binding sites in HSCs using CUT&Tag-seq. Our findings revealed that the CUT&Tag signal for p-ATF2 (Thr69/71) was more significantly higher than that for p-ATF2 (Ser490/498) (Fig. 7, C and D). Our findings indicated that p-ATF2 (Thr69/71) exhibited binding to genomic regions of multiple of its targets, including Ccna2, Hsph1, and Ctnnb1 (Watson et al., 2017), as well as DEK (Fig. 7 E). However, a notable decrease in signal for p-ATF2 (Ser490/498) was observed in the DEK-genomic regions (Fig. 7 F).
ATF2, specifically phosphorylated ATF2 at Thr69/71, is a promoter of DEK transcription. (A) The list shows the most potential transcription factors (TFs) regulating DEK and their motif using the ChIPBase database. (B) Gene correlation analysis between ATF2 and DEK in human whole blood cells (GTEx database) was conducted using GEPIA server. Correlation coefficient (r) and P value (r = 0.9, P = 0) were calculated using Pearson’s correlation analysis. (C) Representative heatmaps and line plots show p-ATF2 (Thr69/71) and p-ATF2 (Ser490/498) CUT&Tag peaks ± 5 kb from TSS in HSCs (CD48−CD150+LSK) from WT C57BL/6J mice. (D) Statistics and quantification of CUT&Tag signal in HSCs (n = 2 samples per group). (E) Distribution of p-ATF2 (Thr69/71) and p-ATF2 (Ser490/498) CUT&Tag peaks across the indicated gene loci in HSCs. (F) Violin plots show distribution of CUT&Tag signal at genomic regions of indicated genes in HSCs. (G) Presentation of partial amino acid sequence of human and mouse ATF2 and the design of ATF2 mutations (indicated with red font). (H) The bar graph shows the luciferase activity under indicated conditions (n = 5 samples per group). (I) qRT-PCR analysis and the bar graph shows the expression of ATF2 and DEK gene in transduced HSCs (n = 4 samples per group). (J) The bar graphs show the MFI of DEK in transduced HSCs using flow cytometry staining and analysis (n = 5 samples per group). (K) Representative flow plots show p-ATR staining in transduced HSCs. The right bar graphs show the MFI of p-ATR and p-CHK1 in HSCs (n = 5 samples per group). (L) Representative flow plots show the EdU+ in transduced HSCs. The right bar graph shows the frequency of EdU+ cells in HSCs (n = 5 samples per group). The data presented in panels C–L are representative of two independent experiments. The results shown in panels D and F are illustrated as violin plots, and other panels are shown as mean ± SD. Statistical analyses were performed using a two-tailed unpaired Student’s t test for panels D and F and one-way ANOVA followed by Tukey’s post hoc test for panels H–L. P values are presented as follows: *P < 0.05, **P < 0.01, and ***P < 0.001; n.s., not significant.
ATF2, specifically phosphorylated ATF2 at Thr69/71, is a promoter of DEK transcription. (A) The list shows the most potential transcription factors (TFs) regulating DEK and their motif using the ChIPBase database. (B) Gene correlation analysis between ATF2 and DEK in human whole blood cells (GTEx database) was conducted using GEPIA server. Correlation coefficient (r) and P value (r = 0.9, P = 0) were calculated using Pearson’s correlation analysis. (C) Representative heatmaps and line plots show p-ATF2 (Thr69/71) and p-ATF2 (Ser490/498) CUT&Tag peaks ± 5 kb from TSS in HSCs (CD48−CD150+LSK) from WT C57BL/6J mice. (D) Statistics and quantification of CUT&Tag signal in HSCs (n = 2 samples per group). (E) Distribution of p-ATF2 (Thr69/71) and p-ATF2 (Ser490/498) CUT&Tag peaks across the indicated gene loci in HSCs. (F) Violin plots show distribution of CUT&Tag signal at genomic regions of indicated genes in HSCs. (G) Presentation of partial amino acid sequence of human and mouse ATF2 and the design of ATF2 mutations (indicated with red font). (H) The bar graph shows the luciferase activity under indicated conditions (n = 5 samples per group). (I) qRT-PCR analysis and the bar graph shows the expression of ATF2 and DEK gene in transduced HSCs (n = 4 samples per group). (J) The bar graphs show the MFI of DEK in transduced HSCs using flow cytometry staining and analysis (n = 5 samples per group). (K) Representative flow plots show p-ATR staining in transduced HSCs. The right bar graphs show the MFI of p-ATR and p-CHK1 in HSCs (n = 5 samples per group). (L) Representative flow plots show the EdU+ in transduced HSCs. The right bar graph shows the frequency of EdU+ cells in HSCs (n = 5 samples per group). The data presented in panels C–L are representative of two independent experiments. The results shown in panels D and F are illustrated as violin plots, and other panels are shown as mean ± SD. Statistical analyses were performed using a two-tailed unpaired Student’s t test for panels D and F and one-way ANOVA followed by Tukey’s post hoc test for panels H–L. P values are presented as follows: *P < 0.05, **P < 0.01, and ***P < 0.001; n.s., not significant.
To ascertain the impact of the ATF2 binding to DEK-genomic regions, we performed dual-luciferase reporter assays using HEK293T cells. Overexpressed ATF2 (OE-ATF2) significantly induced luciferase activity compared with the control. However, the expression of ATF2 with the Thr69/71 mutation had no notable effect on luciferase activity compared with the control. In contrast, ATF2 with the Ser490/498 mutation induced the highest luciferase activity (Fig. 7, G and H), suggesting a stimulative effect of phosphorylated ATF2 (Thr69/71) on DEK transcription. To further assess the effect of ATF2 on DEK transcription in HSCs, we induced the expression of ATF2 in mouse HSCs via retrovirus and determined that OE-ATF2 substantially induced the transcription of DEK, as well as OE-mut ATF2 (Ser490/498). In contrast, the overexpression of ATF2 with the Thr69/71 mutation had a negligible effect on DEK transcription in HSCs (Fig. 7 I). The alterations in DEK protein levels exhibited analogous patterns (Fig. 7 J). Furthermore, we showed that the overexpression of ATF2 (except for ATF2 with Thr69/71 mutation) in HSCs induced replication stress, as evidenced by the increased intensity of p-ATR and p-CHK1 (Fig. 7 K) and the decreased DNA synthesis (Fig. 7 L). In conclusion, these findings demonstrate that DEK transcription is governed by ATF2, and that transcriptional activity depends on phosphorylation at Thr69/71.
Fancd2 deficiency causes DEK accumulation in HSCs through the p38–ATF2 pathway
Next, we aim to explore the mechanism why WT HSCs reduces DEK expression in response to replication stress, but Fancd2 deficiency causes DEK accumulation in HSCs. ATR is a central kinase involved in the orchestration of multiple branches of the replication stress responses (Blackford and Jackson, 2017; Saldivar et al., 2017). Replication stress naturally increases the phosphorylated activation of p38 (Ulsamer et al., 2022). ATR and p38 are reported to be upstream kinases of ATF2 (Bhoumik et al., 2005, 2007; Ho et al., 2012) (Fig. 8 A). The responses of ATR and p38 in WT HSCs under replication stress were analyzed using phosphor-flow analysis (Fig. 8 B). We observed that HU-treated HSCs exhibited an increased intensity of p-ATR (2.33-fold upregulation) and p-p38 (1.29-fold upregulation) compared with DMSO-treated HSCs (Fig. 8 C), indicating that p-ATR plays a dominant role in WT HSCs under replication stress. To ascertain whether the activated ATR is responsible for the reduction in DEK expression observed in WT HSCs under replication stress, we treated HSCs with VE-821, an ATR inhibitor (ATRi). The phosphor-flow analysis demonstrated that replication stress resulted in the elevated levels of p-ATF2 (Ser490/498) in HSCs, while the levels of p-ATF2 (Thr69/71) were reduced. Inhibition of ATR abolished this change (Fig. 8 D). Inhibition of ATR also abrogated the reduction in DEK expression observed in HU-treated HSCs (Fig. 8 E). Thus, we have demonstrated that WT HSCs reduce DEK expression via the ATR-ATF2 axis in response to replication stress induced by HU.
Fancd2 deficiency causes DEK accumulation in HSCs through the p38–ATF2 pathway. (A) Summary of the p-p38/p-ATR–ATF2–DEK axis. (B) Experimental schematic. Freshly sorted HSCs (CD48−CD150+LSK) from WT C57BL/6J mice were cultured in vitro with the treatment of DMSO, HU (100 µM), or the ATRi VE-821 (1 µM) for 24 h, followed by flow cytometry and qRT-PCR analysis. (C) The bar graph shows the MFI of p-ATR and p-p38 in HSCs using flow cytometry staining and analysis (n = 5 samples per group). (D) The bar graphs show the MFI of p-ATF2 (Thr69/71) (left) and p-ATF2 (Ser490/498) (right) in HSCs using flow cytometry staining and analysis (n = 5 samples per group). (E) qRT-PCR analysis and the bar graph shows the expression of the DEK gene in HSCs (n = 4 samples per group). (F) Experimental schematic. Freshly sorted HSCs (CD48−CD150+LSK) from Fancd2+/+ and Fancd2−/− mice were cultured in vitro with DMSO or HU (100 µM) for 24 h, followed by flow cytometry analysis. (G and H) The charts show the MFI of p-ATR and p-p38 (G); p-ATF2 (Thr69/71) and p-ATF2 (Ser490/498) (H) in HSCs using flow cytometry staining and analysis (n = 5 samples per group). (I) Experimental schematic. HEK293T cells were transfected with the vector pGL3-DEK–promoter luciferase and a control vector phRL-SV40, along with the pMSCV (control) or ATF2 expression constructs. Next, HEK293T cells were treated with a range of doses of VE-821 (ATRi) and doramapimod (p38i) after transfection, followed by luciferase activity analysis. (J) The luciferase activity is presented as a heatmap with a relative value (n = 3 samples per condition). (K) Representative flow plots of p-ATF2 (Thr69/71) staining in HSCs. The right bar graph shows the MFI of p-ATF2 (Thr69/71) (n = 5 samples per group). Freshly sorted HSCs (CD48−CD150+LSK) from Fancd2+/+ and Fancd2−/− mice were cultured in vitro with DMSO, ATRi (1 µM), or p38i (0.5 µM) for 24 h. (L) The bar graph shows the MFI of dichlorofluorescein (DCF) in HSCs (n = 5 samples per group). Freshly sorted HSCs were cultured in vitro with DMSO, or HU (100 µM), or N-acetylcysteine (NAC) (5 mM) for 24 h, followed by staining of dichlorodihydrofluorescein diacetate (DCFH-DA) probe. (M) qRT-PCR analysis and the bar graph shows DEK expression in HSCs under indicated conditions (n = 4 samples per group). The data presented in panels C–M are representative of two independent experiments. The results shown in panels D, E, and K–M are shown as mean ± SD, and panel J are shown as heatmaps with mean values. Statistical analyses were performed using a two-tailed unpaired Student’s t test for panels C, G, and H and one-way ANOVA followed by Tukey’s post hoc test for panels D, E, and K–M. P values are presented as follows: *P < 0.05, **P < 0.01, and ***P < 0.001.
Fancd2 deficiency causes DEK accumulation in HSCs through the p38–ATF2 pathway. (A) Summary of the p-p38/p-ATR–ATF2–DEK axis. (B) Experimental schematic. Freshly sorted HSCs (CD48−CD150+LSK) from WT C57BL/6J mice were cultured in vitro with the treatment of DMSO, HU (100 µM), or the ATRi VE-821 (1 µM) for 24 h, followed by flow cytometry and qRT-PCR analysis. (C) The bar graph shows the MFI of p-ATR and p-p38 in HSCs using flow cytometry staining and analysis (n = 5 samples per group). (D) The bar graphs show the MFI of p-ATF2 (Thr69/71) (left) and p-ATF2 (Ser490/498) (right) in HSCs using flow cytometry staining and analysis (n = 5 samples per group). (E) qRT-PCR analysis and the bar graph shows the expression of the DEK gene in HSCs (n = 4 samples per group). (F) Experimental schematic. Freshly sorted HSCs (CD48−CD150+LSK) from Fancd2+/+ and Fancd2−/− mice were cultured in vitro with DMSO or HU (100 µM) for 24 h, followed by flow cytometry analysis. (G and H) The charts show the MFI of p-ATR and p-p38 (G); p-ATF2 (Thr69/71) and p-ATF2 (Ser490/498) (H) in HSCs using flow cytometry staining and analysis (n = 5 samples per group). (I) Experimental schematic. HEK293T cells were transfected with the vector pGL3-DEK–promoter luciferase and a control vector phRL-SV40, along with the pMSCV (control) or ATF2 expression constructs. Next, HEK293T cells were treated with a range of doses of VE-821 (ATRi) and doramapimod (p38i) after transfection, followed by luciferase activity analysis. (J) The luciferase activity is presented as a heatmap with a relative value (n = 3 samples per condition). (K) Representative flow plots of p-ATF2 (Thr69/71) staining in HSCs. The right bar graph shows the MFI of p-ATF2 (Thr69/71) (n = 5 samples per group). Freshly sorted HSCs (CD48−CD150+LSK) from Fancd2+/+ and Fancd2−/− mice were cultured in vitro with DMSO, ATRi (1 µM), or p38i (0.5 µM) for 24 h. (L) The bar graph shows the MFI of dichlorofluorescein (DCF) in HSCs (n = 5 samples per group). Freshly sorted HSCs were cultured in vitro with DMSO, or HU (100 µM), or N-acetylcysteine (NAC) (5 mM) for 24 h, followed by staining of dichlorodihydrofluorescein diacetate (DCFH-DA) probe. (M) qRT-PCR analysis and the bar graph shows DEK expression in HSCs under indicated conditions (n = 4 samples per group). The data presented in panels C–M are representative of two independent experiments. The results shown in panels D, E, and K–M are shown as mean ± SD, and panel J are shown as heatmaps with mean values. Statistical analyses were performed using a two-tailed unpaired Student’s t test for panels C, G, and H and one-way ANOVA followed by Tukey’s post hoc test for panels D, E, and K–M. P values are presented as follows: *P < 0.05, **P < 0.01, and ***P < 0.001.
Next, we explored why Fancd2 deficiency promotes DEK transcription in HSCs. It was observed that Fancd2-deficient HSCs exhibited a greater increase in the fold change of the p-p38 level compared with the change in the p-ATR level (Fig. 8, F and G), suggesting a dominant role of p38. Consistently, Fancd2−/− HSCs exhibited an elevated intensity of p-ATF2 (Thr69/71) and p-ATF2 (Ser490/498) in comparison to Fancd2+/+ HSCs, with a more pronounced increase in p-ATF2 (Thr69/71) (Fig. 8 H). We postulated that p-p38 and p-ATR competed to phosphorylate ATF2, thereby regulating DEK transcription. To explore this possibility, we conducted dual-luciferase reporter assays (Fig. 8 I), which demonstrated an interplay between ATR and p38 in regulating the transcriptional activity of ATF2. Inhibition of ATR promoted the transcriptional activity of ATF2, with this effect depending on the phosphorylation sites Ser490/498. In contrast, inhibition of p38 inhibited the transcriptional activity of ATF2, with this effect depending on the phosphorylation sites Thr69/71 (Fig. 8 J). To further verify the hypothesis, we treated HSCs with ATRi or doramapimod (p38 inhibitor, p38i) and found that only p38i significantly reversed the increased level of p-ATF2 (Thr69/71) in Fancd2−/− HSCs (Fig. 8 K). It is noteworthy that p38 is activated by multiple stressors, including ROS (Drosten and Barbacid, 2020). We observed that Fancd2 deficiency resulted in a pronounced elevation in ROS levels within HSCs, whereas HU treatment led to a relatively minor increase in ROS levels within Fancd2+/+ HSCs, as demonstrated by the staining of DCFH-DA probe (Fig. 8 L). It was postulated that the elevated pro-inflammatory cytokines within the niche were responsible for the increased ROS levels observed in FA HSCs (Du et al., 2014; Zhang et al., 2007). It is noteworthy that both p38i and N-acetylcysteine were observed to effectively inhibit DEK transcription in Fancd2−/− HSCs (Fig. 8 M). To further assess whether the overexpression of ATF2 with the Thr69/71 mutation could ameliorate the dysfunctions observed in Fancd2−/− HSCs, we induced the expression of ATF2 in mouse HSCs using a retroviral approach. Our observations revealed that OE-mut ATF2 (Thr69/71) significantly reduced the DEK expression in Fancd2−/− HSCs (Fig. S5 I) and substantially alleviated the replication stress within these cells, as evidenced by decreased levels of p-ATR and p-CHK1 (Fig. S5 J), along with increased DNA synthesis (Fig. S5 K). However, this trend was not observed in Fancd2−/− HSCs-OE mut ATF2 (Ser490/498) (Fig. S5, I–K). In conclusion, these findings demonstrate that, in response to replication stress, Fancd2-sufficient HSCs reduce DEK expression via the ATR-p-ATF2 (Ser490/498) axis, whereas Fancd2-deficient HSCs induce DEK accumulation via the p38–p-ATF2 (Thr69/71) axis.
Discussion
Recent evidence has demonstrated that chromatin organization and compaction play a pivotal role in DNA replication and damage repair (Bomber et al., 2023; Liu et al., 2023; Zhang et al., 2023). Upon encountering a challenge to replication forks, a multitude of chromatin remodelers work in concert to orchestrate a dynamic reorganization of chromatin (Stewart-Morgan et al., 2020). Heterochromatin assembly is essential for the protection of replication forks that are experiencing stress, whereas the timely disassembly is critical for fork restart (Gaggioli V et al., 2023). Chromatin compaction limits the access to chromatin remodeling and homologous recombination proteins (Hou et al., 2020; Xing et al., 2021). In general, chromatin accessibility was observed to be greater in HSCs than in progenitor and mature cells (Martin et al., 2023). Our findings demonstrated that chromatin hyper-compaction induced by H1C overexpression resulted in replication stress in HSCs and severely impaired their function, providing direct evidence that hyper-compact chromatin is a source of replication stress in HSCs. We demonstrated that HSCs exhibited global chromatin relaxation in response to replication stress, accompanied by increased genomic-wide H3K27 acetylation. IEGs are essential for the counteraction of replication stress (Murai et al., 2020). Here, we demonstrate that chromatin accessibility and H3K27 acetylation of IEG-genomic regions exhibit higher signal intensity and a more significant increase compared with other genomic regions in HSCs under replication stress. These findings provide direct evidence and explain the previously reported findings that IEGs have a distinctive chromatin structure and exhibit rapid transcriptional activation under stress (Bahrami and Drabløs, 2016). In conclusion, these findings contribute to the growing body of knowledge regarding the replication stress responses in HSCs.
The processes of global chromatin compaction and relaxation are regulated by a multitude of proteins and exhibit cell- and context-specific characteristics (Rowley and Corces, 2018). It was observed that replication stress resulted in a reduction in the expression of multiple chromatin remodelers in HSCs. The most significantly dysregulated genes could be classified into three categories: (1) histone acetylation regulators (DEK) (Chen et al., 2021; Ko et al., 2006); (2) AAA+ ATPases (Ruvbl1/Ruvbl2) (Dauden et al., 2021); and (3) histone methylation regulators (Nsd1 and Suv39h2) (Padeken et al., 2022; Sun et al., 2023). DEK is a ubiquitous chromatin protein that restricts chromatin accessibility mainly by inducing histone H3 and H4 hypoacetylation, relying on the mechanisms by which DEK recruits the NCoR1/HDAC3 to chromatin (Chen et al., 2021) or inhibits p300- and PCAF-mediated histone acetyltransferase (Ko et al., 2006). Moreover, DEK directly interacts with heterochromatin protein 1 α and enhances its binding to H3K9me3, thus maintaining heterochromatin integrity in HeLa cells (Kappes et al., 2011). The loss of DEK results in decreased levels of H3K9me3 in LSK cells (Capitano et al., 2019) and increased H3K27ac levels in HSCs (Chen et al., 2021). In mouse embryonic fibroblasts and HeLa cells, DEK forms a complex with RAD51 and facilitates DNA repair (Smith et al., 2017; Deutzmann et al., 2015). In contrast, DEK depletion has been shown to induce resistance in murine HPCs to irradiation (a common DNA damage agent) (Serrano-Lopez et al., 2018), suggesting that DEK functions in a cell-specific context. The present study provides direct evidence that HSCs depend on the downregulation of DEK to facilitate the relaxation of global chromatin in response to replication stress induced by HU treatment or Fancd2 deficiency. Given that replication stress arising from various sources triggers distinct types of DNA damage or cellular stress conditions, it is crucial to consider the context-specific functions of DEK. Although DEK is essential for the long-term maintenance of HSCs (Chen et al., 2021), the reduction of DEK appears to promote hematopoiesis under radiation-induced stress (Serrano-Lopez et al., 2018). In this study, we have demonstrated that inhibition of DEK contributes to the tolerance of replication stress and recovers HSC function in Fancd2−/− mice, suggesting that HSCs require dynamic DEK expression under diverse conditions. Given that recombinant DEK has been identified as a hematopoietic cytokine (Capitano et al., 2019; Saha et al., 2013), it is imperative to conduct a systematic investigation into the optimal dose and context of DEK utilization. Notably, DEK has been identified as a pro-inflammatory cytokine (Mor-Vaknin et al., 2017). It is plausible that the elevated level of DEK within the niche may contribute to the increased ROS levels observed in HSCs. This could lead to heightened replication stress, creating a positive feedback loop that may severely exacerbate the condition of patients with FA.
FA is an inherited disorder of DNA repair, and several interventional targets have been identified to rescue HSC defects, including TGF-β signaling (Zhang et al., 2016), p53 (Ceccaldi et al., 2012) and p38-MiTF signaling (Oppezzo et al., 2020). Recent evidence has revealed that additional factors contribute to HSC defects in FA. For instance, HSCs from Fancd2−/− mice exhibited an accumulation of misfolded proteins and elevated endoplasmic reticulum stress, whereas restoration of protein folding substantially rescued HSC numbers in Fancd2−/− mice (Kovuru et al., 2024). Replication stress is another well-recognized and critical cause for HSC defects in FA. FA proteins play a crucial role in the stabilization of stalled replication forks and fork restart (Jones and Huang, 2012; Schlacher et al., 2012). FA mutations result in replication stress and render cells more susceptible to persistent replication stress (Balcerek et al., 2018; Xu et al., 2021). MYC is overexpressed in HSPCs from patients with FA and promotes proliferation; however, it also accelerates the elimination of HSPCs by causing DNA damage and replication stress (Rodríguez et al., 2021). It has been demonstrated that Sh2b3 deficiency restores HSC function in Fancd2−/− mice by stabilizing stalled replication forks (Balcerek et al., 2018; Okamoto et al., 2021). This study demonstrated that Fancd2 deficiency induces chromatin hyper-compaction in HSCs, which aggravates replication stress. This provides another explanation for why Fancd2 deficiency induces replication stress and Fancd2−/− HSCs are hypersensitive to replication stress. p38 inhibition is an effective strategy for rescuing the function of HSCs in Fanca−/− mice, with respect to the downstream axis MiTF-DNA damage (Oppezzo et al., 2020). Our findings indicated that Fancd2 deficiency activates p38-ATF2 (Thr69/71)-DEK signaling. Inhibition of DEK has been shown to promote chromatin relaxation and replication stress relief, as well as to restore Fancd2-deficient HSCs maintenance and repopulation capacity in vivo. These studies demonstrate the pivotal role of p38-DEK signaling in FA and suggest that the alleviation of replication stress represents a fundamental approach for the functional recovery of HSCs in FA.
Materials and methods
Mice
NSG mice were purchased from Shanghai Model Organisms Center. WT, Tie2-Cre, Mx1-Cre, Dekfl/+, DekTg-fl/+, and Fancd2+/− mice were purchased from the Cyagen and on C57BL/6J background (CD45.2). The C57BL/6-SJL (CD45.1) was also purchased from the Cyagen. CD45.1/CD45.2 mice were generated by crossing CD45.1 mice with CD45.2 mice. Dekfl/+ mice carried a Dek loci in which exons 3–5 were flanked by two loxp sites. To achieve tissue-specific haploinsufficiency, Dekfl/+ were bred with Tie2-Cre mice, generating Dekfl/+Tie2-Cre mice. For DekTg-fl/+ mice, the “CAG promoter-loxP-3xSV40 pA-loxP-Kozak-FLAG tag-Mouse Dek CDS-rBG pA” cassette was inserted into intron 1 of ROSA26. To achieve tissue-specific or inducible overexpression of DEK, DekTg-fl/+ mice were bred with specific Cre mice to generate DekTg-fl/+Tie2-Cre (defined as DekTg) or DekTg-fl/+Mx1-Cre. The Cre of DekTg-fl/+Mx1-Cre mice was induced by intraperitoneal injections of pIpC (10 mg/kg, every other day three times) (GE Healthcare). Fancd2+/− mice carried a Fancd2 loci in which exons 4–16 were deleted. All genotyping primers are listed in Table S3. All mice were kept in specific pathogen–free conditions. All procedures were approved by the Institutional Animal Care and Use Committees of Chongqing Medical University.
Enrichment of human BM CD34+ cells
Whole BM samples were obtained from healthy donors and FA patients after informed consent of sample use for research. The use of human samples was approved by the Medical Ethics Committees of Chongqing Medical University. Table S2 describes the characteristics of all the FA patient samples and healthy donors. For isolation of CD34+ cells, BM samples were incubated with red blood cell lysis (Solarbio) for 10 min on ice, followed by washing with PBS. After red blood cell lysis, mononuclear cells were incubated with an anti-CD34 antibody coupled to magnetic beads and FcR-blocking reagent (Mitenyi) for 30 min on ice. The mononuclear cells were washed with PBS and sieved with a MACS MultiStand isolation system (Miltenyi).
Cell culture of murine HSCs and human CD34+ hematopoietic cells
Murine HSCs (CD48−CD150+LSK) were cultured in IMDM medium (Thermo Fisher Scientific) with 10% FBS (Stem Cell Technology), 1×penicillin/streptomycin, 0.05 mM 2-mercaptoethanol, and containing the following cytokines: 100 ng/ml stem cell factor (SCF), 10 ng/ml IL-3, and 10 ng/ml IL-6 (Stem Cell Technology). Human BM CD34+ cells were cultured in IMDM medium with 10% human serum (Gemini), 1×penicillin/streptomycin, and containing the following cytokines: 20 ng/ml Flt3-Ligand, 10 ng/ml IL-7, 100 ng/ml SCF, and 10 µg/ml insulin.
For replication induction, cells were treated with Gem (0.5 µM) or HU (100 µM) for 24–48 h. For ATR and p38 inhibition, cells were treated with VE-821 (1 µM) and doramapimod (0.5 µM), respectively. The N-acetylcysteine (5 mM) was used as an antioxidant-scavenging reactive oxygen species. All these compounds were purchased from Selleck.
3-[4,5-dimethylthiazol-2-yl]-2,5 diphenyl tetrazolium bromide (MTT) assay
An appropriate number of cells (1,000–2,000) were seeded into each well of a 96-well plate with Gem or HU. After 48 h of incubation, cells were stained with MTT (Beyotime). Cell viability was measured by a luminometer.
qRT-PCR
Total RNA was extracted with miRNeasy Kit (QIAGEN). For qRT-PCR, RNA was reverse-transcribed using the PrimeScript RT reagent Kit (Takara). Runs were performed on an iCycler iQ Real-Time PCR Detection System (Bio-Rad) using SYBR Green reagents (Takara). All primers are listed in Table S3. Values were normalized to β-actin expression.
Flow cytometry analysis and cell sorting
The flow cytometry analysis was performed as described previously (Li et al., 2024; Zhou et al., 2024). Cell suspensions from the PB, spleen, thymus, and BM were harvested and subjected to red blood cell lysis buffer (Solarbio). Then single-cell suspensions were stained with antibodies labeled with fluorochromes (Table S4). Hematopoietic populations were identified by flow cytometry using BD FACSCanto II, including Lin− cells (Gr1−Ter119−B220−CD19−Rat IgM−IL-7R−CD3−), HPCs (Lin−Sca-1−c-kit+), LSK cells (Lin−Sca-1+c-kit+), HSCs (CD48−CD150+LSK or CD34−CD135−LSK), multipotent progenitor (MPP) (CD34+CD135+LSK), lymphoid-primed multipotential progenitor (LMPP) (CD135+LSK), common myeloid progenitor (CMP) (Lin−Sca-1−c-kit+CD16/32medCD34+), granulocyte-monocyte progenitor (GMP) (Lin−Sca-1−c-kit+CD16/32+CD34+), and megakaryocyte-erythroid progenitor (MEP) (Lin−Sca-1−c-kit+CD16/32−CD34−). For murine HSCs (Lin−c-Kit+Sca-1+CD48−CD150+) sorting, the mature cells of BM were depleted using Dynabeads Biotin Binder (Thermo Fisher Scientific), and the remaining cells were stained with antibodies and sorted by a BD FACSAria II.
DNA synthesis and cell cycle analysis
The EdU incorporation assay was performed using a BeyoClick EdU-488 Kit (Beyotime). Briefly, HSCs were cultured in vitro with EdU (10 μM) for 2 h, then cells were harvested, fixed, permeabilized, incubated with the click reaction buffer, and analyzed by flow cytometry using a BD FACSCanto II.
For the BrdU incorporation assay, mice were given an intraperitoneal injection of 100 μl of BrdU (10 mg/ml) (Sigma-Aldrich). After 24 h, BM cells were collected and stained with cell surface markers, followed by fixation and permeabilization using a Cytofix/Cytoperm Fixation/Permeabilization Kit (BD Biosciences) according to the manufacturer’s instructions. Then cells were treated with DNase I (Sigma-Aldrich) and stained with a BrdU-specific antibody (1:50) using a FITC BrdU Flow Kit (BD Biosciences) according to the manufacturer’s instructions, along with DAPI staining (5 µg/ml; Sigma-Aldrich). For G0, G1, and S-G2-M phase analysis, the BM cells were stained with cell surface markers and then fixed/permeabilized, followed by Ki-67 FITC (1:50) and DAPI (5 µg/ml) staining. Cells were analyzed by flow cytometry using a BD FACSCanto II.
Staining of intracellular proteins
For the staining of intracellular proteins, cells were first stained with cell surface markers and then fixed/permeabilized using a Cytofix/Cytoperm Fixation/Permeabilization Kit (BD Biosciences) according to the manufacturer’s instructions. Then cells were incubated with primary antibodies at 4°C overnight, followed by staining with secondary antibodies FITC Donkey anti-rabbit IgG Antibody (406403; BioLegend) or PE Donkey anti-rabbit IgG (406421; BioLegend). Cells were analyzed by flow cytometry using a BD FACSCanto II. The following primary antibodies were obtained from commercial sources: anti-DEK (16448–1-AP; Proteintech), anti-p-ATR (Thr1989) (PA5-77873; Thermo Fisher Scientific), anti-p-CHK1 (Ser345) (AF5773; Beyotime), anti-p-ATF2 (Thr69/71) (711221; Thermo Fisher Scientific), anti-p-ATF2 (Ser490/498) (PA1-4613; Thermo Fisher Scientific), and anti-γH2AX (AF5836; Beyotime).
ROS detection
Cells were incubated with 10 μM DCFH-DA (Beyotime) at 37°C for 20 min. Then cells were washed with PBS and stained with surface markers and analyzed by flow cytometry using a BD FACSCanto II.
CFU assay
To evaluate colony-forming capacity, about 6 × 104 BM cells or sorted 300 HSCs (CD48−CD150+LSK) from mice were plated in 35-mm tissue culture dishes containing methylcellulose complete media M3434 (Stem Cell Technologies). After 10–12 days of incubation, the number of granulocyte, erythroid, macrophage, and megakaryocyte colonies were counted. For human cell experiments, 500 CD34+ cells from healthy donors or FA patients were plated in a 12-well plate containing methylcellulose complete media H4434 (Stem Cell Technologies), and colonies were counted after 10–12 days.
Blood cell counts
The PB was collected from the tail vein of mice at 8–10 wk of age. Whole blood (20 μl) was collected in EDTA microvette tubes and analyzed on a BC-5000 Vet analyzer.
5-FU and HU injection
For 5-FU (Sigma-Aldrich) treatment, a dose of 150 mg/kg 5-FU was administrated to mice intraperitoneally, once per week for a total of 3 wk. The survival of individual mouse was monitored daily. For HU treatment, recipients were injected intraperitoneally with 100 mg/kg HU daily according to a published protocol (Xu et al., 2021). HU was dissolved in saline.
Immunoblotting
For the western blot, the total protein of 0.3–1 × 106 cells was extracted in 100 μl radioimmunoprecipitation assay lysis buffer (Beyotime). The protein extracts were separated by SDS-PAGE. Membranes were blocked with 5% milk in TBS buffer with Tween 20 and then probed with indicated primary antibodies, including anti-DEK (16448–1-AP; Proteintech), anti-Flag (14792; Cell Signaling Technology), and anti-tubulin (AF0001; Beyotime).
Limiting dilution competitive repopulation assay
A total of 5 × 103, 1 × 104, 5 × 104, and 1 × 105 whole BM cells from DekCon or DekTg mice (CD45.2) were mixed with 5 × 105 competitor BM cells from WT CD45.1 mice and then transplanted into lethally irradiated recipient mice (CD45.1CD45.2). The cell dose was considered to contain at least one competitive repopulation unit if donor engraftment in the BM of recipient mice exceeded 1% of both lymphoid and myeloid lineages at 12 wk after transplantation. The HSC frequency was calculated, and the log-fraction plot was generated using extreme limiting dilution analysis (https://bioinf.wehi.edu.au/software/elda/).
Anti-DEK aptamer
Anti-DEK aptamer was generated using SELEX technology as previously reported (Mor-Vaknin et al., 2017). DEK-targeting aptamer (DTA-64) is a 41-nucleotide, single-stranded DNA (5′-GGGGTTAAATATTCCCACATTGCCTGCGCCAGTACAAATAG-3′). The aptamers and biotin-labeled aptamers were synthesized and purified by Tsingke Biotech. Aptamers to DEK or a control aptamer (random sequence) were diluted in PBS. To inhibit DEK in human CD34+ cells, the cells were seeded in 12-well plates at 5 × 105 cells/well. After 12 h, cells were transfected with the aptamers as indicated concentration using Lipo8000 (Beyotime). To detect aptamer distribution in cells, murine HSCs (CD48−CD150+LSK) were plated in 12-well plates at 3 × 105 cells/well, followed by transfection with the aptamers using Lipo8000 (Beyotime). 6 h after transfection, the cells underwent two washes and were subsequently fixed with 4% PFA for 15 min at room temperature. The samples were then permeabilized using 0.1% Triton X-100 for 5 min and blocked in a solution containing 5% BSA for 1 h at room temperature. Following this step, the cells were incubated with streptavidin-FITC antibody (A0316; Beyotime) for 1 h at room temperature. The nucleus was stained with DAPI (Sigma-Aldrich) and finally analyzed using fluorescence microscopy (Nikon ECLIPSE Ts2R microscope).
Viral vectors and virus production
To knock down the specific genes, we designed the oligos of short hairpin RNA (shRNA) (Table S3) and cloned the oligos into the vector pLKO.1-puro-CMV-EGFP. To generate the vectors for the expression of ATF2, the coding sequences (CCDS16134.1) were synthesized by Tsingke and cloned into the vector pMSCV-IRES-EGFP. For ATF2 mutation, the murine ATF2-coding sequences were synthesized by Tsingke with the following change: Thr51/53 to alanine 51/53 or Ser472/480 to alanine 472/480.
For virus production, HEK293T was transfected with lentiviral or retroviral plasmid with helper plasmid (psPAX2 and pMD.2G together with pLKO-shRNA vectors, pCL-Eco together with pMSCV vector). The culture supernatants were harvested at 48 h after transfection and filtered by a 0.22-μm membrane, followed by concentration by using Amicon Ultra-15 10K (Millipore). The virus pellet was resuspended in fresh medium and stored at −80°C until use.
Dual-luciferase reporter assay
The DEK promoter genomic region (chr13: 47260981-47259434) was amplified by PCR from WT C57BL/6J mouse genomic DNA (Table S3) and then was subsequently cloned into a pGL3-basic luciferase reporter vector. The vectors were transfected into HEK293T cells using the polyetherimide, together with pMSCV, or pMSCV-ATF2, or pMSCV-mut ATF2, as well as a phRL-SV40 vector as an internal control. Cells were collected at 48 h after transfection and both luciferase activities were assessed with the Dual-Luciferase Reporter Gene Assay Kit (Beyotime) according to the manufacturer’s instructions.
Viral infection of cells
Mice HSCs or human CD34+ cells were spin infected for 90 min with the virus supernatants containing polybrene (8 μg/ml) (Sigma-Aldrich) (2,000 g, 37°C). After 2 h recovery, the medium was replaced with IMDM medium with cytokines and cultured for 24 h. Cells were transduced with the virus twice and GFP+-transduced cells were sorted for in vitro experiments or transplantation into mice.
Transplantation assay
For competitive transplantation assay, a total of 1 × 106 BM cells or 500 HSCs (CD48−CD150+LSK) from donor mice (CD45.2) were transplanted into lethally irradiated recipient mice (CD45.1/CD45.2), together with competitor BM cells (1 × 106) or HSCs (500 cells) from WT mice (CD45.1). For secondary transplantation, 1 × 106 chimeric BM cells from the primary recipients were transplanted into the second recipient mice 16–20 wk after primary transplantation. Transplanted mice were analyzed for donor-derived chimerism by regular bleeding. For serial transplantation assay, a total of 1 × 106 BM cells from CD45.2 littermates were transplanted into lethally irradiated recipient mice (CD45.1); after 16 wk, 1 × 106 chimeric BM cells from the primary recipients were transplanted into the second recipient mice.
For xenotransplant experiments, BM CD34+ cells from FA patients were transduced with lentivirus or transfected with aptamers. A total of 2 × 104 CD34+ cells were injected in the tail of sublethally irradiated (2.0 Gy) immunodeficient NSG mice (Shanghai Model Organisms Center). The human cells in PB and BM were quantified by human CD45 antibody (BioLegend) staining. All experiments involving human samples were approved by the Medical Ethics Committees of Chongqing Medical University.
RNA-seq and data analysis
For RNA-seq, about 500–1,000 HSCs (CD48−CD150+LSK) were sorted directly into TRIzol-LS (Thermo Fisher Scientific). Total RNA was extracted with miRNeasy Kit (QIAGEN). The mRNA was reverse-transcribed and amplified according to the method Geo-seq, and then the library was constructed using the TruePrep DNA Library Prep Kit V2 for Illumina (Vazyme) according to the manufacturer’s instructions. Libraries were sequenced by the Illumina NovaSeq 6000 platform as 150-bp pair-ended reads.
The data processing of RNA-seq was performed as described previously (Chen et al., 2021). Fragments per kilobase per million estimation was performed with Cufflinks v2.1.1, aligned reads were counted with HTSeq (a Python framework to work with high-throughput sequencing data), and differential expression analysis was performed with DESeq2. Differentially expressed genes were identified based on a P value threshold of <0.05 and a fold change greater than twofold. The volcano plot-illustrating gene expression was generated using R. Gene set enrichment analysis was performed using GSEA software (v4.1.0) (http://www.broadinstitute.org/gsea) with 1,000 permutations.
ATAC-seq and data analysis
ATAC-seq was performed using the Chromatin Profile Kit for Illumina (N248; Novoprotein) according to the manufacturer’s protocol. Briefly, about 1,000 cells were resuspended in 50 μl of lysis buffer (2 μl 25×lysis buffer, 0.5 μl 10% NP40, 0.5 μl Tween 20, 0.5 μl 1% digitonin, and 46.5 μl double-distilled water [ddH2O]) and incubated on ice for 5 min. After lysis, 950 μl wash buffer was added to the sample. The supernatant was removed by centrifugation (500 g, 10 min). Then, 5 μl 3×PBS, 0.5 μl 10% Tween 20, 0.5 μl 1% digitonin, 17 μl ddH2O, 25 μl 2× tagmentation DNA (TD) buffer, and 2 μl transposome mix were added to the sample, which was mixed and incubated at 37°C for 30 min. The reaction was terminated by incubating with 10 μl stop buffer. Then the tagment DNA was extracted using 2×DNA Extract Beads (Novoprotein). A total of 20 μl DNA was transferred to a 0.2-ml PCR tube, and 2.5 μl N5 primer, 2.5 μl N7 primer, and 25 μl 2× HiFiAmpliMix were added. PCR was performed to amplify the library for 13–16 cycles. After the PCR reaction, libraries were purified using the 1.3×DNA Clean Beads. Libraries were sequenced by the Illumina NovaSeq 6000 platform as 150-bp pair-ended reads.
The data processing of ATAC-seq was performed as described previously (Chen et al., 2021). Low-quality reads and adaptor sequences were removed by Trim Galore v0.4.4 with parameters “-q 10 -length 30 -stringency 5.” Paired-end reads were mapped to the mm10 or hg38 reference genome using Bowtie2 version 2.2.9. Reads that aligned to the mitochondrial genome were filtered, and PCR duplicates were removed with picard MarkDuplicates. To identify peaks, the bam files containing unique, nonchrM reads were used to call peaks with MACS2 using parameters ‘‘-nomodel-keep-dup all -q 0.01-shift −100-ext size 200-call-summits -g mm.” For differential coverage, corresponding bam files were merged to call peaks to get a union peak set. For each peak in the peak set, raw ATAC-seq reads were counted by featureCounts. Differentially expressed peaks were identified by at least a 1.5-fold change and false discovery rate adjusted P value of 0.01. The deepTools compute matrix (reference point) function was used to calculate the ATAC signal and create heat maps; the volcano of differentially expressed peaks and violin plots of the ATAC signal (log2[normalized reads per kilobase per million mapped reads]) at specified regions were plotted using R. A Student’s t test was used to test the significance. The Integrative Genomics Viewer tool was used for visualizing the ATAC-seq data.
CUT&Tag-seq and data analysis
The CUT&Tag assay was performed using NovoNGS CUT&Tag 3.0 High-Sensitivity Kit (Novoprotein) according to the manufacturer’s protocol. Briefly, 5,000–10,000 HSCs were harvested and resuspended in 45 μl wash buffer. Then 6 μl-ConA beads were added to the sample and incubated at 37°C for 10 min. Then the supernatant was removed by magnet adsorption, and the beads were resuspended in 50 μl antibody buffer (20 mM HEPES, pH 7.5, 150 mM Nacl, 0.5 mM spermidine, 0.0125% digitonin, 2 mM EDTA, 0.1% BSA, and 1× protease inhibitor cocktail [PIC]). Then, 0.5 μl antibody (H3K27ac (8173T; Cell signaling Technology), H3K4me3 (9751T; Cell signaling Technology), DEK (16448–1-AP; Proteintech), or p-ATF2 (711221, PA1-4613; Thermo Fisher Scientific) were added to the sample and incubated at 4°C overnight. The supernatant was removed by magnet adsorption, and the beads were resuspended in 50 μl secondary antibody buffer, containing 0.5 μl goat anti-rabbit IgG antibody. After incubation at 37°C for 60 min, the beads were resuspended in 50 μl ChiTag Buffer, containing 0.5 μl ChiTag transposome. After incubation at 37°C for 60 min, the beads were resuspended in 50 μl tagmentation buffer. Then, 1 μl 10% SDS was added to the sample and incubated at 55°C for 10 min, and DNA was extracted using 2×DNA clean beads (Vazyme) and amplified with i5 and i7 primers (Vazyme) by 17–20 PCR cycles. The libraries were purified by 1.2×DNA clean beads (Vazyme). Libraries were sequenced by the Illumina NovaSeq 6000 platform as 150-bp pair-ended reads.
The data processing of CUT&Tag was performed as described previously (Chen et al., 2021). The quality control of each sample was accomplished using FASTQC V0.11.5. Clean reads were aligned to the mm10 or hg38 reference genome using Bowtie 2 version 2.2.9. MarkDuplicates was used to mark PCR duplicates and unmapped reads. Only unique mapped reads were used in further analysis. Peak calling and annotation were performed using MACS2 and ChIPseeker package, respectively. The deepTools compute matrix (reference point) function was used to calculate the H3K4me3 or H3K27ac signal and create heat maps; the violin plots of the H3K4me3 or H3K27ac signal (log2[normalized reads per kilobase per million mapped reads]) at specified regions were plotted using R. A Student’s t test was used to test the significance. The Integrative Genomics Viewer tool was used for visualizing the CUT&Tag-seq data.
scRNA-seq data analysis
The scRNA-seq datasets of HSC derived from patients with FA, with associated cell annotation information, were collected from the Gene Expression Omnibus (GEO) database (GSE157591) (Rodríguez et al., 2021). The scRNA-seq datasets of HSPCs derived from mouse BM were collected from the GEO database (GSE81682) (Nestorowa et al., 2016). R package Seurat (version 4.3.0) was employed for clustering and t-distributed stochastic neighbor embedding dimension reduction and visualization of the scRNA-seq data. The Wilcoxon test was applied for differential gene expression testing.
Statistics
Data were presented using violin plots to illustrate the median, as well as other graphical representations displaying mean ± SD. Statistical significance between the two groups was analyzed using a two-tailed unpaired Student’s t test. For metaphase analysis, statistical comparisons were made using a one-way ANOVA test followed by Tukey–Kramer post hoc tests. The Cox–Mantel test was used to compare two survival curves. A P value of <0.05 was considered statistically significant.
Online supplemental material
Fig. S1 shows that Gem/HU causes replication stress in HSCs and induces the expression of IEGs. Fig. S2 shows that chromatin compaction induced by H1C overexpression causes replication stress in HSCs. Fig. S3 shows that DEK overexpression impairs cell cycle progression of HSCs and inhibits hematopoiesis in mice. Fig. S4 shows that DEK overexpression impairs HSC reconstitution potential, while DEK haploinsufficiency rescues survival and cell cycling of Fancd2-deficient HSCs. Fig. S5 shows that DEK-targeting DNA aptamer restores the function of BM CD34+ cell from FA patients. Table S1 shows the list of IEGs. Table S2 shows the details of human samples used in this study. Table S3 shows the list of primer used in this study. Table S4 shows the list of flow cytometry antibodies used in this study.
Data availability
RNA-seq, ATAC-seq, and CUT&Tag-seq data were deposited in the National Center for Biotechnology Information GEO database and are available under accession number GSE267491. All other data are available in the article and its supplementary materials and are also available upon request from the corresponding author.
Acknowledgments
This work was supported by grants from the Chongqing Science Fund for Distinguished Young Scholars (CSTB2022NSCQ-JQX0032), the Innovation and Development Joint Fund of Chongqing Science Foundation (CSTB2023NSCQ-LZX0052), the National Natural Science Foundation of China (82170115), the Chongqing Medical University Program for Youth Innovation in Future Medicine (W0156), the Doctor Research Project of Chongqing (CSTB2022BSXM-JCX0005), and the Science and Technology Research Program of Chongqing Municipal Education Commission (KJQN202400465).
Author contributions: Z. Chen: investigation and writing—original draft, review, and editing. F. Wu: investigation. Y. Li: investigation. L. Li: investigation. Y. Lei: investigation. S. Gao: investigation. T. Chen: investigation. Y. Xie: investigation. J. Xiao: investigation. H. Zeng: investigation. J. Deng: conceptualization. X. Zhao: conceptualization. Y. Hou: conceptualization and writing—original draft, review, and editing.
References
Author notes
Z. Chen, F. Wu, Y. Li, and L. Li contributed equally to this paper.
Disclosures: The authors declare no competing interests exist.
Supplementary data
shows the list of IEGs.
shows the details of human samples.
shows the list of primers.
![HSCs undergo global chromatin relaxation and H3K27 acetylation in response to replication stress. (A) Experimental schematic. HSCs (CD48−CD150+LSK) from WT C57BL/6J mice were sorted and cultured with DMSO, Gem, 0.5 µM, or HU, 100 µM for 48 h, followed by RNA-seq, ATAC-seq, and CUT&Tag-seq. (B) Principal component analysis of whole-transcriptome RNA-seq read counts in HSCs. (C) Representative volcano plot from RNA-seq analysis between the DMSO and Gem/HU-treated HSCs (n = 3 and 4 samples, respectively). All significantly changed genes (greater than twofold change, P < 0.05) are indicated by red dots. (D) GSEA from RNA-seq data was conducted (hallmark gene sets). The top 10 downregulated gene sets and the normalized enrichment score are presented here. (E) Representative heatmaps show ATAC-seq peaks ± 5 kb from transcriptional start site (TSS) in HSCs. Top, line plots of relative quantifications based on average intensities of all ATAC peaks detected. (F) The violin plots show the statistics and quantification of genomic-wide ATAC signal (log2[normalized RPKM]) (n = 2 samples per group). (G) Representative heatmaps and line plots show H3K4m3 or H3K27ac CUT&Tag peaks ± 5 kb from TSS in HSCs. (H) The violin plots show the statistics and quantification of genomic-wide CUT&Tag signal in HSCs (n = 2 samples per group). (I) The violin plots show the statistics and quantification of ATAC and H3K27ac CUT&Tag signal at genomic regions (±5 kb from TSS) of IEGs and others in HSCs. The list IEGs is presented in Table S1. Others indicate a random gene set (56 genes). (J) Distribution of ATAC and H3K27ac CUT&Tag peaks across the indicated gene loci. The data presented in panels B–J are representative of two independent experiments. The results shown in panels F, H, and I are illustrated as violin plots. Statistical analyses were performed using a two-tailed unpaired Student’s t test. P values are presented as follows: *P < 0.05, ***P < 0.001; n.s., not significant. RPKM, reads per kilobase per million mapped reads. Refer to the image caption for details.](https://cdn.rupress.org/rup/content_public/journal/jem/222/3/10.1084_jem.20241248/1/m_jem_20241248_fig1.png?Expires=1777424938&Signature=0szhgQOhmbxQD2qweYIylmsAsugY76VKdKgsCM3X~LVEKaOfXsRKpAqCSowxRehPNXsuaVFE6X84WmNZbhheVdfklY6aq7j3XeuOqbIXp~gqcBUgU4xalbRZyHws0jUXrYhfjGv3iAvwVDokqsvyX8ER804Vgzo109ofnhc6w8hkvFHS96APe3K1taep434kaSmuYdT2xKnsCbenPGhDUceim1oQAa68skRjG77bSFHa9pgZEN-8W712Q2kRrALNVdCtTfwUI~PzgSX-9y6N1BcQzLlOBGc18K5rfPhBfidQDP0JRg1zslNFQokkfjy3Ro71GbTTlHweTPY-yawwnA__&Key-Pair-Id=APKAIE5G5CRDK6RD3PGA)



