DAP12, an immunoreceptor tyrosine-based activation motif–bearing adapter protein, is involved in innate immunity mediated by natural killer cells and myeloid cells. We show that DAP12-deficient mouse B cells and B cells from a patient with Nasu-Hakola disease, a recessive genetic disorder resulting from loss of DAP12, showed enhanced proliferation after stimulation with anti-IgM or CpG. Myeloid-associated immunoglobulin-like receptor (MAIR) II (Cd300d) is a DAP12-associated immune receptor. Like DAP12-deficient B cells, MAIR-II–deficient B cells were hyperresponsive. Expression of a chimeric receptor composed of the MAIR-II extracellular domain directly coupled to DAP12 into the DAP12-deficient or MAIR-II–deficient B cells suppressed B cell receptor (BCR)–mediated proliferation. The chimeric MAIR-II–DAP12 receptor recruited the SH2 domain–containing protein tyrosine phosphatase 1 (SHP-1) after BCR stimulation. DAP12-deficient mice showed elevated serum antibodies against self-antigens and enhanced humoral immune responses against T cell–dependent and T cell–independent antigens. Thus, DAP12-coupled MAIR-II negatively regulates B cell–mediated adaptive immune responses.
Activation of immune cells is regulated by positive and negative signals transmitted by cell surface immunoreceptors. The immunoreceptor tyrosine-based activation motif (ITAM)–bearing adapters, including the CD3δ, ε, γ, and ζ subunits of the T cell receptor, the Igα (CD79a) and Igβ (CD79b) of the B cell receptor (BCR), FcεRIγ, and DAP12, play a central role in mediating activation signals in lymphoid and myeloid cells (Humphrey et al., 2005). These ITAM-bearing adapters contain an acidic amino acid (aspartic acid) in their transmembrane domains and noncovalently associate with cell surface immunoreceptors that contain a basic amino acid (arginine or lysine) in their transmembrane domains. In contrast to the CD3, TCR, and BCR subunits that are expressed only by lymphocytes, FcεRIγ and DAP12 are broadly expressed in myeloid cells and NK cells.
DAP12 (Olcese et al., 1997; Lanier et al., 1998; Tomasello et al., 1998) associates with several cell surface receptors, including members of the human KIR (killer cell immunoglobulin-like receptor) gene family, mouse Ly49 gene family, human NKp44, and human and mouse CD94-NKG2C heterodimeric proteins on NK cells and numerous human and mouse activating receptors expressed on myeloid cells. The receptors expressed by myeloid cells include the triggering receptor expressed on myeloid cells (TREM) 1, TREM-2, TREM-3, myeloid-associated immunoglobulin-like receptor (MAIR) II (also known as CD300d), CD200RLa, SIRP-β, PILR-β, MDL-1, and others (Lanier, 2009). Upon ligand binding, these DAP12-coupled immunoreceptors are triggered to mediate intracellular activation signals via the ITAM of DAP12, which is tyrosine phosphorylated by Src family kinases and recruits Syk or ZAP70. This results in the tyrosine phosphorylation of these kinases and downstream signaling for activation of cytotoxicity and cytokine secretion by NK cells and/or myeloid cells, including monocytes, macrophages, microglial cells, dendritic cells, mast cells, basophils, eosinophils, and neutrophils (Lanier and Bakker, 2000; Tomasello and Vivier, 2005; Lanier, 2009).
DAP12 can also transmit inhibitory signals in myeloid cells (Hamerman et al., 2005; Barrow and Trowsdale, 2006; Turnbull and Colonna, 2007; Underhill and Goodridge, 2007; Blank et al., 2009; Ivashkiv, 2009; Peng et al., 2010), although these signaling pathways are not completely understood. DAP12-deficient macrophages and dendritic cells in mice show increased production of proinflammatory cytokines, such as IL-6 and IL-12, in response to activation by toll-like receptor (TLR) ligands (Hamerman et al., 2005; Chu et al., 2008). Further studies have identified human and mouse TREM-2, mouse Siglec (sialic acid–binding immunoglobulin-like lectin) H, and human NKp44 as inhibitory DAP12-coupled receptors in macrophages and plasmacytoid dendritic cells (Fuchs et al., 2005; Blasius et al., 2006; Hamerman et al., 2006; Turnbull et al., 2006).
Loss of function in DAP12 or TREM-2 as a result of mutations in the TYROBP gene or TREM2 gene, respectively, is responsible for a recessive genetic disorder named Nasu-Hakola disease or polycystic lipomembranous osteodysplasia with sclerosing leukoencephalopathy (Paloneva et al., 2000, 2002). These patients at adolescence present problems with bone development and, later, dementia as a result of plaque formation in the central nervous system (CNS; Kaneko et al., 2010). Osteoclasts in the bone and microglial cells in the CNS expressing DAP12 and TREM-2 are derived from myeloid cell precursors, and defective function of these cells as a result of DAP12 or TREM-2 deficiency causes the phenotype manifested in the disease (Cella et al., 2003; Paloneva et al., 2003).
MAIR-II (Yotsumoto et al., 2003; also named LMIR-2 [Kumagai et al., 2003], CLM-4 [Chung et al., 2003], DIgR1 [Luo et al., 2001], or Cd300d) is a member of a multigene family consisting of nine genes on a small segment of mouse chromosome 11 (Chung et al., 2003; Nakano et al., 2008). MAIR family genes are homologous to the human CD300 family, which is located on human chromosome 17 (Clark et al., 2001) in a region syntenic to mouse chromosome 11. MAIR-II is expressed on macrophages in the peritoneal cavity and a subset of B cells in the spleen. We and others have demonstrated that DAP12 is not only expressed by NK cells and myeloid cells but also by human and mouse B cells (Tomasello et al., 1998; Yotsumoto et al., 2003). MAIR-II associates with DAP12 in B cells as well as myeloid cells (Yotsumoto et al., 2003; Nakahashi et al., 2007), although MAIR-II also associates with FcεRIγ in peritoneal macrophages (Nakahashi et al., 2007). Upon cross-linking with a monoclonal antibody, MAIR-II initiates activation signals in macrophages resulting in the production of proinflammatory cytokines TNF and IL-6 (Kumagai et al., 2003; Yotsumoto et al., 2003; Nakahashi et al., 2007). However, the direct role of DAP12 and MAIR-II in B cell activation has not been elucidated.
In this study, we investigated the role of DAP12 in B cell activation. We report that restoration of DAP12 in mouse and human DAP12-deficient B cells from Tyrobp−/− mice and a patient with Nasu-Hakola disease, respectively, suppressed B cell proliferation after stimulation of the BCR or TLR-9. We generated Cd300d−/− mice deficient in MAIR-II expression and present evidence that MAIR-II is the DAP12-associated receptor responsible for this inhibitory function.
RESULTS
Enhanced proliferation of DAP12-deficient B cells
To investigate the function of DAP12 in B cells, we purified B cells from the spleens of WT and DAP12-deficient mice to a purity of >95% by sorting with magnetic beads (Fig. 1 A). We then examined the role of DAP12 in B cell proliferation induced by the stimulation of BCR, TLR-4, or TLR-9. When the purified B cells were stimulated with anti-BCR monoclonal antibody (anti-IgM mAb), LPS (a TLR-4 ligand), or CpG (a TLR-9 ligand), proliferation of DAP12-deficient B cells, as determined by BrdU incorporation, increased significantly more than that of WT B cells in response to these stimuli (Fig. 1 B). Moreover, DAP12-deficient B cells treated with CpG produced significantly higher amounts of IL-6 than did WT B cells (Fig. 1 C), although we did not detect IL-6 production after stimulation of the B cells with anti-IgM mAb. The increased proliferation of DAP12-deficient B cells in response to anti-IgM mAb and CpG was also shown by using a cell division assay with CFSE-labeled B cells (Fig. 1 D).
Enhanced proliferation of DAP12-deficient B cells in response to anti-IgM and CpG. B cells were purified from spleens of WT or DAP12-deficient (DAP12 KO) mice by positive selection using magnetic beads coated with anti-B220 mAb (A), followed by cell sorting using flow cytometry (E), and were analyzed by flow cytometry. Representative data of the B cell purification from WT mice are shown (A and E). The purified B cells were stained or not with CFSE and stimulated with F(ab’)2 fragments of anti-IgM, CpG, or LPS. Proliferation was analyzed by BrdU incorporation (B and F) or flow cytometry (D). Anti-IgM at 3 µg/ml and CpG at 0.06 µM were used for stimulation in D. Culture supernatants were assayed for IL-6 production by ELISA (C and G). The proliferation assays shown in B, D, and F were done using B cells isolated by magnetic beads alone or by flow cytometry, respectively. *, P < 0.05; **, P < 0.01. Data are representative of more than three independent experiments. Error bars show SD.
Enhanced proliferation of DAP12-deficient B cells in response to anti-IgM and CpG. B cells were purified from spleens of WT or DAP12-deficient (DAP12 KO) mice by positive selection using magnetic beads coated with anti-B220 mAb (A), followed by cell sorting using flow cytometry (E), and were analyzed by flow cytometry. Representative data of the B cell purification from WT mice are shown (A and E). The purified B cells were stained or not with CFSE and stimulated with F(ab’)2 fragments of anti-IgM, CpG, or LPS. Proliferation was analyzed by BrdU incorporation (B and F) or flow cytometry (D). Anti-IgM at 3 µg/ml and CpG at 0.06 µM were used for stimulation in D. Culture supernatants were assayed for IL-6 production by ELISA (C and G). The proliferation assays shown in B, D, and F were done using B cells isolated by magnetic beads alone or by flow cytometry, respectively. *, P < 0.05; **, P < 0.01. Data are representative of more than three independent experiments. Error bars show SD.
Previous results have demonstrated that macrophages derived from DAP12-deficient mice produce inflammatory cytokines at significantly higher levels than those from WT mice in response to TLR stimulation, such as by LPS, CpG, or lipopeptide (Hamerman et al., 2005), raising the possibility that the preparation of DAP12-deficient B cells contained contaminating DAP12-deficient macrophages and responded indirectly to the stimuli through inflammatory cytokines produced by these macrophages. To test this possibility, we prepared B cells from the spleen with a purity of >99.9% by sorting with flow cytometry (Fig. 1 E) and then stimulated these B cells with anti-BCR mAb or CpG. The results were similar to those obtained when using cells purified by magnetic beads (Fig. 1 F), indicating that the purified B cells derived from DAP12-deficient mice responded to stimulation with anti-BCR mAb, TLR-4, and TLR-9 ligands significantly more than did B cells from WT mice.
We next purified follicular (IgMlow, CD23+, AA4−, and B220+), marginal zone (IgMhigh, CD23−, AA4−, and B220+), and transitional (IgM+, AA4+, and B220low) B cells (Allman et al., 2001) from the spleens of WT and DAP12-deficient mice by flow cytometry. These purified B cells were labeled with CFSE and stimulated with anti-BCR mAb. We found that DAP12-deficient B cells in all subsets responded to anti-BCR stimulation significantly more than did WT B cells (Fig. S1), indicating that the negative regulation by DAP12 is not restricted to any specific B cell subset but rather is globally involved in B cell proliferation induced by BCR stimulation.
There were no differences between WT and DAP12-deficient B cells in cell surface expression of differentiation, maturation, and activation markers, including IgM, IgD, CD80, CD86, I-Ab, CD40, CD69, CD23, CD38, CD25, and CD95 (Fig. S2). Thus, it is unlikely that macrophages had affected the B cell maturation or activation status in DAP12-deficient mice and indirectly enhanced the proliferation of B cells in response to these stimuli in vitro. To strictly exclude this possibility, however, we generated BM chimeric mice by transfer of a 1:1 mixture of BM cells from CD45.1 WT mice and either CD45.2 WT or DAP12-deficient mice into Rag1-deficient mice, which lack mature B and T lymphocytes (Fig. 2 A). CD45.1+ WT B cells and CD45.2+ WT or DAP12-deficient B cells were sorted to >99.9% purity from the spleen of each BM chimeric mouse (Fig. 2 B) and then stimulated with CpG. The CD45.1+ and CD45.2+ WT B cells derived from the CD45.1 WT + CD45.2 WT BM chimeric mice were comparable to each other to the extent of proliferation induced by stimulation with CpG. In contrast, CD45.2+ DAP12-deficient B cells from the CD45.1 WT + CD45.2 DAP12-deficient BM chimeric mice showed significantly greater proliferation than CD45.1+ WT B cells from the same mice (Fig. 2 C). Collectively, these results indicate that DAP12 in B cells negatively regulates B cell proliferation induced by the signals from TLR-9 in a B cell–intrinsic manner.
Enhanced proliferation of DAP12-deficient B cells derived from BM chimeric mice in responses to CpG. (A) BM chimeric mice were generated by adoptive transfer of an equal number of BM cells isolated from CD45.1 WT mice and either CD45.2 WT or DAP12-deficient mice into Rag1-deficient mice. (B) CD45.1+ WT B cells and CD45.2+ WT or DAP12-deficient B cells were then sorted to >99.9% purity from spleens of mixed BM chimeric mice and were analyzed by flow cytometry. (C) The purified B cells were stimulated with CpG for 48 h. Proliferation was analyzed by BrdU incorporation. **, P < 0.01. Data are representative of three independent experiments. Error bars show SD.
Enhanced proliferation of DAP12-deficient B cells derived from BM chimeric mice in responses to CpG. (A) BM chimeric mice were generated by adoptive transfer of an equal number of BM cells isolated from CD45.1 WT mice and either CD45.2 WT or DAP12-deficient mice into Rag1-deficient mice. (B) CD45.1+ WT B cells and CD45.2+ WT or DAP12-deficient B cells were then sorted to >99.9% purity from spleens of mixed BM chimeric mice and were analyzed by flow cytometry. (C) The purified B cells were stimulated with CpG for 48 h. Proliferation was analyzed by BrdU incorporation. **, P < 0.01. Data are representative of three independent experiments. Error bars show SD.
Enhanced Akt phosphorylation and Bcl-xL expression and prolonged survival in DAP12-deficient B cells
We investigated the mechanism by which the lack of DAP12 expression resulted in enhanced proliferation of B cells induced by signals mediated by BCR or TLR. To determine where the DAP12-mediated signal intersects with the BCR signaling pathway, we examined the kinetics and magnitude of tyrosine phosphorylation of Syk, Akt, and the mitogen-activated protein kinase (MAPK) signaling molecules Erk, Jnk, and p38 in WT and DAP12-deficient B cells. Although WT and DAP12-deficient B cells showed similar kinetics of Syk, Akt, and Erk phosphorylation after stimulation of BCR with F(ab’)2 fragments of anti-IgM mAb, the levels of phosphorylation were greater in DAP12-deficient B cells than in WT B cells (Fig. 3 A). In contrast, the kinetics and levels of Jnk and p38 phosphorylation were comparable between WT and DAP12-deficient B cells (Fig. S3 A). We also measured the kinetics and magnitude of tyrosine phosphorylation of Akt and Erk in WT and DAP12-deficient B cells after stimulation with CpG. Similar to the case of B cells stimulated with anti-IgM, Akt and Erk showed a greater increase in phosphorylation in DAP12-deficient B cells than in WT B cells (Fig. 3 B). Collectively, these results suggest that the MAPK and PI3K pathways interact with the DAP12 signal pathway to suppress B cell proliferation induced by BCR and TLR-9 stimulation.
Enhanced tyrosine phosphorylation of Erk, Akt, and Bcl-xL and prolonged survival in DAP12-deficient B cells. Purified B cells from the spleens of WT and DAP12-deficient mice were stimulated with 5 µg/ml of F(ab’)2 fragments of anti–mouse IgM (A and C) or 0.06 µM CpG (B and C). (A and B) The stimulated cells were lysed and then analyzed by immunoblotting with antibodies specific for indicated proteins. Bar graphs show the relative amount of each phosphorylated protein, as determined by densitometry, before and after stimulation. (C) The purified B cells 24 h after stimulation were fixed and stained with anti–Bcl-xL and then analyzed by flow cytometry. (D and E) The purified B cells were labeled with CFSE, stimulated with 10 µg/ml anti–mouse IgM or unstimulated (medium) for 48 h, stained with PI and analyzed by flow cytometry (D). The dead cell population was calculated as follows: PI+ cell frequency/PI+ and PI− cell frequency in each division peak of CFSE dilution (E). *, P < 0.05. n = 4. Data are representative of five (A), three (B), two (C), and four (D) independent experiments. Error bars show SD.
Enhanced tyrosine phosphorylation of Erk, Akt, and Bcl-xL and prolonged survival in DAP12-deficient B cells. Purified B cells from the spleens of WT and DAP12-deficient mice were stimulated with 5 µg/ml of F(ab’)2 fragments of anti–mouse IgM (A and C) or 0.06 µM CpG (B and C). (A and B) The stimulated cells were lysed and then analyzed by immunoblotting with antibodies specific for indicated proteins. Bar graphs show the relative amount of each phosphorylated protein, as determined by densitometry, before and after stimulation. (C) The purified B cells 24 h after stimulation were fixed and stained with anti–Bcl-xL and then analyzed by flow cytometry. (D and E) The purified B cells were labeled with CFSE, stimulated with 10 µg/ml anti–mouse IgM or unstimulated (medium) for 48 h, stained with PI and analyzed by flow cytometry (D). The dead cell population was calculated as follows: PI+ cell frequency/PI+ and PI− cell frequency in each division peak of CFSE dilution (E). *, P < 0.05. n = 4. Data are representative of five (A), three (B), two (C), and four (D) independent experiments. Error bars show SD.
BCR stimulation activates the NF-κB pathway through Akt activation in B cells, which results in induction of Bcl-xL and enhanced proliferation of B cells (Kane et al., 1999; Suzuki et al., 2003). Because we observed enhanced Akt activation after stimulation with CpG, as well as anti-IgM, in DAP12-deficient B cells more than in WT B cells, we investigated the NF-κB pathway activation by examining the degradation of the inhibitor IκBα, which serves to retain NF-κB in the cytoplasm, thereby preventing transcriptional activation by NF-κB after stimulation with anti-IgM or CpG. However, IκBα was degraded with similar kinetics and was present in similar amounts in WT and DAP12-deficient B cells after stimulation with anti-IgM and CpG (Fig. S3 B). Nonetheless, we found that Bcl-xL expression was up-regulated in DAP12-deficient B cells more than in WT B cells 24 h after stimulation with anti-IgM and CpG (Fig. 3 C). We therefore examined whether DAP12-deficient B cells showed longer survival after stimulation with anti-IgM. WT and DAP12-deficient B cells were labeled with CFSE, stimulated with anti-IgM for 48 h, and stained with propidium iodide (PI). Flow cytometry analyses showed that the dead (PI+) cell population in each division fraction of CFSE dilution in DAP12-deficient B cells was significantly lower than that in WT B cells (Fig. 3, D and E), indicating that DAP12-deficient B cells showed longer survival than WT B cells after BCR stimulation. These results indicate that DAP12 in B cells is involved in survival as well as proliferation after BCR stimulation.
Enhanced proliferation of MAIR-II–deficient B cells
MAIR-II is expressed on B cells as well as on myeloid cells (Yotsumoto et al., 2003; Nakahashi et al., 2007). To determine the receptor potentially responsible for DAP12-mediated inhibition of B cell proliferation, we generated MAIR-II–deficient mice by gene targeting (Fig. S4). Naive MAIR-II–deficient mice had normal compositions of lymphoid and myeloid cell populations in the spleen, BM, thymus, and peritoneal cavity, suggesting that MAIR-II is not required for normal hematopoietic cell differentiation.
We purified B cells from the spleens of WT and MAIR-II–deficient mice and stimulated them with F(ab’)2 fragments of anti-IgM mAb or CpG. Similar to the pattern seen in DAP12-deficient B cells, the proliferation of MAIR-II–deficient B cells was greater than that of WT B cells in response to anti-IgM mAb and CpG (Fig. 4, A and B), indicating that both MAIR-II and DAP12 negatively regulate B cell proliferation induced by signals mediated by BCR and TLR-9.
Enhanced proliferation of MAIR-II–deficient B cells in response to anti-IgM and CpG. B cells were purified from the spleens of WT or MAIR-II–deficient mice, labeled with CFSE (B) or not (A), and stimulated with F(ab’)2 fragments of anti-IgM or CpG. Proliferation was analyzed by flow cytometry. *, P < 0.05; **, P < 0.01. Data are representative of three independent experiments.
Enhanced proliferation of MAIR-II–deficient B cells in response to anti-IgM and CpG. B cells were purified from the spleens of WT or MAIR-II–deficient mice, labeled with CFSE (B) or not (A), and stimulated with F(ab’)2 fragments of anti-IgM or CpG. Proliferation was analyzed by flow cytometry. *, P < 0.05; **, P < 0.01. Data are representative of three independent experiments.
DAP12-coupled MAIR-II inhibits B cell proliferation
To verify that the inhibition of B cell proliferation induced by stimulation of BCR and TLR-9 was caused by DAP12, we restored the expression of DAP12 in DAP12-deficient B cells by transduction of the Tyrobp cDNA encoding DAP12 with a lentivirus vector containing the IRES (internal ribosomal entry site) sequence, followed by the sequence encoding enhanced (e) GFP (Fig. 5 A). The control lentivirus vector and the vector constructed with the Tyrobp cDNA (designated DAP12) were successfully transduced into DAP12-deficient B cells, as determined by eGFP expression (Fig. 5 B), and the transduction efficiencies were comparable. Proliferation of the DAP12-deficient B cells, in which DAP12 expression was restored, was significantly lower than that of control vector-transduced DAP12-deficient B cells after stimulation with either anti-IgM mAb or CpG (Fig. 5 C). In contrast, DAP12-deficient B cells with restored DAP12 expression showed similar proliferation to the control vector-transduced DAP12-deficient B cells when stimulated with PMA (Fig. 5 C). These results indicate that DAP12 inhibits B cell proliferation specifically induced by the stimulation of BCR and TLR-9.
DAP12-coupled MAIR-II inhibits B cell proliferation. (A) Schematic diagram of the constructs: GFP (control); WT DAP12 consisting of extracellular (EX), transmembrane (TM), and cytoplasmic (Cy) domains followed by GFP (DAP12); and the fusion protein consisting of the MAIR-II extracellular domain, followed by DAP12 containing an Ala (A) to Asp (D) substitution in the transmembrane domain (TM), followed by GFP (MAIR-II/DAP12). (B) Purified DAP12-deficient B cells were transduced with the lentiviral vectors and GFP expression was analyzed by flow cytometry. Shaded and open histograms indicate untransduced and transduced B cells, respectively. (C and D) The lentiviral vector–transduced DAP12-deficient or MAIR-II–deficient B cells were stimulated with PMA, F(ab’)2 fragments of anti-IgM, or CpG and then analyzed for proliferation. Error bars show SD. (E) K46 µmλ cells were transduced with the MAIR-II/DAP12 lentiviral vector, stained with anti–MAIR-II or anti-IgM, and analyzed by flow cytometry (left). K46 µmλ transfectants were stimulated with anti-IgM, and immunoprecipitates with anti–MAIR-II or control Ig were immunoblotted with anti-SHIP, anti–SHP-1, or anti–MAIR-II (right). *, P < 0.05; ***, P < 0.001. Data are representative of three independent experiments.
DAP12-coupled MAIR-II inhibits B cell proliferation. (A) Schematic diagram of the constructs: GFP (control); WT DAP12 consisting of extracellular (EX), transmembrane (TM), and cytoplasmic (Cy) domains followed by GFP (DAP12); and the fusion protein consisting of the MAIR-II extracellular domain, followed by DAP12 containing an Ala (A) to Asp (D) substitution in the transmembrane domain (TM), followed by GFP (MAIR-II/DAP12). (B) Purified DAP12-deficient B cells were transduced with the lentiviral vectors and GFP expression was analyzed by flow cytometry. Shaded and open histograms indicate untransduced and transduced B cells, respectively. (C and D) The lentiviral vector–transduced DAP12-deficient or MAIR-II–deficient B cells were stimulated with PMA, F(ab’)2 fragments of anti-IgM, or CpG and then analyzed for proliferation. Error bars show SD. (E) K46 µmλ cells were transduced with the MAIR-II/DAP12 lentiviral vector, stained with anti–MAIR-II or anti-IgM, and analyzed by flow cytometry (left). K46 µmλ transfectants were stimulated with anti-IgM, and immunoprecipitates with anti–MAIR-II or control Ig were immunoblotted with anti-SHIP, anti–SHP-1, or anti–MAIR-II (right). *, P < 0.05; ***, P < 0.001. Data are representative of three independent experiments.
To determine whether DAP12-coupled MAIR-II negatively regulates B cell proliferation, we constructed a chimeric cDNA in the lentivirus vector (designated MAIR-II/DAP12) encoding the fusion protein consisting of the MAIR-II ectodomain fused to a mutated DAP12 in which the aspartic acid (D) in the transmembrane portion was substituted with an alanine (A; Fig. 5 A). Because DAP12 requires the positively charged aspartic acid in the transmembrane portion for coupling with cell surface receptors containing a negatively charged amino acid (e.g., lysine or arginine) in their transmembrane region, the chimeric receptor cannot pair with other endogenous DAP12-associated receptors in the transduced DAP12-deficient cells. Therefore, only the MAIR-II fusion protein will be capable of transmitting DAP12-induced signals. The efficiencies of transduction into DAP12-deficient B cells were comparable between the control vector and the vector constructed with the chimeric cDNA (Fig. 5 B). Similar to the case with the DAP12-restored B cells, the proliferation of DAP12-deficient B cells expressing the MAIR-II/DAP12 fusion protein was significantly lower than that of control-transduced DAP12-deficient B cells after stimulation with either anti-IgM or CpG (Fig. 5 C). To further confirm this observation, we introduced the lentivirus vector that encoded the chimeric protein into MAIR-II–deficient B cells. The proliferation of MAIR-II–deficient B cells expressing the chimeric protein was significantly lower than that of control vector-transduced MAIR-II–deficient B cells after stimulation with anti-IgM mAb or CpG. In contrast, there were no differences in proliferation between the control vector-transduced MAIR-II–deficient B cells and those expressing the chimeric protein after stimulation with PMA (Fig. 5 D). Collectively, these results provide evidence that DAP12-coupled MAIR-II inhibits B cell proliferation specifically induced by the stimulation of BCR and TLR-9.
DAP12 recruits the SH2 domain–containing protein tyrosine phosphatase 1 (SHP-1)
To investigate how DAP12 mediates an inhibitory signal in B cells, we used a B cell lymphoma line K46 µmλ that expresses IgM BCR (Wakabayashi et al., 2002). We established the K46 µmλ transfectant stably expressing the MAIR-II/DAP12 fusion protein (Fig. 5 E). The K46 µmλ transfectant was stimulated with anti-BCR mAb, lysed, and immunoprecipitated with anti–MAIR-II mAb. SHP-1 was coimmunoprecipitated with MAIR-II/DAP12 fusion protein 5 min after the stimulation (Fig. 5 E). In contrast, the SH2 domain–containing inositol phosphatase (SHIP) was not coimmunoprecipitated with the fusion protein. These results suggest that DAP12 recruits SHP-1 in B cells after BCR stimulation, which may be involved in inhibitory signals in B cells.
Enhanced humoral immune responses in DAP12-deficient mice
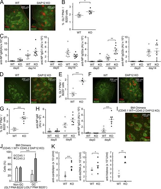
Because BCR-mediated signaling is increased in DAP12-deficient B cells in vitro, we examined whether B cell proliferation induced by antigen stimulation is also increased in DAP12-deficient mice. We immunized WT and DAP12-deficient mice with the T cell–dependent (TD) antigen NP-CG and then, 14 d later, analyzed germinal center (GC) formation in the spleen. Immunohistochemical staining of the spleen sections with peanut agglutinin (PNA) showed that each GC generated in DAP12-deficient mice was larger than that in WT mice (Fig. 6 A). In agreement with these results, flow cytometric analyses demonstrated that the frequencies of GC B cells (as defined by GL7+PNA+B220+ cells) were significantly larger in DAP12-deficient mice than in WT mice (Fig. 6 B). Moreover, although the antibody titers of IgM and IgG1 specific to NP in the sera 14 d after immunization were comparable between WT and DAP12-deficient mice, IgG2a titers specific to NP were significantly higher in DAP12-deficient mice than in WT mice (Fig. 6 C). These results suggest that DAP12 inhibits the proliferation of GC B cells in response to TD antigen in mice.
Enhanced humoral immune responses in DAP12-deficient mice. (A–H) WT (n ≈ 5–9) and DAP12-deficient (n ≈ 5–9) mice were depleted (F–H) or not (A–E) of CD4+ T cells and macrophages by injection with anti-CD4 mAb and Cl2MBP liposomes, as described in Fig. S5, and then immunized with NP-CGG (A–C) or NP-Ficoll (D–H). 14 (A–C) or 8 (D–H) d after the immunization, spleen sections were stained with biotinylated PNA, followed by Alexa Fluor 594–conjugated streptavidin in combination with FITC-conjugated anti-B220 (A, D, and F). Spleen cells were also stained with FITC-conjugated GL7 mAb, biotin-conjugated PNA, and APC-conjugated anti-B220, followed by PE-conjugated streptavidin, and the frequencies of GC B cells (defined as the percentage of GL-7+PNA+B220+ cells) were determined by flow cytometry (B, E, and G). Sera were collected from these mice and analyzed for NP-specific antibodies by ELISA (C and H). (I and J) Mixed BM chimeric mice were generated by adoptive transfer of an equal number of BM cells isolated from CD45.1 WT mice and CD45.2 DAP12-deficient mice into Rag1-deficient mice. The spleen sections from the BM chimeric mice 8 d after immunization with NP-Ficoll were analyzed by immunohistology, as described (I). The spleen cells from the same mice after the immunization were stained with anti-B220, GL7, biotinylated PNA, and either anti-CD45.1 or anti-CD45.2, followed by APC-conjugated streptavidin. The proportions of CD45.1 WT or CD45.2 DAP12-deficient B cells in non-GC (GL7−PNA−B220+) or GC (GL7+PNA+B220+) B cells are indicated (J). (K) Sera were collected from WT (n = 5) and DAP12-deficient (n = 5) mice at the age of 10 wk old and analyzed for the titer of antibodies specific for the self-antigens indicated. The horizontal bars show the mean. *, P < 0.05; **, P < 0.01; ***, P < 0.001. Data are representative of five mice (A, D, and F) and two (B, E, G, I, and J) and three (K) independent experiments. Error bars show SD.
Enhanced humoral immune responses in DAP12-deficient mice. (A–H) WT (n ≈ 5–9) and DAP12-deficient (n ≈ 5–9) mice were depleted (F–H) or not (A–E) of CD4+ T cells and macrophages by injection with anti-CD4 mAb and Cl2MBP liposomes, as described in Fig. S5, and then immunized with NP-CGG (A–C) or NP-Ficoll (D–H). 14 (A–C) or 8 (D–H) d after the immunization, spleen sections were stained with biotinylated PNA, followed by Alexa Fluor 594–conjugated streptavidin in combination with FITC-conjugated anti-B220 (A, D, and F). Spleen cells were also stained with FITC-conjugated GL7 mAb, biotin-conjugated PNA, and APC-conjugated anti-B220, followed by PE-conjugated streptavidin, and the frequencies of GC B cells (defined as the percentage of GL-7+PNA+B220+ cells) were determined by flow cytometry (B, E, and G). Sera were collected from these mice and analyzed for NP-specific antibodies by ELISA (C and H). (I and J) Mixed BM chimeric mice were generated by adoptive transfer of an equal number of BM cells isolated from CD45.1 WT mice and CD45.2 DAP12-deficient mice into Rag1-deficient mice. The spleen sections from the BM chimeric mice 8 d after immunization with NP-Ficoll were analyzed by immunohistology, as described (I). The spleen cells from the same mice after the immunization were stained with anti-B220, GL7, biotinylated PNA, and either anti-CD45.1 or anti-CD45.2, followed by APC-conjugated streptavidin. The proportions of CD45.1 WT or CD45.2 DAP12-deficient B cells in non-GC (GL7−PNA−B220+) or GC (GL7+PNA+B220+) B cells are indicated (J). (K) Sera were collected from WT (n = 5) and DAP12-deficient (n = 5) mice at the age of 10 wk old and analyzed for the titer of antibodies specific for the self-antigens indicated. The horizontal bars show the mean. *, P < 0.05; **, P < 0.01; ***, P < 0.001. Data are representative of five mice (A, D, and F) and two (B, E, G, I, and J) and three (K) independent experiments. Error bars show SD.
The humoral immune responses against TD antigens are dependent on CD4+ helper T cells, which require APC, such as dendritic cells or macrophages, which express DAP12. To address whether DAP12 in B cells was involved in the inhibition of B cell proliferation in vivo, we then used a T cell–independent (TI) antigen NP-Ficoll, which requires neither CD4+ helper T cells nor APC. Although GC formation was hardly detected in WT mice, DAP12-deficient mice showed significant numbers of GC after immunization with NP-Ficoll (Fig. 6 D). Flow cytometric analyses also demonstrated that the frequencies of GC B cells were significantly larger in DAP12-deficient mice than in WT mice (Fig. 6 E). These results suggest that DAP12 in B cells inhibits the proliferation of GC B cells in response to TI antigen.
To strictly exclude the involvement of DAP12-expressing APC in the humoral immune response, we depleted both CD4+ T cells and macrophages from WT and DAP12-deficient mice by injection with anti-CD4 mAb 2 d before immunization and injection with clodronate liposomes 1 d before immunization. Flow cytometric analyses demonstrated that the numbers of CD4+CD8− cells and CD11b+F4/80+ cells were significantly decreased in the spleen after the treatment on the day of immunization compared with those in naive mice (Fig. S5), indicating that CD4+ helper T cells and macrophages were successfully depleted. After depletion, DAP12-deficient mice had significant numbers of GC in the spleen in response to NP-Ficoll (Fig. 6 F), whereas very few GCs were observed in WT mice. The frequencies of GC B cells in the spleens of DAP12-deficient mice were again significantly larger than in WT mice in response to NP-Ficoll (Fig. 6 G). Furthermore, we observed that anti-NP IgG3 was generated in DAP12-deficient mice at a significantly higher level than in WT mice 8 d after immunization with NP-Ficoll (Fig. 6 H).
To provide direct evidence that these phenotypes observed in DAP12-deficient mice were B cell intrinsic, we generated BM chimeric mice by transfer of a 1:1 mixture of BM cells from CD45.1+ WT mice and CD45.2+ DAP12-deficient mice into Rag1-deficient mice, as described in Fig. 2 A. The BM chimeric mice also formed a significant number of GC after immunization with NP-Ficoll (Fig. 6 I). Flow cytometric analyses demonstrated that the majority of GC B cells (GL7+, PNA+, and B220+) were derived from CD45.2+ DAP12-deficient BM, whereas the proportions of CD45.1+ WT and CD45.2+ DAP12-deficient B cells were comparable in the non-GC (GL7−, PNA−, and B220+) B cells (Fig. 6 J), indicating that the enhanced humoral immune responses in DAP12-deficient mice were B cell intrinsic. Together, these results indicate that DAP12 in B cells inhibits proliferation induced by BCR-mediated signals in vivo.
Increased antibodies against self-antigens in DAP12-deficient mice
These results led us to examine whether DAP12-deficient mice are associated with disorders of humoral immunity. We therefore examined the levels of the antibodies against self-antigens, such as cardiolipin, double-strand (ds) DNA, and histone, in the sera of 10-wk-old WT and DAP12-deficient mice. DAP12-deficient mice showed significantly higher amounts of these antibodies than WT mice (Fig. 6 K). These results suggest that DAP12 negatively regulates the autoantibody production in mice.
DAP12 inhibits human B cell proliferation
We examined DAP12 expression in human B cells (CD19+ cells) and monocytes (CD14+ cells) sorted to >99.9% purity by flow cytometry from PBMC of a healthy donor. The RNA was extracted from the purified cells and was subjected to semiquantitative RT-PCR for expression of TYROBP and GAPDH transcripts, according to template dose by dilution. Human B cells expressed TYROBP transcripts, although the expression level was much less than that in monocytes (Fig. 7 A). Although DAP12 protein expression was scarcely detected in resting B cells, stimulation of B cells with anti-IgM or CpG up-regulated the expression of DAP12 (Fig. 7 B). Therefore, we examined whether DAP12 inhibits B cell proliferation in humans. To address this question, we used DAP12-deficient B cells from a Japanese patient with Nasu-Hakola disease—a recessive genetic disorder—whose TYROBP gene was mutated and DAP12 expression was lacking. When PBMC from a healthy donor were stained with anti-DAP12, we detected DAP12 expression at a significant level in monocytes. In contrast, DAP12 expression was never detected on cells in monocytes when analyzing PBMC from the patient (Fig. 7 C). PBMCs from a Nasu-Hakola patient were transduced with a lentiviral vector encoding DAP12 and GFP and then stimulated with CpG. After cultures were pulsed with BrdU, PBMCs were stained with anti-CD19 and anti-BrdU and then analyzed for B cell proliferation by flow cytometry, as determined by BrdU incorporation in the CD19+ gated B cells. The frequency of BrdU+ cells in DAP12-transduced (GFP+) cells was significantly lower than in DAP12-untransduced (GFP−) B cells (Fig. 7, D and E). Moreover, the mean fluorescence intensity of BrdU incorporated cells in DAP12-untransduced (GFP−) B cells was significantly higher than that in DAP12-transduced (GFP+) cells (Fig. 7 E). Collectively, these results indicate that DAP12 inhibits human B cell proliferation after stimulation through TLR-9.
DAP12 inhibits human B cell proliferation. (A) PBMCs derived from a healthy donor were stained with PE-conjugated anti-CD19 and FITC-conjugated anti-CD14 mAbs. CD19+ B cells or CD14+ monocytes were sorted to >99.9% purity by flow cytometry. The RNA was extracted from the purified cells and was subjected to semiquantitative RT-PCR for expression of DAP12 and GAPDH transcripts, according to template dose by dilution. (B and C) PBMCs derived from a healthy donor or a patient with Nasu-Hakola disease were stimulated (B) or not (C) with anti-IgM or CpG for 48 h and then stained with PE-conjugated anti-CD20 (B) or anti-CD14 (C). Cells were fixed and then stained with anti-DAP12 (red line) or control Ig (black line), followed by FITC-conjugated secondary antibody. Plots in B are gated on CD20+ cells and plots in C are gated on CD14+ cells. (D and E) PBMCs from a patient with Nasu-Hakola disease were transduced or not with the lentiviral vector encoding DAP12 and EGFP and then stimulated with CpG. BrdU was pulsed for the final 24 h in the culture. Cells were stained with PE-conjugated anti-CD19 mAb and then fixed, followed by staining with APC-conjugated anti-BrdU mAb and analyzed for B cell proliferation, as determined by BrdU incorporation, on the CD19+ gated cells by flow cytometry (D). The frequencies of BrdU+ cells in GFP− and GFP+ cells and mean fluorescence intensity (MFI) of BrdU+ cells in GFP− and GFP+ cells were determined (E). The data represent two independent experiments (A–E). *, P < 0.05. Error bars show SD.
DAP12 inhibits human B cell proliferation. (A) PBMCs derived from a healthy donor were stained with PE-conjugated anti-CD19 and FITC-conjugated anti-CD14 mAbs. CD19+ B cells or CD14+ monocytes were sorted to >99.9% purity by flow cytometry. The RNA was extracted from the purified cells and was subjected to semiquantitative RT-PCR for expression of DAP12 and GAPDH transcripts, according to template dose by dilution. (B and C) PBMCs derived from a healthy donor or a patient with Nasu-Hakola disease were stimulated (B) or not (C) with anti-IgM or CpG for 48 h and then stained with PE-conjugated anti-CD20 (B) or anti-CD14 (C). Cells were fixed and then stained with anti-DAP12 (red line) or control Ig (black line), followed by FITC-conjugated secondary antibody. Plots in B are gated on CD20+ cells and plots in C are gated on CD14+ cells. (D and E) PBMCs from a patient with Nasu-Hakola disease were transduced or not with the lentiviral vector encoding DAP12 and EGFP and then stimulated with CpG. BrdU was pulsed for the final 24 h in the culture. Cells were stained with PE-conjugated anti-CD19 mAb and then fixed, followed by staining with APC-conjugated anti-BrdU mAb and analyzed for B cell proliferation, as determined by BrdU incorporation, on the CD19+ gated cells by flow cytometry (D). The frequencies of BrdU+ cells in GFP− and GFP+ cells and mean fluorescence intensity (MFI) of BrdU+ cells in GFP− and GFP+ cells were determined (E). The data represent two independent experiments (A–E). *, P < 0.05. Error bars show SD.
DISCUSSION
In this study, we evaluated the role of the signaling adapter protein DAP12 in B cell activation in both humans and mice. To further determine the role of DAP12 in B cells, we generated Cd300d−/− mice that lack expression of MAIR-II, an immune receptor which had been shown previously to associate with DAP12 in B cells (Yotsumoto et al., 2003; Nakahashi et al., 2007). Using Cd300d−/− mice and DAP12-deficient mice, we demonstrated that MAIR-II, through coupling with DAP12, inhibits B cell activation and proliferation induced by BCR- and TLR-mediated signaling. The inhibition of TLR-mediated signal by DAP12 in B cells was similar to that observed in myeloid cells (Hamerman et al., 2005; Turnbull et al., 2006). However, our finding that DAP12 also inhibited BCR-mediated activation signals was surprising because this is the first paper that DAP12 is also involved in antigen-specific adaptive immunity. Indeed, DAP12-deficient mice showed enhanced humoral immune responses against TI antigen NP-Ficoll even after depletion of CD4+ T cells and macrophages. We further demonstrated that the enhanced humoral immune responses in DAP12-deficient mice is B cell intrinsic. These results indicate that DAP12 plays an important role in antigen-specific immune responses by B cells in vivo.
Previous studies have demonstrated that DAP12-deficient mice show several phenotypes, including failure to develop autoimmunity (as a result of impaired antigen priming; Bakker et al., 2000), impaired hapten-specific contact hypersensitivity (Tomasello et al., 2000), and osteopetrosis and thalamic hypomyelinosis (Kaifu et al., 2003), but humoral immune responses were not tested in these prior studies. We showed that the antibodies against self-antigens, such as cardiolipin, dsDNA, and histone, were elevated in the sera of 10-wk-old DAP12-deficient mice, suggesting the possible involvement of DAP12 in the development of antibody-mediated autoimmune diseases. There are few studies on the immunological function of patients with Nasu-Hakola disease. This is the first study on the role of the immunoreceptor adapter protein DAP12 in B cell activation in both humans and mice. The pathophysiological significance of the involvement of DAP12 in humoral immune responses should be studied further, preferably by using B cell–specific DAP12-deficient mice and by a careful examination of the immune system in patients with this disease.
We demonstrated that MAIR-II, through coupling with DAP12, inhibits B cell activation induced by stimulation of BCR and TLR. It is not clear, however, if MAIR-II is the only partner of DAP12 involved in the inhibitory effect on B cell activation. We did not observe an enhanced humoral immune response in MAIR-II–deficient mice, which was observed in the DAP12-deficient mice, suggesting that DAP12-coupled receptors other than MAIR-II might also suppress B cell responses. Indeed, numerous receptors have been identified that associate with DAP12 in broad cell types (Turnbull and Colonna, 2007; Lanier, 2009), but it has not thoroughly been examined whether each receptor is also expressed on B cells. It is also possible that novel immunoreceptors that associate with DAP12 are expressed on B cells. Identification of DAP12-coupled immunoreceptors other than MAIR-II expressed on B cells is required to determine the mechanism of DAP12-mediated inhibition of humoral immune responses. Alternatively, because MAIR-II is expressed by myeloid cells, as well as B cells, MAIR-II–deficient myeloid cells might affect B cell responses in MAIR-II–deficient mice.
The signaling pathways involved in DAP12-mediated inhibition are not completely understood (Hamerman and Lanier, 2006; Turnbull and Colonna, 2007). A recent report demonstrated that SHIP was recruited to DAP12 after ligation of TREM-2 and it inhibits TREM-2 and DAP12 signaling in a macrophage cell line (Peng et al., 2010). On the contrary, we found that MAIR-II–associated DAP12 recruited SHP-1, but not SHIP, in a B cell line after stimulation with anti-BCR mAb. Pasquier et al. (2005) have shown that binding of monomeric IgA to the FcRγ-associated FcαRI receptor (CD89) recruits SHP-1, which suppresses immune responses, whereas aggregated multimeric IgA complexes cause cellular activation through the recruitment and activation of Syk. These results suggest that the outcome (i.e., whether DAP12 functions as a suppressor or activator) might be influenced by the affinity or avidity of the interaction between the DAP12-associated receptor and its ligand. Therefore, the nature of the ligand, its receptor, and the cell type may all be important in determining whether DAP12 functions in positive or negative signaling. At present, a ligand for MAIR-II has not been identified. We demonstrated, however, that a highly purified B cell population showed enhanced proliferation in response to BCR and TLR stimulation in vitro, suggesting that an endogenous self-ligand for MAIR-II might exist or be inducible on B cells and that cis- or trans-interactions of MAIR-II with its ligand mediate inhibitory signals in B cells.
We showed that the BCR downstream signaling molecules Erk, Akt, and Syk were enhanced for tyrosine phosphorylation in DAP12-deficient B cells after stimulation with anti-IgM. We also showed that tyrosine phosphorylation of Erk and Akt was enhanced after stimulation with CpG in DAP12-deficient B cells. Enhanced Erk phosphorylation was also reported in DAP12-deficient macrophages after stimulation with LPS (Hamerman et al., 2005). However, the Erk phosphorylation was detected as early as 0.5 min in DAP12-deficient B cells after stimulation with anti-IgM or CpG, whereas DAP12-deficient macrophages showed Erk phosphorylation at 20 min after LPS stimulation (Hamerman et al., 2005), suggesting that DAP12-mediated inhibitory signaling pathways to Erk are different between B cells and macrophages. Previous studies demonstrated that PI3K plays a critical role in BCR-mediated signaling for cell proliferation and survival (Suzuki et al., 2003; Srinivasan et al., 2009). We found enhanced phosphorylation of Akt, the major downstream target of PI3K, in DAP12-deficient B cells after stimulation with CpG, as well as with anti-IgM. Moreover, we also found enhanced expression of Bcl-xL, which may be directly involved in the increased survival of DAP12-deficient B cells. It remains unclear how enhanced Erk or Akt phosphorylation causes enhanced Bcl-xL expression in B cells. Further studies are required to define the signaling mechanisms by which DAP12 mediates inhibitory signals in B cells as well as myeloid cells.
MATERIALS AND METHODS
Mice.
C57BL/6J mice were purchased from Clea Japan. DAP12-deficient (Tyrobp−/−) mice were backcrossed onto the C57BL/6 genetic background for 12 generations as previously described (Kaifu et al., 2003). MAIR-II–deficient (Cd300d−/−) mice were generated in our laboratory and backcrossed onto the C57BL/6 genetic background for 12 generations (Fig. S4). All experiments were performed in accordance with the guidelines of the animal ethics committee of the University of Tsukuba Animal Research Center.
Human DAP12-deficient B cells.
PBMCs were obtained from healthy volunteers or a Japanese patient with Nasu-Hakola disease. The patient was diagnosed based on the clinical features, including repeated pathological fractures and progressive dementia, characteristic of this disease, and the mutation of the TYROBP gene encoding DAP12, which had a homozygous single-base deletion in exon 3 that caused a frame shift, resulting in a premature stop codon (Paloneva et al., 2000). All experiments using human blood cells from healthy volunteers and a patient with Nasu-Hakola disease were approved by the ethics committee in medicine at the University of Tsukuba, and we obtained informed consents according to the committee guideline before the study.
Antibodies.
MAbs against mouse CD80, CD86, I-Ab, CD40, B220, IgD, IgM, CD11b, CD23, CD38, AA4, and CD25 and human CD19 and CD14 were purchased from BD. MAbs against mouse Fas and CD45.1 were purchased from eBioscience. Anti-CD45.2 mAb was purchased from BioLegend. Anti–human DAP12 mAb (DX37) was provided by J. Phillips (Merck Laboratories). Anti–phospho-Syk, anti-Syk, anti–phospho-Akt, anti-Akt, anti–phospho-ERK, and anti-ERK were purchased from Cell Signaling Technology. Anti-SHIP and anti–SHP-1 were purchased from Santa Cruz Biotechnology, Inc.
Isolation and in vitro stimulation of B cells.
B cells were purified from spleens by positive selection using the IMag cell separation system (BD) with anti-B220 mAb or by flow cytometric cell sorting. Purified B cells were cultured in 96-well plates and stimulated with F(ab’)2 fragments of goat anti–mouse IgM (Jackson ImmunoResearch Laboratories, Inc.), LPS (Sigma-Aldrich), or CpG oligodeoxynucleotide (ODN; InvivoGen). For proliferation assays, purified B cells were cultured in triplicate at a density of 105 or 2 × 104 cells per 100 µl in RPMI-1640 medium with 10% FBS in 96-well plates with various stimuli for a total of 48 h. Cells were pulsed with 10 µM BrdU for the final 24 h of culture. BrdU incorporation was assessed by using the BrdU kit (Roche) or BrdU flow kit (BD), according to the manufacturer’s instructions. For CFSE proliferation assay, CFSE-labeled B cells were cultured in no less than triplicate at a density of 105 or 2 × 104 cells in 100 µl in RPMI-1640 medium with 10% FBS per well for anti-IgM or CpG stimulation, respectively, for 48 h. Cells were harvested, stained with APC-conjugated anti-B220 mAb and PI (Sigma-Aldrich), and then analyzed by flow cytometry. Culture supernatants were tested for IL-6 by ELISA (BD).
Generation of BM chimeric mice.
BM cells from WT (CD45.1+) and either WT (CD45.2+) or DAP12-deficient (CD45.2+) mice were mixed at a ratio of 1:1 and were injected intravenously into lethally irradiated (10 Gy) C57BL/6 Rag1−/− mice. 8 wk after the transfer, B220+CD11b−CD45.2+ or B220+CD11b−CD45.2− (i.e., CD45.1+) cells were sorted from the spleens by flow cytometry.
Biochemistry.
Purified B cells or K46 µmλ transfectants (provided by T. Tsubata, Tokyo Medical and Dental University, Tokyo, Japan) were stimulated with 5 µg/ml F(ab’)2 fragments of goat anti–mouse IgM or 0.06 µM CpG ODN, and then lysed with a buffer containing either 1% NP-40 or 1% digitonin (EMD), 0.12% Triton-X (Sigma-Aldrich), 150 mM NaCl, 20 mM triethanolamine, protease inhibitors, and phosphatase inhibitors. Total cell lysates or immunoprecipitate with anti–MAIR-II mAb were separated by SDS-PAGE under reducing conditions and immunoblotted with anti–phospho-Syk, anti-Syk, anti–phospho-Akt, anti-Akt, anti–phospho-ERK, anti-ERK, anti-SHIP, anti–SHP-1, or anti–MAIR-II, as previously described (Hitomi et al., 2010).
Lentiviral infection of B cells.
For expression of WT DAP12 or the MAIR-II/transmembrane-mutated DAP12 fusion protein in DAP12-deficient MAIR-II–deficient B cells or K46 µmλ cells, cDNAs encoding these proteins were inserted into the multiple cloning sites (MCSs) of the self-inactivating (SIN) vector pCSII-CMV-MCS-IRES-hrGFP, as previously described (Shibuya et al., 2003). The chimeric MAIR-II/DAP12 fusion protein contained the extracellular domain of MAIR-II (amino acids 1–185) linked to mouse DAP12 (amino acids 28–114) containing the transmembrane and cytoplasmic regions, with the aspartic acid at position 52 in the transmembrane of DAP12 converted to an alanine by site-directed mutagenesis. Lentiviral vectors pseudotyped with the vesicular stomatitis virus G glycoprotein (VSV-G) were generated, as previously described (Shibuya et al., 2003). In brief, 293T cells were transiently cotransfected with appropriate amounts of the SIN vector construct encoding either WT DAP12 or the fusion protein of MAIR-II with the transmembrane mutated DAP12, the packaging construct (pMDLg/pRRE), the Rev-expressing construct (pRSV-Rev), and the VSV-G–expressing construct (pMD.G). The viral supernatants were collected 72 h after transfection and concentrated 1,000-fold by ultracentrifugation at 19,400 rpm (SW28 rotor; Beckman Coulter) for 2 h and then at 24,000 rpm for the next 2 h. Virus precipitates were resuspended by pipetting extensively. For infection, 5 × 105 cells were cultured in RPMI-1640 medium in the presence of 10% FBS and either 4 µg/ml polybrene (Sigma-Aldrich) or 10 µg/ml protamine sulfate (Sigma-Aldrich) containing lentivirus supernatants at a multiplicity of infection of 10 in a 96-well U-bottom plate for 48 h at 37°C in 5% CO2.
Humoral immune responses.
Mice were injected i.p. with 10 µg NP-CG emulsified with alum or 10 µg NP-Ficoll (Biosearch Technologies) in PBS. For GC staining, spleen sections were stained with biotinylated PNA (Vector Laboratories), followed by Alexa Fluor 594–conjugated streptavidin in combination with FITC-conjugated anti-B220 mAb. For analyses of GC B cell number, splenocytes were stained with FITC-conjugated GL7 mAb, biotin-conjugated PNA, and APC-conjugated anti-B220, followed with PE-conjugated streptavidin, and then analyzed by flow cytometry. Sera were collected before and 8 or 14 d after the immunization and assayed for anti-NP IgM, IgG1, and/or IgG3 by ELISA, as previously described (Honda et al., 2009). For in vivo depletion of CD4+ T cells, mice were injected i.p with 100 µg anti-CD4 mAb (GK1.5) 2 d before immunization, as previously described (Honda et al., 2009). For in vivo depletion of macrophages, mice were injected i.p. with 500 µl liposomes encapsulating dichloromethylene bisphosphonate (Cl2MBP-liposomes) (Encapsula NanoSciences) 1 d before immunization, as previously described (Van Rooijen, 1989). Autoantibodies against cardiolipin (Sigma-Aldrich), dsDNA (Sigma-Aldrich), and histone (Roche) were determined by ELISA.
Statistics.
Statistical analyses were performed with the unpaired Student’s t test. P-values <0.05 were considered statistically significant.
Online supplemental material.
Fig. S1 shows enhanced proliferation of DAP12-deficient follicular, marginal zone, and transitional B cell subsets in response to BCR stimulation. Fig. S2 demonstrates that maturation and activation markers of B cells derived from WT and DAP12-deficient mice are comparable. Fig. S3 shows comparable IKBα degradation in WT and DAP12-deficient B cells after stimulation with anti-IgM or CpG. Fig. S4 shows a targeting vector for disruption of the MAIR-II gene. Fig. S5 shows depletion of CD4+ T cells and macrophages.
Acknowledgments
We thank Y. Soeda and S. Mitsuishi for secretarial assistance and R. Hirochika for technical assistance.
This research was supported in part by grants to A. Shibuya provided by the Ministry of Education, Science and Culture of Japan and the Program for Promotion of Fundamental Studies in Health Science of the National Institute of Biomedical Innovation. L.L. Lanier is an American Cancer Society Professor and funded by National Institutes of Health grant AI066897.
The authors declare no conflicting financial interests.
References
- BCR
B cell receptor
- GC
germinal center
- ITAM
immunoreceptor tyrosine-based activation motif
- MAIR
myeloid-associated immunoglobulin-like receptor
- PI
propidium iodide
- PNA
peanut agglutinin
- SHIP
SH2 domain–containing inositol phosphatase
- SHP-1
SH2 domain–containing protein tyrosine phosphatase 1
- TD
T cell dependent
- TI
T cell independent
- TLR
toll-like receptor
- TREM
triggering receptor expressed on myeloid cells
Author notes
S. Tahara-Hanaoka, C. Nakahashi-Oda, and T. Nabekura contributed equally to this paper.

