T helper 17 (Th17) cells are effector cells that mediate inflammatory responses to bacterial and fungal pathogens. While the cytokine signaling inputs required to generate Th17s are established, less is known about intracellular pathways that drive Th17 differentiation. Our previously published phosphoproteomic screen identifies that PIKFYVE, a lipid kinase that generates the phosphatidylinositol PtdIns(3,5)P2, is activated during Th17 differentiation. Herein, we discovered that PIKFYVE regulates kinase and transcription factor networks to promote Th17 differentiation. As a specific example, PtdIns(3,5)P2 directly stimulates mTORC1 kinase activity to promote cell division and differentiation pathways. Furthermore, PIKFYVE promotes STAT3 phosphorylation, which is required for Th17 differentiation. Chemical inhibition or CD4-specific deletion of PIKFYVE reduces Th17 differentiation and autoimmune pathology in the experimental autoimmune encephalomyelitis murine model of multiple sclerosis. Our findings identify molecular mechanisms by which PIKFYVE promotes Th17 differentiation and suggest that PIKFYVE is a potential therapeutic target in Th17-driven autoimmune diseases.
Introduction
T helper 17 (Th17) cells are a unique lineage of CD4 T helper cells that produce cytokines, including IL-17 and IL-22, to mediate immune responses against extracellular pathogens. However, when Th17 cells become overactive, they can cause inflammatory and autoimmune diseases including psoriasis, arthritis, inflammatory bowel disease, and multiple sclerosis (Honda and Littman, 2016; Korn et al., 2009; Minton, 2020). A naive CD4 precursor cell receives signals from the TGF-β and IL-6 cytokines. Signaling through the IL-6 receptor activates Janus Kinases, which phosphorylate STAT3 to induce the expression of RORγt and RORα transcription factors to enforce Th17 commitment (Ivanov et al., 2006; Yang et al., 2008). Signaling through kinases including protein kinase C (Kwon et al., 2012), interleukin-2-inducible T-cell kinase (Gomez-Rodriguez et al., 2014; Huang et al., 2014), and mammalian target of rapamycin complex 1 (Delgoffe et al., 2011) are also required for Th17 differentiation.
In addition to protein kinases, phosphatidylinositol kinases and phosphatases are critical for Th17 immunobiology, regulating kinase activation, cell proliferation, membrane trafficking, and cell migration (Balla, 2013; Okkenhaug and Fruman, 2010). Deletion of the p85 regulatory subunit of phosphoinositide-3-kinase, which generates PtdIns(3,4,5)P3, reduces Th17 differentiation through the PI3K/protein kinase B (AKT)/mTORC1 pathway (Kurebayashi et al., 2012). Deletion of PTEN, a phosphatase that hydrolyzes PtdIns(3,4,5)P3 to PtdIns(4,5)P2, inhibits Th17 differentiation and ameliorates experimental autoimmune encephalomyelitis (EAE) pathogenesis via IL-2–STAT5 signaling (Kim et al., 2017). Deletion of SHIP1, which is a phosphatidylinositol phosphatase that hydrolyzes PtdIns(3,4,5)P3 to PtdIns(3,4)P2, reduces Th17 differentiation (Locke et al., 2009). These data highlight that phosphatidylinositol metabolism is critical for Th17 differentiation.
Our previous research demonstrates that the Phosphoinositide kinase, FYVE-type zinc finger containing (PIKFYVE) phosphatidylinositol kinase is hyperphosphorylated on an activating serine residue during Th17 differentiation, suggesting that PIKFYVE might function in Th17 lineage commitment (Prado et al., 2021). PIKFYVE phosphorylates the 5′ hydroxyl group of PtdIns3P, generating PtdIns(3,5)P2, which is a component of membranes on endosomes, lysosomes, and multivesicular bodies (Hasegawa et al., 2017; Sbrissa et al., 2002; Sbrissa et al., 1999). PIKFYVE is the only known enzyme capable of synthesizing PtdIns(3,5)P2 (Zolov et al., 2012), which accounts for only 0.1% of the total phosphatidylinositol pool (Hasegawa et al., 2017). However, a whole animal knockout of PIKFYVE is embryonic lethal (Ikonomov et al., 2011). PtdIns(3,5)P2 functions in endocytosis (Wallroth and Haucke, 2018) and autophagy (Palamiuc et al., 2020). Additionally, PIKFYVE is an activator of mTORC1 signaling (Jin et al., 2016; Hasegawa et al., 2017). In the immune system, PIKFYVE promotes MHCII presentation in dendritic cells (Baranov et al., 2019) and modulates lysosomal activity to maintain homeostasis in macrophages (Min et al., 2019). A single study has shown that a T cell line generates PtdIns(3,5)P2 in response to IL-2 stimulation (Jones et al., 1999). However, the function of PtdIns(3,5)P2 in regulating T cell adaptive immune responses is unknown.
Our study aims to define the function of PIKFYVE/PtdIns(3,5)P2 signaling in T cells. Conditional deletion of PIKFYVE in CD4+ T cells or chemical inhibition of PIKFYVE reduces Th17 differentiation and ameliorates neuroinflammation in the EAE model of MS. We discovered that PIKFYVE activates kinases that program Th17 differentiation. As a specific example, we demonstrate that PIKFYVE/PtdIns(3,5)P2 is required to activate mTORC1 during Th17 differentiation. We discovered that PIKFYVE activity is required for the phosphorylation of multiple transcription factors. PIKFYVE/PtdIns(3,5)P2 promotes mTORC1 catalyzed phosphorylation of STAT3 on serine 727, which is essential for Th17 differentiation. Together, our work establishes PIKFYVE and its product, PtdIns(3,5)P2, as critical activators of Th17 differentiation.
Results
PIKFYVE activity is required for Th17 differentiation in vitro
Our previous phosphoproteomic study identified that PIKFYVE was phosphorylated on serine 307 during Th17 differentiation (Prado et al., 2021), which required signaling through TCR, CD28, TGFβ, and IL-6 receptors. Immunoblotting demonstrated that PIKFYVE S307 was elevated in murine CD4+ T cells activated under Th17 conditions and not observed in Th1, Th2, or regulatory T cell (Treg) conditions (Fig. 1, A and B; and Fig. S1, A and B). Th17 polarization generated PtdIns(3,5)P2 (Fig. 1 C and Fig. S1 C), whereas Treg, Th1, or Th2 polarizing conditions did not stimulate PtdIns(3,5)P2 synthesis. PIKFYVE inhibition with apilimod reduced PtdIns(3,5)P2 generation in CD4+ T cells stimulated under Th17 conditions (Fig. S1, D and E), with little impact on cell viability. Blocking PIKFYVE did not impact the abundance of PtdIns(3,4,5)P2 (Fig. S1 F), PtdIns(3,4)P2 (Fig. S1 G), or PtdIns(4,5)P2 (Fig. S1 H). The AKT/mTOR signaling pathway activated PIKFYVE in epithelial cells (Er et al., 2013). Inhibiting AKT, mTORC1, or PIKFYVE during Th17 polarization reduced p-PIKFYVE(S307) (Fig. 1, D and E).
Blocking PIKFYVE activity reduced the frequency of IL-17–producing cells under Th17-polarizing conditions (Fig. 1 F). In contrast, PIKFYVE inhibition did not impact Th1, Th2, or iTreg differentiation (Fig. S1, I–K). Unexpectedly, PIKFYVE inhibition promoted Foxp3-expressing cells under Th17-polarizing conditions (Fig. 1 F). Naive CD4+ T cells were cultured under Th17 conditions and apilimod was added to the culture at different time points during the differentiation trajectory. Significant reduction in IL17-producing cells only occurred when apilimod was added at the start of the Th17 culture (Fig. S1 L). Expansion of FoxP3-expressing cells occurred when apilimod was added at the beginning of the culture or after 24 h (Fig. S1 L). The Foxp3+ cells in the Th17+apilimod culture expressed both CTLA-4 and PD-1 (Fig. 1, G and H). To assess their suppressive capacity, FoxP3+ cells were sorted from either Th17+apilimod or Treg culture using naive CD4+ T cells with a Foxp3-GFP reporter as the starting source. Sorted Foxp3+ cells were cultured with naive CD4+ T cells under Th17 polarizing conditions. Foxp3+ cells derived from the Th17+apilimod culture suppressed cell proliferation (Fig. 1, I and J) and Th17 differentiation (Fig. 1 K) to similar levels as Foxp3+ cells isolated from the Treg culture. Together, these data demonstrated that PIKFYVE functioned to enforce Th17 lineage commitment.
PIKFYVE activates kinase signaling during Th17 differentiation
Phosphatidylinositols regulate signaling cascades by recruiting kinases and adaptor proteins to membrane surfaces (Huang and Sauer, 2010). However, the mechanisms by which PIKFYVE and PtdIns(3,5)P2 functioned in Th17 differentiation were unknown. We hypothesized that, like other phosphatidylinositol species, PtdIns(3,5)P2 might regulate kinases to activate pathways required for Th17 differentiation. To identify PtdIns(3,5)P2 binding proteins, naive murine CD4+ T cell lysates were incubated with beads coated with PtdIns(3,5)P2 (Fig. 2 A), as we have previously done to identify binding proteins for other phosphatidylinositols (Hawse and Cattley, 2019; Prado et al., 2021). Mass spectrometry identified proteins in PtdIns(3,5)P2 bead precipitates (Table S1). Pathway analysis (Krämer et al., 2014) revealed that proteins in TCR, CD28, PKC, and mTOR signaling pathways bound PtdIns(3,5)P2 beads (Fig. 2 B and Fig. S2 A). Over 20 kinases were in the PtdIns(3,5)P2 pulldown, including the mTORC1, ERK2, and PKC (Fig. S2 A). Notably, subunits of mTORC1 including mTOR, Raptor, and MLST8 were in the PtdIns(3,5)P2 bead precipitate. Previous work demonstrated that PtdIns(3,5)P2 was an activator of mTORC1 (Jin et al., 2016).
To evaluate whether PtdIns(3,5)P2 was required to stimulate kinase signaling, CD4+ T cells were activated for 10 min under Th17 conditions with or without apilimod, a PIKFYVE inhibitor, or rapamycin, an mTOR inhibitor. The resulting phosphoproteomes were characterized with label-free quantitative mass spectrometry (Fig. 2 C and Table S2). There were 1,741 unique phosphorylation sites detected in the quantitative analysis (Fig. 2 D). PIKFYVE inhibition with apilimod reduced the phosphorylation of 382 sites, demonstrating that PIKFYVE/PtdIns(3,5)P2 contributed to signaling during Th17 differentiation. As expected, rapamycin treatment reduced phosphorylation on 351 sites during Th17 differentiation. There were 254 phosphorylation sites sensitive to both apilimod and rapamycin treatment, 97 sites only sensitive to rapamycin, and 138 sensitive to only apilimod (Fig. 2 E). The overlap between sites sensitive to both apilimod and rapamycin treatment was consistent with PtdIns(3,5)P2 activating mTORC1 during Th17 differentiation. The amino acid sequences containing the phosphorylation sites sensitive to apilimod were bioinformatically analyzed (Linding et al., 2008) to predict kinases that might be regulated by PtdIns(3,5)P2. Over half of the apilimod-sensitive phosphorylation sites were classified as ERK1/2 and PKC motifs (Fig. S2 B). Interestingly, both ERK2 and PKC were in the PtdIns(3,5)P2 bead precipitate (Fig. S2 A). Pathway enrichment analysis using the apilimod-regulated phosphorylation sites as input identified that PIKFYVE regulated signaling pathways, including mTOR signaling (Fig. 2 F).
PIKFYVE preferentially activates mTORC1 during Th17 differentiation
Phosphoproteomics profiled signaling cascades emanating from the TCR and coreceptors (Fig. 3, A and B). PIKFYVE and mTOR inhibition did not alter the phosphorylation level of most sites in TCR signaling, except for reduced phosphorylation of CD3γ S148, a subunit of the TCR. PKC phosphorylation of S148 on CD3γ promoted TCR internalization (Dietrich et al., 1994). We found that PKC associated with PtdIns(3,5)P2 (Fig. S2 A), and that phosphorylation of PKC substrates was reduced by PIKFYVE inhibition (Fig. S2 B). An internalization assay revealed that Apilimod reduced TCR internalization (Fig. 3 C and Fig. S3 A), consistent with reduced CD3γ S148 phosphorylation (Fig. 3, B and D). Phosphorylation of kinases and signaling proteins observed in the phosphoproteomic data downstream of LCK, Zap70, and PDK1 was not reduced by PIKFYVE or mTOR inhibition (Fig. 3, A and B). Phosphoflow confirmed that apilimod did not alter Zap70 phosphorylation (Fig. S3 B).
The phosphorylation of proteins upstream of mTORC1 was not altered by PIKFYVE or mTOR inhibition (Fig. 3 A). However, PIKFYVE inhibition reduced the phosphorylation of mTORC1 substrates including PRAS40 S184 (Fig. 3 E), Raptor S863 (Fig. 3 F), S6 kinase S369 (Fig. 3 G), and ULK1 S637 (Fig. 3 H) to similar levels observed by mTOR inhibition with rapamycin. Together, our phosphoproteomic analysis demonstrated that PIKFYVE was a dominant regulator of mTORC1 signaling during Th17 differentiation.
PIKFYVE regulates cell cycle and cell division during Th17 differentiation
The label-free quantitative phosphoproteomic analysis revealed that the phosphorylation of multiple cell cycle proteins was sensitive to apilimod treatment (Fig. 4 A and Fig. S4). Cell cycle analysis was performed on naive CD4+ T cells treated with vehicle or apilimod and activated under Th17 polarizing conditions. Apilimod treatment reduced the number of cells in the G1 (Fig. 4, B and C) and G2/M (Fig. 4, B and D) phases. However, the number of cells in the S phase increased with apilimod treatment (Fig. 4, B and E). Previous studies demonstrated that blocking CCNE1 S385 phosphorylation resulted in the accumulation of cells in the S phase (Welcker et al., 2003). Inhibition with apilimod reduced CCNE1 S385 phosphorylation (Fig. 4 A and Fig. S4 A), which could in part explain how PIKFYVE blockade dysregulated the cell cycle.
PIKFYVE activated mTORC1 signaling during Th17 differentiation, which raised the possibility that PIKFYVE was required for cell proliferation. PIKFYVE inhibition reduced the proliferation of CD4+ T cells cultured under Th17 conditions (Fig. 4 F). PIKFYVE inhibition reduced cell proliferation in IL-17–producing CD4+ T cells (Fig. 4, G and H) and Foxp3-expressing CD4+ T cells (Fig. 4, I and J) that emerged during in vitro Th17 polarization.
PIKFYVE signaling is required for STAT3 phosphorylation via mTORC1
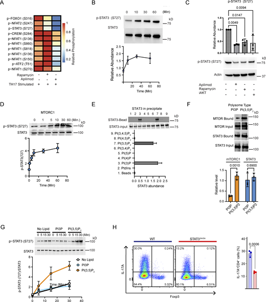
PIKFYVE inhibition with apilimod reduced the phosphorylation of multiple transcription factors (Fig. 5 A), raising the possibility that PIKFYVE signaling was a regulator of TH17 transcriptional programming. Phosphorylation of STAT3 on S727 was reduced by PIKFYVE inhibition with apilimod and by mTOR inhibition with rapamycin. Immunoblotting confirmed that Th17 polarization stimulated STAT3 S727 phosphorylation (Fig. 5 B). Multiple kinases were reported to phosphorylate STAT3 S727. Consistent with our phosphoproteomics data, mTORC1 was reported as a possible kinase for STAT3 S727 (Yokogami et al., 2000). Naive CD4+ T cells were activated under Th17 polarizing conditions in the presence of PIKFYVE inhibitor (apilimod), mTORC1 inhibitor (rapamycin), or AKT inhibitor (iAKT). Immunoblotting demonstrated that inhibiting kinases in the AKT/mTORC1 signaling pathway diminished STAT3 S727 phosphorylation (Fig. 5 C). Additionally, PIKFYVE inhibition diminished STAT3 S727 phosphorylation.
We performed in vitro kinase assays to identify the kinase in the AKT/mTORC1 pathway that directly phosphorylated STAT3 S727. Recombinant AKT did not phosphorylate STAT3 S727 (Fig. S4 A). Recombinant mTORC1 complex catalyzed the phosphorylation of STAT3 S727 (Fig. 5 D). One possibility was that PtdIns(3,5)P2 generation might recruit STAT3 and mTORC1 to promote STAT3 S727 phosphorylation. To test if STAT3 bound to PtdIns(3,5)P2, recombinant STAT3 protein was incubated with beads coated with different phosphatidylinositols. This analysis revealed that recombinant STAT3 bound to PtdIns(3,5)P2 and PtdIns(3)P (Fig. 5 E). A minimal recombinant mTORC1 complex containing mTOR, mLST8, and Raptor bound to PtdIns(3,5)P2 PolyPIPosomes and weakly to PtdIns(3)P PolyPIPosomes (Fig. 5 F). Recombinant mTORC1 reacted with recombinant STAT3 and ATP in the presence or absence of PtdIns(3,5)P2. mTORC1 phosphorylated STAT3 S727 to similar levels without lipid or with PtdIns3P. PtdIns(3,5)P2 enhanced mTORC1 catalyzed phosphorylation of STAT3 S727 (Fig. 5 G).
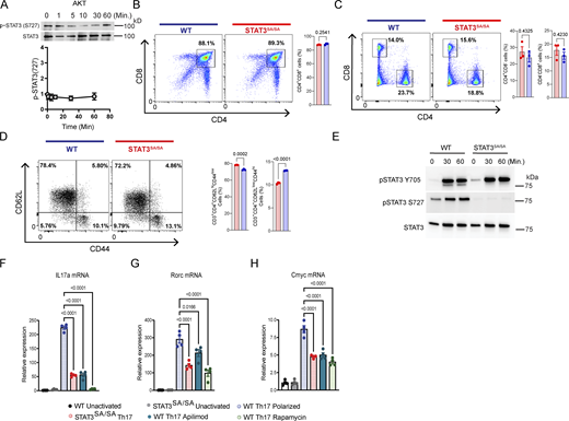
Naive CD4+ T cells were isolated from mice that contained a germline-encoded serine 727 to alanine point mutation in STAT3 (STAT3SA/SA) (Shen et al., 2004). STAT3SA/SA mice had normal frequencies of CD4+CD8+ cells in the thymus (Fig. S4 B), CD8+ and CD4+ populations in the spleen (Fig. S4 C), and ratio of naive (CD4+CD44lowCD62Lhi) to memory cells (CD4+CD44hiCD62Llow) in lymph nodes (Fig. S4 D). Naive CD4+ T cells from STAT3SA/SA mice have similar levels of p-STAT3 (Y705) compared with wild type CD4+ T cells activated under Th17 polarizing conditions (Fig. S4 E). Both apilimod and rapamycin treatment reduced levels of STAT3-regulated transcripts in CD4+ T cells, including IL17a (Fig. S4 F), Rorc (Fig. S4 G), and MYC proto-oncogene (c-MYC) (Fig. S4 H) to levels comparable with STAT3 S727A mutation. In vitro, Th17 differentiation was diminished by STAT3 S727A mutation (Fig. 5 H).
Blocking PIKFYVE with the small molecule inhibitor, apilimod, reduces Th17 differentiation in vivo and EAE disease
Our in vitro data demonstrated that inhibition with apilimod reduced Th17 differentiation. To test if PIKFYVE inhibition with apilimod reduced Th17 differentiation in vivo, we utilized the EAE model. C57BL6/J mice were immunized with the MOG35–55 peptide and treated with apilimod or vehicle. Apilimod treatment significantly attenuated EAE disease (Fig. 6, A and B). Cells from draining lymph nodes were harvested on day 7 of EAE and restimulated with MOG35–55 peptide. CD4+ T cells from animals treated with apilimod had reduced frequencies of IL-17, GM-CSF, and IFNγ-producing cells (Fig. 6, C and D).
Leukocyte infiltration into the central nervous system (CNS) was known to cause neuroinflammation in the EAE model (Dendrou et al., 2015). At the peak of EAE disease on day 15, apilimod treatment significantly reduced immune cell infiltration into the CNS (Fig. 6, E and F). Notably, apilimod treatment reduced the frequency and number of CD4+ T cells in the CNS that produce IL-17 (Fig. 6 G), GM-CSF (Fig. 6 H), and IFNγ (Fig. 6 H). On day 30 of EAE, histopathological analysis revealed that apilimod treatment decreased neuroinflammation and demyelination (Fig. 6 I). Taken together, these data demonstrated that blocking PIKFYVE activity with apilimod reduced Th17 differentiation and neuroinflammation in the EAE murine model.
Deletion of PIKFYVE in CD4+ T cells reduces Th17 differentiation and EAE pathogenesis
We generated mice with conditional deletion of PIKFYVE in CD4 expressing cells (CD4crePIKFYVEf/f) to test the T cell–intrinsic function of PIKFYVE. Conditional deletion of PIKFYVE in CD4 expressing cells did not alter the frequency of CD4+CD8+ cells in the thymus (Fig. S5 A), the frequency of CD8+ or CD4+ populations in the spleen (Fig. S5 B), or the ratio of naive (CD4+CD44lowCD62Lhi) to memory cells (CD4+CD44hiCD62Llow) in lymph nodes (Fig. S5 C). Conditional deletion of PIKFYVE in CD4-expressing cells did not alter the frequency or number of Foxp3 cells in the thymus (Fig. S5 D) or spleen (Fig. S5 E).
We tested the CD4+ T cell–intrinsic function of PIKFYVE in Th17 differentiation using the EAE murine model (Fig. S5 F). CD4crePIKFYVEf/f mice had attenuated EAE disease relative to PIKFYVEf/f controls (Fig. 7, A and B). On day 7 after EAE induction, CD4crePIKFYVEf/f mice had reduced frequencies of CD4+ T cells that produced IL-17 (Fig. 7 C), GM-CSF (Fig. 7 D), and IFNγ (Fig. 7 D) in response to MOG35–55 peptide restimulation. CD4crePIKFYVEf/f mice also had increased frequencies of Tregs 7 days after EAE induction (Fig. 7 C). On day 15 at the peak of EAE disease, CD4crePIKFYVEf/f mice had reduced immune cell infiltration in the CNS relative to PIKFYVEf/f controls (Fig. 7, E and F). CD4crePIKFYVEf/f mice had reduced numbers of CD4+ T cells generating proinflammatory cytokines in the CNS, including IL-17 (Fig. 7 G), GM-CSF (Fig. 7 H), and IFNγ (Fig. 7 H) relative to PIKFYVEf/f controls. Finally, spinal cords from CD4crePIKFYVEf/f mice had reduced neuroinflammation and demyelination relative to PIKFYVEf/f controls (Fig. 7 I).
To test if PIKFYVE functioned in effector Th17 cells, we generated mice that deleted PIKFYVE in IL17-expressing cells (IL17crePIKFYVEf/f). IL17crePIKFYVEf/f mice developed similar EAE disease as PIKFYVEf/f controls (Fig. S5 G), suggesting that PIKFYVE functions in the generation of Th17 cells and is less important in established effector Th17 cells.
Discussion
Herein, we identified molecular mechanisms by which the lipid kinase, PIKFYVE, enforced Th17 differentiation. PIKFYVE activity was required to generate the phosphoproteome that programmed Th17 differentiation. As a specific example, we found that PIKFYVE was required for mTORC1 signaling. Mechanistically, PtdIns(3,5)P2 generation by PIKFYVE stimulated mTORC1 phosphorylation of STAT3 S727, which was a critical phosphorylation required for Th17 differentiation. Blocking PIKFYVE activity with a small molecule inhibitor or genetic ablation in CD4+ T cells reduced Th17 differentiation in vivo and reduced EAE disease. Taken together, this work defined PIKFYVE and its product, PtdIns(3,5)P2, as critical regulators of Th17 differentiation.
Our previous and current data demonstrated that phosphatidylinositol metabolism regulated the Th17 versus Treg cell fate choice. TCR/CD28+IL-6R+TGF-βR signals promoted PI3K activity, resulting in the robust generation of PtdIns(3,4,5)P3 that stimulated AKT during Th17 differentiation (Prado et al., 2021). Here, we found that AKT phosphorylated and activated PIKFYVE, which resulted in PtdIns(3,5)P2 generation. In turn, we found that PIKFYVE activated mTORC1 via PtdIns(3,5)P2 during Th17 differentiation. Conversely, Treg induction engaged a negative feedback loop that diminished PI3K activity, PtdIns(3,4,5)P3 levels, and flux through the AKT/mTOR pathway (Cattley et al., 2020). We found that PIKFYVE inhibition reduced Th17 differentiation and promoted Treg differentiation. Our data demonstrated that PIKFYVE generation of PtdIns(3,5)P2 served as a critical signaling checkpoint to enforce Th17 lineage commitment.
STAT3 was crucial for the commitment to the Th17 lineage by inducing RORγt expression (Laurence et al., 2007; Mathur et al., 2007; Yang et al., 2007), as well as for Th17 effector functions, including IL17 production (Chen et al., 2006). IL6 activated JAK to phosphorylate STAT3 on Y705, which induced STAT3 transcription activity (Lin et al., 2021). We found that phosphorylation of STAT3 S727 was upregulated during Th17 differentiation and was dependent on PIKFYVE activation of mTORC1 via PtdIns(3,5)P2. Previous work demonstrated that STAT3 activation required trafficking to endosomes, which could coordinate mTORC1 phosphorylation of STAT3 activation via PtdIns(3,5)P2. S727A mutation diminished the expression of STAT3-target genes and reduced Th17 differentiation. Overall, our data demonstrated that PIKFYVE was critical for STAT3 transcriptional activity during Th17 differentiation.
Blocking PIKFYVE activity either chemically or genetically diminished Th17 differentiation in vivo, inflammatory cell infiltration into the CNS, and EAE development. Our data demonstrated that PIKFYVE regulated Th17 differentiation through a CD4+ T cell–intrinsic mechanism. In vitro, PIKFYVE did not inhibit Th1 differentiation. Nevertheless, PIKFYVE inhibition or CD4-specific deletion in the EAE model reduced IFNγ production by CD4+ T cells. A possible explanation was that PIKFYVE disrupted pathogenic Th17 cells, a major source of IFNγ in the EAE model (Hirota et al., 2011; Kurschus et al., 2010). Pathogenic Th17 cells also produced GM-CSF (Codarri et al., 2011; El-Behi et al., 2011), which was reduced by PIKFYVE inhibition or CD4-specific deletion. Previous reports demonstrated that PIKFYVE had CD4+ T cell–extrinsic effects in regulating immune responses. Apilimod blockade reduced IL-23 production (Wada et al., 2007, 2012), which could reduce Th17 generation and effector function. Additionally, apilimod inhibition downmodulated MHCII expression (Baranov et al., 2019), which could blunt CD4+ T cell responses. Clinically, apilimod failed to improve Crohn’s disease (Sands et al., 2010) or rheumatoid arthritis (Krausz et al., 2012) in clinical trials. One suggested reason why apilimod was not clinically successful is poor bioavailability in humans (Ikonomov et al., 2019). Given our data that PIKFVYE restrains Th17 development and neuroinflammation through CD4 intrinsic mechanisms and other data demonstrating anti-inflammatory properties of blocking PIKFYVE activity, there is a solid rationale to develop next-generation PIKFYVE inhibitors.
Our research identified that PIKFYVE and its product PtdIns(3,5)P2 are critical regulators of Th17 differentiation. Targeting PIKFYVE therapeutically could re-establish a healthy Treg/Th17 ratio, which would be clinically relevant to multiple inflammatory diseases that Th17 cells modulate. While we focused our detailed biochemical analysis on PIKFYVE activation of mTORC1 signaling and STAT3 transcription, our phosphoproteomic analysis suggested that PIKFYVE and PtdIns(3,5)P2 could possibly regulate additional signaling, transcriptional, and metabolic pathways essential for Th17 differentiation, which will be the focus of future work.
Materials and methods
Murine strains
C57BL/6J (#000664), CD4cre (B6.Cg-Tg(CD4-Cre)1Cwi/Bfluj; #022071), and PIKFYVEflox (B6.Cg-Pikfyvetm1.1Ashi/J; #029331) mice were purchased from Jackson laboratories. STAT3SA/SA mice were a gift from Dr. David E. Levy from New York University, New York, NY, USA. We generated conditional knockout mice for PIKFYVE in T cells by crossing CD4cre and PIKFYVEflox mice. Mice were housed at the University of Pittsburgh in a pathogen-free facility and handled under Institutional Animal Care and Use Committee–approved guidelines.
Immunoblotting
PAGE was performed using BioRad precast Protein TGX gels. Proteins were transferred to polyvinylidene difluoride (PVDF) membranes using a BioRad Trans-Blot Turbo transfer system with the preprogrammed mixed molecular weight setting. Antibodies used for Western blotting purchased from Cell Signaling Technology included pSTAT3 S727 (CAS#9134), pSTAT3 Y705 (CAS#9145), and STAT3 (CAS#12640). Antibodies from Thermo Fisher Scientific included pPIKFYVE S307 (CAS#PA5-38808) and PIKFYVE (CAS#13361-1-AP).
All primary antibodies utilized were rabbit. An anti-Rabbit IgG-HRP antibody (7074; Cell Signaling Technology) was used with the SuperSignal West Femto chemiluminescent substrate (Thermo Fisher Scientific) for detection on a BioRad ChemiDoc system. Densitometry quantitation was performed with the ImageJ software package or ImageLab 6.0.
Measurement of phosphatidylinositol abundance
Murine CD4+ T cells isolated by negative selection were activated. Following activation, cells were incubated in 4% PFA at room temperature for 10 min. Cells were washed with PBS and blocked with 10% FBS. Then, cells were stained with antibodies against PtdIns(4,5)P2 (Z-B045; Echelon Biosciences), PtdIns(3,5)P2 (Z-P035; Echelon Biosciences), or PtdIns(3,4,5)P3 (Z-B3345B; Echelon Biosciences) in eBioscience Perm buffer (CAS# 00-5523-00; Thermo Fisher Scientific) for 1 h at room temperature. Cells were washed with Perm buffer and incubated with a secondary antibody (CAS# S32356, A3272; Thermo Fisher Scientific) for 1 h. Cells were also stained with DAPI and phalloidin (CAS#D9542; Sigma-Aldrich and CAS#A30105; Thermo Fisher Scientific, respectively). Finally, cells were washed with PBS and resuspended in versene (CAS# 15040-066; Thermo Fisher Scientific). Analysis of the fluorescence intensity was performed on a Thermo Fisher Scientific CX5 imager.
Murine CD4+ T cell proliferation and differentiation assays
Naive CD4+CD25−CD44low T cells were purified from lymph nodes and spleens of wild type C57BL/6 or STAT3SA/SA mice using a CD4+ T cell isolation kit (Miltenyi Biotech) according to the manufacturer’s protocol. Purified cells were activated with plate-coated anti-CD3 and soluble anti-CD28 (anti-CD3: 4 μg/ml, Clone 145-2C11; BD Biosciences; anti-CD28: 2 μg/ml, Clone 37.51; BD Biosciences) on flat-bottom plates (1 × 105/well) for Th17 cells or coated with anti-CD3 and anti-CD28 (both 2 μg/ml; BD Biosciences) on flat-bottom plates (1 × 105/well) for Th1, Th2, or Treg cells. Skewing conditions were as follows: Th17: 2.5 ng/ml rhTGF-β1 (BioLegend) plus 20 ng/ml rmIL-6 (BioLegend); Th1: 20 ng/ml rmIL-12 plus 20 ng/ml rmIL-2; Th2: 20 ng/ml rmIL-4, 20 ng/ml rmIL-2 plus 10 μg/ml anti-IFNγ; and iTreg polarization: 3 ng/ml rhTGF-β1 (BioLegend). Four different pharmacological tools were used to target PIKFYVE, mTOR, and AKT. PIKFYVE was inhibited by apilimod (0.3 μM), while mTOR and AKT were blocked by rapamycin (1 μM) and AKT VIII (1 μM), respectively. All inhibitors were purchased from MedChemExpress.
Intracellular staining and flow cytometry
The cells were cultured under Th1, Th2, Th17, or Treg conditions for 4 days. For intracellular staining, cells were stimulated with phorbol 12-myristate 13-acetate, ionomycin (Sigma-Aldrich), and Golgi stop (BD Biosciences) for 4 h and then stained for viability, CD4, IL-4, IFNγ, IL-17A, and/or FoxP3 with transcription factor staining buffer set (CAS# 00-5523-00; Thermo Fisher Scientific). The cells were analyzed on an LSR II cell analyzer (BD Biosciences), and data were processed using FlowJo v10.8.1 (BD Biosciences).
CD3 internalization assay
Naive CD4 T cells were isolated and incubated with or without PIKFYVE inhibitor (100 nM apilimod) for 1 h prior to activation with αCD3/CD28, TGF-β, and IL-6, as described for Th17 differentiation. After the activation, the cells were stained for CD3 (extracellular) and viability, fixed and permeabilized, and stained with CD3 (intracellular). The samples were analyzed by Flow Cytometry and FlowJo v10.8.1 (BD Biosciences).
Suppression assay
Naive CD4+CD25−CD44low T cells were purified from spleens and lymph nodes from Foxp3-eGFP mice using a CD4+ T cell isolation kit (Miltenyi Biotech) according to the manufacturer’s protocol. Purified cells were activated with a plate-coated anti-CD3 and anti-CD28 (anti-CD3, anti-CD28: 2 μg/ml; BD Biosciences) on flat-bottom plates (1 × 105/well) under Treg-polarizing conditions (3 ng/ml rhTGF-β1 [Thermo Fisher Scientific]). After 96 h, the cells were harvested and stained with a viability probe (Fixable viability dye; Thermo Fisher Scientific) and αCD4 (BioLegend). Then, the Foxp3eGFP+ cells were sorted out and cultured with naive CD4+CD25−CD44low T cells under different proportions (1:1, 1:2, 1:4, 1:8, or 1:16), which were stained with a cell tracer marker (Cell trace Yellow Fluorescence, Thermo Fisher Scientific), under Th17-skewing conditions for 96 h. Then, the cells were stimulated and stained with αCD4, viability probe, αFoxp3, and αIL-17a, as described above. For t-distributed stochastic neighbor embedding (tSNE) plot analysis, cells were stained for viability, CD4, Foxp3, IL-17m GITR, CD39, CTLA-4, PD-1, and LAG-3. The cells were analyzed on an LSR II cell analyzer (BD Biosciences) and data were processed using FlowJo v10.8.1 (BD Biosciences).
PtdIns(3,5)P2 binding assay using murine CD4+ T cell lysates
Murine CD4+ T cells (20 million) isolated by negative selection were lysed in a buffer containing 1% Nonidet P-40, 50 mm Tris (pH 8.0), and 150 mm NaCl containing Complete C protease inhibitor (Roche). Lysates were incubated with beads coated with PtdIns(3,5)P2 from Echelon Biosciences at 4°C for 12 h. Tryptic peptide fragments were generated with a filter-aided sample preparation protocol. The samples were analyzed by reverse-phase liquid chromatography in tandem with a mass spectrometer using a Waters nanoAcquity LC system using a New Objective PicoChip nanospray column in line with a ThermoFisher LTQ Velos Orbitrap Pro mass spectrometer. Raw spectra were processed using the PEAKS 8 software package. The PEAKS 8 software package was used to identify proteins in the immunoprecipitation (IP) using the UNIPROT mouse protein database and a 1% false discovery rate. The proteins that bound to specific phosphatidylinositol-coated beads were analyzed with the Ingenuity software package (Qiagen). Standard core analysis was utilized to analyze the data set and identify pathways that were overrepresented in the PtdIns(3,5)P2 binding dataset. P values were calculated with the right-tailed Fisher test.
Phosphoproteomic analysis of Th17 activation
D10.G4.1 murine T cells were obtained (ATCC) and cultured in RPMI 1640 media (Thermo Fisher Scientific) supplemented with 2 mM L-glutamine, 100 U/ml penicillin, 10 μg/ml streptomycin, 55 μM 2-Mercaptoethanol (BME), 10% FBS (Thermo Fisher Scientific), and 0.05 μg/ml recombinant mouse IL-2 (BioLegend). The cells grew in a humidified incubator at 37°C with 5% CO2 and 95% air to a density of ∼1 × 106 cells/ml before activation. The cells were rested in the above media without BME or IL-2 for 2 h in the incubator prior to activation. To activate cells, 2 × 107 cells per sample were at a density of 1 × 106 cells/ml with 100 ng of IL-2. Different samples were also incubated with varying combinations of the following: 200 ng recombinant TGF-β1 (BioLegend), 1 μg recombinant IL-6, and 500 μl mouse T-activator CD3/CD28 Dynabeads (Thermo Fisher Scientific). Cells were activated for 10 min in the incubator, then removed, and immediately placed on ice to stop the activation.
D10.G4.1 murine CD4+ T cells were lysed in a buffer containing 5% SDS, 50 mM triethylammonium bicarbonate (TEAB) (Sigma-Aldrich), Complete C protease (Roche), and PhosSTOP phosphatase inhibitors (Roche). The resulting lysates were sonicated and centrifuged to clear lysate from any insoluble debris. In total, 300 μg of protein from the above lysate was reduced using 20 mM DTT (Sigma-Aldrich) for 10 min at 95°C. Protein alkylation was performed with 50 mM iodoacetamide (Sigma-Aldrich) for 30 min. Samples were acidified by adding 12% phosphoric acid to a final concentration of 1.2% and then diluted sevenfold with 90% methanol in 100 mM TEAB pH 7.55. Samples were then added to an S-trap mini-column (ProtiFi) and washed three times in 90% methanol in 100 mM TEAB pH 7.55. Trypsin (Promega) was added at a ratio of 1:25 trypsin/protein in a solution of 50 mM TEAB and allowed to digest overnight at 37°C. Peptides were then eluted in three buffers 80 μl 50 mM TEAB, 80 μl of 0.2% formic acid, and 80 μl 50% acetonitrile. Elutions were combined, dried in a vacuum centrifuge, reconstituted in water with 0.1% formic acid, desalted, dried again in a vacuum centrifuge. For phosphopeptide enrichment, samples were resuspended in 80% acetonitrile and 0.1% trifluoroacetic acid. Samples were processed on an AssayMAP Bravo protein sample preparation platform (Agilent). Phosphopeptides were enriched using the Fe-NTA(III) cartridges (Agilent) and eluted using a buffer of 20 μl of 1% ammonia.
Phosphopeptides were resolved with liquid chromatography–tandem mass spectrometry using a system composed of a Waters nanoACQUITY UPLC in-line with a Q-Exactive mass spectrometer (Thermo Fisher Scientific). Samples were run in a randomized order. Solvent A (0.1% formic acid in water, Burdick & Jackson) and solvent B (0.1% formic acid in acetonitrile, Burdick & Jackson) were used as the mobile phases. Peptides were then eluted from a capillary column (100 μm inner diameter × 100 mm long; ACQUITY UPLC M-Class Peptide BEH C18 Column, 1.7-μm particle size, 300 Å (Waters) and resolved using a 100-min gradient at a flow rate of 0.9 μl/min (4–33% B for 90 min, 33–80% B for 2 min, constant at 80% B for 6 min, and then 80–0% B for 2 min to equilibrate the column). Data were collected in positive ionization mode.
PEAKS Studio 10.0 build 20190129 was used to sequence and identify peptides. The UNIProt_SwissProt: Mus musculus (house mouse) sequence database was used, which contained 17,013 entries. One missed cleavage by trypsin was permitted in the database search. Carbamidomethylation was treated as a fixed modification. Acetylation (protein N-term), oxidation (M), and phosphorylation (S, T, or Y) were set as variable modifications. The mass tolerance for precursor ions was set to 20 ppm and for fragment ions was set to 0.8 Da. The false discovery rate for peptide/spectrum matches is reported as 9.5%, calculated by decoy fusion. Label-free quantitation was performed using the quantitative module in the PEAKSX software. Individual values for all quantitative mass spectrometric measurements are depicted and the mean peak area is depicted as a bar graph. Error bars represent ± the standard deviation. P values were calculated with one-way ANOVA to assess statistical significance.
The following criteria were used to identify proteins that were differentially phosphorylated between activation conditions: (1) a phosphopeptide peptide had to be identified by the mass spectrometric analysis and (2) its abundance had to be more than twofold greater based on the mass spectrometric label-free quantitation to be assigned as specific to a group. The Ingenuity software package was used to perform a statistical overrepresentation test to identify pathways differentially targeted by phosphorylation between the activation groups.
Cell cycle analysis
Cells were incubated with FxCycle (Thermo Fisher Scientific) for 30 min at room temperature, as recommended by the manufacturer, and then acquired by FACS. Data were processed using a cell cycle tool from FlowJo v10.8.1 (BD Biosciences). Thus, cells were classified into different phases of the cell cycle, such as G0/G1, G2/M, and S. The histogram peaks are G0/G1 and G2/M phases, which are separated by the S phase distribution.
In vitro PIKFYVE enzyme assay
Recombinant preactivated PIKFYVE (0.1 μg; # SRP0730; Millipore Sigma) was reacted with 1 mM ATP (Sigma-Aldrich) and recombinant STAT3 (0.5 μg; # ab43618; Abcam) for various time points at 37°C in reaction buffer containing 25 mM 3-(N-Morpholino)propanesulfonic acid (MOPS), pH 7.8, 50 mM NaCl, 25 mM MgCl2, and 0.25 mM dithiothreitol. Reactions were quenched with Laemmli buffer and resolved by SDS-PAGE. Immunoblot was performed for p-STAT3 (S727) (#D4X3C; Cell Signaling Technology) and total STAT3 (#D3Z2G; cell Signaling Technology). Densitometry was performed using the ImageJ software package.
RNA isolation and quantitative real-time PCR (qPCR)
Total RNA extraction was performed using RNeasy Mini Kit (Qiagen) according to the manufacturer’s instructions. Then, the RNA was quantified and converted to cDNA using a high-capacity cDNA kit (Thermo Fisher Scientific). qPCR was performed with SYBR Green PCR Master Mix (Thermo Fisher Scientific) using a StepOnePlus Real-Time PCR machine (Thermo Fisher Scientific). Gene expression was determined relative to Gapdh and fold change was calculated by using the 2−ΔΔCT threshold cycle method. The sequences of the primers were: Il17a F: 5′-GCTCCAGAAGGCCCTCAG-3′, R: 5′-CTTTCCCTCCGCATTGACA-3′, Rorc F: 5′-GAGTTTGCCAAGCGGCTTT-3′, R: 5′-TCCATTGCTCCTGCTTTCAGT-3′, Cmyc F: 5′-GCGACTCTGAAGAAGAGCAAG-3′, R: 5′-GCCTCGGGATGGAGATGAG-3′, Gapdh: F: 5′-CATCTTCTTGTGCAGTGCCA-3′, R: 5′-CGGCCAAATCCGTTCAC-3′. Unstimulated wild type cells were used as a calibrator for analysis.
Induction and assessment of EAE
Wild type mice were immunized with subcutaneous injection of an emulsion containing 200 µg of myelin oligondedrocyte peptide (MOG35–55; Celtek Peptides) in CFA (5 mg/ml of Mycobacterium tuberculosis) plus pertussis toxin treatment on days 0 and 2 after immunization. The mice were treated with apilimod (PIKFYVE inhibitor; Medchemexpress) by oral route, 20 mg/mg and daily (starting 1 day before the immunization). On day 7 after the immunization, the draining lymph nodes were harvested and the cells were restimulated in vitro with MOG35–55 (50 µg/ml) for 96 h at 37°C. Then, the cells were stained with αCD3, αCD4, viability probe, αIL-17A, αFoxp3, αGM-CSF, or αIFNγ for flow cytometry analysis. At the peak of the disease (around 15 days after EAE induction), the mice were anesthetized and perfused with PBS and the spinal cords were harvested. They were cut and digested with collagenase D (2.5 mg/ml; Sigma-Aldrich) for 30 min at 37°C. Next, mononuclear cells were isolated by a 37/70% Percoll gradient (GE Healthcare). Finally, the cells were stimulated and stained as described above. tSNE analysis was performed using tSNE FlowJo tool gated on CD45+ cells. The cell populations were characterized by the following antibodies from BioLegend: αCD3, αCD4, αCD8, αCD11b, αCD11c, αCD19, αCD45, αLy-6G. For recall assay, draining lymph nodes were harvested 7 days after EAE induction and the cells were stimulated with MOG35–55 peptide (50 μg/ml) for 4 days. Then, cells were stained with αCD3, αCD4, αIL-17, αFoxp3, αIFNγ, or αGM-CSF and analyzed by FACS.
Clinical score was measured as the following description: 0: no disease, 0.5 partial limp tail, 1: completely limp tail, 1.5: slightly walking, 2: hind limb weakness, 2.5: one hind limb paralyzed, 3: completely hind limb paralysis, 3.5: weakness in forelimbs, 4: one forelimb paralyzed, 4.5: bore forelimbs paralyzed, and 5: severe paralysis/dead (Stromnes and Goverman, 2006).
Histology
After 30 days of EAE induction, mice were anesthetized and perfused with PBS followed by 4% PFA. Then, spinal cords were harvested, post-fixed in PFA for 24 h, and dehydrated in 30% sucrose solution. The tissues were embedded in an OCT compound (Tissue-Tek; Fisher Healthcare) and frozen on dry ice. Spinal cords were cut using a cryostat (Leica) into 10 µm slices, mounted on glass slides, and stained for hematoxylin and eosin or Luxol Fast Blue, which was counterstained with Periodic acid-Schiff. The images were acquired using fluorescence microscopy (Olympus).
Data analysis and statistics
The legend of each figure describes the statistical tests used to determine P values to analyze data. Statistical analysis was performed with GraphPad Prism version 10.0 (GraphPad Software). Multiple-group comparisons were performed by Student’s t test, one-way ANOVA, or two-way ANOVA followed by Tukey’s or Sidak post hoc tests as noted in the figure legends. P < 0.05 was considered statistically significant. The results are expressed as mean ± SEM as noted in the figure legends.
Online supplemental material
Fig. S1 shows that PIKFYVE activation is specific to Th17 differentiation. Fig. S2 shows examples of PtdIns(3,5)P2 binding proteins in T cell lysates and kinase motif analysis of phosphosites impacted by apilimod treatment. Fig. S3 shows the impact of apilimod treatment on TCR internalization during Th17 differentiation and Zap70 phosphorylation. Fig. S4 shows that STAT3 S727A point mutation does not impact T cell development but downregulates the expression of several Th17-related mRNA transcripts. Fig. S5 shows that CD4-specific deletion of PIKFYVE does not impact T cell development or homeostasis. Table S1 contains PtdIns(3,5)P2 binding proteins from CD4+ T cell lysates identified by mass spectrometry. Table S2 contains the phosphoproteomic analysis of Th17 polarization with apilimod, rapamycin, or vehicle treatment.
Data availability
The data that support the findings in this study are available from the corresponding author upon request. Proteomic datasets were deposited to the PRIDE database. The PtdIns(3,5)P2 data PRIDE project accession number was PXD046124. The phosphoproteomic data PRIDE project accession number was PXD046122.
Acknowledgments
We greatly appreciate Dr. Harinder Singh’s thoughtful and constructive input on our manuscript. We thank Cassandra Happe and Matthew MacDonald for their help with purifying phosphopeptides.
This work was funded by startup funds from the University of Pittsburgh to W.F. Hawse, a University of Pittsburgh Dean’s Faculty Advancement Award to W.F. Hawse, and National Institutes of Health grant number 1R01AI175111 to W.F. Hawse.
Author contributions: D.S. Prado: Conceptualization, Formal analysis, Investigation, Writing - original draft, R.T. Cattley: Conceptualization, Data curation, Formal analysis, Investigation, Methodology, Resources, Writing - review & editing, A.B. Sonego: Formal analysis, P. Sutariya: Investigation, S. Wu: Resources, M. Lee: Methodology, Writing - review & editing, W.C. Boggess: Methodology, Writing - review & editing, M.J. Shlomchik: Conceptualization, Methodology, Resources, Writing - review & editing, W.F. Hawse: Conceptualization, Data curation, Formal analysis, Funding acquisition, Investigation, Methodology, Project administration, Resources, Supervision, Validation, Visualization, Writing - original draft, Writing - review & editing.
References
Author notes
Disclosures: The authors declare no competing interests exist.




