Heterozygous loss-of-function (LOF) mutations in PIK3R1 (encoding phosphatidylinositol 3-kinase [PI3K] regulatory subunits) cause activated PI3Kδ syndrome 2 (APDS2), which has a similar clinical profile to APDS1, caused by heterozygous gain-of-function (GOF) mutations in PIK3CD (encoding the PI3K p110δ catalytic subunit). While several studies have established how PIK3CD GOF leads to immune dysregulation, less is known about how PIK3R1 LOF mutations alter cellular function. By studying a novel CRISPR/Cas9 mouse model and patients’ immune cells, we determined how PIK3R1 LOF alters cellular function. We observed some overlap in cellular defects in APDS1 and APDS2, including decreased intrinsic B cell class switching and defective Tfh cell function. However, we also identified unique APDS2 phenotypes including defective expansion and affinity maturation of Pik3r1 LOF B cells following immunization, and decreased survival of Pik3r1 LOF pups. Further, we observed clear differences in the way Pik3r1 LOF and Pik3cd GOF altered signaling. Together these results demonstrate crucial differences between these two genetic etiologies.
Introduction
Class IA phosphatidylinositol 3-kinases (PI3Ks; hereafter referred to as PI3K) are a family of heterodimers composed of a catalytic subunit (either p110α, p110β or p110δ, encoded by PIK3CA, PIK3CB, or PIK3CD, respectively) paired with one of several regulatory subunits (p85α, p55α, p50α, which are all encoded by PIK3R1; or p85β, p55γ, encoded by PIK3R2 and PIK3R3, respectively; Bilanges et al., 2019; Fruman et al., 2017). PI3K plays key roles in cellular function including proliferation, metabolism, survival, and differentiation (Okkenhaug, 2013). Indeed, PI3K is activated downstream of many receptors important for regulating immune cell activation and differentiation, including the T and B cell antigen receptors (TCR/BCR), costimulatory molecules (e.g., CD40, CD28), cytokine receptors, and TLRs (Bier and Deenick, 2022; Thouenon et al., 2021).
The critical role of PI3K in immune regulation and immune cell function is evidenced by the identification of individuals with heterozygous gain-of-function (GOF) mutations in PIK3CD or loss-of-function (LOF) mutations in PIK3R1 who develop a range of clinical manifestations including recurrent bacterial respiratory infections, susceptibility to herpes virus infections, lymphoproliferation, autoimmunity, enteropathy, and lymphoma (Angulo et al., 2013; Brodsky and Lucas, 2021; Deau et al., 2014; Elkaim et al., 2016; Jamee et al., 2019; Lucas et al., 2014a; Lucas et al., 2014b). Due to similarities in clinical phenotypes and aberrant PI3K signaling, the immune dysregulatory conditions resulting from PIK3CD GOF or PIK3R1 LOF mutations have been termed activated PI3Kδ syndrome 1 (APDS1) and APDS2, respectively.
In APDS1, PIK3CD GOF mutations directly result in hyperactivation of p110δ (Angulo et al., 2013; Lucas et al., 2014a). In APDS2, the PIK3R1 LOF mutations affect splice donor or acceptor sites and lead to in-frame skipping of exon 11 and deletion of amino acids 434–475 of p85α, which comprise part of the inter-SH2 domain shared by the p85α, p55α, and p50α isoforms (Deau et al., 2014; Jamee et al., 2019; Lucas et al., 2014b). This mutant protein lacks regulatory function, thereby indirectly resulting in increased activity of the p110δ catalytic subunit (Deau et al., 2014; Lucas et al., 2014b).
Significant advances have been made in determining the molecular and cellular defects underlying altered function of both B and T cells due to heterozygous PIK3CD GOF mutations (Al Qureshah et al., 2021; Angulo et al., 2013; Avery et al., 2018; Bier et al., 2019; Cannons et al., 2018; Edwards et al., 2019; Jia et al., 2021; Lau et al., 2020; Lucas et al., 2014a; Preite et al., 2018a; Preite et al., 2018b; Stark et al., 2018; Wentink et al., 2018; Wray-Dutra et al., 2018). However, far less is known about the effects of heterozygous PIK3R1 LOF mutations on cell behavior. While it is largely assumed that these will overlap with PIK3CD GOF, PIK3R1 is more widely expressed than PIK3CD and can also interact with p110α and p110β, indicating likely differences in mechanisms of disease and cell function. Indeed, APDS2 patients have higher rates of failure to thrive and neurodevelopmental delay than APDS1 patients (Elkaim et al., 2016; Jamee et al., 2019; Maccari et al., 2018), suggesting there are p110δ-independent effects of PIK3R1 LOF mutations. Thus, to elucidate cellular mechanisms of immune dysfunction and disease pathogenesis in APDS2 patients, it is important to determine the exact effect of PIK3R1 LOF mutations on B and T cell development, differentiation, and function.
Here, we have performed detailed analyses of lymphocytes from patients with PIK3R1 LOF mutations as well as generated a novel mouse model of Pik3r1 LOF with a CRISPR-engineered heterozygous in-frame exon 11 skipping mutation analogous to APDS2 patients. Our findings have revealed intrinsic defects in both B and T cell differentiation due to PIK3R1 LOF. While some of these defects, such as reduced Ig class switching in B cells, mirrored defects observed in PIK3CD GOF cells, others, such as decreased survival at birth and decreased affinity maturation of antigen-specific B cells, were unique to PIK3R1 LOF. Thus, PIK3R1 LOF mutations lead to a distinct range of cellular defects, providing a potential explanation for some of the differences in clinical phenotype observed between APDS1 and APDS2 patients.
Results
Increased PI3K signaling due to PIK3R1 mutations alters human B cell development and differentiation
To determine how PIK3R1 LOF mutations affect immune cell development, we assessed the lymphocyte compartment of APDS2 patients compared to healthy donors, and as well as to our previously published data from APDS1 patients with PIK3CD GOF mutations (Avery et al., 2018). Our cohort comprised 11 PIK3R1 LOF patients from 8 families (age range 4–39 yr, median 12 yr). Pathogenic PIK3R1 mutations and clinical features of these patients are listed in Table S1. Seven patients had one of the previously described single nucleotide missense variants that alter the splice donor site of exon 11, affecting exon splicing (Deau et al., 2014; Jamee et al., 2019; Lucas et al., 2014b). In contrast, a novel deletion variant (c.1300-35_1302del) was found in the related patients 1–4. This variant also resulted in skipping of exon 11, as shown by production of a shorter product following PCR amplification of cDNA corresponding to the relevant region of mRNA transcript (Fig. S1 A).
The percentage of B cells in PIK3R1 LOF patients was significantly decreased compared to healthy donors (Fig. 1 A). Within the B cell compartment, PIK3R1 LOF patients had a higher frequency of transitional B cells, and a concurrent reduction in frequencies of the more mature subsets, i.e., naïve and memory B cells, compared with healthy donors (Fig. 1 B). These perturbations to the B cell pool in PIK3R1 LOF patients recapitulated our previous observations for PIK3CD GOF patients (Fig. 1 B; Avery et al., 2018). Increased PI3K signaling due to PIK3CD GOF mutations has been shown to inhibit class switching (Avery et al., 2018). Thus, we assessed proportions of memory B cells expressing IgG or IgA. PIK3R1 LOF patients had fewer IgG+ memory cells than healthy donors, whereas proportions of IgA+ memory B cells were not statistically different between patients and healthy donors (Fig. 1 C). In contrast, PIK3CD GOF patients had significant reductions of both IgG+ and IgA+ memory B cells compared to healthy donors (Fig. 1 C; Avery et al., 2018).
PIK3CD GOF mutations compromise human B cell development in the bone marrow (BM), with an impediment at the pre-BII stage, resulting in marked reductions in mature B cells in BM (Avery et al., 2018; Dulau Florea et al., 2017). To examine the impact of increased PI3K signaling due to PIK3R1 LOF mutations on early B cell development, and link this to the accumulation of transitional B cells in the periphery, we examined the BM of APDS2 patients. While we were only able to obtain BM aspirates from two patients, the data clearly shows that, similar to PIK3CD GOF, PIK3R1 LOF patients exhibited disrupted B cell development, with a contracted population of mature BM B cells compared to healthy donors (Fig. 1 D; and Fig. S1, B and C). However, our data suggested that in PIK3R1 LOF patients this was accompanied by an increase in pro-B, rather than the increase in pre-BII cells we previously observed in PIK3CD GOF patients (Fig. 1 D and Fig. S1, B and C). The block in B cell development observed in APDS1 and APDS2 was much milder than that observed in patients with X-linked agammaglobulinemia due to mutations in BTK, where >90% of B cells are arrested at the pro-B cell stage (Fig. 1 D).
PIK3R1 LOF mutations disrupt human peripheral T cell subsets
Next, we explored the impact of PIK3R1 LOF mutations on T cell differentiation. While the total frequency of CD3+ T cells in most patients was comparable to healthy donors (Fig. S1 D), there were reduced proportions of CD4+ T cells, along with a modest increase in CD8+ T cells in PIK3R1 LOF patients compared to healthy controls (Fig. 1 E).
Analysis of the CD4+ T cell compartment revealed that approximately half of the PIK3R1 LOF patients had increased proportions of circulating T follicular helper (cTfh; CD45RA−CXCR5+) cells (Fig. 1 F). This did not associate with the age of the patients, nor PIK3R1 mutation (Fig. S1 E). However, in contrast to PIK3CD GOF patients, the overall cTfh population was not significantly different between PIK3R1 LOF patients and healthy donors (Fig. 1 F). Despite this, PIK3R1 LOF cTfh and non-Tfh memory subsets expressed higher levels of programmed cell death protein-1 (PD-1) relative to healthy donors, indicative of higher levels of activation and/or exhaustion (Fig. S1 F). Neither PIK3CD GOF nor PIK3R1 LOF patients had increased proportions of regulatory T cells (Tregs), as defined by a CD127loCD25hi surface phenotype (Fig. 1 G). They did show an increased number of total FOXP3+ cells (Fig. 1 H). However, within the FOXP3+ population, PIK3R1 LOF patients had fewer CD25+ cells, compared to healthy donors suggesting that these cells were not bona fide Tregs (Fig. S1 G).
Within the CD4+ T cell compartment, proportions of naïve cells were significantly decreased and effector memory (TEM) cells significantly increased in patients with PIK3R1 LOF mutations, compared to healthy donors (Fig. 1 I). The PIK3R1 LOF CD8+ T cell compartment also contained increased proportions of cells corresponding to later stages of differentiation, i.e., terminally differentiated effector memory cells expressing CD45RA, together with a paucity of naïve and central memory (TCM) cells (Fig. 1 J). The depletion of naïve T cells, and skewing of CD4+ and CD8+ T cells in PIK3R1 LOF patients toward terminal differentiation, is a phenocopy of the T cell compartment in PIK3CD GOF patients (Fig. 1, H and I; Bier et al., 2019; Edwards et al., 2019). Lastly, we quantified functional Th subsets defined by differential expression of CXCR3 and CCR6 (Acosta-Rodríguez et al., 2007; Ma et al., 2015; Morita et al., 2011). It has previously been shown that PIK3CD GOF patients have an increase in the CXCR3+ Tfh1 population (Bier et al., 2019; Preite et al., 2018a). In contrast, in PIK3R1 LOF patients the distribution of Th1, Th17, Th1/Th17, and Th2-type subsets among both memory and cTfh cells was similar to healthy donors (Fig. S1, H–J). We also examined NK cells in PIK3R1 LOF patients and observed no difference in total proportions of NK cells, nor in the CD56bright or CD56dim populations (Fig. S1 K).
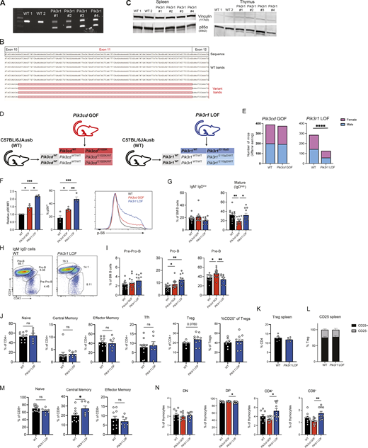
Generation of a mouse model of APDS2
While patients with APDS2 displayed striking alterations in lymphocyte subsets, it can be difficult to determine whether these changes are intrinsic effects of the mutation or result from infections and/or treatments the patients have experienced. Thus, to further investigate the direct intrinsic effects of PIK3R1 LOF mutations on immune cell development independently of confounding extrinsic factors, we generated a mouse model. In more than 80% of cases, APDS2 results from a heterozygous variant at the −1, +1 or +2 nucleotide of the splice donor site of exon 11, which causes skipping of exon 11 and deletion of amino acids 434–475 of p85α (Deau et al., 2014; Jamee et al., 2019; Lucas et al., 2014b). Using CRISPR/Cas9 gene editing, a G > C base substitution was introduced into the exon 11 splice donor site of Pik3r1, referred to here as Pik3r1 LOF. As expected, this resulted in transcripts that lacked exon 11 and encoded p85α of lower molecular weight (Fig. S2, A–C). Unexpectedly, heterozygous Pik3r1 LOF mice did not show normal Mendelian ratios at weaning (Fig. S2, D and E), suggesting Pik3r1 LOF affected the viability of fetal or neonatal mice. In contrast, no change in Mendelian ratios of Pik3cd GOF mice was observed (Fig. S2, D and E). To verify that the Pik3r1 LOF mutation resulted in increased PI3K signaling, we assessed phosphorylation of S6, which is induced in response to PI3K activation, in follicular B cells. We observed increased pS6 expression in both Pik3r1 LOF and Pik3cd GOF B cells compared to WT B cells (Fig. S2 F). This was largely due to an increase in the percentage of cells that had upregulated pS6 expression. Interestingly, levels of pS6 were modestly but significantly higher in unstimulated follicular B cells from Pik3r1 LOF mice than from Pik3cd GOF mice (Fig. S2 F).
Lymphocyte populations in Pik3r1 LOF mice
Having established that our mouse model replicated the alterations in the p85α subunit and PI3K signaling observed in APDS2 patients, we assessed how the Pik3r1 LOF mutation affected B and T cell development. An ∼2-fold increase in proportions of pro-B cells was the only significant difference found between populations of developing B cells in BM of Pik3r1 LOF and WT mice (Fig. S2, G–I). This mirrored our observations for disrupted B cell development in PIK3R1 LOF patients, where we found an accumulation of pro-B cells in BM (Fig. 1 D and Fig. S1 C). Notably however, this contrasted B cell development in PIK3CD GOF patients and Pik3cd GOF mice, which was typified by increased proportions of pre-B and immature cells, and significantly decreased mature B cells (Fig. S2, G–I).
In the periphery, Pik3cd GOF mice had increased numbers of splenic B cells compared to WT mice, however, this was not observed in Pik3r1 LOF mice (Fig. 2 A). Further, Pik3r1 LOF mice did not display the alterations in transitional B cell populations and decrease in percentages of mature B cells seen in Pik3cd GOF mice (Fig. 2, B–D). In contrast, Pik3r1 LOF did disrupt the mature B cell compartment, evidenced by decreased follicular B cells and increased splenic marginal zone B cells in Pik3r1 LOF mice compared to WT controls, similar to Pik3cd GOF mice (Fig. 2, E and F; Avery et al., 2018; Preite et al., 2018a; Stark et al., 2018; Wray-Dutra et al., 2018). However, Pik3r1 LOF mice did not show an expanded population of CD21−CD23− cells (Fig. 2, E and F).
The CD4+ T cell compartment was largely unaffected by Pik3r1 LOF, with normal percentages of naïve, memory, and Tfh cells in spleens of both young (Fig. 2, G–I) and aged (Fig. S2 J) mice irrespective of Pik3r1 genotype. This was in marked contrast to Pik3cd GOF mice, which displayed increased Tfh cell and memory CD4+ T cells. Pik3r1 LOF mice also did not show significant dysregulation of the Treg compartment (Fig. S2, K and L). There were slight but significant increases in proportions of TCM and TEM populations in the CD8+ T cell compartment of Pik3r1 LOF mice, but this was much milder than the changes occurring in CD8+ T cells due to the Pik3cd GOF allele (Fig. 2, J and K; and Fig. S2 M). Consistent with relatively intact peripheral T cell populations, we observed only minor changes in proportions of developing T cell populations in the thymus of Pik3r1 LOF mice (Fig. S2 N). Thus, in the non-challenged state, Pik3r1 LOF mice display far less dysregulation of their lymphocyte compartments than Pik3cd GOF mice.
Human PIK3R1 LOF B cells show aberrant proliferation and differentiation in vitro
To assess how PIK3R1 LOF mutations affected lymphocyte activation, we stimulated human naïve B cells in vitro and tracked proliferation using CFSE. Naïve B cells from PIK3R1 LOF patients underwent greater proliferation than naïve B cells from healthy donors in response to a range of different stimuli (Fig. 3, A–D).
To confirm that this effect was due to increased PI3Kδ signaling, we determined whether the p110δ-specific inhibitor leniolisib (Hoegenauer et al., 2017; Rao et al., 2017) could normalize B cell proliferation. We found that 0.03 μM leniolisib effectively reduced proliferation of naïve B cells from healthy donors stimulated with CD40L/CpG (Fig. 3 E), with minimal effects on viability (data not shown). However, while 0.03 μM leniolisib effectively reduced the percentage of B cells from healthy donors that had entered division, it had only a mild effect on PIK3R1 LOF B cells (Fig. 3 E). However, 0.3 μM leniolisib had a stronger effect, decreasing the proliferation of PIK3R1 LOF B cells to similar levels as B cells from healthy donors in the absence of the inhibitor, both in terms of total divided cells and progression through division (Fig. 3, E and F). Thus, increased proliferation of PIK3R1 LOF B cells resulted from excessive activity of PI3Kδ signaling, demonstrated by the normalization of this response by pharmacological inhibition of p110δ.
Hypogammaglobulinemia and reductions in frequencies of both total memory and IgG+ class-switched memory B cells in PIK3R1 LOF patients could result from intrinsic B cell defects or be secondary to CD4+ T cell defects. To establish intrinsic versus extrinsic defects in B cell class switching and plasma cell differentiation due to PIK3R1 LOF mutations, transitional, naïve, and unswitched memory B cells were sort-purified and cultured with a variety of polyclonal stimuli; IgM, IgG, and IgA secretion was measured after 7 d. Strikingly, upon culture with CD40L and IL-21, a potent activator of B cell differentiation, class switching, and Ig secretion (Deenick et al., 2013; Recher et al., 2011), PIK3R1 LOF transitional B cells secreted fourfold less IgM compared to transitional B cells from healthy donors (Fig. 3 G) and failed to produce detectable levels of the switched isotypes IgG and IgA (Fig. 3 G). In comparison, naïve and memory B cells from PIK3R1 LOF patients generally had intact IgM secretion following stimulation with CD40L/IL-21 (Fig. 3, H and I) or CD40L/CpG and BCR engagement (Fig. 3 I). Unlike IgM production, PIK3R1 LOF naïve B cells produced significantly reduced levels of IgG, and variable levels of IgA compared to naïve B cells from healthy donors (Fig. 3 H). PIK3R1 LOF memory B cells from nearly all patients secreted significantly reduced levels of both IgG and IgA relative to memory B cells from healthy donors (Fig. 3 I), suggesting a severe switching defect.
Pik3r1 LOF also leads to dysregulated activation of murine B cells
We confirmed the impact of loss of regulatory PI3K function on B cell activation using cells from our mouse models. Consistent with our observations for human PIK3R1 LOF B cells we also detected increased proliferation of Pik3r1 LOF and Pik3cd GOF murine B cells compared to WT B cells under some conditions (Fig. S3 A). Further, Pik3r1 LOF B cells showed severely blunted class switching to all Ig isotypes tested (IgG1, IgG2b, IgG3, IgE). This was comparable to impaired switching by Pik3cd GOF B cells (Fig. 4 A), except in cultures that contained TGFβ where the Pik3r1 LOF B cells showed a more severe switching defect to IgG2b and IgG3 (Fig. 4 A). Class switching is linked to cell division (Deenick et al., 1999; Hodgkin et al., 1996). However, impaired Ig class switching by Pik3r1 LOF or Pik3cd GOF B cells was not due to the altered proliferative capacity of these cells because switching was decreased across divisions for all culture conditions tested (Fig. 4 B). These data are consistent with the normal-to-increased levels of proliferation observed for human and murine PIK3R1 LOF B cells (Fig. 3, A–D and Fig. S3 A). Altogether, these data show that PIK3R1 LOF causes a significant defect in Ig class switching that is B cell intrinsic, and independent of cell division.
PIK3R1 LOF modulates cytokine production by human CD4+ T cells
CD4+ T cells from PIK3CD GOF patients or Pik3cd GOF mice have altered differentiation and cytokine production, most notably an increase in Th2 cytokines (Bier et al., 2019; Preite et al., 2019). To determine whether PIK3R1 LOF also disturbed CD4+ T cell function, we sorted memory CD4+ T cells from patients and healthy donors, stimulated them with T cell activation and expansion (TAE, anti-CD2/CD3/CD28 mAb) beads for 5 d and compared expression and secretion of Th1 (IFNγ, TNFα), Th2 (IL-4, IL-5, IL-13), and Th17 (IL-17A. IL-17F, IL-22) cytokines, and IL-21 (Fig. 5, A–G). We observed significantly increased secretion of the Th2 cytokine IL-4, IL-5, and IL-13 (Fig. 5 D) as well as increased IL-22 (Fig. 5 F). Production of other cytokines by memory PIK3R1 LOF CD4+ T cells did not differ significantly from memory CD4+ T cells from healthy donors (Fig. 5, A–G).
Pik3r1 LOF has cell intrinsic effect on cytokine production of murine CD4+ T cells
Elucidating whether this effect of PIK3R1 LOF on cytokine production by human memory CD4+ T cells was intrinsic or extrinsic was complicated by at least two experimental challenges. First, the small number of naïve CD4+ T cells in PIK3R1 LOF patients precluded a detailed analysis of the impact of an intrinsic increase in PI3K signaling on their capacity to differentiate into different Th subsets. Second, altered cytokine production from memory CD4+ T cells could result from extrinsic factors such as infection, interactions with other cells or treatments the patients may be receiving. To overcome these limitations, we used our mouse model of Pik3r1 LOF to assess naïve CD4+ T cell differentiation in response to different Th polarizing conditions. Compared to WT CD4+ T cells, fewer Pik3r1 LOF and Pik3cd GOF CD4+ T cells were recovered from Th0 and Th1 cultures, suggesting decreased cell survival and/or proliferation in vitro (Fig. 6 A). However, when we measured intracellular cytokine expression by the surviving cells, we found that increased PI3K signaling due to either Pik3r1 LOF or Pik3cd GOF led to significant increases in proportions of cells expressing IFNγ and IL-5 over WT CD4+ T cells, as well as a trend toward decreased IL-17A expression (Fig. 6, B–D). Production of TNFα was unaffected by Pik3r1 LOF (Fig. S3 B). Thus, altered PI3K signaling skews both human and mouse CD4+ T cell differentiation, most notably leading to increased Th2 responses consistent with the Th2-related pathologies seen in APDS patients (Bier et al., 2019; Maccari et al., 2018).
Impact of Pik3r1 LOF on murine B cell responses in vivo
In vitro analyses established that PIK3R1 LOF intrinsically compromises B cell function. However, the generation of a robust, durable, and effective B cell antibody (Ab) response involves the coordinated interactions of numerous cells, a scenario that cannot be fully replicated in vitro. Thus, to elucidate mechanisms underlying defective Ab responses in patients with PIK3R1 LOF mutations, we used our Pik3r1 LOF mouse model to track the kinetics and magnitude of a T-dependent B cell response in vivo. Pik3r1 LOF mice were crossed with SWHEL mice, which express a BCR specific for hen-egg lysozyme (HEL; Phan et al., 2003). WT or Pik3r1 LOF SWHEL cells were transferred to WT recipient mice which were then immunized with a low-affinity variant of HEL (HEL-2x; Paus et al., 2006) conjugated to sheep red blood cells (SRBC). In this scenario, only the transferred responding B cells are Pik3r1 LOF, while all other cells are WT, thereby enabling the B cell–intrinsic effects of Pik3r1 LOF to be determined. After immunization with HEL-2x, both WT and Pik3r1 LOF SWHEL B cells rapidly expanded, peaking around day 5.5 and then contracting. While Pik3r1 LOF and WT SWHEL cells showed a similar pattern of expansion and contraction, the magnitude of the response by Pik3r1 LOF SWHEL B cells was significantly lower than WT SWHEL B cells (Fig. 7 A). Despite this decreased expansion, the percentage of Pik3r1 LOF SWHEL B cells that became short-lived plasmablasts or germinal center (GC) B cells was similar to WT SWHEL cells (Fig. 7 B). However, consistent with the in vitro analyses, both plasmablasts and GC B cells generated from Pik3r1 LOF SWHEL B cells displayed significantly decreased class switching, evidenced by increased IgM+ and fewer IgG1+ cells—usually the largest portion of responding cells—compared to plasmablasts and GC B cells generated from WT SWHEL B cells (Fig. 7, C and D). This alteration in Ig isotype was also observed at the level of serum anti-HEL Ab, with significant increases and decreases in HEL-specific IgM and IgG1, respectively, in mice receiving Pik3r1 LOF B cells compared to WT B cells (Fig. 7 E).
Pik3r1 LOF impairs affinity maturation of evolving murine B cell responses in vivo
Class switching and somatic hypermutation (SHM) are linked mechanistically, as both require cell division and activation-induced cytidine deaminase. To analyze affinity maturation during the in vivo B cell response, we examined SHM within the Ig heavy chain variable gene expressed by Pik3r1 LOF and WT SWHEL GC B cells on day 10. The average number of mutations per sequence was similar in WT and Pik3r1 LOF SWHEL B cells (2.22 ± 0.16 vs. 2.02 ± 0.28 for IgM+ cells, n = 4 mice, 97 cells total [WT] and n = 5 mice, 76 cells [Pik3r1 LOF], 2.28 ± 0.13 vs. 2.28 ± 0.26 for IgG1+ cells, n = 4 mice 108 cells total [WT] and n = 5 mice, 55 cells total [Pik3r1 LOF]). Thus, unlike class switching, SHM per se was not affected by Pik3r1 LOF.
However, when we focused on the canonical Y53D mutation—which underpins affinity maturation in the SWHEL system (Phan et al., 2006)—we observed ∼2-fold fewer Pik3r1 LOF SWHEL cells that expressed the Y53D mutation compared to WT SWHEL cells, irrespective of Ig isotype (Fig. 7 F). Affinity maturation is an iterative process that requires cycling between the dark zone (DZ) and the light zone (LZ) of the GC (Brink and Phan, 2018). Thus, we assessed whether the distribution of GC B cells within the LZ and DZ compartments was altered by Pik3r1 LOF. This revealed that the ratio of DZ to LZ cells was decreased in Pik3r1 LOF GCs compared to WT GCs (Fig. 7 G). Thus, Pik3r1 LOF not only compromises proliferation and class switching by Ag-specific B cells in vivo, but also impairs affinity maturation.
Pik3r1 LOF CD4+ T cells provide poor help to B cells
While these results indicate that Pik3r1 LOF mutations cause a significant impairment in the ability of B cells to generate an effective Ab response, protective Ab responses are also dependent on Tfh cells (Deenick and Ma, 2011; Tangye et al., 2013). Thus, we determined whether Pik3r1 LOF mutation also affected Tfh cell differentiation and function. Pik3r1 LOF mice were crossed with OT-II mice (Barnden et al., 1998), which express a transgenic TCR recognizing an OVA peptide. OT-II cells were then adoptively transferred into signaling lymphocytic activation molecule-associated protein (SAP/Sh2d1a−/−)–deficient hosts and immunized with OVA. Endogenous SAP-deficient CD4+ T cells are unable to provide effective help to B cells (Crotty et al., 2003). Thus, any B cell response generated is a direct measure of the help provided by transferred WT or Pik3r1 LOF OT-II cells.
7 d after OVA immunization, expansion of WT and Pik3r1 LOF OT-II cells was similar (Fig. 8 A). The percentage of OT-II cells that acquired a Tfh phenotype (Fig. 8 B) was also comparable for WT and Pik3r1 LOF cells indicating that increased PI3K signaling did not significantly alter differentiation of naïve CD4+ T cells to Tfh cells. Strikingly, despite comparable frequencies of Tfh cells, the number of GC B cells arising from WT B cells was significantly reduced in mice that received Pik3r1 LOF OT-II cells compared to those receiving WT OT-II cells (Fig. 8 C). We also assessed the levels of OVA-specific Abs that were secreted into the serum, which revealed a significant decrease in anti-OVA IgM from B cells that received help from Pik3r1 LOF CD4+ T cells (Fig. S3 C). Thus, Pik3r1 LOF CD4+ T cells are less capable of providing help to WT B cells to generate Ab-secreting cells and seed GC responses than WT CD4+ T cells. Furthermore, Pik3r1 LOF OT-II T cells displayed altered cytokine production with decreased IL-2 (Fig. 8 D), but no significant differences in IFNγ or IL-17 (Fig. 8, E and F). However, despite reduced GC B cells and altered CD4+ T cell cytokine profiles, class switching by GC B cells was not altered (Fig. S3, D–F).
Differences in the effects of Pik3r1 LOF and Pik3cd GOF mutations on downstream signaling
Our studies revealed many similarities between the cellular alterations caused by Pik3r1 LOF and Pik3cd GOF mutations, but also several striking differences (Table 1). There are several potential explanations for these differences. First, while it is clear that both Pik3cd GOF and Pik3r1 LOF can increase PI3K signaling, the magnitude and nature of this increase may be different. Second, as p85α interacts not only with p110δ but also the other p110 catalytic subunits, this may lead to overactivation of these subunits as well. To explore differences between Pik3r1 LOF and Pik3cd GOF further we examined signaling downstream of PI3K. Follicular B cells were sorted from WT, Pik3r1 LOF and Pik3cd GOF mice and stimulated with anti-IgM or anti-CD40 Ab and p-S6 tracked over time by flow cytometry. Pik3cd GOF displayed increased p-S6 compared to WT in response to both anti-Ig and anti-CD40 (Fig. 9, A and B). In contrast, p-S6 in Pik3r1 LOF B cells was significantly lower than in Pik3cd GOF B cells in response to anti-IgM but not in response to anti-CD40. This suggested that Pik3cd GOF and Pik3r1 LOF alter signaling downstream of PI3K in different ways and that this is also dependent on the type of stimulation the cell receives. We investigated this further by examining phosphorylation of other molecules involved in PI3K signaling. Sorted follicular B cells were left unstimulated or stimulated for 30 min with anti-Ig or anti-CD40 and phosphorylation of different substrates measured using a multiplexed assay. This revealed significantly more elevated activation of Akt in Pik3cd GOF B cells, irrespective of stimulation (Fig. 9, C–E). In contrast, Akt phosphorylation was only significantly upregulated in Pik3r1 LOF B cells compared to WT B cells in response to anti-CD40 Ab (Fig. 9, C–E). We observed similar patterns for pGSK3β and pTSC2 which are phosphorylated by Akt (Bilanges et al., 2019; Fig. S4, A–C). Interestingly we also saw strikingly increased phosphorylation of phosphatase and tensin homolog (PTEN) at Ser 380, a site which has been reported to lead to decreased PTEN phosphatase activity (Vazquez et al., 2000).
To determine whether other p110 catalytic subunits may be playing a role, we determined whether the changes we observed in Pik3r1 LOF cells were dependent on PI3Kδ. Follicular B cells were stimulated with anti-CD40 Ab and IL-4 and the p110δ inhibitor leniolisib was added at concentrations previously shown to restore switching in Pik3cd GOF B cells (Avery et al., 2018). While high doses of leniolisib were able to increase the levels of switching in Pik3r1 LOF B cells, this did not reach the same levels seen in WT or Pik3cd GOF B cells treated with high doses (Fig. 9, F and G). Indeed, the dose response curve suggested that switching in Pik3r1 LOF cells plateaued at approximately half the level of that seen in WT or Pik3cd GOF cells (Fig. 9 G). An even more striking failure to restore switching was observed for switching to IgE (Fig. S4 D).
Discussion
APDS1 (caused by PIK3CD GOF mutations) and APDS2 (caused by PIK3R1 LOF mutations) have largely been considered to be clinical, cellular, and mechanistic phenocopies of each other. However, while we and others have extensively reported molecular and cellular immune defects due to PIK3CD GOF (Al Qureshah et al., 2021; Angulo et al., 2013; Avery et al., 2018; Bier et al., 2019; Cannons et al., 2018; Edwards et al., 2019; Jia et al., 2021; Lau et al., 2020; Lucas et al., 2014a; Preite et al., 2018a; Preite et al., 2018b; Stark et al., 2018; Wentink et al., 2018; Wray-Dutra et al., 2018), detailed analysis of the effects of PIK3R1 LOF on immune function has not previously been undertaken. Our comprehensive analyses of humans and mice have revealed multiple effects of PIK3R1 LOF on both T and B cells, thereby explaining some of the clinical features of APDS2 patients. Interestingly, while we observed significant overlap in cellular defects in APDS1 and APDS2, we also identified some important differences (Table 1) that highlight the complexities of PI3K-mediated regulation of cellular processes and function.
Both PIK3R1 LOF or PIK3CD GOF mutations affected B cell development, albeit at different stages, impeding development at the pro-B and pre-B stages, respectively. Further, both PIK3R1 LOF and PIK3CD GOF human and murine B cells exhibited significantly decreased Ig class switching. However, despite these aspects of B cell development and differentiation being impaired in vivo and in vitro, Pik3r1 LOF and Pik3cd GOF B cells displayed intact generation of plasmablasts and GC B cells and normal overall rates of SHM following immunization with model T cell dependent antigens.
Strikingly, Pik3r1 LOF, but not Pik3cd GOF, B cells showed significantly decreased expansion in vivo. This contrasts with the increased proliferation we observed in vitro and may reflect altered signals or competition in vivo that compromise survival of Pik3r1 LOF B cells. Further, while the overall rate of SHM per se was unaffected, Pik3r1 LOF, but not Pik3cd GOF, B cells showed poor affinity maturation following immunization. This suggests that while loss of the PIK3R1 encoded regulatory subunit of PI3K does not impede the actual process of SHM, it prevents effective selection of high-affinity clones. Interestingly, this pattern of normal SHM but decreased affinity maturation has been seen in a number of other studies including in B cells lacking STAT3 or FOXO1, or in B cells with overactive p110α (Dominguez-Sola et al., 2015; Kane et al., 2016; Sander et al., 2015). Affinity maturation involves iterative rounds of selection of high-affinity cells in the LZ of the GC, followed by further expansion in the DZ (Brink and Phan, 2018). Thus, disruption of the LZ/DZ or decreased expansion of high-affinity B cells in the DZ can lead to poor affinity maturation. Indeed, it has been demonstrated that FOXO1 deficiency leads to a loss of the GC DZ (Dominguez-Sola et al., 2015; Sander et al., 2015). As PI3K inhibits FOXO1 activity, expression of an active p110α or deletion of PTEN, which negatively regulates PI3K activity, also leads to a decrease in the GC DZ. Thus, it is likely that increased PI3K activity due to Pik3r1 LOF also dysregulates affinity maturation by disrupting the GC DZ. Consistent with this, we observed a decreased ratio of DZ to LZ cells in GCs in mice 10 d after receiving transferred Pik3r1 LOF B cells.
In the T cell compartment, patients with either PIK3R1 LOF or PIK3CD GOF mutations had decreased proportions of naïve T cells and increased memory cells. However, while these changes in T cell populations were replicated fully in Pik3cd GOF mice, they were not observed in Pik3r1 LOF mice. We previously showed that in Pik3cd GOF mice these changes are not cell intrinsic (Bier et al., 2019) but rather are driven by other, hitherto unidentified extrinsic factors. The reduced aberrant T cell activation in Pik3r1 LOF mice compared to Pik3cd GOF mice suggests that these extrinsic factors are limiting in Pik3r1 LOF mice. However, in the patients it would be envisaged that other factors such as chronic infections may drive activation and expansion of memory T cell populations. Nevertheless, Pik3r1 LOF did lead to significant cell-intrinsic functional changes in CD4+ T cells with decreased ability of Tfh cells to support a GC reaction comprising WT B cells, and increased Th2 responses. The decreased Tfh functionality of Pik3r1 LOF CD4+ T cells likely exacerbates the B cell intrinsic defects in Ab production, thereby combining to cause the severely blunted protective Ab responses that are characteristic of APDS2 patients.
The mechanisms underlying these differences between the effects of PIK3R1 LOF and PIK3CD GOF on lymphocytes are unknown. While it is clear that the mutant p85α subunit encoded by PIK3R1 LOF mutations can increase signaling activity of the p110δ catalytic subunit, the magnitude and dynamics of this increase are likely to vary. Indeed, analysis of the kinase activity of p110δ in complex with mutant p85α showed an ∼200-fold increase in basal activity compared to the WT p85α/p110δ complex (Dornan et al., 2017). In contrast, the recurrent E1021K GOF mutation in p110δ itself only resulted in an ∼20-fold increase in activity (Dornan et al., 2017). Conversely, following activation, the E1021K GOF p110δ mutation caused a slightly higher increase in kinase activity than did the p85α mutant (Dornan et al., 2017). This is consistent with our results, where in unstimulated cells the increase in PI3K activity, as measured by pS6, was higher in Pik3r1 LOF B cells than in Pik3cd GOF B cells (Fig. S2 F). However, on stimulation, particularly in response to anti-IgM, Pik3cd GOF led to much greater activation of downstream signaling pathways. In contrast, this difference was less apparent in response to anti-CD40. Thus, while it is not clear what threshold of increased signaling needs to be achieved to alter cellular behavior at each stage of lymphocyte development and differentiation, it is likely that as cells encounter distinct stimuli these two mutations will result in different degrees of altered signaling which will dynamically impact cells at different stages. For example, it could be envisaged that increased signaling downstream of the BCR may drive the increased changes in B cell phenotype observed in Pik3cd GOF mice, while the altered CD40 signaling would be important for the T-dependent Ab responses which affects both Pik3cd GOF and Pik3r1 LOF B cells. Another explanation for the differences between the phenotype of PIK3R1 LOF and PIK3CD GOF cells is the ability of the PIK3R1 encoded regulatory subunits such as p85α to interact with the p110α and p110β catalytic subunits, in addition to p110δ. It has been reported that mutant p85α does not cause the same level of hyperactivation of p110α as it does of p110δ, particularly in the basal state, however some level of hyperactivation is observed (Dornan et al., 2017). Here, our data suggests that the Pik3r1 LOF may intrinsically suppress B cell Ig class switching by a p110δ independent pathway, suggesting that the activity of other p110 subunits, most likely p110α, is also increased. Thus, activation of other p110 catalytic subunits will also alter the cellular impacts and may underlie the differences between APDS1 and APDS2.
Interestingly, we found that at weaning, the numbers of Pik3r1 LOF pups deviated dramatically from the expected Mendelian ratios, being ∼50% lower than predicted. This suggests that 50% of Pik3r1 LOF pups were dying at the fetal stage or soon after birth. This pattern was not observed in Pik3cd GOF mice. This difference probably reflects both the wider expression of Pik3r1 versus Pik3cd in non-immune/non-hematopoietic tissues and interactions between Pik3r1-encoded regulatory subunits with p110α and p110β, which similarly show broader expression than p110δ (Chantry et al., 1997; Okkenhaug, 2013). Consistent with an important role for Pik3r1 expression outside the immune system, mice that completely lack p85α, p55α, and p50α regulatory subunits have high rates of perinatal lethality, and develop hypoglycemia and liver necrosis (Fruman et al., 2000). Further, patients with PIK3R1 LOF mutations have higher rates of failure to thrive and neurological features than PIK3CD GOF patients (Elkaim et al., 2016; Jamee et al., 2019; Maccari et al., 2018). However, our analysis revealed no alterations in insulin signaling in Pik3r1 LOF mice (Fig. S4, F and G) and normal response to glucose tolerance test (data not shown).
Further evidence for the critical role of the PIK3R1 in non-immune tissues comes from analysis of SHORT syndrome, a multisystem order that is also caused by heterozygous autosomal dominant mutations in PIK3R1 (Chudasama et al., 2013; Dyment et al., 2013; Thauvin-Robinet et al., 2013). Clinical features include those that define the acronym—short stature, hyperextensibility of joints, ocular depression, Rieger anomaly, and teething delay—as well as lipoatrophy, insulin resistance, intrauterine growth restriction, and a characteristic facial gestalt (Avila et al., 2016). The PIK3R1 mutations that cause SHORT syndrome are typically found in the inter-SH2 or C-terminal SH2 domains of p85α (Avila et al., 2016; Chudasama et al., 2013; Dyment et al., 2013; Thauvin-Robinet et al., 2013). Interestingly, several patients with APDS2 due to the canonical PIK3R1 exon 11 skipping splice site mutations have also been described to have features of the SHORT syndrome (Bravo García-Morato et al., 2017; Petrovski et al., 2016; Ramirez et al., 2020), consistent with these mutations also affecting the inter-SH2 domain of p85. Notably, most of the patients reported here displayed at least some features of the SHORT syndrome (Table S1). Further, the body weight of our Pik3r1 LOF mice was lower than WT controls (Fig. S4 E). This clearly demonstrates the importance of PIK3R1 not only in immune cells but in other tissues, and indicates how dysregulated PI3K can lead to a broad clinical phenotype. However, further analysis will be required to determine the exact impacts of PIK3R1 LOF in non-immune tissues.
Overall, our studies highlight the critical role of PI3K signaling in immune cell behavior but also demonstrate that this must be precisely and dynamically regulated to generate protective immune responses.
Materials and methods
Human blood and BM samples
Buffy coats were purchased from the Australian Red Cross Blood Service. BM was obtained from individuals undergoing lymphoma staging, and subsequently found to be uninvolved. Peripheral blood and BM were also collected from PIK3R1 LOF patients. Patients in this study were consented on protocols approved by institutional human research ethics committees of St. Vincent’s Hospital, The Children’s Hospital at Westmead, Mayo Clinic, Royal Prince Alfred Hospital, Prince of Wales/Sydney Children’s Hospital, Tehran University of Medical Sciences, and the National Institute of Allergy and Infectious Diseases Intramural Institutional Review Board. Some data from PIK3CD GOF patients presented in Fig. 1 is reproduced from our previously published studies (Avery et al., 2018; Bier et al., 2019; Edwards et al., 2019).
Human Abs
The following mAbs were used: anti-CD20 BUV395, anti-CD10 APC, anti-CD4 BUV737, anti-CD4 APCCy7, anti-CD25 PECy7, anti-CD27 PECy7, anti-CD27 PE, anti-CD45RA BV605, anti-CXCR5 A647, anti-IgG APC, anti-IgG PE, anti-IgG BV605, anti-CD8 BUV395, anti-PD1 BV605, Streptavidin-PerCPCy5.5, anti-IgM PerCPCy5.5, anti-CD3 BV421, anti-IL-2 BV711, anti-IL-9 PerCPCy5.5, anti-IL-13 BV421, anti-IL-17F BV786, anti-IFN-γ BV605, anti-TNF-α BUV395, anti-CD19 BV711, anti-CD34 FITC, anti-CCR6 PE (all from Becton Dickinson); anti-CCR7 PECy7, anti-CD127 BV650, anti-IL-17A APCCy7, anti-CD20 Pacific Blue, anti-FoxP3 PE, anti-CXCR3 BV421 (BioLegend); anti-CD45RA PerCPCy5.5 (eBioscience); anti-CCR7 FITC (R&D Systems); anti-IgA-biotin (SouthernBiotech); anti-IL-4 PECy7, anti-IL-21 e660, anti-IL-22 PE (Thermo Fisher Scientific).
Human lymphocyte phenotyping
Peripheral blood mononuclear cells (PBMCs) were incubated with mAbs to CD20, CD27, CD10, IgG, IgA, CD3, CD4, CD127, CD25, CD8, CD45RA, CCR7, and FoxP3. The proportions of CD20+CD27−CD10+ (transitional), CD20+CD27−CD10− (naïve), and CD20+CD27+CD10− (memory) B cells, the proportions of IgG+ and IgA+ memory B cells was determined by flow cytometry (LSRII Fortessa; Becton Dickinson) and analyzed using FlowJo software (Tree Star). Similarly, analysis of T cell subpopulations determined proportions of: CD4+ and CD8+ T cells; Tfh cells; Tregs; naïve (CD45RA+CCR7−), central memory (CD45RA−CCR7+), and CD45RA+ or CD45RA− effector memory cells within the CD4+ and CD8+ compartments. Intracellular staining for FoxP3 was performed using the True-Nuclear Transcription Factor Buffer Set (BioLegend) according to the manufacturer’s protocols. BM aspirates were incubated with mAbs against CD19, CD34, CD10, CD20, and IgM. Proportions of pro-B (CD19+CD34+CD10+ CD20−IgM−), pre-BI (CD19+CD34−CD10+CD20−IgM−), pre-BII (CD19+CD34−CD10+CD20dimIgM−), immature (CD19+CD34−CD10+CD20+IgM+), and recirculating mature (CD19+CD34−CD10−CD20+) B cells were determined.
In vitro stimulation and analysis of human B cells
PBMCs were labeled with mAbs against CD20, CD10, CD27, and IgG, and sorted for naïve, transitional, CD27−, or unswitched (IgG−) memory B cells using the FACSAria III (Becton Dickinson), ensuring >98% purity of the recovered populations. Transitional, naïve, or unswitched memory B cells were cultured in 96-well round-bottom plates (30–40 × 103 cells per well for CFSE analysis or 5 × 103 cells per well to determine Ig secretion). B cells were stimulated with 200 ng/ml CD40L cross-linked to 50 ng/ml HA Peptide mAb (R&D Systems) alone or together with 50 ng/ml IL-21 (PeproTech), 1 μg/ml CpG 2006 (Sigma-Aldrich), 0.05% heat-killed, or formalin-fixed Staphylococcus aureus Cowan I strain (SAC; Sigma-Aldrich). Varying doses of the PI3K p110δ-specific inhibitor leniolisib (Hoegenauer et al., 2017; Rao et al., 2017) and equivalent doses of DMSO were also added.
B cell viability was determined using the Zombie Aqua Viability dye (BioLegend) and proliferation was measured by CFSE (eBioscience) as described previously (Avery et al., 2010; Hodgkin et al., 1996). Secretion of IgM, IgG, and IgA by in vitro cultured human transitional, naïve, and memory B cells was determined using Ig heavy-chain specific ELISAs, as described previously (Avery et al., 2005).
Isolation and functional characterization of human T cells
Naïve and memory CD4+ T cells were isolated by excluding Tregs (CD25hiCD127lo) and then sorting CD45RA+CCR7+ cells and CD45RA−CCR7+/− cells, respectively, ensuring >98% purity of the recovered populations. Sorted naïve and memory CD4+ T cells were cultured in 96-well round-bottom plates (40 × 103 cells/well) with TAE beads (anti-CD2/CD3/CD28; Miltenyi Biotech). After 5 d, supernatants were harvested to measure secretion of IL-4, IL-5, IL-13, IL-17A, IL-17F, IFN-γ, and TNF-α using cytometric bead arrays (Becton Dickinson). IL-22 secretion was measured by ELISA (PeproTech). Intracellular cytokine expression was determined following re-stimulation of cells with PMA and ionomycin with addition of Brefeldin A (10 μg/ml) after 2 h.
Validation of novel PIK3R1 mutation
RNA was isolated from PBMCs using the RNeasy Mini Kit (QIAGEN). First-strand cDNA was synthesized using the SuperScript III First-Strand Synthesis System (Invitrogen). The region from exon 9 to 3′ UTR of PIK3R1 was amplified using forward 5′-AGAAAACATTTGAAGCAGATGAA-3′ and reverse 5′-CAGTGACTGCTTCAGTTATCACG-3′ primers.
Mice
All experiments were approved by the Garvan Institute–St. Vincent’s Animal Ethics Committee and The University of Sydney Animal Ethics Committee. Mice were bred and housed in specific pathogen–free conditions at Australian BioResources (Moss Vale) and the Garvan Institute Biological Testing Facility. Pik3cdE1020K mice (referred to as Pik3cd GOF mice) have been previously described (Avery et al., 2018). These mice are heterozygous for a G-to-A base substitution, resulting in a Glu-to-Lys amino acid substitution in p110δ at amino acid residue 1020 (i.e., E1020K; corresponding to E1021K in human p110δ, the most common mutation identified in patients with PIK3CD GOF mutations). Pik3r1E11SpD LOF mice (referred to as Pik3r1 LOF mice) were produced by the Mouse Engineering Garvan/ABR facility using CRISPR/Cas9 gene targeting in C57BL/6JAusb mouse embryos. The single guide RNA was based on the target site at the 3′ end of exon 11 of Pik3r1 (5′-GGAGTACACCCGTACTTCCCAGG-3′; protospacer-associated motif = italicized and underlined) and was microinjected into the nucleus and cytoplasm of C57BL/6J zygotes together with polyadenylated Streptococcus pyogenes Cas9 mRNA and a 150 base single-stranded, deoxy-oligonucleotide homologous recombination substrate carrying the G > C substitution in the exon 11 splice donor site (Lucas et al., 2014b). A founder mouse heterozygous for this single base substitution was obtained and the Pik3r1 LOF mouse line was maintained on an inbred C57BL/6JAusb background. WT or Pik3r1 LOF mice were crossed to HyHEL10-transgenic (SWHEL) mice (Phan et al., 2003) on a CD45.1 congenic (Ptprca/a) background, heterozygous for Rag1 deficiency to generate WT SWHEL or Pik3r1 LOF SWHEL mice. WT or Pik3r1 LOF mice were crossed with OT-II (Barnden et al., 1998) mice to generate WT OT-II or Pik3r1 LOF OT-II mice. For in vivo experiments, donor cells were adoptively transferred into 6–12-wk-old C57BL/6 (CD45.1 congenic) or Sh2d1a deficient (Czar et al., 2001; CD45.1 congenic) mice (herein referred SAP KO mice) purchased from Australian BioResources.
Flow cytometry of mouse cells
The following Abs were purchased from BD Biosciences: anti-CD43 PE (S7), anti-CD93 BV711 (clone 493-RUO), anti-CD8a Pacific Blue (53–6.7), anti-CD44 BV605 (IM7), anti- CD45R/B220 BV786, anti-CD19 BV510 (1D3), anti-TCR β chain APC (H57-597), anti-CD95 PE (Jo2), biotinylated anti-CD138 (281–2), anti-CD16/CD32 Fc block (2.4G2), anti-IgM PE (AF6-78), anti-PD-1 PE (J43), anti-CD3 PerCP-Cy5.5 (17A2), biotinylated anti-IgM (AF6-78), anti-IL-4 BV786 (11B11), anti-CD45.1 BV421 (A20); anti-CD45.2 BUV395 (104); anti-CD62L APC (MEL-14), anti-CD25 PE (PC61), anti-CD185 (CXCR5) purified (2G8), anti-CD184 (CXCR4) BV421, Streptavidin-BV605, Streptavidin-BUV395, and Streptavidin-BV711. The following were purchased from eBioscience: anti-CD23 PECy7 (B3B4), anti-Vα2 FITC (B20.1); anti-CD45.1 FITC, PECy7, biotinylated (A20); anti-CD45.2 APC-eFluor 780, PerCp Cy5.5 (104), anti- CD45.1 PECy7 (A20); anti-CD62L FITC (MEL-14), anti-CD5 APC (53-7.3), anti-CD4 APC-e780 (RM4-5), anti-CD93 PE (AA4.1), anti-FoxP3 PE-Cy7 (FJK-16 s); anti-Vβ5.1/5.2 TCR PerCP-eFluor 710 (MR9-4), and Streptavidin-PE-Cy7. The following were purchased from BioLegend: anti-CD127 APC (A7R34), anti-IgD APC-Cy7 (11-26c.2a), anti-CD24 Pacific Blue (M1/69), anti-γδ TCR PE-Cy7 (GL3), anti-CD38 PE-Cy7 (90), anti-CD86 BV650 (GL-1), anti-CD93 PerCP-Cy5.5 (AA4.1), anti-CD21/35 Pacific Blue (7E9), anti-IFNγ PerCP-Cy5.5 (XMG1.2); anti-IL-2 Alexa Fluor 647 (JES6-5H4); anti-IL-5 BV421 (TRFK5); anti-TNFα PE (MP6-XT22); and anti-IL17A PE-Cy7 (TC11-1810.1). The following was purchased from Cell Signaling Technology: pS6 (D57.2.2E) AF488, APC.
In vitro culture of murine B cells
Spleens of Pik3cd GOF, Pik3r1 LOF, and WT mice were harvested, and single-cell suspensions were prepared. Splenocytes were labeled with mAb against B220, CD21/35, CD23, and CD93, and follicular B cells (B220+ CD23+ CD21int CD93−) were sorted using a FACSAria III (Beckton Dickinson). Purity of the recovered populations was typically >98%. Sorted follicular B cells were labeled with CellTrace Yellow and then cultured in 48-well plates in RPMI1640 (Life Technologies) supplemented with 10% heat-inactivated FCS (Life Technologies), 5 × 10−5 M 2-ME, 0.1 mM nonessential amino acids, 1 mM sodium pyruvate, 10 mM Hepes, 100 U/ml penicillin, 100 µg/ml Streptomycin, 100 µg/ml Noromycin (all from Sigma-Aldrich) at a density of 0.2 × 106 cells/ml. B cells were stimulated with 10 µg/ml anti-CD40 clone FGK4.5 (Enzo Live Sciences) alone or in combination with 10 ng/ml IL-4 (R & D Systems), or 10 µg/ml LPS (Sigma-Aldrich) alone or together with 0.5 ng/ml human TGFβ (Peprotec). After 4 d, cells were harvested, washed, and stained with Zombie Aqua Viability Dye (BioLegend). Cells were then surface stained with B220, fixed with 2% formaldehyde, and permeabilized with saponin. Permeabilized cells were stained with mAbs to IgG1, IgE, IgG2b, and IgG3, and analyzed by flow cytometry.
SWHEL adoptive transfers
Donor SWHELPik3r1 LOF or WT spleen cells containing 3 × 104 HEL-binding B cells were injected i.v. into CD45.1 congenic C57BL/6 recipient mice along with 2 × 108 SRBCs conjugated to HEL2X (Brink et al., 2015). Recipient sera and spleens were harvested at the time points described. HELWT was purchased from Sigma-Aldrich and recombinant HEL protein (HEL2X) was produced as previously described (Brink et al., 2015). Anti-HEL Ab levels of the different Ig subclasses in the sera of recipient mice were analyzed by ELISA. 96-well ELISA plates were coated with WT HEL and bound serum Ig was detected using Ig heavy chain isotype-specific Ab from BD Biosciences: biotinylated anti-IgG1 (A85-1), biotinylated anti-IgG2a/c (R19-15), biotinylated anti-IgG2b (R12-3), biotinylated anti-IgG3 (R40-82), biotinylated anti-IgM (R6-60.2). Ig levels for each class were quantified against recombinant HyHEL10 standards (Brink et al., 2015).
SHM analysis
SHM in GC B cells was determined as previously described (Avery et al., 2018; Kane et al., 2016). Briefly, recipient spleens were harvested and stained for flow cytometry. Donor-derived IgM or IgG1+ GC B cells were single cells sorted. The variable region of the SWHEL Ig (HyHEL10) heavy chain regions was amplified by PCR. The final product was sequenced by GENEWIZ and analyzed.
Follicular B cell stimulation and phosphoprotein assessment
Splenocytes from Pik3r1 LOF, Pik3cd GOF, or WT mice were stained for anti-CD3 PerCP-Cy5.5, anti-B220 BV786, anti-CD21 BV421, anti-BV711 CD93, anti-CD23 PE-Cy7. Follicular B cells were identified by being CD3-B220+ CD93−CD23+CD21+. Sorted follicular B cells from either Pik3r1 LOF, Pik3cd GOF or WT mice (100 μl at a density of 4 × 106 cells/ml) were plated in a 96-well flat-bottom cell culture plate (Falcon) in RPMI1640 (Life Technologies) supplemented with 10% heat-inactivated FCS (Life Technologies), 5 × 10−5 M 2-ME, 0.1 mM nonessential amino acids, 1 mM sodium pyruvate, 10 mM Hepes, 100 U/ml penicillin, 100 µg/ml Streptomycin, 100 µg/ml Noromycin (all from Sigma-Aldrich). Cells were rested for 30 min at the incubator. Unstimulated controls were harvested at the end of the resting period. Remaining wells received 100 μl of either media, media with purified anti-IgM (final concentration 10 μg/ml—SouthernBiotech) or media with anti-CD40 (final concentration 10 μg/ml—Enzo Life Sciences) and were cultured for additional 15 or 30 min.
For staining cells were harvested, transferred to a V bottom staining plate and fixed with 2% formaldehyde (20 min in the dark, room temperature). Following fixation, cells were washed and then permeabilized with ice-cold 90% methanol (30 min on ice). Cells were carefully washed and stained for intracellular phosphoantibodies in FACs buffer for 40 min, room temperature.
Milliplex assays were performed according to the manufacturer’s instructions. Briefly, total cell lysates were prepared and relative levels of pAkt, pGSK3β, pmTOR, and pPTEN were determined using the Milliplex MAP Total Akt/mTOR Magnetic Bead 11-Plex Kit (Merck Millipore) together with a Bio-Plex MAGPIX system (#171015044) and Bio-Plex Pro-Wash Station (Biorad). Data was generated using Bio-Plex Manager MP and analyzed on the Bio-Plex Manager 6.1 software.
OT-II adoptive transfers
Spleens were harvested from donor OT-II Pik3r1 LOF or OT-II WT mice and single-cell suspensions were prepared. The percentage of OT-II cells was quantified by FACs. 3 × 104 OT-II cells (200 μl) were injected i.v. into aged and sex-matched CD45.1 congenic C57BL/6 or SAP KO recipient mice. Recipient mice were immunized intraperitoneally with OVA in Alum (OVA-Alum; 1:1, OVA 1 mg/ml: Imject Alum Thermo Fisher Scientific). Recipient spleens were harvested on day 7 and the donor cells were identified based on the expression of CD45.2 and analyzed by flow cytometry. For the ex vivo cytokine expression, splenocytes (4 × 106 cells in a 48-well flat-bottom plate) were stimulated with PMA (50 ng/ml) and ionomycin (375 ng/ml) for 6 h. Brefeldin A (10 μg/ml) was added to each well at 2 h of culture. Cells were then harvested, washed, and stained with Zombie Aqua (previously described) followed by CD4, CD45.1, and CD45.2 surface stain. Cells were fixed with 2% formalin and stained for intracellular cytokines as described previously. Anti-OVA IgM Ab levels in the sera of recipient mice were analyzed by ELISA. 96-well ELISA plates were coated with OVA and bound serum Ig was detected using IgM heavy chain isotype specific Ab (BD Biosciences; biotinylated anti-IgM [R6-60.2]). IgM levels for were normalized to pooled sera from mice previously immunized with OVA.
In vitro T cell polarizing cultures
Splenocytes from Pik3r1 LOF, Pik3cd GOF, or WT mice were stained for anti-CD3 PerCP-Cy5.5, anti-B220 BV786, anti-CD44 FITC, anti-CD62L PE, anti-CD8α Pacific Blue, anti-CD4 APCe780, anti-γδTCR PE-Cy7. Naïve CD4+T cells were identified by being CD3+B220− γδTCR-CD4+CD8−CD62LhiCD44lo. Sorted Pik3r1 LOF, Pik3cd GOF, or WT naïve CD4+T cells were cultured in flat-bottom 96-well plates previously coated overnight with anti-CD3 (4 mg/ml; BioLegend) in 1xPBS (Gibco). CD4+ naïve T cells were cultured in RPMI 1640 (Life Technologies) supplemented with 10% heat-inactivated FCS (Life Technologies), 5 × 10−5 mol/l 2-mercapotoethanol, 0.1 mM nonessential amino acids, 1 mM sodium pyruvate, 10 mM Hepes, 100 U/ml penicillin, 100 μg/ml streptomycin, and 100 μg/ml noromycin (all from Sigma-Aldrich) for 4 d at a density of 0.5 × 106 cells/ml in the following conditions: Th0 (anti-CD28 1 μg/ml, anti-IL-4 5 μg/ml, anti-IFNγ 5 μg/ml); Th1 (anti-CD28 1 μg/ml, anti-IL-4 5 μg/ml, IL-12 10 ng/ml); Th2 (anti-CD28 1 μg/ml, IL-4 10 ng/ml, anti-IFNγ 5 μg/ml); Th17 (anti-CD28 1 μg/ml, IL-6 20 ng/ml, human TGFβ 1 ng/ml, anti-IFNγ 5 μg/ml, anti-IL-4 5 μg/ml). After 4 d of culture, cells were stimulated with PMA (50 ng/ml) and ionomycin (375 ng/ml) for 6 h. Brefeldin A (10 mg/ml) was added to each well 2 h after the addition of PMA/ionomycin. Cells were then harvested, washed, and stained with Zombie Aqua Viability Dye (BioLegend). CD4+ T cells were fixed with 2% formalin; permeabilized with saponin (0.1%); stained intracellularly with mAbs directed against TNFα, IFNγ, IL17A, IL5; and analyzed by flow cytometry.
Fat explant Western blots
Mice were euthanized through cervical dislocation and epididymal white adipose tissue was excised from the mice. Explants were prepared as described previously (Nelson et al., 2022). Briefly, adipose tissue was finely chopped in DMEM containing 25 mM Hepes and 2% BSA, washed three times, split into two tubes, and then basaled for 2 h with shaking in a 37⁰C waterbath. Adipose explants were then either incubated with PBS or 10 nM insulin in PBS for 20 min. Signaling was stopped by adding ice-cold PBS directly to the tubes and then washing the explants three times in ice-cold PBS on ice. Samples were prepared as described previously (Humphrey et al., 2018). Briefly, the explants were lysed in 4% sodium deoxycholate 100 mM Tris-HCl, pH 8.5, heated immediately to 95⁰C for 5 min, sonicated and centrifuged at 13,000 × g for 10 min at 4⁰C. The fat layer was removed and samples were quantified by BCA protein assay. Samples were made up in 1X laemmli buffer containing TCEP and loaded onto 9% SDS-page gel before being transferred to a polyvinylidene difluoride membrane. Abs against Akt S473, Akt T308, and pan-Akt were purchased from Cell Signaling Technologies. Pan-14-3-3 Ab was purchased from Santa Cruz Biotechnology. Membranes were incubated in primary Ab in 5% BSA tris-buffered saline - tween (TBS-T) overnight, washed in TBS-T three times, incubated in secondary Ab (LI-COR, Inc.) in 5% milk in TBS-T for 1 h at room temperature, washed with TBS-T three times, and then imaged on the LI-COR Odyssey (LI-COR, Inc.).
Statistical analysis
Significant differences were determined using Prism (GraphPad Software). Asterisks indicate statistical significance (*, P < 0.05; **, P < 0.01; ***, P < 0.001; ****, P < 0.0001).
Online supplemental material
Fig. S1 shows further analysis of cells from PIK3R1 LOF patients. Fig. S2 shows further phenotyping of the Pik3r1 LOF mouse. Fig. S3 shows further responses of pik3r1 LOF CD4+ T cells and B cells. Fig. S3 shows analysis of B cell signaling and non-immune phenotypes in Pik3r1 LOF and Pik3cd GOF mice. Table S1 shows PIK3R1 LOF patient cohort clinical, genetic, and demographic information.
Data availability
The data are available from the corresponding author upon reasonable request.
Acknowledgments
We thank the patients and their families for their invaluable contributions to this project. We are also grateful to the Garvan Flow Cytometry facility for cell sorting.
This work was supported by program grants (1113904 to S.G. Tangye, R. Brink), project grant (1127157 to S.G. Tangye, E.K. Deenick, C.S. Ma), Principal Research Fellowship (1042925 to S.G. Tangye), and a Leadership 3 Investigator Grant (1176665 to S.G. Tangye) awarded by the National Health and Medical Research Council. J. Bier was supported through the American Association of Immunologists Careers in Immunology Fellowship Program. D.E. James is an Australian Research Council Laureate Fellow. Clinical Immunogenomics Research Consortium Australasia is supported by the Jeffrey Modell Foundation, Sydney Partnership for Health, Education, Research and Enterprise Triple I Clinical Academic Group, University of New South Wales Medicine Infection, Immunology and Inflammation Theme, and the John Brown Cook Foundation.
Author contributions: T. Nguyen, A. Lau, J. Bier, D.T. Avery, K.C. Cooke, H. Lenthall, S. Ruiz-Diaz, and H. Brigden performed experiments and analyzed data; W.A. Sewell provided normal bone marrow samples; L. Droney, S. Okada, T. Asano, H. Abolhassani, Z. Chavoshzadeh, R.S. Abraham, N. Rajapakse, E.W. Klee, J.A. Church, A. Williams, M. Wong, and G. Uzel provided clinical details and patient samples; C. Burkhart provided p110δ inhibitors; D. Zahra and R. Brink generated the Pik3cd GOF and Pik3r1 LOF mice; D.R. Croucher, D.E. James, C.S. Ma, S.G. Tangye, and E.K. Deenick supervised experiments; S.G. Tangye and E.K. Deenick designed and supervised the project; T. Nguyen, A. Lau, J. Bier, S.G. Tangye, and E.K. Deenick interpreted the data and wrote the paper. All authors edited the manuscript.
References
Author notes
T. Nguyen, A. Lau, and J. Bier contributed equally to this paper.
Disclosures: A. Lau reported being an employee of AstraZeneca since January 2023. J. Bier reported being an employee of Takeda Pharmaceutical since September 2022. R.S. Abraham reported personal fees from Enzyvant Therapeutics, Horizon Pharma, Beckman Coulter, and ClinGen outside the submitted work. C. Burkhart reported being an employee and shareholder of Novartis Pharma AG. Leniolisib is a p110δ-specific inhibitor and was discovered and developed by Novartis Pharma AG. Leniolisib was provided in 2016 to S.G. Tangye for studies described in the manuscript. Leniolisib was outlicensed to Pharming Group N.V. in 2019. S.G. Tangye reported being on the Pharming Group NV Global Advisory Board for the use of leniolisib to treat individuals with inborn errors of immunity due to mutations in PIK3CD or PIK3R1. Pharming has licensed leniolisib from Novartis as a therapy for these conditions. E.K. Deenick reported “other” from CSL outside the submitted work. No other disclosures were reported.



