Tubulin polyglutamylation is a posttranslational modification that occurs primarily along the axoneme of cilia. Defective axoneme polyglutamylation impairs cilia function and has been correlated with ciliopathies, including Joubert Syndrome (JBTS). However, the precise mechanisms regulating proper axoneme polyglutamylation remain vague. Here, we show that cyclin-dependent kinase 6 (CDK6), but not its paralog CDK4, localizes to the cilia base and suppresses axoneme polyglutamylation by phosphorylating RAB11 family interacting protein 5 (FIP5) at site S641, a critical regulator of cilia import of glutamylases. S641 phosphorylation disrupts the ciliary recruitment of FIP5 and its association with RAB11, thereby reducing the ciliary import of glutamylases. Encouragingly, the FDA-approved CDK4/6 inhibitor Abemaciclib can effectively restore cilia function in JBTS cells with defective glutamylation. In summary, our study elucidates the regulatory mechanisms governing axoneme polyglutamylation and suggests that developing CDK6-specific inhibitors could be a promising therapeutic strategy to enhance cilia function in ciliopathy patients.
Introduction
The primary cilium, based on microtubules, serves as a crucial sensor and transmitter of environmental cues essential for developmental processes and tissue homeostasis (Anvarian et al., 2019; Goetz and Anderson, 2010). Malfunctions in cilia lead to numerous genetic disorders (e.g., Joubert syndrome, Autosomal dominant polycystic kidney disease), collectively termed ciliopathies (Reiter and Leroux, 2017). In general, the severity of ciliopathies depends on the nature of the genetic mutation and to what extent it affects cilia function. Restoring defective cilia function in ciliopathies presents a promising yet challenging therapeutic strategy due to the lack of mechanistic understanding of pathogenesis for most ciliopathies and, also, the absence of druggable targets with safe profiles.
Tubulin posttranslational modifications (PTMs) generate the “tubulin code,” providing microtubules with functional diversity (He et al., 2020; Janke and Magiera, 2020). In quiescence cells, microtubule polyglutamylation primarily occurs along the cilia axoneme and microtubules inside neuronal axons (He et al., 2020; Yang et al., 2021), with its physiological importance underappreciated until recently. This reversible process is coordinated by tubulin tyrosine ligase-like (TTLL) glutamylases (Janke et al., 2005; van Dijk et al., 2007) and cytoplasmic carboxyl peptidase (CCP) deglutamylases (Nicot et al., 2023; Rogowski et al., 2010). The physiological importance of polyglutamylation modification on different microtubule structures remains poorly understood. The activity of microtubule-severing enzyme spastin in neurons is stimulated by low-level polyglutamylation but inhibited gradually by increased polyglutamylation (Lacroix et al., 2010; Roll-Mecak and Vale, 2008; Valenstein and Roll-Mecak, 2016). Aberrant microtubule polyglutamylation in the brain may be associated with neural degeneration in humans or mice (Rogowski et al., 2010; Shashi et al., 2018).
Emerging evidence suggests that defective axoneme polyglutamylation disrupts cilia stability and function, leading to ciliopathies (He et al., 2018, 2020; Hong et al., 2018; Kanamaru et al., 2022; Ki et al., 2020; Yang et al., 2021). However, how proper axoneme polyglutamylation is achieved remains poorly understood. Mutations in several ciliopathy Joubert Syndrome (JBTS) genes (ARL13B, CEP41, KIF7, ARMC9, and TOGARAM1) cause defective axoneme polyglutamylation (He et al., 2014, 2018; Larkins et al., 2011; Latour et al., 2020; Lee et al., 2012). Dominant mutations in Tau tubulin kinase 2, a key ciliogenesis regulator, responsible for spinocerebellar ataxia type 11 also result in reduced axoneme polyglutamylation (Bowie et al., 2018). Our previous work identified FIP5 (Rab11 Family Interacting Protein 5) as an interactor of JBTS protein ARL13B (He et al., 2018). ARL13B recruits FIP5 to cilia base upon ciliogenesis induction, and then FIP5-positive vehicles tether the glutamylases TTLL5/6 to promote their ciliary import (He et al., 2018). Impaired axoneme polyglutamylation exacerbates cilia resorption, and importantly, damages cilia function by disrupting proper cilia localization of sensory receptors/molecules (He et al., 2018; Hong et al., 2018). Of note, enhancing axoneme polyglutamylation by depleting the primary cilia deglutamylase CCP5 strongly stabilizes cilia and enhances cilia function (He et al., 2018; Ki et al., 2020). The fact that Ccp5−/− mice are viable, fertile, and without ciliopathy-associated phenotypes supports the perspective that enhancing axoneme polyglutamylation is not detrimental to in vivo development and thus holds strong potential in future therapeutic development (Wu et al., 2017; Xia et al., 2016).
In this study, we uncover a core regulatory mechanism of axoneme polyglutamylation in which a non-canonical activity of CDK6, but not its close paralog CDK4, is activated by CDK7 and specifically suppresses axoneme polyglutamylation by phosphorylating FIP5 at the cilia base, thereby inhibiting FIP5-dependent cilia import of tubulin glutamylases TTLL5/6. Inhibiting CDK6, either genetically or pharmaceutically, strongly enhances axoneme polyglutamylation and restores defective cilia function in polyglutamylation-deficiency-associated ciliopathy models. We thus propose that targeting the ciliary CDK6-FIP5 pathway to enhance axoneme polyglutamylation holds promising potential to restore defective cilia signaling in ciliopathy treatment.
Results
CDK7 inhibition promotes axoneme polyglutamylation
Axoneme polyglutamylation has been known to be a dynamic regulation (Yang et al., 2021). Kinase-mediated protein phosphorylation is a major regulatory mechanism for diverse cellular processes responding to signals arising inside or outside the cell. Hyperglutamylation leads to increased length of cilia or glutamylated axoneme (He et al., 2018). To identify key modulators in regulating axoneme polyglutamylation, we screened a collection of kinase inhibitors using the length of glutamylated axoneme as readout in hTERT-immortalized retinal pigment epithelial cells (RPE-1), a widely used model with consistent cilia length (Table S1). Our screening revealed that the non-selective CDK inhibitors (e.g., flavopiridol hydrochloride, Milciclib, and AZD5438), as well as the CDK7-specific inhibitors (THZ1, THZ2, and BS-181) (Fig. 1 A and Fig. S1), could drastically enhance axoneme polyglutamylation, suggesting that CDK7 is a negative regulator of axoneme polyglutamylation.
CDK7 suppresses axoneme polyglutamylation. (A) CDK7 selective inhibitors increase the length of glutamylated axoneme in RPE-1 cells. Cells were treated with THZ1 (1 mM) or BS-181 (10 mM) for 24 h in a serum-free medium. ARL13B was used as a marker of cilium. The glutamylated axoneme was labeled by antibody GT335. (B) THZ1 partially rescues the axoneme polyglutamylation in CCP5-YFP overexpressed RPE-1 cells. (C) The knockdown efficiency of CDK7 siRNA was accessed by western blotting. The molecular weigth standards (kD) are labeled on the right. (D) Knockdown of CDK7 partially rescues the axoneme polyglutamylation in CCP5-YFP overexpressed RPE-1 cells. (E) Knockdown of CDK7 restores the axoneme polyglutamylation in TTLL5-depleted cells. Quantified data are presented as mean ± SEM. Statistical analyses were performed by one-way ANOVA analyses with Tukey’s post-hoc test for multiple comparisons. N ≥ 40 cilia. ***P < 0.001. n.s: not significant. Scale bars: 2 μm. Source data are available for this figure: SourceData F1.
CDK7 suppresses axoneme polyglutamylation. (A) CDK7 selective inhibitors increase the length of glutamylated axoneme in RPE-1 cells. Cells were treated with THZ1 (1 mM) or BS-181 (10 mM) for 24 h in a serum-free medium. ARL13B was used as a marker of cilium. The glutamylated axoneme was labeled by antibody GT335. (B) THZ1 partially rescues the axoneme polyglutamylation in CCP5-YFP overexpressed RPE-1 cells. (C) The knockdown efficiency of CDK7 siRNA was accessed by western blotting. The molecular weigth standards (kD) are labeled on the right. (D) Knockdown of CDK7 partially rescues the axoneme polyglutamylation in CCP5-YFP overexpressed RPE-1 cells. (E) Knockdown of CDK7 restores the axoneme polyglutamylation in TTLL5-depleted cells. Quantified data are presented as mean ± SEM. Statistical analyses were performed by one-way ANOVA analyses with Tukey’s post-hoc test for multiple comparisons. N ≥ 40 cilia. ***P < 0.001. n.s: not significant. Scale bars: 2 μm. Source data are available for this figure: SourceData F1.
Kinase inhibitors screen to identify regulators of axoneme polyglutamylation. RPE-1 cells were treated with each kinase inhibitor for 24 h (1 μM) in serum-free medium, and the length of glutamylated axoneme was measured. The positive hits that affect axoneme polyglutamylation are presented. Quantified data are presented as mean ± SEM. N ≥ 30 Cilia.
Kinase inhibitors screen to identify regulators of axoneme polyglutamylation. RPE-1 cells were treated with each kinase inhibitor for 24 h (1 μM) in serum-free medium, and the length of glutamylated axoneme was measured. The positive hits that affect axoneme polyglutamylation are presented. Quantified data are presented as mean ± SEM. N ≥ 30 Cilia.
Since increased axoneme polyglutamylation could be a secondary effect of cilia elongation, we investigated whether CDK inhibition directly promotes axoneme polyglutamylation. Axoneme polyglutamylation is not necessary for maintaining the length of matured cilia, as reducing axoneme polyglutamylation does not decrease cilia length (He et al., 2018; Hong et al., 2018). We utilized cell models with hypoglutamylated axoneme achieved by overexpression of the ciliary deglutamylase CCP5 or knockdown of the ciliary glutamylase TTLL5 in RPE-1 cells. Treatment with the CDK7-specific inhibitor THZ1 significantly increased polyglutamylated axoneme length, cilia length, and the polyglutamylation-to-cilium length ratio in CCP5-overexpressed cells (Fig. 1 B). Similarly, siCDK7 treatment reproduced the effects of THZ1 in both CCP5-overexpressed and wild-type (WT) RPE-1 cells (Fig. 1, C–E). Interestingly, axoneme polyglutamylation was not proportionally restored with elongated cilia in CCP5-overexpressed RPE-1 cells (Fig. 1, B and D), likely due to the gradual deglutamylation on elongated and glutamylated axoneme by overexpressed CCP5. Importantly, the knockdown of CDK7 effectively restored axoneme polyglutamylation in TTLL5-deficient cells to levels comparable with control cells without affecting cilia length (Fig. 1 E). These findings suggest that CDK7 directly inhibits axoneme polyglutamylation. Notably, overexpression of TTLL5/6 leads to non-specific cytoplasmic polyglutamylation due to the accumulation of glutamylases in the cytoplasm (He et al., 2018). However, pharmacological or genetic inhibition of CDK7 did not upregulate microtubule polyglutamylation in the cytoplasm (Fig. S2, A–D), indicating that CDK7 specifically modulates the ciliary polyglutamylation without affecting cytoplasmic microtubules.
Inhibition of CDK7 or CDK6 does not affect tubulin glutamylation and acetylation in cytoplasm. (A and B) THZ1 or Abemaciclib does not affect cytoplasmic tubulin glutamylation. (C and D) Knockdown of CDK7 or CDK6 does not affect cytoplasmic tubulin glutamylation. (E) The total levels of glutamylated tubulin and acetylated tubulin in control and CDK6−/− RCTE cells were assessed by western bolting. The molecular weigth standards (kD) are labeled on the right. (F) Knockdown of CDK7 or CDK6 does not affect the axonemal acetylation-to-cilium length ratio in RPE1 cells. Cilia length was measured using ARL13B as a cilia marker. Quantified data are presented as mean ± SEM. N ≥ 30 Cilia. Statistical analyses were performed by one-way ANOVA analyses with Tukey’s post-hoc test for multiple comparisons. n.s: not significant. Scale bars: 5 μm. GT335 antibody labels all forms of glutamylated tubulin. PolyE antibody only labels polyglutamylated tubulin (≥3E). Source data are available for this figure: SourceData FS2.
Inhibition of CDK7 or CDK6 does not affect tubulin glutamylation and acetylation in cytoplasm. (A and B) THZ1 or Abemaciclib does not affect cytoplasmic tubulin glutamylation. (C and D) Knockdown of CDK7 or CDK6 does not affect cytoplasmic tubulin glutamylation. (E) The total levels of glutamylated tubulin and acetylated tubulin in control and CDK6−/− RCTE cells were assessed by western bolting. The molecular weigth standards (kD) are labeled on the right. (F) Knockdown of CDK7 or CDK6 does not affect the axonemal acetylation-to-cilium length ratio in RPE1 cells. Cilia length was measured using ARL13B as a cilia marker. Quantified data are presented as mean ± SEM. N ≥ 30 Cilia. Statistical analyses were performed by one-way ANOVA analyses with Tukey’s post-hoc test for multiple comparisons. n.s: not significant. Scale bars: 5 μm. GT335 antibody labels all forms of glutamylated tubulin. PolyE antibody only labels polyglutamylated tubulin (≥3E). Source data are available for this figure: SourceData FS2.
A CDK7–CDK6 kinase cascade inhibits axoneme polyglutamylation
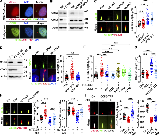
As expected, both overexpressed and endogenous CDK7 exclusively localize in the nucleus (Fig. 2 A). The absence of CDK7 in or around cilia suggests a missing link between the nuclear CDK7 activity and its specific regulation on axoneme polyglutamylation. CDK7 acts as the CAK (CDK activating kinase) by phosphorylating other CDKs, including CDK1, 2, 4, 6, and 9 (Fisher, 2005; Schachter et al., 2013). We reasoned that it is likely one of the CDK7 substrates, e.g., downstream CDK(s), that directly regulates axoneme polyglutamylation. By performing siRNA screening of CDKs activated by CDK7, we discovered that only knockdown of CDK6 significantly increased axoneme polyglutamylation (Fig. 2, B and C; and Fig. S3). Previous studies suggest that CDK5 maintains cilia length through a CDK5-FBW7-NED1 pathway (Maskey et al., 2015). Consistently, the knockdown of CDK5 reduced the length of glutamylated axoneme (Fig. S3). Notably, the knockdown of CDK4, the close paralog of CDK6 in regulating cell-cycle transition (Malumbres et al., 2004), showed no impact on axoneme polyglutamylation (Fig. 2, B and C). To further distinguish the role of CDK4 and CDK6 in the regulation of axoneme polyglutamylation, we used CRISPR-Cas9 system in immortalized normal human renal cortical tubular epithelial (RCTE) cells to generate CDK4−/− and CDK6−/− cells (Fig. 2 D). Consistently, CDK6−/− cells, but not CDK4−/−, showed significantly upregulated axoneme polyglutamylation (Fig. 2 E).
CDK6, but not CDK4, suppresses axoneme polyglutamylation. (A) Ectopically expressed and endogenous CDK7 localize at the nucleus. (B) The knockdown efficiency of CDK4 and CDK6-specific siRNAs was accessed by western blotting. The molecular weigth standards (kD) are labeled on the right. (C) Knockdown of CDK6, but not CDK4, promotes axoneme polyglutamylation in RPE-1 cells. (D) The knockout validation of CDK4 and CDK6 by western blotting in RCTE cells. The molecular weigth standards (kD) are labeled on the right. (E) Knockout CDK6, but not CDK4, promotes axoneme polyglutamylation in RCTE cells. (F) The CDK6−/− RCTE cells were transfected with indicated mCherry-tagged CDK6. 48 h later, cells were cultured in serum-free medium for 24 h to induce ciliogenesis. The length of polyglutamylated axoneme in mCherry-positive cells was measured. (G) The RPE-1 cells were transfected with mCherry-tagged CDK6T177D. 48 h later, cells were cultured in a serum-free medium and treated with THZ1 for 24 h. The length of polyglutamylated axoneme was measured. (H) Abemaciclib (Abe) restores axoneme polyglutamylation in TTLL5-depleted RPE-1 cells. Cells were transfected with TTLL5 siRNA for 48 h, followed by Abemaciclib (500 nM) treatment for 24 h in serum-free medium. (I) Abemaciclib partially rescues the axoneme polyglutamylation in CCP5-YFP overexpressed RPE-1 cells. Quantified data are presented as mean ± SEM. Statistical analyses were performed by one-way ANOVA analyses with Tukey’s post-hoc test for multiple comparisons. ***P < 0.001. n.s: not significant. N ≥ 50 cilia. Scale bars: 5 μm (A) or 2 μm (C, E, H, and I). Source data are available for this figure: SourceData F2.
CDK6, but not CDK4, suppresses axoneme polyglutamylation. (A) Ectopically expressed and endogenous CDK7 localize at the nucleus. (B) The knockdown efficiency of CDK4 and CDK6-specific siRNAs was accessed by western blotting. The molecular weigth standards (kD) are labeled on the right. (C) Knockdown of CDK6, but not CDK4, promotes axoneme polyglutamylation in RPE-1 cells. (D) The knockout validation of CDK4 and CDK6 by western blotting in RCTE cells. The molecular weigth standards (kD) are labeled on the right. (E) Knockout CDK6, but not CDK4, promotes axoneme polyglutamylation in RCTE cells. (F) The CDK6−/− RCTE cells were transfected with indicated mCherry-tagged CDK6. 48 h later, cells were cultured in serum-free medium for 24 h to induce ciliogenesis. The length of polyglutamylated axoneme in mCherry-positive cells was measured. (G) The RPE-1 cells were transfected with mCherry-tagged CDK6T177D. 48 h later, cells were cultured in a serum-free medium and treated with THZ1 for 24 h. The length of polyglutamylated axoneme was measured. (H) Abemaciclib (Abe) restores axoneme polyglutamylation in TTLL5-depleted RPE-1 cells. Cells were transfected with TTLL5 siRNA for 48 h, followed by Abemaciclib (500 nM) treatment for 24 h in serum-free medium. (I) Abemaciclib partially rescues the axoneme polyglutamylation in CCP5-YFP overexpressed RPE-1 cells. Quantified data are presented as mean ± SEM. Statistical analyses were performed by one-way ANOVA analyses with Tukey’s post-hoc test for multiple comparisons. ***P < 0.001. n.s: not significant. N ≥ 50 cilia. Scale bars: 5 μm (A) or 2 μm (C, E, H, and I). Source data are available for this figure: SourceData F2.
siRNA knockdown screen of CDK7 downstream CDKs. (A and B) The knockdown efficiency of indicated siRNAs in RPE-1 cells was accessed by western blotting (A) or qPCR (B). The molecular weigth standards (kD) are labeled on the right. Quantified data are presented as mean ± SD. N = 3 independent experiments. Statistical analyses were performed by two-tailed unpaired Student’s t test. (C) The effect of indicated CDKs knockdown on axoneme polyglutamylation in RPE-1 cells. Quantified data are presented as mean ± SEM. Statistical analyses were performed by one-way ANOVA analyses with Tukey’s post-hoc test for multiple comparisons. N ≥ 50 cilia. **P < 0.01; ***P < 0.001. Source data are available for this figure: SourceData FS3.
siRNA knockdown screen of CDK7 downstream CDKs. (A and B) The knockdown efficiency of indicated siRNAs in RPE-1 cells was accessed by western blotting (A) or qPCR (B). The molecular weigth standards (kD) are labeled on the right. Quantified data are presented as mean ± SD. N = 3 independent experiments. Statistical analyses were performed by two-tailed unpaired Student’s t test. (C) The effect of indicated CDKs knockdown on axoneme polyglutamylation in RPE-1 cells. Quantified data are presented as mean ± SEM. Statistical analyses were performed by one-way ANOVA analyses with Tukey’s post-hoc test for multiple comparisons. N ≥ 50 cilia. **P < 0.01; ***P < 0.001. Source data are available for this figure: SourceData FS3.
Of note, re-expression of WT- or a hyperactive CDK6 variant (CDK6R31C), but not the kinase-inactive mutant (CDK6K43M), reduces axoneme polyglutamylation in CDK6−/− RCTE cells (Fig. 2 F), suggesting the kinase activity of CDK6 is essential for regulating axoneme glutamylation. Abemaciclib and Ribociclib are CDK4/6 selective and safe inhibitors that have been approved by the Food and Drug Administration for long-term breast cancer treatment (George et al., 2021). As expected, treating RPE-1 cells with Abemaciclib or Ribociclib greatly increased the length of glutamylated axoneme (Fig. 2 H and Fig. S1). Consistently, Abemaciclib could also restore or increase axoneme glutamylation in TTLL5-deficient or CCP5-overexpressed RPE-1 cells (Fig. 2, H and I). Similar to CDK7 inhibition, Abemaciclib treatment or CDK6 deletion showed no impact on cytoplasmic (Fig. S2, A–D) or total cellular level of tubulin glutamylation or acetylation (Fig. S2 E) and the axonemal-acetylation-to-cilium length ratio (Fig. S2 F), suggesting its specificity in regulating cilia polyglutamylation. It is known that CDK7 activates CDK6 by T177 phosphorylation during G1 phase progression (Kaldis et al., 1998; Schachter et al., 2013). To confirm the role of the CDK7-CDK6 kinase cascade in axoneme polyglutamylation, we generated and overexpressed CDK6T177D (mimicking activated CDK6) and CDK6T177A (mimicking inactive CDK6) in CDK6−/− RCTE cells. As expected, CDK6T177D, but not CDK6T177A, effectively reduced axoneme polyglutamylation (Fig. 2 F). Overexpression of CDK6T177D also effectively reduced axoneme polyglutamylation in THZ1-treated RPE-1 cells (Fig. 2 G), further supporting the inhibitory role of the CDK7-CDK6 phosphorylation cascade in regulating axoneme polyglutamylation.
CDK6 promotes cilia disassembly/resorption
Primary cilium disassembly/resorption is critical for proper cell cycle progression (Kasahara and Inagaki, 2021). We previously demonstrated that axoneme hypoglutamylation promotes cilia resorption (He et al., 2018). Given the inhibitory role of CDK6 in axoneme polyglutamylation, we investigated whether CDK6 regulates cilia disassembly. In mammalian cells, cilia shortening was initiated shortly after serum addition to serum starvation–induced quiescence. Consistent with our previous study, hypoglutamylated cilia (siTTLL5) disassemble significantly faster than WT cilia (Fig. 3). Importantly, inhibition of CDK6 by Abemaciclib abolished the cilia shortening in WT and TTLL5-deficient cilia (Fig. 3), suggesting that CDK6 activity is essential for cilia disassembly/resorption.
Inhibition of CDK6 abolishes cilia disassembly. (A and B) hTERT-RPE-1 cells were transfected with siRNA for 48 h, followed by serum starvation and Abemaciclib (500 nM) treatment for 24 h. After that, cells were cultured in the medium containing 20% FBS for the indicated times. The cilia length was measured using ARL13B as a marker at indicated times. Quantified data are presented as mean ± SEM. Statistical analyses were performed by one-way ANOVA analyses with Tukey’s post-hoc test for multiple comparisons. N ≥ 50 cilia. **P < 0.01; ***P < 0.001. n.s: not significant.
Inhibition of CDK6 abolishes cilia disassembly. (A and B) hTERT-RPE-1 cells were transfected with siRNA for 48 h, followed by serum starvation and Abemaciclib (500 nM) treatment for 24 h. After that, cells were cultured in the medium containing 20% FBS for the indicated times. The cilia length was measured using ARL13B as a marker at indicated times. Quantified data are presented as mean ± SEM. Statistical analyses were performed by one-way ANOVA analyses with Tukey’s post-hoc test for multiple comparisons. N ≥ 50 cilia. **P < 0.01; ***P < 0.001. n.s: not significant.
Ciliary CDK6 is sufficient to suppress axoneme polyglutamylation
To understand how CDK6 regulates axoneme polyglutamylation, we carefully examined its subcellular localization in ciliated cells. Either endogenous or overexpressed CDK6, together with its cyclin partner cyclin D3, enrich at the cilia base in RPE-1 cells (Fig. 4, A, C, and E). Of note, the endogenous phosphorylated CDK6 (T177) also localizes at the cilia base (Fig. 4 D), suggesting a nucleus-to-cilia base translocation of phosphorylated CDK6. Intriguingly, overexpressed CDK4 also showed cilia base localization (Fig. 4 B), implying that CDK4 and CDK6 evolve together to gain cilia-related functions, while CDK6 specifically regulates axoneme polyglutamylation. To further confirm it is the ciliary CDK6 responsible for the regulation of axoneme polyglutamylation, we took advantage of a validated cilia trapping system. By fusing with the C-terminal of subdistal appendage protein CEP170 (CEP170C) (Guarguaglini et al., 2005), the protein of interest can be specifically trapped to the distal end of the basal body (Fig. 4, F and G). CDKs alone usually exhibit weak kinase activity, while the cyclin-CDK fusion proteins are constitutively active (Rao et al., 1999). We thus constructed the Cyclin D3–CDK6 fusion protein (D3K6) as described previously (Fig. 4 F) (Rao et al., 1999). Remarkably, the cilia-trapped CEP170C-D3K6-YFP disrupted axoneme polyglutamylation in RPE-1 cells (Fig. 4 G), demonstrating the functional site for CDK6-regulated axoneme polyglutamylation is the cilia base. It is worth noting that overexpression of CCP5 reduced tubulin glutamylation at basal bodies, which could not be restored by inhibition of CDK6 or CDK7 (Fig. 1, B and D; and Fig. 2 I). Additionally, cilia-trapped CEP170C-D3K6-YFP did not affect basal body glutamylation (Fig. 4 G). These data suggest that the CDK6-FIP5 cascade is dispensable for regulating basal bodies’ tubulin glutamylation.
Ciliary CDK6 suppresses axoneme polyglutamylation. (A and B) The subcellular localization of ectopically expressed CDK6-mCherry (A) and CDK4-mCherry (B) in ciliated RPE-1 cells. GT335 antibody labels axoneme, basal body/mother centriole, and daughter centriole. Scale bars: 5 μm. (C) The subcellular localization of endogenous CDK6 in non-ciliated (FBS+) and ciliated (FBS−) RPE-1 cells. Scale bars: 2 μm. (D) The subcellular localization of endogenous phosphorylated CDK6 (T177) in ciliated RPE-1 cells. Scale bars: 2 μm. (E) The subcellular localization of ectopically expressed cyclin D3-YFP in indicated RPE-1 cells. CEP164 were used as the marker of the mother centriole or basal body. Scale bars: 2 μm. (F) Schematic illustration of CEP170C-based cilia targeting system. N: N-terminal; C: C-terminal; L: flexible linker. (G) Ciliary targeting of CyclinD3-CDK6 inhibits axoneme polygultamylation. The ratio of glutamylated axoneme length to cilia length in indicated YFP-positive RPE-1 cells were quantified. Quantified data are presented as mean ± SEM. Statistical analyses were performed by two-tailed unpaired Student’s t test. N ≥ 50 cilia. ***P < 0.001. Scale bars: 2 μm.
Ciliary CDK6 suppresses axoneme polyglutamylation. (A and B) The subcellular localization of ectopically expressed CDK6-mCherry (A) and CDK4-mCherry (B) in ciliated RPE-1 cells. GT335 antibody labels axoneme, basal body/mother centriole, and daughter centriole. Scale bars: 5 μm. (C) The subcellular localization of endogenous CDK6 in non-ciliated (FBS+) and ciliated (FBS−) RPE-1 cells. Scale bars: 2 μm. (D) The subcellular localization of endogenous phosphorylated CDK6 (T177) in ciliated RPE-1 cells. Scale bars: 2 μm. (E) The subcellular localization of ectopically expressed cyclin D3-YFP in indicated RPE-1 cells. CEP164 were used as the marker of the mother centriole or basal body. Scale bars: 2 μm. (F) Schematic illustration of CEP170C-based cilia targeting system. N: N-terminal; C: C-terminal; L: flexible linker. (G) Ciliary targeting of CyclinD3-CDK6 inhibits axoneme polygultamylation. The ratio of glutamylated axoneme length to cilia length in indicated YFP-positive RPE-1 cells were quantified. Quantified data are presented as mean ± SEM. Statistical analyses were performed by two-tailed unpaired Student’s t test. N ≥ 50 cilia. ***P < 0.001. Scale bars: 2 μm.
The CDK7-CDK6 cascade suppresses cilia import of tubulin glutamylases
We previously discovered that tubulin glutamylases TTLL5 and TTLL6 are responsible for axoneme polyglutamylation (He et al., 2018). TTLL5/6 exhibit dynamic cilia localization patterns (He et al., 2018), suggestive of an actively regulated ciliary import of glutamylases. To test if the CDK7-CDK6 kinase cascade regulates the ciliary import of tubulin glutamylases, we examined TTLL5/6 localization in CDK7- or CDK6-deficient cells. Immediately following THZ1 or Abemaciclib treatment (2 h after administrating drugs) (Fig. 5, A and B), or the knockdown of CDK6 or CDK7 (Fig. 5, C–F), the ciliary level of TTLL5/6 were significantly upregulated, suggesting that the CDK7-CDK6 cascade acts as the rate-limiting factor in the control of cilia import of glutamylases. In addition to its role as a CAK, CDK7 was reported to act as a core component of the general transcription-initiating factor TFIIH. CDK7 inhibition leads to immediate global downregulation of transcript synthesis (Velychko et al., 2024), which could stimulate autophagic activity (Katagiri et al., 2015). Intriguingly, unlike Abemaciclib, THZ1 treatment drastically reduced the abundance of TTLL5/6-YFP at cilia base (Fig. 5, A and B), which can be prevented by treatment of the autophagy inhibitor bafilomycin-A1 (Fig. S4 A), suggesting the absence of overexpressed TTLL5/6-YFP at cilia base mainly attributes to autophagic-lysosomal degradation in this context.
CDK7 and CDK6 suppress ciliary import of TTLL5 and TTLL6. (A and B) THZ1 and Abemaciclib promotes the ciliary import of TTLL5 (A) and TTLL6 (B). After 24 h serum starvation, the TTLL5-YFP or TTLL6-YFP overexpressed RPE-1 cells were treated with THZ1 or Abemaciclib for 2 h. (C and D) Knockdown of CDK7 promotes the ciliary import of TTLL5 (C) and TTLL6 (D). (E and F) Knockdown of CDK6 promotes the ciliary import of TTLL5 (E) and TTLL6 (F). Quantified data are presented as mean ± SD. Statistical analyses were performed by one-way ANOVA analyses with Tukey’s post-hoc test for multiple comparisons (A, B, E, and F) or two-tailed unpaired Student’s t test (C and D). N = 4 independent experiments. *P < 0.05; **P < 0.01; ***P < 0.001. Scale bars: 2 μm.
CDK7 and CDK6 suppress ciliary import of TTLL5 and TTLL6. (A and B) THZ1 and Abemaciclib promotes the ciliary import of TTLL5 (A) and TTLL6 (B). After 24 h serum starvation, the TTLL5-YFP or TTLL6-YFP overexpressed RPE-1 cells were treated with THZ1 or Abemaciclib for 2 h. (C and D) Knockdown of CDK7 promotes the ciliary import of TTLL5 (C) and TTLL6 (D). (E and F) Knockdown of CDK6 promotes the ciliary import of TTLL5 (E) and TTLL6 (F). Quantified data are presented as mean ± SD. Statistical analyses were performed by one-way ANOVA analyses with Tukey’s post-hoc test for multiple comparisons (A, B, E, and F) or two-tailed unpaired Student’s t test (C and D). N = 4 independent experiments. *P < 0.05; **P < 0.01; ***P < 0.001. Scale bars: 2 μm.
The effects of THZ1 and BafA1 on cilia base TTLL5/6-YFP and the effects of cilia-trapped YFP, CDK6, or CyclinD3-CDK6 on total FIP5 protein abundance. (A) Autophagy inhibitor bafilomycin-A1 (BafA1) prevents the loss of TTLL5/6-YFP at the cilia base in THZ1-treated cells. Scale bar: 2 μm. TTLL5/6-YFP expressing RPE1 cells were pretreated with or without BafA1 (10 nM) for 1 h followed by 2 h THZ1 treatment. (B) Ciliary CDK6 does not affect the protein level of FIP5. YFP control, CDK6 or CyclinD3-CDK6 were overexpressed at cilia base. The protein level of FIP5 was accessed by western blotting. The molecular weigth standards (kD) are labeled on the right. Source data are available for this figure: SourceData FS4.
The effects of THZ1 and BafA1 on cilia base TTLL5/6-YFP and the effects of cilia-trapped YFP, CDK6, or CyclinD3-CDK6 on total FIP5 protein abundance. (A) Autophagy inhibitor bafilomycin-A1 (BafA1) prevents the loss of TTLL5/6-YFP at the cilia base in THZ1-treated cells. Scale bar: 2 μm. TTLL5/6-YFP expressing RPE1 cells were pretreated with or without BafA1 (10 nM) for 1 h followed by 2 h THZ1 treatment. (B) Ciliary CDK6 does not affect the protein level of FIP5. YFP control, CDK6 or CyclinD3-CDK6 were overexpressed at cilia base. The protein level of FIP5 was accessed by western blotting. The molecular weigth standards (kD) are labeled on the right. Source data are available for this figure: SourceData FS4.
CDK6 inhibits axoneme polyglutamylation by suppressing the ciliary accumulation of FIP5
The RAB11 family, which includes RAB11A, RAB11B, and RAB25, are the major GTPase regulators of vesicular trafficking from endosomes to other cellular membranes (Kelly. et al., 2012). RAB11A is the predominant one that is ubiquitously expressed in most cell types. We previously found that FIP5, an effector of RAB11, is recruited to the proximity of the basal body to ensure the ciliary import of TTLL5/6 shortly after serum starvation-induced ciliogenesis (He et al., 2018). Of note, Abemaciclib treatment strongly recruits FIP5 to the proximity of the centrosome, even without serum starvation (Fig. 6 A and Video 1). Moreover, cilia-trapped D3K6-YFP effectively blocked the ciliary recruitment of FIP5 (Fig. 6 B). We confirmed that the loss of the ciliary FIP5 was not due to the change in its protein stability (Fig. S4 B). Consistently, Abemaciclib treatment, or CDK6 ablation, induced axoneme hyperglutamylation (Fig. 6, C–E), and cilia import of TTLL5/6 (Fig. 6, F and G) was suppressed by FIP5 depletion. Notably, double knockdown of CDK6 and FIP5 drastically reduced the abundance of TTLL5/6 at the cilia base (Fig. 6, F and G), consistent with our previous study demonstrating that FIP5 is required for the ciliary base localization of TTLL5/6 (He et al., 2018). Interestingly, CDK6 knockdown alone also reduced TTLL5/6 abundance at the ciliary base (Fig. 6, F and G), potentially due to the enhanced ciliary import of TTLL5/6. Collectively, these data suggest that activated CDK6 at the cilia base suppresses axoneme polyglutamylation by inhibiting the ciliary accumulation of FIP5 and thus blocking FIP5-dependent cilia import of tubulin glutamylases.
FIP5 acts downstream of CDK6 to regulate axoneme polyglutamylation. (A) The FIP5-mCherry overexpressed RCTE cells were cultured in a serum-containing medium. Images cropped from live-cell imaging before and after Abemaciclib treatment. White triangles indicate the accumulation loci of FIP5-mCherry–positive vesicles. (B) The subcellular localization, and fluorescent intensity of FIP5 at cilia base in indicated YFP-positive RPE-1 cells. Acetylated tubulin (Ac-Tub) was used as a marker of cilium. (C) Knockdown of FIP5 inhibits Abemaciclib-induced axoneme hyperglutamylation in RPE-1 cells. (D) The knockdown efficiency of CDK6 and FIP5 siRNAs was accessed by western blotting. The molecular weigth standards (kD) are labeled on the right. (E) Knockdown of FIP5 inhibits CDK6 depletion-induced axoneme hyperglutamylation in RPE-1 cells. (F and G) Knockdown of FIP5 inhibits CDK6 depletion-induced ciliary import of TTLL5 (F) and TTLL6 (G). Quantified data are presented as mean ± SEM (B, C, E, and right panels of F and G) or SD (left panels of F and G). Statistical analyses were performed by one-way ANOVA analyses with Tukey’s post-hoc test for multiple comparisons. N ≥ 50 cilia (B, C, E, and right panels of F and G) or = 4 independent experiments (left panels of F and G). ***P < 0.001. n.s: not significant. Scale bars: 10 μm (A), 5 μm (B), or 2 μm (C and E–G). Source data are available for this figure: SourceData F6.
FIP5 acts downstream of CDK6 to regulate axoneme polyglutamylation. (A) The FIP5-mCherry overexpressed RCTE cells were cultured in a serum-containing medium. Images cropped from live-cell imaging before and after Abemaciclib treatment. White triangles indicate the accumulation loci of FIP5-mCherry–positive vesicles. (B) The subcellular localization, and fluorescent intensity of FIP5 at cilia base in indicated YFP-positive RPE-1 cells. Acetylated tubulin (Ac-Tub) was used as a marker of cilium. (C) Knockdown of FIP5 inhibits Abemaciclib-induced axoneme hyperglutamylation in RPE-1 cells. (D) The knockdown efficiency of CDK6 and FIP5 siRNAs was accessed by western blotting. The molecular weigth standards (kD) are labeled on the right. (E) Knockdown of FIP5 inhibits CDK6 depletion-induced axoneme hyperglutamylation in RPE-1 cells. (F and G) Knockdown of FIP5 inhibits CDK6 depletion-induced ciliary import of TTLL5 (F) and TTLL6 (G). Quantified data are presented as mean ± SEM (B, C, E, and right panels of F and G) or SD (left panels of F and G). Statistical analyses were performed by one-way ANOVA analyses with Tukey’s post-hoc test for multiple comparisons. N ≥ 50 cilia (B, C, E, and right panels of F and G) or = 4 independent experiments (left panels of F and G). ***P < 0.001. n.s: not significant. Scale bars: 10 μm (A), 5 μm (B), or 2 μm (C and E–G). Source data are available for this figure: SourceData F6.
FIP5-positive vesicles show immediate enrichment upon Abemaciclib treatment, related toFig. 6 A . Live-cell time-lapse imaging of FIP5-mCherry expressing RCTE cells were performed during 2 h before and after Abemaciclib treatment (playback speed 60 min/s). Cells were cultured in a 10% FBS-containing medium. The time point of Abemaciclib treatment was indicated by annotation (+Abemaciclib).
FIP5-positive vesicles show immediate enrichment upon Abemaciclib treatment, related toFig. 6 A . Live-cell time-lapse imaging of FIP5-mCherry expressing RCTE cells were performed during 2 h before and after Abemaciclib treatment (playback speed 60 min/s). Cells were cultured in a 10% FBS-containing medium. The time point of Abemaciclib treatment was indicated by annotation (+Abemaciclib).
CDK6 phosphorylates FIP5 at S641 to suppress FIP5 accumulation at the cilia base
CDKs recognize substrates through cyclins and phosphorylate them at CDK consensus site(s) (full sequence: [S/T*]PX[K/R] [Örd et al., 2019]). FIP5 possesses six cyclin-binding motifs (RXL) and two strong and six weak CDK consensus sites (Fig. 7 A), suggesting it may be a CDK6 substrate. We first investigated whether CDK6-Cyclin D directly interacts with FIP5 by GST pull-down experiments. Due to the hydrophobic nature of the C2-domain (lipid interacting domain) that impairs the solubility of full-length FIP5 in bacterial lysates, we purified a C2-domain truncated version, ΔC2-FIP5, which exhibited significantly enhanced solubility and purity. Intriguingly, Cyclin D3, rather than CDK6 alone, interacts with ΔC2-FIP5 (Fig. 7 B), aligning with CDKs’ typical recruitment of substrates using cyclins. Importantly, the direct CDK6-mediated FIP5 phosphorylation was detected in in vitro kinase reaction assay, utilizing CAK-activated recombinant CDK6/cyclin D3 complex and anti-phosphoserine antibody (Fig. 7 C). We further conducted an in vivo phosphorylation assay in mammalian cells, revealing robust FIP5 phosphorylation when co-expressed with D3K6 in 293T cells (Fig. 7 D). These data suggest that FIP5 is a direct substrate of CDK6.
S641 phosphorylation by CDK6 interrupts cilia base accumulation and RAB11 interaction of FIP5. (A) The putative CDK6 phosphorylation sites and cyclin binding motifs in FIP5. (B) Direct interaction between FIP5 and Cyclin D3 was detected by GST pull-down assay. GST-CDK6 (CDK6), GST-Cyclin-D3 (CycD3), and 6× his-tagged truncated FIP5 (129–653) (ΔC2-FIP5) proteins were used. The purity of recombinant proteins was assessed by Coomassie blue staining. IB: immunoblotting. The molecular weigth standards (kD) are labeled on the right. (C) Direct CDK6/cyclin D3-mediated FIP5 phosphorylation was detected by in vitro kinase reaction assay. Recombinant ΔC2-FIP5 and active Cyclin-D3/CDK6 (D3K6) proteins were used. GST-Cyclin D3 (CycD3) and His-CDK6 (CDK6) were also used. The phosphorylation of FIP5 was examined by anti-phosphorylated Serine antibody (p-Ser). (D) Indicated mCherry-tagged FIP5 and CyclinD3-CDK6-YFP were transfected in 293T cells. The phosphorylation of FIP5 was examined by anti-phosphorylated Serine antibody after immunoprecipitation (IP) of FIP5-mCherry. * indicates the positive band of D3K6-YFP. (E) mCherry or mCherry-tagged FIP5 mutants were transfected in RCTE cells. The length of the glutamylated axoneme in mCherry-positive cells was measured. Quantified data are presented as mean ± SEM. Statistical analyses were performed by one-way ANOVA analyses with Tukey’s post-hoc test for multiple comparisons. N ≥ 100 cilia. ***P < 0.001. n.s: not significant. (F) Subcellular localization of mCherry-tagged WT- or S641A-FIP5 in non-ciliated RCTE cells. The enlarged fields indicated by white squares and showed in the right panels. The line-scan fluorescence intensity profiles of mCherry at the positions marked by arrow lines are shown on the right. Scale bar: 10 μm. (G) The subcellular localization of mCherry-tagged FIP5 in indicated YFP-positive ciliated RCTE cells. The line-scan fluorescence intensity profiles of mCherry at the positions marked by arrow lines are shown on the right. Scale bar: 10 μm. (H and I) Indicated mCherry-tagged FIP5 and flag-tagged RAB11A were transfected in 293T cells. The interaction between FIP5 and RAB11A was examined by co-immunoprecipitation. (J) Indicated mCherry-tagged FIP5 were transfected in RCTE cells. The interaction between mCherry-tagged FIP5 and endogenous RAB11A was examined by co-immunoprecipitation. Source data are available for this figure: SourceData F7.
S641 phosphorylation by CDK6 interrupts cilia base accumulation and RAB11 interaction of FIP5. (A) The putative CDK6 phosphorylation sites and cyclin binding motifs in FIP5. (B) Direct interaction between FIP5 and Cyclin D3 was detected by GST pull-down assay. GST-CDK6 (CDK6), GST-Cyclin-D3 (CycD3), and 6× his-tagged truncated FIP5 (129–653) (ΔC2-FIP5) proteins were used. The purity of recombinant proteins was assessed by Coomassie blue staining. IB: immunoblotting. The molecular weigth standards (kD) are labeled on the right. (C) Direct CDK6/cyclin D3-mediated FIP5 phosphorylation was detected by in vitro kinase reaction assay. Recombinant ΔC2-FIP5 and active Cyclin-D3/CDK6 (D3K6) proteins were used. GST-Cyclin D3 (CycD3) and His-CDK6 (CDK6) were also used. The phosphorylation of FIP5 was examined by anti-phosphorylated Serine antibody (p-Ser). (D) Indicated mCherry-tagged FIP5 and CyclinD3-CDK6-YFP were transfected in 293T cells. The phosphorylation of FIP5 was examined by anti-phosphorylated Serine antibody after immunoprecipitation (IP) of FIP5-mCherry. * indicates the positive band of D3K6-YFP. (E) mCherry or mCherry-tagged FIP5 mutants were transfected in RCTE cells. The length of the glutamylated axoneme in mCherry-positive cells was measured. Quantified data are presented as mean ± SEM. Statistical analyses were performed by one-way ANOVA analyses with Tukey’s post-hoc test for multiple comparisons. N ≥ 100 cilia. ***P < 0.001. n.s: not significant. (F) Subcellular localization of mCherry-tagged WT- or S641A-FIP5 in non-ciliated RCTE cells. The enlarged fields indicated by white squares and showed in the right panels. The line-scan fluorescence intensity profiles of mCherry at the positions marked by arrow lines are shown on the right. Scale bar: 10 μm. (G) The subcellular localization of mCherry-tagged FIP5 in indicated YFP-positive ciliated RCTE cells. The line-scan fluorescence intensity profiles of mCherry at the positions marked by arrow lines are shown on the right. Scale bar: 10 μm. (H and I) Indicated mCherry-tagged FIP5 and flag-tagged RAB11A were transfected in 293T cells. The interaction between FIP5 and RAB11A was examined by co-immunoprecipitation. (J) Indicated mCherry-tagged FIP5 were transfected in RCTE cells. The interaction between mCherry-tagged FIP5 and endogenous RAB11A was examined by co-immunoprecipitation. Source data are available for this figure: SourceData F7.
Next, we identified CDK6-mediated phosphorylation site(s) on FIP5 through site-directed mutagenesis. Among tested phospho-silent (S-A) mutants, only FIP5S641A overexpression induced axoneme hyperglutamylation in RCTE cells (Fig. 7 E). FIP5 phosphorylation was markedly reduced when co-expressing FIP5S641A with D3K6 in 293T cells (Fig. 7 D), suggesting FIP5-S641 is a genuine CDK6 phosphorylation site. Unlike WT FIP5, FIP5S641A exhibited constitutive centrosome/cilia accumulation without serum starvation, akin to the phenotype of Abemaciclib-treated cells (Fig. 7 F). Moreover, cilia-trapped D3K6-YFP overexpression disrupted WT FIP5 accumulation but not FIP5S641A at the cilia base (Fig. 7 G). Collectively, these data demonstrate that CDK6 suppresses FIP5 accumulation at the cilia base by mediating FIP5-S641 phosphorylation.
In addition to S641 phosphorylation, FIP5-T276 phosphorylation by GSK-3 regulates apical trafficking of endosomes during mitosis (Li et al., 2014), while FIP5-S188 phosphorylation by ERK controls the transcytosis of the polymeric immunoglobulin receptor (Su et al., 2010). However, we observed that overexpression of FIP5T276A or treatment of ERK inhibitors did not increase axoneme polyglutamylation (Fig. 7 E and Fig. S1). This suggests the specificity of FIP5-S641 phosphorylation in regulating axoneme polyglutamylation.
Phosphorylation of FIP5 at S641 disrupts RAB11-FIP5 interaction
During ciliogenesis, RAB11 is recruited to the ciliary base by FIP5, and the RAB11–FIP5 complex is crucial for the ciliary import of glutamylases (He et al., 2018). Intriguingly, the S641 site localizes within the RAB11-binding domain of FIP5 (Fig. 7 A), implying that S641 phosphorylation may influence FIP5/RAB11 interaction. By co-expressing RAB11A and FIP5 variants in 293T cells, we discovered that FIP5S641A exhibits significantly enhanced interaction with RAB11A (Fig. 7, H and I). As expected, S641D (phospho-mimetic) mutation disrupted the association between FIP5 and RAB11A (Fig. 7 H). Further validation in RCTE cells confirmed that FIP5S641A shows significantly increased interaction with endogenous RAB11A (Fig. 7 J). These findings suggest that CDK6-mediated S641 phosphorylation suppresses axoneme polyglutamylation by disrupting RAB11-FIP5 interaction, thereby hindering the proper ciliary trafficking of TTLL5/6.
Abemaciclib restores polyglutamylation and ciliary signaling in Joubert Syndrome cells
Axoneme polyglutamylation plays a crucial role in modulating Sonic Hedgehog (Shh) and polycystin signaling by regulating the ciliary targeting of GLI3 and polycystin-2 (PC2) (He et al., 2018; Hong et al., 2018). Previous studies, including ours, have demonstrated that genetic ablation of the ciliary deglutamylase CCP5 can restore defective axoneme polyglutamylation in TTLL5/6- or the JBTS gene CEP41-deficient cells (He et al., 2018; Ki et al., 2020). Here, we investigated whether inhibition of CDK6 could enhance axoneme polyglutamylation and restore cilia function in JBTS cells with polyglutamylation deficiency. In addition to GLI3, the ciliary transport of GLI2 and smoothened (SMO) is also crucial for Shh pathway activation. We assessed ciliary signaling using normal and Halo-mGLI2 Flp-In NIH-3T3 cells for Shh signaling studies and mouse inner medullary collecting duct cells (IMCD3) for robust ciliary localization of PC2. Knockdown of Cep41 and Armc9 with validated siRNA (Lee et al., 2012) significantly reduced axoneme polyglutamylation (Fig. 8, A–G; and Fig. S5 A). Notably, knockdown of Cep41 or Armc9 did not affect the ciliary base localization of CDK6 or FIP5 (Fig. S5, B and C), indicating CEP41 and ARMC9 regulate axoneme polyglutamylation independently or downstream of the CDK6-FIP5 pathway. Interestingly, Armc9-deficient cells exhibited reduced intensity of glutamylation but not shortened glutamylated axoneme, unlike Cep41-deficient cells. Therefore, we evaluated the effect of Abemaciclib on axoneme glutamylation by measuring Glu-Tub mean intensity. Abemaciclib treatment efficiently restored axoneme polyglutamylation in siCep41 and siArmc9 cells (Fig. 8, A–G). Since the level of glutamylases and deglutamylases within cilia dictates the level of polyglutamylation, our data suggest that enhancing TTLL5/6 trafficking to cilia can compensate for compromised glutamylation in Cep41 and Armc9-deficient cells. Although the ciliary transport of SMO was not affected (Fig. S5 D), siCep41 and siArmc9 impaired cilia tip localization of both GLI3 and GLI2 upon smoothened agonist (SAG) stimulation, as well as reduced cilia localization of PC2 (Fig. 8, A–H). Remarkably, these defects were effectively restored by Abemaciclib treatment (Fig. 8, A–H). Using specific siRNAs targeting Cdk4 or Cdk6, we further validated that knockdown of Cdk6, but not Cdk4, restores cilia tip localization of GLI3 in Cep41- or Armc9-depleted NIH-3T3 cells (Fig. S5, E–G). These data suggest that inhibition of CDK6 restores cilia function in JBTS cells with defective axoneme polyglutamylation.
Abemaciclib rescues glutamylation and ciliary signaling in JBTS mutant cells. (A–E) Abemaciclib (200 nM, 24 h) restores axoneme polyglutamylation and Shh signaling in Armc9 and Cep41 knocked-down normal or Halo-mGLI2 Flp-In NIH-3T3 cells, examined by mean intensity of GT335 in cilia (A and B), and SAG (100 nM, 24 h) induced cilia tip accumulation of GLI3 (A and C) and GLI2 (D and E). T: Cilia tip. B: Cilia base. (F–H) Abemaciclib (200 nM, 24 h) restores axoneme polyglutamylation (F and G) and ciliary localization of PC2 (F and H) in Armc9 and Cep41 knocked-down IMCD3 cells. Quantified data are presented as mean ± SEM. Statistical analyses were performed by one-way ANOVA analyses with Tukey’s post-hoc test for multiple comparisons. N ≥ 50 cilia. *P < 0.05; **P < 0.01; ***P < 0.001. Scale bars: 2 μm. (I) Schematic model illustrating the CDK6-FIP5 phosphorylation cascade-regulated axoneme polyglutamylation. In cells with inactivated CDK6, FIP5 interacts with RAB11 to promote the ciliary import of TTLL5/6 and subsequent axoneme polyglutamylation. Glutamylated axoneme supports the cilia localization of polycystins and signaling molecules such as Hedgehog component GLI2/3. In cells with activated CDK6, CDK6 at the cilia base phosphorylates FIP5 at S641, disrupting the FIP5-RAB11 interaction and subsequent ciliary import of TTLL5/6. This leads to axoneme hypoglutamylation and defective ciliary localization of polycystins and GLI2/3. Image created with https://BioRender.com.
Abemaciclib rescues glutamylation and ciliary signaling in JBTS mutant cells. (A–E) Abemaciclib (200 nM, 24 h) restores axoneme polyglutamylation and Shh signaling in Armc9 and Cep41 knocked-down normal or Halo-mGLI2 Flp-In NIH-3T3 cells, examined by mean intensity of GT335 in cilia (A and B), and SAG (100 nM, 24 h) induced cilia tip accumulation of GLI3 (A and C) and GLI2 (D and E). T: Cilia tip. B: Cilia base. (F–H) Abemaciclib (200 nM, 24 h) restores axoneme polyglutamylation (F and G) and ciliary localization of PC2 (F and H) in Armc9 and Cep41 knocked-down IMCD3 cells. Quantified data are presented as mean ± SEM. Statistical analyses were performed by one-way ANOVA analyses with Tukey’s post-hoc test for multiple comparisons. N ≥ 50 cilia. *P < 0.05; **P < 0.01; ***P < 0.001. Scale bars: 2 μm. (I) Schematic model illustrating the CDK6-FIP5 phosphorylation cascade-regulated axoneme polyglutamylation. In cells with inactivated CDK6, FIP5 interacts with RAB11 to promote the ciliary import of TTLL5/6 and subsequent axoneme polyglutamylation. Glutamylated axoneme supports the cilia localization of polycystins and signaling molecules such as Hedgehog component GLI2/3. In cells with activated CDK6, CDK6 at the cilia base phosphorylates FIP5 at S641, disrupting the FIP5-RAB11 interaction and subsequent ciliary import of TTLL5/6. This leads to axoneme hypoglutamylation and defective ciliary localization of polycystins and GLI2/3. Image created with https://BioRender.com.
Abemaciclib rescues Shh signaling in JBTS cells by relieving CDK6’s inhibition on axoneme polyglutamylation. (A) The knockdown efficiency of Armc9 siRNA in NIH-3T3 and IMCD3 cells was accessed by qPCR. Quantified data are presented as mean ± SD. Statistical analyses were performed by unpaired Student’s t test. N = 3 independent experiments. ***P < 0.001. (B and C) Knockdown of Armc9 or Cep41 does not affect ciliary base localization of CDK6 or FIP5 in NIH-3T3 cells. (D) Knockdown of Armc9 or Cep41 does not affect SAG induced ciliary translocation of SMO in NIH-3T3 cells. (E) The knockdown efficiency of mouse Cdk4 and Cdk6 specific siRNAs in NIH-3T3 cells were accessed by western blotting. The molecular weigth standards (kD) are labeled on right. (F and G) Knockdown of Cdk6, but not Cdk4, restores SAG-induced cilia tip accumulation of GLI3 in Armc9- (F) or Cep41- (G) depleted NIH-3T3 cells. (H) Abemaciclib does not affect axoneme acetylation or detyrosination. NIH-3T3 cells were transfected with siRNA for 48 h, followed by serum starvation and Abemaciclib (200 nM) treatment for 24 h. The mean fluorescent intensity of acetylated and detyrosinated tubulin (Detyr. Tub) in cilia was quantified. Quantified data for C–H are presented as mean ± SEM. Statistical analyses were performed by one-way ANOVA analyses with Tukey’s post-hoc test for multiple comparisons. N ≥ 40 cilia. *P < 0.05; **P < 0.01; ***P < 0.001. n.s: not significant. Scale bars: 2 μm.
Abemaciclib rescues Shh signaling in JBTS cells by relieving CDK6’s inhibition on axoneme polyglutamylation. (A) The knockdown efficiency of Armc9 siRNA in NIH-3T3 and IMCD3 cells was accessed by qPCR. Quantified data are presented as mean ± SD. Statistical analyses were performed by unpaired Student’s t test. N = 3 independent experiments. ***P < 0.001. (B and C) Knockdown of Armc9 or Cep41 does not affect ciliary base localization of CDK6 or FIP5 in NIH-3T3 cells. (D) Knockdown of Armc9 or Cep41 does not affect SAG induced ciliary translocation of SMO in NIH-3T3 cells. (E) The knockdown efficiency of mouse Cdk4 and Cdk6 specific siRNAs in NIH-3T3 cells were accessed by western blotting. The molecular weigth standards (kD) are labeled on right. (F and G) Knockdown of Cdk6, but not Cdk4, restores SAG-induced cilia tip accumulation of GLI3 in Armc9- (F) or Cep41- (G) depleted NIH-3T3 cells. (H) Abemaciclib does not affect axoneme acetylation or detyrosination. NIH-3T3 cells were transfected with siRNA for 48 h, followed by serum starvation and Abemaciclib (200 nM) treatment for 24 h. The mean fluorescent intensity of acetylated and detyrosinated tubulin (Detyr. Tub) in cilia was quantified. Quantified data for C–H are presented as mean ± SEM. Statistical analyses were performed by one-way ANOVA analyses with Tukey’s post-hoc test for multiple comparisons. N ≥ 40 cilia. *P < 0.05; **P < 0.01; ***P < 0.001. n.s: not significant. Scale bars: 2 μm.
To investigate whether CDK6 inhibition affects other axoneme PTMs, we examined the effect of Abemaciclib on axoneme acetylation and detyrosination. Knockdown of Cep41 did not affect axoneme acetylation and only marginally reduced axoneme detyrosination (Fig. S5 H). Furthermore, Abemaciclib showed no significant impact on axoneme acetylation or detyrosination in Cep41-depleted cells (Fig. S5 H). These findings suggest that the restoration of Shh or Polycystin signaling in JBTS cells by Abemaciclib relies on reinstating axoneme polyglutamylation.
Discussion
In summary, our study uncovers a novel CDK7-CDK6-FIP5 phosphorylation cascade that regulates the import of tubulin glutamylases into cilia, thereby influencing cilia signaling, such as Polycystin and Hedgehog signaling (Fig. 8 I). Previous research, including ours, has demonstrated that axoneme polyglutamylation stabilizes cilia by modulating the rate of cilia resorption (Bowie et al., 2018; He et al., 2018; Hong et al., 2018; Kanamaru et al., 2022; Ki et al., 2020). During cell cycle progression, CDK7 activates CDK4/6 to promote G1 progression (Kaldis et al., 1998; Schachter et al., 2013). While the influence of cilia stability on cell cycle progression is known (Kasahara and Inagaki, 2021), the molecular links have remained poorly understood. Our discovery that the CDK7-CDK6-phosphorylation cascade suppresses axoneme polyglutamylation suggests a regulation mechanism where activation of this cascade during the cell cycle promotes G0-to-G1 transition and destabilizes the cilium, facilitating the transformation of the basal body back to the mother centriole to allow cell cycle re-entry. Conversely, inactivation of this cascade during cell cycle exit promotes axoneme polyglutamylation, enhances cilia stability, and supports cilia function in quiescent cells. Constitutive localization of CDK6 both in the nucleus and at the ciliary base suggests that activated CDK6 may continuously cycle between the nucleus and the ciliary base in ciliated cells. The conventional function of CDK6 in the nucleus is well documented for its pivotal role in cell-cycle progression. Specifically, CDK6-cyclin D phosphorylates retinoblastoma, thereby enabling S-phase entry (Topacio et al., 2019). Intriguingly, our data suggest that the presence of CDK6 alone at the ciliary base is sufficient to suppress axoneme polyglutamylation, promote cilia resorption, and likely cell cycle re-entry, highlighting the non-canonical CDK6 activity in regulating cilia dynamics and cell cycle progression.
CDK4 and CDK6 are paralogs with redundant functions in the G1 phase of the cell cycle (Kozar and Sicinski, 2005; Malumbres et al., 2004). Of note, both CDK4 and CDK6 are found at the basal body (Fig. 3 and Li et al., 2020), but with distinct functions. Function heterogeneity for CDK4 and CDK6 has been documented in a variety of biological scenarios (Grossel and Hinds, 2006; Wang et al., 2017). It is not surprising that only CDK6, but not CDK4, suppresses axoneme polyglutamylation. Unlike CDK4−/− mice that are born with small size, hypoplasia of various organs, and infertility, CDK6−/− mice are viable, fertile, and anatomically normal, indicative of complete compensation of CDK6 function by CDK4 during cell cycle progression but not vice versa (Kozar and Sicinski, 2005). Thus, the specificity of CDK6 in the regulation of axoneme polyglutamylation makes CDK6-specific inhibition a promising strategy for the future development of ciliopathy therapeutics.
Phosphorylation has been implicated in regulating FIP5 subcellular localization (Li et al., 2014; Su et al., 2010). Notably, CDK6 inhibition immediately triggers the accumulation of FIP5-positive vesicles at the ciliary base (Video 1), suggestive of a fast change of endocytic trafficking. Kinesin-2, the microtubule plus end-directed molecular motor, interacts with the C-terminal of FIP5 to drive endosome transport during epithelial lumen formation (Li et al., 2014; Schonteich. et al., 2008). It remains intriguing to investigate if a similar mechanism may be involved in cilia trafficking of FIP5-vesicles, which could be regulated by FIP5-S641 phosphorylation and FIP5-RAB11 interaction. Given that the basal body serves as the microtubule-organizing center of the minus-end of the microtubule (O’Connell, 2021), the motor involved may belong to the dynein family or minus-end-directed kinesins.
Considering enzyme-regulated axoneme polyglutamylation is a druggable pathway, pharmacological restoration of polyglutamylation deficiency could be a promising therapeutic strategy for treating glutamylation-deficiency-associated ciliopathies. However, this approach is currently hindered by the lack of specific inhibitors or agonists for ciliary glutamylases or deglutamylases, respectively. Excitingly, our discovery that inhibition of CDK6-mediated FIP5 phosphorylation effectively rescues axoneme polyglutamylation and cilia signalings in glutamylation-deficient JBTS cells highlights the therapeutic potential of targeting CDK6. Further, CDK6 inhibition specifically enhances axoneme polyglutamylation without affecting global microtubule glutamylation, thus avoiding potential detrimental impacts on cytoplasmic microtubules. This is also supported by the existing clinical evidence that CDK6 inhibitors have a favorable safety profile in humans (George et al., 2021). We also speculate that targeting the CDK6-FIP5 pathway may be applied in broader scenarios where enhancement of cilia function can be beneficial under either pathological or normal conditions.
Materials and methods
Cells and constructs
Cell lines used in this study were obtained from the American Type Culture Collection. hTERT-RPE-1, RCTE, and IMCD3 cells were cultured in DMEM/F12 (11320033; Gibco) containing 10% fetal bovine serum and supplemented with penicillin and streptomycin. HEK-293T, NIH-3T3, and Halo-mGli2 FlpIn NIH-3T3 cells were cultured in DMEM (10566016; Gibco) containing 10% fetal bovine serum and supplemented with penicillin and streptomycin. All the cells were cultured in a humidified atmosphere of 5% CO2 at 37°C. FIP5, CDK6, CDK4, and CDK7 are tagged with mCherry at the C-terminus and cloned into vector pCDH-CMV-MCS-EF1-Neo. TTLL5/6-YFP, CCP5-YFP, CyclinD3-L-CDK6-YFP, YFP-CEP170C, CDK6-YFP-CEP170C, and CyclinD3-L-CDK6-YFP-CEP170C were cloned into vector pCDH-CMV-MCS-EF1-Neo as well. Flag-RAB11A was cloned into vector pcDNA3.1 (−). Site-specific mutagenesis of double-stranded plasmid DNAs were constructed using the Q5 Site-Directed Mutagenesis Kit (E0554S; New England Biolabs) according to the manufacturer’s instructions.
Stable cell lines were constructed using a lentivirus system. For producing lentiviral particles, the pCDH constructs, together with psPAX2 (#12260; Addgene) and pMD2.G (#12259; Addgene), were transfected into HEK293T cells in the ratio of 4:3:1. Medium was collected 48 and 72 h after transfection. Lentiviral particles were further concentrated using Lenti-X Concentrator (631231; Takara). After that, target cells were infected with lentivirus overnight. At 48 h after virus infection, the infected cells were further selected by G418 for 3–7 days. To develop a stably expressing Halo-mGLI2 cell line, an NIH-3T3 host cell line containing a single copy of the Flippase Recombination Target (FRT) site was transfected with the pEF5-FRT-DEST-3XHA-Halo-mGLI2 plasmid and the Flp-recombinase expression vector pOG44. Cells underwent selection using complete DMEM with 100 μg/ml of hygromycin. Single-cell isolation and expansion were conducted.
Kinase inhibitors screen
The kinase inhibitors library was purchased from TargetMol (L1600; TargetMol). For drug screen, hTERT-RPE-1 cells were cultured in a 24-well plate to reach confluence and then further serum starved and treated with kinase inhibitors (1 μM) or DMSO control for 24 h. After that, the cells were subjected to PFA fixation and conventional immunofluorescent assays. Primary cilia were identified using cilia marker ARL13B and the length of glutamylated axoneme was measured.
Plasmids and siRNAs transfection
For plasmid transfection, X-tremeGENE 9 (6365779001; Millipore Sigma) was used according to the manufacturer’s instructions. siRNA duplexes were obtained from Invitrogen, and RNAi negative control was purchased from GE Healthcare Dharmacon. For siRNA transfection, Lipofectamine RNAiMAX (13778-075; Invitrogen) was used, according to the manufacturer’s instructions. Sequences of siRNA targeting corresponding mRNAs are as follows:
siCDK1: 5′-GAUCAACUCUUCAGGAUUU-3′
siCDK2: 5′-GCCAGAAACAAGUUGACGG-3′
siCDK4: 5′-AACAUUCUGGUGACAAGUGGU-3′
siCDK5: 5′-ACCUACGGAACUGUGUUCAAGGCCA-3′
siCDK6-1: 5′-AACAGACAGAGAAACCAAACU-3′
siCDK6-2: 5′-AACGUGGUCAGGUUGUUUGAU-3′
siCDK7: 5′-CCGCCUUAAGAGAGAUAAA-3′
siCDK9: 5′-GGUGCUGAUGGAAAACGAG-3′
siFIP5: 5′-CCAAGGUCUCCCUUCAGCAAGAUCA-3′
siTTLL5: 5′-AAGAACUCUUCCAGGAUUCUU-3′
siCep41: 5′-UAGACAAAGGGCUCGUAAA-3′
siArmc9: 5′-UAGACAAAGGGCUCGUAAA-3′
siCdk6: 5′-GACGGACAGAGAAACCAAGCU-3′
siCdk4: 5′-AAGGAUCUAAUGCGUCAGUUU-3′.
Gene deletion using the CRISPR-Cas9 system
CDK6-KO and CDK4-KO RCTE cells were generated through the CRISPR-Cas9 genomic editing system. Cells were transiently transfected with Cas9 and single guide RNAs plasmids with EGFP expression (PX458; plasmid no. 48138; Addgene). The single guide RNAs targeting CDK6 and CDK4 (sequences 5′-TTAGATCGCGATGCACTACT-3′ and 5′-ATCTCGGTGAACGATGCAAT-3′ respectively) were predicted by the sgRNA Designer (https://portals.broadinstitute.org/gpp/public/analysis-tools/sgrna-design). 2 days after transfection, individual cells expressing EGFP were sorted into 96-well plates through FACS (FACSAria III; BD). The knockout (KO) clones were validated by western-blot analysis.
Western blotting
For preparing the cell samples, cells were washed three times with PBS, lysed by 1× SDS loading buffer on ice, and sonicated for 10 s. After boiling for 10 min at 95°C, protein samples were subjected to standard SDS-PAGE and transferred to polyvinylidene fluoride membranes. The membranes were blocked in 2% BSA for 1 h and incubated overnight at 4°C with primary antibodies. After washing with TBS-T (Tris-buffered saline, 0.05% TWEEN) three times for 10 min each, the membranes were incubated with secondary antibodies for 1 h at room temperature. After washing with TBS-T three times for 10 min each, the membranes were developed with chemical luminescence (BIO-RAD). Images were obtained using ChemiDoc Touch Imaging System (BIO-RAD). The following commercially available antibodies were used for western blot: RAB11FIP5 (14594-1-AP, dilution 1:1,000; Proteintech), GFP (50430-2-AP, dilution 1:1,000; Proteintech), Flag (8146, dilution 1:2,000; Cell Signaling Technology), RAB11A (71-5300; dilution 1:1,000; Invitrogen), anti-Phosphoserine (P5747, dilution 1:500; Sigma-Aldrich), CDKs (CDK Antibody Sampler Kit #9868; dilution 1:1,000; Cell Signaling Technology), CDK6 (PA5-79027, dilution 1:2,000; Invitrogen), mCherry (16D7, dilution 1:1,000; Invitrogen), β-Actin (3700, dilution 1:5,000; Cell Signaling), α-Tubulin (T9026, 1:5,000; Sigma-Aldrich), and βI-Tubulin (T7816, dilution 1:5,000; Sigma-Aldrich).
Immunofluorescence and live-cell imaging
For most of the staining, cells were fixed in 4% paraformaldehyde for 15 min at room temperature. For staining of endogenous CDK6, cells were fixed with methanol for 30 min at −20°C. The fixed cells were further permeabilized with 0.1% Triton X-100 for 10 min at room temperature. After blocking in 3% BSA for 1 h at room temperature or at 4°C overnight, cells were incubated with appropriate primary antibodies at 4°C overnight and secondary antibodies for 2 h at room temperature. Fluorescence images were acquired by the Nikon ECLIPSE Ti microscopic system. To quantify the percentage of TTLL-YFP positive cilia, we used lengthy fluorescent signal capturing time (2 s) as a threshold during microscopy analysis. The fluorescent intensity and the length of cilia or glutamylated axoneme were measured by NIS-Elements software (Nikon). The primary antibodies used for immunofluorescence are as follows: ARL13B (17711-1-AP; dilution 1:2,000; Proteintech), acetylated tubulin (T7451, dilution 1:5,000; Sigma-Aldrich), GT335 (AG-20B-0020-C100, 1:4,000; AdipoGen Life Science), PolyE (AG-25B-0030-C050, 1:1,000; AdipoGen Life Science), Detyrosinated Tubulin (AB3201, dilution 1:5,000; Sigma-Aldrich), GLI-3 (AF3690, dilution 1:500; R&D Systems), RAB11FIP5 (14594-1-AP, dilution 1:1,000; Proteintech), CDK6 (PA5-79027, dilution 1:500; Invitrogen). Phospho-CDK6 (Thr177) (711588, 2 µg/ml; Invitrogen), CDK7 (2,916, dilution 1:1,000; Cell Signaling Technology). Polycystin 2 antibody (PC2-CT) was provided by the Baltimore Polycystic Kidney Disease Research and Clinical Core Center (dilution 1:1,000). The secondary antibodies used are as follows: Goat anti-Mouse IgG1 cross-adsorbed secondary antibody, Alexa Fluor 488 (A-21121), and Alexa Fluor 555 (A-21127); Goat anti-Mouse IgG2b cross-adsorbed secondary antibody, Alexa Fluor 555 (A-21147), and Alexa Fluor 647 (A-21242); Goat anti-Mouse IgG (H+L) cross-adsorbed secondary antibody, Alexa Fluor 647 (A-21235); Goat anti-Rabbit IgG (H+L) cross-adsorbed secondary Antibody, Alexa Fluor 488 (A-11008), Alexa Fluor 555 (A-21428), and Alexa Fluor 647 (A-21244); Donkey anti-Mouse IgG (H+L) highly cross-adsorbed secondary antibody, Alexa Fluor 555 (A-31570); Donkey anti-Rabbit IgG (H+L) Highly cross-adsorbed secondary antibody, Alexa Fluor 647 (A-31573); Donkey anti-Goat IgG (H+L) Cross-Adsorbed Secondary Antibody, Alexa Fluor 488 (A-11055) from Invitrogen, dilution 1:1,000. The HaloTag Oregon Green Ligand (G2802; Promega) was used for GLI2-Halo fluorescence, following the manufacturer’s instruction.
For live-cell imaging experiments, FIP5-mcherry expressing RCTE stable cells were cultured in delta temperature plain glass (TPG) dish (12-071-33; Thermo Fisher Scientific Inc.) with 0.5 ml 10% FBS containing medium. At 24 h after plating cells at 20–30% confluence, RCTE cells were cultured in live-cell imaging culture chambers (Tokai Hit microscope stage top incubator) that were set on a Nikon ECLIPSE Ti microscope. Live-cell time-lapse was performed during 2 h before and after Abemaciclib treatment without imaging post-processing. For drug treatment, the same volume (0.5 ml) medium with 2× concentration of Abemaciclib (1 mM) was added to the petri dish. Images were taken every 10 min.
GST pull-down assay
For GST pull-down assays, GST, the GST-fusion protein of CDK6 or Cyclin-D3, and 6× his-tagged RAB11FIP5 (ΔC2) proteins were expressed in Escherichia coli BL21 strain and purified using glutathione or His resin Sepharose. Purified His-RAB11FIP5 (ΔC2) proteins were incubated with GST, or the GST-fusion proteins immobilized on glutathione Sepharose in binding buffer (25 mM Tris-HCl, pH 7.4, 150 mM NaCl, 1 mM EDTA, 10% glycerol, and 0.5% Triton X-100 and protease inhibitors) at 4°C overnight. The beads were then washed with binding buffer and eluted in 1× SDS-PAGE loading buffer for further analysis by western blotting.
In vitro kinase reactions
0.5 μg denatured recombinant His-RAB11FIP5 (ΔC2) proteins were diluted in 10 μl complementation buffer (100 mM HEPES, 20 mM MgCl2, 2 mM EGTA, pH 7.4). Samples were supplemented with 10 μl ATP solution (40 μM), followed by with/without the addition of 0.5 μl CAK-activated recombinant CDK6/cyclin D3 expressed in Sf21 insect cells (14-519; EMD Millipore). Reactions were run at 30°C for 20 min and terminated by adding 10 μl of Laemmli buffer.
Immunoprecipitation assay
Indicated plasmids were transfected into 293T or RCTE cells. 48 h later, cell pellets were lysed in ice-cold lysis buffer (25 mM Tris-HCl, pH 7.4, 150 mM NaCl, 0.4% digitonin, 1 mM EDTA, and protease inhibitors) for 30 min. The supernatant was collected by centrifugation for 20 min at 12,000 g at 4°C and further precleared using protein-G Sepharose for 4 h. After removal of protein-G beads, the precleared supernatant was incubated with protein-G beads and 2 μg of the indicated primary antibodies or IgG control overnight at 4°C. After washing, the Sepharose beads were boiled in 1× SDS-PAGE loading buffer. The following commercially available antibodies were used for immunoprecipitation: Flag (8146; Cell Signaling Technology) and mCherry (16D7; Invitrogen).
RNA extraction and quantitative PCR (qPCR)
For cell samples, total RNA was extracted from cells with the TRIzol reagent (Invitrogen). mRNAs were reverse-transcribed using a high-capacity cDNA reverse transcription kit (4368814; Applied Biosystems). Real-time PCR was performed using BlazeTaq SYBR Green qPCR Mix 2.0 (QP031; GeneCopoeia) with CFX384 Real-Time system (BIO-RAD). The following primers were used: human GAPDH Fw 5′-TCCTGCACCACCAACTGCTT-3′ and Rv 5′-GTCTTCTGGGTGGCAGTGAT-3′; mouse Gapdh Fw 5′-TGCCCCCATGTTTGTGATG-3′ and Rv 5′-TGTGGTCATGAGCCCTTCC-3′; CDK5 Fw 5′-GATGATGAGGGTGTGCCGAG-3′ and Rv 5′-ATGAAGCCTGACGATGTTCT-3′; Armc9 Fw 5′-TGAGCCAGACTACGGAGTTT-3′ and Rv 5′-GAGTCCAAGAATCCTGGAAG-3′.
Cilia resorption experiments
At 24 h after plating cells at ∼50% confluence in DMEM/F12 medium without serum, hTERT-RPE-1 cells were treated with a medium containing 20% fetal bovine serum for the indicated times. Cilia were stained by ARL13B antibody, and the length of cilia was further measured using Nikon ECLIPSE Ti with Metamorph software.
Statistical analysis
For biological experiment analyses, data were analyzed using Prism 7 software (GraphPad) by two-tailed unpaired Student’s t test, one-way or two-way ANOVA with Tukey’s post-hoc test. P < 0.05 was considered as significant (*P < 0.05; **P < 0.01; ***P < 0.001; n.s: not significant). Data are presented as mean ± SD or mean ± SEM, and sample sizes are indicated in each figure legend. No statistical methods were applied to pre-evaluate the sample size. Ciliary length and fluorescent intensity measurements were performed at least twice with similar results and a representative result is shown. qPCR of gene expression was performed with three or four biological replicates. No data were excluded from the analysis. Samples in this study were not randomized. Blinding was not used for this study because the cell culture, sample preparation, reagents, and experimental settings were kept consistent for each experiment.
Online supplemental material
Fig. S1 shows kinase inhibitors screen to identify regulators of axoneme polyglutamylation. Fig. S2 shows inhibition of CDK7 or CDK6 does not affect tubulin glutamylation and acetylation in the cytoplasm. Fig. S3 shows the siRNA knockdown screen of CDK7 downstream CDKs. Fig. S4 shows the effects of THZ1 and BafA1 on cilia base TTLL5/6-YFP and the effects of cilia-trapped YFP, CDK6, or CyclinD3-CDK6 on total FIP5 protein abundance. Fig. S5 shows that Abemaciclib rescues Shh signaling in JBTS cells by relieving CDK6’s inhibition on axoneme polyglutamylation. Video 1 shows FIP5-positive vesicles show immediate enrichment upon Abemaciclib treatment, related to Fig. 6 A. Table S1 lists the kinase inhibitors screen.
Data availability
All unique reagents and materials reported in this study will be made available upon reasonable request without restrictions. All data reported in this paper will be shared by the corresponding author upon request. Any additional information required to reanalyze the data reported in this paper is available from the corresponding author upon request.
Acknowledgments
We thank Dr. Carsten Janke (Institut Curie, Orsay, France) for sharing TTLL and CCP5 expressing constructs and Dr. Takanari Inoue (Johns Hopkins University, Baltimore, MD, USA) for sharing the cilia trapping system.
This work was supported by funding from the National Institutes of Health (NIH) research grants (R01DK090038, R01DK099160, R01AG076469, and P30 center grant P30DK90728 to J. Hu), Mayo Clinic Robert M. and Billie Kelley Pirnie Translational Polycystic Kidney Disease Center and Mayo Clinic Foundation (to J. Hu and K. Ling), and Department of Defense grant (W81XWH2010214 to K. Ling). R. Subramanian was supported through the American Cancer Society (Ellison Foundation Research Scholar) and NIH (National Institute of General Medical Sciences) 1R01GM145651. This research was funded by a grant from the Polycystic Kidney Disease Foundation, https://pkdcure.org (to K. He). The Foundation had no role in study design, data collection and interpretation, or the decision to submit the work for publication.
Author contributions: K. He: Conceptualization, Data curation, Formal analysis, Funding acquisition, Investigation, Methodology, Project administration, Resources, Supervision, Validation, Visualization, Writing - original draft, Writing - review & editing, X. Sun: Investigation, Methodology, Visualization, C. Chen: Data curation, Investigation, S. Luc: Investigation, J.H. Robichaud: Resources, Y. Zhang: Investigation, Y. Huang: Resources, B. Ji: Resources, P.-I. Ku: Resources, R. Subramanian: Methodology, K. Ling: Conceptualization, Resources, Writing - review & editing, J. Hu: Conceptualization, Data curation, Funding acquisition, Methodology, Project administration, Resources, Supervision, Validation, Visualization, Writing - original draft, Writing - review & editing.
References
J. Hu is the lead contact.
Author notes
Disclosures: The authors declare no competing interests exist.







