Nuclear envelope (NE) budding is a nuclear pore–independent nuclear export pathway, analogous to the egress of herpesviruses, and required for protein quality control, synapse development, and mitochondrial integrity. The physical formation of NE buds is dependent on the Wiskott–Aldrich Syndrome protein, Wash, its regulatory complex (SHRC), and Arp2/3, and requires Wash’s actin nucleation activity. However, the machinery governing cargo recruitment and organization within the NE bud remains unknown. Here, we identify Pavarotti (Pav) and Tumbleweed (Tum) as new molecular components of NE budding. Pav and Tum interact directly with Wash and define a second nuclear Wash-containing complex required for NE budding. Interestingly, we find that the actin-bundling activity of Pav is required, suggesting a structural role in the physical and/or organizational aspects of NE buds. Thus, Pav and Tum are providing exciting new entry points into the physical machineries of this alternative nuclear export pathway for large cargos during cell differentiation and development.
Introduction
Trafficking of macromolecules from the nucleus to the cytoplasm is a major cellular process that is critical for all developmental processes, including aging, neuron development, and regulation of differentiation, and when dysregulated, is associated with diseases and cancers (Burke and Stewart, 2014; Grunwald et al., 2011; Siddiqui and Borden, 2012; Tran et al., 2014). Nuclear envelope (NE) budding is an alternative nuclear export pathway for large macromolecular machineries and complexes, including large ribonucleoprotein (megaRNP) granules (Speese et al., 2012). These megaRNPs can be preassembled to deliver and allow for coregulation of functionally related components required for major developmental pathways or to remove obsolete protein aggregates all while bypassing canonical nuclear export through nuclear pores (Fradkin and Budnik, 2016; Hatch and Hetzer, 2014; Jokhi et al., 2013; Li et al., 2016; Panagaki et al., 2021; Parchure et al., 2017; Ramaswami et al., 2013; Rose and Schlieker, 2012; Speese et al., 2012; Verboon et al., 2020). During NE budding export, megaRNPs or other cargoes are encircled by the nuclear lamina (including type-A and -B lamins) and the inner nuclear membrane (INM). This initial NE bud is then pinched off from the INM and subsequently fuses with the outer nuclear membrane to release the megaRNP/cargo into the cytoplasm (Fig. 1, A and B). Lamin and dFz2C (marker of megaRNPs) are currently the only known markers for NE buds. While nuclei can exhibit many lamin puncta, NE buds are defined as NE puncta that are ∼500 nm diameter, lined with lamins, and contain dFz2C (Fig. 1 B; Speese et al., 2012). Smaller lamin puncta (∼100 nm diameter) observed on nuclei may correspond to the beginnings of or the remnants of NE buds that are not associated with megaRNPs or to unrelated lamin-associated nuclear surface blebs (such as those generated by the ∼120 nm nuclear pore complexes).
NE budding is an evolutionarily conserved process: endogenous perinuclear foci/buds have been observed in a variety of plant and animal cells (Hadek and Swift, 1962; Dickinson and Potter, 1975, 1979; LaMassa et al., 2018; Panagaki et al., 2021; Szollosi, 1965; Szollosi and Szollosi, 1988). NE budding has been shown to be important for neuromuscular junction integrity affecting synapse development, mitochondrial integrity leading to premature aging in Drosophila, and for the removal of aggregated proteins following cellular stress in Saccharomyces cerevisiae (Jokhi et al., 2013; Li et al., 2016; Panagaki et al., 2021; Speese et al., 2012). In each of these cases, it is thought that packaging multiple related transcripts/proteins together as megaRNPs may allow their efficient delivery to specific cellular sites where they are required to effect local changes in translation (Montpetit and Weis, 2012; Parchure et al., 2017; Speese et al., 2012). For example, in the case of Drosophila indirect flight muscle, megaRNPs were shown to contain mitochondria-associated proteins, such as Marf and mitofusin, needed for mitochondrial integrity and/or function. Disrupting NE budding in indirect flight muscle resulted in decreased levels of several mitochondria protein transcripts, progressive mitochondria deterioration, and phenotypes associated with premature aging (Li et al., 2016). However, the full spectrum of biological processes or contexts in which megaRNPs or other large macromolecular cargos require and/or utilize the NE budding pathway is just beginning to be known. NE budding also shares many similarities with nuclear egress mechanisms described for herpesviruses, widespread pathogens that cause or contribute to a diverse array of human diseases (Bigalke and Heldwein, 2015; Bigalke and Heldwein, 2016; Johnson and Baines, 2011; Lee and Chen, 2010; Mettenleiter et al., 2013; Parchure et al., 2017).
We recently identified Wash, a Wiskott-Aldrich Syndrome (WAS) family protein, and its four-subunit WASH Regulatory Complex (SHRC; consisting of CCDC53, Strumpellin, SWIP, and FAM21) as new molecular components involved in the physical aspects of NE bud formation (Verboon et al., 2020). WAS family proteins polymerize branched actin filaments through the Arp2/3 complex and are often involved in membrane–cytoskeletal interactions and organization, including membrane deformations needed for endocytosis or formation of cellular protrusions (Takenawa and Suetsugu, 2007). We found that Wash is involved in two nuclear functions that affect NE budding: (1) Wash indirectly affects NE budding through its physical interaction with Lamin B, leading to general nuclear lamina disruption and inefficient NE bud formation. This non-specific Wash activity is SHRC and Arp2/3 independent. (2) Wash directly affects NE budding. Wash, along with its SHRC, Arp2/3, and capping protein, is needed for the physical formation of NE buds (Verboon et al., 2020).
The Drosophila MKLP1 ortholog Pavarotti (Pav) is a kinesin-like protein that along with Tumbleweed (Tum; MgcRacGAP) forms the centralspindlin complex, which bundles and moves along microtubules (MTs) during cytokinesis (D'Avino et al., 2015; Green et al., 2012; Mishima et al., 2002; Pollard and O'Shaughnessy, 2019; Somers and Saint, 2003; White and Glotzer, 2012). Our recent work has shown that Pav, but not Tum, can also bind directly to F-actin and that this activity is needed for its roles in cell wound repair and oogenesis (Nakamura et al., 2020). In addition to their roles in cytoplasm, Tum and Pav function in the nucleus to regulate Wnt signaling (Jones et al., 2010). Here, we show that Pav and Tum can bind directly to Wash and are required for NE budding. Pav and Tum proteins are both enriched in NE buds. Pav and Tum knockdowns lack NE buds and display phenotypes associated with the loss of NE budding. Wash is present in several independent nuclear complexes. Interestingly, we find that only Tum is associated with the Wash nuclear complex (also containing Wash’s four-subunit SHRC) previously associated with NE budding, while Pav and Tum are both present in a separate Wash nuclear complex (lacking the SHRC). Thus, Wash appears to function directly in NE budding through at least two independent nuclear complexes. We also find that Pav actin-bundling activity is required for proper NE budding. We propose that along with Wash, Pav, and Tum play essential roles in the physical/structural aspects of NE buds.
Results
Pav and Tum accumulate in NE buds in Drosophila salivary gland nuclei
To identify nuclear Wash-interacting proteins, and in particular those working with Wash/SHRC in NE budding, we performed a mass spectrometry screen with Tap-tagged Wash in Drosophila Kc cell nuclear lysate and a pilot proximity proteomics screen with the NE bud megaRNP cargo dFz2C in Drosophila S2 cell nuclear lysate (see Materials and methods). Strikingly, an overlapping hit from these two screens was the kinesin-like protein Pav, suggesting that Pav interacts with Wash and may be involved in NE budding. We stained larval salivary glands with an antibody specific to Pav along with antibodies to either Lamin B or dFz2C (Fig. 1, C–F″, and Fig. S1). While Pav is present in the cytoplasm and nucleus, it is enriched in lamin-encircled NE buds (Fig. 1, C–D″, and Fig. S1, A–B″). Pav exhibits a punctate distribution within NE buds and weaves around the dFz2C puncta present within NE buds (Fig. 1, E–F″), suggesting a role for Pav in NE budding.
Pav was first characterized for its role in organizing the central spindle and contractile ring during cytokinesis, where it works with the Rho GTPase activating protein, Tum (RacGAP50C), to form the heterotetrameric centralspindlin complex (Adams et al., 1998; Somers and Saint, 2003; Zavortink et al., 2005). While Tum was not identified in either the nuclear Wash mass spec or the pilot dFz2 proximity proteomic screens, to determine whether Tum is also involved in NE budding, we stained larval salivary glands with antibody specific to Tum, along with antibodies to either Lamin B or dFz2C (Fig. 1, G–J″). We find that Tum is also enriched in lamin-encircled NE buds (Fig. 1, G–H″) and weaves around the dFz2C puncta within the NE buds (Fig. 1, I–J″), consistent with a role for Tum in NE budding.
We next costained Pav and Tum and observed an incomplete overlap of the two proteins within NE buds (Fig. 1, K–L″). Pav and Tum work together as the centralspindlin complex during cytokinesis, but they show separate and distinct distributions during single-cell wound repair and function independently during Drosophila oogenesis (Nakamura et al., 2020). As such, the partial co-localization of Pav and Tum within NE buds is unable to inform whether they are working together as a complex, have independent roles, a combination of both, or are merely packaged as cargos in the process of NE budding.
Pav and Tum are required for NE bud formation and knockdowns exhibit phenotypes associated with loss of NE budding
To further elucidate the presence of Pav and Tum in NE buds, we colabeled pav or tum knockdown larval salivary gland nuclei for Lamin B and dFz2C. We generated the pav or tum knockdowns by expressing RNAi constructs (two independent RNAi constructs for each) specifically in the larval salivary gland using the GAL4-UAS system (Fig. 2, A–D, and Fig. S2, A–B″). We find that pav knockdowns exhibit an average of 0.29 ± 0.1 (n = 90) and 0.15 ± 0.0 (n = 125) dFz2C foci/NE buds, respectively, compared to an average of 6.66 ± 0.2 dFz2C foci/NE buds in control (+/Sgs-Gal4); n = 125, P < 0.0001; Fig. 2, A–B″ and D, and Fig. S2, A–A″). Similarly, we find that tum knockdowns exhibit an average of 0.24 ± 0.1 (n = 91) and 0.94 ± 0.1 (n = 105) dFz2C foci/NE buds, respectively (Fig. 2, C and D, and Fig. S2, B–B″). The loss of dFz2C foci/NE buds in pav or tum knockdown nuclei is not due to the inability of dFz2C to enter the nucleus as the levels of dFz2C in knockdown and control nuclei are not significantly different (Fig. S2, C–F). These reductions in dFz2C foci/NE buds are similar to those we reported previously for knockdowns of wash or its SHRC in larval salivary gland nuclei (Verboon et al., 2020).
Loss of NE budding has been shown to result in aberrant neuromuscular junction development and loss of mitochondrial integrity (Jokhi et al., 2013; Li et al., 2016; Speese et al., 2012). We looked at whether Pav and Tum affect mitochondrial integrity in the indirect flight muscle (IFM) using the activity-dependent mitochondrial marker ATP-Synthetase α. Consistent with their loss of dFz2C foci/NE buds, we find that both pav and tum knockdowns display the loss of mitochondrial integrity phenotype associated with NE budding (Fig. 2, E–H, and Fig. S2, G–H″). Pav IFMs from adults aged 21 d show a 4.7- (n = 55) and 3.6- (n = 50) fold decrease, respectively, in mitochondrial activity compared with control (n = 52; P < 0.0001; Fig. 2, E–F″ and H, and Fig. S2, G–G″). Similarly, Tum IFMs from adults aged 21 d show a 3.0- (n = 52) and 4.5- (n = 54) fold decrease, respectively, in mitochondrial activity compared with control (n = 52; P < 0.0001; Fig. 2, G–G″ and H, and Fig. S2, H–H″). Taken together, these data indicate that Pav and Tum are essential players, and not cargos, of the NE budding process.
Tum, but not Pav, functions in the Wash–SHRC nuclear complex
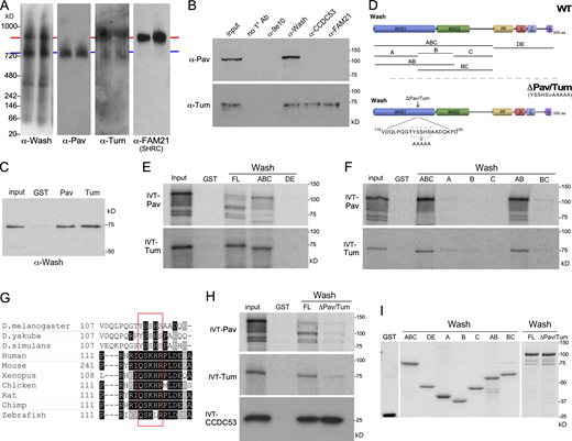
Consistent with its role in multiple nuclear processes, we find that Drosophila Wash is present in several nuclear complexes when we separated protein complexes from fly Kc cell nuclear lysates using blue native-PAGE (Fig. 3 A). We showed previously that one major Wash-containing complex (∼900 kD) includes the SHRC components, and is likely to be the Wash-containing complex required for its role in NE budding (cf. FAM21; Fig. 3 A; Verboon et al., 2020). Wash and the SHRC subunits only account for ∼520 kD of the ∼900 kD Wash/SHRC-containing complex; thus, we expected that Pav and Tum would be additional components of this complex. Surprisingly, only Tum overlaps with the Wash–SHRC complex (Fig. 3 A). Interestingly, Tum also overlaps with a separate ∼750 kD Wash and Pav-containing complex, which is the only nuclear Pav-containing complex (Fig. 3 A).
To confirm that Wash forms distinct nuclear complexes with Tum and Pav+Tum, we immunoprecipitated Wash and two SHRC subunits (CCDC53 and FAM21) from fly Kc cell nuclear lysates and probed the resulting Western blots for Pav and Tum (Fig. 3 B). Consistent with the blue native PAGE analyses, Pav is immunoprecipitated by Wash, but not by the SHRC components, whereas Tum is immunoprecipitated by Wash and the two SHRC components (Fig. 3 B). Using bacterially purified proteins, we find that the interaction of Pav and Tum with Wash is direct (Fig. 3 C). Thus, Wash appears to function in NE budding through at least two independent nuclear complexes.
Pav and Tum bind to the same region of Wash
To further delineate Wash–SHRC–Tum and Wash–Pav–Tum complexes functions in NE budding, we mapped the sites on the Wash protein required for its binding to Pav and Tum using a series of Wash protein fragments (Fig. 3 D). Unexpectedly, Pav and Tum mapped to the same region of the Wash protein: the junction of Wash pieces A and B (Fig. 3, D–F, and I). We then made a specific substitution mutation (YSSHS>AAAA) at this junction in the context of full-length Wash protein, designated WashΔPav/Tum (Fig. 3 D). This WashΔPav/Tum mutation reduced binding of both Pav and Tum to Wash in GST pulldown assays, whereas the SHRC component CCDC53 binds to WashΔPav/Tum and WashWT (Fig. 3, G–I). Since Wash can bind to Pav and Tum, and Pav and Tum bind to each other, we cannot determine at present if Wash can bind Pav and Tum simultaneously or if it binds to one of them that in turn binds to the other.
Wash–Pav–Tum interactions are required for NE budding
To further delineate Wash–Pav–Tum functions in NE budding, we generated a transgenic line with the washΔPav/Tum substitution mutation under the control of the endogenous Wash promoter and then crossed it into the wash null homozygous background so that the only Wash activity comes from the transgene (washΔPav/Tum; see Materials and methods). We have previously generated similar lines carrying a wildtype Wash transgene (washWT), as well as ones disrupting Wash’s interaction with the SHRC component CCDC53 (washΔSHRC) and the Arp2/3 complex (washΔArp; Verboon et al., 2020). Larval salivary gland nuclei from the from washΔPav/Tum mutants show an average of 0.02 ± 0.0 dFz2C foci/NE buds per nucleus (n = 166) compared with 6.84 ± 0.2 dFz2C foci/NE buds per nucleus in the washWT controls (n = 122, P < 0.0001; Fig. 4, A–C).
As expected, given its overall reduced number of NE buds, IFM from 21-d-old washΔPav/Tum shows a decrease in mitochondrial activity, as assayed through assessing the level of ATP-Synthetase α (Fig. 4, D–F). IFMs from washΔPav/Tum flies show a 15.8-fold (n = 54) decrease when compared with IFMs from the washWT construct (n = 52; P < 0.0001). Our data strongly suggest that Wash works together with Pav and Tum in NE budding.
Wash may utilize its actin-bundling activity during NE budding
WAS family proteins have been implicated in membrane deformations (i.e., protrusions and endocytosis) in the cytoplasm given its branched actin nucleation activity and its interactions with the cortical cytoskeleton and overlying plasma membrane (Burianek and Soderling, 2013; Campellone and Welch, 2010; Massaad et al., 2013; Rottner et al., 2010; Rotty et al., 2013; Stradal et al., 2004; Takenawa and Suetsugu, 2007). We showed previously that Wash’s branched actin nucleation activity is required for NE bud formation through its ∼900 kD Wash–SHRC–Tum complex (Verboon et al., 2020). We have also shown that Wash encodes several context-dependent biochemical activities in addition to its branched actin nucleation functions, including actin and MT binding, bundling, and crosslinking (Liu et al., 2009; Verboon et al., 2018; Verboon et al., 2020; Verboon et al., 2015a; Verboon et al., 2015b). Since the ∼750 kD Wash–Pav–Tum complex does not appear to be associated with branched actin nucleation activity, we examined whether Wash’s actin-bundling activity is required for NE bud formation using in vitro F-actin bundling assays.
In vitro polymerized F-actin distributes uniformly in the absence of additional protein (Fig. 5 A and Fig. S2 I). Addition of bacterially purified full-length WashWT protein bundles actin, as previously reported (Fig. 5 B and Fig. S2 I; Liu et al., 2009). Similarly, addition of WashΔSHRC or WashΔArp2/3 proteins bundles actin (Fig. 5, C and D, and Fig. S2 I). Surprisingly, addition of WashΔPav/Tum does not bundle actin (Fig. 5 E and Fig. S2 I). The inability of WashΔPav/Tum to bundle actin is not due to its inability to bind F-actin. We find that both bacterially purified GFP-WashWT and GFP-WashΔPav/Tum can bind to pre-bundled F-actin (bundled using the formin homology protein Cappuccino [Rosales-Nieves et al., 2006]; Fig. 5, F–G″). Thus, in addition to Wash’s branched actin nucleation activity, these results suggest that Wash may also utilize its F-actin bundling activity during NE budding.
Pav requires its non-canonical F-actin bundling activity during NE budding
We previously identified a non-canonical role of the kinesin-like protein, Pav, in wound repair and oogenesis: in addition to its MT binding activity, Pav also binds and bundles F-actin (Nakamura et al., 2020). Interestingly, we find that a G131E mutation in Pav (referred to as PavDEAD [Minestrini et al., 2002]), which exhibits rigor-like association to and stabilization of MTs in vivo, retains its ability to bind to Wash and F-actin, but can no longer bundle F-actin (Fig. 6, A–C; Nakamura et al., 2020). We hypothesized that if F-actin bundling is required for NE bud formation, then PavDEAD, like washΔPav/Tum, should exhibit NE bud phenotypes. Larval salivary gland nuclei from the PavDEAD mutant shows an average of 0.02 ± 0.52 dFz2C foci/NE buds per nucleus (n = 107) compared with 6.64 ± 2.1 dFz2C foci/NE buds per nucleus in the control (n = 99, P < 0.0001; Fig. 6, D–F). As expected with its overall reduction in NE buds, IFM from 21-d-old PavDEAD adults show a 4.8-fold decrease in mitochondrial activity compared with control adults (P < 0.0001; Fig. 6, G–I). These data strongly suggest that Pav’s F-actin bundling activity is required in the NE budding process and that this activity may be provided by the ∼750 kD Wash–Pav–Tum complex.
To further delineate the role of actin nucleation and bundling in the process of NE budding, we treated larval salivary glands co-expressing GFP-Lamin and dFz2-Scarlet with Latrunculin B (LatB; inhibitor of actin polymerization; Fig. 7, A, B, D, E, and G). LatB inhibition of actin polymerization immediately (<30 s) disrupts dFz2C localization within NE buds (Fig. 7, E and G) compared with DMSO control (Fig. 7, D and G); however, consistent with Wash-lamin indirect effects on NE budding, lamin localization to the inner NE bud periphery remains intact (Fig. 7, A–C, and G). We are unable to examine the effect of LatB on Pav or Tum expression in NE buds due to masking by their unrelated nuclear/centralspindlin roles (data not shown).
We also examined the effects of treating larval salivary gland nuclei with the MT-depolymerizing drug colcemid. We do not observe a significant difference between colcemid-treated nuclei and control (DMSO alone) nuclei: dFz2C foci/lamin lined buds remain intact (Fig. 7, C, F, and G). As disrupting cytoplasmic MTs also affects cytoplasmic actin organization and dynamics, cytoplasmic actin does not appear to be playing a significant role in NE budding. Altogether, our data suggest that both actin polymerization and actin bundling are required during the NE budding process, and in particular, Pav (and potentially Wash) F-actin bundling activity may be needed for the organization or stability of macromolecules within NE buds.
Discussion
NE budding is an evolutionarily conserved process that provides an alternate, nuclear pore–independent route out of the nucleus for large macromolecules using a NE budding mechanism reminiscent of HSV-1 nuclear egress. We previously showed that Wash, its regulatory complex (SHRC), Arp2/3, and actin capping protein are required for the formation of NE buds in Drosophila salivary gland nuclei (Verboon et al., 2020). Here, we identify Pav (MKLP1/Kif23) and Tum (RacGAP50C/RacGAP1) as new components of Wash-containing complexes involved in NE bud formation and organization. Tum, but not Pav, is part of the ∼900 kD Wash-containing nuclear complex previously linked to NE budding (Verboon et al., 2020). Wash, however, forms a second ∼750 kD NE budding-associated nuclear complex that contains both Pav and Tum. Interestingly, Pav and Tum bind to the same site in the Wash protein. We also find that Wash’s actin nucleation activity and Pav’s actin-bundling activity are required for distinct roles in the formation of NE buds and the organization/maintenance of macromolecules within NE buds. Thus, Wash is present in several independent nuclear complexes. We have examined three of these in NE budding and find: (1) an ∼450 kD Wash–Lamin B complex indirectly regulates NE bud formation through its general disruption of the nuclear lamina leading to inefficient NE bud formation (Verboon et al., 2020); (2) an ∼900 kD Wash–SHRC–Tum complex interacts with Arp2/3 to nucleate branched actin filaments required for NE bud formation (Verboon et al., 2020); (3) an ∼750 kD Wash–Pav–Tum complex that may provide stability to or infrastructure within NE buds via Pav’s (and potentially Wash’s) F-actin bundling activity. Thus, Pav and Tum are providing exciting new entry points into the physical machineries for this relatively new nuclear export pathway.
The roles of actin nucleation and bundling during the NE budding process
The cortical actin cytoskeleton has been implicated in scaffolding exocytic/endocytic deformations by underlying the plasma membrane such that it can bend membranes, anchor cargos within the deformations, and/or provide internal organization/infrastructure to the vesicles/protrusions formed (Blanchoin et al., 2014; Buracco et al., 2019; Chakrabarti et al., 2021; Gundelfinger et al., 2003; Kessels and Qualmann, 2021). Branched actin nucleation by WAS proteins and the Arp2/3 complex near the membrane can generate the force necessary to deform membrane and the underlying cytoskeleton in many cellular processes, including endocytosis and the formation of cellular protrusions, whereas actin bundling acts to assemble and organize/scaffold proteins within a cell (Rotty et al., 2013; Siton-Mendelson and Bernheim-Groswasser, 2017; Svitkina, 2018; Swaney and Li, 2016). Interestingly, the encapsulation or confinement of RNAs or proteins within vesicles has been shown to promote RNA–RNA and RNA–protein associations, organization, stability, and functions (Cheng et al., 2018; Peng et al., 2022; Ross et al., 2020). Our previous study suggests that actin organization is indispensable for the formation of NE buds. While we expected that LatB treatment would disrupt all NE bud structures, actin disruption affected dFz2 foci, but not lamin foci. We showed the inhibition of actin dynamics with LatB treatment leads to the immediate loss of dFz2C foci from NE buds, suggesting actin scaffolding is required for the organization of cargos and/or machineries within NE buds. Thus, Pav and Tum may work within the NE bud to aide in the final organization, maturation, and/or stabilization of megaRNP granules prior to their release into the cytoplasm.
Notably, lamin foci remained intact after LatB treatment, further confirming the indirect and independent role of the Wash–lamin complex on NE bud formation (Verboon et al., 2020), consistent with our model that Pav’s actin-bundling activity, along with Wash’s nucleation and/or bundling activities, likely scaffold NE buds allowing for the proper recruitment of cargo and machinery. Our findings suggest that the two independent Wash-containing complexes required for the NE budding process have distinct roles (Fig. 8): (1) the ∼900 kD Wash–SHRC–Tum complex works with Arp2/3 to nucleate branched actin filaments that are required to generate the NE deformations needed for NE bud formation and the inclusion of cargos, and (2) the ∼750 kD Wash–Pav–Tum complex that may work to establish a scaffold-like organization within NE buds that stabilizes, organizes, and/or anchors megaRNP complexes or other large macromolecular complexes through the regulation of Pav and/or Wash F-actin bundling. This is consistent with our previous electron microscopy studies where we observed a subset of NE buds form prior to cargo entry (Verboon et al., 2020). In addition, Pav can bundle actin, whereas Tum cannot (Nakamura et al., 2020). While we find that disruption of Pav’s bundling activity by overexpressing PavDEAD impairs the formation of NE buds, the formation of megaRNPs at the bud site might be required for the initiation of NE bud formation. Thus, while Pav can also aid in the bundling/organization of actin within NE buds, it is not yet clear what roles Tum plays in these complexes. A previous study showed that Tum is required for Pav localization during cytokinesis (Tao et al., 2016). Tum could be needed to recruit Pav to the NE bud site. Alternatively, Tum could be needed to recruit Pav to the ∼750 kD Wash–Pav–Tum complex, whereas Tum’s association with the SHRC (or another protein) in the ∼900 kD Wash–SHRC–Tum complex may prevent it from recruiting Pav. Developing an inducible live imaging model combined with genetic and pharmacological approaches will be needed to understand the precise spatial and temporal regulation of actin dynamics, NE deformation, and megaRNP formation during NE budding process.
Functions of Pav, Tum, and Wash in NE budding and the regulation of Wnt signaling
The NE budding pathway was revealed as an alternate nuclear export route during pioneering studies investigating Wnt-dependent neuromuscular junction synapse development in Drosophila body wall muscles (Speese et al., 2012). In this context, Drosophila Wnt-1, Wingless (Wg), secreted from motor neuron cells activates the dFrizzled-2 (Wg receptor) in muscle cells. Following internalization, a C-terminal portion of the receptor protein is cleaved (dFz2C) and transported into the nucleus where it is incorporated into megaRNPs that exit the nucleus by budding through the NE (Speese et al., 2012). Consistent with this, wash mutants exhibit a dominant zygotic synthetic lethality when trans-heterozygous with wg mutants (unpublished data). Interestingly, Pav and Tum have also been shown to have a non-canonical nuclear role in Wg/Wnt regulation, where they negatively regulate canonical Wg/Wnt signaling downstream of β-catenin stabilization, where they are proposed to antagonize Wnt target gene expression (Jones et al., 2010). This study also showed that some of Tum’s regulatory function is Pav independent: Tum protein that cannot bind to Pav (TumΔPav) retained a modest ability to repress Wg/Wnt signaling in cultured cells (Jones et al., 2010). This is consistent with our finding that Tum forms Pav-dependent and Pav-independent Wash-containing complexes in the nucleus.
While the transcriptional antagonism observed with Pav or Tum may be due to the inability to form active transcriptional complexes at Wg/Wnt target gene promoters (Jones et al., 2010), given the roles of Pav and Tum in NE budding, it may also result from the inability of particular protein complexes to reach their target sites. Since dFz2C foci/NE buds are not formed in the absence of Pav, Tum, Wash, or WashΔPav/Tum, this would likely alter the number, types, and/or activities of Pav, Tum, and/or Wash complexes formed in the nucleus resulting in a functional imbalance.
Such a disruption of functional complexes would be important not only for normal developmental events but for cancers and virus infections as well. Overexpression of Kif23 (Pav) activates canonical Wnt signaling in gastric and colorectal cancer cells, whereas Kif23 knockdown suppresses cell proliferation, tumorigenesis, migration, and invasion (Ji et al., 2021; Liu et al., 2020). Tum (RACGAP1) is upregulated in prostate, ovarian, and breast cancers (Ren et al., 2021; Song et al., 2019; Wang et al., 2018). Drosophila Pav and Tum have also been shown to recruit the Alix and ESCRT III proteins to the midbody during cytokinesis using a mechanism analogous to that involved in retroviral budding through the plasma membrane (Lie-Jensen et al., 2019), although a recent study of NE budding in yeast showed that ESCRT III proteins did not appear to contribute to NE budding events (Panagaki et al., 2021). NE budding also shares many similarities with herpesvirus nuclear egress mechanisms (Bigalke and Heldwein, 2015; Bigalke and Heldwein, 2016; Fradkin and Budnik, 2016; Johnson and Baines, 2011; Lee and Chen, 2010; Mettenleiter et al., 2013; Parchure et al., 2017). Interestingly, recent studies have shown that HSV-1 infection is productively stimulated when VP16 enhances canonical Wnt signaling activity (Zhu and Jones, 2018), and Wnt antagonists prevent HSV-1 replication (Harrison and Jones, 2021). Thus, NE budding may be a common regulatory theme and a new area of exploration for future HSV-1 infection therapies.
Thus, nuclear export via NE budding is an important new finding with widespread implications for regulating fundamental cellular/developmental processes and aging, as well as diseases such as neuropathies, cancer progression, and potentially cell–virus interactions. These studies provide exciting new avenues in Wash, Pav, and Tum for investigating the structural components of NE budding and for understanding general aspects of nucleo-cytoplasmic transport, as well as for exploring the developmental events regulated by this process, cancer proliferation, and HSV-1 virus budding mechanisms.
Materials and methods
Reagents/resources
Specific information for the reagents and resources used in this study are given in Table S1.
Fly stocks and genetics
Flies were cultured and crossed at 25°C on yeast–cornmeal–molasses–malt extract medium. Flies used in this study are listed in Table S1. All fly stocks were treated with tetracycline and then tested by PCR to ensure that they did not harbor Wolbachia. RNAi knockdowns were driven in the salivary glands by the GAL4-UAS system using the P{Sgs3-GAL4.PD} driver (Bloomington Drosophila Stock Center, stock #6870). RNAi knockdowns were driven in the indirect flight muscle by the GAL4-UAS system using the P{w[+mC] = Mhc-GAL4.K2} driver (Bloomington Drosophila Stock Center, stock #55133). The washΔ185 deletion allele was kept as a continuously outcrossed stock (Verboon et al., 2018).
Construction of WashΔPav/Tum mutant transgenic lines
The residues required for the interaction of Wash with Pav and Tum were mapped by successive GST pulldown assays using fragments of Wash protein, followed by the generation of a specific substitution mutation (YSSHS>AAAAA) in the context of the full-length Wash protein (as detailed in Fig. 4, D–H). This WashΔPav/Tum substitution mutation was confirmed by sequencing. As previously described, a 2.9-kb genomic fragment encompassing the entire wash gene was amplified by PCR, then subcloned into the Casper 4 transformation vector by adding KpnI (5′) and BamHI (3′) restriction sites. GFP was inserted N-terminal to the Wash ATG by PCR (GFP-WashWT; Verboon et al., 2018). The Wash portion of this construct was swapped with the substitution mutations described above to generate GFP-WashΔPav/Tum. The WashΔPav/Tum substitution mutation was confirmed by sequencing.
The GFP-WashΔPav/Tum construct was used to make germline transformants using the standard protocol (Spradling, 1986). Transgenic lines that mapped to chromosome 2 and that had non-lethal insertions were kept. The resulting transgenic lines P{w+; GFP-WashΔPav/Tum) were recombined onto the washΔ185 null chromosome to assess the contribution of the mutant Wash transgene. The resulting recombinants (washΔ185 P{w+; GFP-WashWT} and washΔ185 P{w+; GFP-WashΔPav/Tum}) are essentially gene replacements as Wash activity is only provided by the transgene. These transgenes do not rely on overexpression but rather on the spatial and temporal expression driven by the endogenous wash promoter itself. We analyzed a minimum of three independent transgenic lines per construct and checked all lines to confirm that the levels and spatial distribution of their expression are indistinguishable from that in wildtype. The wildtype version of this transgene (washΔ185 P{w+; GFP-WashWT}) rescues the phenotypes associated with the outcrossed washΔ185 mutation (Liu et al., 2009; Verboon et al., 2018; Verboon et al., 2020; Verboon et al., 2015a; Verboon et al., 2015b).
Lysate preparation
Drosophila cytoplasmic and nuclear extracts were made from Kc167 cells. Briefly, cells were grown to confluence in 500-ml spinflasks, pelleted for 5 min at 500 g, resuspended in 100 ml cold 1× PBS, and re-pelleted for 5 min at 500 g. Cell pellets were flash-frozen in liquid nitrogen. Cells were resuspended in sucrose buffer (0.32 M sucrose, 3 mM CaCl2, 2 mM MgAc, 0.1 mM EDTA, 1.5% NP40) with 2× protease inhibitors (Complete protease inhibitor [EDTA free; Sigma-Aldrich], 2 mM PMSF, and 1 mM Na3VO4), and 2× phosphatase inhibitors (PhosSTOP; Sigma-Aldrich) at 100 μl per 1 million cells and incubated on ice for 30 min. Lysate was dounce homogenized 10× on ice. Lysate was then centrifuged 10 min at 2,900 g at 4°C; nuclei formed a pellet and supernatant was cytoplasmic extract. Lipids were removed from the top of cytoplasmic extract using a sterile swab and then the cytoplasmic fraction was removed and centrifuged for 10 min at 3,300 g at 4°C. Cytoplasmic supernatant was removed and one-tenth of the supernatant volume of 11× RIPA was added. Cytoplasmic extract was aliquoted and flash-frozen. Nuclear pellet was resuspended with sucrose buffer with protease/phosphatase inhibitors and NP40 and redounced. Nuclear lysate was then centrifuged for 10 min at 3,300 g at 4°C and supernatant was discarded. The nuclear pellet was resuspended in sucrose buffer without NP40 and centrifuged for 20 min at 3,300 g at 4°C. The supernatant was discarded and nuclear pellet was resuspended in 2.5 ml of buffer (20 mM Hepes, pH 7.9, 0.5 mM EDTA, 100 mM KCl, and 10% glycerol) per liter of cells used. DNA was degraded by incubating with 100–150 units Micrococcal Nuclease (Nuclease S7; Roche) at 37°C for 10 min. 20 μl of 500 mM EDTA per 500 μl lysate was added and incubated on ice for 5 min. Lysate was then nutated for 2 h at 4°C. Lysate was sonicated using a Sonic Dismembrator (Model 60; Thermo Fisher Scientific) at setting 3.5 with 10 s per pulse for 15 min. Lysate was clarified with a 15-min centrifugation at 25,000 g, aliquoted, and flash-frozen. Cytoplasmic and nuclear purity of lysates was assayed by Western blot using nitrocellulase membranes (Verboon et al., 2020). Donkey anti-mouse or anti-rabbit HRP (1:15,000; Jackson ImmunoResearch Labs) secondary antibodies were used.
Mass spectrometry screens
Nuclear Wash interactors were identified by performing mass spectrometry on nuclear extracts from Tap or Tap-Wash expressing Drosophila Kc cells (in triplicate). Drosophila Kc cells were stably transformed with Wash expressed from the pMK33-based GS-TAP vector (Kyriakakis et al., 2008) or the vector alone. The cells were grown in CCM3 media (Cytiva) supplemented with 2% glutamine (Gibco) and 1% Penicillin/Streptomycin (Gibco) at 25°C. The Tap-Wash construct was generated by amplifying full-length Wash and ligated into the pMK33 N-Tap vector using standard PCR and cloning techniques. The N-Tap–Wash fusion fragment was the amplified and ligated into the pMT-puro vector (Addgene). Cells were harvested and washed in 1xPBS, and nuclear lysate was prepared as described above. The nuclear lysate was subjected to Tap-tag purification: IgG-sepharose immuno-purification (Sigma-Aldrich), TEV protease (New England Biolabs) cleavage, then Streptavidin-magnetic bead (Dynabeads; Thermo Fisher Scientific) purification. The resulting purified proteins were run into an SDS polyacrylamide gel, then gel slices of the lanes were isolated. These gel slices were processed and analyzed by mass spectrometry using a Thermo Fisher Scientific LTQ Orbitrap Elite mass spec in the Fred Hutch Proteomics Shared Resource (RRID:SCR_022618).
To identify proximity-based proteins and machineries involved in NE budding, we performed a pilot BioID2 screen from dFz2-BirAa expressing Drosophila S2 cells (Kim et al., 2016a; Kim et al., 2016b; Kim and Roux, 2016; Roux et al., 2013). Drosophila S2 cells were transiently transfected with the dFz2-BirAa vector or empty vector using TransIT (Mirus) according to manufacturer’s instructions. The cells were grown in Schneider’s medium (Gibco) supplemented with 10% fetal bovine serum (Sigma-Aldrich) at 25°C. The dFz2-BirAa vector was generated by amplifying a dFz2-BirAa fusion fragment and then ligating it into the pMT-puro vector (Addgene) using standard PCR and cloning techniques. This tagged dFz2 construct underwent proper cleavage upon addition of Drosophila Wg protein to the cell media for 12 h, where the tagged C-terminal dFz2C-BirAa fusion protein enters the nucleus and localizes to NE buds. Biotin (Sigma-Aldrich) was added to the media for 2 h. The cells were harvested, washed in 1xPBS, and then fractionated to obtain nuclear lysate as described above. Biotinylated proteins were immunoprecipitated from the nuclear extracts using streptavidin-magnetic beads (Dynabeads; Thermo Fisher Scientific) and then run into an SDS polyacrylamide gel. Gel slices of the lanes were isolated, then subsequently processed and analyzed by mass spectrometry using a Thermo Fisher Scientific LTQ Orbitrap Elite mass spec in the Fred Hutch Proteomics Shared Resource (RRID:SCR_022618).
Pav antibody production and characterization
Due to the limited availability of Pav antibody (Adams et al., 1998), we generated mouse polyclonal and monoclonal antibodies to Pav. For expression of Pav protein, a DNA fragment covering amino acids 208–687 of Pav was generated by PCR and cloned into a pET21 vector. The Pav protein fragment was purified with Fastflow Nickel-Sepharose (GE) under denaturing conditions. Purified Pav protein was dialyzed into PBS. Pav polyclonal sera and monoclonal lines (L24 and O8) were generated in the Fred Hutch Antibody Technology Shared Resource Facility (RRID:SCR_022608). Western blotting using nitrocellulase membrane was used to test monoclonal antibody specificity against in vitro translated full-length Pav protein, wildtype embryo whole cell extract, Kc cell nuclear extract, and Kc cell cyto extract. Drosophila whole-cell (from 0- to 2-h embryos) extract was a gift from Toshi Tsukiyama (Fred Hutch). Secondary antibody used was donkey anti-mouse HRP (1:15,000 dilution; Jackson ImmunoResearch). The Pav O8 and Pav L24 monoclonal lines have been sent to the Developmental Studies Hybridoma Bank (https://dshb.biology.uiowa.edu) for distribution.
Immunostaining of embryos
0–12 h embryos were fixed with 4% formaldehyde/heptane for 30 min and devitellinized by heptane/methanol. Fixed embryos were blocked using PAT (1× PBS, 0.1% Tween-20, 1% BSA, and 0.05% azide) for 2 h at 4°C and then incubated with the primary antibody. The embryos were washed with PbT (1× PBS, 0.1% Tween-20, and 1% BSA) and then incubated with the secondary antibody. The embryos were washed with PTW (1× PBS, 0.1% Tween-20), then mounted in SlowFade Gold (Invitrogen). Mouse monoclonal L24 or O8 anti-Pav (1:10) were used as primary antibodies. Goat anti-mouse Alexa Fluor-568 was used as secondary antibody. Embryos were mounted in SlowFade Gold (Invitrogen).
Immunoprecipitation
Nuclear lysate was incubated with primary antibody overnight at 4°C. Protein G–Sepharose (20 μl) was then added in 0.5 ml Carol buffer (50 mM Hepes, pH 7.9, 250 mM NaCl, 10 mM EDTA, 1 mM DTT, 10% glycerol, and 0.1% Triton X-100) plus 0.5 mg/ml BSA and protease inhibitors (Complete EDTA-free Protease Inhibitor cocktail; Sigma-Aldrich) and the reaction allowed to proceed for 2 h at 4°C. The beads were washed 1× with Carol buffer plus BSA and 2× with Carol buffer alone. Analysis was conducted using SDS-PAGE followed by Western blotting with nitrocellulose membrane. Antibodies used for immunoprecipitations are as follows: anti-9e10 (1:9; Developmental Studies Hybridoma Bank), anti-Wash monoclonal (1:6; P3H3 [Rodriguez-Mesa et al., 2012]), anti-CCDC53 (1:1,000 [Verboon et al., 2015a]), and anti–Lamin B monoclonal (1:8; AD67.10, Developmental Studies Hybridoma Bank). Antibodies used for the immunoprecipitation Western blots are as follows: rabbit anti-Tum polyclonal (1:2,500 [Tao et al., 2016]), rabbit anti-Pav (1:5,000 [Adams et al., 1998]), and donkey anti-rabbit HRP (1:30,000, Jackson ImmunoResearch Labs).
GST pulldown assays and blue native PAGE
For GST pulldown assays, test proteins were synthesized in vitro using the TNT quick-coupled transcription-translation kit (Promega) in the presence of 35S-labeled methionine. The in vitro translated lysates were diluted in Hepes-LS buffer (20 mM Hepes, pH 7.5, 150 mM NaCl, 10% glycerol, 0.1% Triton X-100, and 1 mM DTT) with protease inhibitors (Complete EDTA-Free; Roche) and incubated in GST-fused glutathione sepharose for 1 h at 4°C to remove nonspecific binding proteins. The precleared lysates were individually incubated with GST or Wash proteins in Hepes-LS for 1 h at 4°C. The beads were then washed three times in Hepes-LS buffer, and the bound fractions were analyzed by SDS-PAGE followed by autoradiography (Magie and Parkhurst, 2005; Magie et al., 2002; Rosales-Nieves et al., 2006).
Blue native PAGE was performed using a Novex Native PAGE Bis-Tris Gel System (Invitrogen) and polyvinylidene difluoride membrane (Millipore) following manufacturer protocols. Briefly, Drosophila Kc cell nuclear extract was centrifuged at 16,200 g for 15 min at 4°C and then 4× NativePAGE Sample Buffer (Invitrogen) was added to the supernatant. These prepared samples were loaded onto 3–12% Bis-Tris Native PAGE gels and electrophoresed using a 1× native PAGE running buffer system (Invitrogen). The cathode buffer included 1× cathode buffer additive (Invitrogen). Native mark protein standard (Invitrogen) was used as the molecular mass marker. The following antibodies were used: mouse anti-Wash monoclonal (P3H3, 1:2 [Rodriguez-Mesa et al., 2012]), mouse anti-Fam21 polyclonal, (1:400 [Verboon et al., 2015a]), rabbit anti-Tum (1:2,500 [Tao et al., 2016]), rabbit anti-Pav (1:3,000 [Adams et al., 1998]), and donkey anti-mouse or anti-rabbit HRP (1:30,000; Jackson ImmunoResearch Labs).
Immunostaining of larval salivary glands
Salivary glands were dissected in cold PBS and then fixed using 1:6 fix/heptane for 10 min (fix: 16.7 mM KPO4, pH 6.8, 75 mM KCl, 25 mM NaCl, 3.3 mM MgCl2, 6% formaldehyde). After three washes with PTW, salivary glands were permeabilized in PBS plus 1% Triton X-100 for 2 h at room temperature, then blocked using PAT (PBS, 0.1% Tween-20, 1% BSA, 0.05% azide) for 2 h at 4°C (Verboon et al., 2015a). Primary antibodies were added at the following concentrations: mouse anti–Lamin B monoclonal (AD67.10; 1:200; Developmental Studies Hybridoma Bank); rabbit anti–Lamin B polyclonal (1:2,000 [Stuurman et al., 1996]); guinea pig anti-Fz2C (1:2,500 [Verboon et al., 2020]); rabbit anti-Pav (1:250 [Adams et al., 1998]); mouse anti-Pav (polyclonal; 1:250; this study); mouse anti-Pav (monoclonal L24; 1:10; this study); rabbit anti-Tum (1:2,500 [Tao et al., 2016]); and rabbit anti-GFP (1:1,000; Invitrogen). Stained glands were mounted in SlowFade Gold (Invitrogen). To quantify dFz2C levels, we measured mean fluorescence intensity in 50 × 50 pixel regions of the nucleus and cytoplasm from sum z-slices that include the center of nucleus and 1 µm above and below it using FIJI (Schindelin et al., 2012). Images were taken at the same time with the same laser power and exposure times.
Live imaging of salivary gland nuclei
To generate the UASp-dFz2-Scarlet construct, the full-length dFz2 ORF was amplified and then mScarlet-I was fused to its 3′ end (#85044; Addgene). The dFz2–Scarlet fusion was then cloned into the UASp vector. This UASp-dFz2-Scarlet construct was used to make germline transformants using the standard protocol (Spradling, 1986).
Salivary glands were dissected in Schneider's Drosophila medium (Gibco) and then placed in a glass bottom dish. For drug treatment, DMSO (control), LatB (10 µM at final concentration; EMD Millipore), or colcemid (50 µM at final concentration; MP Biomedicals) was added into medium. Images were acquired with a Revolution WD spinning disk confocal system at 22°C. The Revolution WD system (Andor Technology Ltd.,) is mounted on a Leica DMi8 (Leica Microsystems Inc.,) with a 63×/1.4 NA objective lens and controlled by MetaMorph software. Images were acquired using 488, 561, and 633 nm Lasers and Andor iXon Ultra 888 EMCCD camera (Andor Technology Ltd.).
To compare the intensity of Lamin-GFP and dFz2C-Scarlet following drug treatment, we measured the mean intensity in the NE buds before and 5 min after adding DMSO or LatB using ImageJ (National Institutes of Health). ∆F/F is an averaged intensity change from each bud in the nucleus and each intensity change was calculated by (mean intensity before drug treatment−mean intensity after drug treatment)/mean intensity before drug treatment).
Immunostaining of IFM
UAS-controlled RNAi-expressing flies were crossed to MHC-GAL4 driver flies and female RNAi/MHC-GAL4 trans-heterozygous flies were collected and aged 21 d at 25°C. Fly thoraxes were dissected and cut along the ventral side in cold PBS. Thoraxes were fixed using 1:6 fixative and heptane for 15 min. The fixative used was: 16.7 mM KPO4, pH 6.8, 75 mM KCl, 25 mM NaCl, 3.3 mM MgCl2, and 6% formaldehyde. After three washes with PTW (1× PBS, 0.1% Tween-20), thoraxes were then cut along the dorsal side resulting in two halves and fixed again for 10 min using 1:6 fix/heptane for 15 min. After three washes with PTW, thoraxes were permeabilized in 1× PBS plus 1% Triton X-100 for 2 h at room temperature and then blocked using PAT (1× PBS, 0.1% Tween-20, 1% BSA, 0.05% azide) for 2 h at 4°C. The thoraxes were incubated in mouse anti–ATP-Synthase α (15H4C4; 1:100; Abcam) for 48 h at 4°C. Thoraxes were washed three times with XNS (1× PBS, 0.1% Tween-20, 0.1% BSA, 2% normal goat serum) for 30 min each. Alexa Fluor–conjugated secondary antibodies (Invitrogen) diluted 1:1,000 in PbT (1× PBS, 0.1% Tween-20, 0.1% BSA) and Alexa Fluor–conjugated phalloidin (1:50) were then added and the thoraxes were incubated overnight at 4°C. Thoraxes were washed 10 times with PTW at room temperature for 10 min each and were mounted on slides in SlowFade Gold medium (Invitrogen) and visualized using a Zeiss confocal microscope as described below. To quantify ATP-Synthase α expression, we measured 512 × 512 pixel regions of the IFM and measured total fluorescence using ImageJ (National Institutes of Health). Fluorescence measurements from separate experiments were normalized to the control genotype.
Microscopy
Images of fixed tissues were acquired using a Zeiss LSM 780 spectral confocal microscope (Carl Zeiss Microscopy GmbH) fitted with a Zeiss 40×/1.0 oil Plan-Apochromat objective and a Zeiss 63×/1.4 oil Plan-Apochromat objective. FITC (Alexa Fluor 488) fluorescence was excited with the 488 nm line of an argon laser and detection was between 498 and 560 nm. Red (Alexa Fluor 568) fluorescence was excited with the 561 nm line of a diode-pumped solid-state laser and detection was between 570 and 670 nm. The pinhole was set to 1.0 Airy Units. Confocal sections were acquired at 0.2–1.0 μm spacing. Super-resolution images were acquired using an Airyscan detector in Super Resolution mode and captured confocal images were then processed using the Airyscan Processing feature on the Zen software provided by the manufacturer (Carl Zeiss Microscopy GmbH).
Protein expression
GFP-Wash, Wash, GFP-WashΔPav/Tum, WashΔPav/Tum, WashΔSHRC, and WashΔArp2/3 were amplified as 5′BamHI-3′NotI fragments by PCR and then cloned into a double-tag pGEX vector (GST and His [Liu et al., 2009]). Primers used for cloning are described in Table S1. Protein expression assays were performed as previously described (Rosales-Nieves et al., 2006). For Pav, PavDEAD, and Tum proteins, cells were lysed by sonication in lysis buffer (10 mM Hepes, pH 7.5, 1 M NaCl, 1 mM MgCl2, 1 mM EGTA, 0.1 mM ATP, 1 mM DTT) with 1% Triton X-100, 50 mM imidazole and complete protease inhibitor tablets (Roche). Lysates were centrifuged at 10,000 g for 30 min and the supernatants were coupled to Fastflow nickel-sepharose (GE) for 3 h at 4°C. The matrix was washed three times with lysis buffer with 50 mM imidazole and eluted by lysis buffer with 1 M imidazole. All His elutions, except for Tum protein, were coupled to glutathione-sepharose 4B (GE) for 3 h at 4°C, washed with lysis buffer, and then eluted with lysis buffer with 20 mM reduced glutathione. All Pav and Tum proteins were dialyzed into Pav storage buffer (10 mM Hepes, pH 7.5, 250 mM NaCl, 1 mM DTT, 5% glycerol) and then flash-frozen (Nakamura et al., 2020; Rosales-Nieves et al., 2006). For Wash and Capu proteins, cells were lysed by sonication in T100G5 buffer (50 mM Tris, pH 7.6, 100 mM NaCl, 5% Glycerol, and 1 mM DTT) with 1% Triton X-100, 50 mM imidazole, and complete protease inhibitor tablets (Roche). Lysates were centrifuged at 10,000 g for 30 min and the supernatants were coupled to Fastflow Nickel-Sepharose (GE) for 3 h at 4°C. The matrix was washed three times with T100G5 buffer with 50 mM imidazole and eluted by T100G5 buffer with 1 M imidazole. All His elutions, proteins, were coupled to glutathione-sepharose 4B (GE) for 3 h at 4°C and washed with T100G5 buffer. CapuFH2 was eluted with lysis buffer with 20 mM reduced glutathione. PreScission protease (GE) was used to elute Wash proteins instead of reduced glutathione. All Wash proteins were dialyzed into storage buffer (50 mM Tris [pH 7.6], 50 mM NaCl, 1 mM DTT, 5% glycerol) and then flash-frozen.
F-actin/MT bundling and crosslinking assays
Rabbit muscle actin (Cytoskeleton) was polymerized in polymerization buffer (10 mM Tris, pH 7.5, 50 mM KCl, 2 mM MgCl2, and 1 mM ATP) and then stabilized with Alexa Fluor 488 (or 633 for GFP-Wash and GFP-WashΔPav/Tum) conjugated Phalloidin. Actin and test proteins were incubated in binding buffer A (80 mM Pipes, pH 7.0, 1 mM MgCl2, 1 mM EGTA) with 4 U/100 µl Alexa Fluor 488 (or 633) conjugated Phalloidin for 10 min at room temperature. The mixture of protein and actin was pipetted onto slides and then visualized by confocal fluorescence microscopy. Final protein concentrations for bundling assays: WashWT, 500 nM; WashΔSHRC, 500 nM; WashΔArp2/3, 500 nM; WashΔPav/Tum, 500 nM; CapuFH2, 500 nM; sfGFP-Wash, 50 nM; and sfGFP-WashΔPav/Tum, 50 nM.
Statistical analysis
All statistical analyses were done using Prism 8.2.1 (GraphPad). All graphs were generated using R-3.6.1. Statistical significance was calculated using a two-tailed Student’s t test or a Kruskal–Wallis test for independence.
Online supplemental material
Fig. S1 documents the specificity of several Pav polyclonal and monoclonal antibodies. Fig. S2 shows the characterization of Pav RNAi2 and Tum RNAi2 knockdown NE budding phenotypes and quality of the proteins used in the actin-bundling assays. Table S1 describes all of the fly lines and reagents used in this study.
Data availability
The data reported in this article are available within the published article and its supplemental material. The Pav O8 (RRID: AB_2936338) and Pav L24 (RRID: AB_2936339) monoclonal lines have been sent to the Developmental Studies Hybridoma Bank (https://dshb.biology.uiowa.edu) for distribution. Protocols and fly stocks are available from the corresponding author upon reasonable request.
Acknowledgments
We thank David Glover (Caltech, Pasadena, CA, USA), Li Tao (University of Hawaii, Hilo, HI, USA), Paul Fisher (Stony Brook University, Stony Brook, NY, USA), Justin Hui and Toshi Tsukiyama (Fred Hutch, Seattle, WA, USA), the Fred Hutch Proteomics, Antibody Development, and Cellular Imaging Shared Resources, Fred Hutch/Leica Center of Excellence, the Bloomington Stock Center, the Kyoto Drosophila Stock Center, FlyBase, and the Developmental Studies Hybridoma Bank, for advice, microscopes, antibodies, DNAs, flies, and other reagents used in this study.
This research was supported by National Institutes of Health GM143186 and the Mark Groudine Chair for Outstanding Achievements in Science and Service (to S.M. Parkhurst), a Koss family donation to the Fred Hutch Basic Sciences Division, and National Cancer Institute Cancer Center Support Grant P30 CA015704 (pilot project; Cellular Imaging, Antibody Development, and Proteomics Shared Resources).
Author contributions: K.A. Davidson, M. Nakamura, J.M. Verboon, and S.M. Parkhurst performed experiments, contributed to the design and interpretation of the experiments, and contributed to the writing of the manuscript.
References
Author notes
K.A. Davidson and M. Nakamura contributed equally to this paper.
Disclosures: The authors declare no competing interests exist.



