Neuronal autophagosomes form and engulf cargos at presynaptic sites in the axon and are then transported to the soma to recycle their cargo. Autophagic vacuoles (AVs) mature en route via fusion with lysosomes to become degradatively competent organelles; transport is driven by the microtubule motor protein cytoplasmic dynein, with motor activity regulated by a sequential series of adaptors. Using lysate-based single-molecule motility assays and live-cell imaging in primary neurons, we show that JNK-interacting proteins 3 (JIP3) and 4 (JIP4) are activating adaptors for dynein that are regulated on autophagosomes and lysosomes by the small GTPases ARF6 and RAB10. GTP-bound ARF6 promotes formation of the JIP3/4–dynein–dynactin complex. Either knockdown or overexpression of RAB10 stalls transport, suggesting that this GTPase is also required to coordinate the opposing activities of bound dynein and kinesin motors. These findings highlight the complex coordination of motor regulation during organelle transport in neurons.
Introduction
Maintaining neuronal homeostasis across the lifespan requires the continuous turnover of dysfunctional or aged proteins and organelles (Eskelinen, 2019; Kulkarni et al., 2018). Autophagy is a process by which these components can be broken down and recycled (Stavoe and Holzbaur, 2019). Autophagic vacuoles (AVs), “self-eating” organelles, engulf cargo proteins or organelles within a double membrane and then fuse with late endosomes and lysosomes (collectively, endolysosomes). This fusion provides the degradative enzymes necessary to break down the engulfed cargo (Yim and Mizushima, 2020). In neurons, AVs form preferentially at presynaptic sites and at the distal tip of the axon and are actively transported to the soma, where the majority of protein and organelle biogenesis occurs (Maday et al., 2012; Maday and Holzbaur, 2014; Stavoe et al., 2016; Koltun et al., 2020; Farfel-Becker et al., 2019). The transport of AVs along the axon is primarily driven by the minus-end-directed microtubule (MT) motor cytoplasmic dynein I, in coordination with its obligate partner complex dynactin (Kimura et al., 2008; Katsumata et al., 2010; Maday et al., 2012). The dynein–dynactin complex is recruited to and activated locally on the AV by adaptor proteins (Fu et al., 2014; Cheng et al., 2015; Khobrekar et al., 2020; Cason et al., 2021). The opposing plus-end-directed motor kinesin-1 is also bound to axonal AVs where it may compete with dynein (Wong and Holzbaur, 2014; Maday et al., 2012). Kinesin inactivation on AVs is essential for autophagic transport and flux, and dysregulation of organelle-bound kinesin motors can be observed in cellular models of Parkinson’s disease (Fu et al., 2014; Boecker et al., 2021; Dou et al., 2023).
The simultaneous activation of dynein–dynactin and inactivation of kinesin are coordinated locally at the AV membrane. This regulation is further complicated by autophagosomal maturation, during which the AV membrane and associated proteins are altered via fusion with endolysosomes (Cason et al., 2021). In our previous work, we found that distinct regulatory proteins drive the retrograde transit of AVs along the axon, dependent upon the sub-axonal location and maturation state of the AV (Cason et al., 2021). JNK-interacting protein (JIP) 1 regulates the initial transit of nascent AVs in the distal axon by inactivating kinesin-1 (Fu et al., 2014). Huntingtin-associated protein 1 (HAP1) activates dynein on partially mature AVs in the mid-axon (Wong and Holzbaur, 2014; Cason et al., 2021). Finally, the motility of the most mature population of axonal AVs is regulated by the motor-interacting protein JIP3 (homolog of UNC-16, Sunday Driver/Syd; also known as JSAP1; Cason et al., 2021).
Mutations in the JIP3 gene (MAPK8IP3) result in a rare neurodevelopmental disorder and JIP3 expression is relatively limited to the brain; in contrast, the related protein JIP4 (SPAG9; also known as JLP) is expressed ubiquitously (Ito et al., 1999; Jagadish et al., 2005; Kelkar et al., 2000; Platzer et al., 2019). Recent work has shown that JIP3 and JIP4 contain a structurally conserved motif in their N-termini that mediates binding to dynein light intermediate chain, a feature common among dynein activating adaptors (Celestino et al., 2022). Further, JIP3/4 interacts with cytoplasmic dynein heavy chain and the dynactin subunit p150Glued (Fig. 1 A), and truncated JIP3 can activate dynein motility in a purified system (Montagnac et al., 2009; Fu et al., 2022; Singh et al., 2022). However, JIP3 and JIP4 can also interact with the kinesin-1 complex via interactions (Fig. 1 A) with kinesin heavy chain (KIF5) and kinesin light chain (KLC; Arimoto et al., 2011; Cavalli et al., 2005; Celestino et al., 2022; Cockburn et al., 2018; Montagnac et al., 2009; Sun et al., 2011; Tuvshintugs et al., 2014; Vilela et al., 2019). Further, JIP3 has been reported to induce kinesin activity in vitro (Sun et al., 2011; Watt et al., 2015).
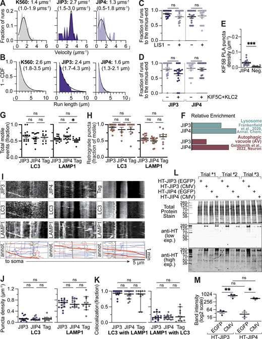
JIP3 and JIP4 induce dynein activity in vitro and in cells. (A) Interaction sites for motor proteins mapped within the N-terminal regions of JIP3 and JIP4. KIF5, kinesin-1 heavy chain; DLIC, dynein light intermediate chain; DHC, dynein heavy chain; p150, dynactin p150Glued subunit; KLC, kinesin light chain. (B) Schematic illustrating our single-molecule motility assay. (C) Example kymographs showing the growth and catastrophe dynamics used to differentiate the plus-end of the MT from the more stable minus-end. (D) Example kymographs showing the activity of motor complexes. Time is represented along the y axis from top to bottom; distance is represented along the x axis with the MT plus-end on the left and the MT minus-end on the right. The two positive controls (1–560 construct of KIF5B; 1–572 of BICD2) were C-terminally (HT; JIP3 and JIP4 were N-terminally HT (CMV vector; see Fig. S1, I–M). (E) Quantification of the directionality of runs on each MT. Runs were defined as events ≥0.8 µm in length toward either the minus- or plus-end of the MT. Kruskal–Wallis test with Dunn’s multiple comparisons. n = 19–20 MT each. K560 versus BICD2N/JIP3/JIP4, P < 0.0001; BICD2N versus JIP3/JIP4, P > 0.9999; JIP3 versus JIP4, P > 0.9999. (F–I) Number of events (per micron per minute) for K560-, BICD2N-, JIP3-, or JIP4-containing complexes. Events with a net direction of “0” were stationary landing events (≥0.8 s duration with <0.8 µm net displacement), while complexes with a net direction of “−” or “+” moved ≥0.8 µm toward the minus- or plus-end of the MT, respectively. n = 19–20 MT each; Kruskal–Wallis test with Dunn’s multiple comparisons: K560 (0 versus −, P = 0.0004; 0 versus +, P = 0.3092; − versus +, P < 0.0001); BICD2N (0 versus −, P > 0.9999; 0 versus +, P < 0.0001; − versus +, P = 0.0003); JIP3 (0 versus −, P = 0.6412; 0 versus +, P = 0.0051; − versus +, P < 0.0001); JIP4 (0 versus −, P > 0.9999; 0 versus +, P = 0.0004; − versus +, P < 0.0001). (J and K) Distributions of velocities and run lengths observed for minus-end runs of BICD2N-, JIP3-, or JIP4-containing complexes. Velocity histograms were fit to a Gaussian curve and run lengths (1—cumulative distribution frequency) were fit to a one-phase decay. The listed values are medians (25th percentile–75th percentile). n = 109–192 events. (L) Schematic illustrating axonal motility. All live-cell data presented in this paper are from the proximal axon (closest 200 µm of axon to the soma) of primary rat hippocampal neurons at 9–12 DIV. (M) Example kymographs from the proximal axons of neurons transfected with HT-JIP3 or JIP4 (EGFP vector; see Fig. S1, I–M). Annotated kymographs (annot.) mirror the above kymographs with the JIP3/4+ puncta paths pseudocolored for visualization (gray, events moving <10 µm during the 2-min video; orange, retrograde events). (N) Fraction of motile (moving ≥10 µm during the 2-min video) puncta moving retrograde (towards the soma). n = 10 neurons; unpaired t test (P = 0.9776). Bars represent mean ± SEM. ns, not significant; **, P < 0.01; ***, P < 0.001; ****, P < 0.0001.
JIP3 and JIP4 induce dynein activity in vitro and in cells. (A) Interaction sites for motor proteins mapped within the N-terminal regions of JIP3 and JIP4. KIF5, kinesin-1 heavy chain; DLIC, dynein light intermediate chain; DHC, dynein heavy chain; p150, dynactin p150Glued subunit; KLC, kinesin light chain. (B) Schematic illustrating our single-molecule motility assay. (C) Example kymographs showing the growth and catastrophe dynamics used to differentiate the plus-end of the MT from the more stable minus-end. (D) Example kymographs showing the activity of motor complexes. Time is represented along the y axis from top to bottom; distance is represented along the x axis with the MT plus-end on the left and the MT minus-end on the right. The two positive controls (1–560 construct of KIF5B; 1–572 of BICD2) were C-terminally (HT; JIP3 and JIP4 were N-terminally HT (CMV vector; see Fig. S1, I–M). (E) Quantification of the directionality of runs on each MT. Runs were defined as events ≥0.8 µm in length toward either the minus- or plus-end of the MT. Kruskal–Wallis test with Dunn’s multiple comparisons. n = 19–20 MT each. K560 versus BICD2N/JIP3/JIP4, P < 0.0001; BICD2N versus JIP3/JIP4, P > 0.9999; JIP3 versus JIP4, P > 0.9999. (F–I) Number of events (per micron per minute) for K560-, BICD2N-, JIP3-, or JIP4-containing complexes. Events with a net direction of “0” were stationary landing events (≥0.8 s duration with <0.8 µm net displacement), while complexes with a net direction of “−” or “+” moved ≥0.8 µm toward the minus- or plus-end of the MT, respectively. n = 19–20 MT each; Kruskal–Wallis test with Dunn’s multiple comparisons: K560 (0 versus −, P = 0.0004; 0 versus +, P = 0.3092; − versus +, P < 0.0001); BICD2N (0 versus −, P > 0.9999; 0 versus +, P < 0.0001; − versus +, P = 0.0003); JIP3 (0 versus −, P = 0.6412; 0 versus +, P = 0.0051; − versus +, P < 0.0001); JIP4 (0 versus −, P > 0.9999; 0 versus +, P = 0.0004; − versus +, P < 0.0001). (J and K) Distributions of velocities and run lengths observed for minus-end runs of BICD2N-, JIP3-, or JIP4-containing complexes. Velocity histograms were fit to a Gaussian curve and run lengths (1—cumulative distribution frequency) were fit to a one-phase decay. The listed values are medians (25th percentile–75th percentile). n = 109–192 events. (L) Schematic illustrating axonal motility. All live-cell data presented in this paper are from the proximal axon (closest 200 µm of axon to the soma) of primary rat hippocampal neurons at 9–12 DIV. (M) Example kymographs from the proximal axons of neurons transfected with HT-JIP3 or JIP4 (EGFP vector; see Fig. S1, I–M). Annotated kymographs (annot.) mirror the above kymographs with the JIP3/4+ puncta paths pseudocolored for visualization (gray, events moving <10 µm during the 2-min video; orange, retrograde events). (N) Fraction of motile (moving ≥10 µm during the 2-min video) puncta moving retrograde (towards the soma). n = 10 neurons; unpaired t test (P = 0.9776). Bars represent mean ± SEM. ns, not significant; **, P < 0.01; ***, P < 0.001; ****, P < 0.0001.
We therefore asked how JIP3 and JIP4 are regulated to drive the highly processive retrograde transit of AVs along the axon. JIP3 and JIP4 both associate with mature AVs as well as lysosomes (Goldsmith et al., 2022; Frankenfield et al., 2020); we found that either full-length protein can activate dynein motility in an in vitro assay. Using proteomic data from AV and lysosome enrichment experiments from mouse brain and human neurons (Goldsmith et al., 2022; Frankenfield et al., 2020), we identified candidate regulators of JIP3/4-dependent motility including the small GTPases ADP-ribolylation factor 6 (ARF6) and Ras, associated binding (RAB) protein 10 (RAB10). We demonstrate that ARF6 is involved in both AV and lysosomal motility along axons; specifically, GTP-bound ARF6 promotes the retrograde transport of both AVs and lysosomes. We also find that RAB10 knockdown or overexpression inhibits AV and lysosomal motility along axons. We therefore propose that the recruitment and activation of JIP3/4 at organellar membranes are differentially regulated by two or more small GTPases. Thus, JIP3 and JIP4 represent a growing group of motor-activating proteins that coordinately regulate opposing dynein and kinesin motors on organelle cargos (Arimoto et al., 2011; Bielska et al., 2014; Canty et al., 2021; Cason et al., 2021; Celestino et al., 2022; Colin et al., 2008; Fenton et al., 2021; Fu and Holzbaur, 2013; Kendrick et al., 2019; López-Doménech et al., 2018; Twelvetrees et al., 2019; Vilela et al., 2019; Zhao et al., 2021), with their activities tightly regulated by small GTPases to produce directional transport within the cell.
Results
Full-length JIP3 and JIP4 activate dynein in vitro
Recent studies have demonstrated that truncated JIP3 and JIP4 can, in a purified system, activate the dynein–dynactin complex (Fu et al., 2022; Singh et al., 2022). However, previous work in a lysate-based in vitro system—where both dynein and kinesin motors are present—showed full-length JIP3 or its Drosophila ortholog Sunday driver (syd) moving along MTs driven by kinesin-1 (Sun et al., 2011; Watt et al., 2015). Using cellular extracts prepared from COS-7 cells (Fig. 1 B), we asked whether full-length JIP3 or JIP4 preferentially activates dynein or kinesin motors (Fenton et al., 2023). Assays were performed on dynamically growing MTs, allowing us to readily differentiate between faster-growing plus-end (Fig. 1 C) and slower-growing minus-end and thus unambiguously assess direction of transport. As positive controls for dynein and kinesin activity respectively, we used BICD21–572 (BICD2N), a truncated and thus constitutively active form of the dynein activating adaptor BICD2 (Splinter et al., 2012; McKenney et al., 2014; Schlager et al., 2014), and KIF5C1–560 (K560), a truncated, constitutively active form of KIF5C (Tomishige and Vale, 2000; Fig. 1, D–G). We also co-expressed HA-LIS1 in our assays, as this is a dynein regulator that relieves dynein autoinhibition and enhances assembly of dynein–dynactin–adaptor complexes (Elshenawy et al., 2020; Fenton et al., 2021; Htet et al., 2020; Marzo et al., 2020; Qiu et al., 2019; Huang et al., 2012).
In the presence of 1 mM ATP at the physiological temperature of 37°C, the majority of runs by HaloTagged JIP3 (HT-JIP3) or HT-JIP4 containing motor complexes were toward the minus-end of the MT (∼90%; Fig. 1, D–E), with velocities (∼1.8 µm/s; Fig. 1 J) and run lengths (∼2.6 µm; Fig. 1 K) similar to those induced by BICD2N (Fig. S1, A and B). The total number of runs (≥0.8 µm net displacement) and stationary landing events (≥0.8 s duration with <0.8 µm net displacement) were similar among BICD2N, JIP3, and JIP4 (Fig. 1, G–I). The buffer conditions used here were sufficient to produce kinesin activity, as assessed using the positive control K560 (Fig. 1 D), yet plus-end-directed runs by HT-JIP3 or -JIP4 were rare. The few plus-end-directed events we did observe for JIP3- and JIP4-containing complexes moved slightly faster or with shorter run lengths than K560, respectively; however, the low n for these observations prevents a direct comparison (Fig. S1, A and B). Overall, we found that JIP3 and JIP4 exhibited very similar activities in our assays.
JIP3 and JIP4 do not induce kinesin activity in vitro. (A and B) Graphical representations of the distributions of velocities and run lengths to the plus-end for K560-, JIP3-, or JIP4-containing complexes. Velocity (histogram) was fit to a Gaussian curve and run length (1—cumulative distribution frequency) was fit to a one-phase decay. Listed values are median (25th percentile–75th percentile). JIP3/JIP4, n = 19–22 events; K560, n = 160 events. (C and D) Quantification of the directionality of runs on each MT in the absence of HA-LIS1 or the presence of GFP-KLC2 and KIF5C-HT (unlabeled). Runs were defined as events ≥0.8 µm in length toward either the minus- or plus-end of the MT. Note that the +LIS1 and −KIF5C & KLC2 are repeated from Fig. 1 (lighter color). n = 16–20 MTs each; Kruskal–Wallis test with Dunn’s multiple comparisons. LIS1: JIP3, P > 0.9999; JIP4, P > 0.9999. KIF5&KLC: JIP3, P = 0.3572; JIP4, P > 0.9999. (E) Quantification of KIF5B PLA puncta either with JIP4 or no second 1° antibody (Neg., negative control). n = 13–14 neurons; unpaired t test; P = 0.0001. (F) Relative enrichment (normalized, see Materials and methods for details) for JIP3 (Mapk8ip3) and JIP4 (Spag9) in the proteomics performed by Frankenfield et al. (2020) and Goldsmith et al. (2022). JIP3 or JIP4 overexpression does not affect AV or lysosome transport. (G) Fraction of LC3 or LAMP1 puncta moving ≥10 µm net displacement over a 2-min video (either direction) in the axons of neurons expressing HT alone (Tag), HT-JIP3, or HT-JIP4 (both in the EGFP construct). n = 9–15 neurons; one-way ANOVA with Tukey’s multiple comparisons test. LC3: JIP3 versus JIP4, P = 0.5772; JIP3 versus Tag, P = 0.8531; JIP4 versus. Tag, P = 0.9405. LAMP1: JIP3 versus JIP4, P = 0.2211; JIP3 versus Tag, P = 0.4933; JIP4 versus Tag, P = 0.0271. (H) Within the motile fraction, the proportion moving toward the soma (excludes events with net displacement <10 µm). n = 9–15 neurons; one-way ANOVA with Tukey’s multiple comparisons test. LC3: JIP3 versus JIP4, P = 0.6230; JIP3 versus Tag, P = 0.7417; JIP4 versus Tag, P = 0.9974. LAMP1: JIP3 versus JIP4, P = 0.2636; JIP3 versus Tag, P = 0.7083; JIP4 versus Tag, P = 0.0901. (I) Example kymographs showing LC3 and LAMP1 motility in the axons of neurons expressing HT alone, HT-JIP3, or HT-JIP4 (EGFP construct). Annotated kymographs (annot.) show paths pseudocolored for visualization: gray, net displacement <10 µm; blue, anterograde (toward tip); orange, retrograde (toward soma); heavier weight lines represent paths with both LC3 and LAMP1 comigrating. (J) Linear density along the axon of LC3 and LAMP1 puncta in cells expressing HT-JIP3, HT-JIP4, or Tag. n = 11–15 neurons; one-way ANOVA with Tukey’s multiple comparisons test. LC3: JIP3 versus JIP4, P = 0.9677; JIP3 versus Tag, P = 0.9752; JIP4 versus Tag, P = 0.8998. LAMP1: JIP3 versus JIP4, P = 0.9353; JIP3 versus Tag, P = 0.9931; JIP4 versus Tag, P = 0.9764. (K) Colocalization between LC3 and LAMP1 puncta in cells expressing HT-JIP3, HT-JIP4, or Tag. n = 11–15 neurons; one-way ANOVA with Tukey’s multiple comparisons test. LC3 with LAMP1: JIP3 versus JIP4, P = 0.7044; JIP3 versus Tag, P = 0.2845; JIP4 versus Tag, P = 0.7043. LAMP1 with LC3: JIP3 versus JIP4, P = 0.8502; JIP3 versus Tag, P = 0.8269; JIP4 versus Tag, P = 0.5265. (L and M) Western blot and quantification demonstrating that HT-JIP3 or JIP4 in the CMV backbone expresses far more highly than in the EGFP backbone (EGFP sequence has been removed by subcloning). This experiment was performed using COS-7 cells, which we transfected at the same confluence (∼50%) with FuGene 6 and equal DNA quantities. After lysis in radioimmunoprecipitation assay buffer, we assessed for protein concentration using bicinchoninic acid (BCA) assay. Equal protein concentrations were loaded, which was confirmed using revert total protein stain. Finally, a monoclonal HT antibody was used to assess expression of the HT proteins. n = 3; one-way ANOVA with Sidak’s multiple comparisons test (JIP3 EGFP versus JIP3 CMV, P = 0.0051; JIP4 EGFP versus JIP4 CMV, P = 0.0444; JIP3 EGFP versus JIP4 EGFP, P = 0.9118; JIP3 CMV versus JIP4 CMV, P = 0.0857). Bars represent mean ± SEM. ns, not significant; *, P < 0.05; **, P < 0.01; ***, P < 0.001. Source data are available for this figure: SourceData FS1.
JIP3 and JIP4 do not induce kinesin activity in vitro. (A and B) Graphical representations of the distributions of velocities and run lengths to the plus-end for K560-, JIP3-, or JIP4-containing complexes. Velocity (histogram) was fit to a Gaussian curve and run length (1—cumulative distribution frequency) was fit to a one-phase decay. Listed values are median (25th percentile–75th percentile). JIP3/JIP4, n = 19–22 events; K560, n = 160 events. (C and D) Quantification of the directionality of runs on each MT in the absence of HA-LIS1 or the presence of GFP-KLC2 and KIF5C-HT (unlabeled). Runs were defined as events ≥0.8 µm in length toward either the minus- or plus-end of the MT. Note that the +LIS1 and −KIF5C & KLC2 are repeated from Fig. 1 (lighter color). n = 16–20 MTs each; Kruskal–Wallis test with Dunn’s multiple comparisons. LIS1: JIP3, P > 0.9999; JIP4, P > 0.9999. KIF5&KLC: JIP3, P = 0.3572; JIP4, P > 0.9999. (E) Quantification of KIF5B PLA puncta either with JIP4 or no second 1° antibody (Neg., negative control). n = 13–14 neurons; unpaired t test; P = 0.0001. (F) Relative enrichment (normalized, see Materials and methods for details) for JIP3 (Mapk8ip3) and JIP4 (Spag9) in the proteomics performed by Frankenfield et al. (2020) and Goldsmith et al. (2022). JIP3 or JIP4 overexpression does not affect AV or lysosome transport. (G) Fraction of LC3 or LAMP1 puncta moving ≥10 µm net displacement over a 2-min video (either direction) in the axons of neurons expressing HT alone (Tag), HT-JIP3, or HT-JIP4 (both in the EGFP construct). n = 9–15 neurons; one-way ANOVA with Tukey’s multiple comparisons test. LC3: JIP3 versus JIP4, P = 0.5772; JIP3 versus Tag, P = 0.8531; JIP4 versus. Tag, P = 0.9405. LAMP1: JIP3 versus JIP4, P = 0.2211; JIP3 versus Tag, P = 0.4933; JIP4 versus Tag, P = 0.0271. (H) Within the motile fraction, the proportion moving toward the soma (excludes events with net displacement <10 µm). n = 9–15 neurons; one-way ANOVA with Tukey’s multiple comparisons test. LC3: JIP3 versus JIP4, P = 0.6230; JIP3 versus Tag, P = 0.7417; JIP4 versus Tag, P = 0.9974. LAMP1: JIP3 versus JIP4, P = 0.2636; JIP3 versus Tag, P = 0.7083; JIP4 versus Tag, P = 0.0901. (I) Example kymographs showing LC3 and LAMP1 motility in the axons of neurons expressing HT alone, HT-JIP3, or HT-JIP4 (EGFP construct). Annotated kymographs (annot.) show paths pseudocolored for visualization: gray, net displacement <10 µm; blue, anterograde (toward tip); orange, retrograde (toward soma); heavier weight lines represent paths with both LC3 and LAMP1 comigrating. (J) Linear density along the axon of LC3 and LAMP1 puncta in cells expressing HT-JIP3, HT-JIP4, or Tag. n = 11–15 neurons; one-way ANOVA with Tukey’s multiple comparisons test. LC3: JIP3 versus JIP4, P = 0.9677; JIP3 versus Tag, P = 0.9752; JIP4 versus Tag, P = 0.8998. LAMP1: JIP3 versus JIP4, P = 0.9353; JIP3 versus Tag, P = 0.9931; JIP4 versus Tag, P = 0.9764. (K) Colocalization between LC3 and LAMP1 puncta in cells expressing HT-JIP3, HT-JIP4, or Tag. n = 11–15 neurons; one-way ANOVA with Tukey’s multiple comparisons test. LC3 with LAMP1: JIP3 versus JIP4, P = 0.7044; JIP3 versus Tag, P = 0.2845; JIP4 versus Tag, P = 0.7043. LAMP1 with LC3: JIP3 versus JIP4, P = 0.8502; JIP3 versus Tag, P = 0.8269; JIP4 versus Tag, P = 0.5265. (L and M) Western blot and quantification demonstrating that HT-JIP3 or JIP4 in the CMV backbone expresses far more highly than in the EGFP backbone (EGFP sequence has been removed by subcloning). This experiment was performed using COS-7 cells, which we transfected at the same confluence (∼50%) with FuGene 6 and equal DNA quantities. After lysis in radioimmunoprecipitation assay buffer, we assessed for protein concentration using bicinchoninic acid (BCA) assay. Equal protein concentrations were loaded, which was confirmed using revert total protein stain. Finally, a monoclonal HT antibody was used to assess expression of the HT proteins. n = 3; one-way ANOVA with Sidak’s multiple comparisons test (JIP3 EGFP versus JIP3 CMV, P = 0.0051; JIP4 EGFP versus JIP4 CMV, P = 0.0444; JIP3 EGFP versus JIP4 EGFP, P = 0.9118; JIP3 CMV versus JIP4 CMV, P = 0.0857). Bars represent mean ± SEM. ns, not significant; *, P < 0.05; **, P < 0.01; ***, P < 0.001. Source data are available for this figure: SourceData FS1.
We were surprised by the low number of plus-end-directed runs, given previous studies (Sun et al., 2011; Watt et al., 2015). We tested whether omission of HA-LIS1 would increase the frequency of runs moving toward the MT plus-end, but did not observe more kinesin runs under these conditions (Fig. S1 C). We also tried combining lysate from cells expressing HT-JIP3 or -JIP4 with lysate from cells expressing full-length KIF5C-HT (labeled in a different color) and GFP-KLC2. However, these experiments also did not demonstrate substantial transport toward the plus-end of the MT (Fig. S1 D). One possible explanation is that previous work did not use polarity-marked MTs (Sun et al., 2011; Watt et al., 2015); thus, it is possible that the motility they detected was in fact minus-end directed and dynein driven. Based upon our data, and consistent with recent reports on the activation of dynein by JIP3 (Fu et al., 2022; Singh et al., 2022), we conclude that JIP3 and JIP4 robustly activate dynein motility, with only marginal activation of kinesin under the conditions tested.
JIP3- and JIP4-associated complexes move retrograde in cells
To further assess the effects of JIP3 and JIP4 on motor activation, we analyzed the motility of fluorescently labeled constructs in the axons of primary rat hippocampal neurons at 8–12 days in vitro (DIV; Cason et al., 2023). MTs in axons are uniformly polarized with the minus-end pointing toward the cell soma and the plus-end pointing toward the axon tip (Fig. 1 L), allowing us to assess the fraction of JIP3- and JIP4-associated complexes moving in either a dynein-mediated (retrograde; Schroer et al., 1989; Schnapp and Reese, 1989; Heidemann et al., 1981) or kinesin-mediated (anterograde; Vale et al., 1985a, 1985b) direction. We used spinning disk microscopy to identify the axon by morphology and then imaged HT-JIP3 or HT-JIP4 in the axon over 2 min at a frame rate of 1 frame/s. We found both JIP3 and JIP4 localize to puncta in the axon that move almost exclusively in the retrograde direction (Fig. 1, M and N). These observations suggest that both in vitro and in cells, JIP3 and JIP4 predominantly activate dynein motility.
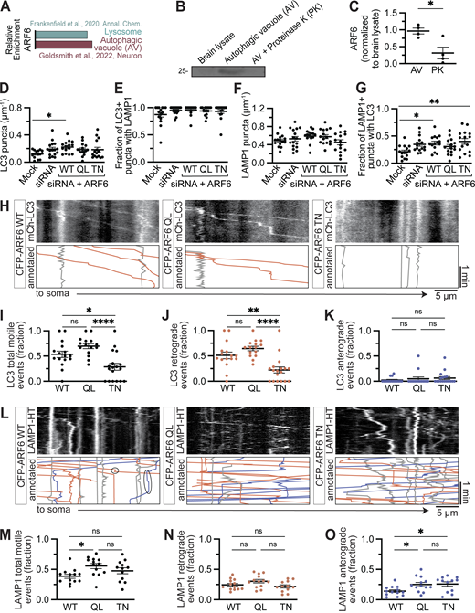
JIP3 and JIP4 interact with dynein on autolysosomes
Next, we looked for evidence of complex formation between JIP3 or JIP4 and dynein in neurons using proximity ligation assays (PLA). PLA capitalizes on oligonucleotide complementation to selectively label target proteins localized within 40 nm of one another in cells (Fig. 2 C; Alam, 2018). In brief, we fixed and permeabilized neurons and then added primary antibodies directed to endogenous JIP3 or JIP4 and to dynein intermediate chain (DIC), the latter an antibody we have used successfully for this assay in previous work (Olenick et al., 2019; Cason et al., 2021). We then added secondary antibodies labeled with DNA oligos, followed by a ligase that appends the two oligos together only where they are in close proximity. The appended oligos are then amplified and tagged with fluorophores to allow visualization of the number and location of PLA puncta, which represent JIP3 or JIP4 in close apposition to dynein. We quantified the linear density of PLA puncta along the axon (Fig. 2 A) and found that JIP3 and JIP4 colocalize with dynein significantly above levels observed in negative control experiments missing one primary antibody. The density of PLA puncta formed using antibodies to JIP3 or JIP4 and dynein was also substantially higher than that observed with antibodies to JIP4 and endogenous kinesin-1 (Fig. S1 E). These data suggest that endogenous JIP3 and JIP4 form complexes with endogenous dynein in the axon.
JIP3 and JIP4 interact with dynein on autolysosomes. (A) Quantification of PLA (detects two proteins within 40 nm of one another) between endogenous dynein (DIC) and endogenous JIP3 or JIP4. Negative control (Neg.) is missing one primary antibody. n = 20–21 neurons; one-way ANOVA with Tukey’s multiple comparisons test (JIP3 versus JIP4, P = 0.6763; JIP3 versus Neg., P < 0.0001; JIP4 versus Neg., P < 0.0001). (B) Schematic illustrating the formation of autolysosomes via fusion between an LC3+ AV and a LAMP1+ lysosome. (C) Schematic illustrating our PLA assay—probing for close apposition between endogenous DIC and endogenous JIP3 or JIP4—alongside colocalization with exogenously expressed HT-LC3 and endogenous LAMP1. (D–F) Example micrographs and quantifications showing colocalization between LC3, LAMP1, and JIP3-DIC or JIP4-DIC PLA puncta. n = 20 neurons; one-way ANOVA with Tukey’s multiple comparisons test; JIP3 (LC3 versus LC3 + LAMP1, P < 0.0001; LC3 versus LAMP1, P = 0.7236; LAMP1 versus LC3 + LAMP1, P < 0.0001); JIP4 (LC3 versus LC3 + LAMP1, P < 0.0001; LC3 versus LAMP1, P = 0.9879; LAMP1 versus LC3 + LAMP1, P < 0.0001). (G and H) Time series demonstrating JIP3 and JIP4 comigration with LC3 and LAMP1 in axons. Bars represent mean ± SEM. ns, not significant; ****, P < 0.0001.
JIP3 and JIP4 interact with dynein on autolysosomes. (A) Quantification of PLA (detects two proteins within 40 nm of one another) between endogenous dynein (DIC) and endogenous JIP3 or JIP4. Negative control (Neg.) is missing one primary antibody. n = 20–21 neurons; one-way ANOVA with Tukey’s multiple comparisons test (JIP3 versus JIP4, P = 0.6763; JIP3 versus Neg., P < 0.0001; JIP4 versus Neg., P < 0.0001). (B) Schematic illustrating the formation of autolysosomes via fusion between an LC3+ AV and a LAMP1+ lysosome. (C) Schematic illustrating our PLA assay—probing for close apposition between endogenous DIC and endogenous JIP3 or JIP4—alongside colocalization with exogenously expressed HT-LC3 and endogenous LAMP1. (D–F) Example micrographs and quantifications showing colocalization between LC3, LAMP1, and JIP3-DIC or JIP4-DIC PLA puncta. n = 20 neurons; one-way ANOVA with Tukey’s multiple comparisons test; JIP3 (LC3 versus LC3 + LAMP1, P < 0.0001; LC3 versus LAMP1, P = 0.7236; LAMP1 versus LC3 + LAMP1, P < 0.0001); JIP4 (LC3 versus LC3 + LAMP1, P < 0.0001; LC3 versus LAMP1, P = 0.9879; LAMP1 versus LC3 + LAMP1, P < 0.0001). (G and H) Time series demonstrating JIP3 and JIP4 comigration with LC3 and LAMP1 in axons. Bars represent mean ± SEM. ns, not significant; ****, P < 0.0001.
Previous studies have implicated both JIP3 and JIP4 in the transport of a number of organelles, especially degradative vesicles such as AVs, endosomes, and lysosomes (Abe et al., 2009; Boecker et al., 2021; Brown et al., 2009; Cason et al., 2021; Choudhary et al., 2017; Drerup and Nechiporuk, 2013; Hill et al., 2019; Kumar et al., 2022; Montagnac et al., 2009; Sun et al., 2017; Willett et al., 2017). Both JIP3 and JIP4 were recently identified via unbiased proteomics as enriched in lysosomal and AV fractions from neurons and brain, respectively (Fig. S1 F; Goldsmith et al., 2022; Frankenfield et al., 2020). AVs represent a mixed population of immature autophagosomes and more mature autolysosomes that have fused with lysosomes (Fig. 2 B). We wanted to know whether JIP3 or JIP4 might preferentially interact with dynein on immature autophagosomes labeled by light chain 3 (LC3), lysosomes labeled by lysosome-associated membrane protein 1 (LAMP1), or autolysosomes labeled by both LC3 and LAMP1. To assess this, we expressed HT-LC3 in primary hippocampal neurons, then fixed and probed for endogenous LAMP1 as well as PLA puncta (JIP3 or JIP4 with DIC; Fig. 2 C). We observed a striking colocalization between JIP3- or JIP4-DIC PLA puncta and puncta positive for both LC3 and LAMP1, with much less colocalization between PLA puncta and LC3 only or LAMP1 only puncta (Fig. 2, D–F). Thus, we conclude that JIP3 and JIP4 complex with dynein on mature AVs that have undergone at least one fusion event with a lysosome.
To assess comigration along the axon between JIP3 or JIP4 and both AVs and lysosomes, we transfected HT-JIP3 or -JIP4 into primary hippocampal neurons along with mScarlett-LC3 (mSc-LC3) and LAMP1-mNeonGreen (LAMP1-mNeon). We imaged along the proximal axon, within 200 µm of the soma, where we previously observed the strongest impact of JIP3 depletion on AV motility (Cason et al., 2021). In this region, the vast majority (80–100%) of LC3 puncta colocalize with LAMP1, indicating at least one fusion event has already occurred (Cason et al., 2022; Boecker et al., 2021; Maday et al., 2012). We observed both JIP3 and JIP4 comigrating with LC3 and LAMP1 puncta (Fig. 2, G and H). While higher levels of JIP4 overexpression can disrupt the transport of AVs along the axon (Boecker et al., 2021), we did not observe a change in motility under the conditions tested here (Fig. S1, G–I; see Materials and methods for details). Thus, JIP3 and JIP4 can form complexes with dynein and comigrate with autolysosomes in neurons.
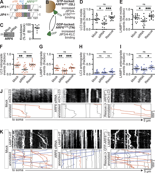
ARF6 regulates AV and lysosome retrograde transport
To better understand the regulation of JIP3/4-dependent AV motility, we probed available proteomic data for insight into regulatory factors that might affect motor activity or motor coordination. We identified the small GTPase ARF6 present in both AV and lysosomal proteomic datasets (Goldsmith et al., 2022; Frankenfield et al., 2020; Fig. S2 A). We probed via immunoblot for ARF6 in an AV-enriched fraction from mouse brain, prepared as described in Goldsmith et al. (2022). We validated the presence of ARF6 in the AV-enriched fraction (Fig. S2, B and C). Further, ARF6 was not protected when the AV fraction was treated with Proteinase K (PK), which in the absence of detergent specifically digests proteins bound to the outer membrane and not AV cargo inside the membrane (Goldsmith et al., 2022; Fig. S2, B and C). ARF6 is a known JIP3/4 interactor (Fig. 3 A), previously shown to modulate JIP3/4 motor binding based upon its GTP-binding state: ARF6-GTP increases the binding of JIP3/4 to the dynactin subunit p150Glued; in contrast, ARF6-GDP does not bind to JIP3/4, thus allowing an enhanced interaction between JIP3/4 and KLC (Fig. 3 B; Montagnac et al., 2009).
GDP-locked ARF6 has a strong dominant negative effect on LC3 puncta retrograde motility. (A) Relative enrichment (normalized, see Materials and methods for details) for ARF6 in the proteomics performed by Goldsmith et al. (2022) and Frankenfield et al. (2020). (B) Example Western blot showing ARF6 in the AV-enriched fraction. Samples were prepared by differential centrifugation as in Goldsmith et al. (2022). Equal protein concentrations were loaded in each line, as determined by BCA. AV fraction treated with PK removes any externally associated proteins, leaving only cargo inside the organelle; thus, proteins that regulate AV motility should be in the AV fraction but absent from the PK fraction. (C) Quantification of ARF6 in the AV-enriched fraction. n = 4 preparations; unpaired t test; P = 0.0159. (D–G) Puncta density and colocalization upon ARF6 knockdown and rescue with different CFP-ARF6 constructs. n = 15–16 neurons; one-way ANOVA with Tukey’s multiple comparisons test; only significant comparisons displayed in the figure for ease of visualization. (D) Mock versus siRNA, P = 0.2547; Mock versus WT, P = 0.0431; Mock versus QL, P = 0.3714; Mock versus TN, P = 0.4402; siRNA versus WT, P = 0.9918; siRNA versus QL, P = 0.9996; siRNA versus TN, P = 0.9991; WT versus QL, P = 0.8363; WT versus TN, P = 0.8114; QL versus TN, P > 0.9999. (E) Mock versus siRNA, P = 0.3494; Mock versus WT, P = 0.2581; Mock versus QL, P = 0.5130; Mock versus TN, P = 0.6418; siRNA versus WT, P = 0.9995; siRNA versus QL, P = 0.9991; siRNA versus TN, P = 0.9910; WT versus QL, P = 0.9909; WT versus TN, P = 0.9644; QL versus TN, P = 0.9996. (F) Mock versus siRNA, P = 0.9692; Mock versus WT, P = 0.5138; Mock versus QL, P = 0.6603; Mock versus TN, P = 0.9784; siRNA versus WT, P = 0.8660; siRNA versus QL, P = 0.9464; siRNA versus TN, P = 0.7417; WT versus QL, P = 0.9994; WT versus TN, P = 0.2085; QL versus TN, P = 0.3134. (G) Mock versus siRNA, P = 0.0989; Mock versus WT, P = 0.0363; Mock versus QL, P = 0.4198; Mock versus TN, P = 0.0075; siRNA versus WT, P = 0.9909; siRNA versus QL, P = 0.9432; siRNA versus TN, P = 0.8460; WT versus QL, P = 0.7579; WT versus TN, P = 0.9811; QL versus TN, P = 0.4149. (H) Example kymographs of mCh-LC3 upon overexpression of CFP-ARF6WT (WT), ARF6QL, or ARF6TN. Annotated kymographs show paths pseudocolored for visualization: gray, net displacement <10 µm; blue, anterograde (toward tip); orange, retrograde (toward soma). (I) Fraction of LC3 puncta moving ≥10 µm net displacement over a 2-min video (either direction). n = 15–18 neurons; one-way ANOVA with Tukey’s multiple comparisons test. WT versus QL, P = 0.1825; WT versus TN, P = 0.0163; QL versus TN, P < 0.0001. (J and K) Retrograde and anterograde fractions represent retrograde runs (≥10 µm net displacement toward the soma) or anterograde runs (≥10 µm net displacement toward the axon tip) over all events (including those that moved <10 µm). n = 15–18 neurons; one-way ANOVA with Tukey’s multiple comparisons test. (J) WT versus QL, P = 0.2578; WT versus TN, P = 0.0024; QL versus TN, P < 0.0001. (K) WT versus QL, P = 0.7820; WT versus TN, P = 0.5349; QL versus TN, P = 0.9287. (L) Example kymographs of LAMP1-HT upon overexpression of CFP-ARF6WT, ARF6QL, or ARF6TN. (M) Fraction of LAMP1 puncta moving ≥10 µm net displacement over a 2-min video (either direction). n = 12–13 neurons; one-way ANOVA with Tukey’s multiple comparisons test. WT versus QL, P = 0.0168; WT versus TN, P = 0.2927; QL versus TN, P = 0.3892. (N and O) Retrograde and anterograde fractions represent retrograde runs (≥10 µm net displacement toward the soma) or anterograde runs (≥10 µm net displacement toward the axon tip) over all events (including those that moved <10 µm). n = 12–13 neurons; one-way ANOVA with Tukey’s multiple comparisons test. (N) WT versus QL, P = 0.2464; WT versus TN, P = 0.7710; QL versus TN, P = 0.0709. (O) WT versus QL, P = 0.0401; WT versus TN, P = 0.0304; QL versus TN, P = 0.9841. Bars represent mean ± SEM. ns, not significant; *, P < 0.05; **, P < 0.01; ****, P < 0.0001. Source data are available for this figure: SourceData FS2.
GDP-locked ARF6 has a strong dominant negative effect on LC3 puncta retrograde motility. (A) Relative enrichment (normalized, see Materials and methods for details) for ARF6 in the proteomics performed by Goldsmith et al. (2022) and Frankenfield et al. (2020). (B) Example Western blot showing ARF6 in the AV-enriched fraction. Samples were prepared by differential centrifugation as in Goldsmith et al. (2022). Equal protein concentrations were loaded in each line, as determined by BCA. AV fraction treated with PK removes any externally associated proteins, leaving only cargo inside the organelle; thus, proteins that regulate AV motility should be in the AV fraction but absent from the PK fraction. (C) Quantification of ARF6 in the AV-enriched fraction. n = 4 preparations; unpaired t test; P = 0.0159. (D–G) Puncta density and colocalization upon ARF6 knockdown and rescue with different CFP-ARF6 constructs. n = 15–16 neurons; one-way ANOVA with Tukey’s multiple comparisons test; only significant comparisons displayed in the figure for ease of visualization. (D) Mock versus siRNA, P = 0.2547; Mock versus WT, P = 0.0431; Mock versus QL, P = 0.3714; Mock versus TN, P = 0.4402; siRNA versus WT, P = 0.9918; siRNA versus QL, P = 0.9996; siRNA versus TN, P = 0.9991; WT versus QL, P = 0.8363; WT versus TN, P = 0.8114; QL versus TN, P > 0.9999. (E) Mock versus siRNA, P = 0.3494; Mock versus WT, P = 0.2581; Mock versus QL, P = 0.5130; Mock versus TN, P = 0.6418; siRNA versus WT, P = 0.9995; siRNA versus QL, P = 0.9991; siRNA versus TN, P = 0.9910; WT versus QL, P = 0.9909; WT versus TN, P = 0.9644; QL versus TN, P = 0.9996. (F) Mock versus siRNA, P = 0.9692; Mock versus WT, P = 0.5138; Mock versus QL, P = 0.6603; Mock versus TN, P = 0.9784; siRNA versus WT, P = 0.8660; siRNA versus QL, P = 0.9464; siRNA versus TN, P = 0.7417; WT versus QL, P = 0.9994; WT versus TN, P = 0.2085; QL versus TN, P = 0.3134. (G) Mock versus siRNA, P = 0.0989; Mock versus WT, P = 0.0363; Mock versus QL, P = 0.4198; Mock versus TN, P = 0.0075; siRNA versus WT, P = 0.9909; siRNA versus QL, P = 0.9432; siRNA versus TN, P = 0.8460; WT versus QL, P = 0.7579; WT versus TN, P = 0.9811; QL versus TN, P = 0.4149. (H) Example kymographs of mCh-LC3 upon overexpression of CFP-ARF6WT (WT), ARF6QL, or ARF6TN. Annotated kymographs show paths pseudocolored for visualization: gray, net displacement <10 µm; blue, anterograde (toward tip); orange, retrograde (toward soma). (I) Fraction of LC3 puncta moving ≥10 µm net displacement over a 2-min video (either direction). n = 15–18 neurons; one-way ANOVA with Tukey’s multiple comparisons test. WT versus QL, P = 0.1825; WT versus TN, P = 0.0163; QL versus TN, P < 0.0001. (J and K) Retrograde and anterograde fractions represent retrograde runs (≥10 µm net displacement toward the soma) or anterograde runs (≥10 µm net displacement toward the axon tip) over all events (including those that moved <10 µm). n = 15–18 neurons; one-way ANOVA with Tukey’s multiple comparisons test. (J) WT versus QL, P = 0.2578; WT versus TN, P = 0.0024; QL versus TN, P < 0.0001. (K) WT versus QL, P = 0.7820; WT versus TN, P = 0.5349; QL versus TN, P = 0.9287. (L) Example kymographs of LAMP1-HT upon overexpression of CFP-ARF6WT, ARF6QL, or ARF6TN. (M) Fraction of LAMP1 puncta moving ≥10 µm net displacement over a 2-min video (either direction). n = 12–13 neurons; one-way ANOVA with Tukey’s multiple comparisons test. WT versus QL, P = 0.0168; WT versus TN, P = 0.2927; QL versus TN, P = 0.3892. (N and O) Retrograde and anterograde fractions represent retrograde runs (≥10 µm net displacement toward the soma) or anterograde runs (≥10 µm net displacement toward the axon tip) over all events (including those that moved <10 µm). n = 12–13 neurons; one-way ANOVA with Tukey’s multiple comparisons test. (N) WT versus QL, P = 0.2464; WT versus TN, P = 0.7710; QL versus TN, P = 0.0709. (O) WT versus QL, P = 0.0401; WT versus TN, P = 0.0304; QL versus TN, P = 0.9841. Bars represent mean ± SEM. ns, not significant; *, P < 0.05; **, P < 0.01; ****, P < 0.0001. Source data are available for this figure: SourceData FS2.
ARF6 regulates AV and lysosome retrograde transport. (A) Schematic of the middle regions of JIP3 and JIP4 demonstrating interactions with ARF6. (B) Schematic illustrating the effects of GTP-locked ARF6Q97L and GDP-locked ARF6QL on JIP3/4 binding interactions as described by Montagnac et al. (2009). (C) Representative Western blot and quantification of ARF6 knockdown in rat neural cells (PC12). n = 8. Samples were normalized using Revert 700 Total Protein Stain (LI-COR). (D and E) Fraction of LC3 or LAMP1 puncta moving ≥10 µm net displacement over a 2-min video (either direction). Mock, cells treated alongside others but without any added siRNA. siRNA, cells treated with ARF6 siRNA. Rescue, cells treated with ARF6 siRNA and simultaneously transfected with siRNA-resistant CFP-ARF6WT. n = 15–16 neurons; one-way ANOVA with Tukey’s multiple comparisons test. LC3: Mock versus siRNA, P = 0.0132; Mock versus Rescue, P = 0.3770; siRNA versus Rescue, P = 0.0002. LAMP1: Mock versus siRNA, P = 0.0162; Mock versus Rescue, P = 0.3677; siRNA versus Rescue, P = 0.0003. (F and G) Fraction of retrograde runs (≥10 µm net displacement towards the soma) over all events (including those that moved <10 µm) for LC3 and LAMP1 puncta. n = 15–16 neurons; one-way ANOVA with Holm–Sidak’s multiple comparisons test. LC3: Mock versus siRNA, P = 0.0018; Mock versus Rescue, P = 0.5109; siRNA versus Rescue, P = 0.0003. LAMP1: Mock versus siRNA, P = 0.0050; Mock versus Rescue, P = 0.4563; siRNA versus Rescue, P = 0.0008. (H and I) Fraction of anterograde runs (≥10 µm net displacement toward the axon tip) over all events (including those that moved <10 µm) for LC3 and LAMP1 puncta. n = 15–16 neurons; one-way ANOVA with Holm–Sidak’s multiple comparisons test. LC3: Mock versus siRNA, P = 0.7950; Mock versus Rescue, P = 0.2677; siRNA versus Rescue, P = 0.2831. LAMP1: Mock versus siRNA, P = 0.3385; Mock versus Rescue, P = 0.3385; siRNA versus Rescue, P = 0.0300. (J and K) Example kymographs of mCherry (mCh)-LC3 and LAMP1-HT under control conditions (Mock), ARF6 knockdown, or rescue with CFP-ARF6WT. Annotated kymographs show paths pseudocolored for visualization: gray, net displacement <10 µm; blue, anterograde (towards tip); orange, retrograde (towards soma). Bars represent mean ± SEM. ns, not significant; *, P < 0.05; **, P < 0.01; ***, P < 0.001. Source data are available for this figure: SourceData F3.
ARF6 regulates AV and lysosome retrograde transport. (A) Schematic of the middle regions of JIP3 and JIP4 demonstrating interactions with ARF6. (B) Schematic illustrating the effects of GTP-locked ARF6Q97L and GDP-locked ARF6QL on JIP3/4 binding interactions as described by Montagnac et al. (2009). (C) Representative Western blot and quantification of ARF6 knockdown in rat neural cells (PC12). n = 8. Samples were normalized using Revert 700 Total Protein Stain (LI-COR). (D and E) Fraction of LC3 or LAMP1 puncta moving ≥10 µm net displacement over a 2-min video (either direction). Mock, cells treated alongside others but without any added siRNA. siRNA, cells treated with ARF6 siRNA. Rescue, cells treated with ARF6 siRNA and simultaneously transfected with siRNA-resistant CFP-ARF6WT. n = 15–16 neurons; one-way ANOVA with Tukey’s multiple comparisons test. LC3: Mock versus siRNA, P = 0.0132; Mock versus Rescue, P = 0.3770; siRNA versus Rescue, P = 0.0002. LAMP1: Mock versus siRNA, P = 0.0162; Mock versus Rescue, P = 0.3677; siRNA versus Rescue, P = 0.0003. (F and G) Fraction of retrograde runs (≥10 µm net displacement towards the soma) over all events (including those that moved <10 µm) for LC3 and LAMP1 puncta. n = 15–16 neurons; one-way ANOVA with Holm–Sidak’s multiple comparisons test. LC3: Mock versus siRNA, P = 0.0018; Mock versus Rescue, P = 0.5109; siRNA versus Rescue, P = 0.0003. LAMP1: Mock versus siRNA, P = 0.0050; Mock versus Rescue, P = 0.4563; siRNA versus Rescue, P = 0.0008. (H and I) Fraction of anterograde runs (≥10 µm net displacement toward the axon tip) over all events (including those that moved <10 µm) for LC3 and LAMP1 puncta. n = 15–16 neurons; one-way ANOVA with Holm–Sidak’s multiple comparisons test. LC3: Mock versus siRNA, P = 0.7950; Mock versus Rescue, P = 0.2677; siRNA versus Rescue, P = 0.2831. LAMP1: Mock versus siRNA, P = 0.3385; Mock versus Rescue, P = 0.3385; siRNA versus Rescue, P = 0.0300. (J and K) Example kymographs of mCherry (mCh)-LC3 and LAMP1-HT under control conditions (Mock), ARF6 knockdown, or rescue with CFP-ARF6WT. Annotated kymographs show paths pseudocolored for visualization: gray, net displacement <10 µm; blue, anterograde (towards tip); orange, retrograde (towards soma). Bars represent mean ± SEM. ns, not significant; *, P < 0.05; **, P < 0.01; ***, P < 0.001. Source data are available for this figure: SourceData F3.
To test the role of ARF6 in regulating AV motility, we knocked down ARF6 using siRNA (Fig. 3 C) and then assayed AV (LC3-positive [+] puncta) and lysosome (LAMP1+ puncta) motility along the proximal axon. Depletion of ARF6 reduced the total number of motile events (runs with a net displacement ≥10 µm over a 2-min video) for LC3+ (Fig. 3 D) and LAMP1+ puncta (Fig. 3 E). The reduction in motile events was due entirely to a decrease in retrograde (dynein-driven) events for both LC3+ and LAMP1+ puncta (Fig. 3, F and G), with no significant difference in anterograde events between control and siRNA conditions (Fig. 3, H and I). When siRNA-resistant CFP-ARF6 (wild-type [WT]) was added, the fraction of motile events was rescued (Fig. 3, D and E). Specifically, the frequency of retrograde events for both AVs and lysosomes returned to control levels (Fig. 3, D–K). We did note a mild increase in anterograde runs induced by ARF6 re-expression that may be explained by motor cooperativity (Martin et al., 1999; Hancock, 2014; Fenton et al., 2021). There was no major effect on LC3+ or LAMP1+ puncta density nor colocalization between the organelle populations upon ARF6 knockdown (Fig. S2, D–G). Thus, ARF6 predominantly regulates retrograde transit for degradative organelles in axons.
ARF6 controls motility in a GTP-dependent fashion
To probe the importance of the GTP-binding state of ARF6, we depleted endogenous ARF6 and then rescued it with siRNA-resistant ARF6 constructs with point mutations affecting GTP-binding: ARF6Q67L (QL) is a GTP-locked mutant, while ARF6T27N (TN) is a GDP-locked mutant (Fig. 3 B). The QL mutant—which, according to previous work, associates more strongly with JIP3/4 (Montagnac et al., 2009; Suzuki et al., 2010; Li et al., 2022; Isabet et al., 2009; Llinas et al., 2016)—rescued both LC3+ and LAMP1+ puncta motility similar to WT (Fig. 4, A–H). Namely, rescue with ARF6WT and rescue with ARF6QL were not significantly different in the relative fraction or total number of motile events. Interestingly, expression of ARFTN in cells depleted of endogenous ARF6 resulted in fewer total motile events for both LC3+ and LAMP1+ puncta (Fig. 4, B and F). There was no significant difference in the fraction of either retrograde or anterograde events for LC3+ puncta, suggesting that motility in both directions was affected to a similar extent (Fig. 4, C and D). However, we observed a significant decrease in the fraction of retrograde LAMP1+ puncta (Fig. 4 G).
Locally regulated ARF6 controls motility in a GTP-dependent fashion. (A) Example kymographs of mCh-LC3 upon knockdown and re-expression of GTP-locked (QL) or GDP-locked (TN) CFP-ARF6. Annotated kymographs show paths pseudocolored for visualization: gray, net displacement <10 µm; blue, anterograde (toward tip); orange, retrograde (toward soma). (B) Fraction of LC3 puncta moving ≥10 µm net displacement over a 2-min video (either direction). n = 15 neurons; one-way ANOVA with Tukey’s multiple comparisons test. WT versus QL, P = 0.6383; WT versus TN, P = 0.0803; QL versus TN, P = 0.0089. (C and D) Fraction of retrograde (≥10 µm net displacement toward the soma) or anterograde (≥10 µm net displacement toward the axon tip) LC3 runs over all events (including those that moved <10 µm). n = 15 neurons; one-way ANOVA with Holm–Sidak’s multiple comparisons test. Retrograde: WT versus QL, P = 0.4066; WT versus TN, P = 0.4066; QL versus TN, P = 0.1055. Anterograde: WT versus QL, P = 0.8656; WT versus TN, P = 0.1408; QL versus TN, P = 0.1408. (E) Example kymographs of LAMP1-HT upon knockdown and re-expression of GTP-locked (QL) or GDP-locked (TN) CFP-ARF6. (F) Fraction of LAMP1 puncta moving ≥10 µm net displacement over a 2-min video (either direction). n = 15 neurons; one-way ANOVA with Tukey’s multiple comparisons test. WT versus QL, P = 0.2550; WT versus TN, P = 0.3421; QL versus TN, P = 0.0117. (G and H) Fraction of retrograde (≥10 µm net displacement toward the soma) or anterograde (≥10 µm net displacement toward the axon tip) LAMP1 runs over all events (including those that moved <10 µm). n = 15 neurons; one-way ANOVA with Holm–Sidak’s multiple comparisons test. Retrograde: WT versus QL, P = 0.0641; WT versus TN, P = 0.3507; QL versus TN, P = 0.0089. Anterograde: WT versus QL, P = 0.8052; WT versus TN, P = 0.3739; QL versus TN, P = 0.3523. (I) Schematic illustrating the GTP hydrolysis cycle for small GTPases. (J) Relative enrichment (normalized, see Materials and methods for details) for ARF6 GEFs and GAPs in the proteomics performed by Goldsmith et al. (2022) and Frankenfield et al. (2020). (K and L) Quantification of ARF6 GEFs (K) and GAPs (L) in a mouse brain–derived AV-enriched fraction. Samples were prepared by differential centrifugation as in Goldsmith et al. (2022), and quantified by near-infrared Western blotting (Fig. S3, M and N). AV fraction treated with PK removes any externally associated proteins, leaving only cargo inside the organelle; thus, proteins that regulate AV motility should be in the AV fraction but absent from the PK fraction. n = 4 preparations; unpaired t test. pan-CYTH, P = 0.0139; IQSEC1, P = 0.0038; IQSEC3, P = 0.0050. Bars represent mean ± SEM. ns, not significant; *, P < 0.05; **, P < 0.01.
Locally regulated ARF6 controls motility in a GTP-dependent fashion. (A) Example kymographs of mCh-LC3 upon knockdown and re-expression of GTP-locked (QL) or GDP-locked (TN) CFP-ARF6. Annotated kymographs show paths pseudocolored for visualization: gray, net displacement <10 µm; blue, anterograde (toward tip); orange, retrograde (toward soma). (B) Fraction of LC3 puncta moving ≥10 µm net displacement over a 2-min video (either direction). n = 15 neurons; one-way ANOVA with Tukey’s multiple comparisons test. WT versus QL, P = 0.6383; WT versus TN, P = 0.0803; QL versus TN, P = 0.0089. (C and D) Fraction of retrograde (≥10 µm net displacement toward the soma) or anterograde (≥10 µm net displacement toward the axon tip) LC3 runs over all events (including those that moved <10 µm). n = 15 neurons; one-way ANOVA with Holm–Sidak’s multiple comparisons test. Retrograde: WT versus QL, P = 0.4066; WT versus TN, P = 0.4066; QL versus TN, P = 0.1055. Anterograde: WT versus QL, P = 0.8656; WT versus TN, P = 0.1408; QL versus TN, P = 0.1408. (E) Example kymographs of LAMP1-HT upon knockdown and re-expression of GTP-locked (QL) or GDP-locked (TN) CFP-ARF6. (F) Fraction of LAMP1 puncta moving ≥10 µm net displacement over a 2-min video (either direction). n = 15 neurons; one-way ANOVA with Tukey’s multiple comparisons test. WT versus QL, P = 0.2550; WT versus TN, P = 0.3421; QL versus TN, P = 0.0117. (G and H) Fraction of retrograde (≥10 µm net displacement toward the soma) or anterograde (≥10 µm net displacement toward the axon tip) LAMP1 runs over all events (including those that moved <10 µm). n = 15 neurons; one-way ANOVA with Holm–Sidak’s multiple comparisons test. Retrograde: WT versus QL, P = 0.0641; WT versus TN, P = 0.3507; QL versus TN, P = 0.0089. Anterograde: WT versus QL, P = 0.8052; WT versus TN, P = 0.3739; QL versus TN, P = 0.3523. (I) Schematic illustrating the GTP hydrolysis cycle for small GTPases. (J) Relative enrichment (normalized, see Materials and methods for details) for ARF6 GEFs and GAPs in the proteomics performed by Goldsmith et al. (2022) and Frankenfield et al. (2020). (K and L) Quantification of ARF6 GEFs (K) and GAPs (L) in a mouse brain–derived AV-enriched fraction. Samples were prepared by differential centrifugation as in Goldsmith et al. (2022), and quantified by near-infrared Western blotting (Fig. S3, M and N). AV fraction treated with PK removes any externally associated proteins, leaving only cargo inside the organelle; thus, proteins that regulate AV motility should be in the AV fraction but absent from the PK fraction. n = 4 preparations; unpaired t test. pan-CYTH, P = 0.0139; IQSEC1, P = 0.0038; IQSEC3, P = 0.0050. Bars represent mean ± SEM. ns, not significant; *, P < 0.05; **, P < 0.01.
Next, we expressed these CFP-ARF6 constructs in primary neurons that had not been treated with siRNA to determine whether there was a dominant negative effect on the motility of AVs or lysosomes. Similar to the knockdown and rescue experiments, there was no significant difference in LC3+ puncta motility when comparing ARF6WT overexpression to ARF6QL overexpression (Fig. S2, H–K). However, expression of ARF6TN had a strong dominant negative effect on LC3+ puncta, reducing the retrograde fraction as strongly as ARF6 knockdown (Fig. S2 J). By contrast, expression of ARF6TN had only a minor effect on LAMP1 motility, mildly increasing the anterograde fraction but not significantly affecting the overall motile or retrograde fractions (Fig. S2, L–O). ARF6QL overexpression had an effect on the total motile fraction of LAMP1+ puncta (Fig. S2 M), which surprisingly could be attributed to changes in the anterograde and not the retrograde fraction (Fig. S2, N and O). We noticed, however, an interesting alteration in the efficiency of the LAMP1+ puncta transport upon expression of ARF6QL. Namely, there were fewer pauses (pause examples are circled in Fig. S2 L), resulting in a lower time paused per minute (Fig. S3 A) for LAMP1+ organelles, especially in the GTP-locked (QL) condition. There was a small decrease in paused time upon expression of the GDP-locked mutant, but this effect was due to a decrease in stationary events and lessened when events moving <10 µm total during the 2-min video were removed (Fig. S3 B). The decrease in pausing due to QL overexpression was not specific to the retrograde- or anterograde-moving population (Fig. S3, C and D). Further, it was not specific to the population of LAMP1+ puncta comigrating with LC3 (autolysosomes; Fig. S3, E and F). In fact, this effect seemed to be specific to LAMP1+ puncta, as it was absent from the total LC3+ population (Fig. S3, G and H). ARF6 overexpression did not affect the density of LC3+ or LAMP1+ puncta in the axon nor the colocalization between the two populations (Fig. S3, I–L).
GTP-locked ARF6 decreases LAMP1 vesicle pausing time. (A–H) Number of seconds paused per min in each of the three overexpression conditions. Kruskal–Wallis tests with Dunn’s multiple comparisons. (A) All LAMP1 puncta (including those that moved <10 µm). n = 336–339 puncta; WT versus QL, P < 0.0001; WT versus TN, P < 0.0001; QL versus TN, P = 0.4472. (B) All LAMP1 puncta that moved ≥10 µm during a 2-min video. n = 119–183 puncta; WT versus QL, P < 0.0001; WT versus TN, P = 0.0592; QL versus TN, P = 0.0218. (C) LAMP1 puncta moving ≥10 µm toward the soma. n = 69–91 puncta; WT versus QL, P = 0.0003; WT versus TN, P = 0.1928; QL versus TN, P = 0.1802. (D) LAMP1 puncta moving ≥10 µm toward the axon tip. n = 45–94 puncta; WT versus QL, P = 0.0099; WT versus TN, P = 5223; QL versus TN, P = 0.1482. (E) Motile LAMP1 puncta (≥10 µm net displacement) comigrating with LC3 (autolysosomes). n = 38–46 puncta; WT versus QL, P = 0.0004; WT versus TN, P > 0.9999; QL versus TN, P = 0.0086. (F) Motile LAMP1 puncta (≥10 µm net displacement) migrating without LC3. n = 82–137 puncta; WT versus QL, P = 0.0011; WT versus TN, P = 0.0601; QL versus TN, P = 0.5535. (G) All LC3 puncta (including those that moved <10 µm). n = 71–111 puncta; WT versus QL, P = 0.1526; WT versus TN, P = 0.0327; QL versus TN, P < 0.0001. (H) All LC3 puncta that moved ≥10 µm during a 2-min video. n = 36–49 puncta; WT versus QL, P > 0.9999; WT versus TN, P = 0.3459; QL versus TN, P = 0.2893. (I–L) Puncta density and colocalization upon overexpression of different CFP-ARF6 constructs. n = 9–16 neurons; one-way ANOVA with Holm–Sidak’s multiple comparisons test. (I) WT versus QL, P = 0.6382; WT versus TN, P = 0.8339; QL versus TN, P = 0.6382. (J) WT versus QL, P = 0.4183; WT versus TN, P = 0.9791; QL versus TN, P = 0.4183. (K) WT versus QL, P = 0.7263; WT versus TN, P = 0.9368; QL versus TN, P = 0.7263. (L) WT versus QL, P = 0.6493; WT versus TN, P = 0.3369; QL versus TN, P = 0.2087. (M and N) Quantification of ARF6 GEFs (M) and GAPs (N) in a mouse brain–derived AV-enriched fraction. Samples were prepared by differential centrifugation as in Goldsmith et al. (2022). AV fraction treated with PK removes any externally associated proteins, leaving only cargo inside the organelle; thus, proteins that regulate AV motility should be in the AV fraction but absent from the PK fraction. Bars represent mean ± SEM. ns, not significant; *, P < 0.05; **, P < 0.01; ***, P < 0.001; ****, P < 0.0001. Source data are available for this figure: SourceData FS3.
GTP-locked ARF6 decreases LAMP1 vesicle pausing time. (A–H) Number of seconds paused per min in each of the three overexpression conditions. Kruskal–Wallis tests with Dunn’s multiple comparisons. (A) All LAMP1 puncta (including those that moved <10 µm). n = 336–339 puncta; WT versus QL, P < 0.0001; WT versus TN, P < 0.0001; QL versus TN, P = 0.4472. (B) All LAMP1 puncta that moved ≥10 µm during a 2-min video. n = 119–183 puncta; WT versus QL, P < 0.0001; WT versus TN, P = 0.0592; QL versus TN, P = 0.0218. (C) LAMP1 puncta moving ≥10 µm toward the soma. n = 69–91 puncta; WT versus QL, P = 0.0003; WT versus TN, P = 0.1928; QL versus TN, P = 0.1802. (D) LAMP1 puncta moving ≥10 µm toward the axon tip. n = 45–94 puncta; WT versus QL, P = 0.0099; WT versus TN, P = 5223; QL versus TN, P = 0.1482. (E) Motile LAMP1 puncta (≥10 µm net displacement) comigrating with LC3 (autolysosomes). n = 38–46 puncta; WT versus QL, P = 0.0004; WT versus TN, P > 0.9999; QL versus TN, P = 0.0086. (F) Motile LAMP1 puncta (≥10 µm net displacement) migrating without LC3. n = 82–137 puncta; WT versus QL, P = 0.0011; WT versus TN, P = 0.0601; QL versus TN, P = 0.5535. (G) All LC3 puncta (including those that moved <10 µm). n = 71–111 puncta; WT versus QL, P = 0.1526; WT versus TN, P = 0.0327; QL versus TN, P < 0.0001. (H) All LC3 puncta that moved ≥10 µm during a 2-min video. n = 36–49 puncta; WT versus QL, P > 0.9999; WT versus TN, P = 0.3459; QL versus TN, P = 0.2893. (I–L) Puncta density and colocalization upon overexpression of different CFP-ARF6 constructs. n = 9–16 neurons; one-way ANOVA with Holm–Sidak’s multiple comparisons test. (I) WT versus QL, P = 0.6382; WT versus TN, P = 0.8339; QL versus TN, P = 0.6382. (J) WT versus QL, P = 0.4183; WT versus TN, P = 0.9791; QL versus TN, P = 0.4183. (K) WT versus QL, P = 0.7263; WT versus TN, P = 0.9368; QL versus TN, P = 0.7263. (L) WT versus QL, P = 0.6493; WT versus TN, P = 0.3369; QL versus TN, P = 0.2087. (M and N) Quantification of ARF6 GEFs (M) and GAPs (N) in a mouse brain–derived AV-enriched fraction. Samples were prepared by differential centrifugation as in Goldsmith et al. (2022). AV fraction treated with PK removes any externally associated proteins, leaving only cargo inside the organelle; thus, proteins that regulate AV motility should be in the AV fraction but absent from the PK fraction. Bars represent mean ± SEM. ns, not significant; *, P < 0.05; **, P < 0.01; ***, P < 0.001; ****, P < 0.0001. Source data are available for this figure: SourceData FS3.
Altogether, we found that ARF6 GTP-binding status affects degradative organelles in the axon in disparate ways. The data indicate that LC3+ puncta are enriched for ARF6-GTP, as rescue with or overexpression of ARF6WT or ARF6QL were fairly indistinguishable. Further, ARF6TN cannot rescue the motility of LC3+ puncta following depletion of endogenous ARF6 while overexpression of ARF6TN had a dominant negative effect on the motility of LC3+ puncta. These observations suggest that GDP-ARF6 can disrupt the integrity of the JIP3/4–dynein–dynactin co-complex. In contrast, the effects of ARF6 on the motility of LAMP1+ puncta were more complicated, perhaps reflecting the more diverse population of LAMP1+ structures, including late endosomes, lysosomes, and autolysosomes at varying maturation stages. While we see evidence that ARF6 regulates the retrograde-moving population of LAMP1+ organelles, as evidenced by the knockdown and pausing data, ARF6 also appears to regulate at least a fraction of the anterograde-moving population.
ARF6 is locally regulated by AV-associated guanine exchange factors (GEFs)
Given the data supporting a role for ARF6-GTP in regulating the motility of AVs, we asked whether ARF6 may be locally converted to a GTP-bound state at AV membranes. The nucleotide state of small GTPases is regulated by GTPase activating proteins (GAPs), which induce GTP-to-GDP hydrolysis, and GEFs, which induce release of GDP and binding of a new GTP molecule (Fig. 4 I). There are 10 known ARF6 GEFs and 20 GAPs (Hongu and Kanaho, 2014; Donaldson and Jackson, 2011). AV proteomics performed on enriched fractions isolated from mouse brain tissue identified 80% of the known ARF6 GEFs and only 30% of the GAPs (Fig. S3 J; Goldsmith et al., 2022). By comparison, 30% of ARF6 GEFs and 60% of ARF6 GAPs were detected in lysosomal proteomics isolated from human neurons (derived from induced pluripotent stem cells; Fig. S3 J; Frankenfield et al., 2020). We used immunoblotting to validate the GAPs and GEFs detected in the brain AV-enriched fraction (Fig. S2, B–E). The GEFs identified in the proteomics data, two members of the cytohesin (CYTH) family and three members of the IQSEC/BRAG family (IQ motif and SEC7 domain-containing/Befeldin A–resistant Arf-gunanine nucleotide exchange factor), were indeed highly enriched in the AV fraction and localized to the outer membrane of the AV as judged by protease sensitivity (Fig. S2 M and Fig. 4 K). By comparison, ARF6 GAPs were less enriched and not significantly localized to the outer membrane (Fig. S2 N and Fig. 4 L). These observations support a model in which ARF6 GEFs localize to the AV membrane to locally enrich for ARF6-GTP, which in turn can recruit and/or activate JIP3/4-containing dynein complexes.
ARF6 increases the interaction of the JIP3/4–dynein–dynactin complex with MTs
Next, we asked how ARF6 might affect the behavior of JIP3/4-containing motor complexes using in vitro motility assays. We found that overexpression of GTP-locked ARF6 significantly increased (∼170%) the total number of landing events along the MT observed for either JIP3- or JIP4-positive motor complexes (Fig. 5, A–C). Both stationary and motile events were affected, although the relative frequency of plus- and minus-end-directed events did not change (Fig. 5, B–E). Interestingly, the GDP-locked ARF6TN mutant induced the same effect, a significant increase in MT-binding events (Fig. 5, F–J). Expression of ARF6 had no effect on the velocity of motile complexes, but we did observe a mild reduction in minus-end-directed run lengths (∼28%; Fig. 5, K and L).
ARF6 induces the recruitment of JIP3/4 to MTs. (A) Example kymographs showing the activity of JIP3- and JIP4-containing complexes in the presence of CFP-ARF6QL. (B and C) Quantification of the number of total landing events (includes runs and non-motile binding events) for JIP3- and JIP4-containing complexes in the presence or absence of CFP-ARF6QL. n = 20 MTs each; unpaired t test; JIP3, P < 0.0001; JIP4, P = 0.0011. (D and E) The number of events (per µm per min) observed for JIP3-containing and JIP4-containing complexes, either in the presence or absence of QL. Complexes with a net direction of “0” were stationary landing events, while complexes with a net direction of “−” or “+” moved ≥0.8 µm toward the minus- or plus-end of the MT, respectively. Note that the −ARF6 data (denoted in a lighter color) is repeated from Fig. 1, H and I. Kruskal–Wallis test with Dunn’s multiple comparisons. n = 20 MTs each. JIP3 −ARF6 versus +ARF6: 0, P < 0.0001; −, P > 0.9999; +, P > 0.9999. JIP4 −ARF6 versus +ARF6: 0, P = 0.0033; −, P > 0.9999; +, P > 0.9999. (F and G) Quantification of the number of total landing events for JIP3- and JIP4-containing complexes in the presence of CFP-ARF6QL or CFP-ARF6TN. Dashed line represents the average number of landing events in the absence of ARF6. Note that the QL data (lighter color) repeated from B and C for comparison. n = 20–23 MTs each; unpaired t test; JIP3, P = 0.6856; JIP4, P = 0.1028. (H and I) Number of events (per µm per min) observed for JIP3-containing and JIP4-containing complexes in the presence of CFP-ARF6QL or CFP-ARF6TN. Dashed lines represent the average number of events in the absence of ARF6. Note that the QL data (lighter color) is repeated from D and E for comparison. Kruskal–Wallis test with Dunn’s multiple comparisons. n = 20 MTs each. JIP3 −ARF6 versus +ARF6: 0, P > 0.9999; −, P = 0.9389; +, P > 0.9999. JIP4 −ARF6 versus +ARF6: 0, P > 0.9999; −, P > 0.9999; +, P > 0.9999. (J) Example kymographs showing the activity of JIP3- and JIP4-containing complexes in the presence of CFP-ARF6TN. (K and L) Graphical representations of the distributions of velocities and run lengths to the minus-end for JIP3- or JIP4-containing complexes in the presence of CFP-ARF6QL. Velocity (histogram) was fit to a Gaussian curve and run length (1—cumulative distribution frequency) was fit to a one-phase decay. The listed values are median (25th percentile–75th percentile). n = 97–140 events. (M) Example kymographs showing the activity of JIP3- and JIP4-containing complexes with CFP-ARF6QL and a function-blocking p150Glued (p150) antibody (disrupts p150-MT binding). (N and O) Quantification of the number of total landing events for JIP3- and JIP4-containing complexes with CFP-ARF6QL in the presence or absence of p150 antibody. n = 20–25 MT each; unpaired t test; JIP3, P = 0.0078; JIP4, P < 0.0001. Bars represent mean ± SEM. ns, not significant; **, P < 0.01; ****, P < 0.0001.
ARF6 induces the recruitment of JIP3/4 to MTs. (A) Example kymographs showing the activity of JIP3- and JIP4-containing complexes in the presence of CFP-ARF6QL. (B and C) Quantification of the number of total landing events (includes runs and non-motile binding events) for JIP3- and JIP4-containing complexes in the presence or absence of CFP-ARF6QL. n = 20 MTs each; unpaired t test; JIP3, P < 0.0001; JIP4, P = 0.0011. (D and E) The number of events (per µm per min) observed for JIP3-containing and JIP4-containing complexes, either in the presence or absence of QL. Complexes with a net direction of “0” were stationary landing events, while complexes with a net direction of “−” or “+” moved ≥0.8 µm toward the minus- or plus-end of the MT, respectively. Note that the −ARF6 data (denoted in a lighter color) is repeated from Fig. 1, H and I. Kruskal–Wallis test with Dunn’s multiple comparisons. n = 20 MTs each. JIP3 −ARF6 versus +ARF6: 0, P < 0.0001; −, P > 0.9999; +, P > 0.9999. JIP4 −ARF6 versus +ARF6: 0, P = 0.0033; −, P > 0.9999; +, P > 0.9999. (F and G) Quantification of the number of total landing events for JIP3- and JIP4-containing complexes in the presence of CFP-ARF6QL or CFP-ARF6TN. Dashed line represents the average number of landing events in the absence of ARF6. Note that the QL data (lighter color) repeated from B and C for comparison. n = 20–23 MTs each; unpaired t test; JIP3, P = 0.6856; JIP4, P = 0.1028. (H and I) Number of events (per µm per min) observed for JIP3-containing and JIP4-containing complexes in the presence of CFP-ARF6QL or CFP-ARF6TN. Dashed lines represent the average number of events in the absence of ARF6. Note that the QL data (lighter color) is repeated from D and E for comparison. Kruskal–Wallis test with Dunn’s multiple comparisons. n = 20 MTs each. JIP3 −ARF6 versus +ARF6: 0, P > 0.9999; −, P = 0.9389; +, P > 0.9999. JIP4 −ARF6 versus +ARF6: 0, P > 0.9999; −, P > 0.9999; +, P > 0.9999. (J) Example kymographs showing the activity of JIP3- and JIP4-containing complexes in the presence of CFP-ARF6TN. (K and L) Graphical representations of the distributions of velocities and run lengths to the minus-end for JIP3- or JIP4-containing complexes in the presence of CFP-ARF6QL. Velocity (histogram) was fit to a Gaussian curve and run length (1—cumulative distribution frequency) was fit to a one-phase decay. The listed values are median (25th percentile–75th percentile). n = 97–140 events. (M) Example kymographs showing the activity of JIP3- and JIP4-containing complexes with CFP-ARF6QL and a function-blocking p150Glued (p150) antibody (disrupts p150-MT binding). (N and O) Quantification of the number of total landing events for JIP3- and JIP4-containing complexes with CFP-ARF6QL in the presence or absence of p150 antibody. n = 20–25 MT each; unpaired t test; JIP3, P = 0.0078; JIP4, P < 0.0001. Bars represent mean ± SEM. ns, not significant; **, P < 0.01; ****, P < 0.0001.
JIP3 and JIP4 do not directly bind MTs, so the increased frequency of landing events observed is likely due to an enhanced interaction with a MT-binding protein. The dynactin subunit p150Glued interacts directly with JIP3/4 and with MTs via its cytoskeleton-associated-protein-glycine-rich (CAP-Gly) domain, while ARF6 binding modulates the interaction between p150Glued and JIP3/4 (Peris et al., 2006; Ayloo et al., 2014; Moughamian and Holzbaur, 2012; Montagnac et al., 2009). The binding of p150Glued to the MT in the absence of dynein induces statically bound and/or diffusive behaviors (Ayloo et al., 2014; Feng et al., 2020), similar to what we observed in our lysate assays. Therefore, we hypothesized that ARF6 regulates JIP3/4-containing motor complexes by increasing the association of JIP3/4 with dynactin, thus driving increased MT binding in our assay. To test this model, we examined the effects of adding a function-blocking p150Glued antibody, previously demonstrated to inhibit the interaction of p150Glued with MTs (Ross et al., 2006; King and Schroer, 2000). The increased MT binding of JIP3 and JIP4 induced by expression of ARF6 was significantly reduced (∼42%) by addition of the p150Glued antibody (Fig. 5, M–O). These observations suggest that the increased MT binding observed in the presence of GTP-locked ARF6 is due to an increased interaction between p150Glued and JIP3/4.
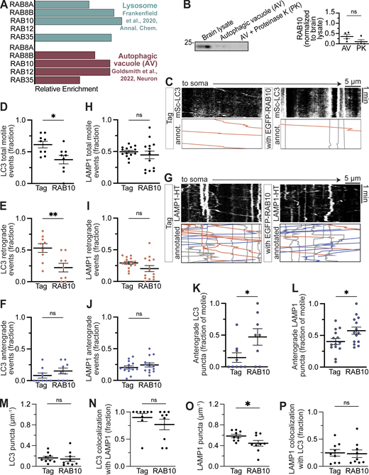
Modulation of RAB10 levels differentially affects the transport of AVs and lysosomes
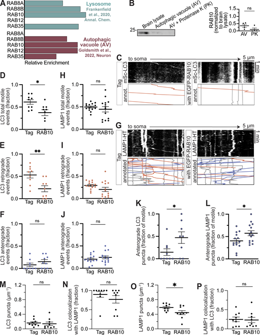
In addition to their association with ARF6, JIP3 and JIP4 have been linked to the RAB family of small GTPases, especially RAB8, RAB10, RAB12, and RAB35 in the context of Parkinson’s disease. All four of these RABs were detected by mass spectrometry in a brain-derived AV fraction (Goldsmith et al., 2022; Fig. S4 A). We chose to focus on RAB10 because (1) RAB12 was not detected in lysosome proteomics from neurons (Frankenfield et al., 2020; Fig. S4 A); (2) endogenous RAB10 but not RAB35 was detected on JIP4-mediated lysosomal tubules (Bonet-Ponce et al., 2020); and (3) JIP3 and JIP4 pulled down substantial RAB10 but not RAB8 in immunoprecipitation assays (Waschbüsch et al., 2020). Although a direct interaction between RAB10 and JIP3/4 has not yet been demonstrated, the proposed interaction region—based on sequence similarity between JIP3/4 and the RAB7-associated lysosomal protein (RILP) family—is shortly after the ARF6 and KLC interaction sites (Fig. 6 A).
RAB10 overexpression induces an anterograde bias in AV and lysosome motility. (A) Relative enrichment (normalized, see Materials and methods for details) for RABs of interest in the proteomics performed by Goldsmith et al. (2022) and Frankenfield et al. (2020). (B) Example Western blot and quantification showing RAB10 in the AV fraction. n = 4 preparations; unpaired t test, P = 0.1308. (C) Example kymographs of mSc-LC3 under the expression of EGFP alone (Tag) or EGFP-RAB10. Annotated kymographs (annot.) show paths pseudocolored for visualization: gray, net displacement <10 µm; blue, anterograde (toward tip); orange, retrograde (toward soma). (D) Fraction of LC3 puncta moving ≥10 µm net displacement over a 2-min video (either direction). n = 8–9 neurons; unpaired t test; P = 0.0123. (E and F) Retrograde and anterograde fractions represent retrograde runs (≥10 µm net displacement toward the soma) or anterograde runs (≥10 µm net displacement toward the axon tip) over all events (including those that moved <10 µm). n = 9 neurons each; unpaired t test. (E) P = 0.0055. (F) P = 0.2524. (G) Example kymographs of LAMP1-HT under the expression of EGFP alone (Tag) or EGFP-RAB10. (H) Fraction of LAMP1 puncta moving ≥10 µm net displacement over a 2-min video (either direction). n = 14 neurons each; unpaired t test; P = 0.4435. (I and J) Retrograde and anterograde fractions represent retrograde runs (≥10 µm net displacement toward the soma) or anterograde runs (≥10 µm net displacement toward the axon tip) over all events (including those that moved <10 µm). n = 14 neurons each; unpaired t test. (I) P = 0.1040. (J) P = 0.3475. (K and L) Quantification of the fraction of motile (moving ≥10 µm during the 2-min video) LC3 or LAMP1 puncta moving anterograde (toward the soma). n = 8–9 neurons; unpaired t test. (K) P = 0.0422. (L) P = 0.0297. (M–P) Puncta density and colocalization upon RAB10 overexpression. n = 9 neurons each; unpaired t test. (M) P = 0.7068. (N) P = 0.3086. (O) P = 0.0438. (P) P = 0.8568. Bars represent mean ± SEM. ns, not significant; *, P < 0.05; **, P < 0.01. Source data are available for this figure: SourceData FS4.
RAB10 overexpression induces an anterograde bias in AV and lysosome motility. (A) Relative enrichment (normalized, see Materials and methods for details) for RABs of interest in the proteomics performed by Goldsmith et al. (2022) and Frankenfield et al. (2020). (B) Example Western blot and quantification showing RAB10 in the AV fraction. n = 4 preparations; unpaired t test, P = 0.1308. (C) Example kymographs of mSc-LC3 under the expression of EGFP alone (Tag) or EGFP-RAB10. Annotated kymographs (annot.) show paths pseudocolored for visualization: gray, net displacement <10 µm; blue, anterograde (toward tip); orange, retrograde (toward soma). (D) Fraction of LC3 puncta moving ≥10 µm net displacement over a 2-min video (either direction). n = 8–9 neurons; unpaired t test; P = 0.0123. (E and F) Retrograde and anterograde fractions represent retrograde runs (≥10 µm net displacement toward the soma) or anterograde runs (≥10 µm net displacement toward the axon tip) over all events (including those that moved <10 µm). n = 9 neurons each; unpaired t test. (E) P = 0.0055. (F) P = 0.2524. (G) Example kymographs of LAMP1-HT under the expression of EGFP alone (Tag) or EGFP-RAB10. (H) Fraction of LAMP1 puncta moving ≥10 µm net displacement over a 2-min video (either direction). n = 14 neurons each; unpaired t test; P = 0.4435. (I and J) Retrograde and anterograde fractions represent retrograde runs (≥10 µm net displacement toward the soma) or anterograde runs (≥10 µm net displacement toward the axon tip) over all events (including those that moved <10 µm). n = 14 neurons each; unpaired t test. (I) P = 0.1040. (J) P = 0.3475. (K and L) Quantification of the fraction of motile (moving ≥10 µm during the 2-min video) LC3 or LAMP1 puncta moving anterograde (toward the soma). n = 8–9 neurons; unpaired t test. (K) P = 0.0422. (L) P = 0.0297. (M–P) Puncta density and colocalization upon RAB10 overexpression. n = 9 neurons each; unpaired t test. (M) P = 0.7068. (N) P = 0.3086. (O) P = 0.0438. (P) P = 0.8568. Bars represent mean ± SEM. ns, not significant; *, P < 0.05; **, P < 0.01. Source data are available for this figure: SourceData FS4.
RAB10 knockdown disrupts AV and lysosome motility. (A) Middle region of JIP3 and JIP4 illustrating putative interaction with RAB10. (B and C) Fraction of autophagosomes (HT-LC3 only), autolysosomes (LC3 + LAMP1), or lysosomes (endogenous LAMP1 only) in fixed cells colocalized with EGFP-RAB10. n = 14–16 neurons; one-way ANOVA with Tukey’s multiple comparisons test (LC3 versus LC3 + LAMP1, P = 0.0181; LC3 versus LAMP1, P = 0.0179; LAMP1 versus LC3 + LAMP1, P > 0.9999). (F) Of the EGFP-RAB10 that was colocalized with LC3 and/or LAMP1, a fraction colocalized with each organelle type. n = 14–16 neurons; one-way ANOVA with Tukey’s multiple comparisons test (LC3 versus LC3 + LAMP1, P = 0.0070; LC3 versus LAMP1, P < 0.0001; LAMP1 versus LC3 + LAMP1, P = 0.0030). (D) Example Western blot and quantification of RAB10 knockdown in rat neural cells (PC12). n = 6. Samples were normalized using Revert 700 Total Protein Stain (LI-COR). (E) Example kymographs of mCh-LC3 under control conditions, ARF6 knockdown, or rescue with CFP-ARF6WT. Annotated kymographs show paths pseudocolored for visualization: gray, net displacement <10 µm; blue, anterograde (toward tip); orange, retrograde (toward soma). (E) Example kymographs of mSc-LC3 under control conditions (Mock), RAB10 knockdown, or rescue with EGFP-RAB10. Annotated kymographs show paths pseudocolored for visualization: gray, net displacement <10 µm; blue, anterograde (toward tip); orange, retrograde (toward soma). (F) Fraction of LC3 puncta moving ≥10 µm net displacement over a 2-min video (either direction). n = 15–19 neurons; one-way ANOVA with Tukey’s multiple comparisons test. Mock versus siRNA, P = 0.0082; Mock versus Rescue, P = 0.7535; siRNA versus Rescue, P = 0.0011. (G and H) Fractions represent retrograde runs (≥10 µm net displacement toward the soma) or anterograde runs (≥10 µm net displacement toward the axon tip) over all events (including those that moved <10 µm). n = 14–19 neurons; one-way ANOVA with Holm–Sidak’s multiple comparisons test. Retrograde: Mock versus siRNA, P = 0.0023; Mock versus Rescue, P = 0.6347; siRNA versus Rescue, P = 0.0009. Anterograde: Mock versus siRNA, P = 0.0023; Mock versus Rescue, P = 0.6347; siRNA versus Rescue, P = 0.0009. (I) LC3 puncta density upon RAB10 knockdown and rescue. n = 15–19 neurons; one-way ANOVA with Tukey’s multiple comparisons test. Mock versus siRNA, P = 0.0038; Mock versus Rescue, P = 0.8336; siRNA versus Rescue, P = 0.0006. (J) Example kymographs of LAMP1-HT under control conditions (Mock), RAB10 knockdown, or rescue with EGFP-RAB10. (K) Fraction of LAMP1 puncta moving ≥10 µm net displacement over a 2-min video (either direction). n = 15–19 neurons; one-way ANOVA with Tukey’s multiple comparisons test. Mock versus siRNA, P = 0.0007; Mock versus Rescue, P = 0.6886; siRNA versus Rescue, P < 0.0001. (L and M) Retrograde and anterograde fractions represent retrograde runs (≥10 µm net displacement toward the soma) or anterograde runs (≥10 µm net displacement toward the axon tip) over all events (including those that moved <10 µm). n = 14–19 neurons; one-way ANOVA with Holm–Sidak’s multiple comparisons test. Retrograde: Mock versus siRNA, P = 0.0009; Mock versus Rescue, P = 0.1832; siRNA versus Rescue, P < 0.0001. Anterograde: Mock versus siRNA, P = 0.0126; Mock versus Rescue, P = 0.9455; siRNA versus Rescue, P = 0.0126. (N) LAMP1 colocalization with LC3 upon RAB10 knockdown and rescue. n = 15–19 neurons; one-way ANOVA with Tukey’s multiple comparisons test. Mock versus siRNA, P < 0.0001; Mock versus Rescue, P = 0.8367; siRNA versus Rescue, P < 0.0001. Note that mock data throughout the figure is repeated from Fig. 3, D–I, and Fig. S2, F–I (lighter color). Bars represent mean ± SEM. ns, not significant; *, P < 0.05; **, P < 0.01; ***, P < 0.001; ****, P < 0.0001. Source data are available for this figure: SourceData F6.
RAB10 knockdown disrupts AV and lysosome motility. (A) Middle region of JIP3 and JIP4 illustrating putative interaction with RAB10. (B and C) Fraction of autophagosomes (HT-LC3 only), autolysosomes (LC3 + LAMP1), or lysosomes (endogenous LAMP1 only) in fixed cells colocalized with EGFP-RAB10. n = 14–16 neurons; one-way ANOVA with Tukey’s multiple comparisons test (LC3 versus LC3 + LAMP1, P = 0.0181; LC3 versus LAMP1, P = 0.0179; LAMP1 versus LC3 + LAMP1, P > 0.9999). (F) Of the EGFP-RAB10 that was colocalized with LC3 and/or LAMP1, a fraction colocalized with each organelle type. n = 14–16 neurons; one-way ANOVA with Tukey’s multiple comparisons test (LC3 versus LC3 + LAMP1, P = 0.0070; LC3 versus LAMP1, P < 0.0001; LAMP1 versus LC3 + LAMP1, P = 0.0030). (D) Example Western blot and quantification of RAB10 knockdown in rat neural cells (PC12). n = 6. Samples were normalized using Revert 700 Total Protein Stain (LI-COR). (E) Example kymographs of mCh-LC3 under control conditions, ARF6 knockdown, or rescue with CFP-ARF6WT. Annotated kymographs show paths pseudocolored for visualization: gray, net displacement <10 µm; blue, anterograde (toward tip); orange, retrograde (toward soma). (E) Example kymographs of mSc-LC3 under control conditions (Mock), RAB10 knockdown, or rescue with EGFP-RAB10. Annotated kymographs show paths pseudocolored for visualization: gray, net displacement <10 µm; blue, anterograde (toward tip); orange, retrograde (toward soma). (F) Fraction of LC3 puncta moving ≥10 µm net displacement over a 2-min video (either direction). n = 15–19 neurons; one-way ANOVA with Tukey’s multiple comparisons test. Mock versus siRNA, P = 0.0082; Mock versus Rescue, P = 0.7535; siRNA versus Rescue, P = 0.0011. (G and H) Fractions represent retrograde runs (≥10 µm net displacement toward the soma) or anterograde runs (≥10 µm net displacement toward the axon tip) over all events (including those that moved <10 µm). n = 14–19 neurons; one-way ANOVA with Holm–Sidak’s multiple comparisons test. Retrograde: Mock versus siRNA, P = 0.0023; Mock versus Rescue, P = 0.6347; siRNA versus Rescue, P = 0.0009. Anterograde: Mock versus siRNA, P = 0.0023; Mock versus Rescue, P = 0.6347; siRNA versus Rescue, P = 0.0009. (I) LC3 puncta density upon RAB10 knockdown and rescue. n = 15–19 neurons; one-way ANOVA with Tukey’s multiple comparisons test. Mock versus siRNA, P = 0.0038; Mock versus Rescue, P = 0.8336; siRNA versus Rescue, P = 0.0006. (J) Example kymographs of LAMP1-HT under control conditions (Mock), RAB10 knockdown, or rescue with EGFP-RAB10. (K) Fraction of LAMP1 puncta moving ≥10 µm net displacement over a 2-min video (either direction). n = 15–19 neurons; one-way ANOVA with Tukey’s multiple comparisons test. Mock versus siRNA, P = 0.0007; Mock versus Rescue, P = 0.6886; siRNA versus Rescue, P < 0.0001. (L and M) Retrograde and anterograde fractions represent retrograde runs (≥10 µm net displacement toward the soma) or anterograde runs (≥10 µm net displacement toward the axon tip) over all events (including those that moved <10 µm). n = 14–19 neurons; one-way ANOVA with Holm–Sidak’s multiple comparisons test. Retrograde: Mock versus siRNA, P = 0.0009; Mock versus Rescue, P = 0.1832; siRNA versus Rescue, P < 0.0001. Anterograde: Mock versus siRNA, P = 0.0126; Mock versus Rescue, P = 0.9455; siRNA versus Rescue, P = 0.0126. (N) LAMP1 colocalization with LC3 upon RAB10 knockdown and rescue. n = 15–19 neurons; one-way ANOVA with Tukey’s multiple comparisons test. Mock versus siRNA, P < 0.0001; Mock versus Rescue, P = 0.8367; siRNA versus Rescue, P < 0.0001. Note that mock data throughout the figure is repeated from Fig. 3, D–I, and Fig. S2, F–I (lighter color). Bars represent mean ± SEM. ns, not significant; *, P < 0.05; **, P < 0.01; ***, P < 0.001; ****, P < 0.0001. Source data are available for this figure: SourceData F6.
We blotted for RAB10 in an AV-enriched fraction from mouse brain, prepared as described in Goldsmith et al. (2022). RAB10 was not highly enriched in the AV fraction and there was no significant difference between levels of RAB10 inside (PK protected) or associated with the AV external membrane (Fig. S4 B). Surprisingly, given this apparent lack of enrichment of RAB10 on AVs, when we expressed EGFP-RAB10 in hippocampal neurons, we noted a strong colocalization between EGFP-RAB10, HT-LC3, and endogenous LAMP1 in fixed neurons (Fig. 6, B and C). We found that RAB10 predominantly colocalized with LAMP1+ organelles, including both autolysosomes and lysosomes (Fig. 6 C).
In live cells, EGFP-RAB10 expression had a potent dominant negative effect on LC3 motility, with EGFP-RAB10 expression leading to significantly fewer motile AVs as compared with expression of the EGFP-tag alone (Tag); this effect was due entirely to a decrease in retrograde-moving puncta (Fig. S4, C–F). By contrast, there was no major effect on LAMP1 motility, with no gross effect on motility in either direction (Fig. S4, G–J). However, there was a shift in the directional bias such that the majority of LAMP1+ puncta switched from moving retrograde to moving anterograde (Fig. S4 L). This switch was also observed for LC3+ puncta (Fig. S4 K). RAB10 expression did not affect colocalization between LC3 and LAMP1 puncta, nor did it affect LC3 density; however, it caused a mild decrease in LAMP1 puncta in the proximal axon (Fig. S4, M–P).
We therefore hypothesized that RAB10 may function by promoting the formation of a JIP3/4–kinesin complex over a JIP3/4–dynein complex. To test this, we used PLA to assess whether JIP3/4 is more frequently associated with kinesin than dynein in the presence of overexpressed RAB10. RAB10 overexpression had no effect on the linear density of JIP3/4-DIC puncta (Fig. S5, A and B); there was a small but insignificant (P = 0.0690) increase in the density of JIP4-KIF5B puncta (Fig. S5 C). Next, we assessed colocalization between the motor-JIP3/4 PLA puncta and HT-LC3. Colocalization between JIP3/4-DIC PLA puncta and LC3 does not change upon RAB10 overexpression (Fig. S5, G and H). However, the colocalization between LC3 and JIP4-KIF5B PLA puncta, while lower than LC3 and JIP4-DIC colocalization, increases significantly upon RAB10 overexpression (Fig. S5 I). RAB10 may, therefore, promote the formation of JIP3/4–kinesin complexes.
RAB10 promotes JIP–kinesin complex formation on AVs but does not impact JIP–dynein association. (A and B) Quantification of PLA along the axon between endogenous dynein (DIC) and endogenous JIP3 or JIP4 in cells expressing EGFP alone (Tag) or EGFP-RAB10. Note that Tag data is repeated from Fig. 2 A (lighter color). n = 20 neurons each; unpaired t test. (A) P = 0.3278. (B) P = 0.5541. (C) Quantification of PLA along the axon between endogenous kinesin (KIF5B) and endogenous JIP4 in cells expressing EGFP alone (Tag) or EGFP-RAB10. Note that Tag data is repeated from Fig. S1 E (lighter color). n = 14 neurons each; unpaired t test; P = 0.0690. (D–F) Example micrographs showing colocalization between HT-LC3 and JIP3-DIC, JIP4-DIC, or JIP4-KIF5B PLA puncta. (G–I) Fraction of PLA puncta colocalizing with HT-LC3 in cells expressing EGFP alone (Tag) or EGFP-RAB10. n = 20 neurons; unpaired t test. (G) P = 0.7565. (H) P = 0.9109. (I) P = 0.0350. (J and K) Quantification of the fraction of motile (moving ≥10 µm during the 2-min video) LC3 or LAMP1 puncta moving anterograde (toward the soma) upon RAB10 knockdown and rescue with EGFP-RAB10. n = 13–16 neurons; one-way ANOVA with Tukey’s multiple comparisons test. (J) Mock versus siRNA, P = 0.1069; Mock versus Rescue, P = 0.8370; siRNA versus Rescue, P = 0.3199. (K) Mock versus siRNA, P = 0.7372; Mock versus Rescue, P = 0.7785; siRNA versus Rescue, P = 0.3328. (L and M) Puncta density and colocalization upon RAB10 knockdown and rescue. n = 15–19 neurons; one-way ANOVA with Tukey’s multiple comparisons test. (L) Mock versus siRNA, P = 0.4622; Mock versus Rescue, P = 0.2334; siRNA versus Rescue, P = 0.8445. (M) Mock versus siRNA, P = 0.0470; Mock versus Rescue, P = 0.3403; siRNA versus Rescue, P = 0.6386. Bars represent mean ± SEM. ns, not significant; *, P < 0.05.
RAB10 promotes JIP–kinesin complex formation on AVs but does not impact JIP–dynein association. (A and B) Quantification of PLA along the axon between endogenous dynein (DIC) and endogenous JIP3 or JIP4 in cells expressing EGFP alone (Tag) or EGFP-RAB10. Note that Tag data is repeated from Fig. 2 A (lighter color). n = 20 neurons each; unpaired t test. (A) P = 0.3278. (B) P = 0.5541. (C) Quantification of PLA along the axon between endogenous kinesin (KIF5B) and endogenous JIP4 in cells expressing EGFP alone (Tag) or EGFP-RAB10. Note that Tag data is repeated from Fig. S1 E (lighter color). n = 14 neurons each; unpaired t test; P = 0.0690. (D–F) Example micrographs showing colocalization between HT-LC3 and JIP3-DIC, JIP4-DIC, or JIP4-KIF5B PLA puncta. (G–I) Fraction of PLA puncta colocalizing with HT-LC3 in cells expressing EGFP alone (Tag) or EGFP-RAB10. n = 20 neurons; unpaired t test. (G) P = 0.7565. (H) P = 0.9109. (I) P = 0.0350. (J and K) Quantification of the fraction of motile (moving ≥10 µm during the 2-min video) LC3 or LAMP1 puncta moving anterograde (toward the soma) upon RAB10 knockdown and rescue with EGFP-RAB10. n = 13–16 neurons; one-way ANOVA with Tukey’s multiple comparisons test. (J) Mock versus siRNA, P = 0.1069; Mock versus Rescue, P = 0.8370; siRNA versus Rescue, P = 0.3199. (K) Mock versus siRNA, P = 0.7372; Mock versus Rescue, P = 0.7785; siRNA versus Rescue, P = 0.3328. (L and M) Puncta density and colocalization upon RAB10 knockdown and rescue. n = 15–19 neurons; one-way ANOVA with Tukey’s multiple comparisons test. (L) Mock versus siRNA, P = 0.4622; Mock versus Rescue, P = 0.2334; siRNA versus Rescue, P = 0.8445. (M) Mock versus siRNA, P = 0.0470; Mock versus Rescue, P = 0.3403; siRNA versus Rescue, P = 0.6386. Bars represent mean ± SEM. ns, not significant; *, P < 0.05.
To better understand the effect of RAB10 on motility, we used siRNA (Fig. 6 D) to deplete endogenous RAB10 from neurons and then assayed the motility of LC3+ and LAMP1+ puncta. In contrast to the dominant negative effects observed upon overexpression, RAB10 knockdown had a robust effect on the motility of both organelles. Significantly fewer LC3+ puncta moved retrograde (Fig. 6, E–H), although the majority of motile puncta were still directed toward the soma (Fig. S5 J). There was also a substantial reduction in motile LAMP1+ puncta, with both anterograde and retrograde populations decreasing (Fig. 6, J–M), although the directional bias remained unchanged (Fig. S5 K).
Unexpectedly, knockdown of RAB10 increased the number of total LC3+ puncta in the proximal axon (Fig. 6 I), while the number of LAMP1+ puncta remained unchanged (Fig. S5 L). Presumably, as a consequence, the colocalization between the two populations was affected: there was a large increase in LAMP1+ puncta colocalizing with LC3 in neurons depleted of RAB10 (Fig. 6 N). We also noted an increase in LC3 puncta colocalizing with LAMP1 (Fig. S5 M), although the magnitude of the change was smaller likely due to a ceiling effect: most LC3+ puncta already colocalize with LAMP1 in the proximal axon. These observations could reflect an increase in autophagosome biogenesis, but more likely reflect a slowing of autophagosomal maturation after lysosomal fusion, as observed previously when autophagosomal motility is disrupted (Boecker et al., 2021; Wong and Holzbaur, 2014). Importantly, the effects of RAB10 knockdown were reversed by expression of an siRNA-resistant EGFP-RAB10 construct, indicating that the effect is specific (Fig. 6, E–N; and Fig. S5, J–M). Together, these results suggest that RAB10 regulates the motility of AVs and lysosomes, with loss of RAB10 potently inhibiting the retrograde motility of autophagosomes along the axon.
Discussion
Here, we demonstrate that two related scaffolding proteins, JIP3 and JIP4, both activate dynein in vitro (Fig. 1) and form a complex with dynein on mature AVs (autolysosomes) in neuronal axons (Fig. 2). We identify two small GTPases that interact with JIP3/4 and affect the axonal transport of AVs and other LAMP1+ organelles. ARF6 regulates AV motility predominantly in the retrograde direction; ARF6 depletion decreases dynein-driven transport toward the soma of both LC3+ and LAMP1+ puncta (Fig. 3). Further, ARF6 regulates motility in a nucleotide-dependent manner: GTP-locked ARF6 can rescue motility following depletion of endogenous ARF6, but GDP-locked ARF6 cannot (Fig. 4). Additionally, overexpression of GDP-locked ARF6 has a dominant negative effect on the motility of LC3+ puncta (Fig. S2, H–K). In vitro, expression of ARF6 increased the binding of JIP3 or JIP4 to MTs in a dynactin-dependent fashion, supporting the hypothesis that ARF6 enhances the formation of JIP3/4–dynactin complexes (Fig. 5). Finally, ARF6 GEFs are enriched on the outer AV membrane (Fig. 4, I–L), suggesting that GTP-bound ARF6 can be locally upregulated to drive JIP3/4–dynein–dynactin complex formation.
RAB10 also regulates AV and lysosomal motility. RAB10 depletion affected both the retrograde and anterograde transport of LAMP1+ lysosomes (Fig. 6, K–L). RAB10 knockdown potently reduced the retrograde motility of AV along the axon but did not affect AV anterograde transport, perhaps because so few AVs transport anterograde at baseline (Fig. 6, F–H). RAB10 overexpression was sufficient to induce an anterograde bias for both LC3+ and LAMP1+ puncta in the axon (Fig. S4).
Based on these observations, we propose a unified model in which locally generated ARF6-GTP enhances the binding affinity of JIP3/4 and dynactin, thus favoring formation of JIP3/4–dynein–dynactin complexes on the organelle. These motile complexes can then interact with MTs through ATP-insensitive binding mediated by the CAP-Gly domain of dynactin or through ATP-sensitive interactions mediated by the motor domains of cytoplasmic dynein (Fig. 7). Thus, ARF6 enhances the efficient transport of AVs toward the soma. In contrast, RAB10 may regulate the recruitment of both dynein and kinesin-1 motors, as suggested by our data and that of Boecker et al. (2021).
Integrated model of autophagosome, autolysosome, and lysosome transport along axons. (A) GTP-bound ARF6 is enriched on AV membranes through local GEF activity, where it can recruit interaction partners JIP3 or JIP4. JIP3/4 in turn recruits dynactin and dynein, leading to activation of the minus-end-directed retrograde motility of autolysosomes. RAB10 may induce anterograde transit, possibly favoring complex formation between JIP3 or JIP4 with JIP1 and kinesin-1. Additional motor complexes have also been implicated in AV or lysosome transport; we highlight a few complementary complexes on the left (Pu et al., 2015; Keren-Kaplan et al., 2022; Cason et al., 2021; Willett et al., 2017; Kumar et al., 2022; Wong and Holzbaur, 2014; Fu et al., 2014; Jongsma et al., 2020; Rosa-Ferreira et al., 2018; Farías et al., 2017; Guardia et al., 2016; Keren-Kaplan and Bonifacino, 2021). (B) This pathway may be disrupted via hyperphosphorylation of RABs. Disease-causing mutations in LRRK2 kinase result in increased phospho-RABs and also increased recruitment of kinesin-1 to the AV membrane (Boecker et al., 2021). The resulting loss of AV motility can be rescued experimentally by expression of GTP-locked ARF6 (Dou et al., 2023); thus these motor-regulatory mechanisms are interconnected and possibly competitive.
Integrated model of autophagosome, autolysosome, and lysosome transport along axons. (A) GTP-bound ARF6 is enriched on AV membranes through local GEF activity, where it can recruit interaction partners JIP3 or JIP4. JIP3/4 in turn recruits dynactin and dynein, leading to activation of the minus-end-directed retrograde motility of autolysosomes. RAB10 may induce anterograde transit, possibly favoring complex formation between JIP3 or JIP4 with JIP1 and kinesin-1. Additional motor complexes have also been implicated in AV or lysosome transport; we highlight a few complementary complexes on the left (Pu et al., 2015; Keren-Kaplan et al., 2022; Cason et al., 2021; Willett et al., 2017; Kumar et al., 2022; Wong and Holzbaur, 2014; Fu et al., 2014; Jongsma et al., 2020; Rosa-Ferreira et al., 2018; Farías et al., 2017; Guardia et al., 2016; Keren-Kaplan and Bonifacino, 2021). (B) This pathway may be disrupted via hyperphosphorylation of RABs. Disease-causing mutations in LRRK2 kinase result in increased phospho-RABs and also increased recruitment of kinesin-1 to the AV membrane (Boecker et al., 2021). The resulting loss of AV motility can be rescued experimentally by expression of GTP-locked ARF6 (Dou et al., 2023); thus these motor-regulatory mechanisms are interconnected and possibly competitive.
Concurrent with our study, two other groups investigated the effects of purified recombinant truncated JIP3 on dynein activity and found that the N-terminus of JIP3 is sufficient to activate dynein-mediated motility in vitro (Fu et al., 2022; Singh et al., 2022). Our study adds to this growing body of work, as the approaches used here (1) include endogenous binding partners, which negates the need to use truncated constructs; (2) is performed at physiological temperature on dynamically growing MTs; and (3) includes competing kinesin complexes. Our average JIP3 velocity (∼1.8 µms−1) is higher than that observed by the other groups (0.7 µms−1 [Fu et al., 2022]; 1 µms−1 [Singh et al., 2022]), most likely due to the more physiological assay temperature (37°C versus room temperature). Importantly, the velocities determined here for dynein activated by JIP3 and JIP4 are consistent with previous observations of dynein activation in lysate assays performed at 37° using other adaptors including BICD2 and TRAK2 (Fenton et al., 2021). In previous work, the Drosophila JIP3 ortholog syd was reported to activate kinesin-1 (Sun et al., 2011). However, these assays were performed using mammalian cell lysate at room temperature on stabilized MTs without polarity labeling, and the average velocities (0.6–1.0 µms−1) and run lengths (3–5.5 µm) observed suggest that minus-end-directed motility may have dominated in their assays, as these values are more consistent with dynein-mediated transport (Olenick et al., 2016; Urnavicius et al., 2018; Fenton et al., 2021; Canty et al., 2021; Fu et al., 2014, 2022; Fu and Holzbaur, 2013; Singh et al., 2022; Sun et al., 2011). Similar assays performed with mammalian JIP3 (Watt et al., 2015) resulted in velocities (∼0.25 µms−1) more consistent with kinesin-1 activation; however, the relatively short run lengths (∼0.75 µm) suggest that JIP3 may require additional effectors to fully activate kinesin-1 motility. Consistent with this conclusion, binding assays suggest that JIP3 and the unrelated motor effector protein JIP1 cooperatively activate kinesin-1 (Sun et al., 2017). JIP1 alone is unlikely to be sufficient for kinesin-1 activation (Blasius et al., 2007; Sun et al., 2017), but in single-molecule assays using cell lysates, JIP1 overexpression increased the number of kinesin-1–driven motility events (Fu and Holzbaur, 2013; Fu et al., 2014). Binding assays suggest that the association of JIP1 with KIF5 and KLC, concurrent with the binding of JIP3 to KLC, is necessary to fully relieve kinesin-1 autoinhibition (Sun et al., 2017). Further, overexpression of either JIP1 or JIP3 leads to the accumulation of the other adaptor at MT plus-ends in cells, suggesting cotransport with kinesin (Hammond et al., 2008). While JIP3 does not oligomerize with JIP4, JIP1 and JIP3 interact both directly and indirectly through KLC (Hammond et al., 2008; Kelkar et al., 2005).
Both JIP1 and JIP3/4 have been previously implicated in the transport of RAB10+ vesicles (Kluss et al., 2022; Bonet-Ponce et al., 2020; Deng et al., 2014). Our work suggests that RAB10 may increase the recruitment and/or activation of kinesin on autophagic vesicles and lysosomes. RAB10, like many other RABs, is regulated by phosphorylation; phospho-RAB10 is generally more active and membrane-associated (Yan et al., 2018; Lara Ordóñez et al., 2022; Kluss et al., 2022; Wauters et al., 2020; Waschbüsch et al., 2020; Homma et al., 2021). Phospho-RAB10 regulates the motility of multiple kinesin-1 and kinesin-3 cargoes (Etoh and Fukuda, 2019; Deng et al., 2014; Taylor et al., 2015; Zajac and Horne-Badovinac, 2022). While RAB10 can directly interact with kinesin-3 (KIF13) to regulate the activity of the motor (Etoh and Fukuda, 2019; Zajac and Horne-Badovinac, 2022), the interaction of RAB10 with kinesin-1 (KIF5) is likely mediated by adaptor proteins. Based on these observations, we propose an integrated model (Fig. 7 A) in which JIP3 or JIP4, together with JIP1, mediate the anterograde transport of RAB10+ cargo, including at least a subset of lysosomes. We propose that phospho-RAB10 recruits JIP3/4 and JIP1 to LAMP1+ organelles; JIP3/4 and JIP1 in turn bind to kinesin-1 to induce motor activation and the anterograde transit of the organelle.
RAB10 is a known target of the kinase LRRK2, which is hyperactive in some genetically inherited forms of Parkinson’s disease (Yan et al., 2018; Wauters et al., 2020; Bonet-Ponce et al., 2020). Our group previously showed that hyperactive, disease-associated LRRK2 increased the level of phospho-RABs and kinesin-1 present on the outer membrane of AVs (Boecker et al., 2021). Additionally, hyperactive LRRK2 increased the recruitment of JIP4 and, to a lesser degree, JIP3 to the AV membrane (Boecker et al., 2021). We therefore hypothesize that phospho-RAB10 forms a complex with JIP3/4 to recruit and activate kinesin (Fig. 7 B). If exogenously expressed at high levels, JIP4 can block AV motility (Boecker et al., 2021), but when expressed at more modest levels, JIP4 comigrates with autolysosomes (Fig. S1, I–M), similar to JIP3. It is unknown whether JIP4 can also interact with JIP1 to activate kinesin-1. However, based on our work and others, we suggest that JIP3 and JIP4 are functionally redundant with their primary difference being their differential expression patterns in tissues (Gowrishankar et al., 2021; Tuvshintugs et al., 2014; Sato et al., 2015).
JIP3 and JIP4 can also induce retrograde transport of LAMP1+ organelles, including autolysosomes. ARF6 was previously shown to block the binding of JIP3 or JIP4 to kinesin, possibly through steric hindrance: the binding sites for KLC and ARF6 overlap (Vilela et al., 2019; Cockburn et al., 2018; Hammond et al., 2008; Llinas et al., 2016; Isabet et al., 2009; Montagnac et al., 2009; Fig. 1 B). In contrast, ARF6 enhances the interaction between JIP3/4 and the dynactin subunit p150Glued (Montagnac et al., 2009). The increased frequency of MT landing events for JIP3/4 that were induced by addition of ARF6 (Fig. 5, A–E) is consistent with an increased interaction with p150Glued, which contains a MT-binding domain but no motor activity (Ayloo et al., 2014; Feng et al., 2020). The ARF6-induced enhancement of MT binding by JIP3 and JIP4 was reduced upon addition of an anti-p150Glued antibody (Fig. 5, F–H) that blocks the interaction of p150Glued with MTs (Ross et al., 2006; King and Schroer, 2000). We therefore conclude that the increased MT binding observed in the presence of ARF6 is due to increased interaction between p150Glued and JIP3/4.
Stepwise recruitment of dynactin and then dynein to the MT has not previously been shown for cargo-specific dynein activators. However, MT binding mediated by motor effectors like CLIP-170 has been shown to be important for dynein recruitment and initiation of retrograde motility (Moughamian and Holzbaur, 2012; Moughamian et al., 2013; Nirschl et al., 2016; McKenney et al., 2016; Yao et al., 2012; Vaughan et al., 2002). We hypothesize that the formation of the cargo-bound ARF6–JIP3/4–dynactin complex may enhance the interaction of the organelle with MTs via the dynactin CAP-Gly MT-binding domain, thus facilitating dynein recruitment and initiation of motility. More work is necessary to prove such stepwise recruitment and to determine whether it is a common mechanism for initiation of dynein-mediated transport of diverse cargos.
In single-molecule motility assays, we observed no difference in the motility of JIP3/4 induced by GTP- and GDP-locked ARF6 (Fig. 5). However, in neurons, GTP- and GDP-locked ARF6 induced significantly different changes in organelle transport (Figs. 4 and S3). We hypothesize that this difference may be due to a key role for bound nucleotides in regulating the membrane association of ARF6. ARF6 contains a myristoyl anchor and binds more tightly to membranes in its GTP-bound state than in its GDP-bound state (Ménétrey et al., 2000; Duellberg et al., 2021). In our in vitro assays, membranes are first removed via centrifugation, making this assay less sensitive to the effects of the nucleotide state of ARF6. Therefore, we propose that the differential effects observed in cells and in vitro when comparing GTP- and GDP-locked ARF6 are likely due to increased membrane interaction and the subsequent stepwise recruitment of JIP3 or JIP4, dynactin, and dynein (Fig. 7 A).
Interestingly, overexpression of GTP-locked ARF6 is sufficient to ameliorate the AV motility phenotype observed in hyperactive LRRK2 mutant conditions (Dou et al., 2023). Under pathological conditions of increased LRRK2 activity, JIP3/4 exhibits an enhanced interaction with kinesin and phosphorylated RABs (Boecker et al., 2021; Kluss et al., 2022; Bonet-Ponce et al., 2020; Dou et al., 2023). In these conditions, GTP-locked ARF6 expression presumably scaffolds the formation of more JIP3/4–dynein–dynactin complexes that may more effectively compete with the RAB–JIP3/4–kinesin-1 complexes (Dou et al., 2023).
ARF6 knockout in neurons leads to defects in axonal development (Akiyama et al., 2014). Hyperphosphorylated RAB10 is induced by Parkinson’s disease–causing mutations in LRRK2, and is also a hallmark pathological feature of Alzheimer’s disease (Yan et al., 2018). Mutations in the JIP1-JIP3 cargo amyloid precursor protein cause familial Alzheimer’s disease; further, both axonal transport and autophagy are disrupted in a multitude of neurodegenerative diseases (Wong and Holzbaur, 2015; Kins et al., 2006; Guillaud et al., 2020; Goldstein, 2012). Mutations in JIP3 cause a rare neurodevelopmental disorder (Platzer et al., 2019) and double knockout of JIP3 and JIP4 leads to robust neurodegeneration (Sato et al., 2015; Gowrishankar et al., 2021). Because these proteins and the processes they regulate are all dysfunctional in neurodevelopmental and/or neurodegenerative disease, it is essential that we continue to tease apart the detailed mechanisms involved to better inform therapy development.
Materials and methods
Plasmids and reagents
Constructs, all of which were verified by DNA sequencing, include the following given in Table 1.
Constructs
| Construct . | Source . |
|---|---|
| CFP-ARF6 WT, QL, and TN | Gift from J. Swanson (#11382, 11386, 11387; Addgene) |
| BICD2N-Halo | Full-length mouse BICD2 in the pEGFP vector (gift from A. Akhmanova, Utrecht University, Utrecht, Netherlands) was used to generate a truncated construct spanning residues 1–572 fused to the HaloTag and cloned into pcDNA3.1 |
| Halo-JIP3 (EGFP vector) | HaloTag fused to the N-terminus of hJIP3 from cDNA Clone (GE: MGC9053013) fused in pEGFP vector backbone |
| Halo-JIP4 (CMV vector) | Subcloned from pGEXP1-JIP4 #DU27651, acquired from MRC Protein Phosphorylation and Ubiquitylation Unit reagents and services, University of Dundee, Dundee, UK |
| Halo-JIP3 (CMV vector) | Halo-JIP3 sequence (from EGFP vector construct) subcloned into (Halo-JIP4) CMV vector |
| Halo-JIP4 (EGFP vector) | Halo-JIP4 sequence (from CMV vector construct) subcloned into (Halo-JIP3) EGFP vector |
| K560-Halo | First 560 aa of human KIF5B from pET17: K560 GFP ST (gift from R. Vale, University of California, San Francisco, San Francisco, CA, USA) subcloned into pHTC-HaloTag CMVneo vector (Promega) |
| KIF5C-Halo | Full-length mouse kinesin-1 heavy chain (KIF5C) in pRK5 myc plasmid (gift from J. Kittler, University of Surrey, Guildford, UK) with HaloTag fused to C-terminus |
| GFP-KLC2 | Full-length WT mouse KLC2 in CB6 driven expression vector |
| LAMP1-mNEON | Gift from D. Gadella (plasmid #98882; Addgene) |
| mCh-EGFP-LC3B | Gift from T. Johansen, University of Tromsø, Tromsø, Norway |
| mSc-LC3B | Subcloned from #21073 and #85054; Addgene |
| HA-LIS1 | Gift from D. Smith, University of South Carolina, Columbia, SC, USA |
| EGFP-RAB10 | Gift from M. Scidmore (plasmid #49472; Addgene) |
| Construct . | Source . |
|---|---|
| CFP-ARF6 WT, QL, and TN | Gift from J. Swanson (#11382, 11386, 11387; Addgene) |
| BICD2N-Halo | Full-length mouse BICD2 in the pEGFP vector (gift from A. Akhmanova, Utrecht University, Utrecht, Netherlands) was used to generate a truncated construct spanning residues 1–572 fused to the HaloTag and cloned into pcDNA3.1 |
| Halo-JIP3 (EGFP vector) | HaloTag fused to the N-terminus of hJIP3 from cDNA Clone (GE: MGC9053013) fused in pEGFP vector backbone |
| Halo-JIP4 (CMV vector) | Subcloned from pGEXP1-JIP4 #DU27651, acquired from MRC Protein Phosphorylation and Ubiquitylation Unit reagents and services, University of Dundee, Dundee, UK |
| Halo-JIP3 (CMV vector) | Halo-JIP3 sequence (from EGFP vector construct) subcloned into (Halo-JIP4) CMV vector |
| Halo-JIP4 (EGFP vector) | Halo-JIP4 sequence (from CMV vector construct) subcloned into (Halo-JIP3) EGFP vector |
| K560-Halo | First 560 aa of human KIF5B from pET17: K560 GFP ST (gift from R. Vale, University of California, San Francisco, San Francisco, CA, USA) subcloned into pHTC-HaloTag CMVneo vector (Promega) |
| KIF5C-Halo | Full-length mouse kinesin-1 heavy chain (KIF5C) in pRK5 myc plasmid (gift from J. Kittler, University of Surrey, Guildford, UK) with HaloTag fused to C-terminus |
| GFP-KLC2 | Full-length WT mouse KLC2 in CB6 driven expression vector |
| LAMP1-mNEON | Gift from D. Gadella (plasmid #98882; Addgene) |
| mCh-EGFP-LC3B | Gift from T. Johansen, University of Tromsø, Tromsø, Norway |
| mSc-LC3B | Subcloned from #21073 and #85054; Addgene |
| HA-LIS1 | Gift from D. Smith, University of South Carolina, Columbia, SC, USA |
| EGFP-RAB10 | Gift from M. Scidmore (plasmid #49472; Addgene) |
We previously used an HT-JIP4 construct in a CMVNeo backbone that expressed in cells at extremely high levels (Fig. S1, L and M). We subcloned the HT-JIP4 into an EGFP backbone (the EGFP was previously removed via subcloning), which we were already using for our HT-JIP3. This new HT-JIP4 expresses at more modest levels and does not affect AV or LAMP1 motility, colocalization, or density (Fig. S1, I–M). Therefore, we report that our previous finding was an overexpression artefact. In all neuronal experiments, we used the EGFP backbone JIP3/4; in the total internal reflection fluorescence (TIRF) assays, we used the CMV backbone JIP3/4.
ON-TARGETplus SMARTpool siRNA to rat RAB10 (L-094944-02-0005) and rat ARF6 (L-096951-02-0005) were obtained from Dharmacon (Horizon Discovery). RAB10 target sequences: 5′-GCAAAAGGCUUCUCGUGUA-3′, 5′-GGAUAGGGUAGGCGAAGUU-3′, 5′-AGGAGUGGUCUUAGCGUUU-3′, 5′-GAGAAAUCAUGUCCGACUU-3′. ARF6 target sequences: 5′-AGUUACUGUUCUACCGUUU-3′, 5′-CAAACGGGGUGGGGUAAUA-3′, 5′-AUUCAUAGGAUUAUCGCCA-3′, 5′-UCUAUUUCCUUUCGGCUUU-3′.
Antibodies include the following given in Table 2.
Antibodies
| Antibody . | Source . | Host . | Dilution . |
|---|---|---|---|
| Anti-ACAP2/CENTB2 | PA5-18209; Thermo Fisher Scientific | Goat | WB 1:1,000 |
| Anti-ARF6 | D12G6; Cell Signaling | Rabbit | WB 1:800 |
| Anti-CYTH (pan) | MA1-062; Thermo Fisher Scientific | Mouse | WB 1:1,000 |
| Anti-DIC | MAB1618; EMD Millipore | Mouse | PLA 1:200 |
| Anti-GIT1 | orb99082; Biorbyt | Mouse | WB 1:1,000 |
| Anti-Halo (polyclonal) | G9281; Promega | Rabbit | WB 1:500 |
| Anti-Halo (monoclonal) | G9211; Promega | Mouse | WB 1:500 |
| Anti-IQSEC1/BRAG2 | PA5-38019; Thermo Fisher Scientific | Rabbit | WB 1:500 |
| Anti-IQSEC2/BRAG1 | PA5-72831; Thermo Fisher Scientific | Rabbit | WB 1:500 |
| Anti-IQSEC3/BRAG3 | orb317640; Biorbyt | Rabbit | WB 1:500 |
| Anti-JIP3/MAPK8IP3 | ab196761; Abcam | Rabbit | PLA 1:25 |
| Anti-JIP4/SPAG9 | 5519; Cell Signaling | Rabbit | PLA 1:25 |
| Anti-LAMP1 | AF4800; R&D Systems | Sheep | IF 1:50 |
| Anti-RAB10 | ab237703; Abcam | Rabbit | WB 1:500 |
| Anti-SMAP2 | orb1142130; Biorbyt | Mouse | WB 1:2,000 |
| Anti-Sheep (2°) 405 | ab175676; Abcam | Donkey | IF 1:1,000 |
| Anti-Sheep (2°) 647 | ab150179; Abcam | Donkey | IF 1:1,000 |
| Anti-KIF5B | MAB1614; EMD Millipore | Mouse | PLA 1:100 |
| Antibody . | Source . | Host . | Dilution . |
|---|---|---|---|
| Anti-ACAP2/CENTB2 | PA5-18209; Thermo Fisher Scientific | Goat | WB 1:1,000 |
| Anti-ARF6 | D12G6; Cell Signaling | Rabbit | WB 1:800 |
| Anti-CYTH (pan) | MA1-062; Thermo Fisher Scientific | Mouse | WB 1:1,000 |
| Anti-DIC | MAB1618; EMD Millipore | Mouse | PLA 1:200 |
| Anti-GIT1 | orb99082; Biorbyt | Mouse | WB 1:1,000 |
| Anti-Halo (polyclonal) | G9281; Promega | Rabbit | WB 1:500 |
| Anti-Halo (monoclonal) | G9211; Promega | Mouse | WB 1:500 |
| Anti-IQSEC1/BRAG2 | PA5-38019; Thermo Fisher Scientific | Rabbit | WB 1:500 |
| Anti-IQSEC2/BRAG1 | PA5-72831; Thermo Fisher Scientific | Rabbit | WB 1:500 |
| Anti-IQSEC3/BRAG3 | orb317640; Biorbyt | Rabbit | WB 1:500 |
| Anti-JIP3/MAPK8IP3 | ab196761; Abcam | Rabbit | PLA 1:25 |
| Anti-JIP4/SPAG9 | 5519; Cell Signaling | Rabbit | PLA 1:25 |
| Anti-LAMP1 | AF4800; R&D Systems | Sheep | IF 1:50 |
| Anti-RAB10 | ab237703; Abcam | Rabbit | WB 1:500 |
| Anti-SMAP2 | orb1142130; Biorbyt | Mouse | WB 1:2,000 |
| Anti-Sheep (2°) 405 | ab175676; Abcam | Donkey | IF 1:1,000 |
| Anti-Sheep (2°) 647 | ab150179; Abcam | Donkey | IF 1:1,000 |
| Anti-KIF5B | MAB1614; EMD Millipore | Mouse | PLA 1:100 |
Primary hippocampal culture
Sprague–Dawley rat hippocampal neurons at embryonic day 18 were obtained from the Neurons R Us Culture Service Center at the University of Pennsylvania. Cells (PLA, 40,000 cells on 7-mm glass; live imaging, 200,000 cells on 20-mm glass) were plated in glass-bottom 35-mm dishes (MatTek) that were precoated with 0.5 mg/ml poly-L-lysine (Sigma-Aldrich). Cells were initially plated in attachment media (MEM supplemented with 10% horse serum, 33 mM D-glucose, and 1 mM sodium pyruvate), which was replaced with maintenance media (neurobasal [Gibco] supplemented with 33 mM D-glucose, 2 mM GlutaMAX [Invitrogen], 100 U/ml penicillin, 100 mg/ml streptomycin, and 2% B-27 [Thermo Fisher Scientific]) after 5–20 h. Neurons were maintained at 37°C in a 5% CO2 incubator; cytosine arabinoside (final concentration 1 µM) was added the day after plating to prevent glia cell proliferation. For transfections, neurons (7–10 DIV) were transfected with 0.35–1.5 µg of total plasmid DNA and, where applicable, 45 pmol of siRNA using Lipofectamine 2000 Transfection Reagent (11668030; Thermo Fisher Scientific) and incubated for 18–48 h (knockdown experiments were always imaged 48 h after transfection).
Live neuron imaging and analysis
1 h prior to imaging, HaloTag ligands (tetramethylrhodamine [TMR], G8251; Promega; Janelia Fluor 549, GA1110; Promega; Janelia Fluor 646, GA1120; Promega) were applied for 15 min at a final concentration of 100 nM, followed by a 30–45 min washout. Neurons were imaged in Imaging Media (HibernateE [Brain Bits] supplemented with 2% B27 and 33 mM D-glucose). Autophagosome (1–1.3 frames/s) and lysosome (0.5–0.65 frames/s) behaviors were monitored in the proximal axon (<200 µm from the soma) of 8–12 DIV neurons for 2–3 min. Neurons were imaged in an environmental chamber at 37°C on a Perkin Elmer UltraView Vox spinning disk confocal on a Nikon Eclipse Ti Microscope with an Apochromat 100 × 1.49 numerical aperture (NA) oil-immersion objective and a Hamamatsu EMCCD C9100-50 camera driven by Volocity (PerkinElmer). Only cells expressing moderate levels of fluorescent proteins were imaged to avoid overexpression artifacts or aggregation. It should be noted that the quality of the primary neuron dissections affected autophagosomal motility, but compared conditions were always collected from the same dissections and imaging sessions.
Kymographs were generated in ImageJ (https://imagej.net/ImageJ2) using the MultiKymograph plugin (line width, 1–5) and analyzed in ImageJ. Puncta were classified as either anterograde (moving ≥10 µm toward the axon tip), retrograde (moving ≥10 µm toward the soma), or non-motile (net movement <10 µm during the video). Because fluorescent LC3 is cytosolic (as well as punctate) and neurites occasionally crossed in culture, raw videos were referenced throughout kymograph analysis to ensure only real puncta (≥1.5 SD from the axon mean) were included in analyses. All comigration analyses were performed using kymographs. Organelle number was calculated as a linear density along the axon, with the axon being represented as a straightened line (width ∼2 µm). All colocalization metrics from live cells represent co-migration data wherein puncta in different changes colocalized (within five pixels) for at least 1 min.
PLA and analysis
Neurons were transfected (Lipofectamine 2000) with 0.3 µg EGFP plasmid (for GFP fill) and 0.35 µg HT LC3 following the above protocol, and then 24 h later (DIV 7–8) they were fixed in PBS containing 4% paraformaldehyde and 4% sucrose for 8 min. Duolink In Situ PLA Mouse/Rabbit kit with red detection reagents (DUO92101-1KT; Sigma-Aldrich) was used according to the manufacturer’s protocol. We used dynein intermediate chain antibody (Mouse MAB1618) plus JIP3 antibody (Rabbit ab196761), JIP4 antibody (Rabbit, 5519; Cell Signalling), or no second 1° antibody (negative control). Both 2° antibodies (Mouse and Rabbit) were added for all experiments (including negative control). Z-stacks (0.25 µm steps) were acquired on an inverted epifluorescence microscope (DMI6000B; Leica) with an Apochromat 63 × 1.4 NA oil-immersion objective and a charge-coupled device camera (ORCA-R2; Hamamatsu Photonics) using LAS-AF software (Leica).
Analysis was performed on maximum z projections in ImageJ. Using the GFP fill (or EGFP-RAB10 in relevant experiments), axons were identified, traced, and then straightened (line width = 20 pixels) specifically in regions where they did not overlap with other cells. The straightened axon was then thresholded to create a mask wherein only the highest intensity gray values (0.5% for LC3; 1% for other channels) were counted as puncta, and any puncta ≤4 and >20 pixels in diameter were excluded. These puncta were then assessed for quantity (linear density) and colocalization (within two pixels).
Cell line culture
COS-7 (ATCC) cells were maintained in DMEM (Corning) supplemented with 1% GlutaMAX and 10% FBS. Cells were maintained at 37°C in a 5% CO2 incubator. For motility assays and co-immunoprecipitation experiments, COS-7 cells were plated on 10-cm plates and transfected 24 h prior to lysis using FuGENE 6 (Promega; 6–12 µg total DNA). Cells were routinely tested for mycoplasma using a MycoAlert detection kit (LT07; Lonza). COS-7 cells were authenticated by ATCC.
Motility assay
The movement of JIP3-, JIP4-, BICD2N-, or K560-containing complexes from cell extracts was tracked using TIRF microscopy. Motility assays were performed in flow chambers constructed with a glass slide and a coverslip silanized with PlusOne Repel-Silane ES (GE Healthcare), held together with vacuum grease to form a ∼10 μl chamber. Rigor kinesin-1E236A (0.5 µM) was non-specifically absorbed to the coverslip 73 and the chamber was then blocked with 5% pluronic F-127 (Sigma-Aldrich). 250 nM GMPCPP (a slowly hydrolyzing analog of GTP) MT seeds, labeled at a 1:40 ratio with HiLyte Fluor 488 tubulin (Cytoskeleton), were flowed into the chamber and immobilized by interaction with rigor kinesin-1E236A. 11.25 µM free tubulin (labeled at a 1:20 ratio with HiLyte Fluor 488 tubulin) was added with the lysate to grow dynamic MTs from the seeds. COS-7 cells grown in 10-cm plates to 70–80% confluence expressing full-length HT HAP1, BICD2N, or HaloTag alone were labeled with TMR 18–24 h after transfection and then lysed in 100 μl lysis buffer (40 mM Hepes [pH 7.4], 120 mM NaCl, 1 mM EDTA, 1 mM ATP, 0.1% Triton X-100, 1 mM PMSF, 0.01 mg ml−1 TAME (anaphase-promoting complex inhibitor), 0.01 mg ml−1 leupeptin, and 1 μg ml−1 pepstatin-A). Cell lysates were clarified by centrifugation (17,000 g) and diluted in P12 motility buffer (12 mM Pipes [pH 6.8], 1 mM EGTA, and 2 mM MgCl2) supplemented with 1 mM Mg-ATP, 1 mM GTP, 0.08 mg ml−1 casein, 0.08 mg ml−1 bovine serum albumin, 2.55 mM DTT, 0.05% methylcellulose, and an oxygen scavenging system (0.5 mg ml−1 glucose oxidase, 470 U ml−1 catalase, and 3.8 mg ml−1 glucose). All the videos (2 min, 4–5 frames s−1) were acquired at 37°C using a Nikon TIRF microscopy system (Perkin Elmer) on an inverted Ti microscope equipped with a 100× objective and an ImageEM C9100-13 camera (Hamamatsu Photonics) with a pixel size of 0.158 µm and controlled with the program Volocity (Improvision).
Motility assay analysis
At least five MTs per video were analyzed by generating kymographs using the MultiKymograph plugin of ImageJ and analyzed in Excel (Microsoft). MT polarity was determined one of two ways. (1) MTs were imaged at 10-s intervals during the entire acquisition (2 min). (2) MTs were imaged for 30 s at 4–5 frames s−1 before and after motor imaging. In this case, only MTs present in both the before and after videos were analyzed. The MT length (to which the number of events was normalized) was either (1) the final length at the end of the entire (2 min) acquisition or (2) the initial length at the beginning of the “after” video, respectively. In either case, only non-bundled MTs that could be clearly seen both growing and catastrophising regularly were analyzed.
At least five MTs were analyzed per replicate; three biological and technical replicates were performed for a final n = 20 MTs per condition. Kymographs were generated using the MultiKymograph plugin (line width, 1) in ImageJ (https://imagej.net/ImageJ2). Analysis was performed using KymoButler 74 with manual post-hoc curation, as described here. To be classified as an event, the duration must be >0.8 s or the run length >1.6 µm, and at least 1.5 SD above the local background (surrounding ∼100 µm2). To be classified as plus-end- or minus-end-directed run, the punctum must travel >5 pixels (0.8 µm) in that direction.
Autophagosome fractionation
Enriched autophagosome fractions were isolated from mouse brains via sequential ultracentrifugation, adding Gly-Phe-β-naphthylamide to inactivate and deplete lysosomal vesicles and thus enhance the integrity of autophagosome-associated proteins (Strømhaug et al., 1998); detailed protocols and validations can be found in Goldsmith et al. (2022). Briefly, brains were collected from WT mice on the C57BL/6J background (Ref 14699058) and homogenized in a tissue grinder in an ice-cold buffered 10 mM Hepes, 1 mM EDTA, 250 mM sucrose solution, and then subjected to three differential centrifugations through Nycodenz and Percoll discontinuous gradients to isolate vesicles of the appropriate size and density. The autophagosome enriched fraction was then divided and either immediately lysed for the identification of all internally and externally associated proteins on autophagosomes (A fraction), treated with 10 μg PK for 45 min at 37°C to degrade externally associated proteins and enrich for membrane-protected autophagosome cargo (P fraction), or membrane permeabilized by the addition of 0.2% triton x-100 prior to PK treatment to confirm PK efficacy (T fraction). The lysis buffer used contained a final concentration of 0.5% NP-40 with 1× protease and phosphatase inhibitors, PMSF, and Pepstatin A. Protein concentration was measured by Bradford assay and equal amounts of protein in denaturing buffer were run on SDS-PAGE gels.
Immunoblotting
For fluorescence Western blotting, samples were analyzed by SDS-PAGE and transferred onto polyvinylidene fluoride Immobilon FL (Millipore). Membranes were dried for at least 1 h, rehydrated in methanol, and stained for total protein (LI-COR REVERT Total Protein Stain). Following imaging of the total protein, membranes were destained, blocked for 5 min in EveryBlot Blocking Buffer (#12010021; BioRad), and incubated overnight at 4°C with primary antibodies diluted in EveryBlot Blocking Buffer. Membranes were washed four times for 5 min in 1×TBS Washing Solution (50 mM Tris-HCl, pH 7.4, 274 mM NaCl, 9 mM KCl, 0.1% Tween-20), incubated in secondary antibodies diluted in EveryBlot Blocking Buffer with 0.01% SDS for 1 h, and again washed four times for 5 min in the washing solution. Membranes were immediately imaged using an Odyssey CLx Infrared Imaging System (LI-COR). Band intensity was measured in the LI-COR Image Studio application.
Analysis of organelle enrichment publications
Goldsmith et al. (2022) and Frankenfield et al. (2020) performed a differential centrifugation–based AV enrichment from brain and a biotinylation-based lysosomal enrichment from iSPC-derived neurons, respectively, then performed mass spectrometry on the resultant proteins. To compare these datasets, which pulled down different amounts of total protein and reported their data differently, we normalized their reported quantifications (number of peptides or log2 raw intensity, respectively) to the average value for our proteins of interest. Note that for the Goldsmith, we used the number of peptides in the total AV fraction (not treated with PK). For Frankenfield, we averaged the values reported for the KI-LAMP1-APEX, the KuD-LAMP1-APEX, and the KuB-LAMP1-APEX.
Statistics
All statistical analyses were performed in Prism (GraphPad). Bars represent mean ± SEM unless otherwise indicated. n indicates the number of events or cells pooled across at least three trials per experiment. Parametric or nonparametric tests were used where appropriate, but formal testing was not performed. Statistical measures are described in the legends.
Online supplemental material
Fig. S1 shows that JIP3 and JIP4 do not induce kinesin activity in vitro, and JIP3 or JIP4 overexpression does not affect AV or lysosome transport in axons. Fig. S2 shows that the overexpression of GDP-locked ARF6 has a strong dominant negative effect on LC3 puncta retrograde motility, and ARF6 overexpression has a mild effect on LAMP1 puncta motility. Fig. S3 shows that overexpression of GTP-locked ARF6 decreases LAMP1 vesicle pausing time, and ARF6 GEFS, but not GAPs, are highly enriched in an AV-enriched fraction from mouse brain. Fig. S4 shows that RAB10 overexpression induces AV and lysosome anterograde bias. Fig. S5 shows that RAB10 mildly affects JIP–kinesin complex formation on AVs, but does not impact JIP–dynein.
Data availability
Data are available in the article itself, the supplementary materials, and in the public repository Zenodo (Cason and Holzbaur, 2023).
Acknowledgments
We gratefully acknowledge Mariko Tokito for her tireless cloning, Dan Dou and Alex Boecker for discussions, and Juliet Goldsmith (University of Pennsylvania, Philadelphia, PA, USA) for her generosity with autophagosome fractionation samples.
This research was supported by National Institutes of Health grant R35 GM126950 to E.L.F. Holzbaur.
Author contributions: S.E. Cason: Conceptualization, Resources, Data curation, Formal analysis, Validation, Investigation, Visualization, Methodology, Project administration, Writing—original draft and review/editing; E.L.F. Holzbaur: Conceptualization, Supervision, Funding acquisition, Project administration, Writing—review/editing.
References
Author notes
Disclosures: The authors declare no competing interests exist.






