Rab5 and Rab7 are known to regulate endosome maturation, and a Rab5-to-Rab7 conversion mediated by a Rab7 activator, Mon1–Ccz1, is essential for progression of the maturation process. However, the importance and mechanism of Rab5 inactivation during endosome maturation are poorly understood. Here, we report a novel Rab5-GAP, TBC1D18, which is associated with Mon1 and mediates endosome maturation. We found that increased active Rab5 (Rab5 hyperactivation) in addition to reduced active Rab7 (Rab7 inactivation) occurs in the absence of Mon1. We present evidence showing that the severe defects in endosome maturation in Mon1-KO cells are attributable to Rab5 hyperactivation rather than to Rab7 inactivation. We then identified TBC1D18 as a Rab5-GAP by comprehensive screening of TBC-domain-containing Rab-GAPs. Expression of TBC1D18 in Mon1-KO cells rescued the defects in endosome maturation, whereas its depletion attenuated endosome formation and degradation of endocytosed cargos. Moreover, TBC1D18 was found to be associated with Mon1, and it localized in close proximity to lysosomes in a Mon1-dependent manner.
Introduction
Endocytosis is a pivotal membrane dynamic process, in which cells internalize extracellular molecules and plasma membrane proteins (Sorkin and Von Zastrow, 2009; Sigismund et al., 2021). Invagination and fission of the plasma membrane results in the formation of early endosomes, where sorting of endocytosed cargos occurs. Some cargos are recycled back to the plasma membrane through recycling endosomes, whereas others are destined to lysosomes for degradation through the endocytic pathway in the following manner. Early endosomes first mature into late endosomes (also known as multivesicular bodies), a process that is accompanied by luminal acidification and acquisition of lysosomal enzymes from the trans-Golgi network, and the late endosomes then fuse with lysosomes. Endocytosed cargos are eventually degraded in the lysosomes, and the products of degradation are transported out of the lysosomes for energy generation or reutilization in biosynthetic pathways.
Rab GTPases are widely thought to coordinate protein sorting and vesicle/membrane trafficking during the endosome maturation processes. Rabs function as a molecular switch by cycling between an inactive form (GDP-bound) and active form (GTP-bound). Although inactive Rabs are present in the cytosol, active Rabs are localized to specific membrane compartments (or organelles) through their C-terminal cysteine residue(s) modified by geranylgeranyl transferase and recruit a specific effector protein(s) that promotes vesicle/membrane trafficking (Stenmark, 2009; Hutagalung and Novick, 2011; Pfeffer, 2017; Homma et al., 2021). Rab activity is thought to be spatiotemporally regulated by activation and inactivation enzymes, i.e., guanine nucleotide exchange factors (GEFs) and GTPase-activating proteins (GAPs), respectively (Lamber et al., 2019). Two Rab family members, early endosomal Rab5 (Vps21, Ypt52, Ypt53, and Ypt10 in yeasts) and late endosomal Rab7 (Ypt7 in yeasts) are key Rabs that coordinate endosome maturation (Huotari and Helenius, 2011; Langemeyer et al., 2020; Borchers et al., 2021). After endocytosis, Rab5 is activated by a specific GEF, such as Rabex-5 (Horiuchi et al., 1997), and it facilitates the formation of early endosomes and their homotypic fusion (Stenmark et al., 1994). The early endosomal Rab5 then directly recruits the Mon1–Ccz1 heterodimeric complex, a Rab7-GEF, to the same compartment (Nordmann et al., 2010; Kinchen and Ravichandran, 2010). The recruited Mon1–Ccz1 activates Rab7, which regulates subsequent late endosome maturation, and it also promotes dissociation of Rabex-5 from early endosomes, which prevents sustained Rab5 activation (Poteryaev et al., 2010). The Rab7 on late endosomes recruits the hexameric homotypic fusion and vacuole protein sorting (HOPS) tethering complex, which mediates fusion between late endosomes and lysosomes (Balderhaar and Ungermann, 2013). Finally, the late endosomal Rab7 is inactivated by a GAP, such as TBC1D15 (Zhang et al., 2005), and reused for the next round of endosome maturation. Dysregulation of Rab5 or Rab7 is thought to cause disruption of endosome maturation and lead to enlarged endosomes and/or lysosomes, because, e.g., overexpression of a GTPase-deficient Rab5 mutant has been shown to induce enlarged endosomes (Stenmark et al., 1994).
The spatiotemporal regulation of Rab5 and Rab7 activities by their GEFs and GAPs is important, because the Rab5-to-Rab7 conversion described above is essential for endosome maturation. While involvement of a Rab5-GEF, Rab7-GEF, and Rab7-GAP in endosome maturation has been well studied, very little has been known about the importance of Rab5 inactivation or the involvement of a specific Rab5-GAP in the Rab5-to-Rab7 conversion. Several Rab5-GAPs, including RN-tre (Lanzetti et al., 2000), RUTBC3 (Haas et al., 2005), and Caenorhabditis elegans TBC-2 (Li et al., 2009; Chotard et al., 2010), have been reported, but their involvement in endosome maturation in mammalian cells is not fully understood. In this study, we identified a novel Rab5-GAP, TBC1D18, that mediates endosome maturation. We discovered that Mon1 knockout (unless otherwise specified, double KO [DKO] of Mon1a and Mon1b, i.e., Mon1a/b-DKO is referred to simply as Mon1-KO below) in mammalian cells results in hyperactivation of Rab5, even though Rab7 is inactivated, suggesting that Mon1 is involved not only in Rab7 activation but also in Rab5 inactivation as well. We also showed that the expression of TBC1D18 is capable of rescuing defects in endosome maturation in Mon1-KO cells, whereas its depletion results in enlargement of early endosomes and attenuated degradation of endocytosed cargos. Based on our findings, we propose a new endosome maturation model in which Mon1–Ccz1 together with TBC1D18 coordinates endosome maturation by inactivating Rab5 and activating Rab7.
Results
Distinct phenotypes of Mon1-KO cells and Rab7-KO cells in endosome maturation
To investigate the function of Mon1 in endosome maturation in greater detail, we first established Mon1-KO (Mon1a/b-DKO) MDCK cells (Fig. S1, A and B) and examined their lysosomal morphology by immunostaining for lysosomal membrane-associated protein 2 (LAMP2). Although consistent with our previous observation, the Rab7-KO cells contained slightly larger lysosomes than WT cells did (Kuchitsu et al., 2018), the Mon1-KO cells contained extremely enlarged lysosomes (Fig. 1 A; van den Boomen et al., 2020). The Mon1-KO phenotype should not be caused by an off-target effect of guide RNAs, because it was completely rescued by re-expression of either Mon1a or Mon1b (Fig. 1 A), thereby suggesting that Mon1a and Mon1b function largely redundantly in endosome maturation. Actually, KO of Mon1a or Mon1b alone had no effect on lysosomal morphology (i.e., the size of the LAMP2-positive dots), although the number of LAMP2-positive dots slightly decreased in both Mon1a-KO and Mon1b-KO cells (Fig. S1 C). Moreover, Mon1-KO (or even in Mon1a/b-double knockdown) resulted in significantly fewer and larger LAMP2-positive dots in comparison with the WT and Rab7-KO cells (Fig. 1 B and Fig. S1 D). Enlarged electron-dense lysosomal structures were also observed at the electron microscopic level (Fig. 1 C). Similar observations, i.e., enlarged size and reduced numbers, were also observed in regard to early endosomes (early endosome antigen 1 [EEA1]) and late endosomes (lysobisphosphatidic acid [LBPA]) in the Mon1-KO cells, but Golgi morphology (GM130, a cis-Golgi marker) was unaltered (Fig. S1, D–F). Since all of these Mon1-KO phenotypes were also observed in Ccz1-KO cells (Fig. S1 C), the Mon1–Ccz1 complex is required for the proper morphology of both endosomes and lysosomes as described previously (van den Boomen et al., 2020). Although the lysosomes in the Mon1-KO cells were considerably enlarged, they appeared to have acquired a highly acidic pH and active lysosomal proteases, because they stained positive with both LysoTracker and Magic Red, which label acidic organelles and lysosomal protease activity, respectively (Fig. S1 G).
KO information and additional endosome and lysosome phenotypes in Mon1-KO cells (related toFig. 1 ). (A) Domain organization of canine (Canis lupus: Cl) Mon1a and Mon1b proteins and genomic mutations in Mon1a-KO, Mon1b-KO, and Mon1-KO (Mon1-a/b-DKO) cells. Both Mon1a and Mon1b contain longin-like DUF254 domains (Gerondopoulos et al., 2012). The arrows point to the positions of the Cas9 target sites. The Cas9 target and protospacer adjacent motif (PAM) sequences are highlighted in magenta and green, respectively. Genomic PCR products containing the target site were directly sequenced or subcloned into the pGEM-T Easy vector (Promega; Madison, WI), and their inserts were then sequenced. (B) Lysates of WT, Rab7-KO, and Mon1-KO cells were analyzed by immunoblotting with the antibodies indicated. The asterisks and arrowhead indicate non-specific bands and Mon1a, respectively. (C) Immunostaining of LAMP2 in WT, Mon1a-KO, Mon1b-KO, and Ccz1-KO cells. Scale bars, 20 µm; insets, 2 µm. The numbers and sizes of LAMP2-positive dots per cell (n = 15 cells) were determined. The solid bars, boxes, and whiskers indicate the median, interquartile range (25–75th percentile), and upper and lower quartiles, respectively, of the values. The statistical analyses were performed by one-way ANOVA and Tukey’s test. ***, P < 0.001. Genomic mutations in Ccz1-KO cells were identified by genomic sequencing. A single-nucleotide insertion (boldface; 5′-TTCATCTACAACCCGCG(A/T)CTT-3′) or 20-nucleotide deletion (5′-CTGA--------------------GCCTT-3′) was found in the target sequence for canine Ccz1 (5′-TTCATCTACAACCCGCGCTT-3′). (D) Immunostaining of EEA1 or LAMP2 in control siRNA (siControl)-treated and Mon1a/b siRNA (siMon1)-treated cells. Scale bars, 20 µm; insets, 2 µm. The numbers of EEA1- or LAMP2-positive dots per cell (n = 15 cells) were determined. The solid bars, boxes, and whiskers indicate the median, interquartile range (25–75th percentile), and upper and lower quartiles, respectively, of the values. The statistical analyses were performed by two-tailed, unpaired Student’s t test. *, P < 0.05; ***, P < 0.001. (E) Immunostaining of EEA1, LBPA, and GM130 in WT and Mon1-KO cells. Insets show magnified views of the boxed areas. Scale bars, 20 µm; insets, 2 µm. (F) The numbers of EEA1- or LBPA-positive dots per cell (n = 15 cells) in E were determined. The solid bars, boxes, and whiskers indicate the median, interquartile range (25–75th percentile), and upper and lower quartiles, respectively, of the values. The statistical analyses were performed by two-tailed, unpaired Student’s t test. ***, P < 0.001. (G) Typical images of WT and Mon1-KO cells that had been exposed to LysoTracker and MagicRed. Scale bars, 20 µm. (H) Typical images of WT, Rab7-KO, and Mon1-KO cells (outlined with dotted lines) that had been exposed to DQ-BSA for 6 h. Scale bars, 20 µm. Since DQ-BSA signals were observed only after its cleavage by lysosomal hydrolases, DQ-BSA is likely to be trapped in early endosomes as a result of an endosome maturation defect in Mon1-KO cells (and a partial defect in Rab7-KO cells). Source data are available for this figure: SourceData FS1.
KO information and additional endosome and lysosome phenotypes in Mon1-KO cells (related toFig. 1 ). (A) Domain organization of canine (Canis lupus: Cl) Mon1a and Mon1b proteins and genomic mutations in Mon1a-KO, Mon1b-KO, and Mon1-KO (Mon1-a/b-DKO) cells. Both Mon1a and Mon1b contain longin-like DUF254 domains (Gerondopoulos et al., 2012). The arrows point to the positions of the Cas9 target sites. The Cas9 target and protospacer adjacent motif (PAM) sequences are highlighted in magenta and green, respectively. Genomic PCR products containing the target site were directly sequenced or subcloned into the pGEM-T Easy vector (Promega; Madison, WI), and their inserts were then sequenced. (B) Lysates of WT, Rab7-KO, and Mon1-KO cells were analyzed by immunoblotting with the antibodies indicated. The asterisks and arrowhead indicate non-specific bands and Mon1a, respectively. (C) Immunostaining of LAMP2 in WT, Mon1a-KO, Mon1b-KO, and Ccz1-KO cells. Scale bars, 20 µm; insets, 2 µm. The numbers and sizes of LAMP2-positive dots per cell (n = 15 cells) were determined. The solid bars, boxes, and whiskers indicate the median, interquartile range (25–75th percentile), and upper and lower quartiles, respectively, of the values. The statistical analyses were performed by one-way ANOVA and Tukey’s test. ***, P < 0.001. Genomic mutations in Ccz1-KO cells were identified by genomic sequencing. A single-nucleotide insertion (boldface; 5′-TTCATCTACAACCCGCG(A/T)CTT-3′) or 20-nucleotide deletion (5′-CTGA--------------------GCCTT-3′) was found in the target sequence for canine Ccz1 (5′-TTCATCTACAACCCGCGCTT-3′). (D) Immunostaining of EEA1 or LAMP2 in control siRNA (siControl)-treated and Mon1a/b siRNA (siMon1)-treated cells. Scale bars, 20 µm; insets, 2 µm. The numbers of EEA1- or LAMP2-positive dots per cell (n = 15 cells) were determined. The solid bars, boxes, and whiskers indicate the median, interquartile range (25–75th percentile), and upper and lower quartiles, respectively, of the values. The statistical analyses were performed by two-tailed, unpaired Student’s t test. *, P < 0.05; ***, P < 0.001. (E) Immunostaining of EEA1, LBPA, and GM130 in WT and Mon1-KO cells. Insets show magnified views of the boxed areas. Scale bars, 20 µm; insets, 2 µm. (F) The numbers of EEA1- or LBPA-positive dots per cell (n = 15 cells) in E were determined. The solid bars, boxes, and whiskers indicate the median, interquartile range (25–75th percentile), and upper and lower quartiles, respectively, of the values. The statistical analyses were performed by two-tailed, unpaired Student’s t test. ***, P < 0.001. (G) Typical images of WT and Mon1-KO cells that had been exposed to LysoTracker and MagicRed. Scale bars, 20 µm. (H) Typical images of WT, Rab7-KO, and Mon1-KO cells (outlined with dotted lines) that had been exposed to DQ-BSA for 6 h. Scale bars, 20 µm. Since DQ-BSA signals were observed only after its cleavage by lysosomal hydrolases, DQ-BSA is likely to be trapped in early endosomes as a result of an endosome maturation defect in Mon1-KO cells (and a partial defect in Rab7-KO cells). Source data are available for this figure: SourceData FS1.
Severe defects in the endosome maturation of Mon1-KO cells. (A) Immunostaining of LAMP2 in the cells indicated. Mon1-KO cells are outlined with dotted lines. Insets show magnified views of the boxed areas. Scale bars, 20 µm; insets, 2 µm. (B) The numbers and sizes of LAMP2-positive dots per cell (n = 15 cells) in A were determined. The solid bars, boxes, and whiskers indicate the median, interquartile range (25–75th percentile), and upper and lower quartiles, respectively, of the values. The statistical analyses were performed by one-way ANOVA and Tukey’s test. **, P < 0.01; ***, P < 0.001. (C) WT and Mon1-KO cells were examined by electron microscopy. The red arrowheads point to MVBs and lysosomes. Scale bars, 1 µm. (D) Degradation of EGFR in the indicated cells after exposure to 200 ng/ml EGF. Their cell lysates were analyzed by immunoblotting with the antibodies indicated. The blots shown are representative of three independent experiments. (E) Quantification of EGFR bands shown in D (n = 3). The statistical analyses were performed by two-way ANOVA and Bonferroni t test. *, P < 0.05; **, P < 0.01. (F) The amount of active, GTP-bound Rab7 in WT and Mon1-KO cells was analyzed by an effector-based pull-down assay with beads coupled to T7-RILP (Cantalupo et al., 2001). (G) Immunostaining of LAMP1 in WT and Mon1-KO cells stably expressing EGFP-Rab7-QL. Insets show magnified views of the boxed areas. Scale bars, 20 µm; insets, 2 µm. Source data are available for this figure: SourceData F1.
Severe defects in the endosome maturation of Mon1-KO cells. (A) Immunostaining of LAMP2 in the cells indicated. Mon1-KO cells are outlined with dotted lines. Insets show magnified views of the boxed areas. Scale bars, 20 µm; insets, 2 µm. (B) The numbers and sizes of LAMP2-positive dots per cell (n = 15 cells) in A were determined. The solid bars, boxes, and whiskers indicate the median, interquartile range (25–75th percentile), and upper and lower quartiles, respectively, of the values. The statistical analyses were performed by one-way ANOVA and Tukey’s test. **, P < 0.01; ***, P < 0.001. (C) WT and Mon1-KO cells were examined by electron microscopy. The red arrowheads point to MVBs and lysosomes. Scale bars, 1 µm. (D) Degradation of EGFR in the indicated cells after exposure to 200 ng/ml EGF. Their cell lysates were analyzed by immunoblotting with the antibodies indicated. The blots shown are representative of three independent experiments. (E) Quantification of EGFR bands shown in D (n = 3). The statistical analyses were performed by two-way ANOVA and Bonferroni t test. *, P < 0.05; **, P < 0.01. (F) The amount of active, GTP-bound Rab7 in WT and Mon1-KO cells was analyzed by an effector-based pull-down assay with beads coupled to T7-RILP (Cantalupo et al., 2001). (G) Immunostaining of LAMP1 in WT and Mon1-KO cells stably expressing EGFP-Rab7-QL. Insets show magnified views of the boxed areas. Scale bars, 20 µm; insets, 2 µm. Source data are available for this figure: SourceData F1.
We next investigated whether substrates of endocytosis can be degraded in Mon1-KO cells. As shown in Fig. 1, D and E, ligand (epidermal growth factor [EGF])-induced degradation of EGF-receptor (EGFR) was substantially attenuated in Mon1-KO cells in comparison with its degradation in WT and Rab7-KO cells. Similarly, fluorescence signals of DQ-bovine serum albumin (BSA), which is taken up by fluid-phase endocytosis, were clearly more reduced in Mon1-KO cells than in WT and Rab7-KO cells (Fig. S1 H). It was noteworthy that the maturation of endosomes that contained substrates of endocytosis was more strongly inhibited by Mon1 depletion than by Rab7 depletion, suggesting that Mon1 has another function(s) in addition to Rab7 activation during endosome maturation. We, therefore, attempted to identify the new role, presumably the Rab7-independent role, of Mon1 in endosome maturation by analyzing the phenotypes of Mon1-KO cells in greater detail.
Hyperactivation of Rab5, not reduced active Rab7, in Mon1-KO cells induced formation of greatly enlarged endosomes and lysosomes
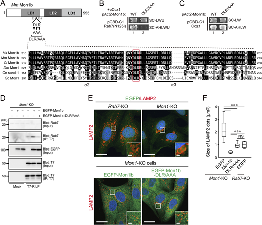
Because Mon1 is known to be a component of the Rab7-GEF complex (Nordmann et al., 2010; Gerondopoulos et al., 2012), we first checked the activity of Rab7 in WT and Mon1-KO cells by performing effector pull-down assays with beads coupled to T7-tagged RILP, the best characterized Rab7 effector (Cantalupo et al., 2001). After incubating lysates of WT and Mon1-KO cells with the T7-RILP beads, the active Rab7 trapped by the beads was analyzed by immunoblotting (Fig. 1 F). As anticipated, the level of active Rab7 in the Mon1-KO cells was markedly reduced in comparison with its level in the WT cells. To determine whether inactivation of Rab7 directly caused the greatly enlarged lysosomes and endosomes (lysosomes/endosomes) in Mon1-KO cells, we overexpressed a constitutively active Rab7 mutant with an enhanced green fluorescent protein (EGFP)-tag (EGFP-Rab7-QL) in Mon1-KO cells (Fig. 1 G). However, the results showed that greatly enlarged lysosomes were observed in Mon1-KO cells even in the presence of an excess amount of active Rab7, suggesting that reduced active Rab7 (referred to as Rab7 inactivation below) alone is unlikely to induce the phenotypes observed in Mon1-KO cells. To confirm that Rab7 inactivation is not a major cause of greatly enlarged lysosomes, we generated a Mon1b point mutant, named D223A/L224A/R225A (DLR/AAA; Fig. S2 A). The results of yeast two-hybrid assays showed that Mon1b(DLR/AAA) was unable to recognize a nucleotide-free form of Rab7 (N125I; i.e., substrate of Mon1–Ccz1) without altering its Ccz1-binding activity (Fig. S2 B and C). Actually, expression of Mon1b(DLR/AAA) failed to increase GTP-Rab7 in Mon1-KO cells (Fig. S2 D). Nevertheless, expression of Mon1b(DLR/AAA) in Mon1-KO cells largely restored the morphology of LAMP2-positive dots, specifically their size, to the level observed in Rab7-KO cells (Fig. S2, E and F). Thus, Mon1 is likely to have another function(s) in addition to Rab7 activation.
Generation of a Mon1b point mutant and its rescue activities in Mon1-KO cells (related toFig. 1 ). (A) Schematic representation of the mouse Mon1b mutant used in this study. Conserved residues of Mon1 from six species: human (Hs), mouse (Mm), canine (Cl), Drosophila melanogaster (Dm), Caenorhabditis elegans (Ce), and budding yeast (Sc). Residues that are identical and similar to mouse Mon1b in the longin domain 1 (LD1) are shown against a black background and gray background, respectively. Highly conserved residues (DLR) in the loop between α2 and α3 helices among the six Mon1 proteins are boxed in red and were subjected to Ala-based site-directed mutagenesis (arrowheads; named DLR/AAA). The DLR sequence is located at the loop between α2 and α3 helices (solid lines) that contributes recognition of Rab7/Ypt7 (Klink et al., 2022), and thereby the DLR/AAA mutation of Mon1b impaired its Rab7 binding ability shown in B. (B) Inactive Rab7 (a nucleotide-free form of Rab7) binding activity of the Mon1b-DLR/AAA mutant as revealed by yeast tri-hybrid assays. Yeast cells containing pCcz1 plasmids, pAct2 plasmids expressing Mon1b (WT or DLR/AAA), and pGBD-C1-Rab7 (N125I)ΔCys plasmids were streaked on SC-LWU or SC-AHLWU medium (selection medium) and incubated at 30°C. (C) Ccz1 binding activity of Mon1b-DLR/AAA as revealed by yeast two-hybrid assays. Yeast cells containing pGBD-C1-Ccz1 plasmids and pAct2 plasmids expressing Mon1b (WT or DLR/AAA) were streaked on SC-LW or SC-AHLW medium (selection medium) and incubated at 30°C. (D) The amount of active, GTP-bound Rab7 in Mon1-KO cells stably expressing WT or mutant Mon1b-DLR/AAA was analyzed by an effector-based pull-down assay with beads coupled to T7-RILP. (E) Immunostaining of LAMP2 in Mon1-KO cells stably expressing EGEP-Mon1b or its mutant. Insets show magnified views of the boxed areas. Scale bars, 20 µm; insets, 2 µm. (F) The sizes of LAMP2-positive dots per cell (n = 15 cells) in E were determined. The solid bars, boxes, and whiskers indicate the median, interquartile range (25–75th percentile), and upper and lower quartiles, respectively, of the values. The statistical analyses were performed by one-way ANOVA and Tukey’s test. ***, P < 0.001. Source data are available for this figure: SourceData FS2.
Generation of a Mon1b point mutant and its rescue activities in Mon1-KO cells (related toFig. 1 ). (A) Schematic representation of the mouse Mon1b mutant used in this study. Conserved residues of Mon1 from six species: human (Hs), mouse (Mm), canine (Cl), Drosophila melanogaster (Dm), Caenorhabditis elegans (Ce), and budding yeast (Sc). Residues that are identical and similar to mouse Mon1b in the longin domain 1 (LD1) are shown against a black background and gray background, respectively. Highly conserved residues (DLR) in the loop between α2 and α3 helices among the six Mon1 proteins are boxed in red and were subjected to Ala-based site-directed mutagenesis (arrowheads; named DLR/AAA). The DLR sequence is located at the loop between α2 and α3 helices (solid lines) that contributes recognition of Rab7/Ypt7 (Klink et al., 2022), and thereby the DLR/AAA mutation of Mon1b impaired its Rab7 binding ability shown in B. (B) Inactive Rab7 (a nucleotide-free form of Rab7) binding activity of the Mon1b-DLR/AAA mutant as revealed by yeast tri-hybrid assays. Yeast cells containing pCcz1 plasmids, pAct2 plasmids expressing Mon1b (WT or DLR/AAA), and pGBD-C1-Rab7 (N125I)ΔCys plasmids were streaked on SC-LWU or SC-AHLWU medium (selection medium) and incubated at 30°C. (C) Ccz1 binding activity of Mon1b-DLR/AAA as revealed by yeast two-hybrid assays. Yeast cells containing pGBD-C1-Ccz1 plasmids and pAct2 plasmids expressing Mon1b (WT or DLR/AAA) were streaked on SC-LW or SC-AHLW medium (selection medium) and incubated at 30°C. (D) The amount of active, GTP-bound Rab7 in Mon1-KO cells stably expressing WT or mutant Mon1b-DLR/AAA was analyzed by an effector-based pull-down assay with beads coupled to T7-RILP. (E) Immunostaining of LAMP2 in Mon1-KO cells stably expressing EGEP-Mon1b or its mutant. Insets show magnified views of the boxed areas. Scale bars, 20 µm; insets, 2 µm. (F) The sizes of LAMP2-positive dots per cell (n = 15 cells) in E were determined. The solid bars, boxes, and whiskers indicate the median, interquartile range (25–75th percentile), and upper and lower quartiles, respectively, of the values. The statistical analyses were performed by one-way ANOVA and Tukey’s test. ***, P < 0.001. Source data are available for this figure: SourceData FS2.
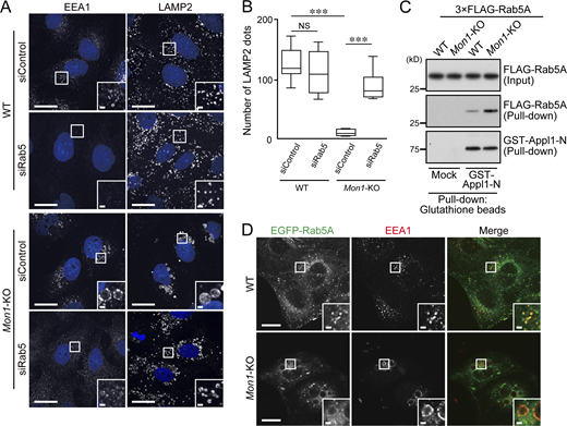
We next turned our attention to Rab5, which functions upstream of Mon1, because a previous study had reported that overexpression of a constitutively active Rab5A mutant, Rab5A-QL, in cultured mammalian cells induced greatly enlarged lysosomes/endosomes (Stenmark et al., 1994; Wegener et al., 2010; Fig. S3 A), a phenotype that resembled the phenotypes of the Mon1-KO cells that we had observed in this study. To determine whether the Mon1-KO phenotypes were caused by increased active Rab5, like Rab5-QL overexpression, we knocked down endogenous Rab5 in WT and Mon1-KO cells with specific siRNAs. As three Rab5 isoforms (Rab5A/B/C) are likely to function redundantly in MDCK cells (Hatoyama et al., 2021), we simultaneously knocked down them and immunostained the cells for EEA1 and LAMP2 (Fig. S3 B and Fig. 2 A). Upon depletion of all three Rab5 isoforms, highly enlarged endosomes/lysosomes were no longer observed in the Mon1-KO cells, and the number of LAMP2-positive dots was restored (Fig. 2 B). Similarly, knockdown of Rabex-5 in Mon1-KO cells also increased the number of LAMP2-positive dots (Fig. S3, D and E). Furthermore, depletion of Mon1 facilitated activation of Rab5A as revealed by active Rab5 pull-down assays with glutathione S-transferase (GST)-tagged Appl1-N (Zhu et al., 2007; Fig. 2 C). Consistent with these results, EGFP-tagged Rab5A was clearly associated with the limiting membrane of the enlarged lysosomes/endosomes in the Mon1-KO cells (Fig. 2 D and Fig. S3 C). Taken together, these results indicated that the phenotypes of Mon1-KO cells depend on increased active Rab5 (referred to as hyperactivation of Rab5 below), not Rab7 inactivation, and implied that Mon1 has an inhibitory role in relation to Rab5, that is, inactivates Rab5.
Hyperactivation of Rab5 in Mon1-KO cells and no connection between Rab22A and the phenotypes of Mon1-KO cells (related toFigs. 2,and4,). (A) Immunostaining of LAMP2 in WT cells transiently expressing EGFP-Rab5A or EGFP-Rab5A-QL. Insets show magnified views of the boxed areas. Scale bars, 20 µm; insets, 2 µm. (B) Lysates of the cells shown in Fig. 2 A were analyzed by immunoblotting with the antibodies indicated. (C) Immunostaining of LAMP2 in WT and Mon1-KO cells transiently expressing EGFP-Rab5A. Insets show magnified views of the boxed areas. Scale bars, 20 µm; insets, 2 µm. (D) WT and Mon1-KO cells were transfected with control siRNA (siControl) or Rabex-5 siRNA (siRabex5). 3 d after transfection, the cells were immunostained with anti-LAMP2 antibody. Insets show magnified views of the boxed areas. Scale bars, 20 µm; insets, 2 µm. (E) The numbers of LAMP2-positive dots per cell (n = 15 cells) in D were determined. The solid bars, boxes, and whiskers indicate the median, interquartile range (25–75th percentile), and upper and lower quartiles, respectively, of the values. The statistical analyses were performed by one-way ANOVA and Tukey’s test. ***, P < 0.001. (F) Purified recombinant TBC proteins with 3 × FLAG tag and untagged Rab proteins (Rab4A, Rab5A, Rab7, and Rab22A) used in this study. The proteins were subjected to 12.5% SDS-PAGE followed by Coomassie Brilliant Blue staining (CBB). For the sake of clarity, the intensity of the gel was increased to the extent that the signals did not become saturated (see Source data). (G) Purified 3 × FLAG tagged TBC1D15 and its Rab7-GAP activity. Quantification of the luminescence, which represents the amount of GTP remaining after GTP hydrolysis by Rab7 (4 pmol) in the presence or absence of 3 × FLAG-TBC1D15 (10 pmol) for 90 min. The statistical analyses were performed by two-tailed, unpaired Student’s t test. ***, P < 0.001. Data are expressed as means and SEM of the data obtained in three independent experiments. (H) WT cells were transfected with control siRNA (siControl) or Rab22A siRNAs (siRab22A#1 and #2). 3 d after transfection, the cells were immunostained with anti-LAMP2 antibody. Insets show magnified views of the boxed areas. Scale bars, 20 µm; insets, 2 µm. (I) The numbers and sizes of LAMP2-positive dots per cell (n = 15 cells) in H were determined. The solid bars, boxes, and whiskers indicate the median, interquartile range (25–75th percentile), and upper and lower quartiles, respectively, of the values. The statistical analyses were performed by one-way ANOVA and Tukey’s test. (J) Lysates of the cells shown in H were analyzed by immunoblotting with the antibodies indicated. (K) Quantification of the luminescence, which represents the amount of GTP remaining after GTP hydrolysis by Rab5A and Rab22A for 90 min in the presence or absence of 3 × FLAG-TBC1D18. The statistical analyses were performed by two-tailed, unpaired Student’s t test. ***, P < 0.001. Data are expressed as means and SEM of the data obtained in three independent experiments. Source data are available for this figure: SourceData FS3.
Hyperactivation of Rab5 in Mon1-KO cells and no connection between Rab22A and the phenotypes of Mon1-KO cells (related toFigs. 2,and4,). (A) Immunostaining of LAMP2 in WT cells transiently expressing EGFP-Rab5A or EGFP-Rab5A-QL. Insets show magnified views of the boxed areas. Scale bars, 20 µm; insets, 2 µm. (B) Lysates of the cells shown in Fig. 2 A were analyzed by immunoblotting with the antibodies indicated. (C) Immunostaining of LAMP2 in WT and Mon1-KO cells transiently expressing EGFP-Rab5A. Insets show magnified views of the boxed areas. Scale bars, 20 µm; insets, 2 µm. (D) WT and Mon1-KO cells were transfected with control siRNA (siControl) or Rabex-5 siRNA (siRabex5). 3 d after transfection, the cells were immunostained with anti-LAMP2 antibody. Insets show magnified views of the boxed areas. Scale bars, 20 µm; insets, 2 µm. (E) The numbers of LAMP2-positive dots per cell (n = 15 cells) in D were determined. The solid bars, boxes, and whiskers indicate the median, interquartile range (25–75th percentile), and upper and lower quartiles, respectively, of the values. The statistical analyses were performed by one-way ANOVA and Tukey’s test. ***, P < 0.001. (F) Purified recombinant TBC proteins with 3 × FLAG tag and untagged Rab proteins (Rab4A, Rab5A, Rab7, and Rab22A) used in this study. The proteins were subjected to 12.5% SDS-PAGE followed by Coomassie Brilliant Blue staining (CBB). For the sake of clarity, the intensity of the gel was increased to the extent that the signals did not become saturated (see Source data). (G) Purified 3 × FLAG tagged TBC1D15 and its Rab7-GAP activity. Quantification of the luminescence, which represents the amount of GTP remaining after GTP hydrolysis by Rab7 (4 pmol) in the presence or absence of 3 × FLAG-TBC1D15 (10 pmol) for 90 min. The statistical analyses were performed by two-tailed, unpaired Student’s t test. ***, P < 0.001. Data are expressed as means and SEM of the data obtained in three independent experiments. (H) WT cells were transfected with control siRNA (siControl) or Rab22A siRNAs (siRab22A#1 and #2). 3 d after transfection, the cells were immunostained with anti-LAMP2 antibody. Insets show magnified views of the boxed areas. Scale bars, 20 µm; insets, 2 µm. (I) The numbers and sizes of LAMP2-positive dots per cell (n = 15 cells) in H were determined. The solid bars, boxes, and whiskers indicate the median, interquartile range (25–75th percentile), and upper and lower quartiles, respectively, of the values. The statistical analyses were performed by one-way ANOVA and Tukey’s test. (J) Lysates of the cells shown in H were analyzed by immunoblotting with the antibodies indicated. (K) Quantification of the luminescence, which represents the amount of GTP remaining after GTP hydrolysis by Rab5A and Rab22A for 90 min in the presence or absence of 3 × FLAG-TBC1D18. The statistical analyses were performed by two-tailed, unpaired Student’s t test. ***, P < 0.001. Data are expressed as means and SEM of the data obtained in three independent experiments. Source data are available for this figure: SourceData FS3.
Formation of enlarged endosomes in the Mon1-KO cell is Rab5-dependent. (A) WT and Mon1-KO cells were transfected with control siRNA (siControl) or Rab5A/B/C siRNAs (siRab5). 3 d after transfection, the cells were immunostained with anti-LAMP2 antibody. Insets show magnified views of the boxed areas. Scale bars, 20 µm; insets, 2 µm. (B) The numbers of LAMP2-positive dots per cell (n = 15 cells) in A were determined. The solid bars, boxes, and whiskers indicate the median, interquartile range (25–75th percentile), and upper and lower quartiles, respectively, of the values. The statistical analyses were performed by one-way ANOVA and Tukey’s test. ***, P < 0.001. (C) The amount of active, GTP-bound Rab5 in the WT and Mon1-KO cells was analyzed by an effector-based pull-down assay with beads coupled to GST-Appl1-N (Zhu et al., 2007). (D) Immunostaining of EEA1 in WT and Mon1-KO cells stably expressing EGFP-Rab5A. Insets show magnified views of the boxed areas. Scale bars, 20 µm; insets, 2 µm. Source data are available for this figure: SourceData F2.
Formation of enlarged endosomes in the Mon1-KO cell is Rab5-dependent. (A) WT and Mon1-KO cells were transfected with control siRNA (siControl) or Rab5A/B/C siRNAs (siRab5). 3 d after transfection, the cells were immunostained with anti-LAMP2 antibody. Insets show magnified views of the boxed areas. Scale bars, 20 µm; insets, 2 µm. (B) The numbers of LAMP2-positive dots per cell (n = 15 cells) in A were determined. The solid bars, boxes, and whiskers indicate the median, interquartile range (25–75th percentile), and upper and lower quartiles, respectively, of the values. The statistical analyses were performed by one-way ANOVA and Tukey’s test. ***, P < 0.001. (C) The amount of active, GTP-bound Rab5 in the WT and Mon1-KO cells was analyzed by an effector-based pull-down assay with beads coupled to GST-Appl1-N (Zhu et al., 2007). (D) Immunostaining of EEA1 in WT and Mon1-KO cells stably expressing EGFP-Rab5A. Insets show magnified views of the boxed areas. Scale bars, 20 µm; insets, 2 µm. Source data are available for this figure: SourceData F2.
Comprehensive screening for a candidate(s) Rab5-GAP that regulates endosome maturation
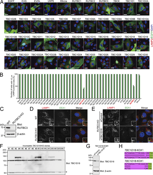
To identify a candidate Rab5-GAP(s) that regulates endosome maturation, we first focused on the protein family members that share a TBC (Tre-2/Bub2/Cdc16)-domain, most of which are known to function as Rab-GAP domains (Fukuda, 2011; Frasa et al., 2012). More than 40 TBC-domain-containing proteins (simply referred to as TBC proteins below) are present in mammals, and although some of them have been shown to exhibit GAP activity toward Rab5 in vitro (Xiao et al., 1997; Pei et al., 2002; Chamberlain et al., 2004; Haas et al., 2005; Li et al., 2009; Lachmann et al., 2012; Rao et al., 2021; Yan et al., 2021), no attempt has ever been made to comprehensively screen for Rab5-GAPs in living cells or in vivo. If hyperactivation of Rab5 in Mon1-KO cells is the primary cause of the greatly enlarged endosomes/lysosomes, forced inactivation of Rab5 by overexpressing TBC/Rab5-GAP proteins should decrease the size of the endosomes/lysosomes, the same as Rab5 knockdown did (Fig. 2, A and B). We therefore performed a comprehensive screening for Rab5-GAPs by overexpressing each of the 43 TBC proteins with an EGFP-tag in Mon1-KO cells (Fig. S4, A and B). The results showed that overexpression of only two TBC proteins, a known Rab5-GAP, RUTBC3 (Haas et al., 2005; also known as SGSM3), and a previously less characterized TBC protein, TBC1D18, were able to rescue the Mon1-KO phenotypes. The enlarged lysosomes in Mon1-KO cells expressing either RUTBC3 or TBC1D18 became smaller, and the number of LAMP2-positive dots increased significantly (Fig. 3, A–C). These rescue effects are presumably caused by inactivation of Rab5 through the TBC domains, because overexpression of the GAP-activity-deficient RUTBC3(RA) and TBC1D18(RK) mutants, whose expression levels were comparable to those of the WT proteins (Fig. 3 B), did not rescue the phenotypes of Mon1-KO cells (Fig. 3, A and C).
Summary of the comprehensive screening of 43 TBC proteins and analysis of RUTBC3-KO phenotypes (related toFig. 3,). (A) Immunostaining of LAMP2 in Mon1-KO cells transiently expressing EGFP-TBC proteins. Scale bars, 20 µm. (B) The percentage of cells containing LAMP2-positive dots >2.0 µm in diameter was calculated (n = 20 cells for each TBC protein). TBC protein-expressing cells were identified by either EGFP fluorescence (green bars) or immunostaining with anti-T7 tag antibody (gray bars). Note that ∼50% of the cells expressing TBC1D18 or RUTBC3 did not contain any LAMP2-positive dots >2.0 µm in diameter. (C) Lysates of WT and RUTBC3-KO cells were analyzed by immunoblotting with the antibodies indicated. (D) Immunostaining of EEA1 and LAMP1 in WT and RUTBC3-KO cells. Insets show magnified views of the boxed areas. Scale bars, 20 µm; insets, 2 µm. (E)RUTBC3-KO cells were transfected with control siRNA (siControl) or TBC1D18 siRNA (siTBC1D18). 3 d after transfection, the cells were immunostained with anti-LAMP1 and anti-EEA1 antibodies. Insets show magnified views of the boxed areas. Scale bars, 20 µm; insets, 2 µm. (F) TBC1D18 protein expression in incomplete TBC1D18-KO cells. Three TBC1D18 bands (∼75, ∼100, and ∼130 kD bands) were observed in WT MDCK cells, and the ∼100 kD band was always retained in TBC1D18 sgRNA-expressing cells (i.e., incomplete TBC1D18-KO cells). The asterisk indicates non-specific bands. (G) Lysates of the incomplete TBC1D18-KO#1 cells in F that had been treated with control siRNA (siControl) or TBC1D18 siRNA (siTBC1D18) were analyzed by immunoblotting with the antibodies indicated. The siTBC1D18 treatment dramatically reduced the 100 kD band intensity, confirming that it corresponds to TBC1D18 protein in MDCK cells (see also Fig. 3 F). (H) Genome sequences of TBC1D18-KO#1 cells. The Cas9 target and PAM sequences are highlighted in magenta and green, respectively. Genomic PCR products containing the target site were subcloned into the pGEM-T Easy vector, and their inserts were then sequenced. One nucleotide insertion and 12 nucleotide deletion (i.e., four amino acid deletion) were found in the target site. Source data are available for this figure: SourceData FS4.
Summary of the comprehensive screening of 43 TBC proteins and analysis of RUTBC3-KO phenotypes (related toFig. 3,). (A) Immunostaining of LAMP2 in Mon1-KO cells transiently expressing EGFP-TBC proteins. Scale bars, 20 µm. (B) The percentage of cells containing LAMP2-positive dots >2.0 µm in diameter was calculated (n = 20 cells for each TBC protein). TBC protein-expressing cells were identified by either EGFP fluorescence (green bars) or immunostaining with anti-T7 tag antibody (gray bars). Note that ∼50% of the cells expressing TBC1D18 or RUTBC3 did not contain any LAMP2-positive dots >2.0 µm in diameter. (C) Lysates of WT and RUTBC3-KO cells were analyzed by immunoblotting with the antibodies indicated. (D) Immunostaining of EEA1 and LAMP1 in WT and RUTBC3-KO cells. Insets show magnified views of the boxed areas. Scale bars, 20 µm; insets, 2 µm. (E)RUTBC3-KO cells were transfected with control siRNA (siControl) or TBC1D18 siRNA (siTBC1D18). 3 d after transfection, the cells were immunostained with anti-LAMP1 and anti-EEA1 antibodies. Insets show magnified views of the boxed areas. Scale bars, 20 µm; insets, 2 µm. (F) TBC1D18 protein expression in incomplete TBC1D18-KO cells. Three TBC1D18 bands (∼75, ∼100, and ∼130 kD bands) were observed in WT MDCK cells, and the ∼100 kD band was always retained in TBC1D18 sgRNA-expressing cells (i.e., incomplete TBC1D18-KO cells). The asterisk indicates non-specific bands. (G) Lysates of the incomplete TBC1D18-KO#1 cells in F that had been treated with control siRNA (siControl) or TBC1D18 siRNA (siTBC1D18) were analyzed by immunoblotting with the antibodies indicated. The siTBC1D18 treatment dramatically reduced the 100 kD band intensity, confirming that it corresponds to TBC1D18 protein in MDCK cells (see also Fig. 3 F). (H) Genome sequences of TBC1D18-KO#1 cells. The Cas9 target and PAM sequences are highlighted in magenta and green, respectively. Genomic PCR products containing the target site were subcloned into the pGEM-T Easy vector, and their inserts were then sequenced. One nucleotide insertion and 12 nucleotide deletion (i.e., four amino acid deletion) were found in the target site. Source data are available for this figure: SourceData FS4.
Identification of TBC1D18 as a candidate GAP for Rab5. (A) Immunostaining of LAMP2 in WT cells transiently expressing EGFP or Mon1-KO cells transiently expressing EGFP or the EGFP-tagged TBC proteins indicated (see also Fig. S4 A). Insets show magnified views of the boxed areas. Scale bars, 20 µm; insets, 2 µm. (B) Lysates of the cells shown in A were analyzed by immunoblotting with the antibodies indicated. (C) The numbers of LAMP2-positive dots per cell (n = 15 cells) in A were determined. The solid bars, boxes, and whiskers indicate the median, interquartile range (25–75th percentile), and upper and lower quartiles, respectively, of the values. The statistical analyses were performed by one-way ANOVA and Tukey’s test. ***, P < 0.001. (D) WT cells were transfected with control siRNA (siControl), RUTBC3 siRNA (siRUTBC3), or TBC1D18 siRNA (siTBC1D18). 3 d after transfection, the cells were immunostained with anti-LAMP1 and anti-EEA1 antibodies. Insets show magnified views of the boxed areas. Scale bars, 20 µm; insets, 2 µm. (E) The numbers and sizes of EEA1-positive dots per cell (n = 15 cells) in D were determined. The solid bars, boxes, and whiskers indicate the median, interquartile range (25–75th percentile), and upper and lower quartiles, respectively, of the values. The statistical analyses were performed by one-way ANOVA and Tukey’s test. ***, P < 0.001; NS, not significant. (F) Lysates of the cells shown in D were analyzed by immunoblotting with the antibodies indicated. The asterisk indicates non-specific bands. Source data are available for this figure: SourceData F3.
Identification of TBC1D18 as a candidate GAP for Rab5. (A) Immunostaining of LAMP2 in WT cells transiently expressing EGFP or Mon1-KO cells transiently expressing EGFP or the EGFP-tagged TBC proteins indicated (see also Fig. S4 A). Insets show magnified views of the boxed areas. Scale bars, 20 µm; insets, 2 µm. (B) Lysates of the cells shown in A were analyzed by immunoblotting with the antibodies indicated. (C) The numbers of LAMP2-positive dots per cell (n = 15 cells) in A were determined. The solid bars, boxes, and whiskers indicate the median, interquartile range (25–75th percentile), and upper and lower quartiles, respectively, of the values. The statistical analyses were performed by one-way ANOVA and Tukey’s test. ***, P < 0.001. (D) WT cells were transfected with control siRNA (siControl), RUTBC3 siRNA (siRUTBC3), or TBC1D18 siRNA (siTBC1D18). 3 d after transfection, the cells were immunostained with anti-LAMP1 and anti-EEA1 antibodies. Insets show magnified views of the boxed areas. Scale bars, 20 µm; insets, 2 µm. (E) The numbers and sizes of EEA1-positive dots per cell (n = 15 cells) in D were determined. The solid bars, boxes, and whiskers indicate the median, interquartile range (25–75th percentile), and upper and lower quartiles, respectively, of the values. The statistical analyses were performed by one-way ANOVA and Tukey’s test. ***, P < 0.001; NS, not significant. (F) Lysates of the cells shown in D were analyzed by immunoblotting with the antibodies indicated. The asterisk indicates non-specific bands. Source data are available for this figure: SourceData F3.
Next, we investigated whether endogenous RUTBC3 and TBC1D18 are actually involved in the formation and maturation of endosomes/lysosomes in WT MDCK cells by transfecting them with RUTBC3 or TBC1D18 siRNAs and immunostaining them for EEA1 and LAMP1. Depletion of RUTBC3 did not alter either the distribution or size of endosomes/lysosomes (Fig. 3, D and E), and the RUTBC3-KO cells appeared to contain normal endosomes/lysosomes (Fig. S4, C and D). In sharp contrast, swollen early endosomes and intact lysosomes were observed in the TBC1D18-depleted cells (Fig. 3, D–F and Fig. S4 E), which partially resembled the Mon1-KO phenotypes (Fig. S1 E). We speculate that the swollen early endosomes in the TBC1D18-depleted cells were attributable to sustained Rab5 activation, which is known to induce homotypic fusion of early endosomes (Stenmark et al., 1994). We also tried to generate TBC1D18-KO cells, but did not succeed: at least one WT allele or a mutant allele with deletion of a multiple of three nucleotides of TBC1D18 was always retained in the sgRNA-expressing cells (Fig. S4, F–H), the same as we had observed in Rab5-KO cells in a previous study (Homma et al., 2019), suggesting that both TBC1D18 and Rab5 are essential for cell survival and/or growth. We, therefore, selected TBC1D18 as the prime candidate for the Rab5-GAP in endosome maturation.
TBC1D18 functions as a Rab5-GAP both in vitro and in cultured cells
Because nothing was known about the function of TBC1D18 (also known as RabGAP1L) in terms of Rab5 regulation, we performed in vitro GAP assays with purified components (Fig. S3 F) using a GTPase-Glo assay kit to demonstrate inactivation of Rab5 by TBC1D18. As shown in Fig. 4, A and B, the amount of GTP bound to Rab5A, which was monitored by luminescence, was found to significantly decrease in a time-dependent manner in the presence of TBC1D18. Importantly, TBC1D18 did not display any GAP activity toward other endosomal Rabs, including Rab4A and Rab7, under our experimental conditions. In contrast to TBC1D18, a known Rab7-GAP TBC1D15 (Zhang et al., 2005) exerted Rab7-GAP activity (Fig. S3 G), thereby validating the substrate-specificity of the GAP assay kit used in this study. To further determine whether the Rab5A-GAP activity of TBC1D18 actually depends on its TBC domain, we also tested the GAP-activity-deficient TBC1D18(RK) mutant for in vitro GAP assays. As anticipated, TBC1D18(RK) had mostly lost the Rab5A-GAP activity (Fig. 4 C), consistent with the fact that TBC1D18(RK) is unable to rescue Mon1-KO phenotypes (Fig. 3 A, bottom panel), although it appeared to exhibit weak Rab5A-GAP activity in vitro.
TBC1D18 acts as a Rab5-GAP both in vitro and in cultured cells. (A) Quantification of the luminescence, which represents the amount of GTP remaining after GTP hydrolysis by Rab4A, Rab5A, and Rab7 (4 pmol) in the presence or absence of 3 × FLAG-TBC1D18 (2.5 pmol) for 60 min. The statistical analyses were performed by two-tailed, unpaired Student’s t test. ***, P < 0.001. Data are expressed as means and SEM of the data obtained in three independent experiments. (B) Quantification of the luminescence, which represents the amount of GTP remaining after GTP hydrolysis by Rab5A (4 pmol) in the presence or absence of 3 × FLAG-TBC1D18 for the times indicated. The statistical analyses were performed by two-way ANOVA and Bonferroni t test. *, P < 0.05; ***, P < 0.001. Data are expressed as means and SEM of the data obtained in three independent experiments. (C) Effect of the RK mutation on Rab5A-GAP activity of TBC1D18. GAP assays were performed as described in A. ***, P < 0.001 (one-way ANOVA and Tukey’s test). (D) The amount of active, GTP-bound Rab5 (Rab5A–C) in WT cells stably expressing EGFP or EGFP-TBC1D18 was analyzed by an effector-based pull-down assay with beads coupled to GST-Appl1-N. The intensity of active GTP-Rab5 bands (second panel) normalized by total Rab5 (top panel) were quantified and analyzed statistically (*, P < 0.05; **P < 0.01; two-tailed, unpaired Student’s t test). (E) Typical images of WT cells stably expressing EGFP-Rab5A and transiently expressing mStr or mStr-TBC1D18. Scale bars, 20 µm. (F) Immunostaining of EEA1 in WT cells transiently expressing EGFP or EGFP-TBC1D18. The cells expressing the protein indicated are outlined with dotted lines. (G) The numbers of EGFP-Rab5A-positive dots and EEA1-positive dots per cell (n = 15 or 20 cells) in E and F were determined. The solid bars, boxes, and whiskers indicate the median, interquartile range (25–75th percentile), and upper and lower quartiles, respectively, of the values. The statistical analyses were performed by two-tailed, unpaired Student’s t test. ***, P < 0.001. Source data are available for this figure: SourceData F4.
TBC1D18 acts as a Rab5-GAP both in vitro and in cultured cells. (A) Quantification of the luminescence, which represents the amount of GTP remaining after GTP hydrolysis by Rab4A, Rab5A, and Rab7 (4 pmol) in the presence or absence of 3 × FLAG-TBC1D18 (2.5 pmol) for 60 min. The statistical analyses were performed by two-tailed, unpaired Student’s t test. ***, P < 0.001. Data are expressed as means and SEM of the data obtained in three independent experiments. (B) Quantification of the luminescence, which represents the amount of GTP remaining after GTP hydrolysis by Rab5A (4 pmol) in the presence or absence of 3 × FLAG-TBC1D18 for the times indicated. The statistical analyses were performed by two-way ANOVA and Bonferroni t test. *, P < 0.05; ***, P < 0.001. Data are expressed as means and SEM of the data obtained in three independent experiments. (C) Effect of the RK mutation on Rab5A-GAP activity of TBC1D18. GAP assays were performed as described in A. ***, P < 0.001 (one-way ANOVA and Tukey’s test). (D) The amount of active, GTP-bound Rab5 (Rab5A–C) in WT cells stably expressing EGFP or EGFP-TBC1D18 was analyzed by an effector-based pull-down assay with beads coupled to GST-Appl1-N. The intensity of active GTP-Rab5 bands (second panel) normalized by total Rab5 (top panel) were quantified and analyzed statistically (*, P < 0.05; **P < 0.01; two-tailed, unpaired Student’s t test). (E) Typical images of WT cells stably expressing EGFP-Rab5A and transiently expressing mStr or mStr-TBC1D18. Scale bars, 20 µm. (F) Immunostaining of EEA1 in WT cells transiently expressing EGFP or EGFP-TBC1D18. The cells expressing the protein indicated are outlined with dotted lines. (G) The numbers of EGFP-Rab5A-positive dots and EEA1-positive dots per cell (n = 15 or 20 cells) in E and F were determined. The solid bars, boxes, and whiskers indicate the median, interquartile range (25–75th percentile), and upper and lower quartiles, respectively, of the values. The statistical analyses were performed by two-tailed, unpaired Student’s t test. ***, P < 0.001. Source data are available for this figure: SourceData F4.
In contrast to the above findings, it has previously been reported that TBC1D18 acts as a GAP for Rab22A, another early endosomal Rab, that regulates recycling of certain receptors through binding to ankyrin-B and/or Mth938 domain containing (AAMDC) protein (Itoh et al., 2006; Qu et al., 2016; Golden et al., 2021) and is involved in restriction of influenza A virus endocytosis (Fernbach et al., 2022), implying that the phenotypes observed in Mon1-KO cells are attributable to lack of Rab22A inactivation by TBC1D18 rather than of Rab5 inactivation. To investigate this implication, we transfected Mon1-KO cells with Rab22A siRNAs and examined them for LAMP2 immunofluorescence. However, the results showed that, unlike Rab5A depletion, Rab22A depletion did not rescue the enlarged lysosome phenotypes in Mon1-KO cells, (Fig. S3, H–J). Moreover, no GAP activity of TBC1D18 toward Rab22A was not detected under our experimental conditions (Fig. S3 K). The apparent discrepancy may be attributable to the difference in substrates used: recombinant untagged Rab22A in this study as opposed to GST-Rab22A in the previous study (Itoh et al., 2006). Actually, N-terminal tagging of EGFP to certain Rabs is now known to distort their functions (Homma and Fukuda, 2016; Oguchi et al., 2020), suggesting that using GST-Rab5A to perform GAP assays is inappropriate.
To further assess whether TBC1D18 has the ability to inactivate Rab5 (i.e., Rab5-GAP activity) even in cultured cells, we performed active Rab5 pull-down assays with GST-Appl1-N in WT cells stably expressing EGFP-TBC1D18, the same as shown in Fig. 2 C. The results showed that the amount of active Rab5 (Rab5A, Rab5B, and Rab5C) in the EGFP-TBC1D18-expressing cells was clearly reduced in comparison with the control EGFP-expressing cells (Fig. 4 D), indicating that TBC1D18 actually acts as a Rab5-GAP in cultured cells. Consistent with this finding, the dotted signals of Rab5A and EEA1, a known Rab5 effector, had almost completely disappeared in the WT cells expressing monomeric Strawberry (mStr; or EGFP)-tagged TBC1D18 (Fig. 4, E–G), suggesting suppression of Rab5 activation by TBC1D18.
The Rab5A-GAP activity of purified TBC1D18 in vitro was weaker in comparison with the cell-based assays, i.e., Rab5 inactivation by TBC1D18 was observed in GTP-Rab5 pull-down assays (Fig. 4 D), and Rab5A/EEA1-positive dots disappeared in TBC1D18-expressing cells (Fig. 4 G). Similar discrepancies between the activity of several TBC proteins in vitro and in cells have been reported previously (Itoh et al., 2006; Ishibashi et al., 2009). We do not know the exact reason for this discrepancy in our study, but the weak Rab5A-GAP activity may be attributable to inactivation (or instability) of the purified sample from mammalian cultured cells during the purification procedure or to the lack of an additional factor(s) or of posttranslational modifications (e.g., prenylation of Rabs and phosphorylation of Rab-GAP proteins; Fukui et al., 1997; Sano et al., 2003) in the purified sample that is required for optimal activation of TBC1D18.
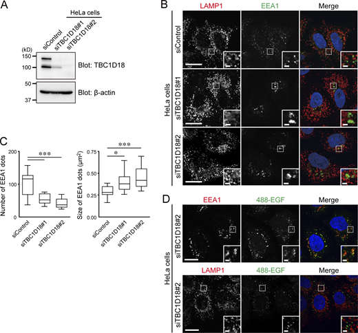
TBC1D18 is involved in endosome maturation through association with Mon1
Since Rab5 is required for endosome fusion and/or maturation (Langemeyer et al., 2018) and TBC1D18 is involved in early endosome morphology both in MDCK cells and HeLa cells (Fig. 3, D and E; and Fig. S5, A–C), we further evaluated the impact of TBC1D18 depletion on endosome maturation by performing EGFR degradation assays. The same as in Mon1-depleted cells (Fig. 1 D), depletion of TBC1D18 in both cell lines exhibited attenuated EGFR degradation (Fig. 5, A and B), indicating that TBC1D18 is actually involved in endosome maturation. We also performed 488-EGF uptake assays by incubating MDCK cells and HeLa cells with 488-EGF for 20 min and then immunostaining the MDCK cells for EEA1 and LAMP2 and the HeLa cells for EEA1 and LAMP1. The results showed that depletion of TBC1D18 in the HeLa cells inhibited transport of EGF to lysosomes (i.e., no colocalization between EGF and LAMP1), and instead it accumulated in EEA1-positive dots (i.e., increased colocalization between EGF and EEA1 in TBC1D18-depleted cells; Fig. 5, C and D; and Fig. S5 D). Similar accumulation of EGF in swollen EEA1-positive dots has also been reported in relation to depletion of another Rab5-GAP, RUTBC3 (Haas et al., 2005). On the other hand, the EGF-positive dots in the TBC1D18-depleted MDCK cells were less colocalized with EEA1 in comparison with the control cells, but that the colocalization between EGF-positive dots and LAMP2 was unaffected (Fig. 5, E and F). The discrepancy between the results in HeLa cells and MDCK cells was completely unexpected, and the exact reason for it is unknown. However, a Rab5-independent EGF transport pathway to lysosomes may be present in TBC1D18-depleted MDCK cells, and this possibility requires further investigation.
Effect of TBC1D18 depletion on endosome morphology and maturation in HeLa cells (related toFig. 5,). (A) HeLa cells were transfected with control siRNA (siControl) or TBC1D18 siRNAs (siTBC1D18#1 and #2). Lysates of the cells were analyzed by immunoblotting with the antibodies indicated. (B) HeLa cells were transfected with the siRNAs indicated, and 3 d after transfection, the cells were immunostained with anti-LAMP1 and anti-EEA1 antibodies. Insets show magnified views of the boxed areas. Scale bars, 20 µm; insets, 2 µm. (C) The numbers and sizes of EEA1-positive dots per cell (n = 15 cells) in B were determined. The solid bars, boxes, and whiskers indicate the median, interquartile range (25–75th percentile), and upper and lower quartiles, respectively, of the values. The statistical analyses were performed by one-way ANOVA and Tukey’s test. *, P < 0.05; ***, P < 0.001. (D) HeLa cells that had been treated with the siTBC1D18#2 were incubated with 488-EGF for 20 min, and then immunostained for EEA1 and LAMP1 (see also Fig. 5, C and D). Insets show magnified views of the boxed areas. Scale bars, 20 µm; insets, 2 µm. Source data are available for this figure: SourceData FS5.
Effect of TBC1D18 depletion on endosome morphology and maturation in HeLa cells (related toFig. 5,). (A) HeLa cells were transfected with control siRNA (siControl) or TBC1D18 siRNAs (siTBC1D18#1 and #2). Lysates of the cells were analyzed by immunoblotting with the antibodies indicated. (B) HeLa cells were transfected with the siRNAs indicated, and 3 d after transfection, the cells were immunostained with anti-LAMP1 and anti-EEA1 antibodies. Insets show magnified views of the boxed areas. Scale bars, 20 µm; insets, 2 µm. (C) The numbers and sizes of EEA1-positive dots per cell (n = 15 cells) in B were determined. The solid bars, boxes, and whiskers indicate the median, interquartile range (25–75th percentile), and upper and lower quartiles, respectively, of the values. The statistical analyses were performed by one-way ANOVA and Tukey’s test. *, P < 0.05; ***, P < 0.001. (D) HeLa cells that had been treated with the siTBC1D18#2 were incubated with 488-EGF for 20 min, and then immunostained for EEA1 and LAMP1 (see also Fig. 5, C and D). Insets show magnified views of the boxed areas. Scale bars, 20 µm; insets, 2 µm. Source data are available for this figure: SourceData FS5.
TBC1D18 regulates endosome maturation. (A) Degradation of EGFR after exposure to 200 ng/ml EGF in HeLa cells that had been treated with control siRNA (siControl) or TBC1D18#2 siRNA. Their cell lysates were analyzed by immunoblotting with the antibodies indicated. (B) Degradation of EGFR after exposure to 200 ng/ml EGF in MDCK cells that had been treated with control siRNA (siControl) or TBC1D18 siRNA. Their cell lysates were analyzed by immunoblotting with the antibodies indicated. The asterisks in A and B indicate non-specific bands. The blots shown in A and B are representative of three independent experiments (see blots in Source data). (C) HeLa cells that had been treated with the siRNAs indicated were incubated with 488-EGF for 20 min, and then immunostained for EEA1 and LAMP1. Insets show magnified views of the boxed areas. Images of siTBC1D18#2-treated cells are shown in Fig. S5 D. Scale bars, 20 µm; insets, 2 µm. (D) Quantification of Pearson’s correlation coefficients in C and Fig. S5 D. The data obtained in the cells (n = 15) was quantified by Pearson’s correlation coefficients and analyzed by one-way ANOVA and Tukey’s test. **, P < 0.01; ***, P < 0.001. (E) MDCK cells that had been treated with the siRNAs indicated were incubated with 488-EGF for 20 min, and then immunostained for EEA1 and LAMP2. Insets show magnified views of the boxed areas. Scale bars, 20 µm; insets, 2 µm. (F) Quantification of Pearson’s correlation coefficients in E. The data obtained in the cells (n = 15) were analyzed by two-tailed, unpaired Student’s t test. ***, P < 0.001. Source data are available for this figure: SourceData F5.
TBC1D18 regulates endosome maturation. (A) Degradation of EGFR after exposure to 200 ng/ml EGF in HeLa cells that had been treated with control siRNA (siControl) or TBC1D18#2 siRNA. Their cell lysates were analyzed by immunoblotting with the antibodies indicated. (B) Degradation of EGFR after exposure to 200 ng/ml EGF in MDCK cells that had been treated with control siRNA (siControl) or TBC1D18 siRNA. Their cell lysates were analyzed by immunoblotting with the antibodies indicated. The asterisks in A and B indicate non-specific bands. The blots shown in A and B are representative of three independent experiments (see blots in Source data). (C) HeLa cells that had been treated with the siRNAs indicated were incubated with 488-EGF for 20 min, and then immunostained for EEA1 and LAMP1. Insets show magnified views of the boxed areas. Images of siTBC1D18#2-treated cells are shown in Fig. S5 D. Scale bars, 20 µm; insets, 2 µm. (D) Quantification of Pearson’s correlation coefficients in C and Fig. S5 D. The data obtained in the cells (n = 15) was quantified by Pearson’s correlation coefficients and analyzed by one-way ANOVA and Tukey’s test. **, P < 0.01; ***, P < 0.001. (E) MDCK cells that had been treated with the siRNAs indicated were incubated with 488-EGF for 20 min, and then immunostained for EEA1 and LAMP2. Insets show magnified views of the boxed areas. Scale bars, 20 µm; insets, 2 µm. (F) Quantification of Pearson’s correlation coefficients in E. The data obtained in the cells (n = 15) were analyzed by two-tailed, unpaired Student’s t test. ***, P < 0.001. Source data are available for this figure: SourceData F5.
Finally, we attempted to determine the functional relationship between Mon1 and TBC1D18 during endosome maturation. One of the simplest relationships would be an interaction between these two molecules, and the results of co-immunoprecipitation assays indicated that TBC1D18 is actually associated with both Mon1a and Mon1b (Fig. 6 A). However, their interaction should be indirect and could be mediated by an unknown factor(s), because no direct binding was observed in vitro with purified recombinant proteins (Fig. 6, B and C). We then investigated the localization of TBC1D18 in WT and Mon1-KO cells. As TBC1D18 mostly exhibited cytosolic localization (Fig. 3 A), which precluded a specific organelle association, we permeabilized the cells with digitonin prior to fixation to remove cytosolic TBC1D18. As shown in Fig. 6 D, dotted signals of EGFP-TBC1D18 were observed in close proximity to the LAMP2-positive dots in the WT cells, whereas virtually no EGFP-TBC1D18 signals were observed in the Mon1-KO cells, indicating that Mon1 is required for the organelle localization of TBC1D18.
TBC1D18 is indirectly associated with Mon1a/b. (A) T7-tagged TBC1D18 and FLAG-tagged Mon1a/b were co-expressed in COS-7 cells, and their associations were analyzed by co-immunoprecipitation assays with anti-T7 tag antibody-conjugated agarose beads followed by immunoblotting with the antibodies indicated. (B) Purified recombinant GST, GST-Mon1b-3 × FLAG, and 3 × FLAG-TBC1D18 used for the direct binding assays shown in C. The proteins were subjected to 12.5% SDS-PAGE followed by Coomassie Brilliant Blue staining. The asterisk presumably corresponds to a degradation product. (C) No interaction between 3 × FLAG-TBC1D18 and GST-Mon1b-3 × FLAG (or GST) was observed for direct binding assays followed by immunoblotting with the antibodies indicated. (D) After permeabilization with digitonin, WT and Mon1-KO cells transiently expressing EGFP-TBC1D18 were fixed and immunostained with anti-LAMP2 antibody. Insets show magnified views of the boxed areas. The cells expressing the protein indicated are outlined with dotted lines. Scale bars, 20 µm; insets, 2 µm. (E) A new model of Rab5- and Rab7-mediated endosome maturation (see Discussion for details). Source data are available for this figure: SourceData F6.
TBC1D18 is indirectly associated with Mon1a/b. (A) T7-tagged TBC1D18 and FLAG-tagged Mon1a/b were co-expressed in COS-7 cells, and their associations were analyzed by co-immunoprecipitation assays with anti-T7 tag antibody-conjugated agarose beads followed by immunoblotting with the antibodies indicated. (B) Purified recombinant GST, GST-Mon1b-3 × FLAG, and 3 × FLAG-TBC1D18 used for the direct binding assays shown in C. The proteins were subjected to 12.5% SDS-PAGE followed by Coomassie Brilliant Blue staining. The asterisk presumably corresponds to a degradation product. (C) No interaction between 3 × FLAG-TBC1D18 and GST-Mon1b-3 × FLAG (or GST) was observed for direct binding assays followed by immunoblotting with the antibodies indicated. (D) After permeabilization with digitonin, WT and Mon1-KO cells transiently expressing EGFP-TBC1D18 were fixed and immunostained with anti-LAMP2 antibody. Insets show magnified views of the boxed areas. The cells expressing the protein indicated are outlined with dotted lines. Scale bars, 20 µm; insets, 2 µm. (E) A new model of Rab5- and Rab7-mediated endosome maturation (see Discussion for details). Source data are available for this figure: SourceData F6.
Discussion
In the present study, we discovered a novel Rab5-GAP, TBC1D18, that mediates endosome maturation in a Mon1-dependent manner. As TBC1D18 indirectly interacted with Mon1, a Rab7-GEF component, and its organelle localization (i.e., close proximity to LAMP2-positive compartments) was Mon1-dependent (Fig. 6, A, C, and D), we propose the following Mon1–TBC1D18-mediated endosome maturation model in mammalian cells (Fig. 6 E): (i) Rabex-5, a Rab5-GEF, activates Rab5 on early endosomes. (ii) Rab5 then recruits the Mon1–Ccz1 complex to early endosomes as a Rab5 effector (Kinchen and Ravichandran, 2010). The complex is stabilized on endosomal membranes through its binding to anionic lipids such has phosphatidylinositol phosphate (Langemeyer et al., 2020). (iii) The recruited complex in turn “recruits TBC1D18, which inactivates Rab5” (this study), through an unknown factor (X in Fig. 6 E [iv]) and promotes dissociation of Rabex-5 from early endosomes (Poteryaev et al., 2010). (iv) The recruited TBC1D18 then inactivates Rab5, and the Mon1–Ccz1 complex activates Rab7 as a Rab7-GEF, both of which promote efficient conversion from early endosomes to late endosomes (v). Thus, Mon1 is likely to function as a hub for endosome maturation that coordinates the Rab5-GEF activity of Rabex-5, the Rab5-GAP activity of TBC1D18, and its own Rab7-GEF activity.
Although Mon1 plays dual roles in Rab5 inactivation by promoting Rabex-5 dissociation and TBC1D18 recruitment and Rab7 activation through its GEF activity, the Rab5 inactivation appears to be more important than the Rab7 activation in terms of endosome maturation. Actually, Mon1-KO cells showed severe defects in endosome maturation (i.e., enlarged lysosomes and attenuated EGFR degradation), whereas Rab7-KO cells showed rather mild phenotypes (Fig. 1, A and D). Moreover, the phenotypes of the Mon1-KO cells resembled those of Rab5A-QL-expressing cells (Fig. S3 A). Since Mon1 is recruited to early endosomes through Rab5 even in Rab7-KO cells, Rab5 must be inactivated by the Mon1–TBC1D18 axis, which would maintain endo-lysosomal morphology and function to some extent. Hyperactivation of Rab5 is known to facilitate homotypic fusion between early endosomes (Stenmark et al., 1994), and in the presence of Rab5, these enlarged early endosomes may not mature into late endosomes. Nevertheless, the enlarged EEA1-positive structures in Mon1-KO cells and Rab5-QL-expressing cells were also positive for LAMP2, suggesting that enlarged early endosomes can fuse with lysosomes before fully maturing into late endosomes. Although these hybrid structures were LysoTracker- and Magic Red-positive, lysosomal degradation activity as monitored by EGFR degradation and DQ-BSA was clearly inhibited (Fig. 5, A and B; and Fig. S1 H). Thus, proper inactivation of Rab5 before fusion with lysosomes is necessary to achieve efficient degradation of endocytic cargos.
In addition to TBC1D18, another TBC protein, RUTBC3, has previously been shown to function as a Rab5-GAP (Haas et al., 2005). The results of our initial comprehensive screening in Mon1-KO cells also pointed to RUTBC3 as a possible Rab5-GAP (Fig. 3 A). Unlike TBC1D18, however, RUTBC3 KO or knockdown did not affect endosome formation (Fig. S4, D and E). Although human and mouse TBC1D18 and RUTBC3 mRNAs are ubiquitously expressed in a variety of tissues (NCBI data base; gene IDs: 9910 and 27352, respectively), it is still possible that Rab5 uses different Rab5-GAPs in different cell types and/or different tissues. Alternatively, the existence of multiple Rab5-GAPs, including TBC1D18 and RUTBC3 (Haas et al., 2005; Li et al., 2009; Rao et al., 2021; Yan et al., 2021), may ensure the regulation of diverse endocytic pathways such as receptor-mediated endocytosis, fluid-phase endocytosis (pinocytosis), and phagocytosis, in individual cells.
The transition from Rab5 to Rab7 during endosome maturation is a mechanism that is common to all eukaryotic cells, and the Mon1–Ccz1 complex has been retained during evolution (Borchers et al., 2021). TBC1D18, however, is conserved in vertebrates alone, implying that the coordinated regulation of endosome maturation by TBC1D18 and Mon1 may have been evolutionarily acquired in vertebrates. Nevertheless, since TBC proteins are widely present in invertebrates (Fukuda, 2011), including in fungi and plants, it is still possible that Mon1-dependent Rab5 inactivation is the common mechanism and that other TBC proteins function during endosome maturation in invertebrates (i.e., convergent evolution in terms of Rab5 inactivation). Further research will be necessary to elucidate whether Mon1-dependent Rab5 inactivation is important for endosome maturation in other invertebrate species.
In summary, we succeeded in identifying a novel Rab5-GAP, TBC1D18, that mediates endosome maturation, and we have proposed a new model in which Mon1 recruits TBC1D18 to endosomes/lysosomes, which accelerates a transition from Rab5 to Rab7 during endosome maturation by inactivating Rab5 and activating Rab7. As both Mon1 and TBC1D18 appear to localize mostly in the cytosol, the spatiotemporal regulation of their activities and the precise mechanism of their targeting to Rab5/Mon1-localized endosomes during endosome maturation are important issues that need to be addressed next in the future studies. Possible mechanisms for TBC1D18 recruitment to early endosomes or lysosomes are associations with recently reported TBC1D18 interactors, e.g., ankyrin-B, AAMDC, and VPS33A (Qu et al., 2016; Golden et al., 2021; Fernbach et al., 2022). Identification and functional analysis of TBC1D18 interactors (e.g., factor X in Fig. 6 E) that function in endosome maturation would provide another important approach to fully understanding TBC1D18-mediated endosome maturation.
Materials and methods
Materials
Rabbit polyclonal antibodies against Rab5B/C, Rab7, and Rab22A were prepared as described previously (Mrozowska and Fukuda, 2016). The following primary antibodies were obtained commercially: anti-Mon1a goat polyclonal antibody (#orb20562; Biorbyt), anti-Mon1b mouse polyclonal antibody (#H00022879-B01P; Abnova), anti-CD107b (LAMP2) mouse monoclonal antibody (#MA5-28269; Thermo Fisher Scientific), anti-LAMP1 rabbit polyclonal antibody (#ab24170; Abcam), anti-Rab5 rabbit polyclonal antibody (#PA5-29022; Thermo Fisher Scientific), anti-EGFR sheep polyclonal antibody (#20-ES04; Fitzgerald), anti-β-actin mouse monoclonal antibody (#G043; Applied Biological Materials), anti-EEA1 mouse monoclonal antibody (#610456; BD Biosciences), anti-GM130 mouse monoclonal antibody (#610823; BD Biosciences), anti-LBPA mouse monoclonal antibody (#Z-SLBPA; Echelon), anti-T7 goat polyclonal antibody (#A190-116A; Bethyl Laboratories), anti-SGSM3 (RUTBC3) rabbit polyclonal antibody (#20825-1-AP; Proteintech), anti-RABGAP1L (TBC1D18) rabbit polyclonal antibody (#13894-1-AP; Proteintech), anti-EEA1 (C45B10) rabbit monoclonal antibody (#3288S; Cell Signaling Technology), anti-LAMP1 (H4A3) mouse monoclonal antibody (#sc-20011; Santa Cruz Biotechnology), horseradish peroxidase (HRP)-conjugated anti-GFP polyclonal antibody (#598-7; MBL), HRP-conjugated anti-FLAG mouse monoclonal antibody (#A8592-1MG; Sigma-Aldrich), HRP-conjugated anti-T7 mouse monoclonal antibody (#69048; Merck Biosciences Novagen), and HRP-conjugated anti-GST (Z-5) rabbit polyclonal antibody (#sc-459; Santa Cruz Biotechnology). HRP-conjugated anti-mouse IgG goat polyclonal antibody (#1031-05; SouthernBiotech), HRP-conjugated anti-rabbit IgG donkey polyclonal antibody (#NA934-1ML; GE Healthcare), HRP-conjugated anti-sheep IgG donkey polyclonal antibody (#AP184P; Chemicon International), HRP-conjugated anti-goat IgG rabbit polyclonal antibody (#AP106P; Chemicon International), Alexa Fluor 488-conjugated anti-goat IgG donkey polyclonal antibody, Alexa Fluor 488+-conjugated anti-mouse IgG goat polyclonal antibody, Alexa Fluor 555+-conjugated anti-rabbit IgG goat polyclonal antibody, Alexa Fluor 555+-conjugated anti-mouse IgG goat polyclonal antibody, and Alexa Fluor 555+-conjugated anti-mouse IgG donkey polyclonal antibody (#A11055, #A32723, #A32732, #A32727, and #A32773, respectively; Thermo Fisher Scientific).
siRNAs targeting Mon1b and TBC1D18 were chemically synthesized by Nippon Gene Co., and their sequences were 5′-GCCACAUCUUCCAGCAGAAGCAGAA-3′ (for dog Mon1a), 5′-UGACAGCCCUGGUGUCCUU-3′ (for dog Mon1b), 5′-UCACAAUCAUCUCUCAGAA-3′ (for dog RUTBC3), 5′-GUACGUGUGUAUCCUGCAA-3′ (for dog TBC1D18), 5′-AGUGUGAUCUUGACGAUGU-3′ (#1; for dog Rab22A), 5′-GCGCCGAUGUACUAUCGAG-3′ (#2; for dog Rab22A), 5′-GAAAGAUCUUGCCAUUCAA-3′ (for dog Rabex-5), 5′-CCAGGGAAUUGAAACAGAU-3′ (#1; for human TBC1D18), and 5′-ACAGUGACAUGCAUUUACU-3′ (#2; for human TBC1D18). siRNAs against dog Rab5A, Rab5B, and Rab5C were prepared as described previously (Mrozowska and Fukuda, 2016).
Magic Red Cathepsin B Assay (#937) was purchased from Immunochemistry Technologies. LysoTracker Red DND-99 (#L7528), DQ Red BSA (#D12051), and Alexa Fluor 488 EGF complex (488-EGF; #E13345) were from Thermo Fisher Scientific.
cDNA cloning and plasmid constructions
cDNA encoding mouse Mon1a was prepared as described previously (Yasuda et al., 2016), and the mouse Mon1b and Ccz1 cDNAs were amplified from the Marathon-Ready adult mouse brain and testis cDNAs (Clontech/Takara Bio) by conventional PCR techniques using the following oligonucleotides (Mon1b-Met primer, 5′-AGATCTATGGAGGCCGGAGGAGATAA-3′; Mon1b-stop primer, 5′-TCAGAGTCCTGTGAACAAGC-3′; Ccz1-Met primer, 5′-GGATCCATGGCGGCAGCCGCGGCCGG-3′; and Ccz1-stop primer, 5′-TCAATCCAAGAAGAAGATGT-3′). The Mon1a and Mon1b cDNAs obtained were subcloned into the pMRX-puro (Saitoh et al., 2003) and pEF-FLAG vectors (Fukuda et al., 1999). For yeast two-hybrid and tri-hybrid assays, the Mon1b mutant cDNA (D223A/L224A/R225A [DLR/AAA]) was prepared by the standard molecular biology technique (5′-TATGCCGCCGCTCGCCTGTTGGCCGGCTC-3′ and 5′-GCGAGCGGCGGCATAGTTCTGCTTATGTG-3′), and the Mon1b (WT and mutants) and Ccz1 cDNAs were also subcloned into the pAct2 (Clontech/Takara Bio) and pGBDU-C1-ΔGAL4 (Ohishi et al., 2019). cDNAs encoding mouse Rab4A Rab5A, Rab5A-Q79L, Rab5B (NP_803130.1 in NCBI), Rab5C, Rab7, Rab7-Q67L, and Rab22A were prepared as described previously (Itoh et al., 2006). The Rab4A, Rab5A, Rab7, and Rab22A cDNAs were subcloned into the pGEX-4T-3-gl vector, which was constructed using specific oligonucleotides in this study for recombinant protein purification. This vector contains a Gly linker sequence (PGISGGGGGS) just downstream of its thrombin recognition sequence for efficient thrombin digestion. For GST-Mon1b construct, a C-terminal 3×FLAG tag sequence was added using specific oligonucleotides (5′-CTAAGATCTATGGAGGCCGGAGGAGATAAT-3′ and 5′-CTAGAATTCGAGTCCTGTGAACAAGCCATT-3′; named pGEX-4T-3-Mon1b-3×FLAG) to remove degradation products. The Rab5A, Rab5A-Q79L (QL), and Rab7-Q67L (QL) cDNAs were also subcloned into the pMRX-puro-EGFP vector. cDNA encoding the N-terminal region (5–419 amino acids) of mouse Appl1 was amplified from the Marathon-Ready adult mouse brain and testis cDNAs by PCR (5′-GGATCCGACAAGCTGCCCATTGAAGA-3′ and 5′-TCATGGCCGAGATTGTCCTCCTG-3′) and subcloned into the pGEX-4T-3 vector. pEGFP-C1-TBC vectors were prepared as described previously (Ishibashi et al., 2009; Oguchi et al., 2017; available from RIKEN BioResource Research Center (https://dnaconda.riken.jp/search/depositor/dep005893.html; #RDB14982–#RDB14998 and #RDB15000–#RDB15025). RUTBC3-R165A (RA) and TBC1D18-R584K (RK) point mutants were prepared with specific oligonucleotides (RA primer, 5′-GGGTACCCCGATGCTACCCATGCTGGCGAAGCAGGCGTTGCTGGGCATGGTGGCGAG-3′ and RK primers, 5′-ATTCATAAGACATTTCCCGCACATGAT-3′ and 5′-AAATGTCTTATGAATATCTCGAGTAAT-3′) by the standard molecular biology techniques. TBC1D18 (WT and RK) and TBC1D15 cDNAs were subcloned into the pMRX-puro-EGFP vector, pMRX-puro-3×FLAG vector, pmStr-C1 vector (Ohbayashi et al., 2012), and/or pEF-T7 vector (Fukuda et al., 1999). pEF-T7-RILP and pGBD-C1-Rab7(N125I)ΔCys were prepared as described previously (Matsui et al., 2012; Osaki et al., 2021). The GST-Appl1-N, RUTBC3-RA, and TBC1D18-RK expression plasmids were also available from RIKEN BioResource Research Center (#RDB19704–#RDB19706).
Cell cultures and transfection
COS-7 cells, HeLa-M cells (simply referred to as HeLa cells in this study), and MDCK cells (WT and Rab7-KO MDCK-II cells; Cat# RCB5107 and RCB5148, respectively; RIKEN BioResource Research Center; Homma et al., 2019) were cultured at 37°C in Dulbecco’s modified Eagle’s medium (DMEM; Fujifilm Wako Pure Chemical) supplemented with 10% fetal bovine serum, 100 U/ml penicillin G, and 100 µg/ml streptomycin in a 5% CO2 incubator. 1 d after plating, cells were transfected with plasmids and siRNA oligonucleotides by using Lipofectamine 2000 (Thermo Fisher Scientific) and Lipofectamine RNAiMAX (Thermo Fisher Scientific), respectively, each according to the manufacturer’s instructions. Subconfluent MDCK cells, which do not form a polarized monolayer, were used throughout this study.
Generation of KO cells
Mon1-KO, Ccz1-KO, and RUTBC3-KO MDCK cells were generated using the CRISPR/Cas9 system as described previously (Homma et al., 2019). The single guide RNA sequences targeting dog Mon1a, Mon1b, Ccz1, TBC1D18, and RUTBC3 were 5′-ACAAGGTAGTATTCGTGCGC-3′, 5′-ACTCTGCACGAAGGACACGA-3′, 5′-TTCATCTACAACCCGCGCTT-3′, 5′-AGTGGAGGCTTTACGGGCAA-3′, and 5′-AAGCCTGCTAGAAGTGGGGT-3′, respectively. Disruption of target genes was checked by either genomic sequencing, immunoblotting, or both.
Retrovirus production and infection into MDCK cells
Retroviruses were produced in Plat-E cells as described previously (Homma et al., 2019). The virus-containing medium was added to the culture medium of MDCK cells in the presence of 8 µg/ml polybrene, and after 24 h the transformants were selected with 2 µg/ml puromycin (Merck) for 24–48h.
Recombinant protein purification
GST-Appl1-N, GST-gl-Rab4A, GST-gl-Rab5A, GST-gl-Rab7, GST-gl-Rab22A, GST-Mon1b-3×FLAG, and control GST alone were expressed in E. coli JM109 and purified with glutathione-Sepharose beads (GE Healthcare) by the standard protocol. To remove degradation products, GST-Mon1b-3×FLAG was further purified with anti-FLAG tag-antibody-conjugated magnetic beads (Sigma-Aldrich). To assay GAPs for purified Rabs, GST-tag of GST-Rabs were cleaved by thrombin digestion, and the cleaved GST and thrombin were removed with glutathione magnetic beads (GenScript) and benzamidine-Sepharose beads (GE Healthcare), respectively.
3×FLAG-TBC1D18 (WT and RK mutant) and 3×FLAG-TBC1D15 proteins were transiently expressed in COS7 cells, and the cells were lysed with lysis buffer #1 (50 mM HEPES-KOH, pH 7.2, 150 mM NaCl, 1% Triton X-100, and 1 mM EDTA) containing a phosphatase inhibitor cocktail (Nacalai Tesque) and protease inhibitor cocktail (Roche). After centrifugation at 20,380 × g for 15 min, the supernatants obtained were incubated with gentle rotation for 1 h at 4°C with anti-FLAG tag-antibody-conjugated magnetic beads. The beads were then washed twice with each of the following wash buffers sequentially: #1 (50 mM HEPES-KOH, pH 7.2, 150 mM NaCl, and 1% Triton X-100), #2 (50 mM HEPES-KOH, pH 7.2, 300 mM NaCl, and 1% Triton X-100), and #3 (50 mM HEPES-KOH, pH 7.2, 500 mM NaCl, and 1% Triton X-100). After washing the beads twice with the wash buffer #1 again, they were incubated with gentle rotation for 30 min at 4°C with 60 μl of an elution buffer (50 mM HEPES-KOH, pH 7.2, 150 mM NaCl, 250 µg/ml 3×FLAG peptide [Sigma-Aldrich]). The final supernatant containing 3×FLAG-TBC1D18 or 3×FLAG-TBC1D15 was transferred to a fresh tube. The concentrations of the purified proteins used in this study were measured with a Bradford Protein Assay kit (Bio-Rad), using BSA as a standard.
Immunoblotting
Protein extracts obtained from cells that had been lysed with an SDS sample buffer were boiled for 10 min. The protein samples were separated by SDS-PAGE and transferred to PVDF membranes (Merck Millipore) by electroblotting. The membranes were blocked for 30 min at room temperature with 1% skimmed milk in PBS containing 0.1% Tween-20 (PBS-T) and incubated overnight at 4°C with a primary antibody diluted in the blocking buffer. After washing three times with PBS-T, they were incubated for 90 min at room temperature with an appropriate HRP-conjugated secondary antibody. Chemiluminescence signals were visualized with the Immobilon Western Chemiluminescent HRP substrate (EMD Millipore) and detected with a chemiluminescence imager (ChemiDoc Touch; Bio-Rad). Band intensity was quantified using Image Lab software (Bio-Rad). The blots shown in this study are representative of two or three independent experiments.
Immunofluorescence analysis
Cells grown on coverslips were fixed with 4% paraformaldehyde for 10 min and then washed them with PBS three times. The fixed cells were permeabilized for 5 min at room temperature with 50 µg/ml digitonin (Sigma-Aldrich) in PBS and then blocked for 30 min at room temperature with 3% BSA in PBS. To remove cytosolic components of EGFP-TBC1D18 in Fig. 6 D, the cells were permeabilized with digitonin before fixation. The permeabilized cells were incubated for 1 h with a primary antibody, washed with PBS, and then incubated for 1 h with Alexa-labeled anti-mouse or rabbit IgG secondary antibody. After washing the cells with PBS, the coverslips were mounted on glass slides with Prolong Diamond (#P36961; Thermo Fisher Scientific) and with DAPI. All procedures were carried out at room temperature. Confocal fluorescence images were obtained through a confocal fluorescence microscope (Fluoview 1000; Olympus) equipped with a Plan-Apochromat 100×/1.45 oil-immersion objective lens and an electron-multiplying charge-coupled device camera (C9100; Hamamatsu Photonics). The images acquired were processed with ImageJ software (version 1.53k; https://imagej.nih.gov/ij/index.html). The numbers of LAMP2-positive dots, EEA1-positive dots, and LBPA-positive dots per cell were counted manually, and the size of the LAMP2-positive dots was measured with ImageJ. For the Rab5-GAP screening as shown in Fig. S4 B, we calculated the percentage of cells containing LAMP2-positive dots >2.0 µm in diameter (n = 20 cells for each TBC protein), and we then selected the TBC proteins whose expression resulted in ∼50% of the cells containing LAMP2-positive dots >2.0 µm in diameter as candidate Rab5-GAPs.
Electron microscopy
Cells were cultured on cell-tight C-2 cell disks (#MS-0113K; Sumitomo Bakelite) and fixed for 2 h on ice in 2.5% glutaraldehyde (#111-30-8; Electron Microscopy Science) in 0.1 M phosphate buffer, pH 7.4. The cells were washed with 0.1 M phosphate buffer, pH 7.4 three times, postfixed in 1% osmium tetroxide in 0.1 M phosphate buffer, pH 7.4 for 2 h, dehydrated, and embedded in Epon 812 according to the standard procedure. The samples were examined with an H-7100 electron microscope (Hitachi High-Tech Corp.).
EGFR degradation assay
Cells grown on a 24-well plate were starved for 24 h in serum-free DMEM. After pre-incubation at 37°C for 30 min in the medium containing 100 µg/ml cycloheximide, the cells were exposed to 200 ng/ml EGF for the times indicated in Fig. 1 D and Fig. 5, A, and B. The total EGFR protein level after the EGF treatment was evaluated by immunoblotting.
GTP-Rab pull-down assays performed with Rab effector domains
For the GTP-Rab7 pull-down assays, T7-tagged RILP, a Rab7 effector, was expressed in COS-7 cells and immobilized to anti-T7 tag-antibody-conjugated agarose beads (EMD Millipore; Matsui et al., 2012). MDCK-WT and Mon1-KO cells were lysed with lysis buffer (50 mM HEPES-KOH, pH 7.2, 150 mM NaCl, 1% Triton X-100, and 10 mM MgCl2) containing a protease inhibitor cocktail, and the supernatants were incubated with rotation for 1 h at 4°C with beads coupled to T7-RILP. The beads were washed three times with the lysis buffer, boiled for 5 min with an SDS sample buffer, and then subjected to SDS-PAGE and immunoblotting analyses.
For the GTP-Rab5 pull-down assays, MDCK cells were lysed with lysis buffer (50 mM HEPES-KOH, pH 7.2, 150 mM NaCl, 0.1% NP-40, and 10 mM MgCl2) containing a phosphatase inhibitor cocktail (Nacalai Tesque) and protease inhibitor cocktail (Roche). After centrifugation at 20,380 × g for 10 min, the supernatants obtained were incubated with rotation for 1 h at 4°C with beads coupled to GST or GST-Appl1-N. The beads were then washed three times with a buffer (50 mM HEPES-KOH, pH 7.2, 150 mM NaCl, and 10 mM MgCl2), boiled for 5 min with an SDS sample buffer, and then subjected to SDS-PAGE and immunoblotting analyses. The intensity of Rab5 bands shown in Fig. 4 D was quantified with Image Lab software (Bio-Rad).
In vitro GAP assay
GAP-accelerated GTP hydrolysis of Rab was measured using a GTPase-Glo assay kit (#V7681; Promega) according to the manufacture’s instruction. For GTP loading, purified recombinant Rab4A, Rab5A, Rab7, or Rab22A was pre-incubated for 1 h on ice with a buffer (50 mM HEPES-KOH, pH 7.2, 150 mM NaCl, and 2.5 mM EDTA) and then incubated for 5 min on ice with a GTP loading buffer (50 mM HEPES-KOH, pH 7.2, 150 mM NaCl, 10 mM MgCl2, 1 mM DTT, and 1 mM GTP). GTP-loaded Rabs were diluted with 10 times volume (∼ 500 μl) of the reaction buffer and then concentrated (up to 60 μl) with Amicon Ultra Filters (Merck Millipore). This procedure was repeated three times to remove excess free GTP. Each GTP-loaded Rab (4 pmol each) with or without 3×FLAG-TBC1D18 (2.5 pmol) or 3×FLAG-TBC1D15 (10 pmol) was suspended in the reaction buffer in the kit and incubated at room temperature or 30°C (for TBC1D15) for the times indicated in Fig. 4, A–C; and Fig. S3, G and K. The GTPase-Glo reagent was added to the reaction mixture to convert the remaining GTP to ATP. The amount of ATP was then detected with luciferase to produce bioluminescence, which was measured with a Victor Nivo Multimode microplate reader (PerkinElmer).
Assay for endocytic cargo uptake
Cells grown on coverslips were exposed to 25 µg/ml DQ Red BSA in serum-free DMEM for 6 h or to 2 µg/ml 488-EGF in serum-free DMEM for 20 min. After incubation, the cells were fixed with 4% paraformaldehyde and subjected to immunofluorescence analysis.
Co-immunoprecipitation assay
COS-7 cells transiently expressing recombinant proteins were lysed for 10 min on ice in lysis buffer #1 containing a phosphatase inhibitor cocktail and protease inhibitor cocktail. After centrifugation at 20,380 × g for 10 min, the supernatants were incubated with gentle rotation for 1 h at 4°C with anti-T7 tag-antibody-conjugated agarose beads. The beads were washed three times with lysis buffer #1, boiled for 5 min with an SDS sample buffer, and then subjected to SDS-PAGE and immunoblotting analyses.
Yeast two-hybrid and tri-hybrid assay
Yeast two-hybrid assays were performed using pGBD-C1-Ccz1 and pAct2-Mon1b (WT or mutants) as described previously (Kobayashi et al., 2015). The yeast strain, medium, culture conditions, and transformation protocol used were as described previously (James et al., 1996). Yeast tri-hybrid assays were also performed using pGBD-C1-Rab7(N125I)ΔCys as bait and pAct2-Ccz1 and pMon1b as described previously (Ohishi et al., 2019). Yeast cells were grown on the growth medium for two-hybrid assays (SC-LW; SC medium lacking leucine and tryptophan) or for tri-hybrid assays (SC-LWU; SC medium lacking leucine, tryptophan, and uracil) at 30°C for 1–2 d and on the selection medium for two-hybrid assays (SC-AHLW; SC medium lacking adenine, histidine, leucine, and tryptophan) or for tri-hybrid assays (SC-AHLWU; SC medium lacking adenine, histidine, leucine, tryptophan, and uracil) at 30°C for 1 wk.
Direct binding assay
Glutathione-magnetic beads (GenScript) coupled with GST-Mon1b-3×FLAG or control GST alone (4 µg each) were incubated with purified 3×FLAG-TBC1D18 (see “Recombinant protein purification” above). After rotation for 1 h at 4°C, the beads were washed three times with lysis buffer #1, boiled for 5 min with an SDS sample buffer, and then subjected to SDS-PAGE and immunoblotting analyses.
Statistical analysis
Quantitative data were statistically analyzed by two-tailed, unpaired Student’s t test (for differences between two samples) or one-way ANOVA and Tukey’s test (for differences between more than two samples), and we used a P value of 0.05 or less as the criterion for a significant difference.
Online supplemental material
Fig. S1 shows KO information and additional endosome and lysosome phenotypes in Mon1-KO cells. Fig. S2 shows generation of Mon1b point mutants and their rescue activities in Mon1-KO cells. Fig. S3 shows hyperactivation of Rab5 in Mon1-KO cells and no connection between Rab22A and the phenotypes of Mon1-KO cells. Fig. S4 shows summary of the comprehensive screening of 43 TBC proteins and analysis of RUTBC3-KO phenotypes. Fig. S5 shows the effect of TBC1D18 depletion on endosome morphology and maturation in HeLa cells.
Acknowledgments
We thank Kazuyasu Shoji for technical assistance, Dr. Yuta Homma for initial Mon1 experiments, Drs. Toshio Kitamura (The University of Tokyo, Tokyo, Japan) and Shoji Yamaoka (Tokyo Medical and Dental University, Tokyo, Japan) for kindly donating Plat-E cells and pMRX vector, respectively, and all members of the Fukuda laboratory for helpful discussions.
This work was supported in part by Grant-in-Aid for Early-Career Scientists 20K15786 (to T. Matsui) from the Ministry of Education, Culture, Sports, Science and Technology (MEXT) of Japan; Grant-in-Aid for Scientific Research (C) 22K06197 from MEXT (to T. Matsui); Grant-in-Aid for Scientific Research (B) 19H03220 and 22H02613 from MEXT (to M. Fukuda); Japan Science and Technology Agency (JST) CREST Grant JPMJCR17H4 (to M. Fukuda); and by Tohoku University Division for interdisciplinary Advanced Research and Education (to S. Hiragi).
The authors declare no competing financial interests.
Author contributions: Conceptualization, S. Hiragi, T. Matsui, and M. Fukuda; Investigation, S. Hiragi, T. Matsui, Y. Sakamaki, and M. Fukuda; Writing—Original Draft, S. Hiragi, and M. Fukuda; Writing—Review & Editing, S. Hiragi, T. Matsui, Y. Sakamaki, and M. Fukuda; Funding Acquisition, T. Matsui and M. Fukuda; Supervision, M. Fukuda.











