Eukaryotic cells critically depend on the correct regulation of intracellular vesicular trafficking to transport biological material. The Rab subfamily of small guanosine triphosphatases controls these processes by acting as a molecular on/off switch. To fulfill their function, active Rab proteins need to localize to intracellular membranes via posttranslationally attached geranylgeranyl lipids. Each member of the manifold Rab family localizes specifically to a distinct membrane, but it is unclear how this specific membrane recruitment is achieved. Here, we demonstrate that Rab-activating guanosine diphosphate/guanosine triphosphate exchange factors (GEFs) display the minimal targeting machinery for recruiting Rabs from the cytosol to the correct membrane using the Rab-GEF pairs Rab5A–Rabex-5, Rab1A-DrrA, and Rab8-Rabin8 as model systems. Specific mistargeting of Rabex-5/DrrA/Rabin8 to mitochondria led to catalytic recruitment of Rab5A/Rab1A/Rab8A in a time-dependent manner that required the catalytic activity of the GEF. Therefore, RabGEFs are major determinants for specific Rab membrane targeting.
Introduction
Vesicular trafficking in eukaryotes is an important process for the intracellular transport of molecules such as soluble proteins, membrane receptors, or neurotransmitters. The spatial and temporal regulation of vesicular transport is largely governed by proteins of the Rab subfamily of small GTPases (Hutagalung and Novick, 2011). These molecules switch between active and inactive states by binding to GTP or GDP, respectively. The switching between these states is controlled by regulatory factors that activate (GDP/GTP exchange factors [GEFs]) or deactivate (GTPase activating proteins [GAPs]) the Rab protein. Various effector proteins that play key roles in vesicular trafficking, such as vesicle tethers and motor proteins, are recruited and activated by Rab–GTP, but not Rab–GDP.
The capacity of Rabs to act as regulators in membrane trafficking requires their physical attachment to intracellular compartments, which is achieved by the posttranslational modification of two cysteines at the structurally flexible C terminus of the GTPase with geranylgeranyl lipid moieties (Casey and Seabra, 1996; Hutagalung and Novick, 2011). After inactivation via GAP-stimulated GTP hydrolysis, Rabs are solubilized by the molecular chaperone GDP dissociation inhibitor (GDI), which forms a cytosolic complex by interaction with the highly hydrophobic geranylgeranyl moieties. Because there are more than 60 different Rab proteins in humans but only two isoforms of GDI (GDI-α and GDI-β), the question arises as to how individual Rabs are specifically targeted from the cytosol to their correct membrane compartment (e.g., Rab5A to early endosomes). Previously, it was suggested that specific amino acid sequences at the C terminus equip the Rab with membrane targeting information (Chavrier et al., 1991), but this view has been challenged more recently (Ali et al., 2004). Alternatively, membrane-localized GDI displacement factors (GDFs) have been postulated that might function to disrupt the high affinity Rab–GDP–GDI complexes and catalyze the insertion of the Rab lipid residues into the correct membrane compartment (Dirac-Svejstrup et al., 1997; Sivars et al., 2003). However, the molecular mechanism by which such factors could function is unclear and only one GDF (Pra1 in humans and the yeast homologue Yip3) with promiscuous activity toward Rab9, Rab7, and Rab5 has been identified to date. Thus, the mechanism of Rab membrane targeting is still a matter of debate.
Interestingly, it has recently been shown that the protein DrrA/SidM from the bacterial pathogen Legionella pneumophila can specifically recruit Rab1 to the cytosolic face of a specialized eukaryotic compartment, the Legionella-containing vacuole, which surrounds the bacteria (Murata et al., 2006). DrrA was shown to be a specific GEF capable of activating Rab1 by GDP–GTP exchange (Machner and Isberg, 2006; Murata et al., 2006). It was demonstrated that GTP loading of Rab1 via the GEF activity of DrrA leads to decreased affinity for GDI by at least three orders of magnitude in vitro (Schoebel et al., 2009; Wu et al., 2010), which is in turn sufficient to disrupt Rab1–GDP–GDI complexes. The combination of these observations leads to the attractive hypothesis that the GEF activity of DrrA together with its intrinsic localization properties might be solely responsible for temporal and spatial regulation of Rab1 activation and its specific membrane recruitment in cells. This idea is compatible with earlier observations that expression of DrrA, which partially localizes to the plasma membrane, leads to mistargeting of Rab1 to this cellular compartment (Murata et al., 2006; Schoebel et al., 2009) and that the targeting of Rab27a to melanosomes requires the GEF activity of the GEF Rab3GEP (Tarafder et al., 2011).
If DrrA can act as a Rab recruitment factor by virtue of its GEF activity, it is conceivable that eukaryotic GEFs may act in a similar fashion and thus control the correct localization of their cognate Rab. We decided to directly test this hypothesis by artificially manipulating the membrane localization of RabGEFs, combined with measurements of the spatial distribution of a cognate Rab protein in living cells. For this purpose, the application of RabGEFs that have been extensively characterized biochemically is desirable to enable selective control of their GEF activity via mutagenesis. We therefore chose Rabex-5, which is a single chain GEF for the early endosome-localized Rab5 protein. Rabex-5 is a multidomain protein that contains a central VPS9 domain and a stabilizing helical bundle (amino acids 132–397; henceforth referred to as Rabex-5–VPS9) responsible for highly specific GEF activity toward Rab5 and Rab21 (Delprato et al., 2004; Delprato and Lambright, 2007). Residues Asp313Rabex-5 and Tyr354Rabex-5 of the VPS9 domain are important for catalytic activity, and substitution of these residues leads to impaired GEF activity. The subcellular localization signal conferring endosomal localization does not overlap with the VPS9 domain but instead is located in the surrounding domains of Rabex-5 (Mattera and Bonifacino, 2008).
Seminal studies have demonstrated that Rabex-5 can enhance Rab5 activation via a positive feedback loop: Rabex-5 forms a heterodimeric complex with the protein Rabaptin5 containing an effector domain for Rab5. Therefore, active Rab5 recruits Rabaptin5 via a Rab–effector interaction and thereby directly contributes to the recruitment of more Rabex-5 (complexed with Rabaptin5) at the endosomal membrane (Horiuchi et al., 1997).
Here we show that the GEF activity of Rabex-5 constitutes the minimal targeting machinery to specifically localize Rab5A to eukaryotic endomembranes. By acute, artificial recruitment of Rabex-5 to mitochondria, Rab5A was redirected to the same compartment. Selectively decreasing the catalytic efficiency of Rabex-5 led to diminished Rab5A localization, demonstrating that the GEF activity of Rabex-5 is crucial for recruiting Rab5A. Additionally, the GEF domains of DrrA and Rabin8 display the minimal targeting machinery for recruiting their cognate Rabs (Rab1A and Rab8A, respectively) to the mitochondrial membrane. Our results have general implications for the field of Rab protein regulation and function, placing RabGEFs at the center of a mechanism for controlling the spatial distribution of Rab proteins in subcellular membranous compartments.
Results
Localization of Rab5A and Rabex-5
We first confirmed the subcellular localization of full-length Rabex-5, the Rabex-5–VPS9 domain, and Rab5A. As a marker for early endosomes we used the C-terminal domain of EEA1 (residues 1257–1411), which contains a phosphatidylinositol-3-phosphate binding FYVE finger domain (Stenmark et al., 1996; Simonsen et al., 1998). As described previously, Rab5A localizes to the cytoplasmic face of early endosomes and partially to the cytosol, where it exists in complex with RabGDI (Fig. 1 A; Chavrier et al., 1990; Bucci et al., 1992). The localization of Rabex-5 to endosomes (Fig. S1 I) is mediated by three different domains: a motif interacting with ubiquitin, an early endosomal targeting domain, and a coiled-coil domain at the C terminus that mediates the interaction with endosomally localized Rabaptin5 (Zhu et al., 2007; Mattera and Bonifacino, 2008). A truncated variant lacking the endosomal targeting domains is localized to the nucleus to some extent (Fig. S1 V). Mutations that reduce the GEF activity in either Rabex-5 or Rabex-5–VPS9 (D313A, Y354A, and D313A/Y354A) do not influence their subcellular localization (Fig. S1, II–IV and VI–VIII).
Confocal images of fixed cells showing the subcellular localization of Rab5A and Rab5A mutants relative to EEA1-positive endosomes. (A) Cos-7 cells were transfected with plasmids encoding the indicated fluorescent Rab proteins fused N-terminally to mCitrine (green) and the endosomal marker mCherry-EEA11257–1411 (red). Cells were fixed 24 h after transfection and 3D stacks were acquired. Yellow structures illustrate colocalization between the two indicated proteins. Bar, 10 µm. (B) Quantitative analysis of Rab5A wild type and indicated Rab5A mutants showing colocalization with EEA11257–1411-positive endosomes. The mean values of the PCC of three cells and the SD are shown.
Confocal images of fixed cells showing the subcellular localization of Rab5A and Rab5A mutants relative to EEA1-positive endosomes. (A) Cos-7 cells were transfected with plasmids encoding the indicated fluorescent Rab proteins fused N-terminally to mCitrine (green) and the endosomal marker mCherry-EEA11257–1411 (red). Cells were fixed 24 h after transfection and 3D stacks were acquired. Yellow structures illustrate colocalization between the two indicated proteins. Bar, 10 µm. (B) Quantitative analysis of Rab5A wild type and indicated Rab5A mutants showing colocalization with EEA11257–1411-positive endosomes. The mean values of the PCC of three cells and the SD are shown.
In contrast, Rab5A mutants with reduced nucleotide exchange susceptibility for the GEF showed either reduced (Rab5AA56D) or undetectable (Rab5AY82A and Rab5AA56D/Y82A) endosomal localization (Fig. 1, A [II–IV] and B; Delprato et al., 2004). Moreover, Rab5AA56D/Y82A and Rab5AY82A were apparently present at perinuclear compartments (Fig. 1, A [III and IV] and B). As expected, the prenylation-deficient mutant Rab5AΔC4, which lacks four amino acids at the C terminus, including the two prenylated cysteines, and therefore does not contain a membrane anchor, completely loses endosomal localization and instead shows a cytosolic and nuclear distribution (Fig. 1, A [V] and B). The constitutively active mutant Rab5AQ79L, which has strongly inhibited intrinsic GTPase activity and thus stays in the active state, is localized to enlarged endosomes (Fig. 1, A [VI] and B; Stenmark et al., 1994).
Induced recruitment of Rabex-5 or Rab5A to the mitochondria
We used the Rapamycin-induced protein heterodimerization system (Rivera et al., 1996; Castellano et al., 1999) to investigate the role of RabGEFs in membrane targeting of Rabs. This system allows acute induction of an interaction between two proteins, the FK506-binding protein domain (FKBP) from the human FKBP12 protein and the FKBP-rapamycin–binding domain (FRB) of mTOR (mammalian target of Rapamycin), by addition of rapamycin-related small molecules. This system has been used in a variety of studies to relocate proteins to mitochondria (Bubeck et al., 1997; Silvius et al., 2006; Robinson et al., 2010). For our studies, two FRB domains were fused with the fluorescent protein mCherry at its N terminus and a mitochondrial localization sequence from the Listeria monocytogenes protein ActA (Fig. 2 A, mCherry-FRBActA; Pistor et al., 1994, 1995) at its C terminus. Two copies of the FKBP domain were fused to eGFP and the GEF Rabex-5 or indicated variants thereof (Fig. 2 A, FKBP-eGFPPOI [protein of interest]). As recommended, we used a mutant form of FRB (T2098L) that heterodimerizes with FKBP in the presence of a rapamycin analogue (A/C heterodimerizer), which does not bind and inhibit endogenous mTOR (iDimerize Inducible Heterodimer System; Takara Bio Inc.). Upon addition of A/C heterodimerizer to live cells, the FKBP-fused protein of interest is expected to translocate to the mitochondria, where the FRB-containing counterpart resides (Fig. 2 A, right).
Mistargeting of Rab5A and Rabex-5 to mitochondrial membranes. (A) Domain structure of fluorescent fusion proteins. The scheme depicts the mistargeting of the protein of interest (POI) through A/C heterodimerizer–induced dimerization of FRB and FKBP domains. (B and C) Confocal images of live cells showing the A/C heterodimerizer–induced translocation of FKBP-eGFPRabex-5 (B) and FKBP-eGFPRab5A (C) to mitochondria in Cos-7 cells cotransfected with mitochondrially anchored mCherry-FRBActA. Addition of A/C heterodimerizer to a final concentration of 1 µM, 24 h after transfection, leads to the targeting of Rabex-5 (B) or Rab5A (C) from the cytosol and endosomes to mitochondria as seen by the appearance of yellow areas in the merged image indicating colocalization. Bars, 10 µm.
Mistargeting of Rab5A and Rabex-5 to mitochondrial membranes. (A) Domain structure of fluorescent fusion proteins. The scheme depicts the mistargeting of the protein of interest (POI) through A/C heterodimerizer–induced dimerization of FRB and FKBP domains. (B and C) Confocal images of live cells showing the A/C heterodimerizer–induced translocation of FKBP-eGFPRabex-5 (B) and FKBP-eGFPRab5A (C) to mitochondria in Cos-7 cells cotransfected with mitochondrially anchored mCherry-FRBActA. Addition of A/C heterodimerizer to a final concentration of 1 µM, 24 h after transfection, leads to the targeting of Rabex-5 (B) or Rab5A (C) from the cytosol and endosomes to mitochondria as seen by the appearance of yellow areas in the merged image indicating colocalization. Bars, 10 µm.
First, to verify the independent translocation of Rab5A and Rabex-5 to mitochondria through A/C heterodimerizer–induced dimerization, we monitored the subcellular distribution of mCherry-FRBActA in combination with FKBP-eGFPRabex-5 (Fig. 2 B) or FKBP-eGFPRab5A (Fig. 2 C). After addition of A/C heterodimerizer, either Rabex-5 or Rab5A translocated to mitochondria labeled with mCherry-FRBActA. Thus, the FKBP-FRB-Rapamycin system is well suited for inducing ectopic localization of Rabex-5 or Rab5A.
The VPS9 domain of Rabex-5 is sufficient to mediate targeting of Rab5A
To analyze the ability of Rabex-5 to localize its substrate Rab5A, we cotransfected cells with a mitochondrially anchored FRB (mCherry-FRBActA), FKBP-fused Rabex-5 (FKBP-eGFPRabex-5), and mCitrineRab5A. In unperturbed cells, Rab5A is either localized in the GTP-bound active form at endosomes or exists in its GDP-bound inactive form in complex with RabGDI in the cytosol. After addition of A/C heterodimerizer we monitored the subcellular redistribution of both Rabex-5 and Rab5A within the same cell in a time-dependent manner. If the GEF activity confers membrane targeting of its respective Rab, we would expect corecruitment of the Rab to the mitochondria together with Rabex-5. Before inducing heterodimerization, mCherry-FRBActA is localized at mitochondria (Pistor et al., 1994, 1995), the fusion protein containing full-length Rabex-5 resides at endosomal structures (Mattera and Bonifacino, 2008), and the Rab5A fusion protein is both associated with endosomal structures and in the cytosol (Chavrier et al., 1991; Bucci et al., 1992), presumably in complex with RabGDI (Fig. 3 A, left). The overlay images between mCherry-FRBActA/FKBP-eGFPRabex-5 and mCherry-FRBActA/mCitrineRab5A demonstrate that there is no colocalization between the indicated proteins at the mitochondria before addition of the A/C heterodimerizer (Fig. 3 B, t0). As expected, upon addition of A/C heterodimerizer, FKBP-eGFPRabex-5 translocates to the mitochondria. Interestingly, mCitrineRab5A concomitantly translocates to mitochondrial structures (Fig. 3 A, right). The control fusion protein FKBP-eGFP lacking Rabex-5 does not induce the mitochondrial translocation of Rab5A (Fig. 3 C and Fig. S2 A). These observations strongly indicate that Rabex-5 mediates the subcellular targeting of Rab5A. Also, this effect is specific for Rab5A because mCitrineRab1A is not recruited by Rabex-5, in keeping with the fact that Rabex-5 is not a GEF for Rab1A (Fig. 3 D and Fig. S2 B). The recruitment to mitochondria is observed simultaneously for both Rabex-5 (Fig. 3 B, top) and Rab5A (Fig. 3 B, bottom) after A/C heterodimerizer addition. Comparison of the two translocation processes within a single cell strikingly shows no lag phase in the recruitment of Rab5A with respect to Rabex-5 (Fig. 3 A, graph), indicating that either both proteins already exist in a complex before A/C heterodimerizer addition or that the Rabex-5–mediated targeting process is much faster than heterodimerization-mediated Rabex-5 mistargeting and therefore cannot be resolved in these experiments. One reason for the presence of some endosomal structures at the mitochondria at the end of the translocation process (Fig. 3, A and B) could be the tight association of Rabex-5 with the endosomal membrane, which is expected to slow down mistargeting kinetics. Nevertheless, the corecruitment of Rab5A to the same structures to which Rabex-5 is mistargeted offers strong support for the idea that Rabex-5 localization determines Rab5A membrane localization.
Targeting of Rab5A to mitochondria by Rabex-5. (A) Confocal images showing the distribution of the indicated fusion proteins. Cos-7 cells were transfected with plasmids encoding the mitochondrial localized mCherry-FRBActA protein, endosomal FKBP-eGFPRabex-5, and mCitrineRab5A. Upon addition of 1 µM A/C heterodimerizer 24 h after transfection, Rabex-5 is recruited to the mitochondria and this in turn causes mitochondrial targeting of Rab5A. The recruitment was quantified by calculating the PCC between mCherry-FRBActA and FKBP-eGFPRabex-5 or mCitrineRab5A at the mitochondria. (B) Red–green channel overlays emphasize the translocation of Rabex-5 and Rab5A after addition of A/C heterodimerizer (yellow structures indicating colocalization at the mitochondria [right]). Enlarged panels from the indicated area in A show the time course of the simultaneous recruitment of Rabex-5 (top) and Rab5A (bottom) to the mitochondria. (C) Confocal images of Cos-7 live cells expressing the mitochondrially localized mCherry-FRBActA, FKBP-eGFP, and mCitrineRab5A. Upon addition of 1 µM A/C heterodimerizer 24 h after transfection, the control protein FKBP-eGFP is recruited to the mitochondria but mCitrineRab5A remains localized at endosomal structures and the cytosol because of the lack of Rabex-5 in the FKBP-eGFP construct. The colocalization between mCherry-FRBActA/FKBP-eGFP and mCherry-FRBActA/mCitrineRab5A at the mitochondria was quantified by means of the PCC. (D) Confocal images of living Cos-7 cells showing the distribution of mCherry-FRBActA as well as FKBP-eGFPRabex-5 and mCitrineRab1A, which localizes to the Golgi. Rab1A is not a substrate for Rabex-5. Therefore, Rab1A preserves its initial localization after addition of 1 µM A/C heterodimerizer 24 h after transfection. The graph shows the quantitative analysis by calculation of the PCC between mCherry-FRBActA/FKBP-eGFPRabex-5 and mCherry-FRBActA/mCitrineRab1A. Bars, 10 µM. Arrows show addition of A/C heterodimerizer. Overlay images and defined time points of the cells shown in C and D are depicted in Fig. S2, A and B, respectively.
Targeting of Rab5A to mitochondria by Rabex-5. (A) Confocal images showing the distribution of the indicated fusion proteins. Cos-7 cells were transfected with plasmids encoding the mitochondrial localized mCherry-FRBActA protein, endosomal FKBP-eGFPRabex-5, and mCitrineRab5A. Upon addition of 1 µM A/C heterodimerizer 24 h after transfection, Rabex-5 is recruited to the mitochondria and this in turn causes mitochondrial targeting of Rab5A. The recruitment was quantified by calculating the PCC between mCherry-FRBActA and FKBP-eGFPRabex-5 or mCitrineRab5A at the mitochondria. (B) Red–green channel overlays emphasize the translocation of Rabex-5 and Rab5A after addition of A/C heterodimerizer (yellow structures indicating colocalization at the mitochondria [right]). Enlarged panels from the indicated area in A show the time course of the simultaneous recruitment of Rabex-5 (top) and Rab5A (bottom) to the mitochondria. (C) Confocal images of Cos-7 live cells expressing the mitochondrially localized mCherry-FRBActA, FKBP-eGFP, and mCitrineRab5A. Upon addition of 1 µM A/C heterodimerizer 24 h after transfection, the control protein FKBP-eGFP is recruited to the mitochondria but mCitrineRab5A remains localized at endosomal structures and the cytosol because of the lack of Rabex-5 in the FKBP-eGFP construct. The colocalization between mCherry-FRBActA/FKBP-eGFP and mCherry-FRBActA/mCitrineRab5A at the mitochondria was quantified by means of the PCC. (D) Confocal images of living Cos-7 cells showing the distribution of mCherry-FRBActA as well as FKBP-eGFPRabex-5 and mCitrineRab1A, which localizes to the Golgi. Rab1A is not a substrate for Rabex-5. Therefore, Rab1A preserves its initial localization after addition of 1 µM A/C heterodimerizer 24 h after transfection. The graph shows the quantitative analysis by calculation of the PCC between mCherry-FRBActA/FKBP-eGFPRabex-5 and mCherry-FRBActA/mCitrineRab1A. Bars, 10 µM. Arrows show addition of A/C heterodimerizer. Overlay images and defined time points of the cells shown in C and D are depicted in Fig. S2, A and B, respectively.
Additionally, we analyzed whether the VPS9 domain of Rabex-5 would be sufficient for directing Rab5A to mitochondria. Rabex-5–VPS9 is mainly distributed in the cytosol because of the lack of the endosomal targeting domains (Fig. S1 V). Interestingly, Rab5A loses its endosomal localization if cotransfected with Rabex-5–VPS9 (Fig. 4 A, left; and Fig. S3 A). This supports the importance of the Rabex-5–VPS9 domain in determining the subcellular localization of Rab5A. Upon addition of A/C heterodimerizer, FKBP-eGFPRabex-5–VPS9 is redirected to the mitochondria (Fig. 4 A, right; and Fig. S3 A). As in the case with full-length Rabex-5, mCitrineRab5A concomitantly translocates to mitochondrial structures, indicating that the VPS9 domain of Rabex-5 is sufficient to determine the subcellular localization of Rab5A.
Requirements for Rabex-5–VPS9–mediated Rab5A recruitment. (A–C) Confocal images of Cos-7 live cells expressing the mitochondrially localized mCherry-FRBActA cotransfected with FKBP-eGFPRabex-5–VPS9 and mCitrineRab5A (A), FKBP-eGFPRabex-5 and the prenylation-deficient mutant mCitrineRab5AΔC4 (B), or FKBP-eGFPRabex-5 and the constitutively active mutant mCitrineRab5AQ79L (C). Addition of 1 µM A/C heterodimerizer 24 h after transfection (arrow) leads to recruitment of FKBP-eGFPRabex-5–VPS9 or FKBP-eGFPRabex-5. Rab5A, but not Rab5AΔC4 or Rab5AQ79L, is targeted to mitochondria. The recruitment was quantified by means of the calculated PCC between mCherry-FRBActA and Rabex-5 or the Rab5A variants at the mitochondria. Bar, 10 µm. Overlay images and defined time points are shown in Fig. S3 (A–C). (D) Comparison between Rabex-5 and Rabex-5–VPS9 in localizing Rab5A and localization ability of Rabex-5 toward Rab5AΔC4 and Rab5AQ79L via A/C heterodimerizer–induced recruitment of Rabex-5 proteins. A minimum of 50 cells in three independent experiments were evaluated for mitochondrial localized Rab5A. Data are shown as means ± SD.
Requirements for Rabex-5–VPS9–mediated Rab5A recruitment. (A–C) Confocal images of Cos-7 live cells expressing the mitochondrially localized mCherry-FRBActA cotransfected with FKBP-eGFPRabex-5–VPS9 and mCitrineRab5A (A), FKBP-eGFPRabex-5 and the prenylation-deficient mutant mCitrineRab5AΔC4 (B), or FKBP-eGFPRabex-5 and the constitutively active mutant mCitrineRab5AQ79L (C). Addition of 1 µM A/C heterodimerizer 24 h after transfection (arrow) leads to recruitment of FKBP-eGFPRabex-5–VPS9 or FKBP-eGFPRabex-5. Rab5A, but not Rab5AΔC4 or Rab5AQ79L, is targeted to mitochondria. The recruitment was quantified by means of the calculated PCC between mCherry-FRBActA and Rabex-5 or the Rab5A variants at the mitochondria. Bar, 10 µm. Overlay images and defined time points are shown in Fig. S3 (A–C). (D) Comparison between Rabex-5 and Rabex-5–VPS9 in localizing Rab5A and localization ability of Rabex-5 toward Rab5AΔC4 and Rab5AQ79L via A/C heterodimerizer–induced recruitment of Rabex-5 proteins. A minimum of 50 cells in three independent experiments were evaluated for mitochondrial localized Rab5A. Data are shown as means ± SD.
To exclude the possibility that Rab5A is targeted to mitochondria in the form of a stable complex with Rabex-5 instead of being catalytically deposited by the GEF activity, we performed two control experiments. First, the nonprenylated Rab5AΔC4 mutant is not targeted to mitochondria by Rabex-5 (Fig. 4 B and Fig. S3 B). This experiment clearly demonstrates that prenylation is necessary for the association of Rab5A with mitochondria, showing that a membrane tether is essential for Rab5A accumulation to this compartment. This observation also suggests that Rab5A is not simply corecruited to mitochondria as a stable, preformed complex with Rabex-5 because the C-terminal amino acids lacking in Rab5AΔC4 are not involved in Rabex-5–Rab5A complex formation or stabilization (Delprato et al., 2004; Delprato and Lambright, 2007). Second, the recruitment of the constitutively active Rab5AQ79L variant to mitochondria is significantly reduced (Fig. 4 C and Fig. S3 C), in keeping with the idea that extraction of Rab5A from and delivery to membranes depends on the interaction with GDI, which is impaired in the active Rab5AQ79L mutant. In addition, the statistical analysis corroborates that prenylation of Rab is essential for targeting and membrane association and therefore Rab5A and Rabex-5 do not exist as a stable complex (Fig. 4 D). An indication that GDI binding is important for Rab cycling is the observation that the predominately GTP-bound mutant Rab5AQ79L is impaired in Rabex-5–catalyzed recruitment with <50% of the cells analyzed showing significant mitochondrial localization (Fig. 4 D). This is in keeping with the weak interaction of the GTP-bound form of Rab proteins with GDI.
Impaired Rabex-5 GEF activity affects targeting of Rab5A
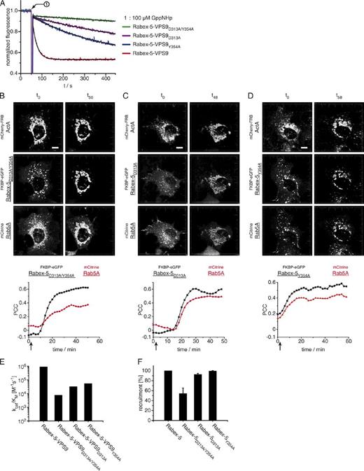
Amino acids Asp313Rabex-5 and Tyr354Rabex-5 are important residues for Rabex-5 GEF activity (Delprato et al., 2004), but single point mutants do not completely abolish enzymatic activity (Fig. 5, A and E). To further reduce GEF activity, we generated the double mutant Rabex-5D313A/Y354A and quantified its activity in comparison to wild-type and mutant proteins (Fig. 5, A and E). The relative catalytic activity of the VPS9 domains is given by D313A/Y354A:D313A:Y354A:wt = 1:4.2:7:117 (D313A/Y354A, kcat/KM = 7.7 × 103 M−1s−1; D313A, kcat/KM = 3.2 × 104 M−1s−1; Y354A, kcat/KM = 5.4 × 104 M−1s−1; wt, kcat/KM = 9.0 × 105 M−1s−1).
Rabex-5 GEF activity correlates with Rab5A recruitment activity. (A) Rabex-5–VPS9 mutants affecting GEF activity. The indicated Rabex-5–VPS9 mutants show impaired GEF activity toward Rab5A. A final concentration of 50 nM Rabex-5–VPS9 mutant was added to 1 µM Rab5A–GDP. The nucleotide exchange reaction was triggered by adding 100 µM GppNHp and monitored by the decrease in Rab5A intrinsic tryptophan fluorescence (all values have been normalized to the initial Rab5A–GDP fluorescence). (B–D) Confocal images of time-dependent Rab5A targeting to mitochondrial membranes by FKBP-eGFPRabex-5D313A/Y354A (B), FKBP-eGFPRabex-5D313A (C), or FKBP-eGFPRabex-5Y354A (D). Cos-7 cells were transfected with plasmids encoding the mitochondrially localized mCherry-FRBActA, the indicated FKBP-eGFPRabex-5 variant, and mCitrineRab5A. Addition of 1 µM A/C heterodimerizer (arrow) 24 h after transfection induces the recruitment of Rabex-5 to mitochondria followed by Rab5A relocalization. The recruitment was quantified by calculating the PCC between mCherry-FRBActA and the FKBP-eGFPRabex-5 variants or mCitrineRab5A. Bar, 10 µm. Overlay images and defined time points are shown in Fig. S4 (A–C). (E) Comparison of the catalytic efficiencies (kcat/KM; note the logarithmic scale of the y-axis) between Rabex-5–VPS9, Rabex-5–VPS9D313A/Y354A, and the single mutants Rabex-5–VPS9D313A and Rabex-5–VPS9Y354A toward Rab5A. (F) Comparison between Rabex-5, Rabex-5D313A/Y354A, Rabex-5D313A, and Rabex-5Y354A to induce mitochondrial targeting of Rab5A through A/C heterodimerizer–induced recruitment of Rabex-5. A minimum of 50 cells in three independent experiments were assessed for mitochondrial localized Rab5A. Data are shown as means ± SD.
Rabex-5 GEF activity correlates with Rab5A recruitment activity. (A) Rabex-5–VPS9 mutants affecting GEF activity. The indicated Rabex-5–VPS9 mutants show impaired GEF activity toward Rab5A. A final concentration of 50 nM Rabex-5–VPS9 mutant was added to 1 µM Rab5A–GDP. The nucleotide exchange reaction was triggered by adding 100 µM GppNHp and monitored by the decrease in Rab5A intrinsic tryptophan fluorescence (all values have been normalized to the initial Rab5A–GDP fluorescence). (B–D) Confocal images of time-dependent Rab5A targeting to mitochondrial membranes by FKBP-eGFPRabex-5D313A/Y354A (B), FKBP-eGFPRabex-5D313A (C), or FKBP-eGFPRabex-5Y354A (D). Cos-7 cells were transfected with plasmids encoding the mitochondrially localized mCherry-FRBActA, the indicated FKBP-eGFPRabex-5 variant, and mCitrineRab5A. Addition of 1 µM A/C heterodimerizer (arrow) 24 h after transfection induces the recruitment of Rabex-5 to mitochondria followed by Rab5A relocalization. The recruitment was quantified by calculating the PCC between mCherry-FRBActA and the FKBP-eGFPRabex-5 variants or mCitrineRab5A. Bar, 10 µm. Overlay images and defined time points are shown in Fig. S4 (A–C). (E) Comparison of the catalytic efficiencies (kcat/KM; note the logarithmic scale of the y-axis) between Rabex-5–VPS9, Rabex-5–VPS9D313A/Y354A, and the single mutants Rabex-5–VPS9D313A and Rabex-5–VPS9Y354A toward Rab5A. (F) Comparison between Rabex-5, Rabex-5D313A/Y354A, Rabex-5D313A, and Rabex-5Y354A to induce mitochondrial targeting of Rab5A through A/C heterodimerizer–induced recruitment of Rabex-5. A minimum of 50 cells in three independent experiments were assessed for mitochondrial localized Rab5A. Data are shown as means ± SD.
We then asked whether the GEF activity in the various Rabex-5 mutants correlates with their ability to target Rab5A to mitochondria by performing experiments analogous to Fig. 3 A. As verified in Fig. S1, FKBP-eGFPRabex-5D313A/Y354A still exhibits endosomal localization when cotransfected with mCherry-FRBActA and mCitrineRab5A. Also, the localization of mCitrineRab5A is not influenced by FKBP-eGFPRabex-5D313A/Y354A and still localizes to endosomal structures in unperturbed cells (Fig. 5 B, left; and Fig. S4 A). Addition of A/C heterodimerizer leads to the translocation of FKBP-eGFPRabex-5D313A/Y354A to mitochondria. Simultaneously, mCitrineRab5A is redirected to the mitochondria, although to a lesser extent compared with wild-type Rabex-5 (Fig. S4 A, note the Rab5A-positive endosomal structures present at t50 that do not colocalize with mitochondrial membranes). This suggests that even the low GEF activity (∼1% of wild type) of the double mutant is sufficient to cause localization, but that it does not do so as efficiently as the wild-type GEF in the presence of competing endogenous mechanisms for endosomal localization. As discussed later, this might be because of the recruitment of endogenous Rabaptin5 by the first activated Rab5A molecules at the mitochondria.
Remarkably, although we determined a smaller increase in Pearson’s correlation coefficient (PCC) for the colocalization between mCherry-FRBActA and mCitrineRab5A (Fig. 5 B, graph), there is again no detectable lag phase for mitochondrial translocation of mCitrineRab5A compared with FKBP-eGFPRabex-5D313A/Y354A. The impaired GEF activity of the double mutant and the reduced ability to localize Rab5A is further reflected by the reduced percentage of cells that show detectable mitochondrial recruitment (Fig. 5 F). Because only 54% of the cells show a mitochondrial localization of mCitrineRab5A, it is conceivable that a threshold value of effective GEF activity, i.e., the product of Rabex-5 expression levels and its catalytic efficiency, must be reached to induce the localization process. In contrast, the residual catalytic activity of the mutants Rabex-5D313A and Rabex-5Y354A (Fig. 5, A and E) is sufficient to mediate efficient targeting of Rab5A to mitochondria at all GEF expression levels (Fig. 5, C, D, and F; and Fig. S4, B and C). In summary, there is a clear positive correlation between the biochemical GEF activity and the Rab targeting capacity of the Rabex-5 mutants.
Rab5A mutants deficient in Rabex-5 interaction are not recruited by Rabex-5
If the GEF activity of Rabex-5 is an important determinant for the correct localization of Rab5A, mutations in Rab5A that impair recognition by Rabex-5 should interfere with their subcellular localization. Extensive mutational analysis by Delprato et al. (2004) identified the Rab5A mutants A56D and Y82A, which show weakened nucleotide exchange by Rabex-5 (A57D and Y83A in Rab5C). We first confirmed the significance of these amino acid substitutions for Rabex-5–stimulated nucleotide exchange (Fig. 6, A and E) and additionally showed that the double mutant Rab5AA56D/Y82A was even more severely impaired (Rab5A activities toward Rabex-5:wt:A56D:Y82A:A56D/Y82A = 910:48:5:1). Interestingly, the effects observed in nucleotide exchange assays are mirrored by the mitochondrial recruitment efficiency of the corresponding Rab5A mutants (Fig. 6, B–D): mCitrineRab5AA56D, which is a relatively good Rabex-5 substrate, is still recruited to mitochondria after addition of A/C heterodimerizer indistinguishably from mCitrineRab5Awt (Fig. 6 D and Fig. S5 C). However, mCitrineRab5AY82A and mCitrineRab5AA56D/Y82A, which are only very poor Rabex-5 substrates, are not recruited by FKBP-eGFPRabex-5 at all (Fig. 6, B and C; and Fig. S5, A and B). Also, mCitrineRab5AY82A and mCitrineRab5AA56D/Y82A do not localize to endosomes before addition of the heterodimerizer, but have lost their targeting ability and are instead present at perinuclear membranes. This observation is in agreement with previous observations in which Rabs lacking targeting information accumulate in the perinuclear region (Ali et al., 2004). These observations are in agreement with the biochemical analysis and support the hypothesis that the interaction of Rabs with their cognate GEFs is critical for the Rab subcellular targeting process. Thus, Rab5A mutants deficient in undergoing Rabex-5–catalyzed nucleotide exchange are also deficient in GEF-mediated subcellular localization.
Rab5A mutants with impaired nucleotide exchange are not recruited by Rabex-5. (A) Rab5A mutants showing impaired nucleotide exchange induced by Rabex-5–VPS9. The indicated Rab5A mutants exhibit impaired nucleotide exchange. In this experiment, 1 µM Rab5A–GDP mutants were incubated with 50 nM Rabex-5–VPS9. The nucleotide exchange reaction was monitored by the decrease in intrinsic tryptophan fluorescence after addition of 100 µM GppNHp (all values have been normalized to the initial Rab5A–GDP fluorescence). (B–D) Confocal images of Cos-7 live cells expressing the mitochondrially localized mCherry-FRBActA cotransfected with FKBP-eGFPRabex-5 and mCitrineRab5AA56D/Y82 (B), mCitrineRab5AY82A (C), or mCitrineRab5AA56D (D). Addition of 1 µM A/C heterodimerizer (arrow) 24 h after transfection induces recruitment of Rabex-5 to mitochondria followed by Rab5A relocalization. The recruitment was quantified by calculating the PCC between mCherry-FRBActA and FKBP-eGFPRabex-5 or the mCitrineRab5A variants. Bars, 10 µm. Overlay images and defined time points are shown in Fig. S5 (A–C). (E) Catalytic efficiencies (kcat/KM) of Rabex-5–VPS9 toward Rab5A, Rab5AA56D/Y82A, Rab5AY82A, and Rab5AA56D (note the logarithmic scale of the y-axis). (F) Comparison between Rab5A, the double mutant Rab5AA56D/Y82A, and the single mutants Rab5AY82A and Rab5AA56D in localization to mitochondrial membranes by Rabex-5. A minimum of 50 cells in three independent experiments were assessed for the mitochondrial localized Rab5A variant. Data are shown as means ± SD.
Rab5A mutants with impaired nucleotide exchange are not recruited by Rabex-5. (A) Rab5A mutants showing impaired nucleotide exchange induced by Rabex-5–VPS9. The indicated Rab5A mutants exhibit impaired nucleotide exchange. In this experiment, 1 µM Rab5A–GDP mutants were incubated with 50 nM Rabex-5–VPS9. The nucleotide exchange reaction was monitored by the decrease in intrinsic tryptophan fluorescence after addition of 100 µM GppNHp (all values have been normalized to the initial Rab5A–GDP fluorescence). (B–D) Confocal images of Cos-7 live cells expressing the mitochondrially localized mCherry-FRBActA cotransfected with FKBP-eGFPRabex-5 and mCitrineRab5AA56D/Y82 (B), mCitrineRab5AY82A (C), or mCitrineRab5AA56D (D). Addition of 1 µM A/C heterodimerizer (arrow) 24 h after transfection induces recruitment of Rabex-5 to mitochondria followed by Rab5A relocalization. The recruitment was quantified by calculating the PCC between mCherry-FRBActA and FKBP-eGFPRabex-5 or the mCitrineRab5A variants. Bars, 10 µm. Overlay images and defined time points are shown in Fig. S5 (A–C). (E) Catalytic efficiencies (kcat/KM) of Rabex-5–VPS9 toward Rab5A, Rab5AA56D/Y82A, Rab5AY82A, and Rab5AA56D (note the logarithmic scale of the y-axis). (F) Comparison between Rab5A, the double mutant Rab5AA56D/Y82A, and the single mutants Rab5AY82A and Rab5AA56D in localization to mitochondrial membranes by Rabex-5. A minimum of 50 cells in three independent experiments were assessed for the mitochondrial localized Rab5A variant. Data are shown as means ± SD.
Rab recruitment by other GEFs
Because we were able to demonstrate the significance of Rab membrane targeting by GEF activity for the Rab5–Rabex-5 system, we decided to test the generalizability of this model using other Rab-GEF pairs. To this end, we used the GEF DrrA (amino acids 340–533; henceforth referred to as DrrA-GEF) and mutants thereof for analyzing their ability to mistarget Rab1A. A variety of amino acid substitutions have been reported to interfere with DrrA’s GEF activity to various extents (Schoebel et al., 2009). Thus, whereas DrrA-GEFwt is a catalytically highly efficient GEF, DrrA-GEFN451A/R453A (termed DrrA-GEFdouble) and DrrA-GEFN451A/R453A/D480A/S483A (termed DrrA-GEFquadruple) are moderately and severely affected in GEF activity, respectively. In keeping with this, DrrA-GEFwt and DrrA-GEFdouble are capable of mistargeting Rab1A to mitochondria (Fig. 7, A, B, and D). In contrast, the catalytically inactive DrrA-GEFquadruple variant cannot induce localization of Rab1A to mitochondrial compartments (Fig. 7, C and D), suggesting that the GEF activity of the central domain of DrrA is necessary and sufficient for Rab1A membrane recruitment.
DrrA GEF activity correlates with recruitment ability toward Rab1A. (A–C) Confocal images of time-dependent Rab1A targeting to mitochondrial membranes by FKBP-eGFPDrrA340-533 (A), FKBP-eGFPDrrA340-533 N451A/R453A (B), or FKBP-eGFPDrrA340-533 N451A/R453A/D480A/S483A (C). Cos-7 cells were transfected with plasmids encoding the mitochondrially localized mCherry-FRBActA, the indicated FKBP-eGFPDrrA340-533 variant, and mCitrineRab1A. Addition of 1 µM A/C heterodimerizer (arrow) 24 h after transfection induces the recruitment of DrrA340-533 to mitochondria followed by Rab1A relocalization. The recruitment was quantified by calculating the PCC between mCherry-FRBActA and the FKBP-eGFPDrrA340-533 variants or mCitrineRab1A. Bars, 10 µm. (D) Comparison between DrrA340-533, DrrA340-533 N451A/R453A, and DrrA340-533 N451A/R453A/D480A/S483A to induce mitochondrial targeting of Rab1A through A/C heterodimerizer–induced recruitment of the DrrA340–533 variant. A minimum of 50 cells in three independent experiments were assessed for mitochondrial localized Rab1A. Data are shown as means ± SD.
DrrA GEF activity correlates with recruitment ability toward Rab1A. (A–C) Confocal images of time-dependent Rab1A targeting to mitochondrial membranes by FKBP-eGFPDrrA340-533 (A), FKBP-eGFPDrrA340-533 N451A/R453A (B), or FKBP-eGFPDrrA340-533 N451A/R453A/D480A/S483A (C). Cos-7 cells were transfected with plasmids encoding the mitochondrially localized mCherry-FRBActA, the indicated FKBP-eGFPDrrA340-533 variant, and mCitrineRab1A. Addition of 1 µM A/C heterodimerizer (arrow) 24 h after transfection induces the recruitment of DrrA340-533 to mitochondria followed by Rab1A relocalization. The recruitment was quantified by calculating the PCC between mCherry-FRBActA and the FKBP-eGFPDrrA340-533 variants or mCitrineRab1A. Bars, 10 µm. (D) Comparison between DrrA340-533, DrrA340-533 N451A/R453A, and DrrA340-533 N451A/R453A/D480A/S483A to induce mitochondrial targeting of Rab1A through A/C heterodimerizer–induced recruitment of the DrrA340–533 variant. A minimum of 50 cells in three independent experiments were assessed for mitochondrial localized Rab1A. Data are shown as means ± SD.
Additionally, the GEF domain of Rabin8 (amino acids 157–232; henceforth referred to as Rabin8-GEF), displaying specific GEF activity toward Rab8A (Hattula et al., 2002), induces the mitochondrial recruitment of Rab8A, corroborating that the GEF domain and therefore probably the associated GEF activity is the minimal driving force to target its cognate Rab to a specific membrane (Fig. 8 A). This recruitment process is specific because DrrA-GEF and Rabin8-GEF are not capable of mistargeting Rab5A (Fig. 8, B and C). Thus, the conclusions drawn from experiments on the Rab5–Rabex-5 system also apply to the Rab-GEF pairs Rab1A/DrrA and Rab8A/Rabin8.
The GEF domain of Rabin8 is sufficient for mitochondrial targeting of Rab8A. (A) Confocal images of Cos-7 live cells expressing the mitochondrially localized mCherry-FRBActA cotransfected with FKBP-eGFPRabin8-GEF and mCitrineRab8A. Addition of 1 µM A/C heterodimerizer 24 h after transfection leads to mitochondrial recruitment of FKBP-eGFPRabin8-GEF, which in turn mediates concomitant targeting of Rab8A to the same compartment. The recruitment was quantified by means of the calculated PCC between mCherry-FRBActA and Rabin8-GEF or Rab8A at the mitochondria. (B and C) Confocal images of control experiments in Cos-7 live cells demonstrating that neither FKBP-eGFPDrrA-GEF (B) nor FKBP-eGFPRabin8-GEF (C) can recruit mCitrineRab5A to mitochondria (mCherry-FRBActA) upon addition of 1 µM A/C heterodimerizer (24 h after transfection). The colocalization between mCherry-FRBActA/FKBP-eGFPDrrA-GEF (B) or mCherry-FRBActA/FKBP-eGFPRabin8 (C) and mCherry-FRBActA/mCitrineRab5A at the mitochondria was quantified by means of the PCC.
The GEF domain of Rabin8 is sufficient for mitochondrial targeting of Rab8A. (A) Confocal images of Cos-7 live cells expressing the mitochondrially localized mCherry-FRBActA cotransfected with FKBP-eGFPRabin8-GEF and mCitrineRab8A. Addition of 1 µM A/C heterodimerizer 24 h after transfection leads to mitochondrial recruitment of FKBP-eGFPRabin8-GEF, which in turn mediates concomitant targeting of Rab8A to the same compartment. The recruitment was quantified by means of the calculated PCC between mCherry-FRBActA and Rabin8-GEF or Rab8A at the mitochondria. (B and C) Confocal images of control experiments in Cos-7 live cells demonstrating that neither FKBP-eGFPDrrA-GEF (B) nor FKBP-eGFPRabin8-GEF (C) can recruit mCitrineRab5A to mitochondria (mCherry-FRBActA) upon addition of 1 µM A/C heterodimerizer (24 h after transfection). The colocalization between mCherry-FRBActA/FKBP-eGFPDrrA-GEF (B) or mCherry-FRBActA/FKBP-eGFPRabin8 (C) and mCherry-FRBActA/mCitrineRab5A at the mitochondria was quantified by means of the PCC.
Discussion
The correct and specific intracellular membrane localization of Rab proteins is decisive for their role in vesicular trafficking. Because Rab proteins cycle between cytosolic and membrane-bound forms, correct membrane targeting to a distinct endomembrane (e.g., Rab5 to early endosomes) requires selectivity determining factors that can recruit a certain Rab subfamily member from the cytosolic pool without influencing other Rabs. Rabs can exist in the cytosol only in complex with GDI that solubilizes the hydrophobic geranylgeranyl moieties present at the Rab C terminus. Because the affinity between Rab–GDP and GDI is very high (equilibrium dissociation constant varying in the range Kd = 0.1–10 nM), GDFs have been presumed to catalyze the disruption of Rab–GDI complexes, leading to membrane localization of the inactive Rab before activation by GEFs. However, if GDFs are assumed to act by interacting with Rabs, this model would result in a thermodynamic problem because GDFs will need a very high affinity for the Rab to effectively displace it from the Rab–GDI complex. This then poses the question of how the GDF would be subsequently displaced. It is also conceivable that GDFs could interact stably with GDI and displace the Rab into the target membrane. However, such a mechanism cannot explain the diversity of specific Rab localizations because there are only two GDI variants for the large Rab family. The only proposed GDF, Pra1, is reported to be specific toward Rab9, Rab7, or Rab5 but not other Rabs (Sivars et al., 2003), and this observation therefore speaks against a mechanism that involves recognition of GDI.
Work involving the bacterial protein DrrA showed biochemically that effective GDI displacement from Rab1–GDI complexes can be achieved by activating Rab1 via nucleotide exchange because exchange of GDP for GTP leads to decrease of the Rab–GDI affinity by at least three orders of magnitude (Schoebel et al., 2009; Wu et al., 2010). Additionally, DrrA was shown to be able to recruit Rab1 specifically to intracellular compartments (Machner and Isberg, 2006; Murata et al., 2006). Thus we speculated whether RabGEFs could serve as general factors to determine the intracellular Rab membrane localization. This hypothesis is especially attractive because RabGEFs are known to be highly specific for distinct Rab or Rab subfamily proteins and consequently would be able to specifically recruit these proteins; e.g., Rabex-5 is specific for Rab5, TRAPP for Ypt1/Rab1 (Sacher et al., 2001), DrrA for Rab1 (Murata et al., 2006), Rabin8 for Rab8 (Hattula et al., 2002), Sec2 for Sec4 (Ortiz et al., 2002; Dong et al., 2007), Mon1/CCZ1 for Ypt7 (Nordmann et al., 2010), and connecdenn for Rab35 (Yoshimura et al., 2010).
We investigated the contribution of RabGEFs to Rab membrane targeting by making use of the Rabex-5–Rab5A system. After acute artificial mistargeting of Rabex-5 to mitochondrial membranes, Rab5A concomitantly redistributed from endosomes to mitochondria (see Fig. 9 for summary of results). The recruitment process was exclusively dependent on the VPS9 domain of Rabex-5, which contains the GEF activity. In addition, when using mutants with reduced nucleotide exchange activity (substitutions: D313A, Y354A, and D313A/Y354A), Rab5A localization was also affected. Single amino acid substitutions with moderate reduction of GEF activity (D313A and Y354A) still recruited Rab5A efficiently, whereas the double mutant with more impaired GEF activity (D313A/Y354A; GEF activity ∼1% of wild type) showed reduced Rab5A targeting to mitochondria. Similar results were obtained for Rab5A mutants that interfere with binding to Rabex-5: Rab5AA56A is still a reasonable substrate for Rabex-5 and consequently localizes to Rabex-5–positive compartments. However, Rab5AY82A and Rab5AA56D/Y82A, which show more profound weakening of the susceptibility to Rabex-5–mediated nucleotide exchange, are not targeted to the Rabex-5–positive mitochondria.
Summary of Rabex-5–mediated Rab5A membrane targeting. The overall results of Rab5A and Rab5A mutants targeting to mitochondria by Rabex-5 and/or mutant Rabex-5 variants. A slight reduction in Rabex-5 GEF activity (Rabex-5D313A and Rabex-5Y354A) but not a severe interference (Rabex-5D313A/Y354A) is tolerated for effective Rab5A recruitment. Changing the substrate properties of Rab5A (Rab5Y82A and Rab5A56D/Y82A) alters its susceptibility to be recruited by wild-type Rabex-5. Rab proteins that are not a substrate of Rabex-5 (e.g., Rab1A) are also not recruited to mitochondria by Rabex-5. Additionally, GDI binding of Rab5A is a prerequisite for Rab extraction and delivery because the constitutively active form Rab5Q79L, which is impaired in GDI binding, is apparently affected in mitochondrial membrane targeting by Rabex-5. Rab5A membrane insertion, which is impaired in the nonprenylated Rab5AΔC4 mutant, is also necessary for effective recruitment.
Summary of Rabex-5–mediated Rab5A membrane targeting. The overall results of Rab5A and Rab5A mutants targeting to mitochondria by Rabex-5 and/or mutant Rabex-5 variants. A slight reduction in Rabex-5 GEF activity (Rabex-5D313A and Rabex-5Y354A) but not a severe interference (Rabex-5D313A/Y354A) is tolerated for effective Rab5A recruitment. Changing the substrate properties of Rab5A (Rab5Y82A and Rab5A56D/Y82A) alters its susceptibility to be recruited by wild-type Rabex-5. Rab proteins that are not a substrate of Rabex-5 (e.g., Rab1A) are also not recruited to mitochondria by Rabex-5. Additionally, GDI binding of Rab5A is a prerequisite for Rab extraction and delivery because the constitutively active form Rab5Q79L, which is impaired in GDI binding, is apparently affected in mitochondrial membrane targeting by Rabex-5. Rab5A membrane insertion, which is impaired in the nonprenylated Rab5AΔC4 mutant, is also necessary for effective recruitment.
Initially, it appears surprising that similar reductions in catalytic activities of Rab5A and Rabex-5 by point mutations have different effects in mitochondrial targeting (Figs. 5 and 6, E and F). Both Rab5AY82A and Rabex-5D313A/Y354A are severely reduced in the nucleotide exchange efficiency. Targeting of Rab5AY82A by Rabex-5wt is almost entirely abrogated, whereas targeting of Rab5Awt by Rabex-5D313A/Y354A is still possible to a significant extent. This seeming contradiction is probably explained by the presence of the positive feedback loop operated by endogenous Rab5A, Rabex-5, and Rabaptin5. Even weakly active Rabex-5 mutants are able to recruit both mCitrineRab5A and endogenous Rab5A to an extent. The active Rab5A would subsequently interact with the Rabaptin5–Rabex-5 complex, thereby recruiting catalytically fully active endogenous Rabex-5, leading to efficient mCitrineRab5A and endogenous Rab5A targeting. This argument will not apply to the Rab5A mutants because even Rabaptin5-recruited Rabex-5 will still be inhibited in its GEF activity.
It has been suggested that the recruitment of Rab5 to endosomes is also dependent on the GDF Yip3/Pra1 (Sivars et al., 2003). Also, Pra1 has been used in endosome reconstitution assays as a default component of proteoliposomes with the aim of favoring Rab5 recruitment from Rab5–GDI complexes (Ohya et al., 2009). Although the function of Pra1 was not demonstrated in these assays, the level of Rab5 membrane binding clearly showed a dependence on the presence of Rabex-5, arguing that GEF activity is necessary for the efficient recruitment of Rab5 to liposomes (Ohya et al., 2009).
In addition to membrane recruitment of Rab5 by Rabex-5 activity, we have demonstrated the significance of Rab1A membrane targeting by the GEF activity of DrrA as well as specific Rab8 recruitment by the GEF domain of Rabin8. These findings strongly suggest that the specific recruitment of Rab proteins to membranes by GEFs might be a fundamental principle as it does not only apply to one specific Rab-GEF pair, although we cannot rule out the possibility that the recruitment of other Rabs requires the activity of other factors. After this reasoning, the significance of RabGEFs for correct Rab membrane targeting has also been demonstrated with Rab27A and its GEF Rab3GEP (Tarafder et al., 2011). Melanocytes depleted in Rab3GEP show a loss of Rab27A targeting to intracellular melanosomes using immunofluorescence. However, Rab27A mutated in the subfamily region 2 did not undergo correct intracellular localization despite being a normal substrate for Rab3GEP in biochemical assays. This finding led to the interpretation that GEF activity is necessary but not sufficient for correct Rab targeting. Comparison with the molecular structure of Rab–GAP complexes (Rab33b–Gyp1 [Pan et al., 2006]) indicates that the amino acid substitutions introduced into Rab27A (NSKFIT to HEFQES) are potentially situated in the Rab–GAP interface and might therefore interfere with GAP binding. Consequently, these mutations could impair the off-switch of Rab27A and thus affect the transition between the GTP and GDP forms, leading to defective Rab cycling and Rab–GDI interaction (Wu et al., 2010).
If Rab proteins are indeed targeted by RabGEFs, the question arises as to how the specific membrane targeting of GEFs is achieved. RabGEFs are multidomain (e.g., Rabex-5, DrrA, Rabin8, Sec2, and connecdenn) and/or multi chain (e.g., TRAPP and Mon1/CCZ1) proteins. DrrA (Rab1-GEF) and Sec2 (Sec4-GEF) interact with membrane lipids of the phosphatidylinositol phosphate type (PIP; Brombacher et al., 2009; Mizuno-Yamasaki et al., 2010; Schoebel et al., 2010) so that their recruitment is dependent on the PIP identity of a membrane. Interestingly, the Sec4-GEF Sec2 (Sec4 is the yeast Rab8 homologue) binds to the active form of Ypt32 (the yeast Rab11 homologue), indicating that the recruitment of this RabGEF is dependent on upstream activation by another Rab. Such a cascade of activation has also been observed for the Rab5-GEF Alsin2, which is activated upstream by interaction with the Rho family GTPase Rac1 (Kunita et al., 2007). The Rab35-GEF connecdenn is recruited by the endocytic clathrin machinery, namely, by the adaptor protein complex AP-2 during endocytosis (Allaire et al., 2006, 2010; Marat and McPherson, 2010). Thus, Rab35 activation and recruitment is dependent on connecdenn recruitment, which is coupled to the assembly of the endocytic machinery. Rabex-5 contains a separate early endosomal targeting domain that localizes the protein to early endosomes (Zhu et al., 2007). Additionally, it is conceivable that some GEFs may be constitutively localized to a distinct compartment but their activity might be controlled by the interaction with signaling molecules or posttranslational modifications to achieve temporal control over Rab recruitment. Thus, RabGEF localization and activation is controlled by multiple and diverse mechanisms.
In summary, we have combined biochemical and cell biological approaches to provide evidence that the catalytic activity of RabGEFs is an essential component for specific spatial and temporal recruitment of cognate Rab proteins. Although acute mistargeting also suggests that RabGEFs are sufficient for Rab recruitment, at the present time we cannot rule out the involvement of additional factors that facilitate this process.
Materials and methods
Plasmid constructs
Rabex-5, Rabex-5–VPS9 (isoform 2), DrrA-GEFwt, DrrA-GEFN451A/R453A (termed DrrA-GEFdouble), DrrA-GEFN451A/R453A/D480A/S483A (termed DrrA-GEFquadruple), and Rabin8-GEF were subcloned into a linearized FKBP-FKBP-eGFP vector (based on pEGFP-N1; Takara Bio Inc.) via NotI and XbaI restriction sites. For reasons of protein stability, the Rabex-5–VPS9 comprises the VPS9 domain and an indispensable N-terminal helical bundle domain (Delprato et al., 2004). Human Rab5A, Rab1A, and Rab8A were cloned by the Dortmund Protein Facility (DPF) into a pOPIN(N)-Citrine vector (N-terminal His6 tag followed by the mCitrine coding sequence and a PreScission protease cleavage sequence) by the in-fusion cloning method. Rabex-5, Rabex-5–VPS9, and Rab5A point mutations were generated using the QuikChange mutagenesis kit (Agilent Technologies). The EEA1 gene was provided by H. Stenmark (Oslo University Hospital, Oslo, Norway). The mCherry-FRB-FRB-ActA vector (based on pmCherry-N1; Takara Bio Inc.) was provided by H. Mootz (University of Münster, Münster, Germany). Rab5A, Rab5AA56D, Rab5AY82A, Rab5AA56D/Y82A, Rabex-5–VPS9 (residues 132–397), Rabex-5–VPS9D313A, Rabex-5–VPS9Y354A, and Rabex-5–VPS9D313A/Y354A were cloned by the DPF into a pOPIN vector (N-terminal His6 tag followed by a PreScission protease cleavage sequence) by the in-fusion cloning method. For clarity, the FRB and FKBP domains are only noted once in the indicated constructs despite the presence of two copies of the respective domains. EEA11257–1411 was cloned into a pOPIN(N)-Cherry-vector (N-terminal His6 tag followed by the mCherry coding sequence and a PreScission protease cleavage sequence). Cloning into pOPIN vectors was performed by the in-fusion cloning method (Berrow et al., 2007).
Protein expression and purification
Rabex-5–VPS9 and Rabex-5–VPS9 point mutations were expressed in Escherichia coli BL21 (DE3) RIL for 4 h at 37°C after induction with 1 mM IPTG and purified by a combination of Ni-NTA and size exclusion chromatography in a final buffer consisting of 25 mM Hepes, pH 7.5, 40 mM NaCl, and 1 mM TCEP. Rab5A and Rab5A point mutants were expressed in E. coli BL21 (DE3) RIL for 24 h at 20°C after induction with 1 mM IPTG and purified by a combination of Ni-NTA and size exclusion chromatography in a final buffer consisting of 25 mM Hepes, pH 7.5, 200 mM NaCl, 1 mM MgCl2, 10 mM GDP, 5% glycerol, and 1 mM TCEP.
GEF activity assay
Time-dependent fluorescence measurements were performed at 25°C in a buffer that contained 20 mM Hepes, pH 7.5, 50 mM NaCl, 2 mM MgCl2, and 5 mM DTE on a Fluoromax-3 fluorescence spectrometer (Horiba Jobin Yvon Inc.). The changes in intrinsic tryptophan fluorescence (emission: λem = 340 nm; excitation: λex = 297 nm) were fitted to single exponentials using GraFit 5.0 (Erithacus Software). Under the chosen conditions (substrate concentration << Michaelis constant (Km) of the enzyme Rabex-5), the observed first order rate constant of the fluorescence change divided by the total enzyme concentration gives the value of kcat/KM.
Cell culture and transfection
Cos-7 cells were maintained in DMEM (Pan Biotech) supplemented with 10% FCS (Gibco), 0.1 mM nonessential amino acids (Gibco), and 2 mM l-glutamine (Gibco). For live-cell imaging, cells were cultured on 4-well glass-bottom Laboratory-Tek dishes (Thermo Fisher Scientic) and transferred to low-bicarbonate DMEM without phenol red supplemented with 25 mM Hepes, pH 7.4 (imaging medium), before imaging. Fixed cells used for fluorescence microscopy were grown on coverslips, washed twice in PBS, and fixed for 20 min with 4% paraformaldehyde in PBS. Fixed cells were washed twice with PBS, incubated for 10 min with 100 mM glycine in PBS, and washed three times with PBS. Coverslips were mounted on glass slides. Transfections were performed with Attractene (QIAGEN) according to the manufacturer’s instructions.
Confocal fluorescence microscopy
Fluorescence microscopy was performed on a TCS SP5 AOBS instrument (Leica) equipped with an HCX PL APO 63×/1.4 NA oil immersion lens and a temperature-controlled incubation chamber maintained at 37°C and 5% CO2. Excitation of mCitrine was achieved with the 514-nm argon laser line; eGFP and mCherry were excited using the 476- and 580-nm white light laser lines, respectively. Fluorescence emission was detected as follows: mCitrine, 525–570 nm; eGFP, 486–520 nm; and mCherry, 600–700 nm. With these settings, bleedthrough between the imaging channels, including the spectrally related proteins eGFP and mCitrine, was minimal.
Time-dependent recruitment of Rabex-5, Rabex-5–VPS9, DrrA-GEF, Rabin8-GEF, and the corresponding mutants fused to two FKBP domains, and eGFP to mitochondrially localized mCherry-FRBActA was induced by adding 1 µM A/C heterodimerizer in imaging medium after 2 min. 3D images (i.e., z-series) of 71.7 × 71.7 µm (512 × 512 pixels) with 713-nm thickness were acquired every 2 min with a pinhole size of 2 Airy units for each fluorophore and a scan speed of 400 Hz.
Quantitative analysis of colocalization
The degree of colocalization of mCherry-FRBActA with the GEF or the Rab constructs was quantified using Imaris 6.4.0 Software (Bitplane). 3D stacks of mCherry-FRBActA (mitochondrially localized protein) were masked such that only the mitochondrial area was evaluated. Images were thresholded automatically using the Imaris algorithm (Costes et al., 2004) and the PCC was calculated for each 3D stack between the two indicated fluorescent signals (Adler and Parmryd, 2010). An analogous procedure was followed for the determination of the degree of colocalization between mCherryEEA11257–1411 and Rab5A. The microscopic images and the associated quantitative analysis shown in the manuscript depict a single representative experiment out of three repeats.
Statistics
For statistical analysis of Rab recruitment by its specific GEF to the mitochondria through A/C heterodimerizer–induced dimerization of FRB and FKBP domains, a minimum of 50 cells on fixed slides were analyzed in three independent experiments. Only cells were evaluated where (a) all three fusion proteins were detectable, (b) mitochondria showed normal morphology, and (c) recruitment of the GEF variant to the mitochondria mediated by A/C heterodimerizer–induced dimerization of FRB and FKBP domains occurred. Only cells showing unambiguous Rab colocalization with mitochondrial mCerry-FRBActA (i.e., overlap of the indicated proteins at the mitochondria by means of yellow structures in at least 90% of the mitochondria area) were classified positive for corecruitment. The mean values of three independent experiments and SD were determined.
Online supplemental material
Fig. S1 shows the intracellular localization of Rabex-5 mutants. Fig. S2 illustrates the red–green channel overlay of the control experiments shown in Fig. 3 (C and D) during the transition of relocalization. Fig. S3 depicts a detailed view of the red–green channel overlay of the experiments shown in Fig. 4 (A–C). Fig. S4 provides the red–green channel overlay during the transition process of the mistargeting of Rabex-5 mutants and the relocalization of Rab5 shown in Fig. 5 (B–D). Fig. S5 shows the red–green channel overlay of the relocalization of Rab5 mutants during the transition process after mistargeting of Rabex-5 shown in Fig. 6 (B–D).
Acknowledgments
The authors would like to acknowledge Dr. Christian Ungermann for stimulating discussions. The Dortmund protein facility is acknowledged for cloning and providing various fluorescent vectors and for the production of proteins. We also like to thank Jan-Erik Hoffmann and Prof. Henning Mootz (University of Münster) for generating and optimizing mitochondrial mistargeting constructs.
We thank the Deutsche Forschungsgemeinschaft (SFB 642) and the Bundesministerium für Bildung und Forschung (FORSYS grant 0315258) for financial support.
References
Note
The Acknowledgments section of this article has been edited in the html and PDF versions since initial publication. The print version remains unchanged.
![Figure 3. Targeting of Rab5A to mitochondria by Rabex-5. (A) Confocal images showing the distribution of the indicated fusion proteins. Cos-7 cells were transfected with plasmids encoding the mitochondrial localized mCherry-FRBActA protein, endosomal FKBP-eGFPRabex-5, and mCitrineRab5A. Upon addition of 1 µM A/C heterodimerizer 24 h after transfection, Rabex-5 is recruited to the mitochondria and this in turn causes mitochondrial targeting of Rab5A. The recruitment was quantified by calculating the PCC between mCherry-FRBActA and FKBP-eGFPRabex-5 or mCitrineRab5A at the mitochondria. (B) Red–green channel overlays emphasize the translocation of Rabex-5 and Rab5A after addition of A/C heterodimerizer (yellow structures indicating colocalization at the mitochondria [right]). Enlarged panels from the indicated area in A show the time course of the simultaneous recruitment of Rabex-5 (top) and Rab5A (bottom) to the mitochondria. (C) Confocal images of Cos-7 live cells expressing the mitochondrially localized mCherry-FRBActA, FKBP-eGFP, and mCitrineRab5A. Upon addition of 1 µM A/C heterodimerizer 24 h after transfection, the control protein FKBP-eGFP is recruited to the mitochondria but mCitrineRab5A remains localized at endosomal structures and the cytosol because of the lack of Rabex-5 in the FKBP-eGFP construct. The colocalization between mCherry-FRBActA/FKBP-eGFP and mCherry-FRBActA/mCitrineRab5A at the mitochondria was quantified by means of the PCC. (D) Confocal images of living Cos-7 cells showing the distribution of mCherry-FRBActA as well as FKBP-eGFPRabex-5 and mCitrineRab1A, which localizes to the Golgi. Rab1A is not a substrate for Rabex-5. Therefore, Rab1A preserves its initial localization after addition of 1 µM A/C heterodimerizer 24 h after transfection. The graph shows the quantitative analysis by calculation of the PCC between mCherry-FRBActA/FKBP-eGFPRabex-5 and mCherry-FRBActA/mCitrineRab1A. Bars, 10 µM. Arrows show addition of A/C heterodimerizer. Overlay images and defined time points of the cells shown in C and D are depicted in Fig. S2, A and B, respectively.](https://cdn.rupress.org/rup/content_public/journal/jcb/200/3/10.1083_jcb.201209113/4/m_jcb_201209113_fig3.jpeg?Expires=1772335211&Signature=vFFdBPfniC6NBRqj6l28t6PHITGSdWkFDF2ml9C~fV9q8XYYTulMYLfSA09lwrUa57KsUB6H58CSyWY4lOzxTXjjhwmROqRWXNfjGhPq8F7NTVzdCqm6JoyZw9Iqy0R~iNGUUNL1ov7LapPmX8pyd910rYH5QoF0AmsqdV5DHPzp2NBInh5ot8jO3XiOfKguwrqfOB8PI1AAbh9Xla5LtxwxMd7qEX-5UyPx55YO1XX8X3p54aJEXu281vPcbAvRwITDgaaiGS9Vfi4774nsK5HxMmkxb3UFQ9iKUAUJC5jYrgfD5bD5laCBl2wg2ivH5CSGkWkjPenMU-g~6PFslg__&Key-Pair-Id=APKAIE5G5CRDK6RD3PGA)



